U Power
UCAR
#10646
Rank
$2.73 M
Marketcap
$1.28
Share price
-1.53%
Change (1 day)
-58.71%
Change (1 year)

U Power - 20-F annual report 2022


Text size:

 

 

UNITED STATES

SECURITIES AND EXCHANGE COMMISSION

WASHINGTON, D.C. 20549

 

FORM 20-F

 

REGISTRATION STATEMENT PURSUANT TO SECTION 12(b) OR (g) OF THE SECURITIES EXCHANGE ACT OF 1934

 

OR

 

 ANNUAL REPORT PURSUANT TO SECTION 13 OR 15(d) OF THE SECURITIES EXCHANGE ACT OF 1934

 

For the fiscal year ended December 31, 2022

 

OR

 

 TRANSITION REPORT PURSUANT TO SECTION 13 OR 15(d) OF THE SECURITIES EXCHANGE ACT OF 1934

 

OR

 

 SHELL COMPANY REPORT PURSUANT TO SECTION 13 OR 15(d) OF THE SECURITIES EXCHANGE ACT OF 1934

 

Date of event requiring this shell company report

 

For the transition period from              to               

 

Commission file number: 001-41679

  

U Power Limited

(Exact name of Registrant as specified in its charter)

  

N/A

(Translation of Registrant’s name into English)

 

Cayman Islands

(Jurisdiction of incorporation or organization)

 

 18/F, Building 3, Science and Technology Industrial Park

Yijiang District, Wuhu City, Anhui Province

People’s Republic of China, 241003

(Address of principal executive offices)

 

Bingyi Zhao, Chief Financial Officer

2F, Zuoan 88 A, Lujiazui,

Shanghai, People’s Republic of China, 200122 

Telephone:+86-21-68593598

Email:rebecca.zhao@upincar.com

(Name, Telephone, E-mail and/or Facsimile number and Address of Company Contact Person)

 

Securities registered or to be registered pursuant to Section 12(b) of the Act.

 

Title of each class   Trading Symbol(s)   Name of each exchange on which registered
Ordinary Shares   UCAR   The Nasdaq Capital Market

 

Securities registered or to be registered pursuant to Section 12(g) of the Act.

 

None

(Title of Class)

 

Securities for which there is a reporting obligation pursuant to Section 15(d) of the Act.

 

None

(Title of Class)

 

 

 

 

Indicate the number of outstanding shares of each of the issuer’s classes of capital or common stock as of the close of the period covered by the annual report.

 

An aggregate of 50,000,000 ordinary shares, par value $0.0000001 per share, as of December 31, 2022.

 

Indicate by check mark if the registrant is a well-known seasoned issuer, as defined in Rule 405 of the Securities Act.

 

Yes ☐  No ☒

 

If this report is an annual or transition report, indicate by check mark if the registrant is not required to file reports pursuant to Section 13 or 15(d) of the Securities Exchange Act of 1934.

 

Yes ☐ No ☒

 

Indicate by check mark whether the registrant (1) has filed all reports required to be filed by Section 13 or 15(d) of the Securities Exchange Act of 1934 during the preceding 12 months (or for such shorter period that the registrant was required to file such reports), and (2) has been subject to such filing requirements for the past 90 days.

 

Yes ☒ No ☐

 

Indicate by check mark whether the registrant has submitted electronically every Interactive Data File required to be submitted pursuant to Rule 405 of Regulation S-T (§232.405 of this chapter) during the preceding 12 months (or for such shorter period that the registrant was required to submit such files).

 

Yes ☒ No ☐

 

Indicate by check mark whether the registrant is a large accelerated filer, an accelerated filer, a non-accelerated filer, or an emerging growth company. See definition of “large accelerated filer,” “accelerated filer,” and “emerging growth company” in Rule 12b-2 of the Exchange Act.

 

Large accelerated filer   Accelerated filer
Non-accelerated filer   Emerging growth company

 

If an emerging growth company that prepares its financial statements in accordance with U.S. GAAP, indicate by check mark if the registrant has elected not to use the extended transition period for complying with any new or revised financial accounting standards provided pursuant to Section 13(a) of the Exchange Act.

 

Indicate by check mark whether the registrant has filed a report on and attestation to its management’s assessment of the effectiveness of its internal control over financial reporting under Section 404(b) of the Sarbanes-Oxley Act (15 U.S.C. 7262(b)) by the registered public accounting firm that prepared or issued its audit report.

 

If securities are registered pursuant to Section 12(b) of the Act, indicate by check mark whether the financial statements of the registrant included in the filing reflect the correction of an error to previously issued financial statements.

 

Indicate by check mark whether any of those error corrections are restatements that required a recovery analysis of incentive-based compensation received by any of the registrant’s executive officers during the relevant recovery period pursuant to §240.10D-1(b). ☐

 

Indicate by check mark which basis of accounting the registrant has used to prepare the financial statements included in this filing:

 

U.S. GAAP ☒

International Financial Reporting Standards as issued by the

International Accounting Standards Board ☐

Other ☐

 

 *If “Other” has been checked in response to the previous question, indicate by check mark which financial statement item the registrant has elected to follow. Item 17 ☐  Item 18 ☐

 

If this is an annual report, indicate by check mark whether the registrant is a shell company (as defined in Rule 12b-2 of the Exchange Act). Yes ☐ No

 

 

 

 

 

 

TABLE OF CONTENTS

 

INTRODUCTION ii
   
SPECIAL NOTE REGARDING FORWARD-LOOKING STATEMENTS iv
   
PART I 1
     
ITEM 1. IDENTITY OF DIRECTORS, SENIOR MANAGEMENT AND ADVISERS 1
     
ITEM 2. OFFER STATISTICS AND EXPECTED TIMETABLE 1
     
ITEM 3. KEY INFORMATION 1
     
ITEM 4. INFORMATION ON THE COMPANY 47
     
ITEM 4A. UNRESOLVED STAFF COMMENTS 72
     
ITEM 5. OPERATING AND FINANCIAL REVIEW AND PROSPECTS 72
     
ITEM 6. DIRECTORS, SENIOR MANAGEMENT AND EMPLOYEES 89
     
ITEM 7. MAJOR SHAREHOLDERS AND RELATED PARTY TRANSACTIONS 95
     
ITEM 8. FINANCIAL INFORMATION 96
     
ITEM 9. THE OFFER AND LISTING 97
     
ITEM 10. ADDITIONAL INFORMATION 97
     
ITEM 11. QUANTITATIVE AND QUALITATIVE DISCLOSURES ABOUT MARKET RISK 103
     
ITEM 12. DESCRIPTION OF SECURITIES OTHER THAN EQUITY SECURITIES 104
   
PART II 105
     
ITEM 13. DEFAULTS, DIVIDEND ARREARAGES AND DELINQUENCIES 105
     
ITEM 14. MATERIAL MODIFICATIONS TO THE RIGHTS OF SECURITY HOLDERS AND USE OF PROCEEDS 105
     
ITEM 15. CONTROLS AND PROCEDURES 105
     
ITEM 16. [RESERVED] 106
     
ITEM 16A. AUDIT COMMITTEE FINANCIAL EXPERT 106
     
ITEM 16B. CODE OF ETHICS 106
     
ITEM 16C. PRINCIPAL ACCOUNTANT FEES AND SERVICES 107
     
ITEM 16D. EXEMPTIONS FROM THE LISTING STANDARDS FOR AUDIT COMMITTEES 107
     
ITEM 16E. PURCHASES OF EQUITY SECURITIES BY THE ISSUER AND AFFILIATED PURCHASERS 107
     
ITEM 16F. CHANGE IN REGISTRANT’S CERTIFYING ACCOUNTANT 107
     
ITEM 16G. CORPORATE GOVERNANCE 108 
     
ITEM 16H. MINE SAFETY DISCLOSURE 108
     
ITEM 16I. DISCLOSURE REGARDING FOREIGN JURISDICTIONS THAT PREVENT INSPECTIONS 108
   
PART III 109
     
ITEM 17. FINANCIAL STATEMENTS 109
     
ITEM 18. FINANCIAL STATEMENTS 109
     
ITEM 19. EXHIBITS 109

i

 

 

INTRODUCTION

 

We are a holding company incorporated in the Cayman Islands with no material operations of our own. We are not a Chinese operating company. Unless otherwise stated, as used in this annual report and in the context of describing our operations and consolidated financial information, “we,” “us,” “Company,” “our company”, or “our,” refers to U Power Limited, a Cayman Island holding company.

 

In this annual report on Form 20-F, unless the context otherwise requires, references to:

 

 “AHYS” are to Anhui Yousheng New Energy Co., Ltd., a limited liability company established pursuant to PRC laws on May 16, 2013, which is controlled by WFOE (as defined below) with 100% equity ownership;
   
 “BVI” are to the British Virgin Islands;
   
 “China” and the “PRC” are to the People’s Republic of China;
   
 “CD Youyineng” are to Chengdu Youyineng Automobile Service Co., Ltd., a limited liability company established pursuant to PRC laws on October 29, 2020, and is wholly owned by AHYS (defined below);
   
 “EV” are to electric vehicle;
   
 “Hong Kong” or “HK” are to the Hong Kong Special Administrative Region of the PRC;
   
 “ISO” are to a series of quality management and quality assurance standards published by International Organization for standardization, a non-government organization based in Geneva, Switzerland, for assessing the quality systems of business organizations;
   
 “mainland China” are to the mainland China of the PRC, excluding Taiwan, the special administrative regions of Hong Kong and Macau for the purposes of this annual report only;
   
 “our PRC subsidiaries”, or “operating subsidiaries,” are to AHYS and its subsidiaries, including CD Youyineng, SH Youteng (defined below), SH Youxu (defined below), Youpin (defined below), Youpin SD (defined below), ZJ Youguan (defined blow), and their respective subsidiaries;
   
 “RMB” and “Renminbi” are to the legal currency of China;
   
 “shares,” “Shares,” or “ordinary shares” are to the ordinary shares of the Company, par value US$ 0.0000001 per share;
   
 “SH Youteng” are to Shanghai Youteng Automobile Service Co., Ltd., a limited liability company established pursuant to PRC laws on November 3, 2020, and AHYS (defined below) holds 70% of its equity interest;

 

ii

 

 

 

“SH Youxu” are to Shanghai Youxu New Energy Technology Co., Ltd., a limited liability company established pursuant to PRC laws on March 22, 2021, and is wholly owned by AHYS;

   
 

“SME dealers” are to small and medium sized vehicle dealers;

   
 “UK” are to the United Kingdom, made up of England, Scotland, Wales and Northern Ireland;
   
 “U.S.”, “US” or “United States” are to United States of America, its territories, its possessions and all areas subject to its jurisdiction;
   
 “US$,” “$” and “U.S. dollars” are to the legal currency of the United States;
   
 “we,” “us,” “Company,” “our”, and “Upincar” are to U Power Limited, the Cayman Islands holding company, and its predecessor entity and its subsidiaries, as the context requires;
   
 “WFOE” are to our wholly owned Chinese subsidiary, Shandong Yousheng New Energy Technology Development Co., Ltd., a limited liability company established pursuant to PRC laws on July 27, 2022;
   
 

“Youpin” are to Youpin Automobile Service Group Co., Ltd., a limited liability company established pursuant to PRC laws on July 18, 2013, and AHYS holds 53.1072% of its equity interest;

   
 “Youpin SD” are to Youpin Automobile Service (Shandong) Co., Ltd., a limited liability company established pursuant to PRC laws on June 30, 2020, and AHYS holds 87% of its equity interest; and
   
 “ZJ Youguan” are to Zhejiang Youguan Automobile Service Co., Ltd., a limited liability company established pursuant to PRC laws on May 21, 2020, and AHYS holds 80% of its equity interest.

 

The functional currency of WFOE and our PRC subsidiaries is Renminbi (“RMB”), the currency of China. Our consolidated financial statements are presented in U.S. dollars. In this annual report, we refer to assets, obligations, commitments, and liabilities in our consolidated financial statements in U.S. dollars. These dollar references are based on exchange rates of RMB to U.S. dollars, determined as of a specific date or for a specific period. Changes in the exchange rate will affect the amount of our obligations and the value of our assets in terms of U.S. dollars which may result in an increase or decrease in the amount of our obligations (expressed in dollars) and the value of our assets, including accounts receivable (expressed in dollars).

 

iii

 

 

SPECIAL NOTE REGARDING FORWARD-LOOKING STATEMENTS

 

This annual report on Form 20-F contains “forward-looking statements” within the meaning of Section 27A of the Securities Act of 1933, as amended, and Section 21E of the Securities Exchange Act of 1934, as amended, that involve substantial risks and uncertainties. Known and unknown risks, uncertainties and other factors, including those listed under “Item 3. Key Information—D. Risk Factors,” may cause our actual results, performance or achievements to be materially different from those expressed or implied by the forward-looking statements. These statements involve known and unknown risks, uncertainties and other factors that may cause our actual results, performance or achievements to be materially different from those expressed or implied by the forward-looking statements.

 

You can identify some of these forward-looking statements by words or phrases such as “may,” “will,” “expect,” “anticipate,” “aim,” “estimate,” “intend,” “plan,” “believe,” “is/are likely to,” “potential,” “continue” or other similar expressions. We have based these forward-looking statements largely on our current expectations and projections about future events that we believe may affect our financial condition, results of operations, business strategy and financial needs. These forward-looking statements include statements relating to: You can identify some of these forward-looking statements by words or phrases such as “may,” “will,” “could,” “expect,” “anticipate,” “aim,” “estimate,” “intend,” “plan,” “believe,” “is/are likely to,” “propose,” “potential,” “continue” or other similar expressions. We have based these forward-looking statements largely on our current expectations and projections about future events and financial trends that we believe may affect our financial condition, results of operations, business strategy and financial needs. The forward-looking statements included in this prospectus relate to, among other things:

 

our goals and strategies;

 

our business and operating strategies and plans for the development of existing and new businesses, ability to implement such strategies and plans and expected time;

 

our future business development, financial condition and results of operations;

 

expected changes in our revenues, costs or expenditures;

 

our dividend policy;

 

our expectations regarding demand for and market acceptance of our products and services;

 

our expectations regarding our relationships with our clients, business partners and third-parties;

 

the trends in, expected growth in and market size of the automobile sourcing industry, and the electric vehicle industry in China;

 

our ability to maintain and enhance our market position;

 

our ability to continue to develop new technologies and/or upgrade our existing technologies;

 

developments in, or changes to, laws, regulations, governmental policies, incentives and taxation affecting our operations;

 

relevant governmental policies and regulations relating to our businesses and industry;

 

competitive environment, competitive landscape and potential competitor behavior in our industry; overall industry outlook in our industry;

 

our ability to attract, train and retain executives and other employees;

 

our proposed use of proceeds from this offering;

 

the development of the global financial and capital markets;

 

fluctuations in inflation, interest rates and exchange rates;

 

general business, political, social and economic conditions in China;

 

iv

 

 

the future development of the COVID-19 pandemic and its impact on our business and industry; and

 

assumptions underlying or related to any of the foregoing.

 

These forward-looking statements involve various risks and uncertainties. Although we believe that our expectations expressed in these forward-looking statements are reasonable, our expectations may later be found to be incorrect. Our actual results could be materially different from our expectations. Other sections of this annual report include additional factors that could adversely impact our business and financial performance. Moreover, we operate in an evolving environment. New risk factors and uncertainties emerge from time to time and it is not possible for our management to predict all risk factors and uncertainties, nor can we assess the impact of all factors on our business or the extent to which any factor, or combination of factors, may cause actual results to differ materially from those contained in any forward-looking statements. You should read thoroughly this annual report and the documents that we refer to with the understanding that our actual future results may be materially different from, or worse than, what we expect. We qualify all of our forward-looking statements by these cautionary statements.

 

This annual report contains certain data and information that we obtained from various government and private publications. Statistical data in these publications also include projections based on a number of assumptions. The insurance industry may not grow at the rate projected by market data, or at all. Failure of this market to grow at the projected rate may have a material and adverse effect on our business and the market price of the Ordinary Shares. In addition, the rapidly evolving nature of this industry results in significant uncertainties for any projections or estimates relating to the growth prospects or future condition of our market. Furthermore, if any one or more of the assumptions underlying the market data are later found to be incorrect, actual results may differ from the projections based on these assumptions. You should not place undue reliance on these forward-looking statements.

 

The forward-looking statements made in this annual report relate only to events or information as of the date on which the statements are made in this annual report. Except as required by law, we undertake no obligation to update or revise publicly any forward-looking statements, whether as a result of new information, future events or otherwise, after the date on which the statements are made or to reflect the occurrence of unanticipated events. You should read this annual report and the documents that we refer to in this annual report and exhibits to this annual report completely and with the understanding that our actual future results may be materially different from what we expect.


 

v

 

 

Part I

 

Item 1. IDENTITY OF DIRECTORS, SENIOR MANAGEMENT AND ADVISERS

 

Not Applicable.

 

Item 2. OFFER STATISTICS AND EXPECTED TIMETABLE

 

Not Applicable.

 

Item 3. KEY INFORMATION 

 

We are not a Chinese operating company, but rather a holding company incorporated in the Cayman Islands. As a holding company with no material operations of our own, we conduct our operations through our operating entities established in the PRC. As such, our corporate structure involves unique risks to investors. Investors of our ordinary shares do not directly own any equity interests in our Chinese operating subsidiaries, but will instead own shares of a Cayman Islands holding company. The Chinese regulatory authorities could intervene or influence the operations of our Chinese operating subsidiaries, including disallowing our corporate structure, which would likely result in a material change in our operations and/or a material change in the value of our ordinary shares. See “Item 3. Key Information — D. Risk Factors Risks Relating to Doing Business in China — Any actions by the Chinese government, including any decision to intervene or influence the operations of the operating entities or to exert control over any offering of securities conducted overseas and/or foreign investment in China-based issuers, may cause us to make material changes to the operations of the PRC operating entities, may limit or completely hinder our ability to offer or continue to offer securities to investors, and may cause the value of such securities to significantly decline or be worthless.”

 

We are subject to legal and operational risks associated with being based in and having the majority of our operations in China. These risks may result in a material change in our operations, or a complete hindrance of our ability to offer or continue to offer our securities to investors, and could cause the value of such securities to significantly decline or become worthless. Recently, the PRC government initiated a series of regulatory actions and statements to regulate business operations in China with little advance notice, including cracking down on illegal activities in the securities market, enhancing supervision over China-based companies listed overseas using variable interest entity structure, and adopting new measures to extend the scope of cybersecurity reviews. On July 6, 2021, the General Office of the Communist Party of China Central Committee and the General Office of the State Council jointly issued an announcement to crack down on illegal activities in the securities market and promote the high-quality development of the capital market, which, among other things, requires the relevant governmental authorities to strengthen cross-border oversight of law-enforcement and judicial cooperation, to enhance supervision over China-based companies listed overseas, and to establish and improve the system of extraterritorial application of the PRC securities laws. On November 14, 2021, the Cyberspace Administration of China (the “CAC”) published the Security Administration Draft, which provides that data processing operators engaging in data processing activities that affect or may affect national security must be subject to network data security review by the relevant Cyberspace Administration of the PRC. According to the Security Administration Draft, data processing operators who possess personal data of at least one million users or collect data that affects or may affect national security must be subject to network data security review by the relevant Cyberspace Administration of the PRC. The deadline for public comments on the Security Administration Draft was December 13, 2021. The Security Administration Draft has not been fully implemented as of the date of this annual report. On December 28, 2021, the CAC, together with 12 other governmental departments of the PRC, jointly promulgated the Cybersecurity Review Measures, which became effective on February 15, 2022. The Cybersecurity Review Measures require that an online platform operator which possesses the personal information of at least one million users must apply for a cybersecurity review by the CAC if it intends to be listed in foreign countries. As confirmed by our PRC counsel, Guantao Law Firm, since we are not an online platform operator that possesses over one million users’ personal information, we are not subject to the cybersecurity review with the CAC under the Cybersecurity Review Measures, and for the same reason, we will not be subject to the network data security review by the CAC if the Draft Regulations on the Network Data Security Administration (Draft for Comments) are enacted as proposed. There remains uncertainty, however, as to how the Cybersecurity Review Measures will be interpreted or implemented and whether the PRC regulatory agencies, including the CAC, may adopt new laws, regulations, rules, or detailed implementation and interpretation related to the Cybersecurity Review Measures. For further details, see “Item 3. Key Information — D. Risk Factors — Risks Relating to Doing Business in China — We may become subject to a variety of laws and regulations in the PRC regarding privacy, data security, cybersecurity, and data protection.”

 

1

 

 

In addition, since 2021, the Chinese government has strengthened its anti-monopoly supervision, mainly in three aspects: (1) establishing the National Anti-Monopoly Bureau; (2) revising and promulgating anti-monopoly laws and regulations, including: the Anti-Monopoly Law (draft Amendment published on October 23, 2021 for public opinion; the newly revised Anti-Monopoly Law was promulgated on June 24, 2022, and became effective on August 1, 2022), the anti-monopoly guidelines for various industries, and the detailed Rules for the Implementation of the Fair Competition Review System; and (3) expanding the anti-monopoly law enforcement targeting Internet companies and large enterprises. As of the date of this annual report, the Chinese government’s recent statements and regulatory actions related to anti-monopoly concerns have not impacted our ability to conduct business, accept foreign investments, or list on a U.S. or other foreign exchange, because neither the Company nor its PRC operating entities engage in monopolistic behaviors that are subject to these statements or regulatory actions.

 

On February 17, 2023, the China Securities Regulatory Commission (the “CSRC”) released the Trial Administrative Measures of Overseas Securities Offering and Listing by Domestic Companies, or the Overseas Listing Trial Measures, and five supporting guidelines, which came into effect on March 31, 2023. The Overseas Listing Trial Measures regulate both direct and indirect overseas offering and listing by PRC domestic companies by adopting a filing-based regulatory regime. Pursuant to the Overseas Listing Trial Measures, domestic companies that seek to offer or list securities overseas, whether directly or indirectly, should fulfill the filing procedures and report relevant information to the CSRC within three working days after submitting listing applications and subsequent amendments. According to the Notice on the Administrative Arrangements for the Filing of the Overseas Securities Offering and Listing by Domestic Companies from the CSRC, or the CSRC Notice, the domestic companies that have already been listed overseas before the effective date of the Overseas Listing Trial Measures (i.e. March 31, 2023) shall be deemed to be existing issuers (the “Existing Issuers”). Existing Issuers are not required to complete the filing procedures immediately, and they shall be required to file with the CSRC for any subsequent offerings. Further, according to the CSRC Notice, domestic companies that have obtained approval from overseas regulatory authorities or securities exchanges (for example, the effectiveness of a registration statement for offering and listing in the U.S. has been obtained) for their overseas offering and listing prior March 31, 2023 but have not yet completed their overseas issuance and listing, are granted a six-month transition period from March 31, 2023 to September 30, 2023. Those that complete their overseas offering and listing within such six-month period are deemed to be Existing Issuers and are not required to file with the CSRC for their overseas offerings and listings. Within such six-month transition period, however, if such domestic companies fail to complete their overseas issuance and listing, they shall complete the filing procedures with the CSRC. Our PRC counsel, Guantao Law Firm, has advised us that, since we obtained approval from both the SEC and The Nasdaq Capital Market (“Nasdaq”) to issue and list our ordinary share on the Nasdaq prior to March 31, 2023, and closed our offering on April 24, 2023, we are not required to make the filing with the CSRC pursuant to the Overseas Listing Trial Measures. We shall be required, however, to file with the CSRC for any subsequent offerings. Given the current PRC regulatory environment, it is uncertain whether we or our PRC subsidiaries will be required to obtain approvals from the PRC government to offer securities to foreign investors in the future, and whether we would be able to obtain such approvals. If we are unable to obtain such approvals if required in the future, or inadvertently conclude that such approvals are not required then the value of our ordinary shares may depreciate significantly or become worthless. See “Item 3. Key Information — D. Risk Factors —Risks Relating to Doing Business in China — The PRC government exerts substantial influence over the manner in which we and our PRC subsidiaries must conduct our business activities. We are currently not required to obtain approval from Chinese authorities to list on U.S. exchanges, however, if we or our PRC subsidiaries are required to obtain approval in the future and are denied permission from Chinese authorities to list on U.S. exchanges, we will not be able to continue listing on U.S. exchanges, which would materially affect the interest of the investors.”

 

Approvals from the PRC Authorities to Conduct Our Operations

 

Our PRC counsel, Guantao Law Firm, has advised us that, as of the date of this annual report, we and our PRC subsidiaries have received from the PRC authorities all requisite licenses, permissions, or approvals that are required and material for conducting our operations in China, such as business licenses and auto dealer filings. However, it is uncertain whether we or our PRC subsidiaries will be required to obtain additional approvals, licenses, or permits in connection with our business operations pursuant to evolving PRC laws and regulations, and whether we would be able to obtain and renew such approvals on a timely basis or at all. Failing to do so could result in non-compliance and material change in our operations, and the value of our ordinary shares could depreciate significantly or become worthless.

 

2

 

 

Dividends and Distributions

 

Under Cayman Islands law, a Cayman Islands company may pay a dividend on its shares out of either profit or a share premium amounts, provided that in no circumstances may a dividend be paid if this would result in the company being unable to pay its debts due in the ordinary course of business. For the fiscal years ended December 31, 2021 and 2022, (1) no cash transfers or transfers of other assets have occurred among the Company and its subsidiaries, (2) no dividends or distributions have been made by a subsidiary, and (3) the Company has not made any dividends or distributions to U.S. investors. We intend to keep any future earnings to finance the expansion of our business, and we do not anticipate that any cash dividends will be paid in the foreseeable future, or any funds will be transferred from one entity to another. As such, as of the date of this annual report, we have not installed any cash management policies that dictate how funds are transferred among the Company, its subsidiaries, or investors.

 

Our PRC operating entities receive substantially all of our revenue in RMB. Under our current corporate structure, to fund any cash and financing requirements we may have, we may rely on dividend payments from the PRC operating subsidiaries. Under existing PRC foreign exchange regulations, payment of current account items, such as profit distributions and trade and service-related foreign exchange transactions, can be made in foreign currencies without prior approval from State Administration of Foreign Exchange (“SAFE”) by complying with certain procedural requirements. Therefore, our PRC subsidiaries are able to pay dividends in foreign currencies to us without prior approval from SAFE, subject to the condition that the remittance of such dividends outside of the PRC complies with certain procedures under PRC foreign exchange regulations, such as the overseas investment registrations by our shareholders or the ultimate shareholders of our corporate shareholders who are PRC residents. Approval from or registration with appropriate government authorities is, however, required where the RMB is to be converted into foreign currency and remitted out of China to pay capital expenses, such as the repayment of loans denominated in foreign currencies. The PRC government may also at its discretion restrict access in the future to foreign currencies for current account transactions.

 

Current PRC regulations permit our PRC subsidiaries to pay dividends to the Company only out of their accumulated profits, if any, determined in accordance with Chinese accounting standards and regulations. In addition, each of our subsidiaries in China is required to set aside at least 10% of its after-tax profits each year, if any, to fund a statutory reserve until such reserve reaches 50% of its registered capital. Each such entity in China is also required to further set aside a portion of its after-tax profits to fund the employee welfare fund, although the amount to be set aside, if any, is determined at the discretion of its board of directors. Although the statutory reserves can be used, among other ways, to increase the registered capital and eliminate future losses in excess of retained earnings of the respective companies, the reserve funds are not distributable as cash dividends except in the event of liquidation.

 

Cash dividends, if any, on our ordinary shares, will be paid in U.S. dollars. If we are considered a PRC tax resident enterprise for tax purposes, any dividends we pay to our overseas shareholders may be regarded as China-sourced income and, as a result, may be subject to PRC withholding tax at a rate of up to 10.0%. Pursuant to the Arrangement between Mainland China and the Hong Kong Special Administrative Region for the Avoidance of Double Taxation and Tax Evasion on Income, or the Double Tax Avoidance Arrangement, the 10% withholding tax rate may be lowered to 5% if a Hong Kong resident enterprise owns no less than 25% of a PRC project. The 5% withholding tax rate, however, does not automatically apply and certain requirements must be satisfied, including without limitation that (a) the Hong Kong project must be the beneficial owner of the relevant dividends; and (b) the Hong Kong project must directly hold no less than 25% share ownership in the PRC project during the 12 consecutive months preceding its receipt of the dividends. In current practice, a Hong Kong project must obtain a tax resident certificate from the Hong Kong tax authority to apply for the 5% lower PRC withholding tax rate. As the Hong Kong tax authority will issue such a tax resident certificate on a case-by-case basis, we cannot assure you that we will be able to obtain the tax resident certificate from the relevant Hong Kong tax authority and enjoy the preferential withholding tax rate of 5% under the Double Taxation Arrangement with respect to any dividends paid by WFOE, Shandong Yousheng New Energy Technology Development Co., Ltd, to its two direct Hong Kong holding companies. As of the date of this annual report, we have not applied for the tax resident certificate from the relevant Hong Kong tax authority. Our Hong Kong subsidiaries intend to apply for the tax resident certificate if and when our PRC subsidiaries plan to declare and pay dividends to our Hong Kong subsidiaries.

 

3

 

 

As of the date of this annual report, there are no restrictions or limitations imposed by the Hong Kong government on the transfer of capital within, into and out of Hong Kong (including funds from Hong Kong to the PRC), except for the transfer of funds involving money laundering and criminal activities. See “Item 3. Key Information — D. Risk Factors — Risks Relating to Doing Business in China — To the extent cash or assets of our business, or of our PRC or Hong Kong subsidiaries, is in PRC or Hong Kong, such cash or assets may not be available to fund operations or for other use outside of the PRC or Hong Kong, due to interventions in or the imposition of restrictions and limitations by the PRC government to the transfer of cash or assets.”

 

Public Company Accounting Oversight Board of the United States’s Determinations on Public Accounting Firms Headquartered in Mainland China and in Hong Kong

 

Our ordinary shares may be delisted under the Holding Foreign Companies Accountable Act (“HFCAA”) if the Public Company Accounting Oversight Board of the United States (the “PCAOB”) is unable to inspect our auditors for three consecutive years beginning in 2021. On December 29, 2022, the Accelerating Holding Foreign Companies Accountable Act was signed into law as part of the Consolidated Appropriations Act, which amended the HFCAA by reducing the number of consecutive non-inspection years required for triggering the prohibitions under the HFCAA from three years to two.

 

On December 16, 2021, the PCAOB issued a report on its determinations that it was unable to inspect or investigate completely PCAOB-registered public accounting firms headquartered in mainland China and in Hong Kong, a Special Administrative Region of the PRC, because of positions taken by PRC authorities in those jurisdictions (the “Determination”). On August 26, 2022, the China Securities Regulatory Commission (the “CSRC”), the Ministry of Finance of the PRC (the “MOF”), and the PCAOB signed the Statement of Protocol (the “Protocol”), governing inspections and investigations of audit firms based in China and Hong Kong, taking the first step toward opening access for the PCAOB to inspect and investigate registered public accounting firms headquartered in mainland China and Hong Kong. Pursuant to the fact sheet with respect to the Protocol disclosed by the U.S. Securities and Exchange Commission (the “SEC”), the PCAOB shall have independent discretion to select any issuer audits for inspection or investigation and has the unfettered ability to transfer information to the SEC. On December 15, 2022, the PCAOB determined that it was able to secure complete access to inspect and investigate registered public accounting firms headquartered in mainland China and Hong Kong and vacated its previous determinations to the contrary. Onestop Assurance PAC, the independent registered public accounting firm that issues the audit report included elsewhere in this annual report, as an auditor of companies that are traded publicly in the United States and a firm registered with the PCAOB, it is subject to laws in the United States pursuant to which the PCAOB conducts regular inspections to assess our auditor’s compliance with the applicable professional standards. Our auditor is headquartered in 10 Anson Road, #13-09 International Plaza, Singapore 079903, and has been inspected by the PCAOB on a regular basis, with the last inspection in 2022. As such, as of the date of this annual, we are not affected by the HFCAA and related regulations. However, should PRC authorities obstruct or otherwise fail to facilitate the PCAOB’s access in the future, the PCAOB may consider the need to issue a new determination. There is a risk that our auditor cannot be inspected by the PCAOB in the future, and if the PCAOB determines that it cannot inspect or fully investigate our auditor for two consecutive years beginning in 2022, our securities will be prohibited from trading on a national exchange or over-the-counter under the HFCAA, and, as a result, Nasdaq may determine to delist our securities, which may cause the value of our securities to decline or become worthless. See “Item 3. Key Information — D. Risk Factors —Risk Factors — Risks Relating to Doing Business in China — The Holding Foreign Companies Accountable Act and the Accelerating Holding Foreign Companies Accountable Act call for additional and more stringent criteria to be applied to emerging market companies upon assessing the qualification of their auditors, especially the non-U.S. auditors who are not inspected by the PCAOB of the United States. These developments could add uncertainties to our offering and listing on the Nasdaq Capital Market, and Nasdaq may determine to delist our securities if the PCAOB determines that it cannot inspect or fully investigate our auditor.”

 

4

 

 

Our Corporate History

 

Our subsidiary, AHYS, a limited liability company established pursuant to PRC laws on May 16, 2013, operates through the following subsidiaries:

 

(1).Youpin, which was established on July 18, 2013 and AHYS holds 53.1072% of its equity interest. Youpin has the following subsidiaries:

 

a.Chengdu Youyipin Trading Co., Ltd. (“CD Youyipin”), which was established on June 21, 2019, and is wholly owned by Youpin. CD Youyipin has one wholly-owned subsidiary:

 

i.Zibo Youyipin Trading Co., Ltd., which was established on March 18, 2021;

 

b.Liaoning Youguan New Energy Technology Co., Ltd. (“LY New Energy”), which was established on November 8, 2019, and is wholly owned by Youpin. LY New Energy has one subsidiary:

 

i.Youxu New Energy (Dalian) Co., Ltd., which was established on June 8, 2022, and LY New Energy holds 51% of its equity interest while SH Youxu holds the other 49%;

 

c.Shanghai Youchuangneng Digital Technology Co., Ltd. (“SY Digital Tech”), which was established on November 13, 2015. SY Digital Tech has one wholly-owned subsidiary:

 

i.Nanning Youguan Digital Technology Co., Ltd., which was established on July 12, 2022;

 

d.Youguan Financial Leasing (China) Co., Ltd., which was established on February 27, 2017, and is wholly owned by Youpin;

 

e.Shanghai Youqiao International Trade Co., Ltd., which was established on May 29, 2014, and is wholly owned by Youpin;

 

f.Shanghai Haiyou Automobile Service Co., Ltd. (“SH Automobile”), which was established on November 26, 2013, and Youpin holds 70% of its equity interest. SH Automobile has one subsidiary:

 

i.Zhejiang Zhongxinda Financial Leasing Co., Ltd., which was established on December 9, 2016, and SH Automobile holds 75% of its equity interest;

 

(2).ZJ Youguan, which was established on May 21, 2020, and AHYS holds 80% of its equity interest. ZJ Youguan has one wholly-owned subsidiary:

 

a.Dalian Youshengchi Automobile Trading Service Co., Ltd., which was established on March 23, 2021;

 

(3).CD Youyineng, which was established on October 29, 2020, and is wholly owned by AHYS;

 

(4).SH Youteng, which was established on November 3, 2020, and AHYS holds 70% of its equity interest;

 

(5).SH Youxu, which was established on March 22, 2021, and is wholly owned by AHYS. SH Youxu has the following subsidiaries:

 

a.Quanzhou Youyi Power Exchange Network Technology Co., Ltd., which was established on June 29, 2021, and is wholly owned by SH Youxu;

 

b.Youxu (Xiamen) Power Exchange Network Technology Co., Ltd., which was established on August 10, 2021, and is wholly owned by SH Youxu;

 

c.Xinjiang Youxu Supply Chain Management Co., Ltd., which was established on October 12, 2021, and is wholly owned by SH Youxu;

 

d.Beijing Youxu New Energy Technology Co., Ltd., which was established on December 21, 2021, and is wholly owned by SH Youxu;

 

e.Wuhu Youxu New Energy Technology Co., Ltd., which was established on November 12, 2021, and is wholly owned by SH Youxu;

 

5

 

 

f.Tai’an Youxu New Energy Technology Co., Ltd., which was established on August 22, 2022, and is wholly owned by SH Youxu;

 

g.Shandong Youxu New Energy Co., Ltd., which was established on August 26, 2022, and is wholly owned by SH Youxu;

 

h.Henan Youxu New Energy Technology Co., Ltd., which was established on December 1, 2022, and SH Youxu owns 80% of its equity interest;

 

i.Chengdu Zhibo Premium Technology Co., Ltd., which was established on September 22, 2022, and SH Youxu holds 40% of its equity interest;

 

(6).Youpin SD, which was established on June 30, 2020, AHYS holds 86.96% of its equity interest. Youpin SD has the following subsidiaries:

 

a.Youxu New Energy Technology (Zibo) Co., Ltd., which was established on July 29, 2021, and is wholly owned by Youpin SD; and

 

b.Zibo Hengxin Investment Partnership (limited partnership), which was formed on November 2, 2020, and Youpin SD holds 99% of its equity interest.

 

Since 2013, AHYS and its subsidiaries have principally engaged in the provision of vehicle sourcing services. Beginning in 2020, AHYS and its subsidiaries gradually shifted focus from the vehicle sourcing business to the development of their proprietary battery-swapping technology, or UOTTA technology.

 

In connection with our initial public offering, we undertook a reorganization (the “Reorganization”) in the following steps:

 

On June 17, 2021, Upincar was established under the laws of the Cayman Islands. Upincar owns 100% of Youcang Limited, a British Virgin Islands company incorporated on June 30, 2021. Youcang Limited owns 100% of Energy U Limited, a Hong Kong company incorporated on July 19, 2021.

 

On January 27, 2022, WFOE was incorporated pursuant to the PRC laws as a wholly foreign owned enterprise. Energy U Limited holds 100% of the equity interest in WFOE. On May 16, 2013, AHYS was incorporated pursuant to the PRC laws as a limited company. On July 8, 2022, WFOE acquired 99% equity interest in AHYS for RMB217,774,286.31. On December 12, 2022, WFOE acquired the remaining 1% equity interest in AHYS from U Robur Limited (HK), a Hong Kong company.

 

Our Corporate Structure

 

We are a Cayman Islands exempted company incorporated on June 17, 2021. Exempted companies are Cayman Island companies conducting business mainly outside the Cayman Islands and, as such, are exempted from complying with certain provisions of the Companies Act (As Revised).

 

Mr. Jia Li, our founder and chairman of the board of directors beneficially own approximately 70% of our total issued and outstanding ordinary shares and total voting power. As a result, we are a “controlled company” as defined under the Nasdaq Stock Market Rules. As a “controlled company,” we are permitted to elect not to comply with certain corporate governance requirements. See “Item 3. Key Information — D. Risk Factors — Risks Relating to Our Ordinary Shares and the Trading Market — We are a ‘controlled company’ under the rules of Nasdaq and, as a result, may rely on exemptions from certain corporate governance requirements that provide protection to shareholders of other companies.

 

6

 

 

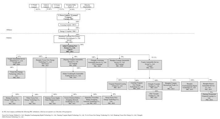
The following diagram illustrates our corporate structure as of the date of this annual report.

 

 

A.[Reserved]

  

B.Capitalization and Indebtedness

 

Not applicable.

 

C.Reasons for the Offer and Use of Proceeds

 

Not applicable.

 

D.Risk Factors

 

Summary of Risk Factors

 

Investing in our ordinary shares involves significant risks. You should carefully consider all of the information in this annual report before making an investment in our Ordinary Shares. Below please find a summary of the principal risks we face, organized under relevant headings. These risks are discussed more fully in the section titled “Item 3. Key Information — D. Risk Factors” in this annual report.

 

Risks Relating to Doing Business in China

 

Risks and uncertainties related to doing business in China include, but are not limited to, the following:

 

Changes in China’s economic, political or social conditions, laws, regulations or governmental policies could have a material adverse effect on our business, financial conditions and results of operations. PRC laws and regulations governing our current business operations are sometimes vague and uncertain and any changes in such laws and regulations may impair our ability to operate profitably.

 

7

 

 

Substantial uncertainties in the promulgation, interpretation and enforcement of PRC laws and regulations could limit the legal protections available to you and us.

 

Any actions by the Chinese government, including any decision to intervene or influence the operations of the operating entities or to exert control over any offering of securities conducted overseas and/or foreign investment in China-based issuers, may cause us to make material changes to the operations of the PRC operating entities, may limit or completely hinder our ability to offer or continue to offer securities to investors, and may cause the value of such securities to significantly decline or be worthless.

 

We may become subject to a variety of laws and regulations in the PRC regarding privacy, data security, cybersecurity, and data protection.

 

The M&A Rules and certain other PRC regulations may make it more difficult for us to pursue growth through acquisitions.

 

To the extent cash or assets of our business, or of our PRC or Hong Kong subsidiaries, is in mainland China or Hong Kong, such cash or assets may not be available to fund operations or for other use outside of the PRC or Hong Kong, due to interventions in or the imposition of restrictions and limitations by the PRC government to the transfer of cash or assets.

 

Fluctuations in exchange rates could have a material and adverse effect on our results of operations and the value of your investment.

 

Governmental control of currency conversion may limit our ability to utilize our income effectively and affect the value of your investment.

 

The PRC government exerts substantial influence over the manner in which we and our PRC subsidiaries must conduct our business activities. We are currently not required to obtain approval from Chinese authorities to list on U.S. exchanges, however, if we or our PRC subsidiaries are required to obtain approval in the future and are denied permission from Chinese authorities to list on U.S. exchanges, we will not be able to continue listing on U.S. exchanges, which would materially affect the interest of the investors.

 

The Holding Foreign Companies Accountable Act and the Accelerating Holding Foreign Companies Accountable Act call for additional and more stringent criteria to be applied to emerging market companies upon assessing the qualification of their auditors, especially the non-U.S. auditors who are not inspected by the PCAOB. These developments could add uncertainties to our offering and listing on the Nasdaq Capital Market, and Nasdaq may determine to delist our securities if the PCAOB determines that it cannot inspect or fully investigate our auditor.

 

Changes in international trade policies, or the escalation of tensions in international relations, particularly with regard to China, may adversely impact our business and operating results.

 

Risks Relating to Our Business and Industry

 

Risks and uncertainties related to our business and industry include, but are not limited to, the following:

 

We have limited operating history in an emerging and fast-growing market, and our historical financial and operating performance may not be indicative of our future prospects and results of operations.

 

We face intense competition and may not be able to compete effectively.

 

We may not be able to effectively manage our growth, control expenses or implement business strategies, any of which events may cause our PRC subsidiaries to be unable to provide services or deliver products with premium quality or compete effectively.

 

Any harm to our brands or reputation or any damage to the reputation of the third parties with whom we collaborate or failure to enhance brand recognition could have a material adverse effect on our results of operations and growth prospects.

 

We may not be able to prevent others from unauthorized use of our intellectual property, which could harm our business and competitive position.

 

8

 

 

Some of our patent applications on UOTTA technology are currently pending, we cannot assure you that such patents will be approved, and we may not be able to prevent others from developing or exploiting competing technologies, which could have a material and adverse effect on our business, results of operations, financial condition and prospects.

 

Any significant disruption in our IT systems, including events beyond our control, or disruptions in our business partners’ IT systems, could have a material and adverse effect on our business and financial condition.

 

If we fail to implement and maintain an effective system of internal controls, we may be unable to accurately report our results of operations, meet our reporting obligations or prevent fraud, and investor confidence and the market price of our shares may be materially and adversely affected.

 

Our business will be harmed if overall consumer demand suffers from a severe or sustained economic downturn or if there is an oversupply in the automobile industry, the EV industry or the battery-swapping station sector.

 

The seasonality of the automobile industry impacts our operating results.

 

Risks Related to Our Vehicle Sourcing Business

 

Risks and uncertainties related to our vehicle sourcing business, but are not limited to, the following:

 

Our vehicle sourcing network is crucial to the success of our business; if we fail to further develop or maintain our business relationships with sourcing partners at a sustainable cost, or at all, our business, financial condition and prospects would be materially and adversely affected.

 

The commissions from our sourcing services may decline in the future, and any material decrease in such commissions could harm our business, financial condition and results of operations.

 

We face intense competition in the sourcing market and may not be able to compete effectively.

 

Uncertainties relating to the growth of the Chinese automotive markets in general could adversely affect our sourcing business and results of operations.

 

Our business is sensitive to changes in the prices of new and used vehicles.

 

We rely on third-party carriers to transport vehicles to our customers, and they are subject to associated business risks and costs and with those of the transportation industry, generally, many of which risks and costs would be out of our control.

 

Risks Related to UOTTA-powered EV and Battery-Swapping Station Business

 

Risks and uncertainties related to our UOTTA-powered EV and Battery-Swapping Station business include, but are not limited to, the following:

 

We may encounter difficulties in entering into the EV market, which may materially and adversely affect our growth and business prospects.

 

Our future growth is dependent upon the demand for, and upon consumers’ willingness to adapt to, EVs and battery-swapping stations as a power solution.

 

Our success depends on our ability to successfully develop, market and sell UOTTA-powered EVs and battery-swapping stations.

 

If UOTTA-powered EVs and battery-swapping stations do not meet the expectations of customers and users, our business, financial condition and competitive position will be materially and adversely affected.

 

9

 

 

We may encounter difficulty promoting and marketing UOTTA-powered EVs and battery-swapping stations because of the lack of unified industry standards on EV batteries.

 

Our reliance on third parties for manufacturing UOTTA-powered commercial-use EVs and battery-swapping stations increases the risk that the supply of our products may become limited or interrupted or may not be of satisfactory quality and quantity.

 

If we fail to comply with regulatory requirements, our business could be adversely affected.

 

We may fail to maintain our strategic partnerships with auto manufacturers to jointly develop UOTTA-powered EVs.

 

We depend on third parties for the supply of components and parts to manufacture battery-swapping stations.

 

We could experience cost increases or disruptions in supply of raw materials or other components used in the manufacturing of battery-swapping stations.

 

Adverse conditions affecting one or more of our cooperating automobile manufacturers, battery-swapping station manufacturers and suppliers may negatively impact our business, financial condition and prospects.

 

We may experience delays in the development and launch of UOTTA-powered EV models in collaboration with our cooperating manufacturers.

 

The UOTTA-powered EVs we jointly develop with cooperating automobile manufacturers are subject to motor vehicle safety standards and the failure to satisfy such mandated safety standards would have a material adverse effect on our business and operating results.

 

The construction and operation of our battery-swapping station manufacturing facilities are subject to regulatory approvals or filings and may be subject to changes, delays, cost overruns or may not produce expected benefits.

 

The unavailability, reduction or elimination of government and economic incentives or government policies which are favorable for EVs, domestically produced vehicles or battery-swapping stations could have a material adverse effect on our business, financial condition and prospects.

 

Risks Related to Our Ordinary Shares and the Trading Market

 

Risks and uncertainties related to our ordinary shares and the trading market include, but are not limited to, the following:

 

An active trading market for our ordinary shares may not develop or sustain, and the trading price for our ordinary shares may fluctuate significantly.

 

The trading price of our ordinary shares is likely to be volatile, which could result in substantial losses to investors.

 

We may experience extreme stock price volatility unrelated to our actual or expected operating performance, financial condition or prospects, making it difficult for prospective investors to assess the rapidly changing value of our ordinary shares.

 

The sale or availability for sale of substantial amounts of our ordinary shares could adversely affect their market price.

 

Because we do not expect to pay dividends in the foreseeable future, you must rely on price appreciation of our ordinary shares for return on your investment.

 

We will incur increased costs as a result of being a public company.

 

We are a “controlled company” under the rules of Nasdaq and, as a result, may rely on exemptions from certain corporate governance requirements that provide protection to shareholders of other companies.

 

10

 

 

Risks Relating to Doing Business in China

 

Changes in China’s economic, political or social conditions, laws, regulations or governmental policies could have a material adverse effect on our business, financial conditions and results of operations.

 

All of our revenues are generated by our PRC subsidiaries. Accordingly, our results of operations, financial condition and prospects are influenced by economic, political and legal developments in China. Economic reforms begun in the late 1970s have resulted in significant economic growth. China’s economy differs from the economies of most developed countries in many respects, including with respect to the amount of government involvement, level of development, growth rate, control of foreign exchange and allocation of resources. Although the Chinese government has implemented measures emphasizing the utilization of market forces for economic reform, the reduction of state ownership of productive assets and the establishment of improved corporate governance in business enterprises, a substantial portion of productive assets in China is still owned by the government. In addition, the Chinese government continues to play a significant role in regulating industry development by imposing industrial policies. The Chinese government also exercises significant control over China’s economic growth through allocating resources, controlling payment of foreign currency-denominated obligations, setting monetary policy, and providing preferential treatment to particular industries or companies.

 

Although the PRC economy has grown significantly in the past, that growth may not continue, as evidenced by the slowing of the growth of the PRC economy since 2012. Any adverse changes in economic conditions in China, in the policies of the PRC government or in the laws and regulations in China could have a material adverse effect on a specific industry including our PRC subsidiaries in China. Such developments could adversely affect our PRC subsidiaries’ business and operating results, lead to reduction in demand for our services and adversely affect our competitive position. The Chinese government has implemented various measures to encourage economic growth and guide the allocation of resources. Some of these measures may benefit the overall Chinese economy but may have a negative effect on us. For example, our financial condition and results of operations may be adversely affected by government control over capital investments or changes in tax regulations. In addition, in the past the Chinese government has implemented certain measures, including interest rate adjustments, to control the pace of economic growth. These measures may cause decreased economic activities in China, which may adversely affect our business and operating results.

 

The PRC operating entities’ ability to operate profitably in the PRC may be adversely affected by changes in policies by the PRC government, including changes in laws, regulations, or their interpretation, particularly those regarding the Internet, including censorship and other restrictions on material which can be transmitted over the Internet, security, intellectual property, money laundering, taxation, and other laws that affect our ability to operate our business.

 

PRC laws and regulations governing our current business operations are sometimes vague and uncertain and any changes in such laws and regulations may impair our ability to operate profitably.

 

There are substantial uncertainties regarding the interpretation and application of PRC laws and regulations including, but not limited to, the laws and regulations governing our business and the enforcement and performance of our arrangements with customers in certain circumstances. The laws and regulations are sometimes vague and may be subject to future changes, and their official interpretation and enforcement may involve substantial uncertainty. The effectiveness and interpretation of newly enacted laws or regulations, including amendments to existing laws and regulations, may be delayed, and our business may be affected if we rely on laws and regulations which are subsequently adopted or interpreted in a manner different from their understanding of these laws and regulations. New laws and regulations that affect existing and proposed future businesses may also be applied retroactively. We cannot predict what effect the interpretation of existing or new PRC laws or regulations may have on our business.

 

11

 

 

Substantial uncertainties in the promulgation, interpretation and enforcement of PRC laws and regulations could limit the legal protections available to you and us.

 

The PRC legal system is a civil law system based on written statutes. Unlike the common law system, prior court decisions under the civil law system may be cited for reference but have limited precedential value. Since these laws and regulations are relatively new and the PRC legal system continues to rapidly evolve, the promulgation of new rules and explanations and interpretations of many laws, regulations and rules are not always uniform and enforcement of these laws, regulations and rules involves uncertainties.

 

In 1979, the PRC government began to promulgate a comprehensive system of laws and regulations governing economic matters in general. The overall effect of legislation over the past three decades has significantly enhanced the protections afforded to various forms of foreign investments in China. However, China has not developed a fully integrated legal system, and recently enacted laws and regulations may not sufficiently cover all aspects of economic activities in China. In particular, the interpretation and enforcement of these laws and regulations involve uncertainties. Specifically, rules and regulations in China can change quickly with little advance notice.

 

From time to time, we may have to resort to administrative and court proceedings to enforce our legal rights. However, since PRC administrative and court authorities have significant discretion in interpreting and implementing statutory and contractual terms, it may be more difficult to evaluate the outcome of administrative and court proceedings and the level of legal protection we enjoy than in more developed legal systems. Furthermore, the PRC legal system is based in part on government policies and internal rules (some of which are not published in a timely manner or at all) that may have retroactive effect. As a result, we or our PRC subsidiaries may not be aware of our violation of these policies and rules until sometime after the violation. Such uncertainties, including uncertainty over the scope and effect of our contractual, property (including intellectual property) and procedural rights, could materially and adversely affect our PRC subsidiaries’ business and impede their ability to continue our operations.

 

Any actions by the Chinese government, including any decision to intervene or influence the operations of the operating entities or to exert control over any offering of securities conducted overseas and/or foreign investment in China-based issuers, may cause us to make material changes to the operations of the PRC operating entities, may limit or completely hinder our ability to offer or continue to offer securities to investors, and may cause the value of such securities to significantly decline or be worthless.

 

We are a Cayman Islands holding company and are not a Chinese company. As a holding company with no material operations of our own, we conduct all of our operations through our PRC operating entities in China. As such, our corporate structure involves unique risks to investors. There are legal and operational risks associated with having operations in mainland China, and the Chinese regulatory authorities could disallow this ownership structure, which would likely result in a material change in our operations and/or a material change in the value of the securities we are registering for sale, including that it could cause the value of such securities to significantly decline or become worthless.

 

In the meeting of the Political Bureau of the CPC Central Committee held on July 30, 2021, the improvement of the regulatory system for overseas listing of enterprises was first proposed. On February 17, 2023, the CSRC released the Trial Administrative Measures of Overseas Securities Offering and Listing by Domestic Companies, or the Overseas Listing Trial Measures, and five supporting guidelines, which came into effect on March 31, 2023. Pursuant to the Overseas Listing Trial Measures, domestic companies that seek to offer or list securities overseas, whether directly or indirectly, should fulfil the filing procedures and submit relevant information to the CSRC.

 

12

 

 

Although the detailed implementations are still unclear, the supervision of overseas listing of Chinese stocks may continue to tighten. The Chinese government has exercised, and continues to exercise, substantial control over virtually every sector of the Chinese economy through regulation and state ownership. The ability of our operating entities to operate in China may be impaired by changes in its laws and regulations, including those relating to taxation, environmental regulations, land use rights, foreign investment limitations, and other matters. The central or local governments of China may impose new, stricter regulations or interpretations of existing regulations that would require additional expenditures and efforts on our part to our compliance with such regulations or interpretations. As such, we may be subject to various government and regulatory interference in the provinces in which we operate. We could be subject to regulation by various political and regulatory entities, including various local and municipal agencies and government sub-divisions. We may incur increased costs necessary to comply with existing and newly adopted laws and regulations or penalties for any failure to comply.

 

Furthermore, it is uncertain when and whether we will be required to obtain permission from the PRC government to list on U.S. exchanges in the future, and even when such permission is obtained, whether it will be denied or rescinded. Although we believe that we are currently not required to obtain permission from any Chinese authorities and have not received any notice of denial of permission to list on the U.S. exchange, our operations could be adversely affected, directly or indirectly, by existing or future laws and regulations relating to the PRC operating entities’ business or industry, particularly in the event permission to list on U.S. exchanges may be later required, or withheld or rescinded once given.

 

Accordingly, government actions in the future, including any decision to intervene or influence our operations at any time or to exert control over an offering of securities conducted overseas and/or foreign investment in China-based issuers, may cause us to make material changes to our operations, may limit or completely hinder our ability to offer or continue to offer securities to investors, and/or may cause the value of such securities to significantly decline or be worthless.

 

We may become subject to a variety of laws and regulations in the PRC regarding privacy, data security, cybersecurity, and data protection.

 

We may become subject to a variety of laws and regulations in the PRC regarding privacy, data security, cybersecurity, and data protection. These laws and regulations are continuously evolving and developing. The scope and interpretation of the laws that are or may be applicable to us are often uncertain and may be conflicting. In particular, there are a number of laws and regulations regarding privacy and the collection, sharing, use, processing, disclosure, and protection of personal information and other user data. Such laws and regulations often vary in scope, may be subject to differing interpretations, and may be inconsistent among different jurisdictions.

 

The PRC Criminal Law, as amended by its Amendment 7 (effective on February 28, 2009) and Amendment 9 (effective on November 1, 2015), prohibits institutions, companies and their employees from selling or otherwise illegally disclosing a citizen’s personal information obtained during the course of performing duties or providing services or obtaining such information through theft or other illegal ways. On November 7, 2016, the Standing Committee of the PRC National People’s Congress issued the Cyber Security Law of the PRC, or Cyber Security Law, which became effective on June 1, 2017. The Cyber Security Law is the first PRC law that systematically lays out the regulatory requirements on cybersecurity and data protection, subjecting many previously under-regulated or unregulated activities in cyberspace to government scrutiny. Pursuant to the Cyber Security Law, network operators must not, without users’ consent, collect their personal information, and may only collect users’ personal information necessary to provide their services. Providers are also obliged to provide security maintenance for their products and services and shall comply with provisions regarding the protection of personal information as stipulated under the relevant laws and regulations. The legal consequences of violation of the Cyber Security Law include penalties such as warnings, confiscation of illegal income, suspension of related business, winding up for rectification, shutting down the websites, and revocation of business license or relevant permits. As of the date of this annual report, we have not been involved in any investigations or cybersecurity reviews by the CAC, and we have not received any inquiry, notice, warning, or sanction in such respect.

 

The Civil Code of the PRC (issued by the PRC National People’s Congress on May 28, 2020, and effective from January 1, 2021) provides the main legal basis for privacy and personal information infringement claims under the Chinese civil laws. PRC regulators, including the CAC, Ministry of Industry and Information Technology, and the Ministry of Public Security, have been increasingly focused on regulation in the areas of data security and data protection. The PRC regulatory requirements regarding cybersecurity are constantly evolving. For instance, various regulatory bodies in China, including the CAC, the Ministry of Public Security and the State Administration for Market Regulation, have enforced data privacy and protection laws and regulations with varying and evolving standards and interpretations.

 

13

 

 

On July 30, 2021, the State Council promulgated the Regulations on Security Protection of Critical Information Infrastructure, or the CII Regulations, which became effective on September 1, 2021. Pursuant to the CII Regulations, critical information infrastructure refers to any important network facilities or information systems of an important industry or field such as public communication and information service, energy, transport, water conservation, finance, public services, e-government affairs, science and technology industry for national defense and other industries and sectors that may seriously endanger national security, people’s livelihood and public interest in case of damage, function loss or data leakage. In addition, relevant administration departments of each critical industry and sector are responsible for formulating eligibility criteria and determining the critical information infrastructure in the respective industry or sector. The operators will be informed about the final determination as to whether they are categorized as critical information infrastructure operators, or CIIOs.

 

As of the Date of this annual report, no detailed rules or interpretations have been issued and we have not been informed by any governmental authorities that we are a CIIO. However, the exact scope of CIIOs under the current regulatory regime remains unclear, and the PRC governmental authorities have discretion in the interpretation and enforcement of these laws and regulations. Therefore, it is uncertain whether we would be deemed as a CIIO under PRC law. According to our PRC counsel, Guantao Law Firm, if we are identified as CIIO, we will be subject to stricter requirements on business operations and cybersecurity compliance, and we may need to follow cybersecurity review procedure and apply with Cybersecurity Review Office before making certain purchases of network products and services, and if a cybersecurity review is applicable, we may be required to suspend providing any existing or new services to our users, and we may experience other disruptions of our operations.

 

On November 14, 2021, the CAC published the Security Administration Draft, which provides that data processing operators engaging in data processing activities that affect or may affect national security must be subject to network data security review by the relevant Cyberspace Administration of the PRC. According to the Security Administration Draft, data processing operators who possess personal data of at least one million users or collect data that affects or may affect national security must be subject to network data security review by the relevant Cyberspace Administration of the PRC. The deadline for public comments on the Security Administration Draft was December 13, 2021. The Security Administration Draft has not been fully implemented.

 

On December 28, 2021, the CAC and other twelve PRC regulatory authorities jointly revised and promulgated the Measures for Cybersecurity Review, or the Cybersecurity Review Measures, which is consistent with the Cybersecurity Review Measures (Revision Draft for Comment) announced by the CAC on July 10, 2021.Pursuant to the Cybersecurity Review Measures: (i) “operator of critical information infrastructure” should take the initiative to report to the Cybersecurity Review Office for cybersecurity review when purchasing network products and services which affects or may affect national security; (ii) network platform operators possessing the personal information of more than one million users must apply to the Cybersecurity Review Office for cybersecurity review when list abroad; and (iii) data processor carrying out data processing activities that affect or may affect national security should be subject to cybersecurity review. The Cybersecurity Review Measures further elaborated on the factors to be considered when assessing the national security risks of the relevant activities, including, among others, (a) the risk of core data, important data or a large amount of personal information being stolen, leaked, destroyed, and illegally used or exited the country; and (b) the risk of critical information infrastructure, core data, important data or a large amount of personal information being affected, controlled, or maliciously used by foreign governments after listing abroad.

 

We believe, in consultation with our PRC counsel, Guantao Law Firm, that we have none of the aforesaid factors in our business, and given that: (i) we have not been informed to be an operator of critical information infrastructure by any governmental authorities; (ii) we do not possess the personal information of more than one million users; and (iii) the type and nature of the personal information we gather is of relatively low national security significance. However, there remains uncertainty as to how the Cybersecurity Review Measures will be interpreted or implemented and whether the PRC regulatory agencies, including the CAC, may adopt new laws, regulations, rules, or detailed implementation and interpretation related to the Cybersecurity Review Measures. If a cybersecurity review is required, we will actively cooperate with the CAC to conduct such cybersecurity review. According to our PRC counsel, any failure to comply with applicable laws or regulations or any other obligations relating to privacy, data protection or information security, or any compromise of security that results in unauthorized access, collection, transfer, use or release of personally identifiable information or other data, or the perception or allegation that any of the foregoing types of failure or compromise has occurred, could damage our reputation or result in investigations, fines, or other penalties by government authorities and private claims or litigation, any of which could materially adversely affect our business, financial condition and results of operations. If any such new laws, regulations, rules, or implementation and interpretation comes into effect, we will take all reasonable measures and actions to comply and to minimize the adverse effect of such laws on us.

 

14

 

 

On June 10, 2021, the Standing Committee of the NPC promulgated the PRC Data Security Law, which took effect on September 1, 2021. The Data Security Law also sets forth the data security protection obligations for entities and individuals handling personal data, including that no entity or individual may acquire such data by stealing or other illegal means, and the collection and use of such data should not exceed the necessary limits the costs of compliance with, and other burdens imposed by, CSL and any other cybersecurity and related laws may limit the use and adoption of our products and services and could have an adverse impact on our business. Any organizational or individual data processing activities that violate the Data Security Law shall bear the corresponding civil, administrative or criminal liabilities depending on specific circumstances. During the years ended December 31, 2020, 2021, and 2022, and up to the date of this annual report, we had not experienced any material data or personal information leakage or loss, infringement of data or personal information, or information security incident, nor had we been subject to or involved in any official inquiry, examination, warning, interview on cybersecurity, data security and personal information protection by relevant competent regulatory authorities.

 

On August 20, 2021, the Standing Committee of the NPC approved the Personal Information Protection Law (“PIPL”), which became effective on November 1, 2021. The PIPL regulates collection of personal identifiable information and seeks to address the issue of algorithmic discrimination. Companies in violation of the PIPL may be subject to warnings and admonishments, forced corrections, confiscation of corresponding income, suspension of related services, and fines. As of the date of this annual report, we have not received any personal data protection related administrative warnings or penalties from any competent PRC regulatory authorities.

 

We cannot assure you that PRC regulatory agencies, including the CAC, would take the same view as we do, and there is no assurance that we and/or our PRC subsidiaries can fully or timely comply with such laws as our business develops. In the event that we or our PRC subsidiaries are subject to any mandatory cybersecurity review and other specific actions required by the CAC, we face uncertainty as to whether any clearance or other required actions can be timely completed, or at all. Given such uncertainty, we and/or our PRC subsidiaries may be further required to suspend the relevant business, or face other penalties, which could materially and adversely affect our business, financial condition, and results of operations. From time to time, we communicate with the competent authorities, including the local branch of the CAC, and expect to closely monitor and assess further regulatory developments regarding cybersecurity and data privacy laws, including the development on cybersecurity review, and comply with the latest regulatory requirements.

 

You may experience difficulties in effecting service of legal process, enforcing foreign judgments or bringing actions in China against us or our management named in the annual report based on foreign laws.

 

We are a company incorporated under the laws of the Cayman Islands. However, we conduct substantially all of our operations through our PRC subsidiaries in China and substantially all of our assets are located in China. In addition, most of our senior executive officers reside within China for a significant portion of the time and many of them are PRC nationals. As a result, it may be difficult for you to effect service of process upon us, or our management named in this annual report inside mainland China. It may also be difficult for you to enforce in U.S. courts of the judgments obtained in U.S. courts based on the civil liability provisions of the U.S. federal securities laws against us and our officers and directors as none of them currently resides in the United States or has substantial assets located in the United States. In addition, there is uncertainty as to whether the courts of the Cayman Islands or the PRC would recognize or enforce judgments of U.S. courts against us, or such persons predicated upon the civil liability provisions of the securities laws of the United States or any state.

 

The recognition and enforcement of foreign judgments are provided for under the PRC Civil Procedures Law. PRC courts may recognize and enforce foreign judgments in accordance with the requirements of the PRC Civil Procedures Law and other applicable laws, regulations and interpretations based either on treaties between China and the country where the judgment is made or on principles of reciprocity between jurisdictions. In addition, according to the PRC Civil Procedures Law, the PRC courts will not enforce a foreign judgment against us or our directors and officers if they decide that the judgment violates the basic principles of PRC laws or national sovereignty, security or public interest. As a result, it is uncertain whether and on what basis a PRC court would enforce a judgment rendered by a court in the United States. Furthermore, class action lawsuits, which are available in the United States for investors to seek remedies, are generally uncommon in China.

 

15

 

 

It may be difficult for overseas regulators to conduct investigations or collect evidence within China.

 

Shareholder claims or regulatory investigation that are common in the United States generally are difficult to pursue as a matter of law or practicality in China. For example, in China, there are significant legal and other obstacles to providing information needed for regulatory investigations or litigation initiated outside China. Although the authorities in China may establish a regulatory cooperation mechanism with the securities regulatory authorities of another country or region to implement cross-border supervision and administration, such cooperation with the securities regulatory authorities in the Unities States may not be efficient in the absence of mutual and practical cooperation mechanism. Furthermore, according to Article 177 of the PRC Securities Law, which became effective in March 2020, no overseas securities regulator is allowed to directly conduct investigation or evidence collection activities within the territory of the PRC. In addition, entities or individuals are prohibited from providing documents and information in connection with any securities business activities to any organizations and/or persons aboard without the prior consent of the securities regulatory authority of the State Council and the competent departments of the State Council. While detailed interpretation of or implementation rules under Article 177 have yet to be promulgated, the inability for an overseas securities regulator to directly conduct investigation or evidence collection activities within China may further increase difficulties faced by you in protecting your interests. See also “— Risks Relating to Our Ordinary Shares and the Trading Market — You may face difficulties in protecting your interests, and your ability to protect your rights through U.S. courts may be limited, because we are incorporated under Cayman Islands law” for risks associated with investing in us as a Cayman Islands company.

 

If we are classified as a PRC resident enterprise for PRC income tax purposes, such classification could result in unfavorable tax consequences to us and our non-PRC shareholders or ordinary shareholders.

 

Under the PRC Enterprise Income Tax Law and its implementation rules, an enterprise established outside of the PRC with “de facto management body” within China is considered a “resident enterprise” and will be subject to the enterprise income tax on its global income at the rate of 25%. The implementation rules define the term “de facto management body” as the body that exercises full and substantial control and overall management over the business, productions, personnel, accounts and properties of an enterprise. The Notice Regarding the Determination of Chinese-Controlled Offshore-Incorporated Enterprises as PRC Tax Resident Enterprises on the Basis of De Facto Management Bodies, which was issued by the State Administration of Taxation on April 22, 2009 and further amended on December 29, 2018, or Circular 82, which provides certain specific criteria for determining whether the “de facto management body” of a PRC-controlled enterprise that is incorporated offshore is located in China. Although Circular 82 only applies to offshore enterprises controlled by PRC enterprises or PRC enterprise groups, not those controlled by PRC individuals or foreigners, the criteria set forth in the circular may reflect the State Administration of Taxation’s general position on how the “de facto management body” text should be applied in determining the tax resident status of all offshore enterprises. According to Circular 82, an offshore incorporated enterprise controlled by a PRC enterprise or a PRC enterprise group will be regarded as a PRC tax resident by virtue of having its “de facto management body” in China and will be subject to PRC enterprise income tax on its global income only if all of the following conditions are met: (i) the primary location of the day-to-day operational management is in the PRC; (ii) decisions relating to the enterprise’s financial and human resource matters are made or are subject to approval by organizations or personnel in the PRC; (iii) the enterprise’s primary assets, accounting books and records, company seals, and board and shareholder resolutions, are located or maintained in the PRC; and (iv) at least 50% of voting board members or senior executives habitually reside in the PRC.

 

We believe none of our PRC subsidiaries outside of China is a PRC resident enterprise for PRC tax purposes. However, the tax resident status of an enterprise is subject to determination by the PRC tax authorities and uncertainties remain with respect to the interpretation of the term “de facto management body.” If the PRC tax authorities determine that we are a PRC resident enterprise for enterprise income tax purposes, we could be subject to PRC tax at a rate of 25% on our worldwide income, which could materially reduce our net income, and we may be required to withhold a 10% withholding tax from dividends we pay to our shareholders that are non-resident enterprises, subject to any reduction set forth in applicable tax treaties. In addition, non-resident enterprise shareholders may be subject to PRC tax at a rate of 10% on gains realized on the sale or other disposition of ordinary shares, if such income is treated as sourced from within the PRC. Furthermore, if we are deemed a PRC resident enterprise, dividends payable to our non-PRC individual shareholders and any gain realized on the transfer of ordinary shares or ordinary shares by such shareholders may be subject to PRC tax at a rate of 10% in the case of non-PRC enterprises or a rate of 20% in the case of non-PRC individuals unless a reduced rate is available under an applicable tax treaty. It is unclear whether non-PRC shareholders of our company would be able to claim the benefits of any tax treaties between their country or area of tax residence and the PRC in the event that we are treated as a PRC resident enterprise. Any such tax may reduce the returns on your investment in the ordinary shares.

 

16

 

 

We face uncertainties with respect to indirect transfer of equity interests in PRC resident enterprises by our non-PRC holding companies.

 

In February 2015, the State Administration of Taxation issued the Bulletin on Issues of Enterprise Income Tax on Indirect Transfers of Assets by Non-PRC Resident Enterprises or Bulletin 7. Pursuant to Bulletin 7, an “indirect transfer” of PRC assets, including a transfer of equity interests in an unlisted non-PRC holding company of a PRC resident enterprise, by non-PRC resident enterprises may be re-characterized and treated as a direct transfer of the underlying PRC assets, if such arrangement does not have a reasonable commercial purpose and was established for the purpose of avoiding payment of PRC enterprise income tax. As a result, gains derived from such indirect transfer may be subject to PRC enterprise income tax, and the transferee or other person who is obligated to pay for the transfer is obligated to withhold the applicable taxes, currently at a rate of 10% for the transfer of equity interests in a PRC resident enterprise.

 

On October 17, 2017, the State Administration of Taxation issued the Announcement of the State Administration of Taxation on Issues Concerning the Withholding of Non-resident Enterprise Income Tax at Source, or Bulletin 37, which came into effect on December 1, 2017. Bulletin 37 further clarifies the practice and procedure of the withholding of non-resident enterprise income tax.

 

We face uncertainties on the reporting and consequences of past or future private equity financing transactions, share exchanges or other transactions involving the transfer of shares in our company by investors that are non-PRC resident enterprises. The PRC tax authorities may pursue such non-resident enterprises with respect to a filing or the transferees with respect to withholding obligation, and request our PRC subsidiaries to assist in the filing. As a result, we and non-resident enterprises in such transactions may become at risk of being subject to filing obligations or being taxed under Bulletin 7 and Bulletin 37, and may be required to expend valuable resources to comply with them or to establish that we and our non-resident enterprises should not be taxed under these regulations, which may have a material adverse effect on our financial condition and results of operations.

 

The PRC tax authorities have the discretion under Bulletin 7 to make adjustments to the taxable capital gains based on the difference between the fair value of the taxable assets transferred and the cost of investment. If the PRC tax authorities make adjustments to the taxable income of the transactions under Bulletin 7, our income tax costs associated with such transactions will be increased, which may have an adverse effect on our financial condition and results of operations. We cannot assure you that the PRC tax authorities will not, at their discretion, adjust any capital gains and impose tax return filing obligations on us or require us to provide assistance to them for the investigation of any transactions we were involved in. Heightened scrutiny over acquisition transactions by the PRC tax authorities may have a negative impact on potential acquisitions we may pursue in the future.

 

Failure to make adequate contributions to various employee benefit plans and withhold individual income tax on employees’ salaries as required by PRC regulations or comply with laws and regulations on other employment practices may subject us to penalties.

 

Companies operating in China are required to participate in various government sponsored employee benefit plans, including certain social insurance, housing funds and other welfare-oriented payment obligations, and contribute to the plans in amounts equal to certain percentages of salaries, including bonuses and allowances, of our PRC subsidiaries’ employees up to a maximum amount specified by the local government from time to time at locations where our PRC subsidiaries operate their businesses. The requirement of employee benefit plans has not been implemented consistently by the local governments in China given the different levels of economic development in different locations. Companies operating in China are also required to withhold individual income tax on employees’ salaries based on the actual salary of each employee upon payment. Our PRC subsidiaries have been making social payments for employee benefits of at least at the minimum wage level for all eligible employees, while the applicable PRC laws and regulations on employee benefits stipulate that employers shall be responsible for making payments based on the actual wage paid to employees. With respect to the underpaid employee benefits, our PRC subsidiaries may be required to complete registrations, make up the contributions for these plans as well as to pay late fees and fines. With respect to the under-withheld individual income tax, our PRC subsidiaries may be required to make up sufficient withholding and pay late fees and fines. If they are subject to late fees or fines in relation to the underpaid employee benefits and under-withheld individual income tax, our financial condition and results of operations may be adversely affected. Our PRC subsidiaries may also be subject to regulatory investigations and other penalties if their other employment practices are deemed to be in violation of relevant PRC laws and regulations.

 

17

 

 

The enforcement of the PRC Labor Contract Law and other labor-related regulations in the PRC may subject our PRC subsidiaries to penalties or liabilities.

 

The PRC Labor Contract Law, which was enacted in 2008 and amended in 2012, introduced specific provisions related to fixed-term employment contracts, part-time employment, probationary periods, consultation with labor unions and employee assemblies, employment without a written contract, dismissal of employees, severance, and collective bargaining to enhance previous PRC labor laws. Under the Labor Contract Law, an employer is obligated to sign a non-fixed term labor contract with any employee who has worked for the employer for ten consecutive years. Further, if an employee requests or agrees to renew a fixed-term labor contract that has already been entered into twice consecutively, the resulting contract, with certain exceptions, must have non-fixed term, subject to certain exceptions. With certain exceptions, an employer must pay severance to an employee where a labor contract is terminated or expires. In addition, the PRC governmental authorities have continued to introduce various new labor-related regulations since the effectiveness of the Labor Contract Law.

 

These laws and regulations designed to enhance labor protection tend to increase our labor costs. In addition, as the interpretation and implementation of these regulations are still evolving, our PRC subsidiaries’ employment practices may not at all times be deemed in compliance with the regulations. As a result, we could be subject to penalties or incur significant liabilities in connection with labor disputes or investigations.

 

The M&A Rules and certain other PRC regulations may make it more difficult for us to pursue growth through acquisitions.

 

The Regulations on Mergers and Acquisitions of Domestic Companies by Foreign Investors, or the M&A Rules, adopted by six PRC regulatory agencies in 2006 and amended in 2009, and some other regulations and rules concerning mergers and acquisitions established complex procedures and requirements for acquisition of Chinese companies by foreign investors, including requirements in some instances that the Ministry of Commerce of the PRC be notified in advance of any change-of-control transaction in which a foreign investor takes control of a PRC domestic enterprise. Moreover, the Anti-Monopoly Law promulgated by the Standing Committee of the National People’s Congress, which became effective in 2008, requires that where the concentration of business operators reaches the filing thresholds stipulated by the State Council, business operators shall file a declaration with the State Administration for Market Regulation, or SAMR, and no concentration shall be implemented until the SAMR clears the anti-monopoly filing. In addition, the security review rules issued by the Ministry of Commerce and became effective in September 2011 specify that mergers and acquisitions by foreign investors that raise “national defense and security” concerns and mergers and acquisitions through which foreign investors may acquire de facto control over domestic enterprises that raise “national security” concerns are subject to strict review by the Ministry of Commerce, and the rules prohibit any activities attempting to bypass a security review, including by structuring the transaction through a proxy or contractual control arrangement.

 

In the future, we may pursue potential strategic acquisitions that are complementary to our business and operations. Complying with the requirements of the above-mentioned regulations and other rules to complete such transactions could be time-consuming, and any required approval processes, including obtaining approval or clearance from the Ministry of Commerce, may delay or inhibit our ability to complete such transactions, which could affect our ability to expand our business or maintain our market share. Furthermore, according to the M&A Rules, if a PRC entity or individual plans to merger or acquire its related PRC entity through an overseas company legitimately incorporated or controlled by such entity or individual, such a merger and acquisition will be subject to examination and approval by the Ministry of Commerce. The application and interpretations of M&A Rules are still uncertain, and there is possibility that the PRC regulators may promulgate new rules or explanations requiring that us obtain approval of the Ministry of Commerce for our completed or ongoing mergers and acquisitions. There is no assurance that we can obtain such approval from the Ministry of Commerce for our mergers and acquisitions, and if we fail to obtain those approvals, we may be required to suspend our acquisition and be subject to penalties. Any uncertainties regarding such approval requirements could have a material adverse effect on our business, results of operations and corporate structure.

 

18

 

 

PRC regulations relating to offshore investment activities by PRC residents may limit our PRC subsidiaries’ ability to change their registered capital or distribute profits to us or otherwise expose us or our PRC resident beneficial owners to liability and penalties under PRC laws. In addition, any failure to comply with PRC regulations with respect to registration requirements for offshore financing may subject us to legal or administrative sanctions.

 

In July 2014, SAFE promulgated the Circular on Relevant Issues Concerning Foreign Exchange Control on Domestic Residents’ Offshore Investment and Financing and Roundtrip Investment Through Special Purpose Vehicles, or SAFE Circular 37. SAFE Circular 37 requires PRC residents (including PRC individuals and PRC corporate entities as well as foreign individuals that are deemed as PRC residents for foreign exchange administration purpose) to register with SAFE or its local branches in connection with their direct or indirect offshore investment activities. SAFE Circular 37 further requires amendment to the SAFE registrations in the event of any changes with respect to the basic information of the offshore special purpose vehicle, such as change of a PRC individual shareholder, name and operation term, or any significant changes with respect to the offshore special purpose vehicle, such as increase or decrease of capital contribution, share transfer or exchange, or mergers or divisions. SAFE Circular 37 is applicable to our shareholders who are PRC residents and may be applicable to any offshore acquisitions that we make in the future.

 

Under these foreign exchange regulations, PRC residents who make, or have previously made, prior to the implementation of these foreign exchange regulations, direct or indirect investments in offshore companies are required to register those investments. In addition, any PRC resident who is a direct or indirect shareholder of an offshore company is required to update its previously filed SAFE registration, to reflect any material change involving its round-trip investment. If any PRC shareholder fails to make the required registration or update the previously filed registration, the PRC subsidiary of that offshore parent company may be restricted from distributing their profits and the proceeds from any reduction in capital, share transfer or liquidation to their offshore parent company, and the offshore parent company may also be restricted from injecting additional capital into its PRC subsidiary. Moreover, failure to comply with the various foreign exchange registration requirements described above could result in liability under PRC laws for evasion of applicable foreign exchange restrictions, including (i) the requirement by SAFE to return the foreign exchange remitted overseas or into the PRC within a period of time specified by SAFE, with a fine of up to 30% of the total amount of foreign exchange remitted overseas or into PRC and deemed to have been evasive or illegal and (ii) in circumstances involving serious violations, a fine of no less than 30% of and up to the total amount of remitted foreign exchange deemed evasive or illegal.

 

We are committed to complying with and to ensuring that our shareholders who are subject to these regulations will comply with the SAFE rules and regulations. However, due to the inherent uncertainty in the implementation of the regulatory requirements by the PRC authorities, such registration might not be always practically available in all circumstances as prescribed in those regulations. In addition, we may not always be able to compel them to comply with SAFE Circular 37 or other related regulations. We cannot assure you that SAFE or its local branches will not release explicit requirements or interpret the PRC laws and regulations otherwise. We may not be fully informed of the identities of all our shareholders or beneficial owners who are PRC residents, and we cannot provide any assurance that all of our shareholders and beneficial owners who are PRC residents will comply with our request to make, obtain or update any applicable registrations or comply with other requirements under SAFE Circular 37 or other related rules in a timely manner.

 

Because there is uncertainty concerning the reconciliation of these foreign exchange regulations with other approval requirements, it is unclear how these regulations, and any future regulation concerning offshore or cross-border transactions, will be interpreted, amended and implemented by the governmental authorities. We cannot predict how these regulations will affect our business operations or future strategy. For example, we may be subject to a more stringent review and approval process with respect to our foreign exchange activities, such as remittance of dividends and foreign-currency-denominated borrowings, which may adversely affect our results of operations and financial condition. This may restrict our ability to implement our acquisition strategy and could adversely affect our business and prospects.

 

In addition, our offshore financing activities, such as the issuance of foreign debt, are also subject to PRC laws and regulations. In accordance with such laws and regulations, we may be required to complete filing and registration with the National Development and Reform Commission prior to such activities. Failure to comply with the requirements may result in administrative meeting, warning, notification and other regulatory penalties and sanctions.

 

19

 

 

We may be materially adversely affected if our shareholders and beneficial owners who are PRC entities fail to comply with the PRC overseas investment regulations.

 

On December 26, 2017, the National Development and Reform Commission, or NDRC, promulgated the Administrative Measures on Overseas Investments, which took effect as of March 1, 2018. According to this regulation, non-sensitive overseas investment projects are subject to record-filing requirements with the local branch of the NDRC. On September 6, 2014, the Ministry of Commerce promulgated the Administrative Measures on Overseas Investments, which took effect as of October 6, 2014. According to this regulation, overseas investments of PRC enterprises that involve non-sensitive countries and regions and non-sensitive industries are subject to record-filing requirements with a local branch of Ministry of Commerce. According to the Circular of the State Administration of Foreign Exchange on Issuing the Regulations on Foreign Exchange Administration of the Overseas Direct Investment of Domestic Institutions, which was promulgated by the State Administration of Foreign Exchange, or SAFE, on July 13, 2009 and took effect on August 1, 2009, PRC enterprises must register for overseas direct investment with a local SAFE branch.

 

We may not be fully informed of the identities of all of our shareholders or beneficial owners who are PRC entities, and we cannot provide any assurance that all of our shareholders and beneficial owners who are PRC entities will comply with our request to complete the overseas direct investment procedures under the aforementioned regulations or other related rules in a timely manner, or at all. If they fail to complete the filings or registrations required by the overseas direct investment regulations, the authorities may order them to suspend or cease the implementation of such investment and make corrections within a specified time, which may adversely affect our business, financial condition and results of operations.

 

We may rely on dividends and other distributions on equity paid by our PRC subsidiaries to fund any cash and financing requirements we may have, and any limitation on the ability of our PRC subsidiaries to make payments to us could have a material and adverse effect on our ability to conduct our business.

 

We are a Cayman Islands holding company and we rely principally on dividends and other distributions on equity from our PRC subsidiaries for our cash requirements, including the funds necessary to pay dividends and other cash distributions to our shareholders for services of any debt we may incur. If any of our PRC subsidiaries incurs debt on its own behalf in the future, the instruments governing the debt may restrict its ability to pay dividends or make other distributions to us. Under PRC laws and regulations, our PRC subsidiaries, which are foreign-owned enterprises, may pay dividends only out of their respective accumulated profits, as determined in accordance with PRC accounting standards and regulations. In addition, a foreign-owned enterprise is required to set aside at least 10% of its accumulated after-tax profits each year, if any, to fund a certain statutory reserve fund, until the aggregate amount of such fund reaches 50% of its registered capital. Such reserve funds cannot be distributed to us as dividends. Some of our subsidiaries are required to allocate general risk reserves prior to the distribution of dividends.

 

Our PRC subsidiaries generate essentially all of their revenue in Renminbi, which is not freely convertible into other currencies. As a result, any restriction on currency exchange may limit the ability of our PRC subsidiaries to use their Renminbi revenues to pay dividends to us.

 

The PRC government may continue to strengthen its capital controls, and more restrictions and substantial vetting process may be put forward by SAFE for cross-border transactions falling under both the current account and the capital account. Any limitation on the ability of our PRC subsidiaries to pay dividends or make other kinds of payments to us could materially and adversely limit our ability to grow, make investments or acquisitions that could be beneficial to our business, pay dividends, or otherwise fund and conduct our business.

 

In addition, the Enterprise Income Tax Law and its implementation rules provide that a withholding tax rate of up to 10% will be applicable to dividends payable by Chinese companies to non-PRC-resident enterprises unless otherwise exempted or reduced according to treaties or arrangements between the PRC central government and governments of other countries or regions where the non-PRC-resident enterprises are incorporated.

 

20

 

 

To the extent cash or assets of our business, or of our PRC or Hong Kong subsidiaries, is in mainland China or Hong Kong, such cash or assets may not be available to fund operations or for other use outside of the PRC or Hong Kong, due to interventions in or the imposition of restrictions and limitations by the PRC government to the transfer of cash or assets.

 

The transfer of funds and assets among the Company, its Hong Kong and PRC subsidiaries is subject to governmental control and restriction. The competent PRC government imposes controls on the conversion of the RMB into foreign currencies and the remittance of currencies out of mainland China. In addition, the PRC Enterprise Income Tax Law and its implementation rules provide that a withholding tax at a rate of 10% will be applicable to dividends payable by Chinese companies to enterprises that are not mainland China resident enterprises, unless reduced under treaties or arrangements between the PRC central government and the governments of other countries or regions where the enterprises that are not mainland China resident enterprises are tax resident.

 

As of the date of this annual report, there are no restrictions or limitations imposed by the Hong Kong government on the transfer of capital within, into and out of Hong Kong (including funds from Hong Kong to the PRC), except for the transfer of funds involving money laundering and criminal activities. However, there is no guarantee that the Hong Kong government will not promulgate new laws or regulations that may impose such restrictions in the future.

 

As a result of the above, to the extent cash or assets of our business, or of our PRC or Hong Kong subsidiaries, is in mainland China or Hong Kong, such funds or assets may not be available to fund operations or for other use outside of the PRC or Hong Kong, due to interventions in or the imposition of restrictions and limitations by the competent government to the transfer of cash or assets.

 

You may be subject to PRC income tax on dividends from us or on any gain realized on the transfer of our ordinary shares.

 

Under the Enterprise Income Tax Law and its implementation rules, PRC withholding tax at a rate of 10% is generally applicable to dividends from PRC sources paid to investors that are resident enterprises outside of China and that do not have an establishment or place of business in China, or that have an establishment or place of business in China if the income is not effectively connected with the establishment or place of business. Any gain realized on the transfer of shares by such investors is subject to 10% PRC income tax if this gain is regarded as income derived from sources within China. Under the PRC Individual Income Tax Law and its implementation rules, dividends from sources within China paid to foreign individual investors who are not PRC residents are generally subject to a PRC withholding tax at a rate of 20% and gains from PRC sources realized by these investors on the transfer of shares are generally subject to 20% PRC income tax. Any such PRC tax liability may be reduced by the provisions of an applicable tax treaty.

 

Although all of our business operations are conducted by our PRC subsidiaries in China, it is unclear whether the dividends we pay with respect to our ordinary shares, or the gains realized from the transfer of our shares, would be treated as income derived from sources within China and as a result be subject to PRC income tax if we are considered a PRC resident enterprise. If PRC income tax is imposed on gains realized through the transfer of our ordinary shares or on dividends paid to our non-resident investors, the value of your investment in our ordinary shares may be materially and adversely affected. Furthermore, our shareholders whose jurisdictions of residence have tax treaties or arrangements with China may not qualify for benefits under these tax treaties or arrangements.

 

In addition, pursuant to the Double Tax Avoidance Arrangement between Hong Kong and China, if a Hong Kong resident enterprise owns more than 25% of the equity interest of a PRC company at all times during the twelve-month period immediately prior to obtaining a dividend from such company, the 10% withholding tax on the dividend is reduced to 5%, provided that certain other conditions and requirements are satisfied at the discretion of the PRC tax authority. However, based on the Notice on Certain Issues with Respect to the Enforcement of Dividend Provisions in Tax Treaties, issued in 2009 by the State Administration of Taxation, if the PRC tax authorities determine, in their discretion, that a company benefits from the reduced income tax rate due to a structure or arrangement that is primarily tax-driven, the PRC tax authorities may adjust the preferential tax treatment. If our Hong Kong subsidiaries are determined by PRC government authorities as receiving benefits from reduced income tax rates due to a structure or arrangement that is primarily tax-driven, the dividends paid by our PRC subsidiaries to our Hong Kong subsidiaries will be taxed at a higher rate, which will have a material adverse effect on our financial performance.

 

21

 

 

PRC regulation of loans to and direct investment in PRC entities by offshore holding companies and governmental control of currency conversion may delay or prevent us from using the proceeds of the initial public offering to make loans or additional capital contributions to our PRC subsidiaries and our consolidated affiliated entities in China, which could materially and adversely affect our liquidity and our ability to fund and expand our business.

 

We are an offshore holding company conducting our operations in China through our PRC subsidiaries. We may make loans to our PRC subsidiaries, or we may make additional capital contributions to our PRC subsidiaries, or we may establish new PRC subsidiaries and make capital contributions to these new PRC subsidiaries, or we may acquire offshore entities with business operations in China in an offshore transaction.

 

Most of these ways are subject to PRC regulations and approvals or registration. For example, loans by us to our wholly owned PRC subsidiaries to finance their activities cannot exceed statutory limits and must be registered with the local counterpart of SAFE. If we decide to finance our wholly owned PRC subsidiary by means of capital contributions, these capital contributions are subject to registration with the State Administration for Market Regulation or its local branch, reporting of foreign investment information with the PRC Ministry of Commerce, or registration with other governmental authorities in China. Due to the restrictions imposed on loans in foreign currencies extended to PRC domestic companies, we are not likely to make such loans to our consolidated affiliated entities, which is a PRC domestic company. Further, we are not likely to finance the activities of our consolidated affiliated entities by means of capital contributions due to regulatory restrictions relating to foreign investment in PRC domestic enterprises engaged in certain businesses.

 

SAFE promulgated the Notice of the State Administration of Foreign Exchange on Reforming the Administration of Foreign Exchange Settlement of Capital of Foreign-invested Enterprises, or SAFE Circular 19, effective June 2015, in replacement of the Circular on the Relevant Operating Issues Concerning the Improvement of the Administration of the Payment and Settlement of Foreign Currency Capital of Foreign-Invested Enterprises, the Notice from the State Administration of Foreign Exchange on Relevant Issues Concerning Strengthening the Administration of Foreign Exchange Businesses, and the Circular on Further Clarification and Regulation of the Issues Concerning the Administration of Certain Capital Account Foreign Exchange Businesses. According to SAFE Circular 19, the flow and use of the RMB capital converted from foreign currency-denominated registered capital of a foreign-invested company is regulated such that RMB capital may not be used for the issuance of RMB entrusted loans, the repayment of inter-enterprise loans or the repayment of banks loans that have been transferred to a third party. Although SAFE Circular 19 allows RMB capital converted from foreign currency-denominated registered capital of a foreign-invested enterprise to be used for equity investments within China, it also reiterates the principle that RMB converted from the foreign currency-denominated capital of a foreign-invested company may not be directly or indirectly used for purposes beyond its business scope. Thus, it is unclear whether SAFE will permit such capital to be used for equity investments in China in actual practice. SAFE promulgated the Notice of the State Administration of Foreign Exchange on Reforming and Standardizing the Foreign Exchange Settlement Management Policy of Capital Account, or SAFE Circular 16, effective on June 9, 2016, which reiterates some of the rules set forth in SAFE Circular 19, but changes the prohibition against using RMB capital converted from foreign currency-denominated registered capital of a foreign-invested company to issue RMB entrusted loans to a prohibition against using such capital to issue loans to non-associated enterprises. Violations of SAFE Circular 19 and SAFE Circular 16 could result in administrative penalties. SAFE Circular 19 and SAFE Circular 16 may significantly limit our ability to transfer any foreign currency we hold, including the net proceeds from the initial public offering, to our PRC subsidiaries, which may adversely affect our liquidity and our ability to fund and expand our business in China. On October 25, 2019, the SAFE promulgated the Notice for Further Advancing the Facilitation of Cross-border Trade and Investment, or the SAFE Circular 28, which, among other things, allows all foreign-invested companies to use Renminbi converted from foreign currency-denominated capital for equity investments in China, as long as the equity investment is genuine, does not violate applicable laws, and complies with the negative list on foreign investment. However, since the SAFE Circular 28 is newly promulgated, it is unclear how SAFE and competent banks will carry this out in practice.

 

In light of the various requirements imposed by PRC regulations on loans to and direct investment in PRC entities by offshore holding companies, we cannot assure you that we will be able to complete the necessary government registrations or obtain the necessary government approvals on a timely basis, or at all, with respect to future loans to our PRC subsidiaries or consolidated affiliated entities or future capital contributions by us to our PRC subsidiaries. As a result, uncertainties exist as to our ability to provide prompt financial support to our PRC subsidiaries or consolidated affiliated entities when needed, and our ability to use the proceeds we receive from the initial public offering and to capitalize or otherwise fund our PRC operations may be negatively affected, which could materially and adversely affect our liquidity and our ability to fund and expand our business.

 

22

 

 

Fluctuations in exchange rates could have a material and adverse effect on our results of operations and the value of your investment.

 

The conversion of Renminbi into foreign currencies, including U.S. dollars, is based on rates set by the People’s Bank of China. The Renminbi has fluctuated against the U.S. dollar, at times significantly and unpredictably. The value of Renminbi against the U.S. dollar and other currencies is affected by changes in China’s political and economic conditions and by China’s foreign exchange policies, among other things. We cannot assure you that Renminbi will not appreciate or depreciate significantly in value against the U.S. dollar in the future. It is difficult to predict how market forces or PRC or U.S. government policy may impact the exchange rate between Renminbi and the U.S. dollar in the future.

 

Substantially all of our income and expenses are denominated in Renminbi and our reporting currency is Renminbi. Significant revaluation of the Renminbi may have a material and adverse effect on your investment. For example, to the extent that we need to convert U.S. dollars we receive from our initial public offering into Renminbi for our operations, appreciation of the Renminbi against the U.S. dollar would reduce the Renminbi amount we would receive from the conversion. Conversely, if we decide to convert our Renminbi into U.S. dollars for the purpose of paying dividends or for other business purposes, appreciation of the U.S. dollar against the Renminbi would reduce the U.S. dollar amount available to us.

 

Very limited hedging options are available in China to reduce our exposure to exchange rate fluctuations. To date, we have not entered into any hedging transactions in an effort to reduce our exposure to foreign currency exchange risk. While we may decide to enter into hedging transactions in the future, the availability and effectiveness of these hedges may be limited and we may not be able to hedge our exposure adequately or at all. In addition, our currency exchange losses may be magnified by PRC exchange control regulations that restrict our ability to convert Renminbi into foreign currency.

 

Governmental control of currency conversion may limit our ability to utilize our income effectively and affect the value of your investment.

 

The PRC government imposes controls on the convertibility of the Renminbi into foreign currencies and, in certain cases, the remittance of currency out of China. We receive substantially all of our income in Renminbi. Under our current corporate structure, our Cayman Islands holding company may rely on dividend payments from our PRC subsidiaries to fund any cash and financing requirements payable outside of China. Under existing PRC foreign exchange regulations, payments of current account items, including profit distributions, interest payments and trade and service-related foreign exchange transactions, can be made in foreign currencies without prior approval of SAFE by complying with certain procedural requirements. Specifically, under the existing exchange restrictions, cash generated from the operations of our PRC subsidiaries in China may be used to pay dividends to our company without prior approval of SAFE. However, approval from or registration with appropriate government authorities is required where Renminbi is to be converted into foreign currency and remitted out of China to pay capital expenses such as the repayment of loans denominated in foreign currencies. As a result, we need to obtain SAFE approval to use cash generated from the operations of our PRC subsidiaries and Consolidated affiliated entity to pay any debts they may incur in a currency other than Renminbi owed to entities outside China, or to make other capital expenditure payments outside China in a currency other than Renminbi.

 

In addition, if any of our shareholders who is subject to SAFE regulations fails to satisfy the applicable overseas direct investment filing or approval requirement, the PRC government may restrict our access to foreign currencies for current account transactions. If we are prevented from obtaining sufficient foreign currency to satisfy our foreign currency demands, we may not be able to pay dividends in foreign currencies to our shareholders.

 

If the chops of our PRC subsidiaries are not kept safely, are stolen or are used by unauthorized persons or for unauthorized purposes, the corporate governance of these entities could be severely and adversely compromised.

 

In China, a company chop or seal serves as the legal representation of the company towards third parties even when unaccompanied by a signature. Each legally registered company in China is required to maintain a company chop, which must be registered with the local Public Security Bureau. In addition to this mandatory company chop, companies may have several other chops which can be used for specific purposes. The chops of our PRC subsidiaries are generally held securely by personnel designated or approved by our PRC subsidiaries in accordance with their respective internal control procedures. To the extent those chops are not kept safely, are stolen or are used by unauthorized persons or for unauthorized purposes, the corporate governance of these entities could be severely and adversely compromised and those corporate entities may be bound to abide by the terms of any documents so chopped, even if they were chopped by an individual who lacked the requisite power and authority to do so. In addition, if the chops are misused by unauthorized persons, the impacted PRC subsidiary could experience disruption to its normal business operations. Our PRC subsidiaries may have to take corporate or legal action, which could involve significant time and resources to resolve while distracting management from their operations.

 

23

 

 

The PRC government exerts substantial influence over the manner in which we and our PRC subsidiaries must conduct our business activities. We are currently not required to obtain approval from Chinese authorities to list on U.S. exchanges, however, if we or our PRC subsidiaries are required to obtain approval in the future and are denied permission from Chinese authorities to list on U.S. exchanges, we will not be able to continue listing on U.S. exchanges, which would materially affect the interest of the investors.

 

The PRC government has exercised and continues to exercise substantial control over virtually every sector of the Chinese economy through regulation and state ownership. Our PRC subsidiaries’ ability to operate in China may be harmed by changes in its laws and regulations, including those relating to taxation, environmental regulations, land use rights, property and other matters. The central data security, anti-monopoly policies or local PRC governments may impose new, stricter regulations or interpretations of existing regulations that would require additional expenditures and efforts of our PRC subsidiaries to ensure their compliance with such regulations or interpretations. Accordingly, government actions in the future, including any decision not to continue to support recent economic reforms and to return to a more centrally planned economy or regional or local variations in the implementation of economic policies, could have a significant effect on economic conditions in the PRC or particular regions thereof, and could require us to divest ourselves of any interest we then hold in Chinese properties.

 

On July 6, 2021, the General Office of the Central Committee of the Communist Party of China and the General Office of the State Council jointly issued the Opinions on Strictly Cracking Down on Illegal Securities Activities, or the Opinions, which emphasized the need to strengthen administration over illegal securities activities and supervision of overseas listings by China-based companies. The Opinions proposed promoting regulatory systems to deal with risks facing China-based overseas-listed companies, and provided that the State Council will revise provisions regarding the overseas issuance and listing of shares by companies limited by shares and will clarify the duties of domestic regulatory authorities. However, the Opinions did not provide detailed rules and regulations. As a result, uncertainties remain regarding the interpretation and implementation of the Opinions.

 

Since 2021, the Chinese government has strengthened its anti-monopoly supervision, mainly in three aspects: (1) establishing the National Anti-Monopoly Bureau; (2) revising and promulgating anti-monopoly laws and regulations, including: the Anti-Monopoly Law (draft Amendment published on October 23, 2021 for public opinions; the newly revised Anti-Monopoly Law was promulgated on June 24, 2022, and became effective on August 1, 2022.), the anti-monopoly guidelines for various industries, and the detailed Rules for the Implementation of the Fair Competition Review System; and (3) expanding the anti-monopoly law enforcement targeting Internet companies and large enterprises. As of the date of this annual report, the Chinese government’s recent statements and regulatory actions related to anti-monopoly concerns have not impacted our ability to conduct business, accept foreign investments, or list on a U.S. or other foreign exchange because neither the Company nor its PRC operating entities engage in monopolistic behaviors that are subject to these statements or regulatory actions. On February 17, 2023, the CSRC released the Trial Administrative Measures of Overseas Securities Offering and Listing by Domestic Companies, or the Overseas Listing Trial Measures, and five supporting guidelines, which came into effect on March 31, 2023. The Overseas Listing Trial Measures require Chinese companies applying to list on overseas exchanges to report and file certain documents with the CSRC within three working days after submitting listing applications and subsequent amendments. Given the current PRC regulatory environment, it is uncertain whether we or our PRC subsidiaries will be required to obtain approvals from the PRC government to offer securities to foreign investors in the future, and whether we would be able to obtain such approvals.

 

On February 24, 2023, the CSRC and other relevant government authorities promulgated the Provisions on Strengthening the Confidentiality and Archives Administration of Overseas Securities Issuance and Listing by Domestic Enterprises, which requires a domestic enterprise that intends to provide or publicly disclose through its overseas listing entities, any document or material involving any state secret or any work secret of any government organ, shall report the same to the competent department with examination and approval authority for approval in accordance with the law, and file the same with the administrative department of secrecy at the same level for the record.

 

As such, we may be subject to various government and regulatory interference in the provinces in which we operate. We could be subject to regulation by various political and regulatory entities, including various local and municipal agencies and government sub-divisions. We may incur increased costs necessary to comply with existing and newly adopted laws and regulations or penalties for any failure to comply. It is uncertain when and whether we will be required to obtain permission from the PRC government to list on U.S. exchanges in the future, and even when such permission is obtained, whether it will be denied or rescinded. Although we are currently not required to obtain permission from any of the PRC federal or local government to obtain such permission and has not received any denial to list on the U.S. exchange, our operations could be adversely affected, directly or indirectly, by existing or future laws and regulations relating to its business or industry.

 

24

 

 

The Holding Foreign Companies Accountable Act and the Accelerating Holding Foreign Companies Accountable Act call for additional and more stringent criteria to be applied to emerging market companies upon assessing the qualification of their auditors, especially the non-U.S. auditors who are not inspected by the PCAOB. These developments could add uncertainties to our offering and listing on the Nasdaq Capital Market, and Nasdaq may determine to delist our securities if the PCAOB determines that it cannot inspect or fully investigate our auditor.

 

On April 21, 2020, the former SEC Chairman, Jay Clayton, and PCAOB Chairman William D. Duhnke III, along with other senior SEC staff, released a joint statement highlighting the risks associated with investing in companies based in or have substantial operations in emerging markets including China. The joint statement emphasized the risks associated with lack of access for the PCAOB to inspect auditors and audit work papers in China and higher risks of fraud in emerging markets.

 

On May 18, 2020, Nasdaq filed three proposals with the SEC to (i) apply minimum offering size requirement for companies primarily operating in “Restrictive Market”, (ii) adopt a new requirement relating to the qualification of management or board of director for Restrictive Market companies, and (iii) apply additional and more stringent criteria to an applicant or listed company based on the qualifications of the company’s auditors.

 

On December 18, 2020, the HFCAA was signed by President Donald Trump and became law. This legislation requires certain issuers of securities to establish that they are not owned or controlled by a foreign government. Specifically, an issuer must make this certification if the PCAOB is unable to audit specified reports because the issuer has retained a foreign public accounting firm not subject to inspection by the PCAOB. Furthermore, if the PCAOB is unable to inspect the issuer’s public accounting firm for three consecutive years beginning in 2021, the issuer’s securities are banned from trade on a national exchange or through other methods.

 

On November 5, 2021, the SEC approved the PCAOB’s Rule 6100, Board Determinations Under the HFCAA. Rule 6100 provides a framework for the PCAOB to use to determine whether it is unable to inspect or investigate registered public accounting firms located in a foreign jurisdiction because of a position taken by one or more authorities in that jurisdiction.

 

On December 2, 2021, The SEC adopted amendments to finalize rules implementing the submission and disclosure requirements in the HFCAA. The rules apply to registrants the SEC identifies as having filed an annual report with an audit report issued by a registered public accounting firm that is located in a foreign jurisdiction and that the PCAOB is unable to inspect or investigate.

 

On December 16, 2021, the PCAOB issued a report on its determinations that the Board is unable to inspect or investigate completely PCAOB-registered public accounting firms headquartered in mainland China and in Hong Kong, a Special Administrative Region of the People’s Republic of China (PRC), because of positions taken by PRC authorities in those jurisdictions (the “Determination”). The Board made these determinations pursuant to PCAOB Rule 6100, which provides a framework for how the PCAOB fulfills its responsibilities under the HFCAA.

 

On August 26, 2022, the CSRC, MOF, and the PCAOB signed the Protocol, governing inspections and investigations of audit firms based in China and Hong Kong, taking the first step toward opening access for the PCAOB to inspect and investigate registered public accounting firms headquartered in mainland China and Hong Kong. Pursuant to the fact sheet with respect to the Protocol disclosed by the SEC, the PCAOB shall have independent discretion to select any issuer audits for inspection or investigation and has the unfettered ability to transfer information to the SEC.

 

On December 15, 2022, the PCAOB determined that it was able to secure complete access to inspect and investigate registered public accounting firms headquartered in mainland China and Hong Kong and vacated its previous determinations to the contrary. However, should PRC authorities obstruct or otherwise fail to facilitate the PCAOB’s access in the future, the PCAOB may consider the need to issue a new determination.

 

On December 29, 2022, the Accelerating Holding Foreign Companies Accountable Act was signed into law as part of the Consolidated Appropriations Act, which amended the HFCAA by reducing the number of consecutive non-inspection years required for triggering the prohibitions under the HFCAA from three years to two.

 

Any lack of access to the PCAOB inspection in China may prevent the PCAOB from fully evaluating audits and quality control procedures of the auditors based in China. As a result, the investors may be deprived of the benefits of such PCAOB inspections. The inability of the PCAOB to conduct inspections of auditors in China makes it more difficult to evaluate the effectiveness of these accounting firms’ audit procedures or quality control procedures as compared to auditors outside of China that are subject to the PCAOB inspections, which could cause existing and potential investors to lose confidence in audit procedures and reported financial information and the quality of financial statements of China-based companies.

 

25

 

 

Our auditor, Onestop Assurance PAC, the independent registered public accounting firm that issues the audit report included elsewhere in this registration statement, as an auditor of companies that are traded publicly in the United States and a firm registered with the PCAOB, is subject to laws in the United States pursuant to which the PCAOB conducts regular inspections to assess our auditor’s compliance with the applicable professional standards. Our auditor is in 10 Anson Road, #13-09 International Plaza, Singapore 079903, and has been inspected by the PCAOB on a regular basis, with the last inspection in 2022. However, we cannot assure you whether Nasdaq or regulatory authorities would apply additional and more stringent criteria to us after considering the effectiveness of our auditor’s audit procedures and quality control procedures, adequacy of personnel and training, or sufficiency of resources, geographic reach or experience as related to the audit of our financial statements. Furthermore, there is a risk that our auditor cannot be inspected by the PCAOB in the future. The lack of inspection could cause trading in our securities to be prohibited on a national exchange or in the over-the-counter trading market under the HFCAA, and, as a result, Nasdaq may determine to delist our securities, which may cause the value of our securities to decline or become worthless.

 

Changes in international trade policies, or the escalation of tensions in international relations, particularly with regard to China, may adversely impact our business and operating results.

 

There have been heightened tensions in international relations, particularly between the United States and China, in recent years. The U.S. government has made statements and taken certain actions that may lead to potential changes to U.S. and international trade policies towards China. In January 2020, the “Phase One” agreement was signed between the United States and China on trade matters. However, it remains unclear what additional actions, if any, will be taken by the U.S. or other governments with respect to international trade agreements, the imposition of tariffs on goods imported into the U.S., tax policy related to international commerce, or other trade matters. Any unfavorable government policies on international trade, such as capital controls or tariffs, or the U.S. dollar payment and settlement system may affect the demand for the operating entity’s products, impact the competitive position of the products, prevent the operating entity from selling products in certain countries, or even our participation in the U.S. dollar payment and settlement system, which would materially and adversely affect the international operations, results of operations and financial condition. If any new tariffs, legislation and/or regulations are implemented, or if existing trade agreements are renegotiated or, in particular, if the U.S. government takes retaliatory trade actions due to the recent U.S.-China trade tensions, such changes could have an adverse effect on our business, financial condition and results of operations.

 

In addition to trade related tensions between China and the United States, the U.S. government escalated tensions between the U.S. and China in recent years by revoking Hong Kong’s special trading status. Also, the Congress of the United States enacted the Uyghur Forced Labor Prevention Act (UFLPA) in December 2021. Effective from June 21, 2022, the UFLPA creates a rebuttable presumption that goods mined, produced, or manufactured (wholly or in part) in China’s Xinjiang Uyghur Autonomous Region are made with forced labor, where goods designated as such will be subject to an import ban into the United States. The President of the United States may also impose sanctions on companies that knowingly engage in, are responsible for, or facilitate forced labor in Xinjiang. As of the date of this annual report, Xinjiang Youxu Supply Chain Management Co., Ltd., which is our only PRC subsidiary located in the Xinjiang Uyghur Autonomous Region of China (“XUAR”), does not have any operations. Therefore, we do not experience labor shortages that impact the operating subsidiaries’ daily business. The operating subsidiaries are in the process of implementing policies and controls to mitigate the risk of forced labor in their supply chain, and we do not believe that the suppliers source materials from the XUAR. However, these legal and policy developments could disrupt the operating subsidiaries’ supply chain or cause their suppliers to renegotiate existing arrangements with the operating subsidiaries or fail to perform on such obligations. To the extent the operating subsidiaries identify any potential non-compliance by any of their suppliers, they may have to find and establish relationships with alternative qualified suppliers under commercially acceptable terms. We cannot assure you that they will be able to do so in a timely manner. Under extreme situations, the operating subsidiaries may be subject to negative publicity or even be subject to regulatory actions, which may negatively affect our reputation and brand image, our business and results of operations, and may materially and adversely affect the price of our Ordinary Shares.

 

Moreover, recently, the war in Ukraine and sanctions on Russia have increased the uncertainties in the relations between China and the United States, and tensions between these two countries could be heightened as a result. These tensions have affected both diplomatic and economic ties between the two countries. Heightened tensions could reduce levels of trade, investments, technological exchanges, and other economic activities between the two major economies. The impacts of the war in Ukraine and sanctions on Russia to our business are very limited because the operating subsidiaries do not source their raw materials from the European Union, Russia, or Ukraine and can seek alternative suppliers to their current suppliers in China without undue cost or effort. The prices of main raw materials used in the products were stable in 2022. However, the existing tensions and any further deterioration in international relations may have a negative impact on the general, economic, political, and social conditions in China and, given our reliance on the Chinese market, adversely impact our business, financial condition, and results of operations.

 

26

 

 

Risks Relating to Our Business and Industry

 

We have limited operating history in an emerging and fast-growing market, and our historical financial and operating performance may not be indicative of our future prospects and results of operations.

 

The automotive market in the PRC, especially the EV market, is relatively new and evolving rapidly. While the EV market has undergone significant growth in the past few years, notwithstanding the slight reduction in growth attributable to the impact from the COVID-19 pandemic and the reduction of government subsidies, there is no assurance that it can continue to grow as rapidly. We established AHYS in 2013, which entity, together with the other operating subsidiaries, has had limited operating history. We may not have sufficient experience to address the risks to which companies operating in new or rapidly evolving markets may be exposed. We have limited experience in the EV industry. The laws and regulations governing the EV industry in the PRC are still at a nascent stage and subject to further changes and interpretations. As the market, the regulatory environment or other conditions evolve, our existing products and service offerings may not continue to deliver the expected business results. As our business develops, we may continue to introduce new products and services, make adjustments to existing products and services, to our business model or to our operations in general. Our abilities to retain and attract new sourcing partners, cooperating automobile manufacturers, and other third parties are also critical to our business. Any significant change to our business model or failure to achieve the intended business results may have a material and adverse impact on our financial condition and results of operations. Therefore, it may be difficult to effectively assess our future prospects.

 

You should consider our business and prospects in light of the risks and challenges that we encounter or may encounter, given the rapidly-evolving market in which they operate and their limited operating history. These risks and challenges include our ability to, among other things:

 

maintain and enhance relationships with sourcing partners, cooperating automobile manufacturers, and other third parties;

 

comply with complex and evolving laws and regulations;

 

improve operational efficiency;

 

attract, retain and motivate talented employees, particularly in the areas of research and development, sales and marketing, as well as risk management;

 

enhance technology infrastructure to support the growth of business and maintain the security of our data system and the confidentiality of the information provided and collected across such system;

 

navigate economic conditions and fluctuations;

 

implement business strategies entering into the EV market; and

 

defend against legal and regulatory actions, such as actions involving intellectual property or data privacy claims.

 

We face intense competition and may not be able to compete effectively.

 

The automotive market in China is large yet competitive. We compete against other sourcing service providers, such as 4S dealerships, brand-owned stores/direct authorized dealerships, and automobile e-commerce platforms. Competitors may offer better prices and/or deliver better user experiences to prospective customers/users. We may also face future competition from new entrants that could intensify the market competition. We anticipate that more established companies, including technology companies that possess large, existing user bases, substantial financial resources and sophisticated technological capabilities may also enter the markets in which we compete. Competitors may have different business models, have different cost structures or participate selectively in different industry segments. They may ultimately prove to be more successful or more adaptable to customer demand and new regulatory, technological and other developments. Some of our current and potential competitors may have significantly more financial, technical, marketing and other resources than we do and may be able to devote greater resources to the development, promotion, sales and support of their products and service offerings. Our competitors may also have longer operating histories, greater brand recognition and brand loyalty and broader or closer relationships with dealers, automobile manufacturers or other third-party relationships than those of our PRC subsidiaries. Additionally, a current or potential competitor may acquire, or form a strategic alliance with, one or more of our PRC subsidiaries’ other competitors. Our competitors may be better at developing new products and solutions and services, responding more quickly to new technologies and undertaking more extensive and effective marketing campaigns. In response to competition, we may have to lower and/or adjust the various fees charged and paid to the other parties, such as commissions charged to purchasers for sourcing services, which could materially and adversely affect business, profit margins and results of operations. If we are unable to compete with such companies and meet the need for innovation in our industry, the demand for our services could stagnate or substantially decline, which could harm our business and results of operations.

 

27

 

 

Furthermore, we intend to enter into a market where we have limited or no prior experience. Such efforts may prove unsuccessful, and we may expend resources that yield no material gains, which could adversely impact our business and results of operations.

 

We may not be able to effectively manage our growth, control expenses or implement business strategies, any of which events may cause our PRC subsidiaries to be unable to provide services or deliver products with premium quality or compete effectively.

 

We believe that our growth and expansion will depend on our ability to maintain and further develop our sourcing networks, maintain and grow our relationships with cooperating automobile manufacturers, and capture growth opportunities and implement marketing strategies and compete against existing and future competitors. There can be no assurance that we will achieve any of the above goals.

 

To manage our growth and expansion, and to maintain profitability, we anticipate that we will need to implement a variety of new and upgraded operational and financial systems, procedures and controls. We will also need to further expand, train, manage and motivate our workforce and manage their relationships with third parties. All of these endeavors involve risks and will require substantial management efforts and skills and significant additional expenditures. Our future growth may divert management, operational or technological resources from existing business operations. We cannot assure you that we will be able to grow and expand successfully or implement future business strategies effectively, and failure to do so may materially and adversely affect our business, financial condition, results of operations and future prospects.

 

Any harm to our brands or reputation or any damage to the reputation of the third parties with whom we collaborate or failure to enhance brand recognition could have a material adverse effect on our results of operations and growth prospects.

 

Enhancing the recognition and reputation of our sourcing services and Upincar brands are critical to our business and competitiveness. Factors that are vital to this objective include, but are not limited to, our ability to:

 

maintain the quality and reliability of products and services;

 

maintain and develop relationships with sourcing partners;

 

maintain and develop relationships with automobile manufacturers;

 

provide prospective car buyers and existing car buyers with superior experience;

 

effectively manage and resolve any complaints of sourcing partners, cooperating automobile manufacturers, and other third-parties; and

 

effectively protect personal information and privacy of car buyers and any sensitive data received from third parties.

 

Any malicious or inadvertent negative allegations made by the media or other parties about the foregoing or other aspects of our company, including but not limited to our PRC subsidiaries’ management, business, compliance with law, financial condition or prospects, whether with merit or not, could severely hurt our reputation and harm our business and results of operations.

 

In addition, as the EV market in China is under rapid development and the regulatory framework for this market is also evolving, negative publicity about this industry may arise from time to time. Negative publicity about China’s EV industry, in general, may also have a negative impact on our PRC subsidiaries’ reputation, regardless of whether they have engaged in any inappropriate activities. Furthermore, any negative development in the EV industry, such as alleged design deficiencies, safety concerns or negative perception of the industry as a whole, even if factually incorrect or based on isolated incidents, could compromise our PRC subsidiaries’ image, undermine the trust and credibility they have established and have a negative impact on their ability to attract potential car buyers. Negative developments in the EV industry may also lead to tightened regulatory scrutiny of the sector and limit the scope of permissible business activities that may be conducted by companies such as our PRC subsidiaries. If any of the foregoing takes place, our business and results of operations could be materially and adversely affected.

 

Our PRC subsidiaries collaborate with various industry participants in providing products and services. Such participants include dealers, automobile manufacturers and other business partners. Negative publicity about such counterparties, such as their failure to comply with applicable laws and regulations or to otherwise meet required quality and service standards, could cause reputational harm to our business.

 

28

 

 

For the fiscal years ended December 31, 2022 and 2021, we were not profitable, and we did not generate positive cash flows from operations.

 

We recorded net losses of RMB57.7 million and RMB49.1 million for the fiscal years ended December 31, 2022 and 2021, respectively. In addition, we had negative cash flows from operating activities of RMB12.9 million and RMB82.2 million for the fiscal years ended December 31, 2022 and 2021, respectively. We have made significant up-front investments in research and development, dealer networking and sales and marketing to rapidly develop and expand our business. We anticipate that we will continue to invest significantly in research and development, and sales and marketing, and potentially in production capacity expansion, to further develop and expand our business. The aforementioned investments may not result in an increase in revenue or positive cash flow on a timely basis, or at all.

 

We may not generate sufficient revenues or may incur substantial losses for a number of reasons, including a lack of demand for our PRC subsidiaries’ products and services, increasing competition, challenging macro-economic environment, negative impacts on our operations due to the COVID-19 pandemic, as well as other risks discussed herein, and we may incur unforeseen expenses, or encounter difficulties, complications and delays in generating revenue or achieving profitability. If we are unable to achieve profitability, we may have to reduce the scale of our operations, which may impact our business growth and adversely affect our financial condition and results of operations. In addition, our continuous operation depends on our capability to improve operating cash flows, as well as our capacity to obtain sufficient external equity or debt financing. If we do not succeed in doing so, we may have to limit the scale of operations, which may limit our business growth and adversely affect our financial condition and results of operations.

 

We may not be able to prevent others from unauthorized use of our intellectual property, which could harm our business and competitive position.

 

We regard our trademarks, service marks, patents, domain names, trade secrets, proprietary technologies and similar intellectual property as critical to our success. We rely on trademark and patent law, trade secret protection and confidentiality and license agreements with employees and others to protect such proprietary rights. We have invested significant resources to develop such own intellectual property. Failure to maintain or protect these rights could harm our business. In addition, any unauthorized use of such intellectual property by third parties may adversely affect current and future revenues and our reputation.

 

Implementation and enforcement of PRC intellectual property-related laws have historically been deficient and ineffective. Accordingly, protection of intellectual property rights in China may not be as effective as in the United States or other countries with more developed intellectual property laws. Furthermore, policing unauthorized use of proprietary technology is difficult and expensive. Our PRC subsidiaries rely on a combination of patent, copyright, trademark and trade secret laws and restrictions on disclosure to protect their intellectual property rights. Despite efforts to protect such proprietary rights, third parties may attempt to copy or otherwise obtain and use our PRC subsidiaries’ intellectual property or seek court declarations that they do not infringe upon our PRC subsidiaries’ intellectual property rights. Monitoring unauthorized use of such intellectual property is difficult and costly, and we cannot assure you that the steps we have taken or will take will prevent misappropriation of such intellectual property. From time to time, our PRC subsidiaries may have to resort to litigation to enforce their intellectual property rights, which could result in substantial costs and diversion of resources.

 

Some of our patent applications on UOTTA technology are currently pending, we cannot assure you that such patents will be approved, and we may not be able to prevent others from developing or exploiting competing technologies, which could have a material and adverse effect on our business, results of operations, financial condition and prospects.

 

As of the date of this annual report, we have 14 issued patents and 24 pending patent applications in China. For our pending applications, we cannot assure you that we will be granted patents pursuant to such pending applications. Even if our patent applications succeed and we are issued patents in accordance, it is still uncertain whether these patents will be contested, circumvented or invalidated in the future. In addition, the rights granted under any issued patents may not provide us with meaningful protection or competitive advantages. The claims under any patents that issue from our patent applications may not be broad enough to prevent others from developing technologies that are similar or that achieve results similar to theirs. The intellectual property rights of others could also bar us from licensing and exploiting any patents that issue from our pending applications. Numerous patents and pending patent applications owned by others exist in the fields in which we have developed and are developing. These patents and patent applications might have priority over our patent applications and could subject our patent applications to invalidation. Finally, in addition to those who may claim priority, any of our existing or pending patents may also be challenged by others on the basis that they are otherwise invalid or unenforceable. Any of the foregoing could materially and adversely affect our business, results of operations, financial condition and prospects.

 

29

 

 

We may need to defend against patent or trademark infringement claims, which may be time-consuming and would cause us to incur substantial costs.

 

Companies, organizations or individuals, including our PRC subsidiaries’ competitors, may hold or obtain patents, trademarks or other proprietary rights that would prevent, limit or interfere with our ability to make, use, develop, sell or market our products, which could make it more difficult for us to operate our business. From time to time, we may receive communications from holders of patents or trademarks regarding their proprietary rights. Companies holding patents or other intellectual property rights may bring suits alleging infringement of such rights or otherwise assert their rights and urge us to take licenses. Our applications and uses of trademarks relating to their design, software or artificial intelligence technologies could be found to infringe upon existing trademark ownership and rights. In addition, if we were found by the court to have infringed upon a third party’s intellectual property rights, we may be required to do one or more of the following:

 

cease selling, incorporating certain components into, or using or offering goods or services that incorporate or use the challenged intellectual property;

 

pay substantial damages;

 

seek a license from the holder of the infringed intellectual property right, which license may not be available on reasonable terms or at all;

 

redesign our goods or services; or

 

establish and maintain alternative branding for our products and services.

 

In the event of a successful claim of infringement against us and our failure or inability to obtain a license to the infringed technology or other intellectual property right, our business, prospects, operating results and financial condition could be materially and adversely affected. In addition, any litigation or claims, whether or not valid, could result in substantial costs, negative publicity and diversion of resources and management attention.

 

Any significant disruption in our IT systems, including events beyond our control, or disruptions in our business partners’ IT systems, could have a material and adverse effect on our business and financial condition.

 

In the event of a system outage, malfunction or data loss, our ability to provide services would be materially and adversely affected. The satisfactory performance, reliability and availability of their technology and their underlying network infrastructure are critical to their operations, user service, reputation and their ability to attract new and retain existing car buyers. Our IT systems infrastructure is currently deployed and their data is currently maintained through a customized cloud computing system. Our servers are housed at third-party data centers, and their operations depend on the service providers’ ability to protect their systems in their facilities as well as their own systems against damage or interruption from natural disasters, power or telecommunications failures, air quality issues, environmental conditions, computer viruses or attempts to harm their systems, criminal acts and similar events, many of which may be beyond their control. Moreover, if our arrangements with these service providers are terminated or if there is a lapse of service or damage to their facilities or if the services are no longer cost-effective to us, we could experience material interruptions to our operations.

 

Any interruptions or delays in our business operations, whether as a result of third-party error, our error, natural disasters or security breaches, whether accidental or willful, could harm our relationships with dealers, automobile manufacturers, and other third parties and their reputation. We may not have sufficient capacity to recover all data lost in the event of an outage, which in turn may adversely affect our results of operations and prospects.

 

Misconduct and errors by our employees and the employees of third parties we collaborate with could harm our business and reputation.

 

We are exposed to many types of operational risks, including the risk of misconduct and errors by our employees and the employees of third-party business partners that we collaborate with. Our business depends on our employees and third parties, such as dealers, other sourcing partners, and cooperating automobile manufacturers, to promote, manufacture, sell or deliver products. We could be materially and adversely affected if transactions are improperly executed, if confidential information was disclosed to unintended recipients or if an operational breakdown or failure in the processing of transactions occurred, whether as a result of human error, purposeful sabotage or fraudulent manipulation of operations or systems. It is not always possible to identify and deter misconduct or errors by employees or third-party business partners, and the precautions we take to detect and prevent this activity may not be effective in controlling unknown or unmanaged risks or losses. If any of their employees or employees of third-party business partners take, convert or misuse funds, documents or data or fail to follow rules and procedures when interacting with current or prospective customers, we could be liable for damages and subject to regulatory actions and penalties. We could also be perceived to have facilitated or participated in the illegal misappropriation of funds, documents or data, or the failure to follow rules and procedures, and therefore be subject to civil or criminal liability. Any of these occurrences could result in the diminished ability to operate our business, potential liability to end users, inability to attract car buyers, reputational damage, regulatory intervention and financial harm, which could negatively impact our business, financial condition and results of operations.

 

30

 

 

We may need additional capital to pursue business objectives and respond to business opportunities, challenges or unforeseen circumstances, and financing may not be available on acceptable terms or at all.

 

Since inception, we have borrowed from financial institutions to support the growth of our business. As we intend to continue to make investments to support the growth of our business, we may require additional capital to pursue our business objectives and respond to business opportunities, challenges or unforeseen circumstances, including developing new products and service offerings, increasing sales and marketing expenditures to improve brand awareness and engage car buyers through expanded channels, enhancing our PRC subsidiaries’ operating infrastructure and acquiring complementary businesses and technologies. Accordingly, we may need to engage in equity or debt financing to secure additional funds. However, additional funds may not be available when needed, on terms that are acceptable, or at all. Repayment of any such debt may divert a substantial portion of cash flow to repay principal and interest on such debt, which would reduce the funds available for expenses, capital expenditures, acquisitions and other general corporate purposes; and we may suffer as a result of any default and foreclosure on assets pledged to secure any such financing, if our operating cash flow is insufficient to service debt obligations, which could in turn result in acceleration of obligations to repay the indebtedness and limit sources of financing.

 

Volatility in the credit markets may also have an adverse effect on our ability to obtain debt financing. If we raise additional funds through further issuance of equity or convertible debt securities, our existing shareholders could suffer significant dilution, and any new equity securities we issue could have rights, preferences and privileges superior to those of holders of our ordinary shares. If we are unable to obtain adequate financing or financing on terms satisfactory to us when required, our ability to continue to pursue our business objectives and to respond to business opportunities, challenges or unforeseen circumstances could be significantly limited, and our business, financial condition, results of operations and prospects could be adversely affected.

 

If we fail to implement and maintain an effective system of internal controls, we may be unable to accurately report our results of operations, meet our reporting obligations or prevent fraud, and investor confidence and the market price of our shares may be materially and adversely affected.

 

We are subject to the reporting requirements of the Exchange Act of 1934, or Exchange Act, the Sarbanes-Oxley Act of and the rules and regulations of the Nasdaq Stock Market. Our independent registered public accounting firm has not conducted an audit of our internal control over financial reporting, as we are not required to provide a report of management’s assessment on our internal control over financial reporting due to a transition period established by the rules of the SEC for newly public companies. However, in the course of auditing our consolidated financial statements for the financial statements included elsewhere in this annual report, we and our independent registered public accounting firm identified one material weakness in our internal control over financial reporting. As defined in standards established by the PCAOB, a “material weakness” is a deficiency, or a combination of deficiencies, in internal control over financial reporting, such that there is a reasonable possibility that a material misstatement of our annual or interim financial statements will not be prevented or detected on a timely basis. The material weakness identified relates to our lack of sufficient skilled staff with U.S. GAAP knowledge and the SEC reporting knowledge for the purpose of financial reporting as well as the lack in formal accounting policies and procedures manual to ensure proper financial reporting in accordance with U.S. GAAP and SEC reporting requirements.

 

We have already taken the following steps to implement measures to remediate the material weakness we have identified: (1) streamlining our accounting department structure and enhancing our staff’s U.S. GAAP expertise on a continuous basis; and (2) making an overall assessment on the current finance and accounting resources and planning to hire new finance team members with pertinent qualifications, in order to strengthen our U.S. GAAP reporting framework. We plan to take additional measures to improve the effectiveness of our internal control and financial reporting, including: (1) hiring a new reporting manager who has expertise in U.S. GAAP to improve the quality of U.S. GAAP reports; (2) participating in training and seminars provided by professional service firms on a regular basis to gain knowledge on regular accounting/SEC reporting updates; and (3) providing internal training to our current accounting team on U.S. GAAP practices. We are also in the process of completing a systematic accounting manual for U.S. GAAP and financial closing process. However, we cannot assure you that we will not identify additional material weaknesses or significant deficiencies in the future. In addition, if we are unable to meet the requirements of Section 404 of the Sarbanes-Oxley Act, our ordinary shares may not be able to remain listed on the Nasdaq Capital Market.

 

Section 404 of the Sarbanes-Oxley Act of 2002 requires that we include a report of management on our internal control over financial reporting in our annual report on Form 20-F, beginning with our annual report for the fiscal year ending December 31, 2024. In addition, once we cease to be an “emerging growth company”, as such term is defined under the JOBS Act, our independent registered public accounting firm must attest to and report on the effectiveness of our internal control over financial reporting. Our management may conclude that our internal control over financial reporting is not effective. Moreover, even if our management concludes that our internal control over financial reporting is effective, our independent registered public accounting firm, after conducting its own independent testing, may issue a report that is qualified if it is not satisfied with our internal controls or the level at which our controls are documented, designed, operated or reviewed, or if it interprets the relevant requirements differently from us. In addition, as we are a public company, our reporting obligations may place a significant strain on our management, operational and financial resources and systems for the foreseeable future. We may be unable to timely complete our evaluation testing and any required remediation.

 

31

 

 

During the course of documenting and testing our internal control procedures, in order to satisfy the requirements of Section 404 of the Sarbanes- Oxley Act of 2002, we may identify other weaknesses and deficiencies in our internal control over financial reporting. In addition, if we fail to maintain the adequacy of our internal control over financial reporting, as these standards are modified, supplemented or amended from time to time, we may not be able to conclude on an ongoing basis that we have effective internal control over financial reporting. If we fail to achieve and maintain an effective internal control environment, we could suffer material misstatements in our financial statements and fail to meet our reporting obligations, which would likely cause investors to lose confidence in our reported financial information. This could in turn limit our access to capital markets, harm our results of operations and lead to a decline in the trading price of our shares. Additionally, ineffective internal control over financial reporting could expose us to increased risk of fraud or misuse of corporate assets and subject us to potential delisting from the stock exchange on which we list, regulatory investigations and civil or criminal sanctions. We may also be required to restate our financial statements from prior periods.

 

Our business will be harmed if overall consumer demand suffers from a severe or sustained economic downturn or if there is an oversupply in the automobile industry, the EV industry or the battery-swapping station sector.

 

Our business is heavily dependent on consumer demand and preferences in China. Our revenues generated through our PRC subsidiaries will be materially and adversely affected if there is a severe or sustained downturn in overall levels of consumer spending in China. Retail vehicle sales are cyclical and historically have experienced periodic downturns characterized by oversupply and weak demand. These cycles are often dependent on general economic conditions, consumer confidence and governmental incentive programs, as well as the level of discretionary personal income and credit availability. In addition, consumers’ demand for automobiles is also subject to other factors that are outside of our control. For example, severe or sustained increases in gasoline prices may lead to a reduction in automobile purchases or a shift in buying patterns from luxury/sports utility vehicle models, which typically provide high profit margins to retailers, to smaller, more economical vehicles, which typically have lower profit margins.

 

Due to the current increased demand of consumers, many automobile manufacturers in China are expanding significantly or plan to expand their production capacity. If the overall capacity of automobile industry outgrows the demand of consumers, the oversupply of automobiles may occur, and we may face increased competition and experience increased pricing pressure. As a result, our business and profitability could be materially and adversely affected.

 

We may be subject to product liability claims if people or properties are harmed by defects in UOTTA-powered vehicles and battery-swapping stations, which may result in delays in new model launches, recall campaigns or increased warranty costs and may adversely affect our brands and result in a decrease in the residual value of such vehicles.

 

We may be subject to product liability claims if people or properties are harmed by defects in UOTTA-powered EVs and battery-swapping stations. Although we may have legal recourse against the cooperating automobile manufacturers, station manufacturers and suppliers under PRC law in such circumstances, attempting to enforce our rights against these parties may be expensive, time-consuming and ultimately futile. In addition, our PRC subsidiaries do not currently maintain any third-party liability insurance or product liability insurance. As a result, any material product liability claim or litigation could have a material and adverse effect on our business, financial condition and results of operations. Even unsuccessful claims could result in the expenditure of funds and managerial efforts in defending them and could have a negative impact on our reputation. As of the date of this annual report, we have not received any product liability claims relating to personal injury or property damage.

 

UOTTA-powered EVs and battery-swapping stations may contain design and manufacturing defects. The design of such vehicles and battery-swapping stations are complex and could contain latent defects and errors, which may cause vehicles not to perform or operate as expected or even result in property damage, personal injuries or death. While we and our cooperating manufacturers plan to perform extensive internal testing on UOTTA-powered EVs and battery-swapping stations, and the related software and hardware systems, we have a limited frame of reference by which to assess the long-term performance of UOTTA-powered EVs and battery-swapping stations. Any of the above may result in delays in new model launches, recall campaigns or increased warranty costs and may adversely affect our brand and growth prospects.

 

We may be subject to increased environmental and safety or other regulation resulting in higher costs, cash expenditures, and/or sales restrictions.

 

As a manufacturing company manufactures battery-swapping stations, we are subject to complex environmental, manufacturing, health and safety laws and regulations at numerous jurisdictional levels in China, including laws and regulations relating to the use, handling, storage, recycling, disposal and human exposure to hazardous materials and relating to the construction, expansion and maintenance of their facilities. The costs of compliance, including remediating contamination if any is found on our facilities, and any changes to their operations mandated by new or amended laws, may be significant. We may be required to incur additional costs to comply with any changes to such regulations, and any failures to comply could result in significant expenses, delays, fines or shutdowns. We will be subject to laws, regulations and standards applicable to the supply, manufacture, import, sale and service of automobiles in different jurisdictions and relating to vehicle safety, fuel economy and emissions, among other things, in different jurisdictions which often may be materially different from each other. As a result, our PRC subsidiaries and/or their manufacturing partners may need to make additional investments to ensure regulatory compliance.

 

32

 

 

The seasonality of the automobile industry impacts our operating results.

 

The automobile industry in China is subject to seasonal variations in revenues. Demand for automobiles is generally higher before or during certain major Chinese holidays, such as the Lunar New Year in February, the Labor Day holidays in May and the National Day holidays in October. Accordingly, we expect our revenues and operating results generally to be higher in these periods than in other months of the year. Therefore, if circumstances arise during these months that impede automobile sales, such as high fuel costs, automobile supply shortage, unfavorable governmental policy changes, depressed economic conditions or similar adverse conditions, our revenues for the year would be disproportionately adversely affected. In addition, comparisons of sales and operating results between different periods within a single fiscal year, or between the same periods in different fiscal years, may not be meaningful and should not be relied upon as indicators of our performance.

 

Our business depends on the continued efforts of senior management and key R&D personnel. If one or more members of our senior management or R&D teams were unable or unwilling to continue in their present positions, our business may be severely disrupted.

 

Our business operations depend on the continued services of senior management, particularly the executive officers named in this annual report and our key R&D personnel. In particular, Mr. Jia Li, our PRC subsidiaries’ founder and chairman, and Mr. Zhanduo Hao, the head of our battery-swapping technology team, are critical to the management of our business and operations and the development of our strategic direction. While we have provided various incentives to their management, and Mr. Jia Li is also our Chief Executive Officer and a beneficial owner of more than 50% of our shares, there can be no assurance that we can continue to retain their services. If one or more members of senior management were unable or unwilling to continue in their present positions, we may not be able to replace them easily or at all, and we may incur additional expenses to recruit, train and retain qualified personnel. Any new executive we recruit may fail to develop or implement effective business strategies, in which case, our future growth may be constrained, our business may be severely disrupted and our financial condition and results of operations may, in turn, be materially and adversely affected.

 

Moreover, competition for well-qualified and skilled employees is intense. Our future success also depends on the continuing ability to attract, develop, motivate and retain highly qualified and skilled R&D personnel. In addition, although we have entered into confidentiality and non-competition agreements with our management and key R&D personnel, there is no assurance that any member of our management teams will not join competitors or form a competing business. If any dispute arises with our current or former officers, management or personnel, we may have to incur substantial costs and expenses in order to enforce such agreements in China or may be unable to enforce them at all.

 

Intense competition for employees and increases in labor costs in the PRC may adversely affect our business and results of operations.

 

We believe our success depends on the efforts and talent of our employees, including sales and marketing, operations, risk management, research and development and finance personnel. Our future success depends on our continued ability to attract, develop, motivate and retain qualified and skilled employees. Competition for highly skilled sales and marketing, operations, risk management, research and development and finance personnel are extremely intense. We may not be able to hire and retain these personnel at compensation levels consistent with their existing compensation and salary structure. Some of the companies with which we compete for experienced employees have greater resources and may be able to offer more attractive terms of employment.

 

In addition, we invest significant time and expenses in our employees, which increases their value to competitors who may seek to recruit them. If we fail to retain our employees, we could incur significant expenses in hiring and training their replacements, and the quality of their services and ability to serve dealers and other sourcing partners, car buyers and other industry participants could diminish, resulting in a material adverse effect to our business.

 

The economy in China has experienced increases in inflation and labor costs in recent years. As a result, average wages in the PRC are expected to continue to increase. In addition, our PRC subsidiaries are required by PRC laws and regulations to pay various statutory employee benefits, including pension insurance, housing funds, medical insurance, work-related injury insurance, unemployment insurance and maternity insurance to designated government agencies for the benefit of their employees.

 

33

 

 

As of the date of this annual report, we have not experienced significant inflationary pressures on labor costs negatively affecting our ongoing business. However, we expect that our labor costs, including wages and employee benefits, to continue to increase. To mitigate inflationary pressures, we plan to:

 

monitor our labor costs carefully in our day-to-day operations;

 

outsource or contract certain nonessential employees, to reduce labor-related administrative costs; and

 

install a performance-based pay schedule for our sales personnel.

 

Nevertheless, there is no assurance that significant inflationary pressures on labor costs would not negatively affect our ongoing business. As a result, our business, financial condition and results of operations may be adversely affected by inflationary pressures on labor costs.

 

We may not have sufficient insurance coverage.

 

Insurance companies in China currently do not offer as extensive an array of insurance products as insurance companies in more developed economies. Currently, we do not have enough business liability or disruption insurance to cover their operations. We have determined that the costs of insuring for these risks and the difficulties associated with acquiring such insurance on commercially reasonable terms make it impractical for them to have such insurance. Any uninsured business disruptions may result in the incurrence of substantial costs and the diversion of resources, which could have an adverse effect on our financial condition and results of operations.

 

We may be subject to potential liability in connection with pending or threatened legal proceedings and other matters, which could adversely affect our business or financial results.

 

From time to time, we have been, and may in the future become, a party to various legal or administrative proceedings arising in the ordinary course of business, including breach of contract claims, anti-competition claims and other matters. Such proceedings are inherently uncertain, and their results cannot be predicted with certainty. Regardless of the outcome and merit of such proceedings, any such legal action could have an adverse impact on our business because of defense costs, negative publicity, diversion of management’s attention and other factors. In addition, it is possible that an unfavorable resolution, including any judgment or settlement subjecting us to liability, of one or more legal or administrative proceedings, whether in the PRC or in another jurisdiction, which could materially and adversely affect our business, financial position, results of operations or cash flows in a particular period or reputational damage.

 

We are subject to anti-corruption, anti-bribery, anti-money laundering, financial and economic sanctions and similar laws, and non-compliance with such laws can subject us to administrative, civil and criminal fines and penalties, collateral consequences, remedial measures and legal expenses, all of which could adversely affect our business, results of operations, financial condition and reputation.

 

We are subject to anti-corruption, anti-bribery, anti-money laundering, financial and economic sanctions and similar laws and regulations in various jurisdictions in which we conduct activities, including the U.S. Foreign Corrupt Practices Act, or the FCPA, the Chinese Criminal Law and Anti-Unfair Competition Law, and other anti-corruption laws and regulations. The FCPA and the Chinese Criminal Law and Anti-Unfair Competition Law prohibit us and our officers, directors, employees and business partners acting on our behalf, including agents, from corruptly offering, promising, authorizing or providing anything of value to a “foreign official” for the purposes of influencing official decisions or obtaining or retaining business or otherwise obtaining favorable treatment. The FCPA also requires companies to make and keep books, records and accounts that accurately reflect transactions and dispositions of assets and to maintain a system of adequate internal accounting controls. The Chinese Criminal Law and Anti-Unfair Competition Law also prohibit non-governmental “commercial” bribery and soliciting or accepting bribes. A violation of these laws or regulations could adversely affect our business, results of operations, financial condition and reputation.

 

We have direct or indirect interactions with officials and employees of government agencies and state-owned affiliated entities in the ordinary course of business. We have also entered into joint ventures and/or other business partnerships with government agencies and state-owned or affiliated entities. These interactions subject us to an increased level of compliance-related concerns. We are in the process of implementing policies and procedures designed to ensure compliance by us, our PRC subsidiaries, and our directors, officers, employees, representatives, consultants, agents and business partners with applicable anti-corruption, anti-bribery, anti-money laundering, financial and economic sanctions and similar laws and regulations. However, our policies and procedures may not be sufficient and our PRC subsidiaries, our directors, officers, employees, representatives, consultants, agents, and business partners could engage in improper conduct for which we may be held responsible.

 

34

 

 

Non-compliance with anti-corruption, anti-bribery, anti-money laundering or financial and economic sanctions laws could subject us to whistleblower complaints, adverse media coverage, investigations, and severe administrative, civil and criminal sanctions, collateral consequences, remedial measures and legal expenses, any of which could materially and adversely affect our business, results of operations, financial condition and reputation. In addition, changes in economic sanctions laws in the future could adversely impact our business and investments in our shares.

 

We face risks related to natural disasters, health epidemics and outbreaks, which could significantly disrupt our operations.

 

We could be adversely affected by the effects of epidemics. In recent years, there have been outbreaks of epidemics in China and globally. Our business operations could be disrupted if any of their employees are exposed to epidemics, since it could require such employees to be quarantined and/or their offices to be disinfected. In addition, our results of operations could be adversely affected to the extent that the outbreak harms the Chinese economy in general.

 

We are also vulnerable to natural disasters and other calamities. Although we have servers that are hosted in an offsite location, their backup system may be unable to recover certain data in the event of a server failure. We cannot assure you that any backup systems will be adequate to protect us from the effects of fire, floods, typhoons, earthquakes, power loss, telecommunications failures, break-ins, war, riots, terrorist attacks or similar events. Any of the foregoing events may give rise to interruptions, breakdowns, system failures, technology platform failures or internet failures, which could cause the loss or corruption of data or malfunctions of software or hardware.

 

Our business, financial condition and results of operations may be adversely affected by the COVID-19 pandemic.

 

Since the beginning of 2020, the COVID-19 pandemic has resulted in temporary closure of many corporate offices, retail stores, manufacturing facilities and factories across China and the world. In early 2020, in response to intensifying efforts to contain the spread of COVID-19, the Chinese government took a number of actions, which included, among others, extending the Chinese New Year holiday, quarantining and otherwise treating individuals in China who had contracted COVID-19, asking residents to remain at home and to avoid gathering in public. As a result, operations of manufacturing facilities and supply chains were disrupted. A substantial number of SME dealers in our source network temporarily shut down their operations in late 2020 to early 2021. While we resumed normal business operations in later 2020, the results of our operations in fiscal years 2020 and 2021 were negatively impacted.

 

Recently, there has been a resurgence of COVID-19 cases in certain parts of China due to the Delta and Omicron variants, which has caused certain local governments to tighten COVID-19-related restrictions, including social and work gatherings were banned, mandatory quarantine requirements were imposed and public transportation was suspended in certain cities where our offices and facilities were located, a number of our employees have been working remotely and our operations in those regions have been interrupted or closed where onsite services of employees were required. As a result of the foregoing, we have postponed some of our projects, experienced instability of the supply chain, as well as cancellations of sales orders, all of which had negatively impact our results of operations in fiscal year 2022. On December 7, 2022, the joint prevention and control mechanism of the State Council of China issued the Notice on Further Optimizing the Implementation of Covid Prevention and Control Measures, stipulating that the control measures for epidemic prevention were gradually reduced. However, the extent of the impact of COVID-19 on our future financial results will be dependent on future developments, such as the length and severity of the pandemic, the potential resurgence of the pandemic, future government actions in response to the pandemic and the overall impact of the COVID-19 pandemic on the global economy and capital markets, among many other factors, all of which remain highly uncertain and unpredictable. Given this uncertainty, we are currently unable to quantify the expected impact of the COVID-19 pandemic on our future operations, financial condition, liquidity and results of operations.

 

Risks Relating to Our Vehicle Sourcing Business

 

Our vehicle sourcing network is crucial to the success of our business; if we fail to further develop or maintain our business relationships with sourcing partners at a sustainable cost, or at all, our business, financial condition and prospects would be materially and adversely affected.

 

We have established a vehicle sourcing network and we believe such network allows us to access the commercial-use EV market primarily in the lower-tier cities in China.

 

35

 

 

We closely collaborate with vehicle sourcing partners in the sourcing business. As China is a large and diverse market, business practices may vary significantly by region. Experience in the markets in which our PRC subsidiaries currently operate may not be applicable in other parts of China. If we determine to expand into new geographical markets in China, such efforts may impose considerable burdens on sales, marketing and general managerial resources. If we are unable to manage such expansion efforts effectively, if expansion efforts take longer than planned, or if the costs for these efforts exceed expectations, our results of operations may be materially and adversely affected.

 

Our relationships with our sourcing partners are not exclusive, and there can be no assurance that we will be able to maintain our relationships with our sourcing partners. A decrease in partner participation, or deterioration in relationships with any such partners, could materially and adversely affect our business, financial condition and results of operations.

 

The commissions from our sourcing services may decline in the future, and any material decrease in such commissions could harm our business, financial condition and results of operations.

 

The commissions we charge SME dealers and individual vehicle buyers could be affected by a variety of factors, including the competitive landscape of the automotive sourcing industry and regulatory requirements. Prior to fiscal year 2021, the sourcing business revenue derived from such commissions constituted 100% of our revenue. In fiscal year 2021 and 2022, the revenue from the sourcing business constituted 17.4% and 56.8%, respectively, of our total revenue. In fiscal year 2022, the revenue generated from our sourcing service included revenue from one transaction of sale of batteries to one customer, in the amount of RMB3.3 million (US$0.5 million), which accounted for 42.8% of the total revenues for the year ended December 31, 2022. As of the date of this annual report, we are not certain if we will be able to generate such revenue in the future.

 

Our competitors may offer more attractive prices and services, which may require us to reduce commissions in order to compete effectively. In addition, commissions may be sensitive to many macroeconomic factors beyond our control, such as inflation, recession, the state of the automotive market, changes in market interest rates, global economic disruptions, unemployment and fiscal and monetary policies. In the event that the income from the commissions our PRC subsidiaries charge customers decrease significantly in the future and our PRC subsidiaries are not able to adopt any cost control initiatives, our business, financial condition and results of operations will be harmed.

 

We face intense competition in the sourcing market and may not be able to compete effectively.

 

The automotive sourcing industry in China is competitive. Our competitors may offer better pricing and user experiences to prospective car buyers. We may also in the future face competition from new entrants that will increase the level of competition. More established companies, including technology companies that possess large, existing user bases, substantial financial resources and sophisticated technological capabilities may also enter the market in the future. Competitors may operate different business models, have different cost structures or participate selectively in different industry segments. They may ultimately prove to be more successful or more adaptable to customer demands and new regulatory, technological and other developments. Some of our current and potential competitors may have significantly more financial, technical, marketing and other resources than we do and may be able to devote greater resources to the development, promotion, sales and support of their platforms, products and service offerings. Competitors may also have longer operating histories, greater brand recognition and brand loyalty and broader or closer relationships with dealers, manufacturers and their authorized wholesalers, or other automotive transaction industry participants. Additionally, a current or potential competitor may acquire, or form a strategic alliance with, one or more of our other competitors. Competitors may be better at developing new products and solutions and services, offering more attractive fees, responding more quickly to new technologies and undertaking more extensive and effective marketing campaigns. In response to competition and in order to grow or maintain the cash-flow generated by the sourcing service, we may have to lower and/or adjust our fees, which could materially and adversely affect our business, profit margins and results of operations. If we are unable to compete effectively, the demand for our services could stagnate or substantially decline, which could, in turn, harm our business and results of operations.

 

Uncertainties relating to the growth of the Chinese automotive markets in general could adversely affect our sourcing business and results of operations.

 

Demand for our sourcing services depends upon numerous factors affecting the development of the automotive industry in China, which may be beyond our control. These factors include, but are not limited to, the following:

 

the growth in car ownership and the rate of any such growth;

 

changes in car buyer demographics, tastes and preferences;

 

changing financing behavior of car buyers;

 

the selection, price and popularity of cars offered by manufacturers and wholesalers within our sourcing network; and

 

government policies on car purchases and ownership, such as the government policy relating to subsidiaries for new energy vehicles.

 

36

 

 

Our business is sensitive to changes in the prices of new and used vehicles.

 

Significant changes in retail prices for new or used vehicles could have a material adverse effect on our sourcing business, financial condition and results of operations. For example, if retail prices for used vehicles drop significantly relative to retail prices for new vehicles, it could make buying a used vehicle more attractive to our customers than buying a new vehicle, reducing demand for our services, which could have a material adverse effect on our business, financial condition and results of operations. Additionally, manufacturer incentives could contribute to increasing the price gap between new and used vehicles. Lower used vehicle prices could reduce the orders of vehicles with our PRC subsidiaries for sale, reducing their, and consequently our, revenues.

 

We rely on third-party carriers to transport vehicles to our customers, and they are subject to associated business risks and costs and with those of the transportation industry, generally, many of which risks and costs would be out of our control.

 

We rely on third-party carriers to transport vehicles to their facilities, as well as from their temporary inventory to purchasers that elect to have the vehicle delivered to them. As a result, we are exposed to risks associated with the transportation industry, such as weather, traffic patterns, local and federal regulations, vehicular crashes, gasoline prices and lack of reliability of many independent carriers. Third-party carriers who deliver vehicles to our customers could adversely affect the customer experience if they do not perform to our standards of professionalism and courtesy, which could adversely impact our business (including their reputation), financial condition and results of operations.

 

Risks Relating to UOTTA-powered EV and Battery-Swapping Station Business

 

We may encounter difficulties in entering into the EV market, which may materially and adversely affect our growth and business prospects.

 

We are dedicated to (i) the development of UOTTA-powered EVs, and (ii) the development of battery-swapping stations, including the Titan station model, which is intended for electric trucks, and the chipbox station model, which is intended for small logistic vehicles and ride-hailing vehicles. The execution of our business plan to enter the EV market is subject to significant risks and uncertainties, including, but not limited to, the following:

 

our PRC subsidiaries may not be able to develop UOTTA power solutions in the desired vehicles;

 

our UOTTA technology may not be effective in providing an alternative power solution to the currently more prevalent charging technology;

 

our competitors may have better technology, resources, and experiences than us;

 

prospective purchasers of EVs may choose not to purchase EVs with battery-swapping capabilities over conventional EVs;

 

the retail market price of new EV vehicles may drop significantly and the potential sales of UOTTA-powered EVs may be subject to increased pricing pressure and sustain loss on future sales;

 

our PRC subsidiaries’ existing operations are in the auto sourcing business and do not have a track record in operating the new EV businesses;

 

our PRC subsidiaries may not be able to accurately assess and timely respond to consumer tastes, preferences and demands; and

 

our PRC subsidiaries may not be able to generate enough revenues to offset costs required in the investment of the new EV business.

 

These and other risks may make our business expansion plan of entering the EV market unsuccessful. In addition, implementing this plan may require significant financial, managerial and other resources be devoted to the expansion of product lines, which may divert such resources from existing business segments and product lines. If we are not successful in executing our expansion plan, our growth may be materially and adversely affected.

 

37

 

 

Our future growth is dependent upon the demand for, and upon consumers’ willingness to adapt to, EVs and battery-swapping stations as a power solution.

 

Demand for EVs depends to a large extent on general, economic, political and social conditions in a given market and the introduction of new vehicles and technologies.

 

Demand for EVs may also be affected by factors directly impacting automobile prices or the costs of purchasing and operating automobiles, such as sales and financing incentives, prices of raw materials and parts and components, cost of fuel and governmental regulations, including tariffs, import regulation and other taxes.

 

In addition, demand for EVs and battery-swapping stations will depend upon the adoption by consumers of new energy vehicles. The market for new energy vehicles is still rapidly evolving, characterized by rapidly changing technologies, competitive pricing and competitive factors, evolving government regulation and industry standards and changing consumer demands and behaviors. Other factors that may influence the adoption of EVs, include, but are not limited to, the following:

 

perceptions about EV quality, safety, design, performance and cost, especially if adverse events or accidents occur that are linked to the quality or safety of EVs, whether or not such vehicles are produced by our PRC subsidiaries or other manufacturers;

 

perceptions about vehicle safety, in particular safety issues that may be attributed to the use of advanced technology, including EV and regenerative braking systems;

 

the limited range over which EVs may be driven on a single battery charge/swap and the speed at which batteries can be swapped;

 

concerns about electric grid capacity and reliability;

 

the availability of new energy vehicles, including plug-in hybrid EVs;

 

improvements in the fuel economy of the internal combustion engine;

 

the availability of services for EVs;

 

the environmental consciousness of consumers;

 

access to battery-swapping stations, standardization of commercial-use EV battery-swapping systems and consumers’ perceptions about convenience and cost to swap batteries;

 

the availability governmental incentives to purchase and operate EVs or future regulation requiring increased use of nonpolluting vehicles;

 

perceptions about, and the actual cost of, alternative fuel; and

 

macroeconomic factors.

 

Any of the factors described above may make it difficult for our PRC subsidiaries to promote, market or sell UOTTA-powered EVs and battery-swapping stations. If the markets for commercial-use EVs and battery-swapping stations do not grow as expected or develop more slowly than anticipated, our business, prospects, financial condition and operating results will be affected.

 

Our success depends on our ability to successfully develop, market and sell UOTTA-powered EVs and battery-swapping stations.

 

The success of our UOTTA-powered EV and battery-swapping business depends in part on our ability to attract prospective EV buyers and battery-swapping station buyers and operating partners. To that end, we must continue to invest significant resources in the development of UOTTA-powered EVs, battery-swapping solutions and services and build relationships with automobile manufacturers, dealers and other third parties. Our ability to successfully develop, launch, sell and deliver UOTTA-powered EVs, battery-swapping solutions and related services depends on many factors, including our ability to anticipate and effectively respond to changing interests and preferences of car buyers, anticipate and respond to changes in the competitive landscape, and develop and offer products that address the needs of prospective buyers. If our efforts in these regards are unsuccessful, our business, prospects, financial condition and results of operations may be materially and adversely affected.

 

38

 

 

If UOTTA-powered EVs and battery-swapping stations do not meet the expectations of customers and users, our business, financial condition and competitive position will be materially and adversely affected.

 

The UOTTA-powered EVs and battery-swapping stations may not perform in line with customers’ expectations. For example, UOTTA technology is a new technology and may not provide effective or reliable power solutions in practice. Furthermore, UOTTA-powered EVs and battery-swapping stations may contain defects in design and manufacturing that may cause them not to perform as expected or that may require repairs. While our PRC subsidiaries perform extensive internal testing on the vehicles and battery-swapping stations during the design and development processes, there is a limited frame of reference by which to evaluate the long-term performance of such products. There can be no assurance that we will be able to detect and fix any defects in the vehicles or battery-swapping stations prior to selling them to consumers. If any of the UOTTA-powered EVs or battery-swapping stations fail to perform as expected, deliveries may be delayed, product recalls may be initiated, and servicing or updates for products under warranty at our expense may occur, which could adversely affect our UOTTA brand in target markets and could adversely affect our business, prospects and results of operations.

 

We may encounter difficulty promoting and marketing UOTTA-powered EVs and battery-swapping stations because of the lack of unified industry standards on EV batteries.

 

EV technology and battery standards vary widely among vehicle OEMs, but automakers and battery developers are reluctant to share technical standards. Currently, EVs for commercial use vary with different size and performance capabilities, and are compatible only with specific battery models. While the Ministry of Industry and Information Technology (the “MIIT”) and other departments have issued policies related to battery-swapping technology for EVs, there is no clear timeline to promote the standardization of batteries.

 

When in operation, our battery-swapping stations will only be able to service compatible UOTTA-powered EVs, which will limit the marketability of our battery-swapping stations and UOTTA-powered EVs. The availability of compatible battery-swapping stations in the areas of their operations will affect our ability to market and sell compatible UOTTA-powered EVs, and vice versa.

 

Furthermore, if in the future, the MIIT publishes unified standards for EV batteries, we may incur substantial costs to conform existing and future products to such standards. If we were to fail to comply with the potential EV battery standards imposed by the MIIT, it could result in sanctions being imposed on our PRC subsidiaries, including manufacturing holds, fines, injunctions, civil penalties, delays, suspension or withdrawal of approvals, license revocation, seizures or recalls of products, operating restrictions and criminal prosecutions, any of which could significantly and adversely affect our UOTTA-powered EV and battery-swapping station business.

 

Any of the aforementioned developments may adversely affect our ability to commercialize UOTTA-powered EVs and battery-swapping stations, as well as our business, prospects and results of operations.

 

Our reliance on third parties for manufacturing UOTTA-powered commercial-use EVs and battery-swapping stations increases the risk that the supply of our products may become limited or interrupted or may not be of satisfactory quality and quantity.

 

We lack resources for manufacturing EVs and will depend on the cooperating automobile manufacturers to manufacture UOTTA-powered EVs. Although we have our own factory for battery-swapping station manufacturing, we currently rely on third-party manufacturers for parts and components and have limited personnel with experience in battery-swapping station manufacturing. Our reliance on third-party manufacturers exposes us to the following risks:

 

We may be unable to identify alternative cooperating manufacturers on acceptable terms or at all, because the number of potential cooperating manufacturers is limited. This may require new testing and regulatory interactions. In addition, any new cooperating manufacturer would have to be educated in, or develop substantially equivalent processes for, the production of our products.

 

Current or any future third-party cooperating manufacturers might be unable to timely manufacture our products or produce the quantity and quality required to meet our commercial needs, if any.

 

Current and any other third-party cooperating manufacturers may not be able to execute our manufacturing procedures appropriately.

 

39

 

 

Current and any future third-party cooperating manufacturers may not perform as agreed upon or may not remain in the contract manufacturing business for the time required to supply trials or to successfully produce, store and distribute our products.

 

Manufacturers are subject to inspections and regulations by the relevant PRC agencies, such as the MIIT, the National Development and Reform Commission, the State Administration for Market Regulation, National Energy Administration, and the Ministry of Transport, to ensure strict compliance with regulatory requirements and standards. Our PRC subsidiaries do not have control over third-party manufacturers’ compliance with such regulations and standards.

 

We may not own, or may have to share, the intellectual property rights to any additional improvements made by the third-party manufacturers in the manufacturing process for products.

 

We have not entered into any exclusive cooperation agreements with third-party manufacturers, therefore the manufacturers may choose to develop and manufacture similar models with our competitors.

 

Our dependence upon others for the manufacture of products may also adversely affect profit margins and our ability to commercialize any products on a timely and competitive basis.

 

All of the above could adversely affect our business results of operations and financial condition.

 

If we fail to comply with regulatory requirements, our business could be adversely affected.

 

Development, manufacture, and sale of EVs and battery-swapping stations must comply with relevant laws and regulations. Any failure by us or our cooperating manufacturers to adhere to, or comply with, regulatory requirements could lead to a delay or interruption in the availability of our products or enforcement action from the regulatory authorities. If we or our cooperating manufacturers were to fail to comply with regulatory requirements, it could result in sanctions being imposed on us, including manufacturing holds, fines, injunctions, civil penalties, delays, suspension or withdrawal of approvals, license revocation, seizures or recalls of products, operating restrictions and criminal prosecutions; any of which could significantly and adversely affect our business and financial condition.

 

We may fail to maintain our strategic partnerships with auto manufacturers to jointly develop UOTTA-powered EVs.

 

We have formed strategic partnerships and entered into cooperating agreements to jointly develop UOTTA-powered EVs with certain automobile manufactures in China. There can be no assurance that our PRC subsidiaries will be able to maintain their strategic partnerships with cooperating auto manufacturers. The cooperating agreements do not indicate exclusive collaborative relationships, and do not specify a definitive commitment as to the scale or results of their cooperation. The cooperating auto manufacturers may terminate or reduce the scale of strategic partnerships with us, or otherwise limit our ability to develop UOTTA-powered EVs or enter into the EV market. Furthermore, if we fail to perform certain contractual obligations required by these cooperation agreements, such as the obligation of providing financing solutions and support to the joint development and promotion of the UOTTA-powered EVs and power-swapping stations, there is a risk that the cooperating auto manufacturers may end their strategic partnerships or reduce the scale of their collaborations with our us. If we fail to maintain strategic partnerships with the cooperating auto manufacturers, it will adversely affect our business results of operations and our financial condition would be materially and adversely affected.

 

We depend on third parties for the supply of components and parts to manufacture battery-swapping stations.

 

We depend upon third parties for the supply of certain parts and components for the manufacturing of battery-swapping stations. If such suppliers fail to provide us with products that satisfy their requirements, we may not be able to secure replacement products on favorable terms, in a timely manner, or at all. In addition, defective parts and components from these suppliers may cause personal and/or property damage to our customers, resulting in claims against us, for which indemnity from such suppliers may not be sufficient or available. We may also incur significant financial costs in connection with such claims and they may divert management’s attention away from other important matters. As a result, our business, financial condition and results of operations may be negatively affected.

 

40

 

 

We could experience cost increases or disruptions in supply of raw materials or other components used in the manufacturing of battery-swapping stations.

 

We use various parts and components in the manufacturing of battery-swapping stations, including containers and charging cabinets sourced from over 15 suppliers. Our suppliers also rely on key raw materials, such as steel and aluminum to produce parts and components. The supply chain exposes them to multiple potential sources of delivery failure or component shortages. The COVID-19 pandemic has continued to impact global supply chains, resulting in shortages of and delays in both raw materials and components. Events in upstream supplies and component shortages may negatively impact our ability to plan and deliver ordered battery-swapping stations in a timely fashion.

 

We do not control our suppliers, nor their business practices. Accordingly, we cannot guarantee that the quality of the components will be consistent and maintained to a high standard. Any defects of or quality deficiency issues associated with these components, or any noncompliance incidents associated with these third-party suppliers could result in quality deficiencies, which could compromise our brand image and results of operations. Additionally, we cannot guarantee the suppliers’ compliance with ethical business practices, such as environmental responsibilities, fair wage practices, and compliance with child labor laws, among others. A lack of demonstrated compliance with any such requirements could lead us to seek alternative suppliers, which could increase costs and result in delayed delivery of products, product shortages, or other disruptions of operations.

 

Furthermore, qualifying alternate suppliers for certain customized components of battery-swapping stations may be time-consuming and costly. Any disruption in the supply of components could temporarily disrupt production of vehicles until an alternative supplier is fully qualified by them or is otherwise able to supply them with the required material. We cannot assure you that in such circumstances we would be able to successfully retain alternative suppliers or supplies on a timely basis, on acceptable terms, or at all. Changes in business conditions, force majeure, government changes, or other factors beyond our control or anticipation, could also affect our PRC subsidiaries’ suppliers’ ability to deliver components to them on a timely basis. Moreover, if we experience a significant increase in demand or need to replace existing suppliers, there can be no assurance that additional supplies will be available when required on terms that are favorable to them, or at all, or that any supplier would allocate sufficient supplies to them in order to meet their requirements or fill our orders in a timely manner. Any of the foregoing could materially and adversely affect our business, financial condition, results of operations, and prospects.

 

Adverse conditions affecting one or more of our cooperating automobile manufacturers, battery-swapping station manufacturers and suppliers may negatively impact our business, financial condition and prospects.

 

Success of our business depends to a great extent on the reputation, as well as marketing and production capabilities of cooperating automobile manufacturers and battery-swapping station manufacturers, and suppliers with whom we collaborate. Adverse conditions affecting these and other important aspects of these manufacturers’ operations may adversely affect our PRC subsidiaries’ ability to develop and market the UOTTA-powered EVs and battery-swapping stations, and result in material adverse impact upon our business, financial condition, results of operations and prospects.

 

We may experience delays in the development and launch of UOTTA-powered EV models in collaboration with our cooperating manufacturers.

 

As of the date of this annual report, we have entered into cooperating agreements to jointly develop UOTTA-powered EVs with two major automobile manufacturers by adapting selected EV models with our UOTTA technology. We may experience delays in the development and commercial release of UOTTA-powered EV models, due to various reasons, such as delays in resolving design issues and obtaining the required governmental approvals. Furthermore, we rely on third-party suppliers for the provision and development of certain key components to be used in the UOTTA-powered EVs. To the extent we need to delay the launch of the UOTTA-powered EVs, our growth prospects could be materially and adversely affected, as we may lose the targeted markets to competitors and miss the opportunity to enter into the EV market as we had planned.

 

41

 

 

The UOTTA-powered EVs we jointly develop with cooperating automobile manufacturers are subject to motor vehicle safety standards and the failure to satisfy such mandated safety standards would have a material adverse effect on our business and operating results.

 

All vehicles must comply with various safety standards of the market where the vehicles are sold. In China, vehicles must meet or exceed all mandated safety standards. Rigorous testing prior to the launch of vehicles and auto parts and the use of approved materials and equipment are among the requirements for achieving such standards. Vehicles must pass various tests and undergo a certification process and be affixed with the China Compulsory Certification (“CCC”), before receiving delivery from the factory, being sold, or being used in any commercial activity, and such certification is also subject to periodic renewal. The process of obtaining the CCC typically requires four to five months. Furthermore, the government carries out the supervision and scheduled and unscheduled inspection of certified vehicles on a regular basis. In the event that a certified vehicle has a defect resulting in quality or safety accidents, or consistently fails to comply with certification requirements during follow-up inspections, the CCC may be suspended or even revoked. Any vehicle that fails to satisfy the requirements for the CCC may not continue to be delivered, sold, imported or used in any commercial activities. If we fail to ensure that each of the UOTTA-powered car models satisfy the safety standards, our business, prospects and financial conditions will be adversely affected.

 

The construction and operation of our battery-swapping station manufacturing facilities are subject to regulatory approvals or filings and may be subject to changes, delays, cost overruns or may not produce expected benefits.

 

Under PRC law, construction projects are subject to broad and strict government supervision and approval procedures, including but not limited to project approvals and filings, construction land and project planning approvals, environment protection approvals, pollution discharge permits, work safety approvals, fire protection approvals, and the completion of inspection and acceptance by relevant authorities. Some of the construction projects being carried out by us are undergoing necessary approval procedures as required by law. As a result, the relevant entities operating such construction projects may be subject to administrative uncertainty, and construction projects in question may be subject to fines or the suspension of use of such projects. Failure to complete the construction projects on schedule and within budget, and failure to obtain necessary approvals or any incompliance with relevant government supervision could have a material adverse impact on our PRC subsidiaries’ operations, and we may not be able to find commercially reasonable alternatives.

 

The unavailability, reduction or elimination of government and economic incentives or government policies which are favorable for EVs, domestically produced vehicles or battery-swapping stations could have a material adverse effect on our business, financial condition and prospects.

 

Our growth depends significantly on the availability and amounts of government subsidies, economic incentives and government policies that support the expansion of the new energy vehicle industries. Favorable government incentives and subsidies vary by geographic region in China, and may include one-time government subsidies, exemption from vehicle purchase tax, exemption from license plate restrictions in certain cities, preferential utility rates for charging facilities and more. Changes in government subsidies, economic incentives and government policies to support EVs could adversely affect our results of operations.

 

China’s central government provides subsidies for purchasers of certain EVs and reviews and further adjusts the subsidy standards on an annual basis. According to Notice on the Fiscal Subsidy Policy for the Promotion and Application of New Energy Vehicles in 2022(Cai Jian [2021] No.466), in 2022, the subsidy standard by the Chinese central government for new energy vehicles was lowered by 30% from the level of 2021; with the exception that the subsidy standard for vehicles used for urban public transportation, road passenger transport, taxis (including taxis subject to online booking), environmental sanitation, urban logistics and distribution, postal and express delivery, civil aviation airports and official duties of the Chinese Communist Party and government organs was lowered by 20% from the level of 2021. The new energy vehicle purchase subsidies was terminated on December 31, 2022, and no subsidies will be granted to vehicles licensed after December 31, 2022. See “Item 4. Information on the Company — B. Business Overview — Regulation — Favorable Government Policies Relating to New Energy Vehicles (“NEV”) in the PRC.” As a result, the future sales of the UOTTA-powered vehicles might be negatively affected.

 

42

 

 

Our business may also be impacted by government policies such as tariffs on imported cars and foreign investment restrictions in the industry. The tariff in China on imported passenger vehicles (other than those originating in the United States of America) was reduced to 15% starting from July 1, 2018. As a result, pricing advantage of domestically manufactured vehicles could be diminished. There used to be certain limit on foreign ownership of automakers in China, but for automakers of EVs, such limit was lifted in 2018. Further, pursuant to the currently effectively Special Administrative Measures for Market Access of Foreign Investment (2021 Version), or the 2021 Negative List, which came into effect on January 1, 2021, the limit on foreign ownership of automakers for ICE passenger vehicles was lifted. As a result, foreign EVs competitors can build wholly-owned facilities in China without the need for a domestic joint venture partner. The above changes may affect the competitive landscape of the EV industry and reduce any pricing advantage we had enjoyed, which may adversely affect our business, results of operations and financial condition.

 

China’s central government encourages local governments to provide funds and subsidies to support the roll-out of EV charging infrastructures. On October 20, 2020, the General Office of the State Council issued the Notice on Development Plan of New Energy Vehicles Industry (2021-2035). Pursuant to such notice, the new energy vehicles industry in China has entered a new stage for accelerated development, in which the state plans to promote the construction of charging and swapping networks, encourage the application of the power exchange mode, strengthen the research and development of new charging technologies, and improve charging convenience and product reliability.

 

These policies are subject to change and beyond our control. Furthermore, any reduction, elimination, delayed payment or discriminatory application of government subsidies and economic incentives because of policy changes, the reduced need for such subsidies and incentives due to the perceived success of EVs, fiscal tightening or other factors may result in the diminished competitiveness of the new energy vehicle industry generally, or UOTTA-powered EVs, in particular. Any of the foregoing could materially and adversely affect our business, results of operations, financial condition and prospects.

 

Risks Relating to Our Ordinary Shares and the Trading Market

 

An active trading market for our ordinary shares may not develop or sustain, and the trading price for our ordinary shares may fluctuate significantly.

 

No assurance can be given that an active market in our ordinary shares will develop or be sustained. If an active market does not develop, the market price and liquidity of our ordinary shares may be materially and adversely affected, and holders of our ordinary shares may be unable to readily sell the shares they hold or may not be able to sell their shares at all. There can be no guarantee that we will continue to satisfy the continued listing standards of Nasdaq. If we fail to satisfy the continued listing standards, we could be de-listed, which would have a negative effect on the price of our ordinary shares and impair your ability to sell your shares. As a result, investors in our securities may experience a significant decrease in the value of their ordinary shares.

 

The trading price of our ordinary shares is likely to be volatile, which could result in substantial losses to investors.

 

The trading price of our ordinary shares is likely to be volatile and could fluctuate widely due to factors beyond our control. This may happen because of broad market and industry factors, like the performance and fluctuation of the market prices of other companies with business operations located mainly in China that have listed their securities in the United States. A number of Chinese companies have listed or are in the process of listing their securities on U.S. stock markets. The securities of some of these companies have experienced significant volatility, including price declines in connection with their initial public offerings. The trading performances of these Chinese companies’ securities after their offerings may affect the attitudes of investors toward Chinese companies listed in the United States in general and consequently may impact the trading performance of our ordinary shares, regardless of our actual operating performance.

 

In addition to market and industry factors, the price and trading volume for our ordinary shares may be highly volatile for factors specific to our own operations, including the following:

 

variations in our income, earnings and cash flow;

 

announcements of new investments, acquisitions, strategic partnerships or joint ventures by us or our competitors;

 

43

 

 

announcements of new services and expansions by us or our competitors;

 

changes in financial estimates by securities analysts;

 

detrimental adverse publicity about us, our services or our industry;

 

additions or departures of key personnel;

 

release of lock-up or other transfer restrictions on our outstanding equity securities or sales of additional equity securities; and

 

potential litigation or regulatory investigations.

 

Any of these factors may result in large and sudden changes in the volume and price at which our ordinary shares will trade.

 

In the past, shareholders of public companies have often brought securities class action suits against those companies following periods of instability in the market price of their securities. If we were involved in a class action suit, it could divert a significant amount of our management’s attention and other resources from our business and operations and require us to incur significant expenses to defend the suit, which could harm our results of operations.

 

Any such class action suit, whether or not successful, could harm our reputation and restrict our ability to raise capital in the future. In addition, if a claim is successfully made against us, we may be required to pay significant damages, which could have a material adverse effect on our financial condition and results of operations.

 

We may experience extreme stock price volatility unrelated to our actual or expected operating performance, financial condition or prospects, making it difficult for prospective investors to assess the rapidly changing value of our ordinary shares.

 

There have been recent instances of extreme stock price run-ups followed by rapid price declines and strong stock price volatility with a number of recent initial public offerings, especially among companies with relatively smaller public floats. As a relatively small-capitalization company with relatively small public float, we may experience greater share price volatility, extreme price run-ups, lower trading volume and less liquidity than large-capitalization companies. In particular, our ordinary shares may be subject to rapid and substantial price volatility, low volumes of trade and large spreads in bid and ask prices. Such volatility, including any share run-up, may be unrelated to our actual or expected operating performance, financial condition or prospects, making it difficult for prospective investors to assess the rapidly changing value of our ordinary shares. In addition, investors of our ordinary shares may experience losses, which may be material, if the price of our ordinary shares declines or if such investors purchase ordinary shares prior to any price decline.

 

If securities or industry analysts do not publish research or reports about our business, or if they adversely change their recommendations regarding our ordinary shares, the market price for our ordinary shares and trading volume could decline.

 

The trading market for our ordinary shares will be influenced by research or reports that industry or securities analysts publish about our business. If one or more analysts who cover us downgrade our ordinary shares, the market price for our ordinary shares would likely decline. If one or more of these analysts cease to cover us or fail to regularly publish reports on us, we could lose visibility in the financial markets, which in turn could cause the market price or trading volume for our ordinary shares to decline.

 

The sale or availability for sale of substantial amounts of our ordinary shares could adversely affect their market price.

 

Sales of substantial amounts of our ordinary shares in the public market, or the perception that these sales could occur, could adversely affect the market price of our ordinary shares and could materially impair our ability to raise capital through equity offerings in the future. The ordinary shares sold in the initial public offering are freely tradable without restriction or further registration under the Securities Act of 1933, as amended, or the Securities Act, and shares held by our existing shareholders may also be sold in the public market in the future subject to the restrictions in Rule 144 and Rule 701 under the Securities Act and the applicable lock-up agreements. We cannot predict what effect, if any, market sales of securities held by our significant shareholders or any other shareholder or the availability of these securities for future sale will have on the market price of our ordinary shares.

 

44

 

 

Because we do not expect to pay dividends in the foreseeable future, you must rely on price appreciation of our ordinary shares for return on your investment.

 

We currently intend to retain most, if not all, of our available funds and any future earnings to fund the development and growth of our business. As a result, we do not expect to pay any cash dividends in the foreseeable future. Therefore, you should not rely on an investment in our ordinary shares as a source for any future dividend income.

 

Our board of directors has complete discretion as to whether to distribute dividends. Even if our board of directors decides to declare and pay dividends, the timing, amount and form of future dividends, if any, will depend on, among other things, our future results of operations and cash flow, our capital requirements and surplus, the amount of distributions, if any, received by us from our subsidiary, our financial condition, contractual restrictions and other factors deemed relevant by our board of directors. In addition, our shareholders may declare dividends by ordinary resolution, but no dividend shall exceed the amount recommended by our board of directors. Accordingly, the return on your investment in our ordinary shares will likely depend entirely upon any future price appreciation of our ordinary shares. There is no guarantee that our ordinary shares will appreciate in value or even maintain the price at which you purchased the ordinary shares. You may not realize a return on your investment in our ordinary shares and you may even lose your entire investment in our ordinary shares.

 

Our memorandum and articles of association contain anti-takeover provisions that could have a material adverse effect on the rights of holders of our ordinary shares.

 

Our memorandum and articles of association contain provisions to limit the ability of others to acquire control of our company or cause us to engage in change-of-control transactions. These provisions could have the effect of depriving our shareholders of an opportunity to sell their shares at a premium over prevailing market prices by discouraging third parties from seeking to obtain control of our company in a tender offer or similar transaction. Our board of directors has the authority, without further action by our shareholders, to issue preferred shares in one or more series and to fix their designations, powers, preferences, privileges, and relative participating, optional or special rights and the qualifications, limitations or restrictions, including dividend rights, conversion rights, voting rights, terms of redemption and liquidation preferences, any or all of which may be greater than the rights associated with our ordinary shares. Preferred shares could be issued quickly with terms calculated to delay or prevent a change in control of our company or make removal of management more difficult. If our board of directors decides to issue preferred shares, the price of our ordinary shares may fall and the voting and other rights of the holders of our ordinary shares may be materially and adversely affected.

 

You may face difficulties in protecting your interests, and your ability to protect your rights through U.S. courts may be limited, because we are incorporated under Cayman Islands law.

 

We are an exempted company incorporated under the laws of the Cayman Islands. Our corporate affairs are governed by our memorandum and articles of association, the Companies Act (as Revised) of the Cayman Islands and the common law of the Cayman Islands. The rights of shareholders to take action against the directors, actions by minority shareholders, and the fiduciary responsibilities of our directors to us under Cayman Islands law are to a large extent governed by the common law of the Cayman Islands. The common law of the Cayman Islands is derived in part from comparatively limited judicial precedent in the Cayman Islands as well as from the common law of England, the decisions of whose courts are of persuasive authority, but are not binding, on a court in the Cayman Islands. The rights of our shareholders and the fiduciary responsibilities of our directors under Cayman Islands law are not as clearly established as they would be under statutes or judicial precedent in some jurisdictions in the United States. In particular, the Cayman Islands has a less developed body of securities laws than the United States. Some U.S. states, such as Delaware, have more fully developed and judicially interpreted bodies of corporate law than the Cayman Islands. In addition, Cayman Islands companies may not have standing to initiate a shareholder derivative action in a federal court of the United States.

 

Shareholders of Cayman Islands exempted companies like us have no general rights under Cayman Islands law to inspect corporate records or to obtain copies of lists of shareholders of these companies (save for our memorandum and articles of association, our register of mortgages and charges and special resolutions of our shareholders). Our directors have discretion under our articles of association to determine whether or not, and under what conditions, our corporate records may be inspected by our shareholders, but are not obliged to make them available to our shareholders. This may make it more difficult for you to obtain the information needed to establish any facts necessary for a shareholder motion or to solicit proxies from other shareholders in connection with a proxy contest.

 

45

 

 

Certain corporate governance practices in the Cayman Islands, which is our home country, differ significantly from requirements for companies incorporated in other jurisdictions such as the United States. Currently, we do not plan to rely on home country practice with respect to any corporate governance matter. However, if we choose to follow home country practice in the future, our shareholders may be afforded less protection than they otherwise would under rules and regulations applicable to U.S. domestic issuers.

 

As a result of all of the above, our public shareholders may have more difficulty in protecting their interests in the face of actions taken by management, members of the board of directors or controlling shareholders than they would as public shareholders of a company incorporated in the United States. For a discussion of significant differences between the provisions of the Companies Act (As Revised) of the Cayman Islands and the laws applicable to companies incorporated in the United States and their shareholders, see “Description of Share Capital — Differences in Corporate Law” of our Registration Statement on Form F-1 (File No. 333-268949) initially filed with the Securities and Exchange Commission on December 22, 2022.

 

We will incur increased costs as a result of being a public company.

 

As a public company, we will incur significant legal, accounting and other expenses that we did not incur as a private company. The Sarbanes-Oxley Act of 2002, as well as rules subsequently implemented by the SEC and the Nasdaq, impose various requirements on the corporate governance practices of public companies. We expect these rules and regulations to increase our legal and financial compliance costs and to make some corporate activities more time-consuming and costlier. For example, we expect that operating as a public company will make it more difficult and more expensive for us to obtain director and officer liability insurance, and we may be required to accept reduced policy limits and coverage or incur substantially higher costs to obtain the same or similar coverage. In addition, we will incur additional costs associated with our public company reporting requirements. It may also be more difficult for us to find qualified persons to serve on our board of directors or as executive officers. We are currently evaluating and monitoring developments with respect to these rules and regulations, and we cannot predict or estimate with any degree of certainty the amount of additional costs we may incur or the timing of such costs.

 

We are a foreign private issuer within the meaning of the rules under the Exchange Act, and as such we are exempt from certain provisions applicable to United States domestic public companies.

 

Because we are a foreign private issuer under the Exchange Act, we are exempt from certain provisions of the securities rules and regulations in the United States that are applicable to U.S. domestic issuers, including:

 

the rules under the Exchange Act requiring the filing of quarterly reports on Form 10-Q or current reports on Form 8-K with the SEC;

 

the sections of the Exchange Act regulating the solicitation of proxies, consents, or authorizations in respect of a security registered under the Exchange Act;

 

the sections of the Exchange Act requiring insiders to file public reports of their stock ownership and trading activities and liability for insiders who profit from trades made in a short period of time; and

 

the selective disclosure rules by issuers of material nonpublic information under Regulation FD.

 

We will be required to file an annual report on Form 20-F within four months of the end of each fiscal year. In addition, we intend to publish our results through press releases, distributed pursuant to the rules and regulations of the Nasdaq. Press releases relating to financial results and material events will also be furnished to the SEC on Form 6-K. However, the information we are required to file with or furnish to the SEC will be less extensive and less timely than that required to be filed with the SEC by U.S. domestic issuers. As a result, you may not be afforded the same protections or information that would be made available to you were you investing in a U.S. domestic issuer.

 

46

 

 

A significant percentage of our outstanding ordinary shares is beneficially owned by Mr. Jia Li, our founder and chairman, and, as a result, he has substantial influence over our company and his interests may not be aligned with the interests of our other shareholders.

 

As of the date of this annual report, our founder, Mr. Jia Li, beneficially owns 37,854,400 ordinary shares of the Company, or approximately 70% of the aggregate voting power of our issued and outstanding share capital. As a result of the ownership concentration, he has the ability to control or exert significant influence over important corporate matters, investors may be prevented from affecting important corporate matters involving our company that require approval of shareholders, including:

 

the composition of our board of directors and, through it, any determinations with respect to our operations, business direction and policies, including the appointment and removal of officers;

 

any determinations with respect to mergers or other business combinations;

 

our disposition of substantially all of our assets; and

 

any change in control.

 

These actions may be taken even if they are opposed by our other shareholders, including the holders of the ordinary shares. Furthermore, this concentration of ownership may also discourage, delay or prevent a change in control of our company, which could have the dual effect of depriving our shareholders of an opportunity to receive a premium for their shares as part of a sale of our company and reducing the price of the ordinary shares. As a result of the foregoing, the value of your investment could be materially reduced.

 

We are a “controlled company” under the rules of Nasdaq and, as a result, may rely on exemptions from certain corporate governance requirements that provide protection to shareholders of other companies.

 

We are a “controlled company” as defined under the listing rules of Nasdaq. Our founder and Chief Executive Officer (“CEO”), Mr. Jia Li, holds more than 50% of the aggregate voting power of our company. For so long as we remain a controlled company under that definition, we are permitted to elect to rely, and may choose to rely, on certain exemptions from corporate governance rules, including an exemption from the rule that a majority of our board of directors must be independent directors. As a result, you will not have the same protection afforded to shareholders of companies that are subject to these corporate governance requirements.

   

Item 4. INFORMATION ON THE COMPANY

 

A. History and Development of the Company

 

For the history and development of the Company, please refer to “Item 3. Key Information — Our Corporate History.”

 

On April 20, 2023, our ordinary shares commenced trading on the Nasdaq Capital Market under the symbol “UCAR.” On April 21, 2023, we closed our initial public offering. We raised $15.0 million in gross proceeds from our initial public offering, before deducting underwriting discounts and other related expenses.

 

Corporate Information

 

Our principal executive offices are located at 18/F, building 3, science and Technology Industrial Park, Yijiang District, Wuhu City, Anhui Province (安徽省芜湖市弋江区科技产业园3号楼18), People’s Republic of China. Our telephone number at this address is 00852-6859-3598. Our registered office in the Cayman Islands is located at McGrath Tonner Corporate Services Limited Genesis Building, 5th Floor, Genesis Close, PO Box 446, Cayman Islands, KY1-1106 and the phone number of our registered office is (345) 623-2740.

 

Investors should submit any inquiries to the address and telephone number of our principal executive offices. Our corporate website is http://www.upincar.com/. The information contained on our websites is not a part of this annual report. Our agent for service of process in the United States is located at 122 East 42nd St 18th Floor, New York, NY 10168. 

 

47

 

 

The SEC maintains a website at www.sec.gov that contains reports, proxy, and information statements, and other information regarding issuers that file electronically with the SEC using its EDGAR system.

 

For information regarding our principal capital expenditures, see “Item 5. Operating and Financial Review and Prospects — B. Liquidity and Capital Resources — Capital Expenditures.”

 

B. Business Overview

 

Overview

 

We are a vehicle sourcing service provider in China, with a vision to becoming an EV market player primarily focused on our proprietary battery-swapping technology, or UOTTA technology, which is an intelligent modular battery-swapping technology designed to provide a comprehensive battery power solution for EVs.

 

Since our commencement of operations in 2013, we have principally engaged in the provision of vehicle sourcing services. We broker sales of vehicles between automobile wholesalers and buyers, including SME dealers and individual customers primarily located in the lower-tier cities in China, which are smaller and less developed than the tier-1 or tier-2 cities. To that end, we have focused on building business relationships with our sourcing partners and have developed a vehicle sourcing network. As of the date of this annual report, our vehicle sourcing network consisted of approximately 100 wholesalers and 30 SME dealers located in lower-tier cities in China. For fiscal years ended December 31, 2021 and 2022, our revenues from the sourcing business were RMB1.4 million and RMB4.4 million, which constituted 17.4% and 56.8%, respectively, of our total revenue. The increase of the sourcing revenue in fiscal year 2022 was mainly because we sourced and sold batteries to one customer and generated RMB3.3 million, which accounted for 42.8% of our total revenues for the year ended December 31, 2022.

 

Beginning in 2020, we gradually shifted our focus from the vehicle sourcing business to the development of our proprietary battery-swapping technology, or UOTTA technology. According to Frost & Sullivan, the PRC government will focus on promoting the electrification of commercial vehicles in the next few years, and it is expected that the sales volume of electric commercial vehicles will grow from 218.9thousand units in 2022 to 431.0 thousand units in 2026 at a CAGR of 18.5% in China, and with the increasing penetration rates of electric commercial vehicles and the expanding battery-swapping infrastructure network, the market size by revenue of battery swapping solutions for electric commercial vehicles is expected to increase from approximately RMB22,097.6 million in 2022 to RMB176,615.1 million in 2026, representing a CAGR of 68.1%. In order to capture the opportunities arising from such growth, our plan is to develop a comprehensive EV battery power solution based on UOTTA technology, which mainly consists of: (i) vehicle-mounted supervisory control units that monitor the real-time status of an EV’s battery packs; (ii) customized vehicle control units (“VCUs”), which upload real-time data of the electric vehicle, such as its battery status, real-time location and safety status, to our data platform, using Bluetooth and/or Wi-Fi technologies; and (iii) our data management platform, which collects and synchronizes real-time information of the EVs uploaded by their respective VCUs, as well as information on the availability and locations of compatible UOTTA battery-swapping stations that assist drivers in locating the nearest compatible UOTTA battery-swapping station(s) available when the EV’s battery is determined to be lower than a certain level; and (iv) UOTTA battery-swapping stations designed for precise positioning, rapid disassembly, compact integration and flexible deployment of battery swapping for compatible EVs.

 

We have established in-house capabilities in the innovation of EV battery-swapping technology. Through our research and development efforts, we are developing an intellectual property portfolio. As of the date of this annual report, we had 14 issued patents and 24 pending patent applications in China. Our research and development team is committed to technology innovation. As of the date of this annual report, our research and development team consisted of 34 personnel and is led by Mr. Rui Wang and Mr. Zhanduo Hao, each of whom has experience of over 20 years in the electric power sector.

 

48

 

 

In 2021, leveraging years of automobile industry experience, we started cooperating with major automobile manufactures to jointly develop UOTTA-powered EVs, by adapting selected EV models with our UOTTA technology. According to Frost & Sullivan, compared with passenger EV drivers, drivers of commercial-use EVs experience more range anxiety and are more motivated to shorten, or even eliminate, time spent on recharging EVs, therefore, we intend to primarily focus on developing commercial-use UOTTA-powered EVs, such as ride-hailing passenger EVs, small logistics EVs, light electric trucks, and heavy electric trucks, and their compatible UOTTA battery-swapping stations. As of the date of this annual report, we have entered into cooperating agreements with two major Chinese automobile manufacturers, FAW Jiefang Qingdao Automotive Co., Ltd, and HUBEI TRI-RING Motor Co., Ltd, to jointly develop UOTTA-powered electric trucks. We also have engaged with one battery-swapping station manufacture to jointly develop and manufacture UOTTA battery-swapping stations that are compatible with UOTTA-powered EVs. Our UOTTA battery-swapping stations are designed for precise positioning, rapid disassembly, compact integration and flexible deployment, allowing battery replacement within several minutes. As of the date of this annual report, we realized sales of five battery-swapping stations. In August 2021, we completed the construction of our own battery-swapping station factory in Zibo City, Shandong Province (the “Zibo Factory”), which commenced manufacturing UOTTA battery-swapping stations in January 2022. In January 2022, we started operating a battery-swapping station, pursuant to our station cooperation agreement with Quanzhou Xinao in Quanzhou City, Fujian Province. In order to provide a comprehensive battery power solution based on UOTTA technology, we are in the process of developing a data management platform that connects UOTTA-powered EVs and stations, and assists the UOTTA-powered EV drivers in locating the closest compatible UOTTA swapping-stations on their routes. We believe we have made significant progress in entering into the EV market as of the date of this annual report, however, there is no assurance that we will be able to execute our business plan to expand into the EV market as we have planned. For fiscal years ended December 31 2021 and 2022, our revenues from the EV business were RMB6.6 million and RMB3.4 million, which constituted 82.6% and 43.2%, respectively, of our total revenue. The decrease in the revenue in fiscal year 2022 was mainly due to decreased sales of our battery-swapping stations.

 

Our Competitive Strengths

 

A vehicle sourcing network in lower-tier cities in China

 

We have established a vehicle sourcing network primarily in the lower-tier cities in China, which allows us to distribute vehicles to our customers. We have a deep understanding of the vehicle dealership market and are able to provide services tailored to the changing needs of our consumers. We have built long-term relationships with our suppliers and SME dealer customers, who have a strong presence in the lower-tier cities. Through working directly with our suppliers and customers, we are able to better understand and timely address their needs, as well as provide targeted services to them. As of the date of this annual report, we worked with approximately 100 suppliers and 30 SME dealers in the lower-tier cities in China. We have also established strong working relationships with a number of vehicle wholesalers.

 

UOTTA Battery-swapping technology

 

Our UOTTA technology is an intelligent modular battery swapping technology designed to provide a comprehensive battery power solution for EVs. Through our cooperation with major automobile manufactures, we are in the process of adapting UOTTA technology to electric trucks. We believe our UOTTA technology has the potential of greatly alleviating range-anxiety, which, according to Frost & Sullivan, has been one of the most critical challenges to EV adoption, particularly in the commercial-use EV market. Our UOTTA technology is designed to provide a comprehensive battery power solution that includes UOTTA-powered EVs and battery-swapping stations, as well as a data management platform that synchronizes real-time data.

 

Strong cooperation with key partners, including major automakers and battery developers in China

 

We have partnered with major automotive manufacturers to jointly develop the UOTTA-powered EV models. As of the date of this annual report, key partners of our UOTTA battery power solution include major automobile manufacturers (FAW Jiefang Qingdao Automotive Co., Ltd and HUBEI TRI-RING Motor Co., Ltd), and battery developers and manufacturer (Ruipu Energy Co., Ltd). We expect that their expertise and industry know-how will guide us in our efforts to enter the EV market. We believe we are one of the few companies that are able to develop such relationships with these major manufacturers, due to our industry experience, research and development capabilities, and industry reputation.

 

49

 

 

Visionary and experienced management team with strong commitment

 

We are led by a visionary management team with a unique “bottom up” strategy. Our founders and senior management team have in-depth expertise in the automotive and technology industries. The key members of our management team have an average of approximately 20 years of industry experience. Our founder and chairman, Mr. Jia Li, is a well-recognized leader in the Chinese automotive industry. He served as vice president of the finance group in SAIC Motor, one of the largest automobile manufacturers in China, before he founded our Company. Mr. Jia Li’s proven track record and extensive experience in the automobile industry provide strong leadership to our mission. Mr. Rui Wang, our senior vice president, has approximately 20-years of industry experience in automobile engineering and design, working at several leading automobile manufacturers, such as FAW Group, Isuzu Auto, Toyota and IAT Auto. Mr. Zhanduo Hao, our senior engineer, is committed to the research of key electric vehicle charging and battery-swapping technologies and has substantial industry experience, having previously participated in the formulation of national and industry standards related to power swapping projects.

 

Our Strategies

 

Jointly Develop UOTTA-powered EVs with major auto manufacturers in China

 

As of the date of this annual report, our UOTTA technology is in the process of being adapted to electric vehicles by cooperating with major auto manufacturers in China. We intend to further explore collaboration opportunities with additional auto manufacturers who have leading technologies and sufficient capacities.

 

Develop and manufacture battery-swapping stations for UOTTA-powered EVs

 

As of the date of this annual report, we have launched two models of UOTTA battery-swapping stations, Titan and Chipbox, by cooperating with battery-swapping station manufacturers in China. In August 2021, we completed the construction of our Zibo Factory, which commenced manufacturing UOTTA battery-swapping stations in January 2022. The Zibo Factory is located in Zibo City, Shandong Province, with approximately 15,430 square meters of production area. In May 2023, we cancelled our plan to build another factory in the Wuhu City because our current production demand can be well served by our Zibo Factory.

 

Enhance our research and development capabilities

 

Technology drives our business. We plan to focus on technology innovations to continue developing and upgrading our proprietary UOTTA technology. We expect to further strengthen the collaboration between our research and development team and marketing team to accumulate and transform insights gained from practical experience into research and development capabilities. In addition, we are determined to strengthen our research and development capabilities by proactively recruiting and retaining engineering talents, in order to expand our talent pool and help us drive technological innovation.

 

Expand sales channels

 

In order to promote and market our UOTTA-powered EVs and battery-swapping stations, we plan to (i) leverage our existing sourcing networks to market our new products; and (ii) explore new sales channels by cooperating with new strategic partners who possess their own sales networks, as well as enhancing the capabilities of our in-house sales team by recruiting qualified sales professionals.

 

Our Business Model

 

Sourcing Business

 

For the fiscal years ended December 31, 2022 and 2021, we generated revenues of RMB4.4 million and RMB1.4 million, constituting 56.8% and 17.4% of our total revenue, respectively, from the sourcing business.

 

Since our inception, we have primarily engaged in the provision of vehicle sourcing services and developed a sourcing network in the lower-tier cities in China, by building relationships with our sourcing partners, including automobile wholesalers on the supply side and SME dealers and individual customers on the demand side. We charge a commission that is calculated based on the purchase price of each purchase order and the commission is recognized upon delivery of vehicles to customers. For fiscal years ended December 31, 2022 and 2021, revenues generated from provision of vehicle sourcing services were RMB1.1 million and RMB1.4 million, constituting 14.0% and 17.4% of our total revenue, respectively. We aim to continue expanding our sourcing network, in an effort to provide our customers with a means by which they may acquire vehicles at a reasonable price point. As of the date of this annual report, our sourcing network was comprised of approximately 30 SME dealers and 100 wholesalers.

 

50

 

 

In fiscal year 2022, we generated revenue of RMB3.3 million from one transaction of battery sourcing, which accounted for 42.8% of the total revenues for the year ended December 31, 2022. While we customarily source whole vehicles that are completed with vehicle bodies and batteries, some of our vehicle sourcing customers demanded to purchase certain EV model vehicle bodies without batteries. The automobile wholesaler who sells this certain EV model, however, only sells the whole EV, including both body and battery. In order to address the needs of these customers, we purchased these EVs from the wholesaler, delivered the EV bodies to the vehicle sourcing customers, and entered into a battery sales agreement with another buyer to sell these batteries separately. As of the date of this annual report, we only made one transaction of battery sales and plan to provide the service on a case by case basis.

 

EV Business

 

For the fiscal years ended December 31, 2022 and 2021, we generated revenues of 3.4 million and 6.6 million, constituting 43.2% and 82.6% of our total revenue, respectively, from our EV business, as the following:

 

UOTTA-powered EVs: The UOTTA-powered EVs are being jointly developed in cooperation with major automobile manufacturers in China, utilizing our proprietary UOTTA technology that enables efficient battery-swapping for EVs. We intend to primarily focus on commercial-use EVs in the near future. As of the date of the annual report, we have entered into cooperating agreements with two major auto manufactures to jointly develop UOTTA-powered EVs by adapting commercial-use electric vehicles with UOTTA technology. For the fiscal years ended December 31, 2022 and 2021, we did not generate any revenue from sales of UOTTA-powered EVs.

 

UOTTA Battery-swapping Stations: Our UOTTA battery-swapping station currently has two models: (i) the Titan model, which is intended for electric heavy trucks; and (ii) the Chipbox model, which is intended for ride-hailing passenger EVs, light electric trucks, and small logistics vehicles. Both models are developed based on our UOTTA technology. In August 2021, we completed the construction of our battery-swapping station factory, the Zibo Factory, which commenced production in January 2022. We have engaged one battery-swapping station manufacturer to jointly develop and manufacture our UOTTA battery-swapping stations. In fiscal year 2022, we realized sales of one station in Huzhou City, Zhejiang Province and one station in Xuchang City, Henan Province, totally generated 3.1 million in revenue. In fiscal year 2021, we realized sales of two stations in Quanzhou City, Fujian Province, and one station in Xuzhou City, Jiangsu Province, and generated RMB6.6 million in revenue. For the fiscal years ended December 31, 2022 and 2021, we generated revenues of 3.1 million and 6.6 million, constituting 39.3% and 82.6% of our total revenue, respectively, from sales of UOTTA Battery-Swapping Stations.

 

Battery-swapping Station Operations: In January 2022, we started operating a battery-swapping station in Quanzhou City, Fujian Province, pursuant to our station cooperation agreement with Quanzhou Xinao, a local gas station operator. For the fiscal year ended December 31, 2022, we generated revenue from battery-swapping services in the amount of RMB0.3 million, which included battery swapping services fee and the station control system upgrading service, constituting 3.9% of our total revenue.

 

Our Vehicle Sourcing Business

 

We typically source vehicles from wholesalers to fulfill demands for vehicles of our customers, including SME dealers and individual customers primarily located in lower-tier cities in China. We charge a commission that is calculated based on the purchase price of each purchase order and such agent commission is recognized upon delivery of vehicles to customers. Customers are required to make full payment for the total selling price before we deliver the purchased vehicles to them.

 

We intend to further expand our sourcing network through marketing efforts by our sales team, such as targeted promotions via social media platforms and in-person meetings. We plan to leverage our existing sourcing network to market and promote our UOTTA-powered EVs and battery-swapping stations.

 

51

 

 

The following table sets forth the gross merchandise volume (“GMV”) and car units sourced and delivered to our customers by customer type for the fiscal years ended December 31, 2022 and 2021. For the fiscal year ended December 31, 2022, we sold cars to our SME customers with higher unit prices, which led to higher GMV compared to the same period of fiscal year 2021.

 

  For the year ended December 31 
  2022  2021 
  GMV  Units  GMV  Units 
  (RMB)     (RMB)    
SME dealer customers  1,121,947   409   714,894   1,148 
Individual customers  52,009   2   547,523   104 
Total  1,173,956   411   1,262,417   1,252 

  

While we customarily source whole vehicles completed with vehicle bodies and batteries, some of our vehicle sourcing customers demanded to only purchase certain EV’s vehicle bodies without their batteries. The automobile wholesaler, Wuhan Dongjun Automobile Sales Service Co., Ltd., which sells this EV, however, only sells the whole EV, including both the body and battery. In order to address the needs of our vehicle sourcing customers, on May 17, 2022, we entered into a purchase agreement with Wuhan Dongjun Automobile Sales Service Co., Ltd., to purchase a certain number of the whole EVs, but delivered and charged for only the vehicle bodies (without the batteries) to our vehicle sourcing customers. Subsequently, on June 27, 2022, we entered into a sales agreement with Quanzhou Shengyue New Energy Technology Co., Ltd., to sell the batteries separately. The revenue from the sales of these batteries was RMB3.3 million, and accounted for 42.8% of our total revenues for the year ended December 31, 2022.

 

Vehicle Sourcing Customers

 

We provide sourcing services to SME dealers and individual customers primarily located in lower-tier cities in the PRC. Our relationships with our customers are mainly established through prior business dealings and referrals of our existing customers. For fiscal year 2022, we had 12 customers, among which, 10 were SME dealers and 2 were individual customers. For fiscal year 2021, we had 165 customers, among which, 61 were SME dealers and 104 were individual customers. For fiscal year 2020, we had 22 customers, among which, 3 were SME dealers and 19 were individual customers. Four customers accounted for more than 10% of our total sourcing revenues in the fiscal year 2022. One customer accounted for more than 10% of our total sourcing revenues for each of fiscal years 2021 and 2020.

 

Vehicle Sourcing Suppliers

 

We typically source cars from vehicle wholesalers; occasionally we also source cars directly from auto manufacturers. For the fiscal years ended December 31, 2022, 2021, and 2020, we sourced cars from 10, 102 and 11 suppliers, respectively. One supplier accounted for more than 10% of our total sourcing amount for the fiscal years ended December 31, 2022, 2021, and 2020.

 

We do not enter into long-term supplier agreements with our sourcing suppliers. The relationships with our suppliers are established through our history of long-term cooperation. The members of our core management team have years of experience in the automotive industry and have established extensive and in-depth contacts with our suppliers.

 

52

 

 

Our EV Business

 

UOTTA-powered EVs

 

We are dedicated to the research and development, and promotion and sales of our UOTTA-powered EVs. As of the date of this annual report, we have entered into cooperating agreements to jointly develop UOTTA-powered EVs with two major automobile manufactures by adapting selected EV models with our UOTTA technology. Depending on the manufacturer, the terms of these agreements are either three or five years. Each UOTTA-powered EV model is designed to meet all safety and technical requirements specified by the safety and operational standards mandated by the Ministry of Industry and Information Technology of the PRC (“MIIT”). Prior to sale to the public, each UOTTA-powered EV model must have been certified by authorities designated by the Accreditation Administration Committee as qualified products and granted certification marks, as well as pass inspections conducted by a state-recognized testing institution, and obtain approvals from the MITT. As of the date of this annual report, HUBEI TRI-RING Motor Co., Ltd. has received approvals from the MITT on two UOTTA-powered electric truck models adapted with our UOTTA technology.

 

Salient terms of the agreements with our cooperating automobile manufacturers in relation to the development, manufacturing and sales of the UOTTA-powered EVs are as follows:

 

The automobile manufacturer will select, from its existing product pipeline, car model(s) that are suitable to be transformed into UOTTA-powered EV(s). The automobile manufacturer shall also manufacture, promote and distribute the UOTTA-powered EVs.

 

We will provide battery-swapping technology solutions that transform the selected EV model into a UOTTA-powered EV that allows battery-swapping at our UOTTA battery-swapping stations. We shall also promote and distribute the UOTTA-powered EVs.

 

We will develop, manufacture, and construct compatible battery-swapping stations for the jointly-developed UOTTA-powered EVs, and provide customer services for users of the UOTTA battery-swapping services at the stations.

 

In some cases, we will provide financing plans and solutions to support the joint development, promotion, and sales of the UOTTA-powered EVs and battery-swapping stations.

 

We will assist the manufacturer in obtaining MIIT approvals for UOTTA-powered EV models.

 

UOTTA Battery-Swapping Stations

 

Drivers of UOTTA-powered EVs can replace depleted batteries for ones that are fully charged at compatible UOTTA battery-swapping stations. Currently, due to the yet to be resolved issue of battery standardization, UOTTA battery-swapping stations can only service certain compatible EV models. The Titan model of UOTTA battery-swapping station is designed to service electric heavy trucks, while the Chipbox model is designed to service electric light trucks, logistics vehicles, ride-hailing passenger cars and taxis. For further details, see “Item 3. Key Information — D. Risk Factors —Risk Factors — Risks Relating to the Development and Sales of UOTTA-powered EVs and Battery-Swapping Stations — We may encounter difficulty promoting and marketing UOTTA-powered EVs and battery-swapping stations because of the lack of unified industry standards on EV batteries.”

 

The typical size of a Titan station is approximately 6 to 8 parking spaces, or 60 square meters. The typical size of a Chipbox station is approximately 8-10 parking spaces, or 90 square meters. UOTTA battery-swapping stations are capable of automated operations. Once a vehicle is parked in the station and the driver activates the swap function, battery-swapping will take place automatically. Our UOTTA battery-swapping stations are jointly-developed with our cooperating battery-swapping station manufacturers using advanced modular replacement technology, capable of battery-swapping services of compatible EVs within a few minutes.

 

53

 

 

The base prices of the Titan model range from RMB2,500,000 to 3,500,000 per unit, and the base price of the Chipbox model ranges from RMB2,200,000 to 3,000,000 per unit. The prices include assembling and installing of the stations, but exclude the construction or infrastructure costs of the physical battery-swapping station. The expected useful-life of the stations is approximately 10 to 15 years. To purchase a UOTTA battery-swapping station, a customer is required to make a non-refundable deposit in the amount of approximately 40% of the full price. The prospective buyers/operators of our battery-swapping stations are the existing oil/gas station owners/operators and transportation business owners such as ride-hailing service providers and logistics companies. In an effort to promote the adoption of our battery-swapping stations, we have generally adopted the following forms of agreement:

 

Battery-swapping station operation agreement (“Station Operation Agreement”).    Pursuant to the Station Operation Agreement, the prospective station owners shall purchase one or more battery-swapping stations and install the stations at premises owned or leased by them. For those prospective station owners who operate stations by themselves, we will provide training and supervision on the operation of the stations for a period of not more than two months; for those who choose to entrust us to operate their stations, we will operate the stations for a pre-determined monthly fee for a term of 5 years.

 

Battery-swapping station operation agreement (“Station Cooperation Agreement”).    Pursuant to the Station Cooperation Agreements, we shall invest in, build and operate a pre-determined number of battery-swapping stations at locations as selected and prepared by our customers for a pre-determined length of time, generally for 8 years. The customer may elect to purchase the battery-swapping stations at pre-determined prices during this period. In the event that the customer does not exercise its right to purchase the battery-swapping stations, we will continue to own and operate the battery swapping stations, and shall lease the premises of the battery-swapping stations from the customer at pre-determined rates after 180 days of operation.

 

Battery-swapping station sales agreement (“Station Sales Agreement”). Pursuant to the Station Sales Agreement, we are responsible for supply and delivery of battery-swapping stations to the prospective buyers, who will be responsible for the construction and operation of the battery-swapping stations.

 

In fiscal year 2021, we sold three stations to three customers pursuant to Station Operation Agreements and our customers are in the process of selecting and finalizing the locations for the construction and installation of these stations. In fiscal year 2022, we sold and delivered two stations to two customers pursuant to the Station Sales Agreements.

 

As of the date of this annual report, we entered into a Station Cooperation Agreement with one customer, Quanzhou Xinao, to invest in, build and operate four battery-swapping stations in Quanzhou City, Fujian Province. In January 2022, we completed the construction of one station and started operating the station. After 180 days of operation, Quanzhou Xinao chose not to purchase the station from us, and subsequently we entered into a lease agreement with Quanzhou Xinao to lease the premises of the battery-swapping station for a period of eight years from July 16, 2022 to July 15, 2030, during which time we will continue to own and operate this station unless Quanzhou Xinao exercises its right to purchase the station from us. We completed the construction of a second station pursuant to our agreement with Quanzhou Xinao, which commenced operation in February 2023.

 

UOTTA Data Management Platform

 

As part of a comprehensive battery power solution, our self-developed UOTTA data management platform collects and synchronizes real-time information, including battery power voltage and remaining cruising range of the UOTTA-powered EVs, uploaded by their respective VCUs, as well as information on the availability and locations of compatible UOTTA battery-swapping stations. The UOTTA data management platform then provides information to assist a driver in locating the nearest compatible UOTTA battery-swapping station(s) available when the EV’s battery is determined to be lower than a certain level. As of the date of this annual report, we have substantially completed the development of the main functionalities of the data management platform, and are in the process of developing ancillary programs and applications that assist with the day-to-day operations of the UOTTA battery-swapping stations and user management.

 

54

 

 

Research and Development (R&D)

 

Our engineering research and development headquarters is in Shanghai, where we have a team of 34 research and development personnel, as of the date of this annual report. For the fiscal years ended December 31, 2022, 2021, and 2020, our R&D expenses accounted for 120.0%, 67.1%, and 7.6% of our revenues, respectively.

 

Vehicle Engineering.    We have in-house vehicle engineering capabilities which cover all areas of vehicle engineering, starting from concept to completion. Our vehicle engineering group consists of three personnel. Our vehicle engineering team is located at our Shanghai headquarters, which location was selected due to its status as a global automotive hub, providing us with valuable exposure to a significant talent pool.

 

Battery-swapping Stations.    We have in-house battery-swapping station design and engineering capabilities, which cover all areas of battery-swapping station design and engineering starting from layout design to operational platform design. Our battery-swapping station engineering group consists of 10 personnel.

 

Data management platform.    We have in-house data management platform design and development capabilities, which cover all areas of online vehicle and user management system and power exchange service order management system. Our data management platform development group consists of 21 personnel.

 

Servicing and Warranty Terms

 

Servicing.    We provide servicing in relation to the UOTTA-powered battery-swapping stations primarily through our in-house after-sales team, which provides training, repair and maintenance services. We plan to form a service management team, which will be responsible for supervising and management of our after-sales team. Our team will select the location of our service centers primary based on the following criteria: (i) UOTTA-powered EVs and battery-swapping stations density (ii) the number of authorized dealers or service providers of our cooperating auto manufacturers; (iii) labor and operational costs. We expect to establish UOTTA authorized service centers in 8 cities in 6 provinces by the end of 2023. Servicing in relation to the UOTTA-powered EVs will be primarily provided by our cooperating auto manufacturers through certain authorized dealers or service providers, which provide repair and maintenance services.

 

Limited Warranty Policy.    For UOTTA battery-swapping stations, we provide a limited one-year warranty, subject to certain conditions. Warranties for parts and components are provided by our suppliers. In addition, after our one-year warranty expires, we will provide life-time maintenance service for UOTTA battery-swapping stations and only charge the owners costs for replacement parts and components. For UOTTA-powered EVs, our cooperation automobile manufactures will provide a limited warranty, subject to certain conditions and requirements of the relevant PRC laws and regulations.

 

Manufacturing, Supply Chain and Quality Control

 

We view the manufacturers and suppliers we work with as key partners through our vehicle and battery-swapping station development process. We aim to leverage our partners’ industry expertise to ensure that our products meet strict quality standards.

 

Manufacturing of Battery-swapping Stations

 

We entered into cooperation agreements with two battery-swapping station manufacturers for the joint development and manufacturing of UOTTA battery-swapping stations. The manufacturing process in our own factory is mainly assembly of parts and components procured from our cooperating battery-swapping station manufacturers.

 

Zibo Battery-swapping Station Factory (“Zibo Factory”).    We completed the construction of our Zibo Factory in August 2021 and commenced production of UOTTA battery-swapping stations in January 2022. The Zibo Factory is located in Zibo City, Shandong Province, with approximately 15,430 square meters of production. The lease for the Zibo Factory is 5 years from April 2022. We also lease the equipment at the Zibo Factory. The full production capacity of the Zibo Factory is anticipated to range from 180 to 250 units per year. In May 2023, we cancelled our plan to construct another factory in the Wuhu City, because our current production demand can be well served by our Zibo Factory.

 

55

 

 

Our Battery-swapping Station Suppliers

 

Our supply base is located in China, which we believe is beneficial, as it enables us to acquire supplies more quickly and reduces the risk of delays related to shipping and importing of parts and components required for the manufacturing of UOTTA battery-swapping stations. We expect that as our scale increases, such access to our supply base will enable us to take advantage of economies of scale with respect to pricing. We obtain components, parts, manufacturing equipment and other supplies and services from suppliers which we believe to be reputable and reliable. We follow our internal process to source suppliers, taking into account quality, cost and timing.

 

Our method for sourcing suppliers depends on the nature of the supplies needed. For general parts which are widely available, we seek proposals from multiple suppliers and choose those mainly based on quality and price competitiveness. For parts requiring special designs, we solicit design proposals and choose suppliers largely based on design-related factors. However, in certain cases we have limited choices, given our scale. In such circumstances, we typically partner with suppliers that we believe to be well-positioned to meet our needs.

 

We do not directly procure raw materials used in the manufacturing of our UOTTA battery-swapping stations; we only procure parts and components from our suppliers. We enter into purchase agreements with key suppliers. The agreements with our suppliers allow us to purchase parts and components on a per purchase order basis. The main parts and components include containers, charging cabinets, station control software and hardware. Furthermore, prices for the parts and components fluctuate, depending on various market conditions and price of the raw materials, such as steel, aluminum, copper, rubber, that are used by our suppliers to manufacture such parts and components. The prices for raw materials are subject to market forces largely beyond our control, including energy costs, market demand, economy trend, and freight costs. See “Item 3. Key Information — D. Risk Factors — Risk Factors — Risks Relating to the Development and Sales of UOTTA-powered EVs and Battery-Swapping Stations — We could experience cost increases or disruptions in supply of raw materials or other components used in the manufacturing of battery-swapping stations.”

 

Quality Assurance.

 

We aim to deliver high-quality products and services to our customers in line with our core values and commitments. We believe that our quality assurance systems are the key to ensuring the delivery of high-quality products and services. We also seek to minimize waste and to maximize efficiency of our manufacturing process. We emphasize quality management across all business functions, including product development, manufacturing, supplier selection, procurement, servicing and logistics. Our quality management team consists of five members who are responsible for our overall quality strategy, quality systems and processes, and general quality management implementation.

 

Competition

 

We compete in both the vehicle sourcing and EV battery swapping markets in the PRC, and competitions in both markets are intense and fast evolving. According to Frost & Sullivan, China’s current vehicle sales market is highly concentrated and consists of traditional car companies, internet technology companies, and new energy car companies. Battery-swapping operators can be categorized into EV manufacturers and independent battery-swapping operators. The EV manufacturers mainly serve their own battery-swapping electric vehicle models, while the independent battery-swapping operators offer services to various cooperated EV manufacturers. With the development of battery-swapping technology and the growing battery-swapping infrastructure and supportive government policies, it is expected that more market players will enter the battery-swapping market in the near future.

 

56

 

 

Intellectual Property

 

We have invested heavily in the areas of battery-swapping solution R&D and developed our proprietary UOTTA technology. As a result, our success depends, in part, on our ability to protect our technology and intellectual property. To accomplish this, we rely on a combination of patents, patent applications, trade secrets, including employee and third-party nondisclosure agreements, copyright laws, trademarks, and other contractual rights to establish and protect our proprietary rights in our intellectual property. As of the date of this annual report, we had 14 issued patents and 24 pending patent applications, 14 registered trademarks and 6 pending trademark applications in China, and we also held or otherwise had the legal right to use 4 registered software copyrights and 4 registered artwork copyrights. Set forth below is a detailed description of our registered patents:

 

Country Patent No. Patent Name Patent
Publication
Date
 Patent Type Patent
Validity
Period
 Patent
Status
PRC CN202122540404.8 Floating Lock Nut Device for Electric Vehicle Swappable Battery Pack 2022-04-12 Utility Model Patent 10 years Registered
PRC CN202121845193.2 Battery Pack Self-Locking Device for Electric Vehicles 2022-04-12 Utility Model Patent 10 years Registered
PRC CN202121781707.2 Rooting Device for Electric Vehicle Battery Pack 2022-01-28 Utility Model Patent 10 years Registered
PRC CN202121731681.0 Electric Vehicle Battery Pack Capable of Voltage Switching 2022-01-28 Utility Model Patent 10 years Registered
PRC CN202121147208.8 A New Energy Heavy Truck Battery-Swapping Unit 2022-01-18 Utility Model Patent 10 years Registered
PRC CN201921036843.1 A Temporary Storefront With Diverse Application Scenarios 2020-06-09 Utility Model Patent 10 years Registered
PRC CN202121688515.7 Locking and Unlocking Device of Swappable Battery Pack for Electric Vehicles 2022-01-11 Utility Model Patent 10 years Registered
PRC CN202121686004.1 Swappable Battery Pack Locking Device 2022-01-28 Utility Model Patent 10 years Registered
PRC CN202121686020.0 Battery Pack Locking Device for Electric Vehicles 2022-01-11 Utility Model Patent 10 years Registered
PRC  CN2021210966485  An Unmanned Vehicle Battery-Swapping Unit  2022-08-30  Utility Model Patent 10 years Registered
PRC  CN2022207747665  Battery Pack Swapping Connector  2022-07-26  Utility Model Patent 10 years Registered
PRC  CN202220697269X  Double Spring-Limited Battery Pack Locking Mechanism for Electric Vehicles  2022-07-26  Utility Model Patent 10 years Registered
PRC  CN2022205916739  Battery Pack Rooting Mechanism with Fault Tolerance  2022-07-26  Utility Model Patent 10 years Registered
PRC CN202121147209.2  A Spreader for Battery-Swapping of New Energy Vehicles  2022-01-18  Utility Model Patent 10 years Registered

 

57

 

 

Employees

 

We had 105, 141, and 46 full-time employees for the fiscal years ended December 31, 2022, 2021 and 2020, respectively. The following table sets forth the numbers of our employees categorized by function as of August 1, 2023.

 

Function As of
August 1,
2023
 
Executives  4 
Research and Development  34 
Sales and marketing  15 
Operation and Administrative  30 
Manufacturing  22 
Total number of employees  105 

 

We enter into employment contracts with our full-time employees. As required by regulations in China, our Chinese subsidiaries participate in various employee social security plans that are organized by municipal and provincial governments for our PRC-based full-time employees, including pension, unemployment insurance, childbirth insurance, work-related injury insurance, medical insurance and housing insurance. Our PRC subsidiaries are required under PRC law to make contributions from time to time to employee benefit plans for full-time employees at specified percentages of the salaries, bonuses and certain allowances of such employees, up to a maximum amount specified by the local governments in China. For more details, please see “Item 4. Information On The Company — Regulations — Regulation Related to Employment, Social Insurance and Housing Fund.”

 

Our employees are not covered by any collective bargaining agreements. We believe that we maintain a good working relationship with our employees, and we have not experienced any significant labor disputes.

 

Facilities

 

As of the date of this annual report, we lease all of our facilities. The following table sets forth the location, approximate size, primary use and lease term of our major leased facilities:

 

Location Approximate
Gross Floor Area
in Square Meters
 Primary Use Lease or Own Lease
Expiration Date
Anhui, China 1,292 Global headquarters Lease 12/31/2023
Shanghai, China 752 Office Lease 11/15/2023
Liaoning, China 500 Office Lease 11/17/2023
Anhui, China 15,300 Factory Lease 7/31/2024
Henan, China 385 Office Lease 3/31/2024
Zibo, China 3,284 Office Lease 10/31/2023
Zibo, China 15,430 Factory Lease 3/31/2027
Fujian, China 180 Battery Swapping Station Lease 7/15/2030

 

In December 2021, Youpin SD., Youxu New Energy Technology (Zibo) Co., Ltd. (a wholly owned subsidiary of Youpin SD.), Mr. Jia Li, and Shandong Qiying Industrial Investment Development Co., Ltd. (“Shandong Qiying”) entered into a Capital Increase Agreement. Pursuant to the Capital Increase Agreement, in exchange for the total rental fees in the amount of RMB15,670,840, for both the factory and equipment of the Zibo Factory, Shandong Qiying shall receive 15% of the equity shares of Youxu New Energy Technology (Zibo) Co., Ltd. Furthermore, Youxu New Energy Technology (Zibo) Co., Ltd. and Shandong Qiying entered into a lease agreement on December 28, 2021, pursuant to the Capital Increase Agreement. A copy of each of the English translation of the Capital Increase Agreement and lease agreement is filed as exhibit 4.6 and 4.8, respectively, to this annual report.

 

58

 

 

Insurance

 

We maintain certain types of insurance to safeguard against risks and unexpected events. For example, we provide social security insurance, including pension insurance, unemployment insurance, work-related injury insurance and medical insurance for employees. We also maintain employer liability insurance. We are not required to maintain business interruption insurance or product liability insurance in China under PRC laws and do not maintain key person insurance, insurance policies covering damages to network infrastructures or information technology systems, nor any insurance policies for properties. For the fiscal years ended December 31, 2022, 2021, and 2020, we did not file any material insurance claims in relation to our businesses.

 

Seasonality

 

The automobile industry in China is subject to seasonal variations in revenues. Demand for automobiles is generally higher before or during certain major Chinese holidays, such as the Lunar New Year in January/February, the Labor Day holidays in May and the National Day holidays in October. Accordingly, we expect our revenues and operating results generally to be higher in these periods than in other months of the year.

 

Legal Proceedings

 

From time to time, we may be involved in legal proceedings in the ordinary course of our business. Litigation or any other legal or administrative proceeding, regardless of the outcome, is likely to result in substantial costs and diversion of our resources, including our management’s time and attention.

 

Youpin was a party to a lawsuit commenced by Anhui Juhu Menchuang Technologies Company Limited (“Anhui Juhu”), in which Youpin was requested to pay the rent for an office of RMB2.0 million and a penalty for breach of contract of RMB0.9 million, resulting from Youpin’s early termination of the lease contract. Youpin lost the first trial on April 20, 2023.

 

AHYS was sued by Ningbo Meishan Bonded Port Zone Chenhui Investment Partnership Enterprise (Limited Partnership) (“Chenhui”) in relation to an equity transfer transaction between AHYS and Chenhui. On May 30, 2023, AHYS and Chenhui entered into a settlement agreement, pursuant to which AHYS agreed to pay the attorney fee, equity transfer fee and arbitration fee with a total of RMB1.3 million.

 

ZJ Youguan was sued by WuYi Transportation Construction Investment Group Company Limited (“WuYi Transportation Construction”) for its failure to repay loan payables. ZJ Youguan lost the first trial on March 20, 2023. On June 13, 2023, ZJ Youguan and WuYi Transportation Construction entered into a settlement agreement, pursuant to which ZJ Youguan agreed to pay the remaining loan payables of RMB6.5 million by December 15, 2023.

 

Youpin SD sued one of its vehicle sourcing service providers, Inner Mongolia Zhonglutong Trading Co., Ltd., for its failure to deliver vehicles as scheduled to Youpin SD’s customer. Youpin SD won the case on September 8, 2022. On March 23, 2023, both parties entered into a settlement agreement, and Inner Mongolia Zhonglutong Trading Co., Ltd. agreed to return the deposit and pay liquidated damages with a total of RMB2.7 million.

 

Youpin was sued by Beijing Hengyuan Xinye Information Technology Co., Ltd. (“Hengyuan Xinye”) who is the creditor of Nanmu (Shanghai) Finance Leasing Co., Ltd., a business partner of Youpin, for providing joint and several liability guarantee for Nanmu (Shanghai) Financial Leasing Co., Ltd. On December 30, 2021, Youpin won the first trial. As of the date of this report, the case is currently on appeal.

 

Regulations

 

This section sets forth a summary of the principal laws and regulations relevant to our business and operations in the PRC and the U.S.

 

59

 

 

Regulations Related to Foreign Investment

 

The establishment, operation and management of companies in the PRC are mainly governed by the Company Law, which was issued by the Standing Committee of the National People’s Congress and was last amended in October 2018. The Company Law applies to both PRC domestic companies and foreign-invested companies. The investment activities in China of foreign investors are also governed by the Foreign Investment Law, which was approved by the National People’s Congress of China in March 2019 and took effect on January 1, 2020. Along with the Foreign Investment Law, the Implementing Rules of Foreign Investment Law promulgated by the State Council and the Interpretation of the Supreme People’s Court on Several Issues Concerning the Application of the Foreign Investment Law promulgated by the Supreme People’s Court became effective on January 1, 2020. Pursuant to the Foreign Investment Law, the term “foreign investments” refers to any direct or indirect investment activities conducted by any foreign investor in the PRC, including foreign individuals, enterprises or organizations; such investment includes any of the following circumstances: (i)foreign investors establishing foreign-invested enterprises in the PRC solely or jointly with other investors, (ii)foreign investors acquiring shares, equity interests, property portions or other similar rights and interests thereof within the PRC, (iii)foreign investors investing in new projects in the PRC solely or jointly with other investors, and (iv)other forms of investments as defined by laws, regulations, or as otherwise stipulated by the State Council.

 

Pursuant to the Foreign Investment Law, the State Council shall promulgate or approve a list of special administrative measures for access of foreign investments. We refer to this as the negative list. The Foreign Investment Law grants treatment to foreign investors and their investments at the market access stage which is no less favorable than that given to domestic investors and their investments, except for the investments of foreign investors in industries deemed to be either “restricted” or “prohibited” on the negative list. The Foreign Investment Law provides that foreign investors shall not invest in the “prohibited” industries on the negative list, and shall meet such requirements as stipulated under the Negative List for making investment in “restricted” industries on the negative list. Accordingly, the National Development and Reform Commission, or the NDRC, and the Ministry of Commerce promulgated the Special Entry Management Measures (Negative List) for the Access of Foreign Investment (2020 version), or the 2020 Negative List, which took effect on July 23, 2020, and the NDRC and the Ministry of Commerce promulgated the Encouraged Industry Catalogue for Foreign Investment (2020 version), or the 2020 Encouraged Industry Catalogue, which took effect on January 27, 2021. Industries not listed in the 2020 Negative List and 2020 Encouraged Industry Catalogue are generally open for foreign investments unless specifically restricted by other PRC laws.

 

The Foreign Investment Law and its implementing rules also provide several protective rules and principles for foreign investors and their investments in the PRC, including, among others, local governments shall abide by their commitments to the foreign investors; foreign-invested enterprises are allowed to issue stocks and corporate bonds; except for special circumstances, in which case statutory procedures shall be followed and fair and reasonable compensation shall be made in a timely manner; expropriation or requisition of the investment of foreign investors is prohibited; mandatory technology transfer is prohibited; and the capital contributions, profits, capital gains, proceeds out of asset disposal, licensing fees of intellectual property rights, indemnity or compensation legally obtained, or proceeds received upon settlement by foreign investors within China, may be freely remitted inward and outward in RMB or a foreign currency. Also, foreign investors or the foreign investment enterprise will have legal liabilities imposed for failing to report investment information in accordance with the requirements. Furthermore, the Foreign Investment Law provides that foreign-invested enterprises established prior to the effectiveness of the Foreign Investment Law may maintain their legal form and structure of corporate governance within five years after January 1, 2020.

 

Regulation Related to Automobile Sales

 

Pursuant to the Administrative Measures on Automobile Sales promulgated by the Ministry of Commerce, which became effective on July 1, 2017, automobile suppliers and dealers are required to file with the relevant authorities through the national automobile circulation information system operated by the competent commerce department within 90 days after the receipt of a business license. Where there is any change to the information filed, automobile suppliers and dealers must update such information within 30 days after such change.

 

60

 

 

Favorable Government Policies Relating to New Energy Vehicles (“NEV”) in China

 

Government Subsidies for NEV Purchasers

 

On April 22, 2015, the Ministry of Finance, or the MOF, the Ministry of Science and Technology, or the MOST, the MIIT and the NDRC jointly issued the Circular on the Financial Support Policies on the Promotion and Application of New Energy Vehicles in 2016 – 2020, or the Financial Support Circular, which took effect on the same day. The Financial Support Circular provides that those who purchase NEVs specified in the Catalogue of Recommended New Energy Vehicle Models for Promotion and Application by the MIIT may obtain subsidies from the PRC national government. Pursuant to the Financial Support Circular, a purchaser may purchase a new energy vehicle from a seller by paying the original price minus the subsidy amount, and the seller may obtain the subsidy amount from the government after such new energy vehicle is sold to the purchaser.

 

On December 29, 2016, the MOF, the MOST, the MIIT and the NDRC jointly issued the Circular on Adjusting the Subsidy Policy for the Promotion and Application of New Energy Vehicles, or the Circular on Adjusting the Subsidy Policy, which took effect on January 1, 2017, to adjust the existing subsidy standards for purchasers of NEVs. The Circular on Adjusting the Subsidy Policy capped the local subsidies at 50% of the national subsidy amount, and further specified that national subsidies for purchasers purchasing certain NEVs (except for fuel cell vehicles) from 2019 to 2020 was reduced by 20% as compared to 2017 subsidy standards.

 

The Circular on Adjusting and Improving the Subsidy Policies for the Promotion the Application of New Energy Vehicles, which was jointly promulgated by the MOF, the MOST, the MIIT and the NDRC on February 12, 2018 and became effective on the same day further adjusted and improved the existing national subsidy standards for purchasers of NEVs.

 

Following the issuance of the foregoing circulars and other relevant regulations, a number of local governments, including, among others, Shanghai, Beijing, Guangzhou, Shenzhen, Chengdu, Nanjing, Hangzhou and Wuhan, have issued policies on local subsidies for purchasers of NEVs, and have adjusted the local subsidy standards annually according to the national subsidy standard. For example, on January 31, 2018, the Development and Reform Commission of Shanghai together with other six local authorities jointly issued the Implementation Rules on Encouraging the Purchase and Use of New Energy Vehicles in Shanghai, pursuant to which local governments may provide local subsidies equal to 50% of the national subsidy amount to the purchaser of qualified pure electric passenger vehicles.

 

According to the 2018 regulations, the pure electric vehicle subsidy amount is divided into “four gears” with a cruising range of 150 to 200 kilometers, 200 to 250 kilometers, 250 to 300 kilometers, 300 to 400 kilometers and above, except for vehicles under 150 kilometers. The subsidy amounts are respectively RMB 15,000, RMB 24,000, RMB 34,000, RMB 45,000 and RMB 50,000.

 

In 2019, the threshold for pure electric vehicles has been raised to 250 kilometers. Pure electric new energy vehicles with a cruising range between 250 and 400 kilometers can enjoy a subsidy of RMB 18,000; pure electric new energy vehicles with a cruising range of more than 400 kilometers can enjoy a subsidy of RMB 25,000. At the same time, the subsidy amount for plug-in hybrid models with a mileage of more than 50 kilometers in pure electric state has also been reduced from RMB 22,000 in 2018 to RMB 10,000.

 

On April 23, 2020, the Ministry of Finance, the Ministry of Industry and Information Technology, the Ministry of Science and Technology, and the Development and Reform Commission jointly issued the “Notice on Improving the Financial Subsidy Policy for the Promotion and Application of New Energy Vehicles,” extending the implementation period of the financial subsidy policy for the promotion and application of new energy vehicles to the end of 2022. In principle, the subsidy standard for 2020 – 2022 was reduced by 10%, 20%, and 30% on the basis of the previous year and the threshold for pure electric vehicles has been raised to 300 kilometers. For example, in 2020, pure electric new energy vehicles with a cruising range between 300 and 400 kilometers can enjoy a subsidy of RMB 16,200; pure electric new energy vehicles with a cruising range of more than 400 kilometers can enjoy a subsidy of RMB 22,500. At the same time, the subsidy amount for plug-in hybrid models with a mileage of more than 50 kilometers in pure electric state can enjoy a subsidy of RMB 8,500. In addition, the annual subsidy limit is about 2 million vehicles.

 

61

 

 

On July 15, 2020, the MIIT, the Ministry of Agriculture and Rural Affairs, and the Ministry of Commerce jointly issued the Notice of the General Office of the Ministry of Industry and Information Technology of the General Office of the Ministry of Agriculture and Rural Affairs on the Development of New Energy Vehicles to the Countryside, which jointly promote the adoption of new energy vehicles in rural areas, guide rural residents to upgrade their travel modes, and assist in the construction of beautiful villages and rural revitalization strategies.

 

Exemption of Vehicle Purchase Tax

 

On December 26, 2017, the Ministry of Finance, the SAT, the MIIT, and the Ministry of Science and Technology jointly issued the Announcement on Exemption of Vehicle Purchase Tax for New Energy Vehicle, pursuant to which, from January 1, 2018 to December 31, 2020, the vehicle purchase tax applicable to ICE vehicles is not imposed on purchases of qualified NEVs listed in the Catalogue of New Energy Vehicle Models Exempt from Vehicle Purchase Tax issued by the MIIT, including NEVs listed before December 31, 2017.

 

On April 16, 2020, the Ministry of Finance, the SAT, and the MIIT jointly issued the Announcement on Exemption Policy of Vehicle Purchase Tax for New Energy Vehicle, which was effective on January 1, 2021, pursuant to which the exemption of vehicle purchase tax for the NEVs was extended to 2022.

 

On September 18, 2022,the Ministry of Finance, the SAT, and the MIIT jointly issued the Announcement on the Continuation of the Vehicle Purchase Tax Exemption Policy for New Energy Vehicles, which became effective on September 18, 2022, pursuant to which the exemption of vehicle purchase tax for the NEVs will be extended to December 31, 2023.

 

Non-Imposition of Vehicle and Vessel Tax

 

Pursuant to the Preferential Vehicle and Vessel Tax Policies for Energy-Saving and New Energy Vehicles and Vessels jointly promulgated by the Ministry of Finance, the Ministry of Transport, the SAT, and the MIIT, on July 10, 2018, NEVs, including battery electric commercial vehicles, plug-in (including extended-range) hybrid electric vehicles, fuel cell commercial vehicles are exempt from vehicle and vessel tax, whereas BEVs and fuel cell passenger vehicles are not subject to vehicle and vessel tax. The qualified vehicles are listed in the Catalogue of New Energy Vehicle Models Exempt from Vehicle and Vessel Tax issued by the MIIT and SAT from time to time.

 

NEV License Plates

 

In recent years, in order to control the number of motor vehicles on the road, certain local governments in China, such as Shanghai, Tianjin, Shenzhen, Guangzhou, and Hangzhou, have issued restrictions on the issuance of vehicle license plates. These restrictions generally do not apply to the issuance of license plates for NEVs (including EREVs, or extended-range electric passenger vehicles), which makes it easier for NEV purchasers to obtain license plates. For example, in Shanghai, local authorities will issue new license plates to qualified NEV purchasers pursuant to the Implementation Measures on Encouraging Purchase and Use of New Energy Vehicles in Shanghai, without requiring such qualified purchasers to go through certain license-plate bidding processes and to pay license-plate purchase fees as compared with ICE vehicle purchasers. However, in Beijing, EREVs are treated as ICE vehicles for the purposes of obtaining license plates under the Administration Rules on Encouraging Implementation of New Energy Vehicles in Beijing. Potential EREV purchasers in Beijing must participate in a lottery for a purchase permit, instead of applying for the NEV license plates based on the quota determined by the local authorities in Beijing.

 

Policies Relating to Incentives for Electric Vehicle Charging Infrastructure

 

Pursuant to the Guiding Opinions of the General Office of the State Council on Accelerating the Promotion and Application of the New Energy Vehicles which took effect on July 14, 2014, the Guiding Opinions of the General Office of the State Council on Accelerating the Construction of Charging Infrastructure of the Electric Vehicle which took effect on September 29, 2015 and the Guidance on the Development of Electric Vehicle Charging Infrastructure (2015 – 2020) which took effect on October 9, 2015, the PRC government encourages the construction and development of charging infrastructure for electric vehicles, such as charging stations and battery swap stations, and requires relevant local authorities to adopt simplified construction approval procedures and expedite the approval process. In particular, only newly-built centralized charging and battery replacement power stations with independent land occupation are required to obtain the construction approvals and permits from the relevant authorities. Government guidance price should be implemented in managing the rate of the charging service fees before the year 2020.

 

62

 

 

On January 11, 2016, the Ministry of Finance, the Ministry of Science and Technology, the MIIT, the NDRC, and the National Energy Administration jointly promulgated the Circular on Incentive Policies on the Charging Infrastructures of New Energy Vehicles and Strengthening the Promotion and Application of New Energy Vehicles During the 13th Five-year Plan Period, which became effective on January 11, 2016.

 

On January 1, 2022, the Implementation Opinions on Further Improving the Service Support Capability of Electric Vehicle Charging Infrastructure (“Implementation Opinions”) was issued jointly by the NDRC, the National Energy Administration, the Ministry of Industry and Information Technology, the Ministry of Finance, the Ministry of Natural Resources, the Ministry of Housing and Urban-Rural Development, the Ministry of Transport, the Ministry of Agriculture and Rural Affairs, the Ministry of Emergency Management, and the State Administration for Market Regulation. The Implementation Opinions require that, by the end of 2025, China’s capacity of charging and supporting facilities for electric vehicles to be further improved to support more than 20 million electric vehicles, and encourage local governments to: (i) establish subsidy standards based on service quality to further incentivize the development of high-quality facilities; (ii) expand subsidies for developmental and demonstrative facilities such as high-power charging and vehicle-network interaction facilities, to promote industry transformation and upgrading. On October 20, 2020, the General Office of the State Council issued the Notice on Development Plan of New Energy Vehicles Industry (2021 – 2035). Pursuant to the notice, new energy vehicles industry in China has entered a new stage for accelerated development, in which the state plans to promote the construction of charging and swapping networks, encourage the application of power exchange mode, strengthen the research and development of new charging technologies, and improve charging convenience and product reliability.

 

Regulation Related to Compulsory Product Certification

 

According to the Administrative Regulations on Compulsory Product Certification as promulgated by the General Administration of Quality Supervision, Inspection and Quarantine, or the QSIQ, which was merged into the SAMR afterwards, on July 3, 2009 and became effective on September 1, 2009 and the List of the First Batch of Products Subject to Compulsory Product Certification as promulgated by the QSIQ in association with the State Certification and Accreditation Administration Committee, or the CAA on December 3, 2001, and became effective on the same day, QSIQ are responsible for the quality certification of automobiles. Automobiles and the relevant accessories must not be sold, exported or used in operating activities until they are certified by certification authorities designated by CAA as qualified products and granted certification marks.

 

Regulation Related to Manufacturing New Energy Passenger Vehicles

 

The MIIT is responsible for the national-wide administration of new energy vehicles and their manufacturers. On July 24, 2020, the MIIT revised and promulgated the Administrative Measures for the Entry of Manufacturers of New Energy Passenger Vehicles and the Products, which took effect on September 1, 2020, or Circular 39. Pursuant to Circular 39, the manufacturers shall apply to the MIIT for the entry approval to become a qualified manufacturer in China and shall further apply to the MIIT for the entry approval for new energy passenger vehicles before commencing the manufacturing and sale of such new energy passenger vehicles in China. In order to obtain the entry approvals from the MIIT, the manufacturers shall meet certain requirements, including, among others, (1) having obtained the approvals or completed the filings with the NDRC in relation to manufacturing of electric vehicles, (2) having capabilities in the design, development and manufacture of automotive products, ensuring product consistency, providing after-sales service and product safety assurance, and (3) the new energy vehicles shall meet the technical criteria specified in Circular 39 and other safety and technical requirements specified by the MIIT and pass the inspections conducted by the relevant state-recognized testing institutions.

 

MIIT publishes the approved new energy passenger vehicles and their respective manufacturers in the Announcement of the Vehicle Manufacturers and Products, or the Manufacturers and Products Announcement, from time to time. Any manufacturer who manufactures or sells new energy vehicles without obtaining the entry approvals or prior to MITT publishing the new energy vehicles in the Manufacturers and Products Announcement may be subject to penalties, including fines, forfeiture of illegally manufactured and sold vehicles and spare parts and revocation of its business licenses.

 

63

 

 

Regulations Related to Internet Information Security and Privacy Protection

 

Regulations on Internet Information Security

 

In November 2016, the Standing Committee of the National People’s Congress promulgated the PRC Cyber Security Law, which became effective on June 1, 2017. The Cyber Security Law requires that network operators, including internet information services providers, take technical measures and other necessary measures in accordance with applicable laws and regulations and the compulsory requirements of the national and industrial standards to safeguard the safe and stable operation of its networks. We are subject to such requirements as we are operating a website and mobile application and providing certain internet services mainly through our mobile application. The Cyber Security Law further requires internet information services providers to formulate contingency plans for network security incidents, report to the competent departments immediately upon the occurrence of any incident endangering cyber security, and take corresponding remedial measures.

 

Internet information services providers are also required to maintain the integrity, confidentiality, and availability of network data. The Cyber Security Law reaffirms the basic principles and requirements specified in other existing laws and regulations on personal data protection, such as the requirements on the collection, use, processing, storage, and disclosure of personal data, and internet information services providers being required to take technical and other necessary measures to ensure the security of the personal information they have collected and prevent the personal information from being divulged, damaged, or lost. Any violation of the Cyber Security Law may subject an internet information services provider to warnings, fines, confiscation of illegal gains, revocation of licenses, cancellation of filings, shutdown of websites, or criminal liabilities.

 

On June 10, 2021, the Data Security Law was promulgated by the SCNPC, which became effective on September1, 2021. The Data Security Law mainly sets forth specific provisions regarding establishing basic systems for data security management, including hierarchical data classification management system, risk assessment system, monitoring and early warning system, and emergency disposal system. In addition, it clarifies the data security protection obligations of organizations and individuals carrying out data activities and implementing Data security protection responsibility.

 

On August 16, 2021, the NDRC, the MIIT, the Ministry of Public Security and the Ministry of Transport jointly promulgated the Several Provisions on Automotive Data Security Management (for Trial Implementation), or the Automobile Data Security Provisions, to regulate the processing of automobile data, which became effective on October 1, 2021. Pursuant to the Automobile Data Security Provisions, for the important data that processed during the use, operation or maintenance of automobile, such as personal information of more than 100,000 people, or the Important Data, the automotive data processor of such Important Data needs to submit a risk assessment report to the competent cyberspace administration regarding the important data processing activities to be carried out by it, and to annually report and submit the safety management status of the important data. The Automobile Data Security Provisions also dictated that when Important Data need to be provided to overseas parties due to business needs, a security assessment organized by the CAC in concert with the relevant departments of the State Council is required, and an automotive data processor shall not provide overseas parties with any Important Data for any reason beyond the purpose, scope and method, as well as the type and scale of the data, etc. specified for risk assessment of cross-border transfer of data. If we are deemed as automotive data processor, we may need to comply with the regulatory requirements for automobile data processors and in terms of important data.

 

On November 14, 2021, the CAC published the Regulations on Network Data Security Management (Draft for Comments) (the “Draft Regulations on Cyber Data Security Management”), which specified that data processor who processes personal information of more than one million people, shall apply for cybersecurity review. In addition, the Draft Regulations on Cyber Data Security Management also regulate other specific requirements in respect of the data processing activities conducted by data processors through the internet in view of personal data protection, important data safety, cross-broader data safety management and obligations of network platform operators. For example, in one of the following situations, data processors shall delete or anonymize personal information within 15 business days: (i) the purpose of processing personal information has been achieved or the purpose of processing is no longer needed; (ii) the storage term agreed with the users or specified in the personal information processing rules has expired; (iii) the service has been terminated or the account has been cancelled by the individual; or (iv) unnecessary personal information or personal information unavoidably collected due to the use of automatic data collection technology but without the consent of the individual. For the processing of important data, specific requirements shall be complied with. For example, processors of important data shall specify the responsible person of data safety, establish a data safety management department and make filing to the cyberspace administration at the districted city level within 15 business days after the identification of their important data.

 

64

 

 

Data processors dealing with important data or listing overseas (including Hong Kong) should carry out an annual data security assessment by themselves or by entrusting data security service agencies, and each year before January 31, data security assessment report for the previous year shall be submitted to the districted city level cyberspace administration department. When data collected and generated within the PRC are provided to the data processors overseas, if such data includes important data, or if the relevant data processor is a critical information infrastructure operator or processes personal information of more than one million people, the data processor shall go through the security assessment of cross-border data transfer organized by the national Cyberspace Administration. As of the Latest Practicable Date, the Regulations on Network Data Security Management (Draft for Comments) has not been formally adopted.

 

On December 28, 2021, the CAC and other twelve PRC regulatory authorities jointly revised and promulgated the Measures for Cybersecurity Review, or the Cybersecurity Review Measures, which came into effect on February 15, 2022, and the Measures for Cybersecurity Review, which took effect on June 1, 2020, was abolished at the same time. The Cybersecurity Review Measures provides that, among others, (i) the purchase of cyber products and services by critical information infrastructure operators (the “CIIOs”) and the network platform operators (the “Network Platform Operators”) which engage in data processing activities that affects or may affect national security shall be subject to the cybersecurity review by the Cybersecurity Review Office, the department which is responsible for the implementation of cybersecurity review under the CAC; and (ii) the Network Platform Operators with personal information data of more than one million users that seek for listing in a foreign country are obliged to apply for a cybersecurity review by the Cybersecurity Review Office.

 

Regulations on Privacy Protection

 

On May 28, 2020, the National People’s Congress of the PRC approved the Civil Code of the PRC (the “Civil Code”), which has come into effect on January 1, 2021. Pursuant to the Civil Code, the personal information of a natural person shall be protected by the law. Any organization or individual that need to obtain personal information of others shall obtain such information legally and ensure the security of such information, and shall not illegally collect, use, process or transmit personal information of others, or illegally purchase, sell, provide or make public personal information of others.

 

In addition to the Civil Code, the PRC government authorities have enacted other laws and regulations with respect to Internet information security and protection of personal information from any abuse or unauthorized disclosure, which includes the Decision of the SCNPC on Maintaining Internet Security promulgated by the SCNPC on December 28, 2000 and amended on August 27, 2009, the Provisions on the Technical Measures for Internet Security Protection promulgated by the Ministry of Public Security on December 13, 2005 and becoming effective on March 1, 2006, and the Decision of the SCNPC on Strengthening Network Information Protection promulgated by the SCNPC on December 28, 2012.

 

On February 4, 2015, the CAC promulgated the Provisions on the Administrative of Account Names of Internet Users, which became effective as of March 1, 2015, setting forth the authentication requirement for the real identity of internet users by requiring users to provide their real names during the registration process. In addition, these provisions specify that internet information service providers are required by these provisions to accept public supervision, and promptly remove illegal and malicious information in account names, photos, self-introductions and other registration-related information reported by the public in a timely manner.

 

On August 20, 2021, the SCNPC promulgated the Law of Personal Information Protection of PRC, or the Personal Information Protection Law, which became effective on November 1, 2021. Pursuant to the Personal Information Protection Law, the processing of personal information includes the collection, storage, use, processing, transmission, provision, disclosure, deletion, etc. of personal information, and before processing personal information, personal information processors should truthfully, accurately and completely inform individuals of the following matters in a conspicuous manner and in clear and easy-to-understand language: (i) the name and contact information of the personal information processor; (ii) purpose of processing personal information, processing method, type of personal information processed, and retention period; (iii) methods and procedures for individuals to exercise their rights under this law; and (iv) other matters that should be notified as required by laws and administrative regulations. Personal information processors should also take the following measures to ensure that personal information processing activities comply with laws and administrative regulations based on the processing purpose, processing methods, types of personal information, impact on personal rights and interests, and possible security risks, etc., and to prevent unauthorized access and personal information leakage, tampering, and loss: (i) formulate internal management systems and operating procedures; (ii) implement classified management of personal information; (iii) adopt corresponding security technical measures such as encryption and de-identification; (iv) reasonably determine the operating authority for personal information processing, and regularly conduct safety education and training for practitioners; (v) formulate and organize the implementation of emergency plans for personal information security incidents; and (vi) other measures stipulated by laws and administrative regulations.

 

65

 

 

Where personal information is processed in violation of the provisions of the Personal Information Protection Law, or the processing of personal information fails to fulfil the personal information protection obligations hereunder, the department performing personal information protection duties shall order corrections, give warnings, confiscate illegal gains, and apply programs for illegal processing of personal information, order to suspend or terminate the provision of services; if the personal information processor refuses to make corrections, a fine of not more than RMB1 million shall be imposed; the directly responsible person in charge and other directly responsible personnel shall be fined not less than RMB10,000 but not more than RMB100,000. If the aforesaid illegal act and the circumstances are serious, the department performing personal information protection duties at or above the provincial level shall order the personal information processor to make corrections, confiscate the illegal gains, and impose a fine of less than 50 million RMB or less than 5% of the previous year’s turnover. It can also order the suspension of relevant business or suspend business for rectification, notify the relevant competent authority to revoke the relevant permits or the business license; impose a fine of RMB100,000 up to RMB1 million on the directly responsible person in charge and other directly responsible personnel, and may decide to prohibit he serves as a director, supervisor, senior manager and person in charge of personal information protection of related companies within a certain period of time.

 

Regulation Related to Intellectual Property

 

Patent

 

Patents in the PRC are principally protected under the PRC Patent Law, which was initially promulgated by the SCNPC in 1984 and was most recently amended in 2020. A patent is valid for twenty years in the case of an invention and ten years in the case of utility models and designs.

 

Copyright

 

Copyrights in the PRC, including software copyrights, is principally protected under the PRC Copyright Law, which took effect in 1991 and was most recently amended in 2020 and other related rules and regulations. Under the PRC Copyright Law, the term of protection for software copyrights is 50 years. The Regulation on the Protection of the Right to Communicate Works to the Public over Information Networks, as most recently amended on January 30, 2013, provides specific rules on fair use, statutory license, and a safe harbor for use of copyrights and copyright management technology and specifies the liabilities of various entities for violations, including copyright holders, libraries and Internet service providers.

 

Trademark

 

Registered trademarks are protected under the PRC Trademark Law, which was adopted by the SCNPC in 1982 and most recently amended in 2019, as well as the Implementation Regulations of the PRC Trademark Law adopted by the State Council in 2002 and most recently amended in 2014 and other related rules and regulations. The State Intellectual Property Office, formerly known as the Trademark Office of the State Administration for Industry and Commerce, handles trademark registrations and grants a protection term of ten years to registered trademarks and the term may be renewed for another ten-year period upon request by the trademark owner.

 

Domain Name

 

Domain names are protected under the Administrative Measures on Internet Domain Names promulgated by the MIIT on August 24, 2017, and effective since November 1, 2017. Domain name registrations are handled through domain name service agencies established under the relevant regulations, and applicants become domain name holders upon successful registration.

 

66

 

 

Regulations Relating to Environmental Protection

 

Environmental Protection Law

 

The Environmental Protection Law of the PRC, or the Environmental Protection Law, was promulgated and effective on December 26, 1989, and most recently amended on April 24, 2014. This Environmental Protection Law has been formulated for the purpose of protecting and improving both the living environment and the ecological environment, preventing and controlling pollution, other public hazards and safeguarding people’s health.

 

According to the provisions of the Environmental Protection Law, in addition to other relevant laws and regulations of the PRC, the Ministry of Environmental Protection and its local counterparts take charge of administering and supervising said environmental protection matters. Pursuant to the Environmental Protection Law, the environmental impact statement on any construction project must assess the pollution that the project is likely to produce and its impact on the environment, and stipulate preventive and curative measures; the statement shall be submitted to the competent administrative department of environmental protection for approval. Installations for the prevention and control of pollution in construction projects must be designed, built and commissioned together with the principal part of the project.

 

Permission to commence production at or utilize any construction project shall not be granted until its installations for the prevention and control of pollution have been examined and confirmed to meet applicable standards by the appropriate administrative department of environmental protection that examined and approved the environmental impact statement. Installations for the prevention and control of pollution shall not be dismantled or left idle without authorization. Where it is absolutely necessary to dismantle any such installation or leave it idle, prior approval shall be obtained from the competent local administrative department of environmental protection.

 

The Environmental Protection Law makes it clear that the legal liabilities of any violation of said law include warning, fine, rectification within a time limit, compulsory cease operation, compulsory reinstallation of dismantled installations of the prevention and control of pollution or compulsory reinstallation of those left idle, compulsory shutout or closedown, or even criminal punishment.

 

As of the date of this annual report, we are not aware of any warning, investigations, prosecutions, disputes, claims or other proceedings in respect of environmental protection, nor have we been punished or can foresee any punishment to be made by any government authorities of the PRC.

 

Regulations on Disposal of Hazardous Waste

 

Pursuant to the Law on the Prevention and Control of Environmental Pollution Caused by Solid Waste, which was promulgated by the SCNPC in 1995 and was latest amended on April 29, 2020, entities generating hazardous waste shall store, utilize and dispose hazardous waste according to the relevant requirements of the state and environmental protection standards, and shall not dump or pile up hazardous waste without authorization. Furthermore, it is forbidden to entrust hazardous waste to entities without a permit for disposal, or else the competent ecological and environmental authorities shall order it to make rectification, impose fines, confiscate illegal gains, and in serious circumstance, order it to suspend business or close down upon the approval of the government authorities.

 

Regulations on Urban Drainage and Sewage Treatment

 

According to the Regulation on Urban Drainage and Sewage Treatment, which was promulgated by the State Council in 2013, and the Measures for the Administration of Permits for Discharging Urban Sewage into the Drainage Pipeline, which was promulgated by the Ministry of Housing and Urban-Rural Development in 2015, enterprises, institutions and individually-owned businesses engaging in industry, construction, food and beverage, medical service and other activities which discharge sewage into urban drainage facilities shall apply to the competent urban drainage authorities for a permit for sewage discharge into the drainage pipe network, or the Drainage Permit. Discharging sewage into urban drainage facilities without obtaining a Drainage Permit shall be ordered by the relevant urban drainage authority to suspend illegal activities, take remedial measures within a time limit, re-apply the Drainage Permit, and may impose a fine of less than RMB500,000.

 

67

 

 

Regulations on Consumer Rights Protection

 

The Consumer Rights and Interests Protection Law, as promulgated on October 31, 1993, and most recently amended in 2013 by the Standing Committee of the National People’s Congress of China, or the SCNPC, imposes stringent requirements and obligations on business operators. Failure to comply with the consumer protection requirements could subject the business operators to administrative penalties including warning, confiscation of illegal income, imposition of fines, an order to cease business operations, revocation of business licenses, as well as potential civil or criminal liabilities.

 

Regulation Related to Foreign Exchange and Dividend Distribution

 

Regulation on Foreign Currency Exchange

 

The principal regulations governing foreign currency exchange in China are the Foreign Exchange Administration Regulations, as most recently amended in 2008. Under PRC foreign exchange regulations, payments of current account items, such as profit distributions, interest payments and trade and service-related foreign exchange transactions, can be made in foreign currencies without prior approval from the State Administration of Foreign Exchange, or SAFE, by complying with certain procedural requirements. By contrast, approval from or registration with appropriate government authorities is required where RMB is to be converted into foreign currency and remitted out of China to pay capital account items, such as direct investments, repayment of foreign currency-denominated loans, repatriation of investments and investments in securities outside of China.

 

In 2012, SAFE promulgated the Circular of Further Improving and Adjusting Foreign Exchange Administration Policies on Foreign Direct Investment, or Circular 59, which substantially amends and simplifies the previous foreign exchange procedure. Pursuant to Circular 59, the opening and deposit of various special purpose foreign exchange accounts, such as pre-establishment expenses accounts, foreign exchange capital accounts and guarantee accounts, the reinvestment of RMB proceeds derived by foreign investors in the PRC, and remittance of foreign exchange profits and dividends by a foreign-invested enterprise to its foreign shareholders no longer require the approval or verification of SAFE, and multiple capital accounts for the same entity may be opened in different provinces, which was not possible previously. In 2013, SAFE promulgated the Notice on Promulgation of the Provisions on Foreign Exchange Control on Direct Investments in China by Foreign Investors and Supporting Documents, which specified that the administration by SAFE or its local branches over direct investment by foreign investors in the PRC must be conducted by way of registration and banks must process foreign exchange business relating to the direct investment in the PRC based on the registration information provided by SAFE and its branches. In February 2015, SAFE promulgated the Notice on Further Simplifying and Improving the Administration of the Foreign Exchange Concerning Direct Investment, or SAFE Notice 13. Instead of applying for approvals regarding foreign exchange registrations of foreign direct investment and overseas direct investment from SAFE, entities and individuals may apply for such foreign exchange registrations from qualified banks. The qualified banks, under the supervision of SAFE, may directly review the applications, conduct the registration and perform statistical monitoring and reporting responsibilities.

 

In March 2015, SAFE promulgated the Circular of the SAFE on Reforming the Management Approach regarding the Settlement of Foreign Capital of Foreign-invested Enterprise, or Circular 19, which expands a pilot reform of the administration of the settlement of the foreign exchange capitals of foreign-invested enterprises nationwide. Circular 19 allows all foreign-invested enterprises established in the PRC to settle their foreign exchange capital on a discretionary basis according to the actual needs of their business operation, provides the procedures for foreign invested companies to use RMB converted from foreign currency-denominated capital for equity investments and removes certain other restrictions under previous rules and regulations. However, Circular 19 continues to prohibit foreign-invested enterprises from, among other things, using RMB funds converted from their foreign exchange capital for expenditure beyond their business scope and providing entrusted loans or repaying loans between non-financial enterprises. SAFE promulgated the Notice of the State Administration of Foreign Exchange on Reforming and Standardizing the Foreign Exchange Settlement Management Policy of Capital Account, or Circular 16, effective in June 2016, which reiterates some of the rules set forth in Circular 19. Circular 16 provides that discretionary foreign exchange settlement applies to foreign exchange capital, foreign debt offering proceeds and remitted foreign listing proceeds, and the corresponding RMB capital converted from foreign exchange may be used to extend loans to related parties or repay inter-company loans (including advances by third parties). However, there are substantial uncertainties with respect to Circular 16’s interpretation and implementation in practice.

 

68

 

 

In January 2017, SAFE promulgated the Circular on Further Improving Reform of Foreign Exchange Administration and Optimizing Genuineness and Compliance Verification, or Circular 3, which stipulates several capital control measures with respect to the outbound remittance of profits from domestic entities to offshore entities, including (i) banks must check whether the transaction is genuine by reviewing board resolutions regarding profit distribution, original copies of tax filing records and audited financial statements and stamp with the outward remittance sum and date on the original copies of tax filing records, and (ii) domestic entities must retain income to account for previous years’ losses before remitting any profits. Moreover, pursuant to Circular 3, domestic entities must explain in detail the sources of capital and how the capital will be used, and provide board resolutions, contracts and other proof as a part of the registration procedure for outbound investment.

 

On October 23, 2019, SAFE issued Circular of the State Administration of Foreign Exchange on Further Promoting the Facilitation of Cross-border Trade and Investment, or the Circular 28, which took effect on the same day. Circular 28 allows non-investment foreign-invested enterprises to use their capital funds to make equity investments in China, with genuine investment projects and in compliance with effective foreign investment restrictions and other applicable laws. However, as the Circular 28 was newly issued, there are still substantial uncertainties as to its interpretation and implementations in practice.

 

Regulation on Dividend Distribution

 

The principal regulations governing dividends distributions by companies include the PRC Company Law, the Foreign Invested Enterprise Law and its implementing rules. Under these laws and regulations, both domestic companies and foreign-invested companies in the PRC are required to set aside as general reserves at least 10% of their after-tax profit, until the cumulative amount of their reserves reaches 50% of their registered capital unless the laws and regulations regarding foreign investment provide otherwise. PRC companies are not permitted to distribute any profits until any losses from prior fiscal years have been offset. Profits retained from prior fiscal years may be distributed together with distributable profits from the current fiscal year.

 

Regulation Related to Tax

 

Enterprise Income Tax

 

On March 16, 2007, the SCNPC promulgated the Enterprise Income Tax Law of the PRC which was amended on December 29, 2018, February 24, 2017 and on December 6, 2007, the State Council enacted the Regulations for the Implementation of the Enterprise Income Tax Law, or collectively, the EIT Law. The EIT Law came into effect on January 1, 2008 and was amended on April 23, 2019. Under the EIT Law, both resident enterprises and non-resident enterprises are subject to tax in the PRC. Resident enterprises are defined as enterprises that are established in China in accordance with PRC laws, or that are established in accordance with the laws of foreign countries but are actually or in effect controlled from within the PRC. Non-resident enterprises are defined as enterprises that are organized under the laws of foreign countries and whose actual management is conducted outside the PRC, but have established institutions or premises in the PRC, or have no such established institutions or premises but have income generated from inside the PRC. Under the EIT Law and relevant implementing regulations, a uniform corporate income tax rate of 25% is applied. However, if non-resident enterprises have not formed permanent establishments or premises in the PRC, or if they have formed permanent establishment or premises in the PRC but there is no actual relationship between the relevant income derived in the PRC and the established institutions or premises set up by them, enterprise income tax is set at the rate of 10% with respect to their income sourced from inside the PRC.

 

Value-added Tax

 

The Provisional Regulations of the PRC on Value-added Tax were promulgated by the State Council on December 13, 1993, and came into effect on January 1, 1994, which were subsequently amended from time to time. The Detailed Rules for the Implementation of the Provisional Regulations of the PRC on Value-added Tax (Revised in 2011) was promulgated by the MOF on December 25, 1993, and subsequently amended on December 15, 2008 and October 28, 2011, or collectively, VAT Law. On November 19, 2017, the State Council promulgated the Decisions on Abolishing the Provisional Regulations of the PRC on Business Tax and Amending the Provisional Regulations of the PRC on Value-added Tax, or the Order 691. According to the VAT Law and the Order 691, all enterprises and individuals engaged in the sale of goods, the provision of processing, repair and replacement services, sales of services, intangible assets, real property and the importation of goods within the territory of the PRC are the taxpayers of VAT. The VAT tax rates generally applicable are simplified as 13%, 9%,6% and 0%, and the VAT tax rate applicable to the small-scale taxpayers is 3%.

 

69

 

 

Dividends Withholding Tax

 

According to the EIT Law and the EITIR, dividends paid by foreign-invested companies to their foreign investors that are non-resident enterprises as defined under the law are subject to withholding tax at a rate of 10%, unless otherwise provided in the relevant tax agreements entered into with the central government of the PRC. Pursuant to the Arrangement Between the Mainland of China and the Hong Kong Special Administrative Region for the Avoidance of Double Taxation and the Prevention of Fiscal Evasion with respect to Taxes on Income promulgated on 21 August 2006, if a Hong Kong resident enterprise is determined by the competent PRC tax authority to have satisfied the relevant conditions and requirements under such tax arrangement, the withholding tax rate on the dividends the Hong Kong resident enterprise receives from a PRC resident enterprise may be reduced to 5% from 10% applicable under the EIT Law and the EITIR. However, based on the Notice of the State Administration of Taxation on Certain Issues with Respect to the Enforcement of Dividend Provisions in Tax Treaties promulgated by the SAT and effective on 20 February 2009, if the relevant PRC tax authorities determine, in their discretion, that a company benefits from such reduced income tax rate due to a structure or arrangement that is primarily tax-driven, such PRC tax authorities may adjust the preferential tax treatment. Furthermore, in October 2019, the SAT promulgated the Administrative Measures for Non-Resident Taxpayers to Enjoy Treaty Treatments (the “Circular 35”), which became effective on 1 January 2020 and superseded the Administrative Measures for Non-Resident Enterprises to Enjoy Treatments under Tax Treaties promulgated in 2015. The Circular 35 abolished the record-filing procedure for justifying the tax treaty eligibility of taxpayers, and stipulates that non-resident taxpayers can enjoy tax treaty benefits via the “self-assessment of eligibility, claiming treaty benefits, retaining documents for inspection” mechanism.

 

Non-resident taxpayers can claim tax treaty benefits after self-assessment provided that relevant supporting documents shall be collected and retained for post-filing inspection by the tax authorities. Based on the Notice of the State Administration of Taxation on the Recognition of Beneficial Owners in Tax Treaties, which was promulgated by SAT on 3 February 2018 and came into effect on 1 April 2018, a comprehensive analysis will be used to determine beneficial ownership based on the actual situation of a specific case combined with certain principles, and if an applicant was obliged to pay more than 50% of its income to a third country (region) resident within 12 months of the receipt of the income, or the business activities undertaken by an applicant did not constitute substantive business activities including substantive manufacturing, distribution, management and other activities, the applicant was unlikely to be recognized as an beneficial owner to enjoy tax treaty benefits.

 

Enterprise Income Tax on Indirect Transfer of Non-Resident Enterprises

 

On 10 December 2009, the SAT issued the Notice on Strengthening the Administration of Enterprise Income Tax on Equity Transfers of Non-resident Enterprises (the “Circular 698”). By promulgating and implementing the Circular 698, the PRC tax authorities have enhanced their scrutiny over the indirect transfer of equity interests in a PRC resident enterprise by a non-resident enterprise. The SAT further issued the Public Announcement on Several Issues Concerning Enterprise Income Tax for Indirect Transfer of Assets by Non-Resident Enterprises (the “Circular 7”) on 3 February 2015, which replaces certain provisions in the Circular 698. The Circular 7 introduces a new tax regime that is significantly different from that under the Circular 698. The Circular 7 extends its tax jurisdiction to capture not only indirect transfer as set forth under the Circular 698 but also transactions involving transfer of immovable property in China and assets held under the establishment and place, in China of a foreign company through the offshore transfer of a foreign intermediate holding company. The Circular 7 also provides clearer criteria than the Circular 698 on how to assess reasonable commercial purposes and introduces safe harbor scenarios applicable to internal group restructurings. Where a non-resident enterprise indirectly transfers equity interests or other assets of a PRC resident enterprise by implementing arrangements that are not for reasonable commercial purposes to avoid its obligation to pay enterprise income tax, such an indirect transfer shall, in accordance with the EIT Law, be recognized by the competent PRC tax authorities as a direct transfer of equity interests or other assets of the PRC resident enterprise.

 

On 17 October 2017, the SAT promulgated the Announcement on Matters Concerning Withholding and Payment of Income Tax of Non-resident Enterprises from Source (the “SAT Circular 37”), which came into force and replace the Circular 698 and certain provisions in the Circular 7 on 1 December 2017 and was partly amended on 15 June 2018. The SAT Circular 37, among other things, simplifies the procedures of withholding and payment of income tax levied on non-resident enterprises. Pursuant to SAT Circular 37, where the party responsible for withholding such income tax did not, or was unable to, withhold the taxes that should have been withheld to the relevant tax authority, the party may be subject to penalties. Where the non-resident enterprise receiving such income failed to declare and pay taxes that should have been withheld to the relevant tax authority, the party may be ordered to rectify within a specific time limit.

 

70

 

 

Regulation Related to Employment, Social Insurance and Housing Fund

 

Pursuant to the PRC Labor Law, which was promulgated in 1994 and most recently amended in 2018, and the PRC Labor Contract Law, which was promulgated on June 29, 2007 and amended on December 28, 2012, employers must execute written labor contracts with full-time employees. All employers must comply with local minimum wage standards. Violations of the PRC Labor Contract Law and the PRC Labor Law may result in the imposition of fines and other administrative and criminal liability in the case of serious violations. In addition, according to the PRC Social Insurance Law implemented on July 1, 2011 and most recently amended on December 29, 2018 and the Regulations on the Administration of Housing Funds, which was promulgated by the State Council in 1999 and most recently amended in 2019, employers in China must provide employees with welfare schemes covering pension insurance, unemployment insurance, maternity insurance, work-related injury insurance, and medical insurance and housing funds.

 

Regulation Related to M&A Rules and Overseas Listing

 

On August 8, 2006, six PRC regulatory agencies, including the MOFCOM, the State-owned Assets Supervision and Administration Commission of the State Council, the SAT, the SAIC, China Securities Regulatory Commission (the “CSRC”) and the SAFE, issued the Regulations on Merger with and Acquisition of Domestic Enterprises by Foreign Investors (the “M&A Rules”), which took into effect on September 8, 2006 and was amended by the MOFCOM on June 22, 2009. The M&A Rules, among other things, require that if an overseas company established or controlled by PRC companies or individuals intends to acquire equity interests or assets of any other PRC domestic company affiliated with such PRC companies or individuals, such acquisition must be submitted to MOFCOM for approval. The M&A Rules also require offshore special purpose vehicles formed for overseas listing purposes through acquisitions of PRC domestic companies and controlled by PRC companies or individuals, to obtain the approval of CSRC prior to publicly listing their securities on an overseas stock exchange.

 

Since the FIL and its implementation regulations became effective on January 1, 2020, the provisions of the M&A Rules remain effective to the extent they are not inconsistent with the FIL and its implementation regulations. According to the Anti-Monopoly Law which took effect as at August 1, 2008, where the concentration of business operators reaches the filing thresholds stipulated by the State Council, business operators shall file a declaration with the SAMR, and no concentration shall be implemented until the SAMR clears the anti-monopoly filing. Pursuant to the Notice of the General Office of the State Council on the Establishment of the Security Review System for Mergers and Acquisitions of Domestic Enterprises by Foreign Investors and the Security Review Rules issued by the General Office of the State Council on February 3, 2011 and became effective on March 3, 2011, mergers and acquisitions by foreign investors that raise “national defense and security” concerns, and mergers and acquisitions through which foreign investors may acquire de facto control over domestic enterprises that raise “national security” concerns, are subject to strict review by the PRC government authorities. On August 25, 2011, the MOFCOM issued the Provisions of the Ministry of Commerce for the Implementation of the Security Review System for Mergers and Acquisitions of Domestic Enterprises by Foreign Investors, which provides that if a foreign investor’s merger or acquisition of a domestic enterprise falls within the scope of security review specified in the Notice of the General Office of the State Council on the Establishment of the Security Review System for Mergers and Acquisitions of Domestic Enterprises by Foreign Investors, the foreign investor shall file an application with MOFCOM for security review. Whether a foreign investor’s merger or acquisition of a domestic enterprise falls within the scope of security review or not shall be determined based on the substance and actual influence of the merger or acquisition transaction. No foreign investor is allowed to substantially avoid the security review in any way, including but not limited to, holding shares on behalf of others, trust arrangements, multi-level reinvestment, leasing, loans, contractual control, or overseas transactions.

 

On February 17, 2023, the CSRC issued the Trial Administrative Measures of Overseas Securities Offering and Listing by Domestic Companies, or the Overseas Listing Trial Measures, which came into effect on March 31, 2023. Pursuant to the Overseas Listing Trial Measures, domestic companies that seek to offer or list securities overseas, either in directly or indirectly means, should fulfill the filing requirement and submit relevant information to the CSRC within three working days after making initial applications with overseas stock markets for initial public offerings or listings, or after the completion of issuance of overseas listed securities by the overseas listed issuer. For the initial public offerings or listings applicants, the required filing materials with the CSRC include (without limitation): (i) record-filing reports and related undertakings, (ii) compliance certificates, filing, or approval documents from the primary regulators of the applicants’ businesses (if applicable), (iii) security assessment opinions issued by related departments (if applicable), (iv) PRC legal opinions, and (v) the prospectus; while for overseas listed issuers who issue overseas listed securities, the required filing materials with the CSRC include (without limitation): (i) record-filing reports and related undertakings and (ii) PRC legal opinions.

 

71

 

 

In addition, overseas offerings and listings may be prohibited for such China-based companies under any of the following circumstances (i) where such securities offering and listing is explicitly prohibited by provisions in laws, administrative regulations and relevant state rules; (ii) where the intended securities offering and listing may endanger national security as reviewed and determined by competent authorities under the State Council in accordance with law; (iii) where the domestic company intending to make the securities offering and listing, or its controlling shareholders and the actual controller, have committed crimes such as corruption, bribery, embezzlement, misappropriation of property or undermining the order of the socialist market economy during the latest three years; (iv) where the securities offering and listing is suspected of committing crimes or major violations of laws and regulations, and is under investigation according to law, and no conclusion has yet been made thereof; or (v) where there are material ownership disputes over equity held by the domestic company’s controlling shareholder or by other shareholders that are controlled by the controlling shareholder and/or actual controller. The Overseas Listing Trial Measures further stipulate that a fine between RMB1 million and RMB10 million may be imposed if an applicant fails to fulfill the filing requirements with the CSRC or conducts an overseas offering or listing in violation of the Overseas Listing Trial Measures.

 

According to the Notice on the Administrative Arrangements for the Filing of the Overseas Securities Offering and Listing by Domestic Companies from the CSRC, or the CSRC Notice, the domestic companies that have already been listed overseas before the effective date of the Overseas Listing Trial Measures (i.e. March 31, 2023) shall be deemed as existing issuers (the “Existing Issuers”). Existing Issuers are not required to complete the filing procedures immediately, and they shall be required to file with the CSRC for subsequent offerings. Further, according to the CSRC Notice, domestic companies that have obtained approval from overseas regulatory authorities or securities exchanges (for example, the effectiveness of a registration statement for offering and listing in the U.S. has been obtained) for their overseas offerings and listings prior to March 31, 2023, but have not yet completed their overseas issuance and listing, are granted a six-month transition period from March 31, 2023 to September 30, 2023. Those who complete their overseas offering and listing within such six-month period are deemed as Existing Issuers and are not required to file with the CSRC for their overseas offering and listing. Within such six-month transition period, however, if such domestic companies fail to complete their overseas offering and listing, they shall complete the filing procedures with the CSRC.

  

C. Organizational Structure

 

See “— A. History and Development of the Company.”

   

D. Property, Plants and Equipment

 

See “— B. Business Overview — Properties.”

  

Item 4A. UNRESOLVED STAFF COMMENTS

 

Not applicable.

 

Item 5. OPERATING AND FINANCIAL REVIEW AND PROSPECTS

 

The following discussion and analysis of our financial condition and results of operations should be read in conjunction with our consolidated financial statements and the related notes included elsewhere in this annual report. This discussion contains forward-looking statements reflecting our current expectations that involve risks and uncertainties. See “Special Note Regarding Forward-Looking Statements” for a discussion of the uncertainties, risks, and assumptions associated with these statements. Actual results and the timing of events could differ materially from those discussed in our forward-looking statements as a result of many factors, including those set forth under “Risk Factors” and elsewhere in this annual report.

 

72

 

 

A.Operating Results

 

Since our commencement of operations in 2013, we have principally engaged in the provision of vehicle sourcing services in China. In addition to our vehicle sourcing service, we aspire to becoming an EV market player primarily focused on UOTTA technology, which is an intelligent modular battery-swapping technology designed to provide a comprehensive battery power solution for EVs. As a vehicle sourcing service provider, we broker sales of vehicles between automobile wholesalers and buyers, including SME dealers and individual customers primarily located in the lower-tier cities in China. To that end, we have focused on building business relationships with our sourcing partners and have developed a vehicle sourcing network. As of the date of this annual report, our vehicle sourcing network consisted of approximately 100 wholesalers and 30 SME dealers located in lower-tier cities in China.

 

Beginning in 2020, we gradually shifted our focus from the vehicle sourcing business to the development of our proprietary battery-swapping technology, or UOTTA technology. Through our research and development efforts, we have developed an intellectual property portfolio centered on our UOTTA technology. Our plan is to develop a comprehensive EV battery power solution based on UOTTA technology, including: (i) UOTTA-powered EVs, which we jointly develop with two major automobile manufacturers in China by adapting selected EV models with our UOTTA technology; (ii) UOTTA battery swapping stations, which are compatible with our UOTTA-powered EVs; and (iii) a UOTTA data management platform which collects and synchronizes real-time information that connects UOTTA-powered EVs with UOTTA battery-swapping stations.

 

For the fiscal years ended December 31, 2021 and 2022, our total revenues were RMB8.0 million and RMB7.8 million (US$1.1 million), respectively. The decrease was primarily due to the decreased product sales of battery swapping stations, because we could not secure enough sales of battery swapping stations in the new market regions due to insufficient business development in those regions in 2022, while most of the sales in established market regions had been completed in 2021. Meanwhile, the COVID-19 resurgence and lockdown measures in the fiscal year of 2022 in China slowed down the construction and installation of our battery swapping stations.

 

Key Factors Affecting Our Results of Operations

 

Our results of operations have been, and are expected to continue to be, affected by various factors, which primarily include the following:

 

General market conditions

 

General market conditions affecting our operations include:

 

China’s macroeconomic conditions, the growth of China’s overall auto market, commercial EV market and the government policy on promoting the electrification of commercial vehicles;

 

penetration rate of EVs and battery-swapping stations in China’s commercial EV market;

 

development, and customer acceptance and demand, of UOTTA-powered EVs and battery-swapping stations; and

 

government policies and regulations on the EV and battery-swapping station industries in China.

 

Our cooperation with auto manufacturers

 

As of the date of this annual report, our UOTTA technology is in the process of being adapted to commercial-use electric vehicles, by cooperating with major auto manufacturers in China. We have entered into cooperating agreements with two car manufacturers to jointly develop the UOTTA-powered EV models. We expect that the expertise and industry know-how of such manufacturers will guide us in our efforts in entering the commercial EV market. We believe we may be one of the few companies that are able to develop such relationships with these major manufacturers, due to our industry experience, research and development capabilities, and industry reputation.

 

73

 

 

Our ability to attract new customers and grow our customer base

 

Our ability to attract and retain customers is critical to the continued success and growth of our business. Appropriate pricing is essential for us to remain competitive in the China automotive market, while preserving our ability to achieve and maintain profitability in the future. Our ability to attract new customers also depends on the scale and efficiency of our sales network and marketing channels. We seek to attract new customers cost-efficiently by engaging in various marketing activities. Enhanced customer satisfaction will help to drive word-of-mouth referrals, which we expect may reduce our customer acquisition costs.

 

Our ability to deliver our UOTTA-powered EV and battery-swapping stations portfolio

 

Our ability to deliver UOTTA-powered EV models and battery-swapping stations, and to provide battery-swapping services will be an important contributor to our future growth. As of the date of this report, we are jointly developing our UOTTA-powered EV models with car manufacturers and have launched two models of UOTTA battery-swapping stations, Titan and Chipbox, by cooperating with one battery-swapping station manufacturer in China. We expect our revenue growth to be driven in part by the the launch of our UOTTA-powered EV and expansion of our battery-swapping stations portfolio.

 

Our ability to innovate and retain talents

 

We plan to focus on technological innovations and to continue developing and upgrading our proprietary UOTTA technology. Accordingly, we dedicate significant resources to research and development, and our research and development staff accounted for 32% of our total employees as of the date of this annual report. We expect our strategic focus on innovations to further differentiate us from our competitors, which may in turn enhance our competitiveness.

 

Impact of Covid-19 on our operations

 

The COVID-19 pandemic has caused a significant impact on the Chinese and global economy from the year of 2020 to 2022. Until the end of 2022, the PRC government placed significant restrictions on traveling within China, which disrupted operations of many manufacturing facilities along with supply chains. Although we resumed normal business operations in 2022, we experienced certain disruptions on our operations in the fiscal year ended December 31, 2022, because a substantial number of the SME dealers in our sourcing network were negatively impacted in terms of normal operation and business.

 

As a result of the foregoing disruptions, some of our projects had to be postponed. In particular, we experienced the following with certain projects:

 

i)the installation and operation of the three UOTTA battery-swapping stations sold in the fiscal years of 2021 and 2022 had to be postponed due to the extended lock-down and self-quarantine policies in China; and

 

ii)the development and launch of UOTTA-powered EV models were significantly delayed because we could not effectively communicate or advance our cooperation with cooperating manufacturers, resulting from the extended lock-down and self-quarantine policies in China.

 

On December 7, 2022, the joint prevention and control mechanism of the State Council of China issued the Notice on Further Optimizing the Implementation of Covid Prevention and Control Measures, stipulating that the control measures for epidemic prevention are gradually reduced. However, the extent of the impact of COVID-19 on our future financial results will be dependent on future developments, such as the length and severity of the pandemic, the potential resurgence of the pandemic, future government actions in response to the pandemic and the overall impact of the COVID-19 pandemic on the global economy and capital markets, among many other factors, all of which remain highly uncertain and unpredictable. Given this uncertainty, we are currently unable to quantify the expected impact of the COVID-19 pandemic on our future operations, financial condition, liquidity and results of operations.

 

74

 

 

Impact of Supply Chain Disruptions on our business

 

As of the date of this annual report, our business and operations have been materially impacted by certain supply chain disruptions, which were primarily caused by the COVID-19 pandemic, as follows.

 

For our EV business:

 

we had to delay projects due to the inability of our battery swapping station clients to fulfill installation or launch operations, primarily due to the lock-downs in their cities or provinces; and

 

we have experienced higher costs for the manufacturing of our battery-swapping stations, due to constrained capacity of our suppliers, and increased commodity prices and shipping costs.

 

For our sourcing business:

 

we have experienced a lack of supply of sourced vehicles;

 

we have experienced higher shipping costs due to constrained capacity of shipping;

 

we had to delay or suspend certain shipments of sourced vehicles because of lock-downs in cities/provinces.

 

We have undertaken the following measures to mitigate the impact of the foregoing supply chain disruptions to our business:

 

For our battery-swapping business:

 

we concentrated on clients from provinces or cities where the impact of the COVID-19 pandemic has been relatively less significant;

 

we established an intensive fulfillment process in order to secure our sales; and

 

we established a supplier management system and selectively cooperated with our key suppliers for parts and equipment.

 

For our sourcing business:

 

we established a supplier management system and selectively cooperated with key suppliers.

 

Key Components of Results of Operations

 

Revenues

 

The following table sets forth a breakdown of our revenues, in absolute amounts and percentages of total revenues for the years presented:

 

  For the Years Ended December 31, 
  2020  2021  2022 
  RMB  %  RMB  %  RMB  US$  % 
  (in thousands, except for percentages) 
Sourcing services  1,464   100.0   1,394   17.4   4,428   642   56.8 
Product sales  -   -   6,616   82.6   3,061   444   39.3 
Battery-swapping services  -   -   -   -   307   45   3.9 
Total revenues  1,464   100.0   8,010   100.0   7,796   1,131   100.0 

 

We primarily generate revenues from sourcing services, including the vehicle sourcing business and battery sourcing business, and products sales related to sales of battery-swapping stations. Battery-swapping services revenues represent the revenues generated from providing battery swapping services to vehicle drivers, and the station control system upgrading services to the battery-swapping station owners.

 

75

 

 

Sourcing services

 

We generate revenues from vehicle sourcing business and battery sourcing business.

 

For the vehicle sourcing business, we charge service fees from our customers for their purchase of vehicles, where we are generally acting as an agent and our performance obligation is to purchase the specified vehicles for our customers. We charge the customers a commission that is calculated based on the purchase price of each purchase order. Vehicle sourcing service fee revenues are recognized on a net basis at the point in time when the service of purchase of the specified vehicles for our customers is completed, i.e., the specified vehicle for our customers is delivered. Payments are typically received in advance and are accounted for as contract liabilities until delivery, at which point the receipt in advance from customers is offset with the prepayment to the supplier and the difference representing the commission is recognized as revenue. Vehicle sourcing services revenue accounted for 17.4% and 14.0% of the total revenues for the years ended December 31, 2021 and 2022, respectively.

 

In fiscal year 2022, we generated revenues of RMB3.3 million (US$0.5 million) from sales of battery packs, which accounted for 42.8% of the total revenues for the year ended December 31, 2022. The revenues for sales of battery packs are recognized on a gross basis at a point in time when the control of the battery pack is transferred to the customers.

 

Product Sales

 

We generate revenue from sales of battery swapping stations, which collectively accounted for 82.6% and 39.3% of the total revenues for the years ended December 31, 2021 and 2022, respectively. We identify the users who purchase battery swapping stations as our customers. The revenue for battery swapping station sales is recognized at a point in time when the control of the product is transferred to our customers.

 

Battery-swapping services

 

We have also generated revenues from providing battery swapping services to vehicle drivers and the station control system upgrading services to the battery-swapping station owners since the fiscal year 2022. The revenues generated from battery-swapping and provision of batteries services were nil and RMB0.3 million (US$0.05 million) for the years ended December 31, 2021 and 2022, respectively.

 

Cost of Revenues

 

The following table sets forth the breakdown of our cost of revenues by category, both in absolute amount and as a percentage of the total cost of revenues, for the years presented:

 

  For the Years Ended December 31, 
  2020  2021  2022 
  RMB  %  RMB  %  RMB  US$  % 
  (in thousands, except for percentages) 
Costs of sourcing services  -   -   -   -   2,029   295   39.5 
Costs of product sales  -   -   4,473   87.1   2,257   327   43.9 
Costs of battery-swapping services  -   -   -   -   793   115   15.4 
Other costs  -   -   664   12.9   58   8   1.2 
Total cost of revenues  -   -   5,137   100.0   5,137   745   100.0 

 

Costs of sourcing services primarily include the purchase costs of batteries, which were nil and RMB2.0 million (US$0.3 million) for the years ended December 31, 2021 and 2022, respectively.

 

Costs of products sales mainly include the costs of sales of batter-swapping stations, which primarily include semi-finished goods purchased from suppliers, labor costs and manufacturing costs, mainly including depreciation of assets associated with production.

 

Costs of battery-swapping services mainly include the electric charge costs and the rental costs of batteries for battery swapping services.

 

Other service costs primarily include the taxes and surcharges costs in accordance with PRC laws.

 

76

 

 

Operating Expenses

 

The following table sets forth our operating expenses, both in absolute amount and as a percentage of the total operating expenses, for the years presented:

 

  For the Years Ended December 31, 
  2020  2021  2022 
  RMB  %  RMB  %  RMB  US$  % 
  (in thousands, except for percentages) 
Sales and marketing expense  3,007   17.2   4,862   10.2   2,041   296   3.5 
General and administrative expenses  14,358   82.2   37,588   78.6   37,714   5,468   64.0 
Research and development expenses  111   0.6   5,374   11.2   9,352   1,356   15.9 
Allowance for doubtful debt  -   -   -   -   9,801   1,421   16.6 
Total operating expenses  17,476   100.0   47,824   100.0   58,908   8,541   100.0 

 

Sales and marketing expenses

 

Our sales and marketing expenses primarily consist of (i) compensation to selling and marketing personnel, including salaries, performance-based bonuses and other benefits; (ii) travel costs related to sales and marketing; (iii) advertising, marketing and brand promotion expenses; and (iv) other expenses in relation to the selling and marketing activities. Advertising expenses consist primarily of costs for the promotion of corporate image and product marketing. We expense all advertising costs as incurred and classify these costs under sales and marketing expenses.

 

General and administrative expenses

 

Our general and administrative expenses primarily consist of (i) employee compensation, including salaries, benefits and bonuses for our general corporate staff; (ii) professional service fees; (iii) depreciation for office equipment; (iv) operating and lease expenses for our offices; (v) office utilities; and (vi) certain other expenses.

 

Our selling, general and administrative expenses are mainly driven by the number of our sales, general corporate personnel, marketing and promotion activities and the expansion of our sales and service network.

 

Research and development expenses

 

Our research and development expenses consist primarily of personnel-related costs directly associated with research and development organization. Our research and development expenses are related to enhancing and developing UOTTA technology for our existing products and new product development. We expense research and development costs as incurred.

 

Our research and development expenses are mainly driven by the number of our research and development personnel, as well as the stage and scale of our UOTTA-powered EVs and battery-swapping stations development. We dedicate significant resources towards research and development, and our research and development staff accounted for 32% of our total employees as of the date of this annual report.

 

Allowance for doubtful accounts

 

Accounts receivable, advance to suppliers and other current assets are recognized and carried at original invoiced amount less an allowance for any potential uncollectible amounts. The Group maintains allowances for doubtful accounts resulting from that the collection of the full amount is no longer probable. We maintain allowances for doubtful accounts for estimated losses resulting from the failure of customers or borrowers to make payments on time. We review the accounts receivable, advance to suppliers and other current assets on a periodic basis and make specific allowances when there is doubt as to the collectability of individual balances. In evaluating the collectability of individual receivable balances, we consider many factors, including the customer’s payment history, its current credit-worthiness and current economic trends.

 

77

 

 

Taxation

 

Cayman Islands

 

We are incorporated in the Cayman Islands. The Cayman Islands currently levies no taxes on individuals or corporations based upon profits, income, gains or appreciation and there is no taxation in the nature of inheritance tax or estate duty. There are no other taxes likely to be material to us levied by the government of the Cayman Islands except for stamp duties which may be applicable on instruments executed in, or after execution, brought within the jurisdiction of the Cayman Islands. The Cayman Islands is not party to any double tax treaties that are applicable to any payments made to or by our company. There are no exchange control regulations or currency restrictions in the Cayman Islands.

 

Payments of dividends and capital in respect of the shares will not be subject to taxation in the Cayman Islands and no withholding will be required on the payment of a dividend or capital to any holder of the shares, nor will gains derived from the disposal of the shares be subject to Cayman Islands income or corporation tax. 

 

British Virgin Islands

 

Our subsidiaries incorporated in the British Virgin Islands are not subject to tax on income or capital gains under the current laws of the British Virgin Islands. There are no withholding taxes in the BVI.

 

Hong Kong

 

Our subsidiaries incorporated in Hong Kong, are subject to a two-tiered income tax rate for their taxable income earned in Hong Kong. The first HK$2 million of profits earned by a company is subject to be taxed at an income tax rate of 8.25%, while the remaining profits will continue to be taxed at the existing tax rate of 16.5%. No provision for Hong Kong profits tax has been made in the consolidated financial statements as it has no assessable profit for the years ended December 31, 2021 and 2022.

 

PRC

 

Our subsidiaries in the PRC are subject to EIT on their taxable income in accordance with the relevant EIT Law. Pursuant to the EIT Law, which became effective on March 16, 2007 and was amended on December 29, 2018, a uniform 25% enterprise income tax rate is generally applicable to both foreign-invested enterprises, or FIEs and domestic enterprises, except where a special preferential rate applies. The EIT is calculated based on the entity’s global income as determined under PRC tax laws and accounting standards.

 

Under the EIT Law, dividends generated after January 1, 2008 and payable by an FIE in the PRC to its foreign investors who are non-resident enterprises are subject to a 10% withholding tax, unless any such foreign investor’s jurisdiction of incorporation has a tax treaty with the PRC that provides for a different withholding arrangement. The Cayman Islands, where the Company was incorporated, does not have a tax treaty with the PRC. In accordance with the accounting guidance, all undistributed earnings are presumed to be transferred to the parent company and are subject to the withholding taxes. All FIEs are subject to the withholding tax from January 1, 2008. The presumption may be overcome if we have sufficient evidence to demonstrate that the undistributed dividends will be re-invested and the remittance of the dividends will be postponed indefinitely. We did not record any dividend withholding tax, as we have no retained earnings for any of the years presented.

 

The EIT Law also provides that an enterprise established under the laws of a foreign country or region but whose “de facto management body” is located in the PRC be treated as a “resident enterprise” and consequently be subject to the PRC income tax at the rate of 25% for its global income. The EIT Law defines the location of the “de facto management body” as “the place where the exercising, in substance, of the overall management and control of the production and business operation, personnel, accounting, properties and others of a non-PRC company is located.” Based on a review of surrounding facts and circumstances, we do not believe that it is likely that our operations outside of the PRC will be considered a resident enterprise for PRC tax purposes. However, due to limited guidance and implementation history of the EIT Law, there is uncertainty as to the application of the EIT Law. If our holding company in the Cayman Islands or any of our subsidiaries outside of China were deemed to be a resident enterprise under the EIT Law, it would be subject to enterprise income tax on its worldwide income at a uniform enterprise income tax rate of 25%.

 

78

 

 

Results of Operations

 

The following table sets forth a summary of our consolidated results of operations for the years presented, both in an absolute amount and as percentages of our total revenues. This information should be read together with our consolidated financial statements and related notes included elsewhere in this annual report. The results of operations in any particular period are not necessarily indicative of our future trends.

 

  For the Years Ended December 31, 
  2020  2021  2022 
  RMB  %  RMB  %  RMB  US$  % 
  (in thousands, except for percentages) 
Revenues                     
Sourcing services  1,464   100.0   1,394   17.4   4,428   642   56.8 
Product sales  -   -   6,616   82.6   3,061   444   39.3 
Battery-swapping services  -   -   -   -   307   45   3.9 
Total revenues  1,464   100.0   8,010   100.0   7,796   1,131   100.0 
Cost of revenues  -   -   (5,137)  (64.1)  (5,137)  (745)  (65.9)
Gross profit  1,464   100.0   2,873   35.9   2,659   386   34.1 
                             
Operating expenses                            
Selling expenses  (3,007)  (205.4)  (4,862)  (60.7)  (2,041)  (296)  (26.2)
General and administrative expenses  (14,358)  (980.7)  (37,588)  (469.3)  (37,714)  (5,468)  (483.8)
Research and development expenses  (111)  (7.6)  (5,374)  (67.1)  (9,352)  (1,356)  (120.0)
Allowance for doubtful debt  -   -   -   -   (9,801)  (1,421)  (125.7)
Total operating expenses  (17,476)  (1,193.7)  (47,824)  (597.1)  (58,908)  (8,541)  (755.7)
                             
Operating loss  (16,012)  (1,093.7)  (44,951)  (561.2)  (56,249)  (8,155)  (721.6)
                             
Interest income  436   29.8   437   5.5   49   7   0.6 
Interest expenses  (532)  (36.3)  (696)  (8.7)  (764)  (111)  (9.8)
Other income  9,750   666.0   3,026   37.8   3,206   465   41.1 
Other expense  (172)  (11.8)  (4,298)  (53.7)  (3,904)  (566)  (50.1)
Loss before income tax  (6,530)  (446.0)  (46,482)  (580.3)  (57,662)  (8,360)  (739.8)
Income tax expenses  -       (2,582)  (32.2)  (5)  (1)  (0.1)
Net loss  (6,530)  (446.0)  (49,064)  (612.5)  (57,667)  (8,361)  (739.9)

 

Year ended December 31, 2022 compared to year ended December 31, 2021

 

Revenues

 

Our revenues decreased by approximately 2.5% from RMB8.0 million for the year ended December 31, 2021 to RMB7.8 million (US$1.1 million) for the year ended at December 31, 2022. The decrease was primarily due to the decreased product sales of battery swapping stations because we could not secured enough sales of battery swapping stations in the new market regions due to insufficient business development in those regions in 2022, while the sales in established market regions had been completed in 2021. Meanwhile, the COVID-19 resurgence and lockdown measures in the fiscal year of 2022 in China slowed down the construction and installation of our battery swapping stations.

 

79

 

 

Cost of revenues

 

Our total cost of revenues remained approximately RMB5.1 million (US$0.7 million) for the years ended December 31, 2021 and 2022, respectively. Compared with fiscal year 2021, we recorded cost of sourcing services primarily included the purchase costs of batteries of RMB2.0 million (US$0.3 million) for the year ended December 31, 2022. We started to operate our battery sourcing services business in 2022.

 

Gross Profit

 

As a result of the factors set out above, our gross profit decreased by approximately 6.9% from RMB2.9 million for the year ended December 31, 2021 to RMB2.7 million (US$0.4 million) for the year ended December 31, 2022. The decreased product sales of battery swapping stations primarily led to the decrease of gross profit in 2022.

 

Sales and marketing expenses

 

Our sales and marketing expenses decreased by approximately 59.2% from RMB4.9 million for the year ended December 31, 2021 to RMB2.0 million (US$0.3 million) for the year ended December 31, 2022, primarily due to lower marketing, promotional and advertising expenses to support vehicle sourcing services and product sales in fiscal year 2022.

 

General and administrative expenses

 

Our general and administrative expenses increased slightly from RMB37.6 million for the year ended December 31, 2021 to RMB37.7 million (US$5.5 million) for the year ended December 31, 2022. The increase was primarily due to the increase in employee benefits.

 

Research and development expenses

 

Our research and development expenses significantly increased by approximately 74.1% from RMB5.4 million for the year ended December 31, 2021 to RMB9.4 million (US$1.4 million) for the year ended December 31, 2022, primarily due to the increased UOTTA technology innovation activities related to research and development programs.

 

Allowance for doubtful accounts

 

The allowance for doubtful debt was recognized as nil and RMB9.8 million (US$1.4 million) for the years ended December 31, 2021 and 2022, respectively. The increase was primarily due to the impact of potential uncollectible amounts for advances to suppliers and other current assets for the year ended December 31, 2022 based on the results of our estimation of collectability.

 

Interest income

 

Our interest income was primarily due to interest income generated from our loans to a third party. Our interest income decreased by approximately 87.5% from RMB0.4 million for the year ended December 31, 2021 to RMB0.05 million (US$0.007 million) for the year ended December 31, 2022.

 

Interest expenses

 

Our interest expenses increased by approximately 14.3% from RMB0.7 million for the year ended December 31, 2021 to RMB0.8 million (US$0.1 million) for the year ended December 31, 2022, primarily due to interest expenses generated from our long-term borrowings and loan payables in the fiscal year 2022.

 

Other income

 

We recorded other income of approximately RMB3.0 million and RMB3.2 million (US$0.5 million) for the years ended December 31, 2021 and 2022, respectively. Other income in the fiscal year 2022 was mainly due to the increased government grant and compensation income.

 

80

 

 

Other expenses

 

The other expenses decreased from RMB4.3 million for the year ended December 31, 2021 to RMB3.9 million (US$0.6 million) for the year ended December 31, 2022, primarily due to the decreased investment loss offset by the increased loss on disposal of fixed assets incurred in fiscal year 2022.

 

Income tax expenses

 

We recorded income tax expenses of approximately RMB2.6 million and RMB0.05 million (US$0.01 million) for the years ended December 31, 2021 and 2022, respectively. The decrease was primarily due to the decrease of taxable income generated from operations of our subsidiaries in China.

 

Net loss

 

As a result of the foregoing, we incurred a net loss of RMB49.1 million and RMB57.7 million (US$8.4 million) for the years ended December 31, 2021 and 2022, respectively.

 

Year ended December 31, 2021 compared to year ended December 31, 2020

 

Revenues

 

Our revenues increased from RMB1.5 million in 2020 to RMB8.0 million in 2021. The growth of our revenues was primarily driven by the significant increase in the sales of battery swapping stations in 2021, which was in line with our strategy shifting from the vehicle sourcing business to the development of our proprietary battery-swapping technology. Our net revenues generated from souring services remained relatively stable at approximately RMB1.4 million in each of fiscal years of 2020 and 2021, mainly due to the combined effects of (i) the decrease of our commission rate that we charged our SME dealers in 2021 in order to maintain our key sales channel; (ii) the increase of the number of car units we sourced and delivered to our customers in fiscal year 2021 as compared to 2020; and (iii) the substantial increase in the number of customers in our sourcing networks in fiscal year 2021.

 

Cost of revenues

 

Our total cost of revenues increased by 100% from nil for the year ended December 31, 2020 to RMB5.1 million for the year ended December 31, 2021, which was in line with the increase of our revenues generated from the sales of battery swapping stations.

 

Sales and marketing expenses

 

Our sales and marketing expenses increased from RMB3.0 million in 2020 to RMB4.9 million in 2021, primarily due to (i) higher marketing, promotional and advertising expenses to support vehicle sourcing services and product sales; and (ii) the expansion of our sales network and associated personnel costs recognized in 2021.

 

General and administrative expenses

 

Our general and administrative expenses significantly increased from RMB14.1 million in 2020 to RMB37.6 million in 2021, primarily due to (i) increase in labor cost and associated social insurance, (ii) increase in professional service fees incurred for capital raising and legal affairs, (iii) the expansion of our administrative associated personnel cost, (iv) increase in operating and lease expenses for offices, and (v) office utilities expenses recognized in 2021.

 

Research and development expenses

 

Our research and development expenses significantly increased from RMB111 thousand in 2020 to RMB5.4 million in 2021, primarily due to more investment in human resources and UOTTA technology related research and development programs.

 

81

 

 

Interest income

 

Our interest income increased from RMB436 thousand in 2020 to RMB437 thousand in 2021, primarily due to the interest income generated from our loans to a third party.

 

Interest expenses

 

Our interest expenses increased from RMB0.5 million in 2020 to RMB0.7 million in 2021, primarily due to the interest expenses generated from our long-term borrowings and loan payables.

 

Other income

 

Our other income primarily consists of government subsidies that are not contingent upon our further actions or performance. We recorded other income of RMB3.0 million in 2021, as compared to RMB9.8 million in 2020, primarily due to a decrease in the government subsidies we received.

 

Other expenses

 

Other expense is primarily due to the dissolution of a subsidiary in 2021. We recorded other expenses of RMB4.3 million in 2021, as compared to RMB172 thousand in 2020, primarily because of the loss on disposal of a subsidiary in 2021.

 

Net loss

 

As a result of the foregoing, we incurred a net loss of RMB49.1 million in 2021, as compared to RMB6.5 million in 2020.

 

B.Liquidity and Capital Resources

 

Our primary source of liquidity historically has been cash generated from our business operations, bank loans, equity contributions from our shareholders and borrowings, which have historically been sufficient to meet our working capital and capital expenditure requirements.

 

As of December 31, 2021 and 2022, our cash and cash equivalents and restricted cash were RMB25.7 million and RMB5.9 million (US$0.9 million), respectively. Our cash and cash equivalents primarily consist of cash on hand and highly liquid investments placed with banks, which are unrestricted to withdrawal and use and which have original maturities of three months or less.

 

In fiscal year of 2021, a loan agreement remained between us and banks in the PRC. The principal amount under the long-term loan agreement is RMB10 million, bearing a weighted average interest rate of 6.87% per annum and a term of three years, and was denominated in RMB.

 

We believe that our existing cash and cash equivalents, anticipated cash raised from financings, and anticipated cash flow from operations, together with the net proceeds from our initial public offering in April 2023, will be sufficient to meet our anticipated cash needs for the next 12 months from the date of this annual report. The exact amount of proceeds we use for our operations and expansion plans will depend on the amount of cash generated from our operations and any strategic decisions we may make that could alter our expansion plans and the amount of cash necessary to fund these plans.

 

We may, however, decide to enhance our liquidity position or increase our cash reserve for future investments through additional capital and finance funding. We may need additional cash resources in the future if we experience changes in business conditions or other developments, or if we find and wish to pursue opportunities for investments, acquisitions, capital expenditures or similar actions. If we determine that our cash requirements exceed the amount of cash and cash equivalents we have on hand at the time, we may seek to issue equity or debt securities or obtain credit facilities. The issuance and sale of additional equity would result in further dilution to our shareholders. The incurrence of indebtedness would result in increased fixed obligations and could result in operating covenants that would restrict our operations. We cannot assure you that financing will be available in amounts or on terms acceptable to us, if at all.

 

82

 

 

Our ability to manage our working capital, including receivables and other assets and liabilities and accrued liabilities, may materially affect our financial condition and results of operations.

 

The following table sets forth a summary of our cash flows for the years presented:

 

  For the Years Ended December 31, 
  2021  2022 
  RMB  RMB  US$ 
  (in thousands) 
Summary Consolidated Cash Flow:         
Net cash used in operating activities  (82,229)  (12,892)  (1,870)
Net cash used in investing activities  (14,759)  (11,387)  (1,650)
Net cash (used in) provided by financing activities  (4,003)  4,500   653 
Net decrease in cash and cash equivalents and restricted cash  (100,991)  (19,779)  (2,867)
Cash and cash equivalents and restricted cash, at beginning of year  126,678   25,687   3,724 
Cash and cash equivalents and restricted cash, at end of year  25,687   5,908   857 

 

Operating Activities

 

Our net cash used in operating activities decreased from RMB82.2 million for the year ended December 31, 2021 to RMB12.9 million (US$1.9 million) for the year ended December 31, 2022. We expect to optimize our net operating cash outflows position by taking advantage of (i) diversification of our product mix, which leads to higher average sales price in the long run and economies of scale; and (ii) our delivery volume ramp-up for battery-swapping stations which leads to higher manufacturing efficiency and economies of scale, as well as stronger bargaining power with suppliers. As mentioned above we developed three new revenue streams to enhance the cash inflow generated from operating activities. Furthermore, in fiscal year 2022, we incurred significant operating expenses to develop new UOTTA-powered EV models and UOTTA technology. We will continue to invest in our technology development and branding and marketing activities to attract customers and our cash flow may fluctuate. As our scale expands and our brand becomes more well-known, the operating expenses are not expected to increase proportionately to our revenues and the operating expenses as a percentage of revenues are expected to decrease, which will further improve our net operating cash outflows position.

 

Net cash used in operating activities was RMB12.9 million (US$1.9 million) for the year ended December 31, 2022, primarily due to a net loss of RMB57.7 million (US$8.4 million), adjusted to add back (i) depreciation and amortization of property and equipment and intangible assets of RMB2.1 million (US$0.3 million); (ii) amortization of right-of-use assets of RMB5.6 million (US$0.8 million); (iii) a provision for doubtful accounts of RMB9.8 million (US$1.4 million); and (iv) a loss on lease termination of right-of-use assets of RMB1.8 million (US$0.3 million). The amount was further adjusted by changes in itemized balances of operating assets and liabilities that have a negative effect on cash flow, including primarily (i) an increase in accounts receivable of RMB1.4 million (US$0.2 million) in relation to providing sourcing services and sales of battery-swapping stations; (ii) an increase in other current assets of RMB23.0 million (US$3.3 million) due to the increased loans to third parties; and (iii) a decrease in advance from customers of RMB50.4 million (US$7.3 million) due to the decreased purchase from our vehicle sourcing suppliers as a result of the decreased vehicle sourcing revenue in 2022, as well as certain changes in itemized balances of operating assets and liabilities that have a positive effect on cash flow, including, primarily (i) a decrease in inventory of RMB7.8 million (US$1.1 million); (ii) a decrease in advances to suppliers of RMB61.1 million (US$8.9 million) due to the extension of payable recoverable period with the suppliers; and (iii) an increase in accrued expenses and other current liabilities of RMB32.2 million (US$4.7million) primarily in relation to the increased loans from a third party and the potential refundable government grant.

 

Net cash used in operating activities was RMB82.2 million in 2021, primarily due to a net loss of RMB49.1 million, adjusted to add back depreciation and amortization of property and equipment and intangible assets of RMB1.8 million and amortization of right-of-use assets of RMB3.4 million. The amount was further adjusted by changes in itemized balances of operating assets and liabilities that have a negative effect on cash flow, including primarily (i) an increase in inventory of RMB13.3 million in relation to materials for battery-swapping stations production; and (ii) an increase in advance to suppliers of RMB71.1 million in relation to prepayments to third-party suppliers for certain key materials, as well as certain changes in itemized balances of operating assets and liabilities that have a positive effect on cash flow, including primarily (i) an increase in accounts payable of RMB8.5 million in relation to the grace period we enjoyed for the payments payable to third-party suppliers; (ii) an increase in accruals and other liabilities of RMB2.2 million primarily in relation to our marketing events; and (iii) an increase in advance from customers of RMB45.0 million, primarily in relation to prepayments received from customers for the purchase of our battery-swapping stations.

 

83

 

 

Investing Activities

 

Net cash used in investing activities for the year ended December 31, 2022 was RMB11.4 million (US$1.7 million), mainly due to the increase of property and equipment purchase of RMB7.8 million (US$1.1 million), and the payments of loans to the third parties of RMB3.9 million (US$0.6 million).

 

Net cash used in investing activities for the year ended December 31, 2021 was RMB14.8 million, mainly attributable to (i) purchase of property and equipment of RMB9.6 million; (ii) purchase of intangible assets of RMB1.4 million, (iii) payment of loans to third parties of RMB17.0 million; (iv) cash received from a third party for repayment of a loan in the principal amount of RMB3.6 million; and (v) cash received for the return of long-term investments of RMB10.0 million.

 

Financing Activities

 

Net cash provided by financing activities for the year ended December 31, 2022 was RMB4.5 million (US$0.7 million), mainly due to the proceeds of capital contribution by a shareholder of RMB5.0 million (US$0.7 million) and partially offset by the redemption of long-term bank borrowing of RMB0.5 million (US$0.07 million).

 

Net cash used in financing activities for the year ended December 31, 2021 was RMB4.0 million (US$0.6 million), mainly attributable to proceeds from (i) capital contribution by shareholders of RMB1.0 million (US$0.1 million); and (ii) a long-term bank loan of RMB10.0 million (US$1.5 million), and repayments of (i) a short-term bank loan of RMB3.0 million (US$0.4 million); and (ii) a portion of a convertible note of RMB13.0 million (US$1.9 million).

 

Holding Company Structure

 

U Power Limited, our holding company, has no material operations of its own. We conduct our operations primarily through our subsidiaries in the PRC. As a result, U Power Limited’s ability to pay dividends depends upon dividends paid by our subsidiaries in the PRC. If our existing PRC subsidiaries or any newly formed ones incur debt on their own behalf in the future, the instruments governing their debt may restrict their ability to pay dividends to us. In addition, our subsidiaries in China are permitted to pay dividends to us only out of their retained earnings, if any, as determined in accordance with PRC accounting standards and regulations. Under PRC law, each of our subsidiaries in China is required to set aside at least 10% of its after-tax profits each year, if any, to fund certain statutory reserve funds until such reserve funds reach 50% of its registered capital. In addition, our subsidiaries in China may allocate a portion of its after-tax profits based on PRC accounting standards to enterprise expansion funds and staff bonus and welfare funds at its discretion. The statutory reserve funds and the discretionary funds are not distributable as cash dividends. Remittance of dividends by a wholly foreign-owned company out of China is subject to examination by the banks designated by SAFE. Our PRC subsidiaries have not paid dividends and will not be able to pay dividends until they generate accumulated profits and meet the requirements for statutory reserve funds.

 

Borrowings

 

The following table sets forth the breakdown of our borrowings as of the dates indicated:

 

  As of December 31, 
  2021  2022 
  RMB  RMB  US$ 
  (in thousands) 
Long-term bank borrowing, current portion  1,000   -   - 
Long-term bank borrowing, non-current portion  9,000   10,000   1,450 
   10,000   10,000   1,450 

 

84

 

 

On December 13, 2021, Youxu Zibo entered into a bank facility agreement with Bank of Qishang, a commercial bank in China, pursuant to which Youxu Zibo was entitled to borrow a loan of RMB10.0 million (US$1.5 million) for a period of three years with an annual interest rate of 6.87% for working capital needs. Youxu Zibo drew down the amount in full.

 

Capital Expenditures

 

We made capital expenditures of RMB11.0 million and RMB7.8 million (US$1.1 million) for the years ended December 31, 2021 and 2022, respectively. Our capital expenditures were mainly used for (i) procurement of equipment, such as manufacturing equipment, computer and network equipment; (ii) addition of intangible assets such as software; and (iii) battery-swapping station construction factories. We plan to fund our future capital expenditures with our existing cash balance and proceeds from our initial public offering in April 2023. We will continue to make capital expenditures to meet the expected growth of our business.

 

Contractual Obligations

 

The following table sets forth our contractual obligations as of December 31, 2022:

 

  Payment due by period 
  Total  Less than
1 year
  1-3 years  3-5 years  More than
5 years
 
  RMB  US$             
                   
Long-term bank borrowings (i)  10,000   1,450   -   10,000   -   - 
Operating lease liabilities (ii)  6,485   940   1,696   1,785   1,991   1,013 
Loan payable to WuYi Transportation Construction (iii)  6,500   942   6,500   -   -   - 
Payables to Ningbo Meishan Bonded Port Zone Chenhui Investment Partnership Enterprise (Limited Partnership) (iv)  1,281   186   1,281   -   -   - 
Total  24,266   3,518   9,477   11,785   1,991   1,013 

 

(i)Our commitment for long-term bank borrowings as of December 31, 2022 is discussed in Note 13 BANK BORROWINGS to the consolidated financial statements included elsewhere in this annual report.

 

(ii)Our commitment for minimum lease payments under the remaining operating leases as of December 31, 2022 is discussed in Note 15 LEASES to the consolidated financial statements included elsewhere in this annual report.

 

(iii)Our commitment for loan payable to WuYi Transportation Construction as of December 31, 2022 is discussed in Note 16 LOAN PAYABLES and Note 23 SUBSEQUENT EVENTS to the consolidated financial statements included elsewhere in this annual report.

 

(iv)Our commitment for the payables to Ningbo Meishan Bonded Port Zone Chenhui Investment Partnership Enterprise (Limited Partnership) as of December 31, 2022 is discussed in Note 23 SUBSEQUENT EVENTS to the consolidated financial statements included elsewhere in this annual report.

 

Other than as shown above, we did not have any significant capital and other commitments, long-term obligations or guarantees as of December 31, 2022.

 

Off-Balance Sheet Arrangements

 

We have not entered into any off-balance sheet financial guarantees or other off-balance sheet commitments to guarantee the payment obligations of any third parties, except for the following:

 

From August 2021 to November 2021, Youguan Financial Leasing provided a total of RMB6.0 million (US$0.9 million) guarantee to its five customers who entered into two five-year guarantees, one three-year guarantee and two four-year guarantees. As of the date of this annual report, loans repayments by these five customers are made on monthly basis.

 

We have not entered into any derivative contracts that are indexed to our shares and classified as shareholder’s equity or that are not reflected in our consolidated financial statements. Furthermore, we do not have any retained or contingent interest in assets transferred to an unconsolidated entity that serves as credit, liquidity or market risk support to such entity. We do not have any variable interest in any unconsolidated entity that provides financing, liquidity, market risk or credit support to us or engages in leasing, hedging or product development services with us.

 

B.Research and Development, Patents and Licenses, etc.

 

See “Item 4. Information on the Company - B. Business Overview - Intellectual Property.”

 

85

 

 

C.Trend Information

 

Other than as described elsewhere in this annual report, we are not aware of any trends, uncertainties, demands, commitments or events that are reasonably likely to have a material adverse effect on our revenues, income from continuing operations, profitability, liquidity or capital resources, or that would cause our reported financial information not necessarily to be indicative of future operating results or financial condition.

 

D.Critical Accounting Policies and Estimates

 

An accounting policy is considered critical if it requires an accounting estimate to be made based on assumptions about matters that are highly uncertain at the time such estimate is made, and if different accounting estimates that reasonably could have been used, or changes in the accounting estimates that are reasonably likely to occur periodically, could materially impact the consolidated financial statements.

 

We prepare our consolidated financial statements in conformity with U.S. GAAP, which requires us to make judgments, estimates and assumptions. We continually evaluate these estimates and assumptions based on the most recently available information, our own historical experiences and various other assumptions that we believe to be reasonable under the circumstances. Since the use of estimates is an integral component of the financial reporting process, actual results could differ from our expectations as a result of changes in our estimates. Some of our accounting policies require a higher degree of judgment than others in their application and require us to make significant accounting estimates.

 

The following descriptions of critical accounting policies, judgments and estimates should be read in conjunction with our consolidated financial statements and other disclosures included in this annual report. When reviewing our consolidated financial statements, you should consider (i) our selection of critical accounting policies, (ii) the judgments and other uncertainties affecting the application of such policies and (iii) the sensitivity of reported results to changes in conditions and assumptions.

 

See our consolidated financial statements and related notes included elsewhere in this annual report for a description of other significant accounting policies.

 

Revenue recognition

 

Under ASC 606, Revenue from Contracts with Customers, we recognize revenue when a customer obtains control of promised goods or services and recognizes in an amount that reflects the consideration which the entity expects to receive in exchange for those goods or services.

 

We recognized revenue according to the following five-step revenue recognition criteria based on ASC 606: (1) identify the contract with a customer; (2) identify the performance obligations in the contract; (3) determine the transaction price; (4) allocate the transaction price; and (5) recognize revenue when or as the entity satisfies a performance obligation.

 

We recognize revenue when or as the control of the goods or services is transferred to a customer. Depending on the terms of the contract and the laws that apply to the contract, control of the goods and services may be transferred over time or at a point in time. Control of the goods and services is transferred over time if our performance:

 

(i)provides all of the benefits received and consumed simultaneously by the customer;

 

(ii)creates and enhances an asset that the customer controls as we perform; or

 

(iii)does not create an asset with an alternative use to the Group and the Group has an enforceable right to payment for performance completed to date. If control of the goods and services transfers over time, revenue is recognized over the period of the contract by reference to the progress towards complete satisfaction of that performance obligation. Otherwise, revenue is recognized at a point in time when the customer obtains control of the goods and services.

 

If control of the goods and services transfers over time, revenue is recognized over the period of the contract by reference to the progress towards complete satisfaction of that performance obligation. Otherwise, revenue is recognized at a point in time when the customer obtains control of the goods and services.

 

86

 

 

Contracts with customers may include multiple performance obligations. For such arrangements, we allocate revenue to each performance obligation based on our relative standalone selling price. We generally determine standalone selling prices based on the prices charged to customers. If the standalone selling price is not directly observable, it is estimated using expected cost plus a margin or adjusted market assessment approach, depending on the availability of observable information. Assumptions and estimations have been made in estimating the relative selling price of each distinct performance obligation, and changes in judgments on these assumptions and estimates may impact the revenue recognition.

 

When either party to a contract has performed, we present the contract in the consolidated balance sheets as a contract asset or a contract liability, depending on the relationship between the entity’s performance and the customer’s payment.

 

A contract asset is our right to consideration in exchange for goods and services that we have transferred to a customer. A receivable is recorded when we have an unconditional right to consideration. A right to consideration is unconditional if only the passage of time is required before payment of that consideration is due.

 

If a customer pays consideration or we have a right to an amount of consideration that is unconditional, before we transfer a good or service to the customer, we present the contract liability when the payment is made, or a receivable is recorded (whichever is earlier). A contract liability is our obligation to transfer goods or services to a customer for which we have received consideration (or an amount of consideration is due) from the customer.

 

Sourcing services

 

We generate revenues from the vehicle sourcing business and battery sourcing business.

 

With respect to the battery sourcing business, we act as a principal, as being able to fully control relevant risks and benefits during the whole business, as indicated by the fact that we can decide the selling price, have a right to recall the product and cease the transaction, and bear relevant risks of damage and loss prior to the delivery of battery to the customer. The sales of battery sourcing revenues are recognized on a gross basis at a point in time when the control of the battery pack is transferred to the customer.

 

For vehicle sourcing business, we charge service fees from our customers for their purchase of vehicles, where we are generally acting as an agent and our performance obligation is to purchase the specified vehicles for our customers. We charge the customers a commission that is calculated based on the purchase price of each purchase order. Vehicle sourcing service revenues are recognized on a net basis at the point in time when the service of purchase of the specified vehicles for our customers is completed, i.e., the specified vehicle for our customers is delivered. Payments are typically received in advance and are accounted for as contract liabilities until delivery, at which point the receipt in advance from customers is offset with the prepayment to the supplier and the difference representing the commission is recognized as revenue.

 

Product sales

 

We generate revenues from sales of battery swapping stations. We identify the users who purchase battery swapping stations as our customers. The revenue for battery swapping station sales is recognized at a point in time when the control of the product is transferred to the customer.

 

Battery swapping services

 

We also generate revenues from providing battery swapping services to vehicle drivers and the station control system upgrading services to the battery-swapping station owners. We identify the vehicle drivers who need the services of battery swapping and the owners of battery swapping stations that the Group has sold to who have demands for the station control system upgrading services as our customers.

 

We charge the battery swapping service fees from our customers based on vehicle miles traveled. However, as usually, the swapped battery will be immediately used after the payments by customers for driving and the power consumption of vehicles will be fast, we ignore the time interval between the timing of payment in advance by customers and the usage life of the swapped battery. The revenue generated from battery swapping services to vehicle drivers is recognized at a point in time when the Group received the payment from vehicle drivers.

 

The revenue generated from the station control system upgrading service is recognized over time based on a straight-line method.

 

87

 

 

Inventories

 

Inventories, consisting of raw materials, products available for sale, are stated at the lower of cost or net realizable value. Costs of inventory are determined using the first-in-first-out method. We record inventory reserves for obsolete and slow-moving inventory. Inventory reserves are based on inventory obsolescence trends, historical experience and application of the specific identification method. We recognized nil and RMB0.2 million (US$0.03 million) of inventory impairment for the years ended December 31, 2021 and 2022, respectively.

 

Impairment of long-lived assets

 

We evaluate our long-lived assets, including property, equipment, software, and right-of-use assets with finite lives, for impairment whenever events or changes in circumstances, such as a significant adverse change to market conditions that will impact the future use of the assets, indicate that the carrying amount of an asset may not be fully recoverable. When these events occur, we evaluate the recoverability of long-lived assets by comparing the carrying amounts of the assets to the future undiscounted cash flows expected to result from the use of the assets and their eventual disposition. If the sum of the expected undiscounted cash flows is less than the carrying amounts of the assets, we recognize an impairment loss based on the excess of the carrying amounts of the assets over their fair value. Fair value is generally determined by discounting the cash flows expected to be generated by the assets, when the market prices are not readily available. There was no impairment of long-lived assets recognized for the years ended December 31, 2021 and 2022.

 

Long-term investments

 

Our long-term investments mainly include equity investments in entities. Investments in entities in which we can exercise significant influence and holds an investment in voting common stock or in-substance common stock (or both) of the investee but does not own a majority equity interest or control are accounted for using the equity method of accounting in accordance with ASC topic 323, Investments - Equity Method and Joint Ventures (“ASC 323”). Under the equity method, we initially record our investments at fair value. We subsequently adjust the carrying amount of the investments to recognize our proportionate share of each equity investee’s net income or loss into earnings after the date of investment. We evaluate the equity method investments for impairment under ASC 323. An impairment loss on the equity method investments is recognized in earnings when the decline in value is determined to be other-than-temporary.

 

Leases

 

We account for lease under ASC Topic 842, Leases. We determine if an arrangement is or contains a lease at inception. Right-of-use assets and liabilities are recognized at lease commencement date based on the present value of remaining lease payments over the lease terms. We consider only payments that are fixed and determinable at the time of lease commencement.

 

At the commencement date, the lease liability is recognized at the present value of the lease payments not yet paid, discounted using the interest rate implicit in the lease or, if that rate cannot be readily determined, our incremental borrowing rate for the same term as the underlying lease. The right-of-use asset is recognized initially at cost, which primarily comprises the initial amount of the lease liability, plus any initial direct costs incurred. All right-of-use assets are reviewed for impairment annually. There was no impairment for right-of-use lease assets as of December 31, 2021 and 2022. We recorded a loss on lease termination of right-of-use assets of nil and RMB1.8 million (US$0.3 million) for the years ended December 31, 2021 and 2022, respectively.

 

Operating lease assets are included within “right-of-use assets - operating lease”, and the corresponding operating lease liabilities are included within “operating lease liabilities” on the consolidated balance sheets as of December 31, 2021 and 2022, respectively.

 

Recent Accounting Pronouncements

 

For a summary of recently issued accounting pronouncements, see Note 2 to the consolidated financial statements included elsewhere in this annual report.

 

88

 

 

Item 6. DIRECTORS, SENIOR MANAGEMENT AND EMPLOYEES

 

A. Directors and Senior Management

 

The following table sets forth information regarding our directors and executive officers as of the date of this annual report. The business address of all of our directors and executive officers is 2F, Zuoan 88 A, Lujiazui, Shanghai, People’s Republic of China.

 

Directors and Executive Officers Age Position/Title
Jia Li 50 Chief Executive Officer, Director, and Chairman of the Board of Directors
Bingyi Zhao 41 Chief Financial Officer and Director
Xiaochun Li 49 Independent Director
Quanshi Chen 78 Independent Director
Bo Lyu 45 Independent Director

 

The following is a brief biography of each of the executive officers and directors listed above:

 

Mr. Jia Li has served as the chairman of the board of directors and chief executive officer of the Company since June 2021. Mr. Li founded our operative subsidiary, Youpin Automobile Service Group Co., Ltd., in July 2013, and has served as executive director of Youpin Automobile Service Group Co., Ltd. since May 28, 2014. He has over 20 years of business experience in sales and marketing, and over 15 years in management in the automotive industry and the financial industry. From January 2011 to November 2013, Mr. Li was the vice president at SAIC-GMAC Automotive Finance Co., Ltd.. From October 2009 to December 2010, Mr. Li served as the vice president of Siemens Ltd., China, of its SIS North East Asia Financial Leasing services. From February 2009 to April 2009, Mr. Li worked at Hewlett-Packard Financial Leasing Co., Ltd. in China. From August, 1999 to January, 2009. Mr. Li holds a Master of Engineering degree in Computer Information Processing from Chinese Academy of Sciences, an Executive Master of Business Administration degree from Maastricht School of Management, and a Master of Finance from Renmin University of China.

 

Ms. Bingyi Zhao has served as the chief financial officer and a director of the Company since February 2022. Ms. Zhao has over 10 years of experience in the financial sector. She has served as the chief executive officer of our operative subsidiary, Youpin Automobile Service Group Co., Ltd., since July, 2018. From November 2015 to April 2018, Ms. Zhao was the President of Investment Fund Division at Shanghai Huayue Equity Investment Management Co., Ltd, whose LP is a listed company in Hong Kong. From 2012 to 2014, she served as the general manager at Shanghai Kaihong Petroleum Holding Group, a member of the Shanghai Petroleum and Natural Gas Trading Center. From 2011 to 2012, Ms. Zhao was a senior consultant at the Plain Law Firm. From December 2008 to June 2010, Ms. Zhao worked at HSBC Bank (China) Company Limited. From April 2007 to October 2008, Ms. Zhao worked at Citigroup Data Processing (Shanghai) Co., Ltd. Ms. Zhao obtained her Bachelor’s degree in Finance from East China University of Political Science and Law in 2004.

 

Ms. Xiaochun Li is an independent director. Ms. Li has over 20 years of experience in treasury management at international enterprises. Since October 2020, Ms. Li has served as the director of Business Treasury at Nouryon Chemicals B.V., a global specialty chemicals company. From January 2007 to October 2007, Ms. Li served as the China regional Treasurer of Nokia Siemens Networks. From October 2003 to November 2006, Ms. Li was financial treasury manager at Siemens Financial Services Ltd. From May 2000 to September 2003, Ms. Li worked as a senior treasury analyst at Hewlett-Packard Enterprise (China) Co., Ltd. Ms. Li holds a Bachelor’s degree in Accounting and Auditing from Shanghai University of Finance and Economics, and earned a Master’s degree in Business Administration at a program offered jointly by Shanghai Fudan University and BI Norwegian Business School.

 

89

 

 

Mr. Quanshi Chen is an independent director. Mr. Chen served as a professor and PhD tutor at the College of Vehicles and Mobility, Tsinghua University from March 1970 to September 2010, and the honorary director of the Electric Vehicle Branch of the Chinese Academy of Automotive Engineers since May, 1997. Mr. Chen obtained his Bachelor’s degree in automotive engineering at Tsinghua University in March 1970, and served at the Department of Automotive Engineering from 1970 to 2010 in multiple roles, including the department chairperson from October 1994 to December 1997, the deputy director of the Automobile Research Institute at Tsinghua University from January 1998 to January 2004, and the vice dean of the School of Mechanical Engineering from July 1996 to September 2001. Mr. Chen also has served as the director of the Electric Vehicle Branch of Chinese Society of Automotive Engineers from 1998 to October 2018, and the deputy director of Electric Vehicle Branch, Chinese National Automobile Standardization Technical Committee from October 1997 to December 2014. Mr. Chen served as the deputy director of the State Key Laboratory of Automobile Safety and Energy Conservation from July 2001 to December 2006. He has been serving as a consultant for the Chinese National Automobile Standardization Technical Committee, Electric Vehicles Technology Sub-Committee since January 2015. His research focuses on the technological developments of electric vehicles, hybrid vehicles, and fuel cell vehicles. He has published over 30 papers in major national and international journals and conferences. Currently, Mr. Chen also serves as an independent director at Chongqing Changan Automobile Co., Ltd., a company listed on the main board of Shenzhen Stock Exchange, and Shenzhen Daotong Technology Co., Ltd., a company listed on the Science and Technology Innovation Board of the Shanghai Stock Exchange.

 

Mr. Bo Lyu is an independent director. Mr. Lyu has over 10 years of experience in corporate financing and public company management. From November 2021, Mr. Lyu has served as the chief financial officer of Heyu Biological Technology Corporation. From August 2020 to October 2021, Mr. Lyu served as financial controller of Building Dreamstar Technology Inc. From December 2017 to April 2019, Mr. Lyu served as the board secretary of Dragon Victory International Limited (Nasdaq: LYL). From 2014 to August 2017, Mr. Lyu served as the board secretary of Hailiang Education Group Inc. (Nasdaq: HLG). From 2009 to 2013, Mr. Lyu worked as an investment manager at Hailiang Group Co. Ltd., the then-parent company of Hailiang Education Group Inc., Zhejiang Hailiang Co. Ltd. (SSE Listed: 002203), and Hailiang International Holding Co. Ltd. (HKSE listed: 02336). Mr. Lyu holds a Bachelor’s degree in International Investment from Wuhan University, and a Master’s degree in Finance from the National Economics Department of Albert-Ludwigs-Universität Freiburg. He also holds the Certificate of Board Secretary from Shenzhen Stock Exchange and is a CFA II candidate.

 

Board Diversity

 

The table below provides certain information regarding the diversity of our board of directors as of the date of this annual report.

 

Board Diversity Matrix
Country of Principal Executive Offices:China
Foreign Private IssuerYes
Disclosure Prohibited under Home Country LawNo
Total Number of Directors5
 FemaleMale

Non-

Binary

Did Not
Disclose
Gender
Part I: Gender Identity 
Directors2300
Part II: Demographic Background 
Underrepresented Individual in Home Country Jurisdiction0
LGBTQ+0
Did Not Disclose Demographic Background0

  

Family Relationships

 

None of our directors or executive officers has a family relationship as defined in Item 401 of Regulation S-K.

 

90

 

 

Controlled Company

 

Mr. Jia Li, our chief executive officer, director and chairman of the board of directors, currently beneficially owns approximately 70% of our issued and outstanding ordinary shares and total voting power. As a result, we are a “controlled company” within the meaning of the Nasdaq listing rules. As a controlled company, we are permitted to elect to rely on certain exemptions from the obligations to comply with certain corporate governance requirements, including:

 

 the requirement that a majority of the board of directors consist of independent directors;
   
 the requirement that our director nominees be selected or recommended solely by independent directors; and
   
 the requirement that we have a nominating and corporate governance committee and a compensation committee that are composed entirely of independent directors with a written charter addressing the purposes and responsibilities of the committees.

 

Although we do not intend to rely on the controlled company exemptions under the Nasdaq listing rules even if we are a controlled company, we could elect to rely on these exemptions in the future, and if so, you would not have the same protection afforded to shareholders of companies that are subject to all of the corporate governance requirements of Nasdaq.

 

B. Compensation

 

For the year ended December 31, 2022, we paid an aggregate of approximately RMB2.0 million in cash to our executive officers and directors and we did not pay any compensation to our non-executive directors. We have not set aside or accrued any amount to provide pension, retirement or other similar benefits to our directors and executive officers.

 

Our PRC subsidiaries are required by law to make contributions equal to certain percentages of each employee’s salary for his or her medical insurance, maternity insurance, workplace injury insurance, unemployment insurance, pension benefits through a PRC government-mandated multi-employer defined contribution plan and other statutory benefits.

 

C. Board Practices

 

Board of Directors

 

Our board of directors consists of five (5) directors. Our board of directors has determined that our three independent directors, Xiaochun Li, Quanshi Chen, and Bo Lyu, satisfy the “independence” requirements of the Nasdaq corporate governance rules.

 

Pursuant to our amended and restated articles of association, the minimum number of directors shall consist of not less than one person (exclusive of alternate directors), provided however, that the Company may by ordinary resolution, increase or reduce the limits on the number of directors. Unless removed or re-appointed, each director shall be appointed for a term expiring at the next-following annual general meeting, if any is held. At any annual general meeting held, our directors will be elected by a majority vote of shareholders eligible to vote at that meeting. At each annual general meeting, each director so elected shall hold office for a one-year term and until the election of their respective successors in office or until removed.

 

Duties of Directors

 

Under Cayman Islands law, our directors owe fiduciary duties to our company, including a duty of loyalty, a duty to act honestly, and a duty to act in good faith in what they consider to be in our best interests. Our directors must also exercise their powers only for a proper purpose. Our directors also have a duty to exercise the skills they actually possess and such care and diligence that a reasonably prudent person would exercise in comparable circumstances. It was previously considered that a director need not exhibit in the performance of his duties a greater degree of skill than what may reasonably be expected from a person of his knowledge and experience. However, English and Commonwealth courts have moved towards an objective standard with regard to the required skill and care, and these authorities are likely to be followed in the Cayman Islands.

 

91

 

 

Although under Cayman Islands law, a controlling shareholder of a Cayman Islands company does not owe fiduciary duties to the company or its minority shareholders, a controlling shareholder who serves as a director of a company owes fiduciary duties in his capacity as a director to such company, for as long as he or she serves on the company’s board of directors. Certain shareholders of our controlling shareholder serve on our board of directors and, as a result, owe the aforementioned fiduciary duties to us.

 

In fulfilling their duty of care to us, our directors must ensure compliance with our memorandum and articles of association as may be amended and restated from time to time. Our company has a right to seek damages against any director who breaches a duty owed to us. A shareholder may in certain circumstances have rights to damages if a duty owed by the directors is breached.

 

Our board of directors has all the powers necessary for managing, and for directing and supervising, our business affairs. The functions and powers of our board of directors include, among others:

 

convening shareholders’ annual general meetings and reporting its work to shareholders at such meetings;

 

declaring dividends and distributions;

 

appointing officers and determining the term of office of officers;

 

exercising the borrowing powers of our company and mortgaging the property of our company; and

 

approving the transfer of shares of our company, including the registering of such shares in our share register.

 

Terms of Directors and Executive Officers

 

Our officers are elected by and serve at the discretion of the board of directors. Our directors are not subject to a term of office and hold office until their resignation, death or incapacity, or until their respective successors have been elected and qualified or until his or her office is otherwise vacated in accordance with our amended and restated articles of association.

 

A director will also be removed from office automatically if, among other things, the director (i) becomes bankrupt or makes any arrangement or composition with his creditors, (ii) dies or is found to be or becomes of unsound mind, (iii) resigns his office by notice in writing, (iv) without special leave of absence from our board, is absent from meetings of our board for three consecutive meetings and our board resolved that his office be vacated, or (v) is removed from office pursuant to any other provisions of our amended and restated memorandum and articles of association.

 

Employment Agreements and Indemnification Agreements

 

We have entered into employment agreements with our executive officers. Each of our executive officers is employed for a continuous term unless either we or the executive officer gives prior notice to terminate such employment, or for a specified time period, or for a specified time period which will be renewed automatically unless a notice of non-renewal is given. We may terminate an executive officer’s employment for cause, at any time, without notice or remuneration, including but not limited to as a result of the executive officer’s commitments of any serious or persistent breach or non-observance of the terms and conditions of the employment, conviction of a criminal offence, fraud or dishonesty, habitual neglect of his or her duties, material misconduct being inconsistent with the due and faithful discharge of the executive officer’s material duties or material breach of internal procedures or regulations which causes damage to the Company. An executive officer may terminate his or her employment at any time with one month’s prior written notice.

 

We have entered into indemnification agreements with each of our directors and executive officers. Under these agreements, we agree to indemnify our directors and executive officers against all liabilities and expenses incurred by such persons in connection with claims made by reason of their being a director or officer of our company to the fullest extent permitted by law with certain limited exceptions.

 

92

 

 

Interested Transactions

 

A director may, subject to any separate requirement for audit committee approval under applicable law, the amended and restated memorandum and articles of association or the Nasdaq Stock Market Listing Rules, or disqualification by the chairman of the relevant board meeting, vote in respect of any contract or transaction or proposed contract or transaction in which he or she is interested, provided that the nature of the interest of any directors in such contract or transaction is disclosed by him or her at or prior to its consideration and any vote in that matter.

 

Committees of the Board of Directors

 

We have established three committees under the board of directors: an audit committee, a compensation committee and a nominating and corporate governance committee. We have adopted a charter for each of the three committees. Each committee’s members and functions are described below.

 

Audit Committee

 

Our audit committee will consist of Xiaochun Li, Quanshi Chen, and Bo Lyu.

 

The audit committee oversees our accounting and financial reporting processes and the audits of our financial statements. The audit committee is responsible for, among other things:

 

selecting our independent registered public accounting firm and pre-approving all auditing and non-auditing services performed by our independent registered public accounting firm;

 

reviewing with the independent registered public accounting firm any audit problems or difficulties and management’s response;

 

reviewing and approving all proposed related-party transactions, as defined in Item 404 of Regulation S-K under the Securities Act;

 

discussing the annual audited financial statements with management and our independent registered public accounting firm;

 

annually reviewing and reassessing the adequacy of our audit committee charter;

 

meeting separately and periodically with management and our independent registered public accounting firms;

 

reporting regularly to the full board of directors; and

 

performing such other matters that are specifically delegated to our audit committee by our board of directors from time to time.

 

Compensation Committee

 

Our compensation committee consists of Xiaochun Li, Quanshi Chen, and Bo Lyu.

 

The compensation committee assists the board in reviewing and approving the compensation structure, including all forms of compensation, relating to our directors and executive officers. Our chief executive officer may not be present at any committee meeting during which his compensation is deliberated.

 

The compensation committee is responsible for, among other things:

 

reviewing and approving, or recommending to the board for its approval, the compensation for our chief executive officer and other executive officers;

 

reviewing and recommending to the board for determination with respect to the compensation of our non-employee directors;

 

reviewing and making recommendations to the board of directors with respect to the compensation of our directors;

 

93

 

 

D. Employees

 

See “Item 4. Information on the Company — B. Business Overview — Employees.”

  

E. Share Ownership

 

The following table sets forth information with respect to the beneficial ownership, within the meaning of Rule 13d-3 under the Exchange Act, of our ordinary shares as of the date of this annual report for:

 

each of our directors and executive officers who beneficially own our ordinary shares;

 

our directors and executive officers as a group; and

 

each person known to us to own beneficially more than 5% of our ordinary shares.

 

Beneficial ownership includes voting or investment power with respect to the securities. Except as indicated below, and subject to applicable community property laws, the persons named in the table have sole voting and investment power with respect to all ordinary shares shown as beneficially owned by them. Percentage of beneficial ownership of each listed person is based on 52,500,000 ordinary shares outstanding.

 

Information with respect to beneficial ownership has been furnished by each director, officer, or beneficial owner of 5% or more of our ordinary shares. Beneficial ownership is determined in accordance with the rules of the SEC and generally requires that such person have voting or investment power with respect to securities. In computing the number of shares beneficially owned by a person listed below and the percentage ownership of such person, shares underlying options, warrants, or convertible securities held by each such person that are exercisable or convertible within 60 days of the date of this annual report are deemed outstanding, but are not deemed outstanding for computing the percentage ownership of any other person. Except as otherwise indicated in the footnotes to this table, or as required by applicable community property laws, all persons listed have sole voting and investment power for all shares shown as beneficially owned by them.

 

  Ordinary Shares
Beneficially Owned
 
  Number  Percent 
Directors and Executive Officers*:      
Jia Li(1)  37,854,400   72.10%
Bingyi Zhao(2)  1,224,500   2.33%
Xiaochun Li  0   0%
Quanshi Chen  0   0%
Bo Lyu  0   0%
         
Directors, Director Nominees and Executive Officers as a group (5 persons)  39,078,900   74.43%
         
5% Shareholders**:        
U Trend Limited(1)  15,785,900   30.07%
Upincar Limited(1)  14,943,500   28.46%
U Create Limited(1)(3)  7,125,000   13.57%
Everpine Delta Fund L.P  5,542,000   10.56%

 

 

*Unless otherwise indicated, the business address of each of the individuals is 2F, Zuoan 88 A, Lujiazui, Shanghai, People’s Republic of China.
**The principal office of each of the 5% beneficial owners, unless stated otherwise, are located at Intershore Chambers, Road Town, Tortola, British Virgin Islands; the address of Everpine Delta Fund L.P is c/o International Corporation Services Ltd., Harbour Place, 2nd floor, 103 South Church Street, P.O. Box 472, George Town, Grand Cayman KY1-1106, Cayman Islands.

 

(1)Includes: 15,785,900 ordinary shares held by U Trend Limited, a British Virgin Islands company which is 100% owned by Jia Li; 14,943,500 ordinary shares held by Upincar Limited, a British Virgin Islands company which is 100% owned by Jia Li; and 7,125,000 ordinary shares held by U Create Limited, a British Virgin Islands company which is 100% owned by Jia Li.

(2)Represents 1,224,500 ordinary shares held by U Battery Limited, a British Virgin Islands company which 100% is owned by Bingyi Zhao.

(3)On May 1, 2023, U Create Limited granted 375,000 ordinary shares of the Company to Tian Hang Group Limited as gift shares, which resulted in U Create Limited’s ordinary shares decreasing from 7,500,000 to 7,125,000.

 

We are not aware of any arrangement that may, at a subsequent date, result in a change of control of our company.

 

94

 

 

Item 7. MAJOR SHAREHOLDERS AND RELATED PARTY TRANSACTIONS

 

A. Major Shareholders

 

See “Item 6. Directors, Senior Management and Employees — E. Share Ownership.”

 

B. Related Party Transactions

 

For fiscal years 2020, 2021, and 2022, and as the date of this annual report, the related parties that transacted with the Company and their respective relationship to the Company listed as below:

 

Names of the related parties Relationship with the Group
Hangzhou Youyue Travel Technology Co., Ltd. (“Hangzhou Youyue”) An affiliate of Bingyi Zhao
Shanghai Youzhuan Commerical Information Consulting Partnership (Limited Partnership) (“Shanghai Youzhuan”) An affiliate of Jia Li
Ningbo Youheng Automobile Service Co., Ltd. (“Ningbo Youheng Automobile”) An affiliate of Jia Li
Zhejiang Youxiaodian Automobile Service Co., Ltd. (“Zhejiang Youxiaodian”) An affiliate of Jia Li
Qingshan Wei Controlling shareholder of U Power Limited
Youjia Technology (Shanghai) Co., Ltd. (“Youjia Technology”) An affiliate of Jia Li
Shanghai Youpinsuoer New Energy Technology Co., Ltd. (“Shanghai Youpinsuoer”) An affiliate of Jia Li
Jia Li Controlling shareholder, Director and CEO of U Power Limited
Bingyi Zhao Director and Chief Financial Officer of U Power Limited
Shandong Youyidian Automobile Technology Co., Ltd. (“Shandong Youyidian”) An affiliate of Jia Li
Youche Jingpin E-commerce (Shanghai) Co., Ltd. (“Youche Jingpin”) An affiliate of Jia Li
Shanghai Youcang Business Consulting Partnership (Limited Partnership) (“Shanghai Youcang”) An affiliate of Jia Li

 

(a)Amounts due from related parties

 

  As of December 31, 
  2020  2021  2022 
  RMB  RMB  RMB  US$ 
Youche Jingpi(1)  20,190   20,200   20,200   2,929 
Shanghai Youcang(2)  14,869   14,869   100,000   14,499 
Hangzhou Youyue(3)  60,480   60,480   -   - 
Shanghai Youzhuan(4)  785   785   -   - 
Ningbo Youheng Automobile(5)  8,950   8,950   -   - 
Zhejiang Youxiaodian(6)  55,493   55,952   -   - 
Qingshan Wei(7)  -   36,599   -   - 
Youjia Technology(8)  -   1,110   -   - 
Shanghai Youpinsuoer(9)  -   5,000   -   - 
   160,767   203,945   120,200   17,428 

 

(1)Amounts due from Youche Jingpin representing the receivables of Youpin for Youche Jingpin’s rent and corporate service fees in November 2017 and February 2018. As of the date of this annual report, the outstanding balance has not been collected.

(2)Amounts due from Shanghai Youcang as of December 31, 2020 and 2021 representing a three-year interest-free loan provided to Shanghai Youcang by SY Digital Tech in December 2019 for its operation purpose, with an original principal amount of RMB0.1 million. Shanghai Youcang fully repaid the balance in 2022.

 

Amounts due from Shanghai Youcang as of 2022 representing the advances paid by AHYS to Shanghai Youcang regarding to the equity transfer of 24.11% of Youpin remitted in May 2022. As of the date of the annual report, the full outstanding balance has not been collected.

 

(3)Amounts due from Hangzhou Youyue as of December 31, 2020 and 2021 representing a two-year interest-free loan provided to Hangzhou Youyue by Youguan Financial Leasing in April 2020 for its operation purpose, with an original principal amount of RMB0.6 million. The balance was fully collected in 2022. As the rights and obligations were from different contracts, the amount due from Hangzhou Youyue wasn’t intended to be set off with amounts due to Hangzhou Youyue.

(4)Amounts due from Shanghai Youzhuan as of December 31, 2020 and 2021 representing the advances paid by Youguan Financial Leasing to Shanghai Youzhuan for office supplies in June 2019. The balance was fully settled in 2022.

(5)Amounts due from Ningbo Youheng Automobile as of December 31, 2020 and 2021 representing the advances paid by Youguan Financial Leasing to Ningbo Youheng Automobile for its operation purpose. The balance was fully collected in 2022.

(6)Amounts due from Zhejiang Youxiaodian as of December 31, 2020 and 2021 representing the loan provided by Youguan Financial Leasing to Zhejiang Youxiaodian for its operation purpose. As the rights and obligations were from different contracts, the amount due from Zhejiang Youxiaodian wasn’t intended to be set off with amounts due to Zhejiang Youxiaodian. The balance was fully collected in 2022.

(7)Amounts due from Qingshan Wei as of December 31, 2021 representing the advances paid to employees. The balance was fully settled in 2022.

(8)Amounts due from Youjia Technology as of December 31, 2021 representing the advances paid by SY Digital Tech to Youjia Technology for its operation purpose. The balance was fully settled in 2022.

(9)Amounts due from Shanghai Youpinsuoer as of December 31, 2021 representing the advances paid by SH Youxu to Shanghai Youpinsuoe for its operation purpose. The balance was fully settled in 2022.

95

 

 

(b)Amounts due to related parties

 

  As of December 31, 
  2020  2021  2022 
  RMB  RMB  RMB  US$ 
Jia Li(1)  -   -   228,420   33,118 
Bingyi Zhao(2)  -   -   22,602   3,277 
Zhejiang Youxiaodian(3)  139,205   70,500   -   - 
Hangzhou Youyue(4)  5,502   5,502   -   - 
Shandong Youyidian(5)  -   35,000   -   - 
   144,707   111,002   251,022   36,395 

 

(1)Amounts due to Jia Li as of December 31, 2022 representing the interest-free loan provided by Jia Li to SY Digital Tech for its operation purpose, with an original principal amount of RMB0.2 million (US$0.03 million) and a maturity date of December 31, 2024. As of the date of this annual report, the outstanding balance of this loan was RMB0.2 million (US$0.03 million).

 

(2)Amounts due to Bingyi Zhao as of December 31, 2022 representing the interest-free loan provided by Bingyi Zhao to SY Digital Tech and Youpin SD for their operation purpose, with an original principal amount of RMB0.02 million (US$0.003 million). As of the date of this annual report, the outstanding balance of this was RMB0.02 million (US$0.003 million).

 

(3)Amounts due to Zhejiang Youxiaodian as of December 31, 2020 and 2021 representing a two-year interest-free loan provided by Zhejiang Youxiaodian to SY ZJ Youguan for operation purpose, with an original principal amount of RMB0.1 million. As the rights and obligations were from different contracts, the amount due to Zhejiang Youxiaodian wasn’t intended to be set off with amounts due from Zhejiang Youxiaodian.  The balance was fully repaid in 2022.

 

(4)Amounts due to Hangzhou Youyue as of December 31, 2020 and 2021 representing the labor costs paid by Hangzhou Youyu on behalf of Liaoning Youguan. As the rights and obligations were from different contracts, the amount due from Hangzhou Youyu wasn’t intended to be set off with amounts due from Hangzhou Youyu. The balance was fully repaid in 2022.

 

(5)Amounts due to Shandong Youyidian as of December 31, 2021 representing the decoration costs paid by Shandong Youyidian on behalf of SH Youxu. The balance was fully repaid in 2022.

 

C. Interests of Experts and Counsel

 

Not applicable.

  

Item 8. FINANCIAL INFORMATION

 

A. Consolidated Statements and Other Financial Information

 

We have appended consolidated financial statements filed as part of this annual report. See “Item 18. Financial Statements.”

 

Legal Proceedings

 

See “Item 4. Information on The Company — B. Business Overview — Legal Proceedings

 

Dividend Policy

 

Our board of directors has complete discretion as to whether to distribute dividends. In addition, our shareholders may by ordinary resolution declare a dividend, but no dividend may exceed the amount recommended by our board of directors. In either case, all dividends are subject to certain restrictions under Cayman Islands law, namely that we may only pay dividends out of profits or share premium, and provided that in no circumstances may a dividend be paid if it would result in us being unable to pay our debts as they fall due in the ordinary course of business. Even if our board of directors decides to pay dividends, the form, frequency and amount will depend upon our future operations and earnings, capital requirements and surplus, general financial condition, contractual restrictions and other factors that our board of directors may deem relevant.

 

We do not have any plan to declare or pay any cash dividends on our ordinary shares in the foreseeable future. We intend to retain most, if not all, of our available funds and future earnings to operate and expand our business.

 

We are an exempted company with limited liability incorporated in the Cayman Islands. We rely principally on dividends distributed by our PRC subsidiaries and payments from PRC subsidiaries for our cash requirements, including distribution of dividends to our shareholders. Dividends distributed by our PRC subsidiaries are subject to PRC taxes.

 

96

 

 

In addition, PRC regulations may restrict the ability of our PRC subsidiaries to pay dividends to us and only allow a PRC company to pay dividends out of its accumulated distributable after-tax profits as determined in accordance with its articles of association and the PRC accounting standards and regulations. See “Item 3. Key Information D. Risk Factors — Risks Relating to Doing Business in China.”

 

B. Significant Changes

 

Except as disclosed elsewhere in this annual report, we have not experienced any significant changes since the date of our audited consolidated financial statements included in this annual report.

 

Item 9. THE OFFER AND LISTING

 

A. Offer and Listing Details.

 

Our Ordinary Shares have been listed on the Nasdaq Capital Market since April 20, 2023 under the symbol “UCAR.”

 

B. Plan of Distribution

 

Not applicable.

 

C. Markets

 

Our Ordinary Shares have been listed on the Nasdaq Capital Market since April 20, 2023 under the symbol “UCAR.”

 

D. Selling Shareholders

 

Not applicable.

  

E. Dilution

 

Not applicable.

 

F. Expenses of the Issue

 

Not applicable.

 

Item 10. ADDITIONAL INFORMATION

 

A. Share Capital

 

Not applicable.

 

B. Memorandum and Articles of Association

 

We incorporate by reference into this annual report the description of our amended and restated memorandum and articles of association, Exhibit 3.1, and the description of differences in corporate laws contained in our registration statement on Form F-1 (File No. 333-268949), as amended, initially filed with the SEC on December 22, 2022.

 

C. Material Contracts

 

We have not entered into any material contracts other than in the ordinary course of business and other than those described in “Item 4. Information on the Company” or elsewhere in this annual report.

 

D. Exchange Controls

 

See “Item 4. Information on the Company — B. Business Overview — Regulations — Regulations on Foreign Currency Exchange.” 

 

97

 

 

E. Taxation

 

Cayman Islands Taxation

 

The Cayman Islands currently levies no taxes on individuals or corporations based upon profits, income, gains or appreciation and there is no taxation in the nature of inheritance tax or estate duty. There are no other taxes likely to be material to us or holders of our ordinary shares levied by the government of the Cayman Islands except for stamp duties which may be applicable on instruments executed in, or after execution brought within, the jurisdiction of the Cayman Islands. Payments of dividends and capital in respect of our ordinary shares will not be subject to taxation in the Cayman Islands and no withholding will be required on the payment of a dividend or capital to any holder of our ordinary shares, as the case may be, nor will gains derived from the disposal of our ordinary shares be subject to Cayman Islands income or corporation tax.

 

PRC Taxation

 

Income Tax and Withholding Tax

 

In March 2007, the National People’s Congress of China enacted the Enterprise Income Tax Law, or EIT Law, which became effective on January 1, 2008 (as amended in December 2018). The EIT Law provides that enterprises organized under the laws of jurisdictions outside China with their “de facto management bodies” located within China may be considered PRC resident enterprises and therefore subject to EIT at the rate of 25% on their worldwide income. The Implementing Rules of the EIT Law further defines the term “de facto management body” as the management body that exercises substantial and overall management and control over the business, personnel, accounts and properties of an enterprise.

 

In April 2009, the SAT issued the Notice Regarding the Determination of Chinese-Controlled Overseas Incorporated Enterprises as PRC Tax Resident Enterprises on the Basis of De Facto Management Bodies, known as Circular 82, which provides certain specific criteria for determining whether the “de facto management body” of a PRC-controlled enterprise that is incorporated offshore is deemed to be located in China. Although Circular 82 only applies to offshore enterprises controlled by PRC enterprises or PRC enterprise groups, not offshore enterprises controlled by PRC individuals or foreigners, the criteria set forth in the circular may reflect the SAT’s general position on how the “de facto management body” test should be applied in determining the tax resident status of all offshore enterprises.

 

According to SAT Notice 82, a Chinese-controlled offshore incorporated enterprise will be regarded as a PRC tax resident by virtue of having a “de facto management body” in China and will be subject to PRC enterprise income tax on its worldwide income only if all of the following criteria are met: (i) the places where senior management and senior management departments that are responsible for daily production, operation and management of the enterprise perform their duties are mainly located within the territory of China; (ii) financial decisions (such as money borrowing, lending, financing and financial risk management) and personnel decisions (such as appointment, dismissal and salary and wages) are decided or need to be decided by organizations or persons located within the territory of China; (iii) main property, accounting books, corporate seal, the board of directors and files of the minutes of shareholders’ meetings of the enterprise are located or preserved within the territory of China; and (iv) one half (or more) of the directors or senior management staff having the right to vote habitually reside within the territory of China.

 

The Administrative Measures for Enterprise Income Tax of Chinese-Controlled Overseas Incorporated Resident Enterprises (Trial Version), or Bulletin 45, further clarifies certain issues related to the determination of tax resident status. Bulletin 45 also specifies that when provided with a resident Chinese-controlled, offshore-incorporated enterprise’s copy of its recognition of residential status, a payer does not need to withhold a 10% income tax when paying certain PRC-source income, such as dividends, interest and royalties to such Chinese-controlled offshore-incorporated enterprise.

 

We believe that the Cayman Islands holding company, Upincar, is not a PRC resident enterprise for PRC tax purposes. Upincar is a company incorporated outside China. As a holding company, its key assets are its ownership interests in its subsidiaries, and its key assets are located, and its records (including the resolutions of its board of directors and the resolutions of its shareholders) are maintained, outside China. As such, we do not believe that our company meets all of the conditions above or is a PRC resident enterprise for PRC tax purposes. For the same reasons, we believe our other entities outside China are not PRC resident enterprises either. However, the tax resident status of an enterprise is subject to determination by the PRC tax authorities and uncertainties remain with respect to the interpretation of the term “de facto management body.” There can be no assurance that the PRC government will ultimately take a view that is consistent with our position and there is a risk that the PRC tax authorities may deem our company as a PRC resident enterprise since a substantial majority of the members of our management team are located in China, in which case we would be subject to the EIT at the rate of 25% on worldwide income. If the PRC tax authorities determine that the Cayman Islands holding company is a “resident enterprise” for EIT purposes, a number of unfavorable PRC tax consequences could follow.

 

98

 

 

One example is a 10% withholding tax would be imposed on dividends we pay to our non-PRC enterprise shareholders and with respect to gains derived by our non-PRC enterprise shareholders from transferring our ordinary shares. It is unclear whether, if we are considered a PRC resident enterprise, holders of our ordinary shares would be able to claim the benefit of income tax treaties or agreements entered into between China and other countries or areas.

 

According to the Announcement of SAT on Several Issues Concerning the Enterprise Income Tax on Indirect Property Transfer by Non-Resident Enterprises, or Circular 7, which was promulgated by the SAT and became effective on February 3, 2015, if a non-resident enterprise transfers the equity interests of a PRC resident enterprise indirectly by transfer of the equity interests of an offshore holding company (other than a purchase and sale of shares issued by a PRC resident enterprise in the public securities market) without a reasonable commercial purpose, PRC tax authorities have the power to reassess the nature of the transaction and the indirect equity transfer may be treated as a direct transfer. As a result, the gain derived from such transfer, which means the equity transfer price less the cost of equity, will be subject to PRC withholding tax at a rate of up to 10%.

 

Under the terms of Circular 7, a transfer which meets all of the following circumstances shall be directly deemed as having no reasonable commercial purposes if:

 

over 75% of the value of the equity interests of the offshore holding company are directly or indirectly derived from PRC taxable properties;

 

at any time during the year before the indirect transfer, over 90% of the total properties of the offshore holding company are investments within PRC territories, or in the year before the indirect transfer, over 90% of the offshore holding company’s revenue is directly or indirectly derived from PRC territories;

 

the function performed and risks assumed by the offshore holding company are insufficient to substantiate its corporate existence; or

 

the foreign income tax imposed on the indirect transfer is lower than the PRC tax imposed on the direct transfer of the PRC taxable properties.

 

On October 17, 2017, the SAT issued the Announcement on Issues Relating to Withholding at Source of Income Tax of Non-resident Enterprises, or Circular 37, which took effect on December 1, 2017. Circular 37 purports to provide further clarifications by setting forth the definitions of equity transfer income and tax basis, the foreign exchange rate to be used in the calculation of the withholding amount and the date on which the withholding obligation arises.

 

Specifically, Circular 37 provides that where the transfer income subject to withholding at source is derived by a non-PRC resident enterprise in instalments, the instalments may first be treated as recovery of costs of previous investments. Upon recovery of all costs, the tax amount to be withheld must then be computed and withheld.

 

There is uncertainty as to the application of Circular 7 and Circular 37. Circular 7 and Circular 37 may be determined by the PRC tax authorities to be applicable to transfers of our shares that involve non-resident investors, if any of such transactions were determined by the tax authorities to lack a reasonable commercial purpose.

 

As a result, we and our non-resident investors in such transactions may become at risk of being taxed under Circular 7 and Circular 37, and we may be required to comply with Circular 7 and Circular 37 or to establish that we should not be taxed under the general anti-avoidance rule of the EIT Law. This process may be costly and have a material adverse effect on our financial condition and results of operations.

 

99

 

 

Value-added Tax

 

Under the Circular on Comprehensively Promoting the Pilot Program of the Collection of Value-added Tax to Replace Business Tax, or Circular 36, which was promulgated by the Ministry of Finance and the SAT on March 23, 2016 and became effective on May 1, 2016, entities and individuals engaging in the sale of services, intangible assets or fixed assets within the territory of the PRC are required to pay value added tax, or VAT, instead of business tax.

 

According to the Circular 36, our PRC subsidiaries and consolidated affiliated entity are subject to VAT, at a rate of 6% to 17% on proceeds received from customers.

 

According to the Circular of the Ministry of Finance and the SAT on Adjusting Value-added Tax Rates, where a taxpayer engages in a taxable sales activity for the value-added tax purpose or imports goods, the previous applicable 17% tax rates are lowered to 16%.

 

According to the Circular on Policies to Deepen Value-added Tax Reform, where a taxpayer engages in a taxable sales activity for the value-added tax purpose or imports goods, the previous applicable 16% and 10% tax rates are lowered to 13% and 9% respectively.

 

Material U.S. Federal Income Tax Consequences

 

The following sets forth the material U.S. federal income tax consequences related to the ownership and disposition of our ordinary shares. This description does not deal with all possible tax consequences relating to ownership and disposition of our ordinary shares or U.S. tax laws, other than the U.S. federal income tax laws, such as the tax consequences under non-U.S. tax laws, state, local and other tax laws.

 

The following brief description applies only to U.S. Holders (defined below) that hold ordinary shares as capital assets and that have the U.S. dollar as their functional currency. This brief description is based on the federal income tax laws of the United States in effect as of the date of this annual report and on U.S. Treasury regulations in effect or, in some cases, proposed, as of the date of this annual report, as well as judicial and administrative interpretations thereof available on or before such date. All of the foregoing authorities are subject to change, which change could apply retroactively and could affect the tax consequences described below.

 

The brief description below of the U.S. federal income tax consequences to “U.S. Holders” will apply to you if you are a beneficial owner of ordinary shares and you are, for U.S. federal income tax purposes,

  

 an individual who is a citizen or resident of the United States;
   
 a corporation (or other entity taxable as a corporation for U.S. federal income tax purposes) organized under the laws of the United States, any state thereof or the District of Columbia;
   
 an estate whose income is subject to U.S. federal income taxation regardless of its source; or
   
 a trust that (1) is subject to the primary supervision of a court within the United States and the control of one or more U.S. persons for all substantial decisions or (2) has a valid election in effect under applicable U.S. Treasury regulations to be treated as a U.S. person.

 

If a partnership (or other entities treated as a partnership for United States federal income tax purposes) is a beneficial owner of our ordinary shares, the tax treatment of a partner in the partnership will depend upon the status of the partner and the activities of the partnership. Partnerships and partners of a partnership holding our ordinary shares are urged to consult their tax advisors regarding an investment in our ordinary shares.

 

An individual is considered a resident of the U.S. for federal income tax purposes if he or she meets either the “Green Card Test” or the “Substantial Presence Test” described as follows:

 

The Green Card Test: You are a lawful permanent resident of the United States, at any time, if you have been given the privilege, according to the immigration laws of the United States, of residing permanently in the United States as an immigrant. You generally have this status if the U.S. Citizenship and Immigration Services issued you an alien registration card, Form I-551, also known as a “green card.”

 

100

 

 

The Substantial Presence Test: If an alien is present in the United States on at least 31 days of the current calendar year, he or she will (absent an applicable exception) be classified as a resident alien if the sum of the following equals 183 days or more (See §7701(b)(3)(A) of the Internal Revenue Code and related Treasury Regulations):

 

1.The actual days in the United States in the current year; plus

 

2.One-third of his or her days in the United States in the immediately preceding year; plus

 

3.One-sixth of his or her days in the United States in the second preceding year.

 

Passive Foreign Investment Company (“PFIC”)

 

A non-U.S. corporation, such as our company, will be classified as a PFIC for U.S. federal income tax purposes for any taxable year if, applying applicable look-through rules, either (i) 75% or more of its gross income for such year consists of certain types of “passive” income or (ii) 50% or more of the value of its assets (generally determined on the basis of a quarterly average) during such year is attributable to assets that produce or are held for the production of passive income (the “asset test”). For this purpose, cash and assets readily convertible into cash are categorized as passive assets and the company’s goodwill and other unbooked intangibles not reflected on its balance sheet are taken into account. Passive income generally includes, among other things, dividends, interest, income equivalent to interest, rents, royalties, and gains from the disposition of passive assets. We will be treated as owning a proportionate share of the assets and earning a proportionate share of the income of any other corporation in which we own, directly or indirectly, 25% or more (by value) of the stock.

 

Based upon our current and projected income and assets, including the proceeds we received from our initial public offering and the value of our ordinary shares, we do not expect to be a PFIC for the current taxable year or the foreseeable future. However, no assurance can be given in this regard because the determination of whether we are or will become a PFIC for any taxable year is a factual determination made annually that will depend, in part, upon the composition and classification of our income and assets. Furthermore, fluctuations in the market price of our ordinary Shares may cause us to be classified as a PFIC for the current or future taxable years because the value of our assets for purposes of the asset test, including the value of our goodwill and other unbooked intangibles, may be determined by reference to the market price of our ordinary shares from time to time (which may be volatile). In addition, the composition of our income and assets may also be affected by how, and how quickly, we use our liquid assets and the cash raised in our initial public offering. Under circumstances where our revenue from activities that produce passive income significantly increases relative to our revenue from activities that produce non-passive income, or where we determine not to deploy significant amounts of cash for active purposes, our risk of becoming classified as a PFIC may substantially increase.

 

If we are a PFIC for any year during which a U.S. Holder holds our ordinary shares, we generally will continue to be treated as a PFIC for all succeeding years during which such U.S. Holder holds our ordinary shares, unless we were to cease to be a PFIC and the U.S. Holder were to make a “deemed sale” election with respect to the ordinary shares.

 

Taxation of Dividends and Other Distributions on our Ordinary Shares

 

Subject to the PFIC rules discussed above, the gross amount of distributions made by us to you with respect to the ordinary shares (including the amount of any taxes withheld therefrom) will generally be includable in your gross income as dividend income on the date of receipt by you, but only to the extent that the distribution is paid out of our current or accumulated earnings and profits (as determined under U.S. federal income tax principles). With respect to corporate U.S. Holders, the dividends will not be eligible for the dividends-received deduction allowed to corporations in respect of dividends received from other U.S. corporations.

 

With respect to non-corporate U.S. Holders, including individual U.S. Holders, dividends will be taxed at the lower capital gains rate applicable to qualified dividend income, provided that (1) the ordinary shares are readily tradable on an established securities market in the United States, or we are eligible for the benefits of an approved qualifying income tax treaty with the United States that includes an exchange of information program, (2) we are not a PFIC for either our taxable year in which the dividend is paid or the preceding taxable year, and (3) certain holding period requirements are met. Because there is not income tax treaty between the United States and the Cayman Islands, clause (1) above can be satisfied only if the ordinary shares are readily tradable on an established securities market in the United States. Under U.S. Internal Revenue Service authority, ordinary shares are considered for purpose of clause (1) above to be readily tradable on an established securities market in the United States if they are listed on certain exchanges, which presently include the NYSE and the Nasdaq Stock Market. You are urged to consult your tax advisors regarding the availability of the lower rate for dividends paid with respect to our ordinary shares, including the effects of any change in law after the date of this annual report.

 

101

 

 

Dividends will constitute foreign source income for foreign tax credit limitation purposes. If the dividends are taxed as qualified dividend income (as discussed above), the amount of the dividend taken into account for purposes of calculating the foreign tax credit limitation will be limited to the gross amount of the dividend, multiplied by the reduced rate divided by the highest rate of tax normally applicable to dividends. The limitation on foreign taxes eligible for credit is calculated separately with respect to specific classes of income. For this purpose, dividends distributed by us with respect to our ordinary shares will constitute “passive category income” but could, in the case of certain U.S. Holders, constitute “general category income.”

 

To the extent that the amount of the distribution exceeds our current and accumulated earnings and profits (as determined under U.S. federal income tax principles), it will be treated first as a tax-free return of your tax basis in your ordinary shares, and to the extent the amount of the distribution exceeds your tax basis, the excess will be taxed as capital gain. We do not intend to calculate our earnings and profits under U.S. federal income tax principles. Therefore, a U.S. Holder should expect that a distribution will be treated as a dividend even if that distribution would otherwise be treated as a non-taxable return of capital or as capital gain under the rules described above.

 

Taxation of Dispositions of Ordinary Shares

 

Subject to the passive foreign investment company rules discussed above, you will recognize taxable gain or loss on any sale, exchange or other taxable disposition of a share equal to the difference between the amount realized (in U.S. dollars) for the share and your tax basis (in U.S. dollars) in the ordinary shares. The gain or loss will be capital gain or loss. If you are a non-corporate U.S. Holder, including an individual U.S. Holder, who has held the ordinary shares for more than one year, you will generally be eligible for reduced tax rates. The deductibility of capital losses is subject to limitations. Any such gain or loss that you recognize will generally be treated as United States source income or loss for foreign tax credit limitation purposes which will generally limit the availability of foreign tax credits.

 

Information Reporting and Backup Withholding

 

Dividend payments with respect to our ordinary shares and proceeds from the sale, exchange or redemption of our ordinary shares may be subject to information reporting to the U.S. Internal Revenue Service and possible U.S. backup withholding under Section 3406 of the US Internal Revenue Code with at a current flat rate of 24%. Backup withholding will not apply, however, to a U.S. Holder who furnishes a correct taxpayer identification number and makes any other required certification on U.S. Internal Revenue Service Form W-9 or who is otherwise exempt from backup withholding. U.S. Holders who are required to establish their exempt status generally must provide such certification on U.S. Internal Revenue Service Form W-9. U.S. Holders are urged to consult their tax advisors regarding the application of the U.S. information reporting and backup withholding rules.

 

Backup withholding is not an additional tax. Amounts withheld as backup withholding may be credited against your U.S. federal income tax liability, and you may obtain a refund of any excess amounts withheld under the backup withholding rules by filing the appropriate claim for refund with the U.S. Internal Revenue Service and furnishing any required information. We do not intend to withhold taxes for individual shareholders. Transactions effected through certain brokers or other intermediaries, however, may be subject to withholding taxes (including backup withholding), and such brokers or intermediaries may be required by law to withhold such taxes.

 

102

 

 

Under the Hiring Incentives to Restore Employment Act of 2010, certain U.S. Holders are required to report information relating to our ordinary shares, subject to certain exceptions (including an exception for ordinary shares held in accounts maintained by certain financial institutions), by attaching a complete Internal Revenue Service Form 8938, Statement of Specified Foreign Financial Assets, with their tax return for each year in which they hold ordinary shares.

 

F. Dividends and Paying Agents

 

Not applicable.

 

G. Statement by Experts

 

Not applicable.

 

H. Documents on Display

 

We are subject to the periodic reporting and other informational requirements of the Exchange Act. Under the Exchange Act, we are required to file reports and other information with the SEC. Specifically, we are required to file annually a Form 20-F within four months after the end of each fiscal year. The SEC maintains a website at http://www.sec.gov that contains reports, proxy and information statements, and other information regarding registrants that make electronic filings with the SEC using its EDGAR system. As a foreign private issuer, we are exempt from the rules of the Exchange Act prescribing, among other things, the furnishing and content of proxy statements to shareholders, and our executive officers, directors and principal shareholders are exempt from the reporting and short-swing profit recovery provisions contained in Section 16 of the Exchange Act.

  

I. Subsidiary Information

 

For a listing of our subsidiaries, see “Item 3. Key Information — Our Corporate Structure.”

 

Item 11. QUANTITATIVE AND QUALITATIVE DISCLOSURES ABOUT MARKET RISK

 

Concentration of Credit Risk

 

Financial instruments that potentially expose us to concentrations of credit risk consist primarily of cash and cash equivalents and accounts receivable. As of December 31, 2022 and 2021, our cash and cash equivalents amounted to RMB4.9 million (US$0.7 million) and RMB14.8 million, respectively. We place our cash and cash equivalents and restricted cash with financial institutions with high credit ratings and quality. Historically, deposits in Chinese banks are secure, due to the state policy on protecting depositors’ interests. In the event of bankruptcy of one of these financial institutions, we may not be able to claim our cash and demand deposits back in full. We continue to monitor the financial strength of the financial institutions.

 

We conduct credit evaluations of customers, and generally do not require collateral or other security from our customers. We establish an allowance for doubtful accounts primarily based upon the age of the receivables and factors surrounding the credit risk of specific customers.

 

Liquidity Risk

 

Our policy is to regularly monitor our liquidity requirements and our compliance with lending covenants, to ensure that we maintain sufficient reserves of cash and readily realizable marketable securities and adequate committed lines of funding from major financial institutions to meet its liquidity requirements in the short and longer term. See “Item 5. Operating and Financial Review and Prospects — B. Liquidity and Capital Resources” for details.

  

103

 

 

Inflation

 

To date, inflation in China has not materially affected our results of operations. According to the National Bureau of Statistics of China, the year-over-year percent changes in the consumer price index for December 2022 and 2021 were increases of 1.75% and 0.9%, respectively. Although we have not been materially affected by inflation in the past, we may be affected if China experiences higher rates of inflation in the future.

 

Item 12. DESCRIPTION OF SECURITIES OTHER THAN EQUITY SECURITIES

 

A. Debt Securities

 

Not applicable.

 

B. Warrants and Rights

 

Not applicable.

 

C. Other Securities

 

Not applicable.

 

D. American Depositary Shares

 

Not applicable.

 

104

 

 

Part II

 

Item 13. DEFAULTS, DIVIDEND ARREARAGES AND DELINQUENCIES

 

None.

 

Item 14. MATERIAL MODIFICATIONS TO THE RIGHTS OF SECURITY HOLDERS AND USE OF PROCEEDS

 

See “Item 10. Additional Information” for a description of the rights of securities holders, which remain unchanged.

 

Use of Proceeds

 

The following “Use of Proceeds” information relates to the registration statement on Form F-1, as amended (File Number 333-268949) for our initial public offering, which was declared effective by the SEC on March 31, 2023. On April 21, 2023, we completed our initial public offering in which we issued and sold an aggregate of 2,416,667 Ordinary Shares, at a price of $6.00 per share for $14.50 million. WestPark Capital, Inc. was the representative of the underwriters of our initial public offering. On April 25, 2023, WestPark Capital, Inc, partially exercised the over-allotment option to purchase an additional 83,333 ordinary shares at the initial public offering price of $6.00 per share. As a result, the Company raised additional gross proceeds of approximately US$0.5 million, before deducting underwriting discounts and offering expenses.

 

We incurred approximately $1.5 million in expenses in connection with our initial public offering, which included approximately $1.0 million in underwriting discounts and approximately $0.5 million in other expenses. None of the transaction expenses included payments to directors or officers of our company or their associates, persons owning more than 10% or more of our equity securities or our affiliates. None of the net proceeds we received from the initial public offering were paid, directly or indirectly, to any of our directors or officers or their associates, persons owning 10% or more of our equity securities or our affiliates.

 

The net proceeds raised from the initial public offering were approximately $13.4 million, after deducting underwriting discounts and the offering expenses payable by us. As of the date of this annual report, we did not use any proceeds. The proceeds are deposited in a bank in Hongkong, China, as a term deposit.   

 

Item 15. CONTROLS AND PROCEDURES

 

Disclosure Controls and Procedures

 

Under the supervision and with the participation of our management, including our chief executive officer and chief financial officer, we carried out an evaluation of the effectiveness of our disclosure controls and procedures, which is defined in Rules 13a-15(e) of the Exchange Act, as of December 31, 2022.

 

105

 

 

Based on that evaluation, our management has concluded that, due to the material weakness described below, as of December 31, 2022, our disclosure controls and procedures were not effective.The material weakness identified relates to our lack of sufficient skilled staff with U.S. GAAP knowledge and the SEC reporting knowledge for the purpose of financial reporting as well as the lack in formal accounting policies and procedures manual to ensure proper financial reporting in accordance with U.S. GAAP and SEC reporting requirements. We have already taken the following steps to implement measures to remediate the material weakness we have identified: (1) streamlining our accounting department structure and enhancing our staff’s U.S. GAAP expertise on a continuous basis; and (2) making an overall assessment on the current finance and accounting resources and planning to hire new finance team members with pertinent qualifications, in order to strengthen our U.S. GAAP reporting framework. We plan to take additional measures to improve the effectiveness of our internal control and financial reporting, including: (1) hiring a new reporting manager who has expertise in U.S. GAAP to improve the quality of U.S. GAAP reports; (2) participating in training and seminars provided by professional service firms on a regular basis to gain knowledge on regular accounting/SEC reporting updates; and (3) providing internal training to our current accounting team on U.S. GAAP practices. We are also in the process of completing a systematic accounting manual for U.S. GAAP and financial closing process.

   

Management’s Annual Report on Internal Control over Financial Reporting

 

This annual report does not include a report of management’s assessment regarding internal control over financial reporting or an attestation report of our registered public accounting firm due to a transition period established by rules of the SEC for newly public companies. 

 

Attestation Report of the Registered Public Accounting Firm

 

This annual report on Form 20-F does not include an attestation report of our registered public accounting firm regarding internal control over financial reporting. Management’s report was not subject to attestation by our registered public accounting firm pursuant to rules of the SEC where domestic and foreign registrants that are non-accelerated filers, which we are, and “emerging growth companies,” which we also are, are not required to provide the auditor attestation report.

 

Changes in Internal Control over Financial Reporting

 

There were no changes in our internal controls over financial reporting that occurred during the period covered by this annual report on Form 20-F that have materially affected, or are reasonably likely to materially affect, our internal control over financial reporting.

 

Item 16. [RESERVED]

 

Item 16A. AUDIT COMMITTEE FINANCIAL EXPERT

 

Mr. Bo Lyu qualifies as an “audit committee financial expert” as defined in Item 16A of Form 20-F. Mr. Bo Lyu satisfies the “independence” requirements of Section 5605(a)(2) of the NASDAQ Listing Rules as well as the independence requirements of Rule 10A-3 under the Exchange Act.

 

Item 16B. CODE OF ETHICS

 

Our board of directors has adopted a code of business conduct and ethics, which is applicable to all of our directors, officers, and employees. Our code of business conduct and ethics is publicly available on our website: https://ir.upincar.com/corporate.html.

  

106

 

 

Item 16C. PRINCIPAL ACCOUNTANT FEES AND SERVICES

 

The following table sets forth the aggregate fees by categories specified below in connection with certain professional services rendered and billed by Onestop Assurance PAC and WWC, P.C., our independent registered public accounting firms, for the periods indicated.

 

  For the Years Ended December 31, 
  2022  2021  2020 
Audit fees (1) $170,000  $150,000  $150,000 
Audit-Related fees  -   -   - 
Tax fees  -   -   - 
All other fees  -   -   - 
Total $170,000  $150,000  $150,000 

  

(1)Audit fees include the aggregate fees billed for each of the fiscal years for professional services rendered by our independent registered public accounting firm for the audit of our annual financial statements and review of the interim financial statements in connection with our initial public offering in 2023.

 

The policy of our audit committee is to pre-approve all audit and non-audit services provided by our independent registered public accounting firm, including audit services, audit-related services, tax services, and other services as described above.

   

Item 16D. EXEMPTIONS FROM THE LISTING STANDARDS FOR AUDIT COMMITTEES

 

Not applicable.

 

Item 16E. PURCHASES OF EQUITY SECURITIES BY THE ISSUER AND AFFILIATED PURCHASERS

 

None.

 

Item 16F. CHANGE IN REGISTRANT’S CERTIFYING ACCOUNTANT

 

On May 10, 2023, the “Company appointed Onestop Assurance PAC (“Onestop”) as its independent registered public accounting firm, effective on the same day. Onestop replaces WWC, P.C., the former independent registered public accounting firm, which the Company dismissed on May 10, 2023. The appointment of Onestop was made after a careful consideration and evaluation process undertaken by the Company and was approved by the audit committee of the board of directors of the Company. The Company’s decision to make this change was not the result of any disagreement between the Company and WWC on any matter of accounting principles or practices, financial statement disclosure, or auditing scope or procedure.

 

The reports of WWC, P.C. on the consolidated financial statements of the Company for the fiscal years ended December 31, 2020 and 2021 did not contain any adverse opinion or disclaimer of opinion and was not qualified or modified as to uncertainty or scope of accounting principles. In connection with the audits of the Company’s consolidated financial statements for the fiscal years ended December 31, 2020 and 2021, and in the subsequent period through May 10, 2023, there were no disagreements with WWC, P.C. on any matters of accounting principles or practices, financial statement disclosure or auditing scope and procedures which, if not resolved to the satisfaction of WWC, P.C., would have caused WWC, P.C. to make reference to such matters in its reports. There were no reportable events (as that term is described in Item 304(a)(1)(v) of Regulation S-K) during the two fiscal years ended December 31, 2020 and 2021, or in the subsequent period through May 10, 2023.

 

During the Company’s two most recent fiscal years and the subsequent interim period through May 10, 2023, the Company did not consult Onestop with respect to the application of accounting principles to a specified transaction, either completed or proposed, or the type of audit opinion that would have been rendered on the Company’s consolidated financial statements, or any other matters set forth in Item 304(a)(2)(i) or (ii) of Regulation S-K.

 

The details of the Company’s change of auditor are described on its current report on Form 6-K filed with the SEC on June 8, 2023 (File No. 001-41679), which is incorporated by reference herein.

 

107

 

 

Item 16G. CORPORATE GOVERNANCE

 

As a Cayman Islands company listed on the Nasdaq Capital Market, we are subject to the Nasdaq corporate governance listing standards. Nasdaq rules, however, permit a foreign private issuer like us to follow the corporate governance practices of its home country. Certain corporate governance practices in the Cayman Islands, which is our home country, may differ significantly from the Nasdaq corporate governance listing standards.

 

Nasdaq Listing Rule 5635 generally provides that shareholder approval is required of U.S. domestic companies listed on Nasdaq prior to issuance (or potential issuance) of securities (i) equaling 20% or more of the company’s common stock or voting power for less than the greater of market or book value (ii) resulting in a change of control of the company; and (iii) which is being issued pursuant to a stock option or purchase plan to be established or materially amended or other equity compensation arrangement made or materially amended. Notwithstanding this general requirement, Nasdaq Listing Rule 5615(a)(3)(A) permits foreign private issuers to follow their home country practice rather than these shareholder approval requirements. The Cayman Islands do not require shareholder approval prior to any of the foregoing types of issuances. We, therefore, are not required to obtain such shareholder approval prior to entering into a transaction with the potential to issue securities as described above. We intend to comply with the requirements of Nasdaq listing rules in determining whether shareholder approval is required on such matters. We may, however, consider following home country practice in lieu of the requirements under Nasdaq listing rules with respect to certain corporate governance standards which may afford less protection to investors.

   

Nasdaq Listing Rule 5605(b)(1) requires listed companies to have, among other things, a majority of its board members be independent. As a foreign private issuer, however, we are permitted to, and we may follow home country practice in lieu of the above requirements. The corporate governance practice in our home country, the Cayman Islands, does not require a majority of our board to consist of independent directors. Currently, a majority of our board members are independent. However, if we change our board composition such that independent directors do not constitute a majority of our board of directors, our shareholders may be afforded less protection than they would otherwise enjoy under Nasdaq’s corporate governance requirements applicable to U.S. domestic issuers. See “Item 3. Key Information — D. Risk Factors — Risks Relating to Our Ordinary Shares and the Trading Market — We are a foreign private issuer within the meaning of the rules under the Exchange Act, and as such we are exempt from certain provisions applicable to United States domestic public companies.”

 

Item 16H. MINE SAFETY DISCLOSURE

 

Not applicable.

 

Item 16I. DISCLOSURE REGARDING FOREIGN JURISDICTIONS THAT PREVENT INSPECTIONS.

 

Not applicable.

 

108

 

 

Part III

 

Item 17. FINANCIAL STATEMENTS

 

We have elected to provide financial statements pursuant to Item 18.

 

Item 18. FINANCIAL STATEMENTS

 

The consolidated financial statements of U Power Limited, and its operating subsidiaries are included at the end of this annual report.

 

Item 19. EXHIBITS

 

EXHIBIT INDEX

 

Exhibit No. Description
1.1 Amended and Restated Memorandum of Association (incorporated by reference to Exhibit 3.1 of our Registration Statement on Form F-1 (File No. 333-268949) initially filed with the Securities and Exchange Commission December 22, 2022)
2.1 Specimen Certificate for Ordinary Shares (incorporated by reference to Exhibit 4.1 of our Registration Statement on Form F-1 (File No. 333-268949) initially filed with the Securities and Exchange Commission on December 22, 2022)
2.2 Form of Underwriter’s Warrants (incorporated by reference to Exhibit 1.1 of our Registration Statement on Form F-1 (File No. 333-268949) initially filed with the Securities and Exchange Commission on December 22, 2022)
2.3* Description of Securities
4.1 Form of Employment Agreement by and between executive officers and the Registrant (incorporated by reference to Exhibit 10.1 of our Registration Statement on Form F-1 (File No. 333-268949) initially filed with the Securities and Exchange Commission on December 22, 2022)
4.2 Form of Indemnification Agreements between the Registrant and its directors and officers (incorporated by reference to Exhibit 10.2 of our Registration Statement on Form F-1 (File No. 333-268949) initially filed with the Securities and Exchange Commission on December 22, 2022)
4.3 English translation of cooperation agreement by and between FAW Jiefang Qingdao Automobile Co., Ltd. and Shanghai Youxu New Energy Technology Co., Ltd., dated September 28, 2021 (incorporated by reference to Exhibit 10.3 of our Registration Statement on Form F-1 (File No. 333-268949) initially filed with the Securities and Exchange Commission on December 22, 2022)
4.4 English translation of cooperation agreement by and between Dongfeng Liuzhou Motor Co., Ltd. and Shanghai Youxu New Energy Technology Co., Ltd., dated August 28, 2021 (incorporated by reference to Exhibit 10.4 of our Registration Statement on Form F-1 (File No. 333-268949) initially filed with the Securities and Exchange Commission on December 22, 2022)
4.5 English translation of cooperation agreement by and between Dongfeng HUBEI TRI-RING MOTOR CO., LTD and Youpin Automotive Services (Shanghai) Co., Ltd., dated July 22, 2021 (incorporated by reference to Exhibit 10.5 of our Registration Statement on Form F-1 (File No. 333-268949) initially filed with the Securities and Exchange Commission on December 22, 2022)
4.6 English translation of Capital Increase Agreement dated December 31, 2021 (incorporated by reference to Exhibit 10.6 of our Registration Statement on Form F-1 (File No. 333-268949) initially filed with the Securities and Exchange Commission on December 22, 2022)
4.7 English translation of Lease Agreement for Factory and Office Building by and between Anhui Juhu Door and Window Technology Co. and Upincar Group Co., Ltd., dated June 16, 2021 (incorporated by reference to Exhibit 10.7 of our Registration Statement on Form F-1 (File No. 333-268949) initially filed with the Securities and Exchange Commission on December 22, 2022)
4.8 English translation of Lease Agreement of the Zibo Factory dated December 28, 2021 (incorporated by reference to Exhibit 10.8 of our Registration Statement on Form F-1 (File No. 333-268949) initially filed with the Securities and Exchange Commission on December 22, 2022)

 

109

 

 

4.9 English translation of Cooperation Agreement (dated June 6, 2021), Memorandum of Agreement (dated December 17, 2021), and Supplemental Agreement (dated August 10, 2022), between Quanzhou Xinao Transportation Energy Development Co. and Shanghai Youxu New Energy Technology Youxu Company (incorporated by reference to Exhibit 10.9 of our Registration Statement on Form F-1 (File No. 333-268949) initially filed with the Securities and Exchange Commission on December 22, 2022)
4.10 English translation of Lease Agreement of Swapping Station in Quanzhou City, Fujian Province dated July 10, 2022 (incorporated by reference to Exhibit 10.10 of our Registration Statement on Form F-1 (File No. 333-268949) initially filed with the Securities and Exchange Commission on December 22, 2022)
4.11* English translation of Sales Agreement of Battery by and between Youpin Automobile Service (Shandong) Co., Ltd. and Quanzhou Shengyue New Energy Technology Co., Ltd., dated June 27, 2022
4.12* English translation of Investment Agreement on Joint Venture of Huzhou Zheyou New Energy Sales Co., Ltd. by and between Zhejiang Petroleum Comprehensive Energy Sales Co., Ltd. and Youpin Automobile Service Group Co., Ltd., dated April 15, 2022
4.13* English translation of Corporate Bond Subscription Agreement by and between Zhejiang Youguan Automobile Service Co., Ltd. and Wuyi Transportation Construction Investment Group Co., Ltd., dated September 17, 2020
4.14* English translation of Project Finance Loan Contract by and between Youxu New Energy Technology (Zibo) Co., Ltd. and Qishang Bank, dated December 13, 2021
4.15* English translation of Battery-Swapping Station Equipment Sales Agreement by and between Shanghai Youxu New Energy Technology Co., Ltd. and Xuchang Dingsheng Power Equipment Installation Co., Ltd., dated December 22, 2022
4.16* English translation of Procurement Contract of Battery Swapping  Station Equipment by and between Upincar Service Group Co., Ltd. and Zhejiang Petroleum Integrated Energy Sales Co., Ltd., dated July 29, 2022
4.17* English translation of Settlement Agreement by and between Zhejiang Youguan Automotive Service Co., Ltd. and WuYi Transportation Construction Investment Group Company Limited, dated June 13, 2023
8.1* Principal Subsidiaries
11.1 Code of Business Conduct and Ethics of the Registrant (incorporated by reference to Exhibit 14.1 of our Registration Statement on Form F-1 (File No. 333-268949) initially filed with the Securities and Exchange Commission on December 22, 2022)
12.1* Certification of Chief Executive Officer pursuant to Section 302 of the Sarbanes-Oxley Act of 2002
12.2* Certification of Chief Financial Officer pursuant to Section 302 of the Sarbanes-Oxley Act of 2002
13.1** Certification of Chief Executive Officer pursuant to 18 U.S.C. Section 1350, as adopted pursuant to Section 906 of the Sarbanes-Oxley Act of 2002
13.2** Certification of Chief Financial Officer pursuant to 18 U.S.C. Section 1350, as adopted pursuant to Section 906 of the Sarbanes-Oxley Act of 2002
101* The following financial statements from the Company’s Annual Report on Form 20-F for the year ended December 31, 2022, formatted in Inline XBRL: (i) Consolidated Balance Sheets, (ii) Consolidated Statements of Operations and Comprehensive Income (Loss), (iii) Consolidated Statements of Changes in Shareholders’ Equity, (iv) Consolidated Statements of Cash Flows, and (v) Notes to Consolidated Financial Statements, tagged as blocks of text and including detailed tags
104* Cover Page Interactive Data File (formatted as Inline XBRL and contained in Exhibit 101)

 

*Filed with this annual report on Form 20-F
**Furnished with this annual report on Form 20-F

 

110

 

 

SIGNATURES

 

The registrant hereby certifies that it meets all of the requirements for filing on Form 20-F and that it has duly caused and authorized the undersigned to sign this annual report on its behalf.

 

 U Power Limited
   
 By:/s/ Jia Li
  Jia Li
  Chief Executive Officer, Director, and
  Chairman of the Board of Directors
   
Date: August 22, 2023  

 

111

 

 

U POWER LIMITED

 

INDEX TO CONSOLIDATED FINANCIAL STATEMENTS

 

    Page(s)
REPORT OF INDEPENDENT REGISTERED PUBLIC ACCOUNTING FIRM (PCAOB ID: 1171)   F-2
REPORT OF INDEPENDENT REGISTERED PUBLIC ACCOUNTING FIRM (PCAOB ID: 6732)   F-3
CONSOLIDATED BALANCE SHEETS AS OF DECEMBER 31, 2021 AND 2022   F-4
CONSOLIDATED STATEMENTS OF COMPREHENSIVE INCOME FOR THE YEARS ENDED DECEMBER 31, 2020, 2021 AND 2022   F-5
CONSOLIDATED STATEMENTS OF SHAREHOLDERS’ EQUITY FOR THE YEARS ENDED DECEMBER 31, 2020, 2021 AND 2022   F-6
CONSOLIDATED STATEMENTS OF CASH FLOWS FOR THE YEARS ENDED DECEMBER 31, 2020, 2021 AND 2022   F-7
NOTES TO THE CONSOLIDATED FINANCIAL STATEMENTS   F-8

 

F-1

 

 

 

 

REPORT OF INDEPENDENT REGISTERED PUBLIC ACCOUNTING FIRM

 

To:The Board of Directors and Shareholders of
U Power Limited

 

Opinion on the Financial Statements

 

We have audited the accompanying consolidated balance sheets of U Power Limited and its subsidiaries (collectively the “Company”) as of December 31, 2020, and 2021 and the related consolidated statements of comprehensive loss, shareholders’ equity, and cash flows for each of the years in the two-year period ended December 31, 2021, and the related notes (collectively referred to as the “financial statements”). In our opinion, the financial statements present fairly, in all material respects, the financial position of the Company as of December 31, 2020, and 2021, and the results of its operations and its cash flows for each of the years in the two-year period ended December 31, 2021, in conformity with accounting principles generally accepted in the United States of America.

 

Basis for Opinion

 

These financial statements are the responsibility of our management. Our responsibility is to express an opinion on our financial statements based on our audits. We are a public accounting firm registered with the Public Company Accounting Oversight Board (United States) (PCAOB) and are required to be independent with respect to the Company in accordance with the U.S. federal securities laws and the applicable rules and regulations of the Securities and Exchange Commission and the PCAOB.

 

We conducted our audits in accordance with the standards of the PCAOB. Those standards require that we plan and perform the audit to obtain reasonable assurance about whether the financial statements are free of material misstatement, whether due to error or fraud. The Company is not required to have, nor were we engaged to perform, an audit of its internal control over financial reporting. As part of our audits, we are required to obtain an understanding of internal control over financial reporting, but not for the purpose of expressing an opinion on the effectiveness of our internal control over financial reporting. Accordingly, we express no such opinion.

 

Our audits included performing procedures to assess the risks of material misstatement of the financial statements, whether due to error or fraud, and performing procedures that respond to those risks. Such procedures included examining, on a test basis, evidence regarding the amounts and disclosures in the financial statements. Our audits also included evaluating the accounting principles used and significant estimates made by management, as well as evaluating the overall presentation of the financial statements. We believe that our audits provide a reasonable basis for our opinion.

 

 

 

WWC, P.C.
Certified Public Accountants
PCAOB ID: 1171


We have served as our auditor since 2022 through 2023.
San Mateo, California


August 12, 2022

 

 

 

F-2

 

 

REPORT OF INDEPENDENT REGISTERED PUBLIC ACCOUNTING FIRM

  

To the Board of Directors and

Shareholders of U Power Limited

 

Opinion on the Financial Statements

 

We have audited the accompanying consolidated balance sheet of U Power Limited and Subsidiaries (collectively, the “Company”) as of December 31, 2022, and the related consolidated statements of comprehensive income, shareholders’ equity, and cash flows for the year ended December 31, 2022, and the related notes (collectively referred to as the consolidated financial statements). In our opinion, the consolidated financial statements present fairly, in all material respects, the financial position of the Company as of December 31, 2022, and the result of its operations and its cash flows for the year ended December 31, 2022, in conformity with accounting principles generally accepted in the United States of America.

 

Basis for Opinion

 

These consolidated financial statements are the responsibility of the Company’s management. Our responsibility is to express an opinion on the Company’s consolidated financial statements based on our audit. We are a public accounting firm registered with the Public Company Accounting Oversight Board (United States) (PCAOB) and are required to be independent with respect to the Company in accordance with the U.S. federal securities laws and the applicable rules and regulations of the Securities and Exchange Commission and the PCAOB.

 

We conducted our audit in accordance with the standards of the PCAOB. Those standards require that we plan and perform the audit to obtain reasonable assurance about whether the consolidated financial statements are free of material misstatement, whether due to error or fraud. The Company is not required to have, nor were we engaged to perform, an audit of its internal control over financial reporting. As part of our audit, we are required to obtain an understanding of internal control over financial reporting, but not for the purpose of expressing an opinion on the effectiveness of the Company’s internal control over financial reporting. Accordingly, we express no such opinion.

 

Our audit included performing procedures to assess the risks of material misstatement of the consolidated financial statements, whether due to error or fraud, and performing procedures that respond to those risks. Such procedures included examining, on a test basis, evidence regarding the amounts and disclosures in the consolidated financial statements. Our audit also included evaluating the accounting principles used and significant estimates made by management, as well as evaluating the overall presentation of the consolidated financial statements. We believe that our audit provides a reasonable basis for our opinion.

 

/s/ Onestop Assurance PAC

 

We have served as the Company’s auditor since 2023.

 

Singapore

August 22, 2023

 

F-3

 

  

U POWER LIMITED
CONSOLIDATED BALANCE SHEETS
(Amounts in thousands of RMB and US$, except for number of shares)

 

    As of December 31, 
 Notes  2021  2022  2022 
    RMB  RMB  US$ 
ASSETS           
Current assets:           
Cash and cash equivalents     14,787   4,881   708 
Restricted cash     10,900   1,027   149 
Accounts receivable 5   193   1,617   234 
Inventories 6   13,447   5,457   791 
Advance to suppliers 7   76,444   6,993   1,014 
Other current assets 8   12,329   33,917   4,918 
Amount due from related parties 17   204   120   17 
Total current assets     128,304   54,012   7,831 
                
Non-current assets:               
Property, plant and equipment, net 9   10,096   16,282   2,361 
Intangible assets, net 10   608   286   41 
Operating lease right-of-use assets, net 15   25,666   19,250   2,791 
Long-term investments 11   110,000   111,811   16,211 
Refundable deposit for investment 12   78,806   80,183   11,625 
Other non-current assets     189   30   4 
Total non-current assets     225,365   227,842   33,033 
Total assets     353,669   281,854   40,864 
                
LIABILITIES AND EQUITY               
Current liabilities:               
Current portion of long-term borrowing 13   1,000   
-
   
-
 
Current portion of loan payables 16   500   6,500   942 
Accounts payable     9,798   11,130   1,614 
Accrued expenses and other liabilities 14   4,838   33,735   4,891 
Income tax payables 19   2,582   2,580   374 
Advances from customers     53,678   3,258   472 
Operating lease liabilities – current 15   4,315   1,696   246 
Amount due to related parties 17   111   251   36 
Total current liabilities     76,822   59,150   8,575 
                
Non-current liabilities:               
Operating lease liabilities – non-current 15   3,665   4,789   694 
Non-current portion of long-term borrowing 13   9,000   10,000   1,450 
Non-current portion of loan payables 16   6,500   
-
   
-
 
Total non-current liabilities     19,165   14,789   2,144 
Total liabilities     95,987   73,939   10,719 
                
Commitments and contingencies 22   
-
   2,900   420 
                
Shareholders’ equity:               
Ordinary shares (US$0.0000001 par value; 500,000,000,000 shares authorized; 50,000,000 and 50,000,000 issued and outstanding as of December 31, 2021 and 2022, respectively) *
     
-
   
-
   
-
 
Additional paid-in capital     319,775   319,775   46,363 
Accumulated deficit     (107,917)  (153,838)  (22,304)
Total U POWER LIMITED’s shareholders’ equity     211,858   165,937   24,059 
Non-controlling interests     45,824   39,078   5,666 
Total equity     257,682   205,015   29,725 
Total liabilities and equity     353,669   281,854   40,864 

 

*The shares and per share data are presented on a retroactive basis to reflect the reorganization (Note 1).

 

The accompanying notes are an integral part of these consolidated financial statements.

 

F-4

 

 

U POWER LIMITED
CONSOLIDATED STATEMENTS OF COMPREHENSIVE LOSS
(Amounts in thousands of RMB and US$, except for number of shares and per share data)

 

     For the years ended December 31, 
  Notes  2020  2021  2022  2022 
     RMB  RMB  RMB  US$ 
Net revenues               
Product sales     
-
   6,616   3,061   444 
Sourcing services     1,464   1,394   4,428   642 
Battery-swapping services     
-
   
-
   307   45 
Total net revenues     1,464   8,010   7,796   1,131 
Cost of revenues     
-
   (5,137)  (5,137)  (745)
Gross profit     1,464   2,873   2,659   386 
                    
Operating expenses:                   
Sales and marketing expenses     (3,007)  (4,862)  (2,041)  (296)
General and administrative expenses     (14,069)  (37,588)  (37,714)  (5,468)
Research and development expenses     (111)  (5,374)  (9,352)  (1,356)
Allowance for doubtful accounts     (289)  
-
   (9,801)  (1,421)
Total operating expenses     (17,476)  (47,824)  (58,908)  (8,541)
Operating loss     (16,012)  (44,951)  (56,249)  (8,155)
Interest income     436   437   49   7 
Interest expenses     (532)  (696)  (764)  (111)
Other income     9,750   3,026   3,206   465 
Other expenses     (172)  (4,298)  (3,904)  (566)
Loss before income taxes     (6,530)  (46,482)  (57,662)  (8,360)
Income tax expenses 19   
-
   (2,582)  (5)  (1)
Net loss     (6,530)  (49,064)  (57,667)  (8,361)
Less: Net loss attributable to non-controlling interests     (1,020)  (7,665)  (11,746)  (1,703)
Net loss attributable to the Company’s shareholders and total comprehensive loss     (5,510)  (41,399)  (45,921)  (6,658)
                    
Loss per share attributable to ordinary shareholders of the Company’s shareholders *                   
Basic and diluted
 21   (0.11)  (0.83)  (0.92)  (0.13)
                    
Weighted average shares used in calculating basic and diluted loss per share *                   
Basic and diluted
 21   50,000,000   50,000,000   50,000,000   50,000,000 

 

*The shares and per share data are presented on a retroactive basis to reflect the reorganization (Note 1).

 

The accompanying notes are an integral part of these consolidated financial statements.

 

F-5

 

 

U POWER LIMITED
CONSOLIDATED STATEMENTS OF SHAREHOLDERS’ EQUITY
(Amounts in thousands of RMB and US$, except for number of shares)

 

              Total       
     Additional     

U POWER

LIMITED

  Non-    
  Ordinary shares  paid-in  Accumulated  shareholders’  controlling  Total 
  shares*  Amount  capital  deficit  equity  interests   equity 
     RMB  RMB  RMB  RMB  RMB  RMB 
Balance as of December 31, 2019  50,000,000   
-
   171,987   (61,008)  110,979   27,147   138,126 
Consolidated net loss  -   
-
   
-
   (5,510)  (5,510)  (1,020)  (6,530)
Issuance of ordinary shares of subsidiaries  -   
-
   133,722   
-
   133,722   24,758   158,480 
Balance as of December 31, 2020  50,000,000   
-
   305,709   (66,518)  239,191   50,885   290,076 
Consolidated net loss  -   
-
   
-
   (41,399)  (41,399)  (7,665)  (49,064)
Capital contribution  -   
-
   14,066   
-
   14,066   2,604   16,670 
Balance as of December 31, 2021  50,000,000   
-
   319,775   (107,917)  211,858   45,824   257,682 
Consolidated net loss  -   
-
   
-
   (45,921)  (45,921)  (11,746)  (57,667)
Capital contribution from non-controlling shareholders  -   
-
   
-
   
-
   
-
   5,000   5,000 
Balance as of December 31, 2022 in RMB  50,000,000   
-
   319,775   (153,838)  165,937   39,078   205,015 
Balance as of December 31, 2022 in US$  -   
-
   46,363   (22,304)  24,059   5,666   29,725 

 

*The shares and per share data are presented on a retroactive basis to reflect the reorganization (Note 1).

 

The accompanying notes are an integral part of these consolidated financial statements.

F-6

 

 

U POWER LIMITED
CONSOLIDATED STATEMENTS OF CASH FLOWS
(Amounts in thousands of RMB and US$, except for number of shares)

 

  For the Years Ended December 31, 
  2020  2021  2022  2022 
  RMB  RMB  RMB  US$ 
CASH FLOWS FROM OPERATING ACTIVITIES                
Net loss  (6,530)  (49,064)  (57,667)  (8,361)
Adjustments to reconcile net loss to net cash used in operating activities:                
Depreciation and amortization  786   1,773   2,093   303 
Amortization of right-of-use assets  620   3,448   5,611   814 
Loss on termination of right-of-use assets  
-
   
-
   1,750   254 
Allowance for doubtful accounts  
-
   
-
   9,801   1,421 
Impairment of inventory  
-
   
-
   180   26 
Share of loss in equity method investee  
-
   
-
   39   6 
                 
Changes in operating assets and liabilities:                
Accounts receivables  379   (181)  (1,424)  (206)
Inventories  209   (13,250)  7,810   1,132 
Advance to suppliers  (4,707)  (71,148)  61,085   8,856 
Other current assets  7,778   (6,968)  (23,023)  (3,338)
Amount due from related parties  849   843   84   12 
Other non-current assets  (80)  (68)  
-
   
-
 
Accounts payables  165   8,488   1,331   193 
Accrued expenses and other payables  (2,879)  2,184   32,160   4,662 
Income tax payables  
-
   2,582   (3)  - 
Advance from customers  (18,068)  44,964   (50,420)  (7,310)
Amount due to related parties  (73)  (589)  140   20 
Operating lease liabilities  (841)  (5,243)  (2,439)  (354)
Net cash used in operating activities  (22,392)  (82,229)  (12,892)  (1,870)
                 
CASH FLOWS FROM INVESTING ACTIVITIES                
Purchases of property and equipment  (1,333)  (9,573)  (7,769)  (1,126)
Purchases of intangible assets  
-
   (1,423)  (31)  (4)
Loans provided to third parties  (69,478)  (17,046)  (3,859)  (560)

Loans repayments from third parties

  58,463   3,614   2,122   308 
Loans provided to related parties  (948)  (886)  
-
   
-
 
Loans repayments from related parties  156   555   
-
   
-
 
(Payment for) Return of long-term investments  (120,000)  10,000   (1,850)  (268)
Net cash used in investing activities  (133,140)  (14,759)  (11,387)  (1,650)
                 
CASH FLOWS FROM FINANCING ACTIVITIES                
Capital contribution by non-controlling shareholders  255,615   999   5,000   725 
Loans received from a third party  
-
   998   
-
   
-
 
Loans received from long-term bank borrowing  
-
   10,000   
-
   
-
 
Proceeds from issuance of loan payable  20,000   

-

   

-

   

-

 
Repayments of short-term bank borrowing  
-
   (3,000)  
-
   
-
 
Repayments of long-term bank borrowing  
-
   
-
   (500)  (72)
Repayments of loan payable  
-
   (13,000)  
-
   
-
 
Net cash provided by (used in) financing activities  275,615   (4,003)  4,500   653 
                 
Net increase (decrease) in cash and cash equivalents and restricted cash  120,083   (100,991)  (19,779)  (2,867)
Cash and cash equivalents and restricted cash at beginning of year  6,595   126,678   25,687   3,724 
Cash and cash equivalents and restricted cash at end of year  126,678   25,687   5,908   857 
                 
Supplemental disclosures of non-cash activities:                
Right-of-use assets obtained in exchange for new operating lease liabilities  4,579   8,538   6,603   957 
Derecognition of right-of use-assets  
-
   

-

   7,408   1,074 

Derecognition of lease liabilities

  
-
   
-
   

5,658

   

820

 

 

The accompanying notes are an integral part of these consolidated financial statements.

 

F-7

 

 

U POWER LIMITED
NOTES TO THE CONSOLIDATED FINANCIAL STATEMENTS
(Amounts in thousands of RMB and US$, except for number of shares and per share data)

 

1. ORGANIZATION

 

(a) Nature of operations

 

U POWER LIMITED (the “Company”) was incorporated in the Cayman Islands on June 17, 2021, under the Cayman Islands Companies Law as an exempted company with limited liability. Anhui Yousheng New Energy Technology Group Co., Ltd. (“AHYS”, formerly known as “Shanghai Yousheng New Energy Technology Group Co. Ltd.”) was incorporated in the People’s Republic of China (the “PRC” or “China”) on May 16, 2013. AHYS, together with its subsidiaries (collectively, the “Operating Entities”) are principally engaged in the provision of: 1) new energy vehicles development and sales; 2) battery swapping stations manufacturing and sales; 3) battery swapping services; and 4) sourcing services (collectively, “Principal Business”).

 

(b) Reorganization

 

In preparation of its initial public offering (“IPO”) in the United States, the following transactions were undertaken to reorganize the legal structure of the Operating Entities. The Company was incorporated in connection with a group reorganization (the “Reorganization”) of the Operating Entities. On June 30, 2021, and January 5, 2022, the Company incorporated two wholly-owned subsidiaries, Youcang Limited (“Youcang”) and U Robur Limited (“U Robur BVI”) in British Virgin Islands, respectively. On July 19, 2021, Youcang incorporated a wholly-owned subsidiary, Energy U Limited (“Energy U”) in Hong Kong. On January 24, 2022, U Robur BVI incorporated a wholly-owned subsidiary, U Robur Limited (“U Robur HK”). On January 27, 2021, Energy U incorporated a wholly-owned subsidiary, Shandong Yousheng New Energy Technology Development Co, Ltd. (“WFOE”) in the PRC.

 

On July 8, 2022, the Company, through WFOE, entered into an equity purchase agreement with AHYS and its then shareholders, through which the Company has become the ultimate primary beneficiary of AHYS. As all the entities involved in the process of the Reorganization are under common ownership of AHYS’s shareholders before and after the Reorganization, the Reorganization is accounted for in a manner similar to a pooling of interests with the assets and liabilities of the parties to the Reorganization carried over at their historical amounts. Therefore, the accompanying consolidated financial statements were prepared as if the corporate structure of the Company had been in existence since the beginning of the periods presented. The Company and its subsidiaries hereinafter are collectively referred to as the “Group”.

 

F-8

 

 

As of the date of this report, the details of the Company’s principal subsidiaries are as follows:

 

Entity Date of
incorporation/
acquisition
 Place of
incorporation
 Percentage
of direct
or indirect
ownership
by the
Company  
 Principal activities
Subsidiaries:        
Youcang Limited (“Youcang”) June 30, 2021 British Virgin Islands 100% Investment holding
Energy U Limited (“Energy U”) July 19, 2021 Hong Kong 100% Investment holding
U Robur Limited January 5, 2022 British Virgin Islands 100% Investment holding
U Robur Limited January 24, 2022 Hong Kong 100% Investment holding
Shandong Yousheng New Energy Technology Development Co, Ltd. (“WFOE”)(1) January 27, 2022 PRC 100% Provision of technical and consultation services
Anhui Yousheng New Energy Co., Ltd (“AHYS”)(1) May 16, 2013 PRC 100% Dormant Company
Youpin Automobile Service Group Co. Ltd. (“Youpin”)(1) July 18, 2013 PRC 53.1072% Provision of new energy vehicles sales, battery swapping stations sales, battery swapping services and sourcing services
Shanghai Youqiao International Trade Co., Ltd. (“SH Youqiao”)(1) May 29, 2014 PRC 100% Dormant Company
Shanghai Youchuangneng Digital Technology Co., Ltd. (“SY Digital Tech) (1) November 13, 2015 PRC 100% Provision of new energy vehicles sales, battery swapping stations sales, battery swapping services and sourcing services
Youguan Financial Leasing Co., Ltd. (“Youguan Financial Leasing”)(1) February 27, 2017 PRC 100% Dormant Company
Chengdu Youyipin Trading Co., Ltd. (“CD Youyipin”)(1) June 21, 2019 PRC 100% Dormant Company
Zhejiang Youguan Automobile Service Co., Ltd. (“ZJ Youguan”)(1) May 21, 2020 PRC 80% Provision of sourcing services
Youpin Automobile Service (Shandong) Co., Ltd. (“Youpin SD”)(1) June 30, 2020 PRC 86.96% Provision of new energy vehicles sales and sourcing services
Chengdu Youyineng Automobile Service Co., Ltd. (“CD Youyineng”)(1) October 29, 2020 PRC 100% Provision of battery swapping stations manufacturing
Shanghai Youteng Automobile Service Co., Ltd. (“SH Youteng”)(1) November 3, 2020 PRC 70% Dormant Company
Liaoning Youguan New Energy Technology Co. Ltd. (“LY New Energy”)(1) November 8, 2019 PRC 100% Provision of new energy vehicles sales and sourcing services
Zibo Youyipin Trading Co. Ltd. (“Zibo Youyipin”)(1) March 18, 2021 PRC 100% Dormant Company
Shanghai Youxu New Energy Technology Co., Ltd. (“SH Youxu”)(1) March 22, 2021 PRC 100% Provision of battery swapping stations sales and battery swapping services
Dalian Youshengchi Automobile Trading Service Co., Ltd. (“DL Youshengchi”)(1) March 23, 2021 PRC 100% Dormant Company
Quanzhou Youyi Power Exchange Network Technology Co., Ltd.  (“QZ Youyi”)(1) June 29, 2021 PRC 100% Provision of battery swapping services
Youxu New Energy Technology (Zibo) Co., Ltd. (“Youxu Zibo”)(1) July 29, 2021 PRC 100% Provision of batter swapping stations manufacturing
Youxu (Xiamen) Power Exchange Network Technology Co., Ltd. (“Youxu XM”)(1) August 10, 2021 PRC 100% Provision of battery swapping services
Xinjiang Youxu Supply Chain Management Co., Ltd. (“XJ Youxu”)(1) October 12, 2021 PRC 100% Dormant Company
Wuhu Youxu New Energy Technology Co., Ltd. (“WH Youxu”) (1) November 12, 2021 PRC 100% Provision of batter swapping stations manufacturing
Zhejiang Zhongxinda Financial Leasing Co., Ltd(1) December 9, 2016 PRC 75% Dormant Company
Shanghai Haiyou Automobile Service Co., Ltd  (“SH Automobile”) November 26, 2013 PRC 70% Dormant Company
Beijing Youxu New Energy Technology Co., Ltd. (“BJ Youxu”)(1) December 21, 2021 PRC 100% Dormant Company
Henan Youxu New Energy Technology Co., Ltd. (“HN Youxu”) (1) December 1, 2022 PRC 80% Dormant Company
Youxu New Energy (Dalian) Co., Ltd. (“DL Youxu”)(1) June 8, 2022 PRC 100% Dormant Company
Tai’an Youxu New Energy Technology Co., Ltd. (“TA Youxu”) (1) August 22, 2022 PRC 100% Dormant Company
Shandong Youxu New Energy Co., Ltd. (“SD Youxu”) (1) August 26, 2022 PRC 100% Dormant Company
Nanning Youguan Digital Technology Co., Ltd (“NN Youguan”) (1) July 12, 2022 PRC 100% Dormant Company

 

 

(1)Collectively, the “PRC subsidiaries”.

F-9

 

 

(c) Initial Public Offering

 

In April 2023, the Company, in connection with its IPO in the United States, issued 2,416,667 ordinary shares with net proceeds from the IPO of approximately US$13,002.

 

2. SUMMARY OF SIGNIFICANT ACCOUNTING POLICIES

 

(a) Basis of presentation

 

The consolidated financial statements have been prepared in accordance with generally accepted accounting principles in the United States of America (“U.S. GAAP”).

 

(b) Principles of consolidation

 

The accompanying consolidated financial statements of the Group include the financial statements of the Company and its subsidiaries for which the Company is the ultimate primary beneficiary.

 

A subsidiary is an entity in which the Company, directly or indirectly, controls more than one half of the voting power; has the power to appoint or remove the majority of the members of the board of directors (the “Board”); and to cast majority of votes at the meeting of the Board or to govern the financial and operating policies of the investee under a statute or agreement among the shareholders or equity holders.

 

All significant transactions and balances between the Company and its subsidiaries have been eliminated in consolidation. The non-controlling interests in consolidated subsidiaries are shown separately in the consolidated financial statements.

 

(c) Use of estimates

 

The preparation of consolidated financial statements in accordance with U.S. GAAP requires management to make estimates and assumptions that affect the reported amounts of assets and liabilities and disclosures of contingent assets and liabilities at the date of the consolidated financial statements and the reported amounts of revenues and expenses during the reporting period. Significant accounting estimates reflected in the Group’s consolidated financial statements mainly include the estimated project progress towards certain services revenue, the incremental borrowing rate used in the recognition of right-of-use assets and lease liabilities, inventory write-down, allowance for doubtful accounts, the useful lives of property and equipment and intangible assets, contingent liabilities, valuation allowance for deferred tax assets and the estimated performance obligations completion progress towards certain services revenue. The Group bases its estimates on historical experience and on various other assumptions that it believes to be reasonable under the circumstances, the results of which form the basis for making judgments about the carrying values of assets and liabilities that are not readily apparent from other sources. Any future changes to these estimates and assumptions could cause a material change to the Group’s reported amounts of revenues, expenses, assets and liabilities. Actual results may differ from these estimates under different assumptions or conditions.

 

F-10

 

 

(d) Functional currency and foreign currency translation

 

The Group uses Renminbi (“RMB”) as its reporting currency. The functional currency of the Company and its overseas subsidiaries which incorporated in the Cayman Islands and British Virgin Islands is US Dollar (“US$”). The functional currency of the Company’s subsidiaries which incorporated in Hong Kong is Hong Kong Dollar (“HK$”). The functional currency of the Company’s subsidiaries which incorporated in PRC is RMB.

 

In the consolidated financial statements, the financial information of the Company and other entities located outside of PRC has been translated into RMB. Assets and liabilities are translated at the exchange rates on the balance sheet date, equity amounts are translated at historical exchange rates, and revenues, expenses, gains and losses are translated using the average rate for the periods. Translation adjustments are reported as foreign currency translation adjustments and are shown as a component of other comprehensive loss in the consolidated statements of operations and comprehensive income (loss). There is nil foreign currency translation gain or loss recognized for the years ended December 31, 2021 and 2022.

 

Transactions denominated in foreign currencies are re-measured into the functional currency at the exchange rates prevailing on the transaction dates. Financial assets and liabilities denominated in foreign currencies are re-measured into the functional currency at the exchange rates prevailing at the balance sheet date.

 

(e) Convenience translation

 

The Group’s business is primarily conducted in China and all of the revenues are denominated in RMB. However, periodic reports made to shareholders will include current period amounts translated into US dollars using the exchange rate as of balance sheet date, for the convenience of the readers. Translations of balances in the consolidated balance sheets, consolidated statements of comprehensive loss, change in equity and related consolidated statements of cash flows from RMB into US$ as of and for the year ended December 31, 2022 are solely for the convenience of the reader and were calculated at the rate of US$1.00 to RMB6.8972, representing the noon buying rate in The City of New York for cable transfers of RMB as certified for customs purposes by the Federal Reserve Bank of New York on December 31, 2022. No representation is made that the RMB amounts represent or could have been, or could be, converted, realized or settled into US$ at that rate on December 31, 2022 or at any other rate.

 

(f) Non-controlling interest

 

For certain subsidiaries, a non-controlling interest is recognized to reflect the portion of their equity which is not attributable, directly or indirectly, to the Group. Consolidated net loss or income on the consolidated statements of operations includes the net loss or income attributable to non-controlling interests. Non-controlling interests are classified as a separate line item in the equity section of the Group’s consolidated balance sheets and have been separately disclosed in the Group’s consolidated statements of operations to distinguish the interests from that of the Company.

 

(g) Cash and cash equivalents

 

Cash and cash equivalents represent cash on hand, time deposits and highly-liquid investments placed with banks or other financial institutions, which are unrestricted as to withdrawal and use, and which have original maturities of three months or less.

 

(h) Restricted cash

 

Restricted cash represents the cash that is not freely available to be spent nor re-invested to sustain future growth, which is legally or contractually restricted, or only to be used for a specified purpose. The restrictions can be permanent or temporary. Failure to use the asset according to agreed limitations will generate contractual or legal consequences.

 

(i) Allowance for doubtful accounts

 

Accounts receivable, advance to suppliers and other current assets are recognized and carried at original invoiced amount less an allowance for any potential uncollectible amounts. An estimate for doubtful accounts is made when collection of the full amount is no longer probable. The Group maintains allowances for doubtful accounts for estimated losses resulting from the failure of customers or borrowers to make payments on time. The Group reviews the accounts receivable, advance to suppliers and other current assets on a periodic basis and makes specific allowances when there is doubt as to the collectability of individual balances. In evaluating the collectability of individual receivable balances, the Group considers many factors, including the customer’s payment history, its current credit-worthiness and current economic trends.

 

F-11

 

 

Based on the result of the Group’s estimation of collectability, the Group recognized nil and RMB9,801 (US$1,421) of allowances for doubtful accounts for the years ended December 31, 2021 and 2022, respectively.

 

(j) Inventories

 

Inventories, consisting of raw materials and products available for sale, are stated at the lower of cost or net realizable value. Cost of inventory are determined using the first-in-first-out method. The Group records inventory reserves for obsolete and slow-moving inventory. Inventory reserves are based on inventory obsolescence trends, historical experience and application of the specific identification method. The Group recognizednil and RMB180 (US$26) of inventory impairment for the years ended December 31, 2021 and 2022, respectively.

 

(k) Property, plant and equipment, net

 

Property, plant and equipment are stated at cost less accumulated depreciation and impairment loss, if any. Property and equipment are depreciated at rates sufficient to write off their costs less impairment and residual value, if any, over their estimated useful lives on a straight-line basis. Leasehold improvements are amortized over the shorter of the lease term or the estimated useful lives of the related assets. Within the property, plant and equipment, the value for construction in process is included within the manufacturing equipment.

 

Category Estimated useful life
Leasehold improvements 1-3 years
Manufacturing equipment 310 years
Computer and electronic equipment 35 years
Office equipment 24 years
Motor vehicles 34 years

 

(l) Intangible assets, net

 

Intangible assets are carried at cost less accumulated amortization and impairment, if any. Intangible assets are amortized using the straight-line method over the estimated useful lives from 3 to 5 years. The estimated useful lives of amortized intangible assets are reassessed if circumstances occur that indicate the original estimated useful lives have changed.

 

(m) Impairment of long-lived assets

 

The Group evaluates its long-lived assets, including property, equipment and software and right-of-use assets with finite lives, for impairment whenever events or changes in circumstances, such as a significant adverse change to market conditions that will impact the future use of the assets, indicate that the carrying amount of an asset may not be fully recoverable. When these events occur, the Group evaluates the recoverability of long-lived assets by comparing the carrying amounts of the assets to the future undiscounted cash flows expected to result from the use of the assets and their eventual disposition. If the sum of the expected undiscounted cash flows is less than the carrying amounts of the assets, the Group recognizes an impairment loss based on the excess of the carrying amounts of the assets over their fair value. Fair value is generally determined by discounting the cash flows expected to be generated by the assets, when the market prices are not readily available. There was no impairment of long-lived assets recognized for the years ended December 31, 2021 and 2022.

 

F-12

 

 

(n) Long-term investments

 

The Group’s long-term investments mainly include equity investments in entities. Investments in entities in which the Group can exercise significant influence and holds an investment in voting common stock or in-substance common stock (or both) of the investee but does not own a majority equity interest or control are accounted for using the equity method of accounting in accordance with ASC topic 323, Investments - Equity Method and Joint Ventures (“ASC 323”). Under the equity method, the Group initially records its investments at fair value. The Group subsequently adjusts the carrying amount of the investments to recognize the Group’s proportionate share of each equity investee’s net income or loss into earnings after the date of investment. The Group evaluates the equity method investments for impairment under ASC 323. An impairment loss on the equity method investments is recognized in earnings when the decline in value is determined to be other-than-temporary.

 

(o) Fair value of financial instruments

 

Fair value is defined as the price that would be received from selling an asset or paid to transfer a liability in an orderly transaction between market participants at the measurement date. When determining the fair value measurements for assets and liabilities required or permitted to be either recorded or disclosed at fair value, the Group considers the principal or most advantageous market in which it would transact, and it also considers assumptions that market participants would use when pricing the asset or liability.

 

Accounting guidance establishes a fair value hierarchy that requires an entity to maximize the use of observable inputs and minimize the use of unobservable inputs when measuring fair value. A financial instrument’s categorization within the fair value hierarchy is based upon the lowest level of input that is significant to the fair value measurement. Accounting guidance establishes three levels of inputs that may be used to measure fair value:

 

Level 1 - Observable inputs that reflect quoted prices (unadjusted) for identical assets or liabilities in active markets.

 

Level 2 - Other inputs that are directly or indirectly observable in the marketplace.

 

Level 3 - Unobservable inputs which are supported by little or no market activity.

 

Financial assets and liabilities of the Group primarily consist of cash and cash equivalents, accounts receivable, amounts due from related parties, deposits and other receivables, accounts payable, amounts due to related parties, other payables, short-term bank and other borrowings and loan payables. As of December 31, 2022, the carrying values of these financial instruments are approximated to their fair values.

 

(p) Revenue recognition

 

Under ASC 606, Revenue from Contracts with Customers, the Group recognizes revenue when a customer obtains control of promised goods or services and recognizes in an amount that reflects the consideration which the entity expects to receive in exchange for those goods or services.

 

The Group recognized revenue according to the following five-step revenue recognition criteria based on ASC 606: (1) identify the contract with a customer; (2) identify the performance obligations in the contract; (3) determine the transaction price; (4) allocate the transaction price; and (5) recognize revenue when or as the entity satisfies a performance obligation.

 

The Group recognized revenue when or as the control of the goods or services is transferred to a customer. Depending on the terms of the contract and the laws that apply to the contract, control of the goods and services may be transferred over time or at a point in time. Control of the goods and services is transferred over time if the Group’s performance:

 

(i)provides all of the benefits received and consumed simultaneously by the customer;

 

(ii)creates and enhances an asset that the customer controls as the Group performs; or

 

(iii)does not create an asset with an alternative use to the Group and the Group has an enforceable right to payment for performance completed to date. If control of the goods and services transfers over time, revenue is recognized over the period of the contract by reference to the progress towards complete satisfaction of that performance obligation. Otherwise, revenue is recognized at a point in time when the customer obtains control of the goods and services.

 

F-13

 

 

If control of the goods and services transfers over time, revenue is recognized over the period of the contract by reference to the progress towards complete satisfaction of that performance obligation. Otherwise, revenue is recognized at a point in time when the customer obtains control of the goods and services.

 

Contracts with customers may include multiple performance obligations. For such arrangements, the Group allocates revenue to each performance obligation based on its relative standalone selling price. The Group generally determines standalone selling prices based on the prices charged to customers. If the standalone selling price is not directly observable, it is estimated using expected cost plus a margin or adjusted market assessment approach, depending on the availability of observable information. Assumptions and estimations have been made in estimating the relative selling price of each distinct performance obligation, and changes in judgments on these assumptions and estimates may impact the revenue recognition.

 

When either party to a contract has performed, the Group presents the contract in the consolidated balance sheets as a contract asset or a contract liability, depending on the relationship between the entity’s performance and the customer’s payment.

 

A contract asset is the Group’s right to consideration in exchange for goods and services that the Group has transferred to a customer. A receivable is recorded when the Group has an unconditional right to consideration. A right to consideration is unconditional if only the passage of time is required before payment of that consideration is due.

 

If a customer pays consideration or the Group has a right to an amount of consideration that is unconditional, before the Group transfers a good or service to the customer, the Group presents the contract liability when the payment is made, or a receivable is recorded (whichever is earlier). A contract liability is the Group’s obligation to transfer goods or services to a customer for which the Group has received consideration (or an amount of consideration is due) from the customer.

  

The following table sets forth a breakdown of the Group’s revenues, in absolute amounts and percentages of total revenues for the years presented:

 

  For the Years Ended December 31, 
  2020  2021  2022 
  RMB  %  RMB  %  RMB  US$  % 
Sourcing services  1,464   100.0   1,394   17.4   4,428   642   56.8 
Product sales  
-
   -   6,616   82.6   3,061   444   39.3 
Battery-swapping services  
-
   -   
-
   -   307   45   3.9 
Total revenues  1,464   100.0   8,010   100.0   7,796   1,131   100.0 

 

Sourcing services

 

The Group generates revenue from the vehicle sourcing business and battery sourcing business.

 

Regarding to battery sourcing business, the Group acts as a principal as of being able to fully control relevant risks and benefits during the whole business, indicated by that can decide the selling price, has a right to recall the product and cease the transaction, and bear relevant risk of damage and loss prior to the delivery of battery to the customer. The sales of battery sourcing revenues are recognized on a gross basis at a point in time when the control of the battery pack is transferred to the customer.

 

For vehicle sourcing business, the Group charges service fees from its customers for their purchase of vehicles, where the Group is generally acting as an agent and its performance obligation is to purchase the specified vehicles for its customers. The Group charges the customers a commission that is calculated based on the purchase price of each purchase order. Vehicle sourcing service revenues are recognized on a net basis at the point in time when the service of purchase of the specified vehicles for the Group’s customers is completed, i.e., the specified vehicle for the Group’s customers is delivered. Payments are typically received in advance and are accounted for as contract liabilities until delivery, at which point the receipt in advance from customers is offset with the prepayment to the supplier and the difference representing the commission is recognized as revenue.

 

Product sales

 

The Group generates revenues from sales of battery swapping stations. The Group identifies the users who purchase battery swapping stations as its customers. The revenue for battery swapping station sales is recognized at a point in time when the control of the product is transferred to the customer.

 

Battery swapping services

 

The Group also generates revenues from providing battery swapping services to vehicle drivers and the station control system upgrading services to the battery-swapping station owners. The Group identifies the vehicle drivers who need the services of battery swapping and the owners of battery swapping station that the Group has sold to who have demand for the station control system upgrading services as its customers.

 

F-14

 

 

The Group charges the battery swapping service fees from its customers based on vehicle miles traveled. However, as usually, the swapped battery will be immediately used after the payment by customers for driving and the power consumption of vehicles will be fast, the Group ignores the time interval between the timing of payment in advance by customers and the usage life of the swapped battery. The revenue generated from battery swapping services to vehicle drivers is recognized at a point in time when the Group received the payment from vehicle drivers.

 

The revenue generated from the station control system upgrading service is recognized over time based on a straight-line method.

 

(q) Cost of revenues

 

Cost of sales of batter-swapping stations primarily includes semi-finished goods purchased from suppliers, labor costs and manufacturing including depreciation of assets associated with production.

 

(r) Sales and marketing expenses

 

Sales and marketing expenses consist primarily of (i) compensation to selling personnel, including the salaries, performance-based bonus, and other benefits; (ii) travel cost related to the sales and marketing function; (iii) advertising, marketing and brand promotion expenses; and (iv) other expenses in relation to the selling and marketing activities. Advertising expenses consist primarily of costs for the promotion of corporate image and product marketing. The Group expenses all advertising costs of RMB2,041 (US$296) as incurred and classifies these costs under sales and marketing expenses.

 

(s) Research and development expenses

 

Research and development expenses consist primarily of personnel-related costs directly associated with research and development organization. The Group’s research and development expenses are related to enhancing and developing UOTTA technology for its existing products and new product development.The Group expenses research and development costs as incurred.

 

(t) General and administrative expenses

 

General and administrative expenses consist primarily of salaries, bonuses and benefits for employees involved in general corporate functions, and those not specifically dedicated to research and development activities, such as depreciation and amortization of fixed assets which are not used in research and development activities, legal and other professional services fees, rental and other general corporate related expenses.

 

(u) Employee benefits

 

Full time employees of the Group in the PRC participate in a government mandated defined contribution plan, pursuant to which certain pension benefits, medical care, employee housing fund and other welfare benefits are provided to the employees. Chinese labor regulations require that the PRC subsidiaries of the Group make contributions to the government for these benefits based on certain percentages of the employees’ salaries, up to a maximum amount specified by the local government. The Group has no legal obligation for the benefits beyond the contributions made.

 

(v) Government grants

 

The Group’s PRC-based subsidiaries received government subsidies from certain local governments. The Group’s government subsidies consisted of specific subsidies and other subsidies. Specific subsidies are subsidies that the local government has provided for a specific purpose, such as product development and renewal of production facilities. Other subsidies are the subsidies that the local government has not specified its purpose for and are not tied to future trends or performance of the Group. Receipt of such subsidy income is not contingent upon any further actions or performance of the Group and the amounts do not have to be refunded under any circumstances. The Group recorded specific purpose subsidies as advances payable when received. For specific subsidies, upon government acceptance of the related project development or asset acquisition, the specific purpose subsidies are recognized to reduce related R&D expenses or the cost of asset acquisition. Other subsidies are recognized as other operating income upon receipt as further performance by the Group is not required.

 

F-15

 

 

(w) Taxation

 

Income Taxes

 

Current income taxes are provided on the basis of income/(loss) for financial reporting purposes, adjusted for income and expense items which are not assessable or deductible for income tax purposes, in accordance with the regulations of the relevant tax jurisdictions. Deferred income taxes are provided using the assets and liabilities method. Under this method, deferred income taxes are recognized for the tax consequences of temporary differences by applying enacted statutory rates applicable to future years to differences between the financial statement carrying amounts and the tax bases of existing assets and liabilities. The tax base of an asset or liability is the amount attributed to that asset or liability for tax purposes. The effect on deferred taxes of a change in tax rates is recognized in the consolidated statement of income and comprehensive income in the period of change. A valuation allowance is provided to reduce the amount of deferred tax assets if it is considered more-likely-than-not that some portion of, or all of the deferred tax assets will not be realized.

 

Deferred tax assets are reduced by a valuation allowance when, in the opinion of management, it is more likely than not that some portion or all of the deferred tax assets will not be realized. The Group considers positive and negative evidence when determining whether a portion or all of its deferred tax assets will more likely than not be realized. This assessment considers, among other matters, the nature, frequency and severity of current and cumulative losses, forecasts of future profitability, the duration of statutory carry-forward periods, its experience with tax attributes expiring unused, and its tax planning strategies. The ultimate realization of deferred tax assets is dependent upon its ability to generate sufficient future taxable income within the carry-forward periods provided for in the tax law and during the periods in which the temporary differences become deductible. When assessing the realization of deferred tax assets, the Group considers possible sources of taxable income including (i) future reversals of existing taxable temporary differences, (ii) future taxable income exclusive of reversing temporary differences and carry-forwards, (iii) future taxable income arising from implementing tax planning strategies, and (iv) specific known trend of profits expected to be reflected within the industry.

 

Value added tax

 

Revenue represents the invoiced value of goods and services, net of value added tax (“VAT”). The VAT is based on gross sales price with VAT rates of 6% and13%, depending on the type of products sold or service provided. Entities that are VAT general taxpayers are allowed to offset qualified input VAT paid to suppliers against their output VAT liabilities. Net VAT balance between input VAT and output VAT is recorded in taxes payable. All of the VAT returns filed by the Company’s subsidiaries in PRC remain subject to examination by the tax authorities for five years from the date of filing.

 

Uncertain tax positions

 

The Group applies the provisions of ASC topic 740 (“ASC 740”), Accounting for Income Taxes, to account for uncertainty in income taxes. ASC 740 prescribes a recognition threshold a tax position is required to meet before being recognized in the financial statements. The benefit of a tax position is recognized if a tax return position or future tax position is “more likely than not” to be sustained under examination based solely on the technical merits of the position. Tax positions that meet the “more likely than not” recognition threshold is measured, using a cumulative probability approach, at the largest amount of tax benefit that has a greater than fifty percent likelihood of being realized upon settlement. The estimated liability for unrecognized tax benefits is periodically assessed for adequacy and may be affected by changing interpretations of laws, rulings by tax authorities, changes and or developments with respect to tax audits, and the expiration of the statute of limitations. Additionally, in future periods, changes in facts and circumstances, and new information may require the Group to adjust the recognition and measurement of estimates with regards to changes in individual tax position. Changes in recognition and measurement of estimates are recognized in the period in which the change occurs.

 

The Group’s operating subsidiaries in PRC are subject to examination by the relevant tax authorities. According to the PRC Tax Administration and Collection Law, the statute of limitations is three years if the underpayment of taxes is due to computational errors made by the taxpayer or the withholding agent. The statute of limitations is extended to five years under special circumstances, where the underpayment of taxes is more than RMB100 (US$15). In the case of transfer pricing issues, the statute of limitation is ten years. There is no statute of limitation in the case of tax evasion. Penalties and interests incurred related to underpayment of income tax are classified as income tax expense in the period incurred.

 

F-16

 

 

 

(x) Comprehensive loss

 

The Group has adopted FASB Accounting Standard Codification Topic 220 (“ASC 220”) “Comprehensive income”, which establishes standards for reporting and the presentation of comprehensive income (loss), its components and accumulated balances.

 

There was no other comprehensive loss for the years ended December 31, 2021 and 2022.

 

(y) Leases

 

The Group accounts for lease under ASC Topic 842, Leases. The Group determines if an arrangement is or contains a lease at inception. Right-of-use assets and liabilities are recognized at lease commencement date based on the present value of remaining lease payments over the lease terms. The Group considers only payments that are fixed and determinable at the time of lease commencement.

 

At the commencement date, the lease liability is recognized at the present value of the lease payments not yet paid, discounted using the interest rate implicit in the lease or, if that rate cannot be readily determined, the Group’s incremental borrowing rate for the same term as the underlying lease. The right-of-use asset is recognized initially at cost, which primarily comprises the initial amount of the lease liability, plus any initial direct costs incurred. All right-of-use assets are reviewed for impairment annually. There was no impairment for right-of-use lease assets as of December 31, 2021 and 2022. The Group recorded a loss on lease termination of right-of-use assets of nil and RMB1,750 (US$254) for the years ended December 31, 2021 and 2022, respectively.

 

Operating lease assets are included within “right-of-use assets - operating lease”, and the corresponding operating lease liabilities are included within “operating lease liabilities” on the consolidated balance sheets as of December 31, 2021 and 2022, respectively.

 

(z) Commitments and contingencies

 

In the normal course of business, the Group is subject to contingencies, such as legal proceedings and claims arising out of its business, which cover a wide range of matters. Liabilities for contingencies are recorded when it is probable that a liability has been incurred and the amount of the assessment can be reasonably estimated.

 

If the assessment of a contingency indicates that it is probable that a loss is incurred and the amount of the liability can be estimated, then the estimated liability is accrued in the consolidated financial statements. If the assessment indicates that a potential loss contingency is not probable, but is reasonably possible, or is probable but cannot be estimated, then the nature of the contingent liability, together with an estimate of the range of possible loss, if determinable and material, would be disclosed.

 

The Group recognizednil and RMB2,900 (US$420) of commitments and contingencies as of the years ended December 31, 2021 and 2022, respectively.

 

(aa) Segment reporting

 

ASC 280, Segment Reporting, (“ASC 280”), establishes standards for companies to report in their financial statement information about operating segments, products, services, geographic areas, and major customers.

 

Based on the criteria established by ASC 280, the Company’s chief operating decision maker (“CODM”) has been identified as the Company’s Chief Executive Officer, who reviews consolidated results when making decisions about allocating resources and assessing performance of the Company. As a whole and hence, the Company has only one reportable segment. The Company does not distinguish between markets or segments for the purpose of internal reporting. As the Company’s long-lived assets are substantially located in the PRC, no geographical segments are presented.

 

F-17

 

 

(ab) Recent accounting pronouncements

 

In June 2016, the FASB issued ASU 2016-13, Financial Instruments-Credit Losses (Topic 326), which requires entities to measure all expected credit losses for financial assets held at the reporting date based on historical experience, current conditions, and reasonable and supportable forecasts. This replaces the existing incurred loss model and is applicable to the measurement of credit losses on financial assets measured at amortized cost. This ASU is effective for annual reporting periods, and interim periods within those years, beginning after December 15, 2019, excluding entities eligible to be smaller reporting companies as defined by the SEC. For all other entities, ASU 2016-13 is effective for fiscal years beginning after December 15, 2022, including interim periods within those fiscal years. The Group is an emerging-growth company and has elected to adopt the new standard as of the effective date applicable to nonissues. The Group is evaluating the impact of the adoption of this standard on its consolidated financial statements.

 

In December 2019, the FASB issued ASU 2019-12, Income Taxes (Topic 740): Simplifying the Accounting for Income Taxes. This update simplifies the accounting for income taxes as part of the FASB’s overall initiative to reduce complexity in accounting standards. The amendments include removal of certain exceptions to the general principles of ASC 740, Income taxes, and simplification in several other areas such as accounting for a franchise tax (or similar tax) that is partially based on income. The update is effective in fiscal years beginning January 1, 2022, and early adoption is permitted. Certain amendments in this update should be applied retrospectively or modified retrospectively, all other amendments should be applied prospectively. The Company does not expect the impact of this guidance to have a material impact on the Company’s consolidated financial statements.

 

In August 2020, the FASB issued ASU No. 2020-06, Accounting for Convertible Instruments and Contracts in an Entity’s Own Equity (“ASU 2020-06”), which focuses on amending the legacy guidance on convertible instruments and the derivatives scope exception for contracts in an entity’s own equity. ASU 2020-06 simplifies an issuer’s accounting for convertible instruments by reducing the number of accounting models that require separate accounting for embedded conversion features. ASU 2020-06 also simplifies the settlement assessment that entities are required to perform to determine whether a contract qualifies for equity classification. Further, ASU 2020-06 enhances information transparency by making targeted improvements to the disclosures for convertible instruments and earnings-per-share (“EPS”) guidance, i.e., aligning the diluted EPS calculation for convertible instruments by requiring that an entity uses the if-converted method and that the effect of potential share settlement be included in the diluted EPS calculation when an instrument may be settled in cash or shares, adding information about events or conditions that occur during the reporting period that cause conversion contingencies to be met or conversion terms to be significantly changed. This update is effective for the Company’s fiscal years beginning after December 15, 2021, and the following fiscal years. Early adoption is permitted, but no earlier than the fiscal year beginning after January 1, 2022. Entities can elect to adopt the new guidance through either a modified retrospective method of transition or a fully retrospective method of transition. The Company adopted ASU 2020-06 beginning after December 15, 2021, and the following fiscal years, and does not expect any material impact on its financial statement at the date of adoption.

 

3. LIQUIDITY

 

For the year ended December 31, 2022, the Group reported a net loss of RMB57,667 (US$8,361), negative operating cash flows of RMB12,892 (US$1,870), net current liabilities of RMB5,138 (US$744) and accumulated deficit of RMB153,838 (US$22,304). These conditions raise substantial doubt about the Group’s ability to continue as a going concern.

 

In assessing its liquidity, management monitors and analyzes the Group’s cash and cash equivalents, its ability to generate sufficient revenue sources and ability to obtain additional financial support in the future, and its operating and capital expenditure commitments.

 

The Group’s primary source of liquidity historically has been cash generated from its business operations, bank loans, equity contributions from its shareholders and borrowings, which have historically been sufficient to meet its working capital and capital expenditure requirements.

 

As of December 31, 2021 and 2022, the Group’s cash and cash equivalents and restricted cash were RMB25,687 and RMB5,908 (US$857), respectively. The Group’s cash and cash equivalents primarily consist of cash on hand and highly liquid investments placed with banks, which are unrestricted to withdrawal and use and which have original maturities of three months or less.

 

The Group believes that the substantial doubt of its ability to continue as going concern is alleviated based on proceeds received from its initial public offering. Meanwhile, the Group also believe its existing cash and cash equivalents, anticipated cash raised from financings, and anticipated cash flow from operations, together with the net proceeds from its initial public offering in April 2023, will be sufficient to meet its anticipated cash needs for the next 12 months from the date of this annual report. The exact amount of proceeds the Group used for its operations and expansion plans will depend on the amount of cash generated from its operations and any strategic decisions the Group may make that could alter its expansion plans and the amount of cash necessary to fund these plans.

 

The Group may, however, decide to enhance its liquidity position or increase its cash reserve for future investments through additional capital and finance funding. The Group may need additional cash resources in the future if it experiences changes in business conditions or other developments, or if the Group find and wish to pursue opportunities for investments, acquisitions, capital expenditures or similar actions. If the Group determine that its cash requirements exceed the amount of cash and cash equivalents it has on hand at the time, the Group may seek to issue equity or debt securities or obtain credit facilities. The issuance and sale of additional equity would result in further dilution to its shareholders. The incurrence of indebtedness would result in increased fixed obligations and could result in operating covenants that would restrict its operations. The Group cannot assure that financing will be available in amounts or on terms acceptable to it, if at all.

 

F-18

 

 

4. CONCENTRATION OF RISKS

 

(a) Political, social and economic risks

 

The Group’s operations could be adversely affected by significant political, economic and social uncertainties in the PRC. Although the PRC government has been pursuing economic reform policies for more than 20 years, no assurance can be given that the PRC government will continue to pursue such policies or that such policies may not be significantly altered, especially in the event of a change in leadership, social or political disruption or unforeseen circumstances affecting the PRC political, economic and social conditions. There is also no guarantee that the PRC government’s pursuit of economic reforms will be consistent or effective.

 

(b) Interest rate risk

 

The Group is exposed to interest rate risk on its interest-bearing assets and liabilities. As part of its asset and liability risk management, the Group reviews and takes appropriate steps to manage its interest rate exposure on its interest-bearing assets and liabilities. The Group has not been exposed to material risks due to changes in market interest rates, and has not used any derivative financial instruments to manage the interest risk exposure during the years presented.

 

(c) Credit risk

 

Financial instruments that potentially subject the Group to significant concentrations of credit risk consist primarily of cash. As of December 31, 2021 and 2022, approximately RMB25,687 and RMB5,908 (US$857) were deposited with financial institutions located in the PRC, respectively, where there is a RMB 500 deposit insurance limit for a legal entity’s aggregated balance at each bank. While the Group believes that these financial institutions are of high credit quality, it also continually monitors their credit worthiness.

 

The Group is also exposed to risk from its accounts receivable and other receivables. These assets are subjected to credit evaluations. An allowance has been made for estimated unrecoverable amounts which have been determined by reference to past default experience and the current economic environment.

 

(d) Currency convertibility risk

 

Substantially the Group’s operating activities are settled in RMB, which is not freely convertible into foreign currencies. All foreign exchange transactions take place either through the People’s Bank of China or other banks authorized to buy and sell foreign currencies at the exchange rates quoted by the People’s Bank of China. Approval of foreign currency payments by the People’s Bank of China or other regulatory institutions requires submitting a payment application form together with supporting documents.

 

5. ACCOUNTS RECEIVABLE

 

Accounts receivable and the allowance for doubtful debt consisted of the following:

 

  As of December 31, 
  2021  2022 
  RMB  RMB  US$ 
Accounts receivable  193   1,617   234 
Less: allowance for doubtful accounts  
-
   
-
   
-
 
   193   1,617   234 

 

As of December 31, 2021 and 2022, all accounts receivable were due from third-party customers. There is no allowance for doubtful accounts recognized as of the years ended December 31, 2021 and 2022.

 

6. INVENTORY

 

  As of December 31, 
  2021  2022 
  RMB  RMB  US$ 
Raw materials  1,851   1,793   260 
Low value consumables  41   41   6 
Finished goods  11,555   3,803   551 
Less: inventory impairment  
-
   (180)  (26)
   13,447   5,457   791 

 

The Group recognized nil and RMB180 (US$26) of impairment of inventory for the years ended December 31, 2021 and 2022, respectively.

 

F-19

 

 

7. ADVANCE TO SUPPLIERS

 

Advance to suppliers consisted of the following:

 

  As of December 31, 
  2021  2022 
  RMB  RMB  US$ 
Advance to suppliers  76,444   15,359   2,227 
Less: Allowance for doubtful accounts  
-
   (8,366)  (1,213)
   76,444   6,993   1,014 

 

As of December 31, 2021 and 2022, the balance of advance to suppliers mainly represented the prepayments in relation to the development and purchase of battery swapping stations as well as developing UOTTA-powered EVs. An analysis of the allowance for doubtful accounts was as follows: 

 

  As of December 31, 
  2021  2022 
  RMB  RMB  US$ 
Balance at beginning of the year 
-
  
-
  
-
 
Additional allowance charged to expense  
-
   (8,366)  (1,213)
Balance at the end of the year  
-
   (8,366)  (1,213)

 

8. OTHER CURRENT ASSETS

 

Other current assets consisted of the following:

 

  As of December 31, 
  2021  2022 
  RMB  RMB  US$ 
Value-added tax recoverable  6,727   7,976   1,156 
Loans to third parties  4,000   24,581   3,564 
Deposits  905   1,218   177 
Staff advances  151   336   49 
Compensation receivable  
-
   842   122 
Others  546   399   58 
Less: Allowance for doubtful accounts  
-
   (1,435)  (208)
   12,329   33,917   4,918 

 

An analysis of the allowance for doubtful accounts was as follows:

 

  As of December 31, 
  2021  2022 
  RMB  RMB  US$ 
Balance at beginning of the year 
-
  
-
  
-
 
Additional allowance charged to expense  
-
   (1,435)  (208)
Balance at the end of the year  
-
   (1,435)  (208)

 

9. PROPERTY, PLANT AND EQUIPMENT, NET

 

Property and equipment consisted of the following:

 

  As of December 31, 
  2021  2022 
  RMB  RMB  US$ 
Leasehold improvements  857   754   109 
Computer and network equipment  1,150   1,235   181 
Manufacturing equipment  7,096   14,370   2,082 
Office equipment  783   187   27 
Motor vehicles  2,629   3,896   565 
   12,515   20,442   2,964 
Less: Accumulated depreciation  (2,419)  (4,160)  (603)
   10,096   16,282   2,361 

 

For the years ended December 31, 2021 and 2022, the Group recorded depreciation expenses of RMB913 and RMB1,741 (US$252), respectively.

 

F-20

 

 

10. INTANGIBLE ASSETS, NET

 

The following table presents the Group’s intangible assets as of the respective balance sheet dates:

 

  Purchased
software
  Internal -use
software
  Total  Total 
  RMB  RMB  RMB  US$ 
Net balance as of December 31, 2021  358   250   608   88 
Additions  31   
-
   31   3 
Amortization expense  (103)  (250)  (353)  (50)
Net balance as of December 31, 2022  286   
-
   286   41 

 

The intangible assets are amortized using the straight-line method, which is the Group’s best estimate of how these assets will be economically consumed over their respective estimated useful lives of one to ten years.

 

Amortization expenses for intangible assets were RMB860 and RMB353 (US$50) for the years ended December 31, 2021 and 2022, respectively. No impairment charge was recorded for the years ended December 31, 2021 and 2022.

 

The annual estimated amortization expenses for the intangible assets for each of the next five years are as follows:

 

  RMB  US$ 
2023  85   11 
2024  70   10 
2025  70   10 
2026  61   10 
   286   41 

  

11. LONG-TERM INVESTMENTS

 

The Group’s long-term investments consisted of the following:

 

  As of December 31, 
  2021  2022 
  RMB  RMB  US$ 
Equity investments:         
Zibo Hengxin Investment Partnership (Limited Partnership) (the “Fund”) (i)  110,000   110,000   15,949 
Huzhou Zheyou New Energy Sales Co., Ltd. (“Huzhou Zheyou”) (ii)  
-
   1,711   248 
Chengdu Zhibo Premium Technology Co., Ltd. (“Chengdu Zhibo”) (iii)  
-
   100   14 
Impairment on equity investments without readily determinable fair value  
-
   
-
   
-
 
   110,000   111,811   16,211 

 

(i)In December 2020, the Group entered into a partnership agreement with Zibo Hengxin Investment Partnership (Limited Partnership) and its participating shareholder, Guanmiao (Beijing) Investment Management Co., Ltd. (“Guanmiao”), whereby the Group agreed to purchased limited partnership interest in Zibo Hengxin Investment Fund Partnership (Limited Partnership) (the “Fund”) in the amount of RMB120,000, which entitles the Group an aggregate interest of approximately 99% in the Fund. In December 2021, the Fund decreased the total partnership capital to RMB111,200 and returned to the Group by RMB10,000 and the aggregate interest of the Group was subsequently diluted to 98.9%. There was no unfunded commitment to the Fund as of December 31, 2022.

 

The Fund’s investment strategy is primarily to invest in emerging companies of new energy automobile industry. The Fund is scheduled to be in existence until 2025, unless terminated sooner or extended in accordance with the amended and restated limited partnership agreement.

 

(ii)In April 2022, the Group entered into an agreement to invest in Huzhou Zheyou New Energy Sales Co., Ltd. (“Huzhou Zheyou”), and injected capital of RMB1,750 in June 2022. The Group held an equity interest of 35% as of June 30, 2022. For the year of 2022, the Group generated an investment loss of RMB39 from the operating result of Huzhou Zheyou.

 

F-21

 

 

(iii)The Group entered into an agreement to invest in Chengdu Zhibo Premium Technology Co., Ltd. (“Chengdu Zhibo”), and injected capital of RMB100 in November 2022. The Group held an equity interest of 40% and has significant influence on Chengdu Zhibo. There was no investment income or loss recognized, as a result, no income or loss was generated in Chengdu Zhibo for the year ended December 31, 2022.

 

12. REFUNDABLE DEPOSIT FOR INVESTMENT

 

The balance represented loans to Shanghai Lingneng Electricity Selling Co., Ltd. (“SH Lingneng”) for its operations pursuant to loan agreements entered into in 2019, bearing an interest rate of 3% per annum. Subsequently in August 2022, the Company entered into a term sheet, the result of which would be the investment into SH Lingneng’s interest equity (“Transaction”). Final terms and arrangements of this potential Transaction would be determined on Share Purchase Agreement (“SPA”), Shareholders’ Agreement (“SHA”), Memorandum of Association (“MA”) and other documents associated with the Transaction. The Company may terminate the investment agreement and abandon the transactions contemplated thereby for any reason or for no reason in its sole and absolute discretion prior to December 31, 2023, with no further obligations on its part.

 

13. BANK BORROWINGS

 

Bank borrowings were as follows as of the respective balance sheet dates:

 

  As of December 31, 
  2021  2022 
  RMB  RMB  US$ 
Long-term bank borrowing, current portion  1,000   
-
   
-
 
Long-term bank borrowing, non-current portion  9,000   10,000   1,450 
   10,000   10,000   1,450 

 

On December 13, 2021, Youxu Zibo entered into a three-year bank facility agreement with Bank of Qishang, a commercial bank in China, pursuant to which Youxu Zibo was entitled to borrow a loan of RMB10,000 with an annual interest rate of 6.87% for working capital needs. Youxu Zibo drew down the amount in full. A manufacturing facility of Youxu Zibo was pledged as collateral for this loan.

 

14. ACCRUED EXPENSES AND OTHER LIABILITIES

 

Accrued expenses and other liabilities consisted of the following:

 

  As of December 31, 
  2021  2022 
  RMB  RMB  US$ 
Payroll and welfare payables  2,062   1,846   268 
Loan from a third party  998   13,104   1,900 
Loan from a staff  850   
-
   
-
 
Interest payables  162   639   93 
Customer deposit  299   301   44 
Payables for purchase of property and equipment  
-
   964   140 
Accrued expenses  
-
   10,928   1,584 
Deferred consideration in relation to investment  
-
   5,300   768 
Others  467   653   94 
   4,838   33,735   4,891 

 

F-22

 

 

15. LEASES

 

The Company leases buildings, office facilities, land use rights and batteries in PRC. The Company does not have any finance lease for the years ended December 31, 2021 and 2022. Operating leases result in the recognition of right-of-use (“ROU”) assets and lease liabilities on the balance sheet. ROU assets represent the Company’s right to use the leased asset for the lease term, and lease liabilities represent the obligation to make lease payments. The operating lease expenses were charged to cost of sales, research and development expenses and general and administrative expenses.

 

A summary of supplemental information related to operating leases as of December 31, 2021 and 2022 was as follows:

 

  As of December 31, 
  2021  2022 
  RMB  RMB  US$ 
Operating lease right-of-use assets, net  25,666   19,250   2,791 
Operating lease liabilities, current  4,315   1,696   246 
Operating lease liabilities, non-current  3,665   4,789   694 
Weighted average remaining lease terms  2.36 years   3.79 years     
Weighted average discount rate  4.75%  4.41%    

 

Cash flow information related to leases consists of the following:

 

  For the years ended December 31, 
  2021  2022 
  RMB  RMB  US$ 
Right-of-use assets obtained in exchange for new operating lease liabilities  8,538   6,603   957 
Derecognition of right-of use-assets  
-
   7,408   1,074 
Derecognition of lease liabilities  
-
   5,658   820 

 

Amortization of right-of-use assets:

 

  As of
December 31,
2022
 
  RMB 
FY2023  1,948 
FY2024  1,063 
FY2025  1,075 
FY2026  1,087 
FY2027  1,087 
FY2028  621 
FY2029  290 
FY2030  145 
Total future lease payment  7,316 
less: imputed interest  831 
Represent value of future lease payments(1)  6,485 

 

 

(1)Present value of future operating lease payments consisted of current portion of operating lease liabilities and non-current portion of operating lease liabilities, amounting to RMB1,696 (US$246) and RMB4,789 (US$694) for the year ended December 31, 2022, respectively.

 

F-23

 

 

16. LOAN PAYABLES

 

Loan payables were as follows as of the respective balance sheet dates:

 

  As of December 31, 
  2021  2022 
  RMB  RMB  US$ 
Loan payables, current portion  500   6,500   942 
Loan payables, non-current portion  6,500   
-
   
-
 
   7,000   6,500   942 

 

On September 17, 2020, Zhejiang Youguan Automobile Service Co., Ltd. (“ZJ Youguan”) entered into a loan agreement with WuYi Transportation Construction Investment Group Company Limited (“WuYi Transportation Construction”), pursuant to which ZJ Youguan was entitled to borrow a loan of RMB20,000 with a weighted average interest rate of 7.5%. ZJ Youguan drew down the amount in full. On July 1, 2021, ZJ Youguan entered into a supplementary agreement with WuYi Transportation Construction, pursuant to which ZJ Youguan shall fully repay this loan by the end of 2021. ZJ Youguan repaid RMB10,000 on July 27, 2021, RMB2,000 on October 29, 2021, RMB1,000 on December 29, 2021 and RMB500 on July 29, 2022, respectively. As of December 31, 2022, the outstanding balance of this loan is RMB6,500, which is overdue. Relevant legal proceedings are discussed in Note 23 - SUBSEQUENT EVENTS.

 

17. RELATED PARTY TRANSACTIONS

 

Major related parties that transacted with the Group and their respective relationship to the Group listed as below:

 

Names of the related parties Relationship with the Group
Hangzhou Youyue Travel Technology Co., Ltd. (“Hangzhou Youyue”) An affiliate of Bingyi Zhao
Shanghai Youzhuan Commerical Information Consulting Partnership (Limited Partnership) (“Shanghai Youzhuan”) An affiliate of Jia Li
Ningbo Youheng Automobile Service Co., Ltd. (“Ningbo Youheng Automobile” An affiliate of Jia Li
Zhejiang Youxiaodian Automobile Service Co., Ltd. (“Zhejiang Youxiaodian”) An affiliate of Jia Li
Qingshan Wei Controlling shareholder of U Power Limited
Youjia Technology (Shanghai) Co., Ltd. (“Youjia Technology”) An affiliate of Jia Li
Shanghai Youpinsuoer New Energy Technology Co., Ltd. (“Shanghai Youpinsuoer”) An affiliate of Jia Li
Jia Li Controlling shareholder, Director and CEO of U Power Limited
Bingyi Zhao Director and Chief Financial Officer of U Power Limited
Shandong Youyidian Automobile Technology Co., Ltd. (“Shandong Youyidian”) An affiliate of Jia Li
Youche Jingpin E-commerce (Shanghai) Co., Ltd. (“Youche Jingpin”) An affiliate of Jia Li
Shanghai Youcang Business Consulting Partnership (Limited Partnership) (“Shanghai Youcang”) An affiliate of Jia Li

 

(a) Amounts due from related parties

 

  As of December 31, 
  2021  2022 
  RMB  RMB  US$ 
Youche Jingpi  20   20   3 
Shanghai Youcang  15   100   14 
Hangzhou Youyue  60   
-
   
-
 
Shanghai Youzhuan  1   
-
   
-
 
Ningbo Youheng Automobile  9   
-
   
-
 
Zhejiang Youxiaodian  56   
-
   
-
 
Qingshan Wei  37   
-
   
-
 
Youjia Technology  1   
-
   
-
 
Shanghai Youpinsuoer  5   
-
   
-
 
   204   120   17 

 

(b) Amounts due to related parties

 

  As of December 31, 
  2021  2022 
  RMB  RMB  US$ 
Jia Li  
-
   228   33 
Bingyi Zhao  
-
   23   3 
Zhejiang Youxiaodian  70   
-
   
-
 
Hangzhou Youyue  6   
-
   
-
 
Shandong Youyidian  35   
-
   
-
 
   111   251   36 

 

F-24

 

 

18. EMPLOYEE BENEFIT EXPENSES

 

All eligible employees of the Group are entitled to staff welfare benefits including medical care, welfare subsidies, unemployment insurance and pension benefits through a PRC government-mandated multi-employer defined contribution plan. The Group is required to make contributions to the plan and accrues these benefits based on certain percentages of the qualified employees’ salaries. The Group recorded employee benefit expenses of RMB1,724 and RMB2,253 (US$327) for the years ended December 31, 2021 and 2022, respectively.

 

19. INCOME TAXES

 

Cayman Islands

 

The Company is incorporated in the Cayman Islands and conducts its primary business operations through the subsidiaries in the PRC and Hong Kong. Under the current laws of the Cayman Islands, the Cayman Islands levies no taxes on individuals or corporations based upon profits, income, gains or appreciation and the Company is therefore not subject to tax on income or capital gains arising in Cayman Islands.

 

British Virgin Islands

 

Subsidiaries in British Virgin Islands are not subject to tax on income or capital gains under the current laws of the British Virgin Islands. Additionally, upon payments of dividends by the Company to its shareholders, no British Virgin Islands withholding tax will be imposed.

 

Hong Kong

 

Subsidiaries in Hong Kong are subject to a two-tiered income tax rate for taxable income earned in Hong Kong. The first 2,000 Hong Kong dollars of profits earned by a company is subject to be taxed at an income tax rate of 8.25%, while the remaining profits will continue to be taxed at the existing tax rate of 16.5%. No provision for Hong Kong profits tax has been made in the consolidated financial statements as it has no assessable profit for the years ended December 31, 2021 and 2022.

 

PRC

 

The Company’s PRC subsidiaries are incorporated in the PRC and subject to the statutory rate of 25% on the taxable income in accordance with the Enterprise Income Tax Law (the “EIT Law”), which was effective since January 1, 2008, except for certain entities eligible for preferential tax rates.

 

Dividends, interests, rent or royalties payable by the Company’s PRC subsidiaries, to non-PRC resident enterprises, and proceeds from any such non-resident enterprise investor’s disposition of assets (after deducting the net value of such assets) shall be subject to 10% withholding tax, unless the respective non-PRC resident enterprise’s jurisdiction of incorporation has a tax treaty or arrangements with China that provides for a reduced withholding tax rate or an exemption from withholding tax.

 

The EIT Law also provides that enterprises established under the laws of foreign countries or regions and whose “place of effective management” is located within the PRC are considered PRC tax resident enterprises and subject to PRC income tax at the rate of 25% on worldwide income. The definition of “place of effective management” refers to an establishment that exercises, in substance, overall management and control over the production and business, personnel, accounting, properties, etc. of an enterprise.

 

As of December 31, 2022, the administrative practice associated with interpreting and applying the concept of “place of effective management” is unclear. If the Company is deemed as a PRC tax resident, it will be subject to 25% PRC enterprise income tax under the EIT Law on its worldwide income, meanwhile the dividend it receives from another PRC tax resident company will be exempted from 25% PRC income tax. The Company will continue to monitor changes in the interpretation or guidance of this law.

 

Loss before income taxes consisted of:

 

  Years ended December 31, 
  2021  2022 
  RMB  RMB  US$ 
Non-PRC 
-
  
-
  
-
 
PRC  (46,482)  (57,662)  (8,360)
   (46,482)  (57,662)  (8,360)

 

The following table presents the composition of income tax expenses for the years ended December 31, 2021 and 2022:

 

  Years ended December 31, 
  2021  2022 
  RMB  RMB  US$ 
Current income tax expense  2,582   5   1 
Deferred income tax expense  
-
   
-
   
-
 
   2,582   5   1 

 

F-25

 

 

The reconciliation of the effective tax rate and the statutory income tax rate applicable to PRC operations was as follow:

 

  Years ended December 31, 
  2021  2022 
  RMB  RMB  US$ 
Loss before provision for income taxes  (46,482)  (57,662)  (8,360)
Income tax benefit computed at an applicable tax rate of 25%  11,621   14,416   2,090 
Prior year provision to return true up  702   (3800)  (551)
Change in valuation allowance  (9,741)  (10,611)  (1,538)
   2,582   5   1 

 

Deferred Taxes

 

Deferred income taxes reflect the net tax effects of temporary differences between the carrying amount of assets and liabilities for financial reporting purposes and the amounts used for income tax purposes. Significant components of the Group’s deferred tax assets and deferred tax liabilities were as follows:

 

  Years ended December 31, 
  2021  2022 
  RMB  RMB  US$ 
Deferred tax assets:  -   -   - 
Intra-group transaction  24,540   35,151   5,096 
Total deferred tax assets  24,540   35,151   5,096 
Less: valuation allowance  (24,540)  (35,151)  (5,096)
Deferred tax assets, net  
-
   
-
   
-
 

 

Realization of the net deferred tax assets is dependent on factors including future reversals of existing taxable temporary differences and adequate future taxable income, exclusive of reversing deductible temporary differences and tax loss carry forwards. The Group evaluates the potential realization of deferred tax assets on an entity-by-entity basis.

 

As of December 31, 2021 and 2022, valuation allowances were mainly provided against deferred tax assets caused by net operating losses carried forward in entities where it was determined that it was more likely than not that the benefits of the deferred tax assets will not be realized due to their recurring losses.

 

According to PRC tax regulations, the PRC net operating loss can generally carry forward for no longer than five years starting from the year subsequent to the year in which the loss was incurred. Carryback of losses is not permitted.

 

As of December 31, 2022, net operating tax loss carry forwards in PRC is expected to expire as follows:

 

  As of December 31, 2022 
  RMB  US$ 
Net Operating Tax Loss Carry Forward:        
2023  716   104 
2024  21,197   3,073 
2025  12,820   1,859 
2026  15,466   2,242 
2027  54,871   7,956 
   105,070   15,234 

 

Uncertain tax positions

 

The Group evaluates each uncertain tax position (including the potential application of interest and penalties) based on the technical merits, and measure the unrecognized benefits associated with the tax positions. As of December 31, 2021 and 2022, the Group did not have any significant unrecognized uncertain tax positions.

 

The Group did not accrue any liability, interest or penalties related to uncertain tax positions in its provision for income taxes line of its consolidated statements of operations for the years ended December 31, 2021 and 2022.

 

F-26

 

 

20. RESTRICTED NET ASSETS

 

Relevant PRC statutory laws and regulations permit payments of dividends by the Group’s PRC subsidiaries only out of their retained earnings, if any, as determined in accordance with PRC accounting standards and regulations. The results of operations reflected in the financial statements prepared in accordance with U.S. GAAP differ from those reflected in the statutory financial statements of the Company’s subsidiaries.

 

In accordance with the Regulations on Enterprises with Foreign Investment of China, a foreign invested enterprise established in the PRC is required to provide certain statutory reserves, namely general reserve fund, enterprise expansion fund, and staff welfare and bonus fund which are appropriated from net profit as reported in the enterprise’s PRC statutory accounts, which is included in retained earnings accounts in equity section of the consolidated balance sheets. A wholly foreign owned invested enterprise is required to allocate at least 10% of its annual after-tax profit to the general reserve until such reserve reaches 50% of its respective registered capital based on the enterprise’s PRC statutory accounts.

 

Appropriations to the enterprise expansion fund and staff welfare and bonus fund are at the discretion of the board of directors for all foreign invested enterprises. The aforementioned reserves can only be used for specific purposes and are not distributable as cash dividends. If any PRC subsidiary incurs debt on its own behalf in the future, the instruments governing the debt may restrict its ability to pay dividends or make other payments to the Group. Any limitation on the ability of the PRC subsidiaries to distribute dividends or other payments to their respective shareholders could materially and adversely limit the ability to grow, make investments or acquisitions that could be beneficial to pay dividends.

 

Additionally, in accordance with the Company Law of the PRC, a domestic enterprise is required to provide a statutory common reserve of at least 10% of its annual after-tax profit until such reserve reaches 50% of its respective registered capital based on the enterprise’s PRC statutory accounts. The Group’s provision for the statutory common reserve is in compliance with the aforementioned requirement of the Company Law. A domestic enterprise is also required to provide for discretionary surplus reserve, at the discretion of the board of directors, from the profits determined in accordance with the enterprise’s PRC statutory accounts. The aforementioned reserves can only be used for specific purposes and are not distributable as cash dividends. For the years ended December 31, 2021 and 2022, the PRC subsidiaries did not have after-tax profit, and therefore, no statutory reserves were allocated.

 

Because the Group’s entities in the PRC can only be paid out of distributable profits reported in accordance with PRC accounting standards, the Group’s entities in the PRC are restricted from transferring a portion of their net assets to the Company. The restricted amounts include the paid-in capital and additional paid-in capital of the Group’s entities in the PRC. The aggregate amount of paid-in capital and additional paid-in capital, which is the amount of net assets of the Group’s entities in the PRC (mainland) not available for distribution, were RMB371,547and RMB383,980 (US$55,672) as of December 31, 2021 and 2022, respectively.

 

21. LOSS PER SHARE

 

Basic and diluted earnings per share for the years presented were calculated as follows:

 

  For the years ended December 31, 
  2021  2022 
  RMB  RMB  US$ 
Numerator:         
Net loss  (49,064)  (57,667)  (8,361)
Less: net loss attributable to noncontrolling interest  (7,665)  (11,746)  (1,703)
Net loss attributable to the Company’s ordinary shareholders  (41,399)  (45,921)  (6,658)
             
Denominator:            
Weighted average number of ordinary shares outstanding used in calculating basic and diluted earnings per share
  50,000,000   50,000,000   50,000,000 
             
Basic and diluted earnings per share:
  (0.83)  (0.92)  (0.13)

 

F-27

 

 

22. COMMITMENTS AND CONTINGENCIES

 

Commitments

 

The assets pledged as collateralsfor loans of the Group is discussed in Note 13 BANK BORROWINGS.

 

The following table sets forth the Group’s contractual obligations as of December 31, 2022:

 

  Payment due by period 
  Total  Less than
1 year
  1-3 years  3-5 years  More than
5 years
 
  RMB  US$             
                   
Long-term bank borrowings (i)  10,000   1,450   
-
   10,000   
-
   
-
 
Operating lease liabilities (ii)  6,485   940   1,696   1,785   1,991   1,013 
Loan payable to WuYi Transportation Construction (iii)  6,500   942   6,500   
-
   
-
   
-
 
Payables to Ningbo Meishan Bonded Port Zone Chenhui Investment Partnership Enterprise (Limited Partnership) (iv)  1,281   186   1,281   
-
   
-
   
-
 
Total  24,266   3,518   9,477   11,785   1,991   1,013 

 

(i) The Group’s commitment for long-term bank borrowings as of December 31, 2022 is discussed in Note 13 BANK BORROWINGS.

 

(ii) The Group’s commitment for minimum lease payments under the remaining operating leases as of December 31, 2022 is discussed in Note 15 LEASES.

 

(iii) The Group’s commitment for loan payable to WuYi Transportation Construction as of December 31, 2022 is discussed in Note 16 LOAN PAYABLES and Note 23 SUBSEQUENT EVENTS.

 

(iv) The Group’s commitment for the payables to Ningbo Meishan Bonded Port Zone Chenhui Investment Partnership Enterprise (Limited Partnership) as of December 31, 2022 is discussed in Note 23 SUBSEQUENT EVENTS.

 

Other than as shown above, the Group did not have any significant capital and other commitments, long-term obligations or guarantees as of December 31, 2022.

 

Contingencies

 

The Group is subject to legal proceedings and regulatory actions in the ordinary course of business. The results of such proceedings cannot be predicted with certainty, but the Group does not anticipate that the final outcome arising out of any such matter will have a material adverse effect on the Group’s consolidated business, financial position, cash flows or results of operations taken as a whole except the following:

 

A contingency provision of RMB2,900 (US$420) was accounted for. Youpin Automobile Service Group Co. Ltd. (“Youpin”) was a party of a lawsuit commenced by Anhui Juhu Menchuang Technologies Company Limited (“Anhui Juhu”), in which Youpin was requested to pay the rent for an office of RMB2,000 and a penalty for breach of contract of RMB900, resulting from the early termination of the lease contract. Youpin lost the first trial on April 20, 2023. Since relevant economic loss is probable and reliably measured, relevant cash out flow of RMB2,900(US$420) was provided.

 

Guarantees

 

From August 2021 to November 2021, Youguan Financial Leasing provided a total of RMB6,257 (US$907) guarantee to its five customers who entered into two five-year guarantees, one three-year guarantee and two four-year guarantees. As of the date of this annual report, all these loans are under normal repayment by these five customers.

 

23. SUBSEQUENT EVENTS

 

The Group evaluated all events that occurred up to the date of this report and determined that no events that would have required adjustment or disclosure in the consolidated financial statements except the following:

 

In April 2023, the Company completed its IPO in the United States, issued 2,416,667 ordinary shares at a public offering price of US$6.00 per share with net proceeds from the IPO of approximately US$13,002. The ordinary shares began trading on the Nasdaq Capital Market on Aril 20, 2023, under the ticker symbol “UCAR”.

 

F-28

 

 

In September and December 2022, Youpin and AHYS respectively were implicated as outsiders in a lawsuit in relation to a private equity institution. However, Youpin and AHYS have actually terminated the investment agreement with the private equity institution and partially refunded the investment funds. Youpin and AHYS have filed a notice of appeal in 2023. To the date of this report, this case is in the appeal review and filing stage.

 

AHYS was sued by Ningbo Meishan Bonded Port Zone Chenhui Investment Partnership Enterprise (Limited Partnership) (“Chenhui”) in relation to the equity transfer transaction between AHYS and Chenhui. On May 30, 2023, AHYS and Chenhui entered into a settlement agreement. AHYS agreed to pay attorney fees, equity transfer fee and arbitration fee with a total of RMB1,281 (US$186) before December 31, 2023.

 

ZJ Youguan was a party of a lawsuit commenced by WuYi Transportation Construction, for its failure to repay the loan payables discussed within Note 16. LOAN PAYABLES. ZJ Youguan lost the first trial on March 20, 2023. Based on the agreement by both parties on June 13, 2023, ZJ Youguan reached a settlement with WuYi Transportation Construction that remaining RMB6,500 (US$1,020) loan payables shall be repaid before December 15, 2023.

 

Youpin SD sued one of its vehicle sourcing service providers Inner Mongolia Zhonglutong Trading Co., Ltd. for failing to deliver vehicles as scheduled to Youpin SD’s customer. Youpin SD won the case on September 8, 2022. On March 23, 2023, both parties entered into a settlement agreement, and the supplier agreed to return the deposit and liquidated damages with a total of RMB2,746 (US$398).

 

Youpin was sued by Beijing Hengyuan Xinye Information Technology Co., Ltd. (“Hengyuan Xinye”) who is the creditor of Nanmu (Shanghai) Finance Leasing Co., Ltd., a business partner of Youpin, for providing joint and several liability guarantee for Nanmu (Shanghai) Financial Leasing Co., Ltd by Youpin. On December 30, 2021, Youpin won the first trial. As of the date of this report, the case is currently on appeal.

 

24. UNAUDITED CONDENSED FINANCIAL INFORMATION OF THE PARENT COMPANY

 

The Company’s PRC subsidiaries are restricted in their ability to transfer a portion of their net assets to the Company. The payment of dividends by entities organized in the PRC is subject to limitations, procedures and formalities. Regulations in the PRC currently permit payment of dividends only out of accumulated profits as determined in accordance with accounting standards and regulations in the PRC. The Company’s subsidiaries are also required to set aside at least 10% of its after-tax profit based on PRC accounting standards each year to its statutory reserves account until the accumulative amount of such reserves reaches 50% of its respective registered capital. The aforementioned reserves can only be used for specific purposes and are not distributable as cash dividends.

 

In addition, the Company’s operations and revenues are conducted and generated in the PRC, and all of the Company’s revenues earned and currency received are denominated in RMB. RMB is subject to the foreign exchange control regulation in China, and, as a result, the Company may be unable to distribute any dividends outside of China due to PRC foreign exchange control regulations that restrict the Company’s ability to convert RMB into USD.

 

Regulation S-X requires the condensed financial information of registrant shall be filed when the restricted net assets of consolidated subsidiaries exceed 25 percent of consolidated net assets as of the end of the most recently completed fiscal year. For purposes of the above test, restricted net assets of consolidated subsidiaries shall mean that the amount of the registrant’s proportionate share of net assets of consolidated subsidiaries (after intercompany eliminations) which as of the end of the most recent fiscal year may not be transferred to the parent company by subsidiaries in the form of loans, advances or cash dividends without the consent of a third party. The condensed parent company financial statements have been prepared in accordance with Rule 12-04, Schedule I of Regulation S-X as the restricted net assets of the Company’s PRC subsidiary exceed 25% of the consolidated net assets of the Company.

 

Certain information and footnote disclosures normally included in financial statements prepared in conformity with generally accepted accounting principles have been condensed or omitted. The Company’s investment in its subsidiaries is stated at cost plus equity in undistributed earnings of subsidiaries.

 

The condensed financial information has been prepared using the same accounting policies as set out in the consolidated financial statements except that the equity method has been used to account for investments in its subsidiaries. For the parent company, the Group records its investments in subsidiaries similar to the equity method of accounting as prescribed in ASC 323, Investments—Equity Method and Joint Ventures. Such investments are presented on the Condensed Balance Sheets as “Investments in subsidiaries” and the subsidiaries’ loss as “Equity in losses of subsidiaries” on the Condensed Statements of Comprehensive Loss. The condensed financial information presented in the parent company’s financial statements equal the corresponding amounts attributable to the parent company in the consolidated financial statements.

 

F-29

 

 

UNAUDITED PARENT COMPANY CONDENSED BALANCE SHEETS
(Amounts in thousands of RMB and US$, except for number of shares)

 

  As of December 31, 
  2021  2022 
  RMB  RMB  US$ 
ASSETS         
Investment in subsidiaries  211,858   165,937   24,059 
TOTAL ASSETS  211,858   165,937   24,059 
             
SHAREHOLDERS’ EQUITY:            
Ordinary shares (US$0.0000001 par value; 500,000,000,000 shares authorized; nil and 50,000,000 issued and outstanding as of December 31, 2021 and 2022, respectively*)
  
-
   
-
   
-
 
Additional paid-in capital  319,775   319,775   46,363 
Accumulated deficit  (107,917)  (153,838)  (22,304)
TOTAL SHAREHOLDERS’ EQUITY  211,858   165,937   24,059 
TOTAL LIABILITIES AND SHAREHOLDERS’ EQUITY  211,858   165,937   24,059 

 

*Shares and per share data are presented on a retroactive basis to reflect the reorganization and the stock split as disclosed in NOTE 21.

 

UNAUDITED PARENT COMPANY CONDENSED

 

STATEMENTS OF COMPREHENSIVE LOSS

 

  For the Years Ended December 31, 
  2021  2022 
  RMB  RMB  US$ 
Equity in loss of subsidiaries  (41,399)  (45,909)  (6,656)
NET LOSS  (41,399)  (45,909)  (6,656)

 

UNAUDITED PARENT COMPANY CONDENSED

 

STATEMENTS OF CASH FLOWS

 

  For the Years Ended December 31, 
  2021  2022 
  RMB  RMB  US$ 
CASH FLOWS FROM OPERATING ACTIVITIES            
Net loss  (41,399)  (45,921)  (6,658)
Adjustments to reconcile net loss to net cash used in operating activities:            
Equity in losses of subsidiaries  41,399   45,921   6,658 
NET CASH USED IN OPERATING ACTIVITIES  
-
   
-
   
-
 
             
CHANGES IN CASH  
-
   
-
   
-
 
CASH, BEGINNING OF YEAR  
-
   
-
   
-
 
CASH, END OF YEAR  
-
   
-
   
-
 

 

 

F-30

 

 

 

0.00000010.00000010.110.130.830.92500000005000000050000000500000005000000050000000500000000.130.830.92falseFY000193978000019397802022-01-012022-12-310001939780dei:BusinessContactMember2022-01-012022-12-3100019397802022-12-3100019397802021-12-3100019397802020-01-012020-12-3100019397802021-01-012021-12-310001939780us-gaap:CommonStockMember2019-12-310001939780us-gaap:AdditionalPaidInCapitalMember2019-12-310001939780us-gaap:RetainedEarningsMember2019-12-310001939780us-gaap:ParentMember2019-12-310001939780us-gaap:NoncontrollingInterestMember2019-12-3100019397802019-12-310001939780us-gaap:CommonStockMember2020-01-012020-12-310001939780us-gaap:AdditionalPaidInCapitalMember2020-01-012020-12-310001939780us-gaap:RetainedEarningsMember2020-01-012020-12-310001939780us-gaap:ParentMember2020-01-012020-12-310001939780us-gaap:NoncontrollingInterestMember2020-01-012020-12-310001939780us-gaap:CommonStockMember2020-12-310001939780us-gaap:AdditionalPaidInCapitalMember2020-12-310001939780us-gaap:RetainedEarningsMember2020-12-310001939780us-gaap:ParentMember2020-12-310001939780us-gaap:NoncontrollingInterestMember2020-12-3100019397802020-12-310001939780us-gaap:CommonStockMember2021-01-012021-12-310001939780us-gaap:AdditionalPaidInCapitalMember2021-01-012021-12-310001939780us-gaap:RetainedEarningsMember2021-01-012021-12-310001939780us-gaap:ParentMember2021-01-012021-12-310001939780us-gaap:NoncontrollingInterestMember2021-01-012021-12-310001939780us-gaap:CommonStockMember2021-12-310001939780us-gaap:AdditionalPaidInCapitalMember2021-12-310001939780us-gaap:RetainedEarningsMember2021-12-310001939780us-gaap:ParentMember2021-12-310001939780us-gaap:NoncontrollingInterestMember2021-12-310001939780us-gaap:CommonStockMember2022-01-012022-12-310001939780us-gaap:AdditionalPaidInCapitalMember2022-01-012022-12-310001939780us-gaap:RetainedEarningsMember2022-01-012022-12-310001939780us-gaap:ParentMember2022-01-012022-12-310001939780us-gaap:NoncontrollingInterestMember2022-01-012022-12-310001939780us-gaap:CommonStockMember2022-12-310001939780us-gaap:AdditionalPaidInCapitalMember2022-12-310001939780us-gaap:RetainedEarningsMember2022-12-310001939780us-gaap:ParentMember2022-12-310001939780us-gaap:NoncontrollingInterestMember2022-12-310001939780srt:ScenarioForecastMemberus-gaap:IPOMember2023-04-300001939780srt:ScenarioForecastMemberus-gaap:IPOMember2023-04-012023-04-300001939780ucar:YoucangLimitedYoucangMember2022-01-012022-12-310001939780ucar:YoucangLimitedYoucangMember2022-12-310001939780ucar:EnergyULimitedEnergyUMember2022-01-012022-12-310001939780ucar:EnergyULimitedEnergyUMember2022-12-310001939780ucar:URoburLimitedURoburBVIMember2022-01-012022-12-310001939780ucar:URoburLimitedURoburBVIMember2022-12-310001939780ucar:URoburLimitedURoburHKMember2022-01-012022-12-310001939780ucar:URoburLimitedURoburHKMember2022-12-310001939780ucar:ShandongYoushengNewEnergyTechnologyDevelopmentCoLtdWFOEMember2022-01-012022-12-310001939780ucar:ShandongYoushengNewEnergyTechnologyDevelopmentCoLtdWFOEMember2022-12-310001939780ucar:AnhuiYoushengNewEnergyCoLtdAHYSMember2022-01-012022-12-310001939780ucar:AnhuiYoushengNewEnergyCoLtdAHYSMember2022-12-310001939780ucar:YoupinAutomobileServiceGroupCoLtdYoupinMember2022-01-012022-12-310001939780ucar:YoupinAutomobileServiceGroupCoLtdYoupinMember2022-12-310001939780ucar:ShanghaiYouqiaoInternationalTradeCoLtdSHYouqiaoMember2022-01-012022-12-310001939780ucar:ShanghaiYouqiaoInternationalTradeCoLtdSHYouqiaoMember2022-12-310001939780ucar:ShanghaiYouchuangnengDigitalTechnologyCoLtdSYDigitalTechMember2022-01-012022-12-310001939780ucar:ShanghaiYouchuangnengDigitalTechnologyCoLtdSYDigitalTechMember2022-12-310001939780ucar:YouguanFinancialLeasingCoLtdYouguanFinancialLeasingMember2022-01-012022-12-310001939780ucar:YouguanFinancialLeasingCoLtdYouguanFinancialLeasingMember2022-12-310001939780ucar:ChengduYouyipinTradingCoLtdCDYouyipinMember2022-01-012022-12-310001939780ucar:ChengduYouyipinTradingCoLtdCDYouyipinMember2022-12-310001939780ucar:ZhejiangYouguanAutomobileServiceCoLtdZJYouguanMember2022-01-012022-12-310001939780ucar:ZhejiangYouguanAutomobileServiceCoLtdZJYouguanMember2022-12-310001939780ucar:YoupinAutomobileServiceShandongCoLtdYoupinSDMember2022-01-012022-12-310001939780ucar:YoupinAutomobileServiceShandongCoLtdYoupinSDMember2022-12-310001939780ucar:ChengduYouyinengAutomobileServiceCoLtdCDYouyinengMember2022-01-012022-12-310001939780ucar:ChengduYouyinengAutomobileServiceCoLtdCDYouyinengMember2022-12-310001939780ucar:ShanghaiYoutengAutomobileServiceCoLtdSHYoutengMember2022-01-012022-12-310001939780ucar:ShanghaiYoutengAutomobileServiceCoLtdSHYoutengMember2022-12-310001939780ucar:LiaoningYouguanNewEnergyTechnologyCoLtdLYNewEnergyMember2022-01-012022-12-310001939780ucar:LiaoningYouguanNewEnergyTechnologyCoLtdLYNewEnergyMember2022-12-310001939780ucar:ZiboYouyipinTradingCoLtdZiboYouyipinMember2022-01-012022-12-310001939780ucar:ZiboYouyipinTradingCoLtdZiboYouyipinMember2022-12-310001939780ucar:ShanghaiYouxuNewEnergyTechnologyCoLtdSHYouxuMember2022-01-012022-12-310001939780ucar:ShanghaiYouxuNewEnergyTechnologyCoLtdSHYouxuMember2022-12-310001939780ucar:DalianYoushengchiAutomobileTradingServiceCoLtdDLYoushengchiMember2022-01-012022-12-310001939780ucar:DalianYoushengchiAutomobileTradingServiceCoLtdDLYoushengchiMember2022-12-310001939780ucar:QuanzhouYouyiPowerExchangeNetworkTechnologyCoLtdQZYouyiMember2022-01-012022-12-310001939780ucar:QuanzhouYouyiPowerExchangeNetworkTechnologyCoLtdQZYouyiMember2022-12-310001939780ucar:YouxuNewEnergyTechnologyZiboCoLtdYouxuZiboMember2022-01-012022-12-310001939780ucar:YouxuNewEnergyTechnologyZiboCoLtdYouxuZiboMember2022-12-310001939780ucar:YouxuXiamenPowerExchangeNetworkTechnologyCoLtdYouxuXMMember2022-01-012022-12-310001939780ucar:YouxuXiamenPowerExchangeNetworkTechnologyCoLtdYouxuXMMember2022-12-310001939780ucar:XinjiangYouxuSupplyChainManagementCoLtdXJYouxuMember2022-01-012022-12-310001939780ucar:XinjiangYouxuSupplyChainManagementCoLtdXJYouxuMember2022-12-310001939780ucar:WuhuYouxuNewEnergyTechnologyCoLtdWHYouxuMember2022-01-012022-12-310001939780ucar:WuhuYouxuNewEnergyTechnologyCoLtdWHYouxuMember2022-12-310001939780ucar:ZhejiangZhongxindaFinancialLeasingCoLtdMember2022-01-012022-12-310001939780ucar:ZhejiangZhongxindaFinancialLeasingCoLtdMember2022-12-310001939780ucar:ShanghaiHaiyouAutomobileServiceCoLtdSHAutomobileMember2022-01-012022-12-310001939780ucar:ShanghaiHaiyouAutomobileServiceCoLtdSHAutomobileMember2022-12-310001939780ucar:BeijingYouxuNewEnergyTechnologyCoLtdBJYouxuMember2022-01-012022-12-310001939780ucar:BeijingYouxuNewEnergyTechnologyCoLtdBJYouxuMember2022-12-310001939780ucar:HenanYouxuNewEnergyTechnologyCoLtdHNYouxuMember2022-01-012022-12-310001939780ucar:HenanYouxuNewEnergyTechnologyCoLtdHNYouxuMember2022-12-310001939780ucar:YouxuNewEnergyDalianCoLtdDLYouxuMember2022-01-012022-12-310001939780ucar:YouxuNewEnergyDalianCoLtdDLYouxuMember2022-12-310001939780ucar:TaianYouxuNewEnergyTechnologyCoLtdTAYouxuMember2022-01-012022-12-310001939780ucar:TaianYouxuNewEnergyTechnologyCoLtdTAYouxuMember2022-12-310001939780ucar:ShandongYouxuNewEnergyCoLtdSDYouxuMember2022-01-012022-12-310001939780ucar:ShandongYouxuNewEnergyCoLtdSDYouxuMember2022-12-310001939780ucar:NanningYouguanDigitalTechnologyCoLtdNNYouguanMember2022-01-012022-12-310001939780ucar:NanningYouguanDigitalTechnologyCoLtdNNYouguanMember2022-12-310001939780srt:MinimumMember2022-12-310001939780srt:MaximumMember2022-12-310001939780srt:MinimumMemberucar:VATMember2022-01-012022-12-310001939780srt:MaximumMember2022-01-012022-12-310001939780srt:MinimumMemberus-gaap:LeaseholdImprovementsMember2022-12-310001939780srt:MaximumMemberus-gaap:LeaseholdImprovementsMember2022-12-310001939780srt:MinimumMemberucar:ManufacturingEquipmentMember2022-12-310001939780srt:MaximumMemberucar:ManufacturingEquipmentMember2022-12-310001939780srt:MinimumMembersic:Z35702022-12-310001939780srt:MaximumMembersic:Z35702022-12-310001939780srt:MinimumMemberus-gaap:OfficeEquipmentMember2022-12-310001939780srt:MaximumMemberus-gaap:OfficeEquipmentMember2022-12-310001939780srt:MinimumMemberus-gaap:VehiclesMember2022-12-310001939780srt:MaximumMemberus-gaap:VehiclesMember2022-12-310001939780us-gaap:ServiceMember2020-01-012020-12-310001939780us-gaap:ServiceMember2021-01-012021-12-310001939780us-gaap:ServiceMember2022-01-012022-12-310001939780us-gaap:ProductMember2020-01-012020-12-310001939780us-gaap:ProductMember2021-01-012021-12-310001939780us-gaap:ProductMember2022-01-012022-12-310001939780ucar:BatterySwappingServicesMember2020-01-012020-12-310001939780ucar:BatterySwappingServicesMember2021-01-012021-12-310001939780ucar:BatterySwappingServicesMember2022-01-012022-12-310001939780us-gaap:CreditRiskMember2021-12-310001939780us-gaap:CreditRiskMember2022-12-310001939780us-gaap:CreditRiskMember2022-01-012022-12-310001939780us-gaap:PublicUtilitiesInventoryRawMaterialsMember2021-12-310001939780us-gaap:PublicUtilitiesInventoryRawMaterialsMember2022-12-310001939780ucar:LowValueConsumablesMember2021-12-310001939780ucar:LowValueConsumablesMember2022-12-310001939780ucar:FinishedGoodsMember2021-12-310001939780ucar:FinishedGoodsMember2022-12-310001939780us-gaap:OtherCurrentAssetsMember2021-12-310001939780us-gaap:OtherCurrentAssetsMember2022-12-310001939780us-gaap:LeaseholdImprovementsMember2021-12-310001939780us-gaap:LeaseholdImprovementsMember2022-12-310001939780ucar:ComputerAndNetworkEquipmentMember2021-12-310001939780ucar:ComputerAndNetworkEquipmentMember2022-12-310001939780ucar:ManufacturingEquipmentMember2021-12-310001939780ucar:ManufacturingEquipmentMember2022-12-310001939780us-gaap:OfficeEquipmentMember2021-12-310001939780us-gaap:OfficeEquipmentMember2022-12-310001939780ucar:MotorVehiclesMember2021-12-310001939780ucar:MotorVehiclesMember2022-12-310001939780ucar:PurchasedSoftwareMember2021-12-310001939780ucar:InternaluseSoftwareMember2021-12-310001939780ucar:PurchasedSoftwareMember2022-01-012022-12-310001939780ucar:InternaluseSoftwareMember2022-01-012022-12-310001939780ucar:PurchasedSoftwareMember2022-12-310001939780ucar:InternaluseSoftwareMember2022-12-310001939780ucar:HuzhouZheyouMember2022-06-012022-06-300001939780ucar:HuzhouZheyouMember2022-06-300001939780ucar:HuzhouZheyouMember2022-01-012022-12-310001939780ucar:ChengduZhiboMember2022-11-012022-11-300001939780ucar:ChengduZhiboMember2022-12-310001939780ucar:ZiboHengxinInvestmentPartnershipLimitedPartnershiptheFundMember2021-12-310001939780ucar:ZiboHengxinInvestmentPartnershipLimitedPartnershiptheFundMember2022-12-310001939780ucar:HuzhouZheyouNewEnergySalesCoLtdHuzhouZheyouMember2021-12-310001939780ucar:HuzhouZheyouNewEnergySalesCoLtdHuzhouZheyouMember2022-12-310001939780ucar:ChengduZhiboPremiumTechnologyCoLtdChengduZhiboMember2021-12-310001939780ucar:ChengduZhiboPremiumTechnologyCoLtdChengduZhiboMember2022-12-3100019397802021-12-130001939780us-gaap:LeaseAgreementsMember2022-12-3100019397802020-09-1700019397802021-07-012021-07-2700019397802021-10-012021-10-2900019397802021-12-012021-12-2900019397802022-07-012022-07-290001939780ucar:HangzhouYouyueTravelTechnologyCoLtdHangzhouYouyueMember2022-01-012022-12-310001939780ucar:ShanghaiYouzhuanCommericalInformationConsultingPartnershipLimitedPartnershipShanghaiYouzhuanMember2022-01-012022-12-310001939780ucar:NingboYouhengAutomobileServiceCoLtdNingboYouhengAutomobileMember2022-01-012022-12-310001939780ucar:ZhejiangYouxiaodianAutomobileServiceCoLtdZhejiangYouxiaodianMember2022-01-012022-12-310001939780ucar:QingshanWeiMember2022-01-012022-12-310001939780ucar:YoujiaTechnologyShanghaiCoLtdYoujiaTechnologyMember2022-01-012022-12-310001939780ucar:ShanghaiYoupinsuoerNewEnergyTechnologyCoLtdShanghaiYoupinsuoerMember2022-01-012022-12-310001939780ucar:JiaLiMember2022-01-012022-12-310001939780ucar:BingyiZhaoMember2022-01-012022-12-310001939780ucar:ShandongYouyidianAutomobileTechnologyCoLtdShandongYouyidianMember2022-01-012022-12-310001939780ucar:YoucheJingpinEcommerceShanghaiCoLtdMember2022-01-012022-12-310001939780ucar:ShanghaiYoucangBusinessConsultingPartnershipMember2022-01-012022-12-310001939780ucar:YoucheJingpiMember2021-12-310001939780ucar:YoucheJingpiMember2022-12-310001939780ucar:ShanghaiYoucangMember2021-12-310001939780ucar:ShanghaiYoucangMember2022-12-310001939780ucar:HangzhouYouyueMember2021-12-310001939780ucar:HangzhouYouyueMember2022-12-310001939780ucar:ShanghaiYouzhuanMember2021-12-310001939780ucar:ShanghaiYouzhuanMember2022-12-310001939780ucar:NingboYouhengAutomobileMember2021-12-310001939780ucar:NingboYouhengAutomobileMember2022-12-310001939780ucar:ZhejiangYouxiaodianMember2021-12-310001939780ucar:ZhejiangYouxiaodianMember2022-12-310001939780ucar:QingshanWeiMember2021-12-310001939780ucar:QingshanWeiMember2022-12-310001939780ucar:YoujiaTechnologyMember2021-12-310001939780ucar:YoujiaTechnologyMember2022-12-310001939780ucar:ShanghaiYoupinsuoerMember2021-12-310001939780ucar:ShanghaiYoupinsuoerMember2022-12-310001939780ucar:JiaLiMember2021-12-310001939780ucar:JiaLiMember2022-12-310001939780ucar:BingyiZhaoMember2021-12-310001939780ucar:BingyiZhaoMember2022-12-310001939780ucar:ShandongYouyidianMember2021-12-310001939780ucar:ShandongYouyidianMember2022-12-310001939780country:HK2022-01-012022-12-310001939780ucar:PRCMember2022-01-012022-12-310001939780ucar:NonPRCMember2021-01-012021-12-310001939780ucar:NonPRCMember2022-01-012022-12-310001939780ucar:PRCMember2021-01-012021-12-310001939780ucar:PRCMember2022-01-012022-12-310001939780us-gaap:TaxYear2023Member2022-12-310001939780ucar:TaxYear2024Member2022-12-310001939780ucar:TaxYear2025Member2022-12-310001939780ucar:TaxYear2026Member2022-12-310001939780ucar:TaxYear2027Member2022-12-310001939780ucar:PRCMember2022-01-012022-12-3100019397802021-08-012021-11-300001939780ucar:PaymentDueByPeriodLessThanOneYearMember2022-12-310001939780ucar:PaymentDueByPeriodGreaterThanOneYearToThreeYearsMember2022-12-310001939780ucar:PaymentDueByPeriodGreaterThanThreeYearsToFiveYearsMember2022-12-310001939780ucar:PaymentDueByPeriodMoreThanFiveYearsMember2022-12-310001939780ucar:PaymentDueByPeriodLessThanOneYearMember2022-01-012022-12-310001939780ucar:PaymentDueByPeriodGreaterThanOneYearToThreeYearsMember2022-01-012022-12-310001939780ucar:PaymentDueByPeriodGreaterThanThreeYearsToFiveYearsMember2022-01-012022-12-310001939780ucar:PaymentDueByPeriodMoreThanFiveYearsMember2022-01-012022-12-310001939780srt:ScenarioForecastMember2023-04-300001939780srt:ScenarioForecastMember2023-04-012023-04-300001939780srt:ScenarioForecastMemberucar:AHYSMember2023-05-012023-05-300001939780srt:ScenarioForecastMemberucar:ZJYouguanMember2023-06-130001939780srt:ScenarioForecastMemberucar:YoupinAutomobileServiceShandongCoLtdYoupinSDMember2023-03-012023-03-230001939780ucar:PRCMember2022-01-012022-12-310001939780srt:ParentCompanyMember2021-12-310001939780srt:ParentCompanyMember2022-12-310001939780srt:ParentCompanyMember2021-01-012021-12-310001939780srt:ParentCompanyMember2022-01-012022-12-310001939780srt:ParentCompanyMember2020-12-31xbrli:sharesiso4217:CNYiso4217:USDiso4217:CNYxbrli:sharesiso4217:USDxbrli:sharesxbrli:pureiso4217:HKD