BIT Mining (500.com)
BTCM
#9957
Rank
C$68.22 M
Marketcap
C$3.78
Share price
-3.87%
Change (1 day)
14.73%
Change (1 year)

BIT Mining (500.com) - 20-F annual report


Text size:

 

UNITED STATES

SECURITIES AND EXCHANGE COMMISSION

Washington, D.C. 20549

 

 

 

FORM 20-F

 

 

 

(Mark One)

¨Registration statement pursuant to Section 12(b) or 12(g) of the Securities Exchange Act of 1934

 

or

 

xAnnual report pursuant to Section 13 or 15(d) of the Securities Exchange Act of 1934

 

For the fiscal year ended December 31, 2014

 

or

 

¨Transition report pursuant to Section 13 or 15(d) of the Securities Exchange Act of 1934

 

For the transition period from                     to                     

 

or

 

¨Shell company report pursuant to Section 13 or 15(d) of the Securities Exchange Act of 1934

 

Date of event requiring this shell company report

 

Commission file number 001-36206

 

 

 

500.com Limited

(Exact Name of Registrant as Specified in Its Charter)

 

 

 

Cayman Islands

(Jurisdiction of Incorporation or Organization)

 

500.com Building

Shenxianling Sports Center

Longgang District, Shenzhen 518115

The People’s Republic of China

(Address of Principal Executive Offices)

 

Min Yu, Chief Financial Officer

500.com Building

Shenxianling Sports Center

Longgang District, Shenzhen 518115

The People’s Republic of China

(Name, Telephone, E-mail and/or Facsimile Number and Address of Company Contact Person)

 

 

 

Securities registered or to be registered pursuant to Section 12(b) of the Act:

   

Title of Each Class

 

Name of Each Exchange on Which Registered

Ordinary shares, par value US$0.00005 per share* New York Stock Exchange*

 

*Not for trading, but only in connection with the listing of the American depositary shares (“ADSs”) on the New York Stock Exchange. Each ADS represents the right to receive ten ordinary shares. The ADSs are registered under the Securities Act of 1933, as amended, pursuant to a registration statement on Form F-6. Accordingly, the ADSs are exempt from registration under Section 12(b) of the Securities Exchange Act of 1934, as amended, pursuant to Rule 12a-8 thereunder.

 

 
 

 

Securities registered or to be registered pursuant to Section 12(g) of the Act:

None

 

Securities for which there is a reporting obligation pursuant to Section 15(d) of the Act:

None

  

 

 

Indicate the number of outstanding shares of each of the Issuer’s classes of capital or common stock as of the close of the period covered by the annual report.

 

254,844,582 Class A Ordinary Shares and 96,634,529 Class B Ordinary Shares Issued and Outstanding

 

Indicate by check mark if the registrant is a well-known seasoned issuer, as defined in Rule 405 of the Securities Act.    Yes  ¨    No  x

 

If this report is an annual or transition report, indicate by check mark if the registrant is not required to file reports pursuant to Section 13 or 15(d) of the Securities Exchange Act of 1934.    Yes  ¨    No  x

 

Indicate by check mark whether the registrant: (1) has filed all reports required to be filed by Section 13 or 15(d) of the Securities Exchange Act of 1934 during the preceding 12 months (or for such shorter period that the registrant was required to file such reports), and (2) has been subject to such filing requirements for the past 90 days.    Yes  x    No  ¨

 

Indicate by check mark whether the registrant has submitted electronically and posted on its corporate Web site, if any, every Interactive Data File required to be submitted and posted pursuant to Rule 405 of Regulation S-T (§232.405 of this chapter) during the preceding 12 months (or for such shorter period that the registrant was required to submit and post such files).    Yes  x    No  ¨

  

Indicate by check mark whether the registrant is a large accelerated filer, an accelerated filer, or a non-accelerated filer. See definition of “accelerated filer and large accelerated filer” in Rule 12b-2 of the Exchange Act. (Check one):

Large accelerated filer  xAccelerated filer  ¨Non-accelerated filer  ¨

 

Indicate by check mark which basis of accounting the registrant has used to prepare the financial statements included in this filing:

U.S. GAAP  x 

International Financial Reporting Standards as issued

by the International Accounting Standards Board  ¨

 Other  ¨

  

If “Other” has been checked in response to the previous question, indicate by check mark which consolidated financial statement item the registrant has elected to follow.

 

Item 17  ¨                 Item 18  ¨

 

If this is an annual report, indicate by check mark whether the registrant is a shell company (as defined in Rule 12b-2 of the Securities Exchange Act of 1934).    Yes  ¨    No  x

 

(APPLICABLE ONLY TO ISSUERS INVOLVED IN BANKRUPTCY PROCEEDINGS DURING THE PAST FIVE YEARS)

 

Indicate by check mark whether the registrant has filed all documents and reports required to be filed by Sections 12, 13 or 15(d) of the Securities Exchange Act of 1934 subsequent to the distribution of securities under a plan confirmed by a court.    Yes  ¨    No  ¨

 

 
 

 

TABLE OF CONTENTS

 

   Page
PART I 2
ITEM 1. IDENTITY OF DIRECTORS, SENIOR MANAGEMENT AND ADVISERS2
ITEM 2. OFFER STATISTICS AND EXPECTED TIMETABLE2
ITEM 3. KEY INFORMATION2
ITEM 4. INFORMATION ON THE COMPANY45
ITEM 5. OPERATING AND FINANCIAL REVIEW AND PROSPECTS73
ITEM 6. DIRECTORS, SENIOR MANAGEMENT AND EMPLOYEES101
ITEM 7. MAJOR SHAREHOLDERS AND RELATED PARTY TRANSACTIONS114
ITEM 8. FINANCIAL INFORMATION115
ITEM 9. THE OFFER AND LISTING116
ITEM 10. ADDITIONAL INFORMATION118
ITEM 11. QUANTITATIVE AND QUALITATIVE DISCLOSURES ABOUT MARKET RISK127
ITEM 12. DESCRIPTION OF SECURITIES OTHER THAN EQUITY SECURITIES128
  
PART II 130
ITEM 13. DEFAULTS, DIVIDEND ARREARAGES AND DELINQUENCIES130
ITEM 14. MATERIAL MODIFICATIONS TO THE RIGHTS OF SECURITY HOLDERS AND USE OF PROCEEDS130
ITEM 15. CONTROLS AND PROCEDURES131
ITEM 16A. AUDIT COMMITTEE FINANCIAL EXPERT132
ITEM 16B. CODE OF ETHICS132
ITEM 16C. PRINCIPAL ACCOUNTANT FEES AND SERVICES132
ITEM 16D. EXEMPTIONS FROM THE LISTING STANDARDS FOR AUDIT COMMITTEES132
ITEM 16E. PURCHASES OF EQUITY SECURITIES BY THE ISSUER AND AFFILIATED PURCHASERS133
ITEM 16F. CHANGE IN REGISTRANT’S CERTIFYING ACCOUNTANT133
ITEM 16G. CORPORATE GOVERNANCE133
ITEM 16H. MINE SAFETY DISCLOSURE133
  
PART III 133
ITEM 17. FINANCIAL STATEMENTS133
ITEM 18. FINANCIAL STATEMENTS133
ITEM 19. EXHIBITS133

  

i
 

 

CONVENTIONS THAT APPLY TO THIS ANNUAL REPORT ON FORM 20-F

 

Unless otherwise indicated, references in this annual report on Form 20-F to:

 

“ADRs” are to the American depositary receipts, which, if issued, evidence our ADSs;

 

“ADSs” are to our American depositary shares, each of which represents ten ordinary shares;

 

“China” and the “PRC” are to the People’s Republic of China, excluding, for the purposes of this annual report only, Taiwan and the special administrative regions of Hong Kong and Macau;

 

“We,” “us,” “our company” and “our” are to 500.com Limited, its predecessor entities and its consolidated affiliated subsidiaries;

 

“ordinary shares” are to our ordinary shares, par value US$0.00005 per share;

 

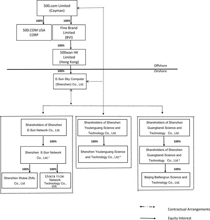
“consolidated affiliated entities” refer to our consolidated affiliated entities, namely, Shenzhen E-Sun Network Co., Ltd., or E-Sun Network, Shenzhen Youlanguang Science and Technology Co., Ltd., or Youlanguang Technology, and Shenzhen Guangtiandi Science and Technology Co., Ltd., or Guangtiandi Technology, and where required by the context, Shenzhen E-Sun Sky Network Technology Co., Ltd., or E-Sun Sky Network, the wholly owned subsidiary of E-Sun Network; Shenzhen Wubai Zhifu Co., Ltd., or 500Fu, and Lhasa Yicai Network Technology Co., Ltd., or Lahsa Yicai, the wholly owned subsidiaries of E-Sun Sky Network; and Beijing Baifengrun Science and Technology Co., Ltd., or Baifengrun Technology, the wholly owned subsidiary of Guangtiandi Technology.

 

“RMB” and “Renminbi” are to the legal currency of China; and

 

“US$” and “U.S. dollars” are to the legal currency of the United States.

  

1
 

 

PART I

 

ITEM 1.IDENTITY OF DIRECTORS, SENIOR MANAGEMENT AND ADVISERS

 

Not Applicable.

 

ITEM 2.OFFER STATISTICS AND EXPECTED TIMETABLE

 

Not Applicable.

 

ITEM 3.KEY INFORMATION

 

A.Selected Financial Data

 

The following summary consolidated financial data for the periods and as of the dates indicated are qualified by reference to, and should be read in conjunction with, our consolidated financial statements and related notes and “Item 5. Operating and Financial Review and Prospects”.

 

2
 

 

Our historical results do not necessarily indicate our results to be expected for any future period.

 

  Year ended December 31, 
  2011  2012  2013  2014  2014 
  RMB  RMB  RMB  RMB  US$ 
  (in thousands, except for per share data) 
Consolidated Statement of Comprehensive Income Data:                    
                     
Net Revenues  232,332   171,527   259,534   579,717   93,434 
Operating expenses:                    
Cost of services  (24,425)  (18,476)  (27,818)  (53,909)  (8,689)
Sales and marketing  (52,471)  (45,794)  (84,596)  (173,883)  (28,025)
General and administrative  (101,996)  (57,784)  (73,190)  (156,309)  (25,192)
Service development expenses  (19,566)  (26,571)  (28,686)  (59,398)  (9,573)
Write-off of deferred offering expenses     (6,404)     (3,241)  (522)
                     
Total operating expenses  (198,458)  (155,029)  (214,290)  (446,740)  (72,001)
Other operating income  6,455   4,193   14,560   17,414   2,807 
Government grant  1,778   2,242   2,792   3,643   587 
Other operating expenses  (296)  (1,821)  (2,678)  (4,527)  (730)
                     
Operating profit  41,811   21,112   59,918   149,507   24,097 
Interest income  243   1,132   2,058   17,009   2,741 
Interest expense        (5,407)  (356)  (57)
Change in fair value of derivative component of the convertible note        (26,809)      
Changes in fair value of the structured deposit           (1,124)  (181)
                     
Income before income tax  42,054   22,244   29,760   165,036   26,600 
Income tax benefit (expenses)  (28,497)  (18,001)  76,294   (7,987)  (1,287)
                     
Net income  13,557   4,243   106,054   157,049   25,313 
                     
Other Comprehensive income, net of tax                    
Foreign currency translation gain (loss)  (224)  58   (5,496)  12,145   1,957 
                     
Comprehensive income  13,333   4,301   100,558   169,194   27,270 
                     
Earnings per share for Class A and Class B ordinary shares outstanding:                    
Basic  0.06   0.02   0.45   0.46   0.07 
Diluted  0.06   0.02   0.41   0.44   0.07 
Weighted average number of Class A and Class B ordinary shares outstanding:                    
Basic  230,768,220   229,374,777   238,342,685   339,782,819   339,782,819 
Diluted  237,243,569   233,678,481   259,729,367   357,848,704   357,848,704 
Non-GAAP financial data(1)                    
Net income  13,557   4,243   106,054   157,049   25,313 
Adjustment for share-based compensation  50,154   13,704   7,561   89,922   14,493 
Adjustment for deferred tax expense relating to outside basis differences  21,482   11,919   (88,796)      
Adjustment for changes in fair value of the derivative component of the convertible note        26,809       
Adjustment for interest expense relating to the convertible note        3,933       
Adjusted net income (non-GAAP)  85,193   29,866   55,561   246,971   39,806 

 

 

(1)As a supplement to net income, we use the non-GAAP financial measure of adjusted net income which is U.S. GAAP net income as adjusted to exclude share-based compensation, deferred tax expense relating to outside basis differences in our consolidated affiliated entities and costs incurred on convertible note. This non-GAAP financial measure is provided as additional information to help our investors compare business trends among different reporting periods on a consistent basis and to enhance investors’ overall understanding of our current financial performance and prospects for the future. This non-GAAP financial measure should not be considered in addition to or as a substitute for or superior to U.S. GAAP net income. In addition, our definition of adjusted net income may be different from the definition of such term used by other companies, and therefore comparability may be limited.

 

3
 

 

The following table sets forth our selected consolidated balance sheet data as of the indicated dates:

 

  As of December 31, 
  2012  2013  2014 
  RMB  RMB  RMB  US$ 
  (in thousands) 
Consolidated Balance Sheet Data:                
                 
Total current assets  329,821   909,876   1,256,403   202,494 
Total assets  379,343   958,300   1,319,692   212,694 
Total current liabilities  281,315   118,567   157,876   25,443 
Total liabilities  381,963   148,880   202,070   32,566 
Total shareholders’ equity (deficit)  (2,620)  809,420   1,117,622   180,128 
Total liabilities and shareholders’ equity  379,343   958,300   1,319,692   212,694 

 

The following tables set forth our user information and their purchase amounts during the indicated years:

 

  Year ended December 31, 
  2012  2013  2014 
  (in thousands) 
Active Accounts(1):            
Newly Registered Accounts(2)  430   1,180   5,855 
Existing Accounts(3)  518   327   681 
             
Total  948   1,507   6,536 

 

  Year ended December 31, 
  2012  2013  2014 
  RMB  RMB  RMB  US$ 
  (in thousands) 
Purchase Amount:                
Newly Registered Accounts(2)  374,005   1,214,920   3,682,185   593,460 
Existing Accounts(3)  1,299,493   1,831,590   3,468,394   559,004 
                 
Total  1,673,498   3,046,510   7,150,579   1,152,464 

 

 

(1)Defined as registered accounts which made at least one purchase during the year.
(2)Defined as accounts registered during the year.
(3)Defined as accounts registered prior to the year.

 

4
 

 

Exchange Rate Information

 

Our business is primarily conducted in China and all of our revenues are denominated in Renminbi. Periodic reports made to shareholders will be expressed in Renminbi with translations of Renminbi amounts into U.S. dollars at the then current exchange rate solely for the convenience of the reader. Conversions of Renminbi into U.S. dollars in this annual report are based on the noon buying rate as set forth in the H.10 statistical release of the Federal Reserve Board. Unless otherwise noted, all translations from Renminbi to U.S. dollars and from U.S. dollars to Renminbi in this annual report were made at a rate of RMB6.2046 to US$1.00, the noon buying rate in effect as of December 31, 2014. We make no representation that any Renminbi or U.S. dollar amounts could have been, or could be, converted into U.S. dollars or Renminbi, as the case may be, at any particular rate, the rates stated below, or at all. The PRC government imposes control over its foreign currency reserves in part through direct regulation of the conversion of Renminbi into foreign exchange and through restrictions on foreign trade. On April 17, 2015, the noon buying rate was RMB6.1976 to US$1.00.

 

The following table sets forth information concerning exchange rates between the Renminbi and the U.S. dollar for the periods indicated.

 

  Exchange Rate (Renminbi per US Dollar)(1) 
  Period End  Average(2)  Low  High 
Period (RMB per US$1.00) 
2011  6.2939   6.4475   6.6364   6.2939 
2012  6.2301   6.2990   6.3879   6.2221 
2013  6.0537   6.1497   6.2438   6.0537 
                 
2014  6.2046   6.1620   6.2591   6.0402 
September  6.1380   6.1382   6.1495   6.1266 
October  6.1124   6.1251   6.1385   6.1107 
November  6.1429   6.1249   6.1429   6.1117 
December  6.2046   6.1886   6.2256   6.1490 
2015                
January  6.2495   6.2181   6.2535   6.1870 
February  6.2695   6.2518   6.2695   6.2399 
March  6.1990   6.2386   6.2741   6.1955 
 April (through April 17, 2015)  

6.1976

   

6.2010

   

6.2152

   

6.1930

 

 

(1)The source of the exchange rate is the H.10 statistical release of the Federal Reserve Board.
(2)Annual averages are calculated from month-end rates. Monthly averages are calculated using the average of the daily rates during the relevant period.

 

B.Capitalization and Indebtedness

 

Not Applicable.

 

C.Reasons for the Offer and Use of Proceeds

 

Not Applicable.

 

5
 

 

D.Risk Factors

 

Risks Related to Our Business and Industry

 

We have temporarily suspended all of our online lottery sales operations since April 4, 2015, and currently we are not generating any revenue. There is no clear indication how long the temporary suspension will last.

 

Since March 2015, all provincial sports lottery administration centers to which we provide sport lottery sales services have temporarily suspended accepting online purchase orders for lottery products, in response to the Notice related to Self-Inspection and Self-Remedy of Unauthorized Online Lottery Sales, or the Self-Inspection Notice, which was jointly promulgated by the Ministry of Finance, or the MOF, the Ministry of Civil Affairs and the General Administration of Sports of the People’s Republic of China on January 15, 2015.

 

The Self-Inspection Notice requires provincial and municipal government branches, including financial, civil affairs and sports bureaus, to conduct inspection and take remedial measures for unauthorized online lottery sales within their respective jurisdictions. The scope of inspection includes, among other things, commercial contract arrangements, online lottery products, lottery sales data exchange, online lottery sales channels, and sales commission fees in connection with unauthorized engagements of online sales agents by lottery administration centers. The Self-Inspection Notice further requires a formal report on the result of the self-inspection and self-remedy be submitted by each provincial or municipal government to the Ministry of Finance, the Ministry of Civil Affairs and the General Administration of Sports of the People’s Republic of China by March 1, 2015.

 

On February 24, 2015, we were informed by certain provincial sports lottery administration centers that as part of their respective self-inspection processes, such provincial sports lottery administration centers planned to temporarily suspend accepting online purchase orders for lottery products starting from February 25, 2015. On March 2, 2015, we were further informed by the remaining provincial sports lottery administration centers to which we provide sport lottery sales services that such provincial sports lottery administration centers also planned to temporarily suspend accepting online purchase orders for lottery products, in response to the Self-inspection Notice. As a result, our transaction volume decreased significantly. On April 3, 2015, a public announcement, or the Public Announcement, with regard to online lottery sales in China was jointly released by eight competent government authorities, namely, the MOF, the Ministry of Public Security, the State Administration for Industry & Commerce, the Ministry of Industry and Information Technology, the Ministry of Civil Affairs, the People’s Bank of China, the General Administration of Sports of China and the China Banking Regulatory Commission. The Public Announcement mandates, among other things, that (i) all lottery institutions, internet companies, and other institutions or individuals which provide unauthorized online lottery sales services, either directly or through agents, shall immediately cease such services. The local governmental authorities of finance, civil affairs and sports shall investigate and sanction unauthorized online lottery sales in their respective jurisdictions according to relevant laws and regulations; (ii) the local government authorities of public security and industry & commerce shall investigate any issuance or sales of illegal lottery within their respective jurisdictions, with necessary assistance from local government authorities of finance, communication, banking regulatory commission, civil affairs, sports and local branches of the People’s Bank of China, and report any criminal activities to the judicial authority for prosecution; and (iii) the lottery issuance authorities that plan to sell lottery products online shall obtain the approval from the Ministry of Civil Affairs or the General Administration of Sports of China by submitting an application to the MOF for written approval. No entity shall provide online lottery sales services without the approval by the MOF.

 

6
 

 

We believe the close proximity of the promulgation of the Self-Inspection Notice and the Public Announcement signals a potential significant change of regulatory framework in the online lottery market in China. In light of such potential change of regulatory framework, we decided to voluntarily and temporarily suspend all of our online lottery sales services on April 4, 2015. As of the date of this annual report, we are not generating any revenue and our financial results are materially and adversely impacted during the temporary suspension period.

 

As of the date of this annual report, there is no clear indication how long our temporary suspension will last.

 

The success of our business depends on our ability to maintain and enhance our reputation and brand.

 

We believe that our reputation in the industry and among our users as a leading reliable and trustworthy online lottery service provider and our “500wan” brand is of significant importance to the success of our business. A well-recognized brand is critical to increasing our user base and, in turn, increasing our net revenues from service fees. Since the online lottery service market is highly competitive, our ability to remain the market leader in China depends largely on maintaining and enhancing our reputation and brand, which may be difficult and expensive.

 

We have developed our reputation and established a leading position by providing our users with what we believe are superior and trustworthy services. We have conducted, and may continue to conduct, various marketing and brand promotion activities. We cannot assure you, however, that these activities will be successful and achieve the brand promotion and activity enhancement goals we expected. In addition, any negative publicity in relation to our services or products, regardless of its veracity, could harm our brand image and, in turn, have adverse effects on our user loyalty and stickiness, or result in a reduction in the number of our users. For example, we are aware of certain complaints against our websites on a number of online forums with regard to purchase order processing and prize collections. From 2011 to 2014, we received 199 complaints with regard to order processing and prize collection, and paid a total amount of RMB379,102 to resolve such complaints. Among the 199 complaints, 37 involved compensation amounts over RMB1,000, and the highest amount was RMB257,442. Even though the allegations made in such complaints were not factually proven or the amounts in issue were diminutive, such complaints can nonetheless have a detrimental effect on our reputation. If we fail to maintain and enhance our reputation and brand, or if we incur excessive expenses in our efforts to do so, our business, financial condition and results of operations may be materially and adversely affected.

 

7
 

 

The rules and regulations on online lottery sales service market in China are relatively new and subject to interpretation, and their implementation involves uncertainty.

 

On September 26, 2010, the MOF issued the Interim Measures for the Administration of Online Sales of Lottery, or the Interim Measures, which allows qualified service providers to provide online lottery sales services after obtaining the approval by and the operating permit from the MOF. On January 18, 2012, the MOF, the Ministry of Civil Affairs and the General Administration of Sports of China jointly promulgated the Implementing Rules of Regulation on Administration of Lottery, or the Implementing Rules, which set forth, among other things, detailed requirements and qualifications for the approvals to conduct online lottery sales. For a description of relevant PRC laws and regulations on online lottery services, see “Item 4B. Business Overview—Regulation on Lottery Services Industry and Online Lottery Sales.” Applications were submitted to the MOF in connection with the qualifications and approvals of our online lottery sales services for both sports and welfare lottery products provided on our websites, in accordance with the new measures. In October 2012, we were notified by China Sports Lottery Administration Center that we were one of the two entities that had been approved by the MOF to conduct online sales of sports lottery products in China on behalf of China Sports Lottery Administration Center. However, since the operation of online sports lottery sales services by China Sports Lottery Administration Center itself is in a pilot phase and is subject to further approval by the MOF, our operation of online sales of sports lottery products may be subject to suspension if China Sports Lottery Administration Center fails to obtain such further approval from the MOF. In particular, we voluntarily and temporarily suspended our online lottery sales operations in response to the issuance of the Self-Inspection Notice and the Public Announcement as of April 5, 2015.

 

We are currently awaiting approval from the MOF to provide sales services for welfare lottery products. As the relevant rules and regulations are relatively new and we are one of the first two entities that have ever been approved by the MOF to conduct online sales of sports lottery products in China, we face uncertainties in the implementation of such rules and regulations by the competent authorities. The competent authorities may establish certain management systems to supervise and monitor the online lottery sales, which systems may comprise a sales monitoring system, a back-office management system and an application service platform. The competent authorities may also ask the approved entities, like us, to adopt certain measures to meet specific regulatory requirements that may be adopted from time to time. For example, the competent authorities may monitor or adjust the categories of lottery products being sold online, and supervise the sales procedures and key data of our online lottery sales on a real-time basis, such as those relating to our customer account opening procedures, capital management, database information and risk controls. In addition, we may be required to enter into new lottery agency agreements with the relevant lottery administration center that could have different terms and conditions from those in our existing service agreements with the relevant sports lottery administration centers. As a result, we may have to amend our existing service agreements. Any unfavorable new regulatory requirements or amendments to the key terms of our existing service agreements could have a material adverse effect on our business, financial condition, results of operations and prospects.

 

8
 

 

We have 14 years of operating experience in providing online lottery sales services. From March to November 2012, we suspended our online lottery sales services to substantially all of our customers in response to the Urgent Notice with regard to the Implementation of the Implementing Rules of Regulation on Administration of Lottery promulgated by the General Administration of Sports of China on February 28, 2012, or the Urgent Notice. We continued to provide lottery sales services via our mobile applications to mobile users and via our online platform to a limited number of loyal customers and generated service fees from such services. The PRC regulations on lottery sales services via mobile applications and their interpretations are subject to uncertainty. Our PRC legal counsel has advised us, given that the MOF has approved us as an authorized entity to conduct online lottery sales on behalf of China Sports Lottery Administration Center, our operation of lottery sales services prior to November 2012, including sales through our mobile applications and online platform, did not and will not likely to have a material adverse effect on us. However, under the rules and regulations on online lottery sales, the relevant PRC authorities have broad discretion on the lottery sales that are conducted without the approval by the MOF, and have the authority to impose sanctions thereon, including without limitation, levying fines, confiscating illegal income or suspending the operations and other sanctions. We have not received any legal sanctions, but there is no assurance that the competent authorities would not impose any legal sanction. Any legal sanctions imposed on us by the competent authorities could have a material adverse effect on our business, financial condition, results of operations and prospects.

 

In addition, with the promulgation of the Self-Inspection Notice and the Public Announcement, the competent government authorities took further steps to regulate the lottery market in China and sanction unauthorized online lottery sales. All sports lottery administration centers have temporarily suspended accepting online purchase orders for lottery products in response to the Self-Inspection Notice by March 2015, which we expect will have a material and adverse impact on our results of operations and financial conditions of the 2015 fiscal year.

 

Our product portfolio depends on the offerings of the lottery administration centers and could change unfavorably for us as a result of decisions made by them.

 

The lottery products we service are issued and sold by national and provincial lottery administration centers. We do not have the right to issue lottery products and cannot prevent the discontinuation of lottery products currently being offered. If the national lottery administration centers decide to discontinue one or more lottery products or to replace them with other products, this could lead to a decline in our purchase orders and thus have an adverse effect on our financial position and results of operations. In addition, if we want to provide services on newly issued lottery products, we have to enter into service agreements with the lottery administration centers that issue or sell such new lottery products. We cannot assure you that such service agreements can be entered into on terms favorable to us, or at all. If our competitors are able to enter into service agreements to service popular newly issued lottery products while we cannot, it could have an adverse effect on our revenue and brand name.

 

Lottery products offered by provincial lottery administration centers may be discontinued or subject to restriction and regulations by the relevant national lottery administration centers. In particular, in March 2015 all provincial sports lottery administration centers we service temporarily suspended accepting online purchase orders for lottery products in response to the Self-Inspection Notice, which we expect to have a material and adverse impact on our results of operations and financial conditions of the 2015 fiscal year. In addition, due to the popularity of certain lottery products we service, those provincial lottery administration centers with which we do not have service agreements might choose to issue similar lottery products on more competitive terms. This may result in a decrease in the purchase orders of those lottery products we service and, in turn, result in a decrease in the revenue we are able to generate from those lottery products. We cannot assure you that we will be able to reach an agreement with a provincial lottery administration center to obtain the right to service its lottery products that compete with products we currently service. In addition, the relevant lottery authorities could mandate the change of the rules or prize scheme of our current lottery products or stop the issuance of those lottery products altogether due to social policy or other considerations, which could have an adverse effect on our results of operations.

 

9
 

 

We depend on our agreements with a few provincial lottery administration centers for our service fees and such agreements could be terminated, amended or fail to be renewed.

 

Substantially all of our revenues were generated from service fees paid to us by a few provincial lottery administration centers. We have entered into non-exclusive service agreements with these lottery centers for terms of one year or five years, and the lottery administration centers may choose to enter into similar arrangements with other service providers. We have long-term, mutually beneficial partnerships with a few provincial lottery administration centers, such as Jiangxi Sports Lottery Administration Center. Service fees received from our single largest lottery administration center partner, all of which were generated from sports lottery products, accounted for 60.2%, 51.0% and 35.5% of our total service fees in 2012, 2013 and 2014, respectively. The service fees received from the lottery administration centers represent revenues recognized before the reduction of incentives paid to users and the residual amount of lottery pool contributed by us to the lottery centers. We have a service agreement with Jiangxi Sports Lottery Administration Center that is effective until March 2018 and renewable upon expiration, but Jiangxi Sports Lottery Administration Center can terminate its agreement with us for various reasons or decide not to renew the agreement upon expiration. For example, the service agreement provides that the Jiangxi Sports Lottery Administration Center has the right to monitor our operations and unilaterally terminate the service agreement if we violate relevant laws and regulations. If any of the provincial sports lottery administration centers terminates or decides not to renew its agreement with us, or if the agreement is amended to our disfavor, this could have an adverse effect on our business, results of operations and prospects, and we could lose a substantial portion of our revenues.

 

We have a limited history of being profitable and our business model is subject to uncertainties, which makes it difficult to evaluate our business.

 

We launched our online lottery services in 2001 and became profitable in 2007. We have a relatively new business model in an emerging and rapidly evolving market. This makes it difficult for you to evaluate our business, financial performance and prospects, and our historical growth rate may not be indicative of our future performance. Although we achieved profitability in recent periods, we cannot assure you that we will be able to achieve similar results or growth in the future. We may not be able to achieve or sustain profitability on a quarterly or annual basis. You should consider our prospects in light of the risks and uncertainties that fast-growing companies in a rapidly evolving market may encounter.

 

10
 

 

In particular, our net revenues in 2012 were RMB171.5 million, a 26.2% decrease as compared to 2011, and we recorded net income of RMB4.2 million in 2012, as compared to RMB13.6 million in 2011 primarily due to the adverse impact of voluntary suspension. In addition, we have temporarily suspended all of our lottery sales since April 4, 2015 in response to the promulgation of the Self-Inspection Notice and the Public Announcement. We cannot assure you that our users’ purchasing activities for sports lottery products will return to previous levels and continue to grow at a comparable pace as compared to that of the period prior to the voluntary suspension.

 

A significant portion of our service fees from in 2012 were generated from the sales of welfare lottery products for which we currently do not offer sales services.

 

Service fees generated from welfare lottery products were RMB25.9 million in 2012, accounting for 14.0% of our service fees generated from lottery products in the same periods. We ceased to offer sales services for welfare lottery products in November 2012. Consequently, we did not generate any service fees from welfare lottery products in 2013 and 2014. We plan to resume our online sales services for welfare lottery products after we obtain the relevant approval for such products from the MOF. Chongqing Welfare Lottery Administration Center notified us that it submitted an application for qualification and approval for the online lottery sales services for welfare lottery products to China Welfare Lottery Issuance and Administration Center on November 15, 2010, and such application would be further submitted by China Welfare Lottery Issuance and Administration Center to the MOF for approval. As of the date of this annual report, Chongqing Welfare Lottery Administration Center had not updated us on the status of the application for welfare lottery products. Since the relevant regulations do not set forth a specific time limit for the MOF to issue such approval, we cannot assure you that we would be able to obtain such approval in the near future, or at all.

 

We operate in an intensely competitive environment, which may lead to declining revenue growth or other circumstances that would negatively affect our results of operations.

 

We operate in the new and dynamically growing online market for lottery products. There is no guarantee that we can maintain our position as one of the market leaders. Going forward, we anticipate significant competition, primarily from other online lottery service providers that may obtain relevant approvals and licenses to provide online lottery sales services in China. When the approval and licensing system for online lottery service providers is fully implemented in China in the future, we may face increased competition from companies that do not currently operate in the online lottery services industry. For example, if major portal websites obtain relevant approvals and licenses to offer lottery sales services, they may be able to offer similar services at a lower cost or to a larger user group due to their larger operational scales and user bases, which will put us at a competitive disadvantage. We also face competition from traditional offline lottery agents. If we do not recognize market trends or user demand in a timely manner, we may lose our market share to our competitors, which would have a negative impact on our results of operations.

 

11
 

 

The lottery industry in China in general and the online lottery service industry in particular may not grow as quickly as expected, which may adversely affect our revenues and business prospects.

 

Our business and prospects depend on the continuing development and expansion of the lottery industry in China in general and the online lottery service industry in particular. Both China’s lottery industry and the online lottery service industry have experienced substantial growth in recent years in terms of both the number of people purchasing lottery products and revenue generated. We cannot assure you, however, that the lottery industry or the online lottery service industry in China will continue to grow as rapidly as it has in the past, or the current trend of a faster growth rate of the lottery market in comparison to the growth rates of China’s GDP and individual disposable income will continue in the future. Growth of China’s lottery industry and the online lottery services industry are affected by numerous factors, such as GDP growth, growth of individual disposable income, regulatory changes, public perception and receptiveness, users’ trust and confidence level in the online lottery market, users’ general online purchase experience, technological innovations, development of the Internet and Internet-based services, and the macroeconomic environment. For example, the temporary suspension by provincial lottery administration centers in response to the Self-Inspection Notice in March 2015 is expected to have a short-term and possibly long-term material and adverse impact on online lottery market in China. If the lottery industry or online lottery service industry in China does not grow as quickly as expected or if we fail to benefit from such growth by failing to successfully implement our business strategies, our user base may decrease and our business and prospects may be adversely affected.

 

We depend on the technology and advanced information system, which may fail or be subject to disruption.

 

We are dependent on our IT systems for handling purchase orders, and the efficiency and reliability of our systems are in turn dependent on the functionality and stability of the underlying technical infrastructure. The functionality of the servers used by us and the related hardware and software infrastructure are of considerable significances to our business, our reputation and our ability to attract business partners and users. Our IT systems may be damaged or interrupted by increases in usage, human errors, unauthorized access, destruction of hardware, power cuts not covered by backup facilities, system crashes, software problems, virus attacks, natural hazards or disasters, or similar disruptions or disruptive events. Furthermore, our current IT systems may be unable to support a significant increase in online traffic or increased number of users, whether as a result of organic or inorganic growth of the business. We have in place business continuity procedures, disaster recovery systems and security measures to protect against network or technical failures or disruptions. Despite such procedures, failures in computer processing and weakness in the existing software and hardware cannot be completely prevented or eliminated. Any failure of our IT system and infrastructure could lead to significant costs and disruptions that could reduce our revenues, harm our reputation and have a material adverse effect on our operations.

 

In addition, we rely on bandwidth providers, communications carriers, data centers and other third parties for key aspects of the process in providing services to our users. Any failure or interruption in the services and products provided by these third parties could limit our ability to operate certain of our businesses, which could in turn have a material adverse effect on our business and financial condition.

 

12
 

  

We may not be able to develop and launch new services or new technologies in a timely manner or at all, and new services or technologies we manage to develop or provide may not be successful.

 

Our success in attracting new users and keeping existing users engaged depends on our ability to consistently develop and launch new and innovative services and technologies. Although we will continue to focus on research and development going forward, we cannot assure you that we will continue to be able to develop our technology to keep up-to-date with developments across the online lottery service industry and to launch new products or technologies in a timely manner or at all. New technologies and software are also less likely to be reliable, robust and resistant to viruses or failure. Given the fast growing online lottery service industry, we may not have enough time to fully test the new technologies and software we have developed before deploying them on our websites, which might cause service problems and negative user experience.

 

In particular, the number of people who access the Internet through non-PC devices such as mobile phones has increased in recent years. The software we have developed for these devices may not be widely adopted by users of such non-PC devices. The lower resolution, functionality and memory capacity associated with non-PC devices make the use of our services through such devices difficult. If we are unable to attract and retain a substantial number of non-PC device users to our services or if we are slow to develop services and technologies that are more compatible with non-PC devices relative to our competitors, we may fail to capture a significant share of new users or lose our existing users who switch to non-PC devices for their lottery purchase activities.

 

We could be subject to foreign laws and regulations applicable to lottery services, which could have important legal consequences for us.

 

We currently only conduct our operations in China, and will continue to do so in the future. We have blocked direct access to our websites and mobile applications from the United States through IP address filtering. We have implemented an identity verification procedure as part of the prize collection process. A user who has won a prize is required to provide his or her valid PRC identification card number and valid PRC bank account number to us for identity and age verification through a government designated entity before we transfer the prize money to such user’s online account registered at our websites and mobile applications. Despite such measures taken by us, it is conceivable that a user with a valid Chinese bank account and a Chinese identification card could place an order or collect a prize at our websites or mobile applications from a jurisdiction other than China and the United States, or that a user could devise a way to evade our blocking measures and access our websites and mobile applications from the United States. In addition, we have not been able to implement the same identity verification process over users registered with websites of third-party online service providers, which conduct their own identity verification processes, and these users may place purchase orders with us and collect prize money they win without providing their identity to us. As a result, we could be subject to foreign laws and regulations applicable to lottery services, which could have important legal consequences for us. The fact that our websites and mobile applications are accessible from a foreign jurisdiction could render our business operations subject to the laws and regulations of such jurisdiction, even though we do not have a physical presence in that jurisdiction. As a result, we could be required to obtain the requisite approval or license for lottery services in such jurisdiction, or could be deemed to have violated the prohibition against lottery services in that jurisdiction.

 

13
 

 

If we were found to have violated any applicable foreign laws and regulations applicable to lottery services, we could face civil or even criminal liabilities, such as injunctions, restrictive orders, damage awards or fines. Even if we successfully defend ourselves against such allegations, we could nevertheless incur considerable costs in such defense or suffer reputational damage due to the negative publicity associated with such allegations.

 

Our systems and controls to restrict access to our websites from persons located in the United States may not be adequate.

 

In the United States, some credit card companies have classified online purchase orders of U.S. state-issued lottery products as online gambling and thus denied such purchase orders, despite the fact that many such purchases are exempt from the Unlawful Internet Gambling Enforcement Act, or UIGEA, enacted in 2006. The UIGEA is silent on whether lottery products issued by non-U.S. state entities are exempt from the definition of online gambling. There are several other U.S. federal laws relevant to online gaming, including the Professional and Amateur Sports Protection Act, the Federal Interstate Wire Act, the Illegal Gambling Business Act, the Interstate Transportation of Wagering Paraphernalia Act and the Interstate and Foreign Travel or Transportation in Aid of Racketeering Enterprising Act. In addition, laws and regulations exist in various individual U.S. states that limit or prohibit online games of chance. Although the services we provide to our users are solely related to lottery products issued and sold by national and authorized provincial lottery administration centers in China, we cannot assure you that the United States Department of Justice or other federal or state regulatory authorities will not deem our business as being in violation of the UIGEA or any of the laws mentioned above if purchase orders are placed on our platform from users in the United States not successfully blocked by our system. Violations of such laws can lead to criminal and civil penalties, including substantial fines, injunctions, damage claims and jail terms for persons accountable.

 

As a precaution, we have implemented technological and other measures to prevent persons in the United States from accessing our websites and mobile applications. These measures could fail or otherwise be inadequate, either currently or as a result of future technological developments. This may result in allegations or accusations of our violations of the above-mentioned or other applicable laws or regulations of the United States, and actions brought against us based on such violations, which could have a material adverse effect on our operations, financial performance and prospects.

 

Our service agreements with certain third-party Internet companies may be amended or terminated.

 

We generate a portion of our net revenues pursuant to cooperation agreements with certain third-party Internet companies. We build and maintain embedded lottery purchase webpages for websites of these Internet companies which redirect user purchase orders to our websites. We pay these third-party Internet companies a predetermined fixed percentage of the total purchase amount generated by purchase orders redirected to us from their websites. In 2012, 2013 and 2014, such payments to certain Internet companies accounted for 4.7%, 5.3% and 9.8% of our net revenues, respectively. We also provide lottery information packages to the lottery information channels of some portal websites. The third-party Internet companies that we work with may request amendments to the material terms of our cooperation agreements in a manner that is unfavorable to us or decide to terminate such cooperation agreements. In particular, if any of these companies decide to start offering its own online lottery services after terminating its cooperation arrangement with us, users formerly redirected to our websites through websites of these companies may decide to use these companies’ services instead, which would have a negative impact on our net revenues.

 

14
 

 

We are exposed to contractual claims by third parties arising from regulatory actions, which could damage our reputation and results of operations.

 

We have entered into various service, online payment and advertisement agreements with a number of third parties. Many of these agreements contain warranties, indemnities and termination provisions in which we have made representations and warranties to the counterparties as to the legitimacy of our operations and our compliance with relevant laws and regulations. If a claim or regulatory action is brought against our counterparties alleging that our historical business conduct breached such provisions on which our counterparties have relied, whether as a result of judicial proceedings or a change of law or otherwise, we may face material claims or regulatory actions and may owe damages to the relevant third parties. We may also remain liable for any outstanding fees payable to the counterparty of an agreement which has been terminated.

 

Any extended periods in the future without our users winning substantial prizes could result in losses in revenues and profits for us.

 

As of December 31, 2014, 8 prizes of over RMB10 million, 75 prizes of RMB5 million to RMB10 million, and 558 prizes of RMB1 million to RMB5 million had been awarded to users who purchased their lottery products using our online lottery service platform. Our users’ record of winnings is one of the factors contributing to our ability to attract new users and retain existing users. Winning of number-based lotteries arise purely by chance during the lottery draws. No assurance can be given that there will not be long periods in the future without any of our users winning a prize of significant amount, which could lead to a reduction in user activity and therefore a shortfall in our revenue and profit.

 

Our operations and services relating to sports lottery products depend on the scheduling and live broadcasting of major sports events.

 

Our operations and services relating to sports lotteries are affected by the scheduling and live broadcasting of the underlying sports events. In particular, a significant portion of our service fees are derived from results of international soccer games. Disruptions to the scheduling and broadcasting of those games may have a material impact on our results of operations. In some instances, the scheduling of major sports events occurs seasonally (for example, European soccer) or at regular but infrequent intervals (for example, the FIFA World Cup). The cancellation, postponement or curtailment of significant sports events, due to, among other things, adverse weather conditions, terrorist acts, other acts of war or hostility or the outbreak of infectious diseases, or cancellation of, disruption to, or postponement of the live broadcasting of such sports events, due to contractual disputes, technical or communication problems, or the insolvency of a major broadcaster, could materially adversely affect our operations and services relating to sports lotteries.

 

15
 

  

Future strategic acquisitions may have a material adverse effect on our business, reputation and results of operations.

 

We may acquire additional assets, products, technologies or businesses that are complementary to our existing business if we are presented with appropriate opportunities. Future acquisitions and subsequent integration of newly acquired assets and businesses into our own would require significant attention from our management and could result in a diversion of resources from our existing business, which in turn could have an adverse effect on our business operations. Acquired assets or businesses may not generate the financial results we expect. In addition, acquisitions could result in the use of substantial amounts of cash, potentially dilutive issuances of equity securities, the occurrence of significant goodwill impairment charges, amortization expenses for other intangible assets and exposure to potential unknown liabilities of the acquired business. Moreover, the cost of identifying and consummating acquisitions may be significant. In addition to possible shareholders’ approval, we may also have to obtain approvals and licenses from the relevant government authorities in the PRC for the acquisitions and to comply with any applicable PRC laws and regulations, which could result in increased cost and delay.

 

Negative publicity about our operations, or problems such as underage and compulsive lottery activities, fraud and corruption in sports matches may adversely affect our reputation and business.

 

Social responsibility policies are a key consideration in lottery laws and regulations. There are concerns as to the ability of online lottery service providers to effectively block minors from purchasing lottery products online and the possible increase in compulsive lottery activity due to the relative ease of making online lottery purchases. Publicity regarding such concerns could harm our brand and image. If the perception develops that online lottery operators or the lottery industry as a whole is failing to adequately protect minors and vulnerable lottery purchasers, we may face increased social resistance. Damage to the industry’s reputation could also lead to the withdrawal of support for the industry from the government or the tightening of regulations, which may have a material adverse effect on our business.

 

Negative publicity about potential fraud (including money laundering) and corruption in sports matches (including collusion and match-fixing), even if not directly or indirectly connected with us or our services, may adversely impact our reputation and the willingness of the public to participate in the purchase of sports lotteries. As a result, the number of potential users available to us could be adversely affected.

 

Undetected errors with regard to historical or real-time data in our information platform could adversely affect our user experience, which may materially and adversely affect our reputation and business.

 

As of December 31, 2014, our information database provided to our users real-time updated information on all 13 national lottery products and 56 provincial lottery products, as well as historical data, charts analytical tools and account management tools and functions. Although we intend to ensure the accuracy and reliability of all data in our information database, in a number of instances, users have complained on online forums of being misled by the wrong historical data and users have also alleged that the winning numbers posted by us differ from the actual winning numbers published by the relevant national or provincial lottery administration centers. Such complaints and allegations, whether with or without merit, may damage our reputation as a credible online lottery service provider and adversely affect user experience, which could materially and adversely affect our reputation and business.

 

16
 

 

We may fail to detect fraudulent activities of our users or employees.

 

Online transactions may be subject to sophisticated schemes or collusion to defraud or other illegal activities, and there is a risk that our platform may be used for those purposes either by our users or our employees. While we make continuing efforts to protect our business and our users from such illegal activities, including a user identity verifying system and pre-payment procedures to protect against fictitious transactions, the controls and procedures we have implemented may not be effective in all cases. Failure to protect our operations and our users from fraudulent activity either by other users or our employees could result in reputational damage to us and could materially and adversely affect our results of operations.

 

We rely on individual employees to handle prize collection using their personal bank accounts, which creates a risk of misappropriation of funds.

 

Under the current prize payout rules for national and provincial lottery products, prizes can only be claimed by natural persons who present the winning lottery tickets at the time of collection. Since we do not distribute physical tickets to individual users and need to collect prizes on behalf of the winning users, we rely on certain of our employees to maintain bank accounts opened in their individual names into which winning prizes are first deposited before they are transferred into the bank account of E-Sun Sky Network Technology Co., Ltd., or E-Sun Sky Network, which then allocates the prize money to the winners’ accounts. We have adopted several measures to ensure that such individual accounts are under our strict control. See “Item 4B. Business Overview—Purchase Order Processing and Prize Collection.” Although we have never had an incident where prize money deposited in an employee’s account was misappropriated, there is no assurance that misappropriations of prize money will not happen in the future, which could have an adverse effect on our reputation and financial results.

 

Failure to adequately protect user account information could have a material adverse effect on us.

 

We process our users’ personal data (including name, address, age, bank details and lottery purchase history) as part of our business and therefore must comply with data protection laws in China. Data protection laws restrict our ability to collect and use personal information relating to our users and potential users. Notwithstanding our IT and data security and other systems, we may not be effective in detecting any intrusion or other security breaches, or safeguarding against sabotage, hackers, viruses and cyber crime. We are exposed to the risk that personal data could be wrongfully accessed and/or used, whether by employees, users or other third parties, or otherwise lost or disclosed or processed in breach of data protection laws. If we or any of the third party service providers whom we rely on fail to transmit users information and payment details online in a secure manner or if any such theft or loss of personal users data were to otherwise occur, it could subject us to liabilities under the data protection laws or result in the loss of the goodwill of our users.

 

17
 

 

We have no insurance coverage against product liability claims or business interruptions.

 

As the insurance industry in China is still in an early stage of development, insurance companies in China currently offer limited business insurance products. We do not have any product liability insurance or business interruption insurance. As we continue to increase the number of lottery products we service, we may be increasingly exposed to claims related to such lottery products. Any such claims, business disruption, or natural disaster could result in us incurring substantial costs and a diversion of our resources away from our business, which would have an adverse effect on our business and results of operations.

 

We plan to incur significant costs on a variety of marketing efforts designed to increase our net revenues and some marketing campaigns and methods may not be effective.

 

We have been and plan to continue to engage in a variety of different marketing efforts tailored to our targeted users to increase our user base and user activity level. For more details, see “Item 4B. Business Overview—Sales, Marketing and Branding”. Our marketing activities, which we expect to involve significant costs, may not be well received by users and may not result in increases in net revenues that we anticipate. Marketing approaches and tools in the online lottery market in China are evolving. This further requires us to enhance our marketing approaches and experiment with new marketing methods to keep pace with industry developments and user preferences. Failure to refine our existing marketing approaches or to introduce new effective marketing approaches in a cost-effective manner could reduce our market share, cause our net revenues to decline and negatively impact our profitability.

 

We might not be able to adequately protect our intellectual property rights.

 

We believe our trademarks, software, technology know-how and other intellectual property provide competitive advantages to us, which are important to our achievements to date and our future success. We have invested significant resources to develop our brand name, 500wan, which is an important asset to us. We cannot assure you that steps taken to protect our intellectual property rights will be sufficient to prevent infringement of our intellectual property rights. If we fail to adequately protect our intellectual property rights, including our rights in our trademarks and know-how, it could have a material adverse effect on our operations.

 

The validity, enforceability and scope of protection available under intellectual property laws with respect to the Internet industry in China are uncertain and evolving. Implementation and enforcement of PRC intellectual property-related laws have historically been deficient and ineffective. Accordingly, protection of intellectual property rights in China may not be as effective as in the United States or other western countries. Furthermore, policing unauthorized use of proprietary technology is difficult and expensive, and we may need to resort to litigation to enforce or defend our copyrights or other intellectual property rights or to determine the enforceability, scope and validity of our proprietary rights or those of others. Such litigation and any adverse determination thereof could result in substantial costs and diversion of resources and management attention away from our business.

 

18
 

  

We may be subject to allegations or liabilities for infringement of third-party intellectual property rights based on the content available on our websites or information services we provide.

 

We provide our users with real-time and historical lottery-related news, data, analyses, real-time match scores and other contents on our information platform. We obtain such contents from a third-party professional sports information agency as well as publicly available sources. The user forum of our websites also hosts a significant amount of content generated by our users. We cannot assure you that we will not be subject to allegations, claims or lawsuits by third parties regarding the use of lottery or sports related information or any other content on our websites, which may infringe upon the intellectual property rights of such third parties. If such claims are found valid by the courts and we are ordered to remove the content from our websites, our information platform will become less attractive and our user experience and satisfaction will be adversely affected. Even if we successfully defend ourselves against such claims or allegations, we could nevertheless incur considerable costs in such defense or suffer reputational damage due to the negative publicity associated with such claims or allegations.

 

We rely on our senior management and key employees.

 

Our success is dependent upon the expertise and continued service of our senior management and other key personnel. Our founder, Chairman and Chief Executive Officer, Mr. Man San Law, has 14 years of experience in the lottery service industry. Mr. Law is a pioneer of the online lottery service market who has been at the forefront of developing innovative online products and solutions and has established relations with market participants in China. Most of our senior management team members have 14 years of experience in information technology or Internet related industries. They are crucial to our smooth operation and continued innovation. In addition, we rely on a limited number of specialized staff members in certain areas of our IT operations where we do not receive support from external service providers. Furthermore, our ability to expand our operations to accommodate our anticipated growth will also depend on our ability to attract and retain additional personnel such as qualified risk managers, finance, management, marketing, technical and other personnel. Competition for these employees is intense due to the limited number of qualified personnel. It may be difficult for us to manage our business and meet our objectives if we fail to attract and retain such personnel and our results of operations or financial condition may be adversely affected.

 

We are dependent on external service providers with respect to payment and settlement processing, and the provision of faulty services by these providers could lead to financial loss and damage to our reputation.

 

We are dependent on cooperation with external service providers with specialist knowledge and technology for processing lottery purchase orders. This includes, among other things, data and voice communication, procurement, installation, further development, maintenance and servicing of hardware and software, server housing and payment processing. It is possible that one or more of the external service providers do not perform the services, or that they do not perform them in a timely and accurate manner. It is therefore possible that, due to failures or omissions by the external service providers that we have engaged, we will not be in a position to perform our own services faultlessly or on time. This could lead to revenue losses, liability for damage, and substantial damage to our reputation.

 

19
 

  

We depend on payment processing for the success of our business.

 

We require our users to deposit funds in their registered accounts in advance of any lottery purchases. Users’ prize money are also deposited in and withdrawn from their respective accounts. Therefore, the provision of convenient, trusted and effective payment processing services to our users and potential users is critical to our business. If there is any deterioration or perceived deterioration in the quality of the payment processing services provided by us or any interruption to those services, or if our payment processing services are not performed in a timely manner, our users and potential users may be deterred from using our online lottery services, and we may be subject to user complaints and allegations concerning the mishandling of their funds, which may damage our reputation and have a material adverse effect on our business and results of operations.

 

Our quarterly net revenues and operating results may fluctuate, which makes our results of operations difficult to predict and may cause our quarterly results of operations to fall short of expectations.

 

Our quarterly revenues and operating results have fluctuated in the past and may continue to fluctuate depending upon a number of factors, many of which are out of our control. For these reasons, comparing our operating results on a period-to-period basis may not be meaningful, and you should not rely on our past results as an indication of our future performance. Our quarterly and annual net revenues and costs and expenses as a percentage of our net revenues may be significantly different from our historical or projected rates. Our operating results in future quarters may fall below expectations. Any of these events could cause the price of our ADSs to fall. Other factors that may affect our financial results include, among others:

 

seasonality of sports events on which sport lotteries are based;

 

change of lottery issuance schedules by the lottery issuance authorities;

 

changes in government policies or regulations, or their enforcement;

 

economic conditions in China and worldwide; and

 

geopolitical events or natural disasters such as war, threat of war, earthquake or epidemics.

 

Our operating results tend to be seasonal. For instance, we may have lower net revenues during the first quarter of each year primarily due to the Chinese New Year holidays in that quarter.

 

20
 

 

We could be subject to administrative penalties or business losses if our current user identity verifying system cannot sufficiently prevent us from taking purchase orders from underage users.

 

According to the Regulation on Administration of Lottery issued by the State Council which came into effect on July 1, 2009, a lottery service provider may be subject to administrative penalties from the local civil affairs authority or the sports administration authorities if it takes lottery purchase orders from underage users. The lottery administration centers have the right to terminate their service agreements with a service provider if it becomes subject to administrative penalties. It is still unclear which security mechanisms have to be introduced for online service providers to protect minors. Although we have adopted a user identity verifying system which allows us to filter out underage users, we cannot assure you that our current system is sufficient for us to identify all underage users. If the relevant authorities determine that we are in violation of any relevant regulations, we may be subject to administrative penalties and we may lose our service agreements with the lottery operation centers.

 

In addition, a registration process that is as simple as possible and takes only a short time to complete is an important factor in our ability to attract new users. Currently, the age verification step of our registration process is relatively simple. If it becomes apparent that this measure is inadequate, the registration process might have to be made more lengthy and difficult for more in-depth checks, such as requiring users to provide a copy of their Chinese ID card or other identification documents as part of the registration process, which could decrease the number of new registrations or lead to a decrease in users. This could have a material adverse effect on our financial condition and results of operations.

 

If we fail to maintain an effective system of internal control over financial reporting, we may lose investor confidence in the reliability of our financial statements.

 

We are subject to reporting obligations under the U.S. securities laws. The SEC, as required by Section 404 of the Sarbanes-Oxley Act of 2002, adopted rules requiring every public company to include a management report on the company’s internal control over financial reporting in its annual report, which contains management’s assessment of the effectiveness of our internal control over financial reporting. In addition, an independent registered public accounting firm must attest to and report on the effectiveness of our internal control over financial reporting. We have been subject to these requirements since the fiscal year ended December 31, 2014.

 

Our management has concluded that our internal control over financial reporting was effective as of December 31, 2014. See “Item 15. Controls and Procedures.” Our independent registered public accounting firm has issued an attestation report, which has concluded that our internal control over financial reporting was effective in all material aspects as of December 31, 2014. However, if we fail to maintain effective internal control over financial reporting in the future, our management and our independent registered public accounting firm may not be able to conclude that we have effective internal control over financial reporting at a reasonable assurance level. This could in turn result in loss of investor confidence in the reliability of our financial statements and negatively impact the trading price of our ADSs. Furthermore, we have incurred and anticipate that we will continue to incur considerable costs, management time and other resources in an effort to comply with Section 404 and other requirements of the Sarbanes-Oxley Act.

 

21
 

 

Our grant of employee share options, restricted shares or other share-based compensation and any future grants could have an adverse effect on our net income.

 

U.S. GAAP prescribes how we account for share-based compensation and may have an adverse impact on our results of operations or the price of our ADSs. U.S. GAAP requires us to recognize share-based compensation as compensation expense in the consolidated statement of comprehensive income generally based on the fair value of equity awards on the date of the grant, with compensation expense recognized over the period in which the recipient is required to provide service in exchange for the equity award. The expenses associated with share-based compensation may reduce the attractiveness of issuing share options or restricted shares under our equity incentive plan. However, if we do not grant share options or restricted shares, or reduce the number of share options or restricted shares we grant, we may not be able to attract and retain key personnel. If we grant more share options or restricted shares to attract and retain key personnel, the expenses associated with share-based compensation may adversely affect our net income.

 

Risks Related to Our Corporate Structure

 

If the PRC government finds that the agreements that establish the structure for operating our businesses in China do not comply with PRC governmental restrictions on foreign investment in the Internet and the lottery business, or if these regulations or the interpretation of existing regulations change in the future, we could be subject to severe penalties or be forced to relinquish our interests in those operations.

 

Current PRC laws and regulations place certain restrictions on foreign ownership of companies that engage in the Internet and lottery businesses. We conduct our operations in China principally through contractual arrangements among our company 500.com Limited, our wholly owned PRC subsidiary, E-Sun Sky Computer, our consolidated affiliated entities in the PRC and their respective shareholders. Our online lottery services were primarily provided through E-Sun Sky Network, the wholly owned subsidiary of E-Sun Network, and Lhasa Yicai, the wholly owned subsidiary of E-Sun Sky Network. E-Sun Sky Network owns and manages our operating websites, namely, www.500wan.com and www.500.com. Guangtiandi Technology and Youlanguang Technology were established to provide technical support to E-Sun Sky Network. Youlanguang Technology provides services to E-Sun Sky Network relating to the management of our users’ registration information and accounts, while Guangtiandi Technology provides services to E-Sun Sky Network relating to the implementation of the technical interface with the provincial lottery administration centers, the maintenance of our lottery ticket database, and the printing of lottery tickets when needed for the purpose of prize collection. Baifengrun Technology, a wholly owned subsidiary of Guangtiandi Technology, was acquired to develop and operate mobile phone game services to third party customers. 500Fu, a wholly owned subsidiary of E-Sun Sky Network, was established to provide third party payment services. Our contractual arrangements with E-Sun Network, Guangtiandi Technology, Youlanguang Technology and their respective shareholders (i) enable us to exercise effective control over these entities, and (ii) give us the obligation to absorb losses and the right to receive benefits of these entities, requiring us to treat them as our consolidated affiliated entities and to consolidate their operating results. For a detailed discussion of these contractual arrangements, see “Item 4C. Organization Structure.”

 

22
 

 

We cannot assure you, however, that we will be able to enforce these contracts. Although we believe we are in compliance with current PRC regulations, we cannot assure you that the PRC government would agree that these contractual arrangements comply with PRC licensing, registration or other regulatory requirements, with existing policies or with requirements or policies that may be adopted in the future. PRC laws and regulations governing the validity of these contractual arrangements are open to varying interpretations and the relevant government authorities have broad discretion in interpreting these laws and regulations. If the PRC government determines that we are not in compliance with applicable laws and regulations, it could revoke our business and operating licenses, require us to discontinue or restrict our operations, restrict our right to collect revenues, block our websites, require us to restructure our operations, impose additional conditions or requirements with which we may not be able to comply, or take other regulatory or enforcement actions against us that could be harmful to our business. The imposition of any of these penalties would result in a material and adverse effect on our ability to conduct our business.

 

We rely on contractual arrangements with our consolidated affiliated entities in China and their shareholders for our operations, which may not be as effective as direct ownership in providing operational control.

 

Since PRC laws restrict foreign equity ownership in companies engaged in the Internet and lottery businesses in China, we rely on contractual arrangements with our consolidated affiliated entities and their respective shareholders to operate our business in China. If we had direct ownership of E-Sun Network, Guangtiandi Technology or Youlanguang Technology, we would be able to exercise our rights as a shareholder to effect changes in the board of directors of E-Sun Network, Guangtiandi Technology or Youlanguang Technology, which in turn could effectuate changes at the management level, subject to any applicable fiduciary obligations. However, under the current contractual arrangements that were executed on June 1, 2011, amended on May 2, 2013 and supplemented December 28, 2013, we rely on our consolidated affiliated entities and their respective shareholders’ performance of their contractual obligations to exercise effective control over our business in China. In addition, our contractual arrangements generally have a term of 10 years with an automatic extension for a number of years to be determined by E-Sun Sky Computer, which is subject to E-Sun Sky Computer’s unilateral termination right. In general, neither our consolidated affiliated entities nor their respective shareholders may terminate the contracts prior to the expiration date. However, the shareholders of E-Sun Network, Guangtiandi Technology or Youlanguang Technology may not act in the best interests of our company or may not perform their obligations under these contracts, including the obligation to renew these contracts when their initial term expires. Such risks exist throughout the period in which we intend to operate our business through the contractual arrangements with our consolidated affiliated entities and their respective shareholders. We may replace the shareholders of our consolidated affiliated entities at any time pursuant to our contractual arrangements with them and their shareholders. However, if any dispute relating to these contracts remains unresolved, we will have to enforce our rights under these contracts through the operations of PRC law, arbitration and courts and therefore will be subject to uncertainties in the PRC legal system. See “Item3D. Risk Factors—Risks Related to Our Corporate Structure—Any failure by our consolidated affiliated entities or their respective shareholders to perform their obligations under our contractual arrangements with them may have a material adverse effect on our business.” Therefore, these contractual arrangements may not be as effective as direct ownership in providing us with control over these consolidated affiliated entities.

 

23
 

 

Any failure by our consolidated affiliated entities or their respective shareholders to perform their obligations under our contractual arrangements with them may have a material adverse effect on our business.

 

Our consolidated affiliated entities and their respective shareholders may fail to take certain actions required for our business or follow our instructions despite their contractual obligations to do so. If they fail to perform their obligations under their respective agreements with us, we may have to rely on legal remedies under PRC laws, including seeking specific performance or injunctive relief, which may not be effective.

 

All of these contractual arrangements are governed by PRC laws and provide for the resolution of disputes through arbitration in the PRC. Accordingly, these contracts would be interpreted in accordance with PRC law and any disputes would be resolved in accordance with PRC legal procedures. The legal environment in the PRC is not as developed as compared to certain other jurisdictions, such as the United States. As a result, uncertainties in the PRC legal system could limit our ability to enforce these contractual arrangements, which may make it difficult to exert effective control over our consolidated affiliated entities, and our ability to conduct our business may be adversely affected.

 

Contractual arrangements with our consolidated affiliated entities may result in adverse tax consequences to us.

 

Under applicable PRC tax laws and regulations, arrangements and transactions among related parties may be subject to audit or scrutiny by the PRC tax authorities within 10 years after the taxable year when the arrangements or transactions are conducted. We could face material and adverse tax consequences if the PRC tax authorities were to determine that the contractual arrangements among 500.com Limited, E-Sun Sky Computer, our wholly owned subsidiary in China, our consolidated affiliated entities in China and their respective shareholders were not entered into on an arm’s-length basis and therefore constituted unfavorable transfer pricing arrangements. Unfavorable transfer pricing arrangements could, among other things, result in an upward adjustment of income subject to taxation. Under the contractual agreements we agreed to provide unconditional financial support, through the nominee shareholders, to each consolidated affiliated entity in manners permitted by PRC laws and regulations and further agreed to waive the repayment of any such financial support if needed by such consolidated affiliated entity, which may also result in income tax burden on the nominee shareholders and the consolidated affiliated entities. In addition, the PRC tax authorities may impose interest on late payments on our consolidated affiliated entities for the adjusted but unpaid taxes. Our results of operations may be materially and adversely affected if our consolidated affiliated entities’ tax liabilities increase significantly or if they are required to pay interest on late payments.

 

The shareholders of our consolidated affiliated entities may have potential conflicts of interest with us, which may materially and adversely affect our business.

 

We provide no incentives to the shareholders of our consolidated affiliated entities for the purpose of encouraging them to act in our best interests in their capacity as the shareholders of our consolidated affiliated entities. We may replace any of the shareholders of our consolidated affiliated entities at any time pursuant to the exclusive option agreements. In addition, each of the shareholders of our consolidated affiliated entities has executed a shareholder’s voting power assignment agreement to authorize any person or entity designated by 500.com Limited as permitted by applicable law to vote on their behalf and exercise full voting rights as shareholders of the consolidated affiliated entities. We cannot assure you that when conflicts arise, the shareholders of our consolidated affiliated entities will act in the best interests of our company or that conflicts will be resolved in our favor. If we cannot resolve any conflicts of interest or disputes between us and the shareholders of our consolidated affiliated entities, we would have to rely on legal proceedings, which may be expensive, time-consuming and disruptive to our operations. There is also substantial uncertainty as to the outcome of any such legal proceedings.

 

24
 

  

We may rely principally on dividends and other distributions on equity paid by our PRC subsidiary to fund any cash and financing requirements we may have. Any limitation on the ability of our PRC subsidiary to pay dividends to us could have a material adverse effect on our ability to conduct our business.

 

We are a holding company, and we rely principally on dividends and other distributions on equity paid by our wholly owned PRC subsidiary, E-Sun Sky Computer, for our cash and financing requirements, including the funds necessary to pay dividends and other cash distributions to our shareholders and service any debt we may incur. If E-Sun Sky Computer incurs debt on its own behalf in the future, the instruments governing the debt may restrict its ability to pay dividends or make other distributions to us. In addition, the PRC tax authorities may require us to adjust our taxable income under the contractual arrangements E-Sun Sky Computer currently has in place with our consolidated affiliated entities in a manner that would materially and adversely affect its ability to pay dividends and other distributions to us.

 

Under PRC laws and regulations, E-Sun Sky Computer, as a wholly foreign-owned enterprise in the PRC, may pay dividends only out of its accumulated profits as determined in accordance with PRC accounting standards and regulations. In addition, a wholly foreign-owned enterprise such as E-Sun Sky Computer is required to set aside at least 10% of its accumulated after-tax profits each year, if any, to fund a statutory reserve fund, until the aggregate amount of such a fund reaches 50% of its registered capital. At its discretion, it may allocate a portion of its after-tax profits based on PRC accounting standards to staff welfare and bonus funds. These reserve funds and staff welfare and bonus funds are not distributable as cash dividends. Any limitation on the ability of E-Sun Sky Computer to pay dividends or make other distributions to us could materially and adversely limit our ability to grow, make investments or acquisitions that could be beneficial to our business, pay dividends, or otherwise fund and conduct our business.

 

PRC regulation of loans to, and direct investment in, PRC entities by offshore holding companies and governmental control of currency conversion may limit our use of the proceeds we receive from our public offering to fund our expansion or operations.

 

As an offshore holding company with a PRC subsidiary, we may (i) make additional capital contributions to our existing PRC subsidiary, E-Sun Sky Computer, (ii) establish new PRC subsidiaries and make capital contributions to these new PRC subsidiaries, (iii) make loans to our PRC subsidiaries or consolidated affiliated entities, or (iv) acquire offshore entities with business operations in China in an offshore transaction. However, most of these uses are subject to PRC regulations and approvals. For example:

 

25
 

 

capital contributions to our PRC subsidiaries, whether existing or newly established ones, must be approved by the PRC Ministry of Commerce or its local counterparts;

 

loans by us to our PRC subsidiaries, each of which is a foreign-invested enterprise, to finance their activities cannot exceed the statutory limit, which is the difference between the registered capital and the amount of total investment as approved by the Ministry of Commerce or its local counterparts, and must be registered with the PRC State Administration of Foreign Exchange, or SAFE, or its local branches; and

 

loans by us to our consolidated affiliated entities, which are domestic PRC entities, must be approved by the National Development and Reform Commission and must also be registered with SAFE or its local branches.

 

On August 29, 2008, SAFE promulgated the Circular on the Relevant Operating Issues Concerning the Improvement of the Administration of the Payment and Settlement of Foreign Currency Capital of Foreign Invested Enterprises, or SAFE Circular 142, regulating the conversion by a foreign-invested enterprise of foreign currency registered capital into Renminbi by restricting how the converted Renminbi may be used. SAFE Circular 142 provides that the Renminbi capital converted from foreign currency registered capital of a foreign-invested enterprise may only be used for purposes within the business scope approved by the applicable governmental authority and may not be used for equity investments within the PRC, unless it is provided for otherwise. In addition, SAFE strengthened its oversight of the flow and use of the Renminbi capital converted from foreign currency registered capital of a foreign-invested company. The use of such Renminbi capital may not be altered without SAFE approval, and such Renminbi capital may not in any case be used to repay Renminbi loans if the proceeds of such loans have not been used. Violations of SAFE Circular 142 could result in severe monetary or other penalties. We expect that if we convert the net proceeds we receive from our initial public offering into Renminbi pursuant to SAFE Circular 142, our use of Renminbi funds will be for purposes within the approved business scope of our PRC subsidiary. Such business scope includes “technical services,” which we believe permits our PRC subsidiary to purchase or lease servers and other equipment for their own technical data and research and to provide operational support to our consolidated affiliated entities. However, we may not be able to use such Renminbi funds to make equity investments in the PRC through our PRC subsidiary. Furthermore, SAFE promulgated a circular on November 9, 2010, or Circular 59, which requires the authenticity of settlement of net proceeds from offshore offerings to be closely examined and the net proceeds to be settled in the manner described in the offering documents. SAFE further promulgated the Circular on Further Clarification and Regulation of the Issues Concerning the Administration of Certain Capital Account Foreign Exchange Businesses, or Circular 45, on November 9, 2011, which expressly prohibits foreign-invested enterprises from using the registered capital settled in Renminbi converted from foreign currencies to grant loans through entrustment arrangements with a bank, repay inter-company loans or repay bank loans that have been transferred to a third party. Circular 142, Circular 59 and Circular 45 may significantly limit our ability to transfer the net proceeds from an offering to our PRC subsidiaries and convert the net proceeds into Renminbi, which may adversely affect our liquidity and our ability to fund and expand our business in the PRC.

 

26
 

 

We expect that the PRC regulations of loans and direct investment by offshore holding companies to PRC entities may continue to limit our use of the proceeds we receive from our initial public offering. There are no costs associated with registering loans or capital contributions with relevant PRC governmental authorities, other than nominal processing charges. Under the relevant PRC laws and regulations, the PRC governmental authorities are required to process such approvals or registrations or deny our application within a prescribed time period, which is usually less than 90 days. The actual time taken, however, may be longer due to administrative delays. We cannot assure you that we will be able to obtain these government registrations or approvals on a timely basis, if at all, with respect to our future plans to use the U.S. dollar proceeds we receive from our initial public offering for our expansion and operations in China. If we fail to receive such registrations or approvals, our ability to use the proceeds of our initial public offering and to capitalize our PRC operations may be negatively affected, which could materially and adversely affect our liquidity and ability to fund and expand our business.

 

Risks Related to Doing Business in China

 

The complexities, uncertainties and rapid changes in PRC regulation of Internet business and companies require significant resources for compliance.

 

The PRC government extensively regulates the Internet industry, including foreign ownership of, and the licensing and permit requirements pertaining to, companies in the Internet industry. These Internet-related laws and regulations are relatively new and evolving, and their interpretation and enforcement involve significant uncertainty. As a result, in certain circumstances it may be difficult to determine what actions or omissions may be deemed to be in violations of applicable laws and regulations. Issues, risks and uncertainties relating to PRC regulation of the Internet business include, but are not limited to, the following:

 

There are uncertainties relating to the regulation of the Internet business in China, including evolving licensing practices. This means that permits, licenses or operations at some of our companies may be subject to challenge, or we may fail to obtain permits or licenses that may be deemed necessary for our operations or we may not be able to obtain or renew certain permits or licenses. The major permits and licenses that could be involved include, without limitation, the Permit for Operation of Value-Added Telecom Services, or VAS license, issued by the Ministry of Industry and Information Technology, or the MIIT. Pursuant to the VAS license issued to E-Sun Sky Network by Telecommunication Management Bureau of Guangdong Province in February 2013, E-Sun Sky Network is permitted to provide internet information services within Guangdong Province. The license is effective until September 2017. We need to renew each of the licenses upon its expiration, and apply for permits and alteration of the license in advance of any change to the license holder regarding its shareholding structure, controlling shareholders, merger and acquisition, business scope and etc, and apply for alteration of the license for any change to the name, legal representative of the license holder. However, we cannot assure you that each of the licenses will be successfully and timely renewed, or that the license will continue to cover all aspects of our online lottery service business upon its renewal. If we fail to maintain any of these required licenses or approvals, we may be subject to various penalties, including fines and the discontinuation of or restriction on our operations. Any such disruption in our operations may have a material and adverse effect on our results of operations.

 

27
 

 

New laws and regulations that regulate Internet activities, including online lottery services, may be promulgated. If these new laws and regulations are promulgated, additional licenses may be required for our operations. If our operations do not comply with these new regulations after they become effective, or if we fail to obtain any licenses required under these new laws and regulations, we could be subject to penalties.

 

We only have contractual control over our operating websites, namely, www.500wan.com and www.500.com. We do not directly own our websites due to the restriction of foreign investment in businesses providing value-added telecom services in China, including Internet content provision services. If the authorities challenge our corporate structure or rights to our websites, it could significantly disrupt our business, subject us to sanctions, compromise enforceability of related contractual arrangements, or have other adverse effects on us.

 

The interpretation and application of existing PRC laws, regulations and policies and any new laws, regulations or policies relating to the Internet industry have created substantial uncertainties regarding the legality of existing and future foreign investments in, and the businesses and activities of, the Internet business in China, including our business. We cannot assure you that we have obtained all the permits or licenses required for conducting our business in China or will be able to maintain our existing licenses or obtain any new licenses required under any new laws or regulations. There are also risks that we may be found to violate existing or future laws and regulations given the uncertainty and complexity of China’s regulation of Internet business.

 

In addition, new laws and regulations governing the use of the Internet could be issued at the national or provincial level, or existing regulations could be interpreted more strictly. No assurance can be given that business on the Internet in general or our online services in particular will not be adversely impacted by further regulations. Technical limitations on Internet use can also be developed or implemented. For example, restrictions can be implemented on personal Internet use in the workplace in general or access to our site in particular. This could lead to a reduction of user activities or a loss of users which in turn could have a material adverse effect on our financial condition and results of operations.

 

28
 

 

The 2006 M&A Rules establish complex procedures for some acquisitions of Chinese companies by foreign investors, which could make it difficult for us to pursue growth through acquisitions in China.

 

The 2006 M&A Rules include provisions that purport to require approval of the Ministry of Commerce for acquisitions by offshore entities established or controlled by domestic companies, enterprises or natural persons of onshore entities that are related to such domestic companies, enterprises or natural persons, and prohibit offshore entities from using their foreign-invested subsidiaries in China, or through “other means,” to circumvent such requirement. As part of our growth strategy, we obtained control over E-Sun Network, E-Sun Sky Network, Youlanguang and Guangtiandi in June 2011 by entering into contractual arrangements with VIEs and their respective shareholders. We did not seek the approval of the Ministry of Commerce for those transactions based on the legal advice we obtained from our PRC legal counsel in those transactions that such approval was unnecessary. However, the 2006 M&A Rules also prohibit companies from using any “other means” to circumvent the approval requirement set forth therein and there is no clear interpretation as to what constitutes “other means” of circumvention of the requirement under the 2006 M&A Rules. The Ministry of Commerce and other applicable government authorities would therefore have broad discretion in determining whether an acquisition is in violation of the 2006 M&A Rules. If PRC regulatory authorities take a view that is contrary to ours, we could be subject to severe penalties. In addition, we may in the future grow our business in part by acquiring complementary businesses in China. If we are required to obtain the approval from the Ministry of Commerce, completion of such transaction may be delayed or even inhibited. Our ability to expand our business or maintain or expand our market share through future acquisitions would as such be materially and adversely affected.

 

In addition, in August 2011 the Ministry of Commerce issued the Rules of Ministry of Commerce on Implementation of Security Review System of Mergers and Acquisitions of Domestic Enterprises by Foreign Investors, or the MOFCOM Security Review Rules. The MOFCOM Security Review Rules, effective from September 1, 2011, require certain merger and acquisition transactions to be subject to merger control review or security review. The MOFCOM Security Review Rules further provide that, when deciding whether a specific merger or acquisition of a PRC enterprise by foreign investors is subject to the security review by the Ministry of Commerce, the principle of substance over form should be applied and foreign investors are prohibited from bypassing the security review requirement by structuring transactions through proxies, trusts, indirect investments, leases, loans, control through contractual arrangements or offshore transactions. There is no explicit provision in the MOFCOM Security Review Rules stating that our business fall into the scope subject to the security review. However, as these rules are relatively new and there is a lack of clear statutory interpretation on the implementation of these new rules, there can be no assurance that the Ministry of Commerce will not apply these rules to our contractual arrangements with E-Sun Network, E-Sun Sky Network, Youlanguang and Guangtiandi. If we are found to be in violation of the MOFCOM Security Review Rules, or fail to obtain any required approvals, the relevant regulatory authorities would have broad discretion in dealing with such violation, including levying fines, confiscating income, revoking our PRC consolidated affiliated entities’ business or operating licenses or requiring us to restructure or unwind the relevant ownership structure or operations. Any of these actions could cause significant disruption to our business operations and may materially and adversely affect our business, financial condition and results of operations. Further, if the business of any target company that we would like to acquire in the future falls into the ambit of security review, complying with the requirements of the relevant rules could be prohibitively time consuming or we may be legally prohibited from acquiring such company either by equity or asset acquisition, capital contribution or through any contractual arrangement, which could have a material and adverse impact on our ability to expand our business or maintain our market share.

 

29
 

 

Governmental control of currency conversion may affect the value of your investment.

 

The PRC government imposes controls on the convertibility of the Renminbi into foreign currencies and, in certain cases, the remittance of foreign currency out of China. We receive all of our service fees in Renminbi. Under our current corporate structure, our income is primarily derived from dividend payments from our PRC subsidiary. Shortages in the availability of foreign currency may restrict the ability of our PRC subsidiary to remit sufficient foreign currency to pay dividends or other payments to us, or otherwise satisfy their foreign currency-denominated obligations. Under existing PRC foreign exchange regulations, payments of current account items, including profit distributions, interest payments and expenditures from trade related transactions, can be made in foreign currencies without prior approval from SAFE by complying with certain procedural requirements. However, approval from SAFE or its local branch is required where Renminbi is to be converted into foreign currency and remitted out of China to pay capital expenses such as the repayment of loans denominated in foreign currencies. The PRC government may also at its discretion restrict access to foreign currencies for current account transactions in the future. If the foreign exchange control system prevents us from obtaining sufficient foreign currency to satisfy our currency demands, we may not be able to pay dividends in foreign currencies to our shareholders, including holders of our ADSs.

 

Fluctuations in exchange rates of the Renminbi could materially affect our reported results of operations.

 

The exchange rates between the Renminbi and the U.S. dollar and other foreign currencies is affected by, among other things, changes in China’s political and economic conditions. In July 2005, the PRC government changed its policy of pegging the value of the Renminbi to the U.S. dollar, and the Renminbi was permitted to fluctuate within a band against a basket of certain foreign currencies. As a result, the Renminbi appreciated more than 20% against the U.S. dollar over the following three years. During the period between July 2008 and June 2010, the Renminbi has traded stably within a narrow range against the U.S. dollar. Since June 2010, the Renminbi has started to slowly appreciate further against the U.S. dollar. See “Item 3A. Selected Financial Data—Exchange Rate Information.” However, the People’s Bank of China regularly intervenes in the foreign exchange markets in Renminbi exchange rates and achieve policy goals. In March 2014, the People’s Bank of China widened the band around which the value of the Renminbi is allowed to deviate from the daily reference rate, which may allow for greater volatility in the U.S. dollar and Renminbi exchange rate.

 

As we may rely on dividends and other fees paid to us by our subsidiaries and affiliated consolidated entities in China, any significant revaluation of the Renminbi may materially and adversely affect our cash flows, net revenues, earnings and financial position, and the value of, and any dividends payable on, our ADSs in U.S. dollars. To the extent that we need to convert U.S. dollars received from our initial public offering into Renminbi for our operations, an appreciation of the Renminbi against the U.S. dollar would have an adverse effect on the Renminbi amount we would receive from the conversion. Conversely, if we decide to convert our Renminbi into U.S. dollars for the purpose of making payments for dividends on our ordinary shares or ADSs or for other business purposes, appreciation of the U.S. dollar against the Renminbi would have a negative effect on the U.S. dollar amount available to us.

 

30
 

  

Our operations may be adversely affected by changes in China’s political, economic and social conditions.

 

Substantially all of our assets and operations are located in China. Accordingly, our business, financial condition, results of operations and prospects may be influenced to a significant degree by political, economic and social conditions in China generally and by continued economic growth in China as a whole.

 

The Chinese economy differs from the economies of most developed countries in many respects, including the level of government involvement, level of development, growth rate, control of foreign exchange and allocation of resources. Although the Chinese government has implemented measures emphasizing the utilization of market forces for economic reform, the reduction of state ownership of productive assets, and the establishment of improved corporate governance in business enterprises, a substantial portion of productive assets in China is still owned by the government. In addition, the Chinese government continues to play a significant role in regulating industrial development by imposing industrial policies. The Chinese government also exercises significant control over China’s economic growth through allocating resources, controlling payment of foreign currency-denominated obligations, setting monetary policy, and providing preferential treatment to particular industries or companies.

 

While the Chinese economy has experienced significant growth over the past decade, growth has been uneven, both geographically and among various sectors of the economy. The Chinese government has implemented various measures to encourage economic growth and guide the allocation of resources. Some of these measures may benefit the overall Chinese economy, but may have a negative effect on us. For example, our financial condition and results of operations may be adversely affected by government control over capital investments or changes in tax regulations. In the past the Chinese government has implemented certain measures, including interest rate increases, to control the pace of economic growth. These measures may cause decreased economic activity in China, which may adversely affect our business and operating results. Any significant increase in China’s inflation rate could increase our costs and have a negative impact on our operating margins. In addition, any sudden changes to China’s political system or the occurrence of widespread social unrest could have negative effects on our business and results of operations.

 

Under the EIT Law, we may be classified as a “resident enterprise” of China. Such classification would likely result in unfavorable tax consequences to us.

 

Under the new enterprise income tax law, or the EIT Law, and its implementation rules, or the Implementation Rules, both of which became effective on January 1, 2008, an enterprise established outside of the PRC with “de facto management bodies” within the PRC is considered a resident enterprise and is subject to enterprise income tax, or EIT, at the rate of 25% on its global income. The Implementation Rules define the term “de facto management bodies” as “establishments that carry out substantial and overall management and control over the manufacturing and business operations, personnel, accounting, properties, etc. of an enterprise.” The State Administration of Taxation issued the Notice Regarding the Determination of Chinese-Controlled Offshore Incorporated Enterprises as PRC Tax Resident Enterprises on the Basis of De Facto Management Bodies, or Circular 82, on April 22, 2009. Circular 82 provides that a foreign enterprise controlled by a PRC company or a PRC company group will be classified as a “resident enterprise” with its “de facto management bodies” located within China if the following criteria are satisfied: (i) the place where the senior management and core management departments that are in charge of its daily operations perform their duties is mainly located in the PRC; (ii) its financial and human resources decisions are made by or are subject to approval by persons or bodies in the PRC; (iii) its major assets, accounting books, company seals, and minutes and files of its board and shareholders’ meetings are located or kept in the PRC; and (iv) more than half of the enterprise’s directors or senior management with voting rights frequently reside in the PRC. Although Circular 82 only applies to offshore enterprises controlled by PRC enterprises, not those invested in by PRC individuals, like our company, the determining criteria set forth in Circular 82 may reflect the State Administration of Taxation’s general position on how the “de facto management body” test should be applied in determining the tax resident status of offshore enterprises, regardless of whether they are controlled by PRC enterprises or controlled by or invested in by PRC individuals. We do not believe that any of 500.com Limited, Fine Brand Limited or 500wan HK Limited meets all of the criteria above. Although we conduct our business principally through contractual arrangements among our wholly owned PRC subsidiary and our consolidated affiliated entities in the PRC, and decisions relating to our financial and human resource matters are made by personnel of our wholly owned PRC subsidiary and our consolidated affiliated entities in the PRC, each of 500.com Limited, Fine Brand Limited or 500wan HK Limited is a company incorporated outside the PRC. As holding companies, these three entities’ key assets and records, including the resolutions of their respective board of directors and the resolutions of their respective shareholders, are located and maintained outside the PRC. While we do not believe we would be considered a resident enterprise, if the PRC authorities were to subsequently determine that we should be so treated, a 25% EIT on our global income could significantly increase our tax burden and materially and adversely affect our financial condition and results of operations.

 

31
 

 

Pursuant to the EIT Law, dividends generated after January 1, 2008 and payable by a foreign-invested enterprise in China to its foreign investors will be subject to a 10% withholding tax, unless any such foreign investor’s jurisdiction of incorporation has a tax treaty with China that provides for a different withholding arrangement and provided that relevant tax authorities approved the foreign investors as the beneficial owners of such dividends under applicable tax regulations. We are a Cayman Islands holding company and substantially all of our income may come from dividends from our PRC subsidiary, E-Sun Sky Computer, through our Hong Kong holding company. The Cayman Islands do not have such a tax treaty with China. According to the Mainland and Hong Kong Special Administrative Region Arrangement on Avoiding Double Taxation or Evasion of Taxation on Income between China and Hong Kong entered into in August 2006, or the Double Tax Avoidance Arrangement, and other applicable PRC laws, if a Hong Kong resident enterprise is determined by the relevant PRC tax authority to have satisfied the relevant conditions and requirements under the Double Tax Avoidance Arrangement and other applicable laws, the 10% withholding tax on the dividends the Hong Kong resident enterprise receives from a PRC resident enterprise may be reduced to 5%. To the extent dividends paid by our PRC subsidiary to our Hong Kong holding company are subject to withholding tax, the amount of funds available to us to meet our cash requirements, including the payment of dividends to our shareholders and ADS holders, will be reduced.

 

Furthermore, the State Administration of Taxation promulgated the Notice on How to Understand and Determine the Beneficial Owners in Tax Agreement in October 2009, or Circular 601, which provides guidance for determining whether a resident of a contracting state is the “beneficial owner” of an item of income under China’s tax treaties and tax arrangements. According to Circular 601, a beneficial owner generally must be engaged in substantive business activities. An agent or conduit company will not be regarded as a beneficial owner and, therefore, will not qualify for treaty benefits. The conduit company normally refers to a company that is set up for the purpose of avoiding or reducing taxes or transferring or accumulating profits. If we and our Hong Kong holding company are not considered resident enterprises, we cannot assure you that any dividends distributed to our Hong Kong holding company will be eligible for a reduced withholding tax rate under the applicable treaty.

 

32
 

  

Dividends payable to our foreign investors and gains on the sale of our ADSs or ordinary shares by our foreign investors may become subject to taxes under PRC tax laws.

 

Under the EIT Law and its implementation regulations issued by the State Council, a 10% PRC withholding tax is applicable to dividends payable to investors that are non-resident enterprises, which do not have an establishment or place of business in the PRC or which have such establishment or place of business but the dividends are not effectively connected with such establishment or place of business, to the extent such dividends are derived from sources within the PRC. Similarly, any gain realized on the transfer of ADSs or ordinary shares by such investors is also subject to PRC tax at a rate of 10%, subject to any reduction or exemption set forth in relevant tax treaties, if such gain is regarded as income derived from sources within the PRC. If we are deemed a PRC resident enterprise, dividends paid on our ordinary shares or ADSs, and any gain realized from the transfer of our ordinary shares or ADSs, would be treated as income derived from sources within the PRC and would as a result be subject to PRC taxation. See “Item 4. Information on the Company—Regulations Regarding the Enterprise Income Tax, Individual Income Tax and Withholding Tax.” Furthermore, if we are deemed a PRC resident enterprise, dividends payable to investors that are non-PRC individual investors and any gain realized on the transfer of ADSs or ordinary shares by such investors may be subject to PRC tax at a rate of 20%, subject to any reduction or exemption set forth in applicable tax treaties. It is unclear whether, if we are considered a PRC resident enterprise, holders of our ADSs or ordinary shares would be able to claim the benefit of income tax treaties or agreements entered into between China and other countries or areas (although we do not expect to withhold at treaty rates if any withholding is required). If dividends payable to our non-PRC investors, or gains from the transfer of our ordinary shares or ADSs by such investors are subject to PRC tax, the value of your investment in our ordinary shares or ADSs may be adversely affected.

 

We face uncertainties with respect to indirect transfers of equity interests in PRC resident enterprises by their non-PRC holding companies.

 

Pursuant to the Notice on Strengthening Administration of Enterprise Income Tax for Share Transfers by Non-PRC Resident Enterprises, or SAT Circular 698, issued by the State Administration of Taxation, or the SAT, on December 10, 2009 with retroactive effect from January 1, 2008, where a non-resident enterprise transfers the equity interests of a PRC resident enterprise indirectly via disposing the equity interests of an overseas holding company, or an Indirect Transfer, and such overseas holding company is located in a tax jurisdiction that (i) has an effective tax of rate less than 12.5% or (ii) does not tax foreign income of its residents, the non-resident enterprise, being the transferor, shall report to the relevant tax authority of the PRC resident enterprise such Indirect Transfer. Using a “substance over form” principle, the PRC tax authority may disregard the existence of the overseas holding company if it lacks a reasonable commercial purpose and was established for the purpose of reducing, avoiding or deferring PRC tax. As a result, gains derived from such Indirect Transfer may be subject to PRC withholding tax at a rate of up to 10%. SAT Circular 698 also provides that, where a non-PRC resident enterprise transfers its equity interests in a PRC resident enterprise to its related parties at a price lower than the fair market value, the relevant tax authority has the power to make a reasonable adjustment to the taxable income of the transaction.

 

33
 

 

There is uncertainty as to the application of SAT Circular 698. For example, while the term “Indirect Transfer” is not clearly defined, it is understood that the relevant PRC tax authorities have jurisdiction regarding requests for information over a wide range of foreign entities having no direct contact with China. Moreover, the relevant authority has not yet promulgated any formal provisions or formally declared or stated how to calculate the effective tax rates in foreign tax jurisdictions, and the process and format for reporting an Indirect Transfer to the relevant tax authority of the PRC resident enterprise. In addition, there are no formal declarations with regard to how to determine whether a foreign investor has adopted an abusive arrangement in order to reduce, avoid or defer PRC tax. SAT Circular 698 may be determined by the tax authorities to be applicable to our offshore restructuring transactions, if any of such transactions were to be determined by the tax authorities to lack reasonable commercial purpose. As a result, we and our non-resident investors in such transactions may be at risk of being taxed under SAT Circular 698 and we may be required to expend valuable resources to comply with SAT Circular 698 or to establish that we should not be taxed under the general anti-avoidance rule of the EIT Law, which may have a material adverse effect on our financial condition and results of operations or such non-resident investors’ investments in us.

 

The PRC legal system embodies uncertainties which could limit the legal protections available to you and us.

 

As our main operating entities and a substantial majority of our assets are located in China, PRC laws and the PRC legal system in general may have a significant impact on our business operations. Although China’s legal system has developed over the last several decades, PRC laws, regulations and legal requirements remain underdeveloped relative to the United States. Moreover, PRC laws and regulations change frequently and their interpretation and enforcement involve uncertainties. For example, the interpretation or enforcement of PRC laws and regulations may be subject to government rules or policies, some of which are not published on a timely basis or at all. In addition, the relative inexperience of China’s judiciary in some cases may create uncertainty as to the outcome of litigation. These uncertainties could limit our ability to enforce our legal or contractual rights or otherwise adversely affect our business and operations. Furthermore, due to the existence of unpublished rules and policies, and since newly issued PRC laws and regulations may have retroactive effect, we may not be aware of our violation of certain PRC laws, regulations, policies or rules until after the fact.

 

34
 

 

A failure by our shareholders or beneficial owners who are PRC citizens or residents in China to comply with certain PRC foreign exchange regulations could restrict our ability to distribute profits, restrict our overseas and cross-border investment activities or subject us to liability under PRC laws, which could adversely affect our business and financial condition.

 

In July 2014, SAFE, issued the Notice on Relevant Issues Concerning Foreign Exchange Administration for PRC Residents Engaging in Overseas Investment Financing and Roundtrip Investments via Overseas Special Purpose Companies, or SAFE Circular 37, which annulled the previously applicable Notice on Relevant Issues Concerning Foreign Exchange Administration for PRC Residents Engaging in Financing and Roundtrip Investments via Overseas Special Purpose Vehicles, or SAFE Circular 75. SAFE Circular 37 states that the PRC institutes, citizens or residents must register with the relevant local SAFE branch or central SAFE in connection with their direct establishment or indirect control of an offshore entity established with their domestic enterprise’s legal assets or equity or overseas legal assets or equity for the purpose of investment and financing, and in connection with a roundtrip investment, whereby the PRC institutes, citizens or residents engage in direct investment activities domestically through the offshore entity directly or indirectly, that is establishment of foreign investment enterprises or projects domestically through setting up new enterprise or merger and acquisition and obtain the ownership, right of control and right of operation and management and other rights and interests. In addition, such PRC institutes, citizens or residents must apply for the registration of the overseas investment foreign exchanges before they invest in the special purpose companies with their domestic legal assets and interests, and amend their SAFE registrations when the offshore special purpose companies undergoes material events , such as the change of their shareholders, names, operation period and other basic information, or their increases or decreases in investment amount, transfers or exchanges of shares, mergers or divisions, or other material events , or offering equity incentive to the directors, supervisors, senior management and other employees with the equity or option of the non-listed special purpose companies, or obtaining the profit, dividend from the special purpose companies or no-longer holding the rights and interests of the special purpose companies due to share transfer, bankruptcy, dissolution, liquidation, expiration of the operation period, change of identity and other reasons or transferring the financing fund back inland after the special purpose companies has completed the overseas financing.

 

We are committed to complying, and to ensuring that our shareholders and beneficial owners who are PRC citizens or residents comply, with SAFE Circular 37 requirements. We have requested our beneficial owners who are PRC residents to complete the registration under SAFE Circular 37, if applicable. As of the date of this annual report, our beneficial owners who are subject to SAFE Circular 37 registrations are in the process of updating their registrations with the Shenzhen Branch of SAFE. However, we may not be fully informed of the identities of all our beneficial owners who are PRC citizens or residents, and we cannot compel our beneficial owners to comply with SAFE Circular 37 requirements. As a result, we cannot assure you that all of our shareholders or beneficial owners who are PRC citizens or residents have complied with, and will in the future make or obtain any applicable registrations or approvals required by, SAFE Circular 37 or other related regulations. Failure by such shareholders or beneficial owners to comply with SAFE Circular 37, or failure by us to amend the foreign exchange registrations of our PRC subsidiary, could subject us to fines or legal sanctions, restrict our overseas or cross-border investment activities, limit our subsidiaries’ ability to make distributions or pay dividends or affect our ownership structure, which could adversely affect our business and prospects.

 

A failure to comply with PRC regulations regarding the registration of shares and share options held by our employees who are PRC citizens may subject such employees or us to fines and legal or administrative sanctions.

 

On February 15, 2012, SAFE promulgated the Notices on Issues concerning the Foreign Exchange Administration for Domestic Individuals Participating in Share Incentive Plans of Overseas Publicly-Listed Companies, or the Share Option Rules, which replaced the Application Procedures of Foreign Exchange Administration for Domestic Individuals Participating in Employee Share Ownership Plans or Share Option Plans of Overseas Publicly-Listed Companies issued by SAFE on March 28, 2007. Under the Share Option Rules and other relevant rules and regulations, PRC residents who participate in share incentive plan in an overseas publicly-listed company are required to register with SAFE or its local branches and complete certain other procedures. Participants of a share incentive plan who are PRC residents must retain a qualified PRC agent, which could be a PRC subsidiary of such overseas publicly listed company or another qualified institution selected by such PRC subsidiary, to conduct the SAFE registration and other procedures with respect to the share incentive plan on behalf of its participants. Such participants must also retain an overseas entrusted institution to handle matters in connection with their exercise of share options, the purchase and sale of corresponding shares or interests and fund transfers. In addition, the PRC agent is required to amend the SAFE registration with respect to the share incentive plan if there is any material change to the share incentive plan, the PRC agent or the overseas entrusted institution or other material changes. As of the date of this annual report, we and our PRC citizen employees who have been granted share options are applying for registration with the Shenzhen branch of SAFE pursuant to the Share Option Rules. See “Item 4B. Business Overview—Regulations on our Industry—Regulations on Foreign Exchange.”

 

35
 

 

Our auditor, like other independent registered public accounting firms operating in China, is not permitted to be subject to inspection by Public Company Accounting Oversight Board, and as such, investors may be deprived of the benefits of such inspection.

 

Our independent registered public accounting firm issued the audit report included in this annual report and will issue audit reports filed with the SEC in the future. Generally, an auditor of companies that are traded publicly in the United States is registered with the Public Company Accounting Oversight Board (United States), or PCAOB, and is required by the laws of the United States to undergo regular inspections by PCAOB to assess its compliance with the laws of the United States and professional standards. However, as our auditor is located in China, a jurisdiction where PCAOB is currently unable to conduct inspections without the approval of the PRC authorities, our auditor, like other independent registered public accounting firms operating in China, is currently not inspected by PCAOB.

 

Inspections of other firms outside of China conducted by PCAOB have identified deficiencies in those firms’ audit procedures and quality control procedures. The inability of PCAOB to conduct inspections of independent registered public accounting firms operating in China makes it more difficult to evaluate the effectiveness of our auditor’s audit procedures or quality control procedures. As a result, investors may be deprived of the benefits of PCAOB inspections.

 

We may be adversely affected by the initial decision issued by the administrative law judge against the Chinese affiliates of the Big Four accounting firms.

 

In December 2012, the SEC brought administrative proceedings against five accounting firms in China, alleging that the accounting firms refused to produce audit papers and other documents related to certain China-based companies that were under investigation by the SEC for potential accounting fraud. On January 22, 2014, an initial administrative law decision was issued, sanctioning the Chinese affiliates of the Big Four accounting firms and suspending them from practicing before the SEC for a period of six months. The sanction will not take effect until there is an order of effectiveness issued by the SEC. The accounting firms involved have appealed the initial decision to the SEC, and may appeal to the federal appeal court if necessary. The independent registered public accounting firm that will issue the audit reports included in this annual report and our future annual reports to be filed with the SEC is one of the accounting firms named in the SEC’s proceedings, and we may be adversely affected by the outcome of the proceedings.

 

36
 

 

The PCAOB announced on May 24, 2013 that it had entered into a Memorandum of Understanding on Enforcement Cooperation, or the MOU, with CSRC and the Ministry of Finance of China. The MOU establishes a cooperative framework between the parties for the production and exchange of audit documents relevant to investigations in the United States and the PRC. The PCAOB continues to engage in discussions with the CSRC and Ministry of Finance of China to permit joint inspections in China of audit firms that are registered with the PCAOB and audit Chinese companies that trade on U.S. exchanges. Furthermore, it has been reported in July 2013 that Chinese regulators will hand over some audit documents of China-based U.S.-listed companies to the SEC.

 

However, it is not clear how these recent developments could affect the SEC’s final decision in the case against the Chinese affiliates of the Big Four accounting firms. Therefore, it is difficult to determine the final outcome of the administrative proceedings and the potential consequences. If our independent registered public accounting firm were denied, even temporarily, the ability to practice before the SEC and we are unable to timely find another registered public accounting firm to audit and issue our financial statements, our financial statements could be determined to not be in compliance with the requirements of the Exchange Act. Such a determination could ultimately lead to the delisting of our ADSs from the NYSE or deregistration from the SEC, or both, which would substantially reduce or effectively terminate the trading of our ADSs in the United States, result in a sharp decline of our market capitalization and materially and adversely affect the value of your investment in our ADSs.

 

Risks Related to Our ADSs

 

The trading price of our ADSs may be volatile, which could result in substantial losses to investors.

 

The trading price of our ADSs may be volatile and could fluctuate widely in response to factors relating to our business as well as external factors beyond our control. Factors such as variations in our financial results, announcements of new business initiatives by us or by our competitors, recruitment or departure of key personnel, changes in the estimates of our financial results or changes in the recommendations of any securities analysts electing to follow our securities or the securities of our competitors could cause the market price for our ADSs to change substantially. At the same time, securities markets may from time to time experience significant price and volume fluctuations that are not related to the operating performance of particular companies. For example, in late 2008 and early 2009, the securities markets in the United States, China and other jurisdictions experienced the largest decline in share prices since September 2001. These market fluctuations may also have a material adverse effect on the market price of our ordinary shares.

 

In addition, the performance and fluctuation of the market prices of other companies with business operations located mainly in China that have listed their securities in the United States may affect the volatility in the price of and trading volumes for our ADSs. In recent years, some of PRC companies having listing their securities on U.S. stock markets have experienced significant volatility, including significant price declines in connection with their initial public offerings. The trading performances of these PRC companies’ securities at the time of or after their offerings may affect the overall investor sentiment towards PRC companies listed in the United States and consequently may impact the trading performance of our ADSs. These broad market and industry factors may significantly affect the market price and volatility of our ADSs, regardless of our actual operating performance. Any of these factors may result in large and sudden changes in the trading volume and price for our ADSs.

 

37
 

 

The price at which the ADSs are traded may decline below the offering price, meaning that you may experience a decrease in the value of your ADSs regardless of our operating performance or prospects. In the past, following periods of volatility in the market price of a company’s securities, shareholders have often instituted securities class action litigation against that company. If we were involved in a class action suit, it could divert the attention of senior management, and, if adversely determined, could have a material adverse effect on our results of operations.

 

Future sales or perceived sales of our ADSs or ordinary shares by existing shareholders could cause our ADSs price to decline.

 

If our existing shareholders sell, indicate an intention to sell, or are perceived to intend to sell, substantial amounts of our ordinary shares in the public market after the 90-day contractual lock-up period and the lapse of other legal restrictions on resale discussed in this annual report, the trading price of our ADSs could decline. All ADSs sold in our initial public offering are freely tradable, without restriction, in the public market. The representatives of the underwriters may, in their sole discretion, permit any party subject to lock-up agreements to sell shares prior to the expiration of the lock-up agreements. After the lock-up agreements pertaining to our initial public offering expire (90 days or more from the date of this annual report), all of our outstanding shares will be eligible for sale in the public market, but they will be subject to volume limitations and other restrictions under Rule 144 under the Securities Act. In addition, ordinary shares subject to outstanding options under our share incentive plan will become eligible for sale in the public market to the extent permitted by the provisions of various vesting agreements, the lock-up agreements and Rules 144 and 701 under the Securities Act. If these additional shares are sold, or if it is perceived that they will be sold in the public market, the trading price of our ordinary shares could decline.

 

Future issuance of share options or restricted shares may have a diluting effect on existing and future shareholders.

 

The grant and exercise of share options or restricted shares to be issued in the future will likely result in a dilution of the value of our ordinary shares for all shareholders. We established a 2011 Share Incentive Plan under which we are able to issue up to 12% of our issued and outstanding ordinary shares from time to time. We subsequently adjusted the exercise prices of certain options granted in June 2012. For more details, see “Item 6B. Compensation—Share Incentive Plans.” We may in the future issue additional share options and other share-based awards under the plan, which may dilute the interest of the existing and future shareholders. Moreover, we may seek authorization to increase the number of shares subject to our 2011 Share Incentive Plan, or sell additional securities and/or rights to purchase such securities at any time in the future. Dilution of the value of the ordinary shares will likely result from such sales, which in turn could adversely affect the market price of our ordinary shares and ADSs.

 

38
 

 

We may become a passive foreign investment company, or PFIC, which could result in adverse United States tax consequences to United States investors.

 

Based on our financial statements and the projected composition of our income and valuation of our assets, including goodwill, we believe we were not a passive foreign investment company, or PFIC, for 2013, and we do not expect to become one in 2014 or the future, although there can be no assurance in this regard. The determination of whether or not we are a PFIC is made on an annual basis and will depend on the composition of our income and assets from time to time. Specifically, for any taxable year we will be classified as a PFIC for United States federal income tax purposes if either (i) 75% or more of our gross income in that taxable year is passive income or (ii) the average percentage of our assets (which includes cash) by value in that taxable year which produce or are held for the production of passive income is at least 50%. The calculation of the value of our assets will be based, in part, on the quarterly market value of our ADSs, which is subject to change.

 

In addition, there is uncertainty as to the treatment of our corporate structure and ownership of our consolidated affiliated entities for United States federal income tax purposes. If it is determined that we do not own the stock of our consolidated affiliated entities for United States federal income tax purposes (for instance, because the relevant PRC authorities do not respect these arrangements), we would likely be treated as a PFIC.

 

If we are a PFIC for any taxable year during which you hold our ADSs or ordinary shares, such characterization could result in adverse United States federal income tax consequences to you if you are a United States Holder, as defined under “Item 10E. Taxation—United States Federal Income Taxation.” For example, if we are or become a PFIC, you may become subject to increased tax liabilities under United States federal income tax laws and regulations, and will become subject to burdensome reporting requirements. See “Item 10E. Taxation—United States Federal Income Taxation—Passive Foreign Investment Company.” We cannot assure you that we will not be a PFIC for 2014 or any future taxable year.

 

You may not be able to participate in rights offerings and may experience dilution of your holdings in relation to any such offerings.

 

We may, from time to time, distribute rights to our shareholders, including rights to acquire securities. Under the deposit agreement, the depositary will not distribute rights to holders of ADSs unless the distribution and sale of rights and the securities to which these rights relate are either exempt from registration under the Securities Act with respect to all holders of ADSs, or are registered under the provisions of the Securities Act. The depositary may, but is not required to, attempt to sell these undistributed rights to third parties, and may allow the rights to lapse. We may be unable to establish an exemption from registration under the Securities Act, and we are under no obligation to file a registration statement with respect to these rights or underlying securities or to endeavor to have a registration statement declared effective. Accordingly, holders of ADSs may be unable to participate in our rights offerings and may experience dilution of their holdings as a result.

 

In addition, the depositary of our ADSs has agreed to pay to you the cash dividends or other distributions it or the custodian receives on our ordinary shares or other deposited securities after deducting its fees and expenses. You will receive these distributions in proportion to the number of ordinary shares your ADSs represent. However, the depositary may, at its discretion, decide that it is inequitable or impractical to make a distribution available to any holders of ADSs. For example, the depositary may determine that it is not practicable to distribute certain property through the mail, or that the value of certain distributions may be less than the cost of mailing them. In these cases, the depositary may decide not to distribute such property and you will not receive such distribution.

 

39
 

 

Holders of our Class B ordinary shares will control the outcome of shareholder actions in our company.

 

Our ordinary shares are divided into Class A ordinary shares and Class B ordinary shares. Holders of Class A ordinary shares are entitled to one vote per share, while holders of Class B ordinary shares are entitled to 10 votes per share. Holders of our Class B ordinary shares hold 96,634,529 Class B ordinary shares, or 27.5% of the combined total outstanding ordinary shares (representing 79.1% of the total voting rights) in our company as of December 31, 2014. Their shareholding, in particular the greater voting rights of the Class B ordinary shares, gives Class B ordinary shareholders the power to control any actions that require shareholder approval under Cayman Islands law, our amended and restated memorandum and articles of association and the NYSE requirements, including the election and removal of any member of our board of directors, mergers, consolidations and other business combinations, changes to our amended and restated memorandum and articles of association, the number of shares available for issuance under share incentive plans and the issuance of significant amounts of our ordinary shares in private placements. Due to the disparate voting rights attached to the two classes of our ordinary shares, holders of our Class B ordinary shares could have sufficient voting rights to determine the outcome of all matters requiring shareholder approval even if it should, at some point in the future, hold considerably less than a majority of the combined total of our outstanding Class A and Class B ordinary shares.

 

As a result of their ownership of Class B ordinary shares, the voting power of holders of our Class B ordinary shares may cause transactions to occur that might not be beneficial to you as a holder of ADSs and may prevent transactions that would be beneficial to you. For example, their voting power may prevent a transaction involving a change of control of us, including transactions in which you as a holder of our ADSs might otherwise receive a premium for your securities over the then-current market price. Similarly, they may approve a merger or consolidation of our company that may result in you receiving a stake (either in the form of shares, debt obligations or other securities) in the surviving or new consolidated company, which may not operate our current business model and dissenter rights may not be available to you in such an event. In addition, holders of our Class B ordinary shares are not prohibited from selling a controlling interest in us to a third party and may do so without your approval. If they sell a controlling interest in us to a third party or otherwise undergo a change of control, any acquirer or successor will be entitled to exercise the voting control and may do so in a manner that could vary significantly from that of our current holders of Class B ordinary shares.

 

In addition, due to the disparate voting rights attached to these two classes, our Class B ordinary shareholders will have significant voting rights over matters requiring shareholder approval, including the election and removal of directors and certain corporate transactions, such as mergers, consolidations and other business combinations. This concentrated control could discourage others from pursuing any potential merger, takeover or other change of control transactions that holders of Class A ordinary shares and ADSs may view as beneficial.

 

40
 

 

Anti-takeover provisions in our charter documents may discourage a third party from acquiring us, which could limit our shareholders’ opportunities to sell their shares at a premium.

 

Our amended and restated memorandum and articles of association include provisions that could limit the ability of others to acquire control of us, modify our structure or cause us to engage in change-of-control transactions. For example, our board of directors has the authority, without further action by our shareholders, to issue preferred shares in one or more series and to fix the powers and rights of these shares, including dividend rights, conversion rights, voting rights, terms of redemption and liquidation preferences, any or all of which may be greater than the rights associated with our ordinary shares. Preferred shares could thus be issued quickly with terms calculated to delay or prevent a change in control or make removal of management more difficult. In addition, if our board of directors issues preferred shares, the market price of our ADSs may fall and the voting and other rights of the holders of our ordinary shares may be adversely affected. These provisions could have the effect of depriving our shareholders of an opportunity to sell their shares at a premium over prevailing market prices by discouraging third parties from seeking to obtain control of us in a tender offer or similar transaction.

 

We are a Cayman Islands company and, because judicial precedent regarding the rights of shareholders is more limited under Cayman Islands law than under U.S. law, you may have less protection of your shareholder rights than you would under U.S. law.

 

Our corporate affairs are governed by our amended and restated memorandum and articles of association, the Cayman Islands Companies Law and the common law of the Cayman Islands. The rights of shareholders to take action against the directors, actions by noncontrolling shareholders and the fiduciary responsibilities of our directors to us under Cayman Islands law are to a large extent governed by the common law of the Cayman Islands. The common law of the Cayman Islands is derived in part from comparatively limited judicial precedent in the Cayman Islands as well as from English common law, which has persuasive, but not binding, authority on a court in the Cayman Islands. The rights of our shareholders and the fiduciary responsibilities of our directors under Cayman Islands law are not as clearly established as they would be under statutes or judicial precedent in some jurisdictions in the United States. In particular, the Cayman Islands has a less developed body of securities laws than the United States and provides significantly less protection to investors. In addition, some U.S. states, such as Delaware, have more fully developed and judicially interpreted bodies of corporate law than the Cayman Islands.

 

There is no statutory recognition in the Cayman Islands of judgments obtained in the United States, although a judgment obtained in the United States will be recognized and enforced in the courts of the Cayman Islands at common law, without any re-examination of the merits of the underlying dispute, by an action commenced on the foreign judgment debt in the Grand Court of the Cayman Islands, provided such judgment (a) is given by a foreign court of competent jurisdiction; (b) imposes on the judgment debtor a liability to pay a liquidated sum for which the judgment has been given; (c) is final; (d) is not in respect of taxes, a fine or a penalty; and (e) was not obtained in a manner and is not of a kind the enforcement of which is contrary to natural justice or the public policy of the Cayman Islands.

 

41
 

  

You will have limited ability to bring an action against us or against our directors and officers, or to enforce a judgment against us or them, because we are incorporated in the Cayman Islands, because we conduct our operations exclusively in China and most of our directors and officers reside outside the United States.

 

We are incorporated in the Cayman Islands and conduct our operations exclusively in China. All of our assets are located outside the United States. Most of our directors and officers reside outside the United States and a substantial portion of the assets of those persons are located outside of the United States. As a result, it may be difficult or impossible for you to bring an action against us or against these individuals in the Cayman Islands or in China in the event that you believe that your rights have been infringed under the applicable securities laws or otherwise. Even if you are successful in bringing an action of this kind, the laws of the Cayman Islands and of China may render you unable to enforce a judgment against our assets or the assets of our directors and officers. In addition, there is uncertainty as to whether the courts of the Cayman Islands or the PRC would recognize or enforce judgments of U.S. courts against us or such persons predicated upon the civil liability provisions of the securities laws of the United States or any state, and it is uncertain whether such Cayman Islands or PRC courts would be competent to hear original actions brought in the Cayman Islands or the PRC against us or such persons predicated upon the securities laws of the United States or any state.

 

Shareholders of Cayman Islands exempted companies such as ourselves have no general rights under Cayman Islands law to inspect corporate records and accounts or to obtain copies of lists of shareholders of these companies. Our directors have discretion under our amended and restated articles of association to determine whether or not, and under what conditions, our corporate records may be inspected by our shareholders, but are not obliged to make them available to our shareholders. This may make it more difficult for you to obtain the information needed to establish any facts necessary for a shareholder motion or to solicit proxies from other shareholders in connection with a proxy contest.

 

As a result of all of the above, public shareholders may have more difficulty in protecting their interests in the face of actions taken by management, members of the board of directors or controlling shareholders than they would as public shareholders of a U.S. company.

 

Your ability to protect your rights as shareholders through the U.S. federal courts may be limited because we are incorporated under Cayman Islands law.

 

Cayman Islands companies may not have standing to initiate a derivative action in a federal court of the United States. As a result, your ability to protect your interests if you are harmed in a manner that would otherwise enable you to sue in a United States federal court may be limited to direct shareholder lawsuits.

 

42
 

  

The voting rights of holders of ADSs are limited in several significant ways by the terms of the deposit agreement.

 

Holders of our ADSs may only exercise their voting rights with respect to the underlying ordinary shares in accordance with the provisions of the deposit agreement. Upon receipt of voting instructions from a holder of ADSs in the manner set forth in the deposit agreement, the depositary will endeavor to vote the underlying ordinary shares in accordance with these instructions. Under our amended and restated memorandum and articles of association and Cayman Islands law, the minimum notice period required for convening a general meeting is five days. When a general meeting is convened, you may not receive sufficient notice of a shareholders’ meeting to permit you to withdraw your ordinary shares to allow you to cast your vote with respect to any specific matter at the meeting. In addition, the depositary and its agents may not be able to send voting instructions to you or carry out your voting instructions in a timely manner. We will make all reasonable efforts to cause the depositary to extend voting rights to you in a timely manner, but we cannot assure you that you will receive the voting materials in time to ensure that you can instruct the depositary to vote your shares. Furthermore, the depositary and its agents will not be responsible for any failure to carry out any instructions to vote, for the manner in which any vote is cast or for the effect of any such vote. As a result, you may not be able to exercise your right to vote and you may lack recourse if your ordinary shares are not voted as you requested.

 

The depositary of our ADSs, except in limited circumstances, grants to us a discretionary proxy to vote the ordinary shares underlying your ADSs if you do not vote at shareholders’ meetings, which could adversely affect your interests and the ability of our shareholders as a group to influence the management of our company.

 

Under the deposit agreement for the ADSs, the depositary gives us a discretionary proxy to vote our ordinary shares underlying your ADSs at shareholders’ meetings if you do not vote, unless:

 

we have failed to timely provide the depositary with our notice of meeting and related voting materials;

 

we have instructed the depositary that we do not wish a discretionary proxy to be given;

 

we have informed the depositary that there is substantial opposition as to a matter to be voted on at the meeting;

 

a matter to be voted on at the meeting would have a material adverse impact on shareholders; or

 

voting at the meeting is made on a show of hands.

 

The effect of this discretionary proxy is that you cannot prevent our ordinary shares underlying your ADSs from being voted, absent the situations described above, and it may make it more difficult for holders of ADSs to influence the management of our company. Holders of our ordinary shares are not subject to this discretionary proxy.

 

43
 

 

You may not receive distributions on our ordinary shares or any value for them if it is unlawful or impractical for us to make them available to you.

 

The depositary of our ADSs has agreed to pay you the cash dividends or other distributions it or the custodian for our ADSs receives on our ordinary shares or other deposited securities after deducting its fees and expenses. You will receive these distributions in proportion to the number of our ordinary shares your ADSs represent. However, the depositary is not responsible if it is unlawful or impractical to make a distribution available to any holders of ADSs. For example, it would be unlawful to make a distribution to a holder of ADSs if it consists of securities that require registration under the Securities Act but that are not properly registered or distributed pursuant to an applicable exemption from registration. The depositary is not responsible for making a distribution available to any holders of ADSs if any government approval or registration is required for such distribution. We have no obligation to take any other action to permit the distribution of our ADSs, ordinary shares, rights or anything else to holders of our ADSs. This means that you may not receive the distributions we make on our ordinary shares or any value for them if it is unlawful or impractical for us to make them available to you. These restrictions may have a material and adverse effect on the value of your ADSs.

 

You may be subject to limitations on the transfer of your ADSs.

 

Your ADSs, represented by ADRs, are transferable on the books of the depositary. However, the depositary may close its books at any time or from time to time when it deems expedient in connection with the performance of its duties. The depositary may close its books from time to time for a number of reasons, including in connection with corporate events such as a rights offering, during which time the depositary needs to maintain an exact number of ADS holders on its books for a specified period. The depositary may also close its books in emergencies, and on weekends and public holidays. The depositary may refuse to deliver, transfer or register transfers of our ADSs generally when our books or the books of the depositary are closed, or at any time if we think or the depositary thinks it is necessary or advisable to do so in connection with the performance of its duty under the deposit agreement, including due to any requirement of law or any government or governmental body, or under any provision of the deposit agreement.

  

We incurred, and will continue to incur increased costs as a result of being a public company.

 

As a public company, we have incurred significant accounting, legal and other expenses that we did not incur when we were a private company, including additional costs associated with our public company reporting obligations. The Sarbanes-Oxley Act of 2002, as well as rules subsequently implemented by the SEC, and NYSE, impose various requirements on the corporate governance practices of public companies.

 

We expect these rules and regulations to increase our legal and financial compliance costs and to make some corporate activities more time-consuming and costly. Since we are no longer an “emerging growth company,” we expect to incur significant expenses and devote substantial management effort toward ensuring compliance with the requirements of Section 404 of the Sarbanes-Oxley Act of 2002 and the other rules and regulations of the SEC. For example, as a result of becoming a public company, we need to increase the number of independent directors and adopt policies regarding internal controls and disclosure controls and procedures. Operating as a public company will make it more difficult and more expensive for us to obtain director and officer liability insurance, and we may be required to accept reduced policy limits and coverage or incur substantially higher costs to obtain the same or similar coverage. It may also be more difficult for us to find qualified persons to serve on our board of directors or as executive officers. We are currently evaluating and monitoring developments with respect to these rules and regulations, and we cannot predict or estimate with any degree of certainty the amount of additional costs we may incur or the timing of such costs.

 

44
 

 

In the past, shareholders of a public company often brought securities class action suits against the company following periods of instability in the market price of that company’s securities. On February 27, 2015, a purported stockholder class action lawsuit consisting of purchasers of our ADSs during the period between November 22, 2013 and February 25, 2015. When we are involved in a class action suit, it could divert a significant amount of our management’s attention and other resources from our business and operations, which could harm our results of operations and require us to incur significant expenses to defend the suit. Any such class action suit, whether or not successful, could harm our reputation and restrict our ability to raise capital in the future. In addition, if a claim is successfully made against us, we may be required to pay significant damages, which could have a material adverse effect on our financial condition and results of operations.

 

ITEM 4.INFORMATION ON THE COMPANY

 

A.History and Development of the Company

 

We began operations in the online lottery service industry in 2001 through one of our consolidated affiliated entities, E-Sun Network Co., Ltd., or E-Sun Network, in Shenzhen, China. In May 2006, E-Sun Network established its wholly owned subsidiary, E-Sun Sky Network Technology Co., Ltd., or E-Sun Sky Network, which became our major operation entity for our online lottery services business. See “Item 4C. Organizational Structure” for a diagram illustrating our corporate structure as of December 31, 2013.

 

On November 22, 2013, our ADSs began trading on the New York Stock Exchange under the ticker symbol “WBAI.” We issued and sold a total of 6,653,900 ADSs, representing 66,539,000 Class A ordinary shares, at an initial offering price of $13.00 per ADS.

 

Our principal executive offices are located at 500.com Building, Shenxianling Sports Center, Longgang District, Shenzhen, 518115, People’s Republic of China. Our telephone number at this address is +(86) 755 86330000 and our fax number is +(86) 755 83796070. Our registered office in the Cayman Islands is at PO Box 309, Ugland House, Grand Cayman, KY1-1104, Cayman Islands. Our websites are www.500.com and www.500wan.com. Our agent for service of process in the United States is Law Debenture Corporate Services Inc. located at 400 Madison Avenue, 4th Floor, New York, New York 10017.

 

B.Business Overview

 

Overview

 

We are a leading online sports lottery service provider in China. We act as an aggregator and processor of lottery purchase orders from our registered user accounts and currently derive substantially all of our revenues from service fees paid to us by provincial sports lottery administration centers for the purchase orders of sports lottery products that we direct to such centers. We offer a comprehensive and integrated suite of online lottery services, information, user tools and virtual community venues to our users. We were among the first companies to provide online lottery services in China, and we are one of the two entities that are authorized by the MOF to provide online lottery sales services on behalf of China Sports Lottery Administration Center, the government authority in charge of the issuance and sale of sports lottery products in China. To the best of our knowledge, the other approved entity has not commenced the provision of online lottery sales services as of the date of this annual report. Through continued and significant investments in the past 14 years, we have built a prominent brand, 500wan, which means “five million” in Chinese and is the typical amount of top prizes of most lottery products in China. We believe our brand is known in the industry and by our users for its credibility and reliability.

 

45
 

 

Historically, we provided online sales services for, and generated service fees from, both sports and welfare lottery products. From March to November 2012, we effectuated a voluntary suspension in response to the Urgent Notice which mandates, among other things, that online lottery sales services can only be provided by entities approved by the MOF. During this period, we continued to provide lottery sales services via our mobile applications to mobile users and via our online platform to a limited number of loyal customers as a means of customer maintenance. Approximately 78.5% of our service fees during the voluntary suspension period were generated from our mobile applications. We resumed online lottery sales services for sports lottery products in November 2012 after we obtained the relevant approval for such lottery products from the MOF. Simultaneously, we ceased to provide sales services for welfare lottery products.

 

Historically, we have one of the largest and fastest-growing user bases among online lottery service providers in China. We had16.6 million, 19.1 million and 54.7 million registered user accounts as of December 31, 2012, 2013 and 2014, respectively. We had 0.9 million, 1.5 million and 6.5 million active accounts in 2012, 2013 and 2014, respectively. The purchase amount of our users was RMB1.7 billion , RMB3.0 billion and RMB 7.2 billion (US$1.2 billion) in 2012, 2013 and 2014, respectively. Since we resumed online lottery sales services for sports lottery products on November 12, 2012, our user activity level has been recovering steadily.

 

Our net revenues were RMB171.5 million, RMB259.5 million and RMB579.7 million (US$93.4million) in 2012, 2013 and 2014, respectively, representing a 51.3% increase from 2012 to 2013, and a 123.4% increase from 2013 to 2014 respectively. The majority of our service fees were generated from sports lottery products, which accounted for 86.0%, 100.0% and 100.0% of our total service fees in 2012, 2013 and 2014, respectively. The increases in percentages of revenue contribution from sports lottery products were results of our efforts to promote the sales of such products during the periods. Our net income was RMB4.2 million, RMB106.1 million and RMB157.0 million (US$25.3million) in 2012, 2013 and 2014, respectively, representing a 2426.2% increase from 2012 to 2013, and a 48.0% increase from 2013 to 2014, respectively. Our net income in 2012, 2013 and 2014 was adversely impacted by share-based compensation expenses of RMB13.7 million, RMB7.6 million and RMB89.9 million (US$14.5 million), respectively. In addition, our net income in 2012 was adversely impacted by deferred tax expenses relating to outside basis differences in our consolidated affiliated entities of RMB11.9 million. Our net income in 2013 was favorably impacted by reversal of deferred tax liabilities arising from outside basis differences of RMB88.8 million.

 

46
 

 

In March 2015, all provincial sports lottery administration centers we service temporarily suspended accepting online purchase orders for lottery products in response to the Self-Inspection Notice. We voluntarily and temporarily suspended our online lottery sales operations in response to the promulgation of the Self-Inspection Notice and the Public Announcement as of April 5, 2015. The temporary suspension is expected to have a material and adverse impact on our results of operations and financial conditions of the 2015 fiscal year.

 

Our Services

 

We provide our registered users with a variety of services as described below.

 

Lottery Sales Services

 

Individual Lottery Purchase. Historically, we provided online purchase services for both sports lottery products and welfare lottery products. Currently, we only provide our users with online purchase services to sports lottery products. Users place purchase orders for sports lottery products through our websites after registering, opening and funding an online account.

 

Lottery Pool Purchase. Lottery pools enable individual users to purchase a share in a pooled lottery outcome or group of outcomes with other users. Lottery pool purchase is a service developed and first offered by us in China utilizing the unique advantages of the Internet, and it has become a standard feature on all websites that offer online lottery services. Lottery pool purchasing has become the purchase mode most favored by our users, with total lottery pool purchases amounting to RMB169.8 million, RMB524.4 million and RMB922.5 million (US$148.7 million) in 2012, 2013 and 2014, respectively, which accounted for 10.1%, 17.2% and 12.9% of total purchase amount of the same periods, respectively. The decrease in 2014 was primarily attributable to increases of the professional active users who preferred the personal purchase.

 

Automatic Tag-along Purchase.Automatic tag-along purchase is another service we provide that distinguishes us from traditional offline lottery agents. Through this service, a user can choose to automatically and periodically join a lottery pool initiated by another user. A user can customize the automatic tag-along feature by specifying the pools he wishes to automatically join, the commitment to be put down for each automatic pool and other specifications. Users may also use the “following” feature to be notified of the pooling activities initiated by certain users without automatically tagging-along. We place the option to automatically join or follow a user’s pool on such user’s profile page. A profile page also contains a user’s basic information, such as winning record, number of pools initiated and consummated, number of followers and date of registration, to allow other users to judge whether to follow or join pools initiated by this particular user.

 

Recurring Purchase.Users may select our recurring purchase service to repeatedly purchase a particular number or a combination of numbers. The user sets the combination once, and specifies the type and number of rounds or dates of lotteries he wants to purchase with the selected combination. We process the purchase orders automatically. Users may cancel a recurring purchase prior to the date of any particular lottery. We also offer a filtering tool that helps users set certain parameters in choosing the combination of numbers.

 

Locked-in Lottery Number Purchase. For number-based lottery products, some users like to lock in certain numbers for each of their purchases. For instance, a user may prefer the number “8” to occur somewhere in their selected combination. The number locked-in service lets users specify numbers they want and randomly generate the remaining to form a lottery pick.

 

47
 

  

Information Platform

 

We operate a proprietary and in-house developed information platform that offers real-time and historical lottery related news and data to help our users make purchase decisions and provides them with updated information regarding the lottery business. Our information services cover the latest news in the lottery business, including comprehensive information on all 13 national level lottery products and 56 provincial level lottery products as of December 31, 2014. For number-based lottery products, we provide sophisticated analytical charts of probabilities and distributions for upcoming lottery draws, based on comprehensive historical data of such lottery products as well as analysis on probabilities and numerical distributions of winning numbers of many other lottery products. For sports match lottery products, we have a dedicated information channel, which provides a variety of information, including analytical data we purchased from a professional sports information agency, historical charts, and in-depth analysis of matches by experts in relation to official odds, as well as real-time scores and league standings for major global soccer and basketball matches. Content generated by our users are also an important source of information that is appreciated by our users. We have many experienced users who frequently post analyses and discussion on various lottery products of interest to them on our online forum. Posts from more experienced and reputable users are particularly well-received and actively discussed by other users.

 

Analytic Tools

 

We developed and offer a number of analytic tools in order to assist our users with making informed and planned lottery purchases, including:

 

Purchase toolbox. Purchase toolbox is a bundle of features that, among other things, enable users to browse their individual purchase histories, analyze their purchase patterns, and review their winning records for soccer match lottery products. Such features enable users to analyze their purchasing behavior, adjust their methodology and potentially enhance their winning odds.

 

Instant filter. Instant filter is a customizable tool which users can use to filter sports matches and real-time information related to such sports matches, such as published odds. This feature helps users to choose from a wide variety of sport match lottery products available for purchase at any given moment, and is especially helpful for picking sport matches for combo purchases.

 

Optimization of purchase allocation. Optimization of prize allocation is a feature that is complementary to the combo purchase services, by assisting users in designing a payout scheme for their combo purchases. This feature calculates theoretical minimum and maximum prize amounts for a payout scheme based on purchase allocation and winning odds, which helps users in their efforts to maximize potential prize amount for a given purchase amount.

 

48
 

  

Mobile Applications

 

Starting from April 2011, we offer our users mobile applications that provide a comprehensive set of lottery services, including purchase, result inquiry, and purchase account management. Users can purchase sports lottery products through such mobile applications. The mobile applications utilize encoded data transfer system to ensure data security. The mobile applications are offered for smart phones that operate under iOS, Android and other major mobile platforms in over 20 app stores and mobile download sites. From January to December 2014, we published twenty major updates of our mobile applications and added various new functions and performance upgrades. In addition, we maintain a mobile website that offers a variety of general and mobile-specific functions including registration, payment, account management, and push messages. Net revenues generated from our mobile applications accounted for 28.4% of our total net revenues in 2012. In particular, net revenues generated from our mobile applications accounted for 10.3%, 78.5% and 11.3% of our total net revenue prior to, during and after the voluntary suspension in 2012. Net revenues generated from our mobile applications accounted for 40.0% of our total net revenue for 2014.

 

Our Users

 

In 2012, our user activity level was adversely impacted by the voluntary suspension from March to November 2012. As a result, we experienced decreases in both the number of active accounts and the purchase amount in the second and third quarter of 2012 from their respective preceding quarters. After we resumed our online lottery sales services for sports lottery products on November 12, 2012, our user activity level has been recovering steadily. Both the number of active accounts and the purchase amount increased in the fourth quarter of 2012 and in each quarter of 2013 from their respective preceding quarters. Purchase amount increased in the third quarter of 2013 from the previous quarter even though the total number of active accounts decreased slightly. The following table sets forth the number of our active accounts, purchase amount and purchase amount per active account for the periods indicated:

 

  Active accounts  Purchase
amount
  Purchase amount
per active account
 
     RMB  RMB 
  (in thousands)  (in thousands)    
Three months ended            
March 31, 2013  297   540,000   1,818 
June 30, 2013  389   699,851   1,799 
September 30, 2013  374   735,640   1,967 
December 31, 2013  894   1,071,025   1,198 
March 31, 2014  1,144   1,054,913   922 
June 30, 2014  2,530   2,093,176   827 
September 30, 2014  3,500   2,244,583   641 
December 31, 2014  984   1,757,907   1,786 

 

In March 2015, all provincial sports lottery administration centers we service temporarily suspended accepting online purchase orders for lottery products in response to the Self-Inspection Notice. We voluntarily and temporarily suspended our online lottery sales operations in response to the promulgation of the Self-Inspection Notice and the Public Announcement as of April 5, 2015. The temporary suspension is expected to have a material and adverse impact on our number of active users upon resumption of sales.

 

49
 

 

Purchase Order Processing and Prize Collection

 

We take special care to ensure the credibility and transparency of our purchase price collection and delivery process. Every registered user has an online cash account which can be funded directly from the user’s bank account or through other online payment methods. When an order is placed, the purchase price is deducted from the user’s online cash account. A user needs to have enough balance in his online cash account before he can submit a purchase order. To reduce chances of misappropriation, we keep balances in our users’ accounts in designated separate bank accounts.

 

When a user wins a prize, we distribute the equivalent prize money amount to such user’s account immediately after the prize announcement date. We then collect the prize money from the lottery administration center later. Under the current prize payout scheme of national and provincial lottery products, prize money can only be claimed by natural persons who present the winning lottery tickets at the time of collection. Since we do not distribute physical tickets to individual users and need to collect prizes on behalf of winning users, we rely on certain of our employees to maintain bank accounts opened in their individual names for the purpose of prize money collections. We employ several measures to ensure that the individual bank accounts are under our control to the best extent possible. We keep a record of the account numbers, passwords, online login information and electronic banking keys of such individual accounts, and monitor the account activities constantly. We also designate an employee to accompany the individual account holder to collect prize money from the lottery administration center. Upon collection, the prize money is immediately deposited into the appointed individual account and our accounting department is notified. The bank also sends an automatic SMS notification generated by its system to the accounting manager immediately after the deposit has taken place. Upon receipt of the SMS notification, the accounting manager transfers the prize money online into our corporate account using the electronic key and passwords. The accounting department then verifies the transfer amount to ensure the entire prize money amount is transferred into our corporate account.

 

Our Revenue Model

 

All of our net revenues come from service fees paid to us by provincial lottery administration centers for purchase orders of national and provincial lottery products we direct to them. Historically, we provided online sales services for both sports and welfare lotteries. From March to October 2012, we voluntarily suspended our online lottery sales services to substantially all of our customers in response to the implementation of the Urgent Notice, which mandate, among other things, that lottery services can only be provided by authorized agencies with the relevant approvals by the MOF. During this period, we continued to provide lottery sales services via our mobile applications to mobile users and via our online platform to a limited number of loyal customers as a means of customer maintenance. We resumed our online lottery sales services for sports lotteries in November 2012 after obtaining the relevant approval for sports lottery products from the MOF, and simultaneously ceased to provide sales services for welfare lottery products. Currently we provide our users comprehensive information on various national and provincial level welfare lottery products but not online purchase services for such welfare lottery products.

 

50
 

 

We have entered into service agreements with a number of provincial lottery administration centers. Pursuant to these service agreements, each provincial lottery administration center generally pays us a fixed percentage of the total purchase amount received from us as a service fee.

 

Aside from our operating websites, namely, www.500wan.com and www.500.com, we also offer our services in a number of other service channels. We provide content to third-party websites that offer lottery information services to their users. Such third-party websites offer their users an option to submit lottery purchase order through us by redirecting such users to our websites. We pay the third-party websites a pre-determined fixed percentage of the total purchase amount generated from such redirected orders with third-party websites pursuant to agreed-upon allocations ratios.

 

The residual amount of lottery pool purchases we contribute is recognized as a reduction of revenue. If the lottery pool wins a prize, we distribute the prize money to the pool participants based on the predetermined payout ratio, and the residual amount after distribution is received by us and recorded as other operating income.

 

User Support Operations

 

We have a user support team to provide high-quality user support services on a 24/7 basis, including service consulting, user hotline, and complaint processing. To ensure availability and efficiency of our user support services, we provide our users with access through a variety of channels, including telephone, instant messaging, email and bulletin board services. We have a dedicated team that provides services to our VIP users, including purchase reminder, application training, purchase order enhancement and customizable services. In addition, our user support team continuously improves our operation systems, which now consist of, among others, a user management system, a case management system, an information database and a quality control system.

 

We also have a service team dedicated to the prize collection process, which monitors the winning results of all lottery products we service and initiates the prize collection process as soon as a user wins a prize. We give users detailed instructions and are available to answer inquiries throughout the prize collection process which is especially helpful to first-time prize winners. We have an identity verification process to ensure prizes are distributed to the correct users while protecting their anonymity, which is particularly important for high prize winners. Since our inception, there has not been any legal claim brought against us by users in connection with lottery prize distribution.

 

Sales, Marketing and Branding

 

We were among the first companies to offer online lottery services in China and have built a strong brand name and reputation.

 

Our sales and marketing team conducts various traditional and online marketing programs and promotional activities, including in-game events and announcements, online and traditional advertising, and offline promotions. We regularly advertise on portals and directory portal websites in China. We advertise through sports-related websites and portals, through advertising at sporting events, and in national and regional newspapers and magazines. We also selectively sponsor sporting events to promote our services and enter into arrangements with sports promoters to cross-market our services.

 

51
 

 

In addition, due to our longer operating history compared to other online lottery service websites in China and the larger purchase volume platform we offer compared to traditional offline lottery agents, we currently record the largest number of prize winning lotteries. As of December 31, 2014, eight prizes of over RMB10 million, 75 prizes between RMB5 million and RMB10 million, and 558 prizes between RMB1 million and RMB5 million have been awarded to users who purchased their lottery products using our online lottery service platform. We believe this record influences player sentiment and helps to strengthen our brand name, increase loyalty of existing users and attract new users. We are also continuing to expand our partnership with third-party websites to further enrich our user acquisition channels. In addition, we officially sponsored a tennis open tournament in association with Women’s Tennis Professionals in Shenzhen at end of 2012, 2013 and 2014. Our brand name and logo was featured in the advertisement, promotional materials and relevant media in connection with the tournament. In 2014, we increased our sales and marketing efforts following the receipt of the approval for online sales services for sports lottery products in order to recover and grow our user base and activity level. We placed TV commercials with CCTV and other online and traditional media .As a result, we experienced a steady recovery of user activity level, evidenced by the increase in purchase amounts and active accounts in 2014 compared to 2013.

 

Competition

 

Our main competitors are the other online lottery service providers and traditional offline lottery agents. We believe we currently possess distinctive competitive advantages over our competitors in both online and offline channels.

 

In October 2012, we became one of the two entities that are approved by the MOF to provide online lottery sales services on behalf of China Sports Lottery Administration Center. Such approvals were the first ever granted by the MOF. Although the MOF approval process is relatively new and there is uncertainty as to when and how many approvals the MOF would issue going forward, the scarcity of companies approved by the MOF to conduct online lottery sales to date serves as a significant entry barrier to the market and puts us in a unique and advantageous position in the current online lottery market in China.

 

We believe there are certain other significant entry barriers to the online lottery service industry, such as brand and reputation development, cost and experience barriers. Brand and reputation development in particular would require substantial investment. We believe our users’ winning record is one of the factors in our ability to attract new users and retain existing users. Such a record has been built over the past 14 years of our operation and we believe is not easily replicable by new market entrants. In addition, it is difficult to assemble an experienced management team in this highly specialized market. Online lottery service providers that operate professionally and on a relatively large scale also need to enter into service agreements with state or provincial lottery administration centers in order to ensure stable and economical transaction processing and competitive commissions. Such agreements are entered into at the discretion of these lottery administration centers, to which a candidate’s lack of operating experience and prior history of cooperation are major deterring factors. In addition, structures and functions of online lottery websites are usually complicated, and users who are familiar with an existing website are less likely to spend time and effort to learn and switch to new structures and functions, which is an additional barrier for setting up a new competing website. In addition, we believe our in-depth and user-friendly online lottery information and database differentiate us from most of our competitors.

 

52
 

 

We also compete with traditional lottery agents that distribute lotteries at physical locations. Traditional lottery agents were until very recently the only sales channel of lotteries in China. Compared with online lottery agents, traditional lottery agents do not face the same level of regulatory uncertainty. Although online lottery sales are rapidly gaining market share, physical lottery sales is, and for the foreseeable future will, continue to be the dominant distribution channel for lotteries in China.

 

Product Development

 

We had a technology and product development team of 121 employees as of December 31, 2014, representing 32.5% of our total number of employees. The members of the core development team all have previous experience in major Chinese Internet enterprises, some of whom are the first generation Internet professionals in China. We are dedicated to expanding our product development team and to attracting highly experienced professionals. We provide our team members with frequent and up-to-date training to ensure that they are fully updated on industry trends and developments, and are capable of and efficient in handling any technical challenges we might face in our operations. Our current focus is on the development of new functions and improvement of existing technologies in a number of crucial areas, such as sever capacity, user interface, client-side software, mobile site and mobile client side software, infrastructure optimization and user data mining. The product development department has subgroups that focus on various areas of research and development, such as product design, user interface design, product operation and product support. The product design group focuses on enhancing existing services and researching and developing new lottery services. The product operation and support groups are dedicated to building a safe, stable and highly efficient operating environment to handle our high volume of user traffic and data transmission. As a result, we operate an online lottery service platform that is stable, secure and fast. We plan to develop and improve our systems and technologies, and co-develop new lottery products in cooperation with lottery administration centers, which we believe will help to distinguish us from our competitors.

 

Legal and Administrative Proceedings

 

On February 27, 2015, a purported stockholder class action lawsuit consisting of purchasers of our ADSs during the period between November 22, 2013 and February 25, 2015, captioned Fragala v. 500.com Limited, et al., Case No. 15-CV-1463-MMM (E), was filed in the U.S. District Court for the Central District of California, or the Court, against us, certain of our executive officers, and the underwriters for our initial public offering, or collectively, the Defendants. The complaint alleges that the prospectus, registration statements, and other filings with the U.S. Securities and Exchange Commission from October 22, 2013 to February 23, 2015 contained materially false and misleading information in violation of the federal securities laws and seeks unspecified compensatory damages and other relief. On April 20, 2015, the Court ordered that (i) Defendants need not respond to the complaint until after a lead plaintiff and lead plaintiff’s counsel is approved, and lead plaintiff files an amended complaint; (ii) within seven days of the Court’s appointment of lead plaintiff and lead counsel, counsel for Defendants and counsel for lead plaintiff shall meet and confer regarding scheduling; and (iii) within five days of the meet and confer, the parties shall submit a stipulation for the Court’s approval with the parties’ proposed schedule for the filing of an amended complaint as well as the timing on the filing of a motion to dismiss or other response to the amended complaint, and scheduling for same. We believe that the class action lawsuit is without merit and intend to defend the lawsuit vigorously, however, there can be no assurance regarding the ultimate outcome of this lawsuit.

 

53
 

 

Regulation of Our Industry

 

This section sets forth a summary of the most significant regulations or requirements that affect our business activities in China or our shareholders’ rights to receive dividends and other distributions from us.

 

As regulations on the online lottery services industry are developing and evolving in China, authorities may adopt from time to time new laws and regulations that will address new issues or require us to obtain licenses and permits in addition to those that we currently have. As a result, substantial uncertainties exist regarding the interpretation and implementation of current and any future Chinese laws and regulations applicable to the online lottery services industry. See “Item 3D. Risk Factors—Risks Related to Our Business and Industry—The rules and regulations on online lottery sales service market in China are relatively new and subject to interpretation, and their implementation involves uncertainty.”

 

As an online lottery service provider in China, our core business is to provide services that enable our users to place purchase orders for national and provincial sports lotteries issued by the relevant authorities. In addition, we provide other services such as information services and user online forum service to our users. Our operations are subject to laws and regulations generally applicable to the telecommunication and Internet information services as well as laws and regulations governing the lottery services in particular.

 

We maintain policies and procedures to ensure that orders for lottery products from IP addresses from the United States will not be accepted through our websites. Accordingly, we do not believe our operations are subject to the regulatory authority of the United States.

 

Regulations on Lottery Services Industry and Online Lottery Sales

 

Since 1991, the Chinese government has promulgated a series of rules and regulations to regulate the lottery industry in China. The major rules and regulations currently in effect and applicable to our online lottery services include Regulation on Administration of Lottery, promulgated by the State Council on May 4, 2009 and effective as of July 1, 2009, or the Lottery Regulation, and the Interim Measures for the Administration of Online Sales of Lottery, promulgated by the MOF on September 26, 2010, or the Lottery Measures, and effective upon the promulgation. On January 18, 2012, the MOF, the Ministry of Civil Affairs and the General Administration of Sports of China jointly promulgated the Implementing Rules, which became effective on March 1, 2012. On February 28, 2012, General Administration of Sports of China promulgated the Urgent Notice. Under currently effective rules and regulations, only qualified service providers approved by the MOF may engage in online lottery sales. Such qualified service providers will act as agencies for the relevant lottery administration centers and must obtain a Lottery Agency License from and enter into lottery agency agreements with the competent lottery administration centers before engaging in lottery sales on their behalf.

 

54
 

 

Certain rules and regulations previously promulgated by the MOF and other regulatory authorities had previously prohibited the sales of lotteries through the Internet, but after the promulgation of the Lottery Measures those rules and regulations have ceased to have legal effect.

 

Online Lottery Sales

 

The Lottery Measures set forth detailed requirements for the administration of online lottery sales as well as the requirements for qualified online lottery service providers. According to the Lottery Measures, the MOF is the supervisory and regulatory body of online lottery sales in the PRC, and China Welfare Lottery Issuance and Administration Center and China Sports Lottery Administration Center (collectively, “Lottery Issuance Agencies”) are responsible for the overall planning and management of online lottery sales for welfare lottery and sports lottery, respectively. The Lottery Issuance Agencies may collaborate with other entities or authorize relevant lottery sales agencies to conduct online lottery sales, or appoint qualified entities as their online lottery sales agents. The Lottery Measures require qualified online lottery service providers to meet certain criteria, including, among others, that (i) they have a minimum registered capital of RMB50 million, (ii) they maintain adequate organizational, internal control and risk management systems, (iii) they and their senior management have a clean criminal and credit history for the past five years, and (iv) they have obtained an Internet content provider license. The Lottery Issuance Agencies are required to selectively submit to the MOF information on the online lottery service providers that apply to become qualified to engage in online lottery business under the Lottery Measures. Jiangxi Sports Lottery Administration Center notified us that it submitted an application for qualification and approval for the online lottery sales services for sports lottery products that we provided on our websites to the China Sports Lottery Administration Center in January 2011, and that this application would be further submitted by China Sports Lottery Administration Center to the MOF for approval. In October 2012, we were notified by China Sports Lottery Administration Center that we were approved by the MOF to provide online sales services for sports lottery products on its behalf. Chongqing Welfare Lottery Administration Center notified us that it submitted an application for qualification and approval for the online lottery sales services for welfare lottery products to the China Welfare Lottery Issuance and Administration Center on November 15, 2010, and such application will be further submitted by the China Welfare Lottery Issuance and Administration Center to the MOF for approval. As of the date of this annual report, we were still waiting for notification from the Chongqing Welfare Lottery Administration Center with regard to the status of the application for welfare lottery products. Since the relevant regulations do not set forth a specific time limit for the MOF to issue such approval, it is not clear when we will be able to obtain the MOF’s approval, or at all.

 

On January 15, 2015, the MOF, the Ministry of Civil Affairs and the General Administration of Sports of the People’s Republic of China jointly promulgated the Self-inspection Notice, which requires provincial and municipal government branches, including financial, civil affairs and sports bureaus, to conduct inspection and take remedial measures for unauthorized online lottery sales within their respective jurisdictions. The scope of inspection includes, among other things, commercial contract arrangements, online lottery products, lottery sales data exchange, online lottery sales channels, and sales commission fees in connection with unauthorized engagements of online sales agents by lottery administration centers. The Notice further requires a formal report on the result of the self-inspection and self-remedy be submitted by each provincial or municipal government to the Ministry of Finance, the Ministry of Civil Affairs and the General Administration of Sports of the People’s Republic of China by March 1, 2015.

 

55
 

 

On April 3, 2015, the Public Announcement was jointly released by eight competent government authorities, namely, the MOF, the Ministry of Public Security, the State Administration for Industry & Commerce, the Ministry of Industry and Information Technology, the Ministry of Civil Affairs, the People’s Bank of China, the General Administration of Sports of China and the China Banking Regulatory Commission. The Public Announcement mandates, among other things, that (i) all lottery institutions, internet companies, and other institutions or individuals which provide unauthorized online lottery sales services, either directly or through agents, shall immediately cease such services. The local governmental authorities of finance, civil affairs and sports shall investigate and sanction unauthorized online lottery sales in their respective jurisdictions according to relevant laws and regulations; (ii) the local government authorities of public security and industry & commerce shall investigate any issuance or sales of illegal lottery within their respective jurisdictions, with necessary assistance from local government authorities of finance, communication, banking regulatory commission, civil affairs, sports and local branches of the People’s Bank of China, and report any criminal activities to the judicial authority for prosecution; and (iii) the lottery issuance authorities that plan to sell lottery products online shall obtain the approval from the Ministry of Civil Affairs or the General Administration of Sports of China by submitting an application to the Ministry of Finance for written approval. Any entity shall not provide online lottery sales services without the approval by the Ministry of Finance.

 

We are one of the two entities approved by the Ministry of Finance in 2012 to provide online lottery sales services on behalf of the China Sports Lottery Administration Center. To the best of our knowledge, the approval by the MOF for us to provide online lottery sales services on behalf of the China Sports Lottery Administration Center is valid and has not been revoked or amended as of the date of this annual report.

 

Lottery Regulatory Authorities

 

Under the current regulations and provisions, the State Council is vested with the power to authorize the issuance of welfare lottery and sports lottery, and is also the highest authority for granting the right to issue lotteries. The MOF is responsible for administering, regulating and supervising the national lottery industry. The Ministry of Civil Affairs and the General Administration of Sport of China are responsible for administering and regulating welfare lottery and sports lottery, respectively, and have established China Welfare Lottery Issuance and Administration Center and China Sports Lottery Administration Center, respectively, pursuant to regulations for the issuance and sales of welfare lottery and sports lottery. The civil affairs departments and sports administration departments of provincial governments are responsible for the administration of welfare lotteries and sports lotteries within their respective administrative regions. The following organization chart illustrates the overall governmental administrative authority in the China lottery operation:

 

56
 

 

 

Regulations on Lottery Administration

 

On May 4, 2009, the State Council promulgated the Lottery Regulation, which sets forth general provisions for the issuance, sales and administration of lottery products. According to the Lottery Regulation, the welfare and sports lotteries sold in China must be issued by the lottery issuance authorities, established by the civil affairs’ department and sports administration department of the PRC State Council, or the Lottery Issuance Agencies, and must be sold through Lottery Issuance Agencies or lottery sales offices established by the civil affairs’ departments and sports administration departments of the people’s government at the provincial level (“Lottery Sales Agencies”). Lottery Issuance Agencies and Lottery Sales Agencies may, by entering into agency agreements, appoint other entities or individuals as their agents in distributing lotteries. The Lottery Regulation also listed circumstances where the Lottery Issuance Agencies and Lottery Sales Agencies may terminate such agency agreements, including situations where the agent subcontracts the sales of the lottery products to any other persons or entities or sells lottery products to underage buyers.

 

The Lottery Regulation prohibits the Lottery Issuance Agencies, the Lottery Sales Agencies and their sales agents from (i) advertising false or misleading information, (ii) competing unfairly by discrediting others in the same industry, (iii) selling lottery or paying lottery prizes to underage purchasers and (iv) selling lottery on credit. If the Lottery Issuance Agencies or the Lottery Sales Agencies fail to comply with these requirements, the MOF or its relevant branches will have the power to (i) require the Lottery Issuance Agencies or the Lottery Sales Agencies to correct or cease their operations; (ii) confiscate the illegal income received by the Lottery Issuance Agencies or the Lottery Sales Agencies and impose fines; and/or (iii) impose administrative sanctions against persons that are responsible. If any lottery sales agent sells lotteries to the underage buyers, its relevant income may be confiscated and it may be subject to administrative fines up to RMB10,000, and the Lottery Issuance Agencies or the Lottery Sales Agencies may have the right to terminate the agency agreement with the lottery sales agent. In addition, the Lottery Measures prohibits the opening of online lottery accounts for or the granting of lottery prizes to underage buyers.

 

57
 

 

Prior to the promulgation of the Lottery Regulation, the issuance and sales of the lottery products were governed by the Interim Provisions for the Administration of the Lottery Issuance and Sales, or the Interim Provisions, promulgated by the MOF on March 1, 2002. The Interim Provisions were replaced by the Administrative Measures for Lottery Issuance and Sales promulgated by the MOF on December 28, 2012. The Administrative Measures for Lottery Issuance and Sales provided that any Lottery Issuance Agency, which wishes to apply to create, change or abolish a specific type of welfare or sports lottery, is required to apply to the Ministry of Civil Affairs or the General Administration of Sport of China for creating, changing or abolishing a specific type of welfare or sports lottery. If the application has been approved by the Ministry of Civil Affairs or the General Administration of Sport of China, such application will be further submitted to the MOF for the MOF’s examination and approval before the implementation. After the creation or change of specific type of welfare or sports lottery has been approved by the MOF, the Lottery Issuance Agency receiving MOF approval or its related Lottery Sales Agencies shall submit sales implementation plans to the MOF or its provincial counterparts for approval prior to the sales of the specific type of lottery. The sales implementation plan shall include, among other things, the proposed sales commencement date, promotion plans and risk control measures. In order to sell the specific type of welfare or sports lottery so created or changed, the Lottery Issuance Agencies or the Lottery Sales Agencies may engage specific sales agents by entering into lottery sales agency agreements with such sales agents.

 

Regulation of Telecommunication Services

 

The telecommunication industry, including the Internet sector, is highly regulated in China. Regulations issued or implemented by the State Council of China, the MIIT, and other relevant government authorities cover many aspects of the operation of telecommunication and the Internet information services, including access to the telecommunication industry, the scope of permissible business activities, and licenses and permits required for various business activities and foreign investment.

 

The principal regulations governing telecommunication and Internet information services include:

 

the Telecommunication Regulations promulgated by the State Council on September 25, 2000;

 

the Administrative Measures for Telecommunications Business Operating License promulgated by the MIIT on March 5, 2009; and

 

the Catalogue of Classes of Telecommunications Businesses promulgated by the Ministry of Information Industry, former of MIIT, also as MIIT on February 21, 2003.

 

Under these regulations, telecommunication services in China are categorized as either basic telecommunication services or value-added telecommunication services, both of which require relevant operating licenses.

 

58
 

 

Regulations on Value-Added Telecommunication and Internet Information Services

 

On September 25, 2000, the State Council promulgated the Telecommunication Regulations, or the Telecom Regulations. The Telecom Regulations categorize all telecommunication businesses in the PRC as either basic or value-added. Value-added telecommunication services are defined as telecommunication and information services provided through public network infrastructure. The “Catalog of Classes of Telecommunication Business,” an attachment to the Telecom Regulations and updated by the MII’s Notice on Adjusting the Catalog of the Class of Telecommunication Business, effective from April 1, 2003, categorizes various types of telecommunication and telecommunication-related activities into basic or value-added telecommunication services, according to which, Internet content provision services, or ICP services, are classified as value-added telecommunication businesses, or VAS business. Under the Telecom Regulations, commercial operators of value-added telecommunication services must first obtain an operating license for value-added telecommunication services, or the VAS license, from the MIIT or its provincial level counterparts before commencing any operations.

 

The State Council issued the Administrative Measures on Internet Information Services, or the Internet Measures, on September 25, 2000, and subsequently amended the Internet Measures on January 8, 2011. According to the Internet Measures, a commercial ICP service operator must obtain a VAS license from the relevant government authorities before providing any commercial ICP service within the PRC. When the ICP service involves regulated industries, such as news, publication, education, medicine, health, pharmaceuticals and medical equipment, prior approval from the respective regulating authorities must be obtained prior to applying for the VAS license from MIIT or its local branch at the provincial level. Moreover, an ICP service operator must display its VAS license number in a conspicuous location on its website and must monitor its website to remove categories of harmful content that are broadly defined.

 

On December 26, 2001, the MIIT promulgated the Administrative Measures for Telecommunication Business Operating License, or the Telecom License Measures. On March 5, 2009, the MIIT issued amended Telecom License Measures, which took effect on April 10, 2009. The Telecom License Measures set forth more specific provisions regarding the types of licenses required to operate value-added telecommunication services, the qualifications and procedures for obtaining such licenses and the administration and supervision of such licenses. For example, the appendix to the VAS license is to detail the permitted activities to be conducted by the VAS operator and the VAS operator must conduct its business in accordance with the specifications recorded on its VAS license. The VAS license is subject to annual review and results of the annual review is to be recorded as an appendix to the VAS license, published to the public and notified to the Administration for Industry and Commerce.

 

Currently, E-Sun Sky Network holds a regional value-added telecommunication business operating license issued by MIIT, that is effective until September 5, 2017, for providing Internet information services within the Guangdong province.

 

59
 

 

Regulations on Internet Content Services

 

Under various laws and regulations governing ICP services, ICP services operators are required to monitor and censor the content on their websites. They may not produce, duplicate, post or disseminate, and must remove from their websites, any content that falls within the prohibited categories, including any content that: (i) opposes the fundamental principles determined in the PRC constitution; (ii) compromises state security, divulges state secrets, subverts state power or damages national unity; (iii) harms the dignity or interests of the State, incites ethnic hatred or racial discrimination or damages inter-ethnic unity; (iv) sabotages China’s religious policy or propagates heretical teachings or feudal superstitions; (v) disseminates rumors, disturbs social order or disrupts social stability; (vi) propagates obscenity, pornography, gambling, violence, murder or fear or incites the commission of crimes; (vii) insults or slanders a third party or infringes upon the lawful rights and interests of a third party; or (viii) or includes other content prohibited by laws or administrative regulations.

 

The PRC government may shut down the websites of VAS license holders that violate any of the content restrictions and requirements, revoke their VAS licenses or impose other penalties pursuant to the applicable laws and regulations.

 

Regulations on Foreign Investment in Lottery and Value-Added Telecommunications Services.

 

According to the Catalogue for the Guidance of Foreign Investment Industries (the “Guidance Catalogue”) jointly promulgated by the National Development & Reform Commission and the Ministry of Commerce on December 24, 2011 and effective from January 30, 2012, foreign investments are not allowed to operate in the lottery industry. As the development of the lottery industry is still in its early stage, there are no further regulations relating to foreign investment in the lottery industry.

 

Under the Guidance Catalogue, foreign ownership in value-added telecommunication services shall not exceed 50%. Aside from the Guidance Catalogue, the Regulations for Administration of Foreign-Invested Telecommunication Enterprises, or the FITE Regulations, promulgated by the State Council on December 11, 2001 and amended on September 10, 2008, set forth detailed requirements with respect to, among other things, capitalization, investor qualifications and application procedures in connection with the establishment of a foreign-invested telecommunication enterprise. Under the FITE Regulations, a foreign entity is prohibited from owning more than 50% of the total equity interest in any value-added telecommunication service providers in China and the major foreign investor in any value-added telecommunication service business in China is to have a good track record in the industry.

 

On July 13, 2006, the MIIT issued the Circular on Strengthening the Administration of Foreign Investment in and Operation of Value-added Telecommunication Business. Under this circular, a domestic PRC company that holds a VAS license is prohibited from leasing, transferring or selling the VAS license to foreign investors in any form, and from providing any assistance, including resources, sites or facilities, to foreign investors that conduct value-added telecommunication business illegally in China. Further, the domain names and registered trademarks used by an operating company providing value-added telecommunication service is to be legally owned by a domestic PRC company and/or its shareholders. In addition, the company’s operation premises and equipment would have to comply with its approved VAS license, and the company should establish and improve its internal Internet and information security policies and standards and emergency management procedures.

 

60
 

 

We conduct our businesses in China primarily through contractual arrangements among our company 500.com Limited, E-Sun Sky Computer, our consolidated affiliated entities and their respective shareholders. There is no explicit provision under the Guidance Catalogue, the FITE Regulations or the Circular on Strengthening the Administration of Foreign Investment in and Operation of Value-added Telecommunication Business, which classifies the contractual arrangements between our PRC subsidiary and each of our consolidated affiliated entities, including, among others, the Equity Interests Pledge Agreements, either by each agreement itself or taken as a whole, as a transaction that is subject to the approval of relevant government authorities. E-Sun Sky Network currently holds a regional VAS business operating license.

 

Regulations on Intellectual Property

 

Trademark

 

The PRC Trademark Law, adopted on August 23, 1982 and amended in 1993, 2001 and 2013 respectively, protects the proprietary rights of registered trademarks. The Trademark Office handles trademark registrations and grants proprietary rights for an initial term of 10 years to registered trademarks. Upon the expiration of the initial term, a second term of 10 years may be granted upon renewal. Trademark licensing agreements must be filed with the Trademark Office or its regional offices. In addition, if a registered trademark is recognized as a well-known trademark in a specific case, proprietary rights of the trademark holder may be extended beyond the registered scope of products and services to which the trademark relates.

 

Software Products

 

On October 27, 2000, the MIIT issued the Administrative Measures on Software Products, or the Software Measures, to strengthen the regulation of software products and to encourage the development of the PRC software industry. On March 5, 2009, the MIIT issued amended Software Measures, which became effective on April 10, 2009. The Software Measures provide a registration and filing system with respect to software products made in or imported into China. These software products may be registered with competent local authorities in charge of software industry administration. Registered software products may enjoy preferential treatment status granted by relevant software industry regulations. Software products can be registered for five years and the registration is renewable upon expiration.

 

In order to further implement the Computer Software Protection Regulations, promulgated by the State Council on December 20, 2001 and amended on January 30, 2013, the National Copyright Administration of the PRC issued Computer Software Copyright Registration Procedures on February 20, 2002, which apply to the registration of the software copyright, licensing agreements and transfer agreements.

 

61
 

 

Domain Names

 

The Implementing Rules for Domain Name Registration, issued and amended by China Internet Network Information Center, or CNNIC, in September 2002 and May 2012, respectively, sets forth detailed rules for the registration of domain names. On November 5, 2004, the MIIT promulgated the Measures for Administration of Domain Names for the Chinese Internet, or the Domain Name Measures. The Domain Name Measures regulate the registration of domain names, such as the first-tier domain name “.cn.” The Measures on Domain Name Dispute Resolution and its implementing rules, issued and amended by CNNIC in February 2006 and May 2012, respectively, allows the CNNIC to authorize a domain name dispute resolution institution to resolve disputes.

 

Regulations on Foreign Exchange

 

Regulations on Foreign Exchange Registration of Overseas Investment by PRC Residents

 

In October 2005, SAFE issued the Notice on Relevant Issues Concerning Foreign Exchange Administration for PRC Residents Engaging in Financing and Roundtrip Investments via Overseas Special Purpose Vehicles, or SAFE Circular 75. SAFE Circular 75 states that PRC citizens or residents must register with the relevant local SAFE branch or central SAFE in connection with their establishment or control of an offshore entity established for the purpose of overseas equity financing involving a roundtrip investment whereby the offshore entity acquires or controls onshore assets or equity interests held by the PRC citizens or residents. In addition, such PRC citizens or residents must amend their SAFE registrations when the offshore special purpose company undergoes material events relating to increases or decreases in investment amount, transfers or exchanges of shares, mergers or divisions, long-term equity or debt investments, external guarantees, or other material events that do not involve roundtrip investments. Since May 2007, SAFE has issued guidance to its local branches regarding the operational procedures for such registration, which provides more specific and stringent requirements on the registration relating to SAFE Circular 75. The latest guidance was issued by SAFE on November 19, 2012 and took effect on December 17, 2012.

 

We conduct businesses in China primarily through our consolidated affiliated entities. We enter into contractual arrangements with our PRC consolidated affiliated entities and their respective shareholders, some of whom are PRC residents and also beneficial owners of our company. As of the date of this annual report, our beneficial owners who are subject to SAFE Circular 75 registrations are in the process of updating their registrations with the Shenzhen Branch of SAFE. However, we cannot assure you that our beneficial owners can successfully amend their foreign exchange registrations with SAFE in full compliance with Circular 75 for development of our company. See “Risk Factors—Risks Related to Doing Business in China—A failure by our shareholders or beneficial owners who are PRC citizens or residents to comply with certain PRC foreign exchange regulations could restrict our ability to distribute profits, restrict our overseas and cross-border investment activities or subject us to liability under PRC laws, which could adversely affect our business and financial condition.”

 

Regulations on Employee Stock Option Granted by Offshore Listed Companies

 

In December 2006, the People’s Bank of China promulgated the Administrative Measures on Individual Foreign Exchange, or the Individual Foreign Exchange Regulations, setting forth the requirements for foreign exchange transactions by individuals (both PRC and non-PRC citizens) under the current account and the capital account. In January 2007, SAFE issued the implementation rules for the Individual Foreign Exchange Regulations, which, among other things, specified the approval and registration requirement for certain capital account transactions, such as a PRC citizen’s participation in employee share ownership and share option plans of overseas listed companies.

 

62
 

 

The Notices on Issues concerning the Foreign Exchange Administration for Domestic Individuals Participating in Share Incentive Plans of Overseas Publicly-Listed Companies, or the Share Option Rules, promulgated by SAFE on February 15, 2012, replacing the Application Procedures of Foreign Exchange Administration for Domestic Individuals Participating in Employee Share Ownership Plans, or Share Option Plans of Overseas Publicly-Listed Companies, issued by SAFE on March 28, 2007, require (i) PRC residents who are granted shares or share options by companies listed on overseas share exchanges based on share incentive plans to register with SAFE or its local branches, and (ii) PRC residents participating in the share incentive plans of an overseas publicly-listed companies to retain a qualified PRC agent, which could be a PRC subsidiary of the overseas publicly-listed company or another qualified institution selected by such PRC subsidiary, to conduct the SAFE registration and other procedures with respect to the share incentive plans on behalf of these participants.

 

Such participants must also retain an overseas entrusted institution to handle matters in connection with their exercise of share options, purchase and sale of corresponding shares or interests, and fund transfer. In addition, the PRC agents are required to amend the SAFE registration with respect to the share incentive plan if there is any material change to the share incentive plan, the PRC agents, or the overseas entrusted institution. The PRC agents shall, on behalf of the PRC residents who have the right to exercise the employee share options, apply to SAFE or its local branches for an annual quota for the payment of foreign currencies in connection with the PRC residents’ exercise of the employee share options. The foreign exchange proceeds received by the PRC residents from the sale of shares granted under the share incentive plans and dividends distributed by the overseas listed companies must be remitted into the bank accounts in the PRC opened by the PRC agents before distribution to such PRC residents. In addition, the PRC agents is to file the form for record-filing of information of the domestic individuals participating in the share incentive plans of overseas listed companies with SAFE or its local branches every quarter. We and our PRC citizen employees who have been granted share options are subject to these rules upon the listing and trading of our ADSs on the NYSE. As of the date of this annual report, we and our PRC citizen employees who have been granted share options are applying for registration with the Shenzhen branch of SAFE pursuant to the Share Option Rules.

 

M&A Regulations and Overseas Listings

 

On August 8, 2006, six PRC regulatory authorities, including the CSRC, promulgated the 2006 M&A Rules, which were later amended on June 22, 2009. Pursuant to the 2006 M&A Rules, an offshore special purpose vehicle, or SPV, refers to an overseas company controlled directly or indirectly by PRC domestic companies or individuals for purposes of overseas listing of equity interests in domestic companies (defined as enterprises in the PRC other than foreign-invested enterprises). If an SPV purchases, for the purpose of overseas listing, equity interests of any PRC company that are held by PRC companies or individuals controlling such SPV, then the overseas listing by the SPV must obtain the approval of the CSRC. The application of the 2006 M&A Rules remains unclear and there is currently no consensus among PRC law firms regarding the scope of CSRC’s jurisdiction. As of the date of this annual report, the CSRC has not issued any rules or written interpretation clarifying whether offerings like ours are subject to this new procedure.

 

63
 

 

Our PRC counsel, Han Kun Law Offices, has advised us that the 2006 M&A Rules do not require us to obtain prior CSRC approval for the listing and trading of our ADSs on the NYSE, given that:

 

the CSRC approval requirement applies to SPVs that acquired equity interests of any PRC company that are held by PRC companies or individuals controlling such SPV and seek overseas listing; and

 

our PRC operating subsidiary was incorporated as a wholly foreign-owned enterprise by means of direct investment rather than by merger or acquisition by our company of the equity interest or assets of any “domestic company” as defined under the 2006 M&A Rules, and no provision in the 2006 M&A Rules classifies the contractual arrangements between our company, our PRC operating subsidiary and any of the affiliated consolidated entities, including, among others, the Equity Interests Pledge Agreements and the Shareholder’s Voting Power Assignment Agreement, either by each agreement itself or taken as a whole, as a type of acquisition transaction falling under the 2006 M&A Rules.

 

Regulations on Foreign Currency Exchange

 

Pursuant to applicable PRC regulations on foreign currency exchange, the Renminbi is freely convertible only to the extent that it relates to current account items, such as trade-related receipts and payments, interest and dividends. Capital account items, such as direct equity investments, loans and repatriation of investment, require the prior approval from the SAFE or its local branch for conversion of Renminbi into a foreign currency, such as U.S. dollars. Payments for transactions that take place within the PRC must be made in Renminbi. Domestic companies or individuals can repatriate foreign currency payments received from abroad into the PRC, or deposit these payments abroad, subject to compliance with the requirements promulgated by the SAFE. Foreign currencies received for current account items can be either retained or sold to financial institutions that have foreign exchange settlement or sales business without prior approval from the SAFE, subject to certain regulations. Foreign exchange income under capital account can be retained or sold to financial institutions that have foreign exchange settlement and sales business, with prior approval from the SAFE, unless otherwise provided.

 

In addition, another notice issued by the SAFE, the Circular on the Relevant Operating Issues Concerning the Improvement of the Administration of the Payment and Settlement of Foreign Currency Capital of Foreign-Invested Enterprises, or Circular 142, regulates the conversion by foreign-invested enterprises of foreign currency into Renminbi by restricting how the converted Renminbi may be used. Circular 142 requires that Renminbi converted from the foreign currency-dominated capital of a foreign-invested enterprise may only be used for purposes within the business scope approved by the relevant government authority and may not be used to make equity investments in the PRC, unless specifically provided otherwise. The SAFE further strengthened its oversight over the flow and use of Renminbi funds converted from the foreign currency-dominated capital of a foreign-invested enterprise. The use of such Renminbi may not be changed without approval from the SAFE, and may not be used to repay Renminbi loans if the proceeds of such loans have not yet been used. Any violation of Circular 142 may result in severe penalties, including substantial fines. On November 9, 2011, SAFE issued the Notice on Further Clarifying and Standardizing Related Issues Concerning Foreign Exchange Administration for Part of Capital Account Items to further regulate the payment and settlement of foreign currency exchange of foreign-invested enterprises.

 

64
 

  

Regulations on Dividend Distribution

 

Under applicable PRC laws and regulations, foreign-invested enterprises in China may pay dividends only out of their accumulated profits, if any, determined in accordance with PRC accounting standards and regulations. In addition, foreign-invested enterprises in China are required to allocate at least 10% of their respective accumulated profits each year, if any, to fund statutory reserve funds, unless these reserves have reached 50% of the registered capital of the respective enterprises. These reserves are not distributable as cash dividends.

 

Regulations Regarding the Enterprise Income Tax, Individual Income Tax and Withholding Tax

 

The EIT Law, effective on January 1, 2008, imposes a uniform enterprise income tax at the rate of 25% on all domestic enterprises, including foreign-invested enterprises unless they qualify for certain exceptions, and terminates most of the tax exemptions, reductions and preferential treatments available under previous tax laws and regulations. Under the EIT Law and a notice issued by the PRC State Council on transition preferential policies, commencing January 1, 2008, (i) those enterprises that were established before March 16, 2007 and were formerly entitled to preferential policies of lower taxation will undergo a gradual transition to statutory tax rates within five years; and (ii) those enterprises that were established before March 16, 2007 and were formerly entitled to preferential income tax reduction policies, such as “two-years exempt and three-years halved” and “five-years exempt and five-years halved”, shall continue to enjoy such preferential policies as stipulated in the former taxation laws, administrative regulations and relevant documents until the end of the terms of these policies, provided however that for those enterprises not profitable enough to enjoy the aforementioned tax preferences, the preference time limits shall commence from 2008.

 

Pursuant to the EIT Law and its Implementation Rules, an enterprise established outside of China with “de facto management bodies” within China is considered a “resident enterprise” for PRC EIT purposes. The term “de facto management body” is defined as the establishment that carries out substantial and overall management and control over the manufacturing and business operation, production, personnel, accounting and properties of an enterprise. Pursuant to Circular 82, a foreign enterprise controlled by a PRC company or a PRC company group will be classified as a “resident enterprise” with its “de facto management bodies” located within China if the following requirements are satisfied: (i) the place where the senior management and core management departments that are in charge of its daily operations perform their duties is mainly located in the PRC; (ii) its financial and human resources decisions are made by or are subject to approval by persons or bodies in the PRC; (iii) its major assets, accounting books, company seals, and minutes and files of its board and shareholders’ meetings are located or kept in the PRC; and (iv) more than half of the enterprise’s directors or senior management with voting rights frequently reside in the PRC. Although the circular only applies to offshore enterprises controlled by PRC enterprises and not those controlled by PRC individuals or foreigners, it is believed that the determining criteria set forth in the circular may reflect the State Administration of Taxation’s general position on how the “de facto management body” test should be applied in determining the tax resident status of offshore enterprises, regardless of whether they are controlled by PRC enterprises, individuals or foreigners. However, given that the EIT Law is relatively new and contains ambiguous definitions, requirements and procedures, it remains uncertain how tax authorities will determine tax residency status based on the facts of each case.

 

65
 

 

Furthermore, the EIT Law and its Implementation Rules provide that the “non-resident enterprises” are subject to the EIT rate of 10% on their income derived from China, if such “non-resident enterprises” (i) do not have establishments or premises of business in China or (ii) have establishments or premises of business in China, but the relevant income does not have actual connection with their establishments or premises of business in China. Such income tax may be exempted or reduced by the PRC State Council or pursuant to a tax treaty with China that provides for a different withholding agreement between China and the jurisdictions in which the non-resident enterprise reside. The Cayman Islands, where we are incorporated, does not have such tax treaty with China.

 

Under the Foreign Invested Enterprise and Foreign Enterprise Income Tax Law, effective prior to January 1, 2008, dividends paid to foreign investors by foreign-invested enterprises were exempt from PRC withholding tax. Pursuant to the EIT Law, which became effective on January 1, 2008, dividends generated after January 1, 2008 and payable by a foreign-invested enterprise in China to its foreign investors will be subject to a 10% withholding tax, unless any such foreign investor’s jurisdiction of incorporation has a tax treaty with China that provides for a different withholding arrangement and the foreign investor is approved by competent tax authorities as the beneficial owners of such dividends under applicable tax regulations.

 

Furthermore, the State Administration of Taxation issued the Notice on How to Understand and Determine the Beneficial Owners in Tax Agreement in October 2009, or Circular 601, which provides guidance for determining whether a resident of a contracting state is the “beneficial owner” of an item of income under China’s tax treaties and tax arrangements. According to Circular 601, a beneficial owner must generally be engaged in substantive business activities. An agent or conduit company will not be regarded as a beneficial owner and, therefore, will not qualify for treaty benefits.

 

Moreover, non-resident individual investors may be required to pay PRC individual income tax at a rate of 20% on interest or dividends payable to the investors or any capital gains realized from the transfer of ADSs or ordinary shares if such gains are deemed income derived from sources within the PRC. Under the PRC Individual Income Tax Law, or IIT Law, a “non-resident individual” refers to an individual who has no domicile in China and does not stay in the territory of China or who has no domicile in China and has stayed in the territory of China for less than one year. Pursuant to the IIT Law and its implementation rules, for purposes of the PRC capital gains tax, taxable income is the balance of the total income obtained from the transfer of the ADSs or ordinary shares minus all the costs and expenses that are permitted under PRC tax laws to be deducted from the income. Therefore, if we are considered a PRC “resident enterprise” and the relevant competent PRC tax authorities consider dividends we pay with respect to our ADSs or ordinary shares and the gains realized from the transfer of our ADSs or ordinary shares to be income derived from sources within the PRC, such gains earned by non-resident individuals may also be subject to PRC withholding tax at a rate of 20%. Furthermore, according to the IIT Law and its implementation rules, a “resident individual” refers to an individual who, by reason of his or her permanent residence, family or economic interests, habitually resides in the territory of China or who has no domicile but has stayed in the territory of China for one year or longer. A PRC resident individual shall file tax returns with the competent tax authority for the income he or she receives from outside the territory of China.

 

66
 

 

Such income includes, among others, gains realized from transfer of securities, which shall be subject to a tax rate of 20%.

 

If the PRC tax authorities determine that our Cayman Islands holding company is a “resident enterprise” for PRC EIT purposes, a number of unfavorable PRC tax consequences could follow: (i) we may be subject to EIT at a rate of 25% on our worldwide taxable income as well as PRC enterprise income tax reporting obligations; (ii) a 10% withholding tax may be imposed on dividends we pay to our shareholders who are non-resident enterprises and gains derived by them from transferring our shares or ADSs, if such income is considered as PRC-sourced income by relevant PRC authorities; and (iii) a potential 20% withholding tax may be imposed on dividends we pay to our shareholders who are non-resident individuals and gains derived by them from transferring our shares or ADSs, if such income is considered as PRC-sourced income by relevant PRC authorities.

 

Pursuant to SAT Circular 698, issued by the SAT, on December 10, 2009 with retroactive effect from January 1, 2008, where a non-resident enterprise transfers its equity interests in a PRC resident enterprise through an Indirect Transfer, and such overseas holding company is located in a tax jurisdiction that: (i) has an effective tax rate less than 12.5% or (ii) does not tax foreign income of its residents, the non-resident enterprise, being the transferor, shall report to the relevant tax authority of the PRC resident enterprise this Indirect Transfer. Using a “substance over form” principle, the PRC tax authority may disregard the existence of the overseas holding company if it lacks a reasonable commercial purpose and was established for the purpose of reducing, avoiding or deferring PRC tax. As a result, gains derived from such Indirect Transfer may be subject to PRC withholding tax at a rate of up to 10%. SAT Circular 698 also provides that, where a non-PRC resident enterprise transfers its equity interests in a PRC resident enterprise to its related parties at a price lower than the fair market value, the relevant tax authority has the power to make a reasonable adjustment to the taxable income of the transaction.

 

There is uncertainty as to the application of SAT Circular 698. For example, while the term “Indirect Transfer” is not clearly defined, it is understood that the relevant PRC tax authorities have jurisdiction regarding requests for information over a wide range of foreign entities having no direct contact with China. Moreover, the relevant authority has not yet promulgated any formal provisions or formally declared or stated how to calculate the effective tax rates in foreign tax jurisdictions, and the process and format of reporting an Indirect Transfer to the relevant tax authority of the PRC resident enterprise. In addition, there are no formal declarations with regard to how to determine whether a foreign investor has adopted an abusive arrangement in order to reduce, avoid or defer PRC tax.

 

67
 

  

PRC Business Tax and Value-added Tax

 

In November 2011, the PRC Ministry of Finance and the State Administration of Taxation jointly issued two circulars setting out the details of the pilot value-added tax, or VAT, reform program, which change the charge of sales tax from business tax to VAT for certain pilot industries. The pilot VAT reform program initially applied only to the pilot industries in Shanghai, and has been expanded to eight additional regions, including, among others, Shenzhen, in 2012. According to two circulars jointly issued by the PRC Ministry of Finance and the State Administration of Taxation in May and December 2013, the pilot program has been expanded nationwide.

 

Since November 2012, 6% of VAT, which replaced the original 5% business tax in Shenzhen as a result of the PRC government’s pilot VAT reform program, applies to certain services provided by E-Sun Sky Computer and E-Sun Sky Network. Since June 2014, 6% of VAT applies to all services provided by VIEs, except for Lhasa Yicai, which is subject to 3% of VAT.

 

C.Organizational Structure

 

The following diagram illustrates our company’s organizational structure, and the place of formation, ownership interest and affiliation of each of our principal subsidiaries and affiliated entities as of the date of this annual report.

 

 

68
 

 

(1)E-Sun Network is approximately 18.8% owned by Jiepin Fu, our director and beneficial owner, approximately 23.8% owned by Ping Yuan, wife of our founder, chairman and CEO, Man San Law, approximately 14.3% owned by He Li, brother of our director, Qi Li, 11.0% owned by Xue Li, sister of our director, Qi Li, approximately 14.9% owned by Ying Zou, a beneficial owner of our company, approximately 17.1% owned by Bo Zou, a beneficial owner of our company. All shareholders of E-Sun Network are parties to the contractual arrangements. Our online lottery services were primarily provided through E-Sun Sky Network, the wholly owned subsidiary of E-Sun Network.

 

(2)Youlanguang Technology is 50% owned by Jin Li and 50% owned by Jing Zhang, both of whom are our employees and parties to the contractual arrangements. Youlanguang Technology provide services to E-Sun Sky Network relating to the management of our users’ registration information and accounts.

 

(3)Guangtiandi Technology is 50% owned by Ying Wang and 50% owned by Liangdong Yuan, both of whom are our employees and parties to the contractual arrangements described below. Guangtiandi Technology provides services to E-Sun Sky Network relating to the implementation of the technical interface with the provincial lottery administration centers and the printing of the lottery tickets.

 

Contractual Arrangements with Our Consolidated Affiliated Entities

 

PRC laws and regulations currently restrict foreign ownership in companies providing value-added telecommunications services and do not allow foreign investments in the lottery industry. Because we are a Cayman Islands company, we are classified as a foreign enterprise under PRC laws and regulations and our wholly owned PRC subsidiary, E-Sun Sky Computer, is a foreign-invested enterprise. To comply with PRC laws and regulations, we conduct our operations in China through a series of contractual arrangements with our consolidated affiliated entities and their respective shareholders.

 

In September 2007, our PRC subsidiary, E-Sun Sky Computer entered into a set of control agreements with E-Sun Sky Network and its shareholders, which include the Exclusive Technology Consultation and Service Agreement, the Business Operation Agreement, the Equity Interest Disposal Agreement, the Equity Pledge Agreement and the Power of Attorney, or the control agreements. The control agreements, including the Business Operation Agreement, the Equity Interest Disposal Agreement and the Equity Pledge Agreement, were further amended in January 2010 and December 2010, respectively.

 

Following the establishment of Youlanguang Technology and Guangtiandi Technology in December 2008, E-Sun Computer entered into an identical set of control agreements with each of Youlanguang Technology and Guangtiandi Technology and their respective shareholders. The control agreements between E-Sun Sky Computer and Youlanguang Technology and its shareholders, including the Business Operation Agreement, the Equity Interest Disposal Agreement and the Equity Pledge Agreement, were further amended in August 2009 and September 2010. The control agreements between E-Sun Sky Computer and Guangtiandi Technology and its shareholders, including the Business Operation Agreement, the Equity Interest Disposal Agreement and the Equity Pledge Agreement, were amended in August 2009.

 

69
 

 

We have been relying and expect to continue to rely on our consolidated affiliated entities to operate our online lottery service business in China as long as PRC laws and regulations do not allow us to directly operate such business in China. We revised our contractual arrangements with the consolidated affiliated entities and their respective shareholders on June 1, 2011, and further amended our contractual arrangements on May 2, 2013 and supplemented on December 28, 2013 respectively. These revised contractual arrangements continue to enable us to:

 

exercise effective control over E-Sun Network, Youlanguang Technology, and Guangtiandi Technology;

 

receive substantially all of the economic benefits and assume substantially all the losses of E-Sun Network, E-Sun Sky Network, Youlanguang Technology, and Guangtiandi Technology in consideration for the services provided by E-Sun Sky Computer, our PRC subsidiary;

 

have an exclusive option to purchase all of the equity interest in E-Sun Network, Youlanguang Technology, and Guangtiandi Technology to the extent permitted under PRC law; and

 

provide appropriate funds to the consolidated affiliated entities through the respective shareholders of consolidated affiliated entities for major losses resulting from their business and operations if any are incurred.

 

Accordingly, under U.S. GAAP, we consolidate E-Sun Network, Youlanguang Technology, Guangtiandi Technology, E-Sun Sky Network, 500Fu, Lhasa Yicai, and Baifengrun Technology as our “variable interest entities” in our consolidated financial statements.

 

Our contractual arrangements with our consolidated affiliated entities and their shareholders are described in further detail as follows:

 

Agreements that Transfer Economic Benefits to Us

 

Exclusive Business Cooperation Agreements. The exclusive business cooperation agreements are entered into by E-Sun Sky Computer and each of our consolidated affiliated entities. Pursuant to these exclusive business cooperation agreements, E-Sun Sky Computer provides technical services, business consultations, marketing consultancy, product research and development to the affiliated consolidated entities, in exchange for a service fee. The service fee is payable at such time as agreed between E-Sun Sky Computer and the relevant consolidated affiliated entity and approved by the board of such consolidated affiliated entity. The term of each exclusive business cooperation agreement is 10 years from the effective date.

 

70
 

 

Agreements that Provide Us with Effective Control

 

Exclusive Option Agreement.The exclusive option agreements are entered into by E-Sun Sky Computer and the consolidated affiliated entities and each of their respective shareholders. Pursuant to these exclusive option agreements, the shareholders irrevocably granted E-Sun Sky Computer or its designated representative exclusive options to purchase, to the extent permitted under PRC law, all or part of their equity interest in the consolidated affiliated entities. E-Sun Sky Computer or its designated representative has sole discretion as to when to exercise these options, whether in part or in full. These agreements are for terms of 10 years and are renewable at E-Sun Sky Computer’s discretion.

 

In November 2012, E-Sun Sky Computer, the consolidated affiliated entities (excluding E-Sun Sky Network) and each of their respective shareholders entered into certain supplementary agreements to exclusive option agreements, pursuant to which the shareholders shall, in the manner permitted by PRC laws, transfer all the capital and assets (including but not limited to dividends, bonuses or any other rights and interests) they gain from the consolidated affiliated entities to E-Sun Sky Computer unconditionally per its request.

 

Equity Interests Pledge Agreements. The equity interests pledge agreements are entered into by E-Sun Sky Computer and the consolidated affiliated entities and each of their respective shareholders. Pursuant to these equity interests pledge agreements, the shareholders have pledged their respective equity interests in the relevant consolidated affiliated entity to E-Sun Sky Computer to secure the obligations of such consolidated affiliated entity under its exclusive business cooperation agreement with E-Sun Sky Computer. In addition, except for the performance of the exclusive option agreement executed by them, the shareholders have agreed not to transfer, place or permit the existence of any security interest or other encumbrance on their respective equity interest, without the prior written consent of E-Sun Sky Computer.

 

Shareholder’s Voting Power Assignment Agreements. Each shareholder of the consolidated affiliated entities executed an irrevocable power of attorney appointing E-Sun Sky Computer as his or her representative to attend shareholders’ meetings of the consolidated affiliated entities and to vote on his or her behalf on all matters requiring shareholder approval, including but not limited to, the sale, transfer, pledge, or disposition of his or her shareholding in the consolidated affiliated entities on June 1, 2011 and May 2, 2013 respectively. Such irrevocable power of attorney was terminated by the shareholder’s voting power assignment agreements entered into among 500.com Limited, E-Sun Sky Computer and the nominee shareholders of the consolidated affiliated entities on December 28, 2013. Pursuant to these shareholder’s voting power assignment agreements, the nominee shareholders of each consolidated affiliated entity assigned the rights to vote on all of the matters in each consolidated affiliated entity that require shareholders’ approval at the VIEs’ shareholders’ meetings to persons or entities designated by 500.com Limited as permitted by applicable laws. Unless terminated by 500.com limited or otherwise required by applicable laws, such shareholder’s voting power assignment agreements will remain valid and irrevocable from the date of their execution, so long as each shareholder remains the shareholder of the respective consolidated affiliated entities.

 

71
 

 

Guangzhou Shu Lian Information Investment Co., Ltd. and Xiaojun Xu, two former shareholders of E-Sun Network, jointly entered into a share transfer agreement with Bo Zou on November 15, 2012, pursuant to which Guangzhou Shu Lian Information Investment Co., Ltd. and Xiaojun Xu transferred all the equity interest they respectively held in E-Sun Network to Bo Zou. E-Sun Network completed registration with relevant branch of SAIC for the aforementioned share transfer on December 5, 2012. Shijie Zhang, a former shareholder of Guangtiandi Technology, entered into a share transfer agreement with Liangdong Yuan on October 31, 2012, pursuant to which Shijie Zhang transferred all the equity interest he held in Guangtiandi Technology to Liangdong Yuan. Guangtiandi Technology completed registration with relevant branch of SAIC for the aforementioned share transfer on March 27, 2013. Accordingly, we updated certain control agreements on May 2, 2013 entered into by and among E-Sun Sky Computer, E-Sun Network and Bo Zou, including the Equity Interests Pledge Agreement, the Exclusive Option Agreement, and its supplementary agreement to replace those entered into by and among E-Sun Sky Computer, E-Sun Network, Guangzhou Shu Lian Information Investment Co., Ltd. and Xiaojun Xu respectively. We also updated the Irrevocable Power of Attorney executed by Bo Zou on May 2, 2013 to replace those executed by Guangzhou Shu Lian Information Investment Co., Ltd. and Xiaojun Xu respectively. In addition, we superseded agreements entered into by and among E-Sun Sky Computer, Guangtiandi Technology and Shijie Zhang, including the Equity Interests Pledge Agreement, the Exclusive Option Agreement and its supplementary agreement with agreements entered into by and among E-Sun Sky Computer, Guangtiandi Technology and Liangdong Yuan respectively on May 2, 2013. We also superseded the Irrevocable Power of Attorney executed by Shijie Zhang with the Irrevocable Power of Attorney executed by Liangdong Yuan on May 2, 2013. Moreover, in May 2013, Bo Zou executed a confirmation letter, under which he agrees to succeed to and assume any and all the rights and obligations of Xiaojun Xu and Guangzhou Shu Lian Information Investment Co., Ltd. under the aforementioned supplementary agreements immediately after the share transfer among Bo Zou, Xiaojun Xu and Guangzhou Shu Lian Information Investment Co., Ltd. completed and Bo Zou was registered as E-Sun Network’s shareholder. On the same date, Liangdong Yuan executed an identical confirmation letter, pursuant to which Liangdong Yuan agrees to succeed to and assume any and all the rights and obligations of Shijie Zhang under the aforementioned supplementary agreements immediately after the share transfer between Liangdong Yuan and Shijie Zhang completed and Liangdong Yuan was registered as Guangtiandi Technology’s shareholder.

 

On December 28, 2013, 500.com Limited entered into a Financial Support Agreement with each of our consolidated affiliated entities, under which 500.com Limited agreed to provide unconditional financial support, through the nominee shareholders of each consolidated affiliated entity to each consolidated affiliated entity in manners permitted by PRC laws and regulations for each consolidated affiliated entity’s operations.

 

We have been advised by our PRC legal counsel, Han Kun Law Offices, that the structure for operating our business in China (including our corporate structure and our contractual arrangements with our consolidated affiliated entities) complies with all applicable PRC laws, rules and regulations, and does not violate any applicable PRC laws, rules or regulations. However, there are uncertainties regarding the interpretation and application of PRC laws, rules and regulations that are relevant to our business operations. Accordingly, there can be no assurance that the PRC regulatory authorities will not take a view that is contrary to the opinion of our PRC legal counsel. Our PRC legal counsel has further advised us that if a PRC government authority determines that our corporate structure, the contractual arrangements or the reorganization to establish our current corporate structure violates any applicable PRC laws, rules or regulations, the contractual arrangements may become invalid or unenforceable, and we could be subject to severe penalties and required to obtain additional governmental approvals from the PRC regulatory authorities. See “Item 3D. Risk Factors—Risks Related to Our Corporate Structure—If the PRC government finds that the agreements that establish the structure for operating our businesses in China do not comply with PRC governmental restrictions on foreign investment in the Internet and the lottery business, or if these regulations or the interpretation of existing regulations change in the future, we could be subject to severe penalties or be forced to relinquish our interests in those operations” and “Item 3D. Risk Factors—The 2006 M&A Rules establish complex procedures for some acquisitions of Chinese Companies by foreign investors, which could make it difficult for us to pursue growth through acquisitions in China”.

 

72
 

 

D.Property, Plant and Equipment

 

Our principal executive offices are located at 500.com Building, Shenxianling Sports Center, Longgang District, Shenzhen, China and occupy a total of 8,188 square meters. We also have a representative office in Beijing. We lease our premises from unrelated third parties. Each of the lessors for the leased premises either has valid title to the property or has proper authorization from the title owner to sublease the property.

 

ITEM 4A.UNRESOLVED STAFF COMMENTS

 

None.

 

ITEM 5.OPERATING AND FINANCIAL REVIEW AND PROSPECTS

 

You should read the following discussion and analysis of our financial condition and results of operations in conjunction with our consolidated financial statements and the related notes included elsewhere in this annual report. This discussion may contain forward looking statements based upon current expectations that involve risks and uncertainties. See “Item 5. Operating and Financial Review and Prospects—G. Safe Harbor.” Our actual results may differ materially from those anticipated in these forward looking statements as a result of various factors, including those set forth under “Item 3D. Risk Factors” or in other parts of this annual report.

 

A.Operating Results

 

Overview

 

We are a leading online sports lottery service provider in China. We act as an aggregator and processor of lottery purchase orders from our registered user accounts and currently derive substantially all of our revenues from service fees paid to us by provincial sports lottery administration centers for the purchase orders of sports lottery products that we direct to such centers. We offer a comprehensive and integrated suite of online lottery services, information, user tools and virtual community venues to our users. We were among the first companies to provide online lottery services in China, and we are one of the two entities that are authorized by the Ministry of Finance, or the MOF, to provide online lottery sales services on behalf of China Sports Lottery Administration Center, the government authority in charge of the issuance and sale of sports lottery products in China.

 

73
 

 

Prior to 2013, we provided online sales services for, and generated service fees from, both sports and welfare lottery product. During the voluntary suspension from March to November 2012, we continued to provide lottery sales services via our mobile applications to mobile users and via our online platform to a limited number of loyal customers as a means of customer maintenance. Approximately 78.5% of our service fees during the voluntary suspension period were generated from our mobile applications. We resumed online lottery sales services for sports lottery products in November 2012 after we obtained the relevant approval for such lottery products from the MOF. Simultaneously, we ceased to provide sales services for welfare lottery products.

 

Our net revenues were RMB171.5 million, RMB259.5 million and RMB579.7 million (US$93.4 million) in 2012, 2013 and 2014, respectively, representing a 51.3% increase from 2012 to 2013, and a 123.4% increase from 2013 to 2014, respectively. The majority of our service fees were generated from sports lottery products, which accounted for 86.0%, 100.0% and 100.0% of our total service fees in 2012, 2013 and 2014, respectively. The increases in percentages of revenue contribution from sports lottery products were results of our efforts to promote the sales of such products during the periods. Our net income was RMB4.2 million, RMB106.1 million and RMB157.0 million (US$25.3 million) in 2012, 2013 and 2014, respectively, representing a 2426.2% increase from 2012 to 2013, and a 48.0% increase from 2013 to 2014, respectively. Our net income in 2012, 2013 and 2014 was adversely impacted by share-based compensation expenses of RMB13.7 million, RMB7.6 million and RMB89.9 million (US$14.5 million), respectively. In addition, our net income in 2012 was adversely impacted by deferred tax expenses relating to outside basis differences in our consolidated affiliated entities of RMB11.9 million. Our net income in 2013 was favorably impacted by reversal of deferred tax liabilities arising from outside basis differences of RMB88.8 million.

 

In light of potential change of regulatory framework, we decided to voluntarily and temporarily suspend all of our online lottery sales services on April 4, 2015. As of the date of this annual report, we are not generating any revenue and our financial results are materially and adversely impacted during the temporary suspension period.

 

Description of Key Statement of Operations Items

 

Net revenues

 

We currently derive substantially all of our net revenues from service fees paid to us by the provincial lottery administration centers for orders we direct to such centers. The remaining of our net revenues were derived from service fees paid to us by third party aggregators for orders we direct to such aggregators, who in turn direct such orders to provincial lottery administration centers. Our net revenues were RMB171.5 million, RMB259.5 million and RMB579.7 million (US$93.4 million) in 2012, 2013 and 2014, respectively, representing a 51.3% increase from 2012 to 2013 and a 123.4% increase from 2013 to 2014, respectively. The table below sets forth our net revenues in aggregate and derived from service fees paid to us by provincial lottery administration centers and from service fees paid to us by third-party aggregators for the periods indicated:

 

  Year ended December 31, 
  2012  2013  2014 
  RMB  RMB  RMB  US$ 
  (in thousands) 
Provincial lottery administration centers  169,444   316,754   653,170   105,272 
Third party aggregators  15,107   15,152   80,336   12,948 
                 
Total service fees  184,551   331,906   733,506   118,220 
                 
Deductibles(1)  (13,024)  (72,372)  (153,789)  (24,786)
                 
Net revenues  171,527   259,534   579,717   93,434 

 

 

(1)The table below sets forth the breakdowns of the deductibles for the periods indicated:

 

74
 

 

  Year ended December 31, 
  2012  2013  2014 
  RMB  RMB  RMB  US$ 
  (in thousands) 
Residual payments to complete lottery pool purchases  3,111   13,671   19,733   3,180 
Super VIP incentive  1,667   31,688   75,633   12,190 
Promotional incentives granted to users  8,246   27,013   58,423   9,416 
                 
Total  13,024   72,372   153,789   24,786 

 

The following table sets forth our net revenues by lottery type for the periods indicated:

 

  Year ended December 31, 
  2012  2013  2014 
  RMB  %  RMB  %  RMB  US$  % 
  (in thousands, except for percentages) 
Sports Lottery  158,683   86.0   331,906   100   733,506   118,220   100 
Welfare Lottery  25,868   14.0                
                             
Total service fees  184,551   100   331,906   100   733,506   118,220   100 
                             
Deductibles  (13,024)      (72,372)      (153,789)  (24,786)    
                             
Net revenues  171,527       259,534       579,717   93,434     

 

Service fees generated from sports lottery products accounted for 86.0%, 100% and 100% of total service fees generated from lottery products in 2012, 2013 and 2014, respectively. After we ceased to provide sales services for welfare lottery products in November 2012, all our service fees were generated from sports lottery products.

 

75
 

 

Lottery products can also be divided into three types as set forth by the MOF, namely, sports match lottery, Lotto (including high frequency lottery) and instant lottery. Both sports lottery administration centers and welfare lottery administration centers issue Lotto and instant lottery products, while only sports lottery administration centers issue sports match lottery products. We do not provide services for any instant lottery products as they are currently only sold through traditional channels. The table below sets forth the breakdown of our net revenues by lottery type for the periods indicated. We list high frequency lottery products as a separate revenue category because of its relatively significant proportion of our net revenues.

 

  Year ended December 31, 
  2012  2013  2014 
  RMB  %  RMB  %  RMB  USS  % 
  (In thousand, except for percentages) 
Sports match lottery  129,562   70.2   285,998   86.2   642,096   103,487   87.5 
Lotto*  35,629   19.3   12,262   3.7   25,617   4,129   3.5 
High frequency lottery  19,360   10.5   33,646   10.1   65,793   10,604   9.0 
                             
Total service fees  184,551   100   331,906   100   733,506   118,220   100 
                             
Deductibles  (13,024)      (72,372)      (153,789)  (24,786)    
                             
Net Revenues  171,527       259,534       579,717   93,434     

 

 

*excluding high frequency lottery

 

We derived the majority of our service fees from sports match lottery products, which accounted for 70.2%, 86.2% and 87.5% of total service fees generated from lottery products in 2012, 2013 and 2014, respectively. We expect sales from the three types of lottery products to grow in the next few years, due to the continued growth of the online lottery market as well as introductions of new types of lottery products by lottery administration centers. In particular, we expect the growth of service fees generated from sports match lottery products to increase the fastest among the three types of lottery products, due to our continued efforts to promote sales of such lottery products.

 

76
 

 

Operating Expenses

 

The table below sets forth our operating expenses by amount and as a percentage of our net revenues for the periods indicated:

 

  Year ended December 31, 
  2012  2013  2014 
  RMB  %  RMB  %  RMB  US$  % 
  (in thousands, except for percentages) 
Operating Expenses:                            
Cost of services  18,476   10.8   27,818   10.7   53,909   8,689   9.3 
Sales and marketing  45,794   26.7   84,596   32.6   173,883   28,025   30.0 
General and administrative  57,784(1)  33.7   73,190(2)  28.2   156,309(3)  25,192   27.0 
Service development expenses  26,571   15.5   28,686   11.1   59,398   9,573   10.2 
Write-off of deferred offering expenses  6,404   3.7         3,241   522   0.6 
                             
Total operating expenses  155,029   90.4   214,290   82.6   446,740   72,001   77.1 

 

 

(1)including share-based compensation expenses of RMB10.9 million.

(2)including share-based compensation expenses of RMB6.2 million

(3)including share-based compensation expenses of RMB70.8 million (US$11.4 million).

 

Our operating expenses consist primarily of cost of services, sales and marketing expenses, general and administrative expenses and service development expenses.

 

Cost of Services

 

Our cost of services is primarily related to the online lottery services we provide, and is largely directly linked to the level of our net revenues. Our cost of services as a percentage of our net revenues was 10.8%, 10.7% and 9.3% in 2012, 2013 and 2014, respectively. As our business continued to recover and grow, the absolute amount of our cost of service continued to increase but the cost of service as a percentage of our net revenues gradually stabilized.

 

Our cost of services primarily consists of:

 

business tax, which consists of business taxes, surcharges and cultural development fees that are levied on our online lottery services, was RMB5.5 million, RMB7.5 million and RMB8.2 million (US$1.3 million) in 2012, 2013, and 2014, respectively, representing 3.2%, 2.9%, and 1.4% of our net revenues in the corresponding years;

 

account handling expenses, which consist primarily of transaction fees payable to banks and third-party payment processors for cash transfers between our users’ accounts on our online platform including websites and mobile applications and their accounts with banks or third-party payment processors, were RMB2.4 million, RMB7.0 million and RMB24.9 million (US$4.0 million) in 2012, 2013, and 2014, respectively, representing 1.4%, 2.7%, and 4.3% of our net revenues in the corresponding years;

 

salary and benefit expenses for our lottery ticket processing staff were RMB3.1 million, RMB3.6 million and RMB6.6 million (US$1.1 million) in 2012, 2013 and 2014, respectively, representing 1.8%, 1.4%, and 1.1% of our net revenues in the corresponding years; and

 

server leasing and maintenance expenses, which consist primarily of leasing expense of servers and other equipment used in providing online services, were RMB4.7 million, RMB6.2 million and RMB7.9 million (US$1.3 million) in 2012, 2013, and 2014, respectively, representing 2.7%, 2.4%, and 1.4% of our net revenues in the corresponding years.

 

77
 

  

Sales and marketing expenses

 

Our sales and marketing expenses as a percentage of our net revenues were 26.7%, 32.6% and 30.0% in 2012, 2013 and 2014, respectively.

 

Our sales and marketing expenses consist primarily of:

 

commissions to third-party Internet companies, which are the portion of service fees we pay to third-party Internet companies for purchase orders placed on our websites by users redirected from their websites. The amount of such commissions paid to third-party Internet companies for each redirected order depends on an agreed-upon allocation ratio. The commissions to third-party Internet companies were RMB8.1 million, RMB13.6 million and RMB56.8 million (US$9.2 million) in 2012, 2013, and 2014, respectively, representing 4.7%, 5.3%, and 9.8% of our net revenues in the corresponding years;

 

salary and benefit expenses for sales and marketing staff, which were RMB4.2 million, RMB4.7 million and RMB16.7 million (US$2.7 million) in 2012, 2013 and 2014, respectively, representing 2.5%, 1.8%, and 2.9% of our net revenues in the corresponding years;

 

advertising expenses, which consist primarily of expenses associated with advertisements we placed on TV channels and other media, were RMB12.1 million, RMB30.8 million and RMB34.5 million (US$5.6 million) in 2012, 2013 and 2014, respectively, representing 7.1%, 11.9%, and 5.9% of our net revenues in the corresponding years; and

 

promotional event expenses, which primarily consist of expenses associated with various promotional events, were RMB13.7 million, RMB16.1 million and RMB20.8 million (US$3.4 million) in 2012, 2013 and 2014, respectively, representing 8.0%, 6.2%, and 3.6% of our net revenues in the corresponding years.

 

General and administrative expenses

 

Our general and administrative expenses as a percentage of our net revenues were 33.7%, 28.2% and 27.0% in 2012, 2013 and 2014, respectively. We expect that our general and administrative expenses will continue to increase as we incur additional costs in growing our business, including share-based compensation expenses for management, depreciation of new property, plant and equipment purchased and costs to enhance our internal control, but we expect general and administrative expense as a percentage of our net revenues to gradually decrease.

 

Our general and administrative expenses consist primarily of:

 

salary and benefit expenses for our management and general administrative staff, which were RMB23.3 million, RMB29.7 million and RMB36.5 million (US$5.9 million) in 2012, 2013 and 2014, respectively, representing 13.6%, 11.5% and 6.3% of our net revenues in the corresponding years;

 

78
 

  

office expenses, which consist primarily of office rental and other office administrative expenses, were RMB10.7 million, RMB13.5 million and RMB12.7 million (US$2.0 million) in 2012, 2013 and 2014, respectively, representing 6.2%, 5.2%, and 2.2% of our net revenues in the corresponding years;

 

travel, communication and other business expenses, which consist primarily of expenses associated with business travels, were RMB6.0 million, RMB10.0 million and RMB12.6 million (US$2.0 million) in 2012, 2013 and 2014, respectively, representing 3.5%, 3.9%, and 2.2% of our net revenues in the corresponding years;

 

third-party professional service fees, which consist primarily of professional service fees paid to third-party professionals, were RMB2.4 million, RMB4.6 million and RMB12.9 million (US$2.1 million) in 2012, 2013 and 2014, respectively, representing 1.4%, 1.8%, and 2.2% of our net revenues in the corresponding periods; and

 

share-based compensation expenses, which were RMB10.9 million, RMB6.2 million and RMB70.8 million (US$11.4 million) in 2012, 2013 and 2014, representing 6.4%, 2.4%, and 12.2% of our net revenues in the corresponding years.

 

Service development expenses

 

Our service development expenses are primarily related to our research and development activities. Service development expenses as a percentage of our net revenues were 15.5%, 11.1% and 10.2% in 2012, 2013 and 2014, respectively.

 

Our service development expenses consist primarily of salary and benefit expenses for our research and development staff, which were RMB19.2 million, RMB21.7 million and RMB34.1 million (US$5.5 million) in 2012, 2013 and 2014, respectively, representing 11.2%, 8.4% and 5.9% of our net revenues in the corresponding years.

 

Other Operating Income

 

Our other operating income consists primarily of pool purchase prize amounts to which we are entitled from pool purchase prize distributions in respect of residual payments we make to complete lottery pool purchases. Our other operating income was RMB4.2 million, RMB14.6 million and RMB17.4 million (US$2.8 million) in 2012, 2013 and 2014, respectively.

 

Government Grant

 

In 2012, 2013 and 2014, we obtained grants from Shenzhen local government in an aggregate amount of RMB2.2 million, RMB2.8 million, and RMB3.6 million (US$0.6 million), respectively, including grants to key local Internet businesses, project development, and a reimbursement for expense incurred in connection with the proposed listing. We might obtain similar grants from time to time in the future, but there is no assurance that we will continue to obtain such grants on a regular basis.

 

79
 

 

Taxation

 

Cayman Islands

 

We are incorporated in the Cayman Islands. Under the current law of the Cayman Islands, we are not subject to income or capital gains tax. In addition, dividend payments made by us are not subject to withholding tax in the Cayman Islands.

 

British Virgin Islands

 

Certain of our subsidiaries are established in the British Virgin Islands and under the current laws of the British Virgin Islands, such subsidiaries are not subject to income tax.

 

United States

 

We did not have any assessable profits subject to United States federal income or state tax in 2012, 2013 and 2014. We do not anticipate having any income subject to income taxes in the United States in the foreseeable future.

 

Hong Kong

 

We did not have any assessable profits subject to the Hong Kong profits tax in 2012, 2013 and 2014. We do not anticipate having any income subject to income taxes in Hong Kong in the foreseeable future.

 

People’s Republic of China

 

The EIT Law became effective on January 1, 2008. The EIT Law applies a uniform 25% enterprise income tax, or EIT, rate to both foreign invested enterprises and domestic enterprises. Accordingly, Youlanguang Technology was subject to an EIT rate of 25% in 2012, 2013 and 2014, respectively. The newly established VIES, 500Fu and Baifengrun Technology, are also subject to the EIT rate of 25% for the year ended December 31, 2014.

 

The EIT Law provides a transition period from its effective date for the enterprises which were established before the promulgation date of the EIT Law and which were entitled to a preferential tax treatment such as a reduced tax rate or a tax holiday. According to the transitional rule, certain categories of enterprises, including the enterprises located in Shenzhen Special Economic Zone which previously enjoyed a preferential EIT rate of 15%, were eligible for a five-year transition period during which the EIT rate was gradually increased to the uniform rate of 25%. Therefore, E-Sun Network was subject to transitional EIT rates of 25% from 2012 to 2014.

 

80
 

 

 

E-Sun Sky Network, which is qualified as “Software Enterprise”, was granted an exemption of EIT for its first two years of operations and a half reduction in tax rate for succeeding three years commencing from the first profit-making year. 2006 was the first year of EIT exemption for E-Sun Sky Network. In addition, E-Sun Sky Network is subject to aforesaid transition rule. As a result, E-Sun Sky Network is subject to EIT at the rate of 24%, 25% and 25% in 2012, 2013 and 2014, respectively. In October 2011, E-Sun Sky Network obtained the certificate of “High-tech Enterprise” and was granted a preferential income tax rate of 15% for the three years commencing from 2011. In 2013, E-Sun Sky Network obtained the certificate of “Key Software Enterprise” and therefore was granted a preferential income tax rate of 10% for the two years ended December 31, 2012. Thus, E-Sun Sky Network complied with the lower preferential tax rate of 10% in 2011 and 2012. As such title is granted to the enterprises on an annual basis and as no approval is granted to the Company for year 2013, preferential income tax rate of 15% is applied for the “High-tech Enterprise” certification. In September 2014, E-Sun Sky Network renewed the certificate of “High-tech Enterprise” and was still applicable to the preferential income tax rate of 15% for the three years ended December 31, 2016. In 2014, E-Sun Sky Network obtained the certificate of “Key Software Enterprise” and therefore was granted a preferential income tax rate of 10% for the two years ended December 31, 2014. Thus, E-Sun Sky Network complied with the lower preferential tax rate of 10% in 2013 and 2014.

 

In March 2011, E-Sun Sky Computer obtained the certificate of “Software Enterprise”, and was granted an exemption from EIT for its first two years of operations and a half reduction in tax rate for the succeeding three years commencing from the first profit-making year. 2011 was the first year of EIT exemption for E-Sun Sky Computer. E-Sun Sky Computer was subject to EIT at the rate of 0%, 12.5% and 12.5% in 2012, 2013 and 2014, respectively.

 

In June 2013, Guangtiandi Technology obtained the certificate of “Software Enterprise”, and was granted an exemption from EIT for its first two years of operations and a half reduction in tax rate for the succeeding three years commencing from the first profit-making year. 2013 was the first year of EIT exemption for Guangtiandi Technology. Guangtiandi Technology was subject to EIT at the rate of 25%, 0% and 0% in 2012, 2013 and 2014, respectively.

 

Lhasa Yicai was established in Tibet in 2014 and qualified as a “Western Area Encouraged Industry”. According to local government policy, qualified entities were granted a preferential tax rate of 15% from January 1, 2011 to December 31, 2020. Therefore, Lhasa Yicai is entitled to a preferential tax rate of 15% for the year ended December 31, 2014.

 

Our tax expenses include a deferred tax expense relating to outside basis differences in our consolidated affiliated entities. This deferred tax expense relating to outside basis differences was RMB11.9 million in 2012. The deferred tax expense relating to outside basis differences arises from (i) aggregate undistributed earnings and share capital of the consolidated affiliated entities that are available for distribution to E-Sun Sky Computer, a PRC tax resident company, and (ii) aggregate undistributed earnings of our PRC subsidiary, E-Sun Sky Computer, that are available for distribution to the Company, a non-PRC tax resident company. On December 28, 2013, we amended our contractual arrangement with our consolidated affiliated entities. We agreed to provide unconditional financial support to our consolidated affiliated entities through the nominee shareholders of our consolidated affiliated entities in manners permitted by PRC laws and regulations and we entered into shareholder’s voting right assignment agreements and replaced E-Sun Sky Computer as the primary beneficiary of the entities under the US GAAP. In addition, we have undertaken to indefinitely reinvest the undistributed earnings of the subsidiaries located in PRC. As we are indefinitely reinvesting the undistributed earnings of the subsidiaries in the PRC, we recognized a reversal of the outside basis differences of RMB88.8 million (US$14.7 million) in 2013.

 

As of December 31, 2011, the aggregate undistributed earnings of the foreign subsidiaries that were available for distribution to the Company were considered to be indefinitely reinvested and accordingly, no provision was made for income taxes that would be payable upon the distribution of those amounts to us. Determination of the amount of unrecognized deferred tax liabilities related to these earnings was not practicable. For the year ended December 31, 2012, our management reassessed the adequacy of working capital and determined that the foreign earnings are no longer indefinitely reinvested. As a result, we recorded a deferred tax liability related to the aggregate undistributed earnings of the foreign subsidiaries.

 

81
 

 

As of December 31, 2014, we have recognized RMB40.3 million (US$6.5 million) as an accrual for unrecognized tax positions and related interest and penalties.

 

Critical Accounting Policies

 

We prepare our consolidated financial statements in conformity with U.S. GAAP, which requires us to make judgments, estimates and assumptions that affect the reported amounts of our assets and liabilities, disclosure of contingent assets and liabilities on the date of each set of consolidated financial statements and the reported amounts of revenues and expenses during each financial reporting period. We continually evaluate these estimates and assumptions based on the most recently available information, our own historical experience and various other assumptions that we believe to be reasonable under the circumstances. Since the use of estimates and assumptions is an integral component of the financial reporting process, actual results could differ from those estimates and assumptions.

 

An accounting policy is considered to be critical if it requires an accounting estimate to be made based on assumptions about matters that are highly uncertain at the time such estimate is made, and if different accounting estimates that reasonably could have been used, or changes in the accounting estimates that are reasonably likely to occur periodically could materially impact the consolidated financial statements. We believe the following critical accounting policies reflect the more significant estimates and assumptions used in the preparation of our consolidated financial statements. The following descriptions of critical accounting policies, judgments and estimates should be read in conjunction with our consolidated financial statements and other disclosures included elsewhere in this annual report.

 

Revenue Recognition

 

Our revenues are derived principally from online lottery purchase services. We recognize revenues only when (i) there is persuasive evidence of an arrangement exists; (ii) the service has been rendered; (iii) the fees are fixed or determinable; and (iv) collectability is reasonably assured. Specifically, we recognize revenues based on the following revenue recognition principles:

 

Online lottery purchase services

 

We earn service fees for online lottery purchase services and revenues that are generated from processing lottery purchase orders from our registered users which we refer to as “service fees.” The registered users enter into certain terms and conditions when they first open their accounts with us. Lottery purchase orders are placed by users through our online platforms which include websites and mobile applications. Then we process these orders with the lottery administration centers. Prior to processing orders, users prepay all purchase amounts. Service fees that we receive from the lottery centers are based on pre-determined and negotiated service fee rates and the total amount of the processed orders. Pursuant to ASC 605-45, Principal Agent Considerations, we record service fees on a net basis because we are not the primary obligor in the arrangement, but instead we act as an agent in providing such purchase services.

 

82
 

  

Contingent service fee

 

We are entitled to receive additional service fees from lottery centers when the total amounts of our purchase orders reach an agreed threshold, which we refer to as “contingent service fees.” As we are the agent in providing lottery purchase services, when the agreed thresholds are reached, any contingent service fees received are recorded as net revenues. A monthly reconciliation is performed by us to determine whether such thresholds are reached. Once the agreed threshold is reached, the contingent service fee is then fixed and not subject to any adjustments.

 

Super VIP incentives

 

Certain qualified registered users, or Super VIPs, are entitled to receive incentives from us based on actual purchase amount of each transaction. As we do not receive an additional service or benefit from the Super VIP other than service fee earned from lottery administration centers by us from the transaction, the incentives are recognized as a reduction of revenue at each year end in accordance with ASC 605-50,Customer Payments and Incentives.

 

Lottery pool purchase service

 

A user may start a lottery pool on our websites. As we contribute the residual amount to the lottery pool in order to complete the lottery pool and earn service fees from the purchase made by the lottery pool, we recognize the lottery fees that we pay to the lottery centers in respect of residual amounts of lottery pools as a reduction in revenue. As our principal activity is to provide lottery purchase services to our users, we recognize the residual amount of the lottery pool we receive after distribution of the prizes as other income upon the announcement of lottery results.

 

Income Taxes

 

We follow the liability method of accounting for income taxes. Under this method, deferred tax assets and liabilities are determined based on the difference between the financial reporting and tax bases of assets and liabilities using enacted tax rates that will be in effect in the period in which the differences are expected to reverse. We record a valuation allowance to offset deferred tax assets if, based on the weight of available evidence, it is more likely than not that some portion, or all, of the deferred tax assets will not be realized. Our analyses of future taxable income are subject to a wide range of variables, many of which involve estimates. Uncertainty regarding future events and changes in tax regulation could materially alter our valuation of deferred tax liabilities and assets. If we determine that we would not be able to realize all or part of our deferred tax assets in the future, we would increase our valuation allowance and make a corresponding change to our earnings for the period in which we make such determination. If we later determine that we are more likely than not to realize our deferred tax assets, we would reverse the applicable portion of the previously provided valuation allowance. On January 1, 2007, we adopted ASC 740-10, Income taxes: Overall, to account for uncertainties in income taxes. There was no cumulative effect of the adoption of ASC 740-10 to beginning retained earnings. Interest and penalties arising from underpayment of income taxes are computed in accordance with the related PRC tax law. The amount of interest expense is computed by applying the applicable statutory rate of interest to the difference between the tax position recognized and the amount previously taken or expected to be taken in a tax return. Interest and penalties recognized in accordance with ASC 740-10 is classified in the consolidated statements of comprehensive income as income tax expense.

 

83
 

 

In accordance with the provisions of ASC 740-10, we recognize the impact of a tax position if a tax return position or future tax position is “more likely than not” to prevail based on the facts and technical merits of the position. Tax positions that meet the “more likely than not” recognition threshold are measured at the largest amount of tax benefit that has a greater than a fifty percent likelihood of being realized upon settlement. Our estimated liability for unrecognized tax benefits which is included in “long-term payables” is periodically assessed for adequacy and may be affected by changing interpretations of laws, rulings by tax authorities, changes and developments with respect to tax audits, and expiration of the statute of limitations. The outcome for a particular audit cannot be determined with certainty prior to the conclusion of the audit and, in some cases, appeal or litigation process. The actual benefits ultimately realized may differ from our estimates. As each audit is concluded, adjustments, if any, are recorded in our consolidated financial statements. Additionally, in future periods, changes in facts, circumstances, and new information may require us to adjust the recognition and measurement estimates with regard to individual tax positions. Changes in recognition and measurement estimates are recognized in the period in which the changes occur. In certain situations, the PRC tax authorities may challenge positions adopted in our income tax filings. In accounting for uncertain tax positions in the consolidated financial statements presented, we have made estimates based on assumptions with respect to the expectations of the outcome of the tax position we have taken. If those expectations were to change, our consolidated financial position and results of operations could be materially affected.

 

Share-based compensation

 

On March 28, 2011, our shareholders and board of directors approved the 2011 Share Incentive Plan (the “Plan”). The Plan provides for the grant of options, restricted shares and other share-based awards. All options granted under the Plan shall have their exercise prices denominated in U.S. dollars, which is the functional currency of the Company. The board of directors has authorized under the Plan the issuance of up to 12% of our issued and outstanding ordinary shares from time to time, on an as-exercised and fully diluted basis, upon exercise of awards granted under the Plan. The maximum term of any issued stock option is 10 years from the grant date.

 

On April 8, 2011, we granted 13,864,000 stock options to a director and certain employees with an exercise price of US$0.40. For these awards, 5,506,600 options will be vested upon the first anniversary of the grant date, 5,225,800 options will be vested upon the second anniversary of the grant date, 1,565,800 options will be vested upon the third anniversary of the grant date, and 1,565,800 options will be vested upon the fourth anniversary of the grant date. On the same day, we granted 5,003,980 stock options to another director with an exercise price of US$0.40 per share, and all were vested on the grant date. On the same day, we granted 12,600,000 stock options to certain consultants with an exercise price of US$0.40 per share, and all were vested on the grant date.

 

84
 

 

On October 22, 2013, the Company granted 2,660,000 share options to employees with an exercise price of US$0.40 per share. For these awards, 600,000 options will be vested 180 days after the grant date, 1,620,000 options will be vested upon the first anniversary of the grant date, 220,000 options will be vested upon the second anniversary of the grant date, and 220,000 options will be vested upon the third anniversary of the grant date.

 

On June 19, 2014, we granted certain directors, officers and employees options to acquire 34,561,800 shares with an exercise price of US$3.23 per share which was equivalent to the market price of our publicly traded shares on the previous day. On March 20, 2015, the board of directors passed a resolution to further adjust the exercise price for such shares to US$1.00 per share, which was equivalent to the market price of our publicly traded shares on the previous day.

 

Share options granted to employees and the directors are accounted for under ASC 718, Share-Based Payment. In accordance with ASC 718, we determine whether a share option should be classified and accounted for as a liability award or an equity award. All grants of share options to employees and the director classified as equity awards are recognized in the consolidated financial statements based on their grant date fair values. There were no liability awards granted during any of the periods stated herein. We recognize compensation expenses using the accelerated method for share options granted with graded vesting based on service conditions. ASC 718 requires forfeitures to be estimated at the time of grant and revised, if necessary, in the subsequent period if actual forfeitures differ from initial estimates. Forfeiture rate is estimated based on historical and future expectation of employee turnover rate and is adjusted to reflect future change in circumstances and facts, if any. Share-based compensation expense is recorded net of estimated forfeitures such that expense was recorded only for those share-based awards that are expected to vest. To the extent we revise this estimate in the future, the share-based payments could be materially impacted in the period of revision, as well as in subsequent periods.

 

We record share-based compensation expense for awards granted to consultants in exchange for services at fair value in accordance with the provisions of ASC 505-50, Equity Based Payment to Non-Employees As the share options granted to non-employees were fully vested on the grant date, the related compensation expense was fully recognized in the consolidated statement of comprehensive income on the grant date.

 

On June 8, 2012 (the “modification date”), the Board of Directors modified the exercise price of both vested and unvested options that were previously granted to 88 employees from US$0.4 to US$0.2. The modification was intended to provide additional incentives for these employees.

 

In accordance with ASC 718-20, Compensation—Stock Compensation, the effects of a modification resulted in incremental compensation cost of US$0.7 million in the consolidated statement of comprehensive income on the modification date, which was measured as the excess of the fair value of the modified award of US$3.5 million over the fair value of the original award of US$2.8 million at the modification date.

 

We, with the assistance of an independent valuation firm, determined the fair values of the share-based compensation expense recognized in the consolidated financial statements. The binomial option pricing model is applied in determining the estimated fair value of the options granted to employees and non-employees.

 

85
 

 

The binomial model requires the input of highly subjective assumptions, including the expected stock price volatility and the sub-optimal early exercise factor. For expected volatilities, we have made reference to historical volatilities of several comparable companies. The sub-optimal early exercise factor was estimated based on the vesting and contractual terms of the awards and management’s expectation of exercise behavior of the grantees. The risk-free rate for periods within the contractual life of the options is based on market yield of U.S. Treasury Bond in effect at the time of grant. The assumptions used to estimate the fair value of the stock options granted are as follows:

 

  For the year ended
December 31,
 
  2012  2013  2014 
Expected volatility  50.11%  49.86%  50.39~54.38%
Risk-free interest rate  1.34%  2.60%  0.65~1.64%
Dividend yield  0.00%  0.00%  0.00%
Forfeiture rate  0.00%  0.00%  0.00~5.00%
Suboptional early exercise factor  2   2.2   2.2~2.8 

 

Fair value of our ordinary shares

 

While we were then a private company with no quoted market prices for our ordinary shares, we had to make estimates of the fair value of our ordinary shares at each date of the grant of share options to our senior management. After our initial public offering, fair value of our ordinary shares was determined based on our publicly traded ADS. The fair value of our ordinary shares as of April 8, 2011, June 8, 2012, October 22, 2013 and June 19, 2014 was US$0.67, US$0.46, US$0.99 and US$3.30 per share, respectively. Given the absence of an active market for our ordinary shares prior to our initial public offering, we engaged a third party appraisal firm to assist in performing contemporaneous valuations of our ordinary shares. The appraisal was performed using the retrospective method to determine the fair value of our ordinary shares as of each valuation date. Such appraisal provided us with guidelines in determining the fair value of the ordinary shares, but the determination was made by our management. The fair value of our ordinary shares was developed through the application of the income valuation technique known as the discounted cash flow method, or the DCF method. The determination of the fair value of our ordinary shares requires complex and subjective judgments to be made regarding our projected financial and operating results, our unique business risks, our operating history and prospects as of the valuation date, the liquidity of our shares such as the anticipated timing of a sale of our company or an initial public offering, which is based on the plans made by our board and management. In addition to our estimated cash flows, which were based on our business prospects and financial forecasts as of different valuation dates, the following major assumptions were used in calculating the fair value of our ordinary shares:

 

Weighted average cost of capital or WACC

 

The WACCs were determined by using the capital asset pricing model, or CAPM, a method that market participants commonly use to price securities. Under CAPM, the discount rate was estimated based on a consideration of a number of factors, including risk-free rate, country risk premium, equity risk premium, company size, the company’s state of development and company-specific factors as of the valuation date. The risks associated with achieving our forecasts were appropriately assessed in our determination of the appropriate discount rates. If different discount rates had been used, the valuations could have been significantly different.

 

86
 

 

 

Comparable companies: In deriving the WACCs, which are used as the discount rates under the income approach, certain publicly traded companies in the e-commerce industry were selected for reference as our guideline companies.

 

To reflect the operating environment in China and the general sentiment in the U.S. capital markets towards the direct marketing and customer loyalty industry, the guideline companies were selected with consideration of the following factors: (i) the comparable companies should operate the direct marketing and customer loyalty business; and (ii) the comparable companies should either have their principal operations in Asia Pacific, as we mainly operate in China, or be publicly listed in the United States, as we plan to become a public company in the United States.

 

However, these fair values are inherently uncertain and highly subjective. The assumptions used in deriving the fair values are consistent with our business plan. These assumptions include: no material changes in the existing political, legal and economic conditions in China; our ability to retain competent management, key personnel and staff to support our ongoing operations; and no material deviation in market conditions from economic forecasts.

 

Internal Control over Financial Reporting

 

We are a public company in the United States subject to Sarbanes-Oxley. Section 404 of Sarbanes-Oxley and applicable rules and regulations thereunder require that we include a report of management on our internal control over financial reporting in this annual report.

 

Results of Operations

 

The following summary consolidated financial data for the periods and as of the dates indicated are qualified by reference to, and should be read in conjunction with, our consolidated financial statements and related notes and “Item 5. Operating and Financial Review and Prospects”.

 

87
 

 

Our historical results do not necessarily indicate our results to be expected for any future period.

 

  Year ended December 31, 
  2012  2013  2014  2014 
  RMB  RMB  RMB  US$ 
  (in thousands, except for per share data) 
Consolidated Statement of Comprehensive Income Data:                
Net Revenues  171,527   259,534   579,717   93,434 
Operating expenses:                
Cost of services  (18,476)  (27,818)  (53,909)  (8,689)
Sales and marketing  (45,794)  (84,596)  (173,883)  (28,025)
General and administrative  (57,784)  (73,190)  (156,309)  (25,192)
Service development expenses  (26,571)  (28,686)  (59,398)  (9,573)
Write-off of deferred offering expenses  (6,404      (3,241)  (522)
                 
Total operating expenses  (155,029)  (214,290)  (446,740)  (72,001)
Other operating income  4,193   14,560   17,414   2,807 
Government grant  2,242   2,792   3,643   (587)
Other operating expenses  (1,821)  (2,678)  (4,527)  730 
                 
Operating profit  21,112   59,918   149,507   24,097 
Interest income  1,132   2,058   17,009   2,741 
Interest expense     (5,407)  (356)  (57)
Changes in fair value of derivative component of the convertible note     (26,809)    
Changes in fair value of the structured deposit        (1,124)  (181)
                 
Income before income tax  22,244   29,760   165,036   26,600 
Income tax benefit (expenses)  (18,001)  76,294   (7,987)  (1,287)
                 
Net income  4,243   106,054   157,049   25,313 
                 
Other Comprehensive income, net of tax                
Foreign currency translation gain (loss)  58   (5,496)  12,145   1,957 
                 
Comprehensive income  4,301   100,558   169,194   27,270 
                 
Earnings per share for Class A and Class B ordinary shares outstanding:                
Basic  0.02   0.45   0.46   0.07 
Diluted  0.02   0.41   0.44   0.07 
Weighted average number of Class A and Class B ordinary shares outstanding:                
Basic  229,374,777   238,342,685   339,782,819   339,782,819 
Diluted  233,678,481   259,729,367   357,848,704   357,848,704 
Non-GAAP financial data(1)                
Net income  4,243   106,054   157,049   25,313 
Adjustment for share-based compensation  13,704   7,561   89,922   14,493 
Adjustment for deferred tax expense relating to outside basis differences  11,919   (88,796)      
Adjustment for changes in fair value of the derivative component of the convertible note     26,809       
Adjustment for interest expense relating to the convertible note     3,933       
Adjusted net income (non-GAAP)  29,866   55,561   246,971   39,806 

 

 

(1)As a supplement to net income, we use the non-GAAP financial measure of adjusted net income which is U.S. GAAP net income as adjusted to exclude share-based compensation expenses, deferred tax benefit relating to outside basis differences and costs incurred on convertible note. This non-GAAP financial measure is provided as additional information to help our investors compare business trends among different reporting periods on a consistent basis and to enhance investors’ overall understanding of our current financial performance and prospects for the future. This non-GAAP financial measure should not be considered in addition to or as a substitute for or superior to U.S. GAAP net income. In addition, our definition of adjusted net income may be different from the definition of such term used by other companies, and therefore comparability may be limited.

 

88
 

 

The year ended December 31, 2014 compared with the year ended December 31, 2013

 

Net revenue

 

Our net revenues increased by 123.4% from RMB259.5 million in the year ended December 31, 2013 to RMB579.7 million (US$93.4 million) in the year ended December 31, 2014, primarily due to an increase of total service fees by 121.0% from RMB331.9 million in the year ended December 31, 2013 to RMB733.5 million (US$118.2 million) in the year ended December 31, 2014, primarily as a result of the 2014 FIFA World Cup which helped to generate a significant increase in purchases of sports lottery products on related soccer matches. The increase in service fees was partially offset by an increase of deductibles from RMB72.4 million in the year ended December 31, 2013 to RMB153.8 million (US$24.8 million) in the year ended December 31, 2014, primarily due to the increase in super VIP incentive and promotional incentives granted to users during the year.

 

Operating expenses

 

Our operating expenses increased by 108.4% from RMB214.3 million in the year ended December 31, 2013 to RMB446.7 million (US$72.0 million) in the year ended December 31, 2014. Our operating expenses consisted of the following:

 

Cost of Services.    Our cost of services increased by 93.9% from RMB27.8 million in the year ended December 31, 2013 to RMB53.9 million (US$8.7 million) in the year ended December 31, 2014. The increase was primarily due to a 255.7% increase in account handling expenses from RMB7.0 million in the year ended December 31, 2013 to RMB24.9 million (US$4.0 million) in the year ended December 31, 2014, primarily attributable to additional transaction fees we paid to banks and third-party payment processors for transferring cash from users’ accounts on our websites to their bank accounts starting in 2013.

 

Sales and marketing expenses.    Sales and marketing expenses increased by 105.6% from RMB84.6 million in the year ended December 31, 2013 to RMB173.9 million (US$28.0 million) in the year ended December 31, 2014. The increase mainly comprised of:

 

89
 

 

a 316.5% increase in commissions to third-party Internet companies from RMB13.6 million in the year ended December 31, 2013 to RMB56.8 million (US$9.2 million) in the year ended December 31, 2014, which was primarily due to the sharp increase in the sales order from third-party parties in 2014, especially during the FIFA World Cup;

 

a 59.3% increase in promotion from RMB32.7 million in the year ended December 31, 2013 to RMB52.1 million (US$8.4 million) in the year ended December 31, 2014, which was primarily due to the increased promotion activities during the FIFA World Cup; and

 

a 255.3% increase in salary and benefits from RMB4.7 million in the year ended December 31, 2013 to RMB16.7 million (US$2.7 million) in the year ended December 31, 2014, which was primarily due to the increase in headcount of our sales and marketing departments.

 

General and administrative expenses.    General and administrative expenses increased by 113.5% from RMB73.2 million in the year ended December 31, 2013 to RMB156.3 million (US$25.2 million) in the year ended December 31, 2014. The increase was primarily due to:

 

a significant increase in share-based compensation expenses associated with the share options granted to our employees of general and administrative departments from RMB6.2 million in the year ended December 31, 2013 to RMB70.8 million (US$11.4 million) in the year ended December 31, 2014;

 

a 22.9% increase in salary and benefit expenses from RMB29.7 million in the year ended December 31, 2013 to RMB36.5 million (US$5.9 million) in the year ended December 31, 2014; and

 

a 26.0% increase in travel, communication and other business expenses from RMB10.0 million in the year ended December 31, 2013 to RMB12.6 million (US$2.0 million) in the year ended December 31, 2014 primarily due to the increase in business travels.

 

Service development expenses.    Service development expenses increased by 107.0% from RMB28.7 million in the year ended December 31, 2013 to RMB59.4 million (US$9.6 million) in the year ended December 31, 2014. The increase was primarily due to an increase in accrued bonuses and share-based compensation expenses associated with the share options granted to our service development employees.

 

Other operating income

 

Other operating income increased from RMB14.6 million in the year ended December 31, 2013 to RMB17.4 million (US$2.8 million) in the year ended December 31, 2014. The increase was primarily due to:

 

a 38.6% increase in residual prize amounts to which we were entitled from pool purchase prizes from RMB8.3 million in the year ended December 31, 2013 to RMB11.5 million (US$1.8 million) in the year ended December 31, 2014 primarily due to the increase in the amount of pool purchases from our users;

 

90
 

 

a tax refund from government of RMB4.7 million in the year ended December 31, 2013 due to a discrete event of government refund of VAT tax;

 

technical service fee of RMB3.0 million in the year ended December 31, 2014; and.

 

exchange gain of RMB1.6 million in the year ended December 31, 2014.

 

Operating profit

 

As a result of the forgoing, our operating profit increased by 149.6% from RMB59.9 million in the year ended December 31, 2013 to RMB149.5 million (US$24.1 million) in the year ended December 31, 2014.

 

Income before income tax

 

Income before income tax increased significantly from RMB29.8 million in the year ended December 31, 2013 to RMB165.0 million (US$26.6 million) in the year ended December 31, 2014.

 

Income tax benefit/(expense)

 

We recorded income tax expense of RMB8.0 million (US$1.3 million) in the year ended December 31, 2014, as compared to income tax benefit of RMB76.3 million in the year ended December 31, 2013. On December 28, 2013, we amended our contractual arrangement with our consolidated affiliated entities. We agreed to provide unconditional financial support to our consolidated affiliated entities through the nominee shareholders of our respective consolidated affiliated entities in the manner permitted by the PRC laws and obtained the rights to exercise the shareholders’ voting power of these entities through the entities or persons we designated as permitted by the PRC laws pursuant to the shareholder’s voting right assignment agreements. Therefore, we have replaced E-Sun Sky Computer as the primary beneficiary of the entities under the US GAAP. In addition, we have undertaken to indefinitely reinvest the undistributed earnings of the subsidiaries located in PRC. As we are indefinitely reinvesting the undistributed earnings of the subsidiaries in the PRC, we recognized a reversal of the outside basis differences of RMB88.8 million (US$14.7 million) in 2013.

 

Net income

 

As a result of the forgoing factors, we recorded net income of RMB157.0 million (US$25.3 million) in the year ended December 31, 2014, as compared to RMB106.1 million in the year ended December 31, 2013. We also recorded Non-GAAP net income of RMB247.0 million (US$39.8 million) in the year ended December 31, 2014, as compared to RMB55.6 million in the year ended December 31, 2013.

 

91
 

 

The year ended December 31, 2013 compared with the year ended December 31, 2012

 

Net revenue

 

Our net revenues increased by 51.3% from RMB171.5 million in the year ended December 31, 2012 to RMB259.5 million (US$42.9 million) in the year ended December 31, 2013, primarily due to an increase of total service fees by 79.8% from RMB184.6 million in the year ended December 31, 2012 to RMB331.9 million (US$54.8 million) in the year ended December 31, 2013 as a result of the recovery and growth of the activity level of our users since we resumed online lottery sales services for sports lottery products in November 2012. The increase in service fees was partially offset by an increase of deductibles from RMB13.0 million in the year ended December 31, 2012 to RMB72.4 million (US$12.0 million) in the year ended December 31, 2013, primarily due to the increase in super VIP incentive and promotional incentives granted to users.

 

Operating expenses

 

Our operating expenses increased by 38.3% from RMB155.0 million in the year ended December 31, 2012 to RMB214.3 million (US$35.4 million) in the year ended December 31, 2013. Our operating expenses consisted of the following:

 

Cost of Services.    Our cost of services increased by 50.3% from RMB18.5 million in the year ended December 31, 2012 to RMB27.8 million (US$4.6 million) in the year ended December 31, 2013. The increase was primarily due to a 191.7% increase in account handling expenses from RMB2.4 million in the year ended December 31, 2012 to RMB7.0 million (US$1.2 million) in the year ended December 31, 2013, primarily attributable to additional transaction fees we paid to banks and third-party payment processors for transferring cash from users’ accounts on our websites to their bank accounts starting in 2013.

 

Sales and marketing expenses.    Sales and marketing expenses increased by 84.7% from RMB45.8 million in the year ended December 31, 2012 to RMB84.6 million (US$14.0 million) in the year ended December 31, 2013. The increase was primarily due to our increased sales and marketing efforts after we obtained the approval for online sales services for sports lottery products, including:

 

a 154.5% increase in advertising expense from RMB12.1 million in the year ended December 31, 2012 to RMB30.8 million (US$5.1 million) in the year ended December 31, 2013, which was primarily due to our increased advertising, such as advertisement with CCTV and other media; and

 

a 67.9% increase in commissions to third-party Internet companies from RMB8.1 million in the year ended December 31, 2012 to RMB13.6 million (US$2.2 million) in the year ended December 31, 2013, which was primarily due to additional third-party Internet companies that redirected user purchase orders to our websites in 2013.

 

General and administrative expenses.    General and administrative expenses increased by 26.6% from RMB57.8 million in the year ended December 31, 2012 to RMB73.2 million (US$12.1 million) in the year ended December 31, 2013. The increase was primarily due to:

 

a 27.5% increase in salary and benefit expenses from RMB23.3 million in the year ended December 31, 2012 to RMB29.7 million (US$4.9 million) in the year ended December 31, 2013; and

 

92
 

 

a 66.7% increase in travel, communication and other business expenses from RMB6.0 million in the year ended December 31, 2012 to RMB10.0 million (US$1.7 million) in the year ended December 31, 2013 primarily due to the increase in business travels.

 

Service development expenses.    Service development expenses increased by 7.9% from RMB26.6 million in the year ended December 31, 2012 to RMB28.7 million (US$4.7 million) in the year ended December 31, 2013. The increase was primarily due to an increase in salary and benefit expenses for our research and development staff.

 

Other operating income

 

Other operating income increased significantly from RMB4.2 million in the year ended December 31, 2012 to RMB14.6 million (US$2.4 million) in the year ended December 31, 2013. The increase was primarily due to:

 

a 295.2% increase in residual prize amounts to which we were entitled from pool purchase prizes from RMB2.1 million in the year ended December 31, 2012 to RMB8.3 million (US$1.4 million) in the year ended December 31, 2013 primarily due to the increase in the amount of pool purchases from our users; and

 

a significant increase in tax refund from government from RMB1.0 million in the year ended December 31, 2012 to RMB4.7 million (US$0.8 million) in the year ended December 31, 2013 due to a discrete event of government refund of VAT tax.

 

Operating profit

 

As a result of the forgoing, our operating profit increased by 183.9% from RMB21.1 million in the year ended December 31, 2012 to RMB59.9 million (US$9.9 million) in the year ended December 31, 2013.

 

Income before income tax

 

Our income before income tax increased by from RMB22.2 million in the year ended December 31, 2012 to RMB29.8 million (US$4.9 million) in the year ended December 31, 2013. Income before income tax in the year ended December 31, 2013 was adversely impacted by change in fair value of the derivative component of the convertible note in the amount of RMB26.8 million (US$4.4 million), which was attributable to the automatic conversion upon our initial public offering of convertible notes previously issued and sold to Sequoia Capital 2010 CGF Holdco, Ltd. at a conversion price that equaled to 80% of the public offering price of our ADSs.

 

93
 

 

Income tax benefit/(expense)

 

We recorded income tax benefit of RMB76.3 million (US$12.6 million) in the year ended December 31, 2013, as compared to income tax expense of RMB18.0 million in the year ended December 31, 2012. On December 28, 2013, we amended our contractual arrangement with our consolidated affiliated entities. We agreed to provide unconditional financial support to our consolidated affiliated entities through the nominee shareholders of our respective consolidated affiliated entities in the manner permitted by the PRC laws and obtained the rights to exercise the shareholders’ voting power of these entities through the entities or persons we designated as permitted by the PRC laws pursuant to the shareholder’s voting right assignment agreements. Therefore, we have replaced E-Sun Sky Computer as the primary beneficiary of the entities under the US GAAP. In addition, we have undertaken to indefinitely reinvest the undistributed earnings of the subsidiaries located in PRC. As we are indefinitely reinvesting the undistributed earnings of the subsidiaries in the PRC, we recognized a reversal of the outside basis differences of RMB88.8 million (US$14.7 million) in 2013.

 

Net income

 

As a result of the forgoing factors, we recorded net income of RMB106.1 million (US$17.5 million) in the year ended December 31, 2013, as compared to RMB4.2 million in the year ended December 31, 2012. We also recorded Non-GAAP net income of RMB55.6 million (US$9.2 million) in the year ended December 31, 2013, as compared to RMB29.9 million in the year ended December 31, 2012.

 

B.Liquidity and Capital Resources

 

Prior to our initial public offering in November 2013, our principal sources of liquidity had been cash generated from our operating activities and proceeds from our issuances of preferred shares and ordinary shares. As of December 31, 2014, we had RMB485.6 million (US$78.3 million) in cash and cash equivalents.

 

As a holding company with no material operations of our own, we conduct our operations primarily through our wholly owned subsidiary and our consolidated affiliated entities in China. Our PRC subsidiary’s ability to make dividends or other cash payments to us are subject to various restrictions under PRC laws and regulations. See “Item 3D. Risk Factors—Risks Related to Our Corporate Structure—We may rely principally on dividends and other distributions on equity paid by our PRC and Hong Kong subsidiaries to fund any cash and financing requirements we may have. Any limitation on the ability of our PRC and Hong Kong subsidiaries to pay dividends to us could have a material adverse effect on our ability to conduct our business.” and “Item 3D. Risk Factors—Risks Related to Doing Business in China—Governmental control of currency conversion may affect the value of your investment.” Although we consolidate the results of our PRC consolidated affiliated entities, we do not have direct access to their cash and cash equivalents or future earnings. However, we can direct the use of their cash through agreements that provide us with effective control of these entities. Moreover, we are entitled to receive service fees from them in exchange for certain technology consulting and other services provided by us and the use of certain intellectual properties owned by us. In October 2013, we issued a convertible note in the aggregate principal amount of US$20 million to Sequoia, which was automatically converted into our Class B ordinary shares upon completion of our initial public offering.

 

94
 

 

We believe that our current cash and the net proceeds we received from our initial public offering will be sufficient to meet our anticipated cash needs, including our cash needs for working capital and capital expenditures, for at least the next 12 months, after taking into consideration that we have temporarily suspended all of our online lottery sales since April 4, 2015 and are currently not generating any revenue from our operations. We may, however, require additional cash due to changing business conditions or other future developments, including any investments or acquisitions we may decide to pursue. If our existing cash is insufficient to meet our requirements, we may seek to sell additional equity securities or debt securities or borrow from lending institutions. Financing may be unavailable in the amounts we need or on terms acceptable to us, if at all. The sale of additional equity securities, including convertible debt securities, would dilute our earnings per share. The incurrence of debt would divert cash for working capital and capital expenditures to service debt obligations and could result in operating and financial covenants that restrict our operations and our ability to pay dividends to our shareholders. If we are unable to obtain additional equity or debt financing as required, our business operations and prospects may suffer.

 

The following table sets forth a summary of our cash flows for the years indicated.

 

  Year ended December 31, 
  2012  2013  2014 
  RMB  RMB  RMB  US$ 
  (in thousands) 
Net cash generated from operating activities  92,499   29,170   250,553   40,381 
Net cash generated from (used in) investing activities  (124,869)  51,965   (395,744)  (63,782)
Net cash generated from (used in) financing activities  (5)  436,440   84,922   13,687 
Effect of exchange rate changes on cash and cash equivalents     (4,812)  1,507   243 
Cash and cash equivalents at the beginning of the period  63,930   31,555   544,318   87,728 
                 
Cash and cash equivalents at the end of the period  31,555   544,318   485,556   78,257 

 

Net cash generated from operating activities

 

Net cash generated from operating activities in the year ended December 31, 2014 was RMB250.6 million (US$40.4 million), which was primarily attributable to (i) net income of RMB157.0 million (US$25.3 million) adjusted by substracting RMB89.9 million (US$14.5 million) of share-based compensation;(ii) an RMB37.8 million (US$6.1 million) increase in accrued expenses and other current liabilities as compared to the year ended December 31, 2013; (iii) an RMB17.6 million (US$2.8 million) increase in accrued payroll and welfare payable.; and (iv) an RMB13.9 million (US$2.2 million) increase in long-term payables as compared to the year ended December 31, 2013. Net cash generated from operating activities in the year ended December 31, 2014 was partially offset by (i) an RMB11.9 million (US$1.9 million) increase in accounts receivable due to the increase in service fee in the fourth quarter of 2014 as compared to the fourth quarter of 2013; (ii) an RMB42.5 million (US$6.9 million) increase in prepayments and other current assets as compared to December 31, 2013; and (iii) an RMB23.9 million (US$3.9 million) increase in deferred tax expense as compared to December 31, 2013.

 

95
 

 

Net cash generated from operating activities in the year ended December 31, 2013 was RMB29.2 million (US$4.8 million), which was primarily attributable to (i) net income of RMB106.1 million (US$17.5 million) adjusted by substracting RMB97.1 million (US$16.0 million) deferred tax benefit; (ii) an RMB22.9 million (US$3.8 million) increase in accrued expenses and other current liabilities as compared to the year ended December 31, 2012; and (iii) an RMB 26.8 million (US$4.4 million) of changes in fair value of the derivative component of the convertible note due to the automatic conversion upon our initial public offering of convertible note at a conversion price equal to 80% of the public offering price of our ADSs. Net cash generated from operating activities in the year ended December 31, 2013 was partially offset by (i) an RMB39.6 million (US$6.5 million) increase in accounts receivable due to the increase in service fee in the fourth quarter of 2013 as compared to the fourth quarter of 2012; and (ii) an RMB25.6 million (US$4.2 million) increase in prepayments and other current assets as compared to December 31, 2012.

 

Net cash generated from operating activities in the year ended December 31, 2012 was RMB92.5 million, which was primarily attributable to (i) an RMB25.7 million decrease in prepayments and other current assets primarily due to a decrease in deposits we paid for the purchase of lottery products as of December 31, 2012 as compared to December 31, 2011, which was in line with the decrease in our net revenues during the same periods; (ii) an RMB12.5 million decrease in account receivables as of December 31, 2012 as compared to December 31, 2011, which was in line with the decrease in our net revenues during the same year.

 

Net cash generated from (used in) investing activities

 

Net cash used in investing activities in the year ended December 31, 2014 was RMB395.7 million (US$63.8 million), which was primarily attributable to (i) an RMB285.6 million (US$46.0 million) increase in time deposits; (ii) cash paid for acquisition of property and equipment of RMB15.5 million (US$2.5 million) in connection with the purchase of information-related equipment; (iii) cash paid for short-term investments of RMB71.3 million (US$11.5 million); and (iv) cash paid for acquisition of other assets of RMB24.1 million (US$3.9 million).

 

Net cash generated from investing activities in the year ended December 31, 2013 was RMB52.0 million (US$8.6 million), which was primarily attributable to an RMB188.2 million (US$31.1 million) decrease in amounts due from related parties as of December 31, 2013 as compared to December 31, 2012, partially offset by (i) an RMB 121.1 million (US$20.0 million) increase in time deposits; and (ii) cash paid for acquisition of property and equipment of RMB9.1 million (US$1.5 million) in connection with the purchase of information-related equipment.

 

Net cash used in investing activities in the year ended December 31, 2012 was RMB124.9 million, which was primarily attributable to (i) an RMB85.6 million increase in the amount of loans we granted to certain related parties as of December 31, 2012 as compared to December 31, 2011; and (ii) cash paid for acquisition of property and equipment of RMB29.8 million in connection with the decoration of our new office building.

 

96
 

 

Net cash generated from (used in) financing activities

 

Net cash generated from financing activities in the year ended December 31, 2014 was RMB84.9 million (US$13.7 million) which was primarily attributable to (i) RMB1.0 million (US$0.2 million) proceeds from short-term bank borrowings; (ii) an RMB56.5 million (US$9.1 million) decreased in restricted cash as of December 31, 2014 as compared to December 31, 2013; (iii) RMB48.8 million (US$7.9 million) net proceeds from the exercise of share options; and (iv) RMB3.2 million (US$0.5 million) proceeds from reimbursement of ADR program related expenses; partially offset by (i) an RMB13.8 million (US$2.2 million) repayment of short-term bank borrowings; and (ii) an RMB10.7 million (US$1.7 million) payment for public offering costs as of December 31, 2014 as compared to December 31, 2013.

 

Net cash generated from financing activities in the year ended December 31, 2013 was RMB436.4 million (US$72.1 million) which was primarily attributable to (i) RMB456.8 million (US$75.5 million) net proceeds from our initial public offering; (ii) RMB201.3 million (US$33.3 million) proceeds from short-term bank borrowings; and (iii) RMB122.6 million (US$20.3 million) proceeds from issuance of the convertible note to Sequoia in October 2013, and (iv) RMB92.0 million (US$15.2 million) proceeds in connection with the private placement with Sequoia concurrently with our initial public offering; partially offset by (i) an RMB194.5 million (US$32.1 million) payment of dividends; (ii) an RMB188.5 million (US$31.1 million) repayment of short-term bank borrowings; and (iii) an RMB56.5 million (US$9.3 million) increased in restricted cash as of December 31, 2013 as compared to December 31, 2012.

 

Net cash used in financing activities in the year ended December 31, 2012 was RMB5,000, which was primarily attributable to (i) an RMB39.5 million used in repurchasing of ordinary shares; and (ii) an RMB3.5 million used in payment for our initial public offering expenses, partially offset by an RMB43.0 million proceeds from issuance of ordinary shares.

 

Capital Expenditures

 

We made capital expenditures, including for property and equipment and intangible assets, of RMB32.1 million, RMB9.5 million and RMB17.2 million (US$2.8 million) in the years ended December 31, 2012, 2013 and 2014, respectively. In addition, our capital expenditures in 2012 included decoration expenses of our office building in Shenzhen. Our capital expenditures in 2013 and 2014 primarily consisted of purchases of additional information technology-related equipment. We expect that our capital expenditures will increase in the future as we make technological improvements to our transaction and service platform.

 

Recent Accounting Pronouncements

 

In April 2014, the Financial Accounting Standards Board (“FASB”) issued ASU 2014-08 “Reporting Discontinued Operations and Disclosures of Disposals of Components of an Entity”. ASU 2014-08 raises the threshold for a disposal to qualify as a discontinued operation and requires new disclosures of both discontinued operations and certain other disposals that do not meet the definition of a discontinued operation. It is effective for public business entities for annual periods beginning on or after December 15, 2014. Early adoption is permitted but only for disposals that have not been reported in financial statements previously issued. We are currently evaluating the impact on our consolidated financial statements of adopting this guidance.

 

97
 

 

In May 2014, the FASB issued ASU 2014-09, "Revenue from Contracts with Customers". ASU 2014-09 supersedes the revenue recognition requirements in ASC 605, and requires entities to recognize revenue when it transfers promised goods or services to customers in an amount that reflects the consideration to which the entity expects to be entitled to in exchange for those goods or services. ASU 2014-09 is effective for public business entities with annual reporting periods beginning after December 15, 2016, including interim periods within that reporting period. Early adoption is not permitted. We are currently evaluating the impact on our consolidated financial statements of adopting this guidance.

 

In June 2014, the FASB issued ASU 2014-12, “Compensation—Stock Compensation”. ASU 2014-12 requires that a performance target that affects vesting and that could be achieved after the requisite service period be treated as a performance condition. A reporting entity should apply existing guidance in Topic 718 as it relates to awards with performance conditions that affect vesting to account for such awards. As such, the performance target should not be reflected in estimating the grant-date fair value of the award. Compensation cost should be recognized in the period in which it becomes probable that the performance target will be achieved and should represent the compensation cost attributable to the period(s) for which the requisite service has already been rendered. ASU 2014-12 is effective for annual reporting periods (including interim reporting periods within those periods) beginning after December 15, 2016. Early adoption is not permitted. We are currently evaluating the impact on our consolidated financial statements of adopting this guidance.

 

C.Research and Development

 

We do not make, and do not expect to make, significant expenditures on research and development activities.

 

Intellectual Property

 

We rely on a combination of trademark, copyright and trade secret protection laws in the PRC and other jurisdictions, as well as confidentiality procedures and contractual provisions to protect our intellectual property and our brand. “500wan” is a registered trademark in the PRC owned by E-Sun Network. We have also registered domain names including “500wan.com,” “500wan.com.cn,” “500wan.cn,” “500wan.net.cn,” and “500.com.” We own 60 software copyright registrations in PRC through Guangtiandi Technology and E-Sun Sky Computer and E-Sun Sky Network as of the date of this annual report mostly for our client software. We have registered 43 trademarks relating to “500wan” and 42 trademarks relating to “500.com” with the PRC Trademark Office of the State Administration for Industry and Commerce, or the Trademark Office.

 

D.Trend Information

 

Other than as disclosed elsewhere in this annual report, we are not aware of any trends, uncertainties, demands, commitments or events for the year 2014 that are reasonably likely to have a material adverse effect on our net revenues, income, profitability, liquidity or capital resources, or that caused the disclosed financial information to be not necessarily indicative of future operating results or financial conditions.

 

98
 

 

E.Off Balance Sheet Arrangements

 

We do not engage in trading activities involving non-exchange traded contracts or interest rate swap transactions or foreign currency forward contracts. In the ordinary course of our business, we do not enter into transactions involving, or otherwise form relationships with, unconsolidated entities or financials partnerships that are established for the purpose of facilitating off-balance sheet arrangements or other contractually narrow or limited purposes.

 

F.Tabular Disclosure of Contractual Obligations

 

The following table sets forth our future minimum payments under non-cancelable operating leases of office rent with initial terms in excess of one year as of the indicated dates.

 

  As of
December 31, 2014
 
  (RMB)  (US$) 
  (in thousands) 
2015  3,443   555 
2016  1,376   222 
2017  1,376   222 
2018  1,376   222 
2019 and thereafter  1,376   222 
         
Total  8,947   1,443 

 

The following table sets forth our contractual obligations and sponsorship commitments as of December 31, 2014:

 

  As of
December 31, 2014
 
  (RMB)  (US$) 
  (in thousands) 
2015  3,400   548 

 

As of December 31, 2014, we did not have any long-term debt obligations or purchase obligations.

 

99
 

 

G.Safe Harbor

 

This annual report contains forward looking statements that relate to future events, including our future operating results and conditions, our prospects and our future financial performance and condition, all of which are largely based on our current expectations and projections. The forward looking statements are contained principally in the sections entitled “Item 3. Key Information—D. Risk Factors,” “Item 4. Information on the Company” and “Item 5. Operating and Financial Review and Prospects.” These statements are made under the “safe harbor” provisions of the U.S. Private Securities Litigation Reform Act of 1995. You can identify these forward looking statements by terminology such as “may,” “will,” “expect,” “anticipate,” “future,” “intend,” “plan,” “believe,” “estimate,” “is/are likely to” or other and similar expressions. We have based these forward looking statements largely on our current expectations and projections about future events and financial trends that we believe may affect our financial condition, results of operations, business strategy and financial needs. These forward looking statements include, among other things, statements relating to:

 

our goals and strategies;

 

our future business development, financial condition and results of operations;

 

the expected growth of the online lottery market in China;

 

our expectations regarding demand for and market acceptance of our services;

 

our expectations regarding the retention and strengthening of our relationships with provincial lottery administration centers;

 

our plans to enhance user experience, infrastructure and service offerings;

 

competition in our industry in China; and

 

relevant government policies and regulations relating to our industry.

 

The forward looking statements made in this annual report relate only to events or information as of the date on which the statements are made in this annual report. Except as required by law, we undertake no obligation to update or revise publicly any forward looking statements, whether as a result of new information, future events or otherwise, after the date on which the statements are made or to reflect the occurrence of unanticipated events. You should read this annual report completely and with the understanding that our actual future results may be materially different from what we expect.

 

100
 

    

ITEM 6.DIRECTORS, SENIOR MANAGEMENT AND EMPLOYEES

 

A.Directors and Senior Management

 

Directors and Executive Officers

 

The following table sets forth information regarding our directors and executive officers as of the date of this annual report.

 

Directors and Executive Officers

 Age Position/Title
Man San Law 45 Chairman and Chief Executive Officer
   
Qi Li 44 Director
   
Qian Sun 40 Director
   
Jun Niu 48 Independent Director
   
Honghui Deng 44 Independent Director
   
Zhe Wei 43 Independent Director
   
Catherine Qin Zhang 48 Independent Director
   
Yu Wei 44 Independent Director
     
Jeffrey Williams 62 Independent Director
   
Zhengming Pan 36 President
   
Min Yu 32 Chief Financial Officer
   
Lei Zheng 34 Chief Operating Officer
   
Zhaofu Tian 39 Chief Technology Officer

 

Mr. Man San Lawis our founder, chairman of our board of directors and chief executive officer. Mr. Law founded E-Sun Network Co., Ltd. in 1999 and has been a pioneer in the online lottery service industry having focused on this field since 2001. Mr. Law oversees the strategic direction of our company and has transformed our company from a small start-up to an established and leading online lottery service provider in China. From 1990 to 1999, Mr. Law served in various positions at Shenzhen Yangguang Co., Ltd. Mr. Law received a bachelor’s degree from Wuhan University in 1990, and an Executive Master of Business Administration degree from Cheung Kong Graduate School of Business in 2009.

 

Mr. Qi Li has served as a director of our company since January 2010. Before joining us, Mr. Li held many senior management positions, including chairman and CEO of Beijing Fragrance Forever Investment Co. Ltd. from 2006 to 2010, CEO and president of Shenzhen Changan New Media Co., Ltd. from 2004 to 2006, executive president at Yundianguangcai Investment Co. Ltd. from 2002 to 2004, and head of investment securities department in China Finance Institute from 1999 to 2002. Mr. Li has over 10 years of experience in the Internet service industry. Mr. Li received a bachelor’s degree in engineering from the Beijing University of Science & Technology in 1991, a master’s degree in engineering of Beijing University of Science and Technology in 1994, and a Ph.D. in economics from Renmin University of China in 1997.

 

101
 

  

Mr. Qian Sun has served as our director from October 21, 2013. Mr. Sun is a managing director of Sequoia Capital China, where he focuses on consumer and technology related investment. Prior to joining Sequoia Capital China in 2006, Mr. Sun worked at General Atlantic from 2003 to 2005, focusing on technology related growth investment in China. He also worked as a management consultant at Monitor Group in Hong Kong from 1997 to 1999. Mr. Sun received a BA degree in applied mathematics from Harvard College in 1997, an MBA from Harvard Business School and a J.D. from Harvard Law School in 2003.

 

Mr. Jun Niu has served as our independent director since May 2011. Mr. Niu has also served as the chairman of the board of directors of the Foshan XinJinSheng Electronic Co., Ltd since September 2004. Mr. Niu served as the general manager of the Foshan XinJinSheng Electronic Co., Ltd from September 2004 to October 2007. Mr. Niu was the chairman of the board of directors and the general manager of Shenzhen Zhichengwei Optical Disc Production Co., Ltd., a state owned enterprise, from August 2000 to July 2004. Mr. Niu held different positions in a number of PRC government authorities from July 1986 to August 2004. Mr. Niu received a bachelor’s degree in law from the NorthWest College of Politics and Law (now known as NorthWest University of Politics and Law) in July 1986, and a master’s degree in economics and administration from the Party School of Central Committee of the Communist Party of China in July 2002.

 

Mr. Honghui Denghas served as our independent director since May 2011. Mr. Deng has served as a fellow at the Innovation Creativity Capital Institute (IC2) of the University of Texas at Austin since 2010. He has taught as an EMBA/MBA professor at Peking University Guanghua School of Management since 2005. He has also taught as an assistant professor and associate professor at the School of Business of University of Nevada, Las Vegas since 2003. Mr. Deng was the founder and served as the chief executive officer of HHD Consulting Service LLC from 2003 to 2008. Mr. Deng has extensive consulting experiences for business firms on long-term strategy, finance and management. Mr. Deng received a bachelor’s degree in electronic engineering and business administration from the School of Electronic Engineering of Chongqing University in 1990 and 1994, and a Ph.D. degree in business administration from University of Texas at Austin in 2003.

 

Mr. Zhe Wei has served as our independent director from October 21, 2013. Mr. Wei is the founding partner and Chairman of Vision Knight Capital. Prior to that, Mr. Wei was the CEO of Alibaba.com Limited from 2006 to 2011. Mr. Wei worked in Kingfisher plc from 2000 to 2006, and was chief representative for Kingfisher’s Asia sourcing office, and also the CFO then CEO of B&Q China, a subsidiary of Kingfisher plc. Mr. Wei was also head of investment banking of Orient Securities Co. and then corporate finance manager at Coopers & Lybrand. Mr. Wei was also the vice president of China Chain Store & Franchise Association and is a Director of PCCW Limited. Mr. Wei holds a Bachelor’s degree in International Business Management from Shanghai International Studies University and is a graduate of the corporate finance program at the London Business School.

 

Ms. Catherine Qin Zhang has served as our independent director from November 21, 2013. Ms. Catherine Qin Zhang has served as AutoNavi Holdings Ltd.’s director, president, and chief operating officer since August 2013. Prior to that, Ms. Zhang had previously served as the AutoNavi Holdings Ltd.’s chief financial officer since 2006. Prior to joining AutoNavi Holdings Ltd., Ms. Zhang held management positions at the finance and business operation divisions of UTStarcom from April 2003 to July 2006. Ms. Zhang also has extensive experience in financial accounting, auditing and consulting from her time at Deloitte & Touche LLP, Sara Lee Corporation, Accrue Software Inc. and Sun Microsystems, Inc. from January 1994 to April 2003. Ms. Zhang is a certified public accountant in the states of California and Illinois. Ms. Zhang received a bachelor’s degree in English language and literature from Peking University and a post baccalaureate certificate in accountancy from Oregon State University.

 

102
 

 

Mr. Yu Wei has served as our independent director from November 21, 2013. Mr. Wei is the founder and director of Artix International Group Co., Ltd. Mr. Wei has served as vice president of China Railway Modern Logistics Technology Co., Ltd. since 2007 and vice president of . Mr. Wei of Guiyang Longyuan Realestate Co., Ltd. since 2011. Mr. Wei has served as director in Guangxi Dirun Mining Industry Investment Co., Ltd. and Beijing Happy Forever Investment Management Co., Ltd. in 2011 and 2012, and has served as vice president of Guangzhou China Railway Taibo Real Estate Co., Ltd. since 2013. Mr. Wei graduated from Beijing Jiaotong University, Institute of Economics and Logistics in 1990, and received an EMBA degree from Cheung Kong Graduate School of Business in 2009.

 

Mr. Jeffrey R. Williams has served as our independent director since November 22, 2014. Mr. Williams also serves as the president of the Shenzhen Development Bank, Mr. Williams was the first person of a non-PRC nationality to lead a Chinese bank since the founding of the PRC. Mr. Williams is an independent director at China Universal Asset Management, a Shanghai-based mutual fund company, and a director of Shanghai F-Road Commercial Services Co., a provider of mobile banking solutions to smaller banks across China. Mr. Williams is also a trustee of the China Medical Board. Mr. Williams had previously worked in Taiwan, Hong Kong and Shenzhen for Citibank and as the Taiwan general manager for American Express Company and Standard Chartered Bank. Mr. Williams formerly served as the chairman of the American Chamber of Commerce in Taipei and the chairman of Taipei American School. Mr. Williams graduated magna cum laude in East Asian Languages and Civilizations from Harvard College in 1978 and received his MBA from Harvard Business School in 1982.

 

Mr. Zhengming Pan has served as our President since September 1, 2014. Mr. Pan served as our chief financial officer from April 2011 to August 2014. Prior to joining us, Mr. Pan served as a vice president at Deutsche Bank AG, Hong Kong Branch from 2007 to April 2011 and an attorney at Simpson Thacher & Bartlett LLP from 2003 to 2007. Mr. Pan received a Master of Law degree and a Juris Doctor degree from Columbia University Law School in 2001 and 2003, respectively, a Master of Law degree from the University of Edinburgh in 2000 and a bachelor’s degree in law from Fudan University in 1999.

 

Mr. Min Yu has served as our chief financial officer since September 1, 2014. Prior to joining us, Mr. Yu served as a vice president at Deutsche Bank AG, Hong Kong Branch from 2010 to 2014. Prior to joining Deutsche Bank, Mr. Yu worked at Macquarie Capital Advisors in Shanghai and Hong Kong from 2007 to 2010. Mr. Yu received a Bachelor of Commerce degree, major in Finance and Accounting from the University of Melbourne in 2007.

 

Mr. Lei Zheng has served as our chief operating officer since 2009. Mr. Zheng has 10 years of experience in the information technology industry. From 2007 to 2009, Mr. Zheng worked at Shenzhen Youshou Digital Co., Ltd. From 2004 to 2007, Mr. Zheng worked at Tencent Inc. From 2001 to 2004, Mr. Zheng worked at Huawei Technologies Co., Ltd. Mr. Zheng received a bachelor’s degree from Wuhan University in 2001.

 

103
 

 

Mr. Zhaofu Tian has served as our chief technology officer since October 2012. Mr. Tian has over 10 years of experience in the information technology industry. From 2007 to 2009, Mr. Tian served as a director in Tencent Engineering. From 2001 to 2007, Mr. Tian worked in UTStarcom Shenzhen R&D Center. From 1997 to 1999, Mr. Tian worked in SONY Precise Devices (Huizhou) Co. LTD. Mr. Tian received a bachelor’s degree from Harbin Institute of Technology in 1997, a master degree from Harbin Institute of Technology in 2001, and a Master of Business Administration degree from Hong Kong University of Science and Technology in 2011.

 

B.Compensation

 

Compensation of Directors and Executive Officers

 

In 2014, the aggregate cash compensation to all of our directors and our executive officers was RMB5.7 million (US$0.9 million). For share-based compensation, see “Item 6B. Compensation—Share Incentive Plans.” We do not have any amount accrued in 2014 for pension, retirement or other similar benefits to our directors and our executive officers.

 

Share Incentive Plans

 

We have adopted our 2011 share incentive plan to attract and retain the best available personnel, provide additional incentives to our employees, directors and consultants, and promote the success of our business. The 2011 share incentive plan provides for the grant of options, restricted shares and other share-based awards, collectively referred to as “awards.” The board has authorized under the plan the issuance of up to 12% of our issued and outstanding ordinary shares from time to time, on an as-exercised and fully diluted basis, upon exercise of awards granted under our 2011 share incentive plan.

 

104
 

 

The following table summarizes the share options granted to our employees under the 2011 share incentive plan that were outstanding as of the date of this annual report:

 

Name Number of
Ordinary
Shares
Underlying
Options
 Exercise
Price(1)
(US$/Share)
 Vesting
Commencement
Date
 Date of Grant Date of Expiration
Man San Law 660,000 0.2 April 08, 2012 April 08, 2011 April 08, 2021
  1,400,000 0.4 October 22, 2014 October 22, 2013 October 22, 2023
  2,980,000 1 June 19, 2015 June 19, 2014 June 19, 2019
Qi Li 200,000 1 November 22, 2014 June 19, 2014 June 19, 2019
Zhengming Pan 600,000 0.4 April 22, 2014 October 22, 2013 October 22, 2023
  2,980,000 1 June 19, 2015 June 19, 2014 June 19, 2019
Lei Zheng 2,000,000 0.2 April 08, 2012 April 08, 2011 April 08, 2021
  2,000,000 1 June 19, 2015 June 19, 2014 June 19, 2019
Zhaofu Tian * 0.2 April 08, 2012 April 08, 2011 April 08, 2021
    0.4 October 22, 2014 October 22, 2013 October 22, 2023
    1 June 19, 2015 June 19, 2014 June 19, 2019
Min Yu * 1 June 19, 2015 June 19, 2014 June 19, 2019
Jeffrey Williams * 1 November 22, 2015 June 19, 2014 June 19, 2019
Jun Niu * 1 November 22, 2014 June 19, 2014 June 19, 2019
Honghui Deng * 1 November 22, 2014 June 19, 2014 June 19, 2019
Zhe Wei * 1 November 22, 2014 June 19, 2014 June 19, 2019
Catherine Qin Zhang * 1 November 22, 2014 June 19, 2014 June 19, 2019
Qian Sun * 1 November 22, 2014 June 19, 2014 June 19, 2019
Yu Wei * 1 November 22, 2014 June 19, 2014 June 19, 2019
Directors and officers as a group 2,720,000 0.2    
  2,080,000 0.4      
  14,240,000 1      
Other Individuals as a group 2,099,100 0.2      
  368,030 0.4      
  20,321,800 1      

 

 

*Options to purchase less than 1% of our issued and outstanding share capital from time to time on an as-exercised and fully diluted basis as of the date of this annual report.

(1)The exercise price of the options granted on April 8, 2011 was set by our board of directors at US$0.40 per share on the date of grant, and was adjusted to US$0.20 per share by our board of directors on June 8, 2012 as it believed the voluntary suspension would materially and adversely affect our revenues for 2012 and the fair value of our ordinary shares. The exercise price of options granted on June 19, 2014 was set by our board of directors at US$3.23 per share, which was equivalent to the market price of our publicly traded shares on the previous day, and was adjusted to US$1.00 per share by our board of directors on March 19, 2015 as it believed the suspension by provincial sport lottery administration centers to accept online lottery purchase orders would materially and adversely affect our revenues for 2015 and the fair value of our ordinary shares. All the other terms of the options remain unchanged.

  

105
 

 

The following paragraphs describe the principal terms of our Share Incentive Plan.

 

Plan Administration. Our compensation committee administers the 2011 share incentive plan. The committee or the full board of directors, as appropriate, will determine the participants to receive awards, the type and number of awards to be granted, and the terms and conditions of each award grant.

 

Option Agreements. Awards granted under our 2011 share incentive plan are evidenced by an option agreement that sets forth the terms, conditions and limitations for each grant, which may include the term of the award, the provisions applicable in the event that the grantee’s employment or service terminates, and our authority to unilaterally or bilaterally amend, modify, suspend, cancel or rescind the award.

 

Transfer Restrictions. The right of a grantee in an award granted under our 2011 share incentive plan may not be transferred in any manner by the grantee other than by will or the laws of succession and, with limited exceptions, may be exercised during the lifetime of the grantee only by the grantee.

 

Option Exercise. The term of options granted under the 2011 share incentive plan may not exceed 10 years from the date of grant. The consideration to be paid for our ordinary shares upon exercise of an option or purchase of ordinary shares underlying the option may include cash, check or other cash-equivalent, ordinary shares, consideration received by us in a cashless exercise, or any combination of the foregoing methods of payment.

 

Acceleration upon a Change of Control. If a change of control of our company occurs, (i) the compensation committee may determine that any outstanding unexercisable, unvested or lapsable awards shall automatically be deemed exercisable, vested and not subject to lapse immediately prior to the event triggering the change of control and (ii) the compensation committee may cancel such awards for fair value, provide for the issuance of substitute awards or provide that for a period of at least 15 days prior to the event triggering the change of control, such options shall be exercisable and that upon the occurrence of the change of control, such options shall terminate and be of no further force and effect.

 

Termination and Amendment. Unless terminated earlier, our share incentive plan will expire after 10 years. Our board of directors has the authority to amend or terminate our share incentive plan, subject to shareholder approval, to the extent necessary to comply with applicable laws. Shareholders’ approval is required for any amendment to the 2011 share incentive plan that (i) increases the number of ordinary shares available under the 2011 share incentive plan, or (ii) changes the maximum number of shares for which awards may be granted to any participant, or (iii) diminishes any of the rights of the participant under any award previously granted to such participant under the plan without such participant’s consent.

 

106
 

  

C.Board Practices

 

Committees of the Board of Directors

 

Board of Directors

 

We currently have 9 directors, including six independent directors, on our board of directors. Our board of directors consists of an audit committee, a compensation committee, a nominating and corporate governance committee and a strategy committee. Each committee’s members and functions are described below.

 

Audit Committee

 

Our audit committee consists of Catherine Qin Zhang, Jun Niu and Jeffrey Williams. Catherine Qin Zhang is the chairman of our audit committee. Catherine Qin Zhang satisfies the criteria of an audit committee financial expert as set forth under the applicable rules of the SEC. All three committee members satisfy the requirements for an “independent director” within the meaning of NYSE rules and will meet the criteria for independence set forth in Rule 10A-3 of the United States Securities Exchange Act of 1934, as amended, or the Exchange Act.

 

The audit committee oversees our accounting and financial reporting processes and the audits of our financial statements. Our audit committee is responsible for, among other things:

 

selecting the independent auditor;

 

pre-approving auditing and non-auditing services permitted to be performed by the independent auditor;

 

annually reviewing the independent auditor’s report describing the auditing firm’s internal quality control procedures, any material issues raised by the most recent internal quality control review, or peer review, of the independent auditors and all relationships between the independent auditor and our company;

 

setting clear hiring policies for employees and former employees of the independent auditors;

 

reviewing with the independent auditor any audit problems or difficulties and management’s response;

 

reviewing and approving all related party transactions on an ongoing basis;

 

reviewing and discussing the annual audited financial statements with management and the independent auditor;

 

reviewing and discussing with management and the independent auditors major issues regarding accounting principles and financial statement presentations;

 

reviewing reports prepared by management or the independent auditors relating to significant financial reporting issues and judgments;

 

discussing earnings press releases with management, as well as financial information and earnings guidance provided to analysts and rating agencies;

 

107
 

 

reviewing with management and the independent auditors the effect of regulatory and accounting initiatives, as well as off-balance sheet structures, on our financial statements;

 

discussing policies with respect to risk assessment and risk management with management, internal auditors and the independent auditor;

 

timely reviewing reports from the independent auditor regarding all critical accounting policies and practices to be used by our company, all alternative treatments of financial information within U.S. GAAP that have been discussed with management and all other material written communications between the independent auditor and management;

 

establishing procedures for the receipt, retention and treatment of complaints received from our employees regarding accounting, internal accounting controls or auditing matters and the confidential, anonymous submission by our employees of concerns regarding questionable accounting or auditing matters;

 

annually reviewing and reassessing the adequacy of our audit committee charter;

 

such other matters that are specifically delegated to our audit committee by our board of directors from time to time;

 

meeting separately, periodically, with management, internal auditors and the independent auditor; and

 

reporting regularly to the full board of directors.

 

Compensation Committee

 

Our compensation committee consists of Qi Li, Zhe Wei, and Honghui Deng. Qi Li is the chairman of our compensation committee. Zhe Wei and Honghui Deng satisfy the requirements for an “independent director” within the meaning of NYSE rules.

 

Our compensation committee is responsible for, among other things:

 

reviewing and evaluating and, if necessary, revising our compensation policy;

 

reviewing and evaluating the performance of our executive officers and determining the compensation of our executive officers;

 

reviewing and approving our executive officers’ employment agreements and severance arrangements, if any;

 

reviewing and evaluating the performance of our directors and recommending to our board the compensation for our directors;

 

108
 

 

reviewing all annual bonus, long-term incentive compensation, share option, employee pension and welfare benefit plans, setting performance targets of the executive officers under all annual bonus and long-term incentive compensation plans as appropriate, certifying that any and all performance targets of the executive officers have been met, and granting any awards under any performance-based annual bonus, long-term incentive compensation and equity compensation plans to the executive officers;

 

periodically reviewing our policies concerning perquisite benefits, change of control or “parachute” payments, if any;

 

reviewing and approving our executive officer and director indemnification and insurance matters; and

 

such other matters that are specifically delegated to the compensation committee by our board of directors from time to time.

 

Nominating and Corporate Governance Committee

 

Our nominating and corporate governance committee consists of Man San Law, Qian Sun and Yu Wei. Man San Law is the chairman of our nominating and corporate governance committee. Yu Wei satisfies the requirements for an “independent director” within the meaning of NYSE rules. Our nominating and corporate governance committee assists the board of directors in selecting individuals qualified to become our directors and executive officers and in determining the composition of the board and its committees. The nominating and corporate governance committee will be responsible for, among other things:

 

identifying qualified candidates as consistent with the criteria approved by our board of directors for director nominees and recommending such candidates to the board for selection for all directorships to be filled by the board or by the shareholders;

 

identifying qualified candidates as consistent with the criteria approved by our board of directors for executive officer nominees and recommending such candidates to our board of directors for selection;

 

conducting annual reviews of our board of directors’ independence, qualifications and experiences in light of the availability of potential board members; and

 

monitoring compliance with our code of business conduct and ethics, including reviewing the adequacy and effectiveness of our internal rules and procedures to ensure compliance with applicable laws and regulations.

 

109
 

  

Strategy Committee

 

Our strategic planning committee consists of Honghui Deng, Qi Li and Yu Wei. Our strategic planning committee assists the board of directors in designing the strategic plan of our business. Our strategic planning committee is responsible for, among other things:

 

reviewing and providing guidance to our management and the board of directors with respect to our strategy for strategic transactions;

 

reporting to our board of directors any strategic transactions being considered, or authorized and approved, by our management;

 

notifying our nominating and corporate governance committee of any conflict of interest or related party transaction that comes to its attention; and

 

exercising such additional powers and duties as may be reasonable, necessary or desirable, in the committee’s discretion, to fulfill its duties.

 

Terms of Directors and Executive Officers

 

We have 9 directors, six of whom are independent directors, on our board of directors. Any director on our board may be appointed or removed by way of an ordinary resolution of shareholders. Any vacancies on our board of directors or additions to the existing board of directors can be filled by the affirmative vote of a majority of the remaining directors, provided that any candidate for the vacancy or addition must be nominated by our nominating and corporate governance committee. Each of our directors holds office until he or she is removed by an ordinary resolution of shareholders or by a resolution of the board.

 

All of our executive officers are appointed by and serve at the discretion of our board of directors. Our executive officers are elected by and may be removed by a majority vote of our board of directors, provided that any candidate for an executive officer position must be nominated by our nominating and corporate governance committee.

 

Employment Agreements

 

We have entered into employment agreements with each of our executive officers. We may terminate an executive officer’s employment for cause, at any time, without notice or remuneration, for certain acts of the officer, including, but not limited to, a conviction or plea of guilty to a felony, willful misconduct to our detriment or a failure to perform agreed duties. We may also terminate an executive officer’s employment under certain conditions, including, but not limited to, incapacity or disability of the officer, by a one-month prior written notice or upon paying compensation of one-month salary to the officer. An executive officer may terminate his or her employment with us with or without cause, or by a one-month prior written notice.

 

110
 

 

D.Employees

 

Employees

 

Our ability to maintain a trained management team and other employees is critical to the success of our business. We had a total of 353, 361 and 372 employees as of December 31, 2012, 2013 and 2014, respectively. The table below sets forth the number of employees categorized by function as of December 31, 2014.

 

Function Number of employees 
Management and Administration  8 
Sales, Marketing and Website Operation  64 
Service and User Support  130 
Technology and Product Development  121 
Administrative Support  49 
     
Total  372 

 

The remuneration package of our employees includes salary, bonus, stock options and other cash benefits. In accordance with applicable regulations in China, we participate in a pension contribution plan, a medical insurance plan, an unemployment insurance plan, a personal injury insurance plan, a maternity insurance plan and a housing reserve fund for the benefit of all of our employees.

 

We have not experienced any material labor disputes or disputes with the labor department of the PRC government since our inception.

 

E.Share Ownership

 

The following table sets forth information as of the date of this annual report with respect to the beneficial ownership of our ordinary shares, by:

 

  each person known to us to own beneficially more than 5.0% of our ordinary shares; and

 

  each of our directors and executive officers.

 

Beneficial ownership is determined in accordance with the rules of the SEC and includes voting or investment power with respect to the securities. Except as indicated below, and subject to applicable laws, the persons named in the table have sole voting and investment power with respect to all ordinary shares shown as beneficially owned by them. Percentage of beneficial ownership for each of the persons listed below is determined by dividing (i) the number of ordinary shares beneficially owned by such person, including ordinary shares such person has the right to acquire within 60 days after the date of this annual report by (ii) the total number of ordinary shares outstanding plus the number of ordinary shares such person has the right to acquire within 60 days after the date of this annual report. The total number of ordinary shares outstanding as of the date of this annual report is 257,110,302 Class A ordinary shares and 95,672,999 Class B ordinary shares.

 

111
 

 

  Shares Beneficially
Owned
     Percentage
of Votes
Held
 
  Number  Percent  Percent 
Directors and Executive Officers:            
Man San Law(1)  56,830,524   

15.99

%  

44.83

%
Qi Li(2)  20,639,538   

5.85

%  

9.56

%
Zhengming Pan(3)  3,496,670   0.99%  2.07%
Lei Zheng  *   *   * 
Zhaofu Tian  *   *   * 
Min Yu  *   *   * 
Jeffrey Williams         
Jun Niu  *   *   * 
Honghui Deng  *   *   * 
Zhe Wei  *   *   * 
Catherine Qin Zhang  *   *   * 
Qian Sun  *   *   * 
Yu Wei  *   *   * 
             
Principal Shareholders:            
Delite Limited(4)  29,008,836   8.22%  23.90%
Brothers Union International Limited(5)  20,572,868   5.83%  9.55%
Smart Mega Holdings Limited(6)  25,265,018   7.16%  20.81%
Sequoia Capital 2010 CGF Holdco, Ltd.(7)  35,042,735   9.93%  2.89%

 

 

 The business address of our directors and executive officers is 500.com Building, Shenxianling Sports Center, Longgang District, Shenzhen, 518057, People’s Republic of China.
*Less than 1% of our outstanding ordinary shares.
(1)represents (i) 29,008,836 Class B ordinary shares owned by Delite Limited, a BVI company with the address of P.O. Box 3321, Road Town, Tortola, British Virgin Islands, which shares are held in irrevocable discretionary family trusts established by Mr. Law, (ii) 2,556,670 Class A ordinary shares issuable upon the exercise of options within 60 days of the date of this annual report granted to Mr. Law under our 2011 Share Incentive Plan, and (iii) 25,265,018 Class B ordinary shares owned by Smart Mega Holdings Limited, a BVI company with the address of P.O. Box 957, Offshore, which shares are held in irrevocable discretionary family trusts established by Ms. Ping Yuan, wife of Mr. Law. Mr. Law, by virtue of the relationship described above, may be deemed to beneficially own such 25,265,018 Class B ordinary shares.
(2)represents (i) 10,598,868 Class B ordinary shares owned by Brothers Union International Limited, a BVI company wholly and beneficially owned by Mr. Li, (ii) 66,670 Class A ordinary shares issuable upon the exercise of options within 60 days of the date of this annual report granted to Mr. Li under our 2014 Share Incentive Plan, and (iii) 997,400 ADSs which represents 9,974,000 Class A ordinary shares owned by Brothers Union International Limited.

  

112
 

 

(3)represents (i) 2,400,000 Class B ordinary shares owned by Ace Chance Global Limited, a BVI company wholly and beneficially owned by Mr. Pan, with the address of P.O. Box 957, Offshore Incorporations Center, Road Town, Tortola, British Virgin Islands. Mr. Pan, by virtue of his sole ownership of Ace Chance Global Limited, may be deemed to beneficially own such 2,400,000 Class B ordinary shares, and (ii) 1,096,670 Class A ordinary shares issuable upon the exercise of options within 60 days of the date of this annual report granted to Mr. Law under our 2011 Share Incentive Plan and 2014 Share Incentive Plan.
(4)represents 29,008,836 Class B ordinary shares owned by Delite Limited, a BVI company with the address of P.O. Box 3321, Road Town, Tortola, British Virgin Islands. Delite Limited is wholly owned by Jackpot International Ltd, a Cayman Islands company which is wholly owned by The Jackpot Trust, a revocable discretionary trust established by Mr. Law with Mr. Law as settlor and Mr. Law and his family members as beneficiaries, which include Ms. Ping Yuan, wife of Mr. Law, Ms. Yuhan Law, daughter of Mr. Law, Mr. Lin Law, father of Mr. Law, and Ms. Ruihua Hu, mother of Mr. Law. The 29,008,836 Class B ordinary shares are held by Credit Suisse Trust Limited as trustee of The Jackpot Trust.
(5)represents (i) 10,598,868 Class B ordinary shares, and (ii) 997,400 ADSs which represents 9,974,000 Class A ordinary shares owned by Brothers Union International Limited, a BVI company wholly and beneficially owned by our director, Qi Li. The address of Brothers Union International Limited is P.O. Box 957, Offshore Incorporations Centre, Road Town, Tortola, British Virgin Islands.
(6)represents 25,265,018 Class B ordinary shares owned by Smart Mega Holdings Limited, a BVI company with the address of P.O. Box 957, Offshore Incorporations Centre, Road Town, Tortola, British Virgin Islands. Smart Mega Holdings Limited is wholly owned by Vibrant Jade Ltd., a Cayman Islands company which is wholly owned by The Vibrant Jade Trust, a revocable discretionary trust established by Ms. Ping Yuan, wife of Mr. Law, with Ms. Yuan as settlor and Mr. Law and Ms. Yuhan Law, daughter of Ms. Ping Yuan, as beneficiaries. The 25,265,018 Class B ordinary shares are held by Credit Suisse Trust Limited as trustee of The Vibrant Jade Trust.
(7)represents (i) 5 Class B ordinary shares, and (ii) 3,504,273 Restricted ADSs which represents 35,042,730 Class A ordinary shares, owned by Sequoia Capital 2010 CGF Holdco, Ltd.. Sequoia Capital 2010 CGF Holdco, Ltd. is wholly owned by Sequoia Capital China Growth 2010 Fund, L.P., Sequoia Capital China Growth 2010 Partners Fund, L.P. and Sequoia Capital China Growth 2010 Principals Fund, L.P. (collectively “SCC 2010 Growth Funds”). The SCC 2010 Growth Funds’ general partner is SC China Growth 2010 Management, L.P. The general partner of SC China Growth 2010 Management, L.P. is SC China Holding Limited, a company incorporated in the Cayman Islands. SC China Holding Limited is wholly owned by SNP China Enterprises Limited, a company wholly owned by Mr. Neil Nanpeng Shen. Mr. Neil Nanpeng Shen has the power to direct Sequoia Capital 2010 CGF Holdco, Ltd. as to the voting and disposition of shares directly or indirectly held by Sequoia Capital 2010 CGF Holdco, Ltd. Mr. Shen disclaims beneficial ownership of the shares held by Sequoia Capital 2010 CGF Holdco, Ltd., except to the extent of his pecuniary interest therein. The registered address of Sequoia Capital 2010 CGF Holdco, Ltd. is Cricket Square, Hutchins Drive, PO box 2681, Grand Cayman, KY1-1111, Cayman Islands.

 

113
 

 

As of the date of this annual report, we are not aware of any of our shareholders being affiliated with a registered broker-dealer or being in the business of underwriting securities.

 

ITEM 7.MAJOR SHAREHOLDERS AND RELATED PARTY TRANSACTIONS

 

A.Major Shareholders

 

Please refer to “Item 6E. Share Ownership.”

 

B.Related Party Transactions

 

Non-Interest Bearing Borrowings from Related Parties

 

Historically, we extended loans to certain directors and entities controlled by certain directors, executive officers and a principal shareholder of our company. As of December 31, 2012, 2013 and 2014, the total outstanding balance due from these related parties was RMB188.2 million, nil and nil, respectively, which were due on demand, interest free and uncollateralized. Such loans were repaid in full as of November 22, 2013.

 

We made a due on demand, interest free and uncollateralized loan to Shenzhen Bozhi Consulting Co., Ltd., an entity controlled by our chief executive officer and chairman of our board of directors, Man San Law, the largest amount outstanding was RMB192.6 million (US$31.8 million) during the period from 2009 to 2013. Such loan was repaid in full as of November 22, 2013.

 

We made a due on demand, interest free and uncollateralized loan to Delite Limited, an entity controlled by our chief executive officer and chairman of our board of directors, Man San Law, with the largest amount outstanding of RMB976,000 (US$161,224) during the period from 2009 to 2013. Such loan was repaid in full as of November 22, 2013.

 

We receive a due on demand, interest free and uncollateralized loan from Mr. Man San Law with the largest aggregate balance of RMB1.1 million as of December 31, 2010. We repaid the loan in full in March 2011.

 

We received a due on demand, interest free and uncollateralized loan from Delite Limited with the largest aggregate balance of RMB8.4 (US$1.4 million) as of September 30, 2013. Such loan was repaid in full as of November 22, 2013.

 

We have settled all outstanding amounts of loans extended to and borrowed from related parties and we do not plan to enter into similar transactions with related parties in the future.

 

Reorganization and Private Placement

 

See “Item 4. Information on the Company—History and Development of the Company,” “Item 4. Information on the Company—Organizational Structure.”

 

114
 

 

 

Share Incentives

 

For a discussion of the share option plan we adopted in 2011, see “Item 6. Directors, Senior Management and Employees—Compensation of Directors and Executive Officers—Share Incentive Plans.”

 

C.Interests of Experts and Counsel

 

Not applicable.

 

ITEM 8.FINANCIAL INFORMATION

 

A.Consolidated Statements and Other Financial Information

 

We have appended consolidated financial statements filed as part of this annual report.

 

Legal and Administrative Proceedings

 

On February 27, 2015, a purported stockholder class action lawsuit consisting of purchasers of our ADSs during the period between November 22, 2013 and February 25, 2015, captioned Fragala v. 500.com Limited, et al., Case No. 15-CV-1463-MMM (E), was filed in the U.S. District Court for the Central District of California, or the Court, against us, certain of our executive officers, and the underwriters for our initial public offering, or collectively, the Defendants. The complaint alleges that the prospectus, registration statements, and other filings with the U.S. Securities and Exchange Commission from October 22, 2013 to February 23, 2015 contained materially false and misleading information in violation of the federal securities laws and seeks unspecified compensatory damages and other relief. On April 20, 2015, the Court ordered that (i) Defendants need not respond to the complaint until after a lead plaintiff and lead plaintiff’s counsel is approved, and lead plaintiff files an amended complaint; (ii) within seven days of the Court’s appointment of lead plaintiff and lead counsel, counsel for Defendants and counsel for lead plaintiff shall meet and confer regarding scheduling; and (iii) within five days of the meet and confer, the parties shall submit a stipulation for the Court’s approval with the parties’ proposed schedule for the filing of an amended complaint as well as the timing on the filing of a motion to dismiss or other response to the amended complaint, and scheduling for same. We believe that the class action lawsuit is without merit and intend to defend the lawsuit vigorously, however, there can be no assurance regarding the ultimate outcome of this lawsuit.

 

Dividend Policy

 

On December 6, 2012, we declared dividends of RMB90.0 million to our shareholders.

 

We currently intend to permanently reinvest all available funds and any future earnings to fund growth and expansion of our business and, therefore, we do not expect to pay any cash dividends on our ordinary shares, including those represented by ADSs, in the foreseeable future. We currently have no specific intention to issue share dividends in the future.

 

115
 

 

Any future determination to pay dividends will be made at the discretion of our board of directors and may be based on a number of factors, including our future operations and earnings, capital requirements and surplus, general financial condition, contractual restrictions and other factors that the board of directors may deem relevant. If we pay any dividends, we will pay our ADS holders to the same extent as holders of our ordinary shares, subject to the terms of the deposit agreement, including the fees and expenses payable thereunder. See “Description of American Depositary Shares” in our F-1 registration statement (File No. 333-191844), as amended, initially filed with the Commission on October 22, 2013. Cash dividends on our ordinary shares, if any, will be paid in U.S. dollars.

 

We are a holding company incorporated in the Cayman Islands. In order for us to distribute any dividends to our shareholders and ADS holders, we will rely on dividends distributed by our PRC subsidiary. Certain payments from our PRC subsidiary to us are subject to PRC taxes, such as withholding income tax. In addition, regulations in the PRC currently permit payment of dividends of a PRC company only out of accumulated distributable after-tax profits as determined in accordance with its articles of association and the accounting standards and regulations in China. Our PRC subsidiary is required to set aside at least 10% of its after-tax profit based on PRC accounting standards every year to a statutory reserve fund until the aggregate amount of such reserve fund reaches 50% of the registered capital of such subsidiary. Such statutory reserve fund is not distributable as loans, advances or cash dividends. The reserve fund can only be used for specific purposes and are not transferable to the company’s parent in the form of loans, advances or dividends. See “Item 3D. Risk Factors—We may rely principally on dividends and other distributions on equity paid by our PRC subsidiary to fund any cash and financing requirements we may have. Any limitation on the ability of our PRC subsidiary to pay dividends to us could have a material adverse effect on our ability to conduct our business.”

 

B.Significant Changes

 

We have not experienced any significant changes since the date of our audited consolidated financial statements included in this annual report.

 

ITEM 9.THE OFFER AND LISTING

 

A.Offering and Listing Details

 

Our ADSs, each representing ten of our Class A ordinary shares, have been listed on the New York Stock Exchange since November 22, 2013 under the symbol “WBAI”. The table below shows, for the periods indicated, the high and low market prices for our ADSs. The closing price for our ADSs on the New York Stock Exchange on April 24, 2015 was US$17.20 per ADS.

 

116
 

 

  Market Price Per ADS (US$) 
  High  Low 
Most Recent Full Financial Years        
January 1, 2013 through December 31, 2013  39.42   18.14 
January 1, 2014 through December 31, 2014  54.00   16.59 
         
Most Recent Fiscal Quarters        
October 1, 2013 through December 31, 2013  39.42   18.14 
January 1, 2014 through March 31, 2014  54.00   31.56 
April 1, 2014 through June 30, 2014  41.09   28.02 
July 1, 2014 through September 30, 2014  42.28   29.57 
October 1, 2014 through December 31, 2014  34.60   16.59 
January 1, 2015 through March 31, 2015  

20.29

   

7.31

 
         
Most Recent Six Months        
November 2014  30.99   20.70 
December 2014  22.12   16.59 
January 2015  20.29   14.53 
February 2015  19.98   9.20 
March 2015  14.50   7.31 

April 2015(through April 24, 2015)

  

18.50

   

10.32

 

 

As of the date of this annual report, a total of 25,711,030 ADSs representing 257,110,302 Class A ordinary shares were outstanding. Such ordinary shares were registered in the name of a nominee of Deutsche Bank Trust Company Americas, the depositary for the ADSs. We have no further information as to ordinary shares or ADSs held, or beneficially owned, by U.S. persons.

 

B.Plan of Distribution

 

Not applicable.

 

C.Markets

 

Our ADSs, each representing ten of our Class A ordinary shares, have been listed on the New York Stock Exchange since November 22, 2013 under the symbol “WBAI”.

 

D.Selling Shareholders

 

Not applicable.

 

E.Dilution

 

Not applicable.

 

F.Expenses of the Issue

 

Not applicable.

 

117
 

 

ITEM 10.ADDITIONAL INFORMATION

 

A.Share Capital

 

Not applicable.

 

B.Memorandum and Articles of Association

 

We incorporate by reference into this annual report the description of our second amended and restated memorandum of association contained in our F-1 registration statement (File No. 333-191844), as amended, initially filed with the Commission on October 22, 2013. Our shareholders adopted our second amended and restated memorandum and articles of association by unanimous resolutions upon the completion of our initial public offering on November 22, 2013.

 

C.Material Contracts

 

We have not entered into any material contracts other than in the ordinary course of business and other than those described in “Item 4. Information on the Company” or elsewhere in this annual report.

 

D.Exchange Controls

 

See “Item 4. B. Business Overview—Regulation of Our Industry.”

 

E.Taxation

 

Cayman Islands Taxation

 

The Cayman Islands currently levy no taxes on individuals or corporations based upon profits, income, gains or appreciation, and there is no taxation in the nature of inheritance tax or estate duty. No Cayman Islands stamp duty will be payable unless an instrument is executed in, brought to, or produced before a court of the Cayman Islands. The Cayman Islands are not parties to any double tax treaties. There are no exchange control regulations or currency restrictions in the Cayman Islands.

 

People’s Republic of China Taxation

 

The PRC Enterprise Income Tax Law, or the EIT Law, and the implementation regulations for the EIT Law issued by the PRC State Council, became effective as of January 1, 2008. The EIT law and its implementation regulations impose a single uniform income tax rate of 25% on all Chinese enterprises, including foreign-invested enterprises, and levies a withholding tax rate of 10% on dividends payable by Chinese subsidiaries to their non-PRC enterprise shareholders except with respect to any such non-PRC enterprise shareholder whose jurisdiction of incorporation has a tax treaty with China that provides for a different withholding agreement. The EIT Law provides that enterprises established outside of China whose “de facto management organizations” are located in China are considered “resident enterprises” and are generally subject to the uniform 25% enterprise income tax rate on their worldwide income. Under the implementation regulations for the EIT Law issued by the PRC State Council, a “de facto management organization” is defined as a body that has material and overall management and control over the manufacturing and business operations, personnel and human resources, finances and treasury and assets of an enterprise. On April 22, 2009, the State Administration of Taxation promulgated a circular which sets out criteria for determining whether “de facto management organizations” are located in China for overseas incorporated, domestically controlled enterprises. However, as this circular only applies to enterprises incorporated under the laws of foreign countries or regions that are controlled by PRC enterprises or groups of PRC enterprises, it remains unclear how the tax authorities will determine the location of “de facto management organizations” for overseas incorporated enterprises that are controlled by individual PRC residents like us and some of our subsidiaries. Therefore, although substantially all of our operational management is currently based in the PRC, it is unclear whether PRC tax authorities would require us to be treated as a PRC tax resident enterprise. We do not currently consider our company to be a PRC tax resident enterprise. However, if the Chinese tax authorities disagree with our assessment and determine that we are a PRC tax resident enterprise, we may be subject to a 25% enterprise income tax on our global income.

 

118
 

 

Under the EIT Law and implementation regulations issued by the State Council, a 10% PRC income tax is applicable to dividends payable to investors that are “non-resident enterprises,” which do not have an establishment or place of business in the PRC, or which have such establishment or place of business but the relevant income is not effectively connected with the establishment or place of business, to the extent such dividends have their sources within the PRC. Furthermore, a circular issued by the Ministry of Finance and the State Administration of Taxation on February 22, 2008 stipulates that accumulated undistributed earnings of foreign invested enterprises generated prior to January 1, 2008, if distributed to their foreign investors after 2008, are exempt from enterprise income tax. We are a holding company incorporated in the Cayman Islands, which indirectly holds, through Fine Brand Limited and 500wan HK Limited, our equity interests in our PRC subsidiary. Our business operations are principally conducted through our PRC subsidiary and our consolidated affiliated entities. Thus, dividends for earnings accumulated beginning on January 1, 2008 payable to us by our PRC subsidiary, if any, will be subject to the 10% income tax if we are considered a “non-resident enterprise” under the EIT Law. Under the EIT law, Notice of the State Administration of Taxation on Issuing the Table of Agreed Tax Rates on Dividends, or Notice 112, which was issued on January 29, 2008 and Mainland and Hong Kong Special Administrative Region Arrangement on Avoiding Double Taxation or Evasion of Taxation on Income, or the PRC-HK DTA, which became effective on December 8, 2006, dividends from our PRC subsidiary paid to us through our Hong Kong subsidiary may be subject to a 10% withholding tax or a 5% withholding tax if our Hong Kong subsidiary can be considered as a “beneficial owner” and entitled to treaty benefits under the PRC-HK DTA. Under the existing implementation rules of the EIT Law, it is unclear whether the PRC tax authority would treat us as a PRC tax resident enterprise. Accordingly dividends paid by us to our non-PRC tax resident enterprise ADS holders and ordinary shareholders may be deemed to be derived from sources within the PRC and, therefore, be subject to the 10% PRC enterprise income tax.

 

Similarly, gains realized on the transfer of our ADSs or ordinary shares by our non-PRC tax resident enterprise ADS holders and ordinary shareholders may also be subject to the 10% PRC enterprise income tax if we are considered a PRC tax resident enterprise and such gain is regarded as income derived from sources within the PRC.

 

119
 

 

United States Federal Income Taxation

 

The following discussion describes the material United States federal income tax consequences of the ownership of our ADSs and ordinary shares as of the date hereof. The discussion is applicable only to United States Holders (as defined below) who hold ADSs or ordinary shares as capital assets. As used herein, the term “United States Holder” means a beneficial owner of an ADS or ordinary share that is for United States federal income tax purposes:

 

an individual citizen or resident of the United States;

 

a corporation (or other entity treated as a corporation for United States federal income tax purposes) created or organized in or under the laws of the United States, any state thereof or the District of Columbia;

 

an estate the income of which is subject to United States federal income taxation regardless of its source; or

 

a trust if it (1) is subject to the primary supervision of a court within the United States and one or more United States persons have the authority to control all substantial decisions of the trust or (2) has a valid election in effect under applicable United States Treasury regulations to be treated as a United States person.

 

This discussion does not represent a detailed description of the United States federal income tax consequences applicable to you if you are subject to special treatment under the United States federal income tax laws, including if you are:

 

a dealer in securities or currencies;

 

a financial institution;

 

a regulated investment company;

 

a real estate investment trust;

 

an insurance company;

 

a tax-exempt organization;

 

a person holding our ADSs or ordinary shares as part of a hedging, integrated or conversion transaction, a constructive sale or a straddle;

 

a trader in securities that has elected the mark-to-market method of accounting for your securities;

 

a person liable for alternative minimum tax;

 

120
 

 

a person who owns or is deemed to own 10% or more of our voting stock;

 

a partnership or other pass-through entity for United States federal income tax purposes; or

 

a person whose “functional currency” is not the United States dollar.

 

The discussion below is based upon the provision of the Internal Revenue Code of 1986, as amended (the “Code”), and regulations, rulings and judicial decisions thereunder as of the date hereof, and such authorities may be replaced, revoked or modified so as to result in United States federal income tax consequences different from those discussed below. In addition, this discussion is based, in part, upon representations made by the depositary to us and assumes that the deposit agreement, and all other related agreements, will be performed in accordance with their terms.

 

If a partnership holds our ADSs or ordinary shares, the tax treatment of a partner will generally depend upon the status of the partner and the activities of the partnership. If you are a partner of a partnership holding our ADSs or ordinary shares, you are urged to consult your tax advisors.

 

This discussion does not contain a detailed description of all the United States federal income tax consequences to you in light of your particular circumstances and does not address the Medicare tax on net investment income, or, except as set forth below with respect to PRC tax considerations, the effects of any state, local or non-United States tax laws. If you are considering the purchase, ownership or disposition of our ADSs or ordinary shares, you are urged to consult your own tax advisors concerning the United States federal income tax consequences to you in light of your particular situation as well as any consequences arising under the laws of any other taxing jurisdiction.

 

The United States Treasury has expressed concerns that intermediaries in the chain of ownership between the holders of ADSs and the issuer of securities underlying the ADSs may be taking actions (including the pre-release of ADSs) that are inconsistent with the claiming of foreign tax credits by United States Holders of ADSs. Such actions would also be inconsistent with the claiming of the reduced rate of tax, described below, applicable to dividends received by non-corporate holders. Accordingly, the analysis of the creditability of PRC taxes and the availability of the reduced tax rate for dividends received by non-corporate holders, each described below, could be affected by actions taken by intermediaries in the chain of ownership between the holder of an ADS and our company.

 

ADSs

 

If you hold ADSs, for United States federal income tax purposes, you generally will be treated as the owner of the underlying ordinary shares that are represented by such ADSs. Accordingly, deposits or withdrawals of ordinary shares for ADSs will not be subject to United States federal income tax.

 

121
 

 

Taxation of Dividends

 

Subject to the discussion under “—Passive Foreign Investment Company” below, the gross amount of distributions on the ADSs or ordinary shares (including any amounts withheld to reflect PRC withholding taxes) will be taxable as dividends, to the extent paid out of our current or accumulated earnings and profits, as determined under United States federal income tax principles. Such income (including any withheld taxes) will be includable in your gross income as ordinary income on the day actually or constructively received by you, in the case of the ordinary shares, or by the depositary, in the case of ADSs. Such dividends will not be eligible for the dividends received deduction allowed to corporations under the Code.

 

With respect to non-corporate United States investors, dividends received from a qualified foreign corporation generally will be subject to reduced rates of taxation. A foreign corporation is treated as a qualified foreign corporation with respect to dividends received from that corporation on ordinary shares (or ADSs backed by such shares) that are readily tradable on an established securities market in the United States. United States Treasury Department guidance indicates that our ADSs, which are listed on the NYSE, are readily tradable on an established securities market in the United States. Thus, we believe that dividends we pay on our ADSs will meet the conditions required for the reduced tax rate. Since we do not expect that our ordinary shares will be listed on an established securities market, we do not believe that dividends that we pay on our ordinary shares that are not backed by ADSs currently meet the conditions required for these reduced tax rates. There can be no assurance that our ADSs will be considered readily tradable on an established securities market in later years. A qualified foreign corporation also includes a foreign corporation that is eligible for the benefits of certain income tax treaties with the United States. In the event that we are deemed to be a PRC resident enterprise under the EIT Law, we may be eligible for the benefits of the income tax treaty between the United States and the PRC, or the Treaty, and if we are eligible for such benefits, dividends we pay on our ordinary shares, regardless of whether such shares are represented by ADSs, would be eligible for the reduced rates of taxation. See “Taxation—People’s Republic of China Taxation.” Non-corporate United States Holders that do not meet a minimum holding period requirement during which they are not protected from the risk of loss or that elect to treat the dividend income as “investment income” pursuant to Section 163(d)(4) of the Code will not be eligible for the reduced rates of taxation regardless of our status as a qualified foreign corporation. In addition, the rate reduction will not apply to dividends if the recipient of a dividend is obligated to make related payments with respect to positions in substantially similar or related property. This disallowance applies even if the minimum holding period has been met. You are urged to consult your own tax advisors regarding the application of these rules given your particular circumstances.

 

Non-corporate United States Holders will not be eligible for reduced rates of taxation on any dividends received from us if we are a PFIC in the taxable year in which such dividends are paid or in the preceding taxable year. See “—Passive Foreign Investment Company” below.

 

In the event that we are deemed to be a PRC resident enterprise under the PRC tax law, you may be subject to PRC withholding taxes on dividends paid to you with respect to the ADSs or ordinary shares. See “Taxation—People’s Republic of China Taxation.” In that case, PRC withholding taxes on dividends will be treated as foreign taxes eligible, subject to applicable limitations, for credit against your United States federal income tax liability. For purposes of calculating the foreign tax credit, dividends paid on the ADSs or ordinary shares will be treated as foreign-source income and will generally constitute passive category income. However, if you have held the ADSs or ordinary shares for less than a specified minimum period during which you are not protected from risk of loss, or are obligated to make payments related to the dividends, you will not be allowed a foreign tax credit for any PRC withholding taxes imposed on dividends paid on the ADSs or ordinary shares. The rules governing the foreign tax credit are complex. You are urged to consult your tax advisor regarding the availability of the foreign tax credit under your particular circumstances.

 

122
 

 

To the extent that the amount of any distribution exceeds our current and accumulated earnings and profits for a taxable year, as determined under United States federal income tax principles, the distribution will first be treated as a tax-free return of capital, causing a reduction in the adjusted basis of your ADSs or ordinary shares (thereby increasing the amount of gain, or decreasing the amount of loss, to be recognized by you on a subsequent disposition of the ADSs or ordinary shares), and the balance in excess of adjusted basis will be taxed as capital gain recognized on a sale or exchange. However, we do not expect to determine earnings and profits in accordance with United States federal income tax principles. Therefore, you should expect that a distribution will generally be treated as a dividend (as discussed above).

 

Passive Foreign Investment Company

 

Based on our financial statements and the projected composition of our income and valuation of our assets, including goodwill, we believe we were not a PFIC for 2013, and we do not expect to become one in 2014 or the future, although there can be no assurance in this regard.

 

In general, we will be a PFIC for any taxable year in which:

 

at least 75% of our gross income is passive income, or

 

at least 50% of the value (determined based on a quarterly average) of our assets is attributable to assets that produce or are held for the production of passive income.

 

For this purpose, passive income generally includes dividends, interest, royalties and rents (other than royalties and rents derived in the active conduct of a trade or business and not derived from a related person). If we own at least 25% (by value) of the stock of another corporation, we will be treated, for purposes of the PFIC tests, as owning our proportionate share of the other corporation’s assets and receiving our proportionate share of the other corporation’s income. However, it is not entirely clear how the contractual arrangements between us and our affiliated consolidated entities will be treated for purposes of the PFIC rules. If it is determined that we do not own the stock of our consolidated affiliated entities for United States federal income tax purposes, we would likely be treated as a PFIC.

 

The determination of whether we are a PFIC is made annually. Accordingly, it is possible that we may become a PFIC in the current or any future taxable year due to changes in our asset or income composition. Because we have valued our goodwill based on the projected market value of our equity, a decrease in the price of our ADSs may result in our becoming a PFIC. If we are a PFIC for any taxable year during which you hold our ADSs or ordinary shares, you will be subject to special tax rules discussed below.

 

123
 

 

If we are a PFIC for any taxable year during which you hold our ADSs or ordinary shares, you will be subject to special tax rules with respect to any “excess distribution” received and any gain realized from a sale or other disposition, including a pledge, of ADSs or ordinary shares. Distributions received in a taxable year that are greater than 125% of the average annual distributions received during the shorter of the three preceding taxable years or your holding period for the ADSs or ordinary shares will be treated as excess distributions. Under these special tax rules:

 

the excess distribution or gain will be allocated ratably over your holding period for the ADSs or ordinary shares,

 

the amount allocated to the current taxable year, and any taxable year prior to the first taxable year in which we were a PFIC, will be treated as ordinary income, and

 

the amount allocated to each other year will be subject to tax at the highest tax rate in effect for that year and the interest charge generally applicable to underpayments of tax will be imposed on the resulting tax attributable to each such year.

 

In addition, non-corporate United States Holders will not be eligible for reduced rates of taxation on any dividends received from us if we are a PFIC in the taxable year in which such dividends are paid or in the preceding taxable year. You will generally be required to file Internal Revenue Service Form 8621 if you hold our ADSs or ordinary shares in any year in which we are classified as a PFIC.

 

If we are a PFIC for any taxable year during which you hold our ADSs or ordinary shares and any of our non-United States subsidiaries is also a PFIC, a United States Holder would be treated as owning a proportionate amount (by value) of the shares of the lower-tier PFIC for purposes of the application of these rules. You are urged to consult your tax advisors about the application of the PFIC rules to any of our subsidiaries.

 

In lieu of being subject to the excess distribution rules discussed above, you may make an election to include gain on the stock of a PFIC as ordinary income under a mark-to-market method, provided that such stock is regularly traded on a qualified exchange. Since our ADSs are listed on the NYSE, which constitutes a qualified exchange, under current law, the mark-to-market election will be available to holders of ADSs if the ADSs are “regularly traded” for purposes of the mark-to-market election (for which no assurance can be given). It should also be noted that only the ADSs and not the ordinary shares are listed on the NYSE. Consequently, if you are a holder of ordinary shares that are not represented by ADSs, you generally will not be eligible to make a mark-to-market election if we are or were to become a PFIC.

 

If you make an effective mark-to-market election, you will include in each year that we are a PFIC as ordinary income the excess of the fair market value of your ADSs at the end of the year over your adjusted tax basis in the ADSs. You will be entitled to deduct as an ordinary loss in each such year the excess of your adjusted tax basis in the ADSs over their fair market value at the end of the year, but only to the extent of the net amount previously included in income as a result of the mark-to-market election. If you make an effective mark-to-market election, any gain you recognize upon the sale or other disposition of your ADSs will be treated as ordinary income and any loss will be treated as ordinary loss, but only to the extent of the net amount previously included in income as a result of the mark-to-market election.

 

124
 

 

Your adjusted tax basis in the ADSs will be increased by the amount of any income inclusion and decreased by the amount of any deductions under the mark-to-market rules. If you make a mark-to-market election it will be effective for the taxable year for which the election is made and all subsequent taxable years unless the ADSs are no longer regularly traded on a qualified exchange or the Internal Revenue Service consents to the revocation of the election. You are urged to consult your tax advisor about the availability of the mark-to-market election, and whether making the election would be advisable in your particular circumstances.

 

A U.S. investor in a PFIC generally can mitigate the consequences of the rules described above by electing to treat the PFIC as a “qualified electing fund” under Section 1295 of the Code. However, this option is not available to you because we do not intend to comply with the requirements necessary to permit you to make this election.

 

You are urged to consult your tax advisors concerning the United States federal income tax consequences of holding ADSs or ordinary shares if we are considered a PFIC in any taxable year.

 

Taxation of Capital Gains

 

For United States federal income tax purposes, you will recognize taxable gain or loss on any sale or exchange of ADSs or ordinary shares in an amount equal to the difference between the amount realized for the ADSs or ordinary shares and your tax basis in the ADSs or ordinary shares. Subject to the discussion under “—Passive Foreign Investment Company” above, such gain or loss will generally be capital gain or loss. Capital gains of individuals derived with respect to capital assets held for more than one year are eligible for reduced rates of taxation. The deductibility of capital losses is subject to limitations. Any gain or loss recognized by you will generally be treated as United States source gain or loss. However, if we are treated as a PRC “resident enterprise” for PRC tax purposes and PRC tax were imposed on any gain, and if you are eligible for the benefits of the Treaty, you may elect to treat such gain as PRC source gain under the Treaty. If you are not eligible for the benefits of the Treaty or you fail to make the election to treat any gain as PRC source, then you generally would not be able to use the foreign tax credit arising from any PRC tax imposed on the disposition of our ADSs or ordinary shares unless such credit can be applied (subject to applicable limitations) against tax due on other income derived from foreign sources. You will be eligible for the benefits of the Treaty if, for purposes of the Treaty, you are a resident of the United States, and you meet other factual requirements specified in the Treaty. Because qualification for the benefits of the Treaty is a fact-intensive inquiry which depends upon the particular circumstances of each investor, you are specifically urged to consult your tax advisors regarding your eligibility for the benefits of the Treaty. You are also urged to consult your tax advisors regarding the tax consequences if any PRC tax is imposed on gain on a disposition of our ADSs or ordinary shares, including the availability of the foreign tax credit and the election to treat any gain as PRC source, under your particular circumstances.

 

125
 

 

Information Reporting and Backup Withholding

 

In general, information reporting will apply to dividends in respect of our ADSs or ordinary shares and the proceeds from the sale, exchange or redemption of our ADSs or ordinary shares that are paid to you within the United States (and in certain cases, outside the United States), unless you are an exempt recipient. A backup withholding tax generally would apply to such payments if you fail to provide a taxpayer identification number or certification of other exempt status or, in the case of dividend payments, if you fail to report in full dividend and interest income.

 

Any amounts withheld under the backup withholding rules will be allowed as a refund or a credit against your United States federal income tax liability provided the required information is furnished to the Internal Revenue Service in a timely manner.

 

Under the Hiring Incentives to Restore Employment Act of 2010, individuals that own “specified foreign financial assets” with an aggregate value in excess of US$50,000 are required to file an information report with respect to such assets with their tax returns. “Specified foreign financial assets” include any financial accounts maintained by foreign financial institutions, as well as any of the following, but only if they are not held in accounts maintained by financial institutions: (i) stocks and securities issued by non-U.S. persons; (ii) financial instruments and contracts held for investment that have non-U.S. issuers or counterparties; and (iii) interests in foreign entities. United States Holders that are individuals are urged to consult their tax advisors regarding the application of this legislation to their ownership of ADSs or ordinary shares.

 

F.Dividends and Paying Agents

 

Not applicable.

 

G.Statement by Experts

 

Not applicable.

 

H.Documents on Display

 

We have filed this annual report, including exhibits, with the SEC. As allowed by the SEC, in Item 19 of this annual report, we incorporate by reference certain information we filed with the SEC. This means that we can disclose important information to you by referring you to another document filed separately with the SEC. The information incorporated by reference is considered to be part of this annual report.

 

You may read and copy this annual report, including the exhibits incorporated by reference in this annual report, at the SEC’s Public Reference Room at 100 F Street, N.E., Washington, D.C. 20549 and at the SEC’s regional offices in New York, New York and Chicago, Illinois. You can also request copies of this annual report, including the exhibits incorporated by reference in this annual report, upon payment of a duplicating fee, by writing information on the operation of the SEC’s Public Reference Room.

 

126
 

 

The SEC also maintains a website at www.sec.gov that contains reports, proxy statements and other information regarding registrants that file electronically with the SEC. Our annual report and some of the other information submitted by us to the SEC may be accessed through this web site.

 

As a foreign private issuer, we are exempt from the rules under the Exchange Act prescribing the furnishing and content of quarterly reports and proxy statements, and officers, directors and principal shareholders are exempt from the reporting and short swing profit recovery provisions contained in Section 16 of the Exchange Act.

 

Our financial statements have been prepared in accordance with U.S. GAAP.

 

We will furnish our shareholders with annual reports, which will include a review of operations and annual audited consolidated financial statements prepared in conformity with U.S. GAAP.

 

I.Subsidiary Information

 

For a listing of our subsidiaries, see “Item 4C. Organizational Structure.”

 

ITEM 11.QUANTITATIVE AND QUALITATIVE DISCLOSURES ABOUT MARKET RISK

 

Foreign Exchange Risk

 

Substantially all of our revenues and expenses are denominated in RMB. We do not believe that we currently have any significant direct foreign exchange risk and have not used any derivative financial instruments to hedge our exposure to such risk. Although in general, our exposure to foreign exchange risks should be limited, the value of your investment in our ADSs will be affected by the exchange rate between the U.S. dollar and the RMB because the value of our business is effectively denominated in RMB, while the ADSs will be traded in U.S. dollars.

 

The value of the RMB against the U.S. dollar and other currencies may fluctuate and is affected by, among other things, changes in China’s political and economic conditions. The conversion of RMB into foreign currencies, including U.S. dollars, has been based on rates set by the People’s Bank of China. On July 21, 2005, the PRC government changed its decade-old policy of pegging the value of the RMB to the U.S. dollar. Under the revised policy, the RMB is permitted to fluctuate within a narrow and managed band against a basket of certain foreign currencies. This change in policy resulted in a more than 20% appreciation of the RMB against the U.S. dollar in the following three years. Since July 2008, however, the RMB has traded within a narrow range against the U.S. dollar. As a consequence, the RMB has fluctuated significantly since July 2008 against other freely traded currencies, in tandem with the U.S. dollar. On June 20, 2010, the People’s Bank of China announced that the PRC government would further reform the RMB exchange rate regime and increase the flexibility of the exchange rate. It is difficult to predict how this new policy may impact the RMB exchange rate. To the extent that we need to convert U.S. dollars we receive from our initial public offering into RMB for our operations, appreciation of the RMB against the U.S. dollar would have an adverse effect on the RMB amount we receive from the conversion. Conversely, if we decide to convert the RMB into U.S. dollars for the purpose of making payments for dividends on our ordinary shares or ADSs or for other business purposes, appreciation of the U.S. dollar against the RMB would have a negative effect on the U.S. dollar amounts available to us.

 

127
 

  

Interest Rate Risk

 

Our exposure to interest rate risk primarily relates to the interest income generated by excess cash, which is mostly held in interest-bearing bank accounts. We have not been exposed to, nor do we anticipate being exposed to, material risks due to changes in market interest rates. However, our future interest income may fall short of expectations due to changes in market interest rates.

 

Inflation

 

According to the National Bureau of Statistics of China, China’s overall national inflation rate, as represented by the general consumer price index, was approximately 2.6 % in 2012, 2.6% in 2013 and 2.0% in 2014. We have not in the past been materially affected by any such inflation, but we can provide no assurance that we will not be affected in the future.

 

ITEM 12.DESCRIPTION OF SECURITIES OTHER THAN EQUITY SECURITIES

 

A.Debt Securities

 

Not applicable

 

B.Warrants and Rights

 

Not applicable

 

C.Other Securities

 

Not applicable

 

D.American Depositary Shares

 

The depositary may charge each person to whom ADSs are issued, including, without limitation, issuances against deposits of shares, issuances in respect of share distributions, rights and other distributions, issuances pursuant to a stock dividend or stock split declared by us or issuances pursuant to a merger, exchange of securities or any other transaction or event affecting the ADSs or deposited securities, and each person surrendering ADSs for withdrawal of deposited securities or whose ADRs are cancelled or reduced for any other reason, US$5.00 for each 100 ADSs (or any portion thereof) issued, delivered, reduced, cancelled or surrendered, as the case may be. The depositary may sell (by public or private sale) sufficient securities and property received in respect of a share distribution, rights and/or other distribution prior to such deposit to pay such charge.

 

128
 

  

The following additional charges shall be incurred by the ADR holders, by any party depositing or withdrawing shares or by any party surrendering ADSs or to whom ADSs are issued (including, without limitation, issuance pursuant to a stock dividend or stock split declared by us or an exchange of stock regarding the ADRs or the deposited securities or a distribution of ADSs), whichever is applicable:

 

a fee of up to US$1.50 per ADR or ADRs for transfers of certificated or direct registration ADRs;

 

a fee of up to US$0.05 per ADS for any cash distribution made pursuant to the deposit agreement;

 

a fee of up to US$0.05 per ADS per calendar year (or portion thereof) for services performed by the depositary in administering the ADRs (which fee may be charged on a periodic basis during each calendar year and shall be assessed against holders of ADRs as of the record date or record dates set by the depositary during each calendar year and shall be payable in the manner described in the next succeeding provision);

 

reimbursement of such fees, charges and expenses as are incurred by the depositary and/or any of the depositary’s agents (including, without limitation, the custodian and expenses incurred on behalf of holders in connection with compliance with foreign exchange control regulations or any law or regulation relating to foreign investment) in connection with the servicing of the shares or other deposited securities, the delivery of deposited securities or otherwise in connection with the depositary’s or its custodian’s compliance with applicable law, rule or regulation (which charge shall be assessed on a proportionate basis against holders as of the record date or dates set by the depositary and shall be payable at the sole discretion of the depositary by billing such holders or by deducting such charge from one or more cash dividends or other cash distributions);

 

a fee for the distribution of securities (or the sale of securities in connection with a distribution), such fee being in an amount equal to the fee for the execution and delivery of ADSs which would have been charged as a result of the deposit of such securities (treating all such securities as if they were shares) but which securities or the net cash proceeds from the sale thereof are instead distributed by the depositary to those holders entitled thereto;

 

stock transfer or other taxes and other governmental charges;

 

cable, telex and facsimile transmission and delivery charges incurred at your request in connection with the deposit or delivery of shares;

 

transfer or registration fees for the registration of transfer of deposited securities on any applicable register in connection with the deposit or withdrawal of deposited securities; and

 

expenses of the depositary in connection with the conversion of foreign currency into U.S. dollars.

 

129
 

  

We will pay all other charges and expenses of the depositary and any agent of the depositary (except the custodian) pursuant to agreements from time to time between us and the depositary. The charges described above may be amended from time to time by agreement between us and the depositary.

 

Our depositary has agreed to reimburse us for certain expenses we incur that are related to establishment and maintenance of the ADR program, including investor relations expenses and exchange application and listing fees. Neither the depositary nor we can determine the exact amount to be made available to us because (i) the number of ADSs that will be issued and outstanding, (ii) the level of fees to be charged to holders of ADSs and (iii) our reimbursable expenses related to the ADR program are not known at this time. The depositary collects its fees for issuance and cancellation of ADSs directly from investors depositing shares or surrendering ADSs for the purpose of withdrawal or from intermediaries acting for them. The depositary collects fees for making distributions to investors by deducting those fees from the amounts distributed or by selling a portion of distributable property to pay the fees. The depositary may collect its annual fee for depositary services by deduction from cash distributions, or by directly billing investors, or by charging the book-entry system accounts of participants acting for them. The depositary may generally refuse to provide services to any holder until the fees and expenses owing by such holder for those services or otherwise are paid.

 

PART II

 

ITEM 13.DEFAULTS, DIVIDEND ARREARAGES AND DELINQUENCIES

 

None.

 

ITEM 14.MATERIAL MODIFICATIONS TO THE RIGHTS OF SECURITY HOLDERS AND USE OF PROCEEDS

 

Material Modifications to the Rights of Securities Holders

 

See “Item 10. Additional Information” for a description of the rights of securities holders, which remain unchanged.

 

Use of Proceeds

 

We completed our initial public offering of 66,539,000 Class A ordinary shares, in the form of ADSs, at a price of US$13.00 per ADS, in November 2013, after our ordinary shares and American Depositary Receipts were registered under the Securities Act. The aggregate price of the offering amount registered and sold was US$86.5 million, of which we received net proceeds of US$80.5 million. Deutsche Bank Securities Inc., Piper Jaffray & Co., and Oppenheimer & Co. Inc. were the underwriters for the initial public offering of our ADSs.

 

As of December 31, 2014, approximately RMB80.5 million (US$13.1 million) of the net proceeds from our public offerings has been used for capital expenditures. We are continuously examining opportunities to expand our business through merger and acquisitions, organic growth and strategic alliances with our business partners, and anticipate that the remaining amount of the net proceeds from our initial public offering may be used for such purposes.

 

130
 

 

ITEM 15.CONTROLS AND PROCEDURES

 

Evaluation of Disclosure Controls and Procedures

 

Our management, with the participation of our chief executive officer and chief financial officer, has performed an evaluation of the effectiveness of our disclosure and procedures (as defined in Rule 13a-15(e) under the Exchange Act) as of the end of the period covered by this report, as required by Rule 13a-15(b) under the Exchange Act.

 

Based upon the evaluation, our management has concluded that, as of December 31, 2014, our disclosure controls and procedures were effective in ensuring that the information required to be disclosed by us in the report that we file and furnish under the Exchange Act was recorded, processed, summarized and reported, within the time period specified in the SEC’s rules and forms, and that the information required to be disclosed by us in the report that we file or submit under the Exchange Act is accumulated and communicated to our management, including our chief executive officer and chief financial officer, to allow timely decisions regarding required disclosure.

 

Management’s Report on Internal Control over Financial Reporting

 

Our management is responsible for establishing and maintaining adequate internal control over financial reporting, as defined in Rule 13a-15(f) under the Exchange Act. Our management evaluated the effectiveness of our internal control over financial reporting, as required by Rule 13a-15(c) of the Exchange Act, based on criteria established in the framework in Internal Control-Integrated Framework issued by the Committee of Sponsoring Organizations of the Treadway Commission (2013 framework). Based on this evaluation, our management has concluded that our internal control over financial reporting was effective as of December 31, 2014.

 

Because of its inherent limitations, internal control over financial reporting may not prevent or detect misstatements. In addition, projections of any evaluation of effectiveness of our internal control over financial reporting to future periods are subject to the risk that controls may become inadequate because of changes in conditions, or that the degree of compliance with the policies and procedures may deteriorate.

 

Our independent registered public accounting firm, Ernst & Young Hua Ming LLP, has audited the effectiveness of our internal control over financial reporting as of December 31, 2014, as stated in its report, which appears on page F-2 of this annual report on Form 20-F.

 

Changes in Internal Control over Financial Reporting

 

There were no changes in our internal controls over financial reporting that occurred during the period covered by this annual report on Form 20-F that have materially affected, or are reasonably likely to materially affect, our internal control over financial reporting.

 

131
 

 

ITEM 16A.AUDIT COMMITTEE FINANCIAL EXPERT

 

Our Board of Directors has determined that Catherine Qin Zhang, the chairman of our audit committee, qualifies as an “audit committee financial expert” as defined in Item 16A of Form 20-F.

 

ITEM 16B.CODE OF ETHICS

 

Our board of directors has adopted a code of ethics that applies to our directors, officers, employees and agents, including certain provisions that specifically apply to our chief executive officer, chief financial officer, chief strategy officer, president, executive president, financial controller and any other persons who perform similar functions for us. We have filed our code of business conduct and ethics as an exhibit to our registration statement on Form F-1. We hereby undertake to provide to any person without charge, a copy of our code of business conduct and ethics within ten working days after we receive such person’s written request.

 

ITEM 16C.PRINCIPAL ACCOUNTANT FEES AND SERVICES

 

The following table sets forth the aggregate fees by categories specified below in connection with certain professional services rendered by Ernst & Young Hua Ming LLP (“Ernst & Young”), our independent registered public accounting firm.

 

  For the Year Ended 
  December 31, 
  2013  2014 
  RMB  RMB  US$ 
  (in thousands) 
Audit fees(1)  2,580   4,080   658 
Audit related fees(2)  4,100   2,600   419 
All other services(3)  -   30   5 

 

 

(1)Audit fees include the aggregate fees billed in each of the fiscal periods listed for professional services rendered by Ernst & Young for the audits of our annual consolidated financial statements. In 2014, the audit refers to financial audit and audit pursuant to Section 404 of the Sarbanes-Oxley Act of 2002.

(2)Audit-related fees include the aggregate fee billed in each of the fiscal year for interim review, agreed-upon procedures performed in relation to interim financial information, professional services associated with SEC filings.
(3)Fees for all other services include fees for U.S. GAAP training services rendered by Ernst & Young.

 

The policy of our audit committee is to pre approve all audit and non-audit services, such as audit-related, tax and other services provided by Ernst & Young.

 

ITEM 16D.EXEMPTIONS FROM THE LISTING STANDARDS FOR AUDIT COMMITTEES

 

Not applicable.

 

132
 

 

ITEM 16E.PURCHASES OF EQUITY SECURITIES BY THE ISSUER AND AFFILIATED PURCHASERS

 

In February 2015, our board of directors approved a share repurchase program, which provided authorization to purchase up to US$30 million worth of our outstanding ADSs.

 

ITEM 16F.CHANGE IN REGISTRANT’S CERTIFYING ACCOUNTANT

 

Not applicable.

 

ITEM 16G.CORPORATE GOVERNANCE

 

We have followed and intend to continue to follow the applicable corporate governance standards under the NYSE Corporate Governance Rules. We are not aware of any significant differences between our corporate governance practices and those followed by domestic companies under NYSE listing standards.

 

ITEM 16H.MINE SAFETY DISCLOSURE

 

Not applicable.

 

PART III

 

ITEM 17.FINANCIAL STATEMENTS

 

We have elected to provide financial statements pursuant to Item 18.

 

ITEM 18.FINANCIAL STATEMENTS

 

Our consolidated financial statements are included at the end of this annual report.

 

ITEM 19.EXHIBITS

 

1.1 Amended and Restated Memorandum and Articles of Association of the Registrant (incorporated by reference to Exhibit 3.2 from the F-1 registration statement (File No. 333-191844), as amended, initially filed with the Commission on October 22, 2013)
   
2.1 Specimen American Depositary Receipt of the Registrant (incorporated by reference to Exhibit 4.1 from the F-1 registration statement (File No. 333-191844), as amended, initially filed with the Commission on October 22, 2013)

 

133
 

 

2.2 Specimen Certificate for Ordinary Shares of the Registrant (incorporated by reference to Exhibit 4.2 from the F-1 registration statement (File No. 333-191844), as amended, initially filed with the Commission on October 22, 2013)
   
2.3 Deposit Agreement among the Registrant, the depositary and holder of the American Depositary Receipts Registrant (incorporated by reference to Exhibit 4.3 from the S-8 registration statement (File No. 333-193462), as amended, initially filed with the Commission on January 21, 2014)
   
4.1 Registrant’s 2011 Share Incentive Plan (incorporated by reference to Exhibit 10.1 from the F-1 registration statement (File No. 333-191844), as amended, initially filed with the Commission on October 22, 2013)
   
4.2 Form of Employment Agreement with the Registrant’s executive officers (incorporated by reference to Exhibit 10.2 from the F-1 registration statement (File No. 333-191844), as amended, initially filed with the Commission on October 22, 2013)
   
4.3 Form of Indemnification Agreement with the Registrant’s directors and executive officers, (incorporated by reference to Exhibit 10.3 from the F-1 registration statement (File No. 333-191844), as amended, initially filed with the Commission on October 22, 2013)
   
4.4 English translation of Exclusive Business Cooperation Agreement entered into by and between E-Sun Sky Computer and E-Sun Network as of June 1, 2011 (incorporated by reference to Exhibit 10.4 from the F-1 registration statement (File No. 333-191844), as amended, initially filed with the Commission on October 22, 2013)
   
4.5 English translation of Exclusive Option Agreement entered into by and among E-Sun Sky Computer, E-Sun Network and Fu Jiepin as of June 1, 2011 (incorporated by reference to Exhibit 10.5 from the F-1 registration statement (File No. 333-191844), as amended, initially filed with the Commission on October 22, 2013)
   
4.6 English translation of Equity Interest Pledge Agreement entered into by and among E-Sun Sky Computer, E-Sun Network and Fu Jiepin as of June 1, 2011 (incorporated by reference to Exhibit 10.6 from the F-1 registration statement (File No. 333-191844), as amended, initially filed with the Commission on October 22, 2013)
   
4.7 English translation of Exclusive Option Agreement entered into by and among E-Sun Sky Computer, E-Sun Network and Li He as of June 1, 2011 (incorporated by reference to Exhibit 10.8 from the F-1 registration statement (File No. 333-191844), as amended, initially filed with the Commission on October 22, 2013)
   
4.8 English translation of Equity Interest Pledge Agreement entered into by and among E-Sun Sky Computer, E-Sun Network and Li He as of June 1, 2011 (incorporated by reference to Exhibit 10.9 from the F-1 registration statement (File No. 333-191844), as amended, initially filed with the Commission on October 22, 2013)
   
4.9 English translation of Exclusive Option Agreement entered into by and among E-Sun Sky Computer, E-Sun Network and Li Xue as of June 1, 2011(incorporated by reference to Exhibit 10.11 from the F-1 registration statement (File No. 333-191844), as amended, initially filed with the Commission on October 22, 2013)

 

134
 

 

4.10 English translation of Equity Interest Pledge Agreement entered into by and among E-Sun Sky Computer, E-Sun Network and Li Xue as of June 1, 2011 (incorporated by reference to Exhibit 10.12 from the F-1 registration statement (File No. 333-191844), as amended, initially filed with the Commission on October 22, 2013)
   
4.11 English translation of Exclusive Option Agreement entered into by and among E-Sun Sky Computer, E-Sun Network and Yuan Ping as of June 1, 2011 (incorporated by reference to Exhibit 10.14 from the F-1 registration statement (File No. 333-191844), as amended, initially filed with the Commission on October 22, 2013)
   
4.12 English translation of Equity Interest Pledge Agreement entered into by and among E-Sun Sky Computer, E-Sun Network and Yuan Ping as of June 1, 2011 (incorporated by reference to Exhibit 10.15 from the F-1 registration statement (File No. 333-191844), as amended, initially filed with the Commission on October 22, 2013)
   
4.13 English translation of Exclusive Option Agreement entered into by and among E-Sun Sky Computer, E-Sun Network and Zou Bo as of May 2, 2013 (incorporated by reference to Exhibit 10.17 from the F-1 registration statement (File No. 333-191844), as amended, initially filed with the Commission on October 22, 2013)
   
4.14 English translation of Equity Interest Pledge Agreement entered into by and among E-Sun Sky Computer, E-Sun Network and Zou Bo as of May 2, 2013 (incorporated by reference to Exhibit 10.18 from the F-1 registration statement (File No. 333-191844), as amended, initially filed with the Commission on October 22, 2013)
   
4.15 English translation of Exclusive Option Agreement entered into by and among E-Sun Sky Computer, E-Sun Network and Zou Ying as of June 1, 2011 (incorporated by reference to Exhibit 10.20 from the F-1 registration statement (File No. 333-191844), as amended, initially filed with the Commission on October 22, 2013)
   
4.16 English translation of Equity Interest Pledge Agreement entered into by and among E-Sun Sky Computer, E-Sun Network and Zou Ying as of June 1, 2011 (incorporated by reference to Exhibit 10.21 from the F-1 registration statement (File No. 333-191844), as amended, initially filed with the Commission on October 22, 2013)
   
4.17 English translation of Exclusive Business Cooperation Agreement entered into by and between E-Sun Sky Computer and Guangtiandi Technology as of June 1, 2011 (incorporated by reference to Exhibit 10.23 from the F-1 registration statement (File No. 333-191844), as amended, initially filed with the Commission on October 22, 2013)
   
4.18 English translation of Exclusive Option Agreement entered into by and among E-Sun Sky Computer, Guangtiandi Technology and Wang Ying as of June 1, 2011 (incorporated by reference to Exhibit 10.24 from the F-1 registration statement (File No. 333-191844), as amended, initially filed with the Commission on October 22, 2013)

 

135
 

 

4.19 English translation of Equity Interest Pledge Agreement entered into by and among E-Sun Sky Computer, Guangtiandi Technology and Wang Ying as of June 1, 2011 (incorporated by reference to Exhibit 10.25 from the F-1 registration statement (File No. 333-191844), as amended, initially filed with the Commission on October 22, 2013)
   
4.20 English translation of Exclusive Option Agreement entered into by and among E-Sun Sky Computer, Guangtiandi Technology and Yuan Liangdong as of May 2, 2013 (incorporated by reference to Exhibit 10.27 from the F-1 registration statement (File No. 333-191844), as amended, initially filed with the Commission on October 22, 2013)
   
4.21 English translation of Equity Interest Pledge Agreement entered into by and among E-Sun Sky Computer, Guangtiandi Technology and Yuan Liangdong as of May 2, 2013 (incorporated by reference to Exhibit 10.28 from the F-1 registration statement (File No. 333-191844), as amended, initially filed with the Commission on October 22, 2013)
   
4.22 English translation of Exclusive Business Cooperation Agreement entered into by and between E-Sun Sky Computer and Youlanguang Technology as of June 1, 2011 (incorporated by reference to Exhibit 10.30 from the F-1 registration statement (File No. 333-191844), as amended, initially filed with the Commission on October 22, 2013)
   
4.23 English translation of Exclusive Option Agreement entered into by and among E-Sun Sky Computer, Youlanguang Technology and Li Jin as of June 1, 2011 (incorporated by reference to Exhibit 10.31 from the F-1 registration statement (File No. 333-191844), as amended, initially filed with the Commission on October 22, 2013)
   
4.24 English translation of Equity Interest Pledge Agreement entered into by and among E-Sun Sky Computer, Youlanguang Technology and Li Jin as of June 1, 2011 (incorporated by reference to Exhibit 10.32 from the F-1 registration statement (File No. 333-191844), as amended, initially filed with the Commission on October 22, 2013)
   
4.25 English translation of Exclusive Option Agreement entered into by and among E-Sun Sky Computer, Youlanguang Technology and Zhang Jing as of June 1, 2011 (incorporated by reference to Exhibit 10.34 from the F-1 registration statement (File No. 333-191844), as amended, initially filed with the Commission on October 22, 2013)
   
4.26 English translation of Equity Interest Pledge Agreement entered into by and among E-Sun Sky Computer, Youlanguang Technology and Zhang Jing as of June 1, 2011 (incorporated by reference to Exhibit 10.35 from the F-1 registration statement (File No. 333-191844), as amended, initially filed with the Commission on October 22, 2013)
   
4.27 English translation of Service Agreement with Jiangxi Sports Lottery Administration Center, dated January 1, 2011 (incorporated by reference to Exhibit 10.37 from the F-1 registration statement (File No. 333-191844), as amended, initially filed with the Commission on October 22, 2013)

 

136
 

 

4.28 English translation of Exclusive Business Cooperation Agreement entered into by E-Sun Sky Computer and E-Sun Sky Network (incorporated by reference to Exhibit 10.38 from the F-1 registration statement (File No. 333-191844), as amended, initially filed with the Commission on October 22, 2013)
   
4.29 Supplementary Agreement entered into by and among E-Sun Sky Computer, Wang Ying, Guangtiandi Technology and certain other parties thereto as of November 20, 2012 (incorporated by reference to Exhibit 10.39 from the F-1 registration statement (File No. 333-191844), as amended, initially filed with the Commission on October 22, 2013)
   
4.30 Supplementary Agreement entered into by and among E-Sun Sky Computer, Fu Jiepin, Li He, Li Xue, Yuan Ping, Zou Bo, Zou Ying, E-Sun Network and certain other parties thereto as of November 20, 2012 (incorporated by reference to Exhibit 10.40 from the F-1 registration statement (File No. 333-191844), as amended, initially filed with the Commission on October 22, 2013)
   
4.31 Supplementary Agreement entered into by and among E-Sun Sky Computer, Zhang Jing, Li Jin and Youlanguang Technology as of November 20, 2012 (incorporated by reference to Exhibit 10.41 from the F-1 registration statement (File No. 333-191844), as amended, initially filed with the Commission on October 22, 2013)
   
4.32 Confirmation Letter executed by Zou Bo as of May 2, 2013 (incorporated by reference to Exhibit 10.42 from the F-1 registration statement (File No. 333-191844), as amended, initially filed with the Commission on October 22, 2013)
   
4.33 Confirmation Letter executed by Yuan Liangdong as of May 2, 2013 (incorporated by reference to Exhibit 10.43 from the F-1 registration statement (File No. 333-191844), as amended, initially filed with the Commission on October 22, 2013)
   
4.34 English translation of Financial Support Agreement entered into by and among 500.com Limited, E-Sun Sky Computer (Shenzhen) Co., Ltd and Fu Jiepin as of December 28, 2013
   
4.35 English translation of Financial Support Agreement entered into by and among 500.com Limited, E-Sun Sky Computer (Shenzhen) Co., Ltd and Li He as of December 28, 2013
   
4.36 English translation of Financial Support Agreement entered into by and among 500.com Limited, E-Sun Sky Computer (Shenzhen) Co., Ltd and Li Xue as of December 28, 2013
   
4.37 English translation of Financial Support Agreement entered into by and among 500.com Limited, E-Sun Sky Computer (Shenzhen) Co., Ltd and Yuan Ping as of December 28, 2013
   
4.38 English translation of Financial Support Agreement entered into by and among 500.com Limited, E-Sun Sky Computer (Shenzhen) Co., Ltd and Zou Bo as of December 28, 2013

 

137
 

 

4.39 English translation of Financial Support Agreement entered into by and among 500.com Limited, E-Sun Sky Computer (Shenzhen) Co., Ltd and Zou Ying as of December 28, 2013
   
4.40 English translation of Financial Support Agreement entered into by and among 500.com Limited, E-Sun Sky Computer (Shenzhen) Co., Ltd and Wang Ying as of December 28, 2013
   
4.41 English translation of Financial Support Agreement entered into by and among 500.com Limited, E-Sun Sky Computer (Shenzhen) Co., Ltd and Yuan Liangdong as of December 28, 2013
   
4.42 English translation of Financial Support Agreement entered into by and among 500.com Limited, E-Sun Sky Computer (Shenzhen) Co., Ltd and Li Jin as of December 28, 2013
   
4.43 English translation of Financial Support Agreement entered into by and among 500.com Limited, E-Sun Sky Computer (Shenzhen) Co., Ltd and Zhang Jing as of December 28, 2013
   
4.44 English translation of Shareholder’s Voting Power Assignment Agreement entered into by and among 500.com Limited, Fu Jiepin and E-Sun Sky Computer (Shenzhen) Co., Ltd as of December 28, 2013
   
4.45 English translation of Shareholder’s Voting Power Assignment Agreement entered into by and among 500.com Limited, Li Xue and E-Sun Sky Computer (Shenzhen) Co., Ltd as of December 28, 2013
   
4.46 English translation of Shareholder’s Voting Power Assignment Agreement entered into by and among 500.com Limited, Li He and E-Sun Sky Computer (Shenzhen) Co., Ltd as of December 28, 2013
   
4.47 English translation of Shareholder’s Voting Power Assignment Agreement entered into by and among 500.com Limited, Yuan Ping and E-Sun Sky Computer (Shenzhen) Co., Ltd as of December 28, 2013
   
4.48 English translation of Shareholder’s Voting Power Assignment Agreement entered into by and among 500.com Limited, Zou Bo and E-Sun Sky Computer (Shenzhen) Co., Ltd as of December 28, 2013
   
4.49 English translation of Shareholder’s Voting Power Assignment Agreement entered into by and among 500.com Limited, Zou Ying and E-Sun Sky Computer (Shenzhen) Co., Ltd as of December 28, 2013
   
4.50 English translation of Shareholder’s Voting Power Assignment Agreement entered into by and among 500.com Limited, Wang Ying and E-Sun Sky Computer (Shenzhen) Co., Ltd as of December 28, 2013
   
4.51 English translation of Shareholder’s Voting Power Assignment Agreement entered into by and among 500.com Limited, Yuan Liangdong and E-Sun Sky Computer (Shenzhen) Co., Ltd as of December 28, 2013

 

138
 

 

4.52 English translation of Shareholder’s Voting Power Assignment Agreement entered into by and among 500.com Limited, Li Jin and E-Sun Sky Computer (Shenzhen) Co., Ltd as of December 28, 2013
   
4.53 English translation of Shareholder’s Voting Power Assignment Agreement entered into by and among 500.com Limited, Zhang Jing and E-Sun Sky Computer (Shenzhen) Co., Ltd as of December 28, 2013
   
8.1* List of Subsidiaries and Consolidated Affiliated Entities of the Registrant
   
11.1 Code of Business Conduct and Ethics of Registrant (incorporated by reference to Exhibit 99.1 from the F-1 registration statement (File No. 333-191844), as amended, initially filed with the Commission on October 22, 2013)
   
12.1* Chief Executive Officer Certification Pursuant to Section 302 of the Sarbanes-Oxley Act of 2002
   
12.2* Chief Financial Officer Certification Pursuant to Section 302 of the Sarbanes-Oxley Act of 2002
   
13.1* Chief Executive Officer Certification Pursuant to Section 906 of the Sarbanes-Oxley Act of 2002
   
   
13.2* Chief Financial Officer Certification Pursuant to Section 906 of the Sarbanes-Oxley Act of 2002
   
15.1* 

Consent of Ernst & Young

   
15.2 

Consent of Han Kun Law Offices

   
101.INS* XBRL Instance Document
   
101.SCH* XBRL Taxonomy Extension Scheme Document
   
101.CAL* XBRL Taxonomy Extension Calculation Linkbase Document
   
101.DEF* XBRL Taxonomy Extension Definition Linkbase Document
   
101.LAB* XBRL Taxonomy Extension Label Linkbase Document
   
101.PRE* XBRL Taxonomy Extension Presentation Linkbase Document
 
 
*Filed with this annual report

 

139
 

 

SIGNATURES

 

The registrant hereby certifies that it meets all of the requirements for filing its annual report on Form 20-F and that it has duly caused and authorized the undersigned to sign this annual report on its behalf.

 

500.COM LIMITED
  
By: 

/s/ Man San Law

  Name: Man San Law
  Title: Chairman and Chief Executive Officer

 

Date: April 27, 2015

 

140
 

 

 

REPORT OF CONSOLIDATED FINANCIAL STATEMENTS

 

500.COM LIMITED

 

31 December 2012, 2013 and 2014

 

 
 

 

500.COM LIMITED

 

CONTENTS

  

 Pages
  
REPORT OF INDEPENDENT REGISTERED PUBLIC ACCOUNTING FIRMF-1 - F-2
  
AUDITED CONSOLIDATED FINANCIAL STATEMENTS 
  
CONSOLIDATED BALANCE SHEETS AS OF DECEMBER 31, 2013 AND 2014F-3 - F-4
  
CONSOLIDATED STATEMENTS OF COMPREHENSIVE INCOME FOR THE YEARS ENDED DECEMBER 31, 2012, 2013 AND 2014F-5
  
CONSOLIDATED STATEMENTS OF CASH FLOWS FOR THE YEARS ENDED DECEMBER 31, 2012, 2013 AND 2014F-6 - F-7
  
CONSOLIDATED STATEMENTS OF CHANGES IN SHAREHOLDERS’ EQUITY (DEFICIT) FOR THE YEARS ENDED DECEMBER 31, 2012, 2013 AND 2014F-8
  
NOTES TO THE CONSOLIDATED FINANCIAL STATEMENTS FOR THE YEARS ENDED DECEMBER 31, 2012, 2013 AND 2014F-9 – F-60

 

 
 

 

REPORT OF INDEPENDENT REGISTERED PUBLIC ACCOUNTING FIRM

 

The Board of Directors and Shareholders of 500.com Limited

 

We have audited the accompanying consolidated balance sheets of 500.com Limited (the “Company”) as of December 31, 2014 and 2013, and the related consolidated statements of comprehensive income, changes in shareholders’ equity (deficit), and cash flows for each of the three years in the period ended December 31, 2014. These consolidated financial statements are the responsibility of the Company's management. Our responsibility is to express an opinion on these consolidated financial statements based on our audits.

 

We conducted our audits in accordance with the standards of the Public Company Accounting Oversight Board (United States). Those standards require that we plan and perform the audit to obtain reasonable assurance about whether the financial statements are free of material misstatement. An audit includes examining, on a test basis, evidence supporting the amounts and disclosures in the financial statements. An audit also includes assessing the accounting principles used and significant estimates made by management, as well as evaluating the overall financial statement presentation. We believe that our audits provide a reasonable basis for our opinion.

 

In our opinion, the consolidated financial statements referred to above present fairly, in all material respects, the consolidated financial position of 500.com Limited at December 31, 2014 and 2013, and the consolidated results of its operations and its cash flows for each of the three years in the period ended December 31, 2014, in conformity with U.S. generally accepted accounting principles.

 

We also have audited, in accordance with the standards of the Public Company Accounting Oversight Board (United States), 500.com Limited’s internal control over financial reporting as of December 31, 2014, based on criteria established in Internal Control-Integrated Framework issued by the Committee of Sponsoring Organizations of the Treadway Commission (2013 framework) and our report dated April 27, 2015 expressed an unqualified opinion thereon.

 

/s/ Ernst & Young Hua Ming LLP

Shenzhen, the People’s Republic of China

April 27, 2015

 

F-1
 

 

REPORT OF INDEPENDENT REGISTERED PUBLIC ACCOUNTING FIRM

 

The Board of Directors and Shareholders of 500.com Limited

 

We have audited 500.com Limited’s internal control over financial reporting as of December 31, 2014, based on criteria established in Internal Control—Integrated Framework issued by the Committee of Sponsoring Organizations of the Treadway Commission (2013 framework) (the COSO criteria). 500.com Limited’s management is responsible for maintaining effective internal control over financial reporting, and for its assessment of the effectiveness of internal control over financial reporting included in the accompanying Management’s Report on Internal Control over Financial Reporting. Our responsibility is to express an opinion on the company’s internal control over financial reporting based on our audit.

 

We conducted our audit in accordance with the standards of the Public Company Accounting Oversight Board (United States). Those standards require that we plan and perform the audit to obtain reasonable assurance about whether effective internal control over financial reporting was maintained in all material respects. Our audit included obtaining an understanding of internal control over financial reporting, assessing the risk that a material weakness exists, testing and evaluating the design and operating effectiveness of internal control based on the assessed risk, and performing such other procedures as we considered necessary in the circumstances. We believe that our audit provides a reasonable basis for our opinion.

 

A company’s internal control over financial reporting is a process designed to provide reasonable assurance regarding the reliability of financial reporting and the preparation of financial statements for external purposes in accordance with generally accepted accounting principles. A company’s internal control over financial reporting includes those policies and procedures that (1) pertain to the maintenance of records that, in reasonable detail, accurately and fairly reflect the transactions and dispositions of the assets of the company; (2) provide reasonable assurance that transactions are recorded as necessary to permit preparation of financial statements in accordance with generally accepted accounting principles, and that receipts and expenditures of the company are being made only in accordance with authorizations of management and directors of the company; and (3) provide reasonable assurance regarding prevention or timely detection of unauthorized acquisition, use, or disposition of the company’s assets that could have a material effect on the financial statements.

 

Because of its inherent limitations, internal control over financial reporting may not prevent or detect misstatements. Also, projections of any evaluation of effectiveness to future periods are subject to the risk that controls may become inadequate because of changes in conditions, or that the degree of compliance with the policies or procedures may deteriorate.

 

In our opinion, 500.com Limited maintained, in all material respects, effective internal control over financial reporting as of December 31, 2014, based on the COSO criteria.

 

We also have audited, in accordance with the standards of the Public Company Accounting Oversight Board (United States), the consolidated balance sheets of 500.com Limited as of December 31, 2014 and 2013, and the related consolidated statements of comprehensive income, changes in shareholders’ equity (deficit), and cash flows for each of the three years in the period ended December 31, 2014 of 500.com Limited and our report dated April 27, 2015 expressed an unqualified opinion thereon.

 

/s/ Ernst & Young Hua Ming LLP

Shenzhen, the People’s Republic of China

April 27, 2015

 

F-2
 

 

500.COM LIMITED

CONSOLIDATED BALANCE SHEETS

(Amounts in thousands of Renminbi (“RMB”) and U.S. dollars (“US$”), except for number of shares)

 

  Notes As of
December
31,2013
  As of
December
31,2014
  As of 
December
 31,2014
 
    RMB  RMB  US$ 
            
ASSETS              
Current assets:              
Cash and cash equivalents    544,318   485,556   78,257 
Restricted cash    71,662   12,669   2,042 
Time deposits    121,085   415,903   67,031 
Short-term investments 4  -   70,182   11,311 
Accounts receivable 5  62,522   74,445   11,998 
Prepayments and other current assets 6  94,273   157,887   25,447 
Deferred tax assets, current portion 12  16,016   39,761   6,408 
Total current assets    909,876   1,256,403   202,494 
               
Non-current assets:              
Property and equipment, net 7  36,213   41,075   6,620 
Intangible assets, net 8  3,377   3,354   541 
Deposits 6  5,939   10,071   1,623 
Long-term investments 4  -   6,652   1,072 
Deferred tax assets, non-current 12  157   343   55 
Other non-current assets    2,738   1,794   289 
Total non-current assets    48,424   63,289   10,200 
               
TOTAL ASSETS    958,300   1,319,692   212,694 
               
LIABILITIES AND SHAREHOLDERS’ EQUITY              
Current liabilities:              
Short-term loans (including short-term loans of the consolidated VIEs without recourse to 500.com Limited of RMB12,802 and Nil as of December 31, 2013 and 2014, respectively) 13  12,802   -   - 
Accrued payroll and welfare payable (including accrued payroll and welfare payable of the consolidated VIEs without recourse to 500.com Limited of RMB8,336 and RMB 24,828 (US$4,002) as of December 31, 2013 and 2014, respectively)    13,012   30,634   4,936 
Accrued expenses and other current liabilities (including accrued expenses and other current liabilities of the consolidated VIEs without recourse to 500.com Limited of RMB72,857 and RMB100,367 (US$16,176) as of December 31, 2013 and 2014, respectively) 9  88,246   117,992   19,016 
Income tax payable (including income tax payable of the consolidated VIEs without recourse to 500.com Limited of RMB1,863 and RMB4,680  (US$754) as of December 31, 2013 and 2014, respectively)    4,507   9,250   1,491 
Total current liabilities    118,567   157,876   25,443 

 

The accompanying notes are an integral part of the consolidated financial statements.

 

F-3
 

 

500.COM LIMITED

CONSOLIDATED BALANCE SHEETS (continued)

(Amounts in thousands of Renminbi (“RMB”) and U.S. dollars (“US$”), except for number of shares)

 

  Notes  As of
December
31,2013
  As of 
December 
31,2014
  As of
December
31,2014
 
     RMB  RMB  US$ 
             
Non-current liabilities:            
Long-term payables (including long-term payables of the consolidated VIEs without recourse to 500.com Limited of RMB29,328 and RMB 42,540 (US$6,856) as of December 31, 2013 and 2014, respectively)      30,313   44,194   7,123 
Total non-current liabilities      30,313   44,194   7,123 
                 
TOTAL LIABILITIES      148,880   202,070   32,566 
                 
Commitments and contingencies  17             
                 
Shareholders’ equity:                
Class A Ordinary shares, par value US$0.00005 per share, 700,000,000 shares authorized as of  December 31, 2013 and 2014; 66,539,000 and 254,844,582 shares issued and outstanding as of December 31, 2013 and 2014, respectively  19   20   85   14 
Class B Ordinary shares, par value US$0.00005 per share; 300,000,000 shares authorized as of December 31, 2013 and 2014; 262,197,451 and 96,634,529 shares issued and outstanding as of December 31, 2013 and 2014, respectively  19   94   36   6 
Additional paid-in capital  19   967,233   1,106,234   178,293 
Accumulated other comprehensive income      10,492   22,637   3,648 
Accumulated deficit  11   (168,419)  (11,370)  (1,833)
                 
Total shareholders’ equity      809,420   1,117,622   180,128 
                 
TOTAL LIABILITIES AND SHAREHOLDERS’ EQUITY      958,300   1,319,692   212,694 

 

The accompanying notes are an integral part of the consolidated financial statements.

 

F-4
 

 

500.COM LIMITED

CONSOLIDATED STATEMENTS OF COMPREHENSIVE INCOME

(Amounts in thousands of Renminbi (“RMB”) and U.S. dollars (“US$”), except for number of shares and per share (or ADS) data)

 

  Notes For the years ended December 31, 
    2012  2013  2014  2014 
    RMB  RMB  RMB  US$ 
               
Net Revenues    171,527   259,534   579,717   93,434 
Operating expenses:                  
Cost of services    (18,476)  (27,818)  (53,909)  (8,689)
Sales and marketing    (45,794)  (84,596)  (173,883)  (28,025)
General and administrative    (57,784)  (73,190)  (156,309)  (25,192)
Service development expenses    (26,571)  (28,686)  (59,398)  (9,573)
Write-off of deferred offering expenses    (6,404)  -   (3,241)  (522)
                   
Total operating expenses    (155,029)  (214,290)  (446,740)  (72,001)
Other operating income    4,193   14,560   17,414   2,807 
Government grant    2,242   2,792   3,643   587 
Other operating expenses    (1,821)  (2,678)  (4,527)  (730)
Operating profit    21,112   59,918   149,507   24,097 
Interest income    1,132   2,058   17,009   2,741 
Interest expense    -   (5,407)  (356)  (57)
Changes in fair value of the derivative component of the convertible note 10  -   (26,809)  -   - 
Changes in fair value of the structured deposit 4  -   -   (1,124)  (181)
Income before income tax    22,244   29,760   165,036   26,600 
Income tax benefit (expense) 12  (18,001)  76,294   (7,987)  (1,287)
Net income    4,243   106,054   157,049   25,313 
Other comprehensive income (loss), net of tax                  
Foreign currency translation gain (loss)    58   (5,496)  12,145   1,957 
Comprehensive income    4,301   100,558   169,194   27,270 
                   
Earnings per share for Class A and Class B ordinary shares outstanding: 18                
Basic    0.02   0.45   0.46   0.07 
Diluted    0.02   0.41   0.44   0.07 
Earnings per American Depositary Share (“ADS”) (1 ADS represents 10 Class A ordinary shares) 18                
Basic    -   4.45   4.62   0.74 
Diluted    -   4.08   4.39   0.71 
Weighted average number of Class A and Class B ordinary shares outstanding: 18                
Basic    229,374,777   238,342,685   339,782,819   339,782,819 
Diluted    233,678,481   259,729,367   357,848,704   357,848,704 

 

The accompanying notes are an integral part of the consolidated financial statements.

 

F-5
 

 

500.COM LIMITED

CONSOLIDATED STATEMENTS OF CASH FLOWS

(Amounts in thousands of Renminbi (“RMB”) and U.S. dollars (“US$”))

 

  For the years ended December 31, 
  2012  2013  2014  2014 
  RMB  RMB  RMB  US$ 
             
Cash flow from operating activities                
Net income  4,243   106,054   157,049   25,313 
Adjustments to reconcile net income to net cash provided in operating activities:                
Depreciation of property and equipment  5,167   7,847   8,653   1,395 
Amortization of intangible assets  353   659   1,634   263 
Deferred tax expense (benefit)  7,145   (97,133)  (23,931)  (3,857)
Share-based compensation  13,704   7,561   89,922   14,493 
Losses(gain) on disposal of property and equipment  904   518   (2)  - 
Write-off of deferred offering expenses  6,404   -   3,241   522 
Interest expense relating to convertible note  -   3,933   -   - 
Changes in fair value of the derivative component of the convertible note  -   26,809   -   - 
Changes in fair value of the structured deposit  -   -   1,124   181 
Reimbursement of American Depositary Receipt (“ADR”) program related expenses  -   -   (2,648)  (427)
Changes in operating assets and liabilities:                
Accounts receivable  12,545   (39,585)  (11,923)  (1,922)
Accounts receivable due from employees  5,788   225   -   - 
Prepayments and other current assets  25,662   (25,616)  (42,511)  (6,852)
Deposits  2,286   (476)  (4,132)  (666)
Accrued expenses and other current liabilities  511   22,876   37,831   6,097 
Accrued payroll and welfare payable  (1,849)  2,604   17,622   2,840 
Amount due to a related party  -   (8,520)  -   - 
Long-term payables  8,257   18,461   13,881   2,237 
Income tax payable  1,379   2,953   4,743   764 
Net cash generated from operating activities  92,499   29,170   250,553   40,381 
                 
Cash flows from investing activities                
Acquisition of property and equipment  (29,840)  (9,111)  (15,469)  (2,493)
Acquisition of intangible assets  (2,247)  (416)  (1,719)  (277)
Acquisition of other non-current assets  -   (2,738)  (24,114)  (3,886)
Restricted cash  (11,209)  (3,941)  2,481   400 
Short-term investments  4,000   -   (71,306)  (11,492)
Time deposits  -   (121,085)  (285,626)  (46,035)
Change in amounts due from related parties  (85,616)  188,242   -   - 
Proceeds from disposal of property and equipment  43   1,014   9   1 
Net cash generated from (used in) investing activities  (124,869)  51,965   (395,744)  (63,782)

 

The accompanying notes are an integral part of the consolidated financial statements.

 

F-6
 

 

500.COM LIMITED

CONSOLIDATED STATEMENTS OF CASH FLOWS (continued)

(Amounts in thousands of Renminbi (“RMB”) and U.S. dollars (“US$”))

 

  For the years ended December 31, 
  2012  2013  2014  2014 
  RMB  RMB  RMB  US$ 
             
Cash flows from financing activities                
Proceeds from short-term bank borrowings  -   201,290   1,000   161 
Repayment of short-term bank borrowings  -   (188,488)  (13,802)  (2,224)
Restricted cash  -   (56,512)  56,512   9,108 
Proceeds from the issuance of the convertible note  -   122,584   -   - 
Proceeds from the exercise of share options  -   3,263   48,788   7,863 
Proceeds from the private placement  -   91,994   -   - 
Proceeds from the issuance of ordinary shares  43,006   -   -   - 
Proceeds from the initial public offering (“IPO”), net of issuance costs  -   456,835   -   - 
Repurchase of ordinary shares  (39,460)  -   -   - 
Payment of dividends  -   (194,526)  -   - 
Reimbursement of ADR program related expenses  -   -   3,161   509 
Payment for public offering expenses  (3,551)  -   (10,737)  (1,730)
Net cash (used in) generated from financing activities  (5)  436,440   84,922   13,687 
Effect of exchange rate changes on cash and cash equivalents  -   (4,812)  1,507   243 
Net increase (decrease) in cash and cash equivalents  (32,375)  512,763   (58,762)  (9,471)
Cash and cash equivalents at beginning of the year  63,930   31,555   544,318   87,728 
Cash and cash equivalents at end of the year  31,555   544,318   485,556   78,257 
                 
Supplemental disclosures of cash flow information:                
Income tax paid  (1,920)  (2,363)  (15,836)  (2,552)
Interest paid  -   (694)  (356)  (57)
Interest received  1,132   1,750   10,568   1,703 
Non-cash movements :                
Payable to a related party from repurchase of ordinary shares  8,520   -   -   - 

 

The accompanying notes are an integral part of the consolidated financial statements.

 

F-7
 

 

500.COM LIMITED

CONSOLIDATED STATEMENTS OF CHANGES IN SHAREHOLDERS’ EQUITY (DEFICIT)

(Amounts in thousands of Renminbi (“RMB”) and U.S. dollars (“US$”) except for number of shares)

 

  Number of Class
A ordinary shares
  Number of Class
B ordinary shares
  Ordinary 
shares
  Additional paid-in
capital
  Accumulated other
comprehensive
income (loss)
  Accumulated
deficit
  Total shareholders’
equity (deficit)
 
        RMB  RMB  RMB  RMB  RMB 
                      
Balance as of December 31, 2011  -   230,768,220   84   247,051   15,930   (188,716)  74,349 
Net income for the year  -   -   -   -   -   4,243   4,243 
Other comprehensive income                            

Foreign currency translation gain

  -   -   -   -   58   -   58 
Repurchase and cancellation of ordinary shares  -   (19,250,000)  (5)  (47,975)  -   -   (47,980)
Issuance of ordinary shares  -   17,250,000   5   43,001   -   -   43,006 
Share-based compensation  -   -   -   13,704   -   -   13,704 
Dividend declared  -   -   -   -   -   (90,000)  (90,000)
                             
Balance as of December 31, 2012  -   228,768,220   84   255,781   15,988   (274,473)  (2,620)
Net income for the year  -   -   -   -   -   106,054   106,054 
Other comprehensive loss                            
Foreign currency translation (loss)  -   -   -   -   (5,496)  -   (5,496)
Issuance of ordinary shares from private placement  -   11,538,462   3   91,991   -   -   91,994 
Issuance of ordinary shares from exercise of share options  -   2,660,000   1   3,262   -   -   3,263 
Issuance of ordinary shares from conversion of convertible note  -   19,230,769   6   153,319   -   -   153,325 
Issuance of ordinary shares upon IPO  66,539,000   -   20   455,319   -   -   455,339 
Share-based compensation  -   -   -   7,561   -   -   7,561 
                             
Balance as of December 31, 2013  66,539,000   262,197,451   114   967,233   10,492   (168,419)  809,420 
                             
Net income for the year  -   -   -   -   -   157,049   157,049 
Other comprehensive income                            
Foreign currency translation gain  -   -   -   -   12,145   -   12,145 
Conversion of Class B to Class A ordinary shares  165,562,922   (165,562,922)  -   -   -   -   - 
Issuance of ordinary shares from exercise of share options  22,742,660   -   7   49,079   -   -   49,086 
Share-based compensation  -   -   -   89,922   -   -   89,922 
                             
Balance as of December 31, 2014  254,844,582   96,634,529   121   1,106,234   22,637   (11,370)  1,117,622 
Balance as of December 31, 2014, in US$          20   178,293   3,648   (1,833)  180,128 

   

The accompanying notes are an integral part of the consolidated financial statements.

 

F-8
 

  

500.COM LIMITED

NOTES TO THE CONSOLIDATED FINANCIAL STATEMENTS

(Amounts in thousands of Renminbi (“RMB”) and U.S. dollars (“US$”), except for number of shares and per share (or ADS) data)

 

1.ORGANIZATION

 

500.com Limited (the “Company”) was incorporated under the laws of the Cayman Islands on April 20, 2007 under the name Fine Success Limited, which was changed to 500wan.com on May 9, 2011 and further changed to the current name on October 9, 2013.

 

As of December 31, 2014, the Company has four wholly owned subsidiaries in British Virgin Islands, Hong Kong, the United States of America (‘”USA”) and the People’s Republic of China (“PRC”), respectively and also consolidates three variable interest entities and four subsidiaries of variable interest entities (collectively “VIEs”), details of which are as follows:

 

Entity Date of
establishment
 Place of
establishment
 Percentage
of
ownership
by the
Company
  Principal
activities
           
Subsidiaries          
Fine Brand Limited (“BVI”) February 9, 2011 British Virgin Islands  100% Investment Holding
500wan HK Limited (“500wan HK”) March 8, 2011 Hong Kong  100% Investment Holding
500.com USA Corporation (“500.com USA”) July 21, 2014 USA  100% Investment Holding
E-Sun Sky Computer (Shenzhen) Co., Ltd. (“E-Sun Sky Computer”) June 18, 2007 PRC  100% Software Service
           
VIEs          
Shenzhen E-Sun Network Co., Ltd. (“E-Sun Network”) December 7, 1999 PRC  -  Online Lottery Service
Shenzhen Youlanguang Science and Technology Co., Ltd. (“Youlanguang Technology”) December 16, 2008 PRC  -  Online Lottery Service
Shenzhen Guangtiandi Science and Technology Co., Ltd. (“Guangtiandi Technology”) December 16, 2008 PRC  -  Online Lottery Service
Shenzhen E-Sun Sky Network Technology Co., Ltd. (“E-Sun Sky Network”)* May 22, 2006 PRC  -  Online Lottery Service
Shenzhen Wubai Zhifu Co., Ltd. (“500Fu”)** April 23, 2014 PRC  -  Third party payment service
Lhasa Yicai Network Technology Co., Ltd. (“Lhasa Yicai”)** October 17, 2014 PRC  -  Online Lottery Service
Beijing Baifengrun Science and Technology Co., Ltd. (“Baifengrun Technology”)*** June 13, 2014 PRC  -  Development, operation of mobile phone games

 

* A subsidiary of E-Sun Network

** A subsidiary of E-Sun Sky Network

*** A subsidiary of Guangtiandi Technology

 

The Company, its subsidiaries and VIEs are hereinafter collectively referred to as the “Group”.

 

F-9
 

  

500.COM LIMITED

NOTES TO THE CONSOLIDATED FINANCIAL STATEMENTS

(Amounts in thousands of Renminbi (“RMB”) and U.S. dollars (“US$”), except for number of shares and per share (or ADS) data)

 

1.ORGANIZATION (continued)

 

The Group provides online lottery purchase services in the PRC. The Group’s principal geographic market is in the PRC. The Company does not conduct any substantive operations on its own but instead conducts its business operations through E-Sun Sky Computer and the VIEs.

 

PRC laws and regulations prohibit or restrict foreign ownership of Internet businesses. To comply with these foreign ownership restrictions, the Group operates its websites and provides online lottery purchase services in the PRC through the VIEs. Prior to December 28, 2013, the Company entered into exclusive business cooperation agreements, power of attorney, equity interest pledge agreements, exclusive option agreements, financial support agreements and supplementary agreements to the exclusive option agreements (previously named as exclusive technical consulting and service agreements, power of attorney, equity pledge agreements, equity interest disposal agreements, financial support agreements, business operation agreements and intellectual properties license agreements prior to June 1, 2011) (the “Contractual Arrangements”), with the VIEs through E-Sun Sky Computer, which obligates E-Sun Sky Computer to absorb a majority of the expected losses from the activities of the VIEs’ activities, and entitles E-Sun Sky Computer to receive a majority of residual returns from the VIEs. Through these aforementioned agreements, the Company maintains the ability to approve decisions made by the VIEs, and the ability to acquire the equity interests in the VIEs when permitted by the PRC laws via E-Sun Sky Computer.

 

As a result of the Contractual Arrangements, the Company consolidates the VIEs as required by Accounting Standards Codification (“ASC”) 810, “Consolidation”. Effective on January 1, 2010. The Company is required to continue to consolidate the VIEs under the new guidance in Accounting Standards Update (“ASU”) 2009-17 because the Company has been determined to 1) be the most closely associated with the VIEs and the subsidiary of E-Sun Network among the members of the related party group who share the power to direct the activities of the VIEs that most significantly impact their economic performance, and 2) has the obligation to absorb losses or the right to receive benefits of the VIEs that could potentially be significant to the VIEs.

 

On December 28, 2013, 500.com Limited agreed to provide unlimited financial support to the VIEs for their operations. In addition, pursuant to the power of attorney agreements entered into among 500.com Limited, E-Sun Sky Computer and the nominee shareholders of the VIEs, on December 28, 2013, the nominee shareholders of the VIEs assigned the rights to attend the VIEs’ shareholders' meetings and to vote on all of the matters in the VIEs that require shareholders' approval, which was entrusted to E-Sun Sky Computer to 500.com Limited. As a result of the assignment of power of attorney from E-Sun Sky Computer to 500.com Limited and the provision of unlimited financial support from 500.com Limited to the VIEs, 500.com Limited has been determined to be most closely associated with the VIEs within the group of related parties and replaced E-Sun Sky Computer as the primary beneficiary of the VIEs on December 28, 2013.

 

F-10
 

 

500.COM LIMITED

NOTES TO THE CONSOLIDATED FINANCIAL STATEMENTS

(Amounts in thousands of Renminbi (“RMB”) and U.S. dollars (“US$”), except for number of shares and per share (or ADS) data)

 

1.ORGANIZATION (continued)

 

The carrying amounts of the assets, liabilities, the results of operations and cash flows of the VIEs included in the Company’s consolidated balance sheets, statements of comprehensive income and statements of cash flows are as follows:

 

  As of
December 31, 2013
  As of
December 31, 2014
  As of
December 31, 2014
 
   RMB   RMB   US$ 
             
ASSETS            
Current assets:            
Cash and cash equivalents  27,831   330,690   53,298 
Restricted cash  15,090   12,667   2,042 
Short-term investments  -   70,182   11,311 
Accounts receivable  50,778   48,550   7,825 
Amounts due from intergroup companies  105,169   10,484   1,690 
Prepayments and other current assets  92,395   149,256   24,055 
Deferred tax assets, current portion  15,287   39,068   6,297 
             
Total current assets  306,550   660,897   106,518 
             
Non-current assets:            
Property and equipment, net  28,703   35,283   5,687 
Intangible assets, net  1,130   1,535   247 
Deposits  5,771   9,903   1,596 
Long-term investments  -   5,114   824 
Deferred tax assets, non-current  157   343   55 
Other non-current assets  2,738   1,794   289 
             
Total non-current assets  38,499   53,972   8,698 
             
TOTAL ASSETS  345,049   714,869   115,216 
             
LIABILITIES            
Current liabilities:            
Short-term loans  12,802   -   - 
Amounts due to intergroup companies  3,470   140,856   22,702 
Accrued payroll and welfare payable  8,336   24,828   4,002 
Accrued expenses and other current liabilities  72,857   100,367   16,176 
Income tax payable  1,863   4,680   754 
             
Total current liabilities  99,328   270,731   43,634 
             
Non-current liabilities:            
Long-term payables  29,328   42,540   6,856 
             
Total non-current liabilities  29,328   42,540   6,856 
             
TOTAL LIABILITIES  128,656   313,271   50,490 

 

F-11
 

 

500.COM LIMITED

NOTES TO THE CONSOLIDATED FINANCIAL STATEMENTS

(Amounts in thousands of Renminbi (“RMB”) and U.S. dollars (“US$”), except for number of shares and per share (or ADS) data)

 

1.ORGANIZATION (continued)

 

  For the years ended December 31, 
  2012  2013  2014  2014 
  RMB  RMB  RMB  US$ 
                 
Net revenues  113,566   182,255   447,898   72,188 
Net income  3,720   19,759   185,205   29,850 

 

  For the years ended December 31, 
  2012  2013  2014  2014 
   RMB   RMB   RMB   US$ 
Net cash generated from (used in) operating activities  (22,690)  (157,646)  422,702   68,127 
Net cash generated from (used in) investing activities  1,587   156,033   (107,041)  (17,252)
Net cash generated from (used in) financing activities  (966)  13,052   (12,802)  (2,063)

  

There was no pledge or collateralization of the VIEs’ assets. Creditors of the VIEs have no recourse to the general credit of the Company, which is the primary beneficiary of the VIEs. In addition, the Company has not provided any financial support to its VIEs as of December 31, 2014.

 

2.SUMMARY OF SIGNIFICANT ACCOUNTING POLICIES

 

Basis of presentation and use of estimates

 

The accompanying consolidated financial statements have been prepared in accordance with United States generally accepted accounting principles (“U.S. GAAP”).

 

The preparation of consolidated financial statements in conformity with U.S. GAAP requires management to make estimates and assumptions that affect the reported amounts of assets and liabilities, disclosures of contingent assets and liabilities at the balance sheet dates and the reported amounts of revenues and expenses during the reporting periods. Significant estimates and assumptions reflected in the Group’s consolidated financial statements include, but are not limited to, revenue recognition, allowance for doubtful accounts, useful lives of property and equipment, impairment of intangible assets, realization of deferred tax assets, uncertain income tax positions and share-based compensation. Actual results could materially differ from those estimates.

 

Changes in Presentation of Comparative Information

 

Certain comparative amounts have been reclassified to conform with the current year’s presentation.

 

F-12
 

 

500.COM LIMITED

NOTES TO THE CONSOLIDATED FINANCIAL STATEMENTS

(Amounts in thousands of Renminbi (“RMB”) and U.S. dollars (“US$”), except for number of shares and per share (or ADS) data)

 

2.SUMMARY OF SIGNIFICANT ACCOUNTING POLICIES (continued)

 

Principles of consolidation

 

The consolidated financial statements of the Group include the financial statements of the Company, its subsidiaries and VIEs in which it has a controlling financial interest. The results of the subsidiaries are consolidated from the date on which the Group obtained control and continue to be consolidated until the date that such control ceases. A controlling financial interest is typically determined when a company holds a majority of the voting equity interest in an entity. However, if the Company demonstrates its ability to control the VIEs through its rights to all the residual benefits of the VIEs and its obligation to fund losses of the VIEs then the entity is consolidated. All significant intercompany balances and transactions among the Company, its subsidiaries and VIEs have been eliminated on consolidation.

 

Convenience translation

 

Translations of amounts from RMB into US$ for the convenience of the reader were calculated at the noon buying rate of US$1.00 to RMB6.2046 on December 31, 2014 in the city of New York for cable transfers of RMB as certified for customs purposes by the Federal Reserve Bank of New York. No representation is made that the RMB amounts could have been, or could be, converted into US$ at such rate.

 

Foreign currency

 

The functional currency of the Company, BVI, 500wan HK and 500.com USA is the US$. E-Sun Sky Computer and VIEs determined their functional currencies to be the RMB, which is their respective local currencies based on the criteria of ASC 830, “Foreign Currency Matters”. The Company uses the monthly average exchange rate for the year and the exchange rate at the balance sheet date to translate the operating results and financial position, respectively. Translation differences are recorded in accumulated other comprehensive income, a component of shareholders’ equity. The Company uses the RMB as its reporting currency.

 

Transactions denominated in foreign currencies are remeasured into the functional currency at the exchange rates prevailing on the transaction dates. Financial assets and liabilities denominated in foreign currencies are remeasured into the functional currency at the exchange rates prevailing at the balance sheet date. Exchange gains and losses resulting from foreign currency transactions are included in the consolidated statements of comprehensive income.

 

Cash and cash equivalents

 

Cash and cash equivalents represent cash on hand and time deposits, which have original maturities of three months or less when purchased and which are unrestricted as to withdrawal and use. In addition, highly liquid investments which have original maturities of three months or less when purchased are classified as cash equivalents.

 

F-13
 

 

500.COM LIMITED

NOTES TO THE CONSOLIDATED FINANCIAL STATEMENTS

(Amounts in thousands of Renminbi (“RMB”) and U.S. dollars (“US$”), except for number of shares and per share (or ADS) data)

 

2.SUMMARY OF SIGNIFICANT ACCOUNTING POLICIES (continued)

 

Restricted cash

 

Restricted cash represents cash held by banks which (i) were granted by the government and designated only for the purchase of fixed assets for certain approved projects, (ii) were drawn from short-term loans and designated only for marketing activities, and (iii) were pledged to financial institutions as collateral for the Group’s bank loans.

 

Time deposits

 

Time deposits represent deposits in commercial banks with original maturities of greater than three months but less than a year. Interest income from time deposits is included in the consolidated statements of comprehensive income. During the years ended December 31, 2012, 2013 and 2014, the Group recorded interest income of RMB1,132, RMB2,058 and RMB17,009 (US$2,741) in the consolidated statements of comprehensive income respectively.

 

Accounts receivables and allowance for doubtful accounts

 

Accounts receivables are carried at original invoiced amount less an allowance for doubtful accounts when collection of the amount is no longer probable. In evaluating the collectability of receivable balances, the Group considers factors such as customer circumstances or age of the receivable. Accounts receivable are written off after all collection efforts have ceased. Collateral is not typically required, nor is interest charged on accounts receivable.

 

Accounts receivable due from employees

 

Under the current prize payout scheme of national and provincial lottery products, prizes can only be claimed by natural persons who present the winning lottery tickets at the time of collection. Accounts receivable due from employees represents cash from winning tickets deposited into certain employees’ personal bank accounts which will be transferred into the Group’s bank accounts prior to allocation to the winner’s accounts. The Group employs several measures to ensure that the employees’ personal bank accounts are under the Group’s control, for example, keeping a record of the account numbers, passwords, online login information and electronic banking keys of such personal accounts, and monitoring the account activities constantly.

 

F-14
 

 

500.COM LIMITED

NOTES TO THE CONSOLIDATED FINANCIAL STATEMENTS

(Amounts in thousands of Renminbi (“RMB”) and U.S. dollars (“US$”), except for number of shares and per share (or ADS) data)

 

2.SUMMARY OF SIGNIFICANT ACCOUNTING POLICIES (continued)

 

Property and equipment, net

 

Property and equipment are stated at cost and depreciated using the straight-line method over the estimated useful lives of the assets, as follows:

 

CategoryEstimated Useful LifeEstimated Residual 
    
Electronic and office equipment3-5 years5%
Motor vehicles10 years2-5%
Leasehold improvementsShorter of lease term or the estimated useful lives of the assets- 

 

 

Repair and maintenance costs are charged to expense as incurred, whereas the cost of renewals and betterment that extend the useful lives of property and equipment are capitalized as additions to the related assets. Retirements, sales and disposals of assets are recorded by removing the cost and accumulated depreciation from the asset and accumulated depreciation accounts with any resulting gain or loss reflected in the consolidated statements of comprehensive income.

 

Intangible assets

 

Intangible assets represent computer software, internet domain name and licensing agreement. These intangible assets are amortized on a straight line basis over their estimated useful lives of the respective assets, which are set out as follows:

 

Category Estimated Useful Life
   
Computer software 3-10 years
Internet domain name 10 years
Licensing agreement Agreement term

 

Impairment of long-lived assets

 

The Group evaluates its long-lived assets or asset group, including intangible assets, with finite lives for impairment whenever events or changes in circumstances (such as a significant adverse change to market conditions that will impact the future use of the assets) indicate that the carrying amount of a group of long-lived assets may not be fully recoverable. When these events occur, the Group evaluates the impairment by comparing the carrying amount of the assets to future undiscounted cash flows expected to result from the use of the assets and their eventual disposition. If the sum of the expected undiscounted cash flow is less than the carrying amount of the assets, the Group recognizes an impairment loss based on the excess of the carrying amount of the asset group over its fair value. No impairment charge for the long-lived assets was recognized for any of the years presented.

 

F-15
 

 

500.COM LIMITED

NOTES TO THE CONSOLIDATED FINANCIAL STATEMENTS

(Amounts in thousands of Renminbi (“RMB”) and U.S. dollars (“US$”), except for number of shares and per share (or ADS) data)

 

2.SUMMARY OF SIGNIFICANT ACCOUNTING POLICIES (continued)

 

Short-term investments

 

All highly liquid investments with original maturities of greater than three months, but less than 12 months, are classified as short-term investments in accordance with ASC 320-10 “Investments—Debt and Equity Securities”. In accordance with ASC 815 “Derivatives and Hedging”, the Group recognizes financial instruments or other contracts that have all the characteristics of a derivative on its balance sheet as either assets or liabilities, at fair value. Changes in the fair value of derivative financial instruments (“financial derivatives”) are either recognized periodically in earnings or in other comprehensive income depending on the use of the financial derivatives and whether it qualifies for hedge accounting. Changes in fair values of financial derivatives not qualified as hedges are reported in earnings. The estimated fair values of financial derivatives are determined at discrete points in time based on the relevant market information. These estimates are calculated with reference to the market rates using industry standard valuation techniques.

 

Long-term investments

 

The Group’s long-term investments consist of cost method investments. In accordance with ASC 325 “Investments-Other”, for investments in an investee over which the Group does not have significant influence and which do not have readily determinable fair value, the Group carries the investment at cost and only adjusts for other-than-temporary declines in fair value and distributions of earnings that exceed the Group’s share of earnings since its investment. Management regularly evaluates the impairment of the cost method investments based on performance and financial position of the investee as well as other evidence of market value. Such evaluation includes, but is not limited to, reviewing the investee’s cash position, recent financing, projected and historical financial performance, cash flow forecasts and financing needs. An impairment loss is recognized in earnings equal to the excess of the investment’s cost over its fair value at the balance sheet date of the reporting period for which the assessment is made. The fair value would then become the new cost basis of investment.

 

F-16
 

 

500.COM LIMITED

NOTES TO THE CONSOLIDATED FINANCIAL STATEMENTS

(Amounts in thousands of Renminbi (“RMB”) and U.S. dollars (“US$”), except for number of shares and per share (or ADS) data)

 

2.SUMMARY OF SIGNIFICANT ACCOUNTING POLICIES (continued)

 

Fair value measurements

 

Financial instruments include cash and cash equivalents, restricted cash, time deposits, accounts receivable, structured deposit (Note 4), and the derivative redemption feature (Note 10). As of December 31, 2013 and 2014, the carrying values of these financial instruments, other than the structured deposit, approximate their fair values due to their short-term maturities. The Group determined the fair value of the derivative redemption feature and the structured deposit with the assistance of an independent third party valuation firm.

 

The Group applies ASC 820, “Fair Value Measurements and Disclosures”. ASC 820 defines fair value, establishes a framework for measuring fair value and requires disclosures to be provided on fair value measurement.

 

ASC 820 establishes a three-tier fair value hierarchy, which prioritizes the inputs used in measuring fair value as follows:

 

Level 1—   Observable inputs that reflect quoted prices (unadjusted) for identical assets or liabilities in active markets.

Level 2—   Include other inputs that are directly or indirectly observable in the marketplace.

Level 3—   Unobservable inputs which are supported by little or no market activity.

 

ASC 820 describes three main approaches to measuring the fair value of assets and liabilities: (1) market approach; (2) income approach, and (3) cost approach. The market approach uses prices and other relevant information generated from market transactions involving identical or comparable assets or liabilities. The income approach uses valuation techniques to convert future amounts to a single present value amount. The measurement is based on the value indicated by current market expectations about those future amounts. The cost approach is based on the amount that would currently be required to replace an asset.

 

Revenue recognition

 

The Group’s revenues are derived principally from online lottery purchase services. Revenue is recognized in accordance with ASC 605, “Revenue Recognition”, when all of the following four criteria are met: (i) persuasive evidence of an arrangement exists; (ii) the service has been rendered; (iii) the fees are fixed or determinable; and (iv) collectability is reasonably assured.

 

F-17
 

 

500.COM LIMITED

NOTES TO THE CONSOLIDATED FINANCIAL STATEMENTS

(Amounts in thousands of Renminbi (“RMB”) and U.S. dollars (“US$”), except for number of shares and per share (or ADS) data)

 

2.SUMMARY OF SIGNIFICANT ACCOUNTING POLICIES (continued)

 

Online lottery purchase services

 

The Group earns service income for online lottery purchase services and revenues are generated from processing lottery purchase orders from end users (“Service Fee”). The Group receives purchase orders from end users through its online platforms, which include website and mobile applications, and processes the orders with the lottery administration centers. Service Fee is received from the lottery administration centers based on the pre-determined service fee rate and the total amount of the processed orders. Pursuant to ASC 605-45, “Principal Agent Considerations”, the Group records Service Fee on a net basis because the Group is not the primary obligor in the arrangement, but acts as an agent in providing such purchase services.

 

Contingent service fee

 

The Group is entitled to receive additional Service Fee from lottery administration centers when the total amounts of purchase orders reach an agreed threshold (“Contingent Service Fee”). As the Group is the agent in providing lottery purchase services, any Contingent Service Fee received is recorded as net revenue when the agreed thresholds are reached. Once the Group reaches the agreed thresholds, the Contingent Service Fee is then fixed and not subject to any adjustments.

 

The Super VIP incentive

 

Certain qualified end users (“Super VIP”) are entitled to receive incentives from the Group based on actual purchase amount of each transaction. As the Group does not receive an additional service or benefit from the Super VIP other than service fee earned from lottery administration centers by the Group from the transaction, the incentives are recognized as a reduction of revenue at each year end in accordance with ASC 605-50, “Customer Payments and Incentives”.

 

Lottery pool purchase service

 

Lottery pools involve individual end users purchasing a share in a pooled lottery outcome or group of outcomes with other end users. Through the lottery pool purchase service, an end user, an initiator, starts a lottery pool by specifying a range of parameters, such as the lottery portfolio, total purchase amount and payout ratio.

 

The initiator is required to commit a minimum initial purchase amount when they initiate a pool, usually a certain percentage of the total purchase amount. Other end users then join the pool by agreeing to the parameters set by the initiator and committing on the purchase amount. When the total purchase amount as specified by the initiator is reached, the pooled lottery purchase order will be delivered in the manner specified by the initiator. When the actual purchase amount does not reach the total purchase amount as specified by the initiator but reaches a certain percentage of total purchase amount before the lottery pool purchase deadline, the Group contributes the remaining outstanding purchase amount (i.e., residual amount of lottery pool) in order to complete the lottery pool transaction. If the tickets win prizes from the lottery, the Group distributes the cash prizes to the end users based on the predetermined payout ratio, and the residual amount after distribution is retained by the Group.

 

F-18
 

 

500.COM LIMITED

NOTES TO THE CONSOLIDATED FINANCIAL STATEMENTS (continued)

(Amounts in thousands of Renminbi (“RMB”) and United States dollars (“US$”), except for number of shares and per share (or ADS) data)

 

2.SUMMARY OF SIGNIFICANT ACCOUNTING POLICIES (continued)

 

Lottery pool purchase service (continued)

 

Since the Group contributes the residual amount of lottery pool in order to earn Service Fee from the purchase made by the lottery pool and does not provide any service to the lottery administration centers, the residual amount of lottery pool contributed by the Group paid to the lottery administration centers is recognized as a reduction of revenue. The residual amount of the lottery pool retained by the Group after distribution of the prizes are presented as “other operating income”, and recognized upon the announcement of lottery results, as the Group’s principal activity is to provide lottery purchase services to end users.

 

Cost of services

 

Cost of services comprises employee costs, business tax and surcharges and other direct costs incurred in providing the purchase services. These costs are expensed as incurred.

 

Business tax and surcharges

Business tax and surcharges for the years ended December 31, 2012, 2013 and 2014 of RMB5,485, RMB7,526 and RMB8,198 (US$1,321) respectively, were recorded in cost of services in the consolidated statements of comprehensive income. The Group’s online lottery purchase services are subject to business taxes, surcharges and cultural development fees totaling approximately 1.12%-2.97% of revenues before deduction for incentives to certain registered users and residual amount payment to complete the lottery pool purchase.

 

Sales and marketing expenses

 

Commission to certain internet companies

The Group is responsible to pay certain internet companies a predetermined fixed percentage of the total purchase or deposit amount only if 1) public users enter the Group’s website by redirection through these internet companies’ website, and/or 2) public users have successfully purchased any lottery tickets or deposited certain amounts of cash into their accounts in the Group’s website. The Group is responsible for providing online lottery purchase services when such public users enter the Group’s website to purchase lottery tickets. Neither online lottery purchase services have been provided by these internet companies, nor have separate lottery service agreements been entered into between internet companies and the public users. Since these internet companies are providing similar services as those services that have been provided by the Group’s internal sales personnel/agent, any relevant costs to be paid by the Group is treated as sales and marketing expenses.

 

Advertising expenditure

Advertising costs are expensed as incurred and are included in “sales and marketing expenses” in the consolidated statements of comprehensive income. Advertising expenses were approximately RMB12,143, RMB30,759 and RMB34,489 (US$5,559) for years ended December 31, 2012, 2013 and 2014, respectively.

 

F-19
 

 

500.COM LIMITED

NOTES TO THE CONSOLIDATED FINANCIAL STATEMENTS (continued)

(Amounts in thousands of Renminbi (“RMB”) and United States dollars (“US$”), except for number of shares and per share (or ADS) data)

 

2.SUMMARY OF SIGNIFICANT ACCOUNTING POLICIES (continued)

 

Sales and marketing expenses (continued)

 

Sponsorship expenses

The Group’s sales and marketing expenses consist of payments under a sponsorship contract. Accounting for sponsorship payments is based upon specific contract provisions.

 

Generally, sponsorship payments are expensed on a straight-line basis over the term of the contract after giving recognition to periodic performance provisions of the contract. Prepayments made under the contract are included in prepayments based on the period to which the prepayments apply.

 

Awards granted to certain qualified end users

All new end users are entitled to receive bonus credits from the Group upon the initial registration of their user accounts and all existing users are entitled to receive bonus credits from the Group by depositing a specified amount of cash into their user accounts during a marketing promotion period. The end users can only apply the bonus credits received against future lottery product purchases processed by the Group. The bonus credits are recognized as sales and marketing expenses when the bonus credits are granted to the end users.

 

All new and existing end users are entitled to receive additional prize money for winning tickets from selected lotteries purchased through the Group during a marketing promotion period. The cost of the additional prize money is to be shared between the lottery administration centers and the Group at a predetermined percentage or funded entirely by the Group. As the Group does not receive an identifiable benefit in return for the consideration that is sufficiently separable from the lottery administration centers’ purchase of lottery processing services from the Group, the additional prize money provided to the lottery administration center, are recognized as a reduction of revenue at each period end in accordance with ASC 605-50, “Customer Payments and Incentives”.

 

Service development expenses

 

Service development expenses consist primarily of personnel-related expenses incurred for the development of, enhancement to, and maintenance of the Group’s website that either (i) did not meet the capitalization criteria in accordance with ASC 350, “Intangibles - Goodwill and other”; or (ii) met the capitalization criteria but the costs cannot be separated on a reasonably cost-effective basis between maintenance and relatively minor upgrades and enhancements. Service development expenses are recognized as expenses when incurred.

 

F-20
 

 

500.COM LIMITED

NOTES TO THE CONSOLIDATED FINANCIAL STATEMENTS (continued)

(Amounts in thousands of Renminbi (“RMB”) and United States dollars (“US$”), except for number of shares and per share (or ADS) data)

  

2.SUMMARY OF SIGNIFICANT ACCOUNTING POLICIES (continued)

 

Leases

 

The Group leases certain office facilities under cancelable and non-cancelable operating leases, generally with an option to renew upon expiry of the lease term. In accordance with ASC 840, “Leases”, leases for a lessee are classified at the inception date as either a capital lease or an operating lease. For the lessee, a lease is a capital lease if any of the following conditions exist: a) ownership is transferred to the lessee by the end of the lease term, b) there is a bargain purchase option, c) the lease term is at least 75% of the properties estimated remaining economic life or d) the present value of the minimum lease payments at the beginning of the lease term is 90% or more of the fair value of the leased property to the lessor at the inception date. A capital lease is accounted for as if there was an acquisition of an asset and an incurrence of an obligation at the inception of the lease. The Group had no capital leases for the years ended December 31, 2012, 2013 and 2014.

 

Income taxes

 

The Group follows the liability method of accounting for income taxes. Under this method, deferred tax assets and liabilities are determined based on the difference between the financial reporting and tax bases of assets and liabilities using enacted tax rates that will be in effect in the period in which the differences are expected to reverse. The Group records a valuation allowance to offset deferred tax assets if based on the weight of available evidence, it is more-likely-than-not that some portion, or all, of the deferred tax assets will not be realized. The effect on deferred taxes of a change in tax rates is recognized in the consolidated statements of comprehensive income in the period that includes the enactment date.

 

Interest and penalties arising from underpayment of income taxes are computed in accordance with the related PRC tax law and is classified in the consolidated statements of comprehensive income as income tax expense. The amount of interest expense is computed by applying the applicable statutory rate of interest to the difference between the tax position recognized and the amount previously taken or expected to be taken in a tax return.

 

F-21
 

 

500.COM LIMITED

NOTES TO THE CONSOLIDATED FINANCIAL STATEMENTS (continued)

(Amounts in thousands of Renminbi (“RMB”) and United States dollars (“US$”), except for number of shares and per share (or ADS) data)

  

2.SUMMARY OF SIGNIFICANT ACCOUNTING POLICIES (continued)

 

Income taxes(continued)

 

In accordance with the provisions of ASC 740, “Income taxes” the Group recognizes in its financial statements the impact of a tax position if a tax return position or future tax position is “more likely than not” to be sustained upon examination based solely on the technical merits of the position. Tax positions that meet the “more likely than not” recognition threshold are measured at the largest amount of tax benefit, determined on a cumulative probability basis, that has a greater than fifty percent likelihood of being realized upon settlement. The Group’s estimated liability for unrecognized tax benefits which is included in the “long-term payables” account is periodically assessed for adequacy and may be affected by changing interpretations of laws, rulings by tax authorities, changes and/or developments with respect to tax audits, and expiration of the statute of limitations. The outcome for a particular audit cannot be determined with certainty prior to the conclusion of the audit and, in some cases, appeal or litigation process. The actual benefits or liability ultimately realized may differ from the Group’s estimates. As each audit is concluded, adjustments, if any, are recorded in the Group’s financial statements. Additionally, in future periods, changes in facts, circumstances, and new information may require the Group to adjust the recognition and measurement estimates with regard to individual tax positions. Changes in recognition and measurement estimates are recognized in the period in which the changes occur.

 

In conjunction with ASC 740, the Group also applied ASC 740-30, “Income Taxes: Other Considerations or Special Areas”,to account for the temporary differences arising from the undistributed earnings of the foreign subsidiaries. According to ASC 740-30, all undistributed earnings of a subsidiary shall be presumed to be transferred to the parent entity. Accordingly, the undistributed earnings of a subsidiary included in consolidated income shall be accounted for as a temporary difference and affect deferred tax expense unless the tax law provides a means by which the investment in a domestic subsidiary can be recovered tax free.

 

Share-based compensation

 

Share options granted to employees and the director

Share options granted to employees and the director are accounted for under ASC 718, “Compensation - Stock compensation”. In accordance with ASC 718, the Group determines whether a share option should be classified and accounted for as a liability award or an equity award. All grants of share options to employees and the director classified as equity awards are recognized in the financial statements based on their grant date fair values. There were no liability awards granted during any of the periods stated herein. The Group recognizes compensation expense using the accelerated method for share options granted with graded vesting based on service conditions, provided that the amount of compensation expense recognized at any date is at least equal to the portion of the grant-date value of the share options that are vested at that date.

 

F-22
 

 

500.COM LIMITED

NOTES TO THE CONSOLIDATED FINANCIAL STATEMENTS (continued)

(Amounts in thousands of Renminbi (“RMB”) and United States dollars (“US$”), except for number of shares and per share (or ADS) data)

 

2.SUMMARY OF SIGNIFICANT ACCOUNTING POLICIES (continued)

 

Share-based compensation (continued)

 

Share options granted to employees and the director

ASC 718 requires forfeitures to be estimated at the time of grant and revised, if necessary, in the subsequent period if actual forfeitures differ from initial estimates. Forfeiture rate is estimated based on historical and future expectation of employee turnover rate and is adjusted to reflect future change in circumstances and facts, if any. Share-based compensation expense is recorded net of estimated forfeitures such that expense was recorded only for those share-based awards that are expected to vest. To the extent the Group revises this estimate in the future, the share-based payments could be materially impacted in the period of revision, as well as in following periods.

 

The compensation costs associated with a modification of the terms of the award (“Modification Award”) are recognized if either the original vesting condition or the new vesting condition has been achieved. Such compensation costs cannot be less than the grant-date fair value of the original award. The incremental compensation cost is measured as the excess of the fair value of the Modification Award over the fair value of the original award at the modification date. Therefore, in relation to the Modification Award, the Group recognizes share-based compensation over the vesting periods of the new options, which comprises, (1) the amortization of the incremental portion of share-based compensation over the remaining vesting term, and (2) any unrecognized compensation cost of original award, using either the original term or the new term, whichever is higher for each reporting period.

 

Share options granted to non-employees

The Group records share-based compensation expense for awards granted to non-employees in exchange for services at fair value in accordance with the provisions of ASC 505-50, “Equity-based payment to non-employees”. As the share options granted to non-employees were fully vested on the grant date, the related compensation expense was fully recognized in the consolidated statement of comprehensive income on the grant date.

 

The Group, with the assistance of an independent valuation firm, determined the fair values of the share options recognized in the consolidated financial statements. The binomial option pricing model is applied in determining the estimated fair value of the share options granted to employees and non-employees.

 

F-23
 

 

500.COM LIMITED

NOTES TO THE CONSOLIDATED FINANCIAL STATEMENTS (continued)

(Amounts in thousands of Renminbi (“RMB”) and United States dollars (“US$”), except for number of shares and per share (or ADS) data)

 

2.SUMMARY OF SIGNIFICANT ACCOUNTING POLICIES (continued)

 

Deferred offering expenses

 

Direct costs incurred by the Group attributable to its proposed public offerings of ordinary shares that have been deferred. Such costs, including legal and other professional fees, are recorded as deferred offering expenses in the consolidated balance sheets and will be charged against the gross proceeds received from such offerings. For the years ended December 31, 2012, 2013 and 2014, the Group expensed deferred offering expenses of RMB6,404, Nil, and RMB3,241 (US$522), respectively, in the consolidated statements of comprehensive income because the Group deemed the proposed public offerings to be aborted in accordance with ASC 340, “Other assets and deferred costs”.

 

Earnings per share

 

The Group computes earnings per Class A and Class B ordinary shares in accordance with ASC 260, “Earnings Per Share”, using the two class method. Under the provisions of ASC 260, basic net income per share is computed using the weighted average number of ordinary shares outstanding during the period. Diluted net income per share is computed using the weighted average number of ordinary shares and, if dilutive, potential ordinary shares outstanding during the period. Potentially dilutive securities have been excluded from the computation of diluted net income per share if their inclusion is anti-dilutive. Potential ordinary shares consist of the incremental ordinary shares issuable upon the exercise of stock options. The dilutive effect of outstanding stock options is reflected in diluted earnings per share by application of the treasury stock method. The computation of the diluted net income per share of Class A ordinary shares assumes the conversion of Class B ordinary shares, while the diluted net income per share of Class B ordinary shares does not assume the conversion of those shares.

 

The liquidation and dividend rights of the holders of the Group’s Class A and Class B ordinary shares are identical, except with respect to voting. As a result, and in accordance with ASC 260, the undistributed earnings for each year are allocated based on the contractual participation rights of the Class A and Class B ordinary shares as if the earnings for the year had been distributed. As the liquidation and dividend rights are identical, the undistributed earnings are allocated on a proportionate basis. Further, as the conversion of Class B ordinary shares is assumed in the computation of the diluted net income per share of Class A ordinary shares, the undistributed earnings are equal to net income for that computation.

 

For the purposes of calculating the Group’s basic and diluted earnings per Class A and Class B ordinary shares, the ordinary shares relating to the options that were exercised are assumed to have been outstanding from the date of exercise of such options.

 

F-24
 

 

500.COM LIMITED

NOTES TO THE CONSOLIDATED FINANCIAL STATEMENTS (continued)

(Amounts in thousands of Renminbi (“RMB”) and United States dollars (“US$”), except for number of shares and per share (or ADS) data)

 

2.SUMMARY OF SIGNIFICANT ACCOUNTING POLICIES (continued)

 

Government grants

 

Government grants are recognized when there is reasonable assurance that the attached conditions will be complied with. When the grant relates to an expense item, it is recognized in the consolidated statements of comprehensive income as operating income over the period necessary to match the grant on a systematic basis to the related costs. Where the grant relates to an asset acquisition, it is recognized as a deferred government grant and recognized in the consolidated statements of comprehensive income as operating income in proportion to the depreciation of the related assets.

 

Recent accounting pronouncements

 

In April 2014, the Financial Accounting Standards Board (“FASB”) issued ASU 2014-08 “Reporting Discontinued Operations and Disclosures of Disposals of Components of an Entity”. ASU 2014-08 raises the threshold for a disposal to qualify as a discontinued operation and requires new disclosures of both discontinued operations and certain other disposals that do not meet the definition of a discontinued operation. It is effective for public business entities for annual periods beginning on or after December 15, 2014. Early adoption is permitted but only for disposals that have not been reported in financial statements previously issued. The Group is currently evaluating the impact on its consolidated financial statements of adopting this guidance.

 

In May 2014, the FASB issued ASU 2014-09, "Revenue from Contracts with Customers". ASU 2014-09 supersedes the revenue recognition requirements in ASC 605, and requires entities to recognize revenue when it transfers promised goods or services to customers in an amount that reflects the consideration to which the entity expects to be entitled to in exchange for those goods or services. ASU 2014-09 is effective for public business entities with annual reporting periods beginning after December 15, 2016, including interim periods within that reporting period. Early adoption is not permitted. The Group is currently evaluating the impact on its consolidated financial statements of adopting this guidance.

 

In June 2014, the FASB issued ASU 2014-12, “Compensation—Stock Compensation”. ASU 2014-12 requires that a performance target that affects vesting and that could be achieved after the requisite service period be treated as a performance condition. A reporting entity should apply existing guidance in Topic 718 as it relates to awards with performance conditions that affect vesting to account for such awards. As such, the performance target should not be reflected in estimating the grant-date fair value of the award. Compensation cost should be recognized in the period in which it becomes probable that the performance target will be achieved and should represent the compensation cost attributable to the period(s) for which the requisite service has already been rendered. ASU 2014-12 is effective for annual reporting periods (including interim reporting periods within those periods) beginning after December 15, 2016. Early adoption is not permitted. The Group is currently evaluating the impact on its consolidated financial statements of adopting this guidance.

 

3.CONCENTRATION OF RISKS

 

Concentration of credit risk

 

Assets that potentially subject the Group to significant concentration of credit risk primarily consist of cash and cash equivalents, time deposits and accounts receivable. As of December 31, 2014, substantially all of the Group’s cash and cash equivalents and time deposits were deposited in financial institutions located in the PRC, Hong Kong and USA, which management believes are of high credit quality. Accounts receivable are typically unsecured and are derived from commission earned from lottery administrationcenters in the PRC. The risk with respect to accounts receivable is mitigated by credit evaluations the Group performs on its lottery administration centers and its ongoing monitoring of outstanding balances.

 

F-25
 

 

500.COM LIMITED

NOTES TO THE CONSOLIDATED FINANCIAL STATEMENTS (continued)

(Amounts in thousands of Renminbi (“RMB”) and United States dollars (“US$”), except for number of shares and per share (or ADS) data)

 

3.CONCENTRATION OF RISKS (continued)

 

Concentration of suppliers

 

Approximately 98.3%, 87.3% and 79.1% of total Service Fees were derived from three lottery administration centers for the years ended December 31, 2012, 2013 and 2014, respectively. The Service Fees received from the respective lottery administration centers represent net revenues recognized before the reduction of: (i) incentives paid to end users, (ii) the residual amountof lottery pool contributed by the Group and (iii) the cost of additional prize money to be shared between the lottery administration centers and the Group. The significance of the Service Fees received from the three lottery administration centers are as follows:

  

  For the years ended December 31, 
  2012  2013  2014  2014 
  RMB  RMB  RMB  US$ 
                 
Lottery administration center A  111,533   169,474   260,096   41,920 
Lottery administration center B  43,440   75,212   198,549   32,000 
Lottery administration center C  13,653   45,231   121,628   19,603 

 

Concentration of serviced lottery products

 

Approximately 88.0%, 95.9% and 93.2% of total Service Fees were derived from five lottery products for the years ended December 31, 2012, 2013 and 2014, respectively.

 

Current vulnerability due to certain other concentrations

 

The Group’s operations may be adversely affected by significant political, economic and social uncertainties in the PRC. Although the PRC government has been pursuing economic reform policies for more than 30 years, no assurance can be given that the PRC government will continue to pursue such policies or that such policies may not be significantly altered, especially in the event of a change in leadership, social or political disruption or unforeseen circumstances affecting the PRC’s political, economic and social conditions. There is also no guarantee that the PRC government’s pursuit of economic reforms will be consistent or effective.

 

F-26
 

 

500.COM LIMITED

NOTES TO THE CONSOLIDATED FINANCIAL STATEMENTS (continued)

(Amounts in thousands of Renminbi (“RMB”) and United States dollars (“US$”), except for number of shares and per share (or ADS) data)

 

3.CONCENTRATION OF RISKS (continued)

 

Current vulnerability due to certain other concentrations (continued)

 

In October 2012, the Group was notified by China Sports Lottery Administration Center that the Group was one of the two entities that had been approved by the Ministry of Finance (“MOF”) to conduct online sales of sports lottery products in PRC on behalf of China Sports Lottery Administration Center. In particular, such approval mandated that the China Sports Lottery Administration Center use its best effort to develop an online lottery sales management system as part of a pilot program for online lottery sales in PRC, and once such a management system is finished, the China Sports Lottery Administration Center should apply again for approval from the MOF for official commencement of online lottery sales in the PRC. However, since the operation of online sports lottery sales services by China Sports Lottery Administration Center itself is in a pilot phase and is subject to further approval by the MOF, the Group’s operation of online sales of sports lottery products may be subject to suspension if China Sports Lottery Administration Center fails to obtain such further approval from the MOF.

 

On January 15, 2015, the MOF, the Ministry of Civil Affairs and the General Administration of Sports of the People’s Republic of China jointly promulgatedthe Notice on Issues related to the Self-Inspection and Self-Remedy of Unauthorized Online Lottery Sales (the “Self-Inspection Notice”), as a further step to regulate the lottery market in PRC and sanction unauthorized online lottery sales. On February 28, 2015, all sports lottery administration centers temporarily suspended online purchase orders for lottery productsin response to the Self-Inspection Notice. Additional details are set out in Note 22 - Recent regulations on lottery services industry and online lottery sales.

 

The Group transacts the majority of its business in RMB, which is not freely convertible into foreign currencies. On January 1, 1994, the PRC government abolished the dual rate system and introduced a single rate of exchange as quoted daily by the People’s Bank of China (the “PBOC”). However, the unification of the exchange rates does not imply that the RMB may be readily convertible into US$ or other foreign currencies. All foreign exchange transactions continue to take place either through the PBOC or other banks authorized to buy and sell foreign currencies at the exchange rates quoted by the PBOC. Approval of foreign currency payments by the PBOC or other institutions requires submitting a payment application form together with suppliers’ invoices, shipping documents and signed contracts. Additionally, the value of the RMB is subject to changes in central government policies and international economic and political developments affecting supply and demand in the PRC foreign exchange trading system market.

 

F-27
 

 

500.COM LIMITED

NOTES TO THE CONSOLIDATED FINANCIAL STATEMENTS (continued)

(Amounts in thousands of Renminbi (“RMB”) and United States dollars (“US$”), except for number of shares and per share (or ADS) data)

 

4.INVESTMENTS

 

Short-term Investments

 

Short-term Investments consist of the following:

 

Short-term investments of the Group comprised of a structured deposit investment with an embedded derivative instrument (“Structured deposit”) that was not separately bifurcated. The Structured deposit was carried at fair value.

 

  As of December 31,2014 
  Original cost  Gross
unrealized
gains
  Gross
unrealized
losses
  Provision
for
decline
in value
  Fair
value
  Fair
value
 
  RMB  RMB  RMB  RMB  RMB  US$ 
Assets                  
Short-term investments                  
   Structured deposit  71,306   -   (1,124)  -   70,182   11,311 

 

During the year ended December 31, 2014, the change in fair value of the Structured deposit of RMB1,124 (US$181) was recorded as "Changes in fair value of the structured deposit” in the consolidated statements of comprehensive income.

 

F-28
 

  

500.COM LIMITED

NOTES TO THE CONSOLIDATED FINANCIAL STATEMENTS (continued)

(Amounts in thousands of Renminbi (“RMB”) and United States dollars (“US$”), except for number of shares and per share (or ADS) data)

 

4.INVESTMENTS (continued)

 

Long-term Investments

 

Long-term investments consisted of the following:

 

  As of
December 31,
2013
  As of
December 31,
2014
  As of
December 31,
2014
 
  RMB  RMB  US$ 
Cost Method Investments            
Private companies  -   5,114   824 
Limited partnerships  -   1,538   248 
             
   -   6,652   1,072 

 

Cost method investments

 

Private companies

 

On January 31, 2014, the Group acquired 20% of the share capital of Beijing Huanlelingdang Technology Co., Ltd (“Huanlelingdang”), a non-listed company, at a consideration of RMB5,000(US$806). On April 23, the Group acquired 19% of the share capital of Shenzhen Hewei Technology Co., Ltd (“Hewei”), a non-listed company, at a consideration of RMB114(US$18). The investments in Huanlelingdang and Hewei were classified as cost method investments as the Group does not have significant influence over Huanlelingdang and Hewei. No impairment on the investment in Huanlelingdang and Hewei were recognized for the year ended December 31, 2014. Additionally, the Group determined that it is not practicable to estimate their fair values for disclosure purposes.

 

Limited partnerships

 

On June 12, 2014, the Group and Danhua Capital L.P (“Danhua”) entered into a subscription agreement, whereby the Group agreed to purchase a US$1,000 limited partnership interest in Danhua’s fund (the “Fund”). As of December 31, 2014, the Group transferred US$250 to the Fund. The Group’s unfunded commitment to the Fund is US$750 as of December 31, 2014.

 

The Fund’s investment strategy is primarily to invest in emerging companies operating in the USA and PRC. The Fund’s investments are focused in the technology, media and telecommunications sectors. The Fund is scheduled to operate till November 15, 2021, unless terminated sooner or extended in accordance with the amended and restated limited partnership agreement.

 

F-29
 

 

500.COM LIMITED

NOTES TO THE CONSOLIDATED FINANCIAL STATEMENTS (continued)

(Amounts in thousands of Renminbi (“RMB”) and United States dollars (“US$”), except for number of shares and per share (or ADS) data)

 

5.ACCOUNTS RECEIVABLE

 

Accounts receivable and the related allowance for doubtful accounts are summarized as follows:

 

  As of
December 31,
2013
  As of
December 31,
2014
  As of
December 31,
2014
 
  RMB  RMB  US$ 
          
Accounts receivable  62,522   74,445   11,998 
Less: Allowance for doubtful accounts  -   -   - 
             
Accounts receivable, net  62,522   74,445   11,998 

 

6.PREPAYMENTS, OTHER CURRENT ASSETS AND DEPOSITS

 

Prepayments and other current assets consist of the following:

 

  As of
December 31,
2013
  As of
December 31,
2014
  As of
December 31,
2014
 
  RMB  RMB  US$ 
          
Prepayments  824   371   60 
Deposits for future lottery ticket purchase*  55,911   89,417   14,411 
Receivables from third party payment service providers  12,416   17,705   2,854 
Receivables from lottery administration centers for winnings  15,880   2,749   443 
Interest receivables  -   6,441   1,038 
Deposit for business acquisition**  -   20,000   3,223 
Deferred sponsorship and advertising expenses  1,757   10,324   1,664 
Others  7,485   10,880   1,754 
   94,273   157,887   25,447 

 

* Deposits for future lottery ticket purchase represent cash paid in advance by the Group to lottery administration centers for the purchase of lottery tickets.

 

** Deposit for business acquisition represents cash paid in advance by the Group for a potential business acquisition. The deposit was subsequently returned to the Group in January 2015, as the deal was cancelled.

 

F-30
 

  

500.COM LIMITED

NOTES TO THE CONSOLIDATED FINANCIAL STATEMENTS (continued)

(Amounts in thousands of Renminbi (“RMB”) and United States dollars (“US$”), except for number of shares and per share (or ADS) data)

 

6.PREPAYMENTS, OTHER CURRENT ASSETS AND DEPOSITS (continued)

 

Deposits consist of the following:

 

  As of
December 31,
2013
  As of
December 31,
2014
  As of
December 31,
2014
 
  RMB  RMB  US$ 
             
Deposits for lottery ticket equipment and office leases  5,939   10,071   1,623 

  

7.PROPERTY AND EQUIPMENT, NET

 

Property and equipment consist of the following:

 

  As of
December 31,
2013
  As of
December 31,
2014
  As of
December 31,
2014
 
  RMB  RMB  US$ 
          
Electronics and office equipment  23,349   30,972   4,992 
Motor vehicles  4,557   9,642   1,554 
Leasehold improvements  25,748   26,391   4,253 
             
Property and equipment, cost  53,654   67,005   10,799 
Less: Accumulated depreciation  (17,441)  (25,930)  (4,179)
             
Property and equipment, net  36,213   41,075   6,620 

 

Depreciation expenses were approximately RMB5,167, RMB7,847 and RMB8,653 (US$1,395) for the years ended December 31, 2012, 2013 and 2014, respectively.

 

F-31
 

  

500.COM LIMITED

NOTES TO THE CONSOLIDATED FINANCIAL STATEMENTS (continued)

(Amounts in thousands of Renminbi (“RMB”) and United States dollars (“US$”), except for number of shares and per share (or ADS) data)

 

8.INTANGIBLE ASSETS, NET

 

Intangible assets consist of the following:

 

  As of
December 31,
2013
  As of
December 31,
2014
  As of
December 31,
2014
 
  RMB  RMB  US$ 
Cost:         
Computer software  3,975   4,785   771 
License agreement  -   800   129 
Internet domain name  658   658   106 
   4,633   6,243   1,006 
Accumulated amortization:            
Computer software  (1,020)  (1,787)  (288)
License agreement  -   (800)  (129)
Internet domain name  (236)  (302)  (48)
   (1,256)  (2,889)  (465)
             
Intangible assets, net  3,377   3,354   541 

 

Amortization expenses were approximately RMB353, RMB659 and RMB1,634 (US$263) for the years ended December 31, 2012, 2013 and 2014, respectively. Annual estimated amortization expense for each of the five succeeding years is as follows:

 

  RMB  US$ 
         
2015  840   135 
2016  470   76 
2017  403   65 
2018  347   56 
2019 and thereafter  1,294   209 
         
   3,354   541 

 

F-32
 

  

500.COM LIMITED

NOTES TO THE CONSOLIDATED FINANCIAL STATEMENTS (continued)

(Amounts in thousands of Renminbi (“RMB”) and United States dollars (“US$”), except for number of shares and per share (or ADS) data)

 

9.ACCRUED EXPENSES AND OTHER CURRENT LIABILITIES

 

Accrued expenses and other current liabilities consist of the following:

 

  As of
December 31,
2013
  As of
December 31,
2014
  As of
December 31,
2014
 
  RMB  RMB  US$ 
          
Advance from end users  40,578   66,679   10,747 
Business tax and other taxes payable  4,031   4,360   703 
Deferred government grant  17,925   14,016   2,259 
Professional fees payable  15,442   11,323   1,825 
Promotional events payables  3,752   10,869   1,752 
Advertising and sponsorship payable  902   2,267   365 
Others  5,616   8,478   1,365 
             
   88,246   117,992   19,016 

 

Advance from end users represents 1) payments received by the Group in advance from the end users prior to the purchase of lottery tickets, and 2) prize distribution made by the Group to the winning end users’ registered account.

 

F-33
 

  

500.COM LIMITED

NOTES TO THE CONSOLIDATED FINANCIAL STATEMENTS (continued)

(Amounts in thousands of Renminbi (“RMB”) and United States dollars (“US$”), except for number of shares and per share (or ADS) data)

 

10.CONVERTIBLE NOTE

 

On October 21, 2013, pursuant to a convertible note purchase agreement, the Company issued a convertible note due June 30, 2014 in the aggregate principal amount of US$20,000 to Sequoia Capital 2010 CGF Holdco, Ltd., or “Sequoia”. The total principal amount of US$20,000 was received in October 2013. The convertible note bore interest at 10% per annum, uncompounded and computed on the basis of the actual number of days elapsed, or 13% per annum upon an event of default, uncompounded and computed on the basis of the actual number of days elapsed.

 

The convertible note was automatically converted into the number of Class B ordinary shares equivalent to the outstanding amount of the convertible note divided by the applicable conversion price immediately upon the completion of the Group’s IPO. The applicable conversion price was equal to 80% of the per share issuance price of the Class A ordinary shares issued for the Group’s IPO. In the event of automatic conversion triggered by the IPO, the convertible note shall be deemed interest free between the date of issuance and the date of conversion.

 

The redemption feature meets the definition of a derivative and is bifurcated from the convertible note and accounted for in accordance with ASC 815, “Derivatives and Hedging”. The change in fair value of the embedded derivative is recorded in earnings.

 

Upon completion of the IPO, the conversion of the convertible note into US$25,000 of 19,230,769 Class B ordinary shares was accounted for as an extinguishment in accordance with ASC 405, “Liabilities”. The sum of: (i) the interest expense arising from the host debt instrument of RMB3,933, (ii) change in fair value of the bifurcated redemption feature RMB26,809, and (iii) extinguishment gain or loss (Nil), equaled to RMB30,742, which represented the incremental value the holder receives upon the conversion.

 

In accordance with ASC 820, the Group measures the fair value of the derivative redemption feature using an income approach based on inputs that are unobservable (Level 3) in the market.

 

F-34
 

  

500.COM LIMITED

NOTES TO THE CONSOLIDATED FINANCIAL STATEMENTS (continued)

(Amounts in thousands of Renminbi (“RMB”) and United States dollars (“US$”), except for number of shares and per share (or ADS) data)

 

10.CONVERTIBLE NOTE (continued)

 

A reconciliation of the derivative redemption feature measured at fair value on a recurring basis using significant unobservable inputs (Level 3) is presented below:

 

  Derivative
redemption
feature
 
  RMB 
    
Balance as of December 31, 2012  - 
Fair value of the derivative redemption feature on issuance date  22,355 
Change in fair value of the derivative redemption feature  26,809 
Settlement of the derivate redemption feature upon IPO  (49,164)
     
Balance as of December 31, 2013  - 

 

The change in fair value of the derivative redemption feature for the year ended December 31, 2013 was recorded as "Changes in fair value of the derivative component of the convertible note” in the consolidated statements of comprehensive income.

 

No convertible note was issued during the year ended December 31, 2014.

 

11.ACCUMULATED DEFICIT

 

The Company’s ability to pay dividends is primarily dependent on the Company receiving distributions of funds from its subsidiaries. Relevant PRC statutory laws and regulations permit payments of dividends by the Group’s PRC subsidiary only out of its retained earnings, if any, as determined in accordance with PRC accounting standards and regulations. The results of operations reflected in the financial statements prepared in accordance with U.S. GAAP differ from those reflected in the statutory financial statements of the Company’s PRC subsidiary.

 

In accordance with the Regulations on Enterprises with Foreign Investment of China and its Articles of Association, the Company’s PRC subsidiary, E-Sun Sky Computer, being a foreign-invested enterprise established in the PRC, is required to provide for certain statutory reserves, namely the general reserve fund, enterprise expansion fund and staff welfare and bonus fund, all of which are appropriated from net profit as reported in its PRC statutory accounts. E-Sun Sky Computer is required to allocate at least 10% of its after-tax profits to the general reserve fund until such fund has reached 50% of its registered capital. Appropriations to the enterprise expansion fund and staff welfare and bonus fund are at the discretion of the board of directors of the E-Sun Sky Computer.

 

F-35
 

 

500.COM LIMITED

NOTES TO THE CONSOLIDATED FINANCIAL STATEMENTS (continued)

(Amounts in thousands of Renminbi (“RMB”) and United States dollars (“US$”), except for number of shares and per share (or ADS) data)

  

11.ACCUMULATED DEFICIT (continued)

 

In accordance with the China Company Laws, the Company’s VIEs are PRC domestic companies (i.e. E-Sun Network, E-Sun Sky Network, Youlanguang Technology, Guangtiandi Technology, 500Fu, Lhasa Yicai and Baifengrun Technology), and they must make appropriations from their after-tax profits as reported in their PRC statutory accounts to non-distributable reserve funds, namely statutory surplus fund, statutory public welfare fund and discretionary surplus fund. The VIEs are required to allocate at least 10% of their after-tax profits to the statutory surplus fund until such fund has reached 50% of their respective registered capital. Appropriation to discretionary surplus is made at the discretion of each individual VIE.

 

The general reserve fund and statutory surplus fund are restricted to set-off against losses, expansion of production and operation and increasing registered capital of the respective company. The staff welfare and bonus fund and statutory public welfare fund are restricted to the capital expenditures for the collective welfare of employees. The reserves are not allowed to be transferred to the Company in terms of cash dividends, loans or advances, nor are they available for distribution except under liquidation.

 

  As of
December 31,
2013
  As of
December 31,
2014
  As of
December 31,
2014
 
  RMB  RMB  US$ 
          
PRC statutory reserved funds  20,849   33,754   5,440 
Unreserved accumulated deficit  (189,268)  (45,124)  (7,273)
             
   (168,419)  (11,370)  (1,833)

 

Under PRC laws and regulations, there are restrictions on the Company’s PRC subsidiary and VIEs with respect to transferring certain of their net assets to the Company either in the form dividends, loans, or advances. Amounts restricted include paid-in capital, statutory reserve funds and retained earnings of the Company’s PRC subsidiary and VIEs, as determined pursuant to PRC generally accepted accounting principles, totaling approximately RMB636,146 (US$102,528) as of December 31, 2014. Therefore in accordance with Rules 504 and 4.08(e)(3) of Regulation S-X, the condensed parent company only financial statements as of December 31, 2013 and 2014 and for each of the three years in the period ended December 31, 2014 are disclosed in Note 23.

 

Furthermore, cash transfers from the Company’s PRC subsidiary to its subsidiaries outside of China are subject to PRC government control of currency conversion. Shortages in the availability of foreign currency may restrict the ability of the PRC subsidiary and consolidated affiliated entities to remit sufficient foreign currency to pay dividends or other payments to the Company, or otherwise satisfy their foreign currency denominated obligations.

 

F-36
 

  

500.COM LIMITED

NOTES TO THE CONSOLIDATED FINANCIAL STATEMENTS (continued)

(Amounts in thousands of Renminbi (“RMB”) and United States dollars (“US$”), except for number of shares and per share (or ADS) data)

  

12.INCOME TAXES 

 

Cayman Islands

 

Under the current laws of the Cayman Islands, the Company is not subject to tax on income or capital gains. In addition, upon payments of dividends by the Company to its shareholders, no Cayman Islands withholding tax will be imposed.

 

USA

 

500.com USA is incorporated in the USA and does not conduct any substantive operations of its own. No provision for USA income tax has been made in the financial statements as 500.com USA was established in July 2014 and had no assessable income for the year ended December 31, 2014.

 

British Virgin Islands

 

Under the current laws of the British Virgin Islands, BVI is not subject to tax on income or capital gains.

 

Hong Kong

 

Under the current laws, profits tax in Hong Kong is generally assessed at the rate of 16.5% of taxable income.

 

PRC

 

A new enterprise income tax law (the “EIT Law”) in the PRC was enacted and became effective on January 1, 2008. The EIT Law applies a uniform 25% enterprise income tax (“EIT”) rate to both foreign invested enterprises and domestic enterprises. Accordingly, Youlanguang Technology and E-Sun Network are subject to the EIT rate of 25% for the three years ended December 31, 2014. The newly established VIEs, 500Fu and Baifengrun Technology, are also subject to the EIT rate of 25% for the year ended December 31, 2014.

 

E-Sun Sky Network, which qualified as a “Software Enterprise”, was granted an exemption of EIT for its first two years of operations and a half reduction in tax rate for the succeeding three years commencing from the first profit-making year. 2006 was the first year of EIT exemption for E-Sun Sky Network. In October 2011, E-Sun Sky Network obtained the certificate of “High-tech Enterprise” and was granted a preferential income tax rate of 15% for the three years commencing from 2011. In September 2014, E-Sun Sky Network renewed the certificate of “High-tech Enterprise” and was still applicable to the preferential income tax rate of 15% for the three years ended December 31, 2016. In 2014, E-Sun Sky Network obtained the certificate of “Key Software Enterprise” and therefore was granted a preferential income tax rate of 10% for the two years ended December 31, 2014. Thus, E-Sun Sky Network complied with the lower preferential tax rate of 10% in 2013 and 2014.

 

F-37
 

  

500.COM LIMITED

NOTES TO THE CONSOLIDATED FINANCIAL STATEMENTS (continued)

(Amounts in thousands of Renminbi (“RMB”) and United States dollars (“US$”), except for number of shares and per share (or ADS) data)

 

12.INCOME TAXES (continued)

 

PRC (continued)

 

In March 2011, E-Sun Sky Computer obtained the certificate of “Software Enterprise”, and was granted an exemption of EIT for its first two years of operations and a half reduction in tax rate for the succeeding three years commencing from the first profit-making year. 2011 was the first year of EIT exemption for E-Sun Sky Computer. E-Sun Sky Computer is subject to EIT at the rate of 0%, 12.5% and 12.5% in 2012, 2013 and 2014, respectively.

 

In June 2013, Guangtiandi Technology obtained the certificate of “Software Enterprise”, and was granted an exemption of EIT for its first two years of operations and a half reduction in tax rate for the succeeding three years commencing from the first profit-making year. 2014 was the second year of EIT exemption for Guangtiandi Technology. Guangtiandi Technology is subject to EIT at the rate of 25%, 0% and 0% in 2012, 2013 and 2014, respectively.

 

Lhasa Yicai was established in Tibet in 2014 and qualified as a “Western Area Encouraged Industry”. According to local government policy, qualified entities were granted a preferential tax rate of 15% from January 1, 2011 to December 31, 2020. Therefore, Lhasa Yicai is entitled to a preferential tax rate of 15% for the year ended December 31, 2014.

 

Income (loss) before income taxes consists of:

 

  2012  2013  2014  2014 
  RMB  RMB  RMB  US$ 
             
Cayman Islands  (2,842)  (32,227)  157,049   25,313 
British Virgin Islands  (22)  (12)  (4)  (1)
Hong Kong  (159)  (297)  (838)  (135)
PRC  25,267   62,296   8,829   1,423 
                 
   22,244   29,760   165,036   26,600 

 

F-38
 

  

500.COM LIMITED

NOTES TO THE CONSOLIDATED FINANCIAL STATEMENTS (continued)

(Amounts in thousands of Renminbi (“RMB”) and United States dollars (“US$”), except for number of shares and per share (or ADS) data)

 

12.INCOME TAXES (continued)

 

The current and deferred components of the income tax expense appearing in the consolidated statements of comprehensive income are as follows:

 

  2012  2013  2014  2014 
  RMB  RMB  RMB  US$ 
             
Current tax expense  (10,856)  (20,839)  (31,918)  (5,144)
Deferred tax benefit (expense)  (7,145)  97,133   23,931   3,857 
                 
Income tax benefit (expense)  (18,001)  76,294   (7,987)  (1,287)

 

The reconciliation of tax computed by applying the statutory income tax rate applicable to PRC operations to income tax expense is as follows:

 

  2012  2013  2014  2014 
  RMB  RMB  RMB  US$ 
             
Income before income taxes  22,244   29,760   165,036   26,600 
Income tax computed at applicable tax rates (25%)  5,561   7,440   41,259   6,650 
Effect of different tax rates in different jurisdictions  755   8,134   1,313   212 
Non-deductible expenses  8,603   15,810   28,103   4,529 
Effect of tax holiday  (8,449)  (942)  (16,170)  (2,606)
Effect of tax rate changes  (3,076)  (15,581)  (38,747)  (6,245)
Change in valuation allowance  1,621   (1,900)  18   3 
Changes in interest and penalties on unrecognized tax benefits  544   2,222   (349)  (56)
Effect of EIT reversal for previous years  -   (2,741)  (7,758)  (1,250)
Outside basis differences  11,919   (88,796)  -     
Others  523   60   318   50 
   18,001   (76,294)  7,987   1,287 

 

F-39
 

 

500.COM LIMITED

NOTES TO THE CONSOLIDATED FINANCIAL STATEMENTS (continued)

(Amounts in thousands of Renminbi (“RMB”) and United States dollars (“US$”), except for number of shares and per share (or ADS) data)

 

12.INCOME TAXES (continued)

 

A reconciliation of the beginning and ending amount of unrecognized tax benefits is as follows:

 

  2012  2013  2014  2014 
  RMB  RMB  RMB  US$ 
             
Balance at beginning of year  4,315   11,577   27,405   4,417 
Increase relating to current year tax positions  7,464   18,843   18,014   2,903 
Decrease relating to prior year tax positions  -   (2,955)  (5,202)  (838)
Decrease relating to expiration of applicable statute of limitations  (202)  (60)  (1,316)  (212)
                 
Balance at end of year  11,577   27,405   38,901   6,270 

 

At December 31, 2012, 2013 and 2014, there are RMB6,024, RMB14,342 and RMB13,067 (US$2,106) of unrecognized tax benefits that would affect the annual effective tax rate if recognized. The unrecognized tax benefits mainly related to non-deductible expenses. It is possible that the amount of unrecognized tax benefits will change in the next 12 months, pending factors such as changes in PRC tax law or administrative practices and precedents, or tax authority inquiries. An estimate of the change cannot be reasonably made.

 

The Group recognizes interest and penalties accrued related to unrecognized tax benefits in taxation expenses. During the years ended December 31, 2012, 2013 and 2014, the Group recognized approximately RMB544, RMB2,463 and RMB2,119 (US$342) and reversed approximately nil, RMB241 and RMB2,469 (US$398) in interest and penalties. The Group had accrued approximately RMB1,091, RMB3,313 and RMB2,963 (US$478) for the payment of interest and penalties as of December 31, 2012, 2013 and 2014, respectively. In general, the PRC tax authorities have up to three to five years to conduct examinations of the Group’s tax filings. As of December 31, 2014, the PRC subsidiaries 2011-2014 tax returns remain open to examination.

 

The aggregate amount and per share effect of tax holidays are as follows:

 

  2012  2013  2014  2014 
  RMB  RMB  RMB  US$ 
             
The aggregate amount  8,449   942   16,170   2,606 
The aggregate effect on basic and diluted earnings per share for Class A and Class B ordinary shares outstanding                
Basic  0.04   -   0.05   0.01 
                 
Diluted  0.04   -   0.05   0.01 
F-40
 

 

500.COM LIMITED

NOTES TO THE CONSOLIDATED FINANCIAL STATEMENTS (continued)

(Amounts in thousands of Renminbi (“RMB”) and United States dollars (“US$”), except for number of shares and per share (or ADS) data)

 

12.INCOME TAXES (continued)

 

The components of deferred taxes are as follows:

 

  2013  2014  2014 
  RMB  RMB  US$ 
          
Deferred tax assets, current portion            
Accrued payroll and welfare payable  1,630   3,631   585 
Advertising expenditure deductible in future years  11,675   33,466   5,393 
Deferred government grants  2,813   2,597   419 

Changes in fair value of the Structured deposit

  -   169   27 
Less: valuation allowance  (102)  (102)  (16)
             
Total deferred tax assets, current portion  16,016   39,761   6,408 
             
Deferred tax assets, non-current portion            
Net operating losses (“NOLs”)  1,234   1,438   231 
Less: valuation allowance  (1,077)  (1,095)  (176)
             
Total deferred tax assets, non-current portion  157   343   55 

 

The Group records a valuation allowance on its deferred tax assets that is sufficient to reduce the deferred tax assets to an amount that is more likely than not to be realized. Future reversal of the valuation allowance will be recognized either when the benefit is realized or when it has been determined that it is more likely than not that the benefit in future earnings will be realized.

 

As of December 31, 2014, the Group had NOLs of approximately RMB5,754 (US$927) from several of its VIEs, which can be carried forward to offset future net profit for income tax purposes. The NOLs as of December 31, 2014 will expire in years 2015 to 2019 if not utilized.

 

F-41
 

 

500.COM LIMITED

NOTES TO THE CONSOLIDATED FINANCIAL STATEMENTS (continued)

(Amounts in thousands of Renminbi (“RMB”) and United States dollars (“US$”), except for number of shares and per share (or ADS) data)

 

12.INCOME TAXES (continued)

 

Reversal of deferred tax liabilities arising from outside basis differences

 

Deferred tax liabilities arising from outside basis differences of the Company’s investments in subsidiaries are considered under ASC 740-30. The deferred tax expense relating to outside basis differences arises from (i) aggregate undistributed earnings and share capital of the VIEs that are available for distribution to E-Sun Sky Computer, a PRC tax resident company, and (ii) aggregate undistributed earnings of the foreign subsidiaries that are available for distribution to the Company.

 

On December 6, 2012, the Company declared the distribution of dividends totaling RMB90,000 to all ordinary shareholders of the Company. Upon the declaration of this distribution of dividends, the Company’s management ceased indefinite reinvestment plan on the undistributed earnings of the PRC subsidiaries. As a result, the Company recorded a deferred tax liability relating to the aggregate undistributed earnings of the PRC subsidiaries that are available for distribution to the Company.

 

On December 28, 2013, the Company agreed to provide unlimited financial support to the VIEs and replaced E-Sun Sky Computer as the primary beneficiary of the VIEs. In addition, management has asserted to indefinitely reinvest the undistributed earnings of the subsidiaries located in the PRC. As the Company is indefinitely reinvesting the undistributed earnings of the Group’s foreign subsidiaries in the PRC, the deferred tax liabilities (i.e. RMB88,796), arising from the aggregate outside basis differences of the foreign subsidiaries and the VIEs were reversed during the year ended December 31, 2013.

 

The cumulative amount of the temporary differences in respect of investments in foreign subsidiaries is RMB304,191 and RMB542,027 (US$87,359) as of December 31, 2013 and 2014, respectively. Upon repatriation of the foreign subsidiaries and the VIEs’ earnings, in the form of dividends or otherwise, the Company would be subject to various PRC income taxes including withholding income tax. Determination of the amount of unrecognized deferred US income tax liability is not practicable.

 

F-42
 

 

500.COM LIMITED

NOTES TO THE CONSOLIDATED FINANCIAL STATEMENTS (continued)

(Amounts in thousands of Renminbi (“RMB”) and United States dollars (“US$”), except for number of shares and per share (or ADS) data)

 

13.SHORT-TERM LOANS

 

The short-term loans outstanding as of December 31, 2013 represents RMB denominated loans of an aggregate amount of RMB18,166 obtained from a financial institution in the PRC, for working capital purposes. The loans have a fixed interest rate of 7.32% per annum and a term of twelve months. The loans are guaranteed by E-Sun Sky Computer, Mr. Man San Law (i.e. Chief Executive Officer) and Ms. Ping Yuan (i.e. shareholder). As of December 31, 2013, the Group had repaid RMB5,364. The remaining balance of RMB12,802 was repaid in full in 2014.

 

14.EMPLOYEE DEFINED CONTRIBUTION PLAN

 

Full time employees of the Group in PRC participate in a government mandated defined contribution plan, pursuant to which certain pension benefits, medical care, employee housing fund and other welfare benefits are provided to employees. Chinese labor regulations require that the PRC subsidiary and VIEs of the Group make contributions to the government for these benefits based on certain percentages of the employees’ salaries. The Group has no legal obligation for the benefits beyond the contributions made. Such employee benefits, which were expensed as incurred, amounted to approximately RMB6,595, RMB 8,848 and RMB10,042 (US$1,619) for the years ended December 31, 2012, 2013 and 2014, respectively.

 

15.SHARE-BASED PAYMENT

 

On March 28, 2011, the shareholders and board of directors of the Company approved the 2011 Share Incentive Plan (the “Plan”). The Plan provides for the grant of options, restricted shares and other share-based awards. These options were granted with exercise prices denominated in US$, which is the functional currency of the Company. The board of directors has authorized under the Plan the issuance of up to 12% of the Company’s issued and outstanding ordinary shares from time to time, on an as-exercised and fully diluted basis, upon exercise of awards granted under the Plan. The maximum term of any issued share option is ten years from the grant date.

 

On April 8, 2011, the Company granted 13,864,000 share options to a director and employees with an exercise price of US$0.40 per share. For these awards, 5,506,600 options will be vested upon the first anniversary of the grant date, 5,225,800 options will be vested upon the second anniversary of the grant date, 1,565,800 options will be vested upon the third anniversary of the grant date, and 1,565,800 options will be vested upon the fourth anniversary of the grant date.

 

F-43
 

 

500.COM LIMITED

NOTES TO THE CONSOLIDATED FINANCIAL STATEMENTS (continued)

(Amounts in thousands of Renminbi (“RMB”) and United States dollars (“US$”), except for number of shares and per share (or ADS) data)

 

15.SHARE-BASED PAYMENT (continued)

 

On April 8, 2011, the Company granted 5,003,980 and 12,600,000 share options to another director and a consultant with an exercise price of US$0.40 per share, and all were vested on the grant date.

 

On October 22, 2013, the Company granted 2,660,000 share options to employees with an exercise price of US$0.40 per share. For these awards, 600,000 options will be vested on 180 days after the grant date, 1,620,000 options will be vested upon the first anniversary of the grant date, 220,000 options will be vested upon the second anniversary of the grant date, and 220,000 options will be vested upon the third anniversary of the grant date.

 

On June 19, 2014, the Company granted 2,000,000 options to directors and 32,561,800 options to employees, with an exercise price of US$3.232 per share (US$32.32 per ADS). For awards to directors, 666,690 options will be vested on November 22, 2014, 666,690 options will be vested on November 22, 2015, and 666,620 options will be vested on November 22, 2016. For awards to employees, 5,437,820 options will be vested upon the first anniversary of the grant date, 10,843,080 options will be vested upon the second anniversary of the grant date, and 16,280,900 options will be vested upon the third anniversary of the grant date.

 

A summary of share option activity and related information for the year ended December 31, 2014 is as follows:

 

Share options granted to employees and directors

 

  Number of
option
  Weighted
average
exercise
price
  Weighted
average
grant date
fair value
per share
  Weighted
average
remaining
contractual
year
  Aggregated
intrinsic
value
 
     US$  US$  (Years)  US$’000 
                
Outstanding, January 1, 2014  18,719,980   0.28   0.43   7.63     
Granted  34,561,800   3.23   1.35         
Exercised  (10,142,660)  0.30   0.34         
Outstanding, December 31, 2014  43,139,120   2.64   1.19   4.40   12,672 
Vested and expected to vest at December 31, 2014  42,756,440   2.66   1.20   4.38   12,085 
Exercisable at December 31, 2014  7,238,210   0.54   0.62   6.58   9,681 

 

F-44
 

 

500.COM LIMITED

NOTES TO THE CONSOLIDATED FINANCIAL STATEMENTS (continued)

(Amounts in thousands of Renminbi (“RMB”) and United States dollars (“US$”), except for number of shares and per share (or ADS) data)

 

15.SHARE-BASED PAYMENT (continued)

 

Share options granted to consultants

 

  Number of
option
  Weighted
average
exercise
price
  Weighted
average
grant date
fair value per
share
  Weighted
average
remaining
contractual
year
  Aggregated
intrinsic
value
 
     US$  US$  (Years)  US$’000 
                
Outstanding, January 1, 2014  12,600,000   0.40   0.31   7.27     
Exercised  (12,600,000)  0.40   0.31   -   - 
Outstanding, December 31, 2014  -   -   -   -   - 
Exercisable at December 31, 2014  -   -   -   -   - 

 

The aggregate intrinsic value in the table above represents the difference between the fair value of Company’s common share as of December 31, 2014 and the exercise price. Total intrinsic value of options granted to employees and directors exercised for the years ended December 31, 2013 and 2014 were RMB53,741 and RMB90,196 (US$14,537), respectively. No share options granted to the employees and directors were exercised during the year ended December 31, 2012. Total intrinsic value of options granted to consultants exercised for the year ended December 31, 2014 was RMB104,416 (US$16,829). No share options granted to the consultants was exercised during the years ended December 31, 2012 and 2013.

 

On June 8, 2012 (the “Modification Date”), the Company modified the exercise price of both vested and unvested 13,740,000 options that were previously granted to 88 employees, from US$0.4 to US$0.2. The modification was intended to provide additional incentives for these employees.

 

In accordance with ASC 718, the effects of a modification resulted in incremental compensation cost of US$670, which was measured as the excess of the fair value of the modified award of US$3,460 over the fair value of the original award of US$2,790 at the Modification Date.

 

The total compensation cost measured at Modification Date was US$2,214, representing the portion of the grant-date fair value of the original award for which the requisite service is expected to be rendered (or has already been rendered) at the Modification Date of US$1,544 and the incremental compensation cost resulting from the modification of US$670.

 

The incremental compensation cost of US$178 for vested options was recognized immediately at the Modification Date, while the compensation cost of US$2,036 for unvested options is being amortized on an accelerated basis over the remaining vesting term of the original award.

 

F-45
 

 

500.COM LIMITED

NOTES TO THE CONSOLIDATED FINANCIAL STATEMENTS (continued)

(Amounts in thousands of Renminbi (“RMB”) and United States dollars (“US$”), except for number of shares and per share (or ADS) data)

 

15.SHARE-BASED PAYMENT (continued)

 

As of December 31, 2014, there was RMB214,038 (US$34,497) of unvested share-based compensation costs related to equity awards granted to employees and directors that is expected to be recognized over a weighted-average vesting period of 2.4 years. To the extent the actual forfeiture rate is different from the original estimate, actual share-based compensation costs related to these awards may be different from the expectation.

 

As the share options granted to the consultants were fully vested at the grant date, the related compensation expenses were fully recognized in the consolidated statement of comprehensive income at the grant date.

 

The fair value of share options was determined using the binomial option valuation model, with the assistance from an independent third-party appraiser. The binomial model requires the input of highly subjective assumptions, including the expected share price volatility and the suboptimal early exercise factor. For expected volatilities, the Company has made reference to historical volatilities of several comparable companies. The sub-optimal early exercise factor was estimated based on the vesting and contractual terms of the awards and management’s expectation of exercise behavior of the grantees. The risk-free rate for periods within the contractual life of the options is based on market yield of U.S. Treasury Bond in effect at the time of grant. The assumptions used to estimate the fair value of the share options granted are as follows:

 

  For the years ended December 31 
  2012  2013  2014 
          
Expected volatility  50.11%  49.86%  50.39%~54.38%
Risk-free interest rate  1.34%  2.60%  0.65%~1.64%
Dividend yield  0.00%  0.00%  0.00%
Forfeiture rate  0.00%  0.00%  0.00%~5.00%
Suboptimal early exercise factor  2.0   2.2   2.2~2.8 

 

The total fair value of the vested equity awards granted to the employees and directors during the years ended December 31, 2012, 2013 and 2014 were RMB12,437 (US$2,054), RMB11,457 (US$1,893) and RMB 21,946 (US$ 3,537), respectively.

 

The exercise price of options granted during the years 2013 and 2014, equaled the market price of the ordinary shares on the grant date. No share options were granted during the year ended December 31, 2012. The weighted-average grant-date fair value per share granted to employees and directors during the year ended December 31, 2013, and 2014 were US$0.95 and US$1.35, respectively.

 

F-46
 

 

500.COM LIMITED

NOTES TO THE CONSOLIDATED FINANCIAL STATEMENTS (continued)

(Amounts in thousands of Renminbi (“RMB”) and United States dollars (“US$”), except for number of shares and per share (or ADS) data)

 

15.SHARE-BASED PAYMENT (continued)

 

Total share-based compensation expenses relating to options granted to employees, directors and consultants for the years ended December 31, 2012, 2013 and 2014 are included in:

 

  For the year ended December 31, 2012 
  Employees  Directors  Consultants  Total  Total 
  RMB  RMB  RMB  RMB  US$ 
                     
Cost of services  222   -   -   222   36 
Sales and marketing  780   -   -   780   126 
General and administrative  10,892   -   -   10,892   1,755 
Service development expenses  1,810   -   -   1,810   292 
                     
   13,704   -   -   13,704   2,209 
                     
  For the year ended December 31, 2013 
  Employees  Directors  Consultants  Total  Total 
  RMB  RMB  RMB  RMB  US$ 
                
Cost of services  113   -   -   113   18 
Sales and marketing  390   -   -   390   63 
General and administrative  6,178   -   -   6,178   996 
Service development expenses  880   -   -   880   142 
                     
   7,561   -   -   7,561   1,219 
                     
  For the year ended December 31, 2014 
  Employees  Directors  Consultants  Total  Total 
  RMB  RMB  RMB  RMB  US$ 
                
Cost of services  1,478   -   -   1,478   238 
Sales and marketing  6,619   -   -   6,619   1,067 
General and administrative  62,984   7,786   -   70,770   11,406 
Service development expenses  11,055   -   -   11,055   1,782 
                     
   82,136   7,786   -   89,922   14,493 

 

F-47
 

 

500.COM LIMITED

NOTES TO THE CONSOLIDATED FINANCIAL STATEMENTS (continued)

(Amounts in thousands of Renminbi (“RMB”) and United States dollars (“US$”), except for number of shares and per share (or ADS) data)

 

16.RELATED PARTY TRANSACTIONS

 

(a)Related parties

 

Name of related parties  Relationship with the Group
   
Shenzhen Bozhi Consulting Co., Ltd. Entity controlled by the Chairman and Chief Executive Officer of the Company *
Delite Limited Shareholder of the Company

 

* Mr Man San Law

 

(b)The balances with Delite Limited and Shenzhen Bozhi Consulting Co. Ltd. were settled prior to the completion of IPO in 2013.

 

17COMMITMENTS AND CONTINGENCIES

 

Operating lease commitments

 

  RMB  US$ 
       
2015  3,443   555 
2016  1,376   222 
2017  1,376   222 
2018  1,376   222 
2019 and thereafter  1,376   222 
         
   8,947   1,443 

 

Payments under operating leases are expensed on a straight-line basis over the periods of their respective leases. The Group’s lease arrangements have no renewal options, rent escalation clauses, restrictions or contingent rents and are all conducted with third parties. For the years ended December 31, 2012, 2013 and 2014, total rental expenses for all operating leases amounted to approximately RMB4,435, RMB4,931 and RMB5,279 (US$851), respectively.

 

Income taxes

 

As of December 31, 2013 and 2014, the Group has recognized approximately RMB28,947 and RMB40,287 (US$6,493), respectively, as an accrual for unrecognized tax benefits, including related interest and penalties. The final outcome of the tax uncertainty is dependent upon various matters including tax examinations, interpretation of tax laws or expiration of status of limitation. However, due to the uncertainties associated with the status of examinations, including the protocols of finalizing audits by the relevant tax authorities, there is a high degree of uncertainty regarding the future cash outflows associated with these tax uncertainties. As of December 31, 2013, and 2014, the Group classified the accrual of RMB28,947 and RMB40,287 (US$6,493), respectively, as a long-term payable.

 

F-48
 

   

500.COM LIMITED

NOTES TO THE CONSOLIDATED FINANCIAL STATEMENTS (continued)

(Amounts in thousands of Renminbi (“RMB”) and United States dollars (“US$”), except for number of shares and per share (or ADS) data)

 

17COMMITMENTS AND CONTINGENCIES

 

Variable interest entity structure

 

In the opinion of management, (i) the ownership structure of the Company and its VIEs are in compliance with existing PRC laws and regulations; (ii) the contractual arrangements with the VIEs and their shareholders are valid and binding, and will not result in any violation of PRC laws or regulations currently in effect; and (iii) the Group’s business operations are in compliance with existing PRC laws and regulations in all material respects.

 

However, there are substantial uncertainties regarding the interpretation and application of current and future PRC laws and regulations. Accordingly, the Company cannot be assured that PRC regulatory authorities will not ultimately take a contrary view to its opinion. If the current ownership structure of the Group and its contractual arrangements with VIEs are found to be in violation of any existing or future PRC laws and regulations, the Group may be required to restructure its ownership structure and operations in the PRC to comply with the changing and new PRC laws and regulations. In the opinion of management, the likelihood of loss in respect of the Group’s current ownership structure or the contractual arrangements with VIEs is remote based on current facts and circumstances.

 

Contractual Arrangements among the Company and the VIEs

 

Under applicable PRC tax laws and regulations, arrangements and transactions among related parties may be subject to audit or scrutiny by the PRC tax authorities within ten years after the taxable year when the arrangements or transactions are conducted. The Company could face material and adverse tax consequences if the PRC tax authorities were to determine that the Contractual Arrangements among the Company and the respective VIEs were not entered into on an arm’s-length basis and therefore constituted unfavorable transfer pricing arrangements. Unfavorable transfer pricing arrangements could, among other things, result in an upward adjustment on taxation. In addition, the PRC tax authorities may impose interest on late payments on the Company and the respective VIEs for the adjusted but unpaid taxes. In the opinion of management, the likelihood of such an upward adjustment on taxation and related interest is remote based on current facts and circumstances.

 

F-49
 

  

500.COM LIMITED

NOTES TO THE CONSOLIDATED FINANCIAL STATEMENTS (continued)

(Amounts in thousands of Renminbi (“RMB”) and United States dollars (“US$”), except for number of shares and per share (or ADS) data)

  

17.COMMITMENTS AND CONTINGENCIES (continued)

 

Sponsorship commitments

 

Future sponsorship commitments as of December 31, 2014

 

  RMB  US$ 
       
2015  3,400   548 
         
   3,400   548 

 

Payments for sponsorships are expensed on a straight-line basis over the beneficial periods. For the year ended December 31, 2014, total sponsorship expenses amounted to approximately RMB2,210 (US$356).

 

Guarantees

 

The Group accounts for guarantees in accordance with ASC 460, “Guarantees”. Accordingly, the Group evaluates its guarantees to determine whether (a) the guarantee is specifically excluded from the scope of ASC 460, (b) the guarantee is subject to ASC 460 disclosure requirements only, but not subject to the initial recognition and measurement provisions, or (c) the guarantee is required to be recorded in the financial statements at fair value.

 

The memorandum and articles of association of the Company require that the Company indemnify its officers and directors, as well as those who act as directors and officers of other entities at the Company’s request, against expenses, judgments, fines, settlements and other amounts actually and reasonably incurred in connection with any proceedings arising out of their services to the Company. The indemnification obligations are more fully described in the memorandum and articles of association. The Company purchases standard directors and officers insurance to cover claims or a portion of the claims made against its directors and officers. Since a maximum obligation is not explicitly stated in the Company’s memorandum and articles of association and will depend on the facts and circumstances that arise out of any future claims, the overall maximum amount of the obligations cannot be reasonably estimated.

 

Historically, the Company has not been required to make payments related to these obligations, and the fair value for these obligations is zero as of December 31, 2013 and 2014.

 

F-50
 

  

500.COM LIMITED

NOTES TO THE CONSOLIDATED FINANCIAL STATEMENTS (continued)

(Amounts in thousands of Renminbi (“RMB”) and United States dollars (“US$”), except for number of shares and per share (or ADS) data)

 

18.EARNINGS PER SHARE

 

Basic and diluted earnings per share for each of the years presented is calculated as follows:

 

  For the years ended 
  2012  2013  2014 
  RMB  RMB  RMB  RMB  US$  RMB  US$ 
  Class B  Class A  Class B  Class A  Class A  Class B  Class B 
                      
Earnings per share—basic:                            
Numerator:                            
Allocation of net income attributable to ordinary shareholders used in calculating income per ordinary share—basic  4,243   2,758   103,296   74,478   12,004   82,571   13,309 
                             
Denominator:                            
Weighted average number of ordinary shares outstanding used in calculating basic earnings per share  229,374,777   6,198,153   232,144,532   161,137,587   161,137,587   178,645,232   178,645,232 
Denominator used for earnings per share  229,374,777   6,198,153   232,144,532   161,137,587   161,137,587   178,645,232   178,645,232 
Earnings per share—basic  0.02   0.45   0.45   0.46   0.07   0.46   0.07 
                             
Earnings per share—diluted:                            
Numerator:                            
Allocation of net income attributable to ordinary shareholders used in calculating income per ordinary share— diluted  4,243   10,875   95,179   78,445   12,643   78,604   12,670 
Reallocation of net income attributable to ordinary shareholders as a result of conversion of Class B to Class A shares  -   95,179   -   78,604   12,670   -   - 
Net income attributable to ordinary shareholders  4,243   106,054   95,179   157,049   25,313   78,604   12,670 
                             
Denominator:                            
Weighted average number of ordinary shares outstanding used in calculating basic earnings per share  229,374,777   6,198,153   232,144,532   161,137,587   161,137,587   178,645,232   178,645,232 
Conversion of Class B to Class A ordinary shares  -   232,144,532   -   178,645,232   178,645,232   -   - 
Share options  4,303,704   21,386,682   -   18,065,885   18,065,885   -   - 
Denominator used for earnings per share  233,678,481   259,729,367   232,144,532   357,848,704   357,848,704   178,645,232   178,645,232 
Earnings per share—diluted  0.02   0.41   0.41   0.44   0.07   0.44   0.07 
                             
Earnings per ADS:                            
Denominator used for earnings per ADS - basic  -   619,815   -   16,113,759   16,113,759   -   - 
Denominator used for earnings per ADS - diluted  -   25,972,937   -   35,784,870   35,784,870   -   - 
Earnings per ADS - basic  -   4.45   -   4.62   0.74   -   - 
Earnings per ADS - diluted  -   4.08   -   4.39   0.71   -   - 

 

F-51
 

  

500.COM LIMITED

NOTES TO THE CONSOLIDATED FINANCIAL STATEMENTS (continued)

(Amounts in thousands of Renminbi (“RMB”) and United States dollars (“US$”), except for number of shares and per share (or ADS) data)

 

19.ORDINARY SHARES

 

Upon completion of the Company’s IPO in November 2013, the Company’s ordinary shares were converted into 66,539,000 Class A ordinary shares and 231,428,220 Class B ordinary shares. The conversion of ordinary shares into Class A and Class B ordinary shares has been retroactively reflected in the financial statements as if the conversion had occurred from the earliest period presented.

 

The Memorandum and Articles of Association were amended and restated such that the authorized share capital consisted of 1,000,000,000 ordinary shares at a par value of US$0.00005 per share, of which 700,000,000 shares were designated as Class A ordinary shares, and 300,000,000 as Class B ordinary shares. The rights of the holders of Class A and Class B ordinary shares are identical, except with respect to voting and conversion rights. Each share of Class A ordinary shares is entitled to one vote per share and is not convertible into Class B ordinary shares under any circumstances. Each share of Class B ordinary shares is entitled to ten votes per share and is convertible into one Class A ordinary share at any time by the holder thereof.

 

Additionally, the Company issued 19,230,769 and 11,538,462 Class B ordinary shares as a result of the conversion of the convertible note (Note 10) and the concurrent private placement for an aggregate consideration of US$15,000, respectively. As of December 31, 2013, 66,539,000 and 262,197,451 Class A and Class B ordinary shares were issued and outstanding, respectively.

 

In 2014, 22,742,660 share options were exercised at the exercise prices of US$0.2 to US$0.4 per share, resulting in the issuance of 22,742,660 Class A ordinary shares at US$0.00005 each for an aggregate consideration of US$8,107. As of December 31, 2014, 254,844,582 and 96,634,529 Class A and Class B ordinary shares were issued and outstanding, respectively.

 

F-52
 

  

500.COM LIMITED

NOTES TO THE CONSOLIDATED FINANCIAL STATEMENTS (continued)

(Amounts in thousands of Renminbi (“RMB”) and United States dollars (“US$”), except for number of shares and per share (or ADS) data)

 

20.FAIR VALUE MEASUREMENT

 

In accordance with ASC 820, the Group measures the fair value of the Structured deposit with foreign currency contract component (Note 4) using an income approach based on other inputs that are observable (Level 2) in the market.

 

The Group measures certain financial assets, including cost method investments, at fair value on a nonrecurring basis only if an impairment charge were to be recognized. The Group’s non-financial assets, such as intangible assets and fixed assets, would be measured at fair value only if they were determined to be impaired on an other-than-temporary basis.

Assets measured or disclosed at fair value are summarized below:

 

     Fair value measurement
at December 31, 2013
 
  Total fair
value at
December 31,
2013
  Quoted prices
in active
markets for
identical
assets
(Level 1)
  Significant other
observable
inputs
(Level 2)
  Significant
unobservable
inputs
(Level 3)
 
  RMB  RMB  RMB  RMB 
Fair value disclosure                
Time deposits  121,085   -   121,085   - 
Total  121,085   -   121,085   - 

 

     Fair value measurement
at December 31, 2014
 
  Total fair
value at
December 31,
2014
  Quoted prices
in active
markets for
identical
assets
(Level 1)
  Significant other
observable
inputs
(Level 2)
  Significant
unobservable
inputs
(Level 3)
 
  RMB  US$  RMB  RMB  RMB 
Fair value disclosure                    
Cash equivalents                    
Fixed-rate investments  80,000   12,894       80,000     
Adjustable-rate investments  30,000   4,835       30,000     
Time deposits  415,903   67,031   -   415,903   - 

Total

  

525,903

   

84,760

   -   

525,903

   - 

 Fair value measurement

                    
Recurring                    
Structured deposit (Note 4)  70,182   11,311   -   70,182   - 
Total  70,182   11,311   -   70,182   - 

 

F-53
 

  

500.COM LIMITED

NOTES TO THE CONSOLIDATED FINANCIAL STATEMENTS (continued)

(Amounts in thousands of Renminbi (“RMB”) and United States dollars (“US$”), except for number of shares and per share (or ADS) data)

 

21.SEGMENT REPORTING

 

In accordance with ASC 280 “Segment Reporting”, the Group’s chief operating decision maker has been identified as the chief executive officer, who makes resource allocation decisions and assesses performance based on the Group’s consolidated results. As a result, the Group has only one reportable segment.

 

Geographic disclosures

 

As the Group generates substantially all of its revenues from customers domiciled in the PRC, no geographical segments are presented. All of the Group’s long-lived assets are located in the PRC.

  

22.SUBSEQUENT EVENTS

 

Recent regulations on lottery services industry and online lottery sales

 

On February 25, 2015, certain provincial sports lottery administration centers to which the Group provides sport lottery sales services suspended online purchase orders for lottery products in response to the Self-Inspection Notice.

 

TheSelf-Inspection Notice requires provincial and municipal government branches, including financial, civil affairs and sports bureaus, to conduct inspection and take remedial measures for unauthorized online lottery sales within their respective jurisdictions. The scope of inspection includes, among other things, commercial contract arrangements, online lottery products, lottery sales data exchange, online lottery sales channels, and sales commission fees in connection with unauthorized engagements of online sales agents by lottery administration centers. The Self-InspectionNotice further requires a formal report on the result of the self-inspection and self-remedy be submitted by each provincial or municipal government to the MOF, the Ministry of Civil Affairs and the General Administration of Sports of the PRC by March 1, 2015.

 

On February 28, 2015, the Group was further informed by the remaining provincial sports lottery administration centers to which the Group provides sport lottery sales services that such provincial sports lottery administration centers also plan to temporarily suspend accepting online purchase orders for lottery products. The Group continued processing online orders for lottery products that are distributed by local lottery stations and represented by paper lottery tickets from February 28, 2015 to April 3, 2015.

 

F-54
 

  

500.COM LIMITED

NOTES TO THE CONSOLIDATED FINANCIAL STATEMENTS (continued)

(Amounts in thousands of Renminbi (“RMB”) and United States dollars (“US$”), except for number of shares and per share (or ADS) data)

 

22.SUBSEQUENT EVENTS (continued)

 

Recent regulations on lottery services industry and online lottery sales (continued)

 

On April 3, 2015, eight competent government authorities, namely, the MOF, the Ministry of Public Security, the State Administration for Industry and Commerce, the Ministry of Industry and Information Technology, Ministry of Civil Affairs, People’s Bank of China, the General Administration of Sports of China and China Banking Regulatory Commission, jointly released a public bulletin with regard to online lottery sales in China, or Bulletin 18. Bulletin 18 mandates, among other things, that (i) all institutions, online entities, or individuals which provide unauthorized online lottery sales services, either directly or through agents, shall immediately cease such services and all provincial governmental authorities of finance, civil affairs and sports shall investigate and sanction unauthorized online lottery sales in their respective jurisdictions according to relevant laws and regulations; and (ii) lottery issuance authorities that plan to sell lottery products online are required to obtain a consent from the Ministry of Civil Affairs or the General Administration of Sports of China in order to submit an application for written approval by the MOF.

 

Although the Group is one of the two entities that had been approved by the MOF to conduct online sales of sports lottery products in PRC on behalf of China Sports Lottery Administration Center, the Group decided to voluntarily and temporarily suspend all of its lottery sales services on April 4, 2015.  On the basis of the current level of cash and cash equivalents, time deposits and management forecasts, management believes that the risk of the current obligations not being met is low and therefore the Group will continue its operations for the foreseeable future.

 

Share repurchase program

 

In February 2015, the Company’s board of directors approved a share repurchase program, which provided authorization to purchase up to US$30 million worth of the Company’s outstanding ADSs.

 

F - 55
 

 

500.COM LIMITED

NOTES TO THE CONSOLIDATED FINANCIAL STATEMENTS (continued)

(Amounts in thousands of Renminbi (“RMB”) and United States dollars (“US$”), except for number of shares and per share (or ADS) data

 

22.SUBSEQUENT EVENTS (continued)

 

Legal and administrative proceedings

 

On February 27, 2015, a purported stockholder class action lawsuit consisting of purchasers of our ADSs during the period between November 22, 2013 and February 25, 2015, captioned Fragala v. 500.com Limited, et al., Case No. 15-CV-1463-MMM (E), was filed in the U.S. District Court for the Central District of California, or the Court, against the Company, certain of the Company’s executive officers, and the underwriters for the Company’s initial public offering, or collectively, the Defendants. The complaint alleges that the prospectus, registration statements, and other filings with the U.S. Securities and Exchange Commission from October 22, 2013 to February 23, 2015 contained materially false and misleading information in violation of the federal securities laws and seeks unspecified compensatory damages and other relief. On April 20, 2015, the Court ordered that (i) Defendants need not respond to the complaint until after a lead plaintiff and lead plaintiff’s counsel is approved, and lead plaintiff files an amended complaint; (ii) within seven days of the Court’s appointment of lead plaintiff and lead counsel, counsel for Defendants and counsel for lead plaintiff shall meet and confer regarding scheduling; and (iii) within five days of the meet and confer, the parties shall submit a stipulation for the Court’s approval with the parties’ proposed schedule for the filing of an amended complaint as well as the timing on the filing of a motion to dismiss or other response to the amended complaint, and scheduling for same. The Company believes that the class action lawsuit is without merit and intend to defend the lawsuit vigorously, however, there can be no assurance regarding the ultimate outcome of this lawsuit.

  

Modification of share options exercise price

 

On March 19, 2015, the board of directors of the Company resolved to modify the exercise price of the share options granted on June 19, 2014 from US$3.232 per share (US$32.32 per ADS) to US$1.00 per share (US$10.00 per ADS).

 

F - 56
 

 

500.COM LIMITED

NOTES TO THE CONSOLIDATED FINANCIAL STATEMENTS (continued)

(Amounts in thousands of Renminbi (“RMB”) and United States dollars (“US$”), except for number of shares and per share (or ADS) data

 

23.CONDENSED FINANCIAL INFORMATION OF THE PARENT COMPANY

 

Under PRC laws and regulations, the Company’s PRC subsidiary E-Sun Sky Computer and VIEs are restricted in their ability to transfer certain of its net assets to the Company in the form of dividend payments, loans or advances. The amounts restricted include paid up capital, retained earnings and statutory reserves, as determined pursuant to PRC generally accepted accounting principles, totaling RMB636,146 (US$102,528) as of December 31, 2014. The following is the condensed financial information of the Company on a parent company only basis.

 

Condensed balance sheets

 

  As of
December 31,
2013
  As of
December 31,
2014
  As of
December 31,
2014
 
  RMB  RMB  US$ 
          
ASSETS            
Current assets:            
Cash and cash equivalents  369,936   93,748   15,109 
Time deposits  121,085   372,450   60,028 
Other current assets  194   5,964   962 
Amounts due from  intergroup companies  1,559   51,178   8,248 
             
Total current assets  492,774   523,340   84,347 
             
Non-current assets:            
Investment in subsidiaries and VIEs  335,566   619,032   99,770 
Property and equipment, net  527   462   74 
             
Total non-current assets  336,093   619,494   99,844 
             
TOTAL ASSETS  828,867   1,142,834   184,191 

 

F - 57
 

  

500.COM LIMITED

NOTES TO THE CONSOLIDATED FINANCIAL STATEMENTS (continued)

(Amounts in thousands of Renminbi (“RMB”) and United States dollars (“US$”), except for number of shares and per share (or ADS) data)

 

23.CONDENSED FINANCIAL INFORMATION OF THE PARENT COMPANY (continued)

 

Condensed balance sheets (continued)

 

  As of
December 31,
2013
  As of
December 31,
2014
  As of
December 31,
2014
 
  RMB  RMB  US$ 
LIABILITIES AND SHAREHOLDERS’ EQUITY            
Current liabilities:            
Accrued payroll and welfare payable  -   62   10 
Accrued expenses and other liabilities  12,098   11,217   1,807 
Amounts due to intergroup companies  7,349   13,933   2,246 
             
Total current liabilities  19,447   25,212   4,063 
             
TOTAL LIABILITIES  19,447   25,212   4,063 
             
Shareholders’ equity:            
Class A Ordinary shares, par value US$0.00005 per share, 700,000,000 shares authorized as of  December 31, 2013 and 2014; 66,539,000 and 254,844,582 shares issued and outstanding as of December 31, 2013 and 2014, respectively  20   85   14 
Class B Ordinary shares, par value US$0.00005 per share; 300,000,000 shares authorized as of December 31, 2013 and 2014; 262,197,451 and 96,634,529 shares issued and outstanding as of December 31, 2013 and 2014, respectively  94   36   6 
Additional paid-in capital  967,233   1,106,234   178,293 
Accumulated other comprehensive income  10,492   22,637   3,648 
Accumulated deficit  (168,419)  (11,370)  (1,833)
             
Total shareholder’s equity  809,420   1,117,622   180,128 
             
TOTAL LIABILITIES AND SHAREHOLDERS’ EQUITY  828,867   1,142,834   184,191 

 

F - 58
 

  

500.COM LIMITED

NOTES TO THE CONSOLIDATED FINANCIAL STATEMENTS (continued)

(Amounts in thousands of Renminbi (“RMB”) and United States dollars (“US$”), except for number of shares and per share (or ADS) data)

 

23.CONDENSED FINANCIAL INFORMATION OF THE PARENT COMPANY (continued)

 

Condensed statements of comprehensive income

 

  For the years ended December 31, 
  2012  2013  2014  2014 
  RMB  RMB  RMB  US$ 
             
Net Revenues  -   -   -   - 
Operating expenses:                
Sales and marketing  -   -   (214)  (34)
General and administrative  (608)  (952)  (11,875)  (1,914)
Write-off of deferred offering expenses  (2,230)  -   (3,241)  (522)
                 
Total operating expenses  (2,838)  (952)  (15,330)  (2,470)
Other operating expenses  (4)  -   -   - 
                 
Operating loss  (2,842)  (952)  (15,330)  (2,470)
Interest income  -   246   10,920   1,760 
Interest expense  -   (4,712)  -   - 
Changes in fair value of derivative component of the convertible note  -   (26,809)  -   - 
Equity in profits of subsidiaries and VIEs  14,618   120,741   161,459   26,023 
                 
Income before income tax  11,776   88,514   157,049   25,313 
Income tax benefit (expense)  (7,533)  17,540   -   - 
                 
Net income  4,243   106,054   157,049   25,313 
                 
Other comprehensive income (loss)                
Foreign currency translation gain  (loss)  58   (5,496)  12,145   1,957 
                 
Comprehensive income  4,301   100,558   169,194   27,270 

 

F - 59
 

  

500.COM LIMITED

NOTES TO THE CONSOLIDATED FINANCIAL STATEMENTS (continued)

(Amounts in thousands of Renminbi (“RMB”) and United States dollars (“US$”), except for number of shares and per share (or ADS) data)

 

23.CONDENSED FINANCIAL INFORMATION OF THE PARENT COMPANY (continued)

 

Condensed statements of cash flows

 

  For the years ended December 31, 
  2012  2013  2014  2014 
  RMB  RMB  RMB  US$ 
             
Net cash generated from (used in) operating activities  38   7,387   (26,721)  (4,307)
Net cash generated from (used in) investing activities  511   (116,035)  (293,289)  (47,270)
Net cash generated from financing activities  2,302   479,896   42,315   6,820 
Effect of exchange rate changes on cash and cash equivalents  -   (4,812)  1,507   243 
Net increase (decrease) in cash and cash equivalents  2,851   366,436   (276,188)  (44,514)
Cash and cash equivalents at beginning of the year  649   3,500   369,936   59,623 
Cash and cash equivalents at end of the year  3,500   369,936   93,748   15,109 

 

Basis of presentation

 

Condensed financial information is used for the presentation of the Company, or the parent company. The condensed financial information of the parent company has been prepared using the same accounting policies as set out in the Company’s consolidated financial statements except that the parent company used the equity method to account for investment in its subsidiaries and VIEs.

 

The parent company records its investment in its subsidiaries and VIEs under the equity method of accounting as prescribed in ASC 323, “Investments-Equity Method and Joint Ventures”. Such investments are presented on the condensed balance sheets as “Investment in subsidiaries and VIEs” and their respective profit or loss as “Equity in profits of subsidiaries and VIEs” on the condensed statements of comprehensive income. Equity method accounting ceases when the carrying amount of the investment, including any additional financial support, in a subsidiary and VIEs is reduced to zero unless the parent company has guaranteed obligations of the subsidiary and VIEs or is otherwise committed to provide further financial support. If the subsidiary and VIEs subsequently reports net income, the parent company shall resume applying the equity method only after its share of that net income equals the share of net losses not recognized during the period the equity method was suspended.

 

The parent company’s condensed financial statements should be read in conjunction with the Group’s consolidated financial statements.

 

F - 60