Borr Drilling
BORR
#4959
Rank
C$2.52 B
Marketcap
๐Ÿ‡ง๐Ÿ‡ฒ
Country
C$8.21
Share price
-1.63%
Change (1 day)
228.77%
Change (1 year)

Borr Drilling - 20-F annual report 2019


Text size:

UNITED STATES
SECURITIES AND EXCHANGE COMMISSION
WASHINGTON, D.C. 20549
 

 
FORM 20-F
 
REGISTRATION STATEMENT PURSUANT TO SECTION 12(b) OR (g) OF THE SECURITIES EXCHANGE ACT OF 1934
 
OR
ANNUAL REPORT PURSUANT TO SECTION 13 OR 15(d) OF THE SECURITIES EXCHANGE ACT OF 1934
 
For the fiscal year ended December 31, 2019
 
OR
TRANSITION REPORT PURSUANT TO SECTION 13 OR 15(d) OF THE SECURITIES EXCHANGE ACT OF 1934
 
OR
SHELL COMPANY REPORT PURSUANT TO SECTION 13 OR 15(d) OF THE SECURITIES EXCHANGE ACT OF 1934
 
Date of event requiring this shell company report


 
Commission File Number: 001-39007


 
Borr Drilling Limited
 
(Exact name of registrant as specified in its charter)


 
Bermuda
 
(Jurisdiction of incorporation or organization)
 
S.E. Pearman Building
2nd Floor 9 Par-la-Ville Road
Hamilton HM11 Bermuda
+1 (441) 737-0152
(Address of principal executive offices)

Georgina Sousa
2nd Floor 9 Par-la-Ville Road
Hamilton HM11 Bermuda
+1 (441) 737-0152

James A. McDonald
Skadden, Arps, Slate, Meagher & Flom (UK) LLP
40 Bank Street, Canary Wharf
London E14 5DS England
+44(0)20 7519 7183

(Name, Telephone, E-mail and/or Facsimile number and Address of Company Contact Person)


 
Securities registered or to be registered pursuant to Section 12(b) of the Act:

Title of Each Class
 
Trading Symbol
 
Name of Each Exchange on Which Registered
Common shares of par value $0.05 per share
 
BORR
 
The New York Stock Exchange
 
Securities registered or to be registered pursuant to Section 12(g) of the Act: None
 
Securities for which there is a reporting obligation pursuant to Section 15(d) of the Act: None


Indicate the number of outstanding shares of each of the issuer’s classes of capital or common stock as of the close of the period covered by the annual report:
 
As of December 31, 2019, there were 110,818,351 common shares outstanding.
 
Indicate by check mark if the registrant is a well-known seasoned issuer, as defined in Rule 405 of the Securities Act.
 
Yes ☐ No ☒
 
If this report is an annual or transition report, indicate by check mark if the registrant is not required to file reports pursuant to Section 13 or 15(d) of the Securities Exchange Act of 1934.
 
Yes ☐ No ☒
 
Indicate by check mark whether the registrant (1) has filed all reports required to be filed by Section 13 or 15(d) of the Securities Exchange Act of 1934 during the preceding 12 months (or for such a shorter period that the registrant was required to file such reports), and (2) has been subject to such filing requirements for the past 90 days.
 
Yes ☒ No ☐
 
Indicate by check mark whether the registrant has submitted electronically every Interactive Data File required to be submitted pursuant to Rule 405 of Regulation S-T (§232.405 of this chapter) during the preceding 12 months (or for such shorter period that the registrant was required to submit files).
 
Yes ☒ No ☐
 
Indicate by check mark whether the registrant is a large accelerated filer, an accelerated filer, a non-accelerated filer, or an emerging growth company. See definition of “large accelerated filer,” “accelerated filer,” and “emerging growth company” in Rule 12b-2 of the Exchange Act. (Check one):

Large accelerated filer ☐
Accelerated filer ☐
Non-accelerated filer ☒
Emerging growth company ☒
 
If an emerging growth company that prepares its financial statements in accordance with U.S. GAAP, indicate by check mark if the registrant has elected not to use the extended transition period for complying with any new or revised financial accounting standards † provided pursuant to Section 13(a) of the Exchange Act.    ☒
 
† The term “new or revised financial accounting standard” refers to any update issued by the Financial Accounting Standards Board to its Accounting Standards Codification after April 5, 2012.
 
Indicate by check mark whether the registrant has filed a report on and attestation to its management’s assessment of the
effectiveness of its internal control over financial reporting under Section 404(b) of the Sarbanes-Oxley Act (15 U.S.C.
 
7262(b)) by the registered public accounting firm that prepared or issued its audit report.          ☐
 
Indicate by check mark which basis of accounting the registrant has used to prepare the financial statements included in this filing:

U.S. GAAP ☒
International Financial Reporting Standards as issued by the International Accounting Standards Board ☐
Other ☐
 
If “Other” has been checked in response to the previous question, indicate by check mark which financial statement item the Registrant has elected to follow:
 
Item 17 ☐  Item 18 ☐
If this is an annual report, indicate by check mark whether the registrant is a shell company (as defined in Rule 12b-2 of the Exchange Act).
 
Yes ☐ No ☒
 
(APPLICABLE ONLY TO ISSUERS INVOLVED IN BANKRUPTCY PROCEEDINGS DURING THE PAST FIVE YEARS)
 
Indicate by check mark whether the registrant has filed all documents and reports required to be filed by Sections 12, 13 or 15(d) of the Securities Exchange Act of 1934 subsequent to the distribution of securities under a plan confirmed by a court.
 
Yes ☐ No ☐
 


TABLE OF CONTENTS
 
PART I
  
7
ITEM 1.
7
 
A.
7
 
B.
7
 
C.
7
ITEM 2.
7
ITEM 3.
8
 
A.
8
 
B.
10
 
C.
10
 
D.
10
ITEM 4.
44
 
A.
44
 
B.
44
 
C.
61
 
D.
62
ITEM 4A.
62
ITEM 5.
63
 
A.
73
 
B.
75
 
C.
82
 
D.
82
 
E.
83
 
F.
83
 
G.
83
ITEM 6.
83
 
A.
83
 
B.
86
 
C.
86
 
D.
88
 
E.
88
ITEM 7.
90
 
A.
90
 
B.
90
 
C.
93
ITEM 8.
94
 
A.
94
 
B.
94
ITEM 9.
95
 
A.
95
 
B.
95
 
C.
95
 
D.
95
 
E.
95
 
F.
95
ITEM 10.
96
 
A.
96
 
B.
96
 
C.
100
 
D.
100
 
E.
101
 
F.
104
 
G.
104
 
H.
104
 
I.
105
ITEM 11.
106
ITEM 12.
107
 
A.
107
 
B.
107
 
C.
107
 
D.
107

1

PART II
108
ITEM 13.
108
ITEM 14.
108
ITEM 15.
108
ITEM 16.
109
ITEM 16A.
109
ITEM 16B.
109
ITEM 16C.
109
ITEM 16D.
110
ITEM 16E.
110
ITEM 16F.
110
ITEM 16G.
111
ITEM 16H.
111
PART III
 
112
ITEM 17.
112
ITEM 18.
112
ITEM 19.
112

NOTE ON THE PRESENTATION OF INFORMATION
 
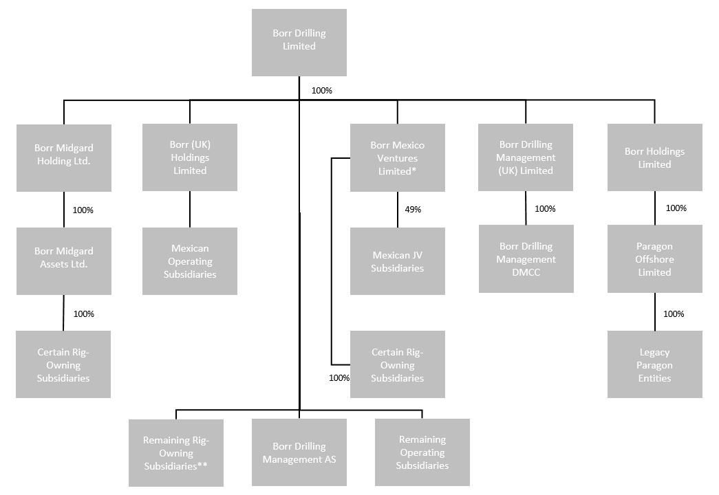
We have prepared this annual report using a number of conventions, which you should consider when reading the information contained herein. In this annual report, unless the context otherwise requires, (i) references to “Borr Drilling Limited,” “Borr Drilling,” the “Company,” the “Registrant,” “we,” “us,” “Group,” “our” and words of similar import refer to Borr Drilling Limited and its consolidated subsidiaries, (ii) references to our “Board” or “Board of Directors” refer to the board of directors of Borr Drilling Limited as constituted at any point in time and “Director” or “Directors” refers to a member or members of the Board, as applicable, (iii) references to “Borr Drilling Management UK” and “Borr Drilling Management Dubai” refer to our subsidiaries Borr Drilling Management (UK) Ltd and Borr Drilling Management DMCC, respectively, (iv) references to our “Memorandum,” each provision thereof a “Clause,” or the “Bye-Laws,” each provision thereof a “Bye-Law,” refer to the memorandum of association and the amended and restated bye-laws of Borr Drilling Limited, respectively, each as in effect from time to time, (v) references to “Magni” or “Magni Partners” refers to Magni Partners (Bermuda) Limited, (vi) references to “Taran” refer to Taran Holdings Limited, (vii) references to “Ubon” refer to Ubon Partners AS, (viii) references to “Drew” refer to Drew Holdings Limited, (ix) references to our “DNB Revolving Credit Facility” or “DNB RCF” refer to our historical revolving credit facility with DNB Bank ASA, (x) references to our “Guarantee Facility” refer to our historical guarantee facility with DNB Bank ASA, (xi) references to our “DC Revolving Credit Facility” or “DC RCF” refer to our historical revolving credit and guarantee facility with Danske Bank A/S and Citigroup Global Markets Limited, (xii) references to our “Bridge Facility” or “Bridge RCF” refer to our historical revolving credit facility with Danske Bank A/S and DNB Bank ASA, (xiii) references to our “Hayfin Facility” refer to our term loan facility with Hayfin Services LLP, among others, (xiv) references to our “Syndicated Facility” or “Syndicated RCF” refer to our senior secured credit facilities with DNB Bank ASA, Danske Bank, Citibank N.A., Jersey Branch, Clifford Capital Pte. Ltd. and Goldman Sachs Bank USA, (xv) references to our “New Bridge Facility” or “New Bridge RCF” refer to our senior secured revolving credit facility with DNB Bank ASA and Danske Bank, (xvi) references to our “Convertible Bonds” refer to our $350.0 million convertible bonds due 2023, (xvii) references to our “jack-up rigs” shall be deemed to include our semi-submersible rig (as the context may require), (xviii) references to our “Reverse Share Split” refer to the conversion of each of our Shares into 0.20 Shares, resulting in a reverse share split at a ratio of 5-for-1. Unless otherwise indicated, all Share and per Share data in this annual report is adjusted to give effect to our Reverse Share Split and is approximate due to rounding, (xix) references to “Schlumberger” refer to Schlumberger Limited and affiliates and where this term is used to refer to our principal shareholder, means Schlumberger Oilfield Holdings Limited, (xx) references to Mexican JV refers to Opex Perforadora S.A. de C.V. (“Opex”), Perforadora Profesional AKAL I, SA de CV (“Akal”), Perforaciones Estrategicas e Integrales Mexicana S.A. de C.V. (“Perfomex”) and Perforaciones Estrategicas e Integrales Mexicana II, SA de CV (“Perfomex II”) and (xxi) references to our “Shares” refer to our outstanding common shares of par value $0.05 per share.
 
References in this annual report to our “Financing Arrangements” refer to our Hayfin Facility, Syndicated RCF, New Bridge RCF, Convertible Bonds and shipyard delivery financing arrangements described more fully herein, collectively, including the agreements and other terms governing our Hayfin Facility, Syndicated RCF, New Bridge RCF, Convertible Bonds and delivery financing arrangements, respectively.
 
References in this annual report (i) to the “SEC” refer to the United States Securities and Exchange Commission and (ii) to “U.S. GAAP” refer to the generally accepted accounting principles in the United States as in effect at any point in time.
 
References in this annual report to “Keppel” and “PPL” refer to the shipyards Keppel FELS Limited and PPL Shipyard Pte Ltd., respectively, including their respective subsidiaries and affiliates as the context may require.
 
References in this annual report to “NDC,” “Total,” “ExxonMobil,” “Perenco,” “TAQA,” “BW Energy,” “ONGC,” “Spirit Energy,” “Tulip,” “BP,” “Shell”, “Pan American Energy” and “Chevron” refer to our key customers the National Drilling Company, Total S.A., Exxon Mobil Corporation, Perenco S.A., Abu Dhabi National Energy Company PJSC, BW Offshore Limited, the Oil and Natural Gas Corporation, Spirit Energy Limited, Tulip Oil Holding B.V., BP plc, Royal Dutch Shell plc, Pan American Energy S.L. and Chevron Corporation, respectively, including their respective subsidiaries and affiliates as the context may require.
 
References in this annual report to “ABS” refer to the American Bureau of Shipping.
 
PRESENTATION OF FINANCIAL INFORMATION
 
We produce financial statements in accordance with U.S. GAAP and all financial information included in this annual report is derived from our U.S. GAAP consolidated financial statements, except as otherwise indicated. In particular, this annual report contains certain non-U.S. GAAP financial measures which are defined under “Item 3.A Selected Financial and Other Data.”
 
Our consolidated financial statements included in this annual report comprise of consolidated statements of operations, comprehensive loss, changes shareholders’ in equity, and cash flows for the years ended December 31, 2019, 2018 and 2017 and consolidated balance sheets as of December 31, 2019 and 2018 (“Consolidated Financial Statements”). We present our consolidated financial statements in U.S. dollars.
 
Unless otherwise indicated, all references to “U.S.$” and “$” in this annual report are to, and amounts are presented in, U.S. dollars. All references to “€,” “EUR,” or “Euros” are to the single currency of the European Monetary Union, all references to “£,” “Pounds” or “GBP” are to pounds sterling and all references to “NOK” are to Norwegian Kroner.
 
NON-US GAAP FINANCIAL INFORMATION
 
In this annual report, we disclose non-GAAP financial measures, namely Adjusted EBITDA, each as defined under “Item 3.A Selected Consolidated Financial and Other Data.” Each of these measures are important measures used by us, and our businesses, to assess financial performance. Adjusted EBITDA is a non-GAAP financial measure and as used herein represents net loss adjusted for: depreciation and impairment of non-current assets, amortization of contract backlog, loss from equity method investments, interest income, interest capitalized to newbuildings, foreign exchange loss, net, other financial expenses, interest expense, gross, change in unrealized (loss)/gain on call spread transactions (as defined in note 18), (loss)/gain on forward contracts, gain from bargain purchase, amortised mobilization costs, amortised mobilization revenue, and income tax expense. We present Adjusted EBITDA because we believe that it and other similar measures are widely used by certain investors, securities analysts and other interested parties as supplemental measures of performance. We believe Adjusted EBITDA provides meaningful information about the performance of our business and therefore we use it to supplement our U.S. GAAP reporting. Moreover, our management uses Adjusted EBITDA in presentations to our Board to provide a consistent basis to measure operating performance of our business, as a measure for planning and forecasting overall expectations, for evaluation of actual results against such expectations and in communications with our shareholders, lenders, bondholders, rating agencies and others concerning our financial performance. We believe that Adjusted EBITDA improves the comparability of year-to-year results and is representative of our underlying performance, although Adjusted EBITDA has significant limitations, including not reflecting our cash requirements for capital or deferred costs, rig reactivation costs, newbuild rig activation costs contractual commitments, taxes, working capital or debt service. Non-GAAP financial measures may not be comparable to similarly titled measures of other companies and have limitations as analytical tools and should not be considered in isolation or as a substitute for analysis of our operating results as reported under U.S. GAAP.
 
MARKET AND INDUSTRY DATA
 
In this annual report, we present certain market and industry data. Certain information contained in this annual report regarding our industry and the markets in which we operate is based on our own internal estimates and research. This information is based on third party services which we believe to be reliable. Unless otherwise indicated, the basis for any statements regarding our competitive position in this annual report is based on our own assessment and knowledge of the market in which we operate. Forward-looking information obtained from third party sources is subject to the same qualifications and the uncertainties regarding the other forward-looking statements in this annual report.
 
Market data and statistics are inherently predictive and subject to uncertainty and do not necessarily reflect actual market conditions. Such statistics are based on market research, which, itself, is based on sampling and subjective judgments by both the researchers and the respondents, including judgments about what types of products and transactions should be included in the relevant market. As a result, investors should be aware that statistics, statements and other information relating to markets, market sizes, market shares, market positions and other industry data set forth in this annual report, including in the section entitled “Item 4.B Business Overview—Industry Overview” (and projections, assumptions and estimates based on such data) may not be reliable indicators of our future performance and the future performance of the offshore drilling industry. See the sections entitled “Item 3.D Risk Factors” and “Special Note Regarding Forward-Looking Statements.”
 
RELIANCE ON SEC ORDER UNDER SECTION 36 OF THE EXCHANGE ACT (SEC RELEASE NO. 34-88318, AS AMENDED SEC RELEASE NO. 34-88465)
 
The impact of Covid-19 has had a material impact across the offshore drilling industry and there is increased uncertainty within the sector and across the globe. This, and the logistical delays resulting from remote working including disruptions to transportation and limited access to facilities, support staff and professional advisors, resulted in us being unable to file our Annual Report on Form 20-F by the normal deadline of four months after year-end. We are therefore hereby filing the report within 45 days of the original deadline, in reliance on the SEC’s Order Under Section 36 of the Securities Exchange Act of 1934 Granting Exemptions from Specified Provisions of the Exchange Act and Certain Rules Thereunder (SEC Release No. 34-88318) dated March 4, 2020, as amended on March 25, 2020 (SEC Release No. 34-88465). which permits issuers who are unable to file their reports by the required deadline as a result of the impact of the Covid-19 outbreak to file their reports within 45 days of the original deadline.
 
SPECIAL NOTE REGARDING FORWARD-LOOKING STATEMENTS
 
This annual report and any other written or oral statements made by us or on our behalf may include forward-looking statements within the meaning of the Private Securities Litigation Reform Act of 1995 that reflect our current views with respect to future events and financial performance. Forward-looking statements include statements concerning plans, objectives, goals, strategies, future events or performance, underlying assumptions, expected industry trends, including statements with respect to newbuilds, including expected delivery dates and delays, entry into new drilling contracts and new tenders, including expected commencement date of new contracts, statements with respect to our fleet and its expected capabilities and prospects, including plans regarding rig deployment, total contract backlog projections, contract terms, including indemnification, and potential cancellations or extensions, statements with respect to our Mexican JV and their potential activities and entry into other joint ventures in the future, the sale of the “Eir” and “MSS1“ and expected sale proceeds for other rigs, our commitment to safety and the environment and expected enhancement of growth prospects, competitive advantages and contracting success and rig utilization, business strategy, including our growing industry footprint, strengthening of our drilling industry relationships, our aim to establish ourselves as the preferred provider in the industry, establishment of high-quality and cost-efficient operations and integrated services, including expected benefits of certain collaborations and of relationships with key suppliers, statements with respect to compliance with laws and regulations, industry trends, including the attractiveness of shallow water drilling, expected recovery of demand and oil price trends, the impact of the COVID-19 outbreak, ability to operate as a going concern, outlook regarding results of operations and factors affecting results of operations, statements with respect to our obligations under our financing arrangements and expected satisfaction thereof, statements with respect to funding and our share lending agreement, and expected adoption of new accounting standards and their expected impact, as well as other statements in the sections entitled “Item 4.B Business Overview—Industry Overview” and “Item 5.D Trend Information,” and other statements, which are other than statements of historical or present facts or conditions. The words “believe,” “anticipate,” “intend,” “estimate,” “forecast,” “project,” “plan,” “potential,” “may,” “should,” “expect” and similar expressions identify forward-looking statements.
 
The forward-looking statements in this document are based upon various assumptions, many of which are based, in turn, upon further assumptions, including, without limitation, management’s examination of historical operating trends, data contained in our records and other data available from third parties. Although we believe that these assumptions are reasonable, because these assumptions are inherently subject to significant uncertainties and contingencies that are difficult or impossible to predict and are beyond our control, we cannot assure you that we will achieve or accomplish these expectations, beliefs or projections. There are important factors that could cause our actual results, level of activity, performance or achievements to differ materially from the results, level of activity, performance or achievements expressed or implied by these forward-looking statements which are set forth in “Item 3.D Risk Factors.” Given these risks and uncertainties, you should not place undue reliance on forward-looking statements as a prediction of actual results.
 
Any forward-looking statements that we make in this annual report speak only as of the date of such statements and we caution readers of this annual report not to place undue reliance on these forward-looking statements. Except as required by law, we undertake no obligation to update or revise any forward-looking statement or statements to reflect events or circumstances after the date on which such statement is made or to reflect the occurrence of unanticipated events. The foregoing factors that could cause our actual results to differ materially from those contemplated in any forward-looking statement included in this annual report should not be construed as exhaustive. New factors emerge from time to time, and it is not possible for us to predict all of these factors. Further, we cannot assess the impact of each such factor on our business or the extent to which any factor, or combination of factors, may cause actual results to be materially different from those contained in any forward-looking statement. You should read this annual report, and each of the documents filed as exhibits to the annual report, completely, with this cautionary note in mind, and with the understanding that our actual future results may be materially different from what we expect.
 
PART I
 
ITEM 1.
IDENTITY OF DIRECTORS, SENIOR MANAGEMENT AND ADVISERS
 
A.
DIRECTORS AND SENIOR MANAGEMENT
 
Not applicable.
 
B.
ADVISERS
 
Not applicable.
 
C.
AUDITORS
 
Not applicable.
 
ITEM 2.
OFFER STATISTICS AND EXPECTED TIMETABLE
 
Not applicable.
 
ITEM 3.
KEY INFORMATION
 
A.
SELECTED FINANCIAL DATA
 
Our selected consolidated statement of operations and other financial data for the years ended December 31, 2019, 2018 and 2017 and our selected consolidated balance sheet data as of December 31, 2019 and 2018 have been derived from our Consolidated Financial Statements, included herein and should be read in conjunction with such statements and the notes thereto. The selected balance sheet data as of December 31, 2017 has been derived from our consolidated financial statements not included herein.
 
Our Consolidated Financial Statements are prepared and presented in accordance with U.S. GAAP. Our historical results are not necessarily indicative of results expected for future periods.
 
The following table should be read in conjunction with the section entitled “Item 5. Operating and Financial Review and Prospects” and our Consolidated Financial Statements and notes thereto, which are included herein. Our Consolidated Financial Statements are maintained in U.S. dollars. We refer you to the notes to our Consolidated Financial Statements for a discussion of the basis on which our Consolidated Financial Statements are prepared.
 
In June 2019, we effected a conversion of each one of our Shares into 0.20 Shares, resulting in a Reverse Share Split at a ratio of 5-for-1. Unless otherwise indicated, all Share and per Share data in this annual report is adjusted to give effect to our Reverse Share Split and is approximate due to rounding.
 
  
For the Year Ended December 31,
 
  
2019
  
2018
  
2017
 
  
(in $ millions, except per share data)
 
SELECTED CONSOLIDATED STATEMENTS OF OPERATIONS DATA:
         
Total operating revenues
 
$
334.1
  
$
164.9
  
$
0.1
 
Gain from bargain purchase
  
-
   
38.1
   
-
 
Gain on disposal
  
6.4
   
18.8
   
-
 
Operating expenses
  
(491.3
)
  
(353.2
)
  
(109.8
)
Operating loss
 
$
(150.8
)
 
$
(131.4
)
 
$
(109.7
)
Loss from equity method investments
  
(9.0
)
  
-
   
-
 
Total financial income (expenses), net
  
(128.1
)
  
(57.0
)
  
21.7
 
Income tax expense
  
(11.2
)
  
(2.5
)
  
-
 
Net loss
 
$
(299.1
)
 
$
(190.9
)
 
$
(88.0
)
Other comprehensive gain (loss)
  
5.6
   
0.6
   
(6.2
)
Total comprehensive loss
 
$
(293.5
)
 
$
(190.3
)
 
$
(94.2
)
             
Net loss per common share:
            
Basic
  
(2.78
)
  
(1.85
)
  
(1.70
)
Diluted
  
(2.78
)
  
(1.85
)
  
(1.70
)
Common shares outstanding
  
110,818,351
   
105,068,351
   
95,264,500
 
Weighted average common shares outstanding
  
107,478,625
   
102,877,501
   
51,726,288
 

  
As of December 31,
 
  
2019
  
2018
  
2017
 
  
(in $ millions)
 
SELECTED BALANCE SHEET DATA:
         
Cash and cash equivalents
  
59.1
   
27.9
   
164.0
 
Other current assets, including restricted cash
  
218.8
   
180.7
   
61.5
 
Jack-up drilling rigs
  
2,683.3
   
2,278.1
   
783.3
 
Newbuildings
  
261.4
   
361.8
   
642.7
 
Other long-term assets
  
57.4
   
65.2
   
20.7
 
Total Assets
 
$
3,280.0
  
$
2,913.7
  
$
1,672.3
 
Trade accounts payables
  
14.1
   
9.6
   
9.6
 
Accruals and other current liabilities
  
235.6
   
106.5
   
11.5
 
Long-term debt (including current portion)
  
1,709.8
   
1,174.6
   
87.0
 
Other liabilities
  
26.4
   
89.5
   
71.3
 

  
As of December 31,
 
  
2019
  
2018
  
2017
 
  
(in $ millions)
 
Total Liabilities
 
$
1,985.9
  
$
1,380.2
  
$
179.4
 
Total Equity
 
$
1,294.1
  
$
1,533.5
  
$
1,492.9
 
 
  
For the Year Ended December 31,
 
  
2019
  
2018
  
2017
 
  
(in $ millions)
 
CASH FLOW DATA:
         
Net cash used in operating activities
 
$
(89.0
)
 
$
(135.2
)
 
$
(184.8
)
Net cash used in investing activities
  
(271.1
)
  
(560.1
)
  
(1,256.5
)
Net cash provided by financing activities
  
397.3
   
583.5
   
1,506.3
 
 
  
For the Year Ended December 31,
 
  
2019
  
2018
  
2017
 
OTHER FINANCIAL AND OPERATIONAL DATA:
         
Adjusted EBITDA(1) (in $ millions)
 
$
(2.6
)
 
$
(55.3
)
 
$
(61.8
)
Total Contract Backlog(2) (in $ millions)
  
308.5
   
377.5
   
28.5
 
Technical Utilization(3) (in %)
  
99.0
   
99.3
   
-
 
Economic Utilization(4) (in %)
  
95.9
   
97.9
   
-
 
TRIF(5)(number of incidents)
  
2.12
   
1.54
   
-
 
 

(1)
Adjusted EBITDA is a non-GAAP financial measure and as used herein represents net loss adjusted for: depreciation and impairment of non-current assets, amortization of acquired contract backlog, interest income, interest capitalized to newbuildings, foreign exchange loss, net, other financial expenses, interest expense, gross, change in unrealized (loss)/gain on call spread transactions (as defined in note 18), (loss)/gain on forward contracts, gain from bargain purchase, loss from equity method investments, amortization of mobilization cost, amortization of mobilization revenue and income tax expense. We present Adjusted EBITDA because we believe that it and other similar measures are widely used by certain investors, securities analysts and other interested parties as supplemental measures of performance. We believe Adjusted EBITDA provides meaningful information about the performance of our business and therefore we use it to supplement our U.S. GAAP reporting. Moreover, our management uses Adjusted EBITDA in presentations to our Board to provide a consistent basis to measure operating performance of our business, as a measure for planning and forecasting overall expectations, for evaluation of actual results against such expectations and in communications with our shareholders, lenders, bondholders, rating agencies and others concerning our financial performance. We believe that Adjusted EBITDA improves the comparability of year-to-year results and is representative of our underlying performance, although Adjusted EBITDA has significant limitations, including not reflecting our cash requirements for capital or deferred costs, rig reactivation costs, newbuild rig activation costs contractual commitments, taxes, working capital or debt service. Non-GAAP financial measures may not be comparable to similarly titled measures of other companies and have limitations as analytical tools and should not be considered in isolation or as a substitute for analysis of our operating results as reported under U.S. GAAP. The following table sets forth a reconciliation of Adjusted EBITDA to net loss for the years ended December 31, 2019, 2018 and 2017:
 
 
 
For the Year Ended December 31,
 
 
 
2019
  
2018
  
2017
 
 
 
(in $ millions)
 
Net loss
 
$
(299.1
)
 
$
(190.9
)
 
$
(88.0
)
Depreciation and impairment of non-current assets
  
112.8
   
79.5
   
47.9
 
Amortization of acquired contract backlog*
  
20.2
   
24.2
   
 
Interest income
  
(1.5
)
  
(1.2
)
  
(3.2
)
Interest capitalized to newbuildings
  
(18.5
)
  
(23.4
)
  
 
Foreign exchange (gain) loss, net
  
(0.7
)
  
1.1
   
0.3
 
Other financial expenses
  
30.2
   
3.5
   
 
Interest expense, gross
  
88.9
   
37.1
   
0.5
 
Change in unrealized loss on call spread transactions
  
0.5
   
25.7
   
-
 
Loss (gain) on forward contracts
  
29.2
   
14.2
   
(19.3
)
Gain from bargain purchase
  
-
   
(38.1
)
  
-
 
Loss from equity method investments
  
9.0
   
-
   
-
 
Amortized mobilization cost
  
22.6
   
12.1
   
-
 
Amortized mobilization revenue
  
(7.4
)
  
(1.6
)
  
-
 
Income tax expense
  
11.2
   
2.5
   
-
 
Adjusted EBITDA
 
$
(2.6
)
 
$
(55.3
)
 
$
(61.8
)
 
* Amortization of the fair market value of existing contracts at the time of the initial acquisition.
 

(2)
Our Total Contract Backlog includes only firm commitments for contract drilling services represented by definitive agreements. Total Contract Backlog (in $ millions) is calculated as the maximum contract drilling dayrate revenue that can be earned from a drilling contract based on the contracted operating dayrate. Total Contract Backlog excludes revenue resulting from mobilization and demobilization fees, contract preparation, capital or upgrade reimbursement, recharges, bonuses and other revenue sources and is not adjusted for planned out-of-service periods during the contract period. The contract period excludes additional periods that may result from the future exercise of extension options under our contracts, and such extension periods are included only when such options are exercised. The contract operating dayrate may temporarily change due to, among other factors, mobilization, force majeure, weather or repairs. As used in this annual report, Total Contract Backlog (in $ millions) is not the same measure as the acquired contract backlog presented in our Consolidated Financial Statements. Please see Notes 2 and 16 to our Consolidated Financial Statements for further information. See the section entitled “Item 4.B Business Overview—Our Business—Customers and Contract Backlog.”
 

(3)
Technical Utilization is the efficiency with which we perform well operations without stoppage due to mechanical, procedural or other operational events that result in down, or zero, revenue time. Technical Utilization is calculated as the technical utilization of each rig in operation for the period, divided by the number of rigs in operation for the period, with the technical utilization for each rig calculated as the total number of hours during which such rig generated dayrate revenue, divided by the maximum number of hours during which such rig could have generated dayrate revenue, expressed as a percentage measured for the period. We have not provided Technical Utilization data for the year ended December 31, 2017 because only one of our jack-up rigs was in operation for approximately one day at the end of December 2017. See “Item 4.B Business Overview—Acquisition from Transocean” for more information. Technical Utilization is calculated only with respect to rigs in operation for the relevant period and is not calculated on a fleet-wide basis. Technical Utilization is a measure of efficiency of rigs in operation and is not a measurement of utilization of our fleet overall.
 

(4)
Economic Utilization is the dayrate revenue efficiency of our operational rigs and reflects the proportion of the potential full contractual dayrate that each jack-up rig actually earns each day. Economic Utilization is affected by reduced rates for standby time, repair time or other planned out-of-service periods. Economic Utilization is calculated as the economic utilization of each rig in operation for the period, divided by the number of rigs in operation for the period, with the economic utilization of each rig calculated as the total revenue, excluding bonuses, as a proportion of the full operating dayrate multiplied by the number of days on contract in the period. We have not provided Economic Utilization data for the year ended December 31, 2017 because only one of our jack-up rigs was in operation for approximately one day at the end of December 2017. See “Item 4.B Business Overview—Acquisition from Transocean” for more information. Economic Utilization is calculated only with respect to rigs in operation for the relevant period and is not calculated on a fleet-wide basis. Economic Utilization is a measure of efficiency of rigs in operation and is not a measurement of utilization of our fleet overall.
 

(5)
Total recordable incident frequency (“TRIF”) is a measure of the rate of recordable workplace injuries. TRIF, as defined by the International Association of Drilling Contractors, is derived by multiplying the number of recordable injuries during the twelve- month period prior to the specified date by 1,000,000 and dividing this value by the total hours worked in that period by the total number of employees. An incident is considered “recordable” if it results in medical treatment over certain defined thresholds (such as receipt of prescription medication or stitches to close a wound) as well as incidents requiring the injured person to spend time away from work. We have not provided TRIF data for the year ended December 31, 2017 because only one of our jack-up rigs was in operation for approximately one day at the end of December 2017. See “Item 4.B Business Overview—Acquisition from Transocean” for more information.
 
B.
CAPITALIZATION AND INDEBTEDNESS
 
Not applicable.
 
C.
REASONS FOR THE OFFER AND USE OF PROCEEDS
 
Not applicable.
 
D.
RISK FACTORS
 
Our business, financial condition, results of operations and liquidity can suffer materially as a result of any of the risks described below. While we have described all of the risks we consider material, these risks are not the only ones we face. We are also subject to the same risks that affect many other companies, such as technological obsolescence, labor relations, geopolitical events, climate change and risks related to the conducting of international operations. Additional risks not known to us or that we currently consider immaterial may also adversely impact our businesses. Our business routinely encounters and address risks, some of which may cause our future results to be different—sometimes materially different—than we presently anticipate.
 
RISK FACTORS RELATED TO OUR INDUSTRY
 
The jack-up drilling market historically has been highly cyclical, with periods of low demand and/or over-supply that could result in adverse effects on our business.
 
The jack-up drilling market historically has been highly cyclical and is primarily related to the demand for jack-up rigs and the available supply of jack-up rigs. Demand for jack-up rigs is directly related to the regional and worldwide levels of offshore exploration and development spending by oil and gas companies, which is beyond our control. It is not unusual for jack-up rigs to be unutilized or underutilized for significant periods of time and subsequently resume full or near full utilization when business cycles change. During historical industry periods of high utilization and high dayrates, industry participants ordered the construction of new jack-up rigs, which has resulted in an over-supply of jack-up rigs worldwide. During periods of supply and demand imbalance, jack-up rigs are frequently contracted at or near cash breakeven operating rates for extended periods of time until dayrates increase when the supply/demand balance is restored. Offshore exploration and development spending may fluctuate substantially from year-to-year and from region-to-region.
 
Over the past several years, crude oil prices have been volatile, reaching a high of $115 per barrel in 2014, declining to $55 per barrel by the end of 2014 and reaching as low as $28 per barrel during 2016. After recovering through 2019, oil prices experienced significant negative movements in 2020, with Brent crude oil prices reaching prices as low as $19 per barrel, having started 2020 in the mid-to-upper $60-per-barrel range. The price trends in 2020 have been influenced by the COVID-19 crisis and its impact on the global economy and the trends in oil supply by the Organization of the Petroleum Exporting Countries (“OPEC”) and other major oil producing countries. As a result of, among other things, the continued volatility in the oil price and its uncertain future, the offshore drilling industry has experienced, and is continuing to experience, a substantial decline in demand for its services, as well as a significant decline in dayrates for contract drilling services. The significant decline in oil and gas prices and resulting reduction in spending by customers, together with the increase in supply of jack-up rigs in recent years, has resulted in an oversupply of jack-up rigs and a decline in utilization and dayrates, a situation which may persist for many years. The decline in demand for our contract drilling services and the dayrates for those services has had an impact on our operations, and if the industry downturn continues, may have, an adverse effect on our financial condition, results of operations and cash flows, including negative cash flows, as well as our liquidity and ability to meet covenants in our loan agreements. The protracted downturn in our industry will exacerbate many of the other risks included below and other risks that we face, and we cannot predict if or when the downturn will end.
 
A prolonged period of reduced demand and/or excess jack-up rig supply may require us to idle or dispose of additional jack-up rigs or to enter into low dayrate contracts or contracts with unfavorable terms. For more information on our jack-up rig disposal policy, see the section entitled “Item 4.B Business Overview—Our Business—Our Fleet.” There can be no assurance that the demand for jack-up rigs will increase in the future. Any further decline or if there is not an improvement in demand for jack-up rigs could have a material adverse effect on our business, financial condition and results of operations.
 
The offshore contract drilling industry is highly competitive, with periods of excess rig availability which reduce dayrates and could result in adverse effects on our business.
 
Our industry is highly competitive, and our contracts are traditionally awarded on a competitive bid basis. Pricing, rig age, safety records and competency are key factors in determining which qualified contractor is awarded a job. Competitive factors include: rig availability, rig location, rig operating features and technical capabilities, pricing, workforce experience, operating efficiency, condition of equipment, contractor experience in a specific area, reputation and customer relationships. If we are not able to compete successfully, our revenues and profitability may be impacted, which could have a material adverse effect on our business, financial condition and results of operations.
 
The supply of offshore drilling rigs, including jack-up rigs, has increased significantly in recent years. Delivery of newbuild drilling rigs will continue to increase rig supply in coming years and could curtail a strengthening, or trigger a further reduction, in utilization and dayrates. Approximately 15 newbuild jack-up rigs (of which nine were delivered to us) were delivered during 2018, representing an approximate 3% increase in the total worldwide fleet of competitive offshore drilling rigs since the end of 2017. As of February 2020, there were approximately 40 newbuild jack-up rigs reported to be on order or under construction scheduled to be delivered no later than the end of 2020. Most of the newbuild jack-up rigs to be delivered no later than the end of 2020, including the six newbuild jack-up rigs we have agreed to purchase, do not have drilling contracts in place. In addition, the supply of marketed offshore drilling rigs could further increase due to depressed market conditions resulting in an increase in uncontracted rigs as existing contracts expire. There is no assurance that the market in general or a geographic region in particular will be able to fully absorb the supply of new rigs in future periods. Any continued oversupply of drilling rigs could have a material adverse effect on our business, financial condition and results of operations.
 
The success of our business largely depends on the level of activity in the oil and gas industry, which can be significantly affected by volatile oil and natural gas prices.

The success of our business largely depends on the level of activity in offshore oil and natural gas exploration, development and production, which may be affected by conditions in the worldwide economy. Oil and natural gas prices, and market expectations of potential changes in these prices, significantly affect the level of drilling activity. Historically, when drilling activity and operator capital spending decline, utilization and dayrates also decline and drilling may be reduced or discontinued, resulting in an oversupply of drilling rigs. Oil and natural gas prices have historically been volatile, and oil prices have declined significantly since mid-2014 when prices were in excess of $100 per barrel, causing operators to reduce capital spending and cancel or defer existing programs, substantially reducing the opportunities for new drilling contracts

Oil prices had, as of December 2019, rebounded from the 12-year lows experienced during early 2016, and in 2017 experienced the first increase in average prices since 2014, with prices ranging from a low of $44 to a high of $67 per barrel. Oil prices experienced both increases and declines throughout 2019 and remained generally volatile, with prices ranging from a low of $53 to a high of $75 per barrel, according to Bloomberg. Oil prices have averaged approximately $64 per barrel during 2019, around 23% higher than the cost of oil at the end of 2018, which was $52 per barrel. In 2020, oil prices have reached as low as $19 per barrel as of April 21, 2020. As of December 31, 2019, the price of oil was $66 per barrel. Oil prices have experienced significant volatility in part due to the COVID-19 as well as supply trends by OPEC and other oil producing countries and prices are not at a level that supports increased rig demand which sufficiently absorbs existing rig supply and generates a meaningful increase in dayrates. We expect insufficient demand to continue as long as oil prices and rig supply remain at current levels. A lack of a meaningful and sustained recovery in oil and natural gas prices, continued volatility in prices or further price reductions, may cause our customers to maintain historically low levels or further reduce their overall level of activity, in which case demand for our services may decline and our results of operations may be adversely affected through lower rig utilization and/or low dayrates. Numerous factors may affect oil and natural gas prices and the level of demand for our services, including:
 

regional and global economic conditions and changes therein;
 

oil and natural gas supply and demand;
 

expectations regarding future energy prices;
 

the ability of OPEC to reach further agreements to set and maintain production levels and pricing and to implement existing and future agreements;
 

the level of production by non-OPEC countries;
 

capital allocation decisions by our customers, including the relative economics of offshore development versus onshore prospects;
 

tax policy;
 

the occurrence or threat of epidemic or pandemic diseases and any government response to such occurrence or threat, specifically, the current implications of, and future expectations in relation to, COVID-19 on global economic activity and therefore oil prices, cross border trade restrictions, employees’ ability to, and willingness to, work, oil supply and demand, and resource owners ability to deliver future projects;
 

advances in exploration and development technology;
 

costs associated with exploring for, developing, producing and delivering oil and natural gas;
 

the rate of discovery of new oil and gas reserves and the rate of decline of existing oil and gas reserves;
 

trade policies and sanctions imposed on oil-producing countries or the lifting of such sanctions;
 

laws and government regulations that limit, restrict or prohibit exploration and development of oil and natural gas in various jurisdictions, or materially increase the cost of such exploration and development;
 

the further development or success of shale technology to exploit oil and gas reserves;
 

available pipeline and other oil and gas transportation capacity;
 

the development and exploitation of alternative fuels;
 

laws and regulations relating to environmental matters, including those addressing alternative energy sources and the risks of global climate change;
 

changes in tax laws, regulations and policies;
 

merger, acquisition and divestiture activity among exploration and production companies (“E&P Companies”);
 

the availability of, and access to, suitable locations from which our customers can explore and produce hydrocarbons;
 

activities by non-governmental organizations to restrict the exploration, development and production of oil and gas in light of environmental considerations;
 

disruption to exploration and development activities due to hurricanes and other severe weather conditions and the risk thereof;
 

natural disasters or incidents resulting from operating hazards inherent in offshore drilling, such as oil spills;
 

the worldwide social and political environment, including uncertainty or instability resulting from changes in political leadership and environmental policies, changes in geopolitical-social views toward fossil fuels and renewable energy and changes in investors’ expectations regarding environmental, social and governance matters; and
 

the worldwide military and political environment, including uncertainty or instability resulting from an escalation or additional outbreak of armed hostilities or other crises in oil or natural gas producing areas of the Middle East or geographic areas in which we operate, or acts of terrorism.
 
Despite significant declines in capital spending and cancelled or deferred drilling programs by many operators since 2015, oil and gas production has not been reduced by amounts sufficient to result in a rebound in pricing to levels seen prior to the current downturn, and we may not see sufficient supply reductions or a resulting rebound in pricing for an extended period of time or at all. Further, any agreements of OPEC and certain non-OPEC countries to freeze and/or cut production may not be fully realized. The lack of actual production cuts or freezes, or the perceived risk that OPEC countries may not comply with such agreements, may result in depressed oil and gas prices for an extended period of time. In addition, higher oil and gas prices may not necessarily translate into increased activity, and even during periods of high oil and gas prices, customers may cancel or curtail their drilling programs, or reduce their levels of capital expenditures for exploration and production for a variety of reasons, including their lack of success in exploration efforts. Any increase or reduction in drilling activity by our customers may not be uniform across different geographic regions. Locations where costs of drilling and production are relatively higher may be subject to greater reductions in activity or may recover more slowly. Such variation between regions may lead to the relocation of drilling rigs, concentrating drilling rigs in regions with relatively fewer reductions in activity leading to greater competition.
 
Advances in onshore exploration and development technologies, particularly with respect to onshore shale, could also result in our customers allocating more of their capital expenditure budgets to onshore exploration and production activities and less to offshore activities.
 
Moreover, there has historically been a strong link between the development of the world economy and the demand for energy, including oil and gas. An extended period of adverse development in the outlook for the world economy could also reduce the overall demand for oil and gas and for our services. The current COVID-19 crisis has caused significant adverse impacts on the global economy and we do not know when this trend will improve.
 
These factors could impact our revenues and profits and as a result limit our future growth prospects as well as our liquidity and ability to comply with covenants in loan agreements. Any significant decline in dayrates or utilization of our rigs could have a material adverse effect on our business, financial condition and results of operations. In addition, these risks could increase instability in the financial and insurance markets and make it more difficult for us to access capital and obtain insurance coverage that we consider adequate or are otherwise required by our contracts.
 
Down-cycles in the jack-up drilling industry and other factors may affect the market value of our jack-up rigs and the newbuild rigs we have agreed to purchase.
 
Consumer demand in the shallow-water offshore drilling market, or the jack-up drilling market, has been adversely impacted by trends in the price of oil since 2014 and has not yet recovered, as. As trends in the price of oil impact the spending for jack-up rigs. The price of Brent crude oil fell from a high of $115 per barrel on June 19, 2014, to a low of $28 per barrel on January 20, 2016. The price of Brent crude oil reached $68 per barrel on December 31, 2019, following which it reached as low as $19 per barrel on April 21, 2020. Oil prices remain generally volatile. If oil prices do not stabilize at favorable levels or we experience further oil price down-cycles, we expect customer demand will continue to be negatively affected. If the offshore drilling industry suffers adverse developments due to the price of oil in the future, the fair market value of our existing and newbuild jack-up rigs may decline. In addition, the fair market value of the jack-up rigs that we currently own, have agreed to acquire, or may acquire in the future, may decrease depending on a number of factors, including:
 

the general economic and market conditions affecting the offshore contract drilling industry, including competition from other offshore contract drilling companies;
 

the impact of the COVID-19 crisis on the global economy and related impact on oil prices and demand in the shall-water offshore drilling market, as well as the impact of the crisis on our ability to operate rigs;
 

the types, sizes and ages of our jack-up rigs;
 

the supply and demand for our jack-up rigs;
 

the costs of newbuild jack-up rigs;
 

prevailing drilling services contract dayrates;
 

government or other regulations; and
 

technological advances.
 
If jack-up rig values fall significantly, we may have to record an impairment in our financial statements, which could affect our results of operations. Certain of our competitors in the offshore drilling industry may have a larger or more diverse fleet and a more favorable capitalization than we do, which could allow them to better withstand any impairment recorded for their own fleets or the effects of a commodity price down-cycle. Additionally, if we sell one or more of our jack-up rigs at a time when drilling rig prices have fallen, we may incur a loss on disposal and a reduction in earnings, which may cause us to breach the covenants in certain of our finance agreements. We have stated that we intend to sell a small number of vessels and we face difficult market conditions for such a sale and could incur a loss. Under certain of our Financing Arrangements, we are required to comply with loan-to-value or minimum-value-clauses, which could require us to post additional collateral or prepay a portion of the outstanding borrowings should the value of the jack-up rigs securing borrowings under each of such agreements decrease below required levels. If we are unable to comply with the covenants in certain of our financing agreements and we are unable to get a waiver, a default could occur under the terms of those agreements. We have obtained waivers in respect of certain covenants and to change interest payment dates under certain of our loan facilities. See “Item 5.B Operating and Financial Review and Prospects—Liquidity and Capital Resources” for more information.
 
Our operations involve risks due to their international nature.
 
We operate in various regions throughout the world. As a result of our international operations, we may be exposed to political and other uncertainties, including risks of:
 

terrorist acts;
 

armed hostilities, war and civil disturbances;
 

acts of piracy, which have historically affected marine assets;
 

significant governmental influence over many aspects of local economies;
 

the seizure, nationalization or expropriation of property or equipment;
 

uncertainty of outcome in court proceedings in any jurisdiction where we may be subject to claims;
 

the repudiation, nullification, modification or renegotiation of contracts;
 

limitations on insurance coverage, such as war risk coverage, in certain areas;
 

political unrest;
 

the occurrence or threat of epidemic or pandemic diseases or any governmental or industry response to such occurrence or threat, which could impact demand and our ability to conduct operations;
 

monetary policy and foreign currency fluctuations and devaluations;
 

an inability to repatriate income or capital;
 

complications associated with repairing and replacing equipment in remote locations;
 

import-export quotas, wage and price controls, and the imposition of trade barriers;
 

imposition of, or changes in, local content laws and their enforcement, particularly in West Africa and Southeast Asia, where the legislatures are active in developing new legislation;
 

sanctions or trade embargoes;
 

compliance with various jurisdictional regulatory or financial requirements;
 

compliance with and changes to tax laws and interpretations;
 

other forms of government regulation and economic conditions that are beyond our control; and
 

government corruption.
 
It is difficult to predict whether, and if so, when the risks referred to above may come to fruition and the impact thereof. Failure to comply with, or adapt to, applicable laws and regulations or other disturbances as they occur may subject us to criminal sanctions, civil remedies or other increases in costs, including fines, the denial of export privileges, injunctions, seizures of assets or the inability to otherwise remove our jack-up rig from the country in which it operates.
 
RISK FACTORS RELATED TO OUR BUSINESS
 
We may not be able to renew contracts which expire and our customers may seek to cancel or renegotiate their contracts, particularly in response to unfavorable industry conditions.
 
Many jack-up drilling contracts are short-term, and oil and natural gas companies tend to reduce activity levels quickly in response to declining oil and natural gas prices. Our jack-up drilling contracts, including our bareboat contracts with equity method investments in Mexico,  typically range from three to twenty-four months, although this period may be longer in certain jurisdictions, including the Middle East. During oil price down-cycles, our customers may be unwilling to commit to long-term contracts. Short-term drilling contracts do not provide the stability or visibility of revenue that we would otherwise receive with long-term drilling contracts.
 
In addition, in difficult market conditions, some of our customers may seek to terminate their agreements with us or to renegotiate our contracts using various techniques, including threatening breaches of contract, relying on force majeure clauses, and applying commercial pressure. Some of our customers have the right to terminate their drilling contracts without cause upon the payment of an early termination fee or compensation for costs incurred up to termination. For example, in April 2020, one of our clients, ExxonMobil, served notice to exercise its rights to terminate two contracts in West Africa due to COVID-19 related issues, triggering an obligation to pay an early termination fee. Our customers themselves may have contracts from their customers terminated in reliance on similar techniques, putting pressure on our customers to terminate or renegotiate their agreements with us. The general principle is that any such early termination payment, where applicable, shall compensate us for lost revenues less operating expenses for the remaining contract period; however, in some cases, any such payments may not fully compensate us for the loss of the drilling contract. Under certain circumstances our contracts may permit customers to terminate contracts early without any termination payment either for convenience or as a result of non-performance, periods of downtime or impaired performance caused by equipment or operational issues (typically after a specified remedial period), or sustained periods of downtime due to force majeure events beyond our control. In addition, state-owned oil company customers may have special termination rights by law.
 
During periods of challenging market conditions, we may be subject to an increased risk of our (i) customers choosing not to renew short-term contracts or drill option wells, (ii) customers repudiating contracts or seeking to terminate contracts on grounds including extended force majeure circumstances or on the basis of assertions of non-compliance by us of our contractual obligations , (iii) customers seeking to renegotiate their contracts to reduce the agreed day rates and (iv) cancellation of drilling contracts for convenience (with or without early termination payments). For instance, in April 2020, Total  elected not to renew a short term contract on the rig Prospector 5. Loss of contracts may have a material adverse effect on our business, financial condition and results of operations.
 
Prevailing market conditions, including the supply of jack-up rigs worldwide, may affect our ability to obtain favorable contracts for our newbuild jack-up rigs or our jack-up rigs that do not have contracts.
 
As of February 2020, 171 jack-up rigs in the existing worldwide fleet were off-contract and a relatively large number of the drilling rigs under construction have not been contracted for future work, including the six jack-up rigs we have agreed to purchase, of which five have not been delivered. In addition, as of May 20, 2020, we had 12 rigs warm stacked and two rigs cold stacked which are available for contracting. The third cold stacked unit, the “Eir,” is subject to a sale agreement.
 
The current over-supply of jack-up rigs may be exacerbated by the entry of newbuild rigs into the market, many of which are without drilling contracts. The supply of available uncontracted jack-up rigs has intensified price competition, reducing dayrates as the active fleet worldwide grows. The COVID-19 crisis may exacerbate this trend with its impact on rig operations and demand as a result of the impact on the global economy and oil prices. Customers may also opt to contract older rigs in order to reduce costs, which could adversely affect our ability to obtain new drilling contracts due to our newer fleet. For an overview of our fleet, see the section entitled “Item 4.B Business Overview—Our Business—Our Fleet.”
 
Our ability to obtain new contracts will depend on our customers and prevailing market conditions, which may vary among different geographic regions and types of drilling rigs sought. There is no assurance that we will secure drilling contracts for the newbuild rigs we have agreed to purchase or our jack-up rigs that are stacked, and the drilling contracts that we do secure may be at unattractive dayrates. If we are unable to secure contracts for our newbuild jack-up rigs, we may idle or stack these rigs, which means such rigs will not produce revenues but will continue to require cash expenditures for crews, fuel, insurance, berthing and associated items. The key characteristics of our uncontracted rigs which may yield differences in their marketability or readiness for use include whether such rigs are warm stacked or cold stacked, age of the rig, geographic location and technical specifications; please see “Item 4.B Business Overview—Our Business—Our Fleet” for further information concerning these features by rig. We may also seek to delay delivery of our newbuild jack-up rigs, which could adversely affect our revenues and profitability. We have no right to delay delivery of the newbuild rigs we have agreed to purchase on grounds that we are unable to secure contracts. If we request a delay to the contractual delivery dates, we are dependent upon the outcome of any negotiations with the shipyard, which may not result in any delay or may lead to an increase in cost to compensate the shipyard.
 
If new contracts are entered into at dayrates substantially below the existing dayrates or on terms otherwise less favorable compared to existing contract terms among our then-active fleet, our business could be adversely affected. We may also be required to accept more risk in areas other than price to secure a contract and we may be unable to push this risk down to other contractors or be unable or unwilling at competitive prices to insure against this risk, which will mean the risk will have to be managed by applying other controls. Accepting such increased risk could lead to significant losses or us being unable to meet our liabilities in the event of a catastrophic event affecting  any rig contracted on this basis.
 
Our Total Contract Backlog may not be realized.
 
The Total Contract Backlog (in $ millions) presented in this annual report is only an estimate and is not the same measure as the acquired contract backlog presented in our Consolidated Financial Statements. Many of our contracts are short-term. As of December 31, 2019, our Total Contract Backlog was approximately $308.5 million, excluding unexercised options, and we had ten contracts that expire during 2020, eight contracts that expire during 2021 and one contract that expires during 2022.
 
The actual amount of revenues earned and the actual periods during which revenues are earned will be different from our Total Contract Backlog projections due to various factors, including shipyard and maintenance projects, downtime and other events within or beyond our control. We do not adjust our Total Contract Backlog for expected or unexpected downtime. Our inability, or the inability of our customers, to perform under our or their contractual obligations could result in results that vary significantly from those contemplated by our Total Contract Backlog. The current global uncertainty caused by the COVID-19 crisis could add further uncertainty to our Total Contract Backlog. For example, in April 2020, one of our clients, ExxonMobil, served notice to exercise its rights to terminate two contracts in West Africa due to COVID-19 related issues, triggering an obligation to pay an early termination fee.
 
Our Joint Ventures for integrated well services business in Mexico may not make a profit, and we may receive cash calls from our Joint Ventures in order to fund working capital or capital expenditure outlays.
 
During 2019 we entered into a joint venture with Proyectos Globales de Energia y Servicos CME, S.A. DE C.V. (“CME”) to provide integrated well services to Petróleos Mexicanos (“Pemex”). This involved Borr Mexico Ventures Limited (“BMV”) subscribing for  49% of the equity of Opex Perforadora S.A. de C.V. (“Opex”) and Perforadora Profesional AKAL I, SA de CV (“Akal”). CME’s wholly owned subsidiary, Operadora Productora y Exploradora Mexicana, S.A. de C.V. (“Operadora”) owns 51% of each of Opex and Akal. . We provide five jack-up rigs on bareboat charters to two other joint venture companies, Perforaciones Estrategicas e Integrales Mexicana S.A. de C.V. (“Perfomex”) and Perforaciones Estrategicas e Integrales Mexicana II, SA de CV (“Perfomex II”), which are owned in the same  way as Opex and Akal.  Perfomex and Perfomex II provide the jack-up rigs under traditional dayrate drilling and technical service agreements to Opex and Akal. Opex and Akal also contract  technical support services from BMV, management services from Operadora and well services from specialist well service contractors (including an affiliate of one of our principal shareholders, Schlumberger) and logistics and administration services from Logística y Operaciones OTM, S.A. de C.V, an affiliate of CME. This structure enables Opex and Akal to  provide  bundled integrated well services to Pemex. The potential revenue earned is fixed under each of the Pemex contracts, while Opex and Akal manage the drilling services and related costs on a per well basis. Therefore, if Opex or Akal are unable to complete each well within the time and cost agreed, they bear the completion risk. Our Joint Venture has experienced delays in getting invoices approved and paid by Pemex . In order to improve this situation, in May 2020, the Joint Venture entered into an agreement with a Mexican state controlled bank whereby payment of a portion of these invoices, subject to Pemex approval, can be advanced through a factoring solution with the target to secure a more stable cashflow. If Opex or Akal are nonetheless unable to receive payment from their customer in a timely fashion, as shareholders we may be required to fund working capital or capital expenditure outlays, or we may not be paid dividends or distribution in a timely manner or at all. If Opex or Akal are unable to make a profit, we will recognize losses from our equity method investments and may be unable to receive dividends or distributions from those businesses. This could have a significant adverse effect on our operations and liquidity. We are also obligated, as a 49% shareholder, to fund any capital shortfall in Opex or Akal where the Board of Opex or Akal make a cash call to the shareholders under the provisions of the Shareholder Agreements.
 
We have a limited operating history and have experienced net losses since inception.
 
We have a limited operating history upon which to base an evaluation of our current business and future prospects. Also, our lack of operating history may affect our ability to obtain customer contracts. We are establishing our history as an operator of jack-up rigs and as a result, the revenue and income potential of our business is still developing. We have experienced net losses since inception and this trend may continue. We may not be able to generate significant additional revenues in the future. We will be subject to the risks, uncertainties and difficulties frequently encountered by early-stage companies in evolving markets. We may not be able to successfully address any or all of these risks and uncertainties. Failure to adequately do so may have a material adverse effect on our business, financial condition and results of operations.
 
In connection with the audits of our consolidated financial statements, we and our independent registered public accounting firm identified a material weakness in our internal control over financial reporting. If we fail to develop and maintain an effective system of internal control over financial reporting, we may be unable to accurately report our financial results or prevent fraud.

We were established in 2016 and have since that time experienced significant expansion, especially during 2018 when we acquired Paragon Offshore Limited (or Paragon as defined below) and shortly thereafter proceeded with a reorganization program. This growth, combined with the loss of historically significant individuals and relationships in the legacy Paragon business, resulted in too few accounting personnel to adequately follow and maintain our accounting processes, and constrained our ability to deploy resources with which to address compliance with internal controls over financial reporting. Subsequently, and although we are not subject to the auditor attestation requirements of Section 404 of the Sarbanes-Oxley Act, in the course of preparing and auditing our consolidated financial statements, we and our independent registered public accounting firm respectively identified a material weakness in our internal control over financial reporting as of December 31, 2018 and December 31, 2019. In accordance with reporting requirements set forth by the SEC, a “material weakness” is a deficiency, or a combination of deficiencies, in internal control over financial reporting, such that there is a reasonable possibility that a material misstatement of our Company’s annual or interim consolidated financial statements will not be prevented or detected on a timely basis. The material weakness identified relates to lack of a sufficient number of competent financial reporting and accounting personnel to prepare and review our consolidated financial statements and related disclosures in accordance with U.S. GAAP and financial reporting requirements set forth by the SEC. Our independent registered public accounting firm did not undertake an assessment of our internal control under the Sarbanes-Oxley Act for purposes of identifying and reporting any material weakness in our internal control over financial reporting. Had they performed an assessment of our internal control over financial reporting, additional material weaknesses may have been identified.
 
In addition, during 2019 we determined that certain advances made to our chief executive officer and chief financial officer had not been approved by our compensation committee or board of directors and therefore we inadvertently violated Section 402 of the Sarbanes-Oxley Act of 2002.  See “Item 7.B—Related Party Transactions.” Such payments without authorization could indicate insufficient controls over compensation payments.
 
To remedy our identified material weakness and other control deficiencies, we continue to take steps to strengthen our internal control over financial reporting, including hiring more qualified personnel to strengthen the financial reporting function and to improve the financial and systems control framework and implementing regular and continuous U.S. GAAP accounting and financial reporting training programs for our accounting and financial reporting personnel. Further, we have engaged an external consulting firm to help us assess our compliance requirements under Rule 13a-15 of the Exchange Act and improve overall internal controls. These measures may not be sufficient to sufficiently improve our internal controls.
 
We rely on a limited number of customers, and we are exposed to the risk of default or material non-performance by customers.
 
We have a limited number of customers and potential customers for our services. Mergers among oil and gas exploration and production companies have further reduced the number of available customers, which may increase the ability of potential customers to achieve pricing terms favorable to them as the jack-up drilling market recovers. Our five largest customers, subsidiaries of ExxonMobil, NDC, TAQA, Spirit Energy and Pan American Energy, comprised 61% of our revenue for the year ended December 31, 2019.
 
We are subject to the risk of late payment, non-payment or non-performance by our customers. Certain of our customers may be highly leveraged and subject to their own operating and regulatory risks and liquidity risk, and such risks could lead them to seek to cancel, repudiate or seek to renegotiate our drilling contracts or fail to fulfill their commitments to us under those contracts. These risks are heightened in periods of depressed market conditions.
 
In addition, our drilling contracts provide for varying levels of indemnification and allocation of liabilities between our customers and us, including with respect to (i) well-control, reservoir liability and pollution, (ii) loss or damage to property, (iii) injury and death to persons arising from the drilling operations we perform and (iv) each respective parties’ consequential losses, if any. Apportionment of these liabilities is generally dictated by standard industry practice and the particular requirements of a customer. Under our drilling contracts, liability with respect to personnel and property customarily is generally allocated so that we and our customers each assume liability for our respective personnel and property, or a “knock-for-knock” basis but that may not always be the case.
 
Customers have historically assumed most of the responsibility for, and agreed to indemnify contractors from, any loss, damage or other liability resulting from pollution or contamination, including clean-up and removal and third-party damages arising from operations under the contract when the source of the pollution originates from the well or reservoir; damages resulting from blow-outs or cratering of the well; and regaining control of, or re-drilling, the well and any associated pollution. However, there can be no assurance that these customers will be willing, or financially able, to indemnify us against all these risks. Customers may seek to cap or otherwise limit indemnities or narrow the scope of their coverage, reducing our level of contractual protection.
 
In addition, under the laws of certain jurisdictions, such indemnities may not be enforceable in all circumstances, for example if the cause of the damage was our gross negligence or willful misconduct. If that were the case we may incur liabilities in excess of those agreed in our contracts. Although we maintain certain insurance policies, the policy may not respond or insurance proceeds, if paid, may not fully compensate us in the event any key customers or potential customers default on their indemnity obligations to us. Our insurance policies do not cover damages arising from the willful misconduct or gross negligence of our personnel (which may include our subcontractors in some cases). In the event of a default or other material non-payment or non-performance by any customers, our business, financial condition and results of operations could be adversely affected.
 
In addition, customers tend to request that we assume a limited amount of liability for pollution damage when such damage originates from our jack-up rigs and/or equipment above the surface of the water or is caused by our negligence, which liability generally has caps for ordinary negligence, with much higher caps or unlimited liability where the damage is caused by our gross negligence or willful misconduct, respectively. We may also be exposed to a risk of liability for reservoir or formation damage or loss of hydrocarbons when we provide, directly or indirectly (for example through our participation in joint ventures where there are parent company guarantees granted to the ultimate customer), integrated well services.
 
Our drilling contracts contain fixed terms and dayrates, and consequently we may not fully recoup our costs in the event of a rise in expenses, including operating and maintenance costs.
 
Our operating costs are generally related to the number of rigs in operation and the cost level in each country or region where the rigs are located, which may increase depending on the circumstances. In contrast, the majority of our contracts have dayrates that are fixed over the contract term. These provisions allow us to adjust the dayrates based on stipulated cost increases, including wages, insurance and maintenance costs. However, actual cost increases may result from events or conditions that do not cause correlative changes to the applicable indices. The adjustments are typically performed on a semi-annual or annual basis. For these reasons, the timing and amount awarded as a result of such adjustments may differ from our actual cost increases, which could result in us being unable to recoup incurred costs.
 
Some of our long-term contracts contain rate adjustment provisions based on market dayrate fluctuations rather than cost increases. In such contracts, the dayrate could be adjusted lower during a period when costs of operation rise, which could adversely affect our financial performance. Shorter-term contracts normally do not contain escalation provisions. In addition, although our contracts typically contain provisions for either fixed or dayrate compensation during mobilization, these rates may not fully cover our costs of mobilization, and mobilization may be delayed for reasons beyond our control, increasing our costs, without additional compensation from the customer.
 
We incur expenses, such as preparation costs, relocation costs, operating costs and maintenance costs, which we may not fully recoup from our customers, including where our jack-up rigs incur idle time between assignments.
 
Our operating expenses and maintenance costs depend on a variety of factors, including crew costs, provisions, equipment, insurance, maintenance and repairs, and shipyard costs, many of which are beyond our control. Operating and maintenance costs will not necessarily fluctuate in proportion to changes in operating revenues. In connection with new contracts or contract extensions, we incur expenses relating to preparation for operations, particularly when a jack-up rig moves to a new geographic location. These expenses may be significant. Expenses may vary based on the scope and length of such required preparations and the duration of the contractual period over which such expenditures are amortized. In addition, equipment maintenance costs fluctuate depending upon the type of activity that the jack-up rig is performing and the age and condition of the equipment. In situations where our jack-up rigs incur idle time between assignments, the opportunity to reduce the size of our crews on those jack-up rigs is limited, as the crews will be engaged in preparing the rig for its next contract, which could affect our ability to make reductions in crew costs, provisions, equipment, insurance, maintenance and repairs or shipyard costs.
 
When a jack-up rig faces longer idle periods, reductions in costs may not be immediate as some of the crew may be required to prepare the jack-up rig for stacking and maintenance in the stacking period. As of December 31, 2019, we had nine jack-up rigs either “warm stacked,” which means the rigs, including our newbuild jack-up rigs which have not yet been activated, are kept ready for redeployment and retain a maintenance crew, or “cold stacked,” which means the rig is stored in a harbor, shipyard or a designated offshore area, and the crew is reassigned to an active rig or dismissed, not including our jack-up rigs being activated to commence drilling operations as of such date. When idled or stacked, jack-up rigs do not earn revenues, but continue to require cash expenditures for crews, fuel, insurance, berthing and associated items. These expenses may be significant. Should units be idle for a longer period, we may be unable to reduce these expenses. This could have a material adverse effect on our business, financial condition and results of operations.
 
We incur activation costs, and may incur cost-overruns, on our newbuild jack-up rigs, which we may not fully recoup from our customers or the shipyard, as applicable.
 
As of December 31, 2019, we had an order book with Keppel for seven newbuild jack-up rigs, two of which have already been delivered in 2020 and five of which are scheduled for delivery in 2022. In connection with delivery of our newbuild jack-up rigs, we incur expenses relating to the activation of such newbuild rig. These expenses are significant and may be in excess of $13 million per newbuild jack-up rig activated. Expenses  vary based on the scope and length of such required preparations and  fluctuate depending upon the type of activity that the rig is intended to perform.
 
Construction of our newbuild jack-up rigs is subject to risks of delay or cost overruns inherent in any large construction project from numerous factors, including shortages of equipment, materials or skilled labor, unscheduled delays in the delivery of ordered materials and equipment or shipyard construction, the failure of equipment to meet quality and/or performance standards, financial or operating difficulties experienced by equipment vendors or the shipyard, unanticipated actual or purported change orders, the inability to obtain required permits or approvals, unanticipated cost increases between order and delivery, design or engineering changes, and work stoppages and other labor disputes. In addition, risks include adverse weather conditions or any other events such as yard closures due to epidemics or pandemics, terrorist acts, war, piracy or civil unrest (which may or may not qualify as force majeure events in the relevant contract). Significant cost overruns or delays could have a material adverse effect on our business, financial condition and results of operations. Additionally, failure to deliver a newbuild rig on time may result in the delay of revenue from that rig. Newbuild jack-up rigs may also experience start-up difficulties following delivery or other unexpected operational problems that could result in uncompensated downtime or the cancellation or termination of drilling contracts, which could have a material adverse effect on our business, financial condition and results of operations.
 
We may be unable to integrate or deploy newbuild jack-up rigs into our active fleet.
 
There is some inherent risk in accepting newbuilding deliveries and a newly delivered rig may require some rework or additional testing before it passes our stringent requirements for acceptance. This may delay the delivery date or, in limited circumstances, require us to increase our capital expenditure in order to accept the new rig. If we are unable to integrate newbuild jack-up rigs into our fleet according to our expected timeline, this would reduce our available capacity. In addition, any delay in delivery of a newbuild jack-up rig could delay, or result in us paying damages under, any customer contracts we enter into for those newbuilding rigs prior to delivery, which could have a material adverse effect on our business, financial condition and results of operations.
 
The limited availability of qualified personnel in the locations in which we operate may result in higher operating costs as the offshore drilling industry recovers.
 
Competition for skilled and other labor required for our drilling operations has increased in recent years as the number of rigs activated or added to worldwide fleets has increased, and this may continue to rise. In some regions, the limited availability of qualified personnel in combination with local regulations focusing on crew composition are expected to further impact the supply of qualified offshore drilling crews. In addition, during industry down-cycles, qualified personnel may elect to seek alternative employment and may not return to the offshore drilling industry immediately during periods of recovery, if at all, which may have the effect of further reducing the supply of qualified personnel.
 
Personnel salaries across the jack-up drilling market are affected by the cyclical nature of the offshore drilling industry, particularly during industry down-cycles. As the jack-up drilling market recovers, the tightness of labor supply within the industry could further create and intensify upward pressure on wages and make it more difficult or costly for us to staff and service our rigs. Furthermore, as a result of any increased competition for qualified personnel, we may experience a reduction in the experience level of our personnel, which could lead to higher downtime and more operating incidents. Such developments could have a material adverse effect on our business, financial condition and results of operations.
 
Furthermore, offshore drilling personnel (both employees and contractors) in certain regions, including those personnel who are employed on rigs operating for example in West Africa, Mexico and Europe, are represented by collective bargaining agreements. Pursuant to these agreements, we are required to contribute certain amounts to retirement funds and pension plans and are restricted in our ability to dismiss employees. In addition, individuals covered by these collective bargaining agreements may be working under agreements that are subject to salary negotiation. These negotiations could result in higher personnel or other increased costs or increased operating restrictions.
 
If we are unable to attract and retain highly skilled personnel who are qualified and able to work in the locations in which we operate it could adversely affect our operations.
 
We require highly skilled personnel in the right locations to operate and provide technical services and support for our business. At a minimum, all offshore personnel are required to complete Basic Offshore Safety Induction and Emergency Training (“BOSIET”) or a similar offshore survival and training course. We may also require additional training certifications prior to employment with us, depending on the location of the drilling and related technical requirements. In addition to direct costs associated with BOSIET, other training courses and required training materials, there may be indirect costs to personnel (such as travel costs and opportunity costs) which have the effect of limiting the flow of new qualified personnel into the offshore drilling industry.
 
In addition to the technical certification requirements, our ability to operate worldwide depends on our ability to obtain the necessary visas and work permits for such personnel to travel in and out of, and to work in, the jurisdictions in which we operate. Governmental actions in some of the jurisdictions in which we operate may make it difficult for us to move our personnel in and out of these jurisdictions by delaying or withholding the approval of these permits. This includes local content laws which restrict or otherwise effect our crew composition. If we are not able to obtain visas and work permits for the employees we need for operating our rigs on a timely basis, or for third-party technicians needed for maintenance or repairs, we might not be able to perform our obligations under our drilling contracts, which could allow our customers to cancel the contracts. These factors could increase competition for highly-skilled personnel throughout the offshore drilling industry, which may indirectly affect our business, financial condition and results of operations.
 
The travel and other restrictions implemented in response to the COVID-19 outbreak have made it difficult to transport personnel to our rigs which has impacted operations and we expect to continue to experience such disruptions as long as this outbreak continues.
 
We have established, and may from time to time be a party to certain joint venture or other contractual arrangements with partners that introduce additional risks to our business.
 
We have established, and may again in the future establish, relationships with partners, whether through the formation of joint ventures with local participation or through other contractual arrangements. For example, in Mexico, our operations are structured through the Mexican JV structures with our local partner in Mexico, CME, to provide integrated well services to Pemex, pursuant to two contracts (“Pemex Contracts”). We commenced operations under the first Pemex Contract in August 2019. Please see the section entitled “Item 4.B Business Overview—Our Business—Joint Venture, Partner and Agency Relationships” for more information.
 
We believe that opportunities involving partners may arise from time to time and we may enter into such arrangements. We may not realize the expected benefits of any such arrangements and such arrangements may introduce additional risks to our business. In order to establish or preserve our relationship with our partners, we may agree to risks and contributions of resources that are proportionately greater than the returns we could receive, which could reduce our income and return on our investment in such arrangements. In certain joint ventures or other contractual relationships with our partners, we may transfer certain ownership stakes in one or more of our rig-owning subsidiaries and/or accept having less control over decisions made in the ordinary course business. In certain arrangements with our local partners we may also guarantee the performance of their obligations under the relevant contract and we may not be able to enforce any contractual indemnifications we obtain from such parties. Any reduction in our ownership of our rig-owning subsidiaries and/or control over decisions made in the ordinary course of business could significantly reduce our income and return on our investment in such arrangements.
 
Our operations involving partners are subject to risks, including (i) disagreement with our partner as to how to manage the drilling operations being conducted; (ii) the inability of our partner to meet their obligations to us, the joint venture or our customer, as applicable; (iii) litigation between our partner and us regarding joint-operational matters and (iv) failure of a partner to comply with applicable laws, including sanctions and anti-money laundering laws and regulations, and indemnity obligations. The happening of any of the foregoing events may have a material adverse effect on our business, financial condition and results of operations.
 
In addition, we rely on the internal controls and financial reporting controls of our subsidiaries and if any of our subsidiaries, including joint ventures which are subsidiaries, fail to maintain effective controls or to comply with applicable standards, this could make it difficult to comply with applicable reporting and audit standards. For example, the preparation of our consolidated financial statements requires the prompt receipt of financial statements from each of our subsidiaries and associated companies, some of whom rely on the prompt receipt of financial statements from each of their subsidiaries and associated companies. Additionally, in certain circumstances, we may be required to file with our annual report on Form 20-F, or a registration statement filed with the SEC, financial information of associated companies which has been audited in conformity with SEC rules and regulations and applicable audit standards. If we are unable for any reason to procure such financial statements or audited financial statements, as applicable, from our subsidiaries and associated companies, we may be unable to comply with applicable SEC reporting standards.
 
We are exposed to the risk of default or material non-performance by subcontractors.
 
In order to provide integrated drilling services to our customers, we rely on subcontractors to perform certain services. We may be liable to our customers in the event of non-performance by any such subcontractor. We cannot ensure that our back-to-back arrangements with our subcontractors, contractual indemnities or insurance arrangements will provide adequate protection for the risks we face. To the extent that there is any back-to-back arrangement, contractual indemnity and/or receipt of evidence of insurance from a subcontractor, there can be no assurance that our subcontractors will be in a financial position to honor such arrangements in the event a claim is made against us by a customer and we seek to pass on the related damages  to the subcontractor. In addition, under the laws of certain jurisdictions, there may be circumstances in which such indemnities  are not enforceable. The foregoing could result in us having to assume liabilities in excess of those agreed in our contracts, which may have a material adverse effect on our business, financial condition and results of operations.
 
Outbreaks of epidemic and pandemic diseases, such as the COVID-19 outbreak, and governmental responses thereto have and could further adversely affect our business.

Public health threats, such as the COVID-19 outbreak, influenza and other highly communicable diseases or viruses, outbreaks of which have from time to time occurred in various parts of the world in which we operate, could adversely impact our operations, the timing of completion of any outstanding or future newbuilding projects, as well as the operations of our customers.

The recent outbreak of COVID-19, a virus causing potentially deadly respiratory tract infections first identified in China in December 2019, has negatively affected economic conditions regionally as well as globally and has impacted our operations and the operations of our customers and suppliers. In response to the virus, many governments imposed travel bans, quarantines and other emergency public health measure which included  implementing and maintaining (in some countries with gradual easing of), lockdown measures. Companies are also taking precautions, such as requiring employees to work remotely, imposing travel restrictions and temporarily closing businesses. These restrictions, and future prevention and mitigation measures, have had and are likely to continue to have an adverse impact on global economic conditions, which has significantly impacted global economic activity and the price of oil. As our business depends to a significant extent on customers’ expectations in respect of the price of oil, the impact of this crisis may significantly impact demand from customers, which could also negatively impact our business, financial condition and cash flows as well as our liquidity and ability to comply with loan facility covenants.

We also face operational disruptions as a result of the COVID-19 outbreak, including delays, unavailability of normal infrastructure and services including limited access to equipment, critical goods and personnel, disruptions to crew change, quarantine of rigs and/or crew, as well as disruptions in the supply chain and industrial production which may lead to reduced demand, amongst other potential consequences attendant to epidemic and pandemic diseases. The extent of the COVID-19 outbreak’s continued effect on our operational and financial performance will depend on future developments, including the duration, spread and intensity of the outbreak, all of which are uncertain and difficult to predict considering the rapidly evolving landscape. In addition, public health threats in any area, including areas where we do not operate, could disrupt international transportation. Our crews generally work on a rotation basis, with a substantial portion relying on international air transport for rotation. Disruptions caused by the virus have impacted the cost of rotating our crews, and possibly impact our ability to maintain a full crew on all rigs at a given time. Any of these public health threats and related consequences could adversely affect our financial results.
 
Public health threats could have an adverse effect on our operations and financial results.
 
Our crews generally work on a rotation basis, with a substantial portion relying on international air transport for rotation. Public health threats, such as Ebola, influenza, SARS, the Zika virus, COVID-19 and other highly communicable diseases or viruses, outbreaks of which have from time to time occurred in various parts of the world in which we operate, could adversely impact our operations, and the operations of our customers. In addition, public health threats in any area, including areas where we do not operate, could disrupt international transportation. Any such disruptions could impact the cost of rotating our crews, and possibly impact our ability to maintain a full crew on all rigs at a given time. Any of these public health threats and related consequences could adversely affect our business and financial results. We have experienced disruption in crewing our rigs as a result of the COVID-19 outbreak which has impacted our rig operations. Such disruptions could have a material impact on our business, and such impact is expected to continue as long as the outbreak impacts the global economy.
 
We rely on a limited number of suppliers and may be unable to obtain needed supplies on a timely basis or at all.
 
We rely on certain third parties to provide supplies and services necessary for our offshore drilling operations, including drilling equipment suppliers, catering and machinery suppliers. There are a limited number of available suppliers throughout the offshore drilling industry and past consolidation among suppliers, combined with a high volume of drilling rigs under construction, may result in a shortage of supplies and services, thereby increasing the cost of supplies and/or potentially inhibiting the ability of suppliers to deliver on time.
 
With respect to certain items, such as blow-out preventers and drilling packages, we are dependent on the original equipment manufacturer for repair and replacement of the item or its spare parts. We maintain limited inventory of certain items, such as spare parts, and sourcing such items may involve long-lead times (six months or longer). Standardization across our fleet assists with our inventory management, however the inability to obtain certain items may be exacerbated if such items are required on multiple jack-up rigs simultaneously. Furthermore, our suppliers may experience disruptions and delays in light of the COVID-19 outbreak, which could result in delays in receipt of supplies and services and/or force majeure notices.
 
If we are unable to source certain items from the original equipment manufacturer for any reason, including as a result of disruptions experienced by our suppliers as a result of the restrictions imposed in many countries in response to the COVID-19 outbreak, or if our inventory is rendered unusable by the original equipment manufacturer due to safety concerns, resulting delays could have a material adverse effect on our results of operations and result in rig downtime and delays in the repair and maintenance of our jack-up rigs. In addition, we may be unable to activate our jack-up rigs in response to market opportunities.
 
We may be unable to obtain, maintain and/or renew the permits necessary for our operations or experience delays in obtaining such permits, including the class certifications of rigs.
 
The operation of our jack-up rigs requires certain governmental approvals, the number and prerequisites of which vary, depending on the jurisdictions in which we operate our jack-up rigs. Depending on the jurisdiction, these governmental approvals may involve public hearings and costly undertakings on our part. We may not be able to obtain such approvals or such approvals may not be obtained in a timely manner. If we fail to secure the necessary approvals or permits in a timely manner, our customers may have the right to terminate or seek to renegotiate their drilling contracts to our detriment.
 
Offshore drilling rigs, although not self-propelled units, are nevertheless registered in international shipping or maritime registers and are subject to the rules of a classification society, which allows such rigs to be registered in an international shipping or maritime register. The classification society certifies that a drilling rig is “in-class,” signifying that such drilling rig has been built and maintained in accordance with the rules of the relevant classification society and complies with applicable rules and regulations of the drilling rig’s country of registry, or flag state, and the international conventions to which that country is a party. In addition, where surveys are required by international conventions and corresponding laws and ordinances of a flag state, the classification society will undertake them on application or by official order, acting on behalf of the authorities concerned.
 
Our jack-up rigs are built and maintained in accordance with the rules of a classification society, currently being ABS. The class status varies depending on a jack-up rig’s status (stacked or in operation). Operational rigs are certified by the relevant classification society as being in compliance with the mandatory requirements of the relevant national authorities in the countries in which our jack-up rigs are flagged and other applicable international rules and regulations. If any jack-up rig does not maintain the appropriate class certificates for its present status (stacked or in operation), fails any periodical survey or special survey and/or fails to comply with mandatory requirements of the relevant national authorities of its flag state, the jack-up rig may be unable to carry on operations and, depending on its status (stacked or in operation), may not be insured or insurable. Any such inability to carry on operations or be employed could have a material adverse effect on our business, financial condition and results of operations.
 
We are a holding company and are dependent upon cash flows from subsidiaries and equity method investments to meet our obligations. If our operating subsidiaries or equity method investments experience sufficiently adverse changes in their financial condition or results of operations, or we otherwise become unable to arrange further financing to satisfy our debt or other obligations as they become due, we may become subject to insolvency proceedings.
 
Our only material assets are our interests in our subsidiaries. We conduct our operations through, and all of our assets are owned by, our subsidiaries and our operating revenues and cash flows are generated by our subsidiaries. As a result, cash we obtain from our subsidiaries is the principal source of liquidity that we use to meet our obligations. Contractual provisions and/or local laws, as well as our subsidiaries’ financial condition, operating requirements and debt requirements, may limit our ability to the obtain cash from subsidiaries that we require to pay our expenses or otherwise meet our obligations when due. Applicable tax laws may also subject such payments to us by subsidiaries to further taxation.
 
If we are unable to transfer cash from our subsidiaries, then even if we have sufficient resources on a consolidated basis to meet our obligations when due, we may not be permitted to make the necessary transfers from our subsidiaries to meet our debt and other obligations when due. The terms of certain of our Financing Arrangements, which are described under “Item 5. Operating and Financial Review and Prospects—Our Existing Indebtedness,” also place restrictions on our cash balance and require us to maintain reserves of cash that could inhibit our ability to meet our debt and other obligations when due.
 
If our operating subsidiaries experience sufficiently adverse changes in their financial condition or results of operations, or we otherwise become unable to arrange further financing to satisfy our debt or other obligations as they become due, we may become subject to insolvency proceedings. Any such proceedings may have a material adverse effect on our business, financial condition and results of operations and could have a significant negative impact on the market price of our Shares.
 
Our business and operations involve numerous operating hazards.
 
Our operations are subject to hazards inherent in the drilling industry, such as blowouts, reservoir damage, loss of production, loss of well control, lost or stuck drill strings, equipment defects, punch-throughs, craterings, fires, explosions and pollution. Contract drilling and well servicing require the use of heavy equipment and exposure to hazardous conditions, which may subject us to liability claims by employees, customers, subcontractors and third parties. These hazards can cause personal injury or loss of life, severe damage to or destruction of property and equipment, pollution or environmental damage, claims by jack-up rig personnel, third parties or customers and suspension of operations. Our fleet is also subject to hazards inherent in marine operations, either while on-site or during mobilization, such as capsizing, sinking, grounding, collision, damage from or due to severe weather, including hurricanes, and marine life infestations. For instance, during Hurricane Harvey in the Gulf of Mexico in 2017, the hurricane caused a drillship owned by a subsidiary of Paragon (as defined below) to break loose from its moorings and it was subsequently involved in a series of collisions. Operations may also be suspended because of machinery breakdowns, abnormal drilling conditions, failure of subcontractors to perform or supply goods or services or personnel shortages. We customarily provide contractual indemnities to our customers and subcontractors for claims that could be asserted by us relating to damage to or loss of our equipment, including rigs and claims that could be asserted by us or our employees relating to personal injury or loss of life.
 
Damage to the environment could also result from our operations, particularly through spillage of fuel, lubricants or other chemicals and substances used in drilling operations, or extensive uncontrolled fires. We may also be subject to fines and penalties and to property, environmental, natural resource and other damage claims, and we may not be able to limit our exposure through contractual indemnities, insurance or otherwise.
 
Consistent with standard industry practice, customers have historically assumed, and indemnify contractors against, any loss, damage or other liability resulting from pollution or contamination when the source of the pollution originates from the well or reservoir, including damages resulting from blow-outs or cratering of the well, regaining control of, or re-drilling, the well and any associated pollution. However, there can be no assurances that these customers will be willing or financially able to indemnify us against all these risks. Customers may seek to cap indemnities or narrow the scope of their coverage, reducing a contractor’s level of contractual protection. In addition, customers tend to request that contractors assume (i) limited liability for pollution damage above the water when such damage has been caused by the contractor’s jack-up rigs and/or equipment and (ii) liability for pollution damage when pollution has been caused by the negligence or willful misconduct of the contractor or its personnel. Consistent with standard industry practice, we may therefore assume a limited amount of liability for pollution damage when such damage originates from our jack-up rigs and/or equipment above the surface of the water or is caused by our negligence, in which case such liability generally has caps for ordinary negligence, with much higher caps or unlimited liability where the damage is caused by our gross negligence. When we provide integrated well services, we may also be exposed to a risk of liability for reservoir or formation damage or loss of hydrocarbons.
 
In addition, a court may decide that certain indemnities in our current or future contracts are not enforceable. For example, in a 2012 decision in a case related to the fire and explosion that took place on the unaffiliated Deepwater Horizon Mobile Offshore Drilling rig in the Gulf of Mexico in April 2010 (the “2010 Deepwater Horizon Incident”) (to which we were not a party), the U.S. District Court for the Eastern District of Louisiana invalidated certain contractual indemnities for punitive damages and for civil penalties under the U.S. Clean Water Act under a drilling contract governed by U.S. maritime law as a matter of public policy.
 
If a significant accident or other event occurs that is not fully covered by our insurance or an enforceable or recoverable indemnity from a customer, the occurrence could adversely affect us. Moreover, pollution and environmental risks generally are not totally insurable.
 
Our insurance policies and contractual rights to indemnity may not adequately cover losses, and we do not have insurance coverage or rights to indemnification for all risks. In addition, where we do have such insurance coverage, the amount recoverable under insurance may be less than the related impact on enterprise value after a loss or not cover all potential consequences of an incident and include annual aggregate policy limits. As a result, we retain the risk through self-insurance for any losses in excess of these limits or that are not insurable. Any such lack of reimbursement may cause us to incur substantial costs or may otherwise result in losses. No assurance can be made that we will be able to maintain adequate insurance in the future at rates that we consider reasonable, or that we will be able to obtain insurance against certain risks. We could decide to retain more risk through self-insurance in the future. This self-insurance results in a higher risk of losses, which could be material.
 
Our information technology systems are subject to cybersecurity risks and threats.
 
We depend on digital technologies to conduct our offshore and onshore operations, to collect payments from customers and to pay vendors and employees. Additionally, since the beginning of the COVID-19 pandemic, certain of our offices have been closed, and a large proportion of our onshore employee base have either been required to or encouraged to work from home or other location. Our data protection measures and measures taken by our customers and vendors may not prevent unauthorized access of information technology systems. Threats to our information technology systems and the systems of our customers and vendors, associated with cybersecurity risks or attacks continue to grow. Threats to our systems and our customers’ and vendors’ systems may derive from human error, fraud or malice or may be the result of accidental technological failure. Our drilling operations or other business operations could also be targeted by individuals or groups seeking to sabotage or disrupt our information technology systems and networks, or to steal data. A successful cyberattack could materially disrupt our operations, including the safety of our operations, or lead to an unauthorized release of information or alteration of information on our systems. In addition, breaches to our systems and systems of our customers and vendors could go unnoticed for some period of time. Any such attack or other breach of our information technology systems, or failure to effectively comply with applicable laws and regulations concerning privacy, data protection and information security, could have a material adverse effect on our business and financial results.
 
We have been subject to cyberattacks. For example, we have been targeted by parties using fraudulent “spoof” and “phishing” emails and other means to misappropriate information or to introduce viruses or other malware through “trojan horse” programs to our computers. In response to these attacks and to prevent future attacks, we have engaged, and may in the future engage, third party vendors to review and supplement our defensive measures and assist us in our effort to eliminate, detect, prevent, remediate, mitigate or alleviate cyber or other security problems, although such measures may not be effective. While we have not experienced any cybersecurity attacks or breaches to date that had a material impact on us, such attacks in the future could have a material impact on our business or operations. There is risk that these types of activities will recur and persist. There can be no assurance that our defensive measures will be adequate to prevent them in the future. The costs to us to eliminate, detect, prevent, remediate, mitigate or alleviate cyber or other security problems, viruses, worms, malicious software programs, phishing schemes and security vulnerabilities could be significant and our efforts to address these problems may not be successful and could adversely impact our business, financial condition and results of operations.
 
We may be subject to litigation, arbitration and other proceedings that could have an adverse effect on us.
 
We are from time to time involved in various litigation matters, and we anticipate that we will be involved in litigation matters from time to time in the future. The operating hazards inherent in our business expose us to litigation, including personal injury and employment-dispute litigation, environmental litigation, contractual litigation with customers, subcontractors and/or suppliers, intellectual property litigation, litigation regarding historical liabilities of acquired companies, tax or securities litigation and maritime lawsuits, including the possible arrest of our jack-up rigs. Risks associated with litigation include potential negative outcomes, the costs associated with asserting our claims or defending against such litigation, and the diversion of management’s attention to these matters. Accordingly, current and future litigation and the outcome of such litigation could adversely affect our business, financial condition and results of operations.
 
We may be subject to claims related to Paragon and the financial restructuring of its predecessor.
 
Paragon Offshore Limited (“Paragon”) was incorporated on July 18, 2017 as part of the financial restructuring of its predecessor, Paragon Offshore plc, which commenced proceedings under chapter 11 of the U.S. Bankruptcy Code on February 14, 2016. On March 29, 2018, we concluded the acquisition of 99.41% of the shares of Paragon for a total consideration of $240 million (the “Paragon Transaction”), subsequently acquiring the majority of the remaining shares in July 2018.
 
We were not able to contact certain minority shareholders of Paragon in connection with our acquisition of all remaining shares in July 2018. In order to complete our subsequent acquisition of minority shares, we performed a squeeze out of the shareholders of 7,188 shares as we were not able to contact them upon closing of the Paragon Transaction. Although these shares were canceled, we may be subject to future claims of approximately $0.3 million in connection with the squeeze-out.
 
We have been advised by the administrators of Paragon Offshore plc that they are preparing to move from administration to liquidation, which will be the final stage in the winding-up process. Funding has been provided by Paragon to finance the costs of the administrators’ implementation of the reorganization and the liquidation. Any request for additional funding from the administrators is subject to approval by Paragon and currently there is no indication or expectation that any such request will be made, however the administrators have advised that they will need to utilize some of the litigation fund to finance legal costs in connection with a challenge made to the application to discharge the administrators. We believe that substantially all of the material claims against Paragon Offshore plc that arose prior to the date of the bankruptcy filing were addressed during the Chapter 11 proceedings or will be resolved in connection with the plan of reorganization and the order of the Bankruptcy Court confirming such plan (the “Plan). If we are subject to claims that are attributable to Paragon Offshore plc, or any of its subsidiary undertakings, including in connection with certain litigation arrangements in place prior the Paragon Transaction, but excluding any and all claims for debts which are unrelated to the litigation proceedings, and which were not discharged in the bankruptcy proceedings, or we are presented with a claim from the administrators of Paragon Offshore plc under the indemnities given by Paragon pursuant to the Plan, our business, financial condition and results of operations could be adversely affected.
 
RISK FACTORS RELATED TO OUR FINANCING ARRANGEMENTS
 
Future cash flows may be insufficient to meet obligations under the terms of our Financing Arrangements.
 
As of December 31, 2019, we had $1,679.7 million in principal amount of debt outstanding (including current portion but excluding back-end fees), representing 51.2% of our assets. As of December 31, 2019, our principal debt instruments included the following:
 

$270 million drawn on our Syndicated Facility (which includes utilization of the $70 million facility for guarantees)
 

$25 million drawn on our New Bridge Facility,
 

$195 million drawn on our Hayfin Facility,
 

$839.7 million outstanding to shipyards under delivery financing arrangements, and
 

$350 million outstanding under our Convertible Bonds.
 
Our Syndicated Facility and New Bridge Facility are secured by, among other things, mortgages on eight of our jack-up rigs and shares of certain of our subsidiaries.
 
Our Hayfin Facility is secured by mortgages over three of our jack-up rigs, pledges over shares of and related guarantees from certain of our rig-owning subsidiaries who provide this security as owners of the mortgaged rigs and general assignments of rig insurances, certain rig earnings, accounts charters, intragroup loans and management agreements from our related rig-owning subsidiaries.
 
Our delivery financing arrangements are secured by the relevant rigs that are financed, being 10 rigs as of December 31, 2019. In relation to nine of our delivered PPL rigs, the respective rig owners’ financial obligations are cross-guaranteed and cross-collateralized. In relation to one of our delivered Keppel rigs, secured finance is in place. In addition, during 2020 we have taken delivery of another two rigs with financing. We have committed delivery financing in relation to four of our undelivered rigs and one undelivered rig does not have delivery finance arrangements.
 
In June 2020, the terms of certain of our secured financing arrangements and the delivery financing arrangements related to our newbuild rigs were amended. The amendments revised certain specified financial covenants that we are required to meet, including minimum free liquidity. Furthermore, certain of these arrangements include agreements for deferral of certain interest payments and change the dates of certain amortization payments which otherwise would have fallen due in 2021 to 2022. For further information about our financing arrangements, please see “Item 5.B Liquidity and Capital Resources – Our Existing Indebtedness.”
 
Following the above amendments, the delivery financing arrangements relating to 16 of our newbuild jack-up rigs will begin to mature beginning in the fourth quarter of 2022 and will continue to mature throughout 2025. In addition, outstanding obligations under our Hayfin Facility, Syndicated Facility and New Bridge Facility will mature in 2022. Certain payment obligations for accrued interest fall due in the first quarter of 2022 and obligations to make payments to purchase three undelivered rigs fall due in the third quarter of 2022. Our Convertible Bonds mature in 2023.
 
These obligations will require significant cash payments, or we will need to refinance such debt. Our future cash flows may be insufficient to meet all of these debt obligations and contractual commitments, and if we are unable to repay or refinance our debt and make other debt service payments as they fall due, we would face defaults under such debt instruments which could result in cross-defaults under other debt instruments.
 
Our ability to fund planned expenditures and amortization payments related to our delivery financing arrangements, will be dependent upon our future performance, which will be subject to prevailing economic conditions, industry cycles and financial, business, regulatory and other factors affecting our operations, many of which are beyond our control.
 
Our outstanding and future indebtedness could affect our future operations, since a portion of our cash flow from operations will be dedicated to the payment of interest and principal on such debt, and consequently will not be available for other purposes. If we are unable to repay our indebtedness as it becomes due or at maturity, we may need to refinance our debt, raise new debt, sell assets or repay the debt with the proceeds from equity offerings—however, covenants in certain of our credit facilities limit our ability to take these actions. If we are not able to borrow additional funds, raise other capital or utilize available cash on hand, a default could occur under certain or all of our Financing Arrangements. If we are able to refinance our debt or raise new debt or equity financing, such financing might not be on favorable terms. For the substantial doubt over our ability to continue as a going concern, please refer to note 1 of our Consolidated Financial Statements.
 
If we fail to make a payment when due under our newbuilding contracts, fail to take delivery of our newbuild jack-up rigs in accordance with the relevant contract terms or otherwise breach the terms of any of our newbuilding contracts we could lose all or a portion of the pre delivery instalments paid to Keppel, which as of December 31, 2019, amounted to $305.4 million, and we could be liable for penalties and damages under such contracts in which case our business, financial condition and results of operations could be adversely affected.
 
Liquidity risk could impair our ability to fund operations and jeopardize our financial condition, growth and prospects.
 
We are largely dependent on cash generated by our operations, cash on hand, borrowings under our Financing Arrangements and potential issuances of equity or long-term debt to cover our operating expenses, service our indebtedness and fund our other liquidity needs. The level of cash available to us depends on numerous factors, including the price of oil, current global economic conditions, demand for our services, the dayrates we are paid by our customers, the level of utilization of our drilling rigs, our ability to control and reduce costs, our access to capital markets and amounts available to us under our Financing Arrangements. One or more of such factors could be negatively impacted and our sources of liquidity could be insufficient to fund our operations and service our obligations such that we may require capital in excess of the amount available from those sources. Our access to funding sources in amounts adequate to finance our operations and planned capital expenditures and repay our indebtedness or on terms that are acceptable could be impaired by factors such as negative views and expectations about us, the oil and gas industry or the economy in general and disruptions in the financial markets.
 
Our financial flexibility will be severely constrained if we experience a significant decrease in cash generated from our operations or are unable to maintain our access to or secure new sources of financing. If additional financing sources are unavailable, or not available on reasonable terms, our financial condition, results of operations, growth and future prospects could be materially adversely affected, and we may be unable to continue as a going concern. As such, we cannot assure you that cash flow generated from our business and other sources of cash, including future borrowings under Financing Arrangements, will be sufficient to enable us to pay our indebtedness and to fund our other liquidity needs. For the substantial doubt over our ability to continue as a going concern, please refer to note 1 of our Consolidated Financial Statements.
 
We currently have limited cash resources and we have limited or no ability to draw on credit facilities without lender consent. We have agreed amendments to certain of our credit facilities and shipyard finance arrangements to reduce the amount of interest payable and change the dates for repayments of principals for 2020 and 2021. Furthermore, the amendments to the terms of certain of our Financing Arrangements require us to maintain minimum free liquidity as follows: $5 million in cash until December 31, 2020; $10 million in cash from and including January 1, 2021 to and including June 30, 2021; $15 million in cash from and including July 1, 2021 to and including September 30, 2021; $20 million in cash from and including October 1, 2021 to and including December 31, 2021; and free liquidity including cash and undrawn revolving credit facilities equal to the higher of (i) $30 million and (ii) 3% of the aggregate of net interest bearing debt and ring fenced liquidity (i.e. certain funds in blocked accounts) on or after January 1, 2022. While these amendments are intended to improve our liquidity position, we still face liquidity risks and there is no guarantee that we will be able to meet such requirements.
 
As a result of our significant cash flow needs, we may be required to raise funds through the issuance of additional debt or equity, and in the event of lost market access, may not be successful in doing so.
 
Our cash flow needs, both in the short-term and long-term, include the following:
 

normal recurring operating expenses;
 

planned and discretionary capital expenditures; and
 

repayment of debt and interest.
 
In the future, we may require funding for capital expenditures that is beyond the amount available to us from cash generated by our operations, cash on hand and borrowings under our Financing Arrangements. We may raise such additional capital in a number of ways, including accessing capital markets, obtaining additional lines of credit or disposing of assets. However, we can provide no assurance that any of these options will be available to us on acceptable terms, or at all. Current capital market conditions as well as industry conditions and our debt levels could make it very difficult or impossible to raise capital until conditions improve.
 
We may delay or cancel discretionary capital expenditures, which could have certain adverse consequences, including delaying upgrades or equipment purchases that could make the affected rigs less competitive, adversely affect customer relationships and negatively impact our ability to contract such rigs.
 
The covenants in certain of our Financing Arrangements impose operating and financial restrictions on us.
 
Certain of our Financing Arrangements impose operating and financial restrictions on us. These restrictions may affect our flexibility in planning for, and reacting to, changes in our business or economic conditions and may otherwise prohibit or limit our ability to undertake certain business activities without consent of the lending banks. In addition, the restrictions contained in certain of our Financing Arrangements and future financing arrangements could impact our ability to withstand current or future economic or industry downturns, compete with others in our industry for strategic opportunities or operationally (to the extent our competitors are subject to less onerous restrictions) and may also limit our ability to obtain additional financing for working capital, capital expenditures, acquisitions, general corporate and other purposes. These restrictions include (i) paying dividends and repurchasing our Shares, (ii) changing the general nature of our business, (iii) making financial investments, (iv) entering into secured capital markets indebtedness and (v) removing Tor Olav Trøim from our Board. Furthermore, Tor Olav Trøim is required to maintain ownership of at least six million Shares (subject to adjustment for certain transactions).
 
The terms of certain of our Financing Arrangements require us to maintain specified financial ratios and to satisfy financial covenants. In the second quarter of 2020 we obtained waivers from compliance with certain covenants and consents to defer certain interest payments, and we ultimately reached agreement with our secured creditors to defer certain payments and to amend financial covenants.  Such amended covenants, include a minimum book equity ratio until and including December 31, 2021 equal to or higher than 25%; and thereafter equal to or higher than 40%, a positive working capital balance; a debt service cover ratio in excess of 1.25   from the start of 2022; and minimum free liquidity as follows: $5 million in cash until December 31, 2020; $10 million in cash from and including January 1, 2021 to and including June 30, 2021; $15 million in cash from and including July 1, 2021 to and including September 30, 2021; $20 million in cash from and including October 1, 2021 to and including December 31, 2021; and free liquidity including cash and undrawn revolving credit facilities of the higher of (i) $30 million and (ii) 3% of the aggregate of net interest bearing debt and certain funds in blocked accounts on or after January 1, 2022. As part of the amendments, utilization of the remaining $30 million under our revolving credit facilities require all banks’ consent. In addition, our Hayfin Facility agreement contains a requirement that we maintain minimum liquidity equal to three months interest on the facility when the jack-up rigs providing security thereunder are not actively operating under an approved drilling contract (as defined in the Hayfin Facility agreement) from January 1, 2021. In addition, if there is a change of circumstances that the lenders under certain of our Financing Arrangements believe has had, or is reasonably likely to have, a material adverse effect on our business, our ability to comply with our obligations under our Financing Arrangements and/or the security we have provided for our obligations, the lenders may have the right to declare a default.
 
The lenders under certain of our Financing Arrangements may also require replacement or additional security if the fair market value of the jack-up rigs over which security is provided is insufficient to meet the market value-to-loan covenant in our various agreements. Any impairment charges to our jack-up rigs or other investments and assets could adversely impact our ability to comply with the financial ratios and tests in certain of our Financing Arrangements. Certain of our Financing Arrangements also contain events of default which include non-payment, cross default, breach of covenants, insolvency and changes that have or are likely to have a material adverse effect on the relevant obligor’s business, ability to perform its obligations under any of such agreements or related security documents or jeopardize the security provided thereunder. If there is an event of default, the lenders under our Financing Arrangements may have the right to declare a default or may seek to negotiate changes to the covenants and/or require additional security as a condition of not doing so. Additionally, the Syndicated Facility and New Bridge Facility agreements contain a “Most Favored Nation” clause whereby the lenders thereunder have a right to amend the financial covenants to reflect any more lender-favorable covenants in any other agreement pursuant to which loan or guarantee facilities are provided to us, including amendments to our Financing Arrangements.
 
We may not be able to obtain our lenders’ consent to waive or amend covenants that are beneficial for our business, which may impact our performance. Moreover, in connection with any future waivers or amendments to our Financing Arrangements that we may obtain, our lenders may modify the terms of our Financing Arrangements or impose additional operating and financial restrictions on us. If we are unable to comply with any of the covenants in our current or future debt agreements, and we are unable to obtain a waiver or amendment from our lenders, a default could occur under the terms of those agreements.
 
If there is a default under our Financing Arrangements, this would result in a default., which would enable the lenders thereunder to terminate their commitments to lend and accelerate the loan and declare all amounts borrowed due and payable or require the unwinding of certain guarantees provided under our Syndicated Facility. Our Financing Arrangements contain cross-default provisions, meaning that if we are in default under any of our Financing Arrangements, this would result in a cross-default under our other Financing Arrangements and shipyard loans as well as our Convertible Bonds, and enable such creditors to declare all amounts payable (i.e. “accelerate”) thereunder. We do not have funds to pay amounts outstanding under our such debt instruments if amounts outstanding thereunder are accelerated. This could result in us seeking protection under bankruptcy laws or make an insolvency filing.
 
Our Financing Arrangements are not necessarily reflective of those that may be in place from time to time.
 
We may need to borrow from time to time under our Syndicated Facility and New Bridge Facility to fund working capital and capital expenditures, such as activation and mobilization costs and/or to fund the issuance of guarantees required for temporary import of rigs, customs bonds, performance guarantees or other needs, subject to compliance with the covenants in certain of our Financing Arrangements. However, our business is capital intensive and to the extent we do not generate sufficient cash from operations and to the extent we are unable to draw under our credit facilities, we may need to raise additional funds through public or private debt or equity offerings or through bank, shipyard or other financing arrangements to fund our capital expenditures, and in industry downcycles, our operating expenses. We may not be able to raise additional indebtedness. Any additional indebtedness which we are able to raise may include additional revolving credit facilities, term loans, bonds, refinancing of our Financing Arrangements or other forms of indebtedness. We may also issue additional Shares or other securities and our subsidiaries may also issue securities in order to fund working capital, capital expenditures, such as activation and mobilization costs, or other needs. Any such equity issuance would have the effect of diluting our existing shareholders.
 
Our ability to incur additional indebtedness or refinance our current Financing Arrangements will depend on a number of factors, including the condition of the lending markets, capital markets and our financial position at such time. Any additional indebtedness or refinancing of our Financing Arrangements may result in higher interest rates or further encumbrances on our jack-up rigs and may require us to comply with more onerous covenants, which could further restrict our business operations. Increases in interest rates will increase interest costs on our variable interest rate debt instruments, which would reduce our cash flows. If we are not able to maintain a level of cash flows sufficient to operate our business in the ordinary course according to our business plan and are unable to incur additional indebtedness or refinance our Financing Arrangements, our business, financial condition and results of operations may be adversely affected.
 
We face risks in connection with delivery financing arrangements in place with Keppel
 
We have an order book with Keppel for seven newbuild jack-up rigs as of December 31, 2019, two of which have since been delivered with delivery finance accepted by us, and we have corresponding delivery financing facilities with Keppel for four of these rigs in the amount of $454.5 million in respect of certain newbuild jack-up rigs that were originally to be delivered by Keppel no later than the end of 2020, but are now scheduled to be delivered in 2022. Accordingly, as new rigs are delivered, our indebtedness will increase, as will our debt service payments, and we will be required to comply with the covenants in such facilities.
 
We have been provided with refund guarantees and/or parent company guarantees as security for Keppel’s obligation to refund predelivery installment payments in the event of a default by Keppel. Such guarantees entitle us to a refund under the relevant construction contract. If Keppel is unable to honor its obligations to us, including the obligation to refund installment payments under certain circumstances or provide the underlying financing for our delivery financing arrangements, and we are not able to borrow additional funds, raise other capital or use available cash on hand or borrowings under our Syndicated Facility and New Bridge Facility and available current cash on hand are not sufficient to pay the remaining installments related to our contracted commitments for our newbuild jack-up rigs, we may not be able to acquire these jack-up rigs and/or may be subject to lengthy arbitral or court proceedings, any of which may have a material adverse effect on our business, financial condition and results of operations.
 
We are also required to meet conditions to draw the loans to be provided under these delivery financing facilities, including giving customary representations and confirmation at the time of borrowing, and if we are unable to meet such conditions we would need to obtain alternative financing. We believe it would be very challenging to obtain alternative financing at this time, therefore a failure to meet draw conditions could result in a breach of contract to acquire the rig, loss of deposit which could impact other financing arrangements.
 
We have suffered, and may suffer in the future, losses through our investments in other companies in the offshore drilling and oilfield services industry, including debt and other securities issued by such companies.
 
From time to time, we have made and held investments in other companies in our industry that own/operate offshore drilling rigs with similar characteristics to our fleet of jack-up rigs, subject to compliance with the covenants contained in certain of our Financing Arrangements that restrict such investments. We have also purchased and held debt or other securities issued by other companies in the offshore drilling industry from time to time.
 
The market value of our equity interest in, or debt or other securities issued by, these companies has been, and may continue to be, volatile and has fluctuated, and may continue to fluctuate, in response to changes in oil and gas prices and activity levels in the offshore oil and gas industry. If we sell our equity interest or debt or other securities in an investment at a time when the value of such investment has fallen, we may incur a loss on the sale or an impairment loss being recognized, ultimately leading to a reduction in earnings.
 
We held forward contracts for marketable securities in Valaris PLC (formerly EnscoRowan PLC) with unrealized losses of $64.3 million as of December 31, 2019, recorded in the balance sheet under unrealized loss on forward contracts. In May 2020, we took delivery of 4.26 million Valaris PLC shares constituting all shares under the forward contracts and subsequently sold all the shares.
 
An economic downturn could have an adverse effect on our ability to access the capital markets.
 
Negative developments in worldwide financial and economic conditions could impact our ability to access the lending and capital markets, which could impact our ability to react to changing economic and business conditions. Worldwide economic conditions could in the future impact lenders willingness to provide credit facilities to us, or our customers, causing them to fail to meet their obligations to us.
 
A renewed period of adverse development in the outlook for the financial stability of European, Middle Eastern or other countries, or market perceptions concerning these and related issues, could reduce the overall demand for oil and natural gas and for our services and thereby could affect our business, financial condition and results of operations. Brexit, or similar events in other jurisdictions, can impact global markets, which may have an adverse impact on our ability to access the capital markets. In addition, turmoil and hostilities in the Ukraine, Korea, the Middle East, North Africa, South America and other geographic areas and countries are adding to the overall risk picture.
 
Our Hayfin Facility and New Bridge Facility are provided by European banking and financing institutions and our Syndicated Facility is provided jointly by European and U.S. banking institutions. In addition, a substantial portion of our long-term debt, our delivery financing arrangements, is provided by Keppel and PPL, Singaporean companies that may be highly leveraged, are not capitalized in the same manner as a financial institution and that are subject to their own operating, liquidity or regulatory risks. These risks could lead Keppel to seek to cancel, repudiate or renegotiate our construction contracts or fail to fulfill or challenge their commitments to us under those contracts, including the obligation to refund installment payments. The risks of liquidity concerns are heightened in periods of depressed market conditions. If economic conditions in European or American markets preclude or limit financing from European and/or American banking institutions, or if financial conditions in the Republic of Singapore impair the ability of Keppel or PPL to honor their obligations to us, we may not be able to obtain financing from other institutions on terms that are acceptable to us, or at all, even if conditions outside Europe or the United States remain favorable for lending. If our ability to access the debt or capital markets is affected by general economic conditions and contingencies and uncertainties that are beyond our control, there may be a material adverse effect on our business and financial condition.
 
The COVID-19 outbreak and its impact on the global economy has already had a significant adverse impact on the global economy and capital and lending markets, which has and may continue to subject us to the risks and impacts described above.
 
Interest rate fluctuations could affect our earnings and cash flow.
 
In order to finance our growth, we have incurred significant amounts of debt. A significant portion of our debt bears floating interest rates. As such, movements in interest rates could have an adverse effect on our earnings and cash flow. Interest rates under certain of our Financing Arrangements are determined with reference to the London Inter-bank Offered Rate (“LIBOR”) above a specified margin.
 
We currently have no hedging arrangements in place with respect to our floating-rate debt. We may enter into hedging arrangements from time to time in the future with respect to our interest rate exposure, but such hedging may not significantly reduce the risk we face. If we are unable to effectively manage our interest rate exposure through interest rate swaps in the future, any increase in market interest rates would increase our interest rate exposure and debt service obligations, which would exacerbate the risks associated with our leveraged capital structure.
 
Moreover, on July 27, 2017, the United Kingdom Financial Conduct Authority (“FCA”), which regulates LIBOR, announced that it intends to stop persuading or compelling banks to submit rates for the calculation of LIBOR to the administrator of LIBOR by the end of 2021 (“FCA Announcement”). The FCA Announcement indicates that the continuation of LIBOR on the current basis is not guaranteed after 2021. The overall financial markets may be disrupted as a result of the phase-out or replacement of LIBOR. Uncertainty as to the nature of such potential phase-out and alternative reference rates or disruption in the financial market could have a material adverse effect on our business, financial condition and results of operation.
 
Fluctuations in exchange rates and an inability to convert currencies could result in losses to us.
 
We use the U.S. dollar as our functional currency because the majority of our revenues and expenses are denominated in U.S. dollars. Accordingly, our reporting currency is also U.S. dollars. As a result of our international operations, we may be exposed to fluctuations in foreign exchange rates due to revenues being received and operating expenses paid in currencies other than U.S. dollars.
 
Notably, with respect to jack-up drilling contracts in the North Sea, revenues are commonly received, and salaries generally paid, in Euros or Pounds. In addition, we may receive revenue or incur expenses in other currencies, including the Nigerian naira. Accordingly, we may experience currency exchange losses if we have not adequately hedged our exposure to a foreign currency, or if revenues are received in currencies that are not readily convertible. Moreover, we may experience adverse tax consequences attributable to currency fluctuations. We may also be unable to collect revenues because of a shortage of convertible currency available in the country of operation, controls over currency exchange or controls over the repatriation of income or capital. As we earn revenues and incur expenses in currencies other than our reporting currency, there is a risk that currency fluctuations could have an adverse effect on our statements of operations and cash flows.
 
RISK FACTORS RELATED TO APPLICABLE LAWS AND REGULATIONS
 
Compliance with, and breach of, the complex laws and regulations governing international drilling activity and trade could be costly, expose us to liability and adversely affect our operations.
 
 We are directly affected by the adoption and entry into force of national and international laws and regulations that, for economic, environmental or other policy reasons, curtail, or impose restrictions, obligations or liabilities in connection with, exploration and development drilling for oil and gas in the geographic areas in which we operate.
 
The laws and regulations concerning import activity, export recordkeeping and reporting, export control and economic sanctions are complex and constantly changing. Import activities are governed by unique customs laws and regulations in each of the countries of operation. Moreover, many countries, including the United States, control the export and re-export of certain goods, services and technology and impose related export recordkeeping and reporting obligations. Shipments can be delayed and denied export or entry for a variety of reasons, some of which are outside our control and some of which may result from the failure to comply with existing legal and regulatory regimes. Delays or denials of shipments of parts and equipment that we need could cause unscheduled operational downtime. Future earnings may be negatively affected by compliance with any such new legislation or regulations.
 
Any failure to comply with applicable legal and regulatory trading obligations, including as a result of changed or amended interpretations or enforcement policies, could also result in administrative, criminal and civil penalties and sanctions, such as fines, imprisonment, debarment from government contracts, the seizure of shipments, the loss of import and export privileges and the suspension or termination of operations. New laws, the amendment or modification of existing laws and regulations or other governmental actions that prohibit or restrict offshore drilling or impose additional environmental protection requirements that result in increased costs to the oil and gas industry, in general, or to the offshore drilling industry, in particular, could adversely affect our performance.
 
Local content requirements may increase the cost of, or restrict our ability to, obtain needed supplies or hire experienced personnel, or may otherwise affect our operations.
 
Local content requirements are policies imposed by governments that require companies who operate within their jurisdiction to use domestically supplied goods and services or work with a domestic partner in order to operate within the jurisdiction. Governments in some countries in which we operate, or may operate in the future, have become increasingly active in the requirements with respect to the ownership of drilling companies, local content requirements for equipment used in operations within the country and other aspects of the oil and gas industries in their countries. In addition, national oil companies may impose restrictions on the submission of tenders, including eligibility criteria, which effectively require the use of domestically supplied goods and services or a local partner.
 
For example, the Nigerian Oil and Gas Industry Content Development Act, 2010 (the “Local Content Act”) was enacted to provide for the development, implementation and monitoring of Nigerian content in the oil and gas industry and places emphasis on the promotion of Nigerian content among companies bidding for contracts in the oil and gas industry. The Local Content Act provides the parameters and minimum level/percentages to be used in determining and measuring Nigerian content in the composite human and material resources and services applied by operators and contractors in any industry project within Nigeria.
 
Some foreign governments and/or national oil companies favor or effectively require (i) the awarding of drilling contracts to local contractors or to drilling rigs owned by their own citizens, (ii) the use of a local agent or (iii) foreign contractors to employ citizens of, or purchase supplies from, a particular jurisdiction. For example, In Mexico, where we have significant activities, there are no foreign investment restrictions for the operation of jack-up rigs for drilling operations in Mexico but the particular tender rules or the nature of the contractual obligations may make it necessary or prudent for these activities to be performed with a Mexican partner. We conduct our activities in Mexico through joint venture entities with a local Mexican partner experienced in providing services to Pemex and use local labor and resources in order to comply with the contractual obligations to Pemex. These practices may adversely affect our ability to compete in those regions and could result in increased costs and impact our ability to effectively control and operate our jack-up rigs, which could have a material impact on our earnings, operations and financial condition in the future.

As a limited liability company incorporated under Bermuda law with subsidiaries in certain offshore jurisdictions, our operations are subject to economic substance requirements.
 
Certain of our subsidiaries may from time to time be organized in other jurisdictions identified by the Code of Conduct Group for Business Taxation of the European Union (the “COCG”), based on global standards set by the Organization for Economic Co-operation and Development with the objective of preventing low-tax jurisdictions from attracting profits from certain activities, as non-cooperative jurisdictions or jurisdictions having tax regimes that facilitate offshore structures that attract profits without real economic activity.
 
On December 5, 2017, following an assessment of the tax policies of various countries by the COCG, economic substance laws and regulations were enacted in these jurisdictions requiring that certain entities carrying out particular activities comply with an economic substance test whereby the entity must show, for example, that it (i) carries out activities that are of central importance to the entity from the jurisdiction, (ii) has held an adequate number of its board meetings in the jurisdiction when judged against the level of decision-making required and (iii) has an adequate (a) amount of operating expenditures, (b) physical presence and (c) number of full-time employees in the jurisdiction.
 
If we fail to comply with our obligations under applicable economic substance legislation or any similar law applicable to us in any other jurisdictions, we could be subject to financial penalties and spontaneous disclosure of information to foreign tax officials in related jurisdictions and may be struck from the register of companies in that jurisdiction. Any of these actions could have a material adverse effect on our business, financial condition and results of operations.
 
The obligations of being a public company, including compliance with the reporting requirements of the Norwegian Securities Trading Act, the Oslo Stock Exchange Rules, the Exchange Act and NYSE Listed Company Manual, require certain resources and has caused us to incur additional costs.
 
We are subject to reporting and other requirements as a result of our listing on the Oslo Børs and on the New York Stock Exchange, or NYSE. As a result of these listings we incur costs in complying with applicable statutes, regulations and requirements related to being a public company, which occupies additional time of our Board and management and the listing on the NYSE has increased our costs and expenses.
 
If we fail to comply with requirements relating to being a public company in the United States when obligated to do so, our business could be harmed, and our Share price could decline.
 
We qualify as an emerging growth company under the Jumpstart Our Business Startups Act of 2012 (the “JOBS Act”), which exempts us from certain disclosure obligations, including the filing of an auditor’s attestation report regarding the effectiveness of our internal controls on financial reporting for a certain period of time. We intend to take advantage of the reduced reporting requirements and exemptions until we are no longer an emerging growth company, or we become a large accelerated filer. We have taken advantage of certain reduced reporting and other requirements in this annual report. Notwithstanding our status as an emerging growth company, we have not elected to use the extended transition period for complying with any new or revised financial accounting standards and, in accordance with SEC standards applicable to emerging growth companies, such election is irrevocable. We cannot be certain if the reduced disclosure requirements applicable to emerging growth companies will make our Shares less attractive to investors.
 
Rules adopted by the SEC pursuant to Section 404 of the Sarbanes-Oxley Act of 2002, as amended (the “Sarbanes-Oxley Act”), require that we assess our internal control over financial reporting annually, beginning with our second annual report. These rules are complex and require significant documentation, testing and possible remediation of any significant deficiencies in or material weaknesses of internal controls in order to meet the detailed standards under these rules. See the section entitled “—Risk Factors Related to our Business— In connection with the audits of our consolidated financial statements as of and for the years ended December 31, 2017, 2018 and 2019 we and our independent registered public accounting firm identified a material weakness in our internal control over financial reporting. If we fail to develop and maintain an effective system of internal control over financial reporting, we may be unable to accurately report our financial results or prevent fraud. We plan to add certain internal policies and procedures prior to the time at which we are required to express our view as to the effectiveness of our internal controls over financial reporting. However, when such evaluation is required in future fiscal years, we may encounter unanticipated delays or problems in assessing our internal control over financial reporting as effective or in completing our assessments by the required dates. In addition, we cannot assure you that our independent registered public accountants will attest that internal control over financial reporting is effective.
 
If we are unable to maintain effective internal controls over financial reporting and disclosure controls when required to do so, investors may lose confidence in our reported financial information, which could lead to a decline in the price of our Shares, limit our ability to access the capital markets in the future and require us to incur additional costs to improve our internal control over financial reporting and disclosure control systems and procedures. Further, if potential lenders lose confidence in the reliability of our financial statements, it could have a material adverse effect on our ability to fund our operations. We cannot predict if investors will find our Shares less attractive because we will rely on the exemptions available to us as an emerging growth company. If some investors find our Shares less attractive as a result, there may be a less active trading market for our Shares and our Shares price may be more volatile.
 
We are subject to complex environmental laws and regulations that can adversely affect the cost, manner or feasibility of doing business.
 
Our business is subject to international, national and local, environmental and safety laws and regulations, treaties and conventions in force from time to time including:
 

the United Nation’s International Maritime Organization, or the “IMO,” International Convention for the Prevention of Pollution from Ships of 1973, as from time to time amended, or “MARPOL,” including the designation of Emission Control Areas, or “ECAs” thereunder;
 

the IMO International Convention on Civil Liability for Oil Pollution Damage of 1969, as from time to time amended, or the “CLC”;
 

the International Convention on Civil Liability for Bunker Oil Pollution Damage, or the “Bunker Convention”;
 

the International Convention for the Safety of Life at Sea of 1974, as from time to time amended, or “SOLAS”;
 

the IMO International Convention on Load Lines, 1966, as from time to time amended;
 

the International Convention for the Control and Management of Ships’ Ballast Water and Sediments in February 2004, or the “BWM Convention”;
 

the U.S. Oil Pollution Act of 1990, or the “OPA”;
 

requirements of the U.S. Coast Guard;
 

requirements of the U.S. Environmental Protection Agency, or the “EPA”;
 

the U.S. Comprehensive Environmental Response, Compensation and Liability Act, or “CERCLA”;
 

the U.S. Maritime Transportation Security Act of 2002, or the “MTSA”;
 

the U.S. Outer Continental Shelf Lands Act, or the “OCSLA”;
 

the Code for the Construction and Equipment of Mobile Offshore Drilling Units, 2009, or the “MODU Code 2009”;
 

the Basel Convention on the Control of Transboundary Movements of Hazardous Wastes and their Disposal, or the “Basel Convention”;
 

the Hong Kong International Convention for the Safe and Environmentally Sound Recycling of Ships, 2009, or the “Hong Kong Convention”; and
 

certain regulations of the European Union, including Regulation (EC) No 1013/2006 on Shipments of Waste and Regulation (E.U.) No 1257/2013 on Ship Recycling.
 
Compliance with applicable laws, regulations and standards may require us to incur capital costs or implement operational changes and may affect the value or useful life of our jack-up rigs which could have a material adverse effect on our profitability. A failure to comply with applicable laws and regulations may result in administrative and civil penalties, criminal sanctions or the suspension or termination of our operations. Conventions, laws and regulations are often revised and may only apply in certain jurisdictions with the effect that, we cannot predict the ultimate cost of complying with them or their impact on the value or useful lives of our rigs. New conventions, laws and regulations may be adopted that could limit our ability to do business or increase the cost of our doing business and that may materially adversely affect our operations.
 
Environmental laws often impose strict liability for the remediation of spills and releases of oil and hazardous substances, which could subject us to liability irrespective of any negligence or fault on our part. Under the US Oil Pollution Act of 1990, for example, owners, operators and bareboat charterers are jointly and severally strictly liable for the discharge of oil within the 200-mile exclusive economic zone around the United States. If we were to operate in these areas, an oil or chemical spill could result in us incurring significant liability, including fines, penalties, criminal liability and remediation costs for natural resource damages under other federal, state and local laws, as well as third-party damages, which could have a material adverse effect on our business, financial condition, results of operations and cash flows. Furthermore, future major environmental incidents involving the offshore drilling industry, such as the 2010 Deepwater Horizon Incident (to which we were not a party) may result in further regulation of the offshore industry and modifications to statutory liability schemes, thus exposing us to further potential financial risk in the event of any such oil or chemical spill in areas in which we operate.
 
Our jack-up rigs could cause the release of oil or hazardous substances and we are required by various governmental and quasi-governmental agencies to obtain certain permits, licenses and certificates with respect to our operations, and to satisfy insurance and financial responsibility requirements for potential oil (including marine fuel) spills and other pollution incidents. Any releases may be large in quantity, above permitted limits or occur in protected or sensitive areas where public interest groups or governmental authorities have special interests. Any releases of oil or hazardous substances could result in fines and other costs to us, such as costs to upgrade our jack-up rigs, clean up the releases, compensate for natural resource damages and comply with more stringent requirements in our discharge permits. Moreover, such releases may result in our customers or governmental authorities suspending or terminating our operations in the affected area, which could have a material adverse effect on our business, results of operations and financial condition.
 
Our jack-up rigs are owned by separate single-purpose subsidiaries, but certain obligations of these subsidiaries are and may in the future be guaranteed by the parent company.
 
Even if we are able to obtain contractual indemnification from our customers against pollution and environmental damages in our contracts, such indemnification may not be enforceable in all instances or the customer may not be financially able to comply with its indemnity obligations in all cases. We do not have full contractual indemnification under our current contracts, and we may not be able to obtain such indemnification agreements in the future. In addition, a court may decide that certain indemnities in our current or future contracts are not enforceable.
 
Although we have insurance to cover certain environmental risks, there can be no assurance that such insurance will respond and if it does, that the proceeds will be sufficient to cover all such risks or that any claims will not have a material adverse effect on our business, results of operations, cash flows and financial condition.
 
In the future, insurance coverage protecting us against damages incurred or fines imposed as a result of our violation of applicable environmental laws may not be available or we may choose not to obtain such insurance, and this could have a material adverse effect on our business, results of operations and financial condition.
 
Future government regulations may adversely affect the offshore drilling industry.
 
International contract drilling operations are subject to various laws and regulations of the countries in which we operate, including laws and regulations relating to:
 

the equipping and operation of drilling rigs;
 

exchange rates or exchange controls;
 

oil and gas exploration and development;
 

the taxation of earnings;
 

the environment and climate change;
 

the taxation of the earnings of expatriate personnel; and
 

the use and compensation of local employees and suppliers by foreign contractors.
 
It is difficult to predict what government regulations may be enacted in the future that could adversely affect the offshore drilling industry. Failure to comply with applicable laws and regulations, including those relating to sanctions and export restrictions, may subject us to criminal sanctions or civil remedies, including fines, the denial of export privileges, injunctions or the seizures of assets.
 
Data protection and regulations related to privacy, data protection and information security could increase our costs, and our failure to comply could result in fines, sanctions or other penalties, as well as have an impact on our reputation.
 
We rely on information technology systems and networks in our operations and administration of our business and are bound by national and international regulations related to privacy, data protection and information security.
 
Increasing regulatory enforcement and litigation activity in these areas of privacy, data protection and information security in the U.S., the European Union and other relevant jurisdictions are increasingly adopting or revising privacy, data protection and information security laws. For example, the General Data Protection Regulations of the European Union (“GDPR”), which became enforceable in all 28 E.U. member states as of May 25, 2018, requires us to undertake enhanced data protection safeguards, with fines for noncompliance up to 4% of global total annual worldwide turnover or €20 million (whichever is higher), depending on the type and severity of the breach. Compliance with current or future privacy, data protection and information security laws could significantly impact our current and planned privacy, data protection and information security related practices, our collection, use, sharing, retention and safeguarding of customer and/or employee information, and some of our current or planned business activities.
 
 As our business grows, our compliance costs may increase, particularly in the context of ensuring that adequate data protection and data transfer mechanisms are in place and adapted to development in the laws and regulations in all of the relevant jurisdictions. Failure to comply with applicable privacy, data protection and information security laws could affect our results of operations and overall business, as well as have an impact on our reputation.
 
Our ability to operate our jack-up rigs in the U.S. Gulf of Mexico could be impaired by governmental regulation and new regulations adopted in response to the investigation into the 2010 Deepwater Horizon Incident.
 
In the aftermath of the 2010 Deepwater Horizon Incident (to which we were not a party), new and revised regulations governing safety and environmental management systems with a focus on operator obligations, were implemented. The guidelines or regulations that may apply to jack-up rigs may subject us to increased costs and limit the operational capabilities of our jack-up rigs if, in the future, we decide to have operations in the U.S. Gulf of Mexico region.
 
A change in tax laws in any country in which we operate could result in higher tax expense.
 
We conduct our operations through various subsidiaries in countries throughout the world. Tax laws, regulations and treaties are highly complex and subject to interpretation. Consequently, we are subject to changing tax laws, regulations and treaties in and between the countries in which we operate. For instance, in Mexico, effective January 1, 2020, there was significant tax reform enacted which has the potential to materially increase our tax expense Our income tax expense is based upon our interpretation of the tax laws in effect in various countries at the time that the expense was incurred. Moreover, our interpretation of the tax laws in effect may change from time to time. A change in these tax laws, regulations or treaties, or in the interpretation thereof, or in the valuation of our deferred tax assets, which is beyond our control, could result in a materially higher tax expense or a higher effective tax rate on our worldwide earnings.
 
A loss of a major tax dispute or a successful tax challenge to our operating structure, intercompany pricing policies or the taxable presence of our subsidiaries in certain countries could result in a higher tax rate on our worldwide earnings, which could result in a significant negative impact on our earnings and cash flows from operations.
 
Our income tax returns are subject to review and examination. We do not recognize the benefit of income tax positions we believe are more likely than not to be disallowed upon challenge by a tax authority. If any tax authority successfully challenges positions we have taken in tax filings related to our operational structure, intercompany pricing policies, the taxable presence of our subsidiaries in certain countries or any other situation, or if the terms of certain income tax treaties are interpreted in a manner that is adverse to our structure, or if we lose a material tax dispute in any country, our effective tax rate on our worldwide earnings could increase substantially and our earnings and cash flows from operations could be materially adversely affected.
 
Climate change and the regulation of greenhouse gases could have a negative impact on our business.
 
In response to concerns over the risk of climate change, a number of countries and the IMO have adopted, or are considering the adoption of, regulatory frameworks to reduce greenhouse gas emissions. Currently, the emissions of greenhouse gases from international shipping are not subject to the Kyoto Protocol to the United Nations Framework Convention on Climate Change, which entered into force in 2005 and pursuant to which adopting countries have been required to implement national programs to reduce greenhouse gas emissions or the Paris Agreement, which resulted from the 2015 United Nations Framework Convention on Climate Change conference in Paris and entered into force on November 4, 2016. As at January 1, 2013, all ships (including jack-up rigs) must comply with mandatory requirements adopted by the IMO’s Maritime Environment Protection Committee, or the “MEPC,” in July 2011 relating to greenhouse gas emissions. A roadmap for a “comprehensive IMO strategy on a reduction of GHG emissions from ships” was approved by MEPC at its 70th session in October 2016, and in 2018 IMO adopted an initial strategy designed to reduce the emission of greenhouse gases from ships, including short-term, mid-term and long-term candidate measures, with a vision of reducing and phasing out greenhouse gas emissions from ships as soon as possible in the 21st Century. These requirements could cause us to incur additional compliance costs. In May 2019, the MPEC approved a number of measures aimed at achieving the IMO initial strategy’s objectives.
 
In the United States, the EPA has issued a finding that greenhouse gases endanger the public health and safety and has adopted regulations to limit greenhouse gas emissions from certain mobile sources and large stationary sources. Although the mobile source emissions regulations do not apply to greenhouse gas emissions from drilling rigs, such regulation of drilling rigs is foreseeable, and the EPA has received petitions from the California Attorney General and various environmental groups seeking such regulation. In the United States, individual states can also enact environmental regulations. For example, California has introduced caps for greenhouse gas emission and has signaled it might take additional actions regarding climate change.
 
Compliance with changes in laws, regulations and obligations relating to climate change could increase our costs related to operating and maintaining our assets, require us to install new emission controls, require us to acquire emission allowances or pay taxes related to our greenhouse gas emissions, or require us to administer and manage a greenhouse gas emissions program. Any passage of climate control legislation or other regulatory initiatives by the IMO, the European Union, the United States or other countries in which we operate, or any treaty adopted at the international level to succeed the Kyoto Protocol, which restricts emissions of greenhouse gases, could require us to make significant financial expenditures that we cannot predict with certainty at this time.
 
In addition to regulatory efforts, there have also been efforts in recent years aimed at the investment community, including investment advisors, sovereign wealth funds, public pension funds, universities and other groups, promoting the divestment of fossil fuel equities as well as to pressure lenders and other financial services companies to limit or curtail activities with fossil fuel companies, to promote the divestment of fossil fuel equities and to limit funding to companies engaged in the extraction of fossil fuels. For example, BlackRock, one of the largest asset managers in the world, recently affirmed its commitment to divest from investments in fossil fuels due to concerns over climate change. The Church of England also voted for divestment from investments in fossil fuels in 2018, which was set to begin in 2020. Furthermore, certain state pension funds, including the New York State pension fund, have started divesting from their investments in fossil fuels. Members of the investment community have begun to screen companies for sustainability performance, included practices related to greenhouse gasses (GHGs) and climate change before investing in stock. If we are unable to find economically viable, as well as publicly acceptable, solutions that reduce our GHG emissions and/or GHG intensity for new and existing projects, we could experience additional costs or financial penalties, delayed or cancelled projects, and/or reduced production and reduced demand for hydrocarbons, which could have a material adverse effect on our earnings, cash flows and financial condition. Moreover, increased attention regarding the risks of climate change and the emission of GHGs augments the possibility of litigation or investigations being brought by public and private entities against oil and natural gas companies in connection with their GHG emissions. Should we be targeted by any such litigation or investigations, we may incur liability, which to the extent that political or societal pressures or other factors involved, could be imposed without regard to the causation of, or contribution to, the asserted damage, or to other mitigating factors.
 
Further, physical effects of climate change, such as increased frequency and severity of storms, floods and other climatic events, could have a material adverse effect on our operations, particularly given that our rigs may need to curtail damages or may suffer damages during significant weather events.
 
Additionally, adverse effects upon the oil and gas industry related to the worldwide social and political environment, including uncertainty or instability resulting from climate change, changes in political leadership and environmental policies, changes in geopolitical-social views toward fossil fuels and renewable energy, concern about the environmental impact of climate change and investors’ expectations regarding environmental, social and governance matters, may also adversely affect demand for our services. For example, increased regulation of greenhouse gases or other concerns relating to climate change may reduce the demand for oil and gas in the future or create greater incentives for the use of alternative energy sources. Any long-term material adverse effect on the oil and gas industry could have a significant financial and operational adverse impact on our business, including capital expenditures to upgrade our jack-up rigs, which we cannot predict with certainty at this time.
 
Failure to comply with international anti-corruption legislation, including the U.S. Foreign Corrupt Practices Act of 1977, the U.K. Bribery Act 2010 or the Bermuda Bribery Act 2016, could result in fines, criminal penalties, damage to our reputation and drilling contract terminations.
 
We currently operate, and historically have operated, our jack-up rigs in a number of countries throughout the world, including some with developing economies and some known to have a reputation for corruption. We interact with government regulators, licensors, port authorities and other government entities and officials. Also, our business interaction with national oil companies as well as state or government-owned shipbuilding enterprises puts us in contact with persons who may be considered to be “foreign officials” under the U.S. Foreign Corrupt Practices Act of 1977 (the “FCPA”), and the Bribery Act 2010 of the United Kingdom (the “U.K. Bribery Act”).
 
We are committed to doing business in accordance with applicable anti-corruption laws and this is reflected in our Code of Conduct and our business ethics. There is nevertheless a risk that we, our affiliated entities or our or their respective officers, directors, employees and agents act in a manner which is found to be in violation of applicable anti-corruption laws, including the FCPA, the UK Bribery Act and the Bermuda Bribery Act of 2016 (the “ABC Legislation”).
 
We utilize local agents and/or establish entities with local operators or strategic partners in some jurisdiction and these activities may involve interaction by our agents with government officials. Some of our agents and partners may not themselves be subject to any ABC Legislation but they are made aware of our Code of Conduct and obligations under applicable ABC Legislation. If, however, our agents or partners should nevertheless make improper payments to government officials or other persons in connection with engagements or partnerships with us, we could be investigated and potentially found liable for violations of such ABC Legislation (including the books and records provisions of the FCPA) and could incur civil and criminal penalties and other sanctions, which could have a material adverse effect on our business and results of operation.
 
We are subject to the risk that we or our or their respective officers, directors, employees and agents may take actions determined to be in violation of ABC Legislation. Any such violation could result in substantial fines, sanctions, civil and/or criminal penalties and curtailment of operations in certain jurisdictions, and might adversely affect our business, results of operations or financial condition. In addition, actual or alleged violations could damage our reputation and ability to do business. Furthermore, detecting, investigating and resolving actual or alleged violations is expensive and can consume significant time and attention of our senior management.
 
If our jack-up rigs are located in countries that are subject to, or targeted by, economic sanctions, export restrictions or other operating restrictions imposed by the United States or other governments, our reputation and the market for our debt and common shares could be adversely affected.
 
The U.S. and other governments may impose economic sanctions against certain countries, persons and other entities that restrict or prohibit transactions involving such countries, persons and entities. U.S. sanctions in particular are targeted against countries (such as Russia, Venezuela, Iran and others) that are heavily involved in the petroleum and petrochemical industries, which includes drilling activities. U.S. and other economic sanctions change frequently, and enforcement of economic sanctions worldwide is increasing. Subject to certain limited exceptions, U.S. law continues to restrict U.S.-owned or -controlled entities from doing business with Iran and Cuba, and various U.S. sanctions have certain other extraterritorial effects that need to be considered by non-U.S. companies. Moreover, any U.S. persons who serve as officers, directors or employees of our subsidiaries would be fully subject to U.S. sanctions. It should also be noted that other governments are more frequently implementing and enforcing sanctions regimes.
 
From time to time, we may be party to drilling contracts with countries or government-controlled entities that become subject to sanctions and embargoes imposed by the U.S. government and/or identified by the U.S. government as state sponsors of terrorism. Even in cases where the investment would not violate U.S. law, potential investors could view any such contracts negatively, which could adversely affect our reputation and the market for our shares. We do not currently have any drilling contracts or plans to initiate any drilling contracts involving operations in countries or with government-controlled entities that are subject to sanctions and embargoes imposed by the U.S. government and/or identified by the U.S. government as state sponsors of terrorism.
 
There can be no assurance that we will be in compliance with all applicable economic sanctions and embargo laws and regulations, particularly as the scope of certain laws may be unclear and may be subject to changing interpretations. Rapid changes in the scope of global sanctions may also make it more difficult for us to remain in compliance. Any violation of applicable economic sanctions could result in civil or criminal penalties, fines, enforcement actions, legal costs, reputational damage or other penalties and could result in some investors deciding, or being required, to divest their interest, or not to invest, in our shares. Additionally, some investors may decide to divest their interest, or not to invest, in our shares simply because we may do business with companies that do business in sanctioned countries. Moreover, our drilling contracts may violate applicable sanctions and embargo laws and regulations as a result of actions that do not involve us, or our jack-up rigs, and those violations could in turn negatively affect our reputation. Investor perception of the value of our shares may also be adversely affected by the consequences of war, the effects of terrorism, civil unrest and governmental actions in these and surrounding countries.
 
Changing corporate laws and reporting requirements could have an adverse impact on our business.

We may face greater reporting obligations and compliance requirements as a result of changing laws, regulations and standards such as the UK Modern Slavery Act 2015 and GDPR. We have invested in, and intend to continue to invest in, reasonable resources to address evolving standards and to maintain high standards of corporate governance and disclosure, including our Whistleblowing Policy and Procedures. Non-compliance with such regulation could result in governmental or other regulatory claims or significant fines that could have an adverse effect on our business, financial condition, results of operations, cash flows, and ability to make distributions.
 
The United Kingdom’s referendum to exit from the European Union will have uncertain effects and could adversely impact the offshore drilling industry.

In June 2016, the United Kingdom voted to exit from the European Union (commonly referred to as “Brexit”) and the United Kingdom exited the EU on January 31, 2020, consistent with the terms of the EU-UK Withdrawal Agreement. The terms of that agreement provide for a transition period from January 31, 2020 to December 31, 2020, during which the trading relationship between the EU and the United Kingdom will remain the same while the United Kingdom and the EU try to negotiate an agreement regarding their future trading relationship.

The terms of the eventual UK/EU relationship are uncertain for companies doing business both in the United Kingdom and the broader global economy. There are a number of areas of uncertainty in connection with the future of the United Kingdom and its relationship with the EU. The negotiation of the United Kingdom’s exit terms and related matters may take several years. Given this uncertainty and the range of possible outcomes, it is not currently possible to determine the impact that the United Kingdom’s departure from the EU and/or any related matters may have on general economic conditions in the United Kingdom or the EU. The exit of the United Kingdom (or any other country) from the EU or prolonged periods of uncertainty relating to any of these possibilities could result in significant macroeconomic deterioration, including, but not limited to, further decreases in global stock exchange indices, increased foreign exchange volatility, decreased GDP in the European Union or other markets in which we operate, issues with cross-border trade, political and regulatory uncertainty and further sovereign credit downgrades.

22% of our total revenues were generated in the United Kingdom for the year ended December 31, 2019. In addition, certain of our cold stacked jack-up rigs may from time to time be located in the United Kingdom and our remaining jack-up rigs may from time to time move into territorial waters of the United Kingdom. Furthermore, in September 2019 we moved our management to the United Kingdom and certain of our on-shore employees may from time to time be employed by Borr Drilling Management UK, which is based in the United Kingdom. Our business and operations may be impacted by any actions taken by the United Kingdom after Brexit, including with respect to employee and related persons permits and visas, and other authorizations required to live, work or operate within the United Kingdom. In particular, the impact of potential changes to the United Kingdom’s migration policy could adversely impact our employees of non-U.K. nationality that may from time to time be working in the United Kingdom, as well as have an uncertain impact on cross-border labor. The potential loss of the EU “passport,” or any other potential restrictions on free travel of United Kingdom. citizens to Europe, and vice versa, could adversely impact the jobs market in general and our operations in Europe. Moreover, our business and operations may be impacted by any subsequent vote in Scotland to seek independence from the United Kingdom. Brexit, or similar events in other jurisdictions, can impact global markets, including foreign exchange and securities markets. An extended period of adverse development in the outlook for the world economy could also reduce the overall demand for oil and gas and for our services. Such changes could adversely affect our results of operations and cash flows.

RISK FACTORS RELATED TO OUR COMMON SHARES
 
The price of our common shares may fluctuate widely in the future, and you could lose all or part of your investment.
 
The market price of our Shares has fluctuated widely and may continue to do so as a result of many factors, such as actual or anticipated fluctuations in our operating results, changes in financial estimates by securities analysts, and economic trends. The following is a non-exhaustive list of factors that could affect our share price:
 

our operating and financial performance;
 

quarterly variations in the rate of growth of our financial indicators, such as net income per share, net income and revenues;
 

the public reaction to our press releases, our other public announcements and our filings with the SEC;
 

strategic actions by our competitors;
 

our failure to meet revenue or earnings estimates by research analysts or other investors;
 

changes in revenue or earnings estimates, or changes in recommendations or withdrawal of research coverage, by equity research analysts;
 

speculation in the press or investment community;
 

the failure of research analysts to cover our Shares;
 

sales of our Shares by us or shareholders, or the perception that such sales may occur;
 

changes in accounting principles, policies, guidance, interpretations or standards;
 

additions or departures of key management personnel;
 

actions by our shareholders;
 

general market conditions, including fluctuations in oil and gas prices;
 

domestic and international economic, legal and regulatory factors unrelated to our performance; and
 

the realization of any risks described in this section “Item 3.D Risk Factors.”
 
In addition, the stock markets in general have experienced extreme volatility that has often been unrelated to the operating performance of particular companies. These broad market fluctuations may adversely affect the trading price of our Shares.
 
If we cannot regain compliance with the continued listing requirements of the New York Stock Exchange, our shares may be subject to delisting from the New York Stock Exchange, which would have a material adverse effect on our business, financial condition, prospects and liquidity and value of our shares.
 
On May 12, 2020, we announced that we had received written notice from the New York Stock Exchange (“NYSE”) that the Company is not in compliance with the NYSE continued listing standard with respect to the minimum average share price required by the NYSE because the average closing price of its common shares had fallen below $1.00 per share over a period of 30 consecutive trading days.
 
The minimum average share price required to maintain listing on the NYSE under Section 802.01C of the NYSE Listed Company Manual is $1.00 per share over a period of 30 consecutive trading days. A company has a period of six months following receipt of the NYSE’s notice that it has been in breach of the minimum average share price required, to regain compliance with the NYSE’s minimum share price requirement, during which time the company’s shares would continue to be listed and traded on the NYSE, subject to compliance with other continued listing standards. In order to regain compliance with this rule and cure the deficiency, on the last trading day of any calendar month during the six-month cure period following receipt of the NYSE notice, the Company’s common shares must have: (i) a closing price of at least $1.00 per share and (ii) an average closing price of at least $1.00 per share over the 30-trading day period ending on the last trading day of such month. Effective April 21, 2020, the NYSE has provided relief for issuers which are not compliant with the minimum $1.00 per share standard, providing issuers additional time to cure the non-compliance, which for the Company means December 26, 2020. The Company has responded to the NYSE to confirm its intent to cure this non-compliance. During this period, the Company’s common shares will continue to be traded on the NYSE subject to the Company’s compliance with other applicable NYSE listing requirements. If we fail to regain compliance with Section 802.01C of the NYSE Listed Company Manual by the end of the cure period, our common shares will be subject to the NYSE’s suspension and delisting procedures. Our share price began trading above $1.00 on June 5, 2020.
 
A delisting of our shares from the NYSE could negatively impact us by, among other things, reducing the liquidity and market price of our shares, reducing the number of investors willing to hold or acquire our shares and limiting our ability to issue securities or obtain financing in the future.
 
We maintain commercial relationships with a significant shareholder in our business who may sell or reduce its holding in our business.
 
Schlumberger is a significant shareholder. As of June 5, 2020, Schlumberger held 9.6% of our Shares. Furthermore, an executive officer of Schlumberger Limited sits on our Board. Other than the lock-up arrangements described in this annual report, to which Schlumberger is subject, there is no restriction on Schlumberger’s ability to sell, reduce or increase its holding in us, and any reduction or increase in its holding may lead to different outcomes than we currently envision. If Schlumberger sells substantial amounts of our Shares to the public market or is perceived by the public market as intending to sell, the trading price of our Shares could be adversely affected. We cannot predict the timing or amount of future sales of our Shares by Schlumberger or any other shareholder, but such sales, or the perception that such sales could occur, may adversely affect prevailing market prices for our Shares.
 
Additionally, in March 2017, we signed an agreement with Schlumberger establishing the commercial principles upon which we agreed to work closely with Schlumberger, on a non-exclusive basis, on certain aspects of our business which were subsequently identified in an enhanced collaboration agreement entered into in October 2017 (both agreements collectively, the “Collaboration Agreement”) and which include the provision of streamlined, integrated drilling services and the sharing of infrastructure and technology. We also obtain certain supplies from an affiliate of Schlumberger. In the event Schlumberger does not maintain its shareholding in our business, the economic incentive or rationale for the Collaboration Agreement may be affected. Whether or not Schlumberger maintains such shareholding in our business, we may not necessarily achieve any anticipated synergies or opportunities envisioned by the Collaboration Agreement. Any reduction in Schlumberger’s shareholding may reduce our ability to realize operational or financial benefits from our relationship with Schlumberger, which could have a material adverse effect on our ability to obtain financing from equity raises or issuance of debt securities, the prevailing market prices of our Shares and our business, financial condition and results of operations.
 
We are permitted to follow certain home country practices in relation to our corporate governance instead of certain NYSE rules, which may afford you less protection.
 
As a foreign private issuer, we are permitted to adopt certain home country practices in relation to our corporate governance matters that differ significantly from the NYSE corporate governance listing standards. These practices may afford less protection to shareholders than they would enjoy if we complied fully with corporate governance listing standards.
 
As an issuer whose shares are listed on the NYSE, we are subject to corporate governance listing standards of the NYSE. However, NYSE rules permit a foreign private issuer like us to follow the corporate governance practices of its home country. Certain corporate governance practices in Bermuda, which is our home country, may differ significantly from NYSE corporate governance listing standards. We follow certain home country practices instead of the relevant NYSE rules. See the section entitled “Item 16.G Corporate Governance.” Therefore, our shareholders may be afforded less protection than they otherwise would have under NYSE corporate governance listing standards applicable to U.S. domestic issuers.
 
The Call Spread transaction we have entered into in connection with our Convertible Bonds may affect the value of our Shares.
 
In connection with the pricing of our Convertible Bonds, we (i) purchased from Goldman Sachs International call options over 10,453,612 Shares with a strike price of $33.4815 and (ii) sold to Goldman Sachs International call options over the same number of shares with a strike price of $42.6125 (together, the “Call Spread Transactions”). The Call Spread Transactions mitigate the economic exposure from a potential exercise of the conversion rights embedded in our Convertible Bonds by improving the effective conversion premium for the Company in relation to our Convertible Bonds from 37.5% to 75% over the reference price of $24.35 per share. The Call Spread Transactions may separately have a dilutive effect on our earnings per share to the extent that the market price per share of our Shares exceeds the applicable strike price of the options at the time of exercise.
 
We may modify our initial hedge position by entering into or unwinding various derivatives with respect to our Shares and/or purchasing or selling Shares in secondary market transactions. This activity could also affect the number of shares and value of the consideration that holders of our Convertible Bonds will receive upon conversion of the Convertible Bonds, which could impact the market price of our Shares.
 
Future sales of our equity securities in the public market, or the perception that such sales may occur, could reduce our share price, and any additional capital raised by us through the sale of equity or convertible securities may dilute your ownership in us.
 
We may sell additional equity securities, including additional Shares or convertible securities, in subsequent public offerings. On June 5, 2020, we issued an additional 46,153,846 Shares at a subscription price of $0.65, a premium to the market price of the Shares at the time. In light of current market conditions, and the trading price of our Shares, any issuance of new equity securities could be at prices that are significantly lower than the purchase price of such Shares by other investors, thereby resulting in dilution of our existing shareholders.
 
As of December 31, 2019, we have outstanding 110,818,351 Shares, and the Related Parties (as defined below) collectively owned 24,243,602 of our Shares or approximately 21.6% of our total outstanding shares. Such shares, as well as shares held by our employees and others are eligible for sale in the United States under Rule 144 under the Securities Act (“Rule 144”) and are generally freely tradable on the Oslo Børs.
 
Future issuances by us and sales of Shares by significant shareholders may have a negative impact on the market price of our Shares. In particular, sales of substantial amounts of our Shares (including shares issued in connection with an acquisition), or the perception that such sales could occur, may adversely affect prevailing market prices of our Shares.
 
We depend on directors who are associated with affiliated companies, which may create conflicts of interest.
 
Our significant shareholders include Schlumberger and Drew Holdings Limited and affiliates thereof, including Magni Partners (Bermuda) Limited (collectively, the “Related Parties”). We maintain commercial relationships with our Related Parties, including advisory arrangements that are currently in place and under which services continue to be provided to us. Certain of our Related Parties have, in the past, provided foundational loans to us, including our initial payment under the Hercules Acquisition (as defined below). Furthermore, certain Related Parties are required to serve on our Board pursuant to covenants contained in certain of our financing arrangements.
 
The deputy chairman of our Board also serves as a director of one of our Related Parties. These dual positions may conflict with his duties as one of our directors regarding business dealings and other matters between each of the Related Parties and us. Our directors owe fiduciary duties to both us and each respective Related Party and may have conflicts of interest in matters involving or affecting us and our customers. The resolution of these conflicts may not always be in our or shareholders’ best interests.
 
Please see the section entitled “Item 7.B Related Party Transactions” for more information, including information on the commercial arrangements between us and the Related Parties.
 
If securities or industry analysts do not publish research reports or publish unfavorable research about our business, the price and trading volume of our common shares could decline.
 
The trading market for our Shares may depend in part on the research reports that securities or industry analysts publish about us or our business. We may never obtain significant research coverage by securities and industry analysts. If limited securities or industry analysts continue coverage of us, the trading price for our Shares and other securities would be negatively affected. In the event we obtain significant securities or industry analyst coverage, and one or more of the analysts who covers us downgrades our securities, the price of our Shares would likely decline. If one or more of these analysts ceases to cover us or fails to publish regular reports on us, interest in the purchase of our Shares could decrease, which could cause the price of our common shares and other securities and their trading volume to decline.
 
We may not pay dividends in the future.
 
Under our Bye-Laws, any dividends declared will be in the sole discretion of our Board and will depend upon earnings, market prospects, current capital expenditure programs and investment opportunities, although the payment of dividends is restricted by the covenants in certain of our Financing Arrangements. Under Bermuda law, we may not declare or pay a dividend, or make a distribution out of contributed surplus, if there are reasonable grounds for believing that (a) we are, or would after the payment be, unable to pay our liabilities as they become due or (b) the realizable value of our assets would thereby be less than our liabilities. In addition, since we are a holding company with no material assets other than the shares of our subsidiaries through which we conduct our operations, our ability to pay dividends will depend on our subsidiaries distributing to us their earnings and cash flow and liquidity. Furthermore, we require the consent of our lenders under certain of our financing arrangements in order to pay dividends. We cannot predict when, or if, dividends will be paid in the future.
 
Because we are a foreign corporation, you may not have the same rights that a shareholder in a U.S. corporation may have.
 
We are incorporated under the laws of Bermuda, and substantially all of our assets are located outside of the United States. In addition, our directors and officers generally are or will be nonresidents of the United States, and all or a substantial portion of the assets of these nonresidents are located outside the United States. As a result, it may be difficult or impossible for you to effect service of process on these individuals in the United States or to enforce in the United States judgments obtained in U.S. courts against us or our directors and officers based on the civil liability provisions of applicable U.S. securities laws.
 
In addition, you should not assume that courts in the countries in which we are incorporated or where our assets are located (1) would enforce judgments of U.S. courts obtained in actions against us based upon the civil liability provisions of applicable U.S. securities laws or (2) would enforce, in original actions, liabilities against us based on those laws.
 
U.S. tax authorities may treat us as a “passive foreign investment company” for U.S. federal income tax purposes, which may have adverse tax consequences for U.S. shareholders.
 
A non-U.S. corporation will be treated as a “passive foreign investment company,” or PFIC, for U.S. federal income tax purposes for a taxable year if either (1) at least 75% of its gross income for such taxable year consists of certain types of “passive income” or (2) at least 50% of the average value of the corporation’s assets during such year produce or are held for the production of those types of “passive income.” For purposes of these tests, a non-U.S. corporation is treated as holding directly and receiving directly its proportionate share of the assets and income of any other corporation in which it directly or indirectly owns at least 25% (by value) of such corporation’s stock. Also, for purposes of these tests, “passive income” includes dividends, interest, gains from the sale or exchange of investment property and rents and royalties other than rents and royalties that are received from unrelated parties in connection with the active conduct of a trade or business but does not include income derived from the performance of services.
 
Based on the current and anticipated valuation of our assets, including goodwill, and composition of our income and assets, we do not believe we were a PFIC for the taxable year ended December 31, 2019 and we do not anticipate being a PFIC for the current taxable year or in the foreseeable future. We believe that we will not be treated as a PFIC for any relevant period because we believe that any income we receive from offshore drilling service contracts should be treated as “services income” rather than as passive income under the PFIC rules. In addition, the assets we own and utilize to generate this “services income” should not be considered to be passive assets. Given the lack of authority and highly factual nature of the analysis, no assurance can be given in this regard. Moreover, we have not sought, and we do not expect to seek, a ruling from the Internal Revenue Service (“IRS”) on this matter. As a result, the IRS or a court could disagree with our position. In addition, although we intend to conduct our affairs in a manner to avoid, to the extent possible, being classified as a PFIC with respect to any taxable year, the nature of our operations may change in the future in a manner that causes us to become a PFIC.
 
If we were treated as a PFIC for any taxable year during which a U.S. Holder (as defined in “Item 10.E Additional Information—Taxation—U.S. Federal Income Tax Considerations—General”) held a common share, certain adverse U.S. federal income tax consequences could apply to such U.S. Holder. See “Item 10.E Additional Information—Taxation—U.S. Federal Income Tax Considerations—Passive Foreign Investment Company Considerations” for a more comprehensive discussion.
 
ITEM 4.
INFORMATION ON THE COMPANY
 
A.
HISTORY AND DEVELOPMENT OF THE COMPANY
 
Borr Drilling Limited was incorporated on August 8, 2016, pursuant to the Companies Act 1981 (the “Companies Act”), as an exempted company limited by shares. On December 19, 2016, our Shares were introduced to the Norwegian OTC market. On August 30, 2017, our Shares were listed on the Oslo Børs under the symbol “BDRILL” and on July 31, 2019, our Shares were listed on the New York Stock Exchange under the symbol “BORR.”
 
Our principal executive offices are located at S. E. Pearman Building, 2nd Floor, 9 Par-la-Ville Road, Hamilton HM11, Bermuda and our telephone number is +1 (441) 737-0152.
 
For further information on important events in the development of our business, please see the section entitled “—B. Business Overview—Our Business.” For further information on our principal capital expenditures, including the distribution of these investments geographically and the method of financing, please see the section entitled “Item 5.B Operating and Financial Review and Prospects—Liquidity and Capital Resources.” We have not been the subject of any public takeover offers by any third party.
 
The SEC maintains an internet site that contains reports, proxy and information statements and other information regarding issuers that file electronically with the SEC, which can be found at http://www.sec.gov. Our internet address is http://www.borrdrilling.com/. The information contained on our website is not incorporated by reference and does not form part of this annual report.
 
B.
BUSINESS OVERVIEW
 
We are an offshore shallow-water drilling contractor providing worldwide offshore drilling services to the oil and gas industry. Our primary business is the ownership, contracting and operation of jack-up rigs for operations in shallow-water areas (i.e., in water depths up to approximately 400 feet), including the provision of related equipment and work crews to conduct oil and gas drilling and workover operations for exploration and production customers. We currently own 26 rigs with an additional five jack-up rigs scheduled to be delivered by the end of 2022. Upon delivery of these newbuild jack-up rigs, we will have a fleet of 30 premium jack-up rigs, which refers to rigs delivered from the yard in 2001 or later.
 
We aim to become a preferred operator of jack-up rigs within the jack-up drilling market. The shallow-water market is our operational focus as we expect demand will recover sooner than in the mid- and deepwater segments of the contract drilling market. We contract our jack-up rigs and offshore employees primarily on a dayrate basis to drill wells for our customers, including integrated oil companies, state-owned national oil companies and independent oil and gas companies. During 2019, our top five customers by revenue were subsidiaries of ExxonMobil, NDC, Pan American Energy, TAQA and Spirit Energy. A dayrate drilling contract generally extends over a period of time covering either the drilling of a single well or group of wells or covering a stated term. Our Total Contract Backlog was $308.5 million as of December 31, 2019 and $377.5 million as of December 31, 2018. We currently operate in significant oil-producing geographies throughout the world, including the North Sea, the Middle East, Mexico, West Africa and Southeast Asia. We intend to operate our business with a competitive cost base, driven by a strong and experienced organizational culture and a carefully managed capital structure.
 
From our initial acquisition of rigs in early 2017, we have expanded rapidly into one of the world’s largest international offshore jack-up drilling contractors by number of jack-up rigs. The following chart illustrates the development in our fleet since our inception:
 
 
 
As of and For the Year Ended
December 31,
 
 
 
2019
  
2018
  
2017
 
Total Fleet as of January 1
  
27
   
13
   
0
 
Jack-up Rigs Acquired(1)
  
1
   
23
   
12
 
Newbuild Jack-up Rigs Delivered from Shipyards
  
2
   
9
   
1
 
Jack-up Rigs Disposed of
  
2
   
18
   
0
 
Total Fleet as of the end of the Year
  
28
   
27
   
13
 
Newbuild Jack-up Rigs not yet Delivered as of the end of Period
  
7
   
9
   
13
 
Jack-up Rigs Committed to be Sold as of the end of Period
  
1
   
   
 
Total Fleet, including Newbuild Rigs not yet Delivered, as of the end of Period(2)
  
36
   
36
   
26
 
 
(1)          Includes acquisition of one semi-submersible rig in 2018.
 
(2)          Since December 31, 2019, we have not acquired any additional jack-up rigs, taken delivery of two newbuild jack-up rigs from the shipyards, disposed of three jack-up rigs and entered into an agreement to sell one semi-submersible rig, with a total fleet as of May 20, 2020 of 26 jack-up rigs. We have five new build jack-up rigs not yet delivered as of May 20, 2020 with an additional jack-up rig committed to be sold. Our total fleet, including newbuild rigs not yet delivered, as of May 20, 2020 is 31.
 
Important events in the development of our business include the following.
 
Acquisition of Hercules Rigs
 
On December 2, 2016, we agreed to purchase two premium jack-up rigs (the “Hercules Rigs”) from Hercules British Offshore Limited (“Hercules”). The transaction was completed on January 23, 2017 (the “Hercules Acquisition”). The Hercules Rigs, named “Frigg” and “Ran,” were acquired for a total price of $130 million. Each rig is a premium jack-up rig.
 
Acquisition from Transocean
 
On March 15, 2017, we signed a letter of intent with Transocean Inc. (“Transocean”) for the purchase of all of certain Transocean subsidiaries owning 10 jack-up rigs and the rights under five newbuilding contracts (the “Transocean Transaction”). On May 31, 2017, we completed the Transocean Transaction for a total price of $1,240.5 million. Three of the jack-up rigs we acquired, “Idun,” “Mist” and “Odin,” were, at the time, employed with Chevron for operations in Thailand. Transocean, as the seller, retained the revenue, expenses and cash flow associated with the three rigs under contract upon closing of the Transocean Transaction. Two of the jack-up rigs we acquired are currently employed with drilling contracts. Since the acquisition closed, two of the rigs under the newbuilding contracts have been delivered, “Saga” and “Skald,” and an additional three are scheduled to be delivered by the first quarter of 2022. Of the rigs initially delivered at closing, four were standard jack-up rigs and six were premium jack-up rigs. Since the closing of the Transocean Transaction, we have divested three of the standard jack-up rigs and entered into a sale agreement to sell the fourth standard jack-up rig as there was no economic incentive to reactivate these rigs.
 
Acquisition from PPL
 
On October 6, 2017, we entered into a master agreement with PPL Shipyard Pte Ltd. (“PPL”) for six premium jack-up drilling rigs and three premium jack-up drilling rigs under construction at its yard in Singapore (together, the “PPL Rigs”). The consideration in the transaction with PPL (the “PPL Acquisition”) was approximately $1.3 billion, $55.8 million of this was paid per rig on October 31, 2017, and we agreed to accept delivery financing for a portion of the purchase price equal to $87.0 million per rig. The Company entered into loans for the financing of the delivery payment for each PPL Rig from PPL Shipyard Pte. Ltd All of the PPL Rigs have been delivered to us as of the date hereof.
 
Acquisition of Paragon
 
On March 29, 2018, we concluded the Paragon Transaction, subsequently acquiring the majority of the remaining shares in July 2018. At the closing of the Paragon Transaction, Paragon owned two premium jack-up rigs, 20 standard jack-up rigs (built before 2001) and one semi-submersible rig (built in 1979) (the “Paragon Rigs”). The Paragon Transaction provided us with a solid operational platform which matches the quality of our jack-up fleet. Paragon’s five-year track record has helped position us to win tenders from key E&P Companies. As part of the acquisition, Paragon became a subsidiary of Borr Drilling. Subsequent to the acquisition, we divested 17 standard jack-up rigs acquired in the Paragon Transaction as there was no economic incentive to reactivate these rigs.
 
Acquisition from Keppel
 
On May 16, 2018, we entered into an agreement to acquire five premium jack-up rigs, three completed and two under construction from Keppel (the “Keppel Acquisition”). The purchase price for the Keppel Rigs was $742.5 million. As part of the transaction, we agreed with Keppel to delay the delivery of one of the newbuild jack-up rigs acquired in the Transocean Transaction, “Tivar,” by 15 months to July 2020. We took delivery of the new jack-up rigs “Heimdal” and “Hild” in January 2020 and April 2020, respectively. We are due to take delivery of an additional five jack-up rigs from Keppel. The Company has entered into an agreement with Keppel to postpone the delivery of these five rigs from 2020 to the third quarter of 2022.
 
Acquisition of Keppel’s Hull B378
 
In March 2019, we entered into an assignment agreement with BOTL Lease Co. Ltd. (the “Original Owner”) for the assignment of the rights and obligations under a construction contract to take delivery of one KFELS Super B Bigfoot premium jack-up rig identified as Keppel’s Hull No. B378 from Keppel for a purchase price of $122.1 million. The construction contract was, at the same time, novated to our subsidiary, Borr Jack-Up XXXII Inc., and amended. We took delivery of the jack-up rig on May 9, 2019 and the rig was subsequently renamed “Thor.”
 
To finance the rig purchase we entered into a $120.0 million senior secured term loan facilities agreement, consisting of two facilities (Facility A and Facility B) of $60.0 million each, which we refer to as our Bridge Facility. The facilities had a maturity date of September 30, 2019. Following the signing of our Hayfin Facility, Syndicated Facility and New Bridge Facility agreements on June 25, 2019, which collectively provided $645 million in financing, we repaid the outstanding balance due under our Bridge Facility, which was subsequently cancelled.
 
Divestments
 
From time to time we consider opportunities to sell our standard jack-up rigs if it can be achieved in a manner in which such jack-up rigs are contractually obligated to leave the jack-up drilling market, thereby decreasing the worldwide supply of jack-up rigs available for contract. In 2018, we divested 18 jack-up rigs for total proceeds of $37.6 million and recorded a gain of $18.8 million. In May 2019, we entered into sale agreements for the sale of the “Eir,” “Baug” and “Paragon C20051,” none of which were operating or on contract, for cash consideration of $3.0 million each. The jack-up rigs have been sold with a contractual obligation not to be used for drilling purposes and so retired from the international jack-up fleet. The sales of “Baug” and “Paragon C20051” were completed in May 2019 for cash consideration of $6.0 million and the sale of “Eir” is expected to be completed by the end of 2020, subject to certain conditions precedent. On March 13, 2020, we sold “B391” for recycling for total proceeds of $0.8 million, resulting in a loss of $0.3 million recorded in the first quarter of 2020. On April 30, 2020, we sold “B152” and “Dhabi II” with associated backlog for total proceeds of $15.8 million, resulting in an estimated recordable gain of $11.8 million, which will be recorded in the second quarter 2020. On May 13, 2020, we entered into an agreement to sell the semi-submersible MSS1, built in 1981, for recycling. The sale is expected to bring in total proceeds of $2.2 million, and we recorded an impairment charge of $18.4 million in the first quarter 2020. These divestments bring the total number of jack-up rigs divested by us, when completed, and retired from the international jack-up fleet to 22 since the beginning of 2018.
 
The following chart sets forth an overview of the acquisitions and dispositions we have made since our formation through December 31, 2019:
 
ACQUISITIONS AND DISPOSITIONS SINCE OUR FORMATION
 
Acquisition
Closing Date
Description of Transaction
 
Transaction
Value
(in $ millions)
  
Rigs Subsequently
Divested
 
Hercules Acquisition
January 23, 2017
Acquisition of two premium jack-up rigs
 
$
130.0
   
 
Transocean Transaction
May 31, 2017
Acquisition of 10 jack-up rigs and novation of contracts in respect of five newbuild premium jack-up rigs(1)
 
$
1,240.5
  
3 standard jack-up rigs
 
PPL Acquisition
October 6, 2017
Acquisition of nine newbuild premium jack-up rigs(2)
 
$
1,300.0
   
 
Paragon Transaction
March 29, 2018
Acquisition of 22 jack-up rigs and one semi-submersible(3)
 
$
241.3
  
17 standard jack-up rigs
 
Keppel Acquisition
May 16, 2018
Acquisition of five newbuild premium jack-up rigs(4)
 
$
742.5
   
 
Keppel Hull
B378 (“Thor”)
Acquisition
March 29, 2019
Acquisition of one newbuild premium jack-up rig
 
$
122.1
   
 
 

(1)
Two jack-up rigs were delivered in January and June 2018, respectively, and one in October 2019. Three jack-up rigs are due to be delivered in 2022. Six premium jack-up rigs and two standard jack-up rigs remain from the Transocean Transaction. We also have an agreement to sell “Eir”, which we expect to complete in 2020.
 

(2)
All jack-up rigs acquired in the PPL Acquisition have been delivered.
 

(3)
As of December 31, 2019, two premium jack-up rigs, three standard jack-up rigs and our semi-submersible rig remained from the Paragon Transaction. On March 13, 2020, we sold the standard jack-up rig “B391” for recycling. On April 30, 2020, we sold two standard jack-up rigs, “B152” and “Dhabi II”, originally acquired as part of the Paragon transaction. On May 13, 2020, we entered into an agreement to sell the semi-submersible “MSS1”, which we expect to complete in 2020.
 

(4)
As of December 31, 2019, one jack-up rig has been delivered. Two jack-up rigs have been delivered in 2020 and two jack-up rigs will be delivered in the third quarter of 2022.
 
OUR BUSINESS
 
Our Competitive Strengths
 
Due to the volatility of oil prices, the current pandemic and ongoing economic crisis our industry is in a degree of instability. Nevertheless, we believe that our competitive strengths include:
 
One of the youngest and largest offshore drilling contractors
 
We have one of the youngest and largest fleets in the jack-up drilling market. The majority of our rigs were built after 2013 and, as of December 31, 2019, the average age of our premium fleet (excluding our four standard jack-up rigs, our semisubmersible rig and newbuilds not yet delivered) is 4.9 years and of our entire fleet (excluding newbuilds not yet delivered) is 10.2 years (implying an average building year of 2010), respectively, which we believe is among the lowest average fleet age in the industry. New and modern rigs that offer technically capable, operationally flexible, safe and reliable contracting are increasingly preferred by customers. We aim to compete for and secure new drilling contracts from new tenders as well as privately negotiated transactions, which we estimate represent approximately half of new contract opportunities. We believe, based on our young fleet and growing operational track record, that we will be better placed to secure new drilling contracts if offshore drilling demand rises than our competitors who operate older, less modern fleets.
 
Largely uniform and modern fleet
 
Because our fleet is one of the youngest and largest and the drilling equipment on, and operating capability of, our jack-up rigs is largely uniform, we have the capacity to bid for multiple contracts simultaneously, including those requiring active employment of multiple rigs over the same period, as in the case of our operations for Pemex in Mexico. We have acquired (including newbuilds not yet delivered) a fleet of largely premium jack-up rigs from shipyards with a reputation for quality and reliability. Moreover, due to the uniformity of the jack-up rigs in our fleet, we have been able to achieve operational and administrative efficiencies.
 
Commitment to safety and the environment
 
We are focused on developing a strong quality, health, safety and environment, or QHSE, culture and performance history. We believe that the combination of quality jack-up rigs and experienced and skilled employees contributes to the safety and effectiveness of our operations. Since the 2010 Deepwater Horizon Incident (as defined below) (to which we were not a party), there has been an increased focus on offshore drilling QHSE issues by regulators as well as by the industry. As a result, E&P Companies have imposed increasingly stringent QHSE rules on their contractors, especially when working on challenging wells and operations where the QHSE risks are higher. Our commitment to strong QHSE culture and performance is reflected in our Technical Utilization rate of 99.0% in 2019, and our excellent safety record in the same period. We believe our focus on providing safe and efficient drilling services will enhance our growth prospects as we work toward becoming one of the preferred providers in the industry.
 
Strong and diverse customer relationships
 
We have strong relationships with our customers rooted in our employees’ expertise, reputation and history in the offshore drilling industry, as well as our growing operational track record and the quality of our fleet. Our customers are oil and gas exploration and production companies, including integrated oil companies, state-owned national oil companies and independent oil and gas companies. For the year ended December 31, 2019, our five largest customers in terms of revenue were ExxonMobil, NDC, Pan American Energy, TAQA and Spirit Energy. We believe that we are responsive and flexible in addressing our customers’ specific needs and seek collaborative solutions to achieve customer objectives. We focus on strong operational performance and close alignment with our customers’ interests, which we believe provides us with a competitive advantage and will contribute to contracting success and rig utilization.
 
Management team and Board members with extensive experience in the drilling industry
 
Our executive management team and Board have extensive experience in the oil and gas industry in general and in the drilling industry in particular. In addition, the members of our executive management team are knowledgeable operating and financial executives with extensive experience with companies operating in the jack-up drilling market. The members of our executive management team and Board have held and currently hold leadership positions at prominent offshore drilling and oilfield services companies, including Schlumberger Limited, Marine Drilling Companies, Inc., Seadrill Limited, North Atlantic Drilling Ltd. and TODCO, and have experience which complements one another and have assisted, and continue to assist, in our development.
 
Our Business Strategies
 
Despite the ongoing volatility in our industry, we intend to continue to strive to meet our primary business objective of becoming a preferred operator in the jack-up drilling market while also maximizing return to our shareholders. To achieve this, our strategies include the following:
 
Deploy high-quality rigs to service the industry
 
We have acquired one of the leading jack-up fleets in the industry with capacity to service existing and future client needs. We believe that shallow-water drilling, such as that performed by our jack-up rigs, has a shorter lifecycle between exploration and first oil and lower capital expenditure than other forms of drilling performed by mobile offshore drilling units, such as drillships. We believe this makes shallow-water drilling more attractive than deep-water projects in the current economic and industry climates. In addition to tender activity in which we participate through bidding, we also compete for new contract opportunities through privately negotiated transactions, including private tenders and direct negotiations with customers, which we estimate represent approximately half of new contract opportunities. We believe our footprint in the industry is growing. Between April 1, 2018, and December 31, 2019, we signed 23 new contracts for drilling services with an aggregate value of approximately $723 million, including thirteen with new customers. During this period, we also signed six extensions and have had five options exercised. As of May 20, 2019, 10 of our 26 rigs are under contract and we continue to operate two of the jack-up rigs sold earlier this year. We have experienced some early terminations and suspensions of contracts in 2020 in light of the COVID-19 crisis, but we have also been awarded new contracts.
 
Become a preferred provider in the industry
 
We have established strong and long-term relationships with key participants and customers in the offshore drilling industry, including through our acquisition of Paragon Offshore Limited, the hiring of experienced personnel and contracts signed since our inception, and we will seek to deepen and strengthen these relationships as part of our strategy. This involves identifying value add services for our customers (such as integrated well contracts) and, to this end, we have signed a non-exclusive Collaboration Agreement with Schlumberger to offer such services. For more information on our relationship with Schlumberger, please see the section entitled “Item 7.B Related Party Transactions.” We also plan to hire employees, when industry conditions permit, with long track-records in the industry and extensive contacts with potential key customers to further improve customer relationships. Based on our largely premium and uniform fleet, our experienced team and a solid industry network, we believe that we are well-positioned to capitalize on improving trends as we seek to establish ourselves as a preferred provider to these customers.
 
Establish high-quality, cost-efficient operations
 
We intend to be a leading offshore shallow-water drilling company by operating with a competitive cost base while continuing to grow our reputation as a high-quality contractor. Our key objective is to deliver the best operations possible— both in terms of Technical Utilization and QHSE culture and performance—while also maximizing deployment of our rigs and maintaining a competitive cost structure.
 
To facilitate our strategy, we have acquired one of the most modern and uniform fleets in the industry, with experienced and skilled individuals across the organization and on our Board. We expect to have an advantage not only with regard to operating expenditures as a result of our largely standardized fleet, but also with regard to financing costs when compared to many of our industry peers.
 
Establish and offer integrated services
 
Through our joint venture in Mexico, we are currently offering integrated drilling/well services together with Schlumberger and we have been tendering our services on this basis for some contract tenders. Integrated drilling services offer all services and equipment (and in some cases, material procurement) in a single contract. We believe this model is more economically feasible and thus attractive for smaller E&P Companies operating offshore, as the model could reduce the number of contracts required for a project from above ten to two or three. Significant cost saving potential is evident in the model. As a result, project management could become simpler, cheaper and more efficient for customers with integrated drilling services. Further, this could lead to improved well design, better selection and more efficient operators of rig equipment and technology.
 
We expect our collaboration with Schlumberger, while not exclusive, will enable us to offer integrated well services by providing a combination of services, technology, equipment and rigs that we expect to yield a significant value proposition. The recent contracts awarded to us in Mexico are examples of this, where we, Schlumberger and local partners are working together to deliver integrated drilling services to Pemex.
 
Our Fleet
 
We believe that we have one of the most modern jack-up fleets in the offshore drilling industry. Our drilling fleet currently consists of 26 rigs, of which one is a standard jack-up rig and 25 are premium jack-up rigs. In addition, we have agreed to purchase five additional premium jack-up rigs to be delivered prior to the end of 2022. Premium jack-up rigs means rigs delivered from the yard in 2001 or later and which are suitable for operations in water depths up to 400 feet with an independent leg cantilever design. The majority of our rigs were built after 2013 and as of December 31, 2019, the average age of our premium fleet (excluding our four standard jack-up rigs and our semi-submersible rig) and of our entire fleet (excluding newbuilds not yet delivered) was 4.9 years and 10.2 years, respectively. As of the date of the last expected delivery of the newbuild jack-up rigs we have agreed to purchase, which is in 2022, the average age of our fleet will be 5.8 years (assuming the completion of the sale of “Eir”), consisting entirely of premium jack-up rigs, which we believe to be among the lowest average fleet age in the industry (both currently and as of the date of our last expected delivery).
 
Jack-up rigs are mobile, self-elevating drilling platforms equipped with legs that are lowered to the seabed. A jack-up rig is towed to the drill site with its hull riding in the water and its legs raised. At the drill site, the jack-up rig’s legs are lowered until they penetrate the seabed. Its hull is then elevated (jacked-up) until it is above the surface of the water. After the completion of drilling operations at a drill site, the hull is lowered until it rests on the water and the legs are raised. The rig can then be relocated to another drill site. Jack-up rigs typically operate in shallow water, generally in water depths of less than 400 feet and with crews of 90 to 120 people. We believe a modern fleet allows us to enjoy better utilization and higher daily rates for our jack-up rigs than competitors with older rigs.
 
As of December 31, 2019, we had 28 total jack-up rigs, of which nine rigs were “warm stacked,” which means the rigs, including our newbuild jack-up rigs which have been delivered but not yet been activated, are kept ready for redeployment and retain a maintenance crew, and three rigs were “cold stacked,” which means the rigs are stored in a harbor, shipyard or a designated offshore area and the crew is reassigned to an active rig or dismissed. We have entered into an agreement to sell one of our cold stacked jack-up rigs, the “Eir,” and we expect the sale to be completed by the end of 2020, subject to certain conditions. We believe that well-planned and well-managed stacking will significantly reduce reactivation cost and the cost of mobilization of a rig towards a contract. We are therefore focusing on securing cost efficiencies during stacking while limiting future risk from premature reactivation. This means concentrating stacked rigs in as few locations as possible to be able to share crew, running reduced but sufficient maintenance programs on equipment and preserving critical equipment.
 
We intend to prioritize the deployment of our currently contracted premium jack-up rigs. Reactivation of our premium jack-up rigs that are stacked will be undertaken for select contract opportunities. However, a stacked rig will only be reactivated if the achievable dayrate supports the reactivation and subsequent operating costs in a sensible way. Between April 1, 2018 and December 31, 2019, we signed 23 new contracts for drilling services, including 13 with new customers. Our ability to keep our jack-up rigs operational when under contract, or Technical Utilization, for the year ended December 31, 2019 was 99.0%, and the proportion of the potential full contractual dayrate that each contracted jack-up rig actually earned each day, or Economic Utilization, for the year ended December 31, 2019 was 95.9%. We have experienced early terminations and suspensions of contracts in 2020 in light of the COVID-19 crisis, but we have also been awarded new contracts. For example, in April 2020, one of our clients, ExxonMobil, served notice to exercise its rights to terminate two contracts in West Africa due to COVID-19 related issues, triggering an obligation to pay an early termination fee. We also received a notice of termination for “Mist” on its contract from the independent Australian oil company Roc Oil for work in Malaysia, which had estimated start up in May 2020 for an estimated duration of 210 days. In April 2020, we were awarded two contracts in Malaysia for 365 days and 200 days respectively for the rigs “Saga” and “Gunnlod”, expected to commence in the third quarter of 2020. The net impact on our backlog from such cancellations and new contracts was $16 million.
 
Each rig in our fleet is certified by ABS, enabling universal recognition of our equipment as qualified for international operations. The key characteristics of our rigs owned but not under contract which may yield differences in their marketability or readiness for use include whether such rigs are warm stacked or cold stacked, age of the rig, geographic location and technical specifications.
 
The following table sets forth additional information concerning our fleet.
 
Fleet Status Report
As of May 20, 2020
 
Rig Name
 
Rig Design
 
Rig
Water
Depth
(ft)
 
Year
Built
 
Customer/
Status
 
Contract
Start
 
Contract
End
 
Location
 
Comments
PREMIUM JACK-UP RIGS
Gyme
 
PPL Pacific Class 400
 
400 ft
 
2018
 
Available
     
Singapore
 
Warm Stacked
Skald
 
KFELS Super B Bigfoot Class
 
400 ft
 
2018
 
Available
     
Singapore
 
Warm Stacked
Thor
 
KFELS Super B Bigfoot Class
 
400 ft
 
2019
 
Available
     
Singapore
 
Warm Stacked
Hermod
 
KFELS B Class
 
400 ft
 
2019
 
Available
     
Singapore
 
Warm Stacked
Heimdal
 
KFELS B Class
 
400 ft
 
2020
 
Available
     
Singapore
 
Warm Stacked
Hild
 
KFELS Super B Class
 
400 ft
 
2020
 
Available
     
Singapore
 
Warm Stacked
Norve
 
PPL Pacific Class 400
 
400 ft
 
2011
 
Available
     
Cameroon
 
Warm Stacked
Gerd
 
PPL Pacific Class 400
 
400 ft
 
2018
 
Available
     
Cameroon
 
Warm Stacked
Groa
 
PPL Pacific Class 400
 
400 ft
 
2018
 
Available
     
Cameroon
 
Warm Stacked
Mist
 
KFELS Super B Bigfoot Class
 
350 ft
 
2013
 
Available
     
Malaysia
 
Warm Stacked
Prospector 11
 
F&G, JU2000E
 
400 ft
 
2013
 
Available
     
Netherlands
 
Warm Stacked
Gunnlod
 
PPL Pacific Class 400
 
400 ft
 
2018
 
Available
 
 
PTTEP
 
March 2020
 
 
August 2020
 
July 2020
 
 
February 2021
 
Singapore
 
 
Malaysia
 
Contract Preparation and Mobilization
LOA
Saga
 
KFELS Super B Bigfoot Class
 
400 ft
 
2018
 
Available
 
 November 2019
 
January 2020
 
Singapore
 
Contract Preparation and Mobilization
        
Eni
 
February 2020
 
June 2020
 
Vietnam
 
Operating
        
PTTEP
 
August 2020
 
August 2021
 
Malaysia
 
LOA
Idun
 
KFELS Super B Bigfoot Class
 
350 ft
 
2013
 
Hoang Long
 
November 2019
 
May 2020
 
Vietnam
 
Operating
        
JVPC
 
May 2020
 
September 2020
 
Vietnam
 
Committed with option to extend
Galar
 
PPL Pacific Class 400
 
400 ft
 
2017
 
Available
Pemex
 
November 2019
April 2020
 
March 2020
October 2021
 
Singapore
Mexico
 
Contract Preparation and Mobilization Operating
Njord
 
PPL Pacific Class 400
 
400 ft
 
2019
 
Available
Pemex
 
November 2019
May 2020
 
April 2020
November 2020
 
Singapore
Mexico
 
Contract Preparation and Mobilization
 Committed
Gersemi
 
PPL Pacific Class 400
 
400 ft
 
2018
 
Pemex
 
August 2019
 
 
February 2021
 
Mexico
 
Operating
Grid
 
PPL Pacific Class 400
 
400 ft
 
2018
 
Pemex
 
August 2019
 
February 2021
 
Mexico
 
Operating
Odin
 
KFELS Super B Bigfoot Class
 
350 ft
 
2013
 
Available
Pemex
 
December 2019
March 2020
 
February 2020
August 2021
 
Mexico
Mexico
 
Contract Preparations
Operating
Frigg1
 
KFELS Super A
 
400 ft
 
2013
 
Shell
 
December 2019
 
December 2020
 
Nigeria
 
Operating
Prospector 51
 
F&G, JU2000E
 
400 ft
 
2014
 
Neptune
Available
CNOOC
 
May 2019
April 2020 October 2020
 
April 2020
September 2020
April 2022
 
Netherlands
United Kingdom
United Kingdom
 
Operating
Warm Stacked
Committed with option to extend
Ran1
 
KFELS Super A
 
400 ft
 
2013
 
Spirit Energy
Centrica Storage
 
April 2019
June 2020
 
June 2020
September 2020
 
United Kingdom
United Kingdom
 
Operating
Committed with option to extend
Natt
 
PPL Pacific Class 400
 
400 ft
 
2018
 
First E&P
 
April 2019
 
April 2021
 
Nigeria
 
Operating with option to extend

JACK-UP RIGS UNDER CONSTRUCTION/NOT DELIVERED
Rig Name
 
Rig Design
 
Rig
Water
Depth
(ft)
 
Year
Built
 
Customer/
Status
 
Contract
Start
 
Contract
End
 
Location
 
Comments
Huldra
 
KFELS Bigfoot B Class
 
400 ft
   
Under Construction
     
KFELS shipyard, Singapore
 
Rig Delivery in August 2022
Tivar
 
KFELS Super B Bigfoot Class
 
400 ft
   
Under Construction
     
KFELS shipyard, Singapore
 
Rig Delivery in June 2022
Heidrun
 
KFELS Bigfoot B Class
 
400 ft
   
Under Construction
     
KFELS shipyard, Singapore
 
Rig Delivery in August 2022
Vale
 
KFELS Super B Bigfoot Class
 
400 ft
   
Under Construction
     
KFELS shipyard, Singapore
 
Rig Delivery in September 2022
Var
 
KFELS Super B Bigfoot Class
 
400 ft
   
Under Construction
     
KFELS shipyard, Singapore
 
Rig Delivery in September 2022
  
COLD STACKED JACK-UP RIGS
Atla
 
F&G, JU 2000
 
400 ft
 
2003
       
United Arab Emirates
  
Balder
 
F&G, JU 2000
 
400 ft
 
2003
       
Cameroon
  
Eir2
 
F&G, Mod VI Universe Class
 
394 ft
 
1999
       
United Kingdom
 
Not Marketed

1.
HD/HE Capability

2.
Asset under sales agreement subject to conditions
 
Customer and Contract Backlog
 
Our customers are oil and gas exploration and production companies, including integrated oil companies, state-owned national oil companies and independent oil and gas companies. As of December 31, 2019, our largest customers in terms of revenue were subsidiaries of Exxon Mobil, NDC, Pan America Energy, TAQA and Spirit Energy. We obtain the majority of our contracts through tenders, market surveys and direct approaches to customers.
 
Several of our jack-up rigs are contracted to customers for periods between a couple to several months and our contracts generally range from three to 24 months. Our Total Contract Backlog (in $ millions) was $308.5 million as of December 31, 2019. As included in this annual report, Total Contract Backlog is not the same measure as the acquired contract backlog presented in our Consolidated Financial Statements. Please see Notes 2 and 16 to our Consolidated Financial Statements for further information.
 
The amount of actual revenues earned and the actual periods during which revenues are earned will be different from the Total Contract Backlog projections due to various factors. For example, shipyard and maintenance projects, downtime and other factors may result in lower revenues than our average Total Contract Backlog per day. Downtime, caused by unscheduled repairs, maintenance, weather and other operating factors, may result in lower applicable daily rates than the full contractual operating daily rate.
 
As of December 31, 2019, we had 19 committed jack-up rigs in total, including 15 jack-up rigs in operation (four in the North Sea, two in the Middle East, five in West Africa, two in Southeast Asia and two in North America) and another three premium jack-up rigs contracted. The Technical Utilization and Economic Utilization for our drilling fleet was 99.0% and 95.9% during 2019, respectively.
 
We have experienced early terminations and suspensions of contracts in 2020 in light of the COVID-19 crisis, but we have also signed new contracts. A number of our customers have contractual rights in place to suspend operations in certain circumstances, and we could be subject to further suspension notices in light of market conditions.
 
Contractual Terms
 
Our drilling contracts are individually negotiated and vary in their terms and provisions. We obtain most of our drilling contracts through competitive bidding against other contractors and direct negotiations with operators.
 
Our drilling contracts provide for payment on a dayrate basis, with higher rates for periods while the jack-up rig is operating. A dayrate drilling contract generally extends over a period of time covering either the drilling of a single well or group of wells or covering a stated term. We have historically not provided “turnkey” or other risk-based drilling services to customers. The customer bears substantially all of the ancillary costs of constructing the well and supporting drilling operations, as well as the economic risk relative to the success of the well. In addition, dayrate contracts may provide for a lump sum amount or dayrate for mobilizing the rig to the initial operating location, which is usually lower than the contractual dayrate for uptime services, and a reduced dayrate when drilling operations are interrupted or restricted by equipment breakdowns, adverse weather conditions or other conditions beyond our control.
 
Certain of our drilling contracts contain terms which allow them to be terminated at the convenience of the customer, in some cases upon payment of an early termination fee or compensation for costs incurred up to termination. Any such payments, however, may not fully compensate us for the loss of the contract. Contracts also customarily provide for either automatic termination or termination at the option of the customer, typically without any termination payment, in certain circumstances such as non-performance, in the event of extended downtime or impaired performance caused by equipment or operational issues or periods of extended downtime due to other conditions beyond our control, of which there are many. A number of our customers have contractual rights to terminate their contracts with us  if performance is prevented for prolonged period due to force majeure events. We may also be affected by force majeure provisions in contracts between our customers or suppliers and third parties. We may also face contract suspension due to prevailing market conditions.
 
The contract term in some instances may be extended by the customer exercising options for the drilling of additional wells or for an additional term. Our contracts also typically include a provision that allows the customer to extend the contract to finish drilling a well-in-progress. During periods of depressed market conditions, our customers may seek to renegotiate firm drilling contracts to reduce the term of their obligations or the average dayrate through term extensions, or may seek to suspend, terminate or repudiate their contracts. Suspension of drilling contracts will result in the reduction in or loss of dayrate for the period of the suspension. If our customers cancel some of our contracts and we are unable to secure new contracts on a timely basis and on substantially similar terms, or if contracts are suspended for an extended period of time or if a number of our contracts are renegotiated, it could adversely affect our business, financial condition and results of operations. See “Item 5.D Trend Information” for more information.
 
Consistent with standard industry practice, our customers generally assume, and indemnify us against, well control and subsurface risks under dayrate drilling contracts. Under all of our current drilling contracts, our customers, as the operators, indemnify us for pollution damages in connection with reservoir fluids stemming from operations under the contract and we indemnify the operator for pollution from substances in our control that originate from the rig, such as diesel used onboard the rig or other fluids stored onboard the rig and above the water surface. Also, under all of our current drilling contracts, the operator indemnifies us against damage to the well or reservoir and loss of subsurface oil and gas and the cost of bringing the well under control. However, our drilling contracts are individually negotiated, and the degree of indemnification we receive from the operator against the liabilities discussed above can vary from contract to contract, based on market conditions and customer requirements existing when the contract was negotiated. In some instances, we have contractually agreed upon certain limits to our indemnification rights and can be responsible for damages up to a specified maximum dollar amount. The nature of our liability and the prevailing market conditions, among other factors, can influence such contractual terms. In most instances in which we are indemnified for damages to the well, we have the responsibility to redrill the well at a reduced dayrate as the customer’s sole and exclusive remedy if such well damages are due to our negligence. Notwithstanding a contractual indemnity from a customer, there can be no assurance that our customers will be financially able to indemnify us or will otherwise honor their contractual indemnity obligations.
 
Although our drilling contracts are the result of negotiations with our customers, our drilling contracts may also contain, among other things, the following commercial terms: (i) payment by us of the operating expenses of the drilling rig, including crew labor and incidental rig supply costs; (ii) provisions entitling us to adjustments of dayrates (or revenue escalation payments) in accordance with published indices, changes in law or otherwise; (iii) provisions requiring us to provide a performance guarantee; and (iv) provisions permitting the assignment to a third party with our prior consent, such consent not to be unreasonably withheld.
 
Joint Venture and Partner Relationships
 
In some areas of the world, local content requirements, customs and practice necessitate the formation of joint ventures with local participation. Local laws or customs or customer requirements in some jurisdictions also effectively mandate establishment of a relationship with a local agent or partner. For more information regarding certain local content requirements that may be applicable to our operations from time to time, please see the section entitled “—Regulation—Environmental And Other Regulations in the Offshore Drilling Industry—Local Content Requirements.” When appropriate in these jurisdictions, we will enter into agency or other contractual arrangements. We may or may not control these joint ventures. We participate in joint venture drilling operations in Nigeria and Mexico and may participate in additional joint venture drilling operations. We may also enter into joint ventures even if not required where we seek to partner with another party.
 
Mexico
 
In February 2019, we, along with our local partner in Mexico, CME, successfully tendered for a contract to provide integrated well services to Pemex. On March 20, 2019, our subsidiary, Borr Drilling Mexico S. de R.L. de C.V. (“BDM”), and a CME subsidiary, Opex (together with BDM, the “Contractor”), entered into a contract for the provision of integrated well services to Pemex (the “Cluster 2 Contract”). Borr Drilling Limited guarantees the performance of the Contractor’s obligations under the first Pemex Contract and our subsidiary, BMV participated as shareholder in the joint venture arrangements in connection with the Cluster 2 Contract (the “Mexican JV”). In June 2019, we finalized the Mexican JV structure and with effect from June 28, 2019, BMV owns a 49% interest in both Opex and a second joint venture entity, Perfomex. CME owns the remaining 51%. Operations under the first Pemex Contract commenced in August 2019. The Pemex Cluster 2 Contract was extended in December 2019 to include a third rig. In December 2019, we also participated with CME to take an assignment of a second integrated contract with Pemex under a similar structure for two further rigs (the “Cluster 3 Contract” and together with the Cluster 2 Contract, the “Pemex Contracts”). For the purposes of these additional contracts, two new subsidiaries were incorporated with the same shareholding interests as Opex and Perfomex: Akal to deliver integrated well services to Pemex and Perfomex II to deliver drilling, technical, management and logistics services to Akal.
 
Opex and Akal  are integrated well services contractors under the Pemex Contracts and within the structure of the Mexican JVs. Opex and Akal have entered into contracts with an affiliate of Schlumberger and other third party contractors for the provision of integrated well services. Perfomex and Perfomex II are the entities subcontracted by Opex and Akal, respectively, to provide the other services required by Opex and Akal in order to comply with their respective obligations under the Pemex Contracts. In connection with the provision of drilling services by Perfomex and Perfomex II, our rigs “Grid”, “Gersemi” and  “Galar” (for the Cluster 2 Contract) and  “Odin” and “Njord” (for the Cluster 3 Contract) are chartered to Perfomex and Perfomex II respectively under bareboat charter agreements. In addition to the rigs, we provide technical and operational management for all jack-up rigs being operated through the Mexican JVs. The Mexican JVs may be used to provide integrated well and/or drilling services utilizing other rigs owned by our subsidiaries and/or subsidiaries of CME and, if we enter into further contracts with Pemex to provide integrated well and/or drilling services, we may enter into other joint venture structures with CME in order to provide such services.
 
Nigeria
 
As of December 31, 2019, we participated in one arrangement involving a local partner and our jack-up rig “Frigg”, which is currently operating for Shell in Nigeria in collaboration with our local partner. Our local partner, Valiant Energy Services West Africa (“Valiant”), a Nigerian company, acquired a 10% interest in Borr Jack-Up XVI Inc., the owner of our rig “Eir.” This arrangement was put in place in order to comply with applicable local content regulations and pursuant to the approval of the Nigerian Content Development and Monitoring Board at the time of entering into the original contract for “Frigg”.  . The non-controlling interest reflected in our Consolidated Financial Statements relates to Valiant’s interest in Borr Jack-Up XVI Inc.
 
Geographical Focus
 
We bid for contracts globally, however our current geographical focus is on the Middle East, Europe, West Africa, South East Asia and Gulf of Mexico regions. This is based on our current assessment of potential contracting opportunities, including, pre-tender and tender activity. Several countries within these regions, such as Nigeria, have laws that regulate operations and/or ownership of rigs operating within their jurisdiction, including local content and/or local partner requirements. In order to comply with these regulations, and successfully secure contracts to operate in these regions, we have employed personnel with long experience from securing contracts and operating rigs in countries within these regions. Adapting to the above-mentioned factors is, and will be, part of our business. The amount of operating revenues earned by each geographical region for the years ended December 31, 2019, 2018 and 2017 was as follows:
 
  
For the Year Ended December 31,
 
  
2019
  
2018
  
2017(1)
 
    
Middle East
 
$
43.2
   
41.1
   
 
Europe
  
114.7
   
75.1
   
 
West Africa
  
102.4
   
44.4
   
 
South East Asia
  
23.8
   
4.3
   
 
Mexico
  
50.0
   
   
 
 

(1)
We have provided no data for the percentage of operating revenues earned by each geographical region identified above for the year ended December 31, 2017 because only one of our jack-up rigs was in operation for approximately one day at the end of December 2017 (in West Africa), with the exception of those jack-up rigs under contract upon closing of the Transocean Transaction for which Transocean, as the seller, retained the associated revenue, expenses and cash flows. See “—Acquisition from Transocean” for more information.

SUPPLIERS
 
Our material supply needs include labor agencies, insurance brokers, maintenance providers, shipyard access and drilling equipment. Our senior management team has extensive experience in the oil and gas industry in general, and in the offshore drilling industry in particular and has built an extensive industry network. We believe that our relationships with our key suppliers and service providers is critical as it allows us to benefit from economies of scale in the procurement of goods and services and sub-contracting work.
 
We maintain commercial relationships with certain affiliates of Schlumberger, our principal shareholder and any reduction in such shareholding may reduce our ability to realize certain benefits from our relationship with them. To date, we have been able to obtain the services, equipment, materials and supplies necessary to support our operations on a timely basis. We believe that we will be able to make satisfactory alternative arrangements in the event of any interruption in the supply of these services, equipment and/or materials by any of our suppliers, as we have established alternative vendors for all critical products for our business. In addition, in several of the countries in which we operate, we assisted suppliers in developing manufacturing or service supply capability.
 
Competition
 
The shallow-water offshore contract drilling industry is highly competitive. We compete on a worldwide basis and competition varies by region at any particular time. Our competition ranges from large international companies offering a wide range of drilling and other oilfield services to smaller, locally owned companies. Some of our competitors’ fleets comprise a combination of offshore, onshore, shallow, midwater and deepwater rigs. We seek to differentiate our company from most of our competitors, which have mixed fleets, by exclusively focusing on shallow-water drilling which we believe allows us to optimize our size and scale and achieve operational efficiency.
 
Drilling contracts are traditionally awarded on a competitive basis, whether through tender or private negotiations. We believe that the principal competitive factors in the markets we serve are pricing, technical capability of service and equipment, condition and age of equipment, rig availability, rig location, safety record, crew quality, operating integrity, reputation, industry standing and customer relations. We have made significant equity investments in our jack-up rigs and have built a fleet consisting of premium jack-up rigs with proven design and quality equipment, acquired at what we believe are attractive prices. We believe we have a fleet of high-quality jack-up rigs, which allow us to competitively bid on industry tenders on the basis of the modern technical capability, condition and age of our jack-up rigs. In addition, we believe our focus on QHSE performance will complement our modern fleet, further allowing us to competitively bid for drilling contracts.
 
Seasonality
 
In general, seasonal factors do not have a significant direct effect on our business. However, we have operations in certain parts of the world where weather conditions during parts of the year could adversely impact the operational utilization of the rigs and our ability to relocate rigs between drilling locations, and as such, limit contract opportunities in the short term. Such adverse weather could occur during, among other times, the winter season in the North Sea and the Mexican Gulf, and the monsoon season in Southeast Asia.
 
Risk of Loss and Insurance
 
Our operations are subject to hazards inherent in the drilling of oil and gas wells, including blowouts, punch through, loss of control of the well, abnormal drilling conditions, mechanical or technological failures, seabed cratering, fires and pollution, which could cause personal injury, suspend drilling operations, or seriously damage or destroy the equipment involved. Offshore drilling contractors such as us are also subject to hazards particular to marine operations, including capsizing, grounding, collision and loss or damage from severe weather. Litigation arising from such an event may result in us being named a defendant in lawsuits asserting large claims.
 
As is customary in the drilling industry, we attempt to mitigate our exposure to some of these risks through indemnification arrangements and insurance policies. We carry insurance coverage for our operations in line with industry practice and our insurance policies provide insurance cover for physical damage to the rigs, loss of income for certain rigs and third-party liability, including:
 
Physical Damage Insurance: Hull and Machinery Insurance
 
We purchase hull and machinery insurance for our entire fleet and all of our fleet equipment to cover the risk of physical damage to a rig. The level of coverage for each rig reflects its agreed value when the insurance is placed. We effectively self-insure part of the risk as any claim we make under our insurance will be subject to a deductible. The deductible for each rig reflects the market value of the rig and is currently a weighted average maximum of approximately $1.1 million per claim (with the actual deductible reflecting the rig value).
 
War Risk Insurance
 
We maintain war risk insurance for our rigs up to a maximum amount of $500 million per rig depending on the value of the protection and indemnity and hull and machinery insurance policies for each rig and subject to certain coverage limits, deductibles and exclusions. The terms of our war risk policies include a provision whereby underwriters can, upon service of seven days’ prior written notice to the insured, cancel the policies in the event that the insured has or may have breached sanctions. Further, the policies will automatically terminate after the outbreak of war, or war-like conditions, between two or more of China, the United States of America, the United Kingdom, Russia and France.
 
Loss of Hire Insurance
 
We maintain loss of hire insurance for certain of our jack-up rigs to cover loss of revenue in the event of extensive downtime caused by physical damage covered by our hull and machinery insurance policies. Provided such downtime continues for more than 45 days, the policies will cover an agreed daily rate of hire for such downtime up to a maximum of 180 days, not to exceed 100% of the daily loss of hire for such period. The decision to obtain loss of hire insurance is taken where required by the terms of our finance agreements in respect and otherwise on a case-by-case basis whenever a rig is contracted for drilling operations. The amount covered under a loss of hire policy will depend on, among other things, the duration of the contract, the contract rates and other terms of the relevant drilling contract.
 
Protection and Indemnity Insurance
 
We purchase protection and indemnity insurance and excess umbrella liability insurance. Our protection and indemnity insurance covers third-party liabilities arising from the operation of our rigs, including personal injury or death (for crew and other third-parties), collisions, damage to fixed and floating objects and statutory liability for oil spills and the release of other forms of pollution, such as bunkers, and wreck removal. The protection and indemnity insurance policies, together with our excess umbrella policy, cover claims up to the maximum of the agreed total claim amount, but not exceeding the maximum of $510 million (for our operational rigs) or $210 million (for our stacked rigs), as applicable, depending on contractual obligations and area of operation. The excess umbrella insurance policy referred to above covers an additional $100 million to $300 million per event, in addition to our protection and indemnity insurance policies, as part of our overall combined maximum insurance coverage. If the aggregate value of a claim against one of our rig-owning subsidiaries under a protection and indemnity insurance policy exceeds the maximum of $210 million or (for our rigs in Mexico) $310 million, the excess umbrella insurance policy will cover an additional agreed amount. We are self-insured for costs in excess of the overall combined maximum limit of coverage, or $210 million for stacked rigs and the agreed aggregate limit between $310 million and $510 million for an operational rig, as agreed. If the aggregate value of a claim against one of our subsidiaries under a protection and indemnity insurance policy exceeds $210 million or $310 million, the excess umbrella policy will for rigs that are not laid-up cover an additional sum between $100 million and $300 million as agreed for each rig, but maximum $510 million combined, meaning that we are self-insured for costs in excess of the total combined limit, as agreed. We retain the risk for the deductible of up to $25,000 per claim relating to protection and indemnity insurance or up to $250,000 for claims made in the United States.
 
We also maintain insurance policies and excess insurance policies against general liability and public liability for onshore statutory and contractual risks, mainly related to employment, tenant, warehouses and other on-shore activities. The insured value under each individual policy is between $1 million and $5 million and is complemented by the excess umbrella policy which provides for an additional aggregate excess limit of $50 million per annum.
 
Management considers our level of insurance coverage to be appropriate for the risks inherent to our business. The determination of the appropriate level of insurance coverage is made on an individual asset basis taking into account several factors, including the age, market value, cash flow value and replacement value of our jack-up rigs, their location and operational status.
 
LEGAL PROCEEDINGS
 
We are from time to time involved in civil litigation, and we anticipate that we will be involved in such litigation matters from time to time in the future. The operating hazards inherent in our business expose us to a wide range of legal claims including claims arising from personal injury; environmental issues; claims from and against contractual counterparties such as customers, suppliers, partners and agents; intellectual property litigation; tax or securities claims and maritime claims, including the possible arrest of our jack-up rigs. Risks associated with litigation include the risk of having to make a payment to satisfy a judgment against us, legal and other costs associated with asserting our claims or defending lawsuits, and the diversion of management’s attention to these matters. Even if successful, we may not be able to recover all of our costs.
 
REGULATION
 
We are an international company registered under the laws of Bermuda. Our principal executive offices are located in Bermuda and the management headquarters of Borr Drilling Management UK are located in the United Kingdom, while we have business operations in four regions, Europe, Middle East and Asia, Africa and Americas as well as in various countries where our rigs are operating or stacked. As a result of this organizational structure and the scope of our operations, we are subject to a variety of laws in different countries, including those related to the environment, health and safety, personal privacy and data protection, content restrictions, telecommunications, intellectual property, advertising and marketing, labor, foreign exchange, competition and taxation. These laws and regulations are constantly evolving and may be interpreted, implemented or amended in a manner that could harm our business. It also is likely that if our business grows and evolves and our rigs and services are used more globally, we will become subject to laws and regulations in additional jurisdictions. This section sets forth the summary of material laws and regulations relevant to our business operations.
 
Environmental and Other Regulations in the Offshore Drilling Industry
 
Our operations are subject to numerous QHSE laws and regulations in the form of international treaties and maritime regimes, flag state requirements, national environmental laws and regulations, navigation and operating permits requirements, local content requirements, and other national, state and local laws and regulations in force in the jurisdictions in which our jack-up rigs operate or are registered, which can significantly affect the ownership and operation of our jack-up rigs. See the section entitled “Item 3.D Risk Factors—Risk Factors Related to Applicable Laws and Regulations—We are subject to complex environmental laws and regulations that can adversely affect the cost, manner or feasibility of doing business.”
 
Class and Flag State Requirements
 
Each of our rigs is subject to regulatory requirements of its flag state. Flag state requirements reflect international maritime requirements and are in some cases further interpolated by the flag state itself. These include engineering, safety and other requirements related to offshore industries generally. In addition, in order to permitted to operate, each of our jack-up rigs must be certified by a classification society as being “in-class,” which provides evidence that the jack-up rig was built, and is maintained, in accordance with the rules of the relevant classification society and complies with applicable rules and regulations of the flag state as well as the international conventions to which that country is a party.    Maintenance of class certification has a significant cost and although drydocking is not necessary for  the five year special periodical survey or underwater inspections which are required every thirty months, in each case being required to verify the integrity of our jack-up rigs and maintain compliance with class requirements, we could be required to take a jack-up rig out of service for repairs or modifications. Our jack-up rigs are certified as being “in-class” by ABS and we comply with the mandatory requirements of the national authorities in the countries in which our jack-up rigs operate. In addition, Classification societies are authorized to issue statutory certificates on the basis of delegated authority from the flag states for some of the internationally required certifications, such as the Code for the Construction and Equipment of Mobile Offshore Drilling Units certificate.
 
International Maritime Regimes
 
Applicable international maritime regime requirements include, but are not limited to, the International Convention for the Prevention of Pollution from Ships, the International Convention on Civil Liability for Oil Pollution Damage of 1969, the International Convention on Civil Liability for Bunker Oil Pollution Damage of 2001 (ratified in 2008), the International Convention for the Safety of Life at Sea of 1974, the Code for the Construction and Equipment of Mobile Offshore Drilling Units, 2009 and the International Convention for the Control and Management of Ships’ Ballast Water and Sediments, effective as of 2017 (the “BWM Convention”). These conventions have been widely adopted by U.N. member countries, and in some jurisdictions in which we operate, these regulations have been expanded upon. These various conventions regulate air emissions and other discharges to the environment from our jack-up rigs worldwide, and we may incur costs to comply with these regimes and continue to comply with these regimes as they may be amended in the future. In addition, these conventions impose liability for certain discharges, including strict liability in some cases.
 
Annex VI to MARPOL sets limits on sulfur dioxide and nitrogen oxide emissions from ship exhausts and prohibits deliberate emissions of ozone depleting substances. Annex VI applies to all ships and, among other things, imposes a global cap on the sulfur content of fuel oil and allows for specialized areas to be established internationally with even more stringent controls on sulfur emissions. For vessels 400 gross tons and greater, platforms and drilling rigs, Annex VI imposes various survey and certification requirements. Moreover, Annex VI regulations impose progressively stricter limitations on sulfur emissions from ships. Since January 1, 2015, these limitations have required that fuels of vessels in covered ECAs, including the Baltic Sea, North Sea, North America and United States Caribbean Sea ECAs, contain no more than 0.1% sulfur. For non-ECA-areas, a global cap on sulphur content of no more than 0.5% entered into force on 1 January, 2020. Annex VI also established new tiers of stringent nitrogen oxide emissions standards for new marine engines, depending on their date of installation. All of our rigs are in compliance with these requirements.
 
The BWM Convention required for a phased introduction of mandatory ballast water exchange requirements (beginning in 2009), to be replaced in time with a requirement for mandatory ballast water treatment. The BWM Convention entered into force on September 8, 2017. Under its requirements, for jack-up rigs with a ballast water capacity of more than 5,000 cubic meters that were constructed in 2011 or before, only ballast water treatment will be accepted by the BWM Convention. All of our jack-up rigs considered in operational status are in full compliance with the staged implementation of the BWM Convention by IMO guidelines.
 
Environmental Laws and Regulations
 
We are subject to laws which govern discharge of materials into the environment or otherwise relate to environmental protection, including complying with regulations on the transit and safe recycling of hazardous materials which are relevant when we retire rigs from the international fleet. In certain circumstances, these laws may impose strict liability, rendering us liable for environmental and natural resource damages without regard to negligence or fault on our part. Implementation of new environmental laws or regulations that may apply to jack-up rigs may subject us to increased costs or limit the operational capabilities of our rigs and could materially and adversely affect our operations and financial condition. Applicable environmental laws and regulations for our current operations include t the Basel Convention, the Hong Kong International Convention for the Safe and Environmentally Sound Recycling of Ships, 2009 (when it enters into force) as well as European Union regulations, including the E.U. Directive 2013/30 on the Safety of Offshore Oil and Gas Operations, Regulation (EC) No 1013/2006 on Shipments of Waste and Regulation (E.U.) No 1257/2013 on Ship Recycling. Were we to operate in other regions, such as the US or Brazil, additional environmental laws and regulations would apply to our operations.
 
Safety Requirements
 
Our operations are subject to special safety regulations relating to drilling and to the oil and gas industry in many of the countries where we operate. The United States undertook substantial revision of the safety regulations applicable to our industry following the Macondo well blowout situation that led to the 2010 Deepwater Horizon Incident (to which we were not a party). Other countries are also undertaking a review of their safety regulations related to our industry. These safety regulations may impact our operations and financial results by adding to the costs of exploring for, developing and producing oil and gas in offshore settings. For instance, in April 2016, BSEE published a final rule that sets more stringent design requirements and operational procedures for critical well control equipment used in offshore oil and gas drilling. The rule adds new requirements and amends existing ones to, among other things, set new baseline standards for the design, manufacture, inspection, repair and maintenance of blowout preventers and the use of double shear rams. The rule contains a number of other requirements, including third-party verification and certifications, real-time monitoring of deepwater and certain other activities, and sets criteria for safe drilling margins. In May 2019, BSEE revised the 2016 rule to correct errors and reduce regulatory burdens determined to be unnecessary. The requirements of these regulations are likely to increase the costs of our operations and may lead our customers to not pursue certain offshore opportunities because of the increased costs, delays and regulatory risks. In July 2016, BOEM issued a final Notice to Lessees and Operators substantially revising and making more stringent supplemental bonding procedures for the decommissioning of offshore wells, platforms, pipelines, and other facilities. In June 2017, BOEM announced that the implementation timeline would be extended, except in circumstances where there is a substantial risk of nonperformance of such obligations. In addition, in December 2015, BSEE announced the launch of a pilot risk-based inspection program for offshore facilities. New requirements resulting from the program may cause us to incur costs and may result in additional downtime for our jack-up rigs in the U.S. Gulf of Mexico. Also, if material spill events similar to the 2010 Deepwater Horizon Incident (to which we were not a party) were to occur in the future, the United States or other countries could elect to again issue directives to temporarily cease drilling activities and, in any event, may from time to time issue additional safety and environmental laws and regulations regarding offshore oil and gas exploration and development. The E.U. has also undertaken a significant revision of its safety requirements for offshore oil and gas activity through the issuance of the E.U. Directive 2013/30 on the Safety of Offshore Oil and Gas Operations.
 
 Navigation and Operating Permit Requirements
 
Numerous governmental agencies issue regulations to implement and enforce the laws of the applicable jurisdiction, which often involve lengthy permitting procedures, impose difficult and costly compliance measures, particularly in ecologically sensitive areas, and subject operators to substantial administrative, civil and criminal penalties or may result in injunctive relief for failure to comply. Some of these laws contain criminal sanctions in addition to civil penalties.
 
Local Content Requirements
 
Governments in some countries have become increasingly active in local content requirements on the ownership of drilling companies, local content requirements for equipment utilized in operations within the country and other aspects of the oil and gas industries in their countries. These regulations include requirements for participation of local investors in our local operating subsidiaries, including in Mexico. Some foreign governments favor or effectively require (i) the awarding of drilling contracts to local contractors or to drilling rigs owned by their own citizens, (ii) the use of a local agent or (iii) foreign contractors to employ citizens of, or purchase supplies from, a particular jurisdiction. In addition, national oil companies may impose restrictions on the submission of tenders, including eligibility criteria, which effectively require the use of domestically supplied goods and services or a local partner.
 
Data Protection Laws and Regulations
 
We are subject to rules and regulations governing protection of personal data including the General Data Protection Regulation (EU) 2016/679, repealing the 1995 European Data Protection Directive (Directive 95/46/EC) (the “GDPR”) and any national laws within the European Economic Area (“EEA”) supplementing the GDPR. Data protection legislation, including the GDPR, regulates the manner in which we may hold, use and communicate personal data of our employees, customers, vendors and other third parties. Data protection is a sector of significant regulatory focus with scrutiny of cybersecurity practices and the collection, storage, use and sharing of personal data increasing around the world. As a consequence, there is uncertainty associated with the legal and regulatory environment relating to privacy, e-privacy and data protection laws, which continue to develop in ways we cannot predict. Changes in applicable data protection and cybersecurity legislation could materially and adversely affect our business.
 
The companies within our Group which are employers are “data controllers” for the purposes of the GDPR, meaning that, among other obligations, they are required to ensure that personal data collected for instance from our employees is safely stored, that its accuracy is maintained (meaning that inaccurate data is corrected) and that personal data is only stored for as long as necessary further to the purpose for which it was collected. With respect to transfers of our employees’ personal data that is subject to the GDPR, whether externally to third parties or internally within our Group, the GDPR requires that we establish safeguards to ensure that personal data is safely transferred and that the rights of the data subject are respected and upheld.
 
The companies within our Group which communicate with vendors and other third parties, in connection with contracts or otherwise, may be “data controllers” or “data processors” for the purposes of the GDPR and are required to handle any personal data received from vendors and other third parties in accordance with the provisions of the GDPR.
 
The GDPR applies primarily to our companies established in the EEA but may also apply to other companies in the Group to the extent that their business involves personal data of persons located within the EEA. Noncompliance with the GDPR can lead to the imposition of government enforcement actions and prosecutions, private litigation (including class actions) and administrative fines, currently up to the greater of €20 million and 4% of our global turnover in the financial year preceding the imposition of the fine, as well as an obligation to compensate the relevant individual(s) for financial or non-financial damages claimed under Article 82 of the GDPR. Any such compromise could also result in damage to our reputation and a loss of confidence in our security and privacy or data protection measures. A breach of the GDPR (or other applicable data protection legislation) could have a material adverse effect on our business, financial condition and results of operations.
 
Other Laws and Regulations

In addition to the requirements described above, our international operations in the offshore drilling segment are subject to various other international conventions and laws and regulations in countries in which we operate, including laws and regulations relating to the importation of, and operation of, jack-up rigs and equipment, cabotage rules, currency conversions and repatriation, oil and gas exploration and development, taxation of offshore earnings, taxation of the earnings of expatriate personnel, the use of local employees and suppliers by foreign contractors, duties on the importation and exportation of our rigs and other equipment, local community development and social corporate responsibility requirements. There is no assurance that compliance with current laws and regulations or amended or newly adopted laws and regulations can be maintained in the future or that future expenditures required to comply with all such laws and regulations in the future will not be material.

INDUSTRY OVERVIEW
 
We operate in the global offshore contract drilling industry, which is a part of the international oil industry, and within the global offshore contract drilling industry we predominately operate jack-up rigs in shallow-water. The activity and pricing within the global offshore contract drilling industry is driven by a multitude of demand and supply factors, including expectations regarding oil and gas prices, anticipated oil and gas production levels, worldwide demand for oil and gas products, the availability of quality reservoirs, exploration success, availability of qualified drilling rigs and operating personnel, relative production costs, the availability of or lead time required for drilling and production equipment, the stage of reservoir development and the political and regulatory environments.
 
One fundamental demand driver is the level of investment by E&P Companies and their associated capital expenditures. Historically, the level of upstream capital expenditures has primarily been driven by future expectations regarding the price of oil and natural gas. The recent trends in oil prices reflecting the impact of the COVID-19 crisis and production levels of OPEC and non-OPEC producers has led to significant declines in oil prices in 2020, with the price per barrel reaching as low as $19 on April 21, 2020. It remains to be seen whether such price trends will continue and what will be the impact on the offshore spending of E&P Companies and therefore our business. The impact of the COVID-19 crisis and OPEC and non-OPEC country production decisions has had an impact on our operations and a continuation of this impact could continue to have an adverse impact on our business. See also “Item 5.D Trend Information.”
 
Overview of the Global Offshore Contract Drilling Market
 
The offshore contract drilling industry provides drilling, workover and well construction services to E&P Companies through the use of MODUs. Historically, the offshore drilling industry has been highly cyclical. Offshore spending by E&P Companies has fluctuated substantially on an annual basis depending on a variety of factors. See “Item 3.D Risk Factors—Risk Factors Related to Our Industry.”
 
The profitability of the offshore contract drilling industry is largely determined by the balance between supply and demand for MODUs. Offshore drilling contractors can mobilize MODUs from one region of the world to another, or reactivate stacked/laid up rigs in order to meet demand in various markets.
 
Offshore drilling contractors typically operate their MODUs under contracts received either by submitting proposals in competition with other contractors or following direct negotiations. The rate of compensation specified in each contract depends on, among other factors, the number of available rigs capable of performing the work, the nature of the operations to be performed, the duration of work, the amount and type of equipment and services provided, the geographic areas involved and other variables. Generally, contracts for drilling services specify a daily rate of compensation and can vary significantly in duration, from weeks to several years. Competitive factors include, among others: price, rig availability, rig operating features, workforce experience, operating efficiency, condition of equipment, safety record, contractor experience in a specific area, reputation and customer relationships.
 
Periods of high demand are typically followed by a shortage of rigs and consequently higher dayrates which, in turn, makes it advantageous for industry participants to place orders for new rigs. This was the case prior to the oil price decline in 2014, where several industry participants ordered new rigs in response to the high demand in the market. However, despite the deteriorating market conditions in the recent downturn, the number of rigs available in the market continued to increase due to both rigs coming off contract with no follow on work and continued inflow of new rigs (albeit at a slower rate than originally planned). This increase in spare capacity, when met with reduced demand for services, shifted excess rig demand into an excess supply of rigs and, consequently reduced dayrates.
 
The Jack -Up Rig Segment
 
Jack-up rigs can, in principle, be used to drill (a) exploration wells, i.e. explore for new sources of oil and gas or (b) new production wells in an area where oil and gas is already produced; the latter activity is referred to as development drilling. Shallow-water oil and gas production is generally a low-cost production, in terms of cost per barrel of oil. As a result, and due to the shorter period from investment decision to cash flow, E&P Companies generally invest in shallow-water developments over other offshore production categories.
 
The jack-up drilling market is characterized by a highly competitive and fragmented supplier landscape, with market participants ranging from large international companies to small, locally owned companies and rigs owned by national oil companies (“NOCs”) (the latter are referred to as owner-operated rigs). The operations of the largest players are generally dispersed around the globe due to the high mobility of most MODUs. Although the cost of moving MODUs from one region to another and/or the availability of rig-moving vessels may cause a short term imbalance between supply and demand in one region, significant variations between regions do not exist in the long-term due to MODU mobility.
 
There are several sub-segments within the jack-up drilling segment based on different attributes of the rigs, typically water depth capability, age, hook load capacity, cantilever reach and environmental conditions a rig can operate in. The sub-segment classification varies across market participants, third parties (researchers, consultants etc.), classification societies and others. In this annual report, we have used the following classification of the jack-up sub-segments, which are as follows:
 

“modern” or “premium” – rigs delivered in 2001 or later; and
 

“standard” – rigs delivered prior to 2001.
 
Recently, the jack-up drilling market has experienced a shift in demand towards modern jack-up rigs. In line with this trend, several drilling contractors are renewing their fleets through both newbuildings and rig acquisitions.
 
C.
ORGANIZATIONAL STRUCTURE
 
A full list of our significant management, operating and rig-owning subsidiaries is shown in Exhibit 8.1 to this annual report and the following diagram depicts our simplified organizational and ownership structure.
 
 
 

*
As more fully described herein, our subsidiary Borr Mexico Ventures Limited also holds a 49% interest in four Mexican entities and a subsidiary of our local operating partner in Mexico holds the remaining 51% interest.
 

**
As more fully described herein, 10% of our subsidiary Borr Jack-up XVI Inc. is held by our local operating partner in Nigeria.
 

***
We intend to incorporate a new company as a direct subsidiary of Borr Drilling Limited, in order to, among others, guarantee certain of the Company’s obligations
 
D.
PROPERTY, PLANTS AND EQUIPMENT
 
Our principal executive offices are located at S. E. Pearman Building, 2nd Floor, 9 Par-la-Ville Road, Hamilton HM11, Bermuda. The operational headquarters of Borr Drilling Management UK in London in the United Kingdom and our other offices, including in Singapore, Aberdeen in the United Kingdom, Beverwijk in the Netherlands Abu Dhabi in the United Arab Emirates, Port Gentile in Gabon, Port Harcourt in Nigeria and Bangkok in Thailand are leased.
 
We own a substantially modern fleet of jack-up rigs. See “—B. Business Overview—Our Business—Our Fleet” for a table setting forth the jack-up rigs that we own or are under construction as of December 31, 2019. Available jack-up rigs include rigs that may be cold or warm stacked or held for sale.
 
ITEM 4A.
UNRESOLVED STAFF COMMENTS
 
Not Applicable.
 
ITEM 5.
OPERATING AND FINANCIAL REVIEW AND PROSPECTS
 
The following discussion and analysis of our financial condition and results of operations should be read in conjunction with our Consolidated Financial Statements and the related notes thereto included elsewhere in this annual report. The discussion and analysis below contain certain forward-looking statements about our business and operations that are subject to the risks, uncertainties and other factors described in the section entitled “Item 3.DRisk Factors,” and elsewhere in this annual report. These risks, uncertainties and other factors could cause our actual results to differ materially from those expressed in, or implied by, the forward-looking statements. See the section entitled “Special Note Regarding Forward-Looking Statements.”
 
Overview of Financial Information Presented
 
We are an offshore shallow-water drilling contractor providing worldwide offshore drilling services to the oil and gas industry. Our primary business is the ownership, contracting and operation of jack-up rigs for operations in shallow-water areas (i.e., in water depths up to approximately 400 feet), including the provision of related equipment and work crews to conduct oil and gas drilling and workover operations for exploration and production customers.
 
We aim to become a preferred operator of jack-up rigs within the jack-up drilling market. The shallow-water market is our operational focus as we expect demand will recover sooner than in the mid- and deepwater segments of the contract drilling market. We contract our jack-up rigs and offshore employees primarily on a dayrate basis to drill wells for our customers, including integrated oil companies, state-owned national oil companies and independent oil and gas companies. During 2019, our top five customers by revenue were subsidiaries of ExxonMobil, NDC, Pan American Energy, TAQA and Spirit Energy. A dayrate drilling contract generally extends over a period of time covering either the drilling of a single well or group of wells or covering a stated term. Our Total Contract Backlog was $308.5 million as of December 31, 2019 and $377.5 million as of December 31, 2018. We currently operate in significant oil-producing geographies throughout the world, including the North Sea, the Middle East, Mexico, West Africa and Southeast Asia. We intend to operate our business with a competitive cost base, driven by a strong and experienced organizational culture and a carefully managed capital structure.
 
From our initial acquisition of rigs in early 2017, we have expanded rapidly into one of the world’s largest international offshore jack-up drilling contractors by number of jack-up rigs. The following chart illustrates the development in our fleet since our inception:
 
 
 
As of and For the Year Ended
December 31,
 
 
 
2019
  
2018
  
2017
 
Total Fleet as of January 1
  
27
   
13
   
0
 
Jack-up Rigs Acquired(1)
  
1
   
23
   
12
 
Newbuild Jack-up Rigs Delivered from Shipyards
  
2
   
9
   
1
 
Jack-up Rigs Disposed of
  
2
   
18
   
0
 
Total Fleet as of the end of the Period
  
28
   
27
   
13
 
Newbuild Jack-up Rigs not yet Delivered as of the end of Period
  
7
   
9
   
13
 
Jack-up Rigs Committed to be Sold as of the end of Period
  
1
   
   
 
Total Fleet, including Newbuild Rigs not yet Delivered, as of the end of Period(2)
  
36
   
36
   
26
 
 
(1)          Includes acquisition of one semi-submersible rig in 2018.
 
(2)          Since December 31, 2019, we have acquired no additional jack-up rigs, taken delivery of two newbuild jack-up rigs from the shipyards, disposed of three jack-up rigs and entered into an agreement to sell one semi-submersible rig with a total fleet as of May 20, 2020 of 26 jack-up rigs. We have five new build jack-up rigs not yet delivered as of May 20, 2020 with an additional jack-up rig committed to be sold. Our total fleet, including newbuild rigs not yet delivered, as of May 20, 2020 is 31.
 
How We Evaluate Our Business
 
We manage our operations through a single global segment. We evaluate our business based on a number of operational and financial measures that we believe are useful in assessing our historical and future performance throughout the commodity-price cycles that have characterized the offshore drilling industry since our inception. These operational and financial measures include:
 
Operational Measures
 
Total Contract Backlog
 
Our Total Contract Backlog includes only firm commitments for contract drilling services represented by definitive agreements.
 
Total Contract Backlog (in $ millions) is calculated as the maximum contract drilling dayrate revenue that can be earned from a drilling contract based on the contracted operating dayrate. Total Contract Backlog excludes revenue resulting from mobilization and demobilization fees, contract preparation, capital or upgrade reimbursement, recharges, bonuses and other revenue sources and is not adjusted for planned out-of-service periods during the contract period.
 
Total Contract Backlog (in contracted rig years) is calculated as our total number of contracted rig years based on firm commitments, which illustrates the time it would take one jack-up rig to perform the obligations under all agreements for all rigs consecutively.
 
The contract period excludes additional periods that may result from the future exercise of extension options under our contracts, and such extension periods are included only when such options are exercised. The contract operating dayrate may temporarily change due to, among other factors, mobilization, weather or repairs. As used in this annual report, Total Contract Backlog (in $ millions) is not the same measure as the acquired contract backlog presented in our Consolidated Financial Statements. Please see Notes 2 and 16 to our Consolidated Financial Statements and the section entitled “Item 4.B Business Overview—Our Business—Customers and Contract Backlog.”
 
Our Total Contract Backlog, expressed in U.S. dollars and in number of years, as of December 31, 2019, 2018 and 2017, was as follows:
 
  
Year Ended December 31,
 
  
2019
  
2018
  
2017
 
Total Contract Backlog (in $ millions)(1)
 
$
308.5
  
$
377.5
  
$
28.5
 
Total Contract Backlog (in contracted rig years)(1)
  
11.8
   
14.3
   
1.5
 

(1)
The table assumes no exercise of extension options or renegotiations under our current contracts.
 
Technical Utilization
 
Technical Utilization is the efficiency with which we perform well operations without stoppage due to mechanical, procedural or other operational events that result in down, or zero, revenue time. Technical Utilization is calculated as the technical utilization of each rig in operation for the period, divided by the number of rigs in operation for the period, with the technical utilization for each rig calculated as the total number of hours during which such rig generated dayrate revenue, divided by the maximum number of hours during which such rig could have generated dayrate revenue, expressed as a percentage measured for the period. Technical Utilization is calculated only with respect to rigs in operation for the relevant period and is not calculated on a fleet-wide basis. Technical Utilization is a measure of efficiency of rigs in operation and is not a measurement of utilization of our fleet overall.
 
Economic Utilization
 
Economic Utilization is the dayrate revenue efficiency of our operational rigs and reflects the proportion of the potential full contractual dayrate that each jack-up rig actually earns each day. Economic Utilization is affected by reduced rates for standby time, repair time or other planned out-of-service periods. Economic Utilization is calculated as the economic utilization of each rig in operation for the period, divided by the number of rigs in operation for the period, with the economic utilization of each rig calculated as the total revenue, excluding bonuses, as a proportion of the full operating dayrate multiplied by the number of days on contract in the period. Economic Utilization is calculated only with respect to rigs in operation for the relevant period and is not calculated on a fleet-wide basis. Economic Utilization is a measure of efficiency of rigs in operation and is not a measurement of utilization of our fleet overall.
 
Rig Utilization
 
Rig Utilization is calculated as the weighted average number of operating rigs divided by the weighted average number of rigs owned for each period.
 
Total Recordable-Incident Frequency
 
TRIF is a measure of the rate of recordable workplace injuries. TRIF, as defined by the International Association of Drilling Contractors, is derived by multiplying the number of recordable injuries during the twelve-month period prior to the specified date by 1,000,000 and dividing this value by the total hours worked in that period by the total number of employees. An incident is considered “recordable” if it results in medical treatment over certain defined thresholds (such as receipt of prescription medication or stitches to close a wound) as well as incidents requiring the injured person to spend time away from work.
 
Our Technical Utilization, Economic Utilization, Rig Utilization, TRIF and Weighted Average Number of Operating Rigs for the years ended December 31, 2019, 2018 and 2017 were:
 
  
Year Ended December 31,
 
  
2019
  
2018
  
2017(1)
 
Technical Utilization (in %)
  
99.0
   
99.3
   
 
Economic Utilization (in %)
  
95.9
   
97.9
   
 
Rig Utilization (in %)
  
43.3
   
27.3
   
 
TRIF (number of incidents)
  
2.12
   1.54   
 
Weighted Average Number of Operating Rigs(2)
  
11.9
   
7.0
   
 
 

1.
We have provided no data for Technical Utilization, Economic Utilization, Rig Utilization, TRIF or Average Number of Operating Rigs for the year ended December 31, 2017, because only one of our jack-up rigs was in operation for approximately one day at the end of December 2017, with the exception of those jack-up rigs under contract upon closing of the Transocean Transaction for which Transocean, as the seller, retained the associated revenue, expenses and cash flows. See “Item 4.B Business Overview—Acquisition from Transocean” for more information.
 

2.
Weighted Average Number of Operating Rigs describes the number of jack-up rigs operating, which may be compared to our total available jack-up fleet. We define operating rigs as all of our jack-up rigs that are currently operating on firm commitments for contract drilling services, represented by definitive agreements. This excludes our jack-up rigs which are stacked, undergoing reactivation products and newbuild rigs under construction. The Weighted Average Number of Operating Rigs is the aggregate number of expected revenue days to be realized during the period from firm commitments for contract drilling services, divided by the number of days in the applicable period.
 
Financial Measures
 
Operating Revenues
 
Operating revenues includes the gross revenue generated from jack-up rigs operated by us under our drilling contracts, including amortization of mobilization revenue received from customers.
 
Adjusted EBITDA
 
Adjusted EBITDA is a non-GAAP financial measure and as used herein represents net loss adjusted for: depreciation and impairment of non-current assets, amortization of contract backlog, interest income, interest capitalized to newbuildings, foreign exchange loss, net, other financial expenses, interest expense, gross, loss from equity method investments, change in unrealized (loss)/gain on call spread transactions, (loss)/gain on forward contracts, gain from bargain purchase, amortization of mobilization cost, amortization of mobilization revenue and income tax expense. We present Adjusted EBITDA because we believe that it and other similar measures are widely used by certain investors, securities analysts and other interested parties as supplemental measures of performance. We believe Adjusted EBITDA provides meaningful information about the performance of our business and therefore we use it to supplement our U.S. GAAP reporting. Moreover, our management uses Adjusted EBITDA in presentations to our Board to provide a consistent basis to measure operating performance of our business, as a measure for planning and forecasting overall expectations, for evaluation of actual results against such expectations and in communications with our shareholders, lenders, bondholders, rating agencies and others concerning our financial performance. We believe that Adjusted EBITDA improves the comparability of year-to-year results and is representative of our underlying performance, although Adjusted EBITDA has significant limitations, including not reflecting our cash requirements for capital or deferred costs, rig reactivation costs, newbuild rig activation costs contractual commitments, taxes, working capital or debt service. Non-GAAP financial measures may not be comparable to similarly titled measures of other companies and have limitations as analytical tools and should not be considered in isolation or as a substitute for analysis of our operating results as reported under U.S. GAAP.
 
The following table sets forth a reconciliation of Adjusted EBITDA to net loss for the years ended December 31, 2019, 2018 and 2017:
 
  
For the Year Ended December 31,
 
  
2019
  
2018
  
2017
 
  
(in $ millions, except per share data)
 
Net loss
 
$
(299.1
)
 
$
(190.9
)
 
$
(88.0
)
Depreciation and impairment of non-current assets
  
112.8
   
79.5
   
47.9
 
Amortization of contract backlog*
  
20.2
   
24.2
   
 
Interest income
  
(1.5
)
  
(1.2
)
  
(3.2
)
Interest capitalized to newbuildings
  
(18.5
)
  
(23.4
)
  
 
Foreign exchange (gain) loss, net
  
(0.7
)
  
1.1
   
0.3
 
Other financial expenses
  
30.2
   
3.5
   
 
Interest expense, gross
  
88.9
   
37.1
   
0.5
 
Loss from equity method investments
  
9.0
   
   
 
Change in unrealized (loss)/gain on Call Spread Transactions
  
0.5
   
25.7
   
 
Loss (gain) on forward contracts
  
29.2
   
14.2
   
(19.3
)
Gain from bargain purchase
  
-
   
(38.1
)
  
 
Amortized mobilization cost
  
22.6
   
12.15
   
 
Amortized mobilization revenue
  
(7.4
)
  
(1.6
)
  
 
Income tax expense
  
11.2
   
2.5
   
 
Adjusted EBITDA
 
$
(2.6
)
 
$
(55.3
)
 
$
(61.8
)
 
* Amortization of the fair market value of existing contracts at the time of the initial acquisition.
 
Recent Developments
 
Completion of Equity Offering
 
In June 2020, we completed an unregistered equity offering through the subscription and allocation of 46,153,846 new depositary receipts, representing the beneficial interests in the same number of our underlying common shares, each at a subscription price of $0.65 per share (equivalent to NOK 6.45 per share), raising gross proceeds of $30 million. Following completion of this equity offering, our outstanding and issued share capital increased by $2,307,692 to $7,921,559.55, divided into 158,431,911 shares with a nominal value of $0.05 per share. The increase of the Company’s authorized share capital required for the offering was approved at a special general shareholders’ meeting held on June 4, 2020. Following the special general shareholders’ meeting, our authorized share capital was $9,182,692.30 divided into 183,653,846 common shares of $0.05 par value each.

Amendments to Financing and Delivery Financing Arrangements

In June 2020, the terms of certain of our financing arrangements and the delivery financing arrangements related to our newbuild rigs were amended. The amendments revised certain specified financial covenants that we are required to meet, including minimum free liquidity. Furthermore, the lenders and shipyards under certain of these arrangements agreed to defer certain interest payments and change the dates of certain amortization payments which otherwise would have fallen due in 2021 to 2022. See “—Liquidity and Capital Resources–Our Existing Indebtedness—Our Revolving and Term Loan Facilities” for more information
 
Key Components of Our Results of Operations
 
Operating revenues
 
We earn revenues primarily by performing the following activities: (i) providing our jack-up rigs, work crews, related equipment and services necessary to operate our jack-up rigs; (ii) providing our jack-up rigs to one of our Mexican equity method investments (Perfomex) under bareboat lease contracts, and providing management and labor under management agreements to Perfomex; (iii) delivering our jack-up rigs by mobilizing to and demobilizing from the drill location; and (iv) performing certain pre-operating activities, including rig preparation activities or equipment modifications required for our contracts.
 
We recognize revenues earned under our drilling contracts based on variable dayrates, which range from a full operating dayrate to lower rates or zero rates for periods when drilling operations are interrupted or restricted, based on the specific activities we perform during the contract. Such dayrate consideration is attributed to the distinct time period to which it relates within the contract term, and therefore, is recognized as we perform the services. We recognize reimbursement revenues and the corresponding costs as we provide the customer-requested goods and services, when such reimbursable costs are incurred while performing drilling operations. Prior to performing drilling operations, we may receive pre-operating revenues, on either a fixed lump sum or variable dayrate basis, for mobilization, contract preparation, customer-requested goods and services or capital upgrades, which we recognize on a straight-line basis over the estimated firm contract period. We recognize losses related to contracts as such losses are incurred.
 
We provide corporate support services, secondment of personnel and management services to our equity method investments under management and service agreements. The services are based on costs incurred in the period with appropriate margins and have been recognized under related party revenues in our Statements of Operations, with associated costs included within Operating Expenses.

We lease rigs on bareboat charters to our equity method investments, Perfomex and Perfomex II. We expect lease revenue earned under the bareboat charters to be variable over the lease term, as a result of the contractual arrangement which assigns the bareboat a value over the lease term equivalent to residual cash after payments of operating expenses and other fees. We, as a lessor, do not recognize a lease asset or liability on our balance sheet at the time of the formation of the entities nor as a result of the lease. Revenue is recognized when management are able to reasonably predict the expected underlying bareboat rate over the contract term.
 
Gains on disposals
 
From time to time we may sell, or otherwise dispose of, our jack-up rigs and/or other fixed assets to external parties or related parties. In addition, assets, including certain jack-up rigs, may be classified as “held for sale” on our balance sheet when, among other things, we are committed to a plan to sell such assets and consider a sale probable within twelve months. We may recognize a gain or loss on any such disposal depending on whether the fair value of the consideration received is higher or lower than the carrying value of the asset.
 
Operating expenses
 
Our operating primarily expenses include jack-up rig operating and maintenance expenses, depreciation and impairment, amortization of contract backlog, general and administrative expenses and restructuring costs.
 
Rig operating and maintenance expenses are the costs associated with owning a jack-up rig that may from time to time be either in operation or stacked, including:
 

Rig personnel expenses: compensation, transportation, training, as well as catering costs while the crews are on the jack-up rig. Such expenses vary from country to country and reflect the combination of expatriates and nationals, local market rates, unionized trade arrangements, local law requirements regarding social security, payroll charges and end of service benefit payments.
 

Rig maintenance expenses: expenses related to maintaining our jack-up rigs in operation, including the associated freight and customs duties, which are not capitalized nor deferred. Such expenses do not directly extend the rig life or increase the functionality of the rig.
 

Other rig-related expenses: all remaining operating expenses such as supplies, insurance costs, professional services, equipment rental and other miscellaneous costs.
 
Depreciation costs are based on the historical cost of our jack-up rigs. Rigs are recorded at historical cost less accumulated depreciation. Jack-up rigs acquired as part of asset acquisitions are stated at fair market value as of the date of the acquisition. The cost of these assets, less estimated residual value, is depreciated on a straight-line basis over their estimated remaining economic useful lives. The estimated economic useful life of our jack-up rigs, when new, is 30 years. Costs related to periodic surveys and other major maintenance projects are capitalized as part of drilling units and amortized over the anticipated period covered by the survey or maintenance project, which is up to five years. These costs are primarily shipyard costs and the costs related to employees directly involved in the work. Amortization costs for periodic surveys and other major maintenance projects are included in depreciation and amortization expense.
 
Amortization of contract backlog is the amortization expense for acquired drilling contracts with above market rates. Where we acquire an in-progress drilling contract at above market rates through a business combination, we record an intangible asset equal to its fair value on the date of acquisition. The asset is then amortized on a straight-line basis over its estimated remaining contract term.
 
Our general and administrative expenses primarily include all office personnel costs and other miscellaneous expenses incurred by the operational headquarters of Borr Drilling Management UK in the UK, Borr Drilling Management Dubai in Dubai, as well as share-based compensation expenses, fees payable to certain Related Parties under a management agreement for providing business, organizational, strategic, financial and other advisory services and doubtful debt provisions or releases.
 
Our restructuring costs related to the Paragon Transaction are as further described below.
 
Material Factors Affecting Results of Operations
 
Our results of operations have a number of key components and are primarily affected by the number of jack-up rigs under contract, the contractual dayrates we earn and the associated operating expenses. Our future results may not be comparable to our historical results of operations for the periods presented. In addition, when evaluating our historical results of operations and assessing our prospects in the periods under review, you should consider the following factors:
 
Acquisitions and Dispositions
 
Since our inception in 2016, we have acquired more than 50 jack-up rigs through both the purchase of existing jack-up rigs, companies owning jack-up rigs and contracts for newbuild jack-up rigs. This increase in jack-up rigs and related expansion of operations resulting from an increased number of jack-up rigs under contract has had a significant impact on our results of operations and our balance sheet during the periods presented in our Consolidated Financial Statements. The key characteristics of our rigs owned but not under contract which may yield differences in their marketability or readiness for use include whether such rigs are warm stacked or cold stacked, age of the rig, geographic location and technical specifications; please see our fleet status report in “Item 4.B Business Overview—Our Business—Our Fleet” for further information concerning these features by rig.
 
For more information on our acquisitions and dispositions, please see the section entitled “Item 4. Information on the Company.”
 

Acquisitions and Dispositions: The table below sets forth information relating to our acquisitions and dispositions since our formation:
 
Transaction
(Closing
Date)
Transaction
Value
(in $ millions)
Purchase Price
Allocation
(in $ millions)
Rigs Purchased
Rig Status at
Acquisition
Rig Status as of
December 31,
2019(1)2
Hercules Acquisition (January 23, 2017)
$130
(Asset
Acquisition)
N/A
•   2 premium
jack-up rigs
•  Warm
Stacked: 2
•  Under New
Contract: 2
Transocean Transaction (May 31, 2017)
$1,240.5
(Business
Combination)
•  Jack-up Rigs: $547.7
•  Onerous Contract: $(223.7)
•  Current Assets: $0.5
Total: $324.5(2)
•  Future Newbuild
Contracts: $916.0
Total: $1,240.5
•   6 premium jack-up rigs
•   4 standard jack-up rigs
•   5 contracts for newbuild jack-up rigs
•  Warm Stacked: 7
•  Under Legacy
Contract: 3
•  Under
Construction: 5
•  Warm
Stacked: 3
•  Cold
Stacked: 3
•  Under New
Contract: 3
•  Disposed of: 3
•  Under
Construction: 3
PPL Acquisition (October 6, 2017)
$1,300
(Asset
Acquisition)
•   N/A
•   9 contracts for
     newbuild
     jack-up rigs
•   Under
     Construction: 9
•   Warm
     Stacked: 2
•   Under New
     Contract: 7
Paragon Transaction (March 29, 2018)
$241.3
(Business
Combination)
•   Jack-up Rigs: $261.0
•   Other Net Assets: $18.4
•   Bargain Gain: $(38.1)
•   Total: $241.3
•   2 premium
     jack-up rigs
•   20 standard
     jack-up rigs
•   1 semi-
     submersible
•   Warm
     Stacked:16
•   Under Legacy
     Contract: 7
•   Under Legacy
     Contract: 3
•   Under New
     Contract: 2
•   Disposed of: 17
•   Warm Stacked: 1
Keppel Acquisition (May 16, 2018)
$742.5
(Asset
Acquisition)
N/A
•   5 contracts for
     newbuild
     jack-up rigs
•   Under
     Construction: 5
•   Under
     Construction: 4
•   Warm Stacked: 1
Keppel Hull
B378
Acquisition
(March 29, 2019)
$122.1
(Asset
Acquisition)
N/A
•   1 contract for
     a newbuild
     jack-up rig
•   Under
     Construction: 1
•   Warm
     Stacked: 1
 

(1)
Jack-up rigs “Under New Contract” include those rigs which are being mobilized to, or are otherwise awaiting the commencement of, drilling operations under the relevant contract.

(2)
This is the amount reflected in the balance sheet as a result of purchase accounting.
 



Recent and Future Acquisitions and Dispositions: We are contracted to take delivery of the remaining five newbuild jack-up rigs not yet delivered no later than the end of the third quarter 2022. We have made and may consider in the future dispositions of jack-up rigs. Acquisitions or dispositions of, our jack-up rigs are likely to impact our revenue as well as our operating and maintenance expenses. For example, in 2018 we recognized gain on disposals of $18.8 million in connection with the disposition of 18 jack-up rigs, 16 of which were acquired during the Paragon Transaction. In May 2019, we entered into sale agreements for the sale of the “Eir,” “Baug” and “Paragon C20051,” none of which were operating or on contract, for consideration of $3.0 million each for a total consideration of $9.0 million. The sale of “Eir” is expected to be completed by the end of 2020, subject to certain conditions. The jack-up rigs have been sold with a contractual obligation not to be used for drilling purposes and so retired from the international jack-up fleet. The sales of “Baug” and “Paragon C20051” were completed in May 2019 for cash consideration of $6.0 million. In March 2020, we sold one standard jack-up rig “B391” for recycling for total proceeds of $0.8 million. In April 2020, we sold two standard jack-up rigs “B152” and “Dhabi II” with associated backlog for gross proceeds of $15.8 million. In May 2020, we entered into an agreement to sell the semi-submersible MSS1, for recycling. The sale is expected to bring in total proceeds of $2.2 million, and we recorded an impairment charge of $18.4 million in the first quarter 2020. These divestments bring the total number of jack-up rigs divested by us and retired from the international jack-up fleet to 22 since the beginning of 2018.
 

Restructuring Costs: Following the Paragon Transaction in March 2018, we undertook a rigorous review of the acquired business and have undertaken steps to reduce headcount, office locations and administrative costs. In 2018, we recognized $30.7 million of restructuring costs in connection with such cost reduction measures, which also impacted on our operating and general and administrative costs. We continue to implement our restructuring and integration of the acquired business during 2019, which may affect our operating and general and administrative costs as well as restructuring costs during this year and future years.
 

Purchase Price Allocations: In connection with any past or future acquisition accounted for as a business combination, including the Transocean Transaction and the Paragon Transaction, we use a purchase price allocation so that the value of the assets acquired reflects the estimates, assumptions and judgments of our management relative to the carrying values, remaining useful lives and residual values. The estimates, assumptions and judgements involved in accounting for acquisitions, including the recognition of goodwill, may result in the impairment of certain assets in the future and have the effect of creating assets and liabilities which directly affect our financial statements and may indirectly affect our results of operations.
 
Other Factors Affecting our Financial Statements
 
In addition to the factors identified above, you should consider the following facts when evaluating our financial statements and assessing our prospects:
 

Revenues: Our revenues are primarily affected by the number of jack-up rigs under contract from time to time and the dayrates we are able to charge our customers, which vary from time to time. To a significant extent, the dayrates we charge our customers depend on the market cycle of the jack-up drilling market at a given point in time. Historically, when oil prices decrease, capital spending and drilling activity decline, which leads to an oversupply of drilling rigs and reduced dayrates. Conversely, higher oil prices, increased capital spending and drilling activity and limited supply of drilling rigs have historically led to higher dayrates. In addition, the number of jack-up rigs under contract from time to time is affected by, among other factors, our relationships with new and existing customers and suppliers, which have grown substantially since our inception in 2016. Going forward, our ability to leverage those relationships into new contracts and advantageous rates will be critical to our success and prospects for growth. Our revenues may also be affected by other situations, including when our jack-up rigs cease operations due to technical failures and other situations where we do not collect revenue from our customers. Our ability to keep our jack-up rigs operational when under contract is monitored by our Board and management as Technical Utilization. As we transition our focus from the acquisition of jack-up rigs to the operation of our jack-up rigs, our results of operations will be more affected by Technical Utilization than was historically the case during our acquisition phase.
 

Nature of Our Operating and General and Administrative Expenses: During 2017, the majority of our operating expenses consisted of stacking costs related to our jack-up rigs that were not in operation. Our operating expenses in 2018 and 2019 reflect much higher levels of expenses relating to operating rigs. To the extent that the offshore drilling market recovers, we expect the nature of our operating expenses will shift to include primarily expenses related to the ongoing operation of our jack-up rigs. In such case, our operating expenses will depend on various factors, including expenses related to operating our jack-up rigs, maintenance projects, downtime, weather and other operating factors. In addition, we have incurred and expect to incur direct, incremental general and administrative expenses as a result of our being a publicly traded company in the United States, including costs associated with hiring personnel for positions created as a result of our U.S. public company status, publishing annual and interim reports to shareholders consistent with SEC and NYSE requirements, expenses relating to compliance with the rules and regulations of the SEC, listing standards of the NYSE and the costs of independent director compensation. These incremental general and administrative expenses related to being a publicly traded company in the United States are not included in our historical consolidated results of operations prior to 2019.
 

Financing Arrangements and Investments in Securities: The financial income and expenses reflected in our Consolidated Financial Statements may not be indicative of our future financial income and expenses and may, along with other line items related to our Financing Arrangements and historical financing arrangements detailed in the section entitled “—Our Existing Indebtedness,” change as the number of our jack-up rigs under contract increases. As we take delivery of the newbuild rigs we have agreed to purchase, we finance a portion of the purchase price and thus our debt levels and finance expense will increase. The financing arrangements we have had in place historically may not be representative of the agreements that will be in place in the future or that we had in place during our first two years of operations. For example, we may amend our existing Financing Arrangements or enter into new financing arrangements and such new agreements may not be on the same terms as our current Financing Arrangements. In addition, from time to time, we make and hold investments in other companies in our industry that own/operate offshore drilling rigs with similar characteristics to our fleet of jack-up rigs, subject to compliance with the covenants contained in certain of our Financing Arrangements which restrict such investments. We also purchase and hold debt or other securities issued by other companies in the offshore drilling industry from time to time. The impact of these financial investments will impact our results of operations.
 

Interest Rates and Derivative Values: A significant portion of our debt bears floating interest rates. For example, the interest rates under certain of our Financing Arrangements are determined with reference to LIBOR plus a specified margin. As such, movements in interest rates, and LIBOR specifically, could have an adverse effect on our results of operations and cash flows. In addition, in connection with the issuance of our Convertible Bonds we entered into the Call Spread Transactions, which may have a dilutive effect on our earnings per share to the extent that the market price per share of our Shares exceeds the applicable strike price of the options. In future periods, interest expense will depend on, among other things, our overall level of indebtedness, interest rates and the value of our Shares and related-derivative values.
 

Income Taxes: Income tax expense reflects current tax and deferred taxes related to the operation of our jack-up rigs and may vary significantly depending on the jurisdiction(s) of operation of our subsidiaries, the underlying contractual arrangements and ownership structure and other factors. In most cases, the calculation of tax is based on net income or deemed income in the jurisdiction(s) where our subsidiaries operate. As we transition our focus to the operation of our jack-up rigs, our income tax expense will be primarily affected by the number of jack-up rigs under contract from time to time and the dayrates we are able to charge our customers as well as the expenses we incur which can vary from time to time. Because taxes are impacted by taxable income of our subsidiaries, our tax expense may not be correlated with our income on a consolidated basis.
 
Critical Accounting Policies and Significant Estimates
 
The discussion and analysis of our financial condition and results of operations are based upon our financial statements, which have been prepared in accordance with U.S. GAAP. The preparation of our financial statements requires us to make estimates and assumptions that affect the reported amounts of assets, liabilities, revenue and expenses and related disclosure of contingent assets and liabilities. Certain accounting policies involve judgments and uncertainties to such an extent that there is a reasonable likelihood that materially different amounts could have been reported under different conditions, or if different assumptions had been used. We evaluate our estimates and assumptions on a regular basis. We base our estimates on historical experience and various other assumptions that are believed to be reasonable under the circumstances, the results of which form the basis for making judgments about the carrying values of assets and liabilities that are not readily apparent from other sources. Actual results may differ from these estimates and assumptions used in preparation of our financial statements.
 
We provide expanded discussion of our more significant accounting policies, estimates and judgments below. We believe that most of these accounting policies reflect our more significant estimates and assumptions used in preparation of our financial statements. For a more complete discussion of our accounting policies, see Note 2—“Accounting policies” to our Consolidated Financial Statements.
 
Jack-up Rigs
 
The carrying amount of our jack-up rigs is subject to various estimates, assumptions, and judgments related to capitalized costs, useful lives and residual values and impairments. As of December 31, 2019, 2018 and 2017, the carrying amount of our jack-up rigs was $2,683.3 million, $2,278.1 million and $783.3 million, representing 81.8%, 78.2% and 46.8% of our total assets, respectively.
 
Jack-up rigs and related equipment are recorded at historical cost less accumulated depreciation. The cost of these assets, less estimated residual value, is depreciated on a straight-line basis over their estimated remaining economic useful lives. The estimated economic useful life of our jack-up rigs, when new, is 30 years.
 
We determine the carrying values of our jack-up rigs and related equipment based on policies that incorporate estimates, assumptions and judgments relative to the carrying values, remaining useful lives and residual values. These assumptions and judgments reflect both historical experience and expectations regarding future operations, utilization and performance. The use of different estimates, assumptions and judgments in establishing estimated useful lives and residual values could result in significantly different carrying values for our jack-up rigs, which could materially affect our results of operations.
 
The useful lives of our jack-up rigs and related equipment are difficult to estimate due to a variety of factors, including technological advances that impact the methods or cost of oil and gas exploration and development, changes in market or economic conditions and changes in laws or regulations affecting the drilling industry. We re-evaluate the remaining useful lives of our jack-up rigs as of and when events occur that may directly impact our assessment of their remaining useful lives. This includes changes the operating condition or functional capability of our rigs as well as market and economic factors.
 
The carrying values of our jack-up rigs and related equipment are reviewed for impairment when certain triggering events or changes in circumstances indicate that the carrying amount of an asset may no longer be recoverable. We assess recoverability of the carrying value of an asset by estimating the undiscounted future net cash flows expected to result from the asset, including eventual disposition. If the undiscounted future net cash flows are less than the carrying value of the asset, an impairment loss is recorded equal to the difference between the asset’s carrying value and fair value. In general, impairment analyses are based on expected costs, utilization and dayrates for the estimated remaining useful lives of the asset or group of assets being assessed. An impairment loss is recorded in the period in which it is determined that the aggregate carrying amount is not recoverable. Asset impairment evaluations are, by nature, highly subjective. They involve expectations about future cash flows generated by our assets and reflect management’s assumptions and judgments regarding future industry conditions and their effect on future utilization levels, dayrates and costs. The use of different estimates and assumptions could result in significantly different carrying values of our assets and could materially affect our results of operations.
 
Our management has identified certain indicators, among others, that the carrying value of our jack-up rigs and related equipment may not be recoverable and our market capitalization was lower than the book value of our equity. These market indicators include the reduction in new contract opportunities, fall in market dayrate and contract terminations. We assessed recoverability of our jack-up rigs by first evaluating the estimated undiscounted future net cash flows based on projected dayrates and utilizations of the rigs. The estimated undiscounted future net cash flows were found to be greater than the carrying value of our jack-up rigs. As a result, we did not need to assess the discounted cash flows of our rigs, and no impairment charges were recorded.
 
With regard to older jack-up rigs which have relatively short remaining estimated useful lives, the results of impairment tests are particularly sensitive to management’s assumptions. These assumptions include the likelihood of the rig obtaining a contract upon the expiration of any current contract, and our intention for the rig should no contract be obtained, including warm/cold stacking or disposal. The use of different assumptions in the future could potentially result in an impairment of our jack-up rigs, which could materially affect our results of operations. If market supply and demand conditions in the jack-up drilling market do not improve, it is likely that we will be required to impair certain jack-up rigs.
 
Financial Instruments
 
Marketable debt securities held by us which do not give us the ability to exercise significant influence are considered to be available-for-sale. These are re-measured at fair value each reporting period with resulting unrealized gains and losses recorded as a separate component of accumulated other comprehensive income in stockholders’ equity. Gains and losses are not realized until the securities are sold or subject to temporary impairment. Gains and losses on forward contracts to purchase marketable equity securities that do not meet the definition of a derivative are accounted for as available-for-sale securities. We analyze our available-for-sale securities for impairment at each reporting period to evaluate whether an event or change in circumstances has occurred in that period that may have a significant adverse effect on the value of the securities. We record an impairment charge for other-than-temporary declines in value when the value is not anticipated to recover above the cost within a reasonable period after the measurement date, unless there are mitigating factors that indicate impairment may not be required. If an impairment charge is recorded, subsequent recoveries in value are not reflected in earnings until sale of the securities held as available for sale occurs.
 
Where there are indicators that fair value is below the carrying value of our investments, we will evaluate these investments for other-than-temporary impairment. Consideration will be given to (i) the length of time and the extent to which fair value of the investments is below carrying value, (ii) the financial condition and near-term prospects of the investee, and (iii) our intent and ability to hold the investment until any anticipated recovery. Where we determine that there is other-than-temporary impairment, we will recognize an impairment loss in the period.
 
Marketable equity securities with readily determinable fair value are re-measured at fair value each reporting period with unrealized gains and losses recognized under other total income (expenses), net.
 
Income Tax Positions
 
Income taxes, as presented, are calculated on an “as if” separate tax return basis. Our global tax model has been developed based on our entire business. Accordingly, the tax results are not necessarily reflective of the results that we would have generated on a stand-alone basis. Income tax expense is based on reported income or loss before income taxes.
 
As tax law is based on interpretations and applications of the law, which are only ultimately decided by the courts of the particular jurisdictions, significant judgment is involved in determining our provision for income taxes in the ordinary course of our business. We do not recognize the benefit of income tax positions we believe are more likely than not to be disallowed upon challenge by a tax authority, based on the technical merits of each position and having regard to the relevant taxing authority’s widely understood administrative practices and precedence.
 
Deferred tax assets and liabilities are based on temporary differences that arise between carrying values used for financial reporting purposes and amounts used for taxation purposes of assets and liabilities and the future tax benefits of tax loss carry forwards. A deferred tax asset is recognized only to the extent that it is probable that future taxable profits will be available against which the asset can be utilized. The impact of tax law changes is recognized in periods when the change is enacted.
 
Deferred tax assets and deferred tax liabilities are offset, if a legally enforceable right exists to set off current tax assets against current tax liabilities and the deferred taxes relate to the same taxable entity and the same taxation authority.
 
Business Combinations
 
The Company applies the acquisition method of accounting for business combinations in accordance with ASC 805. The acquisition method requires the total of the purchase price of acquired businesses and any non-controlling interest recognized to be allocated to the identifiable tangible and intangible assets and liabilities acquired at fair value, with any residual amount being recorded as goodwill as of the acquisition date. Costs associated with the acquisition are expensed as incurred. The Company allocates the purchase price of acquired businesses to the identifiable tangible and intangible assets and liabilities acquired, with any remaining amount being recorded as goodwill.
 
The estimated fair value of the jack-up rigs in a business combination is derived by using a market and income-based approach with market participant-based assumptions. When we acquire jack-up rigs there may exist unfavorable contracts which are recorded at fair value at the date of acquisition. An unfavorable contract is a contract that has a carrying value which is higher than prevailing market rates at the time of acquisition. The net present value of such contracts when lower than prevailing market rates, is recorded as an onerous contract at the purchase date.
 
In a business combination, contract backlog is recognized when it meets the contractual-legal criterion for identification as an intangible asset when an entity has a practice of establishing contracts with its customers. We record an intangible asset equal to its fair value on the date of acquisition. Fair value is determined by using multi-period excess earnings method. The multi-period excess earnings method is a specific application of the discounted cash flow method. The principle behind the method is that the value of an intangible asset is equal to the present value of the incremental after-tax cash flows attributable only to the subject intangible asset after deducting contributory asset charges. The asset is then amortized over its estimated remaining contract term.
 
 B.
OPERATING RESULTS
 
Set forth below is a discussion of our result of operations for 2019 compared to 2018. For a discussion of our results of operation for 2018 compared to 2017, please see “Management’s Discussion and Analysis of Financial Condition and Results of Operations—Results of Operations—Year ended December 31, 2018 compared to the Year ended December 31, 2017” in Amendment No. 2 to our registration statement on Form F-1 filed with the SEC on July 26, 2019.
 
Year ended December 31, 2019 compared to the Year ended December 31, 2018
 
The following table summarizes our results of operations for the years ended December 31, 2019 and 2018:
 
 
 
For the Year Ended
December 31,
 
 
 
2019
  
2018
 
 
 
(in $ millions)
 
SUMMARY CONSOLIDATED STATEMENTS OF OPERATIONS DATA:
      
Operating revenues
 
$
334.1
  
$
164.9
 
Gain from bargain purchase
  
-
   
38.1
 
Gain on disposals
  
6.4
   
18.8
 
Operating expenses
  
(491.3
)
  
(353.2
)
Operating loss
 
$
(150.8
)
 
$
(131.4
)
Loss from equity method investments
  
(9.0
)
  
-
 
Total financial expenses, net
  
(128.1
)
  
(57.0
)
Income tax expense
  
(11.2
)
  
(2.5
)
Net loss
 
$
(299.1
)
 
$
(190.9
)
Other comprehensive income
  
5.6
   
0.6
 
Total comprehensive loss
 
$
(293.5
)
 
$
(190.3
)
 
Operating Revenues
 
Our operating revenues were $334.1 million for the year ended December 31, 2019, compared to $164.9 million for 2018. The increase of $169.2 million was primarily due to an increased number of rigs on contract in 2019 compared to 2018. The “Odin”, “Gerd”, “Groa”, “Ran”, “Natt” and “Idun” rigs entered into dayrate contracts in 2019. The “Grid” and “Gersemi” rigs entered into bareboat contracts in September 2019 providing $2.4 million of revenue during the year. There were no rigs on bareboat contracts in 2018. All of these rigs entering into contracts in 2019 were premium jack-up rigs.
 
In addition, we had substantially higher reimbursable revenue from rebilling costs in 2019 compared to 2018 with an increase of $17.5 million coming from reimbursement of logistic services and rebilled management fees coming from our operation in Mexico alone.
 
Offsetting this increased activity was a decrease in revenues generated by the “B391”, “C20051” and “B152”, all of which contributed more dayrate revenue from contracts in 2018 than in 2019. The “B391” and “B152” rigs are non-premium jack-up rigs and are currently warmed stacked. The “C20051”, along with the “Baug” and the “Eir”, were sold in May 2019. None of these rigs have been on contract through 2019 or 2018. As of December 31, 2019, the sale of the “Eir” is yet to be concluded. We consider the held for sale presentation to be achieved and the “Eir” is classified within jack-up drilling rigs as held for sale.
 
Gain from Bargain Purchase
 
Our gain from bargain purchase was $nil million for the year ended December 31, 2019 compared to $38.1 million for 2018 which relates to our acquisition of Paragon Offshore. This represents our determination that the purchase price paid to acquire the business was lower than the fair value of the assets and liabilities acquired.
 
Gain on Disposals
 
Our gain on disposals was $6.4 million for the year ended December 31, 2019, compared to $18.8 million for 2018. We sold three jack-up rigs in 2019 for total expected proceeds of $9 million of which $3 million is expected to be received in 2020. We sold 18 jack-up rigs during 2018, 16 of which we acquired in the Paragon Transaction, for total proceeds of $37.6 million.
 
Operating Expenses
 
Operating expenses include the following items:
 
  
For the Year Ended
December 31,
 
  
2019
  
2018
 
  
(in $ millions)
 
Rig operating and maintenance expenses
 
$
307.9
  
$
180.1
 
Depreciation of non-current assets
  
101.4
   
79.5
 
Impairment of non-current assets
  
11.4
   
 
Amortization of acquired contract backlog
  
20.2
   
24.2
 
General and administrative expenses
  
50.4
   
38.7
 
Restructuring costs
  
-
   
30.7
 
Operating expenses
 
$
491.3
  
$
353.2
 
 
Our operating expenses were $491.3 million for the year ended December 31, 2019, compared to $353.2 million for 2018. The increase of $138.0 million is primarily due to an incremental increase relating to five additional operating rigs in 2019 compared to 2018, including the “Grid” and “Gersemi” which are not operated by us, but by one of our equity method investments “Perfomex”. In addition, our overall fleet has increased to 28 rigs as of December 31, 2019 compared to 27 rigs as of December 31, 2018.
 
Our rig operating and maintenance expenses, including stacking costs, were $307.9 million for the year ended December 31, 2019, compared to rig operating and maintenance expenses of $180.1 million for 2018.
 
Our rig operating and maintenance expenses for the year ended December 31, 2019 consisted of $21.4 million in rig maintenance expenses, which includes stacking costs, and $286.5 million in rig operating expenses. The increase of $127.8 million from 2019 compared to 2018 was primarily driven by increased operational activity relating to the larger operational fleet offset by cost control measures to reduce daily stacking cost. Our rig operating and maintenance expenses for the year ended December 31, 2019 also include $22.4 million related to amortization of mobilization costs compared with $12.0 million for 2018. For 2018, rig operating and maintenance expenses consisted of $59.0 million in rig maintenance expenses and $121.1 million in rig operating expenses. The increase in rig operating expenses of $165.4 million for 2019 compared to 2018 reflects the significantly higher number of jack-up rigs in operation throughout the period.
 
Our depreciation charge was $101.4 million for the year ended December 31, 2019, compared to $79.5 million for 2018, which was partially a result of the delivery of five rigs in 2019 compared to 2018, and partially a result of the sale of some older, fully depreciated assets which were sold during 2019.
 
Impairment of non-current assets was $11.4 million for the year ended December 31, 2019, whereas we did not take an impairment charge during 2018. The impairment charge in 2019 related to a rig classified as held for sale, the “Eir” for which the book value of the rig was reduced to its agreed sale value.
 
Amortization of acquired contract backlog was $20.2 million for the year ended December 31, 2019, compared to $24.2 million for 2018. The decrease of $4.0 million was the result of contract backlog asset fully depreciating during 2019.
 
Our general and administrative expenses were $50.4 million for the year ended December 31, 2019, compared to $38.7 million for 2018. The increase was a result of increased number of employees, office leases and professional costs due to the significant growth in operations and contractual activity.
 
Our restructuring costs were $nil million for the year ended December 31, 2019, compared to $30.7 million for 2018. Costs in 2018 relate to costs incurred in connection with closure of certain offices following the Paragon Transaction, including termination payments to certain Paragon employees and lease agreement counterparties following the Paragon Transaction, which was completed in 2018.
 
Loss from equity method investments
 
Our loss from equity method investments was $9.0 million for the year ended December 31, 2019, whereas we did not record any loss or gain for 2018, due to the entry into our Mexican joint venture in 2019.
 
Total Other Income (Expenses), net
 
Our total other income (expenses), net was a loss of $128.1 million for the year ended December 31, 2019 compared to a loss of $57.0 million for 2018. The main reasons for the increase in loss of $71.1 million in 2019 are interest expense of $70.4 million in 2019 compared to $13.7 million in 2018 driven by incremental debt increase of $535.2 million: an increase in unrealized losses on forward contracts of $15.0 million, to $29.2 million in 2019 compared to $14.2 million in 2018 and which relates to market to market adjustments in connection with our investments in shares of Valaris PLC; and realized losses on financial instruments of $15.4 million compared to $nil million in 2018 relating to our investment in debt securities of Oro Negro. These increased expenses were partly offset by a decrease in mark to market expenses of $25.2 million related to our call spread derivative.
 
Income Tax Expense
 
Our income tax expense for the year ended December 31, 2019 was $11.2 million, compared to $2.5 million for 2018, an increase of $8.7 million which reflects our increased activity and significant growth in our deployed fleet, especially in West Africa and Mexico.
 
B. LIQUIDITY AND CAPITAL RESOURCES
 
Historically, we have met our liquidity needs principally from equity offerings and our Convertible Bonds, cash generated from operations, availability under our financing arrangements and the delivery financing arrangements related to our newbuild rigs. Our loan financing arrangements include our Hayfin Facility, Syndicated Facility and New Bridge Facility agreements entered into in June 2019, which collectively provided $745 million in financing, we used to refinance existing loan facilities. In June 2020, we completed an equity offering, raising gross proceeds of $30 million, see “—Recent Developments.”
 
Hayfin Facility. As of December 31, 2019, we had $195 million outstanding under our Hayfin Facility. In June 2020, we agreed with Hayfin to make certain amendments to the loan agreement, including adjustments to the ring-fenced structure, and allowing the Company to utilize the $2.4 million of restricted cash in the structure until 1 January 2021.
 
Syndicated Facility. As of December 31, 2019, we had $270 million outstanding under our Syndicated Facility, the $70 million guarantee line under the Syndicated Facility was fully drawn and there was $10 million undrawn under the facility. In June, 2020, the lenders under this facility agreed to amend the minimum liquidity covenant levels to: $5 million in cash until December 31, 2020; $10 million in cash from and including January 1, 2021 to and including June 30, 2021; $15 million in cash from and including July 1, 2021 to and including September 30, 2021;$20 million in cash from and including October 1, 2021 to and including December 31, 2021; and free liquidity including cash and undrawn revolving credit facilities of the higher of (i) $30 million and (ii) 3% of the aggregate of net interest bearing debt after January 1, 2022. The lenders agreed to change the dates of certain amortization payments and facility reductions which otherwise would have fallen due in 2021 to occur at maturity in the second quarter 2022. The Syndicated Facility includes a $25 million revolving credit facility, of which $10 million was undrawn as of the date hereof and may be drawn at the discretion of the lenders.
 
Shipyard facilities with PPL. As of December 31, 2019, we had $782.6 million outstanding under our shipyard facilities with PPL financing the delivery of nine rigs. The amount includes a $3.3 million back-end fee per rig, payable at maturity. In June 2020, we agreed with PPL that interest originally falling due in 2020 and 2021 will accrue and become payable in the first quarter of 2022.
 
Shipyard facilities with Keppel. As of December 31, 2019, we had $90.9 million outstanding under our shipyard facilities with Keppel, including a back-end fee of $4.5 million. The interest under the facility accrues with no cash payments until the third anniversary of the loan.
 
New Bridge Facility. As of December 31, 2019, we had $25 million outstanding under our New Bridge Facility, out of a total of $50 million commitment. In June, 2020, the lenders under this facility agreed to amend the minimum liquidity covenant levels to: $5 million in cash until December 31, 2020; $10 million in cash from and including January 1, 2021 to and including June 30, 2021; $15 million in cash from and including July 1, 2021 to and including September 30, 2021;$20 million in cash from and including October 1, 2021 to and including December 31, 2021; and free liquidity including cash and undrawn revolving credit facilities of the higher of (i) $30 million and (ii) 3% of the aggregate of net interest bearing debt on or after January 1, 2022. The lenders agreed to change the dates of certain facility step downs which otherwise would have occurred in 2021 to occur at maturity in the second quarter of 2022. As of the date hereof, $20 million was undrawn under The New Bridge Facility, which may be drawn at the discretion of the lenders
 
Convertible Bonds. As of December 30, 2019, we had $350 million outstanding under our Convertible Bonds.
 
Our primary uses of cash during 2019 were operating expenses, refinancing of long term debt, capital expenditures and deferred payments for newbuild rigs (including our delivery financing arrangements related to our newbuild rigs), interest expense and income tax payments. We expect our uses of cash to be similar in 2020.
 
During 2019 and 2018, our capital expenditures associated with our newbuild rigs, including deferred costs, were $302.0 million and $971.4 million, respectively.
 
Capital expenditures related to contract preparation, purchase and refurbishment of rig equipment, and other investments are highly dependent on how many jack-up rigs we activate, which is dependent on the number of contracts we are able to secure. We funded our 2019 capital expenditures and deferred costs using available cash and cash flows from operations, and borrowings under our financing arrangements. We expect our funding sources to be similar in 2020, using available cash and cash flows from operations as well as debt and equity financing arrangements. In June 2020, we raised $30 million in equity.
 
Total available free liquidity (cash and cash equivalents excluding restricted cash, plus available amounts under our financing arrangements) as of December 31, 2019 was $94.1 million. We had $59.1 million in cash and cash equivalents as of December 31, 2019, compared to $27.9 million as of December 31, 2018. In addition, under our financing arrangements, we had $35 million available as of December 31, 2019, $70 million as of December 31, 2018 and none available as of December 31, 2017. As of December 31, 2019, we had utilized $340 million under our Syndicated Facility (which includes utilization of the $70 million facility for guarantees) and $25 million under New Bridge Facility and had $10 million and $25 million available to borrow under our Syndicated Facility and New Bridge Facility, respectively.
 
The Company has incurred significant losses since inception and is dependent on additional financing in order to fund continued losses expected in the next 12 months and to meet its existing capital expenditure commitments and further execute on its planned capital expenditure program. In addition to this, the Company is experiencing the impact of current unprecedented market conditions and the global market reaction to the COVID-19 pandemic. At this stage the Company cannot predict with reasonable accuracy the impact on the Company. At the time of this report the Company has received early termination notices for three ongoing contracts and one cancellation of an upcoming contract. The negative cash effects as a result of current and any future contract terminations further extend the existing need for additional financing.
 
This raises substantial doubt about the Company’s ability to continue as a going concern. The financial statements do not include any adjustments that might result from the outcome of this uncertainty.
 
On June 5, 2020 the Company completed an equity offering raising an additional $30 million and completed a financial restructuring including amendments to the facilities from its secured lenders and shipyards. The key amendments were; (i) deferral of the delivery of five newbuild jack-ups rigs until mid-2022, (ii) deferral of certain interest payments until 2022, (iii) deferral of debt amortization in 2021 of $65 million until maturity of the loans in the second quarter of 2022, (iv) amendment of certain of the financial covenants, including  reduction of the minimum liquidity covenant from 3% of net interest bearing debt, to $5 million with a gradual step-up to $20 million at December 31, 2021. Thereafter the 3% level will be reinstated, (v) as part of the amendments, utilization of the remaining $30 million under our revolving credit facilities requiring all banks' consent, (vi) amending the minimum book equity ratio from 33.3% to 25% up to and including 31 December 2021. Thereafter the required ratio will be 40%, and (vii) suspension of the Debt Service Coverage Ratio covenant of 1.25x until 31 December 2021.
 
We will continue to explore additional financing opportunities, the strategic sale of a limited number of modern jack-ups and the opportunistic disposal of older assets in order to further strengthen the liquidity of the Company. While we have confidence that these actions will enable us to better manage our liquidity position, and we have a track record of delivering additional financing, there is no guarantee that any additional financing measures will be concluded successfully.
 
Year ended December 31, 2019 compared to the Year ended December 31, 2018
 
Our cash flows for the years ended December 31, 2019 and 2018 are presented below:
 
  
For the Year Ended
December 31,
 
  
2019
  
2018
 
  
(in $ millions)
 
Net Cash Provided by / (Used in) Operating Activities
 
$
(89.0
)
 
$
(135.2
)
Net Cash Provided by / (Used in) Investing Activities
  
(271.1
)
  
(560.1
)
Net Cash Provided by / (Used in) Financing Activities
  
397.3
   
583.5
 
Net Change in Cash and Cash Equivalents
 
$
37.2
  
$
(111.8
)
 
Cash Flows Used in Operating Activities
 
Net cash used in operating activities was $89.0 million during the year ended December 31, 2019, compared to $135.2 million used in operations during the year ended December 31, 2018. The decrease of $46.2 million was primarily due to a reduction in our net loss in the year, reduced by non-cash items and movements in working capital.
 
Cash Flows Used in Investing Activities
 
Net cash used in investing activities was $271.1 million for the year ended December 31, 2019, compared to $560.1 million for year ended December 31, 2018. Payments in 2019 primarily relate to payments in respect of jack-up drilling rigs of $142.5 million, payments and costs in respect of jack-up rigs of $127.3 million (mainly relating to activation costs of newbuilds), funding in respect of our equity method investments in Mexico of $30.9 million and purchase of marketable securities of $6.9 million, offset by proceeds from sale of marketable securities of $31.3 million mainly relating to our Oro Negro debt investments and proceeds from sale of fixed assets of $7.0 million. Payments in 2018 primarily related to costs in respect of newbuildings of $362.4 million, payments to acquire Paragon Offshore, net of cash acquired of $195.1 million, purchase of marketable securities of $13.0 million, payments and costs in respect of jack-up drilling rigs of $23.4 million and purchase of plant and equipment of $7.8 million, offset by proceeds from the sale of rigs of $41.6 million.
 
Cash Flows Provided by Financing Activities
 
Net cash provided by financing activities was $397.3 million for the year ended December 31, 2019, compared to $583.5 million for the year ended December 31, 2018. Our financing activities in the year ended December 31, 2019 relate to proceeds, net of deferred loan costs, from issuance of long-term debt of $679.6 million, proceeds, net of deferred loan costs, from issuance of short-term debt $58.5 million, proceeds from share issuance, net of issuance costs and conversion of shareholders loans of $49.2 million, offset by repayment of long-term debt $390.0 million. Proceeds from financing activities in 2018 primarily related to proceeds from long-term debt, net of deferred loan costs, of $474.4 million, proceeds from share issuance net of issuance costs of $218.9 million, proceeds from a shareholder loan of $27.7 million, offset by repayment of long-term debt of $89.3 million and purchase of financial instruments and purchase of treasury shares of $19.7 million. .
 
Our Existing Indebtedness
 
Our 3.875% Convertible Bonds due 2023
 
In May 2018 we raised $350.0 million through the issuance of our Convertible Bonds, which mature in 2023. The initial conversion price (which is subject to adjustment) is $33.4815 per Share, for a total of 10,453,534 Shares. The Convertible Bonds have a coupon of 3.875% per annum payable semi-annually in arrears in equal installments. The terms and conditions governing our Convertible Bonds contain customary events of default, including failure to pay any amount due on the bonds when due, and certain restrictions, including, among others, restrictions on our ability and the ability of our subsidiaries to incur secured capital markets indebtedness.
 
Call Spread Transactions
 
In connection with the pricing of our Convertible Bonds, we (i) purchased from Goldman Sachs International call options over 10,453,612 Shares with a strike price of $33.4815 and (ii) sold to Goldman Sachs International call options over the same number of shares with a strike price of $42.6125. The average maturity of the call options purchased and sold is May 14, 2023 with maturities starting on May 16, 2022 and ending on May 16, 2024. The call options bought and sold are European options exercisable only at maturity, are cash settled and are subject to customary anti-dilution provisions.
 
The Call Spread Transactions mitigate the economic exposure from a potential exercise of the conversion rights embedded in our Convertible Bonds by improving the effective conversion premium for the Company in relation to our Convertible Bonds from 37.5% to 75% over the reference price of $24.35 per share. The Call Spread Transactions may separately have a dilutive effect on our earnings per share to the extent that the market price per share of our Shares exceeds the applicable strike price of the options at the time of exercise.
 
Fair value adjustments related to the Call Spread Transactions resulted in an unrealized loss recognized in Total financial income (expenses), net, of $0.5 million for the year ended December 31, 2019. See Note 6—“Total other financial income (expenses), net” to our Consolidated Financial Statements for more information.
 
We may modify our position by entering into further derivative transactions with respect to our Shares and/or purchasing our Shares in secondary market transactions. This activity could also cause or avoid an increase or a decrease in the market price of our Shares, which could affect any potential exercise of the conversion rights embedded in our Convertible Bonds.
 
Our Revolving and Term Loan Credit Facilities
 
During the first half of 2019, we refinanced our historical revolving credit facilities, including our DNB RCF, Guarantee Facility, DC RCF and Bridge RCF. Following the signing of our Hayfin Facility, Syndicated Facility and New Bridge Facility agreements on June 25, 2019, which collectively provided $745 million in financing, we paid the outstanding balance due under our DNB RCF, Guarantee Facility, DC RCF and Bridge RCF, respectively, which were subsequently cancelled. Set forth below is a description of our Hayfin Facility, Syndicated Facility and New Bridge Facility.
 
Hayfin Term Loan Facility
 
On June 25, 2019, we entered into a $195 million senior secured term loan facility agreement with funds managed by Hayfin Capital Management LLP, as lenders, among others. Our wholly-owned subsidiary, Borr Midgard Assets Ltd., is the borrower under the Hayfin Facility, which is guaranteed by Borr Drilling Limited and secured by mortgages over three of our jack-up rigs, pledges over shares of and related guarantees from certain of our rig-owning subsidiaries who provide this security as owners of the mortgaged rigs (collectively the “Ring Fenced Entities”) and general assignments of rig insurances, certain rig earnings, charters, intragroup loans and management agreements from our related rig-owning subsidiaries. Our Hayfin Facility matures in June 2022 and bears interest at a rate of LIBOR plus a specified margin. The Hayfin Facility agreement includes a make-whole obligation if repaid during the first twelve months and, thereafter, a fee for early prepayment and final repayment. As of December 31, 2019, our Hayfin Facility was fully drawn.
 
Our Hayfin Facility agreement contains various financial covenants, including requirements that we maintain minimum liquidity equal to three months interest on the facility at times when the jack-up rigs providing security are not actively operating under an approved drilling contract (as defined in the Hayfin Facility agreement). Our Hayfin Facility agreement also contains a loan to value clause requiring that the fair market value of our rigs shall at all times cover at least 175% of the aggregate outstanding facility amount. The facility also contains various covenants which restrict distributions of cash from the Ring Fenced Entities to the Company or our other subsidiaries, and the management fees payable from Borr Midgard Assets Ltd.’s directly-owned subsidiaries to the Company or any of our subsidiaries. Our Hayfin Facility agreement also contains customary events of default which include any change of control, non-payment, cross default, breach of covenants, insolvency and changes which have or are likely to have a material adverse effect on the relevant obligor’s business, ability to perform its obligations under the Hayfin Facility agreement or security documents or jeopardize the security provided thereunder. If there is an event of default, the lenders under our Hayfin Facility may have the right to declare a default or may seek to negotiate changes to the covenants and/or require additional security as a condition of not doing so. The lenders under our Hayfin Facility may also require replacement or additional security if the fair market value of the jack-up rigs over which security is provided is insufficient to meet our market value-to-loan covenant. In June 2020, Hayfin agreed to make certain amendments to the facility, including softening of some restrictions related to transfer of cash within the ring fenced structure, and allowing the Company to utilize the minimum liquidity equal to three months interest ($2.4 million at the time) in the Ring Fenced Entities to pay interest under the facility. The restricted cash needs to be replenished on January 1, 2021.
 
Syndicated Senior Secured Credit Facilities
 
On June 25, 2019, we entered into a senior secured credit facilities agreement with DNB Bank ASA, Danske Bank, Citibank N.A., Jersey Branch and Goldman Sachs Bank USA, as lenders, among others. The senior credit facilities comprised a $230 million credit facility, $50 million newbuild facility (which in 2020 was cancelled), $70 million for the issuance of guarantees and other trade finance instruments as required in the ordinary course of business and, subject to certain conditions, a $100 million incremental facility (in total $450 million of commitments, or $400 million following the cancellation of the newbuild facility). This agreement was amended on September 12, 2019, when Clifford Capital Pte. Ltd. Became a new lender with a commitment of $25 million, and again on December 23, 2019 when certain financial covenants were amended. Our obligations under our Syndicated Facility are secured by mortgages over seven of our jack-up rigs, pledges over shares of and related guarantees from certain of our rig-owning subsidiaries who provide this security as owners of the mortgaged rigs and general assignments of rig insurances, certain rig earnings, charters, intragroup loans and management agreements from our related rig-owning subsidiaries. The terms of the facility allow for an additional jack-up rig, Odin, currently secured under the New Bridge Facility, to be transferred to our Syndicated Facility if there are incremental commitments from other financers in the Syndicated Facility (in which case the New Bridge Facility would be repaid at that time).
 
Our Syndicated Facility matures in June 2022 and bears interest at a rate of LIBOR plus a specified margin. As of December 31, 2019, there was $10 million undrawn and available to draw, and the remaining $50 million incremental facility remained undrawn and unavailable to draw, respectively, under our Syndicated Facility.
 
Our Syndicated Facility agreement contains various financial covenants. In June 2020, the lenders agreed to amend the terms of some of the covenants, and the dates of certain amortization payments which otherwise would have occurred  in 2021 to occur on maturity in the second quarter of 2022. , The agreements, include requirements that we maintain a minimum book equity ratio until and including December 31, 2021 equal to or higher than 25%; and thereafter equal to or higher than 40%, a positive working capital balance, a debt service cover ratio in excess of 1.25 of our interest and related expenses from the start of 2022. Furthermore, the Company must maintain minimum liquidity equal to the greater of $5 million in cash until December 31, 2020; $10 million in cash from and including January 1, 2021 to and including June 30, 2021; $15 million in cash from and including July 1, 2021 to and including September 30, 2021;$20 million in cash from and including October 1, 2021 to and including December 31, 2021; and free liquidity including cash and undrawn revolving credit facilities of the higher of (i) $30 million and (ii) 3% of the aggregate of net interest bearing debt and certain funds in blocked accounts on or after January 1, 2022.
 
Our Syndicated Facility agreement also contains a loan to value clause requiring that the fair market value of our rigs shall at all times cover at least 175% of the aggregate outstanding facility amount and any undrawn and uncancelled part of the facility. The Syndicated Facility agreement also contains various covenants, including, among others, restrictions on incurring additional indebtedness and entering into joint ventures; covenants subjecting dividends to certain conditions which, if not met, would require the approval of our lenders prior to the distribution of any dividend; restrictions on the repurchase of our Shares; restrictions on changing the general nature of our business; and restrictions on removing Tor Olav Trøim from our Board. Furthermore, Tor Olav Trøim is required to maintain ownership of at least six million Shares (subject to adjustment for certain transactions). Our Syndicated Facility agreement also contains customary events of default which include non-payment, cross default, breach of covenants, insolvency and changes which have or are likely to have a material adverse effect on the relevant obligor’s business, ability to perform its obligations under the Syndicated Facility agreement or security documents or jeopardize the security provided thereunder. If there is an event of default, the lenders may have the right to declare a default or may seek to negotiate changes to the covenants and/or require additional security as a condition of not doing so. The lenders may also require replacement or additional security if the fair market value of the jack-up rigs over which security is provided is insufficient to meet our market value-to-loan covenant. In addition, our Syndicated Facility contains a “Most Favored Nation” clause giving the lenders a right to amend the financial covenants to reflect any more lender-favorable covenants in any other agreement pursuant to which loan or guarantee facilities are provided to us, including amendments to our Financing Arrangements.
 
The Syndicated Facility includes a $25 million revolving credit facility, of which $10 million was undrawn as of the date hereof and may be drawn at the discretion of the lenders.
 
New Bridge Revolving Credit Facility
 
On June 25, 2019, we entered into a $100 million senior secured revolving loan facility agreement with DNB Bank ASA and Danske Bank, as lenders, originally secured by mortgages over two of our jack-up rigs, assignments of intra-group loans, rig insurances and certain rig earnings and pledges over shares of and related guarantees from certain of our rig-owning subsidiaries who provide this security as owners of the mortgaged rigs. In connection with our utilization of the first incremental tranche under our Syndicated Facility in September 2019, the security over one of the rigs “Ran”) was released and the facility amount was reduced to $50 million.
 
Our New Bridge Facility agreement was amended on October 30, 2019 when certain changes were made to the margin and again on December 23, 2019 when certain financial covenants were amended, and some changes were made to the security documents in connection with an internal sale of the shares in a rig owner.
 
Our New Bridge Facility matures in June 2022, with step down from 2021, and bears interest at a rate of LIBOR plus a variable margin. In the third quarter of 2019, $50 million was repaid and transferred from the $100 million New Bridge Revolving Credit Facility into the $100 million incremental facility. As of December 31, 2019, $25 million remained undrawn under our New Bridge Facility. As of December 31, 2019, $25 million remained undrawn under our New Bridge Facility. As of the date hereof, $20 million was undrawn under The New Bridge Facility, which may be drawn  with the consent of all of the lenders.
 
Our New Bridge Facility agreement contains various financial covenants, including requirements that we maintain a minimum book equity ratio until and including December 31, 2021 equal to or higher than 25%; and thereafter equal to or higher than 40%, a positive working capital balance, a debt service cover ratio in excess of 1.25 our interest and related expenses, from the start of 2022. Furthermore, in June, 2020, the lenders agreed to change the dates of certain facility reductions which otherwise would have occurred in 2021 to occur on maturity and to amend the minimum liquidity covenant levels to: $5 million in cash until December 31, 2020; $10 million in cash from and including January 1, 2021 to and including June 30, 2021; $15 million in cash from and including July 1, 2021 to and including September 30, 2021;$20 million in cash from and including October 1, 2021 to and including December 31, 2021; and free liquidity including cash and undrawn revolving credit facilities of the higher of (i) $30 million and (ii) 3% of the aggregate of net interest bearing debt and ring fenced liquidity on or after January 1, 2022.
 
 Our New Bridge Facility agreement also contains a loan to value clause requiring that the fair market value of the rig shall at all times cover at least 175% of the aggregate outstanding facility amount and any undrawn and uncancelled part of the facility. The agreement also contains various covenants, including, among others, restrictions on incurring additional indebtedness and entering into joint ventures; covenants requiring the approval of our lenders prior to the distribution of any dividends; and restrictions on the repurchase of our Shares; restrictions on changing the general nature of our business; restrictions on removing Tor Olav Trøim from our Board. Furthermore, Tor Olav Trøim is required to maintain ownership of at least six million Shares (subject to adjustment for certain transactions). Our New Bridge Facility agreement also contains customary events of default which include non-payment, cross default, breach of covenants, insolvency and changes which have or are likely to have a material adverse effect on the relevant obligor’s business, ability to perform its obligations under the New Bridge Facility agreement or security documents or jeopardize the security provided thereunder. If there is an event of default, the lenders have the right to declare a default or may seek to negotiate changes to the covenants and/or require additional security as a condition of not doing so. The lenders may also require replacement or additional security if the fair market value of the jack-up rigs over which security is provided is insufficient to meet our market value-to-loan covenant. In addition, our New Bridge Facility contains a “Most Favored Nation” clause giving the lenders a right to amend the financial covenants to reflect any more lender-favorable covenants in any other agreement pursuant to which loan or guarantee facilities are provided to us, including amendments to our Financing Arrangements.
 
Our Delivery Financing Arrangements
 
In addition to three jack-up rigs which we have taken delivery of against full payment from Keppel, we had contracts with Keppel to take delivery of seven jack-up rigs under construction as per year end 2019. Two of these have been delivered in 2020. For two of our newbuild jack-up rigs under construction at Keppel and ten additional jack-up rigs which have been delivered from PPL and Keppel, we have agreed to accept and accepted, respectively, delivery financing from the yards subject to the terms described below. Additionally, we have the option to take on delivery financing for four of the jack-up rigs to be delivered from Keppel.
 
PPL Newbuild Financing
 
In October 2017, we agreed to acquire nine premium “Pacific Class 400” jack-up rigs from PPL (the “PPL Rigs”). All nine PPL Rigs have been delivered as of the date of this annual report. In connection with delivery of the PPL Rigs, our rig-owning subsidiaries as buyers of the PPL Rigs agreed to accept delivery financing for a portion of the purchase price equal to $87.0 million per jack-up rig (the “PPL Financing”). The financing also includes a mechanism for certain fees payable in connection with increases in the market values of the relevant PPL Rigs above a certain level from October 31, 2017 until the repayment date. Please see notes 15 and 21 to our Consolidated Financial Statements for more information.
 
The PPL Financing for each PPL Rig is an interest-bearing secured seller’s credit, with the borrower either being a rigowner, in which case its obligations are guaranteed by the Company, or the borrower is the Company  , with the rigowner as guarantor and provider of security in its assets.  Each seller’s credit matures on the date falling 60 months from the delivery date of the respective PPL Rig. The PPL Financing bears interest at 3-month USD LIBOR plus a variable marginal rate. Interest accrues and is payable quarterly in arrears. In June 2020, the Company and PPL entered into an agreement that interest for the period from the first quarter of 2020 to the fourth quarter of 2021 accrues and is not paid until the first quarter of 2022 and is subject to payment in kind interest.
 
The PPL Financing is cross-collateralized and secured by a mortgage on such PPL Rig and an assignment of the insurances in respect of such PPL Rig. The PPL Financing also contains various covenants and the events of default include non-payment, cross default, breach of covenants, insolvency and changes which have or are likely to have a material adverse effect on the relevant obligor’s business, ability to perform its obligations under the PPL Financing agreements or security documents, or jeopardize the security. In addition, each rig-owning subsidiary is subject to covenants which management consider to be customary in a transaction of this nature. Following amendments in June 2020, cash payments of interest is suspended in relation to these rigs for the period from the first quarter of 2020 to the fourth quarter of 2021, and accrued interest becomes payable in the first quarter of 2022. Accrued, unpaid interest will be guaranteed by a new intermediate holding company which we intend to incorporate. Such intermediate holding company shall be a subsidiary of the Company and shall acquire the shares in the Company’s other subsidiaries with the exception of Borr Jack-Up XVI. The security for the PPL Financing will also include share security over the owners of the rigs which were delivered by PPL with finance under the PPL Financing agreements. As of December 31, 2019, we had $782.6 million outstanding under our shipyard facilities with PPL, which includes a $3.3 million back-end fee per rig payable at maturity, and were in compliance with the covenants and our obligations under the PPL Financing agreements. We expect to satisfy our obligations under the PPL Financing for each respective PPL Rig with refinancing of debt when due.
 
Keppel Newbuild Financing
 
In May 2018, we agreed to acquire five premium KFELS B class jack-up rigs, three completed and two under construction from Keppel (the “Keppel Rigs”). As of December 31, 2019, four of the Keppel Rigs remain to be delivered. In connection with delivery of the Keppel Rigs, Keppel has agreed to provide delivery financing for a portion of the purchase price equal to $90.9 million per jack-up rig (the “Keppel Financing”). Separately from the Keppel Financing described below, we may exercise an option to accept delivery financing from Keppel with respect to two additional newbuild jack-up rigs, “Vale” and “Var,” acquired in connection with the Transocean Transaction. We will, prior to delivery of each jack-up rig from Keppel, consider available alternatives to such financing. In June 2020, we agreed to defer the delivery of two of the Keppel Rigs to the third quarter of 2022 and three of the newbuild jack-up rigs acquired in connection with the Transocean Transaction to 30 June 2022 (“Tivar”) and the third quarter of 2022 (“Vale” and “Var”). We retain the option to  accept delivery financing for four of these rigs upon delivery and have cancelled Newbuild Facility delivery finance from the banks in relation to the “Tivar” as well as the Keppel 100 million delivery financing for this rig announced in February 2020. We have agreed to pay certain holding and other costs for each of the five rigs in respect of the period from the original delivery dates to the revised delivery date. Payments of such costs fall due in quarterly installments from the first quarter of 2021 until delivery.
 
The Keppel Financing is an interest-bearing secured facility from Offshore Partners Pte. Ltd (formerly known as Caspian Rigbuilders Pte. Ltd.) (an affiliate of Keppel), guaranteed by Borr Drilling Limited, which will be made available on delivery of each rig from Keppel and matures on the date falling 60 months from the delivery date of each respective rig . The Keppel Financing bears interest at 3-month USD LIBOR plus a variable marginal rate, which accrues and first cash payment of interest is payable beginning on the third anniversary of delivery.
 
The Keppel Financing for each respective Keppel Rig is secured by a mortgage on such Keppel Rig, assignments of earnings and insurances and a charge over the shares of the rig-owning subsidiary which owns each such Keppel Rig. The Keppel Financing agreements also contain a loan to value clause requiring that the fair market value of each Keppel Rig shall at all times cover at least 130% of the loan and also contains various covenants, including, among others, restrictions on incurring additional indebtedness. Each Keppel Financing agreement also contains events of default which include non-payment, cross default, breach of covenants, insolvency and changes which have or are likely to have a material adverse effect on the relevant obligor’s business, ability to perform its obligations under the Keppel Financing agreements or security documents, or jeopardize the security.
 
As of December 31, 2019, we had one Keppel Financing outstanding and were in compliance with our covenants and obligations under that Keppel Financing and the pre-drawdown covenants and obligations under the remaining Keppel Financing agreements. We expect to satisfy our obligations under each Keppel Financing agreement entered into or to be entered into with debt refinancing when due.
 
Average Interest Rate
 
The average interest rate for our interest-bearing historical financing arrangements, which consist of LIBOR plus a margin specified in each such historical financing arrangement (excluding our Convertible Bonds), was 6.18% for the year ended December 31, 2019. The average margin of our interest-bearing Financing Arrangements is calculated as the weighted average of the forecasted outstanding loan balance and margin, and excludes our Convertible Bonds.
 
C. RESEARCH & DEVELOPMENT
 
We do not undertake any significant expenditure on research and development. Additionally, we have no significant interests in patents or licenses.
 
D. TREND INFORMATION

Throughout 2019, we continued our strategy of putting our premium rigs to work. We brought an additional eight rigs into service in 2019 and divested two, to reach a total of sixteen rigs on contract by the end of the year, including rigs working for the joint venture in Mexico. This was up from 10 at the end of 2018. In addition, we expanded our international operations and, in particular, we launched our Americas region, with an initial focus on Mexico. There, we provide innovative integrated services to our clients through our joint venture.
 
In contrast to this positive development in 2019, in 2020, the outbreak of COVID-19 combined with the actions taken by certain members of OPEC and its partners has resulted in an initial dramatic drop in oil prices and subsequent cuts in capital expenditure by E&P companies. Our business has been affected by this, both through travel restrictions for crew members and through contract terminations. As of June 5, 2020, our number of operating and committed rigs has declined to twelve.
 
The rapid spread of the pandemic and the continuously evolving responses to combat it have had an increasingly negative impact on the global economy, resulting in an economic downturn that is likely to have a material impact on our business. We expect this volatility in oil prices to continue and if the price of oil declines further and/or remains at a low price for an extended period there could be a material adverse effect on our business, financial condition, and results of operations.

In June 2020, we completed an unregistered equity offering raising $30 million of gross proceeds through the issuance of 46,153,846 shares, each at a subscription price of $0.65 per share. Also in June 2020, we made certain amendments to our secured financing arrangements and yard delivery agreements. The amendments revised certain financial covenants that we are required to meet, including minimum free liquidity and equity ratio. Furthermore, the lenders and shipyards under certain of these arrangements agreed to defer certain interest payments from 2020 and 2021 to 2022, defer certain amortization payments which otherwise would have fallen due in 2021 to 2022 and to change delivery dates for the remaining newbuild rigs from 2020 to the second and third quarter of 2022.

E. OFF-BALANCE SHEET ARRANGEMENTS
 
We had no off-balance sheet arrangements as of December 31, 2019, other than commitments in the ordinary course of business that we are contractually obligated to fulfill with cash under certain circumstances. These commitments include guarantees in favor of our equity method investment and guarantees towards third parties such as surety performance guarantees to customers as they relate to our drilling contracts. Obligations under these guarantees are not normally called, as we typically comply with the underlying performance requirement. As of December 31, 2019, we had not been required to make collateral deposits with respect to these agreements.
 
F. TABULAR DISCLOSURE OF CONTRACTUAL OBLIGATIONS
 
In the ordinary course of business, we enter into various contractual obligations that impact or could impact our liquidity. The table below reflects our estimated contractual obligations stated at face value as of December 31, 2019 for referenced years:
 
  
Less
than
1 year
  
1–3
years
  
3–5
years
  
More
than
5 years
  
Total
 
  
(in $ millions)
 
Long-term debt obligations
 
$
0.0
  
$
577.0
  
$
1,136.6
  
$
0.0
  
$
1,713.5
 
Interest obligations(1)
  
80.7
   
172.5
   
109.7
   
0.0
   
362.9
 
Operating lease obligations
  
4.0
   
3.0
   
0.7
   
1.6
   
9.3
 
Purchase obligations(2)
  
793.8
   
0.0
   
0.0
   
0.0
   
793.8
 
Other long-term liabilities
  
1.0
   
5.9
   
7.6
   
1.4
   
15.9
 
Total
  
879.5
   
758.4
   
1,254.5
   
3.0
   
2,895.4
 
 

(1)
The estimated interest obligations take into account both contractual interest rates and expected margins, but do not reflect our entry into the Hayfin Facility, Syndicated Facility and New Bridge Facility agreements.
 

(2)
After the balance sheet date, the agreements to purchase rigs in 2020 has been renegotiated and these will now be delivered in 2022.
 
Other Commercial Commitments as of December 31, 2019
 
We have other commercial commitments that contractually obligate us to settle with cash under certain circumstances. Parent company guarantees issued by Borr Drilling Limited in favor of certain customers and governmental bodies guarantee our performance in connection with certain drilling contracts, customs import duties and other obligations in various jurisdictions.
 
As of December 31, 2019, we had outstanding surety bonds, bank guarantees and performance bonds amounting to $76.0 million (2018: $23.0 million), including performance guarantee to our equity method investments, Opex, of $5.9 million (2018: $nil million). The bank guarantees and bonds outstanding were backed by cash deposits of $25.0 million and are reflected in our balance sheet under restricted cash. In January 2019, we executed an amendment to the DNB RCF agreement which allowed us to finance the issuance of guarantees secured by the collateral rigs under the loan agreement instead of cash collateral, which resulted in the release of the $25.0 million of cash that was categorized as restricted as of December 31, 2018.
 
G. SAFE HARBOR
See “Special Note Regarding Forward-Looking Statements.”
 
ITEM 6.
DIRECTORS, SENIOR MANAGEMENT AND EMPLOYEES
 
 A.
DIRECTORS AND SENIOR MANAGEMENT
 
The following table sets forth information regarding our directors and executive officers.
 
Directors and Executive Officers
 
Age
 
Position/Title
     
Pål Kibsgaard
 
53
 
Director and Chairman of the Board
Tor Olav Trøim
 
57
 
Director and Deputy Chairman of the Board
Jan A. Rask
 
65
 
Director
Patrick Schorn
 
52
 
Director
Kate Blankenship
 
55
 
Director
Georgina Sousa
 
70
 
Director and Company Secretary
Neil Glass
 
59
 
Director
Svend Anton Maier
 
56
 
Chief Executive Officer, Borr Drilling Management UK.
Francis Millet
 
59
 
Chief Financial Officer, Borr Drilling Management UK.
 
The business address of the directors and officers is S. E. Pearman Building, 2nd Floor, 9 Par-la-Ville Road, Hamilton HM11, Bermuda.
 
Biographies
 
Certain biographical information about each of our directors, executive officers and key officers is set forth below:
 
Pål Kibsgaard has served as a Director and Chairman on our Board since October 2019. Mr. Kibsgaard has held a variety of global senior management positions at Schlumberger Limited, including Chairman and CEO, COO, President of the Reservoir Characterization Group, vice-president of engineering, manufacturing and sustaining and vice-president of human resources. Earlier in his Schlumberger career, Mr. Kibsgaard was a geomarket manager for the Caspian region after holding various field positions in sales, marketing and customer support. Mr. Kibsgaard is currently chief operating officer of Katerra, a construction technology company located in California and has served as a director of Katerra for the past three years. Mr. Kibsgaard holds a Masters degree from the Norwegian Institute of Technology and is a petroleum engineer. Mr. Kibsgaard is a Norwegian citizen and a resident of the United States of America.
 
Tor Olav Trøim has served as a Director on our Board since our incorporation and was our founder. He served as the Chairman of the Board from August 2017 until September 2019. Mr. Trøim is the founder and sole shareholder of Magni Partners. He is the senior partner (and an employee) of Magni Partners’ subsidiary, Magni Partners Limited, in the U.K. Mr. Trøim is a beneficiary of the Drew Trust, the sole shareholder of Drew. Mr. Trøim has 30 years of experience in energy related industries in various positions. Before founding Magni Partners in 2014, Mr. Trøim was a director of Seatankers Management Co. Ltd. From 1995 until September 2014. He was the Chief Executive Officer of DNO AS from 1992 to 1995 and an Equity Portfolio Manager with Storebrand ASA from 1987 to 1990. Mr. Trøim graduated with an MSc degree in naval architecture from the University of Trondheim, Norway in 1985. Mr. Trøim is a Norwegian citizen and a resident of the United Kingdom.
 
Jan A. Rask has served as a Director on our Board since August 30, 2017 and serves on the Nominating and Governance Committee. Mr. Rask has worked in the shipping and oil service industries for approximately 30 years and has held a number of positions of responsibility in finance, chartering and operations. Mr. Rask possesses particular knowledge of and experience in the offshore drilling industry. Mr. Rask also has extensive knowledge of international operations, leadership of complex organizations and other aspects of operating a major corporation. He has held a number of executive positions including president, CEO and Director of TODCO, Managing Director, Acquisitions and Special Projects, of Pride International, President, CEO and director of Marine Drilling Companies, Inc. and President and CEO of Arethusa (Off-Shore) Limited. Mr. Rask holds a Bachelor degree from Stockholm School of Economics and Business Administration. Mr. Rask is a U.S. citizen and resident.
 
Patrick Schorn has served as a Director on our Board since January 10, 2018 and serves on the Compensation Committee. Mr. Schorn is the Executive Vice President of Wells for Schlumberger Limited. Prior to his current role, he held various global management positions including President of Operations for Schlumberger Limited, President Production Group, President of Well Services, President of Completions and GeoMarket Manager Russia. He began his career with Schlumberger Limited in 1991 as a Stimulation Engineer in Europe and held various management and engineering positions in France, United States, Russia, U.S. Gulf of Mexico and Latin America. Mr. Schorn holds a Bachelor of Science degree in Oil and Gas Technology from the University “Noorder Haaks” in Den Helder, the Netherlands. Mr. Schorn is a Dutch citizen and a resident of the United Kingdom.
 
Kate Blankenship has served as a Director on our Board and as Chair of our Audit Committee since February 26, 2019. Mrs. Blankenship also serves on the Compensation Committee Mrs. Blankenship is a member of the Institute of Chartered Accountants in England and Wales and graduated from the University of Birmingham with a Bachelor of Commerce in 1986. Mrs. Blankenship joined Frontline Ltd in 1994 and served as its Chief Accounting Officer and Company Secretary until October 2005. Among other positions, she has served on the board of numerous companies, including as director and audit committee Chairperson of North Atlantic Drilling Ltd. from 2011 to 2018, Archer Limited from 2007 to 2018, Golden Ocean Group Limited from 2004 to 2018, Frontline Ltd. from August 2003 to 2018, Avance Gas Holding Limited from 2013 to 2018, Ship Finance International Limited from October 2003 to 2018, Golar LNG Limited from 2003 to 2015, Golar LNG Partners LP from 2007 to 2015, Seadrill Limited from 2005 to 2018 and Seadrill Partners LLC from 2012 to 2018. Mrs. Blankenship is a United Kingdom citizen and resident.
 
Georgina Sousa has served as a Director on our Board and our Company Secretary since February 2019. Ms. Sousa was employed by Frontline Ltd. As Head of Corporate Administration from February 2007 until December 2018. She has also served as a director and company secretary of Golar LNG Limited, Golar LNG Partners LP and 2020 Bulkers Ltd., since 2019. She previously served as a director of Frontline from April 2013 until December 2018, Ship Finance International Limited from May 2015 until September 2016, North Atlantic Drilling Ltd. from September 2013 until June 2018, Sevan Drilling Limited from August 2016 until June 2018, Northern Drilling Ltd. from March 2017 until December 2018 and FLEX LNG LTD. from June 2017 until December 2018. Ms. Sousa also served as a Director of Seadrill Limited from November 2015 until July 2018, Knightsbridge Shipping Limited (the predecessor of Golden Ocean Group Limited) from 2005 until 2015 and Golar LNG Limited from 2013 until 2015. Ms. Sousa served as Secretary for all of the abovementioned companies at various times during the period between 2005 and 2018. She served as secretary of Archer Limited from 2011 until December 2018 and Seadrill Partners LLC from 2012 until 2017. Ms. Sousa is a U.K. citizen and a resident of Bermuda.
 
Neil Glass has served as a Director on our Board since December 2019 and also serves as an Audit Committee Member. Mr. Glass worked for Ernst & Young for 11 years: seven years with the Edmonton, Canada office and four years with the Bermuda office. In 1994, he became General Manager and in 1997 the sole owner of WW Management Limited, tasked with overseeing the day-to-day operations of several international companies. Mr. Glass has over 20 years’ experience as both an executive director and as an independent non-executive director of international companies. Mr. Glass is a member of both the Chartered Professional Accountants of Bermuda and of Alberta, Canada, and is a Chartered Director and Fellow of the Institute of Directors. Mr. Glass graduated from the University of Alberta in 1983 with a degree in Business. Mr. Glass is a Canadian citizen and a resident of Bermuda.
 
Svend Anton Maier joined the Company in December 2016. He served as our chief operating officer until March 22, 2018 when he was appointed as our chief executive officer from the same date. Mr. Maier has more than three decades of experience within the oil and gas industry. He worked for Seadrill Limited serving as its Senior Vice President for Africa and the Middle East between 2007 and 2016. Prior to this, Mr. Maier worked for leading drilling companies such as Transocean and Ross Offshore. He holds a degree in Marine Engineering from Tønsberg Maritime Academy. Mr. Maier is a Norwegian citizen and a resident of the United Kingdom.
 
Francis Millet joined Borr Drilling Management UK on January 15, 2020. Prior to joining, Mr. Millet held several senior management functions globally, including VP Commercial and Finance and VP Commercial and Contracts at Schlumberger where he worked for 30 years. Mr. Millet is a chartered accountant and holds a Masters in Business Administration from Paris University. Mr. Millet is a French citizen and is a resident of the United Kingdom.
 
Management of the Company
 
Our Board is responsible for determining the strategic vision and ultimate direction of our business, determining the principles of our business strategy and policies and promoting our long-term interests. Our Board possesses and exercises oversight authority over our business and, subject to our governing documents and applicable law, generally delegates day-to-day management of the Company to our senior management team. Viewed from this perspective, our Board generally oversees risk management and our senior management team generally manage the material risks that we face. The Board must, however, be consulted on all matters of material importance and/or of an unusual nature and, for such matters, will provide specific authorization to personnel in our senior management to act on its behalf.
 
The senior management team responsible for our day-to-day management has extensive experience in the oil and gas industry in general and in the offshore drilling area in particular. The Board has defined the scope and terms of the services to be provided by our senior management. Management services are provided to the Group by Borr Drilling Management UK, Borr Drilling Management DMCC and Borr Drilling Management AS, all being subsidiaries of the Company and incorporated in England and Wales, the United Arab Emirates and Norway respectively. For more information on management practice and related parties, please see the sections entitled “Item 6.C Directors, Senior Management and Employees—Board Practices” and “Item 7.B Related Party Transactions.”
 
B.
COMPENSATION
 
During the year ended December 31, 2019, we paid our directors and executive officers aggregate compensation of $6.1 million. In addition to cash compensation, during 2019 we also recognized an expense of $0.7 million relating to stock options for Shares granted to certain of our directors and executive officers and $0.1 million in cost related to the provision of pension, retirement or similar benefits to our directors and executive officers.
 
The following table sets forth the basis for the share option expense with respect to the share options (for our ordinary shares) that have been granted to the Company’s directors and executive officers for the financial year ended December 31, 2019. 

 
 
Share Options
Named of Officer or Director
 
Number of securities underlying
unexercised options (#)
  
Option exercise
price
 
Option expiration
date
Kate Blankenship, Director
  
30,000
  
$
17.50
 
March 11, 2024
 
        

Georgina Sousa, Director and Company Secretary
  
10,000
  
$
17.50
 
March 11, 2024
 
        

Svend Anton Maier, Chief Executive Officer, Borr Drilling Management UK
  
258,000
  
$
17.50
 
June 12, 2022
   
242,000
  
$
24.35
 
July 6, 2023
 
        

Rune Magnus Lundetræ, Former Chief Financial Officer (until December 31, 2019)
  
172,000
  
$
17.50
 
June 12, 2022(1)
 
  
35,500
  
$
24.35
 
July 6, 2023(1)
 

(1)
Options issued to Rune Magnus Lundetræ expired on March 31, 2020.
 
Long-term Incentive Program
 
We have adopted a long-term incentive plan and have authorized the issuance of up to 3,494,000 options pursuant to awards under our long-term incentive program, of which 1,419,000 options remain unallocated for further awards and recruitments. Any person who is contracted to work at least 20 hours per week in our service, the members of our Board and any person who is a member of the board of any of our subsidiaries are eligible to participate in our long-term incentive plan. The purpose of our long-term incentive program is to align the long-term financial interests of our employees and directors with those of our shareholders, to attract and retain those individuals by providing compensation opportunities that are competitive with other companies, and to provide incentives to those individuals who contribute significantly to our long-term performance and growth. To accomplish this, our long-term incentive plan permits the issuance of our Shares.
 
The long-term incentive plan is based on the granting of options to subscribe to new securities. Such options are typically granted with a term of five years. The Board has the authority to set the subscription price, vesting periods and the terms of the options. No consideration is paid by the recipients for the options. When an individual ceases to be eligible to retain options, for example by leaving the group, unvested options lapse. Vested options must, under the same circumstances, be exercised within a certain period after the termination date.
 
We held 1,459,714 treasury shares as of December 31, 2019, which we may use for issuances under our long-term incentive program and for other purposes.
 
C.
BOARD PRACTICES
 
Our Board consists of seven directors. A director is not required to hold any shares in our company by way of qualification. A director who is in any way, whether directly or indirectly, interested in a contract or proposed contract with our company is required to declare the nature of the interest at a meeting of our directors. Subject to declaring the interest and any further disclosure required by the Bermuda Companies Acts, a director may vote in respect of any contract, proposed contract, or arrangement notwithstanding that he or she may be interested therein, and if he or she does so, their vote shall be counted and may be counted in the quorum at any meeting of our directors at which any such contract or proposed contract or arrangement is considered. The directors may exercise all of our powers to borrow money, mortgage our undertaking, property and uncalled capital, and issue debentures or other securities whenever money is borrowed or as security for any of our obligations or of any third party.
 
Our Board is elected annually by a vote of a majority of the common shares represented at the meeting at which at least two shareholders, present in person or by proxy, and entitled to vote (whatever the number of shares held by them) constitutes a quorum. In addition, the maximum and minimum number of directors is determined by a resolution of our shareholders, but no less than two directors shall serve at any given time. Each director shall hold office until the next annual general meeting following his or her election or until his or her successor is elected.
 
There are no service contracts between us and any member of our Board providing for the accrual of benefits, compensation or otherwise, upon termination of their employment or service.
 
Our Board has determined that a majority of our directors are considered independent under the NYSE independence standards.
 
Independence of directors
 
The NYSE requires that a U.S. listed company maintain a majority of independent directors. A majority of the members of our Board are independent according to the NYSE’s standards for independence.
 
Board Committees
 
We have three board committees, being an audit committee, a nominating and governance committee and a compensation committee. The Directors shall, subject to applicable law and the Bye-Laws, hold office until the first General Meeting following such Director’s election. The Directors may be re-elected. Directors stand for re-election at each annual general meeting but there is no limit on the term of office.
 
Audit committee
 
The NYSE requires, among other things, that a listed U.S. company have an audit committee with a minimum of three members all of whom must be independent. As a foreign private issuer, we are exempt from certain rules of the NYSE and are permitted to follow home country practice in lieu of the relevant provisions of the NYSE Listed Company Manual. Consistent with our status as a foreign private issuer and the jurisdiction of our incorporation, our audit committee currently consists of two members, Mrs. Blankenship and Mr. Glass, who are both independent under the NYSE listing standards and U.S. securities laws relating to audit committees. Under our audit committee charter, the audit committee is responsible for overseeing the quality and integrity of our Consolidated Financial Statements and our accounting, auditing and financial reporting practices; reviewing, evaluating and advising the Board concerning the adequacy of our accounting systems and maintenance of our books and records and our internal controls; our compliance with legal and regulatory requirements; the independent auditor’s qualifications, independence and performance; and our internal audit function.
 
Compensation committee
 
The NYSE requires that a listed U.S. company have a compensation committee of independent directors and a committee charter specifying the purpose, duties and evaluation procedures of the committee. Consistent with our status as a foreign private issuer and the jurisdiction of our incorporation, we have established a compensation committee and the members are currently Mrs. Blankenship and Mr. Schorn, both of whom are independent directors. The compensation committee is responsible for establishing general compensation guidelines and policies for executive employees. The compensation committee determines the compensation and other terms of employment for executive employees (including salary, bonus, equity participation, benefits and severance terms) and reviews, from time to time, our compensation strategy and compensation levels in order to ensure we are able to attract, retain and motivate executives and other employees. The compensation committee is also responsible for approving any equity incentive plans or arrangements and any guidelines or policies for the grant of equity incentives thereunder to our employees. It oversees and periodically reviews all annual bonuses, long-term incentive plans, stock options, employee pension and welfare benefit plans and also reviews and makes recommendations to the Board regarding the compensation of directors for their services to the Board.
 
Nominating and governance committee
 
The NYSE requires that a listed U.S. company have a nominating/corporate governance committee of independent directors and a committee charter specifying the purpose, duties and evaluation procedures of the committee. We have established a nominating and corporate governance committee comprised of Mr. Rask who is an independent director according to the NYSE’s standards for independence. The nominating and governance committee is appointed by the Board to assist the Board in (i) identifying individuals qualified to become members of the Board, consistent with criteria approved by the Board, (ii) recommending to the Board the director nominees to stand for election at the next general meeting of shareholders, (iii) developing and recommending to the Board a set of corporate governance principles applicable to our directors and employees, (iv) recommending committee structure, operations and reporting obligations to the Board, (v) recommending committee assignments for directors to the Board and (vi) overseeing an annual review of Board performance.
 
Executive sessions
 
The NYSE requires that non-management directors meet regularly in executive sessions without management. The NYSE also requires that, if such executive sessions include any non-management directors who are not independent, all independent directors also meet in an executive session at least once a year. As permitted under Bermuda law and our Bye-Laws, neither our non-management directors nor our independent directors regularly hold executive sessions without management and we do not expect them to do so in the future.
 
D.
EMPLOYEES
 
Employees
 
As of December 31, 2019, we had 694 employees with 543 working offshore and 151 working onshore compared to December 31, 2018, when we had approximately 593 employees with 463 working offshore and 130 working onshore. In addition, we engaged 1,242 contractors, of which 1,154 worked offshore and 88 worked onshore in 2019 and 664 contractors, of which 606 worked offshore and 58 worked onshore in 2018. These employees and contractors have extensive technical, operational and management experience in the jack-up segment of the shallow-water offshore drilling industry.
 
As of December 31, 2019, Borr Drilling Management UK had 9 full-time employees and Borr Drilling Management Dubai had 26 full-time employees. In addition, Paragon Offshore (Land Support) Limited and Paragon Offshore (Nederlands) B.V., in Aberdeen and Beverwijk, have 48 and nine full-time employees, respectively. In addition, Borr Drilling Eastern Peninsula has five full-time employees.
 
Some of our employees and our contracted labor are represented by collective bargaining agreements. As part of the legal obligations in some of these agreements, we are required to contribute certain amounts to retirement funds and pension plans and have restricted ability to dismiss employees. In addition, many of these represented individuals are working under agreements that are subject to salary negotiation. These negotiations could result in higher personnel costs, other increased costs or increased operating restrictions that could adversely affect our financial performance. We consider our relationships with the various unions as stable, productive and professional.
 
The table below presents our employees and contractors by function as of December 31, 2019:
 
  
Company
Employees
  
Contractors
  
Total
 
Rig-based
  
543
   
1,154
   
1,697
 
Shore-based
  
151
   
88
   
239
 
Total
  
694
   
1,242
   
1,936
 
 
We seek to employ national employees and contractors wherever possible in the markets in which our rigs operate. This enables us to strengthen customer and governmental relationships, particularly with NOCs, and results in a more competitive cost base as well as relatively lower employee turnover.
 
E.
SHARE OWNERSHIP
 
 The following table sets forth information as of June 5, 2020 with respect to the beneficial ownership of our common shares by:
 

each of our directors and executive officers; and
 

all of our directors and executive officers as a group
 
The calculations in the table below are based on 158,431,911 common shares outstanding as of June 5, 2020, following the increase in our share capital as a result of the completion of our equity offering, see “Item 5. Operating and Financial Review and Prospects—Recent Developments”. All of our shareholders are entitled to one vote for each Share held.
 
Beneficial ownership is determined in accordance with the rules and regulations of the SEC. In computing the number of shares beneficially owned by a person and the percentage ownership of that person, we have included shares that the person has the right to acquire within 60 days, including through the exercise of any option, warrant or other right or the conversion of any other security. These shares, however, are not included in the computation of the percentage ownership of any other person.
 
Name of Officer or Director
 
Common
Shares
Owned(1)
  
%
  
Total number
of options
  
Options
vested
  
Exercise
price $
  
Expiry date
 
                   
Tor Olav Trøim(2)
  
9,651,342
   
6.1
%
  
-
   
-
   
-
   
-
 
Fredrik Halvorsen(3)
  
2,327,110
   
1.5
%
  
-
   
-
   
-
   
-
 
Pål Kibsgaard (4)
  
332,069
   
*
   
-
   
-
   
-
   
-
 
Jan A. Rask
  
91,208
   
*
   
-
   
-
   
-
   
-
 
Svend Anton Maier(5)
  
69,000
   
*
   
258,000
   
86,000
   
17.50
  
June 12, 2022
 
           
242,000
   
60,500
   
24.35
  
July 6, 2023
 
Rune Magnus Lundetræ(6)
  
60,000
   
*
   
172,000
   
86,000
   
17.50
  
June 12, 2022
 
           
35,500
   
35,500
   
24.35
  
July 6, 2023
 
Francis Millet(7)
  
20,000
   
*
   
-
   
-
   
-
   
-
 
Patrick Schorn
  
19,000
   
*
   
-
   
-
   
-
   
-
 
Kate Blankenship(8)
  
   
*
   
30,000
   
7,500
   
17.50
  
March 11, 2024
 
Georgina Sousa(9)
  
   
*
   
10,000
   
2,500
   
17.50
  
March 11, 2024
 
Neil Glass (10)
  
   
*
   
-
   
-
   
-
   
-
 
Directors and Executive Officers
  
12,569,729
   
7.9
%
  
-
   
-
   
-
   
-
 
 

(1)
Our post-Reverse Share Split Shares began to trade on the Oslo Børs on June 26, 2019. The table above reflects our Reverse Share Split.
 

(2)
Represents shares beneficially owned by Tor Olav Trøim, including those held by Drew Holdings Ltd., Magni Partners (Bermuda) Ltd and their respective subsidiaries and affiliates, as the context may require.
 

(3)
Represents shares beneficially owned by Fredrik Halvorsen, including those held by Ubon Partners AS and its respective subsidiaries and affiliates, as the context may require. Fredrik Halvorsen resigned from the Board of Directors effective September 27, 2019.
 

(4)
Pål Kibsgaard was appointed on September 27, 2019.
 

(5)
Includes options to purchase 86,000 shares exercisable at a price of $17.50 per share and which expire on June 12, 2022 and options to purchase 60,500 shares exercisable at a price of $24.35 per share and which expire on July 6, 2023.
 

(6)
Includes options to purchase 86,000 shares exercisable at a price of $17.50 per share and which expired on March 31, 2020 and options to purchase 35,500 shares exercisable at a price of $24.35 per share and which expired on March 31, 2020. Rune Magnus Lundetræ announced his resignation as Chief Financial Officer on November 6, 2019, which was effective on December 31, 2019.
 

(7)
Francis Millet was appointed on January 15, 2020.
 

(8)
Kate Blankenship was appointed on February 26, 2019.
 

(9)
Georgina Sousa was appointed on February 27, 2019.
 

(10)
Neil Glass was appointed on December 31, 2019.
 
 
*
Represents ownership of less than 1% of our outstanding Shares.
 
See also “—B. Compensation” for information on our long-term incentive plan.
 
ITEM 7.
MAJOR SHAREHOLDERS AND RELATED PARTY TRANSACTIONS
 

A.
MAJOR SHAREHOLDERS
 
Except as specifically noted, the following table sets forth information as of June 5, 2020 with respect to the beneficial ownership of our common shares by each person known to us to own beneficially more than 5% of our total common shares.
 
The calculations in the table below are based on 158,431,911 common shares outstanding as of June 5, 2020, following the increase in our share capital as a result of the completion of our equity offering, see “Item 5. Operating and Financial Review and Prospects—Recent Developments”. All of our shareholders are entitled to one vote for each Share held.
 
Beneficial Owner (Name/Address)
 
Common Shares
Owned(1)
  
Percentage of
Common Shares
 
       
Granular Capital Ltd(2)
  
24,985,888
   
15.8
%
Allan & Gill Gray Foundation(3)
  
20,777,719
   
13.1
%
Schlumberger Oilfield Holdings Limited
  
15,131,700
   
9.6
%
Tor Olav Trøim(4)
  
9,651,342
   
6.1
%
 

(1)
Our post-Reverse Share Split Shares began to trade on the Oslo Børs on June 26, 2019. The table above reflects our Reverse Share Split.
 

(2)
This information is based solely on the Oslo Stock Exchange mandatory notification of trades by Granular Capital Ltd on May 22, 2020.
 

(3)
This information is based solely on the Oslo Stock Exchange mandatory notification of trades by Allan Gray Australia Pty Limited, established under the laws of Australia, and Orbis Investment Management Limited, established under the laws of Bermuda on May 22, 2020. To the best of our knowledge, the above represents shares beneficially owned by the Allan & Gill Gray Foundation, including (i) 10,816,181 shares held by funds managed by Orbis Investment Management Limited and/or Allan Gray Australia Pty Limited (together, the “Managers”) and (ii) 10,797,389shares issuable upon the conversion of the principal amount outstanding of our Convertible Bonds which is held by the Allan & Gill Gray Foundation and related entities. To the best of our knowledge, the Managers are ultimately controlled by the Allan & Gill Gray Foundation, through its ownership or control, as applicable, of Orbis Allan Gray Limited, Allan Gray (Holdings) Pty Limited and Orbis Holdings Limited.
 

(4)
Represents shares beneficially owned by Tor Olav Trøim, including those held by Drew Holdings Ltd., Magni Partners (Bermuda) Ltd and their respective subsidiaries and affiliates, as the context may require.

As of June 5, 2020, a total of 158,431,911 shares are held by 2 record holders in the United States, representing 100% of our total outstanding shares.
 
We are not aware of any arrangement that may, at a subsequent date, result in a change of control of our company. See the section entitled “Item 10.B Additional Information—Memorandum of Association and Bye-Laws” for historical changes in our shareholding structure.
 
B.
RELATED PARTY TRANSACTIONS

In May, June and August 2019, our chief executive officer and chief financial officer received advance payments in aggregate amount of approximately $500,000 each to be offset against future bonuses. Such advances were not approved by our compensation committee or board of directors. Section 13(k) of the U.S. Exchange Act of 1934 (the “Exchange Act”), which applies to the Company since its initial public offering in the United States in July 2019, prohibits personal loans to a director or executive officer of a company with shares registered under the Exchange Act.  Following disclosure of such advances to our board of directors, and determination that such advances constituted an inadvertent violation of Section 13(k) of the Exchange Act, the advances were repaid in full and/or deemed repaid with the advances offset against amounts otherwise payable to them.
 
Borr Drilling and its affiliates are party to a number of significant contractual arrangements with related parties. In addition to the information contained in this section, you should carefully review the notes to our financial statements included in this annual report.
 
In addition to the director and executive officer compensation arrangements discussed in the section entitled “Item 6.B Directors, Senior Management and Employees—Compensation,” the following is a description of transactions since January 1, 2019 to which we have been a party and in which any of our directors, executive officers, beneficial owners of more than 5% of our common shares, or their immediate family members or entities affiliated with them, had or will have a direct or indirect material interest. We have effected a conversion of each of our Shares into 0.20 Shares, resulting in a reverse share split at a ratio of 5-for-1. The share and per share data discussed in the section below is adjusted to reflect our Reverse Share Split and is approximate due to rounding.
 
Agreements and Other Arrangements with Magni Partners Limited (“Magni”)
 
Mr. Tor Olav Trøim is the deputy chairman of our Board and is the sole owner of Magni.
 
Share Lending Agreement
 
In connection with the equity offering that closed on June 5, 2020, Mr. Tor Olav Trøim, the Company and the managers of the equity offering entered into a share-lending agreement. We are required to publish a prospectus in connection with the listing of our Shares where we issue more than 20% of our share capital. In order to facilitate the equity offering, Mr. Tor Olav Trøim lent the amount exceeding 20% of our share capital, which will be returned when the prospectus is approved and the shares listed, which we expect to be in July 2020.
 
Corporate Support Agreement
 
Magni is party to a Corporate Support Agreement with Borr Drilling Limited pursuant to which it is providing strategic advice and assistance in sourcing investment opportunities, financing etc. This agreement was formalized on March 15, 2017.
 
Pursuant to the corporate support agreement with Magni Partners Limited, $1.0 million was paid in 2019 under the agreement and there are no further amounts outstanding under the agreement as of December 31, 2019.
 
Agreements and Other Arrangements with Schlumberger
 
Schlumberger is our principal shareholder and Patrick Schorn, Executive Vice President of Wells in Schlumberger Limited, is a director on our Board.
 
Collaboration Agreement
 
On March 26, 2017, we signed a preliminary collaboration agreement with Schlumberger in which we agreed to discuss a collaborative initiative whereby we would work together on a “joint service model” to facilitate the provision of a combined offering portfolio of integrated drilling services to customers and established a framework for entering into a definitive agreement defining each party’s key contributions to the collaboration. The commercial principle that we would work with Schlumberger, on a non-exclusive basis, and the aspects of our respective businesses which we agreed to approach on a collaborative basis were subsequently established in an enhanced collaboration agreement entered into on October 6, 2017. The Collaboration Agreement provides for the provision of streamlined, integrated drilling services to customers and the sharing of infrastructure and improving technology.
 
Under the Collaboration Agreement, we have agreed to meet with Schlumberger annually to define a strategic plan for the upcoming year, including key milestones, which is then presented to our respective management teams for approval.
 
The Collaboration Agreement shall remain in force until terminated by either party upon 45-days’ notice. The key contributions of each party were to be defined subsequent to execution of the Collaboration Agreement, but have not yet been agreed.
 
Commercial Arrangements
 
We have obtained certain rig and other operating supplies from Schlumberger and/or its affiliates and may continue to obtain such supplies in the future. Purchases from Schlumberger were $14.6 million during 2019, compared to $8.5 million during 2018, and we had outstanding liabilities to Schlumberger of $1.6 million and $0.4 million as of December 31, 2019 and December 31, 2018, respectively.
 
Other Relationships
 
Director Participation in Equity Offering
 
The following directors of the Company participated in and purchased shares as part of our equity offering that closed on June 5, 2020:
 

Mr. Pål Kibsgaard—230,769 shares;
 

Mr. Tor Olav Trøim—769,231 shares; and
 

Mr. Jan A. Rask—76,923 shares.
 
For more information on the share-lending agreement entered into by the Company and the managers of the equity offering in connection with the equity offering, see “—Agreements and Other Arrangements with Magni Partners Limited (“Magni”)”.
 
Indemnification Agreements
 
In connection with offering and listing of our Shares on the New York Stock Exchange, we have entered into indemnification agreements with each of our executive officers and directors to contain customary terms for public companies.
 
Other Agreements
 
We have entered into arrangements with companies which are related to our former Chief Financial Officer, Rune Magnus Lundetræ. Charges during 2019 were $0.03 million, of which $nil was outstanding at the end of 2019.
 
Transactions with entities over which we have significant influence
 
Mexico Joint Ventures
 
With effect from June 28, 2019, we own, through BMV, 49% of the shares in Performex and Opex, and with effect from December 2019 we own, through BMV, 49% of the shares in Akal and Perfomex II, all entities which we own together with Operadora, an affiliate of CME. The entities were incorporated for the purpose of performing integrated drilling services under contracts with Pemex. See also, “Item 4.B Business Overview—Our Business—Joint Venture and Partner RelationshipsMexico.”
 
Opex
 
As part of entering into the subscription agreement for 49% of the shares in Opex, we also entered into other commercial arrangements with this related party. We provide management services through a management services agreement at a cost-plus basis. The revenue from these services can be found within the related party revenue line in our Consolidated Statement of Operations. During 2019 we provided services worth $1.3 million. We have provided a guarantee valued at $5.9 million to support Opex’s operations under the contracts with Pemex. Perfomex, in which we own 49%, provides drilling services under drilling contracts with Opex on a dayrate basis. We have as at December 31, 2019 provided $0.1 million of funding to Opex.
 
Perfomex
 
As part of entering into the subscription agreement for 49% of the shares in Perfomex, we also entered into other commercial arrangements with the same entity. We provide two rigs on a bareboat basis for Perfomex to service its contract with Opex. The revenue from these contracts can be found within the related party revenue line in our Consolidated Statement of Operations. During 2019 we recognized $2.4 million of revenue. We also provide international and local personnel for the offshore operations of the rigs and administrative services on a cost-plus basis. During 2019, we recognized $2.6 million of related party revenue from the provision of these services. As at December 31, 2019, we have provided $30.7 million of funding to Perfomex, some of which we expect to convert to equity in the near term.
 
Akal
 
As part of entering into the subscription agreement for 49% of the shares in Opex, we also entered into other commercial arrangements with this related party. We provide management services through a management services agreement at a cost-plus basis. The revenue from these services can be found within the related party revenue line in our Consolidated Statements of Operations. During 2019 we provided services worth $nil. Perfomex II, in which we own 49%, provides drilling services under drilling contracts with Akal on a dayrate basis. We have as at December 31, 2019 provided $nil of funding to Akal.
 
Perfomex II
 
As part of entering into the subscription agreement for 49% of the shares in Perfomex II, we also entered into other commercial arrangements with the same entity. We provide three rigs on a bareboat basis for Perfomex II to service its contract with Akal. The revenue from these contracts can be found within the related party revenue line in our Consolidated Statement of Operations. During 2019 we recognized $nil of revenue. We also provide international and local personnel for the offshore operations of the rigs and administrative services on a cost-plus basis. During 2019, we recognized $0.2 million of related party revenue from the provision of these services. As at December 31, 2019, we have provided $nil of funding to Perfomex II.
 
C.
INTERESTS OF EXPERTS AND COUNSEL
 
Not applicable.
 
ITEM 8.
FINANCIAL INFORMATION
 
A.
CONSOLIDATED STATEMENTS AND OTHER FINANCIAL INFORMATION
 
Please see the section entitled “Item 18. Financial Statements” for more information on the financial statements filed as a part of this annual report. Please also see the section entitled “Item 4.B Business Overview—Legal Proceedings” for a discussion of legal proceedings.
 
Dividend Policy
 
We have not paid dividends to our shareholders since incorporation. We aim to distribute a portion of our future earnings from operations, if any, to our shareholders from time to time as determined by our Board. Any dividends declared in the future will be at the sole discretion of our Board and will depend upon earnings, market prospects, current capital expenditure programs and investment opportunities.
 
B.
SIGNIFICANT CHANGES
 
Please see the section entitled “Item 5. Operating and Financial Review and Prospects” for more information concerning for information concerning any significant changes that may have occurred since the date of our annual financial statements.
 
ITEM 9.
THE OFFER AND LISTING
 
A.
OFFER AND LISTING DETAILS.
 
On June 5, 2020, we issued an additional 46,153,846 Shares at a subscription price of $0.65.
 
Our Shares are listed on the Oslo Børs, our principal host market, under the symbol “BDRILL” and on the New York Stock Exchange under the symbol “BORR.” Please see the section entitled “Item 10.B Additional Information—Memorandum of Association and Bye-Laws” for a description of the rights attaching to our common shares.
 
B.
PLAN OF DISTRIBUTION
 
Not applicable.
 
C.
MARKETS
 
On December 19, 2016, our Shares were introduced to the Norwegian OTC market and on August 30, 2017, our Shares were listed on the Oslo Børs under the symbol “BDRILL” and on July 31, 2019, our Shares were listed on the New York Stock Exchange under the symbol “BORR.”
 
D.
SELLING SHAREHOLDERS
 
Not applicable.
 
E.
DILUTION.
 
Not applicable.
 
F.
EXPENSES OF THE ISSUE
 
Not applicable.
 
ITEM 10.
ADDITIONAL INFORMATION
 
A.
SHARE CAPITAL
 
Not applicable.
 
B.
MEMORANDUM OF ASSOCIATION AND BYE-LAWS
 
We are an exempted company limited by shares incorporated in Bermuda and our corporate affairs are governed by our Memorandum and Bye-Laws, the Companies Act and the common law of Bermuda.
 
Our Memorandum of Association and Bye-Laws
 
The Memorandum of Association of the Company has previously been filed as Exhibit 3.1 to the Company’s Registration Statement on Form F-1 filed with the Securities and Exchange Commission on July 10, 2019, and is hereby incorporated by reference into this Annual Report.
 
The Bye-Laws of the Company have previously been filed as Exhibit 3.2 to the Company’s Registration Statement on Form F-1 filed with the Securities and Exchange Commission on July 10, 2019, and are hereby incorporated by reference into this Annual Report.
 
The following are summaries of material provisions of our Memorandum and Bye-Laws, insofar as they relate to the material terms of our Shares.
 
Objects of Our Company
 
We were incorporated by registration under the Companies Act. Our business objects are unrestricted and we have all the powers of a natural person.
 
Common Shares Ownership
 
Our Memorandum and Bye-Laws do not impose any limitations on the ownership rights of our shareholders. The Bermuda Monetary Authority has given a general permission for us to issue shares to nonresidents of Bermuda and for the free transferability of our Shares among nonresidents of Bermuda, for so long as our Shares are listed on an appointed stock exchange. There are no limitations on the right of non-Bermudians or non-residents of Bermuda to hold or vote our common shares.
 
Dividends
 
As a Bermuda exempted company limited by shares, we are subject to Bermuda law relating to the payment of dividends. We may not pay any dividends if, at the time the dividend is declared or at the time the dividend is paid, there are reasonable grounds for believing that, after giving effect to that payment:
 

we will not be able to pay our liabilities as they fall due; or
 

the realizable value of our assets is less than our liabilities.
 
In addition, since we are a holding company with no material assets, and conduct our operations through subsidiaries, our ability to pay any dividends to shareholders will depend on our subsidiaries’ distributing to us their earnings and cash flow. Some of our loan agreements currently limit or prohibit our subsidiaries’ ability to make distributions to us and our ability to make distributions to our shareholders.
 
Voting Rights
 
Holders of common shares are entitled to one vote per share on all matters submitted to a vote of holders of common shares. Unless a different majority is required by law or by our Bye-Laws, resolutions to be approved by holders of common shares require approval by a simple majority of votes cast at a meeting at which a quorum is present.
 
Majority shareholders do not generally owe any duties to other shareholders to refrain from exercising all of the votes attached to their shares. There are no deadlines in the Companies Act relating to the time when votes must be exercised. However, our Bye-Laws provide that where a shareholder or a person representing a shareholder as a proxy wishes to attend and vote at a meeting of our shareholders, such shareholder or person must give us not less than 48 hours’ notice in writing of their intention to attend and vote.
 
The key powers of our shareholders include the power to alter the terms of our Memorandum and to approve and thereby make effective any alterations to our Bye-Laws made by the directors. Dissenting shareholders holding 20% of our Shares may apply to the court to annul or vary an alteration to our Memorandum. A majority vote against an alteration to our Bye-Laws made by the directors will prevent the alteration from becoming effective. Other key powers are to approve the alteration of our capital, including a reduction in share capital, to approve the removal of a director, to resolve that we will be wound up or discontinued from Bermuda to another jurisdiction or to enter into an amalgamation, merger or winding up. Under the Companies Act, all of the foregoing corporate actions require approval by an ordinary resolution (a simple majority of votes cast), except in the case of an amalgamation or merger transaction, which requires approval by 75% of the votes cast, unless our Bye-Laws provide otherwise, which our Bye-Laws do. Our Bye-Laws provide that the Board may, with the sanction of a resolution passed by a simple majority of votes cast at a general meeting with the necessary quorum for such meeting of two persons at least holding or representing 33.33% of our issued Shares (or the class of securities, where applicable), amalgamate or merge us with another company. In addition, our Bye-Laws confer express power on the Board to reduce its issued share capital selectively with the authority of an ordinary resolution of the shareholders.
 
The Companies Act provides that a company shall not be bound to take notice of any trust or other interest in its shares. There is a presumption that all the rights attaching to shares are held by, and are exercisable by, the registered holder, by virtue of being registered as a member of the company. Our relationship is with the registered holder of its shares. If the registered holder of the shares holds the shares for someone else (the beneficial owner), then the beneficial owner is entitled to the shares and may give instructions to the registered holder on how to vote the shares. The Companies Act provides that the registered holder may appoint more than one proxy to attend a shareholder meeting, and consequently where rights to shares are held in a chain the registered holder may appoint the beneficial owner as the registered holder’s proxy.
 
Meetings of Shareholders
 
The Companies Act provides that a company must have a general meeting of its shareholders in each calendar year unless that requirement is waived by resolution of the shareholders. Under our Bye-Laws, annual shareholder meetings will be held in accordance with the Companies Act at a time and place selected by the Board, provided that no such meetings can be held in Norway or the United Kingdom. Special general meetings may be called at any time at the discretion of the Board, provided that no such meetings can be held in Norway or the United Kingdom.
 
Annual shareholder meetings and special meetings must be called by not less than seven days’ prior written notice specifying the place, day and time of the meeting. The Board may fix any date as the record date for determining those shareholders eligible to receive notice of and to vote at the meeting.
 
The quorum at any annual or general meeting is equal to at least two shareholders, present in person or by proxy, and entitled to vote (whatever the number of shares held by them). The Companies Act specifically imposes special quorum requirements where the shareholders are being asked to approve the modification of rights attaching to a particular class of shares (33.33%) or an amalgamation or merger transaction (33.33%) unless in either case the bye-laws provide otherwise.
 
The Companies Act provides shareholders holding 10% of a Company’s voting shares the ability to request that the Board shall convene a meeting of shareholders to consider any business which the shareholders wish to be discussed by the shareholders including (as noted below) the removal of any director. However, the shareholders are not permitted to pass any resolutions relating to the management of our business affairs unless there is a pre-existing provision in the company’s bye-laws which confers such rights on the shareholders. Subject to compliance with the time limits prescribed by the Companies Act, shareholders holding 5% of the voting shares (or alternatively, 100 shareholders) may also require the directors to circulate a written statement not exceeding 1,000 words relating to any resolution or other matter proposed to be put before, or otherwise considered during, the annual general meeting of the company.
 
Election, Removal and Remuneration of Directors
 
The Companies Act provides that the directors shall be elected or appointed by the shareholders. A director may be elected by a simple majority vote of shareholders. A person holding more than 50% of the voting shares of the company will be able to elect all of the directors, and to prevent the election of any person whom such shareholder does not wish to be elected. There are no provisions for cumulative voting in the Companies Act or the Bye-Laws. Further, our Bye-Laws do not contain any super-majority voting requirements relating to the appointment or election of directors. The appointment and removal of directors is covered by Bye-Laws 97, 98 and 99.
 
There are procedures for the removal of one or more of the directors by the shareholders before the expiration of his term of office. Shareholders holding 10% or more of our voting shares may require the Board to convene a shareholder meeting to consider a resolution for the removal of a director. At least 14 days’ written notice of a resolution to remove a director must be given to the director affected, and that director must be permitted to speak at the shareholder meeting at which the resolution for his removal is considered by the shareholders. Any vacancy created by such a removal may be filled at the meeting by the election of another person by the shareholders or in the absence of such election, by the Board.
 
The Companies Act stipulates that an undischarged bankruptcy of a director (in any country) shall prohibit that director from acting as a director, directly or indirectly, and taking part in or being concerned with the management of a company, except with leave of the court. Bye-Law 101 is more restrictive in that it stipulates that the office of a Director shall be vacated upon the happening of any of the following events:
 

If he resigns his office by notice in writing delivered to the registered office or tendered at a meeting of the Board;
 

If he becomes of unsound mind or a patient for any purpose of any statute or applicable law relating to mental health and the Board resolves that his office is vacated;
 

If he becomes bankrupt or compounds with his creditors;
 

If he is prohibited by law from being a Director; or
 

If he ceases to be a Director by virtue of the Companies Act or is removed from office pursuant to the company’s bye-laws.
 
Under our Bye-Laws, the minimum number of directors comprising the Board at any time shall be two. The Board currently consists of seven directors. The minimum and maximum number of directors comprising the Board from time to time shall be determined by way of an ordinary resolution of our shareholders. The shareholders may, at the annual general meeting by ordinary resolution, determine that one or more vacancies in the Board be deemed casual vacancies. The Board, so long as a quorum remains in office, shall have the power to fill such casual vacancies. Our directors are not required to retire because of their age, and the directors are not required to be holders of our Shares. Directors serve for one year terms, and shall serve until re-elected or until their successors are appointed at the next annual general meeting. Each director will hold office until the next annual general meeting or until his successor is appointed or elected. There is no requirement for our Directors to hold our shares to qualify for appointment.
 
Director Transactions
 
Our Bye-Laws do not prohibit a director from being a party to, or otherwise having an interest in, any transaction or arrangement with our Company or in which our Company is otherwise interested. Our Bye-Laws provide that a director who has an interest in any transaction or arrangement with us and who has complied with the provisions of the Companies Act and with our Bye-Laws with regard to disclosure of such interest shall be taken into account in ascertaining whether a quorum is present, and will be entitled to vote in respect of any transaction or arrangement in which he is so interested.
 
Bye-Law 111 provides our Board the authority to exercise all of our powers to borrow money and to mortgage or charge all or any part of our property and assets as collateral security for any debt, liability or obligation. However, under the Companies Act, companies may not lend money to a director or to a person connected to a director who is deemed by the Companies Act to be a director (a “Connected Person”), or enter into any guarantee or provide any security in relation to any loan made to a director or a Connected Person without the prior approval of the shareholders of the company holding in aggregate 90% of the total voting rights in the company.
 
Our Bye-Laws provide that no director, alternate director, officer, person or member of a committee, if any, resident representative, or his heirs, executors or administrators, which we refer to collectively as an indemnitee, is liable for the acts, receipts, neglects or defaults of any other such person or any person involved in our formation, or for any loss or expense incurred by us through the insufficiency or deficiency of title to any property acquired by us, or for the insufficiency of deficiency of any security in or upon which any of our monies shall be invested, or for any loss or damage arising from the bankruptcy, insolvency or tortious act of any person with whom any monies, securities or effects shall be deposited, or for any loss occasioned by any error of judgment, omission, default or oversight on his part, or for any other loss, damage or other misfortune whatever which shall happen in relation to the execution of his duties, or supposed duties, to us or otherwise in relation thereto. Each indemnitee will be indemnified and held harmless out of our funds to the fullest extent permitted by Bermuda law against all liabilities, loss, damage or expense (including but not limited to liabilities under contract, tort and statute or any applicable foreign law or regulation and all reasonable legal and other costs and expenses properly payable) incurred or suffered by him as such director, alternate director, officer, person or committee member or resident representative (or in his reasonable belief that he is acting as any of the above). In addition, each indemnitee shall be indemnified against all liabilities incurred in defending any proceedings, whether civil or criminal, in which judgment is given in such indemnitee’s favor, or in which he is acquitted. We are authorized to purchase insurance to cover any liability it may incur under the indemnification provisions of our Bye-Laws. Each shareholder has agreed in Bye-Law 166 to waive to the fullest extent permitted by Bermuda law any claim or right of action he might have whether individually or derivatively in the name of the company against each indemnitee in respect of any action taken by such indemnitee or the failure by such indemnitee to take any action in the performance of his duties to us.
 
Liquidation
 
In the event of our liquidation, dissolution or winding up, the holders of common shares are entitled to share in our assets, if any, remaining after the payment of all of our debts and liabilities, subject to any liquidation preference on any outstanding preference shares.
 
Redemption, Repurchase and Surrender of Shares
 
Subject to certain balance sheet restrictions, the Companies Act permits a company to purchase its own shares if it is able to do so without becoming cash flow insolvent as a result. The restrictions are that the par value of the share must be charged against the company’s issued share capital account or a company fund which is available for dividend or distribution or be paid for out of the proceeds of a fresh issue of shares. Any premium paid on the repurchase of shares must be charged to the company’s current share premium account or charged to a company fund which is available for dividend or distribution. The Companies Act does not impose any requirement that the directors shall make a general offer to all shareholders to purchase their shares pro rata to their respective shareholdings. Our Bye-Laws do not contain any specific rules regarding the procedures to be followed by us when purchasing our Shares, and consequently the primary source of our obligations to shareholders when we tender for our Shares will be the rules of the listing exchanges on which our Shares are listed. Our power to purchase our shares is covered by Bye-Laws 7, 8 and 9.
 
Issuance of Additional Shares
 
Bye-Law 3 confers on the directors the right to dispose of any number of unissued shares forming part of our authorized share capital without any requirement for shareholder approval.
 
The Companies Act and our Bye-Laws do not confer any pre-emptive, redemption, conversion or sinking fund rights attached to our common shares. Bye-Law 14 specifically provides that the issuance of more shares ranking pari passu with the shares in issue shall not constitute a variation of class rights, unless the rights attached to shares in issue state that the issuance of further shares shall constitute a variation of class rights.
 
Inspection of Books and Records
 
The Companies Act provides that a shareholder is entitled to inspect the register of shareholders and the register of directors and officers of the company. A shareholder is also entitled to inspect the minutes of the meetings of the shareholders of the company, and the annual financial statements of the company. Our Bye-Laws do not provide shareholders with any additional rights to information, and our Bye-Laws do not confer any general or specific rights on shareholders to inspect our books and records.
 
Implications of Being a Foreign Private Issuer
 
We are considered a “foreign private issuer.” As a foreign private issuer, we are exempt from certain rules under the Exchange Act that impose certain disclosure obligations and procedural requirements for proxy solicitations under section 14 of the Exchange Act. In addition, our officers, directors and principal shareholders are exempt from the reporting and “short-swing” profit recovery provisions of section 16 of the Exchange Act and the rules under the Exchange Act with respect to their purchases and sales of our common shares. Moreover, we are not required to file periodic reports and financial statements with the SEC as frequently or as promptly as U.S. companies whose securities are registered under the Exchange Act. In addition, we are not required to comply with Regulation FD, which restricts the selective disclosure of material information.
 
We may take advantage of these exemptions until the first day after we cease to qualify as a foreign private issuer. We would cease to be a foreign private issuer if, on the last business day of our second fiscal quarter, more than 50.0% of our outstanding voting securities are held by U.S. residents and any of the following three circumstances applies: (i) the majority of our executive officers or directors are U.S. citizens or residents, (ii) more than 50.0% of our assets are located in the United States or (iii) our business is administered principally in the United States. We have taken advantage of certain reduced reporting and other requirements in this annual report. Accordingly, the information contained herein may be different than the information you receive from other public companies in which you hold equity securities.
 
Implications of Being an Emerging Growth Company
 
We are also an “emerging growth company” as defined in the JOBS Act enacted in April 2012. An emerging growth company may take advantage of reduced reporting requirements that are otherwise applicable to public companies. These provisions include, but are not limited to:
 

being permitted to present only two years of audited financial statements and only two years of related disclosure in “Item 5. Operating and Financial Review and Prospects” in this annual report; and
 

not being required to comply with the auditor attestation requirements of Section 404 of the Sarbanes-Oxley Act.
 
To the extent that we cease to qualify as a foreign private issuer but remain an emerging growth company, we may also take advantage of (i) reduced disclosure obligations regarding executive compensation in our periodic reports, proxy statements (if any) and registration statements and (ii) exemptions from the requirements of holding a nonbinding advisory vote on executive compensation and shareholder approval of any golden parachute payments not previously approved.
 
We intend to take advantage of the reduced reporting requirements and exemptions to the extent we cease to qualify as a foreign private issuer but remain an emerging growth company. Notwithstanding our status as an emerging growth company, we have not elected to use the extended transition period for complying with any new or revised financial accounting standards and, in accordance with SEC standards applicable to emerging growth companies, such election is irrevocable. For more information, please see the section entitled “Item 3.D Risk Factors—Risk Factors Related to Applicable Laws and Regulations—If we fail to comply with requirements relating to being a public company in the United States when obligated to do so, our business could be harmed and our Share price could decline.”
 
We may take advantage of these provisions until the last day of our fiscal year following the fifth anniversary of the date of the first sale of our common equity securities under an effective registration statement under the Securities Act. However, if certain events occur prior to the end of such five-year period, including if we become a “large accelerated filer,” our gross revenues for any fiscal year equal or exceed $1.07 billion (as adjusted for inflation under SEC rules from time to time) or we issue more than $1.0 billion of nonconvertible debt in any three-year period, we will cease to be an emerging growth company prior to the end of such five-year period.
 
Certain Bermuda Company Considerations
 
Our corporate affairs are governed by our Memorandum and Bye-Laws as described above, the Companies Act and the common law of Bermuda. You should be aware that the Companies Act differs in certain material respects from the laws generally applicable to U.S. companies incorporated in the State of Delaware. Accordingly, you may have more difficulty protecting your interests under Bermuda law in the face of actions by management, directors or controlling shareholders than would shareholders of a corporation incorporated in a United States jurisdiction, such as the State of Delaware. Please see Exhibit 2.1 to this Annual Report on Form 20-F. The following table provides a comparison between the statutory provisions of the Companies Act and the Delaware General Corporation Law relating to shareholders’ rights.
 
C.
MATERIAL CONTRACTS
 
For more information concerning our material contracts, see “Item 4. Information on the Company,” “Item 5. Operating and Financial Review and Prospects and “Item 7. Major Shareholders and Related Party Transactions.”
 
D.
EXCHANGE CONTROLS
 
Our common shares may be offered or sold in Bermuda only in compliance with the provisions of the Investment Business Act of 2003 and the Exchange Control Act 1972, and related regulations of Bermuda which regulate the sale of securities in Bermuda. In addition, specific permission is required from the Bermuda Monetary Authority, or the BMA, pursuant to the provisions of the Exchange Control Act 1972 and related regulations, for all issuances and transfers of securities of Bermuda companies, other than in cases where the BMA has granted a general permission. The BMA in its policy dated June 1, 2005 provides that where any equity securities of a Bermuda company, including our common shares, are listed on an appointed stock exchange, general permission is given for the issue and subsequent transfer of any securities of a company from and/or to a nonresident, for as long as any equities securities of such company remain so listed. The NYSE is deemed to be an appointed stock exchange under Bermuda law.
 
Although we are incorporated in Bermuda, we are classified as a non-resident of Bermuda for exchange control purposes by the BMA. Other than transferring Bermuda Dollars out of Bermuda, there are no restrictions on our ability to transfer funds into and out of Bermuda or to pay dividends in currency other than Bermuda Dollars to U.S. residents (or other non-residents of Bermuda) who are holders of our common shares.
 
In accordance with Bermuda law, share certificates may be issued only in the names of corporations, individuals or legal persons. In the case of an applicant acting in a special capacity (for example, as an executor or trustee), certificates may, at the request of the applicant, record the capacity in which the applicant is acting. Notwithstanding the recording of any such special capacity, we are not bound to investigate or incur any responsibility in respect of the proper administration of any such estate or trust. We will take no notice of any trust applicable to any of our shares or other securities whether or not we had notice of such trust.
 
E.
TAXATION
 
The following discussion of the Bermuda and U.S. federal income tax consequences of an investment in our common shares is based upon laws and relevant interpretations thereof in effect as of the date of this annual report, all of which are subject to change. This summary does not deal with all possible tax consequences relating to an investment in our common shares, such as the tax consequences under U.S. state and local tax laws or under the tax laws of jurisdictions other than Bermuda and the United States.
 
Bermuda Taxation
 
While we are incorporated in Bermuda, we are not subject to taxation under the laws of Bermuda. Distributions we receive from our subsidiaries also are not subject to any Bermuda tax. There is no Bermuda income, corporation or profits tax, withholding tax, capital gains tax, capital transfer tax or estate duty or inheritance tax payable by nonresidents of Bermuda in respect of capital gains realized on a disposition of our Shares or in respect of distributions they receive from us with respect to our Shares. This discussion does not, however, apply to the taxation of persons ordinarily resident in Bermuda. Bermuda shareholders should consult their own tax advisors regarding possible Bermuda taxes with respect to dispositions of, and distributions on, our Shares. We have received from the Minister of Finance under The Exempted Undertaking Tax Protection Act 1966, as amended, an assurance that, in the event that Bermuda enacts legislation imposing tax computed on profits, income, any capital asset, gain or appreciation, or any tax in the nature of estate duty or inheritance, the imposition of any such tax shall not be applicable to us or to any of our operations or shares, debentures or other obligations, until March 31, 2035. This assurance is subject to the proviso that it is not to be construed to prevent the application of any tax or duty to such persons as are ordinarily resident in Bermuda or to prevent the application of any tax payable in accordance with the provisions of the Land Tax Act 1967. The assurance does not exempt us from paying import duty on goods imported into Bermuda. In addition, all entities employing individuals in Bermuda are required to pay a payroll tax and there are other sundry taxes payable, directly or indirectly, to the Bermuda government. We and our subsidiaries incorporated in Bermuda pay annual government fees to the Bermuda government. Bermuda currently has no tax treaties in place with other countries in relation to double-taxation or for the withholding of tax for foreign tax authorities.
 
U.S. Federal Income Tax Considerations
 
The following discussion is a summary of U.S. federal income tax considerations relating to the ownership and disposition of our common shares by a U.S. Holder (as defined below) and holding of our Shares as “capital assets” (generally, property held for investment) under the Code. This discussion is based on the U.S. Internal Revenue Code of 1986, as amended (the “Code”), U.S. Treasury regulations promulgated thereunder (“Regulations”), published positions of the IRS, court decisions and other applicable authorities, all as currently in effect as of the date hereof and all of which are subject to change or differing interpretations (possibly with retroactive effect). No ruling has been sought from the IRS with respect to any U.S. federal income tax consequences described below, and there can be no assurance that the IRS or a court will not take a contrary position. This discussion does not discuss all aspects of U.S. federal income taxation that may be important to particular investors in light of their individual investment circumstances, including investors subject to special tax rules (including, for example, banks or other financial institutions, insurance companies, regulated investment companies, real estate investment trusts, broker-dealers, dealers in securities or foreign currency, traders in securities that elect mark-to-market treatment, tax-exempt organizations (including private foundations), entities that are treated as partnerships for U.S. federal income tax purposes (or partners therein), holders who are not U.S. Holders, U.S. expatriates, holders who own (directly, indirectly or constructively) 10% or more of our stock (by vote or value), holders who acquire their common shares pursuant to any employee share option or otherwise as compensation, investors that will hold their common shares as part of a straddle, conversion, constructive sale or other integrated transaction for U.S. federal income tax purposes or investors who have a functional currency other than the U.S. dollar, all of whom may be subject to tax rules that differ significantly from those discussed below). This discussion, moreover, does not address the U.S. federal estate and gift tax or alternative minimum tax consequences of the acquisition or ownership of our common shares or the Medicare tax on net investment income. Each U.S. Holder is urged to consult its tax advisor regarding the U.S. federal, state, local and non-U.S. income and other tax considerations of an investment in our common shares.
 
General
 
For purposes of this discussion, a “U.S. Holder” is a beneficial owner of our common shares that is, for U.S. federal income tax purposes, (i) an individual who is a citizen or resident of the United States, (ii) a corporation (or other entity treated as a corporation for U.S. federal income tax purposes) created in, or organized under the laws of, the United States or any state thereof or the District of Columbia, (iii) an estate the income of which is includible in gross income for U.S. federal income tax purposes regardless of its source or (iv) a trust (A) the administration of which is subject to the primary supervision of a U.S. court and which has one or more U.S. persons who have the authority to control all substantial decisions of the trust or (B) that has otherwise validly elected to be treated as a U.S. person under the Code for U.S. federal income tax purposes.
 
If a partnership (or other entity treated as a partnership for U.S. federal income tax purposes) is a beneficial owner of our common shares, the tax treatment of a partner in the partnership will generally depend upon the status of the partner and the activities of the partnership. Partnerships holding our common shares and their partners are urged to consult their tax advisors regarding an investment in our common shares.
 
Dividends
 
Subject to the discussion below under “Passive Foreign Investment Company Considerations,” any cash distributions (including the amount of any tax withheld) paid on our common shares out of our current or accumulated earnings and profits, as determined under U.S. federal income tax principles, will generally be includible in the gross income of a U.S. Holder as dividend income on the day actually or constructively received by the U.S. Holder. Because we do not intend to determine our earnings and profits on the basis of U.S. federal income tax principles, any distribution we pay will generally be treated as a “dividend” for U.S. federal income tax purposes. A non-corporate U.S. Holder will be subject to tax on dividend income from a “qualified foreign corporation” at a lower applicable capital gains rate rather than the marginal tax rates generally applicable to ordinary income; provided that certain holding period and other requirements are met. A non-U.S. corporation (other than a corporation that is classified as a PFIC for the taxable year in which the dividend is paid or the preceding taxable year) will generally be considered to be a qualified foreign corporation (i) if it is eligible for the benefits of a comprehensive tax treaty with the United States which the Secretary of Treasury of the United States determines is satisfactory for purposes of this provision and which includes an exchange of information program, or (ii) with respect to any dividend it pays on stock which is readily tradable on an established securities market in the United States. We have listed on the New York Stock Exchange, which is an established securities market in the United States, the Shares are expected to be readily tradable. There can be no assurance that our Shares will continue to be considered readily tradable on an established securities market in later years.
 
Dividends will generally be treated as income from foreign sources for U.S. foreign tax credit purposes and will generally constitute passive category income. Depending on the U.S. Holder’s individual facts and circumstances, a U.S. Holder may be eligible, subject to a number of complex limitations, to claim a foreign tax credit not in excess of any applicable treaty rate in respect of any foreign withholding taxes imposed on dividends received on our common shares. A U.S. Holder who does not elect to claim a foreign tax credit for foreign tax withheld may instead claim a deduction, for U.S. federal income tax purposes, in respect of such withholding, but only for a year in which such holder elects to do so for all creditable foreign income taxes. The rules governing the foreign tax credit are complex and their outcome depends in large part on the U.S. Holder’s individual facts and circumstances. Accordingly, U.S. Holders are urged to consult their tax advisors regarding the availability of the foreign tax credit under their particular circumstances.
 
Sale or Other Disposition of our Shares
 
Subject to the discussion below under “Passive Foreign Investment Company Considerations,” a U.S. Holder will generally recognize capital gain or loss upon the sale or other disposition of common shares in an amount equal to the difference between the amount realized upon the disposition and the holder’s adjusted tax basis in such common shares. Any capital gain or loss will be long-term if the common shares have been held for more than one year and will generally be U.S. source gain or loss for U.S. foreign tax credit purposes.
 
Long-term capital gains of non-corporate U.S. Holders are currently eligible for reduced rates of taxation. The deductibility of a capital loss may be subject to limitations. U.S. Holders are urged to consult their tax advisors regarding the tax consequences if a foreign tax is imposed on a disposition of our common shares, including the availability of the foreign tax credit under their particular circumstances.
 
Passive Foreign Investment Company Considerations
 
A non-U.S. corporation, such as the Company, will be classified as a passive foreign investment company, or PFIC, for U.S. federal income tax purposes, if, in the case of any particular taxable year, either (i) 75% or more of its gross income for such year consists of certain types of “passive” income or (ii) 50% or more of the value of its assets (determined on the basis of a quarterly average) during such year is attributable to assets that produce or are held for the production of passive income. For this purpose, cash and assets readily convertible into cash are categorized as a passive asset and the company’s goodwill and other unbooked intangibles associated with active business activities may generally be classified as active assets. Passive income generally includes, among other things, dividends, interest, rents, royalties and gains from the disposition of passive assets. However, passive income does not include income derived from the performance of services. We will be treated as owning a proportionate share of the assets and earning a proportionate share of the income of any other corporation in which we own, directly or indirectly, at least 25% (by value) of the stock.
 
Based upon our current and projected income and assets and projections as to the value of our assets, we do not believe we were a PFIC for the taxable year ended December 31, 2019, and we do not expect to be a PFIC for the current taxable year or in the foreseeable future. In making this determination, we believe that any income we receive from offshore drilling service contracts should be treated as “services income” as opposed to passive income under the PFIC rules. In addition, the assets we own and utilize to generate this “services income” should not be considered passive assets for purposes of the PFIC rules. However, because these determinations are based on the nature of our income and assets from time to time, as well as involving the application of complex tax rules, and because our view is not binding on the courts or the IRS, no assurances can be provided that we will not be considered a PFIC for the current, or any past or future tax year. While we do not expect to be or become a PFIC in the current or future taxable years, the determination of whether we are or will become a PFIC will depend on our income, assets and activities in each year. No assurance can be given that the composition of our income or assets will not change in a manner that could make us a PFIC in the future. Under circumstances where we determine not to deploy significant amounts of cash for capital expenditures and other general corporate purposes, our risk of becoming classified as a PFIC may substantially increase.
 
Because determination of PFIC status is a fact-intensive inquiry made on an annual basis and will depend upon the composition of our assets and income, and the continued existence of our goodwill at that time, no assurance can be given that we are not or will not become classified as a PFIC. If we are classified as a PFIC for any year during which a U.S. Holder holds our common shares, we generally will continue to be treated as a PFIC with respect to such U.S. Holder for all succeeding years during which such U.S. Holder holds our common shares, regardless of whether we meet the PFIC tests described above.
 
If we are classified as a PFIC for any taxable year during which a U.S. Holder holds our common shares, and unless the U.S. Holder makes a mark-to-market election (as described below), the U.S. Holder will generally be subject to special tax rules that have a penalizing effect, regardless of whether we remain a PFIC, on (i) any excess distribution that we make to the U.S. Holder (which generally means any distribution paid during a taxable year to a U.S. Holder that is greater than 125% of the average annual distributions paid in the three preceding taxable years or, if shorter, the U.S. Holder’s holding period for the common shares) and (ii) any gain realized on the sale or other disposition, including an indirect disposition such as a pledge, of common shares. Under the PFIC rules:
 

the excess distribution or gain will be allocated ratably over the U.S. Holder’s holding period for the common shares;
 

the amount allocated to the current taxable year and any taxable years in the U.S. Holder’s holding period prior to the first taxable year in which we are classified as a PFIC (each, a “pre-PFIC year”), will be taxable as ordinary income;
 

the amount allocated to each prior taxable year, other than a pre-PFIC year, will be subject to tax at the highest marginal tax rate in effect for individuals or corporations, as appropriate, for that year; and
 

the interest charge generally applicable to underpayments of tax will be imposed on the tax attributable to each prior taxable year, other than a pre-PFIC year.
 
If we are a PFIC for any taxable year during which a U.S. Holder holds our common shares and any of our subsidiaries is also a PFIC, such U.S. Holder would be treated as owning a proportionate amount (by value) of the shares of the lower-tier PFIC for purposes of the application of these rules. U.S. Holders are urged to consult their tax advisors regarding the application of the PFIC rules to any of our subsidiaries.
 
As an alternative to the foregoing rules, a U.S. Holder of “marketable stock” in a PFIC may make a mark-to-market election with respect to such stock, provided that such stock is regularly traded. For those purposes, our Shares are treated as marketable stock since their listing on the New York Stock Exchange. We anticipate that our Shares should qualify as being regularly traded, but no assurances may be given in this regard. If a U.S. Holder makes this election, the holder will generally (i) include as ordinary income for each taxable year that we are a PFIC the excess, if any, of the fair market value of Shares held at the end of the taxable year over the adjusted tax basis of such Shares and (ii) deduct as an ordinary loss the excess, if any, of the adjusted tax basis of the Shares over the fair market value of such Shares held at the end of the taxable year, but such deduction will only be allowed to the extent of the amount previously included in income as a result of the mark-to-market election. The U.S. Holder’s adjusted tax basis in the Shares would be adjusted to reflect any income or loss resulting from the mark-to-market election. If a U.S. Holder makes a mark-to-market election in respect of our Shares and we cease to be classified as a PFIC, such U.S. Holder will not be required to take into account the gain or loss described above during any period that we are not classified as a PFIC. If a U.S. Holder makes a mark-to-market election, any gain such U.S. Holder recognizes upon the sale or other disposition of our Shares in a year when we are a PFIC will be treated as ordinary income and any loss will be treated as ordinary loss, but such loss will only be treated as ordinary loss to the extent of the net amount previously included in income as a result of the mark-to-market election.
 
Because a mark-to-market election can be made only with respect to marketable stock, such election generally will not be available for any lower-tier PFICs that we may own. Therefore, if we are treated as a PFIC, a U.S. Holder may continue to be subject to the PFIC rules with respect to such U.S. Holder’s indirect interest in any investments held by us that are treated as an equity interest in a PFIC for U.S. federal income tax purposes.
 
We do not intend to provide information necessary for U.S. Holders to make qualified electing fund elections which, if available, would result in tax treatment different from the general tax treatment for PFICs described above.
 
If a U.S. Holder owns our common shares during any taxable year that we are a PFIC, the holder must generally file an annual IRS Form 8621 or such other form as is required by the U.S. Treasury Department. Each U.S. Holder is advised to consult its tax advisor regarding the potential tax consequences to such holder if we are or become a PFIC, including the possibility of making a mark-to-market election.
 
F.
DIVIDENDS AND PAYING AGENTS
 
Not applicable.
 
G.
STATEMENT BY EXPERTS
 
Not applicable.
 
H.
DOCUMENTS ON DISPLAY
 
We are subject to periodic reporting and other informational requirements of the Exchange Act as applicable to foreign private issuers. Accordingly, we are required to file reports, including annual reports on Form 20-F, and other information with the SEC. All information filed with the SEC can be obtained over the internet at the SEC’s website at www.sec.gov.
 
Our information filed with or furnished to the SEC is available free of charge through our website (www.borrdrilling.com) or by calling us at +1 (441) 737-0152 as soon as reasonably practicable after we electronically file such material with, or furnish it to, the SEC. The information contained on our website is not a part of this annual report.
 
As a foreign private issuer, we are exempt under the Exchange Act from, among other things, the rules prescribing the furnishing and content of proxy statements. While we furnish proxy statements to shareholders in accordance with the rules of any stock exchange on which our common shares may be listed in the future, those proxy statements will not conform to Schedule 14A of the proxy rules promulgated under the Exchange Act. Our executive officers, directors and principal shareholders are also exempt from the reporting and short-swing profit recovery provisions contained in section 16 of the Exchange Act. Although we will not be required under the Exchange Act to file periodic reports and financial statements with the SEC as frequently or as promptly as U.S. companies whose securities are registered under the Exchange Act, we will furnish holders of our Shares with annual reports containing audited financial statements and a report by our independent registered public accounting firm and intend to make available quarterly reports containing selected unaudited financial data for the first three quarters of each fiscal year. The audited financial statements will be prepared in accordance with U.S. GAAP and those reports will include a “Operating and Financial Review and Prospects” section for the relevant periods.
 
I.
SUBSIDIARY INFORMATION
 
Not applicable.
 
ITEM 11.
QUANTITATIVE AND QUALITATIVE DISCLOSURES ABOUT MARKET RISK
 
We are exposed to various market risks, including liquidity risks, interest rate risks, inflation risks, foreign currency risks and credit risks.
 
Liquidity Risk
 
We manage our liquidity risk by maintaining adequate cash reserves and undrawn facilities at banking facilities, by continuously monitoring our cash forecasts and our actual cash flows and by matching the maturity profiles of financial assets and liabilities.
 
Interest Rate Risk
 
We are exposed to interest rate risk related to floating-rate debt under our Financing Arrangements. Our variable rate debt, where the interest rate may be adjusted frequently over the life of the debt, exposes us to short-term changes in market interest rates. We are exposed to changes in long-term market interest rates if and when maturing debt is refinanced with new debt.
 
Further, we may utilize derivative instruments to manage interest rate risk in the future. We are not engaged in derivative transactions for speculative or trading purposes.
 
A change of 100 basis points in interest rates for the year ended December 31, 2019 would have increased/(decreased) our total other income (expenses), net and loss before income taxes by the amounts shown below. This analysis assumes that all other variables remain constant. The analysis is performed on the same basis for the year ended December 31, 2017 and 2018.
 
  
Year Ended December 31,
 
  
2019
  
2018
  
2017
 
  
(in $ millions)
 
Sensitivity Analysis – Financial income (expense), net
         
Increase by 100 basis points
 
$
(10.2
)
 
$
(3.8
)
 
$
2.9
 
Decrease by 100 basis points
  
10.2
   
3.8
   
(2.9
)
             
Sensitivity Analysis – Loss before income taxes
            
Increase by 100 basis points
 
$
(10.2
)
 
$
(3.8
)
 
$
2.9
 
Decrease by 100 basis points
  
10.2
   
3.8
   
(2.9
)
 
Inflation Risk
 
Inflation has not had significant impact on operating or other expenses; however our contracts do not generally contain inflation-adjustment mechanisms and we are subject to risks related to inflation.
 
We do not consider inflation to be a significant risk to costs in the current and foreseeable future economic environment. However, should the world economy be affected by inflationary pressures this could result in increased operating and financing costs.
 
Foreign Currency Risk
 
Our international operations expose us to currency exchange rate risk, although we believe this risk is low. This risk is primarily associated with compensation costs of employees, drilling contracts in the North Sea and purchasing costs from non-U.S. suppliers, which are denominated in currencies other than the U.S. dollar, including Euros, Pounds and Nigerian Naira. We do not have any non-U.S. dollar debt and thus are not exposed to currency risk related to debt.
 
Our primary currency exchange rate risk management strategy involves structuring certain customer contracts to provide for payment from the customer in both U.S. dollars and local currency. The payment portion denominated in local currency is based on anticipated local currency requirements over the contract term. Due to various factors, including customer acceptance, local banking laws, other statutory requirements, local currency convertibility and the impact of inflation on local costs, actual local currency needs may vary from those anticipated in the customer contracts, resulting in partial exposure to currency exchange rate risk. The currency exchange effect resulting from our international operations has not historically had a material impact on our operating results.
 
Further, we may utilize foreign currency forward exchange contracts to manage foreign exchange risk. We are not engaged in derivative transactions for speculative or trading purposes.
 
Credit Risk
 
Our financial instruments that potentially subject us to concentrations of credit risk are cash and cash equivalents and accounts receivables. We generally maintain cash and cash equivalents at commercial banks with high credit ratings.
 
Our trade receivables are with a variety of integrated oil companies, state-owned national oil companies and independent oil and gas companies. We perform ongoing credit evaluations of our customers, and generally do not require material collateral. We may from time to time require customers to issue bank guarantees in our favor to cover non-payment under drilling contracts.
 
An allowance for doubtful accounts is established on a case-by-case basis, considering changes in the financial position of a customer, when it is believed that the required payment of specific amounts owed is unlikely to occur. We have not currently made any allowance for doubtful accounts in our Consolidated Financial Statements.
 
Market Risk
 
From time to time, we make and hold investments in other companies in our industry that own/operate offshore drilling rigs with similar characteristics to our fleet of jack-up rigs, subject to compliance with the covenants contained in certain of our Financing Arrangements which restrict such investments. We also purchase and hold debt securities issued by other companies in the offshore drilling industry from time to time. Through these investments, we seek to optimize our free-cash flow through strategic investments where cash may otherwise remain idle. In addition, the Call Spread Transactions expose us to the risk of fluctuations in the market value of our Shares.
 
As a result of these investments and transactions, we are exposed to the risk of fluctuations in the market values of the available-for-sale financial assets we hold from time to time (other than changes in interest rates and foreign currencies) and our Shares. We generally do not use any derivative instruments to manage this risk.
 
ITEM 12.
DESCRIPTION OF SECURITIES OTHER THAN EQUITY SECURITIES
 
A.
DEBT SECURITIES
 
Not applicable.
 
B.
WARRANTS AND RIGHTS
 
Not applicable.
 
C.
OTHER SECURITIES
 
Not applicable.
 
D.
AMERICAN DEPOSITARY SHARES
 
None.
 
PART II
 
ITEM 13.
DEFAULTS, DIVIDEND ARREARAGES AND DELINQUENCIES
 
None.
 
ITEM 14.
MATERIAL MODIFICATIONS TO THE RIGHTS OF SECURITY HOLDERS AND USE OF PROCEEDS
 
None.
 
ITEM 15.
CONTROLS AND PROCEDURES
 
Evaluation of Disclosure Controls and Procedures
 
We maintain disclosure controls and procedures (as that term is defined in Rules 13a-15(e) and 15d-15(e) under the Securities Exchange Act of 1934, as amended (“Exchange Act”)) that are designed to ensure that information required to be disclosed in the Company’s reports under the Exchange Act is recorded, processed, summarized and reported within the time periods specified in the SEC’s rules and forms and that such information is accumulated and communicated to our management, including our Chief Executive Officer and Chief Financial Officer, as appropriate, to allow timely decisions regarding required disclosures. Any controls and procedures, no matter how well designed and operated, can provide only reasonable assurance of achieving the desired control objectives. Our management, with the participation of our Chief Executive Officer and Chief Financial Officer, has evaluated the effectiveness of the design and operation of our disclosure controls and procedures as of December 31, 2019. Based upon that evaluation, our Chief Executive Officer and Chief Financial Officer concluded that, as a result of the material weaknesses in our internal control over financial reporting described below, the design and operation of our disclosure controls and procedures were not effective as of December 31, 2019.
 
Management’s Annual Report on Internal Control over Financial Reporting
 
This Annual Report does not include a report of management’s assessment regarding internal control over financial reporting or an attestation report of the company’s registered public accounting firm, due to a transition period established by rules of the SEC for newly public companies. Additionally, our independent registered public accounting firm will not be required to opine on the effectiveness of our internal control over financial reporting until we are no longer an emerging growth company.
 
Changes in Internal Control over Financial Reporting
 
Except as described below, there were no changes in our internal control over financial reporting (as such term is defined in Rules 13a-15(f) and 15d-15(f) under the Securities Exchange Act) that occurred during the period covered by this Annual Report that have materially affected, or are reasonably likely to materially affect, our internal control over financial reporting.
 
Material Weakness in Internal Control over Financial Reporting
 
As previously disclosed in our Registration Statement on Form F-1 (File No. 333-232594), which was declared effective by the SEC on July 30, 2019, we identified certain control deficiencies in the design and operation of our internal control over financial reporting in connection with the preparation of our 2018 audited consolidated financial statements that constituted a material weakness. A material weakness is a deficiency, or a combination of deficiencies, in internal control over financial reporting, such that there is a reasonable possibility that a material misstatement of the company’s annual or interim consolidated financial statements may not be prevented or detected on a timely basis. The control deficiencies resulted from lack of a sufficient number of competent financial reporting and accounting personnel to prepare and review our consolidated financial statements and related disclosures in accordance with U.S. GAAP.
 
To remedy our identified material weakness we have undertaken further steps to strengthen our internal control over financial reporting, including (i) engaging external third parties to assist with the implementation of our new internal control framework towards meeting the upcoming requirements of Sarbanes Oxley (“SOX”) section 404, as and when we are required to implement such a framework (ii) implementing regular and continuous U.S. GAAP accounting and financial reporting training programs for our accounting and financial reporting personnel and (iii) hiring more qualified personnel to strengthen the financial reporting function and to improve the financial and systems control framework.

Subsequent to December 31, 2019, we have undertaken further steps to strengthen our internal control over financial reporting, including, implementing new systems to mitigate inherent risks in the financial reporting cycle. This program of improvement will continue throughout 2020.
 
Based on the criteria established in Internal Control - Integrated Framework (2013) issued by the Committee of Sponsoring Organizations (COSO) of the Treadway Commission we have implemented and continue to implement control procedures to strengthen our internal control over financial reporting. Specifically, we have revised and continue to revise information technology controls covering identity service, change and audit management together with the automation of a number of previously manual processes. In addition, we have hired and will continue to hire additional accounting, finance and technology personnel.
 
Although we have made enhancements to our control procedures in this area, the material weaknesses will not be remediated until the necessary controls have been fully implemented and operating effectively. See Item 3. “Key Information – D. Risk Factors — Risks Related to Ownership of our common shares — As a public reporting company, we are subject to rules and regulations established from time to time by the SEC regarding our internal control over financial reporting. If we fail to put in place appropriate and effective internal controls over financial reporting and disclosure controls and procedures, we may not be able to accurately report our financial results, or report them in a timely manner, which may adversely affect investor confidence in us and, as a result, the value of our Class A ordinary shares.”
 

ITEM 16.
[RESERVED]
 
ITEM 16A.
AUDIT COMMITTEE FINANCIAL EXPERT
 
Our board of directors has determined that Kate Blankenship and Neil Glass are “audit committee financial experts” as under SEC rule 10A-3 and as defined in Item 16A of Form 20-F under the Exchange Act. Our board of directors has also determined that Kate Blankenship and Neil Glass satisfy the NYSE’s listed company “independence” requirements.
 
ITEM 16B.
CODE OF ETHICS
 
Our Board has established a code of business conduct and ethics applicable to our employees, directors and officers. Any waiver of this code may be made only by our Board and will be promptly disclosed as required by applicable U.S. federal securities laws and the corporate governance rules of the NYSE. Our code of business conduct and ethics is publicly available on our website at www.borrdrilling.com and is under review on a yearly basis.
 
ITEM 16C.
PRINCIPAL ACCOUNTANT FEES AND SERVICES
 
PricewaterhouseCoopers AS (“PwC Norway”) served as our independent registered public accounting firm for the years ended December 31, 2018 and 2017. At the Annual General Meeting on September 27, 2019, the Company’s shareholders approved the engagement of PricewaterhouseCoopers LLP, a United Kingdom entity (“PwC UK”), as the Company’s new independent registered public accounting firm to replace PWC Norway effective immediately. See “Item 16.F Change in Registrant’s Certifying Accountant” for more information.
 
Fees and services
 
Our audit committee charter requires that all audit and non-audit services provided by our independent registered public accounting firm are pre-approved by our audit committee. In particular, pursuant to our audit committee charter, the chairman of the audit committee shall pre-approve all audit services to be provided to Borr Drilling, whether provided by our independent registered public accounting firm or other firms, and all other services (review, attest and non-audit) to be provided to Borr Drilling by the independent registered public accounting firm. Any decision of the chairman of the audit committee to pre-approve audit or non-audit services shall be presented to the audit committee.
 
The following table sets forth the aggregate fees by categories specified below in connection with certain professional services rendered by PwC Norway and other member firms within the PwC network for 2018 and PwC UK and other member firms within the PwC network for 2019.
 
  
Year ended December 31,
 
  
2019
  
2018
 
  
(in millions of USD)
 
Audit Fees1
 
$
1.2
  
$
0.7
 
Audit-Related Fees
  1.1   
-
 
Tax Fees2
  
0.3
   
0.1
 
All Other Fees
  0.0   
0.2
 
Total
 
$
2.6  
$
1.0
 


(1)
Includes fees billed or accrued for professional services rendered by the principal accountant, and member firms in their respective network, for the audit of our annual financial statements, and those of our consolidated subsidiaries, as well as additional services that are normally provided by the accountant in connection with statutory and regulatory filings or engagements, except for those not required by statute or regulation.
 
(2)
Tax fees consist of fees for professional services rendered during the fiscal year by the principal accountant mainly for tax compliance and assistance with tax audits and appeals.
 
ITEM 16D.
EXEMPTIONS FROM THE LISTING STANDARDS FOR AUDIT COMMITTEES
 
None
 
ITEM 16E.
PURCHASES OF EQUITY SECURITIES BY THE ISSUER AND AFFILIATED PURCHASERS
 
None
 
ITEM 16F.
CHANGE IN REGISTRANT’S CERTIFYING ACCOUNTANT
 
At the Annual General Meeting on September 27, 2019, the Company’s shareholders approved the engagement of PwC UK, as the Company’s new independent registered public accounting firm to replace PwC Norway. The proposal to change independent registered public accounting firm was made to shareholders in connection with the Company’s centralization of its accounting and finance functions in the Company’s London, United Kingdom office and was approved by the Company’s audit committee.
 
The reports of PwC Norway on the Company’s consolidated financial statements for each of the fiscal years ended December 31, 2018 and 2017 did not contain an adverse opinion or a disclaimer of opinion and were not qualified or modified as to uncertainty, audit scope or accounting principles. During the Company’s fiscal years ended December 31, 2018 and 2017, and the subsequent interim period through September 27, 2019, there were:
 

no “disagreements” (as that term is defined in Item 16F(a)(1)(iv) of Form 20-F and the instructions to Item 16F) between the Company and PwC Norway on any matters of accounting principles or practices, financial statement disclosure, or auditing scope or procedures, which disagreement(s), if not resolved to PwC Norway’s satisfaction would have caused PwC Norway to make reference to the subject matter of the disagreement(s) in connection with its report, and
 

no “reportable events” (as that term is defined in Item 16F(a)(1)(v) of Form 20-F), except for the material weakness in the Company’s internal control over financial reporting related to the lack of a sufficient number of competent financial reporting and accounting personnel to prepare and review our consolidated financial statements and related disclosures in accordance with U.S. GAAP and financial reporting requirements set forth by the SEC as disclosed in the Company’s prior filings on Form F-1 and F-1/A with the SEC. The Audit Committee of the Company discussed the subject matter of each reportable event with PwC Norway and has authorized PwC Norway to respond fully to the inquiries of PwC UK concerning the subject matter of each reportable event. 
 
The Company provided PwC Norway with a copy of the statements made in this Annual Report on Form 20-F and requested that PwC Norway furnish a letter addressed to the SEC stating whether it agrees with the above statements and, if not, stating the respects in which it does not agree. A copy of PwC Norway’s letter dated June 15, 2020, is attached hereto as Exhibit 16.1 to this Report.
 
During the Company’s two most recent fiscal years ended December 31, 2018 and 2017 and the subsequent interim period through September 27, 2019, neither the Company nor anyone on the Company’s behalf consulted with PwC UK regarding any of the matters or events set forth in Item 16F(a)(2)(i) and (ii) of Form 20-F.

ITEM 16G.
CORPORATE GOVERNANCE
 
Under U.S. federal securities laws we are a “foreign private issuer.” Under NYSE standard, a foreign private issuer may follow home country corporate governance practices instead of certain of NYSE’s requirements, provided that such foreign private issuer discloses in its annual report filed with the SEC each requirement that it does not follow and describes the home country practice followed in lieu of such requirement.
 
Other than the matters described below, there are no significant differences between our corporate governance practices and those followed by U.S. domestic companies under NYSE rules.
 
Pursuant to an exception under the NYSE listing standards available to foreign private issuers, we are not required to comply with all of the corporate governance practices followed by U.S. companies under the NYSE listing standards, which are available at www.nyse.com. Pursuant to Section 303A.11 of the NYSE Listed Company Manual, we are required to list the significant differences between our corporate governance practices and the NYSE standards applicable to listed U.S. companies. Set forth below is a list of significant differences:
 
Audit Committee. NYSE listing standards require requires, among other things, that a listed U.S. company have an audit committee with a minimum of three members, all of whom are independent. Our audit committee consists of two independent members of our Board, Mrs. Kate Blankenship and Mr. Neil Glass. Our audit committee otherwise complies with Rule 10A-3 under the Securities Exchange Act of 1934.
 
Shareholder Approval Requirements. NYSE listing standards require requires that a listed U.S. company obtain prior shareholder approval for certain issuances of authorized stock or the approval of, and material revisions to, equity compensation plans. As permitted under Bermuda law and our bye-laws, we do not seek such shareholder approval prior to issuances of authorized stock exceeding 20% of the number of shares of common shares or voting power outstanding or approval for equity compensation plans and to material revisions thereof.
 
ITEM 16H.
MINE SAFETY DISCLOSURE
 
Not applicable.
 
PART III
 
ITEM 17.
FINANCIAL STATEMENTS
 
Please see “Item 18. Financial Statements” below.
 
ITEM 18.
FINANCIAL STATEMENTS
 
The financial statements and the related notes required by this Item 18 are included in this annual report beginning on page F-1.
 
ITEM 19.
EXHIBITS
 
Index to Exhibits
 
Exhibit Number
 
Description of Document
   
 
Memorandum of Association of Borr Drilling (incorporated by reference to Exhibit 3.1 of the Registration Statement, filed on Form F-1, dated July 10, 2019)
   
 
Amended and Restated Bye-Laws adopted on August 25, 2017 (incorporated by reference to Exhibit 3.2 of the Registration Statement, filed on Form F-1, dated July 10, 2019)
   
 
Description of Securities Registered under Section 12 of the Exchange Act
   
 
Senior Secured Credit Facilities Agreement dated as of June 25, 2019 between Borr Drilling Limited, DNB Bank ASA, Danske Bank, Citibank N.A., Jersey Branch and Goldman Sachs Bank USA, among others (incorporated by reference to Exhibit 10.1 of Amendment No. 1 to the Registration Statement, filed on Form F-1, dated July 23, 2019).
   
 
Amendment and Restatement Agreement to Senior Secured Credit Facilities Agreement dated June 5, 2020 between Borr Drilling Limited, DNB Bank ASA, Danske Bank, Citibank N.A., Jersey Branch and Goldman Sachs Bank USA, among others
   
 
Bond Terms for Borr Drilling Limited USD 350,000,000 3.875% Senior Unsecured Convertible Bonds 2018/2023 (incorporated by reference to Exhibit 10.2 of the Registration Statement, filed on Form F-1, dated July 10, 2019)
   
 
Master Agreement dated as of October 6, 2017 between PPL Shipyard Pte Ltd. and Borr Drilling Limited (incorporated by reference to Exhibit 10.3 of Amendment No. 1 to the Registration Statement, filed on Form F-1, dated July 23, 2019).
   
 
Global Amendment Deed dated June 5, 2020 between, among others.  PPL Shipyard Pte Ltd. and Borr Drilling Limited
   
 
Collaboration Agreement dated as of March 26, 2017 between Borr Drilling Limited and Schlumberger Oilfield Holdings Limited (incorporated by reference to Exhibit 10.7 of the Registration Statement, filed on Form F-1, dated July 10, 2019).
   
 
Enhanced Collaboration Agreement dated as of October 6, 2017 between Schlumberger Oilfield Holdings Limited and Borr Drilling Limited (incorporated by reference to Exhibit 10.8 of the Registration Statement, filed on Form F-1, dated July 10, 2019).
   
 
Facility Agreement dated as of June 25, 2019 between funds managed by Hayfin Capital Management LLP, as lenders, and Borr Midgard Assets Ltd., among others (incorporated by reference to Exhibit 10.9 of Amendment No, 2 to the Registration Statement, filed on Form F-1, dated July 29, 2019).

Exhibit Number
 
Description of Document
   
 
Deferral and Amendment Letter dated as of June 5, 2020 between funds managed by Hayfin Capital Management LLP, as lenders, and Borr Midgard Assets Ltd., among others
   
 
Framework Deed dated 4 June 2020 between, among others, Borr Drilling Limed, Keppel FELS Limited and Offshore Partners Pte. Ltd.
   
 
List of Subsidiaries of Borr Drilling Limited.
   
 
Rule 13a-14(a)/15d-14(a) Certification of Chief Executive Officer.
   
 
Rule 13a-14(a)/15d-14(a) Certification of Chief Financial Officer.
   
 
Certification of Chief Executive Officer and Chief Financial Officer pursuant to 18 U.S.C. Section 1350, as adopted pursuant to Section 906 of Sarbanes-Oxley Act of 2002.
   
 
Letter from PwC Norway to SEC relating to statements made in Item 16F.
   
101.INS**
 
XBRL Instance Document.
   
101.SCH**
 
XBRL Taxonomy Extension Schema Document.
   
101.CAL**
 
XBRL Taxonomy Extension Calculation Linkbase Document.
   
101.DEF**
 
XBRL Taxonomy Extension Definition Linkbase Document.
   
101.LAB**
 
XBRL Taxonomy Extension Label Linkbase Document.
   
101.PRE**
 
XBRL Taxonomy Extension Presentation Linkbase Document.
 

*
Previously filed.
 

**
Filed herewith.
 

#
Portions of this exhibit have been omitted because such portions are both not material and would be competitively harmful if publicly disclosed. The omissions have been indicated by Asterisks (“[***]”).
 
SIGNATURES
 
The registrant hereby certifies that it meets all of the requirements for filing on Form 20-F and that it has duly caused and authorized the undersigned to sign this annual report on its behalf.
 
 
Borr Drilling Limited
  
 
By:
/s/ Svend Anton Maier
  
Name:  Svend Anton Maier
  
Title:  Chief Executive Officer
 
Date: June 15, 2020
 
BORR DRILLING LIMITED
CONSOLIDATED FINANCIAL STATEMENTS
INDEX

 
Page
Report of Independent Registered Public Accounting Firm
F-2
Consolidated Statement of Operations for the years ended December 31, 2019, 2018 and 2017
F-4
Consolidated Statement of Comprehensive Loss for the years ended December 31, 2019, 2018 and 2017
F-5
Consolidated Balance Sheet as of December 31, 2019 and 2018
F-6
Consolidated Statement of Cash Flows for the years ended December 31, 2019, 2018 and 2017
F-8
Consolidated Statement of Changes in Shareholders’ Equity for the years ended December 31, 2019, 2018 and 2017
F-9
Notes to the Consolidated Financial Statements
F-10

Report of Independent Registered Public Accounting Firm

To the Board of Directors and Shareholders of Borr Drilling Limited,

Opinion on the Financial Statements

We have audited the accompanying consolidated Balance Sheet of Borr Drilling Limited and its subsidiaries (the “Company”) as of  December 31, 2019, and the related consolidated Statement of Operations, Statement of Comprehensive Loss, Statement of Cash Flows and Statement of Changes in Shareholders’ Equity for the year ended December 31, 2019, including the related notes (collectively referred to as the “consolidated financial statements”). In our opinion, the consolidated financial statements present fairly, in all material respects, the financial position of the Company as of December 31, 2019, and the results of its operations and its cash flows for the year ended December 31, 2019 in conformity with accounting principles generally accepted in the United States of America.

Substantial Doubt over the Company’s Ability to Continue as a Going Concern

The accompanying consolidated financial statements have been prepared assuming that the Company will continue as a going concern. As discussed in Note 1 to the consolidated financial statements, the Company has incurred substantial losses since inception and will require additional financing within the next 12 months in order to fund expected operating losses,  meet existing capital expenditure commitments and further execute on its planned capital expenditure program, and to cover the negative cash effects of current and any future contract terminations arising as a result of the COVID-19 pandemic. This raises substantial doubt about its ability to continue as a going concern. Management’s plans in regard to these matters are also described in Note 1. The consolidated financial statements do not include any adjustments that might result from the outcome of this uncertainty.

Basis for Opinion

These consolidated financial statements are the responsibility of the Company’s management. Our responsibility is to express an opinion on the Company’s consolidated financial statements based on our audit. We are a public accounting firm registered with the Public Company Accounting Oversight Board (United States) (PCAOB) and are required to be independent with respect to the Company in accordance with the U.S. federal securities laws and the applicable rules and regulations of the Securities and Exchange Commission and the PCAOB.

We conducted our audit of these consolidated financial statements in accordance with the standards of the PCAOB. Those standards require that we plan and perform the audit to obtain reasonable assurance about whether the consolidated financial statements are free of material misstatement, whether due to error or fraud. The Company is not required to have, nor were we engaged to perform, an audit of its internal control over financial reporting. As part of our audit we are required to obtain an understanding of internal control over financial reporting but not for the purpose of expressing an opinion on the effectiveness of the Company's internal control over financial reporting. Accordingly, we express no such opinion.

Our audit included performing procedures to assess the risks of material misstatement of the consolidated financial statements, whether due to error or fraud, and performing procedures that respond to those risks. Such procedures included examining, on a test basis, evidence regarding the amounts and disclosures in the consolidated financial statements. Our audit also included evaluating the accounting principles used and significant estimates made by management, as well as evaluating the overall presentation of the consolidated financial statements. We believe that our audit provides a reasonable basis for our opinion.

/s/ PricewaterhouseCoopers LLP

PricewaterhouseCoopers LLP
Uxbridge, United Kingdom
15 June 2020

We have served as the Company’s auditor since 2019.

Report of Independent Registered Public Accounting Firm

To the board of directors and shareholders of Borr Drilling Limited

Opinion on the Financial Statements

We have audited the consolidated balance sheet of Borr Drilling Limited and its subsidiaries (the “Company”) as of December 31, 2018, and the related consolidated statements of operations, consolidated statements of comprehensive loss, consolidated statements of cash flows and consolidated statements of changes in shareholders’ equity for each of the two years in the period ended December 31, 2018, including the related notes (collectively referred to as the “consolidated financial statements”). In our opinion, the consolidated financial statements present fairly, in all material respects, the financial position of the Company as of December 31, 2018, and the results of its operations and its cash flows for each of the two years in the period ended December 31, 2018 in conformity with accounting principles generally accepted in the United States of America.

Basis for Opinion

These consolidated financial statements are the responsibility of the Company's management. Our responsibility is to express an opinion on the Company’s consolidated financial statements based on our audits. We are a public accounting firm registered with the Public Company Accounting Oversight Board (United States) (PCAOB) and are required to be independent with respect to the Company in accordance with the U.S. federal securities laws and the applicable rules and regulations of the Securities and Exchange Commission and the PCAOB.

We conducted our audits of these consolidated financial statements in accordance with the standards of the PCAOB. Those standards require that we plan and perform the audit to obtain reasonable assurance about whether the consolidated financial statements are free of material misstatement, whether due to error or fraud.

Our audits included performing procedures to assess the risks of material misstatement of the consolidated financial statements, whether due to error or fraud, and performing procedures that respond to those risks. Such procedures included examining, on a test basis, evidence regarding the amounts and disclosures in the consolidated financial statements. Our audits also included evaluating the accounting principles used and significant estimates made by management, as well as evaluating the overall presentation of the consolidated financial statements. We believe that our audits provide a reasonable basis for our opinion.

Substantial Doubt About the Company’s Ability to Continue as a Going Concern Has Been Removed

Management and we previously concluded there was substantial doubt about the Company’s ability to continue as a going concern. As discussed in Note 1 (not included herein) to the consolidated financial statements appearing in Amendment No. 2 to the Company’s filing on Form F-1, management has subsequently taken certain actions, which management and we have concluded remove that substantial doubt.


/s/ PricewaterhouseCoopers AS

PricewaterhouseCoopers AS
Stavanger, Norway
April 29, 2019, except with respect to the matters that alleviate previous substantial doubt about the Company’s ability to continue as a going concern and the effects of the reverse stock split discussed in Note 1 (not included herein) to the consolidated financial statements appearing in Amendment No. 2 to the Company’s filing on Form F-1, as to which the date is July 10, 2019

We served as the Company's auditor from 2016 to 2019.



BORR DRILLING LIMITED
CONSOLIDATED STATEMENT OF OPERATIONS
 
for the Years ended December 31, 2019, 2018 and 2017
(In $ millions, except per share data)
 
  
Notes
  
2019
  
2018
  
2017
 
Operating revenues
            
Dayrate revenue
  
4
   
327.6
   
164.9
   
0.1
 
Related party revenue
      
6.5
   
-
   
-
 
Total operating revenues
      
334.1
   
164.9
   
0.1
 
Gain from bargain purchase
  
16
   
-
   
38.1
   
-
 
Gain on disposals
  
5
   
6.4
   
18.8
   
-
 
Operating expenses
                
Rig operating and maintenance expenses
      
(307.9
)
  
(180.1
)
  
(36.2
)
Depreciation of non-current assets
  
12
   
(101.4
)
  
(79.5
)
  
(21.2
)
Impairment of non-current assets
  
12
   
(11.4
)
  
-
   
(26.7
)
Amortization of acquired contract backlog
      
(20.2
)
  
(24.2
)
  
-
 
General and administrative expenses
      
(50.4
)
  
(38.7
)
  
(21.0
)
Restructuring costs
  
16
   
-
   
(30.7
)
  
-
 
Cost for issuance of warrants
  
27
   
-
   
-
   
(4.7
)
Total operating expenses
      
(491.3
)
  
(353.2
)
  
(109.8
)
Operating loss
      
(150.8
)
  
(131.4
)
  
(109.7
)
Loss from equity method investments
  
3
   
(9.0
)
  
-
   
-
 
Financial income (expenses), net
                
Interest income
      
1.5
   
1.2
   
3.2
 
Interest expenses, net of amounts capitalized
      
(70.4
)
  
(13.7
)
  
(0.5
)
Other financial (expenses) income, net
  
6
   
(59.2
)
  
(44.5
)
  
19.0
 
Total financial (expenses) income, net
      
(128.1
)
  
(57.0
)
  
21.7
 
Loss before income taxes
      
(287.9
)
  
(188.4
)
  
(88.0
)
Income tax expense
  
7
   
(11.2
)
  
(2.5
)
  
-
 
Net loss
      
(299.1
)
  
(190.9
)
  
(88.0
)
Net loss attributable to non-controlling interests
  
24
   
(1.5
)
  
(0.4
)
  
-
 
Net loss attributable to shareholders of Borr Drilling Limited
      
(297.6
)
  
(190.5
)
  
(88.0
)
Loss per share
                
Basic loss per share
  
8
   
(2.78
)
  
(1.85
)
  
(1.70
)
Diluted loss per share
  
8
   
(2.78
)
  
(1.85
)
  
(1.70
)
Weighted-average shares outstanding
  
8
   
107,478,625
   
102,877,501
   
51,726,288
 
 
See accompanying notes that are an integral part of these Consolidated Financial Statements
 
BORR DRILLING LIMITED
CONSOLIDATED STATEMENT OF COMPREHENSIVE LOSS
 
for the Years ended December 31, 2019,2018 and 2017
(In $ millions)
 
  
Notes
  
2019
  
2018
  
2017
 
Net loss
     
(299.1
)
  
(190.9
)
  
(88.0
)
Unrealized (loss) gain from marketable securities
  
17
   
(6.4
)
  
0.6
   
(6.2
)
Unrealized gain from marketable securities reclassified to other financial income, net in the Statement of Operations
      
12.0
   
-
   
-
 
Other comprehensive income (loss)
      
5.6
   
0.6
   
(6.2
)
Total comprehensive loss
      
(293.5
)
  
(190.3
)
  
(94.2
)
Comprehensive loss attributable to
                
Shareholders of Borr Drilling Limited
      
(292.0
)
  
(189.9
)
  
(94.2
)
Non-controlling interest
      
(1.5
)
  
(0.4
)
  
-
 
Total comprehensive loss
      
(293.5
)
  
(190.3
)
  
(94.2
)
 
See accompanying notes that are an integral part of these Consolidated Financial Statements
 
BORR DRILLING LIMITED
CONSOLIDATED BALANCE SHEET
 
as of December 31, 2019 and 2018
(In $ millions, except number of shares)
 
  
Notes
  
2019
  
2018
 
ASSETS
         
Current assets
         
Cash and cash equivalents
     
59.1
   
27.9
 
Restricted cash
  
9
   
69.4
   
63.4
 
Trade receivables
  
10
   
40.2
   
25.1
 
Jack-up drilling rigs held for sale
  
12
   
3.0
   
-
 
Marketable securities
  
17
   
-
   
4.2
 
Prepaid expenses
      
8.1
   
10.8
 
Acquired contract backlog
  
4,16
   
-
   
20.2
 
Deferred mobilization and contract preparation cost
  
4
   
19.3
   
6.0
 
Accrued revenue
  
4
   
31.7
   
18.9
 
Tax retentions receivable
      
11.6
   
11.6
 
Due from related parties
  
28
   
8.6
   
-
 
Other current assets
  
11
   
26.9
   
20.5
 
Total current assets
      
277.9
   
208.6
 
Non-current assets
            
Property, plant and equipment
      
7.3
   
9.5
 
Jack-up drilling rigs
  
4,12
   
2,683.3
   
2,278.1
 
Newbuildings
  
13
   
261.4
   
361.8
 
Deferred mobilization and contract preparation cost
      
3.5
   
5.1
 
Marketable securities
  
17
   
-
   
31.0
 
Equity method investments
  
3
   
31.4
   
-
 
Other long-term assets
  
19
   
15.2
   
19.6
 
Total non-current assets
      
3,002.1
   
2,705.1
 
Total assets
      
3,280.0
   
2,913.7
 
LIABILITIES AND EQUITY
            
Current liabilities
            
Trade payables
      
14.1
   
9.6
 
Amounts due to related parties
  
28
   
0.4
   
0.4
 
Unrealized loss on forward contracts
  
18
   
64.3
   
35.1
 
Accrued expenses
      
62.1
   
63.7
 
Onerous contracts
  
22
   
71.3
   
3.2
 
VAT and current taxes payable
      
17.8
   
4.2
 
Other current liabilities
  
20
   
19.7
   
3.1
 
Total current liabilities
      
249.7
   
119.3
 
Non-current liabilities
            
Long-term debt
  
21
   
1,709.8
   
1,174.6
 
Other liabilities
  
3,7,14
   
22.7
   
8.0
 
Liabilities from equity method investments
  
3
   
3.7
   
-
 
Onerous contracts
  
22
   
-
   
78.3
 
Total non-current liabilities
      
1,736.2
   
1,260.9
 
Total liabilities
      
1,985.9
   
1,380.2
 
Commitments and contingencies
  
23
         
 
See accompanying notes that are an integral part of these Consolidated Financial Statements
 
BORR DRILLING LIMITED
CONSOLIDATED BALANCE SHEET CONTINUED
 
AS OF DECEMBER 31, 2019 AND 2018
(IN $ MILLIONS, EXCEPT NUMBER OF SHARES)

  
Notes
  
2019
  
2018
 
Stockholders’ Equity
         
Common shares of par value $0.05 per share: authorized 137,500,000
(2018: 125,000,000) shares, issued 112,278,065 (2018: 106,528,065)
shares and outstanding 110,818,351 (2018: 105,068,351) shares
  
30
   
5.6
   
5.3
 
Treasury shares
      
(26.2
)
  
(26.2
)
Additional paid in capital
      
1,891.2
   
1,837.5
 
Other comprehensive loss
      
-
   
(5.6
)
Accumulated deficit
      
(576.7
)
  
(279.2
)
Equity attributable to the Company
      
1,293.9
   
1,531.8
 
Non-controlling interest
  
24
   
0.2
   
1.7
 
Total equity
      
1,294.1
   
1,533.5
 
Total liabilities and equity
      
3,280.0
   
2,913.7
 
 
See accompanying notes that are an integral part of these Consolidated Financial Statements
 
BORR DRILLING LIMITED
CONSOLIDATED STATEMENT OF CASH FLOWS
 
for the Years ended December 31, 2019, 2018 and 2017
(In $ millions)
 
  
Notes
  
2019
  
2018
  
2017
 
Cash Flows from Operating Activities
            
Net loss
     
(299.1
)
  
(190.9
)
  
(88.0
)
Adjustments to reconcile net (loss) to net cash used in operating activities:
               
Non-cash compensation expense related to stock options and warrants
  
25
   
3.9
   
3.7
   
8.2
 
Depreciation of non-current assets
  
12
   
101.4
   
79.5
   
21.2
 
Impairment of non-current assets
  
12
   
11.4
   
-
   
26.7
 
Amortization of acquired contract backlog
      
20.2
   
24.2
   
-
 
Payments related to onerous contracts
      
-
   
-
   
(152.2
)
Gain on disposals
  
5
   
(6.4
)
  
(18.8
)
  
-
 
Unrealized (gain) loss on financial instruments
  
6
   
45.1
   
65.2
   
(4.4
)
Loss from equity method investments
  
3
   
9.0
   
-
   
-
 
Non-cash loan fees related to settled debt
  
6
   
5.6
   
-
   
-
 
Bargain purchase gain
  
16
   
-
   
(38.1
)
  
-
 
Deferred income tax
  
7
   
1.4
   
(0.5
)
  
-
 
Change in other current and non-current assets, net
      
(25.8
)
  
(24.8
)
  
(16.5
)
Change in current and non-current liabilities, net
      
44.3
   
(34.7
)
  
20.1
 
Net cash used in operating activities
      
(89.0
)
  
(135.2
)
  
(184.9
)
Cash Flows from Investing Activities
                
Purchase of plant and equipment
      
(1.9
)
  
(7.8
)
  
(0.1
)
Proceeds from sale of fixed assets
  
5
   
7.1
   
41.6
   
-
 
Business acquisition, net of cash acquired
  
16
   
-
   
(195.1
)
  
(324.5
)
Purchase of marketable securities
  
17
   
(6.9
)
  
(13.0
)
  
(26.9
)
Investments in equity method investments
  
3
   
(30.8
)
  
-
   
-
 
Proceeds from sale of marketable securities
  
17
   
31.3
   
-
   
-
 
Additions to newbuildings
  
13
   
(142.6
)
  
(362.4
)
  
(785.2
)
Additions to jack-up drilling rigs
  
12
   
(127.3
)
  
(23.4
)
  
(119.8
)
Net cash used in investing activities
      
(271.1
)
  
(560.1
)
  
(1,256.5
)
Cash Flows from Financing Activities
                
Proceeds from share issuance, net of issuance costs and conversion of shareholders loans
      
49.2
   
218.9
   
1,415.0
 
Proceeds from related party shareholder loan
  
28
   
-
   
27.7
   
12.7
 
Purchase of treasury shares
  
30
   
-
   
(19.7
)
  
(8.4
)
Repayment of long-term debt
  
21
   
(390.0
)
  
(89.3
)
  
-
 
Purchase of financial instruments
      
-
   
(28.5
)
  
-
 
Proceeds, net of deferred loan costs, from issuance of long-term debt
  
13,15,21
   
679.6
   
474.4
   
87.0
 
Proceeds, net of deferred loan costs, from issuance of short-term debt
      
58.5
   
-
   
-
 
Net cash provided by financing activities
      
397.3
   
583.5
   
1,506.3
 
Net increase (decrease) in cash and cash equivalents and restricted cash
      
37.2
   
(111.8
)
  
65.0
 
Cash and cash equivalents and restricted cash at beginning of the period
      
91.3
   
203.1
   
138.1
 
Cash and cash equivalents and restricted cash at the end of period
      
128.5
   
91.3
   
203.1
 
Supplementary disclosure of cash flow information
                
Interest paid, net of capitalized interest
      
(69.0
)
  
(8.6
)
  
-
 
Income taxes paid
      
(1.3
)
  
(3.2
)
  
-
 
Issuance of long-term debt as non-cash settlement for newbuild delivery instalment
      
177.9
   
609.0
   
-
 
Non-cash settlement of shareholder loan with issuance of shares
  
28
   
-
   
27.7
   
-
 
Non-cash offset in respect of jack-up drilling rigs
      
26.8
   
-
   
-
 
 
See accompanying notes that are an integral part of these Consolidated Financial Statements
 
BORR DRILLING LIMITED
CONSOLIDATED STATEMENT OF CHANGES IN SHAREHOLDERS’ EQUITY
 
for the Years ended December 31, 2019, 2018 and 2017
(In $ millions, except share and per share data)
 
  
Number of
outstanding
shares
  
Common
shares
  
Treasury
shares
  
Additional
paid in
capital
  
Other
Comprehensive
(Loss)/Income
  
Accumulated
Deficit
  
Non-
controlling
interest
  
Total
equity
 
Consolidated balance at January 1, 2017
  
15,501,000
   
0.8
   
   
157.8
   
   
(0.8
)
  
   
157.8
 
Issue of common shares
  
78,220,000
   
3.9
   
   
1,446.2
   
   
   
   
1,450.1
 
Equity issuance costs
  
   
   
   
(17.8
)
  
   
   
   
(17.8
)
Other transactions:
                                
Exercise of warrants
  
1,937,500
   
0.1
   
   
   
   
   
   
0.1
 
Fair value of warrants issued
  
   
   
   
7.7
   
   
   
   
7.7
 
Equity issuance costs, warrants
  
   
   
   
(3.0
)
  
   
   
   
(3.0
)
Purchase of warrants
  
   
   
   
(4.7
)
  
   
   
   
(4.7
)
Stock based compensation
  
   
   
1.7
   
1.8
   
   
   
   
3.5
 
Purchase of treasury shares
  
(394,000
)
      
(8.4
)
  
   
   
       
(8.4
)
Total comprehensive loss
  
   
   
   
   
(6.2
)
  
(88.0
)
  
   
(94.2
)
Sale of shares to non-controlling interest
  
   
   
   
   
   
   
2.0
   
2.0
 
Other, net
  
   
   
   
(0.2
)
  
   
   
   
(0.2
)
Consolidated balance at December 31, 2017
  
95,264,500
   
4.8
   
(6.7
)
  
1,587.8
   
(6.2
)
  
(88.8
)
  
2.0
   
1,492.9
 
Issue of common shares
  
9,341,500
   
0.4
   
   
214.4
   
   
   
   
214.8
 
Equity issuance costs
  
   
   
   
(3.4
)
  
   
   
   
(3.4
)
Issue of common shares
  
1,528,065
   
0.1
   
   
35.1
   
   
   
   
35.2
 
Other transactions:
          
                     
Stock based compensation
  
   
       
3.7
   
   
   
   
3.7
 
Settlement of directors’ fees
  
14,286
   
   
0.2
   
(0.2
)
              
 
Purchase of treasury shares
  
(1,080,000
)
  
   
(19.7
)
  
   
   
   
   
(19.7
)
Total comprehensive income/(loss)
  
   
   
   
   
0.6
   
(190.5
)
  
(0.4
)
  
(190.3
)
Non-controlling interest
  
   
   
   
   
   
0.1
   
0.1
   
0.2
 
Other, net
  
   
   
   
0.1
   
   
   
   
0.1
 
Consolidated balance at December 31, 2018
  
105,068,351
   
5.3
   
(26.2
)
  
1,837.5
   
(5.6
)
  
(279.2
)
  
1.7
   
1,533.5
 
Issue of common shares
  
5,750,000
   
0.3
   
-
   
53.2
   
-
   
-
   
-
   
53.5
 
Equity issuance costs
  
-
   
-
   
-
   
(4.3
)
  
-
   
-
   
-
   
(4.3
)
Other transactions:
                                
Stock based compensation
  
-
   
-
   
-
   
3.9
   
-
   
-
   
-
   
3.9
 
Total comprehensive income/(loss)
  
-
   
-
   
-
   
-
   
5.6
   
(297.6
)
  
(1.5
)
  
(293.5
)
Other, net
  
-
   
-
   
-
   
0.9
   
-
   
0.1
   
-
   
1.0
 
Consolidated balance at December 31, 2019
  
110,818,351
   
5.6
   
(26.2
)
  
1,891.2
   
-
   
(576.7
)
  
0.2
   
1,294.1
 
 
See accompanying notes that are an integral part of these Consolidated Financial Statements
 
BORR DRILLING LIMITED
NOTES TO THE CONSOLIDATED FINANCIAL STATEMENTS
 
Note 1 – General information
 
Borr Drilling Limited was incorporated in Bermuda on August 8, 2016. We are listed on the Oslo Stock Exchange under the ticker “BDRILL” and since July 31, 2019, on the New York Stock Exchange under the ticker “BORR”. Borr Drilling Limited is an international offshore drilling contractor providing services to the oil and gas industry, with the objective of acquiring and operating modern jack-up drilling rigs. As of December 31, 2019, we had 27 total jack-up rigs and one semi-submersible, including nine rigs “warm stacked” and 3 rigs “cold stacked,” and had agreed to purchase seven additional premium jack-up rigs under construction.
 
As used herein, and unless otherwise required by the context, the term “Borr Drilling” refers to Borr Drilling Limited and the terms “Company,” “we,” “Group,” “our” and words of similar import refer to Borr Drilling and its consolidated companies. The use herein of such terms as “group”, “organization”, “we”, “us”, “our” and “its”, or references to specific entities, is not intended to be a precise description of corporate relationships.
 
Basis of presentation
 
The consolidated financial statements are presented in accordance with generally accepted accounting principles in the United States of America (U.S. GAAP). The amounts are presented in United States Dollars (“U.S. dollar or $”) rounded to the nearest million, unless otherwise stated.
 
Operating results for the years ending December 31, 2019, 2018 and 2017 are not necessarily indicative of the results that may be expected for any future period.
 
The consolidated financial statements present the financial position of Borr Drilling Limited and its subsidiaries. Investments in companies in which the Company controls, or directly or indirectly holds more than 50% of the voting control are consolidated in the financial statements.
 
Basis of consolidation
 
The consolidated financial statements include the assets and liabilities of the Company. All intercompany balances, transactions and internal sales have been eliminated on consolidation. Unrealized gains and losses arising from transactions with associates are eliminated to the extent of the Company’s interest in the entity. The non-controlling interests of subsidiaries were included in the Consolidated Balance Sheet and Statement of Operations as “Non-controlling interest”. Profit or loss and each component of other comprehensive income are attributed to the shareholders of the Company and to the non-controlling interests, even if this results in the non-controlling interests having a deficit balance.
 
A variable interest entity (“VIE”) is defined by US GAAP as a legal entity where either (a) the voting rights of some investors are not proportional to their rights to receive the expected residual returns of the entity, their obligations to absorb the expected losses of the entity, or both, and substantially all of the entity’s activities either involve or are conducted on behalf of an investor that has disproportionately few voting rights, or (b) the equity holders have not provided sufficient equity investment to permit the entity to finance its activities without additional subordinated financial support, or (c) equity interest holders as a group lack the characteristics of a controlling financial interest, including decision making ability and an interest in the entity’s residual risks and rewards. The guidance requires a VIE to be consolidated if any of its interest holders are entitled to a majority of the entity’s residual returns or are exposed to a majority of its expected losses.
 
Going concern
 
The Company has incurred significant losses since inception and is dependent on additional financing in order to fund continued losses expected in the next 12 months and to meet its existing capital expenditure commitments and further execute on its planned capital expenditure program. In addition to this, the Company is experiencing the impact of current unprecedented market conditions and the global market reaction to the COVID-19 pandemic. At this stage the Company cannot predict with reasonable accuracy the impact on the Company. At the time of this report the Company has received early termination notices for three ongoing contracts and one cancellation of an upcoming contract. The negative cash effects as a result of current and any future contract terminations further extend the existing need for additional financing.
 
This raises substantial doubt about the Company’s ability to continue as a going concern. The financial statements do not include any adjustments that might result from the outcome of this uncertainty.
 
On June 5, 2020 the Company completed an equity offering raising an additional $30 million and completed a financial restructuring including amendments to the facilities from its secured lenders and shipyards. The key amendments were; (i) deferral of the delivery of five newbuild jack-ups rigs until mid-2022, (ii) deferral of certain interest payments until 2022, (iii) deferral of debt amortization in 2021 of $65 million until maturity of the loans in the second quarter of 2022, (iv) amendment of certain of the financial covenants, including  reduction of the minimum liquidity covenant from 3% of net interest bearing debt, to $5 million with a gradual step-up to $20 million at December 31, 2021. Thereafter the 3% level will be reinstated, (v) as part of the amendments, utilization of the remaining $30 million under our revolving credit facilities requiring all banks' consent, (vi) amending the minimum book equity ratio from 33.3% to 25% up to and including 31 December 2021. Thereafter the required ratio will be 40%, and (vii) suspension of the Debt Service Coverage Ratio covenant of 1.25x until 31 December 2021.
 
We will continue to explore additional financing opportunities, the strategic sale of a limited number of modern jack-ups and the opportunistic disposal of older assets in order to further strengthen the liquidity of the Company. While we have confidence that these actions will enable us to better manage our liquidity position, and we have a track record of delivering additional financing, there is no guarantee that any additional financing measures will be concluded successfully.
 
 
Reverse Share Split
 
       On June 21, 2019 the Company’s Board of Directors approved a 5-to-1 reverse share split of the Company’s shares (the “Reverse Split”). Upon effectiveness of the Reverse Split on June 26, 2019, every five shares of the Company’s issued and outstanding ordinary shares, par value $0.01 per share was combined into one issued and outstanding ordinary share, par value $0.05 per share. Unless otherwise indicated, all Share and per Share data in these financial statements is adjusted to give effect to our Reverse Share Split and is approximate due to rounding.
 
Chief Operating Decision Maker (“CODM”)
 
The Company has one operating segment, and this is reviewed by the Chief Operating Decision Maker, which is the Company’s board of directors (the “Board”), as an aggregated sum of assets, liabilities and activities that exists to generate cash flows.

Use of estimates
 
Preparation of financial statements in accordance with U.S. GAAP requires management to make estimates and assumptions that affect the reported amounts of assets and liabilities and disclosure of contingent assets and liabilities at the date of the financial statements and the reported amounts of revenues and expenses during the reporting period. Actual results could differ from those estimates.
 
Note 2 – Accounting policies
 
Revenue
 
The Company performs services that represent a single performance obligation under its drilling contracts. This performance obligation is satisfied over time. The Company earns revenues primarily by performing the following activities: (i) providing the drilling rig, work crews, related equipment and services necessary to operate the rig (ii) delivering the drilling rig by mobilizing to and demobilizing from the drill location, and (iii) performing certain pre-operating activities, including rig preparation activities or equipment modifications required for the contract.
 
The Company recognizes revenues earned under drilling contracts based on variable dayrates, which range from a full operating dayrate to lower rates or zero rates for periods when drilling operations are interrupted or restricted, based on the specific activities performed during the contract. Such dayrate consideration is attributed to the distinct time period to which it relates within the contract term, and therefore recognized as the Company performs the services. The Company recognizes reimbursement revenues and the corresponding costs as the Company provides the customer-requested goods and services, when such reimbursable costs are incurred while performing drilling operations.
 
Prior to performing drilling operations, the Company may receive pre-operating revenues, on either a fixed lump-sum or variable dayrate basis, for mobilization, contract preparation, customer-requested goods and services or capital upgrades, which the Company recognizes over time in line with the satisfaction of the performance obligation. These activities are not considered to be distinct within the context of the contract and therefore, the associated revenue is allocated to the overall performance obligation and recognized ratably over the expected term of the related drilling contract. We record a contract liability for mobilization fees received, which is amortized ratably to dayrate revenue as services are rendered over the initial term of the related drilling contract.
 
We may receive fees (on either a fixed lump-sum or variable dayrate basis) for the demobilization of our rigs. Demobilization revenue expected to be received upon contract completion is estimated as part of the overall transaction price at contract inception and recognized over the term of the contract. In most of our contracts, there is uncertainty as to the likelihood and amount of expected demobilization revenue to be received. For example, the amount may vary dependent upon whether or not the rig has additional contracted work following the contract. Therefore, the estimate for such revenue may be constrained, depending on the facts and circumstances pertaining to the specific contract. We assess the likelihood of receiving such revenue based on past experience and knowledge of the market conditions.

The Company incurs costs to prepare a rig for contract and deliver or mobilize a rig to the drilling location. The Company defers pre-operating costs, such as contract preparation and mobilization costs, and recognizes such costs on a straight-line basis, consistent with the general level of activity, in operating and maintenance costs over the estimated firm period of drilling.
 
Related party revenue
 
We provide corporate support services, secondment of personnel and management services to our equity method investments under management and service agreements. The services are based on costs incurred in the period with appropriate margins and have been recognized under related party revenues in our Statement of Operations, with associated costs included within Operating Expenses.
 
Related party bareboat revenue
 
We lease rigs on bareboat charters to our Equity Method Investment, Perforaciones Estratégicas e Integrales Mexicana, S.A. de C.V. (“Perfomex”). We expect lease revenue earned under the bareboat charters to be variable over the lease term, as a result of the contractual arrangement which assigns the bareboat a value over the lease term equivalent to residual cash after payments of operating expenses and other fees. We, as a lessor, do not recognize a lease asset or liability on our balance sheet at the time of the formation of the entities nor as a result of the lease. Revenue is recognized within Related party revenue in our Statement of Operations when management are able to reasonably predict the expected underlying bareboat rate over the contract term.
 
Equity method investments
 
We account for our ownership interests in certain Mexican companies, Perfomex and OPEX Perforadora S.A. de C.V (“OPEX”), as equity method investments in accordance with ASC 323, Investments — Equity Method and Joint Ventures and record the investment in equity method investments in the Consolidated Balance Sheets. The equity method of accounting is applied when the investor has an ownership interest of less than 50% and/or does not control the entity, but nonetheless has significant influence over the operating or financial decisions of the investee. Under the equity method, investments are stated at initial cost, additionally guarantees issued to the equity method investments and in-substance capital contributions and capital contributions are allocated to the investment. Our proportionate share of the investees net income (loss) is reflected as a single-line item in the Consolidated Statement of Operations and as increases or decreases, as applicable, in the carrying value of our investment in the Consolidated Balance Sheet. In addition, the proportionate share of net income (loss) is reflected as a non-cash activity in operating activities in the Consolidated Statement of Cash Flows. Contributions increase the carrying value of the investment and are reflected as an investing activity in the Consolidated Statement of Cash Flows.
 
Investments in equity method investments are assessed for other-than-temporary impairment whenever changes in the facts and circumstances indicate an other-than-temporary loss in carrying value has occurred.
 
Jack-up rigs
 
The carrying amount of our jack-up rigs is subject to various estimates, assumptions, and judgments related to capitalized costs, useful lives and residual values and impairments. Jack-up rigs and related equipment are recorded at historical cost less accumulated depreciation. Jack-up rigs acquired as part of asset acquisitions are stated at fair market value as of the date of the acquisition. The cost of these assets, less estimated residual value, is depreciated on a straight-line basis over their estimated remaining economic useful lives. The estimated economic useful life of our jack-up rigs and our semi-submersible drilling rig when new, is 30 years.
 
We determine the carrying values of our jack-up rigs, semi-submersible rig and related equipment based on policies that incorporate estimates, assumptions and judgments relative to the carrying values, remaining useful lives and residual values. These assumptions and judgments reflect both historical experience and expectations regarding future operations, utilization and performance. The use of different estimates, assumptions and judgments in establishing estimated useful lives and residual values could result in significantly different carrying values for our jack-up rigs and semi-submersible rig, which could materially affect our balance sheet and results of operations.
 
The useful lives of our jack-up rigs, semi-submersible rig and related equipment are difficult to estimate due to a variety of factors, including technological advances that impact the methods or cost of oil and gas exploration and development, changes in market or economic conditions and changes in laws or regulations affecting the drilling industry. We re-evaluate the remaining useful lives of our jack-up rigs and semi-submersible rig as of and when events occur that may directly impact our assessment of their remaining useful lives. This includes changes to the operating condition or functional capability of our rigs as well as market and economic factors.
 
The carrying values of our jack-up rigs, semi-submersible rig and related equipment are reviewed for impairment when certain triggering events or changes in circumstances indicate that the carrying amount of an asset may no longer be recoverable. We assess recoverability of the carrying value of an asset by estimating the undiscounted future net cash flows expected to result from the asset, including eventual disposition. If the undiscounted future net cash flows are less than the carrying value of the asset, an impairment loss is recorded equal to the difference between the asset’s carrying value and fair value. In general, impairment analyses are based on expected costs, utilization and dayrates for the estimated remaining useful lives of the asset or group of assets being assessed. An impairment loss is recorded in the period in which it is determined that the aggregate carrying amount is not recoverable. Asset impairment evaluations are, by nature, highly subjective. They involve expectations about future cash flows generated by our assets, and reflect management’s assumptions and judgments regarding future industry conditions and their effect on future utilization levels, dayrates and costs. The use of different estimates and assumptions could result in significantly different carrying values of our assets and could materially affect our balance sheet and results of operations.
 
As of December 31, 2019, management identified certain indicators, among others, that the carrying value of our jack-up rigs, semi-submersible rig and related equipment may not be recoverable and our market capitalization was lower than the book value of our equity. These market indicators include the reduction in new contract opportunities, decrease in market dayrates and contract terminations. We assessed recoverability of the carrying value of our jack-up rigs and semi-submersible rig by first evaluating the estimated undiscounted future net cash flows based on projected dayrates and utilizations of the rigs. The estimated undiscounted future net cash flows were found to be greater than the carrying value of our jack-up rigs and semi-submersible rig. As a result, we did not need to proceed to assess the discounted cash flows of our rigs, and no impairment charges were recorded.
 
With regard to older jack-up rigs which have relatively short remaining estimated useful lives, the results of impairment tests are particularly sensitive to management’s assumptions. These assumptions include the likelihood of the rig obtaining a contract upon the expiration of any current contract, and our intention for the rig should no contract be obtained, including warm/cold stacking or disposal. The use of different assumptions in the future could potentially result in an impairment of our jack-up rigs, which could materially affect our balance sheet and results of operations. If market supply and demand conditions in the older jack-up drilling market do not improve, it is likely that we will be required to impair certain older jack-up rigs.
 
Newbuildings
 
Jack-up rigs under construction are capitalized, classified as newbuildings and presented as non-current assets. The capitalized costs are reclassified from newbuildings to jack-up rigs when the asset is available for its intended use.
 
Interest cost capitalized
 
Interest costs are capitalized on all qualifying assets that require a period of time to get them ready for their intended use. Qualifying assets consist of newbuilding rigs under construction. The interest costs capitalized are calculated using the weighted average cost of borrowings, from commencement of the asset development until substantially all the activities necessary to prepare the assets for its intended use are complete. We do not capitalize amounts beyond the actual interest expense incurred in the period.
 
Rig operating and maintenance expenses
 
Rig operating and maintenance expenses are costs associated with operating a rig that is either in operation or stacked, and include the remuneration of offshore crews and related costs, rig supplies, inventory, insurance costs, expenses for repairs and maintenance as well as costs related to onshore personnel in various locations where we operate the jack-up rigs and are expensed as incurred. Stacking costs for rigs are expensed as incurred.
 
Business combinations
 
The Company applies the acquisition method of accounting for business combinations in accordance with ASC 805. The acquisition method requires the total of the purchase price of acquired businesses and any non-controlling interest recognized to be allocated to the identifiable tangible and intangible assets and liabilities acquired at fair value, with any residual amount being recorded as goodwill as of the acquisition date. Costs associated with the acquisition are expensed as incurred. The Company allocates the purchase price of acquired businesses to the identifiable tangible and intangible assets and liabilities acquired, with any remaining amount being recorded as goodwill.
 
The estimated fair value of the jack-up rigs in a business combination is derived by using a market and income-based approach with market participant-based assumptions. When we acquire jack-up rigs there may exist unfavorable contracts which are recorded at fair value at the date of acquisition. An unfavorable contract is a contract where the dayrate is less than prevailing market rates at the time of acquisition. Such contracts are recorded as an onerous contract at the purchase date.
 
In a business combination, contract backlog is recognized when it meets the contractual-legal criterion for identification as an intangible asset when an entity has a practice of establishing contracts with its customers. We record an intangible asset equal to its fair value on the date of acquisition. Fair value is determined by using Multi-Period Excess Earnings Method. The multi-period Excess Earnings Method is a specific application of the discounted cash flow method. The principle behind the method is that the value of an intangible asset is equal to the present value of the incremental after-tax cash flows attributable only to the subject intangible asset after deducting contributory asset charges. The asset is then amortized over its estimated remaining contract term.
 

(a)
Onerous contracts
 
Newbuildings: When we acquire rigs there may exist unfavorable contracts which are recorded at fair value at the date of acquisition. An unfavorable contract is a contract where the fair value of the rig being constructed is less than the present value of the remaining contractual commitments for the rig. Such contracts are recorded as a liability at the purchase date.
 
Office leases: For the year ended December 31, 2018, onerous contracts were recognized for costs that will continue to be incurred under a contract for its remaining term without economic benefit to the Company. The net present value of such contracts is recorded as a liability at the cease-use date. Subsequent to adoption of ASU No 2016-02, Topic 842, Leases, onerous leases related to office leases are classified as lease liability in accordance with the new standard.
 
Leases
 
ASU 842, was adopted on January 1, 2019. We have elected the package of practical expedients that permits us to not reassess (1) whether previously expired or existing contracts are or contain leases, (2) the lease classification for any expired or existing leases, and (3) any initial direct costs for any existing leases as of the effective date. In addition, we have elected the hindsight practical expedient in connection with our adoption of the new lease standard. As lessee, we have made the accounting policy election to not recognize a right-of-use asset lease and lease liability for leases with a term of 12 months or less. We recognize lease payments in the Consolidated Statement of Operations on a straight-line basis over the lease term. We have also elected the practical expedient to not separate lease and non-lease components.
 
Many of our leases contain variable non-lease components such as maintenance, taxes, insurance, and similar costs for the spaces we occupy. For new and amended leases beginning in 2019 and after, we have elected the practical expedient not to separate these non-lease components of leases for classes of all underlying assets and instead account for them as a single lease component for all leases. We straight-line the net fixed payments of operating leases over the lease term and expense the variable lease payments in the period in which we incur the obligation to pay such variable amounts. These variable lease payments are not included in our calculation of our right-of-use (“ROU”) assets or lease liabilities.
 
 As most of our leases do not provide an implicit rate, we use our incremental borrowing rate based on the information available at commencement date in determining the present value of lease payments. Certain of our lease agreements include options to extend or terminate the lease, which we do not include in our minimum lease terms unless management is reasonably certain to exercise.
 
Our third party drilling contracts contain a lease component related to the underlying drilling equipment, in addition to the service component provided by our crews and our expertise to operate such drilling equipment. We have concluded the non-lease service of operating our equipment and providing expertise in the drilling of the client’s well is predominant in our drilling contracts. We have applied the practical expedient to account for the lease and associated non-lease components as a single component. With the election of the practical expedient, we will continue to present a single performance obligation under the revenue guidance in Accounting Standards Codification (“ASC”) Topic 606, “Revenue from Contracts with Customers.”
 
The impact of adopting ASU 842 was not significant in 2019 and, therefore, no further transitional financial information is presented.
 
Share-based compensation
 
We have an employee share ownership plan under which our employees, directors and officers may be allocated options to subscribe for new shares in the Company as a form of remuneration. The cost of equity settled transactions is measured by reference to the fair value at the date on which the share options are granted. The fair value of the share options issued under the Company’s employee share option plans are determined at the grant date taking into account the terms and conditions upon which the options are granted, and using a valuation technique that is consistent with generally accepted valuation methodologies for pricing financial instruments, and that incorporates all factors and assumptions that knowledgeable, willing market participants would consider in determining fair value. The fair value of the share options is recognized as a general and administrative expense with a corresponding increase in equity over the period during which the employees become unconditionally entitled to the options. Compensation cost is initially recognized based upon options expected to vest, excluding forfeitures, with appropriate adjustments to reflect actual forfeitures.
 
Marketable securities
 
Marketable debt securities held by us which do not give us the ability to exercise significant influence are considered to be available-for-sale. These are re-measured at fair value each reporting period with resulting unrealized gains and losses recorded as a separate component of accumulated other comprehensive income in shareholders’ equity. Gains and losses are not realized until the securities are sold or subject to temporary impairment. Gains and losses on forward contracts to purchase marketable equity securities that do not meet the definition of a derivative are accounted for as available-for-sale securities. We analyze our available-for-sale securities for impairment at each reporting period to evaluate whether an event or change in circumstances has occurred in that period that may have a significant adverse effect on the value of the securities. We record an impairment charge for other-than-temporary declines in value when the value is not anticipated to recover above the cost within a reasonable period after the measurement date, unless there are mitigating factors that indicate impairment may not be required. If an impairment charge is recorded, subsequent recoveries in value are not reflected in earnings until sale of the securities held as available for sale occurs.
 
Where there are indicators that fair value is below the carrying value of our investments, we will evaluate these for other-than-temporary impairment. Consideration will be given to (i) the length of time and the extent to which fair value of the investments is below carrying value, (ii) the financial condition and near-term prospects of the investee, and (iii) our intent and ability to hold the investment until any anticipated recovery. Where we determine that there is other-than-temporary impairment, we will recognize an impairment loss in the period.
 
Marketable equity securities with readily determinable fair value are re-measured at fair value each reporting period with unrealized gains and losses recognized under total financial income (expenses), net.
 
Legal proceedings
 
We may, from time to time, be involved in legal proceedings and claims that arise in the ordinary course of business. A provision will be recognized in the financial statements only where we believe that a liability will be probable and for which the amounts are reasonably estimable, based upon the facts known prior to the issuance of the financial statements.
 
Foreign currencies
 
The Company and the majority of its subsidiaries use the U.S. dollar as their functional currency because the majority of their revenues and expenses are denominated in U.S. dollars. Accordingly, the Company’s reporting currency is also U.S. dollars. For subsidiaries that maintain their accounts in currencies other than U.S. dollars, the Company uses the current method of translation whereby the statement of operations are translated using the average exchange rate for the period and the assets and liabilities are translated using the period end exchange rate.
 
Transactions in foreign currencies are translated into U.S. dollars at the rates of exchange in effect at the date of the transaction. Gains and losses on foreign currency transactions are included in the Consolidated Statement of Operations.
 
Current and non-current classification
 
Assets and liabilities (excluding deferred taxes) are classified as current assets and liabilities respectively, if their maturity is within 1 year of the balance sheet date. Otherwise, they are classified as non-current assets and liabilities.
 
Other intangible assets and liabilities
 
Other intangible assets and liabilities are recorded at fair value on the date of acquisition less accumulated amortization. The amounts of these assets and liabilities less the estimated residual value, if any, is generally amortized on a straight-line basis over the estimated remaining economic useful life or contractual period.
 
Cash and cash equivalents
 
Cash and cash equivalents consist of cash, bank deposits and highly liquid financial instruments with original maturities of three months or less.
 
Restricted cash
 
Restricted cash consists of margin accounts which have been pledged as collateral in relation to forward contracts and bank deposits which have been pledged as collateral for guarantees issued by a bank or minimum deposits which must be maintained in accordance with contractual arrangements. Restricted cash amounts with maturities longer than one year are classified as non-current assets.
 
Trade receivables
 
Trade receivables are presented net of allowances for doubtful balances. At each balance sheet date, all potentially uncollectible accounts are assessed individually for purposes of determining the appropriate provision for doubtful accounts.
 
Fair Value
 
The Company accounts for fair value in accordance with ASC 820, Fair Value Measurements and Disclosures (“ASC 820”). Fair value is defined under ASC 820 as the exchange price that would be received for an asset or paid to transfer a liability (an exit price) in the principal or most advantageous market for the asset or liability in an orderly transaction between market participants on the measurement date. Valuation techniques used to measure fair value under ASC 820 must maximize the use of observable inputs and minimize the use of unobservable inputs. The Company uses a three-tier hierarchy, which prioritizes the inputs used in measuring fair value as follows:
 
Level 1.
Quoted prices in active markets for identical assets or liabilities.
 
Level 2.
Inputs other than Level 1 that are observable, either directly or indirectly, such as quoted prices for similar assets or liabilities; quoted prices in markets that are not active; or other inputs that are observable or can be corroborated by observable market data for substantially the full term of the assets or liabilities.
 
Level 3.
Unobservable inputs that are supported by little or no market activity and that are significant to the fair value of the assets or liabilities.
 
The first two levels in the hierarchy are considered observable inputs and the last is considered unobservable. The Company’s cash and cash equivalents and restricted cash, which are held in operating bank accounts, are classified within Level 1 of the fair value hierarchy because they are valued using quoted market prices, broker or dealer quotations or alternative pricing sources with reasonable levels of price transparency. The carrying value of accounts receivable and payables approximates fair value due to the short time to expected receipt or payment of cash.
 
Income taxes
 
Borr Drilling Limited is a Bermuda company that has a number of subsidiaries in various jurisdictions. Whilst the Company is resident in Bermuda, it is not subject to taxation under the laws of Bermuda, so currently, the Company is not required to pay taxes in Bermuda on ordinary income or capital gains. The Company and each of its subsidiaries and affiliates that are Bermuda companies have received written assurance from the Minister of Finance in Bermuda that in the event that Bermuda enacts legislation imposing taxes on ordinary income or capital gains, any such tax shall not be applicable to the Company or such subsidiaries and affiliates until March 31, 2035. Certain subsidiaries operate in other jurisdictions where taxes are imposed. Consequently, income taxes have been recorded in these jurisdictions when appropriate. Our income tax expense is based on our income and statutory tax rates in the various jurisdictions in which we operate. We provide for income taxes based on the tax laws and rates in effect in the countries in which operations are conducted and income is earned.

The determination and evaluation of our annual group income tax provision involves interpretation of tax laws in various jurisdictions in which we operate and requires significant judgment and use of estimates and assumptions regarding significant future events, such as amounts, timing and character of income, deductions and tax credits. There are certain transactions for which the ultimate tax determination is unclear due to uncertainty in the ordinary course of business. We recognize tax liabilities based on our assessment of whether our tax positions are more likely than not sustainable, based solely on the technical merits and considerations of the relevant taxing authority’s widely understood administrative practices and precedence. Changes in tax laws, regulations, agreements, treaties, foreign currency exchange restrictions or our levels of operations or profitability in each jurisdiction may impact our tax liability in any given year. While our annual tax provision is based on the information available to us at the time, a number of years may elapse before the ultimate tax liabilities in certain tax jurisdictions are determined. Current income tax expense reflects an estimate of our income tax liability for the current period, withholding taxes, changes in prior year tax estimates as tax returns are filed, or from tax audit adjustments.
 
Income tax expense consists of taxes currently payable and changes in deferred tax assets and liabilities calculated according to local tax rules.
 
Deferred tax assets and liabilities are based on temporary differences that arise between carrying values used for financial reporting purposes and amounts used for taxation purposes of assets and liabilities and the future tax benefits of tax loss carry forwards.
 
Our deferred tax expense or benefit represents the change in the balance of deferred tax assets or liabilities as reflected in the Consolidated Balance Sheet. Valuation allowances are determined to reduce deferred tax assets when it is more likely than not that some portion or all of the deferred tax assets will not be realized. To determine the amount of deferred tax assets and liabilities, as well as of the valuation allowances, we must make estimates and certain assumptions regarding future taxable income, including assumptions regarding where our jack-up rigs are expected to be deployed, as well as other assumptions related to our future tax position. A change in such estimates and assumptions, along with any changes in tax laws, could require us to adjust the deferred tax assets, liabilities, or valuation allowances. The amount of deferred tax provided is based upon the expected manner of settlement of the carrying amount of assets and liabilities, using tax rates enacted at the Consolidated Balance Sheet date. The impact of tax law changes is recognized in periods when the change is enacted.
 
Provisions
 
A provision is recognized in the Consolidated Balance Sheet when the Company has a present legal or constructive obligation as a result of a past event, and it is probable that an outflow of economic benefits will be required to settle the obligation and a reliable estimate of the amount can be made. If the effect is material, provisions are determined by discounting the expected future cash flows at a pre-tax rate that reflects current market assessments of the time value of money and, where appropriate, the risks specific to the liability.
 
Contingencies
 
We recognize contingencies in the Consolidated Balance Sheet where we have a present legal or constructive obligation as a result of a past event, and it is probable that an outflow of economic benefits will be required to settle the obligation and a reliable estimate of the amount can be made. If, and only when the timing of related cash flows is fixed or reliably determinable, provisions are determined by discounting the expected future cash flows at a pre-tax rate that reflects current market assessments of the time value of money and, where appropriate, the risks specific to the liability.
 
Related parties
 
Parties are related if one party has the ability, directly or indirectly, to control the other party or exercise significant influence over the other party in making financial and operating decisions. Parties are also related if they are subject to common control or common significant influence.
 
Warrants (Equity-based payments to non-employees)
 
All non-employee stock-based transactions, in which goods or services are the consideration received in exchange for equity instruments are required to be accounted for based on the fair value of the consideration received or the fair value of the equity instruments issued, whichever is more reliably measurable.
 
Earnings/(loss) per share
 
Basic earnings per share (“EPS”) is calculated based on the loss for the period available to common shareholders divided by the weighted average number of shares outstanding for basic EPS for the period. Diluted EPS includes the effect of the assumed conversion of potentially dilutive instruments which for the Company includes share options and warrants. The determination of dilutive earnings per share requires the Company to potentially make certain adjustments to net income and for the weighted average shares outstanding used to compute basic earnings per share unless anti-dilutive.
 
Interest-bearing debt
 
Interest-bearing debt is recognized initially at fair value less directly attributable transaction costs. Subsequent to initial recognition, interest-bearing borrowings are stated at amortized cost. Transaction costs are amortized over the term of the loan.
 
Derivatives
 
We have a Call Spread (as defined in note 18) derivative to mitigate the economic exposure from a potential exercise of conversion rights embedded in the convertible bonds. Call options bought and sold are cash settled European options exercisable only at maturity. The Call Spread derivative is fair value adjusted at each reporting period using a valuation technique that is consistent with generally accepted valuation methodologies for pricing financial instruments, and that incorporates all factors and assumptions that knowledgeable, willing market participants would consider in determining fair value. The fair value adjustments are recognized under total other financial (expenses) income, net with a corresponding increase or decrease in other long-term assets over the duration of the bonds.
 
Forward contracts that meet the definition of derivative instruments are recognized at fair value. Changes in the fair value of these derivatives are recorded in total other financial (expenses) income, net in our Consolidated Statement of Operations. Cash outflows and inflows resulting from economic derivative contracts are presented as cash flows from operations in the Consolidated Statement of Cash Flows.
 
Debt and equity issuance costs
 
Issuance costs are allocated to the debt and equity components in proportion to the allocation of proceeds to those components. Allocated costs are accounted for as debt issuance costs (capitalized and amortized to interest expense using the interest method) and equity issuance costs (charged to shareholders’ equity) recorded as a reduction of the share balance/additional paid-in capital, respectively.
 
Treasury shares
 
Treasury shares are recognized at cost as a component of shareholders’ equity.
 
Adoption of new accounting standards
 
In February 2016, the Financial Accounting Standards Board (“FASB”) issued Accounting Standards Update (“ASU”) No. 2016-02 (Topic 842, “Leases”), as amended, which generally requires lessees to recognize operating and financing lease liabilities and corresponding ROU assets on the balance sheet and to provide enhanced disclosures surrounding the amount, time and uncertainty of cash flows arising from lease agreements. We adopted this standard, on a modified retrospective basis, effective January 1, 2019 and will not restate comparative periods. With respect to leases in which we are the lessee, we recognized a lease liability of $12.1 million and a corresponding right-of-use asset of approximately $2.0 million as of January 1, 2019. Adoption of this standard did not materially impact our Consolidated Statement of Operations and had no impact on our Consolidated Statement of Cash Flows.
 
In June 2018, the FASB issued ASU No. 2018-07, Compensation – Stock Compensation (Topic 718): Improvements to Nonemployee Share Based-Payment Accounting. This ASU intends to improve the usefulness of information provided and reduce the cost and complexity of financial reporting. A main objective of this ASU is to substantially align the accounting for share-based payments to employees and non-employees. The guidance is effective for annual reporting periods beginning after December 15, 2018 for public entities, including interim periods within that period. Our adoption did not have a material effect on our Consolidated Financial Statements.
 
Issued not effective accounting standards
 
In June 2016, the FASB issued ASU No. 2016-13, Financial Instruments - Credit Losses (Topic 326): Measurement of Credit Losses on Financial Instruments, which revises guidance for the accounting for credit losses on financial instruments within its scope. The new standard introduces an approach, based on expected losses, to estimate credit losses on certain types of financial instruments and modifies the impairment model for available-for-sale debt securities. The guidance will be effective January 1, 2020, and the Company will adopt this standard at this date. Entities are required to apply the standard’s provisions as a cumulative-effect adjustment to retained earnings as of the beginning of the first reporting period in which the guidance is adopted. The Company believes that the adoption of this standard will not have a material effect on the Consolidated Financial Statements and related disclosures.
 
In August 2018, the FASB issued ASU No. 2018-13 – Fair Value Measurement (Topic 820): Disclosure Framework –Changes to the Disclosure Requirements for Fair Value Measurement. This ASU modifies the disclosure requirements in Topic 820 by identifying a narrower set of disclosures about that topic to be required on the basis of, amongst other considerations, an evaluation of whether the expected benefits of entities providing the information justify the expected costs. The amendments are effective for all entities for fiscal years, and interim periods within those fiscal years, beginning after December 15, 2019, with early adoption permitted. The Company will adopt this standard on January 1, 2020. The Company believes that the adoption of this standard will not have a material effect on the Consolidated Financial Statements and related disclosures.
 
In August 2018, the FASB issued ASU No. 2018-14 – Compensation – Retirement Benefits – Defined Benefit Plans –General (Subtopic 715-20): Disclosure Framework – Changes to the Disclosure Requirements for Defined Benefit Plans. This amendment modifies disclosure requirements for employers that sponsor defined benefit pension or other postretirement plans. The main objective of this ASU is to remove disclosures that are no longer considered cost beneficial, clarify specific requirements of disclosures and to add disclosure requirements that are identified as relevant. The amendments are effective for fiscal years ending after December 15, 2020, with early adoption permitted. The Company does not intend to early adopt this standard. The Company believes that the adoption of this standard will not have a material effect on the Consolidated Financial Statements and related disclosures.
 
In November 2018, the FASB issued ASU 2018-18, Collaborative Arrangements (Topic 808), to provide clarity on when transactions between entities in a collaborative arrangement should be accounted for under the new revenue standard, ASC 606. In determining whether transactions in collaborative arrangements should be accounted under the revenue standard, the ASU specifies that entities shall apply unit of account guidance to identify distinct goods or services and whether such goods and services are separately identifiable from other promises in the contract. The accounting update also precludes entities from presenting transactions with a collaborative partner which are not in scope of the new revenue standard together with revenue from contracts with customers. The accounting update is effective January 1, 2020 and the Company will adopt this standard on this date. We are currently evaluating the impact of the adoption of the accounting standard on our Consolidated Financial Statements and related disclosures.
 
Note 3 – Equity method investments
 
During 2019 we entered into a joint venture with Proyectos Globales de Energia y Servicos CME, S.A. DE C.V. (“CME”) to provide integrated well services to Petróleos Mexicanos (“Pemex”). This involved Borr Mexico Ventures Limited (“BMV”) subscribing for 49% of the equity of Opex Perforadora S.A. de C.V. (“Opex”) and Perforadora Profesional AKAL I, SA de CV (“Akal”). CME’s wholly owned subsidiary, Operadora Productora y Exploradora Mexicana, S.A. de C.V. (“Operadora”) owns 51% of each of Opex and Akal.
 
We provide five jack-up rigs on bareboat charters to two other joint venture companies, Perforaciones Estrategicas e Integrales Mexicana S.A. de C.V. (“Perfomex”) and Perforaciones Estrategicas e Integrales Mexicana II, SA de CV (“Perfomex II”), which are owned in the same way as Opex and Akal.  Perfomex and Perfomex II provide the jack-up rigs under traditional dayrate drilling and technical service agreements to Opex and Akal. Opex and Akal also contract technical support services from BMV, management services from Operadora and well services from specialist well service contractors (including an affiliate of one of our principal shareholder Schlumberger Limited) and logistics and administration services from Logística y Operaciones OTM, S.A. de C.V, an affiliate of CME. This structure enables Opex and Akal to provide bundled integrated well services to Pemex. The potential revenue earned is fixed under each of the Pemex contracts, while Opex and Akal manage the drilling services and related costs on a per well basis. We are also obligated, as a 49% shareholder, to fund any capital shortfall in Opex or Akal where the Board of Opex or Akal make a cash call to the shareholders under the provisions of the Shareholder Agreements.
 
The below table sets forth the results from these entities, on a 100% basis, for the period from June 28, date of incorporation, to December 31, 2019 and their financial position as at December 31, 2019. Included within the column for Perfomex are $0.2 million of operating expenses, current assets and current liabilities related to Perfomex II. Akal did not have any activity in 2019.
 
In $ millions
 
Perfomex
  
OPEX
 
Operations:
      
Revenue
  
49.8
   
68.1
 
Operating expenses
  
47.4
   
85.7
 
Net income (loss)
  
1.5
   
(19.8
)
Financial position:
        
Cash
  
0.3
   
0.0
 
Total current assets
  
77.1
   
81.3
 
Total non-current assets
  
0.9
   
-
 
Total assets
  
78.0
   
81.3
 
Total current liabilities
  
76.5
   
101.1
 
Total non-current liabilities
  
-
   
-
 
Equity
  
1.5
   
(19.8
)
 
Revenue in OPEX is recognized on a percentage of completion basis under the cost to cost method. The service OPEX delivers is to a single customer, PEMEX, and involves delivering integrated well services with payment upon the completion of each well in the contract. Revenue in Perfomex is recognized on a day rate basis on a contract with OPEX, consistent with our historical revenue recognition policies, with day rate accruing each day as the service is performed. We provide rigs and services to Perfomex for use in its contracts with OPEX.
 
The total assets of both OPEX and Perfomex include in-substance capital contributions from their shareholders, Borr and CME in the form of shareholder loans. As at the balance sheet date, the Board of OPEX and Perfomex intend to convert certain amounts of this funding into equity which will increase the equity balance within each entity, which will be performed in prior to year-end December 31, 2020.
 
We have issued a performance guarantee to OPEX for the duration of its contract with PEMEX. We have performed a valuation exercise to fair value the guarantee given, utilizing the inferred debt market method and subsequently mapping to an alpha category credit score, adjusting for country risk and default probability. We have subsequently recognized a liability for $5.9 million within other long-term liabilities and added the $5.9 million to the investment in the OPEX joint venture.
 
The following present our investments in equity method investments as at December 31, 2019:

In $ millions
 
Perfomex
  
OPEX
  
Total
 
Equity invested
  
0.0
   
0.0
   
0.0
 
Funding provided by shareholder loan
  
30.7
   
0.1
   
30.8
 
Accumulated net gain (loss) 49% basis
  
0.7
   
(9.7
)
  
(9.0
)
Guarantee provided
  
-
   
5.9
   
5.9
 
Total
  
31.4
   
(3.7
)
  
27.7
 
 
All line items in the table above are included within our investments in Perfomex and OPEX, respectively. Our investment in Perfomex is included within non-current assets under “Equity method investment” and our investment in OPEX is included within non-current liabilities under “Liabilities from equity method investments”.
 
Note 4 – Revenue
  
Geographic data
 
Revenues are attributed to geographical location based on the country of operations for drilling activities, i.e. the country where the revenues are generated. The following presents our revenues by geographic area:
 
  
For the Years Ended
December 31,
    
(in $ millions)
 
2019
  
2018
  
2017
 
Middle East
  
43.2
   
41.1
   
-
 
Europe
  
114.7
   
75.1
   
-
 
West Africa
  
102.4
   
44.4
   
0.1
 
Mexico
  
50.0
   
-
   
-
 
South East Asia
  
23.8
   
4.3
   
-
 
Total
  
334.1
   
164.9
   
0.1
 
 
Major customers
 
In the years ended December 31, 2019, 2018 and 2017, the following customers accounted for more than 10% of our contract revenues:
 
  
For the Years Ended December 31,
 
(In % of operating revenues)
 
2019
  
2018
  
2017
 
ExxonMobil
  
15
%
  
-
   
-
 
National Drilling Company (ADOC)
  
13
%
  
21
%
  
-
 
Pan American Energy
  
13
%
  
-
   
-
 
TAQA Bratani Limited
  
11
%
  
17
%
  
-
 
Centrica North Sea Limited (Spirit Energy)
  
10
%
  
10
%
  
-
 
BW Energy Gabon S.A.
  
4
%
  
13
%
  
-
 
Total S.A
  
-
   
13
%
  
100
%
Total
  
66
%
  
74
%
  
100
%
 
Presentation of Contract balances
 
Accounts receivable are recognized when the right to consideration becomes unconditional based upon contractual billing schedules. Payment terms on invoiced amounts are typically 30 days.
 
The following table provides information about contract assets from contracts with customers:
 
  
As of December 31,
 
(In $ millions)
 
2019
  
2018
 
Current contract assets
      
Deferred mobilization and contract preparation cost
  
19.3
   
6.0
 
Accrued revenue
  
31.7
   
18.9
 
Acquired contract backlog
  
-
   
20.2
 
Current contract assets
  
51.0
   
45.1
 
         
Non-current contract assets
        
Deferred mobilization and contract preparation cost
  
3.5
   
5.1
 
Non-current contract assets
  
3.5
   
5.1
 
Total contract assets
  
54.5
   
50.2
 
 
Significant changes in the remaining performance obligation contract assets balances for the years ended December 31, 2019 and 2018 are as follows:
 
Contract assets
 
As of December 31,
 
(In $ millions)
 
2019
  
2018
 
Net balance at January 1,
  
50.2
   
10.4
 
Additions to deferred costs, accrued revenue and acquired contract backlog
  
134.7
   
76.1
 
Amortization of deferred costs
  
(130.4
)
  
(36.3
)
Total contract assets
  
54.5
   
50.2
 
 
Contract Costs
 
To obtain contracts with our customers, we incur costs to prepare a rig for contract and deliver or mobilize a rig to the drilling location. We defer pre‑operating costs, such as contract preparation and mobilization costs, and recognize such costs on a straight‑line basis, consistent with the general pace of activity, in rig operating and maintenance costs over the estimated firm period of drilling.Costs incurred for the demobilization of rigs at contract completion are recognized as incurred during the demobilization process.
 
Practical expedient
 
We have applied the disclosure practical expedient in ASC 606-10-50-14A(b) and have not included estimated variable consideration related to wholly unsatisfied performance obligations or to distinct future time increments within our contracts, including dayrate revenue. The duration of our performance obligations varies by contract.
 
Note 5 – Gain on disposals
 
We have recognized the following gains on disposal of three rigs for the year ended December 31, 2019:
 
(In $ millions)
 
Net proceeds /
recoverable
amount
  
Book value
on disposals
  
Gain
 
Total
  
8.5
   
2.1
   
6.4
 
 
In May 2019 we entered into a sale agreement for the “Baug”, “C20051” and “Eir” in May 2019. The sale of “Baug” and “C20051” closed in May 2019 and we recorded a gain of $3.9 million in connection with the transaction.
 
An impairment loss of $11.4 million was recognized for the “Eir” in the May 2019 transaction as a result of entering into a sale agreement, which resulted in us reducing the book value to the expected sale value. As of December 31, 2019, we consider that the consideration for held for sale presentation continues to be achieved and the “Eir” is classified within jack-up drilling rigs held for sale. Included in the 2019 gain is a gain of $0.5 million related to sale of rig related equipment.
 
Gain on disposals in 2018
 
We have recognized the following gains on disposal of 18 rigs for the year ended December 31, 2018:
 
(In $ millions)
 
Net proceeds /
recoverable
amount
  
Book value
on disposals
  
Gain
 
Total
  
37.6
   
18.8
   
18.8
 
 
Gain on disposals in 2017
 
We did not dispose of any jack-up rigs during 2017.
 
Note 6 – Other financial (expenses) income, net
 
Other financial (expenses) income, net is comprised of the following:
 
  
For the Years Ended December 31,
 
(In $ millions)
 
2019
  
2018
  
2017
 
Foreign exchange gain (loss)
  
0.7
   
(1.1
)
  
(0.3
)
Other financial expenses
  
(9.2
)
  
(3.5
)
  
-
 
Expensed loan fees related to settled debt
  
(5.6
)
  
-
   
-
 
(Loss)/gain on forward contracts (note 18)
  
(29.2
)
  
(14.2
)
  
19.3
 
Realized loss on marketable securities
  
(15.4
)
  
-
   
-
 
Change in fair value of Call Spread (note 18)
  
(0.5
)
  
(25.7
)
  
-
 
Total
  
(59.2
)
  
(44.5
)
  
19.0
 
 
During 2019 we sold, and thereby realized all our marketable securities. Total net proceeds received were $31.3 million resulting in a realized loss of $15.4 million. An accumulated unrealized loss of $5.6 million recognized in Other comprehensive income for the year ended December 31, 2018 was recycled to the Consolidated Statement of Operations during 2019. (Loss)/gain on forward contracts is presented net for the years ended December 31, 2019, 2018 and 2017.
 
Note 7 – Taxation
 
Borr Drilling Limited is a Bermuda company not required to pay taxes in Bermuda on ordinary income or capital gains under a tax exemption granted by the Minister of Finance in Bermuda until March 31, 2035. We operate through various subsidiaries in numerous countries throughout the world and are subject to tax laws, policies, treaties and regulations, as well as the interpretation or enforcement thereof, in jurisdictions in which we or any of our subsidiaries operate, were incorporated, or otherwise considered to have a tax presence. Our income tax expense is based upon our interpretation of the tax laws in effect in various countries at the time that the expense was incurred. For the year ended December 31, 2019, our pre-tax loss in 2019 is all attributable to foreign jurisdictions except for $390.7 million loss associated with Bermuda. For the year ended December 31, 2018, our pre-tax loss in 2018 is all attributable to foreign jurisdictions except for $4 million loss associated with Bermuda.
 
Income tax expense is comprised of the following:
 
  
For the Years Ended December 31,
 
(In $ millions)
 
2019
  
2018
  
2017
 
Current tax
  
9.9
   
2.0
   
-
 
Change in deferred tax
  
1.3
   
0.5
   
-
 
Total
  
11.2
   
2.5
   
-
 
 
Our annual effective tax rate for the year ended December 31, 2019 was approximately (3.89%), on a pre-tax loss of $287.9 million. Changes in our effective tax rate from period to period are primarily attributable to changes in the profitability or loss mix of our operations in various jurisdictions. As our operations continually change among numerous jurisdictions, and methods of taxation in these jurisdictions vary greatly, there is little direct correlation between the income tax provision/benefit and income/loss before taxes. A reconciliation of the Bermuda statutory tax rate to our effective rate is shown below:
 
Reconciliation of the Bermuda statutory tax rate to our effective rate:
 
  
For the Years Ended December 31,
 
  
2019
  
2018
  
2017
 
Bermuda statutory income tax rate
  
0
%
  
0
%
  
0
%
Tax rates which are different from the statutory rate
  
(2.30
%)
  
(1.95
%)
  
-
 
Adjustment attributable to prior years
  
0.00
%
  
1.17
%
  
-
 
Change in valuation allowance
  
(1.29
%)
  
(0.26
%)
  
-
 
Adjustments to uncertain tax positions
  
(0.30
%)
  
(0.28
%)
  
-
 
Total
  
(3.89
%)
  
(1.32
%)
  
0
%
 
The components of the net deferred taxes are as follows:
 
  
As of December 31,
 
(In $ millions)
 
2019
  
2018
  
2017
 
Deferred tax assets
         
Net operating losses
  
18.6
   
12.6
   
-
 
Excess of tax basis over book basis of Property, Plant and Equipment
  
66.9
   
75.8
   
-
 
Other
  
5.4
   
2.0
   
-
 
Deferred tax assets
  
90.9
   
90.4
   
-
 
Less: Valuation allowance
  
(89.7
)
  
(87.8
)
  
-
 
Net deferred tax assets
  
1.3
   
2.6
   
-
 
Deferred tax liabilities
            
Deferred tax liabilities
  
-
   
-
   
-
 
Net deferred tax asset (liabilities)
  
1.3
   
2.6
   
-
 
 
The deferred tax assets related to our net operating losses were primarily generated in the United Kingdom and will not expire. We recognize a valuation allowance for deferred tax assets when it is more-likely-than-not that the benefit from the deferred tax asset will not be realized. The amount of deferred tax assets considered realizable could increase or decrease in the near-term if estimates of future taxable income change.
 
We conduct business globally and, as a result, we file income tax returns, or are subject to withholding taxes, in various jurisdictions. In the normal course of business we are generally subject to examination by taxing authorities throughout the world, including major jurisdictions in which we operate or used to operate, such as Denmark, Egypt, Gabon, India, Israel, the Netherlands, Nigeria, Norway, Oman, Saudi Arabia, the United Kingdom, the United States, and Tanzania. We are no longer subject to examinations of tax matters for Paragon Offshore Limited (“Paragon”) legacy companies prior to 1999.
 
The following is a reconciliation of the liabilities related to our unrecognized tax benefits:
 
(In $ millions)
 
2019
  
2018
  
2017
 
Unrecognized tax benefits, excluding interest and penalties, at January 1,
  
4.8
   
-
   
-
 
Additions as a result of Paragon acquisition
  
-
   
4.8
   
-
 
Additions for tax positions of prior year
  
1.3
   
-
   
-
 
Reduction for tax positions of prior years
  
(0.8
)
  
-
   
-
 
Unrecognized tax benefits, excluding interest and penalties, at December 31,
  
5.3
   
4.8
   
-
 
Interest and penalties
  
3.7
   
3.4
   
-
 
Unrecognized tax benefits, including interest and penalties, at December 31,
  
9.0
   
8.2
   
-
 
 
The liabilities summarized in the table above are presented within other liabilities under non-current liabilities in the consolidated balance sheet.
 
We include, as a component of our income tax provision, potential interest and penalties related to liabilities for our unrecognized tax benefits within our global operations. Interest and penalties resulted in an income tax expense of $0.3 million, $0.5 million and $nil million for the years ended December 31, 2019, 2018 and 2017, respectively.
 
As of December 31, 2019, the liabilities related to our unrecognized tax benefits, including estimated accrued interest and penalties, totaled $9.0 million, and if recognized, would reduce our income tax provision by $9.0 million. As of December 31, 2018, the liabilities related to our unrecognized tax benefits, including estimated accrued interest and penalties, totaled $8.2 million, and if recognized, would reduce our income tax provision by $8.2 million. It is reasonably possible that our existing liabilities related to our unrecognized tax benefits may increase or decrease in the next twelve months primarily due to the progression of open audits or the expiration of statutes of limitation. Whilst the amounts provided are an estimate and subject to revision, we are not aware of any circumstances currently that would result in a material increase to the amounts provided for the risks identified at this time.
 
Note 8 – Loss per share
 
The computation of basic EPS is based on the weighted average number of shares outstanding during the period. Diluted EPS exclude the effect of the assumed conversion of potentially dilutive instruments which are 2,357,500 of share options (2018: 2,615,000, 2017: 1,711,000) outstanding issued to employees and directors and convertible bonds with a conversion price of $33.4815 for a total of 10,453,534 shares (2018: 10,453,534 shares, 2017: nil). Due to the current loss-making position these are deemed to have an anti-dilutive effect on the EPS of the Company.
 
All periods presented have been adjusted for our 5 for 1 reverse share split in June 2019.
 
  
For the Years Ended December 31,
 
  
2019
  
2018
  
2017
 
Basic loss per share
  
(2.78
)
  
(1.85
)
  
(1.70
)
Diluted loss per share
  
(2.78
)
  
(1.85
)
  
(1.70
)
Issued ordinary shares at the end of the year
  
112,278,065
   
106,528,065
   
95,658,500
 
Weighted average number of shares outstanding during the year
  
107,478,625
   
102,877,501
   
51,726,288
 
 
The number of share options that would be considered dilutive under the if converted method in 2019 is 0 (2018: 153,457, 2017: 87,352).
 
Note 9 – Restricted cash
 
Restricted cash is comprised of the following:
 
  
As of December 31,
 
(In $ millions)
 
2019
  
2018
 
Opening balance
  
63.4
   
39.1
 
Transfers to restricted cash
  
6.0
   
24.3
 
Total restricted cash
  
69.4
   
63.4
 
 
All restricted cash is classified as current assets and consist of margin accounts which have been pledged as collateral in relation to forward contracts (see note 18) and bank deposits which have been pledged as collateral for issued guarantees.
 
Note 10 – Trade accounts receivable
 
Trade accounts receivable are presented net of allowances for doubtful accounts. The allowance for doubtful accounts receivables at December 31, 2019 was $0.1 million (2018: $0.1 million).
 
Note 11 – Other current assets
 
Other current assets are comprised of the following:
 
  
As of December 31,
 
(In $ millions)
 
2019
  
2018
 
Client rechargeable
  
5.6
   
5.1
 
VAT and other tax receivables
  
12.2
   
4.3
 
Deferred financing fee
  
2.4
   
3.2
 
Right-of-use lease asset
  
0.5
   
-
 
Other receivables
  
6.2
   
7.9
 
Total other current assets
  
26.9
   
20.5
 
 
Note 12 – Jack-up rigs
 
Set forth below is the carrying value of our jack-up rigs
 
  
As of December 31,
 
(In $ millions)
 
2019
  
2018
 
Opening balance
  
2,278.1
   
783.3
 
Additions
  
100.5
   
307.5
 
Transfers from newbuildings (note 13)
  
420.9
   
1,275.7
 
Depreciation and amortization
  
(99.7
)
  
(69.6
)
Disposals
  
(2.1
)
  
(18.8
)
Reclassification to asset held for sale
  
(3.0
)
  
-
 
Impairment
  
(11.4
)
  
-
 
Total jack-up rigs
  
2,683.3
   
2,278.1
 
 
In addition, the Company recorded a depreciation charge of $1.7 million for the full year 2019 related to property, plant and equipment ($9.9 million in 2018 and $nil in 2017).
 
The following presents the net book value of our jack-up rigs by geographic area as of December 31, 2019 and 2018:
 
  
As of December 31,
 
(In $ millions)
 
2019
  
2018
 
Middle East
  
40.7
   
42.0
 
Europe
  
297.3
   
320.0
 
West Africa
  
646.1
   
203.0
 
Mexico
  
721.1
   
-
 
South East Asia
  
978.1
   
1,713.1
 
Total
  
2,683.3
   
2,278.1
 



Impairment assessment of jack-up rigs
 
Jack-up drilling rigs are reviewed for impairment, whenever events or changes in circumstances indicate that the carrying amount of the assets may not be recoverable. Management identified indications of impairment for the years ended December 31, 2019, 2018 and 2017 and tested recoverable amounts of jack-up drilling rigs.
 
Future cash flows expected to be generated from the use or eventual disposal of the assets are estimated to determine the amount of impairment, if any. Estimating future cash flows requires management to make judgments regarding long-term forecasts of future revenues and costs. Significant changes to these assumptions could materially alter our calculations and may lead to impairment.
 
In estimating future cash flows of the jack-up rigs, management has assumed that revenue levels and utilization will be at lower levels in 2020 and thereafter start to increase, ultimately reaching revenue levels and utilization in the lower quartile observed in the jack-up market in the last 10 years.
 
The Company recognized an impairment of $11.4 million, $nil and $26.7 million for the years ended December 31, 2019, 2018 and 2017, respectively, relating to the “Eir” in 2019 and “Brage” and “Fonn” in 2017. The “Eir” was impaired as a result of entering into a sale agreement, which resulted in us reducing the book value to the expected sale value less cost of sale. “Brage” and “Fonn” were in 2017 impaired down to the expected scrap value less cost of disposals. The two rigs were disposed of in 2018.
 
As of December 31, 2019, the sale of the “Eir” is yet to be concluded. We consider the held for sale presentation to be achieved and the “Eir” is classified within jack-up drilling rigs as held for sale.
 
A scenario with a 10% decrease in day rates used when estimating undiscounted cash flows would result in $1.0 million shortfall between the undiscounted cash flow and $21.8 million carrying value for our semi-submersible rig the “MSS1”. No other rigs would have a shortfall with a 10% decrease in day rates.
 
Note 13 – Newbuildings
 
The table below sets forth the carrying value of our newbuildings:
 
  
For the Years Ended December 31,
 
(In $ millions)
 
2019
  
2018
 
Opening balance
  
361.8
   
642.7
 
Additions
  
302.0
   
971.4
 
Capitalized interest
  
18.5
   
23.4
 
Transfers to jack-up rigs (note 12)
  
(420.9
)
  
(1,275.7
)
Total newbuildings
  
261.4
   
361.8
 
 
The table below sets forth information regarding our rigs that were delivered during 2019 and 2018, together with their final instalment and related financing where applicable
 
Rig
Delivery date
 
Delivery
financing
($ million)
 
Shipyard
 
First
instalment
($ million)
  
Onerous
contract
allocated
  
Final
instalment
($ million)
  
Capitalized
cost
  
Transferrers to
jack-up rigs
 
2019
                    
Njord
January -19
  
87.0
 
PPL
  
55.8
   
-
   
87.0
   
2.7
   
145.5
 
Thor
May - 19
  
120.0
 
Keppel
      
-
   
122.1
   
-
   
122.1
 
Hermod
December - 19
  
90.9
 
Keppel
  
57.6
   
-
   
90.9
   
4.8
   
153.3
 
Total
        
113.4
   
-
   
300.0
   
7.5
   
420.9
 
                           
2018
                          
Saga*
January – 18
  
-
 
Keppel
  
100.1
   
(38.0
)
  
72.5
   
0.3
   
134.9
 
Gerd
January – 18
  
87.0
 
PPL
  
55.8
   
-
   
87.0
   
0.3
   
143.1
 
Gersemi
February – 18
  
87.0
 
PPL
  
55.8
   
-
   
87.0
   
0.4
   
143.2
 
Grid
April – 18
  
87.0
 
PPL
  
55.8
   
-
   
87.0
   
0.4
   
143.2
 
Gunnlod
June – 18
  
87.0
 
PPL
  
55.8
   
-
   
87.0
   
1.5
   
144.3
 
Skald
June – 18
  
-
 
Keppel
  
100.1
   
(39.2
)
  
72.5
   
0.7
   
134.1
 
Groa
July – 18
  
87.0
 
PPL
  
55.8
   
-
   
87.0
   
1.3
   
144.1
 
Gyme
September – 18
  
87.0
 
PPL
  
55.8
   
-
   
87.0
   
1.4
   
144.2
 
Natt
October – 18
  
87.0
 
PPL
  
55.8
   
-
   
87.0
   
1.8
   
144.6
 
Total
        
590.8
   
(77.2
)
  
754.0
   
8.1
   
1,275.7
 
 
 *The final instalment of $72.5 million for “Saga” was paid in December 2017, before taking delivery of the rig in January 2018. For the origination and allocation of onerous contracts, please see note 16.
 
Note 14 – Leases
 
       We have operating leases expiring at various dates, principally for real estate, office space, storage facilities and operating equipment. For our Houston and Beverwijk office space, we have previously deemed the leases as onerous leases in 2018 as a result of change in our operating strategy; it is expected that the leases will expire on March 1, 2022 and February 28, 2021, respectively. For these operating leases, upon adoption (see note 2) of the new standard, we offset the right-of-use asset of the lease by the existing carrying amount of the onerous lease liability previously recorded on the date of adoption.
 
Supplemental balance sheet information related to leases was as follows:
 
  
As of December 31, 2019
 
(In $ millions)
   
Operating leases
   
Operating leases right-of-use assets
  
2.7
 
Current operating lease liabilities
  
3.4
 
Long-term operating lease liabilities
  
6.5
 
 
The current portion of the right of use asset is recognized within other current assets (see note 11) and the non-current portion is recognized within other long-term assets (see note 19). The current lease liabilities are recognized within other current liabilities (see note 20) and the non-current lease liabilities are recognized within other liabilities.
 
Components of lease cost is comprised of the following:
 
For the year ended
December 31, 2019
 
    
(In $ millions)
   
Operating lease cost
  
21.2
 
Short-term lease cost
  
0.5
 
Total lease cost
  
21.7
 
Sublease income
  
0.7
 

Supplemental cash flow information related to leases was as follows:
 
For the year ended
December 31, 2019
 
(In $ millions)
   
Cash payments for onerous lease contracts
  
3.6
 
Operating cash flows from operating leases
  
0.9
 
Total lease payments
  
4.5
 
Weighted average remaining lease term for operating leases (years)
  
1.18
 
Weighted average discount rate for operating leases
  
6.38
%

Maturities of lease liabilities were as follows:
 
As of December 31, 2019
 
    
(In $ millions)
   
2020
  
5.1
 
2021
  
4.2
 
2022
  
1.4
 
2023
  
0.4
 
2024
  
0.4
 
Thereafter
  
1.4
 
Total lease payments
  
12.9
 
Less interest
  
(3.0
)
Present value of lease liability
  
9.9
 
 
Maturities of lease liabilities were as follows:
 
As of December 31, 2018
 
    
(In $ millions)
   
2019
  
4.6
 
2020
  
3.6
 
2021
  
3.6
 
2022
  
0.5
 
2023
  
-
 
Thereafter
  
-
 
Total lease payments
  
12.3
 

Note 15 – Asset acquisitions
 
Acquisition of Keppel’s Hull B378
 
 In March 2019, the Company entered into an assignment agreement with the original owner, BOTL Lease Co. Ltd, for the assignment of the rights and obligations under a construction contract to take delivery of one KFELS Super B Bigfoot premium jack-up rig identified as Keppel’s Hull No. B378, subsequently renamed to “Thor”, from Keppel for a purchase price of $122.1 million. The company took delivery of the “Thor” on May 9, 2019 from Keppel Shipyard. The acquisition was partly funded by a new bridge financing facility from Danske Bank A/S and partly by drawing down on the $160 million Senior secured revolving loan facility entered into in the first quarter of 2019.
 
Acquisition of Keppel Rigs
 
In May 2018, the Company signed a master agreement to acquire five premium newbuild jack-up drilling rigs from Keppel FELS Limited. Total consideration for the transaction will be approximately $742.5 million. In the second quarter of 2018, the Company paid a pre-delivery instalment of $288.0 million. The pre-delivery instalment is secured by a parent guarantee from Keppel Offshore & Marine Ltd. The Company has secured financing of the delivery payment for each Keppel Rig from Offshore Partners Pte. Ltd (formerly Caspian Rigbuilders Pte. Ltd). Each loan is non-amortizing and matures five years after the respective delivery dates. The delivery financing will be secured by a first priority mortgage, an assignment of earnings, an assignment of insurance and a charge over shares and parent guarantee from the Company. The Company took delivery of the first rig in the fourth quarter of 2019 and the second in the first quarter of 2020, with the remaining rigs scheduled to be delivered quarterly thereafter until the last rig is delivered in the fourth quarter of 2020. The remaining contracted instalments, payable on delivery, for the Keppel newbuilds acquired in 2018 are approximately $345.6 million as of December 31, 2019 ($454.5 as of December 31, 2018).
 
Acquisition of PPL Rigs
 
In October 2017, the Company signed a master agreement with PPL Shipyard Pte Ltd. (“PPL”) setting forth the terms pursuant to which PPL agreed to sell six premium jack-up drilling rigs and three premium jack-up drilling rigs under construction at its yard in Singapore (together, the “PPL Rigs”) to designated subsidiaries of the Company for a total consideration of approximately $1,300 million, $55.8 million of this was paid per rig on October 31, 2017, and we agreed to accept delivery financing for a portion of the purchase price equal to $87.0 million per rig. The Company entered into loans for the financing of the delivery payment for each PPL Rig from PPL Shipyard Pte. Ltd. Each loan is non-amortizing and matures five years after the delivery date. These loans are secured by a first priority mortgage over the relevant PPL Rig and a guarantee from the Company. In addition, the seller is entitled to certain fees payable in connection with the increase in the market value of the relevant PPL Rig from October 31, 2017 until the repayment date, less the relevant rig owner’s equity cost of ownership of each rig and any interest paid on the delivery financing. The back-end fee, which is included within the portion of the purchase price for which we have agreed to accept delivery financing as described above, has been recognized as part of the cost price for each rig while the fees payable in connection with the increase in value of the relevant PPL Rig. The remaining contracted instalments, payable on delivery, for the PPL newbuilds are $nil million as of December 31, 2019 as all of the PPL rigs are delivered ($87.0 million as of December 31, 2018 and $696.0 million as of December 31, 2017).
 
Acquisition of Hercules Triumph (“Ran”) and Hercules Resilience (“Frigg”)
 
On December 2, 2016, the Company entered into a purchase and sale agreement with Hercules British Offshore Limited (“Hercules”) to purchase the jack-up drilling rigs “Hercules Triumph” and “Hercules Resilience” (renamed “Ran” and “Frigg” respectively) for a total consideration of $130.0 million. On the same date, the Company paid $13.0 million which represented 10% of the agreed contractual price for the rigs. On January 23, 2017, the Company took delivery of the rigs, which was considered to be the acquisition date.
 
The Company considered the guidance in ASC 805 “Business Combinations” and concluded that none of the Keppel, PPL and Hercules transactions listed above constituted a business under ASC 805 and the purchases were therefore accounted for as asset acquisitions.
 
Note 16 – Business combinations
 
Paragon Transaction
 
The Company announced a binding tender offer agreement (the “Tender Offer Agreement”) on February 21, 2018 to offer (“the Offer”) to purchase all outstanding shares in Paragon Offshore Limited (“Paragon”). The total acquisition price to purchase all outstanding shares was $241.3 million. The transaction was subject to the satisfaction of the offer conditions, customary closing conditions, including, among other customary conditions, that (a) at least 67% of the outstanding Paragon shares were validly tendered and not withdrawn before the expiration date, (b) no material adverse change shall have occurred prior to closing, and (c) Paragon shall have completed all actions necessary to acquire ownership of certain Prospector drilling rigs and legal entities currently subject to chapter 11 proceedings in the United States Bankruptcy Court in the District of Delaware. On March 29, 2018, all of the conditions to the Offer were satisfied and the transaction closed. Shareholders holding 99.41% of the shares accepted the offer for a total payment of approximately $240.0 million.
 
Recognized amounts of identifiable assets acquired, and liabilities assumed at fair value:
 
(In $ millions)
 
March 29,
2018
 
Cash and cash equivalents
  
41.7
 
Restricted cash
  
4.2
 
Trade receivables
  
31.0
 
Other current assets (including acquired contract backlog of $31.6 million)
  
53.4
 
Jack-up drilling rigs
  
246.0
 
Assets held for sale
  
15.0
 
Property, plant and equipment
  
16.1
 
Other long-term assets (including acquired contract backlog of $12.8 million)
  
24.8
 
Trade payables
  
(10.5
)
Accruals and other current liabilities
  
(40.9
)
Long term debt
  
(87.7
)
Other non-current liabilities
  
(13.7
)
Total
  
279.4
 
Fair value of consideration satisfied by cash:
    
Payment upon completion by the Company
  
240.0
 
Payment to non-controlling interest
  
1.3
 
Total
  
241.3
 
Total fair value of purchase consideration
  
241.3
 
Fair value of net assets acquired
  
279.4
 
Bargain gain
  
(38.1
)
 
At the time of the acquisition, Paragon was an international driller with a fleet of 23 drilling units. This fleet included two modern units, the Prospector 1 and Prospector 5 built in 2013 and 2014, respectively. The fleet also included a semi-submersible drilling rig, MSS1, with a long-term contract for TAQA in the North Sea which commenced on March 6, 2018. We disposed of 16 jack-up rigs acquired in the Paragon transaction during 2018.
 
The Paragon transaction is accounted for as a business combination. The estimated fair value of the individual rigs was derived by using a market and income-based approach with market participant-based assumptions. A bargain purchase gain of $38.1 million was recognized in the Consolidated Statement of Operations. A bargain purchase gain arises when the fair value of the net assets acquired is higher than the total fair value of purchase consideration.
 
Immediately following the closing of the Paragon transaction, the Company settled the long-term debt of $87.7 million plus $1.6 million of accrued interest and brokerage fees.
 
During 2018, the Company purchased the remaining outstanding shares in Paragon Offshore limited for $1.0 million.
 
Restructuring
 
The table below sets forth the movements in restructuring provisions as a result of the Paragon transaction:
 
  
As of December 31,
 
(In $ millions)
 
2019
  
2018
 
Non-current
      
Opening balance
  
7.0
   
-
 
Reclassification of onerous lease to lease liability (ASU 842 adoption)
  
(7.0
)
  
-
 
Onerous office lease (ii)
  
-
   
7.0
 
Non-current restructuring provision (a)
  
-
   
7.0
 
Current
        
Opening balance
  
4.9
   
-
 
Severance (i)
  
1.7
   
22.8
 
Severance payments (i)
  
(1.3
)
  
(21.1
)
Onerous office lease (ii)
  
-
   
5.2
 
Reclassification of onerous lease to lease liability (ASU 842 adoption)
  
(3.2
)
  
-
 
Lease payments
  
-
   
(2.0
)
Current restructuring provision (b)
  
0.4
   
4.9
 
Total (a+b)
  
0.4
   
11.9
 


(i)
Severance payment
 
As part of the Tender Offer Agreement signed February 21, 2018, the Company initiated a workforce reduction program at closing of the transaction to align the size and composition of the Paragon workforce to the Company’s expected future operations and strategy. An agreement was reached with relevant employees of Paragon that specifies the amounts payable to those made redundant. The Company recognized $22.8 million in restructuring expense for the year ended December 31, 2018 related to those employees. As of December 31, 2019, $0.4 million is recognized within other current liabilities as final settlement for Paragon employees still employed by the Company. It is expected that the liability will be settled in 2020 when the employees are no longer employed by the Company.
 
(ii)
Office lease
 
During the year ended December 31, 2018, the Company recognized $7.7 million as restructuring cost for vacating excess Paragon offices as part of the workforce reduction program. The restructuring expense of $7.7 million relates to future lease obligations still present after the cease of use date. The Company’s future lease obligation of $10.2 million is recognized under onerous contracts, whereof $4.5 million was recognized by Paragon before the acquisition as part of Paragon’s own restructuring plan as of December 31, 2018. All future payments will be recognized against onerous contracts until February 2022 when the lease obligation is settled. The Company expects no additional lease costs to be recognized related to the Paragon restructuring after the year ended December 31, 2018.
 
We adopted, topic 842 “Leases”, on a modified retrospective basis, on January 1, 2019. Subsequent to adoption, onerous lease commitments of $10.2 million were reclassified to lease liability. We have not restated comparative periods (see note 14).
 
Paragon pro forma information (unaudited)
 
Basis of preparation
 
The unaudited pro forma financial information is based on Borr Drilling’s and Paragon’s historical consolidated financial statements as adjusted to give effect to the acquisition of Paragon. The unaudited revenue and net income (loss) for the periods ended December 31, 2018 and 2017 give effect to the Paragon acquisition as if it had occurred on January 1, 2017.
 
  
Pro forma for the Year
Ended December 31,
 
(In $ millions)
 
2018
(unaudited)
  
2017
(unaudited)
 
Revenue
  
192.1
   
185.5
 
Net income (loss)
  
(297.5
)
  
738.0
 
 
Certain one-time adjustments were included in the pro forma financial information.
 
For the period from March 29, 2018 until December 31, 2018, Paragon contributed $116.3 million in revenue resulting in loss before income taxes of $42.7 million, excluding bargain purchase gain of $38.1 million.
 
Transocean Transaction
 
On March 15, 2017, the Company entered into an agreement to acquire fifteen high specification jack-up drilling rigs from Transocean Inc. (“Transocean”). The transaction consisted of Transocean’s entire jack-up fleet, comprising eight rig owning companies (which together owned 10 rigs) and five newbuildings under construction at Keppel FELS Limited’s shipyard in Singapore. Total consideration for the transaction was $1,240.5 million and included jack-up rigs of $547.7 million, onerous contract of $223.7 million, current assets of $0.5 million and future newbuild contracts of $916.0 million.
 
On March 15, 2017 a deposit of $32.0 million was paid to Transocean. The Company financed the transaction through a private placement of 45,720,000 shares, issued at $17.50 per share.
 
On May 31, 2017, the acquisition date, the Company completed the transaction with Transocean upon paying further consideration of $288.7 million, in addition to the $32.0 million deposit already paid. As a result of the transaction, the Company acquired 100% ownership of the following established rig owning entities and branches, which have been accounted for as a business combination under ASC 805:
 
Name of Acquired Entities
 
New Name of Acquired Entities
Constellation II Limited
 
GlobalSantaFe West Africa Drilling Limited
 
Borr Baug Limited
Transocean Andaman Limited
 
Borr Idun Limited
Transocean Ao Thai Limited
 
Borr Mist Limited
Constellation Rig Owner I Limited
 
Borr Atla Limited
Transocean Drilling Resources Limited
 
Borr Brage Limited
Transocean Drilling Services Offshore Inc.
 
Borr Jack-Up XIV Inc.
Transocean Siam Driller Limited
 
Borr Odin Limited
 
Three of the Transocean rigs were on contract with an external customer at the time of closing. The rigs ended their contracts in July 2017, March 2018 and October 2018, respectively. While the Company took title and ownership to the rigs at the time of closing, Transocean retained the associated revenue, expenses and cash flow associated with the customer contracts including risks and rewards. The Company agreed that the existing bareboat charters to Transocean for these rigs would continue for the remaining contract periods (the “Transocean Bareboat Charters”). As part of the agreement, the Company agreed to pay Transocean an amount equal to the amounts received by the owners of the three rigs under the Transocean Bareboat Charters to Transocean. As a result of the agreement with Transocean, the bareboat proceeds and payments for these rigs are presented net in the consolidated statement of operations.
 
Recognized amounts of identifiable assets acquired and liabilities assumed at fair value:
 
  
May 31,
2017
 
(In $ millions)
   
Jack-up drilling rigs
  
547.7
 
Current assets
  
0.5
 
Onerous contract (Note 22)
  
(223.7
)
Total
  
324.5
 
Fair value of consideration satisfied by cash:
    
Deposit on March 15, 2017
  
32.0
 
Payment upon completion (May 31, 2017)
  
288.7
 
Balancing payment
  
3.8
 
Total
  
324.5
 
Total fair value of purchase consideration
  
324.5
 
Fair value of net assets acquired
  
324.5
 
Goodwill
  
-
 
 
The estimated fair value of the jack-up drilling rigs was derived by using a market and income based approach with market participant-based assumptions. An onerous contract liability was recognized with regards to the newbuilding contracts acquired as the carrying value (future commitments) differed from prevailing market rates at the time of acquisition. The net present value of the newbuilding contracts has been recorded as a liability at the purchase date. No goodwill was recognized from the business combination.
 
Acquisition related transaction costs consisted of various legal, accounting, commissions, valuations and other professional fees which amounted to $3.3 million, which were expensed as incurred and are presented in the statement of operations within general and administrative expenses.
 
No quantitative pro forma profit and loss information has been prepared for the Transocean transaction, as it is impractical. Post-acquisition, the acquired business contributed $4.2 million and $nil million in operating revenue in the Consolidated Financial Statements for the year ended December 31, 2018 and the period from May 31, 2017 through December 31, 2017, resulting in a loss before income taxes of $52.1 million and $51.8 million, respectively.
 
In June 2017, the Company paid $275.0 million to Keppel as a second instalment of the contract value for the construction of five new-build jack-up drilling rigs. The payment of $275.0 million made by the Company was allocated first against the relevant part of the onerous contract directly attributable to each hull (newbuild). An adjustment of $38.0 million and $39.2 million was made towards the onerous contract for Hull B364 (TBN “Saga”) and Hull B365 (TBN “Skald”), respectively. A further adjustment of $62.0 million and $60.8 million was capitalized as newbuildings milestone payments for Hull B364 (TBN “Saga”) and Hull B365 (TBN “Skald”), respectively. Of the remaining $75.0 million, $25.0 million was adjusted each towards the onerous contracts for Hull B366 (TBN “Tivar”), Hull B367 (TBN “Vale”) and Hull B368 (TBN “Var”). The remaining contracted instalments as of December 31, 2019, payable on delivery, for the Keppel newbuilds acquired in 2017 are approximately $448.2 million (approximately $448.2 million as of December 31, 2018).
 
Note 17 – Marketable securities
 
Marketable securities are marked to market, with other than temporary changes in fair value recognized within “Other comprehensive income” (“OCI”).
 
  
As of December 31,
 
(In $ millions)
 
2019
  
2018
 
Opening balance
  
35.2
   
20.7
 
Purchase of marketable securities
  
5.9
   
13.9
 
Sale of marketable securities
  
(31.3
)
  
-
 
Unrealized gain on marketable securities
  
5.6
   
0.6
 
Realized loss on marketable securities
  
(15.4
)
  
-
 
Total marketable securities
  
-
   
35.2
 
 
In 2019, the Company purchased debt securities for approximately $5.9 million. In 2018, the Company purchased additional debt securities for approximately $9.7 million and shares for approximately $4.2 million.
 
All marketable securities were sold in 2019. Total net proceeds received were $31.3 million resulting in realized loss of $15.4 million. An accumulated unrealized loss of $5.6 million recognized in other comprehensive income for the year ended December 31, 2018 was recycled to the income statement during 2019.
 
Note 18 – Financial instruments
 
Forward contracts
 
As of December 31, 2019, the Company has forward contracts to purchase shares in listed drilling companies for an aggregate amount of approximately $92.2 million (2018: $85.4 million). The unrealized loss related to these forward contracts is $64.3 million as of December 31, 2019 (2018: $35.1 million). The forward contracts are presented net within current liabilities in the consolidated balance sheet as of December 31, 2019 and consist of forward assets of $27.9 million (2018: $50.3 million) and forward liabilities of $92.2 million (2018: $85.4 million). As of December 31, 2019, there is $65.0 million of restricted cash recorded in the Consolidated Balance Sheet as collateral for these forward contracts (December 31, 2018: $37.9 million). Fair value is determined by using a mark to market forward rate. The forward rate is composed of a spot rate and an addition to or deduction from the spot rate. The addition or deduction reflects the interest rate margin between the currencies involved for the period in question.
 
As referenced in note 32, these contracts were settled on April 30, 2020.
 
Call Spread
 
On May 16, 2018 the Company issued $350.0 million in convertible bonds due in 2023 (the “Convertible Bonds”) (see note 21). The Company has purchased from Goldman Sachs International call options over 10,453,612 Borr shares with an exercise price of $33.4815 per share to mitigate the economic exposure from a potential exercise of the conversion rights embedded in the Convertible Bonds. In addition, the Company sold to Goldman Sachs International call options for the same number of shares with an exercise price of $42.6125 per share. The transactions are referred to as the “Call Spread”. The purpose of the Call Spread is to improve the effective conversion premium for the Company in relation to the Convertible Bonds to 75% over $24.35. The average maturity of the call options purchased and sold is May 14, 2023, with maturities starting on May 16, 2022 and ending on May 16, 2024. The call options bought and sold are European options exercisable only at maturity and are cash settled. The Call Spread is recorded within other long-term assets (see note 19) and with subsequent fair value adjustments recognized within other financial expenses, net (see note 6). Fair value adjustments in 2019 and 2018 resulted in an unrealized loss of $0.5 million and $25.7 million respectively. Fair value is determined by using the Black and Scholes model for option pricing. Subsequent fair value adjustments are recognized in the Consolidated Statement of Operations under Other financial income (expenses), net.
 
Note 19 – Other long-term assets
 
Other long-term assets are comprised of the following:
 
  
As of December 31,
 
(In $ millions)
 
2019
  
2018
 
Other receivables
  
-
   
0.5
 
Deferred tax asset
  
1.3
   
2.6
 
Call Spread (see note 18)
  
2.3
   
2.8
 
Tax refunds
  
0.2
   
4.2
 
Right-of-use lease asset, non-current
  
2.2
   
-
 
Prepaid fees
  
9.2
   
9.5
 
Total other long-term assets
  
15.2
   
19.6
 
 
Note 20 – Other current liabilities
 
Other current liabilities are comprised of the following:
 
  
As of December 31,
 
(In $ millions)
 
2019
  
2018
 
Accrued payroll and severance
  
6.2
   
3.1
 
Operating lease liability, current
  
3.4
   
-
 
Deferred mobilization revenue
  
5.6
   
-
 
Other current liabilities
  
4.5
   
-
 
Total other current liabilities
  
19.7
   
3.1
 
 
Note 21 – Long-term debt
 
Long-term debt is comprised of the following:
 
As of December 31, 2019
(In $ millions)
 
Carrying
value
  
Fair value
  
Principal
  
Back end
fee
  
1-5
years
 
Hayfin Loan Facility
  
192.3
   
195.0
   
195.0
   
-
   
195.0
 
Syndicated Senior Secured Credit Facilities
  
264.2
   
270.0
   
270.0
   
-
   
270.0
 
New Bridge Revolving Credit Facility
  
25.0
   
25.0
   
25.0
   
-
   
25.0
 
Convertible bonds
  
346.4
   
260.5
   
350.0
   
-
   
350.0
 
PPL Newbuild Financing
  
790.0
   
782.6
   
753.3
   
29.3
   
782.6
 
Keppel Newbuild Financing
  
91.9
   
90.9
   
86.4
   
4.5
   
90.9
 
Total
  
1,709.8
   
1,624.0
   
1,679.7
   
33.8
   
1,713.5
 

As of December 31, 2018
(In $ millions)
 
Carrying
value
  
Fair value
  
Principal
  
Back end
fee
  
Maturities
1-5
years
 
$200 million senior secured revolving loan facility
  
130.0
   
130.0
   
130.0
   
   
130.0
 
Convertible bonds
  
346.5
   
287.9
   
350.0
   
   
350.0
 
Delivery financing from PPL
  
698.1
   
695.7
   
669.6
   
26.1
   
695.7
 
Total
  
1,174.6
   
1,113.6
   
1,149.6
   
26.1
   
1,175.7
 

Our Revolving and Term Loan Credit Facilities

Refinancing
 
During the first half of 2019, we refinanced our historical revolving credit facilities, including our DNB RCF, Guarantee Facility, DC RCF and Bridge RCF. Following the signing of our Hayfin Facility, Syndicated Facility and New Bridge Facility agreements on June 25, 2019, which collectively provided $645 million in financing, we paid the outstanding balance due under our DNB RCF, Guarantee Facility, DC RCF and Bridge RCF, respectively, which were subsequently cancelled.
 
Hayfin Loan Facility
 
On June 25, 2019, we entered into a $195 million senior secured term loan facility agreement with funds managed by Hayfin Capital Management LLP, as lenders, among others. Our wholly-owned subsidiary, Borr Midgard Assets Ltd., is the borrower under the Hayfin Facility, which is guaranteed by Borr Drilling Limited and secured by mortgages over three of our jack-up rigs, pledges over shares of and related guarantees from certain of our rig-owning subsidiaries who provide this security as owners of the mortgaged rigs and general assignments of rig insurances, certain rig earnings, charters, intragroup loans and management agreements from our related rig-owning subsidiaries. Our Hayfin Facility matures in June 2022 and bears interest at a rate of LIBOR plus a specified margin. The Hayfin Facility agreement includes a make-whole obligation if repaid during the first twelve months and, thereafter, a fee for early prepayment and final repayment. As of December 31, 2019, our Hayfin Facility was fully drawn.
 
Our Hayfin Facility agreement contains various financial covenants, including requirements that we maintain minimum liquidity equal to three months interest on the facility when the jack-up rigs providing security are not actively operating under an approved drilling contract (as defined in the Hayfin Facility agreement). Our Hayfin Facility agreement also contains a loan to value clause requiring that the fair market value of our rigs shall at all times cover at least 175% of the aggregate outstanding facility amount. The facility also contains various covenants which restrict distributions of cash from Borr Midgard Holding Ltd., Borr Midgard Assets Ltd. and our related rig-owning subsidiaries to us or our other subsidiaries and the management fees payable to Borr Midgard Assets Ltd.’s directly-owned subsidiaries. Our Hayfin Facility agreement also contains customary events of default which include any change of control, non-payment, cross default, breach of covenants, insolvency and changes which have or are likely to have a material adverse effect on the relevant obligor’s business, ability to perform its obligations under the Hayfin Facility agreement or security documents or jeopardize the security provided thereunder. If there is an event of default, the lenders under our Hayfin Facility may have the right to declare a default or may seek to negotiate changes to the covenants and/or require additional security as a condition of not doing so. The lenders under our Hayfin Facility may also require replacement or additional security if the fair market value of the jack-up rigs over which security is provided is insufficient to meet our market value-to-loan covenant. As of December 31, 2019, we were in compliance with the covenants and our obligations under the Hayfin Facility agreement.
 
As of December 31, 2019, “Saga”, “Skald” and “Thor” were pledged as collateral for the $195 million Hayfin loan facility. Total book value of the encumbered rigs was $381.8 million as of December 31, 2019.
 
Syndicated Senior Secured Credit Facilities
 
On June 25, 2019, we entered into a $450 million senior secured credit facilities agreement with DNB Bank ASA, Danske Bank, Citibank N.A., Jersey Branch and Goldman Sachs Bank USA, as lenders, among others (consisting of a $230 million credit facility, $50 million newbuild facility, $70 million for the issuance of guarantees and other trade finance instruments as required in the ordinary course of business and, assuming certain conditions are met, a $100 million incremental facility), secured by mortgages over six of our jack-up rigs and, when delivered, one of our newbuild jack-up rigs under construction, pledges over shares of and related guarantees from certain of our rig-owning subsidiaries who provide this security as owners of the mortgaged rigs and general assignments of rig insurances, certain rig earnings, charters, intragroup loans and management agreements from our related rig-owning subsidiaries. In connection with the drawdown of the $100 million incremental facility, two additional jack-up rigs will be mortgaged as security, in addition to assignments, pledges and guarantees from the related rig-owning subsidiaries that are identical to those described in the preceding sentence, and we are obligated to repay any amounts outstanding under our New Bridge Facility. Our Syndicated Facility matures in June 2022 and bears interest at a rate of LIBOR plus a specified margin. The $50 million newbuild facility will be available to draw upon delivery of the newbuild rig “Tivar”, and the $100 million incremental facility will be available to draw upon repayment of the New Bridge Revolving Credit Facility. As of December 31, 2019, $10 million remained undrawn under our Syndicated Senior Secured Credit Facility.
 
Our Syndicated Facility agreement contains various financial covenants, including requirements that we maintain a minimum book equity ratio of 33.3%, positive working capital, a debt service cover ratio in excess of 1.25x our interest and related expenses, from the end of 2020, and minimum liquidity equal to the greater of $50 million and 3% of net interest-bearing debt. Our Syndicated Facility agreement also contains a loan to value clause requiring that the fair market value of our rigs shall at all times cover at least 175% of the aggregate outstanding facility amount and any undrawn and uncancelled part of the facility. The Syndicated Facility agreement also contains various covenants, including, among others, restrictions on incurring additional indebtedness and entering into joint ventures; covenants subjecting dividends to certain conditions which, if not met, would require the approval of our lenders prior to the distribution of any dividend; restrictions on the repurchase of our shares; restrictions on changing the general nature of our business; and restrictions on removing Tor Olav Trøim from our Board. Furthermore, Tor Olav Trøim is required to maintain ownership of at least six million shares (subject to adjustment for certain transactions). Our Syndicated Facility agreement also contains customary events of default which include non-payment, cross default, breach of covenants, insolvency and changes which have or are likely to have a material adverse effect on the relevant obligor’s business, ability to perform its obligations under the Syndicated Facility agreement or security documents or jeopardize the security provided thereunder. If there is an event of default, the lenders may have the right to declare a default or may seek to negotiate changes to the covenants and/or require additional security as a condition of not doing so. The lenders may also require replacement or additional security if the fair market value of the jack-up rigs over which security is provided is insufficient to meet our market value-to-loan covenant. In addition, our Syndicated Facility contains a “Most Favored Nation” clause giving the lenders a right to amend the financial covenants to reflect any more lender-favourable covenants in any other agreement pursuant to which loan or guarantee facilities are provided to us, including amendments to our Financing Arrangements. As of December 31, 2019, we were in compliance with the covenants and our obligations under the Syndicated Facility agreement.
 
As of December 31, 2019, “Frigg”, “Idun”, “Norve”, “Prospector 1”, “Prospector 5” and “Mist” were pledged as collateral for the $450 million Syndicated Senior Secured Credit Facilities. Total book value of the encumbered rigs was $568.8 million as of December 31, 2019.
 
New Bridge Revolving Credit Facility
 
On June 25, 2019, we entered into a $100 million senior secured revolving loan facility agreement with DNB Bank ASA and Danske Bank, as lenders, secured by mortgages over two of our jack-up rigs, assignments of intra-group loans, rig insurances and certain rig earnings and pledges over shares of and related guarantees from certain of our rig-owning subsidiaries who provide this security as owners of the mortgaged rigs. Our New Bridge Facility matures in June 2022 and bears interest at a rate of LIBOR plus a variable margin. In the third quarter $50 million was repaid and transferred from the $100 million New Bridge Revolving Credit Facility into the $100 million incremental facility. As of December 31, 2019, $25 million remained undrawn under our New Bridge Facility.
 
Our New Bridge Facility agreement contains various financial covenants, including requirements that we maintain a minimum book equity ratio of 33.3%, positive working capital, a debt service cover ratio in excess of 1.25x our interest and related expenses, from the end of 2020, and minimum liquidity equal to the greater of $50 million and 3% of net interest-bearing debt. Our New Bridge Facility agreement also contains a loan to value clause requiring that the fair market value of our rigs shall at all times cover at least 175% of the aggregate outstanding facility amount and any undrawn and uncancelled part of the facility. The agreement also contains various covenants, including, among others, restrictions on incurring additional indebtedness and entering into joint ventures; covenants requiring the approval of our lenders prior to the distribution of any dividends; and restrictions on the repurchase of our shares; restrictions on changing the general nature of our business; restrictions on removing Tor Olav Trøim from our Board. Furthermore, Tor Olav Trøim is required to maintain ownership of at least six million shares (subject to adjustment for certain transactions). Our New Bridge Facility agreement also contains customary events of default which include non-payment, cross default, breach of covenants, insolvency and changes which have or are likely to have a material adverse effect on the relevant obligor’s business, ability to perform its obligations under the New Bridge Facility agreement or security documents or jeopardize the security provided thereunder. If there is an event of default, the lenders may have the right to declare a default or may seek to negotiate changes to the covenants and/or require additional security as a condition of not doing so. The lenders may also require replacement or additional security if the fair market value of the jack-up rigs over which security is provided is insufficient to meet our market value-to-loan covenant. In addition, our New Bridge Facility contains a “Most Favored Nation” clause giving the lenders a right to amend the financial covenants to reflect any more lender-favorable covenants in any other agreement pursuant to which loan or guarantee facilities are provided to us, including amendments to our Financing Arrangements. As of December 31, 2019, we were in compliance with the covenants and our obligations under the New Bridge Facility agreement.
 
As of December 31, 2019, “Odin” and “Ran” were pledged as collateral for the $100 million New Bridge Revolving Credit Facility. Total book value of the encumbered rigs was $158.3 million as of December 31, 2019.
 
Convertible Bonds
 
In May 2018 we raised $350.0 million through the issuance of our Convertible Bonds, which mature in 2023. The initial conversion price (which is subject to adjustment) is $33.4815 per share, for a total of 10,453,612 shares. The Convertible Bonds have a coupon of 3.875% per annum payable semi-annually in arrears in equal installments. The terms and conditions governing our Convertible Bonds contain customary events of default, including failure to pay any amount due on the bonds when due, and certain restrictions, including, among others, restrictions on our ability and the ability of our subsidiaries to incur secured capital markets indebtedness. The Company has entered into Call Spreads to mitigate potential effects of a conversion (see note 18).
 
As of December 31, 2019, we were in compliance with the covenants and our obligations under our Convertible Bonds.
 
Our Delivery Financing Arrangements
 
In addition to three jack-up rigs which we have taken delivery of against full payment from Keppel, we have contracts with Keppel to purchase seven jack-up rigs under construction. We have the option to accept delivery financing for two of the jack-up rigs to be delivered from Keppel. For five of our newbuild jack-up rigs under construction and nine additional jack-up rigs which have been delivered from PPL, we have agreed to accept and accepted, respectively, delivery financing from PPL and Keppel subject to the terms described below:
 
PPL Newbuild Financing
 
In October 2017, we agreed to acquire nine premium “Pacific Class 400” jack-up rigs from PPL (the “PPL Rigs”). We accepted delivery of all nine of the PPL Rigs as of December 31, 2019. In connection with delivery of the PPL Rigs, our rig-owning subsidiaries as buyers of the PPL Rigs agreed to accept delivery financing for a portion of the purchase price equal to $87.0 million per jack-up rig (the “PPL Financing”).
 
The PPL Financing for each PPL Rig is an interest-bearing secured seller’s credit, guaranteed by the Company which matures on the date falling 60 months from the delivery date of the respective PPL Rig.
 
The PPL Financing for each respective PPL Rig is secured by a mortgage on such PPL Rig and an assignment of the insurances in respect of such PPL Rig. The PPL Financing also contains various covenants and the events of default include non-payment, cross default, breach of covenants, insolvency and changes which have or are likely to have a material adverse effect on the relevant obligor’s business, ability to perform its obligations under the PPL Financing agreements or security documents, or jeopardize the security. In addition, each rig-owning subsidiary is subject to covenants which management considered to be customary in a transaction of this nature.
 
As of December 31, 2019, we had $782.6 million (2018: $695.7 million) of PPL Financing outstanding and were in compliance with the covenants and our obligations under the PPL Financing agreements.
 
As of December 31, 2019, Galar, Gerd, Gersemi, Grid, Gunnlod, Groa, Gyme, Natt and Njord were pledged as collateral for the PPL financing. Total book value for the encumbered rigs was $1,326.7 million as of December 31, 2019.
 
Keppel Newbuild Financing
 
In May 2018, we agreed to acquire five premium KFELS B class jack-up rigs, three completed and two under construction from Keppel (the “Keppel Rigs”). As of December 31, 2019, four Keppel Rigs remain to be delivered. In connection with delivery of the Keppel Rigs, Keppel has agreed to extend delivery financing for a portion of the purchase price equal to $90.9 million per jack-up rig (the “Keppel Financing”). Separately from the Keppel Financing described below, we may exercise an option to accept delivery financing from Keppel with respect to two additional newbuild jack-up rigs, “Vale” and “Var,” acquired in connection with the Transocean Transaction (see note 32 subsequent events). We will, prior to delivery of each jack-up rig from Keppel, consider available alternatives to such financing.
 
The Keppel Financing for each Keppel Rig is an interest-bearing secured facility from the lender thereunder (an affiliate of Keppel), guaranteed by the Company which will be made available on delivery of each Keppel Rig and matures on the date falling 60 months from the delivery date of each respective Keppel Rig.
 
The Keppel Financing for each respective Keppel Rig will be secured by a mortgage on such Keppel Rig, assignments of earnings and insurances and a charge over the shares of the rig-owning subsidiary which holds each such Keppel Rig. The Keppel Financing agreements also contain a loan to value clause requiring that the fair market value of our rigs shall at all times be at least 130% of the loan and also contains various covenants, including, among others, restrictions on incurring additional indebtedness. Each Keppel Financing agreement also contains events of default which include non-payment, cross default, breach of covenants, insolvency and changes which have or are likely to have a material adverse effect on the relevant obligor’s business, ability to perform its obligations under the Keppel Financing agreements or security documents, or jeopardize the security.
 
As of December 31, 2019, we had $90.9 million (2018: $nil million) in Keppel Financing outstanding and were in compliance with our covenants and obligations under the Keppel Financing agreements.
 
As of December 31, 2019, Hermod was pledged as collateral for the Keppel financing. Total book value for the encumbered rig was $150.9 million as of December 31, 2019.
 
$200 million senior secured revolving loan facility
 
In May 2018, we entered into a $200 million senior secured revolving loan facility agreement with DNB Bank ASA (the “DNB Revolving Credit Facility”) secured by mortgages over five of our jack-up rigs, assignments of rig insurances, pledges over shares and related guarantees from certain of our rig-owning subsidiaries who provide this security as owners of the mortgaged rigs. As of December 31, 2018, $70 million remained undrawn under our DNB Revolving Credit Facility. The DNB Revolving Credit Facility agreement contained various financial covenants, including requirements that we maintain a minimum book equity ratio of 40%, positive working capital and minimum liquidity equal to the greater of $50 million and 5% of net interest-bearing debt. Our DNB Revolving Credit Facility Agreement also contained a loan to value clause requiring that the fair market value of our rigs shall at all times cover at least 175% of the aggregate outstanding facility amount and any undrawn and uncancelled part of the facility. The facility also contained various covenants, including, among others, restrictions on incurring additional indebtedness and entering into joint ventures; restrictions on paying dividends; and restrictions on the repurchase of our shares; restrictions on changing the general nature of our business; and restrictions on removing Tor Olav Trøim from our Board. Furthermore, Tor Olav Trøim was required to maintain ownership of at least six million shares (subject to adjustment for certain transactions). The DNB Revolving Credit Facility agreement also contained events of default which included non-payment, cross default, breach of covenants, insolvency and changes which were likely to have a material adverse effect on the relevant obligor’s business, ability to perform its obligations under the DNB Revolving Credit Facility agreement or security documents or jeopardize the security provided thereunder. If there was an event of default, DNB Bank ASA may have the right to declare a default or may seek to negotiate changes to the covenants and/or require additional security as a condition of not doing so. DNB Bank ASA may also require replacement or additional security if the fair market value of the jack-up rigs over which security is provided is insufficient to meet our market value-to-loan covenant.
 
In January 2019, we executed an amendment to the DNB Revolving Credit Facility agreement which allowed us to procure the issuance of guarantees as required in the ordinary course of business, typically for bid bonds, import bonds and performance bonds, up to an aggregate amount of $30 million. Our obligations to reimburse the bank for any payment made under such guarantees were secured by the guarantees, security over the rigs, insurances and shares provided under the DNB Revolving Credit Facility agreement. This amendment replaced the cash collateral required by the common terms agreement with DNB Bank ASA, which we refer to as the Guarantee Facility.
 
Interest
 
Average interest rate for all our interest-bearing debt was 6.17% for the year ended December 31, 2019 (2018: 5.84%).
 
Amendment of bank facility covenants

On January 2, 2020, we announced an amendment to our bank facility covenants, adjusting the minimum book equity ratio from 40% to 33.3% and the minimum free liquidity covenant from 4% to 3% of Net Interest-Bearing Debt. The amendments were effective from December 31, 2019.
 
Note 22 – Onerous contracts
 
Onerous contracts are comprised of the following:
 
  
As of December 31,
 
(In $ millions)
 
2019
  
2018
 
Onerous lease commitments
  
-
   
10.2
 
Onerous rig construction contracts acquired
  
71.3
   
71.3
 
Total onerous contracts
  
71.3
   
81.5
 
 
Onerous contracts for Hull B366 (TBN “Tivar”) of $16.8 million, Hull B367 (TBN “Vale”) of $26.9 million and Hull B368 (TBN “Var”) of $27.6 million, in total $71.3 million, relate to the estimated excess of remaining shipyard instalments to be made to Keppel FELS over the value in use estimate for the jack-up drillings rigs to be delivered. Remaining shipyard instalments and onerous contract are expected to be amortized when the newbuildings are delivered and paid in 2020 (see note 32).
 
We adopted, topic 842 “Leases”, on a modified retrospective basis, on January 1, 2019. Subsequent to adoption, onerous lease commitments of $10.2 million were reclassified as an offset to the right-of-use asset recognized on transition. We have not restated comparative periods.
 
Note 23 – Commitments and contingencies
 
The Company has the following commitments:
 
  
As at December 31, 2019
  
As at December 31, 2018
 
(In $ millions)
 
Delivery
instalment
  
Back-end
fee
  
Delivery
instalment
  
Back-end
fee
 
Delivery instalments for jack-up drilling rigs
  
793.8
   
18.0
   
963.9
   
25.8
 
 
In addition, under the PPL Financing, PPL is entitled to certain fees payable in connection with the increase in the market value of the relevant PPL Rig from October 31, 2017 until the repayment date, less the relevant rig owner’s equity cost of ownership of each rig and any interest paid on the delivery financing. (see note 21).
 
The following table sets for maturity of our commitments as of December 31, 2019
 
(In $ millions)
 
Less than
1 year
  
1–3 years
  
3–5 years
  
More than
5 years
  
Total
 
Delivery instalments for jack-up rigs
  
793.8
   
-
   
-
   
-
   
793.8
 
 
On February 17, 2020, we agreed with Keppel FELS to amend certain of our agreements for the Vale, Var and Tivar rigs and change delivery dates. In the first quarter of 2020, $294.8 million of commitments related to delivery instalments for jack-up rigs currently classified as due in less than 1 year will fall due in 1-3 years. (see note 32).
 
Operating leases
 
Future minimum lease payments for operating leases for years ending December 31 are as follows:
 
(In $ millions)
 
2020
  
2021
  
2022
  
2023
  
2024
  
Thereafter
  
Total
 
Minimum lease payments
  
5.1
   
4.2
   
1.4
   
0.4
   
0.4
   
1.4
   
12.9
 
 
Our leases consist of office leases, warehouses, vehicles and office equipment. The majority of our lease commitments relate to office leases. At the end of the various initial lease terms the Company can renew its leases, usually for a period of one year. As of December 31, 2019, all our leases were classified as operating leases.
 
Other commercial commitments
 
We have other commercial commitments which contractually obligate us to settle with cash under certain circumstances. Surety bonds and parent company guarantees entered into between certain customers and governmental bodies guarantee our performance regarding certain drilling contracts, customs import duties and other obligations in various jurisdictions.
 
The principal amount of the outstanding surety bonds was $64.6 million and $13.2 million as of December 31, 2019 and 2018, respectively. In addition, we had outstanding bank guarantees and performance bonds amounting to $5.5 million (2018: $9.8 million).
 
As of December 31, 2019, these obligations stated in $ equivalent and their expiry dates are as follows:
 
(In $ millions)
 
2020
  
2021
  
Total
 
Surety bonds and other guarantees
  
70.1
   
-
   
70.1
 
Performance guarantee to OPEX (see note 3)
  
-
   
5.9
   
5.9
 
Total
  
70.1
   
5.9
   
76.0
 

Rigs pledged as collateral
 
As of December 31, 2019, “Saga”, “Skald” and “Thor” were pledged as collateral for the $195 million Hayfin loan facility. Total book value of the encumbered rigs was $381.8 million as of December 31, 2019
 
As of December 31, 2019, “Frigg”, “Idun”, “Norve”, “Prospector 1”, “Prospector 5” and “Mist” were pledged as collateral for the $450 million Syndicated Senior Secured Credit Facilities. Total book value of the encumbered rigs was $568.8 million as of December 31, 2019.
 
As of December 31, 2019, “Odin” and “Ran” were pledged as collateral for the $100 million New Bridge Revolving Credit Facility. Total book value of the encumbered rigs was $158.3 million as of December 31, 2019.
 
As of December 31, 2019, Galar, Gerd, Gersemi, Grid, Gunnlod, Groa, Gyme, Natt and Njord were pledged as collateral for the PPL financing. Total book value for the encumbered rigs was $1,326.7 million as of December 31, 2019.
 
As of December 31, 2019, Hermod was pledged as collateral for the PPL financing. Total book value for the encumbered rig was $150.9 million as of December 31, 2019.
 
Note 24 – Non-controlling interest
 
Non-controlling interests consists of a 10% ownership interest in Borr Jack-Up XVI Inc. acquired in late 2017 by Valiant Offshore Contractors Limited.
 
Note 25 – Share based compensation
 
Share-based payment charges for the year ending:
 
  
For the Years Ended December 31,
 
(In $ millions)
 
2019
  
2018
  
2017
 
Share-based payment charge
  
3.9
   
3.7
   
1.8
 
Total shared based compensation
  
3.9
   
3.7
   
1.8
 
 
On June 21, 2019 the Board of Directors approved a 5-to-1 reverse share split of the Company’s shares. Upon effectiveness of the Reverse Split, every five shares of the Company’s issued and outstanding ordinary shares, par value $0.01 per share was combined into one issued and outstanding ordinary share, par value $0.05 per share. All grants and strike prices below are adjusted to reflect the Reverse Split.
 
In March 11, 2019, the Company issued 460,000 share options to certain employees and directors of the Company. The awards were granted under the existing approved share option scheme. The options have a strike price of $17.50 per share, which compares to the Company’s share’s closing price of $14.20 on March 8, 2019. The options will expire after five years and have a four-year vesting period. The total estimated cost of the share option granted in 2018 will be approximately $1.7 million which will be expensed over the requisite service period. Expected life after vesting is estimated at two years. Risk free interest rate is set to 2% and expected future volatility is estimated at 32%. Total number of options authorised by the Board is 3,494,000. As of December 31, 2019, 2,357,500 share options are outstanding.
 
In January, April, July, September and October 2018 the Company issued 10,000, 30,000, 1,564,000, 20,000 and 40,000 share options, respectively, to employees of the Company. The options have an exercise price per share of $20.00, $21.00, $24.35, $22.95 and $22.75, respectively. Share price at grant date for the 2018 grants was $21.75, $22.85, $22.95, $22.80 and $22.85, respectively. The options will expire after five years and have a four-year vesting period. The total estimated cost of the share option granted in 2018 will be approximately $9.9 million which will be expensed over the requisite service period. The total aggregated number of share options authorized by the Board is 3,494,000. As of December 31, 2018, 2,615,000 share options are outstanding.
 
In June, July and October 2017, the Company issued 876,000, 560,000 and 275,000 share options, respectively, to employees of the Company. The options expire in five years and vest over a period of three years. Vesting is contingent upon employment on the vesting date. The exercise price is $17.50 per share for the options issued in June and July 2017 and $20.00 per share for the options issued in October 2017. The share price at the grant date for the options issued in October 2017 was $21.80. The Company was not listed when granting options in June and July 2017. The options are non-transferable. The fair values of the share options were calculated at $2.9 million, $1.7 and $2.2 million, respectively, and will be charged to the statement of operations as general and administrative expenses over the vesting period.
 
During 2017 the Company transferred 100,000 of its treasury shares to the then-CEO as part of his remuneration package and $1.7 million was charged to the statement of operations in 2017. As part of the CEO’s termination, the Company repurchased 100,000 of its own shares at a price of $23.25 per share for a total consideration of $2.3 million. The Company transferred 14,285 treasury shares to a director as settlement of director’s fees in the fourth quarter of 2018.
 
The table below sets forth the number of share options granted and weighted average exercise price during the years ended December 31, 2019, 2018 and 2017.
 
   2019   2018   2017
 
Number and weighted
average exercise price
stock options:
 
Number
  
Weighted
Average
Exercise Price
(in $)
  
Number
  
Weighted
Average
Exercise Price
(in $)
  
Number
  
Weighted
Average
Exercise
Price
(in $)
 
Outstanding at January 1
  
2,615.000
   
22.0
   
1,711,000
   
18.0
   
-
   
-
 
Granted during the year
  
460,000
   
17.5
   
1,664,000
   
24.0
   
1,711,000
   
18.0
 
Forfeited during the year
  
(717,500
)
  
22.34
   
(760,000
)
  
18.0
   
-
   
-
 
Outstanding at December 31
  
2,357,500
   
20.92
   
2,615,000
   
22.0
   
1,711,000
   
18.0
 
Exercisable at December 31
  
810,999
   
20.04
   
333,666
   
18.0
   
-
   
-
 
 
The fair value of equity settled options are measured at grant date using the Black Scholes option pricing model. Weighted average remaining life for the vested options at December 31, 2019 and 2018 were 2.86 years and 3.50 years, respectively.
 
Following input is used when calculating fair value:
 
2019
  
2018
  
2017
 
Expected future volatility
  
32
%
  
30
%
  
25
%
Expected dividend rate
  
-
   
-
   
-
 
Risk-free rate
  
2.0
%
  
2.1% - 2.9
%
  
1.5% - 2.0
%
Expected life after vesting
 
2 years
  
2 years
  
2 years
 
 
In 2017 the expected future volatility was based on peer group volatility due to the short lifetime of the Company. In 2019 and 2018, volatility was derived by using an average of (i) Historic volatility of the Company’s shares since listing on the Oslo Stock Exchange (ii) Deleveraged peer group volatility (iii) Oslo Energy sector index volatility.
 
Note 26 – Fair values of financial instruments
 
The carrying value and estimated fair value of the Company’s cash and financial instruments were as follows:
 
   
As at December 31, 2019
  
As at December 31, 2018
 
(In $ millions)
 
Hierarchy
  
Fair value
  
Carrying
value
  
Fair value
  
Carrying value
 
Assets
               
Cash and cash equivalents
  
1
   
59.1
   
59.1
   
27.9
   
27.9
 
Restricted cash
  
1
   
69.4
   
69.4
   
63.4
   
63.4
 
Marketable securities – non-current
  
1
   
-
   
-
   
31.0
   
31.0
 
Marketable securities – current
  
1
   
-
   
-
   
4.2
   
4.2
 
Trade receivables
  
1
   
40.2
   
40.2
   
25.1
   
25.1
 
Tax retentions receivable
  
1
   
11.6
   
11.6
   
11.6
   
11.6
 
Other current assets (excluding deferred costs)
  
1
   
22.7
   
22.7
   
17.3
   
17.3
 
Due from related parties
  
1
   
8.6
   
8.6
   
-
   
-
 
Forward contracts (see note 18)
  
2
   
27.9
   
27.9
   
50.3
   
50.3
 
                     
Liabilities
                    
Long-term debt
  
2
   
1,624.0
   
1,709.8
   
1,113.6
   
1,174.6
 
Trade payables
  
1
   
14.1
   
14.1
   
9.6
   
9.6
 
Accruals and other current liabilities
  
1
   
99.6
   
99.6
   
71.0
   
71.0
 
Forward contracts (see note 18)
  
2
   
92.2
   
92.2
   
85.4
   
85.4
 
Guarantees issued to equity method investments (see note 3)
  
3
   
5.9
   
5.9
   
-
   
-
 
 
Financial instruments included in the table above are included within ‘Level 1 and 2’ of the fair value hierarchy because they are valued using quoted market prices, broker or dealer quotations or alternative pricing sources with reasonable levels of price transparency. The forward contracts are presented net in the consolidated balance sheet as of December 31, 2019 and December 31, 2018. Included in “Level 1” are cash and cash equivalents, restricted cash, trade receivables, marketable securities, other current assets (excluding prepayments and deferred costs), trade payables, accruals and other current liabilities. The carrying value of any accounts receivable and payables approximates fair value due to the short time to expected payment or receipt of cash.
 
Included in “Level 3” is guarantees issued to equity method investments. The guarantee has been valued utilizing the inferred debt market method and subsequently mapped to an alpha category credit score, adjusting for country risk and default probability (see note 3).
 
Note 27 – Warrants
 
Schlumberger Oilfield Holdings Limited
 
On March 21, 2017, the Company issued 947,377 warrants to subscribe for ordinary shares at a subscription price of $17.50 plus 4% per annum. per share to Schlumberger Oilfield Holdings Limited (“Schlumberger”) for its role, support and participation in the March 2017 Private Placement. At the grant date, the warrants issued to Schlumberger were valued at $3.01 million and were deemed to have vested on the basis that Schlumberger had fulfilled all of its performance criteria. The amount recognized as additional paid in capital with respect to the warrants issued to Schlumberger was $3.01 million in which the entire amount has been allocated against equity as issuance costs within the Statement of Changes in Shareholders’ Equity for the year ended December 31, 2017. The average contractual term of the warrants was 4 years.
 
In October 2017, the Company issued 947,377 additional warrants to Schlumberger as a consequence of a final collaboration agreement between the Company and Schlumberger being signed. The warrants were valued at $4.7 million which was charged to the statement of operations in 2017. Immediately thereafter, the Company agreed to repurchase all 1,894,754 Warrants held by Schlumberger at a price of $2.50 per Warrant, for $4.7 million in total consideration. Consequently, all warrants originally issued to Schlumberger were then cancelled.
 
Note 28 – Related party transactions
 
In May, June and August 2019, our chief executive officer and chief financial officer received advance payments in aggregate amount of approximately $500,000 each to be offset against future bonuses. Such advances were not approved by our compensation committee or board of directors. Section 13(k) of the U.S. Exchange Act of 1934 (the “Exchange Act”), which applies to the Company since its initial public offering in the United States in July 2019, prohibits personal loans to a director or executive officer of a company with shares registered under the Exchange Act.  Following disclosure of such advances to our board of directors, and determination that such advances constituted an inadvertent violation of Section 13(k) of the Exchange Act, the advances were repaid in full and/or deemed repaid with the advances offset against amounts otherwise payable to them.
 
Agreements and other Arrangements with Drew Holdings Limited (“Drew”)
 
Drew is a trust established for the benefit of Tor Olav Trøim, Deputy Chairman of our Board. Drew is, following its merger with Taran Holdings Limited (“Taran”) in 2017, a large shareholder in us.
 
On March 22, 2018, it was announced that we would raise up to $250 million in an equity offering divided in two tranches. Tranche 2 of the equity offering was subject to approval by the extraordinary general meeting to be held on April 5, 2018 and subsequent share issue. In connection with the settlement of tranche 2, $27.7 million was recorded as a liability to shareholders, including $20.0 million to Drew as of March 31, 2018. On May 30, 2018, the 1,528,065 new shares allocated in tranche 2 of the equity offering were validly issued and fully paid and the related liabilities settled.
 
Agreements and other Arrangements with Magni Partners Limited (“Magni”)
 
Mr. Tor Olav Trøim is the Deputy Chairman of our Board and is the sole owner of Magni.
 
Corporate Support Agreement
 
Magni is party to a Corporate Support Agreement with the Company pursuant to which it is providing strategic advice and assistance in sourcing investment opportunities, financing etc. This agreement was formalized on March 15, 2017.
 
Pursuant to the corporate support agreement with Magni Partners Limited, which provides for reimbursement of costs with Borr board approval, $1.0 million was paid during the second quarter 2019 under the agreement. $nil was outstanding at December 31, 2019 and December 31, 2018.
 
Magni received cash compensation of $1.4 million for various commercial services provided in connection with the acquisition of the Hercules rigs (Hercules Triumph and Hercules Resilience) which completed in the first quarter of 2017. Of this amount $1.0 million has been capitalized within drilling rigs, $0.3 million has been offset against additional paid in capital as equity issuance cost and $0.07 million has been recognized within opening retained earnings.
 
In the third quarter of 2017, $2.0 million was paid to Magni for its assistance in the March 2017 Private Placement ($1.75 million) and Transocean Transaction ($0.25 million). The total cost for the March 2017 Private Placement (including the payment to the investment banks and Magni) was $8.75 million, or 1.1% of the gross proceeds. In the fourth quarter of 2017, $1.5 million was paid to Magni for its assistance in the October 2017 Private Placement ($1.25 million) and PPL Transaction ($0.25 million). The total cost for the October 2017 Private Placement (including the payment to the investment banks and Magni) was $8.75 million, or 1.3% of the gross proceeds.
 
Agreements and other Arrangements with Schlumberger Limited (“Schlumberger”)
 
Schlumberger is our largest shareholder, holding 13.5% at December 31, 2019 and Patrick Schorn, Executive Vice President of Wells at Schlumberger Limited, is a Director on our Board.
 
Collaboration Agreement
 
On October 6, 2017, we signed an enhanced collaboration agreement with Schlumberger with the intention of offering performance-based drilling contracts to our clients whereby the required drilling services along with the rig equipment were integrated under a single contract. We believe that this provides us with a competitive advantage while tendering for such work.
 
Warrants
 
On March 28, 2017 our Board issued warrants to Schlumberger (see Note 27).
 
Commercial Arrangements
 
We have obtained certain rig and other operating supplies from Schlumberger and may continue to obtain such supplies in the future. Purchases from Schlumberger were $14.6 million during 2019, $8.5 million during 2018 and $0.1 million during 2017. $1.6 million and $0.4 were outstanding at December 31, 2019 and 2018, respectively.
 
Other
 
        We have entered into arrangements with companies which are related to our former Chief Financial Officer, Rune Magnus Lundetræ. Charges during 2019 were $0.03 million, of which $nil was outstanding at the end of 2019.
 
Transactions with entities over which we have significant influence
 
Mexico Joint Ventures
 
On June 28, 2019, we entered into a binding agreement to acquire 49% of the shares in Perfomex. and OPEX, entities incorporated in 2019 by Proyectos Globales de Energia y Servicos CME, S.A. DE C.V. (“CME”), a Mexican oil and gas services company, for the purposes of performing integrated drilling services under contracts with Petroleo Mexicanos (“Pemex”).
 
OPEX
 
As part of entering into the share purchase agreement for 49% of the shares in OPEX, we also entered into other commercial arrangements with this related party. We provide management services through a management services agreement at a cost-plus basis. The revenue from these services can be found within the Related party revenue line in our Consolidated Statement of Operations. During 2019 we provided services worth $1.3 million. We have provided a guarantee valued at $5.9 million to support OPEX’s operations under the contracts with Pemex. Perfomex, in which we own 49%, provides drilling services under drilling contracts with OPEX on a dayrate basis. We have as at December 31, 2019 provided $0.1 million of funding to OPEX. See also note 3.
 
Perfomex
 
As part of entering into the share purchase agreement for 49% of the shares in Perfomex, we also entered into other commercial arrangements with the same entity. We provide two rigs on a bareboat basis for Perfomex to service its contract with OPEX. The revenue from these contracts can be found within the Related party revenue line in our Consolidated Statement of Operations. During 2019 we recognized $2.4 million of revenue. We also provide international and local personnel for the offshore operations of the rigs and administrative services on a cost-plus basis. During 2019, we recognized $2.6 million of Related party revenue from the provision of these services. As at December 31, 2019, we have provided $30.7 million of funding to Perfomex, some of which we expect to convert to equity in the near term. See also note 3.
 
Akal
 
As part of entering into the share purchase agreement for 49% of the shares in Opex, we also entered into other commercial arrangements with this related party. We provide management services through a management services agreement at a cost-plus basis. The revenue from these services can be found within the Related party revenue line in our Consolidated Statement of Operations. During 2019 we provided services worth $nil. Perfomex II, in which we own 49%, provides drilling services under drilling contracts with Akal on a dayrate basis. We have as at December 31, 2019 provided $nil of funding to Akal.
 
Perfomex II
 
As part of entering into the share purchase agreement for 49% of the shares in Perfomex II, we also entered into other commercial arrangements with the same entity. We provide three rigs on a bareboat basis for Perfomex II to service its contract with Akal. The revenue from these contracts can be found within the Related party revenue line in our Consolidated Statement of Operations. During 2019 we recognized $nil of revenue. We also provide international and local personnel for the offshore operations of the rigs and administrative services on a cost-plus basis. During 2019, we recognized $0.2 million of Related party revenue from the provision of these services. As at December 31, 2019, we have provided $nil of funding to Perfomex II.
 
Note 29 – Risk management and financial instruments
 
Financial instruments that potentially subject the Company to concentration of credit risk consist principally of cash deposits. Accounts held at Norwegian finance institutions are insured by Norges Bank (Bank of Norway) up to NOK 2.0 million. As of December 31, 2019, the Company had $117.6 million (December 31, 2018: $91.1 million) in excess of the Norges Bank insured limit.
 
Foreign exchange risk management
 
The majority of the Company’s transactions, assets and liabilities are denominated in U.S. dollars, the functional currency of the Company. However, the Company has operations and assets in other countries and incurs expenditures in other currencies, causing its results from operations to be affected by fluctuations in currency exchange rates, primarily relative to the U.S. dollar. There is thus a risk that currency fluctuations will have a positive or negative effect on the value of the Company’s cash flows. The Company has not entered into derivative agreements to mitigate the risk of fluctuations.
 
Market risk for forward contracts and marketable securities
 
The Company’s listed equity securities are susceptible to market price risk arising from uncertainties about future values of the investment securities.
 
Supplier risk
 
A supplier risk exists in relation to our vessels undergoing construction with Keppel and PPL. However, we believe this risk is remote as Keppel and PPL are global leaders in the rig and shipbuilding sectors. Failure to complete the construction of any newbuilding on time may result in the delay, renegotiation or cancellation of employment contracts secured for the newbuildings. Further, significant delays in the delivery of the newbuildings could have a negative impact on the Company’s reputation and customer relationships. The Company could also be exposed to contractual penalties for failure to commence operations in a timely manner or experience a loss due to non-payment under refund guarantees issued by Keppel’s and PPL’s respective parent, all of which would adversely affect the Company’s business, financial condition and results of operations.
 
Concentration of financing risk
 
There is a concentration of financing risk with respect to our long-term debt to the extent that a substantial amount of our long-term debt is carried or will be carried by Keppel and PPL in the form of shipyard financing. We believe the counterparties to be sound financial institutions. Therefore, we believe this risk is remote.
 
Note 30 – Common shares
 
  
As of December 31, 2019
  
As of December 31, 2018
 
All shares are common shares of $0.05 par value each
 
Shares
  
$ million
  
Shares
  
$ million
 
Authorized share capital
  
137,500,000
   
6.9
   
125,000,000
   
6.3
 
Issued and fully paid share capital
  
112,278,065
   
5.6
   
106,528,065
   
5.3
 
Treasury shares held by the company
  
1,459,714
   
(0.1
)
  
1,459,714
   
(0.1
)
Outstanding shares in issue
  
110,818,351
   
5.6
   
105,068,351
   
5.3
 
 
As at December 31, 2019, our shares were listed on the Oslo Stock Exchange and the New York Stock Exchange.
 
On September 27, 2019 the Company’s shareholders approved the increase of the Company’s authorized share capital from $6,250,000 divided into 125,000,000 common shares of $0.05 par value each to $6,875,000 divided into 137,500,000 common shares of $0.05 par value each by the authorization of an additional 12,500,000 common shares of $0.05 par value each.
 
On July 31, 2019, the company issued 5,000,000 new shares in the Company in its initial public offering on the New York Stock Exchange at a price of $9.30 per share. On August 2, 2019, the underwriters in the initial public offering exercised their overallotment option and purchased an additional 750,000 shares from the Company at the same price per share. As of December 31, 2019, the Company has a share capital of $5,613,903.25 divided into 112,278,065 shares.
 
On June 21, 2019 the Board of Directors approved a 5-to-1 reverse share split of the Company’s shares. Upon effectiveness of the Reverse Split, every five shares of the Company’s issued and outstanding ordinary shares, par value $0.01 per share was combined into one issued and outstanding ordinary share, par value $0.05 per share.
 
On March 23, 2018, 9,341,500 new shares were issued at a subscription price of $23.00 per share. On May 30, 2018, 1,528,065 new shares were issued at a subscription price of $23.00 per share. As of December 31, 2018, the Company has a share capital of $5,326,403.27 divided into 106,528,065 shares.
 
The Company transferred 14,285 treasury shares as settlement of director’s fees in the fourth quarter of 2018. As of December 31, 2019, and 2018 the Company owned 1,459,714 treasury shares. All treasury shares were pledged as collateral for forward contracts as of December 31, 2019.
 
Note 31 – Pension
 
Defined Benefit Plans
 
As part of the Paragon acquisition on March 29, 2018, the Company acquired two defined benefit pension plans.
 
As of December 31, 2019, the Company sponsored two non-U.S. noncontributory defined benefit pension plans, the Paragon Offshore Enterprise Ltd and the Paragon Offshore Nederland B.V. pension plans, which cover certain Europe-based salaried employees. As of January 1, 2017, all active employees under the defined benefit pension plans were transferred to a defined contribution pension plan as related to their future service. The accrued benefits under the defined benefit plans were frozen and all employees became deferred members. The transfer to a defined contribution pension plan was accounted for as a curtailment during the year ended December 31, 2016.
 
As of December 31, 2019, our pension obligations represented an aggregate liability of $169.0 million and an aggregate asset of $169.3 million, representing the funded status of the plans. In the year ended December 31, 2019, aggregate periodic benefit costs showed interest cost of $1.9 million and an expected return on plan assets of $1.9 million. Our defined benefit pension plans are recorded at fair value. (see note 2).
 
A reconciliation of the changes in projected benefit obligations (“PBO”) for our pension plans is as follows:
 
  
As of December 31,
 
(In $ millions)
 
2019
  
2018
 
Benefit obligation at beginning of period
  
140.7
   
-
 
Benefit obligation acquired through business combination
  
-
   
147.2
 
Interest cost
  
1.9
   
1.6
 
Actuarial loss
  
30.4
   
4.2
 
Benefits paid
  
(1.5
)
  
(1.0
)
Foreign exchange rate changes
  
(2.5
)
  
(11.3
)
Benefit obligation at end of period
  
169.0
   
140.7
 

A reconciliation of the changes in fair value of plan assets is as follows:
 
  
As of December 31,
 
(In $ millions)
 
2019
  
2018
 
Fair value of plan assets at beginning of period
  
141.0
   
-
 
Plan assets acquired through business combination
  
-
   
146.5
 
Actual return on plan assets
  
32.3
   
5.8
 
Employer contribution
  
-
   
1.0
 
Benefits paid
  
(1.5
)
  
(1.0
)
Plan participants’ contributions
  
-
   
0.1
 
Foreign exchange rate changes
  
(2.5
)
  
(11.2
)
Fair value of plan assets at end of period
  
169.3
   
141.0
 
 
The funded status of the plans is as follows:
 
  
As of December 31,
 
(In $ millions)
 
2019
  
2018
 
Funded status
  
0.3
   
0.3
 
 
Amounts recognized in the Consolidated Balance Sheet consist of:
 
  
As of December 31,
 
(In $ millions)
 
2019
  
2018
 
Other assets – noncurrent
  
0.3
   
0.3
 
Net pension asset
  
0.3
   
0.3
 
Net amount recognized
  
0.3
   
0.3
 
 
Pension cost includes the following components:
 
  
For the Years Ended December 31,
 
(In $ millions)
 
2019
  
2018
 
Interest cost
  
1.9
   
1.6
 
Expected return on plan assets
  
(1.9
)
  
(1.6
)
Net pension expense
  
-
   
-
 
 
Defined Benefit Plans - Disaggregated Plan Information
 
Disaggregated information regarding our pension plans is summarized below:
 
  
As of December 31,
 
(In $ millions)
 
2019
  
2018
 
Projected benefit obligation
  
169.0
   
140.7
 
Accumulated benefit obligation
  
169.0
   
140.7
 
Fair value of plan assets
  
169.3
   
141.0
 
 
Defined Benefit Plans – Key Assumptions
 
The key assumptions for the plans are summarized below:
 
 
As of December 31,
Weighted Average Assumptions Used to Determine Benefit Obligations
2019
2018
Discount rate
0.54% to 0.42%
1.16% to 1.50%
Rate of compensation increase
Not applicable
Not applicable

Weighted Average Assumptions Used to Determine Net Periodic Benefit Cost
January 1 2019 to
December 31, 2019
 
March 29, 2018 to
December 31, 2018
Discount rate
0.54% to 0.42%
 
1.16% to 1.50%
Expected long-term return on plan assets
0.54% to 0.42%
 
1.16% to 1.50%
Rate of compensation increase
Not applicable
 
Not applicable

The discount rates used to calculate the net present value of future benefit obligations are determined by using a yield curve of high-quality bond portfolios with an average maturity approximating that of the liabilities.
 
We use a portfolio return model to assess the initial reasonableness of the expected long-term rate of return on plan assets. To develop the expected long-term rate of return on assets, we considered the current level of expected returns on risk free investments (primarily government bonds), the historical level of risk premium associated with the other asset classes in which the portfolio is invested and the expectations for future returns of each asset class. The expected return for each asset class was then weighted based on the target asset allocation to develop the expected long-term rate of return on assets for the portfolio.
 
Defined Benefit Plans – Plan Assets
 
At December 31, 2019, assets of Paragon Offshore Enterprise Ltd and Paragon Offshore Nederland B.V. pension plans were invested in instruments that are similar in form to a guaranteed insurance contract. The plan assets are based on surrender values. Surrender values are calculated based on the Dutch Central Bank interest curve. This yield curve is based on inter-bank swap rates. There are no observable market values for the assets (Level 3); however, the amounts listed as plan assets were materially similar to the anticipated benefit obligations under the plans.
 
The actual fair value of our pension assets as of December 31, 2019 is as follows:
 
  
Estimated Fair Value Measurements
 
(In $ millions)
 
Carrying
Amount
  
Significant Unobservable
Inputs
(Level 3)
 
December 31, 2019
      
Guaranteed insurance contracts
  
169.0
   
169.0
 
Other
  
0.3
   
0.3
 
Total
  
169.3
   
169.3
 
 
The following table details the fair value activity related to the guaranteed insurance contract during the years.
 
  
As of December 31,
 
  
2019
  
2018
 
Balance as of January 1,
 
$
141.0
  
$
 
Acquisition of plan assets
  
-
   
146.5
 
Assets sold/benefits paid
  
(1.5
)
  
0.1
 
Return on plan assets
  
32.3
   
5.8
 
Foreign exchange rate changes
  
(2.5
)
  
(11.3
)
Balance as of December 31,
  
169.3
   
141.0
 
 
Defined Benefit Plans – Cash Flows
 
In 2018 we contributed $1.0 million to our defined benefit pension plans, and we made no such contributions in 2019.
 
The following table summarizes the benefit payments at December 31, 2019 estimated to be paid within the next ten years by the issuer of the guaranteed insurance contract:

     
Payments by Period
 
  
Total
  
2020
  
2021
  
2022
  
2023
  
2024
  
Five Years Thereafter
 
Estimated benefit payments
  
26.8
   
1.6
   
1.8
   
1.9
   
2.2
   
2.5
   
16.8
 
 
Note 32 – Subsequent events
 
Delivery of Heimdal
 
On January 15, 2020, we took delivery of “Heimdal” from Keppel Shipyard Ltd. The final delivery instalment was $86.4 million, and we accepted delivery financing for the same amount. (see note 21).
 
Change of delivery dates for Vale and Var
 
On February 17, 2020, we agreed with Keppel FELS to amend certain of our agreements for the Vale, Var and Tivar rigs. Keppel FELS has provided $100 million in financing from the planned delivery date of the Tivar (July 2020) until December 31, 2021, repayable in December 2021. Delivery of the two rigs “Vale” and “Var” is conditional on full repayment of the facility or can be carried out 180 days after the repayment of the Tivar facility. The change in delivery dates will reclass $54.5 million of onerous contract liabilities from current to non-current in the first quarter of 2020. In addition, $294.8 million of commitments related to delivery instalments for jack-up rigs currently classified as due in less than 1 year will fall due in 1-3 years (see note 23).
 
Sale of B391
 
On March 13, 2020, we agreed with an external third party to sell the “B391” for a total consideration of $0.8 million, resulting in a loss of $0.4 million recorded in the first quarter 2020. The transaction closed in March 2020.
 
Delivery of Hild
 
On April 22, 2020, we took delivery of “Hild” from Keppel Shipyard Ltd. The final delivery instalment was $86.4 million, and we accepted delivery financing for the same amount (see note 21).
 
Coronavirus (COVID-19)
 
After the balance sheet date, the outbreak of the 2019 coronavirus pandemic (“COVID-19”) that originated in China and subsequently spread to many countries worldwide has resulted in numerous actions taken by governments and governmental agencies in an attempt to mitigate the spread of COVID-19.
 
Our business has been materially and adversely affected by the risks and travel restrictions related to COVID-19. On April 13, 2020, we announced that several of our customers have elected to terminate contracts or stop operations due to COVID-19, with a net impact on total revenue backlog of $16 million.
 
We are currently experiencing the impact of current unprecedented market conditions and the global market reaction to the COVID-19 pandemic, in particular as a result of the practical issues arising from government-imposed travel restrictions, border closures and quarantines. Safety is our primary focus and we have implemented changes to working arrangements to protect everyone working on our rigs and at our onshore sites. We also respect similar arrangements put in place by our customers and suppliers to safeguard the safety and well-being of their personnel. Some of our customers are unable to continue safe operations in the current circumstances, are experiencing difficulties in their respective supply chains and have announced cost-saving initiatives. Further, a number of customers have contractual rights in place to suspend operations in certain circumstances. We could be subject to further suspension notices in light of market conditions; however, at this stage we cannot predict with reasonable accuracy the duration of such suspensions if exercised or the impact on our business.
 
The rapid spread of the pandemic and the continuously evolving responses to combat it have had an increasingly negative impact on the global economy, resulting in an economic downturn that is likely to have a material impact on our business. The extent of the impact will depend on future developments, including global and country-specific actions taken to contain the spread of the coronavirus, and may adversely impact our reported revenues and operating results, and result in impairments to our jack-up drilling rigs, newbuildings, accounts receivable and equity method investments, amongst others.
 
Sale of B152 and Dhabi II
 
On April 30, 2020, the Company sold “B152” and “Dhabi II” with associated backlog for total proceeds of $15.8 million, resulting in an estimated accounting gain of $11.8 million, which will be recorded in the second quarter 2020.
 
Delivery of Valaris shares
 
In May 2020, the Company took delivery of 4.26 million Valaris shares under its forward contracts and subsequently sold all of the shares.
 
Sale of MSS1
 
On May 19, 2020, we signed an agreement to sell the “MSS1” for recycling for proceeds of $2.2 million. The book value of the rig was impaired by $18.4 million down to its sale value at the end of the first quarter 2020, and the rig was classified as held for sale. The sale is expected to close in 2020.
 
Completion of Equity Offering
 
In June 2020, we completed an unregistered equity offering through the subscription and allocation of 46,153,846 new depositary receipts, representing the beneficial interests in the same number of our underlying common shares, each at a subscription price of $0.65 per share (equivalent to NOK 6.45 per share), raising gross proceeds of $30 million. Following completion of this equity offering, our outstanding and issued share capital increased by $2,307,692 to $7,921,559.55, divided in 158,431,911 shares with a nominal value of $0.05 per share. The increase of the Company’s authorized share capital required for the offering was approved at a special general shareholders’ meeting held on June 4, 2020. Following the special general shareholders’ meeting, our authorized share capital was $9,182,692.30 divided into 183,653,846 common shares of $0.05 par value each.

Amendments to Financing and Delivery Financing Arrangements
 
In June 2020, the terms of certain of our financing arrangements and the delivery financing arrangements related to our newbuild rigs were amended. The amendments revised certain specified financial covenants that we are required to meet, including minimum free liquidity. Furthermore, the lenders and shipyards under certain of these arrangements agreed to defer certain interest payments and change the dates of certain amortization payments which otherwise would have fallen due in 2021 to 2022.
 

F-53