Expro Group
XPRO
#5038
Rank
C$2.48 B
Marketcap
C$21.80
Share price
-2.15%
Change (1 day)
85.43%
Change (1 year)

Expro Group - 10-K annual report 2013


Text size:


UNITED STATES
SECURITIES AND EXCHANGE COMMISSION
Washington, D.C. 20549
FORM 10-K
(Mark One)
þ Annual Report Pursuant to Section 13 or 15(d) of
the Securities Exchange Act of 1934
For the fiscal year ended December 31, 2013
OR
¨ Transition Report Pursuant to Section 13 or 15(d) of
the Securities Exchange Act of 1934
For the transition period from    ______    to     ______
Commission file number: 001-36053
Frank’s International N.V.
(Exact name of registrant as specified in its charter)
 
The Netherlands
 
98-1107145
 
 
(State or other jurisdiction of
incorporation or organization)
 
(IRS Employer
Identification number)
 
 
 
 
 
 
 
Prins Bernhardplein 200
 
 
 
 
1097 JB Amsterdam, The Netherlands
 
Not Applicable
 
 
(Address of principal executive offices)
 
(Zip Code)
 
Registrant’s telephone number, including area code: +31 (0)20 52 14 777
 
Securities registered pursuant to Section 12(b) of the Act:
 
 
Title of each class
 
Name of exchange on which registered
 
 
Common Stock, €0.01 par value
 
New York Stock Exchange
 
 
Securities registered pursuant to Section 12(g) of the Act: None
 
Indicate by check mark if the registrant is a well-known seasoned issuer, as defined in Rule 405 of the Securities Act. Yes ¨ No þ
Indicate by check mark if the registrant is not required to file reports pursuant to Section 13 or Section 15(d) of the Act. Yes ¨ No þ
Indicate by check mark whether the registrant (1) has filed all reports required to be filed by Section 13 or 15(d) of the Securities Exchange Act of 1934 during the preceding 12 months (or for such shorter period that the Registrant was required to file such reports), and (2) has been subject to such filing requirements for the past 90 days. Yes þ No ¨
Indicate by check mark whether the registrant has submitted electronically and posted on its corporate Web site, if any, every Interactive Data File required to be submitted and posted pursuant to Rule 405 of Regulation S-T (§232.405 of this chapter) during the preceding 12 months (or for such shorter period that the registrant was required to submit and post such files). Yes þ No ¨
Indicate by check mark if disclosure of delinquent filers pursuant to Item 405 of Regulation S-K (§229.405 of this chapter) is not contained herein, and will not be contained, to the best of the registrant’s knowledge, in definitive proxy or information statements incorporated by reference in Part III of this Form 10-K or any amendment to this Form 10-K. þ
Indicate by check mark whether the registrant is a large accelerated filer, an accelerated filer, a non-accelerated filer, or a smaller reporting company. See the definitions of “large accelerated filer,” “accelerated filer” and “smaller reporting company” in Rule 12b-2 of the Exchange Act.
Large accelerated filer
¨
Accelerated filer
¨
Non-accelerated filer
þ (Do not check if a smaller reporting company)
Smaller reporting company
¨
Indicate by check mark whether the registrant is a shell company (as defined in Rule 12b-2 of the Act). Yes ¨ No þ
On August 9, 2013, the registrant’s common stock began trading on the New York Stock Exchange under the symbol "FI". Accordingly, as of June 30, 2013 (the date of the registrant’s most recently completed second fiscal quarter), the registrant’s common stock was not listed on an exchange and, therefore, the aggregate market value of the registrant’s common stock held by non-affiliates cannot be reasonably determined.
As of February 28, 2014, there were 153,524,000 shares of common stock, €0.01 par value per share, outstanding.
DOCUMENTS INCORPORATED BY REFERENCE
Portions of the Proxy Statement in connection with the 2014 Annual Meeting of Stockholders are incorporated by reference into Part III of this Form 10-K.




FRANK'S INTERNATIONAL N.V.
FORM 10-K FOR THE YEAR ENDED DECEMBER 31, 2013
TABLE OF CONTENTS
 
 
 
 
 
Page
PART I
 
 
 
Item 1.
Business
Item 1A.
Risk Factors
Item 1B.
Unresolved Staff Comments
Item 2.
Properties
Item 3.
Legal Proceedings
Item 4.
Mine Safety Disclosures
 
 
 
PART II
 
 
 
Item 5.
Market for Registrant's Common Equity, Related Stockholder Matters and
 
 
Issuer Purchases of Equity Securities
Item 6.
Selected Financial Data
Item 7.
Management's Discussion and Analysis of Financial Condition and Results of Operations
Item 7A.
Quantititave and Qualitative Disclosures About Market Risk
Item 8.
Financial Statements and Supplementary Data
Item 9.
Changes in and Disagreements With Accountants on Accounting and Financial Disclosure
Item 9A.
Controls and Procedures
Item 9B.
Other Information
 
 
 
PART III
 
 
 
Item 10.
Directors, Executive Officers and Corporate Governance
Item 11.
Executive Compensation
Item 12.
Security Ownership of Certain Beneficial Owners and Management and
 
 
Related Stockholder Matters
Item 13.
Certain Relationships and Related Transactions, and Director Independence
Item 14.
Principal Accounting Fees and Services
 
 
 
PART IV
 
 
 
Item 15.
Exhibits and Financial Statement Schedules
 
 
 
Signatures
 
 
 



2


CAUTIONARY NOTE REGARDING FORWARD-LOOKING STATEMENTS

This Annual Report on Form 10-K (this "Form 10-K") includes certain "forward-looking statements" within the meaning of Section 27A of the Securities Act of 1933, as amended (the "Securities Act"), and Section 21E of the Securities Exchange Act of 1934, as amended (the "Exchange Act"). Forward-looking statements include those that express a belief, expectation or intention, as well as those that are not statements of historical fact. Forward-looking statements include information regarding our future plans and goals and our current expectations with respect to, among other things:

our business strategy and prospects for growth;
our cash flows and liquidity;
our financial strategy, budget, projections and operating results;
the amount, nature and timing of capital expenditures;
the availability and terms of capital;
competition and government regulations; and
general economic conditions.

Our forward-looking statements are generally accompanied by words such as "estimate," "project," "predict," "believe," "expect," "anticipate," "potential," "plan," "goal" or other terms that convey the uncertainty of future events or outcomes, although not all forward-looking statements contain such identifying words. The forward-looking statements in this Form 10-K speak only as of the date of this report; we disclaim any obligation to update these statements unless required by law, and we caution you not to rely on them unduly. Forward-looking statements are not assurances of future performance and involve risks and uncertainties. We have based these forward-looking statements on our current expectations and assumptions about future events. While our management considers these expectations and assumptions to be reasonable, they are inherently subject to significant business, economic, competitive, regulatory and other risks, contingencies and uncertainties, most of which are difficult to predict and many of which are beyond our control. These risks, contingencies and uncertainties include, but are not limited to, the following:

the level of activity in the oil and gas industry;
the volatility of oil and gas prices;
unique risks associated with our offshore operations;
political, economic and regulatory uncertainties in our international operations;
our ability to develop new technologies and products;
our ability to protect our intellectual property rights;
our ability to employ and retain skilled and qualified workers;
the level of competition in our industry;
operational safety laws and regulations; and
weather conditions and natural disasters.

These and other important factors that could affect our operating results and performance are described in (1) Part I, Item 1A “Risk Factors” and in Part II, Item 7 "Management’s Discussion and Analysis of Financial Condition and Results of Operations" of this Form 10-K, and elsewhere within this Form 10-K, (2) our other reports and filings we make with the SEC from time to time and (3) other announcements we make from time to time. Should one or more of the risks or uncertainties described in the documents above or in this Form 10-K occur, or should underlying assumptions prove incorrect, our actual results, performance, achievements or plans could differ materially from those expressed or implied in any forward-looking statements.



3


PART I

Item 1. Business

General

Frank’s International N.V. ("FINV") is a Netherlands limited liability company and includes the activities of Frank’s International C.V. ("FICV") and its wholly owned subsidiaries (collectively, the "Company," "we," "us" and "our"). We were established in 1938 and are an industry-leading global provider of highly engineered tubular services to the oil and gas industry. We provide our services to leading exploration and production companies in both offshore and onshore environments, with a focus on complex and technically demanding wells. We believe that we are one of the largest global providers of tubular services to the oil and gas industry.

On August 8, 2013, our registration statement on Form S-1 relating to our initial public offering ("IPO") was declared effective by the Securities Exchange Commission ("SEC") and on August 9, 2013, we began trading on the New York Stock Exchange ("NYSE") under the symbol "FI." We completed our IPO of 34,500,000 shares of common stock on August 14, 2013.

Our Operations

Tubular services involve the handling and installation of multiple joints of pipe to establish a cased wellbore and the installation of smaller diameter pipe inside a cased wellbore to provide a conduit for produced oil and gas to reach the surface. The casing of a wellbore isolates the wellbore from the surrounding geologic formations and water table, provides well structure and pressure integrity, and allows well operators to target specific zones for production. Given the central role that our services play in the structural integrity, reliability and safety of a well, and the importance of efficient tubular services to managing the overall cost of a well, we believe that our role is vital to the overall process of producing oil and gas.

In addition to our services offering, we also design and manufacture certain products that we sell directly to external customers, including large outside diameter (“OD”) pipe connectors. We also provide specialized fabrication and welding services in support of deep water projects in the U.S. Gulf of Mexico, including drilling and production risers, flowlines and pipeline end terminations, as well as long length tubulars (up to 300 feet in length) for use as caissons or pilings. Finally, we distribute large OD pipe manufactured by third parties, and generally maintain an inventory of this pipe in order to support our pipe sales and distribution operations.

We offer our tubular services and tubular sales through our three operating segments: (1) International Services, (2) U.S. Services and (3) Tubular Sales, each of which is described in more detail in "Description of Business Segments."

The table below shows our consolidated revenue and each segment's external revenue and percentage of consolidated revenue for the periods indicated (revenue in thousands):

 
Year Ended December 31,
 
2013
 
2012
 
2011
 
Revenue
 
Percent
 
Revenue
 
Percent
 
Revenue
 
Percent
 
 
 
 
 
 
 
 
 
 
 
 
International Services
$
475,297

 
44.1%
 
$
467,126

 
44.9
%
 
$
365,278

 
50.7
%
U.S. Services
434,940

 
40.4%
 
422,522

 
40.7
%
 
259,396

 
36.1
%
Tubular Sales (1)
167,485

 
15.5%
 
149,406

 
14.4
%
 
94,738

 
13.2
%
      Total
$
1,077,722

 
100.0%
 
$
1,039,054

 
100.0
%
 
$
719,412

 
100.0
%
 
 
(1)
In June 2013, we sold a component of our Tubular Sales segment and as a result, the operations from that component have been reported as discontinued operations in the accompanying financial statements for all periods presented.



4


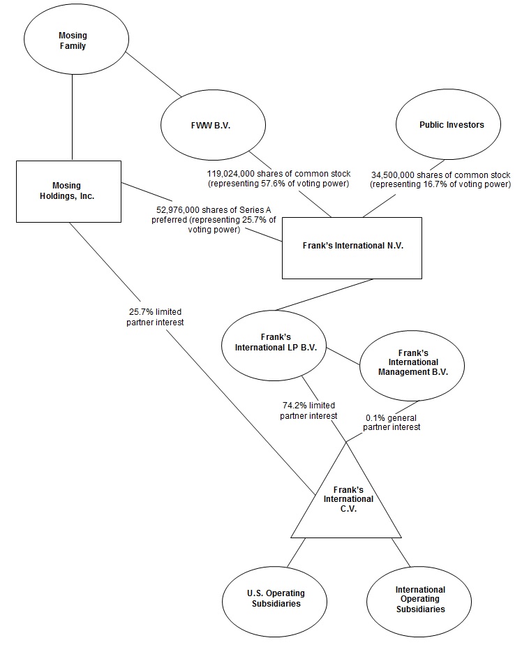
Our Organizational Structure

On August 14, 2013, immediately prior to the completion of our IPO, Mosing Holdings, Inc. ("Mosing Holdings") contributed all of the outstanding membership interests in each of Frank's International, LLC, Frank's Casing Crew & Rental Tools, LLC and Frank's Tong Service, LLC, which constitute our U.S. operating subsidiaries, to FICV in exchange for 52,976,000 shares of Series A preferred stock (the "Preferred Stock") and a 25.7% limited partnership interest in FICV. FICV is a partnership that was formed to act as a holding company of various U.S. and foreign operating companies engaged in our business. Excluded from the contribution were certain assets that generated a de minimus amount of revenue, including aircraft, real estate and life insurance policies, which were retained by Mosing Holdings.

FINV contributed all of its international operating subsidiaries and a portion of the proceeds from the IPO to FICV. Following the completion of the IPO, FINV's sole material asset consists of our ownership of 74.2% of the limited partnership interest and the 0.1% general partnership interest in FICV. Mosing Holdings holds the remaining 25.7% limited partnership interest in FICV.

Mosing Holdings has the right to convert all or a portion of its Preferred Stock into shares of our common stock by delivery of an equivalent portion of its interest in FICV to us. Accordingly, the increase in our interest in FICV in connection with such conversion will decrease the noncontrolling interest in our financial statements that is attributable to Mosing Holdings’ interest in FICV.




5


The chart below depicts our ownership structure and percentages as of December 31, 2013.






6


Competitive Strengths

We believe that the following competitive strengths position us well within the oilfield services industry:

Global market leader. We are a leading provider of tubular services in many of the regions in which we operate, including the U.S. Gulf of Mexico and almost every significant international offshore market. We currently provide our services in approximately 60 countries on six continents. Our customers include most of the world’s largest integrated oil companies and many of the largest national oil companies. We have no significant customer concentration. Our global presence allows us to quickly expand to additional regions that experience increases in drilling and production activity.

Focused service provider with highly differentiated engineering and manufacturing capabilities. We have an in-house engineering team responsible for developing new products to solve complex customer difficulties and advance the efficiency and safety of our equipment. Our engineers typically work closely with our field personnel and customers in order to identify specific equipment needs related to the services we provide. We believe that our engineering expertise and our flexible manufacturing capabilities give us a competitive advantage in quickly designing and manufacturing custom solutions in response to our customers’ unique requirements and applications.

Favorable reputation developed over eight decades. We have built a reputation as a premier tubular services provider focused on quality, safety and being a leader in our industry. During our more than 75 years of operations we have developed a large and stable customer base, some of whom have been with us for over 40 years. We believe this historical success is a result of consistently providing a high level of comprehensive services and maintaining a strong safety track record.

Strong position in favorable deep water offshore markets. We believe we will continue to benefit from the continued development of oil and gas resources located offshore. As a result of the long development lead times associated with deep water projects, they are generally less likely to be canceled or delayed due to volatility in commodity or financial markets. Also, due to their technical complexity and often remote locations, offshore projects typically provide us with a greater opportunity to differentiate our capabilities from those of our competitors. We believe the economic opportunity for deep water services will continue to be favorable given the technical challenges associated with constructing and completing wells offshore, and the risk of potential negative economic consequences to our customers if tubular services are poorly performed.

Significant experience selectively acquiring and integrating companies. We have a long history of evaluating and acquiring companies that expand or complement our geographic footprint. Since 1982, we have successfully acquired and integrated more than 50 private companies.

Experienced management team with proven track record. Our executive officers and senior operational managers have extensive experience at Frank’s International and in the oilfield service industry generally. Our executive officers and senior operational managers have an average of 25 years of experience in the oilfield services industry with us. Our Chairman of our Supervisory Board, Director, Chief Executive Officer and President, Keith Mosing, is a third generation owner and manager who successfully led our expansion into international operations.

Business Strategy

Our objective is to maximize shareholder value by expanding our leading global oilfield services company and continuing to supply high-quality services and products to our customers. We intend to accomplish that objective by capitalizing on the key long-term industry growth trends through the execution of the following strategies:

Continue to focus on customer service. We have a long track record of being responsive to our customers’ unique requirements. We believe that focusing on our customers’ needs and continuing to provide industry-


7


leading technological and safety innovations will enable us to expand our customer base and increase our revenues.

Sustain our track record of technical innovation. Our team of over 85 in-house engineers and engineering technicians works to develop new products and technologies and provides operational support. At December 31, 2013, we had 108 U.S. patents and 137 related international patents and 39 U.S. patent applications pending and 141 related international patent applications pending for equipment that our engineers have developed. In addition, we currently have more than 55 new technologies and product improvements under development. We have developed strong working relationships with oil and gas producers throughout the world, many of whom have approached us with requests for solutions to specific well construction and completion challenges. To address these needs, we continue to invest in new product engineering capabilities. In addition to our own efforts to continuously enhance our equipment and procedures, we expect to continue to develop innovative products and solutions driven by our customers’ needs.

Pursue disciplined growth organically and through acquisitions. We intend to selectively pursue acquisitions that complement our geographic footprint and product and service offerings, with a focus on businesses that would benefit from our global presence and international sales capabilities. We intend to continue to grow organically by leveraging our customer base, investing in additional equipment and geographically expanding our existing global facilities in order to continue to grow our cash flows and satisfy incremental customer demand.

Maintain and expand our worldwide presence. We are committed to being on the ground in strategic markets to provide services on a global basis. We intend to build upon our existing presence in Africa, the Asia-Pacific region, the Middle East, North America, the North Sea and South America through deployment of sales, distribution, and service resources. We believe this organic expansion will provide more points of contact with our customers, allowing us to respond more quickly to their needs.

Description of Business Segments

International Services

The International Services segment provides tubular services in international offshore markets and in several onshore international regions in approximately 60 countries on six continents. Our customers in these international markets are primarily large exploration and production companies, including integrated oil and gas companies and national oil and gas companies.

U. S. Services

The U.S. Services segment provides tubular services in almost all of the active onshore oil and gas drilling regions in the U.S., including the Permian Basin, Eagle Ford Shale, Marcellus Shale, Utica Shale, Barnett Shale, Woodford Shale, Piceance Basin, San Juan Basin, Uintah Basin, Big Horn Basin, Powder River Basin, DJ/Wattenberg Basin and Williston Basin, as well as in the U.S. Gulf of Mexico.

Tubular Sales

The Tubular Sales segment designs and manufactures certain products that we sell directly to external customers, including large OD pipe connectors. We also provide specialized fabrication and welding services in support of deep water projects in the U.S. Gulf of Mexico, including drilling and production risers, flowlines and pipeline end terminations, as well as long length tubulars (up to 300 feet in length) for use as caissons or pilings. In addition, we distribute large OD pipe manufactured by third parties that we have equipped with weld-on end connections. This segment also designs and manufactures proprietary equipment for use in our International and U.S. Services segments.





8


Financial Information About Segment and Geographic Areas

Segment financial and geographic information is provided in Part II, Item 8, Financial Statements and Supplementary Data, Note 19 of the Notes to the Consolidated Financial Statements.

Suppliers and Raw Materials

We acquire component parts, products and raw materials from suppliers, including foundries, forge shops, and original equipment manufacturers. The prices we pay for our raw materials may be affected by, among other things, energy, steel and other commodity prices, tariffs and duties on imported materials and foreign currency exchange rates. Certain of our component parts, products or specific raw materials are only available from a limited number of suppliers.

Our ability to source low cost raw materials and components, such as steel castings and forgings, is critical to our ability to manufacture our drilling products competitively and, in turn, our ability to provide onshore and offshore drilling services. In order to purchase raw materials and components in a cost effective manner we have developed a broad international sourcing capability and we maintain quality assurance and testing programs to analyze and test these raw materials and components.

We have experienced increased costs in recent years due to rising steel prices. There is also strong demand within the industry for forgings, castings and outsourced coating services necessary for us to make our products. We cannot assure that we will be able to continue to purchase these raw materials on a timely basis or at historical prices. We generally try to purchase our raw materials from multiple suppliers so we are not dependent on any one supplier, but this is not always possible.

Patents

We currently hold multiple U.S. and international patents and have a number of pending patent applications. Although in the aggregate our patents and licenses are important to us, we do not regard any single patent or license as critical or essential to our business as a whole.

Seasonality

A substantial portion of our business is not significantly impacted by changing seasons. We can be impacted by hurricanes, winter storms and other disruptions. We can also benefit from the winter freeze in colder environments and then impacted by the resulting thaw.

Customers

Our customers consist primarily of oil and gas exploration and production companies, both U.S. and international, including major and independent companies, national oil companies and, on occasion, other service companies that have contractual obligations to provide casing and handling services. Demand for our services depends primarily upon the capital spending of oil and gas companies and the level of drilling activity in the U.S. and internationally. We do not believe the loss of any of our individual customers would have a material adverse effect on our business. No single customer accounted for more than 10% of our revenue for the years ended December 31, 2013 and 2011 and one customer accounted for approximately 11% of our revenue for the year ended December 31, 2012.

Our International Services segment did not have any customers that contributed more than 10% of its revenue in 2013. Our U.S. Services segment had two customers which accounted for more than 10% of its revenue in 2013 and our Tubular Services segment had one customer which accounted for more than 10% of its revenue in 2013.







9


Competition

The markets in which we operate are competitive. We compete with a number of companies, some of which have financial and other resources greater than us. The principal competitive factors in our markets are the quality, price and availability of products and services and a company’s responsiveness to customer needs and reputation for safety. In general, we face a larger number of smaller, more regionally-specific customers in U.S. onshore market as compared to offshore markets, where larger competitors dominate.

We believe several factors give us a strong competitive position. In particular, we believe our products and services in each segment fulfill our customer’s requirements for international capability, availability of tools, range of services provided, intellectual property, technological sophistication, rigorous quality systems and availability of equipment, along with reputation and safety record. We seek to differentiate ourselves from our competitors by providing a rapid response to the needs of our customers, a high level of customer service and innovative product development initiatives. Although we have no single competitor across all of our product lines, we believe that Weatherford International represents our most direct competitor across our segments for providing tubular services on an aggregate, global basis.

Inventories and Working Capital

An important consideration for many of our customers in selecting a vendor is timely availability of the product. Often customers will pay a premium for earlier or immediate availability because of the cost of delays in critical operations. We aim to stock certain of our consumable products in regional warehouses around the world so we can have these products available for our customers when needed. This availability is especially critical for our proprietary products, causing us to carry substantial inventories for these products. For critical capital items in which demand is expected to be strong, we often build certain items before we have a firm order. Having such goods available on short notice can be of great value to our customers.

Environmental, Health and Safety Regulation

Our operations are subject to numerous stringent and complex laws and regulations governing the emission and discharge of materials into the environment, health and safety aspects of our operations, or otherwise relating to human health and environmental protection. Failure to comply with these laws or regulations or to obtain or comply with permits may result in the assessment of administrative, civil and criminal penalties, imposition of remedial or corrective action requirements, and the imposition of orders or injunctions to prohibit or restrict certain activities or force future compliance.

Numerous governmental authorities, such as the U.S. Environmental Protection Agency (“EPA”), and analogous state agencies and, in certain circumstances, citizens’ groups, have the power to enforce compliance with these laws and regulations and the permits issued under them. Certain environmental laws may impose joint and several liability, without regard to fault or the legality of the original conduct, on classes of persons who are considered to be responsible for the release of a hazardous substance into the environment. The trend in environmental regulation has been to impose increasingly stringent restrictions and limitations on activities that may impact the environment, and thus, any changes in environmental laws and regulations or in enforcement policies that result in more stringent and costly waste handling, storage, transport, disposal, or remediation requirements could have a material adverse effect on our operations and financial position. Moreover, accidental releases or spills of regulated substances may occur in the course of our operations, and we cannot assure you that we will not incur significant costs and liabilities as a result of such releases or spills, including any third-party claims for damage to property, natural resources or persons.

The following is a summary of the more significant existing environmental, health and safety laws and regulations to which our business operations are subject and for which compliance could have a material adverse impact on our capital expenditures, results of operations or financial position.






10


Hazardous Substances and Waste

The Resource Conservation and Recovery Act (“RCRA”) and comparable state statutes, regulate the generation, transportation, treatment, storage, disposal and cleanup of hazardous and non-hazardous wastes. Under the auspices of the EPA, the individual states administer some or all of the provisions of RCRA, sometimes in conjunction with their own, more stringent requirements. We are required to manage the transportation, storage and disposal of hazardous and non-hazardous wastes in compliance with RCRA.

The Comprehensive Environmental Response, Compensation, and Liability Act (“CERCLA”), also known as the Superfund law, imposes joint and several liability, without regard to fault or legality of conduct, on classes of persons who are considered to be responsible for the release of a hazardous substance into the environment. These persons include the owner or operator of the site where the release occurred, and anyone who disposed or arranged for the disposal of a hazardous substance released at the site. We currently own, lease, or operate numerous properties that have been used for manufacturing and other operations for many years. We also contract with waste removal services and landfills. These properties and the substances disposed or released on them may be subject to CERCLA, RCRA and analogous state laws. Under such laws, we could be required to remove previously disposed substances and wastes, remediate contaminated property, or perform remedial operations to prevent future contamination. In addition, it is not uncommon for neighboring landowners and other third parties to file claims for personal injury and property damage allegedly caused by hazardous substances released into the environment.

Water Discharges

The Federal Water Pollution Control Act (the “Clean Water Act”) and analogous state laws impose restrictions and strict controls with respect to the discharge of pollutants, including spills and leaks of oil and other substances, into waters of the United States. The discharge of pollutants into regulated waters is prohibited, except in accordance with the terms of a permit issued by the EPA or an analogous state agency. A responsible party includes the owner or operator of a facility from which a discharge occurs. The Clean Water Act and analogous state laws provide for administrative, civil and criminal penalties for unauthorized discharges and, together with the Oil Pollution Act of 1990, impose rigorous requirements for spill prevention and response planning, as well as substantial potential liability for the costs of removal, remediation, and damages in connection with any unauthorized discharges. Pursuant to these laws and regulations, we may be required to obtain and maintain approvals or permits for the discharge of wastewater or storm water from our operations and may be required to develop and implement spill prevention, control and countermeasure plans, also referred to as “SPCC plans,” in connection with on-site storage of significant quantities of oil, including refined petroleum products. We maintain all required discharge permits necessary to conduct our operations, and we believe we are in substantial compliance with their terms.

Air Emissions

The federal Clean Air Act and comparable state laws regulate emissions of various air pollutants through air emissions permitting programs and the imposition of other emission control requirements. In addition, the EPA has developed, and continues to develop, stringent regulations governing emissions of toxic air pollutants at specified sources. Non-compliance with air permits or other requirements of the federal Clean Air Act and associated state laws and regulations can result in the imposition of administrative, civil and criminal penalties, as well as the issuance of orders or injunctions limiting or prohibiting non-compliant operations. We do not believe that any of our operations are subject to the federal Clean Air Act permitting or regulatory requirements for major sources of air emissions, but some of our facilities could be subject to state “minor source” air permitting requirements and other state regulatory requirements applicable to air emissions.

Climate Change

In December 2009, the EPA determined that emissions of carbon dioxide, methane and other “greenhouse gases” present an endangerment to public health and the environment because emissions of such gases are, according to the EPA, contributing to warming of the Earth’s atmosphere and other climatic changes. Based on these findings, the EPA has begun adopting and implementing regulations to restrict emissions of greenhouse gases under existing provisions


11


of the federal Clean Air Act. The EPA recently adopted two sets of rules regulating greenhouse gas emissions under the Clean Air Act, one of which requires a reduction in emissions of greenhouse gases from motor vehicles and the other of which regulates emissions of greenhouse gases from certain large stationary sources, effective January  2011. The EPA has also adopted rules requiring the reporting of greenhouse gas emissions from specified large greenhouse gas emission sources in the United States, as well as onshore oil and gas production facilities, on an annual basis.

In addition, the United States Congress has from time to time considered adopting legislation to reduce emissions of greenhouse gases and almost one-half of the states have already taken legal measures to reduce emissions of greenhouse gases primarily through the planned development of greenhouse gas emission inventories and/or regional greenhouse gas cap and trade programs. Most of these cap and trade programs work by requiring major sources of emissions, such as electric power plants, or major producers of fuels, such as refineries and gas processing plants, to acquire and surrender emission allowances. The number of allowances available for purchase is reduced each year in an effort to achieve the overall greenhouse gas emission reduction goal.

The adoption of legislation or regulatory programs to reduce emissions of greenhouse gases could require us to incur increased operating costs, such as costs to purchase and operate emissions control systems, to acquire emissions allowances or comply with new regulatory or reporting requirements. Any such legislation or regulatory programs could also increase the cost of consuming, and thereby reduce demand for, the oil and gas produced by our customers. Consequently, legislation and regulatory programs to reduce emissions of greenhouse gases could have an adverse effect on our business, financial condition and results of operations. Finally, it should be noted that some scientists have concluded that increasing concentrations of greenhouse gases in the Earth’s atmosphere may produce climate changes that have significant physical effects, such as increased frequency and severity of storms, droughts, and floods and other climatic events. If any such effects were to occur, they could have an adverse effect on our business, financial condition and results of operations.

Employee Health and Safety

We are subject to a number of federal and state laws and regulations, including the Occupational Safety and Health Act ("OSHA") and comparable state statutes, establishing requirements to protect the health and safety of workers. In addition, the OSHA hazard communication standard, the EPA community right-to-know regulations under Title III of the federal Superfund Amendment and Reauthorization Act and comparable state statutes require that information be maintained concerning hazardous materials used or produced in our operations and that this information be provided to employees, state and local government authorities and the public. Substantial fines and penalties can be imposed and orders or injunctions limiting or prohibiting certain operations may be issued in connection with any failure to comply with laws and regulations relating to worker health and safety.

We also operate in non-U.S. jurisdictions, which may impose similar liabilities against us. We believe that we are in substantial compliance with applicable environmental laws and regulations in effect and that continued compliance with existing requirements will not have a material adverse impact on us. However, we also believe that it is reasonably likely that the trend in environmental legislation and regulation will continue toward stricter standards and, thus, we cannot give any assurance that we will not be adversely affected in the future.

Operating Risk and Insurance

We maintain insurance coverage of types and amounts that we believe to be customary and reasonable for companies of our size and with similar operations. In accordance with industry practice, however, we do not maintain insurance coverage against all of the operating risks to which our business is exposed. Therefore, there is a risk our insurance program may not be sufficient to cover any particular loss or all losses.

Currently, our insurance program includes, among other things, general liability, umbrella liability, sudden and accidental pollution, personal property, vehicle, workers’ compensation, and employer’s liability coverage. Our insurance includes various limits and deductibles or retentions, which must be met prior to or in conjunction with recovery.



12


Employees

At December 31, 2013, we had approximately 4,100 employees worldwide. We are a party to collective bargaining agreements or other similar arrangements in certain international areas in which we operate, such as Brazil, the Far East and Europe. We consider our relations with our employees to be satisfactory.

Available Information

Our principal executive offices are located at Prins Bernhardplein 200, 1097 JB Amsterdam, The Netherlands, and our telephone number at that address is +31 (0)20 52 14 777. Our primary U.S. offices are located at 10260 Westheimer Rd., Houston, Texas 77042, and our telephone number at that address is (281) 966-7300. Our website address is www.franksinternational.com, and we make available free of charge through our website our Annual Reports on Form 10-K, Quarterly Reports on Form 10-Q, Current Reports on Form 8-K and all amendments to those reports, as soon as reasonably practicable after such materials are electronically filed with or furnished to the SEC. Our website also includes general information about us, including our Corporate Governance Guidelines and charter for the Audit Committee of our Supervisory Board of Directors. We may from time to time provide important disclosures to investors by posting them in the investor relations section of our website, as allowed by SEC rules. Information on our website or any other website is not incorporated by reference herein and does not constitute a part of this report.

Materials we file with the SEC may be inspected without charge and copied, upon payment of a duplicating fee, at the SEC’s Public Reference Room at 100 F Street, N.E., Washington, D.C. 20549. Information on the operation of the Public Reference Room may be obtained by calling the SEC at 1-800-SEC-0330. The SEC also maintains an internet website at www.sec.gov that contains reports, proxy and information statements, and other information regarding our company that we file electronically with the SEC.

Item 1A. Risk Factors

Risks Related to Our Business

You should carefully consider the risks described below together with the other information contained in this Form 10-K. Realization of any of the following risks could have a material adverse effect on our business, financial condition, cash flows and results of operations.

Our business depends on the level of activity in the oil and gas industry, which is significantly affected by volatile oil and gas prices and other factors.

Our business depends on the level of activity in oil and gas exploration, development and production in market sectors worldwide. Oil and gas prices and market expectations of potential changes in these prices significantly affect this level of activity. However, higher commodity prices do not necessarily translate into increased drilling activity, since customers’ expectations of future commodity prices typically drive demand for our services. The availability of quality drilling prospects, exploration success, relative production costs, the stage of reservoir development and political and regulatory environments also affect the demand for our services. Worldwide military, political and economic events have in the past contributed to oil and gas price volatility and are likely to do so in the future. The demand for our services may be affected by numerous factors, including:

the level of worldwide oil and gas exploration and production;
the cost of exploring for, producing and delivering oil and gas;
demand for energy, which is affected by worldwide economic activity and population growth;
the level of excess production capacity;
the discovery rate of new oil and gas reserves;
the ability of OPEC to set and maintain production levels for oil;
the level of production by non-OPEC countries;


13


U.S. and global political and economic uncertainty, socio-political unrest and instability or hostilities;
demand for, availability of and technological viability of, alternative sources of energy; and
technological advances affecting energy exploration, production, transportation and consumption.

Demand for our offshore services substantially depends on the level of activity in offshore oil and gas exploration, development and production. The level of offshore activity is historically cyclical and characterized by large fluctuations in response to relatively minor changes in a variety of factors, including oil and gas prices, which could have a material adverse effect on our business, financial condition and results of operations.

A significant amount of our U.S. onshore business is focused on unconventional shale resource plays. The demand for those services is substantially affected by oil and gas prices and market expectations of potential changes in these prices. If commodity prices were to go below a certain threshold for an extended period of time, demand for our services in the U.S. onshore market would be greatly reduced, potentially having a material adverse effect on our business, financial condition and results of operations.

The oil and gas industry has historically experienced periodic downturns, which have been characterized by reduced demand for oilfield services and downward pressure on the prices we charge. A significant downturn in the oil and gas industry will adversely affect the demand for oilfield services and our business, financial condition and results of operations.

Physical dangers are inherent in our operations and may expose us to significant potential losses. Personnel and property may be harmed during the process of drilling for oil and gas.

Drilling for and producing oil and gas, and the associated services that we provide, include inherent dangers that may lead to property damage, personal injury, death or the discharge of hazardous materials into the environment. Many of these events are outside our control. Typically, we provide services at a well site where our personnel and equipment are located together with personnel and equipment of our customers and third parties, such as other service providers. At many sites, we depend on other companies and personnel to conduct drilling operations in accordance with applicable environmental laws and regulations and appropriate safety standards. From time to time, personnel are injured or equipment or property is damaged or destroyed as a result of accidents, failed equipment, faulty products or services, failure of safety measures, uncontained formation pressures, or other dangers inherent in drilling for oil and gas. Any of these events can be the result of human error. With increasing frequency, our services are deployed on more challenging prospects, particularly deep water offshore drilling sites, where the occurrence of the types of events mentioned above can have an even more catastrophic impact on people, equipment and the environment. Such events may expose us to significant potential losses, which could adversely affect our business, financial condition and results of operations.

We are vulnerable to risks associated with our offshore operations that could negatively impact our business, financial condition and results of operations.

We conduct offshore operations in the U.S. Gulf of Mexico and almost every significant international offshore market, including West Africa, Latin America, Europe, the Asia Pacific region and several other producing regions. Our operations and financial results could be significantly impacted by conditions in some of these areas because we are vulnerable to certain unique risks associated with operating offshore, including those relating to:

hurricanes and other adverse weather conditions;
terrorist attacks, such as piracy;
failure of offshore equipment and facilities;
local and international political and economic conditions and policies and regulations related to offshore drilling;
unavailability of offshore drilling rigs in the markets that we operate;
the cost of offshore exploration for, and production and transportation of, oil and gas;
successful exploration for, and production and transportation of, oil and gas from onshore sources;


14


the availability and rate of discovery of new oil and gas reserves in offshore areas; and
the ability of oil and gas companies to generate or otherwise obtain funds for exploration and production.

While the impact of these factors is difficult to predict, any one or more of these factors could adversely affect our business, financial condition and results of operations.

Our international operations and revenue expose us to political, economic and other uncertainties inherent to international business.

We have substantial international operations, and we intend to grow those operations further. For the years ended December 31, 2013, 2012 and 2011, international operations accounted for approximately 44%, 45% and 51%, respectively, of our revenue. Our international operations are subject to a number of risks inherent in any business operating in foreign countries, including, but not limited to, the following:

political, social and economic instability;
potential expropriation, seizure or nationalization of assets;
deprivation of contract rights;
increased operating costs;
inability to collect revenues due to shortages of convertible currency;
unwillingness of foreign governments to make new onshore and offshore areas available for drilling;
civil unrest and protests, strikes, acts of terrorism, war or other armed conflict;
import/export quotas;
confiscatory taxation or other adverse tax policies;
continued application of foreign tax treaties;
currency exchange controls;
currency exchange rate fluctuations and devaluations;
restrictions on the repatriation of funds; and
other forms of government regulation which are beyond our control.

Instability and disruptions in the political, regulatory, economic and social conditions of the foreign countries in which we conduct business, including economically and politically volatile areas such as Africa, the Middle East, Latin America and the Asia Pacific region, could cause or contribute to factors that could have an adverse effect on the demand for the products and services we provide. Worldwide political, economic, and military events have contributed to oil and gas price volatility and are likely to continue to do so in the future. Depending on the market prices of oil and gas, oil and gas exploration and development companies may cancel or curtail their drilling programs, thereby reducing demand for our services.

Additionally, our competitiveness in international market areas may be adversely affected by regulations that promote or incentivize, among other things, the:

awarding of contracts to local contractors; and
establishment of foreign subsidiaries with significant ownership positions reserved by the foreign government for local citizens.

While the impact of these factors is difficult to predict, any one or more of these factors could adversely affect our business, financial condition and results of operations.



15


To compete in our industry, we must continue to develop new technologies and products to support our tubular services, secure and maintain patents related to our current and new technologies and products and protect and enforce our intellectual property rights.

The markets for our tubular services are characterized by continual technological developments. While we believe that the proprietary products we have developed provide us with technological advances in providing services to our customers, substantial improvements in the scope and quality of the products in the market we operate may occur over a short period of time. If we are not able to develop commercially competitive products in a timely manner in response, our ability to service our customers’ demands may be adversely affected. Our future ability to develop new products in order to support our services depends on our ability to:

design and produce products that allow us to meet the needs of our customers; and
obtain and maintain patent protection.

We may encounter resource constraints, technical barriers, or other difficulties that would delay introduction of new services and related products in the future. Our competitors may introduce new products or obtain patents before we do and achieve a competitive advantage. Additionally, the time and expense invested in product development may not result in commercial applications.

We currently hold multiple U.S. and international patents and have multiple pending patent applications for products and processes. Patent rights give the owner of a patent the right to exclude third parties from making, using, selling, and offering for sale the inventions claimed in the patents in the applicable country. Patent rights do not necessarily grant the owner of a patent the right to practice the invention claimed in a patent, but merely the right to exclude others from practicing the invention claimed in the patent. It may also be possible for a third party to design around our patents. Furthermore, patent rights have strict territorial limits. Some of our work will be conducted in international waters and would, therefore, not fall within the scope of any country’s patent jurisdiction. We may not be able to enforce our patents against infringement occurring in international waters and other “non-covered” territories. Also, we do not have patents in every jurisdiction in which we conduct business and our patent portfolio will not protect all aspects of our business and may relate to obsolete or unusual methods, which would not prevent third parties from entering the same market.

We attempt to limit access to and distribution of our technology by customarily entering into confidentiality agreements with our employees, customers and potential customers and suppliers. However, our rights in our confidential information, trade secrets, and confidential know-how will not prevent third parties from independently developing similar information. Publicly available information (e.g. information in expired issued patents, published patent applications, and scientific literature) can also be used by third parties to independently develop technology. We cannot provide assurance that this independently developed technology will not be equivalent or superior to our proprietary technology.

In addition, we may become involved in legal proceedings from time to time to protect and enforce our intellectual property rights. Third parties from time to time may initiate litigation against us by asserting that the conduct of our business infringes, misappropriates or otherwise violates intellectual property rights. We may not prevail in any such legal proceedings related to such claims, and our products and services may be found to infringe, impair, misappropriate, dilute or otherwise violate the intellectual property rights of others. Any legal proceeding concerning intellectual property could be protracted and costly and is inherently unpredictable and could have a material adverse effect on our business, regardless of its outcome. Further, our intellectual property rights may not have the value that management believes them to have and such value may change over time as we and others develop new product designs and improvements.

Our tubular services may be adversely affected by various laws and regulations in countries in which we operate relating to the equipment and operation of drilling units, oil and gas exploration and development, as well as import and export activities.



16


Governments in some foreign countries have been increasingly active in regulating and controlling the ownership of concessions and companies holding concessions, the exploration for oil and gas and other aspects of the oil and gas industries in their countries, including local content requirements for participating in tenders for certain tubular services. We operate in several of these countries, including Angola, Nigeria, Indonesia, Malaysia, Brazil and Canada. Many governments favor or effectively require that contracts be awarded to local contractors or require foreign contractors to employ citizens of, or purchase supplies from, a particular jurisdiction. These practices may result in inefficiencies or put us at a disadvantage when we bid for contracts against local competitors.

In addition, the shipment of goods, services and technology across international borders subjects us to extensive trade laws and regulations. Our import and export activities are governed by unique customs laws and regulations in each of the countries where we operate. Moreover, many countries control the import and export of certain goods, services and technology and impose related import and export recordkeeping and reporting obligations. Governments also may impose economic sanctions against certain countries, persons and other entities that may restrict or prohibit transactions involving such countries, persons and entities, and we are also subject to the U.S. anti-boycott law. In addition, certain anti-dumping regulations in the foreign countries in which we operate may prohibit us from purchasing pipe from certain suppliers.

The laws and regulations concerning import and export activity, recordkeeping and reporting, import and export control and economic sanctions are complex and constantly changing. These laws and regulations may be enacted, amended, enforced or interpreted in a manner materially impacting our operations. A global economic downturn may increase some foreign governments’ efforts to enact, enforce, amend or interpret laws and regulations as a method to increase revenue. Materials that we import can be delayed and denied for varying reasons, some of which are outside our control and some of which may result from failure to comply with existing legal and regulatory regimes. Shipping delays or denials could cause unscheduled operational downtime. Any failure to comply with these applicable legal and regulatory obligations also could result in criminal and civil penalties and sanctions, such as fines, imprisonment, debarment from government contracts, seizure of shipments and loss of import and export privileges.

We may be exposed to unforeseen risks in our services and product manufacturing, which could adversely affect our results of operations.

We operate a number of manufacturing facilities to support our tubular services. In addition, we also manufacture certain products, including large OD pipe connectors that we sell directly to external customers. The equipment and management systems necessary for such operations may break down, perform poorly or fail, resulting in fluctuations in manufacturing efficiencies. Additionally, some of our U.S. onshore business may be conducted under fixed price or “turnkey” contracts. Under fixed price contracts, we agree to perform a defined scope of work for a fixed price. Prices for these contracts are based largely upon estimates and assumptions relating to project scope and specifications, personnel and material needs.

Fluctuations in our manufacturing process and inaccurate estimates and assumptions used in our projects may occur due to factors out of our control, resulting in cost overruns, which we may be required to absorb and could have a material adverse effect on our business, financial condition and results of operations. Such fluctuations or incorrect estimates may affect our ability to deliver services and products to our customers on a timely basis and we may suffer financial penalties and a diminution of our commercial reputation and future product orders, which could adversely affect our business, financial condition and results of operations.

We may be unable to employ a sufficient number of skilled and qualified workers to sustain or expand our current operations.

The delivery of our tubular services requires personnel with specialized skills and experience. Our ability to be productive and profitable will depend upon our ability to employ and retain skilled workers. In addition, our ability to expand our operations depends in part on our ability to increase the size of our skilled labor force. The demand for skilled workers is high, the supply is limited, and the cost to attract and retain qualified personnel has increased over the past few years. In addition, we are currently a party to collective bargaining or similar agreements in certain international areas in which we operate, which could result in increases in the wage rates that we must pay to retain


17


our employees. Furthermore, a significant increase in the wages paid by competing employers could result in a reduction of our skilled labor force, increases in the wage rates that we must pay, or both. If any of these events were to occur, our capacity could be diminished, our ability to respond quickly to customer demands or strong market conditions may be inhibited and our growth potential could be impaired, any of which could have a material adverse effect on our business, financial condition and results of operations.

We operate in an intensively competitive industry, and if we fail to compete effectively, our business will suffer.

Our competitors may attempt to increase their market share by reducing prices, or our customers may adopt competing technologies. The drilling industry is driven primarily by cost minimization, and our strategy is aimed at
reducing drilling costs through the application of new technologies. Our competitors, many of whom have a more diverse product line and access to greater amounts of capital than we do, have the ability to compete against the cost savings generated by our technology by reducing prices and by introducing competing technologies. Our competitors may also have the ability to offer bundles of products and services to customers that we do not offer. We have limited resources to sustain prolonged price competition and maintain the level of investment required to continue the commercialization and development of our new technologies. Any failure to continue to do so could adversely affect our business, financial condition or results of operations.

Our business depends upon our ability to source low cost raw materials and components, such as steel castings and forgings. Increased costs of raw materials and other components may result in increased operating expenses.

Our ability to source low cost raw materials and components, such as steel castings and forgings, is critical to our ability to manufacture our drilling products competitively and, in turn, our ability to provide onshore and offshore drilling services. Should our current suppliers be unable to provide the necessary raw materials or components or otherwise fail to deliver such materials and components timely and in the quantities required, resulting delays in the provision of products or services to customers could have a material adverse effect on our business.

In particular, we have experienced increased costs in recent years due to rising steel prices. There is also strong demand within the industry for forgings, castings and outsourced coating services necessary for us to make our products. We cannot assure that we will be able to continue to purchase these raw materials on a timely basis or at historical prices. Our results of operations may be adversely affected by our inability to manage the rising costs and availability of raw materials and components used in our products.

Our tubular services are provided in connection with operations that are subject to potential hazards inherent in the oil and gas industry, and, as a result, we are exposed to potential liabilities that may affect our financial condition and reputation.

Our tubular services are provided in connection with potentially hazardous drilling, completion and production applications in the oil and gas industry where an accident can potentially have catastrophic consequences. This is particularly true in deep water operations, where we are increasingly providing more tubular services. Risks inherent to these applications, such as equipment malfunctions and failures, equipment misuse and defects, explosions, blowouts and uncontrollable flows of oil, gas or well fluids and natural disasters, on land or in deep water or shallow-water environments, can cause personal injury, loss of life, suspension of operations, damage to formations, damage to facilities, business interruption and damage to or destruction of property, surface water and drinking water resources, equipment and the environment. If our services fail to meet specifications or are involved in accidents or failures, we could face warranty, contract, fines or other litigation claims, which could expose us to substantial liability for personal injury, wrongful death, property damage, loss of oil and gas production, pollution and other environmental damages. Our insurance policies may not be adequate to cover all liabilities. Further, insurance may not be generally available in the future or, if available, insurance premiums may make such insurance commercially unjustifiable. Moreover, even if we are successful in defending a claim, it could be time-consuming and costly to defend.

In addition, the frequency and severity of such incidents will affect operating costs, insurability and relationships with customers, employees and regulators. In particular, our customers may elect not to purchase our services if they view our safety record as unacceptable, which could cause us to lose customers and substantial revenues. In addition,


18


these risks may be greater for us because we may acquire companies that have not allocated significant resources and management focus to safety and have a poor safety record requiring rehabilitative efforts during the integration process and we may incur liabilities for losses before such rehabilitation occurs.

The imposition of stringent restrictions or prohibitions on offshore drilling by any governing body may have a material adverse effect on our business.

Events in recent years have heightened environmental and regulatory concerns about the oil and gas industry. From time to time, governing bodies have enacted and may propose legislation or regulations that would materially limit or prohibit offshore drilling in certain areas. If laws are enacted or other governmental action is taken that restrict or prohibit offshore drilling in our expected areas of operation, our expected future growth in offshore services could be reduced and our business could be materially adversely affected.

For example, the legal and regulatory developments since the 2010 Deepwater Horizon incident have created significant uncertainty regarding the outlook of offshore drilling activity in the U.S. Gulf of Mexico as well as possible implications for regions outside of the U.S. Gulf of Mexico. If the new regulations, operating procedures and possibility of increased legal liability are viewed by our current or future customers as a significant increased financial burden on drilling projects in the U.S. Gulf of Mexico for other potentially more profitable regions, drillships and other floating rigs could depart the U.S. Gulf of Mexico, which would likely affect the supply and demand for our equipment and services. In addition, government agencies could issue new safety and environmental guidelines or regulations for drilling in the U.S. Gulf of Mexico that could disrupt or delay drilling operations, increase the cost of drilling operations or reduce the area of operations for drilling. All of these uncertainties could result in a reduced demand for our equipment and services, which could have an adverse effect on our business.

We may not be fully indemnified against financial losses in all circumstances where damage to or loss of property, personal injury, death or environmental harm occur.

As is customary in our industry, our contracts typically provide that our customers indemnify us for claims arising from the injury or death of their employees, the loss or damage of their equipment, damage to the reservoir and pollution emanating from the customer’s equipment or from the reservoir (including uncontained oil flow from a reservoir). Conversely, we typically indemnify our customers for claims arising from the injury or death of our employees, the loss or damage of our equipment, or pollution emanating from our equipment. Our contracts typically provide that our customer will indemnify us for claims arising from catastrophic events, such as a well blowout, fire or explosion.

Our indemnification arrangements may not protect us in every case. For example, from time to time (i) we may enter into contracts with less favorable indemnities or perform work without a contract that protects us, (ii) our indemnity arrangements may be held unenforceable in some courts and jurisdictions or (iii) we may be subject to other claims brought by third parties or government agencies. Furthermore, the parties from which we seek indemnity may not be solvent, may become bankrupt, may lack resources or insurance to honor their indemnities, or may not otherwise be able to satisfy their indemnity obligations to us. The lack of enforceable indemnification could expose us to significant potential losses.

Further, our assets generally are not insured against loss from political violence such as war, terrorism or civil unrest. If any of our assets are damaged or destroyed as a result of an uninsured cause, we could recognize a loss of those assets.

We may incur liabilities, fines, penalties or additional costs, or we may be unable to provide services to certain customers, if we do not maintain safe operations.

If we fail to comply with safety regulations or maintain an acceptable level of safety in connection with our tubular services, we may incur fines, penalties or other liabilities or may be held criminally liable. We expect to incur additional costs over time to upgrade equipment or conduct additional training or otherwise incur costs in connection with compliance with safety regulations. Failure to maintain safe operations or achieve certain safety performance metrics could disqualify us from doing business with certain customers, particularly major oil companies. Because we provide


19


tubular services to a large number of major oil companies, any such failure could adversely affect our business, financial condition and results of operations.

The industry in which we operate is undergoing continuing consolidation that may impact results of operations.

Some of our largest customers have consolidated and are using their size and purchasing power to achieve economies of scale and pricing concessions. This consolidation may result in reduced capital spending by such customers or the acquisition of one or more of our other primary customers, which may lead to decreased demand for our products and services. If we cannot maintain sales levels for customers that have consolidated or replace such revenues with increased business activities from other customers, this consolidation activity could have a significant negative impact on our business, financial condition and results of operations. We are unable to predict what effect consolidations in our industry may have on prices, capital spending by customers, selling strategies, competitive position, ability to retain customers or ability to negotiate favorable agreements with customers.

Our operations and our customers’ operations are subject to a variety of governmental laws and regulations that may increase our costs, limit the demand for our services and products or restrict our operations.

Our business and our customers’ businesses may be significantly affected by:

federal, state and local and non-U.S. laws and other regulations relating to oilfield operations, worker safety and protection of the environment;
changes in these laws and regulations; and
the level of enforcement of these laws and regulations.

In addition, we depend on the demand for our tubular services from the oil and gas industry. This demand is affected by changing taxes, price controls and other laws and regulations relating to the oil and gas industry in general. For example, the adoption of laws and regulations curtailing exploration and development drilling for oil and gas for economic or other policy reasons could adversely affect our operations by limiting demand for our products. In addition, some non-U.S. countries may adopt regulations or practices that give advantage to indigenous oil companies in bidding for oil leases, or require indigenous companies to perform oilfield services currently supplied by international service companies. To the extent that such companies are not our customers, or we are unable to develop relationships with them, our business may suffer. We cannot determine the extent to which our future operations and earnings may be affected by new legislation, new regulations or changes in existing regulations.

Because of our non-U.S. operations and sales, we are also subject to changes in non-U.S. laws and regulations that may encourage or require hiring of local contractors or require non-U.S. contractors to employ citizens of, or purchase supplies from, a particular jurisdiction. If we fail to comply with any applicable law or regulation, our business, financial condition and results of operations may be adversely affected.

An inability to obtain visas and work permits for our employees on a timely basis could negatively affect our operations and have an adverse effect on our business.

Our ability to provide services worldwide depends on our ability to obtain the necessary visas and work permits for our personnel to travel in and out of, and to work in, the jurisdictions in which we operate. Governmental actions in some of the jurisdictions in which we operate may make it difficult for us to move our personnel in and out of these jurisdictions by delaying or withholding the approval of these permits. If we are not able to obtain visas and work permits for the employees we need for conducting our tubular services on a timely basis, we might not be able to perform our obligations under our contracts, which could allow our customers to cancel the contracts. If our customers cancel some of our contracts, and we are unable to secure new contracts on a timely basis and on substantially similar terms, our business, financial condition and results of operations could be materially adversely affected.




20


Our operations are subject to environmental and operational safety laws and regulations that may expose us to significant costs and liabilities.

Our operations are subject to numerous stringent and complex laws and regulations governing the discharge of materials into the environment, health and safety aspects of our operations, or otherwise relating to human health and environmental protection. These laws and regulations may, among other things, regulate the management and disposal of hazardous and non-hazardous wastes; require acquisition of environmental permits related to our operations; restrict the types, quantities, and concentrations of various materials that can be released into the environment; limit or prohibit operational activities in certain ecologically sensitive and other protected areas; regulate specific health and safety criteria addressing worker protection; require compliance with operational and equipment standards; impose testing, reporting and record-keeping requirements; and require remedial measures to mitigate pollution from former and ongoing operations. Failure to comply with these laws and regulations or to obtain or comply with permits may result in the assessment of administrative, civil and criminal penalties, imposition of remedial or corrective action requirements and the imposition of injunctions to prohibit certain activities or force future compliance. Certain environmental laws may impose joint and several liability, without regard to fault or legality of conduct, on classes of persons who are considered to be responsible for the release of a hazardous substance into the environment.

The trend in environmental regulation has been to impose increasingly stringent restrictions and limitations on activities that may impact the environment. The implementation of new laws and regulations could result in materially increased costs, stricter standards and enforcement, larger fines and liability and increased capital expenditures and operating costs, particularly for our customers.
 
Our operations in countries outside of the United States are subject to a number of U.S. federal laws and regulations, including restrictions imposed by the Foreign Corrupt Practices Act, as well as trade sanctions administered by the Office of Foreign Assets Control and the Commerce Department.

Local laws and customs in many countries differ significantly from those in the United States. In many countries, particularly in those with developing economies, it is common to engage in business practices that are prohibited by U.S. regulations applicable to us. The United States Foreign Corrupt Practices Act (“FCPA”) and similar anti-bribery laws in other jurisdictions, including the UK Bribery Act 2010 and the United Nations Convention Against Corruption, prohibit corporations and individuals, including us and our employees, from engaging in certain accounting practices or activities to obtain or retain business or to influence a person working in an official capacity. We do business and may do additional business in the future in countries and regions in which we may face, directly or indirectly, corrupt demands by officials, tribal or insurgent organizations, or private entities. Thus, we face the risk of unauthorized payments or offers of payments by one of our employees, contractors and agents, even though these parties are not always subject to our control. It is our policy to implement compliance procedures to prohibit these practices. However, our existing safeguards and any future improvements may prove to be less than effective, and our employees, contractors, and agents may engage in conduct for which we might be held responsible, regardless of whether such conduct occurs within or outside the United States. We may also be held responsible for any violations by an acquired company that occur prior to an acquisition, or subsequent to the acquisition but before we are able to institute our compliance procedures. In addition, our non-U.S. competitors that are not subject to the FCPA or similar laws may be able to secure business or other preferential treatment in such countries by means that such laws prohibit with respect to us. A violation of any of these laws, even if prohibited by our policies, may result in severe criminal or civil sanctions and other penalties, and could have a material adverse effect on our business. Actual or alleged violations could damage our reputation, be expensive to defend, and impair our ability to do business.

Compliance with U.S. regulations on trade sanctions and embargoes administered by the United States Department of the Treasury’s Office of Foreign Assets Control (“OFAC”) also poses a risk to us. We cannot provide products or services to certain countries subject to U.S. trade sanctions. Furthermore, the laws and regulations concerning import activity, export recordkeeping and reporting, export control and economic sanctions are complex and constantly changing. Any failure to comply with applicable legal and regulatory trading obligations could result in criminal and civil penalties and sanctions, such as fines, imprisonment, debarment from governmental contracts, seizure of shipments and loss of import and export privileges.



21


Compliance with and changes in laws could be costly and could affect operating results.

We have operations in the U.S. and in approximately 60 countries that can be impacted by expected and unexpected changes in the legal and business environments in which we operate. Political instability and regional issues in many of the areas in which we operate may contribute to such changes with greater significance or frequency. Our ability to manage our compliance costs and compliance programs will impact our business, financial condition and results of operations. Compliance-related issues could also limit our ability to do business in certain countries. Changes that could impact the legal environment include new legislation, new regulations, new policies, investigations and legal proceedings and new interpretations of existing legal rules and regulations, in particular, changes in export control laws or exchange control laws, additional restrictions on doing business in countries subject to sanctions and changes in laws in countries where we operate or intend to operate.

Restrictions on emissions of greenhouse gases could increase our operating costs or reduce demand for our products.

Environmental advocacy groups and regulatory agencies in the United States and other countries have focused considerable attention on emissions of carbon dioxide, methane and other greenhouse gases and their potential role in climate change. The U.S. Environmental Protection Agency (the “EPA”) has already begun to regulate greenhouse gas emissions under existing provisions of the federal Clean Air Act, and the state of California has established a “cap-and-trade” program requiring state-wide annual reductions in emission of greenhouse gasses. In addition, from time to time there have been proposals to impose a “carbon tax” based on the carbon content of combusted fuels. The adoption of additional legislation or regulatory programs to reduce emissions of greenhouse gases could require us to incur increased operating costs to comply with new emissions-reduction or reporting requirements. Any such legislation or regulatory programs could also increase the cost of consuming, and thereby reduce demand for, hydrocarbons that our customers produce. Consequently, legislation and regulatory programs to reduce emissions of greenhouse gases could have an adverse effect on our business, financial condition and results of operations. Finally, some scientists have concluded that increasing concentrations of greenhouse gases in the Earth’s atmosphere may produce climate changes that have significant physical effects, such as increased frequency and severity of storms, droughts, and floods and other climatic events.

We face risks related to natural disasters and pandemic diseases, which could result in severe property damage or materially and adversely disrupt our operations and affect travel required for our worldwide operations.

Some of our operations involve risks of, among other things, property damage, which could curtail our operations. For example, disruptions in operations or damage to a manufacturing plant could reduce our ability to produce products and satisfy customer demand. In particular, we have offices and manufacturing facilities in Houston, Texas and Lafayette, Louisiana and in various places throughout the Gulf Coast region of the United States. These offices and facilities are particularly susceptible to severe tropical storms and hurricanes, which may disrupt our operations. If one or more manufacturing facilities we own are damaged by severe weather or any other disaster, accident, catastrophe or event, our operations could be significantly interrupted. Similar interruptions could result from damage to production or other facilities that provide supplies or other raw materials to our plants or other stoppages arising from factors beyond our control. These interruptions might involve significant damage to, among other things, property, and repairs might take from a week or less for a minor incident to many months or more for a major interruption.

In addition, a portion of our business involves the movement of people and certain parts and supplies to or from foreign locations. Any restrictions on travel or shipments to and from foreign locations, due to the occurrence of natural disasters such as earthquakes, floods or hurricanes, or an epidemic or outbreak of diseases, including the H1N1 virus and the avian flu, in these locations, could significantly disrupt our operations and decrease our ability to provide services to our customers. In addition, our local workforce could be affected by such an occurrence or outbreak which could also significantly disrupt our operations and decrease our ability to provide services to our customers.





22


Our exposure to currency exchange rate fluctuations may result in fluctuations in our cash flows and could have an adverse effect on our financial condition and results of operations.

From time to time, fluctuations in currency exchange rates could be material to us depending upon, among other things, the principal regions in which we provide tubular services. For the year ended December 31, 2013, on a U.S. dollar-equivalent basis, approximately 21% of our revenue was represented by currencies other than the U.S. dollar. In particular, we are sensitive to fluctuations in currency exchange rates between the U.S. dollar and each of the Euro, Norwegian Krone, British Pound, Venezuelan Bolivar and Brazilian Real. There may be instances in which costs and revenue will not be matched with respect to currency denomination. As a result, to the extent that we continue our expansion on a global basis, as expected, we expect that increasing portions of revenue, costs, assets and liabilities will be subject to fluctuations in foreign currency valuations. We may experience economic loss and a negative impact on earnings or net assets solely as a result of foreign currency exchange rate fluctuations. Further, the markets in which we operate could restrict the removal or conversion of the local or foreign currency, resulting in our inability to hedge against these risks.
 
Seasonal and weather conditions could adversely affect demand for our services and operations.

Weather can have a significant impact on demand as consumption of energy is seasonal, and any variation from normal weather patterns, such as cooler or warmer summers and winters, can have a significant impact on demand. Adverse weather conditions, such as hurricanes in the U.S. Gulf of Mexico or typhoons in the Asia Pacific region, may interrupt or curtail our operations, or our customers’ operations, cause supply disruptions and result in a loss of revenue and damage to our equipment and facilities, which may or may not be insured. Extreme winter conditions in Canada, Russia or the North Sea may interrupt or curtail our operations, or our customers’ operations, in those areas and result in a loss of revenue.

Legislation or regulations restricting the use of hydraulic fracturing could reduce demand for our services.

Hydraulic fracturing is an important and common practice in the oil and gas industry. The process involves the injection of water, sand and chemicals under pressure into a formation to fracture the surrounding rock and stimulate production of hydrocarbons. Certain environmental advocacy groups and regulatory agencies have suggested that additional federal, state and local laws and regulations may be needed to more closely regulate the hydraulic fracturing process, and have made claims that hydraulic fracturing techniques are harmful to surface water and drinking water resources and may cause earthquakes. Various governmental entities (within and outside the United States) are in the process of studying, restricting, regulating or preparing to regulate hydraulic fracturing, directly or indirectly. For example, the EPA has already begun to regulate certain hydraulic fracturing operations involving diesel under the Underground Injection Control program of the federal Safe Drinking Water Act, and is conducting a study to determine if additional regulation of hydraulic fracturing is warranted. The adoption of legislation or regulatory programs that restrict hydraulic fracturing could adversely affect, reduce or delay well drilling and completion activities, increase the cost of drilling and production, and thereby reduce demand for our services.

Customer credit risks could result in losses.

The concentration of our customers in the energy industry may impact our overall exposure to credit risk as customers may be similarly affected by prolonged changes in economic and industry conditions. Those countries that rely heavily upon income from hydrocarbon exports would be hit particularly hard by a drop in oil prices. Further, laws in some jurisdictions in which we operate could make collection difficult or time consuming. We perform ongoing credit evaluations of our customers and do not generally require collateral in support of our trade receivables. While we maintain reserves for potential credit losses, we cannot assure such reserves will be sufficient to meet write-offs of uncollectible receivables or that our losses from such receivables will be consistent with our expectations.







23


We may be unable to identify or complete acquisitions.

We expect that acquisitions will be an important element of our business strategy going forward. We can give no assurance that we will be able to identify and acquire additional businesses in the future on terms favorable to us or that we will be able to integrate successfully the assets and operations of acquired businesses with our own business. Any inability on our part to integrate and manage the growth of acquired businesses may have a material adverse effect on our business, financial condition and results of operations.

Our executive officers and certain key personnel are critical to our business, and these officers and key personnel may not remain with us in the future.

Our future success depends in substantial part on our ability to hire and retain our executive officers and other key personnel. In particular, we are highly dependent on our executive officers, particularly Keith Mosing, our Chairman of the Supervisory Board, Chief Executive Officer and President. These individuals possess extensive expertise, talent and leadership, and they are critical to our success. The diminution or loss of the services of these individuals, or other integral key personnel affiliated with entities that we acquire in the future, could have a material adverse effect on our business. Furthermore, we may not be able to enforce all of the provisions in any employment agreement we have entered into with certain of our executive officers, and such employment agreements may not otherwise be effective in retaining such individuals. In addition, we may not be able to retain key employees of entities that we acquire in the future. This may impact our ability to successfully integrate or operate the assets we acquire.

Control of oil and gas reserves by state-owned oil companies may impact the demand for our services and create additional risks in our operations.

Much of the world’s oil and gas reserves are controlled by state-owned oil companies, and we provide tubular services for a number of those companies. State-owned oil companies may require their contractors to meet local content requirements or other local standards, such as joint ventures, that could be difficult or undesirable for us to meet. The failure to meet the local content requirements and other local standards may adversely impact our operations in those countries. In addition, our ability to work with state-owned oil companies is subject to our ability to negotiate and agree upon acceptable contract terms.

Risks Related to Our Organizational Structure

We are a holding company and our sole material asset is our indirect equity interest in FICV, and we are accordingly dependent upon distributions from FICV to pay taxes, make payments under the tax receivable agreement, and pay dividends.

We are a holding company and have no material assets other than our indirect equity interest in FICV. We have no independent means of generating revenue. We intend to cause FICV to make distributions to us and Mosing Holdings in an amount sufficient to cover (i) all applicable taxes at assumed tax rates, (ii) payments under the tax receivable agreement we entered into with Mosing Holdings in connection with the IPO and (iii) dividends, if any, declared by us. To the extent that we need funds and FICV or its subsidiaries is restricted from making such distributions under applicable law or regulation or under the terms of their financing or other contractual arrangements, or is otherwise unable to provide such funds, it could materially adversely affect our liquidity and financial condition.

The Mosing family holds a majority of the combined voting power of the Company's common stock and Series A preferred stock (the "FINV Stock") and, accordingly, has substantial control over our management and affairs.

The Mosing family holds approximately 83.3% of the combined voting power of the FINV Stock through FWW B.V. ("FWW") and Mosing Holdings. Accordingly, the Mosing family has the ability to elect all of the members of our supervisory board, and thereby control our management and affairs. Moreover, pursuant to our amended and restated articles of association, our board of directors will consist of no more than nine individuals. The Mosing family has the right to recommend one director for nomination to the supervisory board for each 10% of the outstanding FINV Stock they collectively beneficially own, up to a maximum of five directors. The remaining directors are nominated by our


24


supervisory board. Our supervisory board consists of six members, three of whom are members of the Mosing family and are also employees of us or one of our affiliates, including our chief executive officer. As a result, members of the Mosing family have meaningful influence over us and potential conflicts may arise, including with respect to matters related to the compensation of our chief executive officer and the other members of the Mosing family who serve on our supervisory board. In addition, the Mosing family will be able to determine the outcome of all matters requiring shareholder approval, including mergers, amendments of our articles of association and other material transactions, and will be able to cause or prevent a change in the composition of our supervisory board or a change in control of our company that could deprive our shareholders of an opportunity to receive a premium for their common stock as part of a sale of our company. The existence of significant shareholders may also have the effect of deterring hostile takeovers, delaying or preventing changes in control or changes in management, or limiting the ability of our other shareholders to approve transactions that they may deem to be in the best interests of our company. So long as the Mosing family continues to own a significant amount of the FINV Stock, even if such amount represents less than 50% of the aggregate voting power, it will continue to be able to strongly influence all matters requiring shareholder approval, regardless of whether or not other shareholders believe that the transaction is in their own best interests.

The Mosing family may have interests that conflict with holders of shares of our common stock.

In addition to their ownership interests in us, the Mosing family indirectly owns 25.7% of the limited partnership interests in FICV. Because they hold a portion of their ownership interest in our business through FICV, rather than through FINV, the Mosing family may have conflicting interests with holders of shares of our common stock. For example, the Mosing family may have different tax positions from us which could influence their decisions regarding whether and when to cause us to dispose of assets, whether and when to cause us to incur new or refinance existing indebtedness, especially in light of the existence of the tax receivable agreement that we entered into in connection with the IPO. In addition, the structuring of future transactions may take into consideration the Mosing family’s tax or other considerations even where no similar benefit would accrue to us.

We are required under the tax receivable agreement to pay Mosing Holdings or its permitted transferees for certain tax benefits we may claim, and the amounts we may pay could be significant.

We entered into the tax receivable agreement with Mosing Holdings in connection with the IPO. This agreement generally provides for the payment by us of 85% of actual reductions, if any, in payments of U.S. federal, state and local income tax or franchise tax (which reductions we refer to as “cash savings”) in periods as a result of (i) the tax basis increases resulting from the transfer of FICV interests to us in connection with the conversion of shares of Series A Preferred Stock into shares of our common stock and (ii) imputed interest deemed to be paid by us as a result of, and additional tax basis arising from, payments under the tax receivable agreement. In addition, the tax receivable agreement provides for interest earned from the due date (without extensions) of the corresponding tax return to the date of payment specified by the tax receivable agreement.

The payment obligations under the tax receivable agreement are our obligations and are not obligations of FICV. The term of the tax receivable agreement continues until all such tax benefits have been utilized or expired, unless we exercise our right to terminate the tax receivable agreement.

Estimating the amount of payments that may be made under the tax receivable agreement is by its nature imprecise, insofar as the calculation of amounts payable depends on a variety of factors. The actual increase in tax basis, as well as the amount and timing of any payments under the tax receivable agreement, will vary depending upon a number of factors, including the timing of exchanges, the relative value of our U.S. and international assets at the time of the exchange, the price of shares of our common stock at the time of the exchange, the extent to which such exchanges are taxable, the amount and timing of the taxable income we realize in the future and the tax rate then applicable, our use of loss carryovers and the portion of our payments under the tax receivable agreement constituting imputed interest or depreciable or amortizable basis. We expect that the payments that we will be required to make under the tax receivable agreement will be substantial. There may be a substantial negative impact on our liquidity if, as a result of timing discrepancies or otherwise, (i) the payments under the tax receivable agreement exceed the actual benefits we realize in respect of the tax attributes subject to the tax receivable agreement or (ii) distributions to us by FICV are not sufficient to permit us to make payments under the tax receivable agreement subsequent to the payment of our taxes and other


25


obligations. The payments under the tax receivable agreement are not conditioned upon a holder of rights under a tax receivable agreement having a continued ownership interest in either FICV or us. While we may defer payments under the tax receivable agreement to the extent we do not have sufficient cash to make such payments, except in the case of an acceleration of payments thereunder occurring in connection with an early termination of the tax receivable agreement or certain mergers or changes of control, any such unpaid obligation will accrue interest. Additionally, during any such deferral period, we are prohibited from paying dividends on our common stock.

In certain cases, payments under the tax receivable agreement to Mosing Holdings or its permitted transferees may be accelerated or significantly exceed the actual benefits, if any, we realize in respect of the tax attributes subject to the tax receivable agreement.

The tax receivable agreement provides that we may terminate it early. If we elect to terminate the tax receivable agreement early, we are required to make an immediate payment equal to the present value of the anticipated future tax benefits subject to the tax receivable agreement (based upon certain assumptions and deemed events set forth in the tax receivable agreement, including the assumption that we have sufficient taxable income to fully utilize such benefits and that any interests in FICV that Mosing Holdings or its transferees own on the termination date are deemed to be exchanged on the termination date). Any early termination payment may be made significantly in advance of the actual realization, if any, of such future benefits. In addition, payments due under the tax receivable agreement are similarly accelerated following certain mergers or other changes of control. In these situations, our obligations under the tax receivable agreement could have a substantial negative impact on our liquidity and could have the effect of delaying, deferring or preventing certain mergers, asset sales, other forms of business combinations or other changes of control. For example, if the tax receivable agreement were terminated on December 31, 2013, the estimated termination payment would be approximately $51.8 million (calculated using a discount rate of 4.02%). The foregoing number is merely an estimate and the actual payment could differ materially. There can be no assurance that we will be able to finance our obligations under the tax receivable agreement. If we were unable to finance our obligations due under the tax receivable agreement, we would be in breach of the agreement. Any such breach could adversely affect our business, financial condition or results of operations.

Payments under the tax receivable agreement will be based on the tax reporting positions that we will determine. Although we are not aware of any issue that would cause the Internal Revenue Service (the “IRS”) to challenge a tax basis increase or other benefits arising under the tax receivable agreement, the holders of rights under the tax receivable agreement will not reimburse us for any payments previously made under the tax receivable agreement if such basis increases or other benefits are subsequently disallowed, except that excess payments made to any such holder will be netted against payments otherwise to be made, if any, to such holder after our determination of such excess. As a result, in such circumstances, we could make payments that are greater than our actual cash tax savings, if any, and may not be able to recoup those payments, which could adversely affect our liquidity.

Risks Related to Our Common Stock

The requirements of being a public company, including compliance with the reporting requirements of the Exchange Act and the requirements of the Sarbanes-Oxley Act, may strain our resources, increase our costs and distract management and we may be unable to comply with these requirements in a timely or cost-effective manner.

As a new publicly traded company with listed equity securities, we are required to comply with new laws, regulations and requirements, including corporate governance provisions of the Sarbanes-Oxley Act of 2002, and rules and regulations of the SEC and the NYSE, as well as the relevant provisions under Dutch law, with which we were not required to comply with as a private company. Complying with these statutes, regulations and requirements occupy a significant amount of time of our management board and supervisory board and management and significantly increases our costs and expenses.

These requirements could also make it more difficult for us to attract and retain qualified members of our supervisory board, particularly to serve on our Audit Committee, qualified executive officers and key personnel.



26


Future sales of our common stock in the public market could lower our stock price, and any additional capital raised by us through the sale of equity may dilute your ownership in us.

We may sell additional shares of common stock in subsequent public offerings. As of February 26, 2014, we had 153,524,000 outstanding shares of our common stock and 52,976,000 outstanding shares of Series A preferred stock that are convertible into an equivalent number of shares of common stock. Members of the Mosing family own, indirectly through FWW and Mosing Holdings, 119,024,000 shares of common stock and all of our shares of Series A preferred stock. Together, these shares represent approximately 83.3% of our total outstanding FINV Stock. All of these shares may be sold into the market in the future.

On August 14, 2013, we filed a registration statement with the SEC on Form S-8 providing for the registration of 20,000,000 shares of our common stock issued or reserved for issuance under our stock incentive plan and 3,000,000 shares of our common stock issued or reserved for issuance under our employee stock purchase plan. Subject to the satisfaction of vesting conditions and the expiration of lock-up agreements, shares registered under the registration statement on Form S-8 will be available for resale immediately in the public market without restriction. As of December 31, 2013, 16,480,590 shares were available for issuance under the stock incentive plan.

We cannot predict the size of future issuances of our common stock or the effect, if any, that future issuances and sales of shares of our common stock will have on the market price of our common stock. Sales of substantial amounts of our common stock (including shares issued in connection with an acquisition), or the perception that such sales could occur, may adversely affect prevailing market prices of our common stock.

Our declaration of dividends is within the discretion of our management board, with the approval of our supervisory board, and subject to certain limitations under Dutch law, and there can be no assurance that we will pay dividends.

Our dividend policy is within the discretion of our management board, with the approval of our supervisory board, and the amount of future dividends, if any, will depend upon various factors, including our results of operations, financial condition, capital requirements and investment opportunities. We can provide no assurance that we will pay dividends on our common stock. No dividends on our common stock will accrue in arrears. In addition, Dutch law contains certain restrictions on a company’s ability to pay cash dividends, and we can provide no assurance that those restrictions will not prevent us from paying a dividend in future periods.

As a Dutch public company with limited liability, the rights of our shareholders may be different from the rights of shareholders in companies governed by the laws of U.S. jurisdictions.

We are a Dutch public company with limited liability (naamloze vennootschap). Our corporate affairs are governed by our articles of association and by the laws governing companies incorporated in The Netherlands. The rights of shareholders and the responsibilities of members of our management board and supervisory board may be different from those in companies governed by the laws of U.S. jurisdictions.

For example, resolutions of the general meeting of shareholders may be taken with majorities different from the majorities required for adoption of equivalent resolutions in, for example, Delaware corporations. Although shareholders will have the right to approve legal mergers or demergers, Dutch law does not grant appraisal rights to a company’s shareholders who wish to challenge the consideration to be paid upon a legal merger or demerger of a company.

In addition, if a third party is liable to a Dutch company, under Dutch law shareholders generally do not have the right to bring an action on behalf of the company or to bring an action on their own behalf to recover damages sustained as a result of a decrease in value, or loss of an increase in value, of their ordinary shares. Only in the event that the cause of liability of such third party to the company also constitutes a tortious act directly against such shareholder and the damages sustained are permanent, may that shareholder have an individual right of action against such third party on its own behalf to recover damages. The Dutch Civil Code provides for the possibility to initiate such actions collectively. A foundation or an association whose objective, as stated in its articles of association, is to protect the rights of persons having similar interests may institute a collective action. The collective action cannot result in an


27


order for payment of monetary damages but may result in a declaratory judgment (verklaring voor recht), for example declaring that a party has acted wrongfully or has breached a fiduciary duty. The foundation or association and the defendant are permitted to reach (often on the basis of such declaratory judgment) a settlement which provides for monetary compensation for damages. A designated Dutch court may declare the settlement agreement binding upon all the injured parties, whereby an individual injured party will have the choice to opt-out within the term set by the court (at least three months). Such individual injured party, may also individually institute a civil claim for damages within the before mentioned term.

Furthermore, certain provisions of Dutch corporate law have the effect of concentrating control over certain corporate decisions and transactions in the hands of our management board and supervisory board. As a result, holders of our shares may have more difficulty in protecting their interests in the face of actions by members of our management board and supervisory board than if we were incorporated in the United States.

In the performance of its duties, our management board and supervisory board will be required by Dutch law to act in the interest of the company and its affiliated business, and to consider the interests of our company, our shareholders, our employees and other stakeholders in all cases with reasonableness and fairness. It is possible that some of these parties will have interests that are different from, or in addition to, interests of our shareholders.

Our articles of association and Dutch corporate law contain provisions that may discourage a takeover attempt.

Provisions contained in our amended and restated articles of association and the laws of The Netherlands could make it more difficult for a third party to acquire us, even if doing so might be beneficial to our shareholders. Provisions of our articles of association impose various procedural and other requirements, which could make it more difficult for shareholders to effect certain corporate actions. Among other things, these provisions:

authorize our management board, with the approval of our supervisory board, for a period of five years from the date of the offering to issue preferred stock, including for defensive purposes, and shares of common stock, in each case without shareholder approval; and
do not provide for shareholder action by written consent, thereby requiring all shareholder actions to be taken at a general meeting of shareholders.

These provisions, alone or together, could delay hostile takeovers and changes in control of our company or changes in our management.

It may be difficult for you to obtain or enforce judgments against us or some of our executive officers and directors in the United States or The Netherlands.

We were formed under the laws of The Netherlands and, as such, the rights of holders of our ordinary shares and the civil liability of our directors will be governed by the laws of The Netherlands and our amended and restated articles of association. Some of our directors and executive officers and some of our assets and some of the assets of our directors and executive officers are located outside the United States.

In the absence of an applicable convention between the United States and The Netherlands providing for the reciprocal recognition and enforcement of judgments (other than arbitration awards and divorce decrees) in civil and commercial matters, a judgment rendered by a court in the United States will not automatically be recognized by the courts of The Netherlands. In principle, the courts of The Netherlands will be free to decide, at their own discretion, if and to what extent a judgment rendered by a court in the United States should be recognized in The Netherlands. In general terms, Dutch courts tend to grant the same judgment without re-litigating on the merits if the following three cumulative minimum conditions are met:

the judgment was rendered by the foreign court that was (based on internationally accepted grounds) competent to take cognizance of the matter;
the judgment is the outcome of a proper judicial procedure (behoorlijke rechtspleging); and
the judgment is not manifestly incompatible with the public policy (openbare orde) of The Netherlands.


28



Without prejudice to the above, in order to obtain enforcement of a judgment rendered by a United States court in The Netherlands, a claim against the relevant party on the basis of such judgment should be brought before the competent court of The Netherlands. During the proceedings such court will assess, when requested, whether a foreign judgment meets the above conditions. In the affirmative, the court may order that substantive examination of the matter shall be dispensed with. In such case, the court will confine itself to an order reiterating the foreign judgment against the party against whom it had been obtained.

Otherwise, a new substantive examination will take place in the framework of the proceedings. In all of the above situations, when applying the law of any jurisdiction (including The Netherlands), Dutch courts may give effect to the mandatory rules of the laws of another country with which the situation has a close connection, if and insofar as, under the law of the latter country, those rules must be applied regardless of the law applicable to the contract or legal relationship. In considering whether to give effect to these mandatory rules of such third country, regard shall be given to the nature, purpose and the consequences of their application or non-application. Moreover, a Dutch court may give effect to the rules of the laws of The Netherlands in a situation where they are mandatory irrespective of the law otherwise applicable to the documents or legal relationship in question. The application of a rule of the law of any country that otherwise would govern an obligation may be refused by the courts of The Netherlands if such application is manifestly incompatible with the public policy (openbare orde) of The Netherlands.

Under our amended and restated articles of association, we will indemnify and hold our officers and directors harmless against all claims and suits brought against them, subject to limited exceptions. Under our amended and restated articles of association, to the extent allowed by law, the rights and obligations among or between us, any of our current or former directors, officers and employees and any current or former shareholder will be governed exclusively by the laws of The Netherlands and subject to the jurisdiction of Dutch courts, unless those rights or obligations do not relate to or arise out of their capacities listed above. Although there is doubt as to whether U.S. courts would enforce such provision in an action brought in the United States under U.S. securities laws, this provision could make judgments obtained outside of The Netherlands more difficult to have recognized and enforced against our assets in The Netherlands or jurisdictions that would apply Dutch law. Insofar as a release is deemed to represent a condition, stipulation or provision binding any person acquiring our ordinary shares to waive compliance with any provision of the Securities Act or of the rules and regulations of the SEC, such release will be void.

We are a “controlled company” within the meaning of the NYSE rules and qualify for and have the ability to rely on exemptions from certain NYSE corporate governance requirements.

Because the Mosing family beneficially owns a majority of our outstanding common stock, we are a “controlled company” as that term is set forth in Section 303A of the NYSE Listed Company Manual. Under the NYSE rules, a company of which more than 50% of the voting power is held by another person or group of persons acting together is a “controlled company” and may elect not to comply with certain NYSE corporate governance requirements, including:

the requirement that a majority of its supervisory board consist of independent directors;
the requirement that its nominating and governance committee be composed entirely of independent directors with a written charter addressing the committee’s purpose and responsibilities; and
the requirement that its compensation committee be composed entirely of independent directors with a written charter addressing the committee’s purpose and responsibilities.

These requirements will not apply to us as long as we remain a “controlled company.” So long as members of the Mosing family control the outstanding common stock and Series A preferred stock representing at least a majority of the outstanding voting power in FINV, we expect to utilize these exemptions. Accordingly, you may not have the same protections afforded to shareholders of companies that are subject to all of the corporate governance requirements of the NYSE. The significant ownership interest held by the Mosing family could adversely affect investors’ perceptions of our corporate governance.



29


Tax Risks

Changes in tax laws, treaties or regulations or adverse outcomes resulting from examination of our tax returns could adversely affect our financial results.

Our future effective tax rates could be adversely affected by changes in tax laws, treaties and regulations, both in the United States and internationally. Tax laws, treaties and regulations are highly complex and subject to interpretation. Consequently, we are subject to changing tax laws, treaties and regulations in and between countries in which we operate or are resident. Our income tax expense is based upon the interpretation of the tax laws in effect in various countries at the time that the expense was incurred. A change in these tax laws, treaties or regulations, or in the interpretation thereof, could result in a materially higher tax expense or a higher effective tax rate on our worldwide earnings. If any country successfully challenges our income tax filings based on our structure, or if we otherwise lose a material tax dispute, our effective tax rate on worldwide earnings could increase substantially and our financial results could be materially adversely affected.

U.S. tax authorities could treat us as a “passive foreign investment company,” which could have adverse U.S. federal income tax consequences to U.S. holders.

A foreign corporation will be treated as a “passive foreign investment company,” or PFIC, for U.S. federal income tax purposes if either (1) at least 75% of its gross income for any taxable year consists of certain types of “passive income” or (2) at least 50% of the average value of the corporation’s assets for any taxable year produce or are held for the production of those types of “passive income.” For purposes of these tests, “passive income” includes dividends, interest and gains from the sale or exchange of investment property and rents and royalties other than certain rents and royalties which are received from unrelated parties in connection with the active conduct of a trade or business, but does not include income derived from the performance of services. U.S. shareholders of a PFIC are subject to a disadvantageous U.S. federal income tax regime with respect to the income derived by the PFIC, the distributions they receive from the PFIC, and the gain, if any, they derive from the sale or other disposition of their interests in the PFIC.

We believe that we will not be a PFIC for the current taxable year or for any future taxable year. However, this involves a facts and circumstances analysis and it is possible that the IRS would not agree with our conclusion, or the U.S. tax laws could change significantly.

U.S. “anti-inversion” tax laws could negatively affect our results and could result in a reduced amount of foreign tax credit for U.S. holders.

Under rules contained in U.S. tax law, we would be subject to tax as a U.S. corporation in the event the we acquire substantially all of the assets of a U.S. corporation and the equity owners of that U.S. corporation own at least 80% (calculated without regard for any stock issued in a public offering) of our stock by reason of holding stock in the U.S. corporation. For purposes of applying these rules, the rights associated with the Series A preferred stock and the interests in FICV would likely result in the holders thereof being deemed to own our common stock under the “stock equivalent” portion of the rules.

We acquired the assets of Mosing Holdings (a U.S. corporation); however, the ownership of Mosing Holdings in our stock, taking into account common stock that Mosing Holdings is deemed to own under the “stock equivalent” rules, is substantially below the 80% standard for the application of the rules. Accordingly, we do not believe these rules should apply.

There can be no assurance that the IRS will not challenge our determination that these rules are inapplicable. In the event that these rules were applicable, we would be subject to U.S. federal income tax on our worldwide income, which would negatively impact our cash available for distribution and the value of our common stock. Application of the rules could also adversely affect the ability of a U.S. holder.

Item 1B. Unresolved Staff Comments

None.


30



Item 2. Properties

In order to design, manufacture and service the proprietary products that support our tubular services business, as well as those that we offer for sale directly to external customers, we maintain several manufacturing and service facilities around the world. Though our manufacturing and service capabilities are primarily concentrated in the U.S., we currently provide our services in approximately 60 countries.

The following table details our material facilities by segment, owned or leased by us as of December 31, 2013.
Location
 
Leased or
Owned
 
Principal/Most Significant Use
 
 
 
 
 
All Segments
 
 
 
 
Houston, Texas
 
Leased
 
Corporate office
Den Helder, The Netherlands
 
Owned
 
Regional operations and administration
 
 
 
 
 
U.S. Services and Tubular Sales Segments
 
 
 
 
Lafayette, Louisiana
 
Leased
 
Regional operations, manufacturing, engineering
 
 
 
 
and administration
 
 
 
 
 
International Services Segment
 
 
 
 
Aberdeen, Scotland
 
Owned
 
Regional operations, engineering and administration
Dubai
 
Owned
 
Regional operations and administration
Singapore
 
Owned
 
Regional operations and administration
India
 
Owned
 
Administration

Our largest manufacturing facility is located in Lafayette, Louisiana, where we manufacture a substantial portion of our pipe handling tools. The facility serves our U.S. Services segment in the U.S. Gulf of Mexico, and is our global headquarters for the design and manufacture of our equipment. The Lafayette facility is situated on a total of 151 acres. The main facility occupies 135 acres and the remaining acreage is dedicated to pipe storage located offsite, within Lafayette. There are a total of 16 buildings onsite and 11 buildings offsite. Our manufacturing operations occupy 11 of the 16 buildings, with the remaining buildings dedicated to administration, training and other operational tasks. The main administrative building within the facility is approximately 40,000 square feet. The facility is owned by Mosing Holdings and leased to us through 2018.

Item 3. Legal Proceedings

We are the subject of lawsuits and claims arising in the ordinary course of business from time to time. Management cannot predict the ultimate outcome of such lawsuits and claims. While the lawsuits and claims are asserted for amounts that may be material should an unfavorable outcome be the result, management does not currently expect that these matters will have a material adverse effect on our financial position or results of operations. See Note 17 in the Notes to Consolidated Financial Statements, which are incorporated herein by reference in Part II, Item 8 "Financial Statements and Supplementary Data" of this Form 10-K.

Item 4. Mine Safety Disclosures

Not applicable.


31


PART II

Item 5. Market for the Registrant’s Common Equity, Related Stockholder Matters and Issuer Purchases of Equity Securities

Market Information

Since our initial public offering on August 14, 2013, our common stock has traded on the NYSE under the trading symbol “FI.” Prior to that time, there was no public trading market for our common stock. The initial public offering price of our common stock was $22.00 per share.

On February 28, 2014, we had 153,524,000 shares of common stock outstanding. The common shares outstanding at February 26, 2014 were held by approximately three record holders, excluding stockholders for whom shares are held in the "nominee" or "street" name.

The following table sets forth the NYSE high and low closing sales prices and the dividend payments for our common stock for the periods indicated.
Year Ended December 31, 2013
 
High
 
Low
 
Dividends
Per Share
 
 
 
 
 
 
 
Third Quarter (beginning August 9, 2013)
 
$
30.45

 
$
25.76

 
$

Fourth Quarter
 
32.70

 
23.10

 
0.075


On February 28, 2014, the last reported sales price of our common stock on the NYSE was $23.64 per share.

See Part III, Item 12, "Security Ownership of Certain Beneficial Owners and Management and Related Stockholder Matters" for discussion of equity compensation plans.

Dividend Policy

Cash dividends on our common stock in the amount of $0.075 per share were paid in December 2013. The declaration and payment of future dividends will be at the discretion of the Supervisory Board of Directors and will depend upon, among other things, future earnings, general financial condition, liquidity, capital requirements and general business conditions. Accordingly, there can be no assurance that we will continue to pay dividends at that level or at all.

Each share of Preferred Stock has a liquidation preference equal to its par value of €0.01 per share and is entitled to an annual dividend equal to 0.25% of its par value.

Recent Sales of Unregistered Securities and Use of Proceeds

Recent Sale of Unregistered Securities

There were no sales of unregistered securities during the period ended December 31, 2013.

Use of Proceeds

On August 14, 2013 we completed our IPO of 34,500,000 shares of common stock (including 4,500,000 shares of common stock from the full exercise of the overallotment option granted to the underwriters) at a price to the public of $22.00 per share. The offer and sale of all of the shares of common stock in the IPO were registered under the Securities Act pursuant to a Registration Statement on Form S-1 (File No. 333-188536), which was declared effective by the SEC on August 8, 2013. There has been no material change in the planned use of proceeds from our IPO as described in our final prospectus dated August 8, 2013 as filed with the SEC on August 9, 2013.




32


Issuer Purchases of Equity Securities

None.

Performance Graph

The following performance graph compares the performance of our common stock to the PHLX Oil Service Sector Index, the Russell 1000 Index and to a peer group established by management. The peer group consists of the following companies: Baker Hughes Inc., Cameron International Corporation, Core Laboratories N.V., Diamond Offshore Drilling, Inc., Dril-Quip, Inc., Ensco plc, FMC Technologies, Inc., Forum Energy Technologies, Inc., Halliburton Company, Helmerich & Payne, Inc., Hornbeck Offshore Services, Inc., Nabors Industries Ltd., National Oilwell Varco, Inc., Oceaneering International, Inc., Patterson-UTI Energy, Inc., Rowan Companies plc, Schlumberger N.V., Tesco Corporation, Transocean Ltd.  and Weatherford International Ltd. The graph below compares the cumulative total return to holders of our common stock with the cumulative total returns of the PHLX Oil Service Sector Index, the Russell 1000 Index and our peer group for the period from August 9, 2013, using the closing price for the first day of trading immediately following the effectiveness of our IPO through December 31, 2013. The graph assumes that the value of the investment in our common stock was $100 at August 9, 2013 or July 31, 2013 for each index (including reinvestment of dividends) and tracks the return on the investment through December 31, 2013.  The shareholder return set forth herein is not necessarily indicative of future performance.

The performance graph above and related information shall not be deemed "soliciting material" or to be "filed" with the SEC, nor shall such information be incorporated by reference into any future filing under the Securities Act or the Exchange Act, except to the extent that we specifically incorporate by reference.


33


Item 6. Selected Financial Data

The selected consolidated financial information contained below is derived from our Consolidated Financial Statements and should be read in conjunction with Part II, Item 7, "Management's Discussion and Analysis of Financial Condition and Results of Operations" and our audited Consolidated Financial Statements each of which is included in this Form 10-K. Our historical results are not necessarily indicative of our results to be expected in any future period.
 
Year Ended December 31,
 
2013
 
2012
 
2011
 
2010
 
2009
 
(in thousands, except per share amounts)
Financial Statement Data:
 
 
 
 
 
 
 
 
 
Revenue
$
1,077,722

 
$
1,039,054

 
$
719,412

 
$
591,111

 
$
507,968

Income from continuing operations
308,195

 
344,250

 
162,798

 
111,672

 
72,796

Total assets
1,561,195

 
1,107,961

 
847,500

 
710,543

 
649,915

Long-term debt and capital lease
 
 
 
 
 
 
 
 
 
obligations - excluding affiliates
376

 
7,368

 
9,204

 
46,579

 
57,108

Long-term debt - affiliates

 
468,563

 
2,913

 
202

 
105

Total equity
1,333,327

 
446,988

 
667,128

 
536,013

 
484,307

 
 
 
 
 
 
 
 
 
 
Earnings Per Share Information:
 
 
 
 
 
 
 
 
 
Basic earnings per common share:
 
 
 
 
 
 
 
 
 
Continuing operations
$
1.69

 
$
2.15

 
$
1.02

 
$
0.70

 
$
0.46

Discontinued operations
0.24

 
0.04

 
0.05

 
0.04

 
0.01

Total
$
1.93

 
$
2.19

 
$
1.07

 
$
0.74

 
$
0.47

 
 
 
 
 
 
 
 
 
 
Diluted earnings per common share:
 
 
 
 
 
 
 
 
 
Continuing operations
$
1.68

 
$
2.01

 
$
0.96

 
$
0.66

 
$
0.43

Discontinued operations
0.17

 
0.03

 
0.03

 
0.03

 

Total
$
1.85

 
$
2.04

 
$
0.99

 
$
0.69

 
$
0.43

 
 
 
 
 
 
 
 
 
 
Weighted average common shares
 
 
 
 
 
 
 
 
 
outstanding:
 
 
 
 
 
 
 
 
 
Basic
132,257

 
119,024

 
119,024

 
119,024

 
119,024

Diluted
185,506

 
172,000

 
172,000

 
172,000

 
172,000

Cash dividends per common share
$
0.075

 
$

 
$

 
$

 
$

 
 
 
 
 
 
 
 
 
 
Other Data:
 
 
 
 
 
 
 
 
 
Adjusted EBITDA (1)
$
438,739

 
$
439,524

 
$
241,124

 
$
177,560

 
$
142,259

 
 
(1)
Adjusted EBITDA is a supplemental non-GAAP financial measure that is used by management and external users of our financial statements, such as industry analysts, investors, lenders and rating agencies. For a definition and a reconciliation of Adjusted EBITDA to our income from continuing operations, see Part II, Item 7, "Management's Discussion and Analysis of Financial Condition and Results of Operations - How We Evaluate Our Operations - Adjusted EBITDA and Adjusted EBITDA Margin".








34


Item 7. Management's Discussion and Analysis of Financial Condition and Results of Operation

The following discussion and analysis of our financial condition and results of operations should be read in conjunction with the consolidated financial statements and the related notes thereto included in Part II, Item 8, "Financial Statements and Supplementary Data" included in this Form 10-K.

This section contains forward-looking statements that are based on management's current expectations, estimates and projections about our business and operations, and involve risks and uncertainties. Our actual results may differ materially from those currently anticipated and expressed in such forward-looking statement because of various factors, including those described in the sections titled "Cautionary Note Regarding Forward-Looking Statements",“Risk Factors” and elsewhere in this Form 10-K.

Overview of Business

We are a 75 year-old global provider of highly engineered tubular services to the oil and gas industry. We provide our services to leading exploration and production companies in both offshore and onshore environments, with a focus on complex and technically demanding wells.

We conduct our business through three operating segments:

International Services. We currently provide our services in approximately 60 countries on six continents. Our customers in these international markets are primarily large exploration and production companies, including integrated oil and gas companies and national oil and gas companies.

U.S. Services. We service customers in the deep water areas of the U.S. Gulf of Mexico. In addition, we have a significant presence in almost all of the active onshore oil and gas drilling regions in the U.S., including the Permian Basin, Eagle Ford Shale, Marcellus Shale, Utica Shale, Barnett Shale, Woodford Shale, Piceance Basin, San Juan Basin, Uintah Basin, Big Horn Basin, Powder River Basin, DJ/Wattenberg Basin and Williston Basin.

Tubular Sales. We design and manufacture certain products that we sell directly to external customers, including large OD pipe connectors. We also provide specialized fabrication and welding services in support of deep water projects in the U.S. Gulf of Mexico, including drilling and production risers, flowlines and pipeline end terminations, as well as long length tubulars (up to 300 feet in length) for use as caissons or pilings. In addition, we distribute large OD pipe manufactured by third parties that we have equipped with weld-on end connections. This segment also designs and manufactures proprietary equipment for use in our International and U.S. Services segments.

How We Generate Our Revenue

The majority of our services revenues are derived primarily from two sources:

personnel rates for our specially trained employees who perform tubular services for our customers; and
rental rates for the suite of products and equipment that our employees use to perform tubular services.

In addition, our customers typically reimburse us for transportation costs that we incur in connection with transporting our products and equipment from our staging areas to the customers’ job sites.

In contrast, our Tubular Sales revenues are derived from sales of certain products, including large OD pipe connectors and large OD pipe manufactured by third parties, directly to external customers.





35


How We Evaluate Our Operations

We use a number of financial and operational measures to routinely analyze and evaluate the performance of our business, including revenue, Adjusted EBITDA and Adjusted EBITDA margin and safety performance.

Revenue

We analyze our revenue growth by comparing actual monthly revenue to our internal projections for each month to assess our performance. We also assess incremental changes in our monthly revenue across our operating segments to identify potential areas for improvement.

Adjusted EBITDA and Adjusted EBITDA Margin

We define Adjusted EBITDA as income from continuing operations before net interest income or expense, depreciation and amortization, income tax benefit or expense, asset impairments, gain or loss on sale of assets, foreign currency gain or loss, stock-based compensation, other non-cash adjustments and unusual or non-recurring charges. Adjusted EBITDA margin reflects our Adjusted EBITDA as a percentage of our revenues. We review Adjusted EBITDA and Adjusted EBITDA margin on both a consolidated basis and on a segment basis. We use Adjusted EBITDA and Adjusted EBITDA margin to assess our financial performance because it allows us to compare our operating performance on a consistent basis across periods by removing the effects of our capital structure (such as varying levels of interest expense), asset base (such as depreciation and amortization) and items outside the control of our management team (such as income tax rates). Adjusted EBITDA and Adjusted EBITDA margin have limitations as analytical tools and should not be considered as an alternative to net income, operating income, cash flow from operating activities or any other measure of financial performance or liquidity presented in accordance with generally accepted accounting principles in the U.S. ("GAAP").

The following table presents a reconciliation of income from continuing operations to Adjusted EBITDA, our most directly comparable GAAP performance measure, for each of the periods presented (in thousands):
 
Year Ended December 31,
 
2013
 
2012
 
2011
 
 
 
 
 
 
Income from continuing operations
$
308,195

 
$
344,250

 
$
162,798

Interest (income) expense, net
653

 
(260
)
 
661

Depreciation and amortization
78,082

 
65,815

 
54,216

Income tax expense
38,727

 
31,877

 
20,287

Gain on sale of assets
(122
)
 
(2,608
)
 
(47
)
Foreign currency loss
2,556

 
450

 
3,209

Stock-based compensation expense
7,220

 

 

IPO transaction-related costs (1)
3,428

 

 

Adjusted EBITDA
$
438,739

 
$
439,524

 
$
241,124

 
 
(1)
Represents nonrecurring charges incurred in connection with our IPO, primarily those amounts attributable to the restructuring in advance of the IPO.

For a reconciliation of our Adjusted EBITDA on a segment basis to the most comparable measure calculated in accordance with GAAP, see “—Operating Segment Results.”








36


Safety Performance

Maintaining a strong safety record is a critical component of our operational success. Many of our larger customers have safety standards we must satisfy before we can perform services for them. We continually monitor our safety culture through the use of employee safety surveys and trend analysis, and we modify existing programs or develop new programs according to the data obtained therefrom. One way to measure safety is by tracking the total recordable incident rate (“TRIR”) and the lost time incident rate (“LTIR”), which are reviewed on both a monthly and rolling twelve-month basis.

TRIR is a measure of the rate of recordable workplace injuries, normalized and stated on the basis of 100 workers for an annual period. The factor is derived by multiplying the number of recordable injuries in a calendar year by 200,000 and dividing this value by the total man-hours actually worked in the year.

LTIR measures the rate of lost time recordable workplace injuries. The factor is derived by multiplying the number of lost time recordable injuries in a calendar year by 200,000 and dividing this value by the total man-hours actually worked in the year. A lost time recordable injury is a work related injury that renders an employee unable to work in any capacity beyond the date of injury.

A recordable injury includes occupational death, nonfatal occupational illness, and other occupational injuries that involve loss of consciousness, restriction of work or motion, transfer to another job, or medical treatment other than first aid.

The table below presents our worldwide TRIR and LTIR for the years ended December 31, 2013, 2012 and 2011:
 
Year Ended December 31,
 
2013
 
2012
 
2011
 
 
 
 
 
 
 TRIR
1.13

 
1.96

 
1.98

 LTIR
0.33

 
0.54

 
0.64


Outlook

We believe the long-term outlook for the tubular services businesses is favorable. Increasing global demand for crude oil and natural gas has spurred increases in energy development spending. Significant new well development is required to replace naturally declining production and new well construction is increasingly more complex and expensive.

We expect both our U.S. and international offshore businesses will continue to benefit from increased deep water and ultra deep water drilling activity including new drilling rigs worldwide. New drillships and semi-submersibles drilling rigs offer an opportunity for increased demand for our services.

Our U.S. land business is impacted by the number of rigs working and wells being drilled as well as the competitive environment. We believe this market will remain competitive. We have the ability to move resources, both people and equipment, to areas with the most demand.

Our tubular sales business does not follow any particular industry driver. Instead, this business is driven by the requirements and timing of our customers' projects. We believe our facilities and services position us well to meet the needs of our customers and that this business will continue to grow in the coming years.

We expect our cash flow from operations to fund our working capital needs, our capital expenditure requirements and fund our current and any future dividends. Any acquisition would be funded by a combination of cash on hand, cash flow from operations, equity issuances and borrowings under our credit facility.  We expect the effective tax rate for 2014 to be between 20 and 25 percent.



37


Results of Operations

The following table presents our consolidated results for the periods presented (in thousands):
 
Year Ended December 31,
 
2013
 
2012
 
2011
 
 
 
 
 
 
Revenues:
 
 
 
 
 
Equipment rentals and services
$
902,960

 
$
880,010

 
$
613,456

Products (1)
174,762

 
159,044

 
105,956

Total revenue
1,077,722

 
1,039,054

 
719,412

 
 
 
 
 
 
Operating expenses:
 
 
 
 
 
Cost of revenues, exclusive of depreciation and amortization
 
 
 
 
 
Equipment rentals and services
310,244

 
300,661

 
246,724

Products
124,092

 
124,946

 
75,748

General and administrative expenses
224,755

 
186,112

 
159,602

Depreciation and amortization
78,082

 
65,815

 
54,216

Gain on sale of assets
(122
)
 
(2,608
)
 
(47
)
Operating income
340,671

 
364,128

 
183,169

 
 
 
 
 
 
Other income (expense):
 
 
 
 
 
Other income
9,460

 
12,189

 
3,786

Interest income (expense), net
(653
)
 
260

 
(661
)
Foreign currency loss
(2,556
)
 
(450
)
 
(3,209
)
Total other income (expense)
6,251

 
11,999

 
(84
)
Income from continuing operations before income tax expense
346,922

 
376,127

 
183,085

Income tax expense
38,727

 
31,877

 
20,287

Income from continuing operations
308,195

 
344,250

 
162,798

Income from discontinued operations
42,635

 
6,684

 
7,989

Net income
350,830

 
350,934

 
170,787

Less: Net income attributable to non controlling interest
95,368

 
90,015

 
43,807

Net income attributable to Frank's International N.V.
$
255,462

 
$
260,919

 
$
126,980

 
 
(1)
Consolidated products revenue includes a small amount of revenues attributable to the U.S. Services and International Services segments.

Consolidated Results of Operations

Year Ended December 31, 2013 Compared to Year Ended December 31, 2012

Revenues. Revenues from external customers, excluding intersegment sales, for the year ended December 31, 2013 increased by $38.7 million, or 3.7%, to $1,077.7 million from $1,039.1 million for the year ended December 31, 2012. The increase was primarily attributable to higher revenues in all of our segments, most notably in our Tubular Sales and U. S. Services segments, with revenues increasing $12.4 million and $18.1 million, respectively, due to an increase in demand for our pipe and offshore services.

Cost of revenues, exclusive of depreciation and amortization. Cost of revenues for the year ended December 31, 2013 increased by $8.7 million, or 2.1%, to $434.3 million from $425.6 million for the year ended December 31, 2012. The increase was primarily attributable to increases in compensation related costs of $9.4 million and the cost of products of $3.0 million, partially offset by a $3.1 million decrease in equipment rentals.



38


General and administrative expenses. General and administrative ("G&A") expenses for the year ended December 31, 2013 increased by $38.6 million, or 20.8%, to $224.8 million from $186.1 million for the year ended December 31, 2012. The increase was primarily attributable to $13.8 million of bad debt expense in our Latin American region due to the political and economic turmoil in Venezuela and the filing of bankruptcy by a customer in Brazil. Compensation related costs of $8.6 million, stock based compensation expense of $7.2 million, other non-income based taxes of $5.5 million and $4.0 million of public company expenses (of which $3.4 million was of a non-recurring nature) also contributed to the increase.

Depreciation and amortization. Depreciation and amortization for the year ended December 31, 2013 increased by $12.3 million, or 18.6%, to $78.1 million from $65.8 million for the year ended December 31, 2012. The increase was primarily attributable to a higher depreciable base resulting from property and equipment additions.

Other income. Other income for the year ended December 31, 2013 decreased by $2.7 million, or 22.4%, to $9.5 million from $12.2 million for the year ended December 31, 2012. The decrease was due to a $4.0 million gain on the exchange of an investment and $4.9 million in death benefit proceeds from the passing of a related party received in 2012, partially offset by the receipt in 2013 of $3.9 million in additional royalties, a $1.6 million value-added tax refund and a workmen's compensation dividend of $1.1 million.

Foreign currency loss. Foreign currency loss for the year ended December 31, 2013 increased by $2.1 million to $2.6 million from $0.5 million for the year ended December 31, 2012. The increase in foreign currency loss was due to unfavorable fluctuations in foreign currency exchange rates.

Income tax expense. Income tax expense for the year ended December 31, 2013 increased by $6.9 million, or 21.5%, to $38.7 million from $31.9 million for the year ended December 31, 2012 primarily due to our domestic operations becoming taxable subsequent to our IPO, as well as a change in mix of earnings among countries with different rates. We are subject to many U.S. and foreign tax jurisdictions and many tax agreements and treaties among the various taxing authorities. Our operations in these different jurisdictions are taxed on various bases such as income before taxes, deemed profits (which is generally determined using a percentage of revenues rather than profits), and withholding taxes based on revenues; consequently, the relationship between our pre-tax income or loss from operations and our income tax benefit or provision varies from period to period.

Income from discontinued operations. The discussions above reflect only continuing operations for the years ended December 31, 2013 and 2012. During the year ended December 31, 2013, we recognized a gain of $39.6 million upon the sale of a component of our Tubular Sales segment. See Note 3 in the Notes to Consolidated Financial Statements.

Year Ended December 31, 2012 Compared to Year Ended December 31, 2011

Revenues. Revenues from external customers, excluding intersegment sales, for the year ended December 31, 2012 increased by $319.6 million, or 44.4%, to $1,039.1 million from $719.4 million for the year ended December 31, 2011. The increase was primarily attributable to higher revenues of $163.3 million and $54.8 million from our U.S. Services and Tubular Sales segments, respectively, as the demand continued to increase after the repeal of the Macondo-related drilling moratorium. Increased activity levels in our International Services segment comprised approximately $103.3 million of the increase.

Cost of revenues, exclusive of depreciation and amortization. Cost of revenues for the year ended December 31, 2012 increased by $103.1 million, or 32.0%, to $425.6 million from $322.5 million for the year ended December 31, 2011. The increase was primarily attributable to increases in the cost of products, equipment rentals and services of $73.0 million and compensation-related costs of $28.6 million due to the aforementioned increase in drilling activity.

General and administrative expenses. G&A expenses for the year ended December 31, 2012 increased by $26.5 million, or 16.6%, to $186.1 million from $159.6 million for the year ended December 31, 2011. The increase supported the growth in our business, and as a result of such growth, we experienced approximately $22.7 million in higher compensation related costs.



39


Depreciation and amortization. Depreciation and amortization for the year ended December 31, 2012 increased by $11.6 million, or 21.4%, to $65.8 million from $54.2 million for the year ended December 31, 2011. The increase was primarily attributable to a higher depreciable base resulting from property and equipment additions.

Other income. Other income for the year ended December 31, 2012 increased by $8.4 million, or 221.9%, to $12.2 million from $3.8 million for the year ended December 31, 2011. The increase was due to a $4.0 million gain on the exchange of an investment and $4.9 million in death benefit proceeds from the passing of a related party.

Foreign currency loss. Foreign currency loss for the year ended December 31, 2012 decreased by $2.7 million, or 86.0%, to $0.5 million from $3.2 million for the year ended December 31, 2011. The decrease in foreign currency loss was due to favorable fluctuations in foreign currency exchange rates.

Income tax expense. Income tax expense for the year ended December 31, 2012 increased by $11.6 million, or 57.1%, to $31.9 million from $20.3 million for the year ended December 31, 2011. We are subject to many U.S. and foreign tax jurisdictions and many tax agreements and treaties among the various taxing authorities. Our operations in these different jurisdictions are taxed on various bases such as income before taxes, deemed profits (which is generally determined using a percentage of revenues rather than profits), and withholding taxes based on revenues; consequently, the relationship between our pre-tax income or loss from operations and our income tax benefit or provision varies from period to period.

Income from discontinued operations. The discussions above discuss only continuing operations for the years ended December 31, 2012 and 2011. See Note 3 in the Notes to Consolidated Financial Statements.



40


Operating Segment Results

The following table presents revenues and Adjusted EBITDA by segment, and a reconciliation of Adjusted EBITDA to net income from continuing operations, which is the most comparable GAAP financial measure (in thousands):
 
Year Ended December 31,
 
2013
 
2012
 
2011
 
 
 
 
 
 
Revenue:
 
 
 
 
 
International Services
$
478,572

 
$
469,464

 
$
366,106

U.S. Services
455,492

 
444,568

 
277,286

Tubular Sales
238,756

 
197,070

 
127,557

Intersegment sales
(95,098
)
 
(72,048
)
 
(51,537
)
Total
$
1,077,722

 
$
1,039,054

 
$
719,412

 
 
 
 
 
 
Segment Adjusted EBITDA:
 
 
 
 
 
International Services
$
199,620

 
$
219,199

 
$
153,064

U.S. Services
198,442

 
199,397

 
72,141

Tubular Sales
40,624

 
20,958

 
15,919

Corporate and other (1)
53

 
(30
)
 

Adjusted EBITDA Total
438,739

 
439,524

 
241,124

Interest income (expense), net
(653
)
 
260

 
(661
)
Income tax expense
(38,727
)
 
(31,877
)
 
(20,287
)
Depreciation and amortization
(78,082
)
 
(65,815
)
 
(54,216
)
Gain on sale of assets
122

 
2,608

 
47

Foreign currency loss
(2,556
)
 
(450
)
 
(3,209
)
Stock-based compensation expense
(7,220
)
 

 

IPO transaction-related costs
(3,428
)
 

 

Income from continuing operations
$
308,195

 
$
344,250

 
$
162,798

 
 
(1)
Corporate and other represents amounts not directly associated with an operating segment.

Year Ended December 31, 2013 Compared to Year Ended December 31, 2012

International Services

Revenue for the International Services segment increased by $9.1 million, or 1.9%, compared to 2012, primarily as a result of an increased demand for our services in West Africa, the Middle and Far East and Canada. We experienced decreases in Latin America due to the termination of certain contracts and in Europe due to the uncertainty of exportation limits in Israel.

Adjusted EBITDA for the International Services segment decreased $19.6 million, or 8.9%, compared to 2012, primarily due to an increase in bad debt expense of $13.8 million due to the political and economic turmoil in Venezeula and the filing of bankruptcy by a customer in Brazil. Compensation related costs of $11.9 million and other non-income based taxes of $2.9 million, partially offset by the $9.1 million increase in revenue.

U.S. Services

Revenue for the U.S. Services segment increased $10.9 million, or 2.5%, compared to 2012, due to $32.3 million of higher offshore revenue from our Lafayette and Houma locations, which provide primarily offshore services. This increase was partially offset by a decrease of $19.8 million from our onshore office locations.


41


Adjusted EBITDA for the U.S. Services segment decreased $1.0 million, or 0.5%, compared to 2012 due to increases in equipment rental costs of $4.5 million, other non-income based taxes of $2.6 million and the receipt in 2012 of $4.9 million in death benefit proceeds from the passing of a related party, substantially offset by the $10.9 million increase in revenue.

Tubular Sales

Revenue for the Tubular Sales segment increased $41.7 million, or 21.2%, compared to 2012, primarily due to an increase of $22.0 million in pipe sales in deepwater markets and an increase of $21.2 million to our International and U.S. Services segments from our manufacturing component. Partially offsetting these increases were lower fabrication revenues of $1.6 million.

Adjusted EBITDA for the Tubular Sales segment increased $19.7 million, or 93.8%, compared to 2012, primarily as a result of the $41.7 million increase in revenue, which was partially offset by a $13.1 million increase in the cost of pipe and products resulting from the higher revenue. In addition, higher compensation related costs of $4.0 million and in increase in equipment rentals and supplies of $3.2 million attributed to the increase.

Year Ended December 31, 2012 Compared to Year Ended December 31, 2011

International Services

Revenue for the International Services segment increased by $103.4 million, or 28.2%, compared to 2011, primarily as a result of additional contracts and increased demand for our services from existing customers in our Europe, Far East and Africa regions of approximately $56.7 million. In Latin America, we experienced an increase in tubular services performed on a callout basis of approximately $14.0 million. The remainder of the increase is attributable to increased demand from our other international regions.

Adjusted EBITDA for the International Services segment increased by $66.1 million, or 43.2%, compared to 2011, primarily as a result of the $103.4 million revenue increase described above. Partially offsetting this increase were higher freight, transportation and repairs and maintenance expenses as demand for our services in the deep water offshore markets increased. The number of employees in the International Services segment increased 19% in 2012 compared to 2011 which initiated higher compensation related costs of approximately $24.5 million.

U.S. Services

Revenue for the U.S. Services segment increased by $167.3 million, or 60.3%, compared to 2011 primarily as a result of increased services volume due to increased permit activity in the U.S. Gulf of Mexico following the October 2010 repeal of the Macondo-related drilling moratorium.

Adjusted EBITDA for the U.S. Services segment increased by $127.3 million, or 176.4%, compared to 2011 primarily as a result of the $167.3 million revenue increase described above and an increase in other income of $9.1 million. Partially offsetting this increase was a $23.4 million increase in cost of revenues in 2012 due to increases in product costs and salaries and wages. G&A expenses increased $25.7 million in 2012 due primarily to higher compensation related to the increase in employees in the segment.

Tubular Sales

Revenue for the Tubular Sales segment increased by $69.5 million, or 54.5%, compared to 2011 primarily as a result of increased permit activity in the U.S. Gulf of Mexico following the October 2010 repeal of the Macondo-related drilling moratorium. Increased sales with U.S. customers of approximately $40.2 million and an increase in activity in our international markets of approximately $16.8 million also contributed to the increase.

Adjusted EBITDA for the Tubular Sales segment increased by $5.0 million, or 31.7%, compared to 2011 primarily as a result of the $69.5 million revenue increase described above. Partially offsetting this increase was an increase in cost of revenues including higher materials costs of approximately $49.3 million and higher direct labor costs of


42


approximately $7.8 million. In addition, G&A expenses increased approximately $3.3 million due to higher compensation related costs.

Liquidity and Capital Resources

Liquidity

Our primary sources of liquidity to date have been cash flows from operations and the net proceeds that we received from our recent IPO as well as our borrowing capacity under the credit facilities. Our primary uses of capital have been for organic growth capital expenditures and acquisitions. We continually monitor potential capital sources, including equity and debt financing, in order to meet our investment and target liquidity requirements.

Our total capital expenditures are estimated at $250.0 million for 2014. We expect approximately $140.0 million for the purchase and manufacture of equipment and the remainder for the purchase or construction of facilities. Our 2014 capital expenditure budget does not include any provision for acquisitions. The actual amount of capital expenditures for the manufacture of equipment may fluctuate based on market conditions. During the years ended December 31, 2013, 2012 and 2011, capital expenditures were $184.5 million, $180.2 million and $117.9 million, respectively, and were funded from internally generated sources. We believe the remaining net proceeds from our IPO, together with cash flows from operations and additional borrowings under our credit facilities, should be sufficient to fund our capital expenditure requirements for 2014.

A dividend of $0.075 per share was paid on December 19, 2013 to stockholders of record on November 29, 2013. The board of directors declared a first quarter 2014 cash dividend of $0.075 per share for stockholders of record on February 28, 2014, which will be payable on March 21, 2014. We expect to pay a regular cash dividend at an annual rate of $0.30 per share; however, the timing, declaration, amount of, and payment of any dividends is within the discretion of our board of directors and will depend upon many factors, including our financial condition, earnings, capital requirements of our operating subsidiaries, covenants associated with certain of our debt service obligations, legal requirements, regulatory constraints, industry practice, ability to access capital markets, and other factors deemed relevant by its board of directors. We do not have a legal obligation to pay any dividend and there can be no assurance that we will be able to do so.

Credit Facilities

In connection with the IPO, we entered into two revolving credit facilities. The credit agreements provide for (i) a $100.0 million revolving credit facility, including up to $20.0 million for letters of credit and up to $10.0 million in swingline loans, which matures in August 2018 (the “Five Year Facility”) and (ii) a $100.0 million revolving credit facility that matures in August 2014 (the “One Year Facility” and, together with the Five Year Facility, the “Credit Facilities”). Subject to the terms of the credit agreements, we have the ability to increase the commitments under the Credit Facilities by $150.0 million. As of December 31, 2013, we did not have any outstanding indebtedness under the Credit Facilities and had approximately $7.3 million in letters of credit outstanding. We incurred approximately $1.0 million of deferred financing costs related to the Credit Facilities.

Borrowings under the Credit Facilities bear interest, at our option, at either a base rate or an adjusted Eurodollar rate. Base rate loans under the credit facilities bear interest at a rate equal to the higher of (a) the prime rate as published in the Wall Street Journal, (b) the Federal Funds Effective Rate plus 0.5% or (c) the adjusted Eurodollar rate plus 1.00%, plus an applicable margin ranging from 0.50% to 1.50%, subject to adjustment based on the leverage ratio. Interest is payable quarterly for base-rate loans. Eurodollar loans under the Credit Facilities bear interest at an adjusted Eurodollar rate equal to the Eurodollar rate for such interest period multiplied by the statutory reserves, plus an applicable margin ranging from 1.50% to 2.50%, subject to adjustment based on the leverage ratio. Interest is payable at the end of applicable interest periods for Eurodollar loans, except that if the interest period for a Eurodollar loan is longer than three months, interest is paid at the end of each three-month period. The unused portion of the Five Year Facility is subject to a commitment fee of up to 0.375%.




43


The Credit Facilities contain various covenants that, among other things, limit our ability to grant certain liens, make certain loans and investments, enter into mergers or acquisition, enter into hedging transactions, change our lines of business, prepay certain indebtedness, enter into certain affiliate transactions, incur additional indebtedness or engage in certain asset dispositions. Additionally, the credit agreements limit our ability to incur additional indebtedness subject to certain exceptions.

The Credit Facilities also contain financial covenants, which, among other things, require us, on a consolidated basis, to maintain (i) a total consolidated funded debt to adjusted EBITDA (as defined in the Credit Facilities) ratio of not more than 2.50 to 1.0; and (ii) an EBITDA to interest expense ratio of not less than 3.0 to 1.0. As of December 31, 2013, we were in compliance with all financial covenants under the Credit Facilities.

In addition, the Credit Facilities contain customary events of default, including, among others, the failure to make required payments, borrower's failure to comply with certain covenants or other agreements, borrower's breach of the representation and covenants contained in the agreements, borrower's default of certain other indebtedness, certain events of bankruptcy or insolvency and the occurrence of a change in control (as defined in the Credit Facilities).

Prior to the completion of the IPO, we had two revolving credit facilities, with available borrowing capacities of $40.0 million and $5.0 million. In connection with the completion of our IPO, these credit facilities were repaid in full and terminated.
    
Notes Payable

We have financed certain business acquisitions through financing agreements. At December 31, 2013 and 2012, the aggregate outstanding balance of the finance agreements was $0.4 million and $1.3 million, respectively, with an interest rate of 5% per annum. The finance agreements are due on demand and have maturity dates in October 2018.

Notes Payable - Affiliated

In 2012, we made a non-cash distribution of $484.0 million to our owners in the form of two unsecured promissory notes payable to FWW. In connection with the completion of our IPO, the notes to FWW were repaid in full. We also had various notes payable - affiliated, which were either paid off or transferred to Mosing Holdings in connection with the completion of our IPO.

All other indebtedness existing prior to the IPO was repaid.

Cash Flows from Operating, Investing and Financing Activities

Cash flows provided by (used in) our operations, investing and financing activities are summarized below (in thousands):
 
Year Ended December 31,
 
2013
 
2012
 
2011
 
 
 
 
 
 
Operating activities
$
277,431

 
$
344,776

 
$
180,710

Investing activities
(137,500
)
 
(182,533
)
 
(126,655
)
Financing activities
110,234

 
(107,210
)
 
(71,874
)
 
250,165

 
55,033

 
(17,819
)
Effect of exchange rate changes on cash activities
1,837

 
(737
)
 
2,305

Increase (decrease) in cash and cash equivalents
$
252,002

 
$
54,296

 
$
(15,514
)





44


Statements of cash flows for entities with international operations that use the local currency as the functional currency exclude the effects of the changes in foreign currency exchange rates that occur during any given year, as these are noncash changes. As a result, changes reflected in certain accounts on the consolidated statements of cash flows may not reflect the changes in corresponding accounts on the consolidated balance sheets.

Operating Activities

Cash flow from operating activities was $277.4 million for the year ended December 31, 2013 as compared to $344.8 million in 2012 and $180.7 million in 2011. The decrease in 2013 was due primarily to an increase in inventory and a decrease in accrued expenses, partially offset by an increase in deferred revenue. The increase in 2012 was due primarily to the increase in profitability as a result of the increased permit activity from the repeal of the Macondo-related moratorium in the U.S. Gulf of Mexico that occurred in late 2010.

Investing Activities

Cash flow used in investing activities was $137.5 million for the year ended December 31, 2013 as compared to $182.5 million in 2012 and $126.7 million in 2011. The decrease in 2013 was due primarily to $51.0 million of proceeds from the sale of assets and equipment, primarily including the sale of a component of our Tubular Sales segment. The increase in 2012 was primarily due to an increase in capital expenditures to ensure that we maintain the appropriate levels and types of machinery and equipment to support our expanding business.

Financing Activities

Cash provided by financing activities was $110.2 million for the year ended December 31, 2013 as compared to cash used in financing activities of $107.2 million and $71.9 million for the years ended December 31, 2012 and 2011, respectively. In 2013, we received net proceeds of approximately $711.5 million from our IPO, which was partially offset by $464.0 million in payments related to the FWW notes, $105.4 million in stockholder distributions, $11.5 million in dividend payments on common stock and $11.5 million in distributions to noncontrolling interests. Cash used in financing activities increased in 2012 from 2011 primarily due to an increase in stockholder distributions partially offset by an increase in borrowings from our revolving credit facilities.

Contractual Obligations

We are a party to various contractual obligations. A portion of these obligations are reflected in our financial statements, such as long-term debt, while other obligations, such as operating leases and purchase obligations, are not reflected on our balance sheet. The following is a summary of our contractual obligations as of December 31, 2013 (in thousands):
 
Payments Due by Period
 
 
 
Less than
 
 
 
 
 
More than
 
Total
 
1 year
 
1-3 years
 
3-5 years
 
5 years
Long-term debt
$
376

 
$
376

 
$

 
$

 
$

Noncancellable operating leases
80,306

 
13,712

 
22,988

 
17,069

 
26,537

Purchase obligations (1)
124,350

 
56,791

 
67,559

 

 

Total
$
205,032

 
$
70,879

 
$
90,547

 
$
17,069

 
$
26,537

 
 
(1)
Includes purchase commitments for connectors and pipe for existing orders from our customers. We enter into purchase commitments on an as-needed basis.

Not included in the table above are uncertain tax positions of $2.1 million that we have accrued as of December 31, 2013, as the amounts and timing of payment, if any, are uncertain. See Note 16 in the Notes to Consolidated Financial Statements for further detail on this amount.



45


We entered into a TRA with Mosing Holdings in connection with the IPO. This agreement generally provides for the payment by us of 85% of actual reductions, if any, in payments of U.S. federal, state and local income tax or franchise tax in periods as a result of (i) the tax basis increases resulting from the transfer of FICV interests to us in connection with the conversion of shares of Preferred Stock into shares of our common stock and (ii) imputed interest deemed to be paid by us as a result of, and additional tax basis arising from, payments under the TRA. In addition, the TRA provides for interest earned from the due date (without extensions) of the corresponding tax return to the date of payment specified by the TRA. Because there have been no conversions, the TRA has not impacted our consolidated financial statements. The actual amount and timing of payments under the TRA will depend upon a number of factors, including the amount and timing of taxable income we generate in the future, the value of our individual assets, the portion of our payments under the TRA constituting imputed interest and increases in the tax basis of our assets resulting in payments to Mosing Holdings.

Off-Balance Sheet Arrangements

At December 31, 2013, we had no off-balance sheet arrangements.

Critical Accounting Policies

The preparation of consolidated financial statements in conformity with GAAP requires management to select appropriate accounting principles from those available, to apply those principles consistently and to make reasonable estimates and assumptions that affect revenues and associated costs as well as reported amounts of assets and liabilities, and related disclosure of contingent assets and liabilities. Certain accounting policies involve judgments and uncertainties. We evaluate estimates and assumptions on a regular basis. We base our respective estimates on historical experience and various other assumptions that we believe to be reasonable under the circumstances, the results of which form the basis for making judgments about the carrying values of assets and liabilities that are not readily apparent from other sources. Actual results may differ from the estimates and assumptions used in preparation of our consolidated financial statements. We consider the following policies to be the most critical to understanding the judgments that are involved and the uncertainties that could impact our results of operations, financial condition and cash flows.

Revenue Recognition

All revenue is recognized when all of the following criteria have been met: (1) evidence of an arrangement exists; (2) delivery to and acceptance by the customer has occurred; (3) the price of the customer is fixed or determinable; and (4) collectability is reasonably assured, as follows:

Services Revenue. We provide tubular services to clients in the oil and gas industry. We perform services either under direct service purchase orders or master service agreements. Service revenue is recognized when services have been performed or rendered.

Rental Revenue. We design and manufacture a suite of highly technical equipment and products that we rent to our customers in connection with providing our services, including high-end, proprietary tubular handling equipment. We rent our products either under direct rental agreements or with customers with rental agreements in place. Revenue from rental agreements is recognized as earned over the rental period.

For customers contracted under direct service purchase orders and direct rental agreements, an accrual is recorded in unbilled accounts receivable for revenue earned but not yet invoiced.

Tubular Sales Revenue. Revenue on tubular sales is recognized when the product has shipped and significant risks of ownership have passed to the customer. The sales arrangements typically do not include right of return or other similar provisions or other post-delivery obligations. In some regions, customers have a right of return due to purchasing of excess products and deliverability limitations of products in remote locations. When the likelihood of a return exists on a sale, a determination of this portion of revenue is reclassified to unearned revenue until such time as the product is returned or no return occurs.



46


Income Taxes

The liability method is used for determining our income tax provisions, under which current and deferred tax liabilities and assets are recorded in accordance with enacted tax laws and rates. Under this method, the amounts of deferred tax liabilities and assets at the end of each period are determined using the tax rate expected to be in effect when taxes are actually paid or recovered. Valuation allowances are established to reduce deferred tax assets when it is more likely than not that some portion or all of the deferred tax assets will not be realized. In determining the need for valuation allowances, we have considered and made judgments and estimates regarding estimated future taxable income and ongoing prudent and feasible tax planning strategies. These estimates and judgments include some degree of uncertainty, and changes in these estimates and assumptions could require us to adjust the valuation allowances for our deferred tax assets. Historically, changes to valuation allowances have been caused by major changes in the business cycle in certain countries and changes in local country law. The ultimate realization of the deferred tax assets depends on the generation of sufficient taxable income in the applicable taxing jurisdictions.

Through FICV, we operate in approximately 60 countries under many legal forms. As a result, we are subject to the jurisdiction of numerous U.S. and foreign tax authorities, as well as to tax agreements and treaties among these governments. Our operations in these different jurisdictions are taxed on various bases: actual income before taxes, deemed profits (which are generally determined using a percentage of revenue rather than profits) and withholding taxes based on revenue. Determination of taxable income in any jurisdiction requires the interpretation of the related tax laws and regulations and the use of estimates and assumptions regarding significant future events such as the amount, timing and character of deductions, permissible revenue recognition methods under the tax law and the sources and character of income and tax credits. Changes in tax laws, regulations, agreements and treaties, foreign currency exchange restrictions or our level of operations or profitability in each taxing jurisdiction could have an impact on the amount of income taxes that we provide during any given year.

Our tax filings for various periods are subject to audit by the tax authorities in most jurisdictions where we conduct business. These audits may result in assessments of additional taxes that are resolved with the authorities or through the courts. We believe these assessments may occasionally be based on erroneous and even arbitrary interpretations of local tax law. Resolution of these situations inevitably includes some degree of uncertainty; accordingly, we provide taxes only for the amounts we believe will ultimately result from these proceedings. The resulting change to our tax liability, if any, is dependent on numerous factors including, among others, the amount and nature of additional taxes potentially asserted by local tax authorities; the willingness of local tax authorities to negotiate a fair settlement through an administrative process; the impartiality of the local courts; the number of countries in which we do business; and the potential for changes in the tax paid to one country to either produce, or fail to produce, an offsetting tax change in other countries. Our experience has been that the estimates and assumptions we have used to provide for future tax assessments have proven to be appropriate. However, past experience is only a guide, and the potential exists that the tax resulting from the resolution of current and potential future tax controversies may differ materially from the amount accrued.

In addition to the aforementioned assessments that have been received from various tax authorities, we also provide for taxes for uncertain tax positions where formal assessments have not been received. The determination of these liabilities requires the use of estimates and assumptions regarding future events. Once established, we adjust these amounts only when more information is available or when a future event occurs necessitating a change to the reserves such as changes in the facts or law, judicial decisions regarding the application of existing law or a favorable audit outcome. We believe that the resolution of tax matters will not have a material effect on our consolidated financial condition, although a resolution could have a material impact on our consolidated statements of income for a particular period and on our effective tax rate for any period in which such resolution occurs.

Allowance for Doubtful Accounts

We evaluate whether client receivables are collectible. We perform ongoing credit evaluations of our clients and monitor collections and payments in order to maintain a provision for estimated uncollectible accounts based on our historical collection experience and our current aging of client receivables outstanding in addition to clients' representations and our understanding of the economic environment in which our clients operate. Based on our review,


47


we establish or adjust allowances for specific clients and the accounts receivable as a whole. Our allowance for doubtful accounts at December 31, 2013 and 2012 was $13.6 million and $1.7 million, respectively.

Recent Accounting Pronouncements

See Note 1 in the Notes to Consolidated Financial Statements set forth in Part II, Item 8, "Financial Statements and Supplementary Data", under the heading "Recent Accounting Pronouncements" included in this Form 10-K.

Item 7A. Quantitative and Qualitative Disclosures About Market Risk

We are exposed to certain market risks that are inherent in our financial instruments and arise from changes in foreign currency exchange rates and interest rates. A discussion of our market risk exposure in financial instruments is presented below.

The primary objective of the following information is to provide forward-looking quantitative and qualitative information about our potential exposure to market risks. The disclosures are not meant to be precise indicators of expected future losses or gains, but rather indicators of reasonably possible losses or gains. This forward-looking information provides indicators of how we view and manage our ongoing market risk exposures.

Foreign Currency Exchange Rates

We operate in virtually every oil and natural gas exploration and production region in the world. In some parts of the world, the currency of our primary economic environment is the U.S. dollar, and we use the U.S. dollar as our functional currency. In other parts of the world, such as Europe, Norway, Venezuela and Brazil, we conduct our business in currencies other than the U.S. dollar, and the functional currency is the applicable local currency. Assets and liabilities of entities for which the functional currency is the local currency are translated into U.S. dollars using the exchange rates in effect at the balance sheet date, resulting in translation adjustments that are reflected in accumulated other comprehensive income (loss) in the shareholders’ equity section on our consolidated balance sheets. A portion of our net assets are impacted by changes in foreign currencies in relation to the U.S. dollar. We recorded an $11.2 million adjustment to decrease our equity account for the year ended December 31, 2013 to reflect the change in the U.S. dollar against various foreign currencies.

For the year ended December 31, 2013, on a U.S. dollar-equivalent basis, approximately 21% of our revenue was represented by currencies other than the U.S. dollar. However, no single foreign currency poses a primary risk to us. A hypothetical 10% decrease in the exchange rates for each of the foreign currencies in which a portion of our revenues is denominated would result in a 1.3% decrease in our overall revenues for the year ended December 31, 2013.

In February 2013, the Venezuelan government announced a devaluation of the Bolivar Fuerte (“Bolivar”), resulting in the exchange rate declining from 4.3 to 6.3 Bolivars to the U.S. Dollar. As a result of the devaluation, we recorded a foreign currency loss of $1.8 million during the first quarter of 2013, related to the re-measurement of the Bolivar-denominated net monetary assets of our Venezuelan operations as of the date of the devaluation.

In March 2013, the Venezuelan government announced the creation of a new auction-based foreign exchange rate market program referred to as SICAD.  In December 2013, the regulation that created the SICAD program was amended to require the Central Bank of Venezuela to include the weekly average exchange rate implied by transactions settled via the SICAD auction program.  The most recent transactions executed through SICAD auctions have been at a Bolivar to U.S. dollar exchange rate of 11.4.  The auction participants are limited to import transactions for specific sectors or products as determined by the Venezuelan government.  As of December 31, 2013, we have not utilized the SICAD auction program.  We are not exposed to U.S. dollar importation transactions, and will continue to monitor this situation for future developments and the impact, if any, on our Venezuelan operations.  At December 31, 2013, we had approximately $6.2 million in net monetary U.S. dollar liabilities in Venezuela at the official exchange rate of 6.3.  Depending on the transparency and liquidity of the foreign exchange rate market, we may incur a future charge to our income statement.  For example, if we were required to apply an exchange rate of 11.4 Bolivars to the US dollar, it would result in a charge of approximately $2.8 million.


48


Interest Rate Risk

As of December 31, 2013, we did not have any outstanding balances under the Credit Facilities. If we borrow under the Credit Facilities in the future, we will be exposed to changes in interest rates on our floating rate borrowings under the Credit Facilities. Although we do not currently utilize interest rate derivative instruments to reduce interest rate exposure, we may do so in the future.

Customer Credit Risk

Financial instruments that potentially subject us to concentrations of credit risk are trade receivables. We extend credit to customers and other parties in the normal course of business. We have established various procedures to manage our credit exposure, including credit evaluations and maintaining an allowance for doubtful accounts.

We are also exposed to credit risk because our customers are concentrated in the oil and natural gas industry. This concentration of customers may impact overall exposure to credit risk, either positively or negatively, because our customers may be similarly affected by changes in economic and industry conditions, including sensitivity to commodity prices. While current energy prices are important contributors to positive cash flow for our customers, expectations about future prices and price volatility are generally more important for determining future spending levels. However, any prolonged increase or decrease in oil and natural gas prices affects the levels of exploration, development and production activity, as well as the entire health of the oil and natural gas industry, and can therefore negatively impact spending by our customers.


49


Item 8. Financial Statements



50


Report of Independent Registered Public Accounting Firm

To the Board of Directors and Stockholders of Frank’s International N.V.:

In our opinion, the accompanying consolidated balance sheets and the related consolidated statements of income, comprehensive income, stockholders’ equity and cash flows present fairly, in all material respects, the financial position of Frank’s International N.V. (the “Company”) at December 31, 2013 and 2012, and the results of their operations and their cash flows for each of the three years in the period ended December 31, 2013 in conformity with accounting principles generally accepted in the United States of America. These financial statements are the responsibility of the Company’s management. Our responsibility is to express an opinion on these financial statements based on our audits. We conducted our audits of these statements in accordance with the standards of the Public Company Accounting Oversight Board (United States). Those standards require that we plan and perform the audit to obtain reasonable assurance about whether the financial statements are free of material misstatement. An audit includes examining, on a test basis, evidence supporting the amounts and disclosures in the financial statements, assessing the accounting principles used and significant estimates made by management, and evaluating the overall financial statement presentation. We believe that our audits provide a reasonable basis for our opinion.
/s/ PricewaterhouseCoopers LLP
Houston, Texas
March 4, 2014







51


 FRANK'S INTERNATIONAL N.V.
 CONSOLIDATED BALANCE SHEETS
 (In thousands, except share data)
 
 
 
 
 
December 31,
 
2013
 
2012
Assets
 
 
 
Current assets:
 
 
 
Cash and cash equivalents
$
404,947

 
$
152,945

Accounts receivables, net
364,817

 
313,657

Inventories
185,589

 
108,543

Other current assets
15,843

 
16,632

Total current assets
971,196

 
591,777

 
 
 
 
Property, plant and equipment, net
511,199

 
426,500

Goodwill and intangible assets, net
14,814

 
17,071

Other assets
63,986

 
72,613

Total assets
$
1,561,195

 
$
1,107,961

 
 
 
 
Liabilities and Equity
 
 
 
Current liabilities:
 
 
 
Current portion of long-term debt and capital lease obligations
$
376

 
$
6,317

Current portion of notes payable - affiliated

 
323,476

Accounts payable
22,254

 
19,377

Deferred revenue
62,610

 
23,172

Accrued and other current liabilities
90,484

 
104,627

Total current liabilities
175,724

 
476,969

 
 
 
 
Long-term debt:
 
 
 
Long-term debt and capital lease obligations

 
1,051

Notes payable - affiliated

 
145,087

Total long-term debt

 
146,138

 
 
 
 
Deferred tax liabilities
13,114

 
6,575

Other non-current liabilities
38,325

 
30,586

Total liabilities
227,163

 
660,268

 
 
 
 
Commitments and contingencies (Note 17)


 


 
 
 
 
Series A preferred stock, €0.01 par value, 60,000,000 shares authorized;
 
 
 
52,976,000 shares issued and outstanding
705

 
705

 
 
 
 
Stockholders' equity
 
 
 
Common stock, €0.01 par value, 180,000,000 shares authorized; 153,524,000
 
 
 
shares issued and outstanding at December 31, 2013; 119,024,000
 
 
 
shares issued and outstanding at December 31, 2012
2,019

 
1,561

Additional paid-in capital
642,164

 
651

Retained earnings
455,632

 
327,436

Accumulated other comprehensive income (loss)
(2,383
)
 
3,254

Total stockholders' equity
1,097,432

 
332,902

Noncontrolling interest
235,895

 
114,086

Total equity
1,333,327

 
446,988

Total liabilities and equity
$
1,561,195

 
$
1,107,961


The accompanying notes are an integral part of these consolidated financial statements.
52



 FRANK'S INTERNATIONAL N.V.
 CONSOLIDATED STATEMENTS OF INCOME
 (In thousands, except per share data)
 
 
 
 
 
 
 
 
Year Ended December 31,
 
2013
 
2012
 
2011
Revenues:
 
 
 
 
 
Equipment rentals and services
$
902,960

 
$
880,010

 
$
613,456

Products
174,762

 
159,044

 
105,956

Total revenue
1,077,722

 
1,039,054

 
719,412

 
 
 
 
 
 
Operating expenses:
 
 
 
 
 
Cost of revenues, exclusive of depreciation
 
 
 
 
 
and amortization
 
 
 
 
 
Equipment rentals and services
310,244

 
300,661

 
246,724

Products
124,092

 
124,946

 
75,748

General and administrative expenses
224,755

 
186,112

 
159,602

Depreciation and amortization
78,082

 
65,815

 
54,216

Gain on sale of assets
(122
)
 
(2,608
)
 
(47
)
Operating income
340,671

 
364,128

 
183,169

 
 
 
 
 
 
Other income (expense):
 
 
 
 
 
Other income
9,460

 
12,189

 
3,786

Interest income (expense), net
(653
)
 
260

 
(661
)
Foreign currency loss
(2,556
)
 
(450
)
 
(3,209
)
Total other income (expense)
6,251

 
11,999

 
(84
)
Income from continuing operations before
 
 
 
 
 
income tax expense
346,922

 
376,127

 
183,085

Income tax expense
38,727

 
31,877

 
20,287

Income from continuing operations
308,195

 
344,250

 
162,798

Income from discontinued operations
42,635

 
6,684

 
7,989

Net income
350,830

 
350,934

 
170,787

Net income attributable to noncontrolling interest
95,368

 
90,015

 
43,807

Net income attributable to Frank's International N.V.
$
255,462

 
$
260,919

 
$
126,980

 
 
 
 
 
 
Basic earnings per common share:
 
 
 
 
 
Continuing operations
$
1.69

 
$
2.15

 
$
1.02

Discontinued operations
0.24

 
0.04

 
0.05

Total
$
1.93

 
$
2.19

 
$
1.07

 
 
 
 
 
 
Diluted earnings per common share:
 
 
 
 
 
Continuing operations
$
1.68

 
$
2.01

 
$
0.96

Discontinued operations
0.17

 
0.03

 
0.03

Total
$
1.85

 
$
2.04

 
$
0.99

 
 
 
 
 
 
Weighted average common shares outstanding:
 
 
 
 
 
Basic
132,257

 
119,024

 
119,024

Diluted
185,506

 
172,000

 
172,000



The accompanying notes are an integral part of these consolidated financial statements.
53



 FRANK'S INTERNATIONAL N.V.
 CONSOLIDATED STATEMENTS OF COMPREHENSIVE INCOME
 (In thousands)
 
 
 
 
 
 
 
 
Year Ended December 31,
 
2013
 
2012
 
2011
 
 
 
 
 
 
Net income
$
350,830

 
$
350,934

 
$
170,787

Other comprehensive income (loss):
 
 
 
 
 
Foreign currency translation
 
 
 
 
 
adjustments, net of tax
(11,240
)
 
(178
)
 
(2,734
)
Unrealized gain on marketable
 
 
 
 
 
securities, net of tax
3,658

 
113

 
301

Total other comprehensive income (loss)
(7,582
)
 
(65
)
 
(2,433
)
Comprehensive income
343,248

 
350,869

 
168,354

Less: Comprehensive income attributable to
 
 
 
 
 
noncontrolling interest
93,423

 
89,998

 
43,183

Comprehensive income attributable to
 
 
 
 
 
Frank's International N.V.
$
249,825

 
$
260,871

 
$
125,171



The accompanying notes are an integral part of these consolidated financial statements.
54



 FRANK'S INTERNATIONAL N.V.
 CONSOLIDATED STATEMENTS OF STOCKHOLDERS' EQUITY
 (In thousands)
 
 
 
 
 
 
 
 
 
 
 
 
 
 
 
 
 
 
 
 
 
 
 
 
Accumulated
 
 
 
 
 
 
 
 
 
Additional
 
 
 
Other
 
 
 
Total
 
Common Stock
 
Paid-In
 
Retained
 
Comprehensive
 
Noncontrolling
 
Stockholders'
 
Shares
 
Value
 
Capital
 
Earnings
 
Income (Loss)
 
Interest
 
Equity
 
 
 
 
 
 
 
 
 
 
 
 
 
 
Balance at December 31, 2010
119,024

 
$
1,561

 
$
651

 
$
391,070

 
$
5,111

 
$
137,620

 
$
536,013

Net income

 

 

 
126,980

 

 
43,807

 
170,787

Foreign currency translation
 
 
 
 
 
 
 
 
 
 
 
 
 
adjustments

 

 

 

 
(2,033
)
 
(701
)
 
(2,734
)
Unrealized gain on marketable
 
 
 
 
 
 
 
 
 
 
 
 
 
securities

 

 

 

 
224

 
77

 
301

Capital contribution

 

 

 
2,726

 

 

 
2,726

Distributions to stockholders

 

 

 
(29,714
)
 

 
(10,251
)
 
(39,965
)
Balance at December 31, 2011
119,024

 
1,561

 
651

 
491,062

 
3,302

 
170,552

 
667,128

Net income

 

 

 
260,919

 

 
90,015

 
350,934

Foreign currency translation
 
 
 
 
 
 
 
 
 
 
 
 
 
adjustments

 

 

 

 
(132
)
 
(46
)
 
(178
)
Unrealized gain on marketable
 
 
 
 
 
 
 
 
 
 
 
 
 
securities

 

 

 

 
84

 
29

 
113

Distributions to stockholders

 

 

 
(424,545
)
 

 
(146,464
)
 
(571,009
)
Balance at December 31, 2012
119,024

 
1,561

 
651

 
327,436

 
3,254

 
114,086

 
446,988

Net income

 

 

 
255,462

 

 
95,368

 
350,830

Distribution of net assets
 
 
 
 
 
 
 
 
 
 
 
 
 
to Mosing Holdings

 

 

 
(37,412
)
 

 
(12,907
)
 
(50,319
)
Capital contribution by
 
 
 
 
 
 
 
 
 
 
 
 
 
noncontrolling interest
 
 
 
 
 
 
 
 
 
 
 
 
 
equity holders to subsidiary

 

 

 

 

 
3,002

 
3,002

Issuance of common stock upon
 
 
 
 
 
 
 
 
 
 
 
 
 
IPO, net of offering costs
34,500

 
458

 
634,239

 

 

 
76,814

 
711,511

Foreign currency translation
 
 
 
 
 
 
 
 
 
 
 
 
 
adjustments

 

 

 

 
(8,357
)
 
(2,883
)
 
(11,240
)
Unrealized gain on marketable
 
 
 
 
 
 
 
 
 
 
 
 
 
securities

 

 

 

 
2,720

 
938

 
3,658

Stock-based compensation
 
 
 
 
 
 
 
 
 
 
 
 
 
expense

 

 
7,220

 

 

 

 
7,220

Distributions to stockholders

 

 

 
(78,340
)
 

 
(27,027
)
 
(105,367
)
Distribution to
 
 
 
 
 
 
 
 
 
 
 
 
 
noncontrolling interest

 

 

 

 

 
(11,496
)
 
(11,496
)
Common stock dividends
 
 
 
 
 
 
 
 
 
 
 
 
 
($0.075 per share)

 

 

 
(11,514
)
 

 

 
(11,514
)
Other

 

 
54

 

 

 

 
54

Balance at December 31, 2013
153,524

 
$
2,019

 
$
642,164

 
$
455,632

 
$
(2,383
)
 
$
235,895

 
$
1,333,327


The accompanying notes are an integral part of these consolidated financial statements.
55



FRANK'S INTERNATIONAL N.V.
CONSOLIDATED STATEMENTS OF CASH FLOWS
(In thousands)
 
 
Year Ended December 31,
 
2013
 
2012
 
2011
Cash flows from operating activities
 
 
 
 
 
Net income
$
350,830

 
$
350,934

 
$
170,787

Adjustments to reconcile net income to cash provided
 
 
 
 
 
by operating activities
 
 
 
 
 
Depreciation and amortization
78,226

 
66,215

 
54,581

Stock-based compensation expense
7,220

 

 

Amortization of deferred financing costs
129

 

 

Venezuelan currency devaluation charge
1,755

 

 

Deferred tax provision
3,621

 
1,449

 
(412
)
Provision for (recovery of) bad debts
12,551

 
(389
)
 
2,486

Gain on sale of assets
(39,752
)
 
(2,608
)
 
(47
)
Changes in fair value of marketable securities
(3,891
)
 
(2,058
)
 
688

Gain on exchange of investment

 
(3,997
)
 

(Increase) decrease in value of life insurance policies
(815
)
 
254

 
731

Changes in operating assets and liabilities
 
 
 
 
 
Accounts receivable
(82,032
)
 
(76,729
)
 
(72,266
)
Inventories
(81,983
)
 
(15,351
)
 
(4,606
)
Other current assets
(1,698
)
 
845

 
(2,681
)
Other assets
(1,430
)
 
(173
)
 
403

Accounts payable
3,355

 
(533
)
 
5,274

Deferred revenue
39,437

 
(11,599
)
 
2,344

Accrued expenses and other current liabilities
(15,048
)
 
33,854

 
21,823

Other noncurrent liabilities
6,956

 
4,662

 
1,445

Other

 

 
160

Net cash provided by operating activities
277,431

 
344,776

 
180,710

 
 
 
 
 
 
Cash flows from investing activities
 
 
 
 
 
Purchase of property, plant and equipment
(184,504
)
 
(180,187
)
 
(117,883
)
Proceeds from sale of assets and equipment
50,959

 
5,259

 
391

Purchase of marketable securities
(1,813
)
 
(2,757
)
 
(4,518
)
Premiums on life insurance policies
(2,142
)
 
(3,088
)
 
(3,698
)
Other

 
(1,760
)
 
(947
)
Net cash used in investing activities
(137,500
)
 
(182,533
)
 
(126,655
)
 
 
 
 
 
 
Cash flows from financing activities
 
 
 
 
 
Proceeds from initial public offering, net of offering costs
711,511

 

 

Repayments of borrowings
(472,070
)
 
(39,211
)
 
(39,735
)
Proceeds from borrowings
170

 
19,016

 
5,100

Proceeds from reissuance of stock

 

 
2,726

Deferred financing costs
(1,000
)
 

 

Dividends paid on common stock
(11,514
)
 

 

Distribution to noncontrolling interest
(11,496
)
 

 

Distributions to stockholders
(105,367
)
 
(87,015
)
 
(39,965
)
Net cash provided by (used in) financing activities
110,234

 
(107,210
)
 
(71,874
)
 
 
 
 
 
 
Effect of exchange rate changes on cash due to Venezuelan devaluation
575

 

 

Effect of exchange rate changes on cash
1,262

 
(737
)
 
2,305

Net increase (decrease) in cash
252,002

 
54,296

 
(15,514
)
Cash and cash equivalents at beginning of period
152,945

 
98,649

 
114,163

Cash and cash equivalents at end of period
$
404,947

 
$
152,945

 
$
98,649


The accompanying notes are an integral part of these consolidated financial statements.
56





FRANK’S INTERNATIONAL N.V.
NOTES TO CONSOLIDATED FINANCIAL STATEMENTS

 
Note 1—Basis of Presentation and Significant Accounting Policies

Nature of Business

Frank’s International is a global provider of highly engineered tubular services to the oil and gas industry. Frank’s International provides services to leading exploration and production companies in both offshore and onshore environments with a focus on complex and technically demanding wells.

Basis of Presentation

The consolidated financial statements of Frank's International N.V. ("FINV"), a limited liability company organized under the laws of The Netherlands, for the years ended December 31, 2013, 2012 and 2011 include the activities of Frank's International C.V. ("FICV") and its wholly owned subsidiaries (collectively, the "Company," "we," "us" and "our"). All intercompany accounts and transactions have been eliminated for purposes of preparing these consolidated financial statements.

Our accompanying consolidated financial statements and related financial information have been prepared in accordance with generally accepted accounting principles in the United States of America ("GAAP"). In the opinion of management, the consolidated financial statements reflect all adjustments and reclassifications consisting solely of normal accruals that are necessary for the fair presentation of financial results as of and for the periods presented.

The consolidated financial statements have been prepared on a historical cost basis using the United States dollar as the reporting currency.

Reclassifications

In reporting periods prior to the fourth quarter of fiscal 2013, certain costs of equipment rentals and services and product sales were misclassified between the two line items. There was no impact to previously reported operating income, income from continuing operations, net income, earnings per share or cash flow. Corrections have been made to the relevant periods presented in the financial statements included herein. These corrections resulted in reductions of cost of equipment rentals and services with corresponding increases to cost of products of $12.2 million and $7.9 million for the years ended December 31, 2012 and 2011, respectively.

We have determined that the previously reported December 31, 2012 and 2011 property, plant and equipment balances for our U.S. Services and Tubular Sales segments in Note 19 were misclassified. Corrections have been made to the relevant periods presented in the financial statements included herein. These corrections resulted in increases to the Tubular Sales balance of $58.7 million and $24.9 million at December 31, 2012 and 2011, respectively, with the corresponding decrease to the U.S. Services segment, and had no effect on the impairment testing of goodwill.

We have evaluated and concluded that the identified amounts were not material to any of our previously filed annual financial statements as the effects in prior periods were not material.

Recast of Historical Financial Presentation

The reorganization discussed below has been reflected retroactively on a historical cost basis for all periods presented as it was a reorganization of entities under common control. The impact of the reorganization was to combine all of the previously separate entities under a single capital structure to facilitate the initial public offering ("IPO") of FINV. This presentation reflects the consolidation of each of the previously separate entities into FINV, the 25.7% noncontrolling interest in Frank's International C.V. ("FICV") and issuance of the Series A preferred stock, par value €0.01 per share (the "Preferred Stock") as outstanding for each period. This presentation allows comparability with prior periods, including earnings per share ("EPS") calculations.



57




FRANK’S INTERNATIONAL N.V.
NOTES TO CONSOLIDATED FINANCIAL STATEMENTS

Initial Public Offering and Reorganization

We completed our IPO on August 14, 2013. We sold 34,500,000 shares of common stock, including 4,500,000 shares of common stock pursuant to the underwriters' option to purchase additional shares, at an offering price of $22.00 per share. After deducting underwriting discounts and commissions and offering expenses payable by us, we received net proceeds of approximately $711.5 million. We used a portion of the proceeds from our IPO to repay in full the outstanding notes payable to FWW B.V. (“FWW”), an entity owned by the Mosing family, and expect to use the remainder for general corporate purposes and infrastructure capital.

Prior to the completion of our IPO, we engaged in a corporate reorganization. On August 1, 2013, each of Frank's International, Inc. ("FII"), Frank's Casing Crew and Rental Tools, Inc. ("FCC") and Frank's Tong Service, Inc. ("FTS"), subsidiaries of Mosing Holdings, Inc. (“Mosing Holdings”), converted from corporations to limited liability companies.

On August 14, 2013, immediately prior to the completion of our IPO, Mosing Holdings contributed all of the outstanding membership interests in each of FII, FCC, and FTS to FICV in exchange for 52,976,000 shares of Preferred Stock and a 25.7% limited partnership interest in FICV. Excluded from the contribution were certain assets that generated a de minimus amount of revenue, including aircraft, real estate and life insurance policies, which were retained by Mosing Holdings. FINV contributed all of its foreign operating subsidiaries and a portion of the proceeds from the IPO to FICV. Following the reorganization and the completion of the IPO, FINV's sole material asset consists of our ownership of 74.2% of the limited partnership interest and the 0.1% general partnership interest in FICV. Mosing Holdings holds the remaining 25.7% limited partnership interest in FICV. The above transactions are collectively referred to as the “Reorganization.”

Mosing Holdings has the right to redeem all or a portion of its Preferred Stock for cash equal to the par value of each share of Preferred Stock redeemed plus any accrued but unpaid dividends thereon. Simultaneously, a proportionate amount of limited partner interests in FICV would then be exchanged for FINV common stock (the "Exchange"). As the Preferred Stock is redeemed, our noncontrolling interest will be reduced and our outstanding shares of common stock will increase.

Tax Receivable Agreement

On August 14, 2013, in connection with the completion of our IPO, we entered into a tax receivable agreement (the “TRA”) with FICV and Mosing Holdings. The TRA generally provides for the payment by us to Mosing Holdings of 85% of the amount of the benefits, if any, in payments of U.S. federal, state and local income tax or franchise tax in periods after the IPO as a result of increases in tax basis and certain other tax benefits resulting from the Exchanges, including tax benefits attributable to payments under the TRA. We will retain the remaining 15% of cash savings, if any, in realized income tax savings. The payment obligations under the TRA are our obligations and not obligations of FICV. The term of the TRA continues until all such tax benefits have been utilized or expired, unless we exercise our right to terminate the TRA. As of December 31, 2013, there have been no Exchanges under the TRA.

If we elect to terminate the TRA early, we are required to make an immediate payment equal to the present value of the anticipated future tax benefits subject to the TRA. In addition, payments due under the TRA are similarly accelerated following certain mergers or other changes of control.
    
Venezuelan Currency Devaluation

In February 2013, the Venezuelan government announced a devaluation of the Bolivar Fuerte ("Bolivar"), resulting in the exchange rate declining from 4.3 to 6.3 Bolivars to the U.S. Dollar. As a result of the devaluation, we recorded a foreign currency loss of $1.8 million during the three months ended March 31, 2013, related to the remeasurement of the Bolivar denominated net monetary assets of our Venezuelan operations as of the date of the devaluation. In future periods, foreign exchange gains (losses) arising due to the appreciation (depreciation) of the Bolivar versus the U.S. Dollar will result in benefits (charges) to the statements of income based on the value of the Bolivar-denominated net monetary assets at the time when such exchange rate changes become effective.



58




FRANK’S INTERNATIONAL N.V.
NOTES TO CONSOLIDATED FINANCIAL STATEMENTS

Significant Accounting Policies

Accounting Estimates

The preparation of consolidated financial statements in conformity with accounting principles generally accepted in the United States requires management to make estimates and assumptions that affect the reported amounts of assets and liabilities, and the disclosure of contingent assets and liabilities at the date of the consolidated financial statements, and the reported amounts of revenues and expenses during the reporting period. Actual results could differ from these estimates.

Accounts Receivable

We establish an allowance for doubtful accounts based on various factors including historical experience, the current aging status of our customer accounts, the financial condition of our customers and the business and political environment in which our customers operate. Provisions for doubtful accounts are recorded when it becomes probable that customer accounts are uncollectible.

Cash and Cash Equivalents

We consider all highly liquid financial instruments purchased with an original maturity of three months or less to be cash equivalents. Throughout the year, we have cash balances in excess of federally insured limits deposited with various financial institutions. We have not experienced any losses in such accounts and believe we are not exposed to any significant credit risk on cash and cash equivalents.

Comprehensive Income

Accounting standards on reporting comprehensive income require that certain items, including foreign currency translation adjustments and unrealized gains and losses on marketable securities be presented as components of comprehensive income. The cumulative amounts recognized by us under these standards are reflected in the consolidated balance sheet as accumulated other comprehensive income, a component of shareholders’ equity.

Contingencies

Certain conditions may exist as of the date our consolidated financial statements are issued that may result in a loss to us, but which will only be resolved when one or more future events occur or fail to occur. Our management, with input from legal counsel, assesses such contingent liabilities, and such assessment inherently involves an exercise in judgment. In assessing loss contingencies related to legal proceedings pending against us or unasserted claims that may result in proceedings, our management, with input from legal counsel, evaluates the perceived merits of any legal proceedings or unasserted claims as well as the perceived merits of the amount of relief sought or expected to be sought therein.

If the assessment of a contingency indicates it is probable a material loss has been incurred and the amount of liability can be estimated, then the estimated liability would be accrued in our consolidated financial statements. If the assessment indicates a potentially material loss contingency is not probable but is reasonably possible, or is probable but cannot be estimated, then the nature of the contingent liability, together with an estimate of the range of possible loss if determinable and material, is disclosed.

Loss contingencies considered remote are generally not disclosed unless they involve guarantees, in which case the guarantees would be disclosed.







59




FRANK’S INTERNATIONAL N.V.
NOTES TO CONSOLIDATED FINANCIAL STATEMENTS

Deferred Financing Costs

Deferred financing costs consist of fees and expenses paid in connection with the closing of credit facilities and are capitalized at the time of payment. Deferred financing costs are amortized using the straight line method over the term of the credit facility.

Earnings Per Share

Basic earnings per share excludes dilution and is computed by dividing income available to common shareholders by the weighted average number of common shares outstanding for the period. Diluted earnings per share reflects the potential dilution that could occur if securities to issue common stock were exercised or converted to common stock.

Fair Value of Financial Instruments

Our financial instruments consist primarily of cash and cash equivalents, trade accounts receivable, available-for-sale securities, obligations under trade accounts payable and short and long-term debt. Due to their short-term nature, the carrying values for cash and cash equivalents, trade accounts receivable and trade accounts payable approximate fair value. Refer to Note 10 for the fair values of our available-for-sale securities and other obligations.

Foreign Currency Translations and Transactions

Results of operations for foreign subsidiaries with functional currencies other than the U.S. dollar are translated using average exchange rates during the period. Assets and liabilities of these foreign subsidiaries are translated using the exchange rates in effect at the balance sheet dates. Gains and losses resulting from these translations are included in accumulated other comprehensive income within stockholders’ equity.

For those foreign subsidiaries that have designated the U.S. dollar as the functional currency, gains and losses resulting from balance sheet remeasurement of foreign operations are included in the consolidated statements of income as incurred. Gains and losses resulting from transactions denominated in a foreign currency are also included in the consolidated statements of income as incurred.

Goodwill

Goodwill is not subject to amortization and is tested for impairment annually or more frequently if events or changes in circumstances indicate that the asset might be impaired. A qualitative assessment is allowed to determine if goodwill is potentially impaired. The qualitative assessment determines whether it is more likely than not that a reporting unit’s fair value is less than its carrying amount. If it is more likely that not that the fair value of the reporting unit is less than the carrying amount, then the two step impairment test is performed. First, the fair value of each reporting unit is compared to its carrying value to determine whether an indication of impairment exists. If impairment is indicated, then the fair value of the reporting unit’s goodwill is determined by allocating the unit’s fair value to its assets and liabilities (including any unrecognized intangible assets) as if the reporting unit had been acquired in a business combination. The amount of impairment for goodwill is measured as the excess of its carrying value over its fair value. We complete our assessment of goodwill impairment as of December 31 each year. No impairment was recorded for years ended December 31, 2013, 2012 and 2011. Our goodwill is allocated to its segments as follows: U.S. Services - approximately $11.3 million; Tubular Sales - approximately $2.4 million. Goodwill in the Tubular Sales segment decreased by $1.5 million during the year ended December 31, 2013 due to the sale of a component of that segment. The inputs used in the determination of fair value are generally level 3 inputs. See Notes 3 and 10 in these Notes to Consolidated Financial Statements for a discussion of the sale and of fair value measures, respectively.

Impairment of Long-Lived Assets

Long-lived assets, which include property, plant and equipment, and certain other assets to be held and used by us, are reviewed when events or changes in circumstances indicate that the carrying amount of the assets may not be recoverable based on estimated future cash flows. If this assessment indicates that the carrying values will not be


60




FRANK’S INTERNATIONAL N.V.
NOTES TO CONSOLIDATED FINANCIAL STATEMENTS

recoverable, as determined based on undiscounted cash flows over the remaining useful lives, an impairment loss is recognized based on fair value of the asset.

Income Taxes

We operate under many legal forms in approximately 60 countries. As a result, we are subject to many U.S. and foreign tax jurisdictions and many tax agreements and treaties among the various taxing authorities. Our operations in these different jurisdictions are taxed on various bases such as income before taxes, deemed profits (which is generally determined using a percentage of revenues rather than profits), and withholding taxes based on revenues. Determination of taxable income in any jurisdiction requires the interpretation of the related tax laws and regulations and the use of estimates and assumptions regarding significant future events. Changes in tax laws, regulations, agreements and treaties, foreign currency exchange restrictions, or our level of operations or profitability in each taxing jurisdiction could have an impact upon the amount of income taxes that we provide during any given year.

Prior to the Reorganization, FII, FCC and FTS were classified as S-corporations for U.S. income tax purposes and therefore not subject to federal or state income taxation. Following the Reorganization, FICV is taxed as a partnership for U.S. federal income tax purposes and its domestic subsidiaries are classified as limited liability companies not subject to federal or state income taxation. As a partner in FICV, we are now subject to U.S. taxation on our allocable share of U.S. taxable income and the noncontrolling member will pay taxes with respect to its allocable share of U.S. taxable income.

We provide for income tax expense based on the liability method of accounting for income taxes based on the authoritative accounting guidance. Deferred tax assets and liabilities are recorded based upon temporary differences between the tax basis of assets and liabilities and their carrying values for financial reporting purposes, and are measured using the enacted marginal rates and laws that will be in effect when the differences are expected to reverse. Deferred tax expense or benefit is the result of changes in deferred tax assets and liabilities during the period. The impact of an uncertain tax position taken or expected to be taken on an income tax return is recognized in the financial statements at the largest amount that is more likely than not to be sustained upon examination by the relevant taxing authority.

Intangible Assets

Intangible assets are comprised of licenses, customer relationships and tradenames. Identifiable intangible assets are amortized using the straight-line method over the estimated useful lives of the assets. We evaluate impairment of our intangible assets on an individual basis whenever circumstances indicate that the carrying value may not be recoverable. Intangible assets deemed to be impaired are written down to their fair value discounted cash flows and, if available, comparable market values.

Inventories

Inventories are stated at the lower of cost (primarily average cost) or market value. Work in progress and finished goods include the cost of materials, labor, and manufacturing overhead. Inventory placed in service is either capitalized and included in equipment or expensed based upon our capitalization policies.

Marketable Securities

Our marketable securities in certificates of deposit, debt securities and publicly traded equity securities as an indirect result of strategic investments are classified as available-for-sale and are reported at fair value. See Note 7-Other Assets.

The marketable securities are held within a Rabbi Trust for the purpose of paying future executive deferred compensation benefit obligations. Unrealized gains and losses are reported as a component of stockholders’ equity. Realized gains and losses on marketable securities are included in other income on our consolidated statements of income, net when realized. Any impairment loss to reduce an investment’s carrying amount to its fair market value is recognized in income when a decline in the fair market value of an individual security below its cost or carrying value


61




FRANK’S INTERNATIONAL N.V.
NOTES TO CONSOLIDATED FINANCIAL STATEMENTS

is determined to be other than temporary. Realized gains on investments were $3.9 million and $2.1 million for the years ended December 31, 2013 and 2012, respectively. Realized losses on investments were $0.7 million for the year ended December 31, 2011.

Property, Plant and Equipment

Property, plant and equipment are stated at cost less accumulated depreciation. Expenditures for significant improvements and betterments are capitalized when they extend the useful life of the asset. Expenditures for minor improvements and routine repairs and maintenance, which do not improve or extend the life of the related assets, are expensed when incurred. When properties or equipment are sold, retired or otherwise disposed of, the related cost and accumulated depreciation are removed from the books and the resulting gain or loss is recognized on the consolidated statements of income.

Depreciation on fixed assets is computed using the straight-line method over the estimated useful lives of the individual assets. Leasehold improvements are amortized on a straight-line basis over the shorter of their estimated useful lives or the lease term. The depreciation of fixed assets recorded under capital lease agreements is included in depreciation expense.

Revenue Recognition

All revenue is recognized when all of the following criteria have been met: (1) evidence of an arrangement exists; (2) delivery to and acceptance by the customer has occurred; (3) the price of the customer is fixed or determinable; and (4) collectability is reasonably assured, as follows:

Services Revenue. We provide tubular services to clients in the oil and gas industry. We perform services either under direct service purchase orders or master service agreements. Service revenue is recognized when services have been performed or rendered.

Rental Revenue. We design and manufacture a suite of highly technical equipment and products that we rent to our customers in connection with providing our services, including high-end, proprietary tubular handling equipment. We rent our products either under direct rental agreements or with customers with rental agreements in place. Revenue from rental agreements is recognized as earned over the rental period.

For customers contracted under direct service purchase orders and direct rental agreements, an accrual is recorded in unbilled accounts receivable for revenue earned but not yet invoiced.

Tubular Sales Revenue. Revenue on tubular sales is recognized when the product has shipped and significant risks of ownership have passed to the customer. The sales arrangements typically do not include right of return or other similar provisions or other post-delivery obligations. In some regions, customers have a right of return due to purchasing of excess products and deliverability limitations of products in remote locations. When the likelihood of a return exists on a sale, a determination of this portion of revenue is reclassified to deferred revenue until such time as the product is returned or no return occurs.

Some of our tubular sales customers have requested that we store pipe and connectors purchased from us in our facilities. We considered whether revenue should be recognized on these sales under the “bill and hold” guidance provided by the SEC Staff; however, based upon the assessment performed, revenue recognition on these transactions totaling $62.6 million and $23.2 million was deferred at December 31, 2013 and 2012, respectively.

Stock-Based Compensation

Our stock-based compensation plan provides for the granting of stock options, stock appreciation rights (“SARs”), restricted stock, restricted stock units ("RSUs"), dividend equivalent rights and other types of equity and cash incentive awards to employees, non-employee directors and service providers. Stock-based compensation expense is measured


62




FRANK’S INTERNATIONAL N.V.
NOTES TO CONSOLIDATED FINANCIAL STATEMENTS

at the grant date of the share-based awards based on their value and is recognized on a straight-line basis over the vesting period, net of an estimated forfeiture rate and is included in general and administrative expense in the consolidated statements of income.

Our stock-based compensation currently consists of RSUs. The grant date fair value of the RSUs, which are not entitled to receive dividends until vested, is measured by reducing the share price at that date by the present value of the dividends expected to be paid during the requisite vesting period, discounted at the appropriate risk-free interest rate.

Recent Accounting Pronouncements
    
In February 2013, the Financial Accounting Standards Board (“FASB”) issued Accounting Standards Update (“ASU”) No. 2013-02, Reporting of Amounts Reclassified Out of Accumulated Other Comprehensive Income (“AOCI”). This ASU requires entities to present separately, among other items, the amount of the change that is due to reclassifications, and the amount that is due to current period other comprehensive income. We adopted this guidance during the first quarter of 2013 and it did not have a material impact on our consolidated financial position, results of operations or cash flows as there are currently no items reclassified from AOCI.

In July 2013, the FASB issued ASU No. 2013-11 relating to income taxes, which provides guidance on the presentation of unrecognized tax benefits. The intent is to better reflect the manner in which an entity would settle at the reporting date any additional income taxes that would result from the disallowance of a tax position when net operating loss carryforwards, similar tax losses, or tax credit carryforwards exist. This pronouncement is effective for fiscal years, and interim periods within those years, beginning after December 15, 2013. We are evaluating the impact, if any, that the adoption of this standard may have on our consolidated financial statements.

Note 2—Noncontrolling Interest

We hold an approximate 74.3% economic interest in FICV and are responsible for all operational, management and administrative decisions relating to FICV’s business. As a result, the financial results of FICV are consolidated with ours and we record a noncontrolling interest on our consolidated balance sheet with respect to the remaining approximately 25.7% economic interest in FICV held by Mosing Holdings. Net income attributable to noncontrolling interest on the statements of income represents the portion of earnings or loss attributable to the economic interest in FICV held by Mosing Holdings. As a result of certain of the reorganization transactions, the allocable domestic income from FICV to FINV is now subject to U.S. taxation.

A reconciliation of net income attributable to noncontrolling interest is detailed as follows (in thousands):
 
 
Year Ended
 
 
 
December 31,
 
 
 
2013
 
 
Net income
$
350,830

 
 
Add: Provision for U.S. income taxes of FINV (1)
20,750

 
 
Less: (Income) loss in FINV (2)
224

 
 
Net income subject to noncontrolling interest
371,804

 
 
Noncontrolling interest percentage
25.7%

 
 
Net income attributable to noncontrolling interest
$
95,368

 
 
 
(1)
Represents income tax expense attributable to U.S. operations of our 74.3% partnership interests in FICV.
(2)
Represents results of operations for entities outside of FICV.

Prior year periods have not been included in the table above since income for U.S. operations for the periods was not subject to income tax.



63




FRANK’S INTERNATIONAL N.V.
NOTES TO CONSOLIDATED FINANCIAL STATEMENTS

Note 3—Discontinued Operations

On June 14, 2013, we sold a component of our Tubular Sales (previously referred to as Pipe and Products) segment, which manufactured centralizers for sales to third parties, and recognized a gain on sale of $39.6 million, which is included in income from discontinued operations on the consolidated statements of income. As a result, for the years ended December 31, 2013, 2012 and 2011, the operations from that component have been reported as discontinued operations.

The following table presents the results of discontinued operations (in thousands):
 
Year Ended December 31,
 
2013
 
2012
 
2011
 
 
 
 
 
 
Revenues
$
7,554

 
$
16,871

 
$
19,663

 
 
 
 
 
 
Income from discontinued operations
$
3,036

 
$
6,684

 
$
7,989

Gain on sale of discontinued operations
39,629

 

 

Income from discontinued operations
 
 
 
 
 
before income taxes
42,665

 
6,684

 
7,989

Income tax expense
30

 

 

Net income from discontinued operations
$
42,635

 
$
6,684

 
$
7,989


The major classes of assets and liabilities as of June 14, 2013, which were included in the disposition were as follows (in thousands):
 
Accounts receivable, net
$
1,968

 
 
Inventory
4,905

 
 
Prepaid and other current assets
53

 
 
Property, plant and equipment
2,260

 
 
Goodwill
1,497

 
 
   Total assets
$
10,683

 
 
 
 
 
 
   Total liabilities
$
312

 

Cash flows from discontinued operations are included with cash flows from continuing operations in the consolidated statements of cash flows for the years ended December 31, 2013, 2012 and 2011.

Note 4—Accounts Receivable, net

Accounts receivable at December 31, 2013 and 2012 were as follows (in thousands):
 
December 31,
 
2013
 
2012
Trade accounts receivable, net of allowance
 
 
 
of $13,614 and $1,697, respectively
$
232,409

 
$
188,095

Unbilled receivables
105,824

 
108,713

Taxes receivable
20,075

 
6,112

Affiliated (1)
3,921

 
4,551

Other receivables
2,588

 
6,186

Total accounts receivable
$
364,817

 
$
313,657

 
 
(1)
Amounts represent expenditures on behalf of non-consolidated affiliates and receivables for aircraft charter income.


64




FRANK’S INTERNATIONAL N.V.
NOTES TO CONSOLIDATED FINANCIAL STATEMENTS

Note 5—Inventories

Inventories at December 31, 2013 and 2012 were as follows (in thousands):
 
December 31,
 
2013
 
2012
 
 
 
 
Pipe and connectors
$
168,639

 
$
87,083

Finished goods
4,114

 
6,985

Work in progress
2,284

 
2,411

Raw materials, components and supplies
10,552

 
12,064

Total inventories
$
185,589

 
$
108,543


Note 6—Property, Plant and Equipment

The following is a summary of property, plant and equipment at December 31, 2013 and 2012 (in thousands):
 
Estimated
 
 
 
 
 
Useful Lives
 
December 31,
 
in Years
 
2013
 
2012
 
 
 
 
 
 
Land

 
$
22,460

 
$
21,344

Buildings and improvements
39

 
63,412

 
82,005

Rental machinery and equipment
7

 
669,729

 
563,368

Machinery and equipment - other
7

 
55,306

 
43,086

Furniture, fixtures and computers
5

 
18,265

 
16,707

Automobiles and other vehicles
5

 
35,649

 
33,940

Aircraft
7

 
14,868

 
21,541

Leasehold improvements
7

 
5,729

 
4,843

Construction in progress - machinery
 
 
 
 
 
and equipment and buildings

 
88,801

 
62,122

 
 
 
974,219

 
848,956

Less: Accumulated depreciation
 
 
(463,020
)
 
(422,456
)
Total property, plant and equipment, net
 
 
$
511,199

 
$
426,500


Depreciation expense was approximately $77.3 million, $64.4 million and $52.5 million for the years ended December 31, 2013, 2012 and 2011, respectively.



65




FRANK’S INTERNATIONAL N.V.
NOTES TO CONSOLIDATED FINANCIAL STATEMENTS

Note 7—Other Assets

Other assets at December 31, 2013 and 2012 consisted of the following (in thousands):
 
December 31,
 
2013
 
2012
 
 
 
 
Marketable securities held in Rabbi Trust (1)
$
42,184

 
$
36,479

Split-dollar life insurance

 
18,799

Deferred tax asset
7,391

 

Notes receivable - affiliates (2)

 
6,939

Deposits
3,132

 
1,675

Other
11,279

 
8,721

    Total other assets
$
63,986

 
$
72,613

 
 

        
(1)
See Note 10 – Fair Value Measurements
(2)
Represented amounts due from members of the Mosing family related to split-dollar life insurance policy premiums that we maintained prior to the IPO.

Note 8—Accrued and Other Current Liabilities

Accrued and other current liabilities at December 31, 2013 and 2012 consisted of the following (in thousands):
 
December 31,
 
2013
 
2012
 
 
 
 
Accrued compensation
$
26,252

 
$
23,978

Accrued property and other taxes
23,018

 
20,912

Income taxes
2,870

 
4,220

Accrued inventory
5,419

 
17,723

Accrued capital expenditures
4,188

 
400

Accrued medical claims
2,779

 
2,066

Accrued purchase orders
5,632

 
8,547

Other
20,326

 
26,781

Total accrued and other current liabilities
$
90,484

 
$
104,627




66




FRANK’S INTERNATIONAL N.V.
NOTES TO CONSOLIDATED FINANCIAL STATEMENTS

Note 9—Long-term Debt

The following is summary of long-term debt at December 31, 2013 and 2012 (in thousands):
 
December 31,
 
2013
 
2012
 
 
 
 
Lines of credit
$

 
$
2,000

Notes payable
376

 
4,464

Equipment financing

 
818

Capital lease obligations

 
86

 
376

 
7,368

Less: current portion
(376
)
 
(6,317
)
Long-term portion

 
1,051

 
 
 
 
Notes payable - affiliated

 
468,563

Less: current portion

 
(323,476
)
Long-term portion

 
145,087

 
 
 
 
Total long-term debt
$

 
$
146,138


In connection with the IPO, we entered into two revolving credit facilities: (i) a $100.0 million revolving credit facility, including up to $20.0 million for letters of credit and up to $10.0 million in swingline loans, which matures in August 2018 (the “Five Year Facility”); and (ii) a $100.0 million revolving credit facility which matures in August 2014 (the “One Year Facility” and, together with the Five Year Facility, the “Credit Facilities”). Subject to the terms of the credit agreements, we have the ability to increase the commitments under the Credit Facilities by $150.0 million. As of December 31, 2013, we did not have any outstanding indebtedness under the Credit Facilities and had $7.3 million in letters of credit outstanding. We incurred approximately $1.0 million of deferred financing costs related to the Credit Facilities.

Borrowings under the Credit Facilities bear interest, at our option, at either a base rate or an adjusted Eurodollar rate. Base rate loans under the credit facilities bear interest at a rate equal to the higher of (a) the prime rate as published in the Wall Street Journal, (b) the Federal Funds Effective Rate plus 0.50% or (c) the adjusted Eurodollar rate plus 1.00%, plus an applicable margin ranging from 0.50% to 1.50%, subject to adjustment based on the leverage ratio. Interest is in each case payable quarterly for base-rate loans. Eurodollar loans under the Credit Facilities bear interest at an adjusted Eurodollar rate equal to the Eurodollar rate for such interest period multiplied by the statutory reserves, plus an applicable margin ranging from 1.50% to 2.50%. Interest is payable at the end of applicable interest periods for Eurodollar loans, except that if the interest period for a Eurodollar loan is longer than three months, interest is paid at the end of each three-month period. The unused portion of the Five Year Facility is subject to a commitment fee of up to 0.375%.

The Credit Facilities contain various covenants that, among other things, limit our ability to grant certain liens, make certain loans and investments, enter into mergers or acquisition, enter into hedging transactions, change our lines of business, prepay certain indebtedness, enter into certain affiliate transactions, incur additional indebtedness or engage in certain asset dispositions. Additionally, the credit agreements limit our ability to incur additional indebtedness subject to certain exceptions.

The Credit Facilities also contain financial covenants, which, among other things, require us, on a consolidated basis, to maintain: (i) a ratio of total consolidated funded debt to adjusted EBITDA (as defined in the credit agreements) of not more than 2.50 to 1.0; and (ii) a ratio of EBITDA to interest expense of not less than 3.0 to 1.0. As of December 31, 2013, we were in compliance with all financial covenants under the credit agreements.





67




FRANK’S INTERNATIONAL N.V.
NOTES TO CONSOLIDATED FINANCIAL STATEMENTS

In addition, the Credit Facilities contain customary events of default, including, among others, the failure to make required payments, borrower's failure to comply with certain covenants or other agreements, borrower's breach of the representation and covenants contained in the agreements, borrower's default of certain other indebtedness, certain events of bankruptcy or insolvency and the occurrence of a change in control (as defined in the credit agreements).

Prior to the completion of the IPO, we had two revolving credit facilities, with available borrowing capacities of $40.0 million and $5.0 million. In connection with the completion of our IPO, these credit facilities were repaid in full and terminated.

Notes Payable - Affiliated

In 2012, we made a non-cash distribution of $484.0 million to our owners in the form of two unsecured promissory notes payable to FWW. Interest was charged on the notes at the applicable short-term monthly applicable federal rate as published by the Internal Revenue Service. In connection with the completion of our IPO, the $415.3 million balance of the notes to FWW was repaid in full. We also had various notes payable – affiliated, which were either repaid in full or transferred to Mosing Holdings in connection with the completion of our IPO.

All other affiliated indebtedness existing prior to the IPO was repaid.

Note 10—Fair Value Measurements

We follow fair value measurement authoritative accounting guidance for measuring fair values of assets and liabilities in financial statements. Fair value is the price that would be received to sell an asset or paid to transfer a liability in an orderly transaction between market participants at the measurement date (exit price). We utilize market data or assumptions that market participants who are independent, knowledgeable, and willing and able to transact would use in pricing the asset or liability, including assumptions about risk and the risks inherent in the inputs to the valuation technique. We are able to classify fair value balances based on the observability of these inputs. The authoritative guidance for fair value measurements establishes three levels of the fair value hierarchy, defined as follows:

Level 1: Unadjusted, quoted prices for identical assets or liabilities in active markets.
Level 2: Quoted prices in markets that are not considered to be active or financial instruments for which all significant inputs are observable, either directly or indirectly for substantially the full term of the asset or liability.
Level 3: Significant, unobservable inputs for use when little or no market data exists, requiring a significant degree of judgment.

The hierarchy gives the highest priority to Level 1 measurements and the lowest priority to Level 3 measurements. Depending on the particular asset or liability, input availability can vary depending on factors such as product type, longevity of a product in the market and other particular transaction conditions. In some cases, certain inputs used to measure fair value may be categorized into different levels of the fair value hierarchy. For disclosure purposes under the accounting guidance, the lowest level that contains significant inputs used in valuation should be chosen.



68




FRANK’S INTERNATIONAL N.V.
NOTES TO CONSOLIDATED FINANCIAL STATEMENTS

Financial Assets and Liabilities

A summary of financial assets and liabilities that are measured at fair value on a recurring basis, as of December 31, 2013 and 2012 were as follows (in thousands):
 
Quoted Prices
in Active
Markets
 
Significant
Other
Observable
Inputs
 
Significant
Unobservable
Inputs
 
 
 
(Level 1)
 
(Level 2)
 
(Level 3)
 
Total
December 31, 2013
 
 
 
 
 
 
 
Assets:
 
 
 
 
 
 
 
Investments available-for-sale:
 
 
 
 
 
 
 
Marketable securities - deferred
 
 
 
 
 
 
 
compensation plan
$

 
$
42,184

 
$

 
$
42,184

Marketable securities - other
7,038

 

 

 
7,038

Liabilities:
 
 
 
 
 
 
 
Marketable securities - deferred
 
 
 
 
 
 
 
compensation plan

 
37,980

 

 
37,980

December 31, 2012
 
 
 
 
 
 
 
Assets:
 
 
 
 
 
 
 
Investments available-for-sale:
 
 
 
 
 
 
 
Marketable securities - deferred
 
 
 
 
 
 
 
compensation plan
$

 
$
36,479

 
$

 
$
36,479

Marketable securities - other
3,717

 

 

 
3,717

Liabilities:
 
 
 
 
 
 
 
Marketable securities - deferred
 
 
 
 
 
 
 
compensation plan

 
30,143

 

 
30,143


Our investments associated with our deferred compensation plan consist of marketable securities that are held in the form of investments in mutual funds within insurance contracts. Assets and liabilities measured using significant other observable inputs are reported at fair value based on third-party broker statements which are derived from the fair value of the funds' underlying investments. Other marketable securities are included in other assets on the consolidated balance sheets.

Assets and Liabilities Measured at Fair Value on a Non-recurring Basis

We apply the provisions of the fair value measurement standard to our non-recurring, non-financial measurements including business combinations as well as impairment related to goodwill and other long-lived assets. For business combinations, the purchase price is allocated to the assets acquired and liabilities assumed based on a discounted cash flow model for most intangibles as well as market assumptions for the valuation of equipment and other fixed assets. We utilize a discounted cash flow model in evaluating impairment considerations related to goodwill and long-lived assets. Given the unobservable nature of the inputs, the discounted cash flow models are deemed to use Level 3 inputs. There were no non-recurring measurements during the periods presented.

Other Fair Value Considerations

The carrying values on our consolidated balance sheet of our cash and cash equivalents, trade accounts receivable, other current assets, accounts payable, accrued and other current liabilities and lines of credit approximates fair values due to their short maturities.


69




FRANK’S INTERNATIONAL N.V.
NOTES TO CONSOLIDATED FINANCIAL STATEMENTS

Transactions involving related parties cannot be presumed to be carried out on an arm's-length basis, as the requisite conditions of competitive, free-market dealings may not exist. It was not practical to determine the fair value of the long-term portion of the notes payable to FWW at December 31, 2012 due to their related-party nature. The balance of the notes due FWW was repaid in August 2013.

Note 11—Preferred Stock

At December 31, 2013, we had 52,976,000 shares of Preferred Stock issued and outstanding, which were held by Mosing Holdings. Each share of Preferred Stock has a liquidation preference equal to its par value of €0.01 per share and is entitled to an annual dividend equal to 0.25% of its par value. Additionally, each share of Preferred Stock entitles its holder to one vote. Preferred stockholders vote with the common stock as a single class on all matters presented to FINV's shareholders for their vote.

The FICV Limited Partnership Agreement contains provisions linking each share of Preferred Stock to a proportionate portion of the limited partnership interest in FICV held by Mosing Holdings. Mosing Holdings has the right to redeem all or a portion of its Preferred Stock for cash equal to the par value of each share of Preferred Stock redeemed plus any accrued but unpaid dividends thereon. Simultaneously, a proportionate amount of limited partner interests in FICV would then be exchanged for FINV common stock. As of December 31, 2013, there have been no redemptions of the Preferred Stock or conversions of the FICV limited partner interests. Exchanges are subject to customary conversion rate adjustments for stock splits, stock dividends and reclassifications.

The Preferred Stock is classified outside of permanent equity in our consolidated balance sheet at its redemption value of par plus accrued and unpaid dividends because the conversion provisions are not solely within our control.

Note 12—Related Party Transactions

We have engaged in certain transactions with other companies related to us by common ownership. We have entered into various operating leases to lease and office and manufacturing space from an affiliated entities owned by the Mosing family. Rent expense related to these leases was $5.8 million, $3.4 million and $3.1 million for the years ended December 31, 2013, 2012 and 2011, respectively.

We are a party to certain agreements relating to the rental of aircraft to Western Airways ("WA"), a wholly owned subsidiary of an entity owned by the Mosing family. Prior to the IPO, we were under agreements, whereby we leased the aircraft as needed for a rental fee per hour and reimbursed WA for a management fee and hangar rental. The rental fees exceeded the reimbursement costs and we recorded net charter income. Subsequent to the IPO, we entered into new agreements with WA for the aircraft that was retained by us whereby we are paid a flat monthly fee. We recorded net charter income of $1.0 million, $1.0 million and $2.6 million for the years ended December 31, 2013, 2012 and 2011, respectively.

We had receivables totaling $5.6 million at December 31, 2012, due from our chief executive officer, Keith Mosing, and certain members of the Mosing family, relating to amounts owed to us for split-dollar life insurance policy premiums that we previously maintained. The receivables were recorded in other assets on the consolidated balance sheets. The cash surrender value of $18.8 million related to such policies was recorded in other assets as of December 31, 2012. We recorded an unrealized gain of $0.8 million for the year ended December 31, 2013 and unrealized losses of $0.3 million and $0.7 million for the years ended December 31, 2012 and 2011, respectively, in general and administrative expenses on the consolidated statements of income related to the change in the cash surrender value of the policies. The split dollar life insurance policies were transferred to Mosing Holdings in connection with the Reorganization.

In addition, we had two outstanding notes payable to FWW that were repaid in full in connection with the completion of our IPO. See Note 9 – Long-term Debt.



70




FRANK’S INTERNATIONAL N.V.
NOTES TO CONSOLIDATED FINANCIAL STATEMENTS

Note 13—Earnings Per Common Share

Basic earnings per common share is determined dividing net income, less preferred stock dividends, by the weighted average number of common shares outstanding during the period. Diluted earnings per share is determined by dividing net income attributable to common stockholders by the weighted average number of common shares outstanding, assuming all potentially dilutive shares were issued.

We apply the treasury stock method to determine the dilutive weighted average common shares represented by the unvested restricted stock units. The diluted earnings per share calculation assumes exchange of 100% of our outstanding Preferred Stock on an as if converted basis. Accordingly, the numerator is also adjusted to include the earnings allocated to the noncontrolling interest after taking into account the tax effect of such exchange.

The following table summarizes the basic and diluted earnings per share calculations (in thousands, except per share amounts):
 
Year Ended December 31,
 
2013
 
2012
 
2011
Numerator - Basic
 
 
 
 
 
Income from continuing operations
$
308,195

 
$
344,250

 
$
162,798

Less: Net income attributable to noncontrolling interest
(95,368
)
 
(90,015
)
 
(43,807
)
Discontinued operations attributable to noncontrolling interest
10,935

 
1,714

 
2,049

Less: Preferred stock dividends

 

 

Income from continuing operations
 
 
 
 
 
attributable to common shareholders
223,762

 
255,949

 
121,040

Income from discontinued operations attributable to FINV
31,700

 
4,970

 
5,940

Net income attributable to common shareholders
$
255,462

 
$
260,919

 
$
126,980

 
 
 
 
 
 
Numerator - Diluted
 
 
 
 
 
Income from continuing operations
 
 
 
 
 
applicable to common shareholders
$
223,762

 
$
255,949

 
$
121,040

Add: Net income attributable to noncontrolling interest (1)
88,041

 
90,015

 
43,807

Add: Preferred stock dividends

 

 

Diluted income from continuing operations
 
 
 
 
 
applicable to common shareholders
311,803

 
345,964

 
164,847

Income from discontinued operations attributable to FINV
31,700

 
4,970

 
5,940

Dilutive net income available to common shareholders
$
343,503

 
$
350,934

 
$
170,787

 
 
 
 
 
 
Denominator
 
 
 
 
 
Basic weighted average common shares
132,257

 
119,024

 
119,024

Exchange of noncontrolling interest for common stock (Note 11)
52,976

 
52,976

 
52,976

Restricted stock units
273

 

 

Diluted weighted average common shares
185,506

 
172,000

 
172,000

 
 
 
 
 
 
 Basic earnings per common share:
 
 
 
 
 
 Continuing operations
$
1.69

 
$
2.15

 
$
1.02

 Discontinued operations
0.24

 
0.04

 
0.05

 Total
$
1.93

 
$
2.19

 
$
1.07

 
 
 
 
 
 
 Diluted earnings per common share:
 
 
 
 
 
 Continuing operations
$
1.68

 
$
2.01

 
$
0.96

 Discontinued operations
0.17

 
0.03

 
0.03

 Total
$
1.85

 
$
2.04

 
$
0.99

 
 
(1)
Adjusted for additional tax expense of $7.3 million for the year ended December 31, 2013 upon the assumed conversion of the Preferred Stock.


71




FRANK’S INTERNATIONAL N.V.
NOTES TO CONSOLIDATED FINANCIAL STATEMENTS

Note 14—Stock-Based Compensation

2013 Long-Term Incentive Plan

In connection with the completion of our IPO, we adopted the Frank's International N.V. 2013 Long-Term Incentive Plan (the “LTIP”), under which stock options, stock appreciation rights (“SARs”), restricted stock, restricted stock units, dividend equivalent rights and other types of equity and cash incentive awards may be granted to employees, non-employee directors and service providers. The LTIP expires after 10 years, unless prior to that date the maximum number of shares available for issuance under the plan has been issued or our board of directors terminates the plan. There are 20,000,000 shares of common stock reserved for issuance under the LTIP.

Restricted Stock Units

Subsequent to the completion of the IPO and pursuant to the LTIP, we issued 3,522,158 RSUs to management and employees. Substantially all RSUs granted under the LTIP vest ratably over a period of three years (one-third on each anniversary of the grant), except for certain grants that vest 20% on the first three anniversaries and the remaining 40% at the end of three and a half years.

Employees granted RSUs are not entitled to dividends declared on the underlying shares while the restricted stock is unvested. As such, the grant date fair value of the award is measured by reducing the grant date price of our common stock by the present value of the dividends expected to be paid on the underlying shares during the requisite service period, discounted at the appropriate risk-free interest rate. The resulting fair value of the restricted stock awards granted was $21.03. Compensation expense is recognized ratably over the vesting period. As of December 31, 2013, we assumed no annual forfeiture rate because of our lack of turnover and history for this type of award.

Stock-based compensation expense relating to RSUs for the year ended December 31, 2013, was $7.2 million and is included in general and administrative expenses on the consolidated statements of income. Unamortized stock compensation expense as of December 31, 2013 relating to RSUs totaled approximately $66.8 million which will be expensed over a weighted average period of 3.0 years.

Non-vested RSUs outstanding as of December 31, 2013 and the changes during the year were as follows:

 
 
 
 
Weighted
 
 
Number of
 
Average Grant
 
 
Shares
 
Date Fair Value
Non-vested at December 31, 2012
 

 
$

Granted
 
3,522,158

 
21.03

Forfeited
 
(2,748
)
 
21.03

Non-vested at December 31, 2013
 
3,519,410

 
$
21.03


Employee Stock Purchase Plan

In connection with the completion of our IPO, we adopted the Frank's International N.V. Employee Stock Purchase Plan (the “ESPP”), which we expect to become effective July 1, 2014. Under the ESPP, eligible employees have the right to purchase shares of common stock at the lesser of (1) 85% of the last reported sale price of our common stock on the first business day of the option period, or (ii) 85% of the last reported sale price of our common stock on the last business day of the option period. The ESPP is intended to qualify as an employee stock purchase plan under Section 423 of the Internal Revenue Code. We have reserved three million shares of our common stock for issuance under the ESPP.




72




FRANK’S INTERNATIONAL N.V.
NOTES TO CONSOLIDATED FINANCIAL STATEMENTS

Note 15—Employee Benefit Plans

U.S. Benefit Plans

401(k) Savings and Investment Plan. FII, FCC and FTS administer separate 401(k) savings and investment plans (the “Plans”) as part of the employee benefits package. Employees are required to complete six months of service before becoming eligible to participate in the Plans. Under the terms of the Plans, we match 75% of employee contributions up to $3,000 annually. Our matching contributions to the Plans totaled $2.9 million, $2.9 million and $2.6 million for the years ended December 31, 2013, 2012 and 2011, respectively.

Executive Deferred Compensation Plan. In December 2004, we and certain affiliates adopted the Frank’s Executive Deferred Compensation Plan (“EDC Plan”). The purpose of the EDC Plan is to provide participants with an opportunity to defer receipt of a portion of their salary, bonus, and other specified cash compensation. Participant contributions are immediately vested. Our contributions vest after five years of service. All participant benefits under this EDC Plan shall be paid directly from the general funds of the applicable participating subsidiary or a grantor trust, commonly referred to as a Rabbi Trust, created for the purpose of informally funding the EDC Plan, and other than such Rabbi Trust, no special or separate fund shall be established and no other segregation of assets shall be made to assure payment. The assets of our EDC Plan’s trust are invested in a corporate owned split-dollar life insurance policy and an amalgamation of mutual funds (Note 7).

We recorded compensation expense related to the vesting of the Company’s contribution of $2.1 million, $4.8 million and $2.6 million for the years ended December 31, 2013, 2012 and 2011, respectively. The total liability recorded at December 31, 2013 and 2012, related to the EDC Plan was $38.0 million and $30.1 million, respectively, and was included in other noncurrent liabilities on the consolidated balance sheets.

Foreign Benefit Plans

We sponsor certain benefit plans as dictated by host country law. We recorded expense related to foreign benefit plans of $4.4 million, $2.4 million and $1.7 million for the years ended December 31, 2013, 2012 and 2011, respectively.

Note 16—Income Taxes

Income from continuing operations before income tax expense was comprised of the following for the periods indicated (in thousands):

 
Year Ended December 31,
 
2013
 
2012
 
2011
 
 
 
 
 
 
United States
$
177,244

 
$
185,861

 
$
56,263

Foreign
169,678

 
190,266

 
126,822

Income from continuing operations
 
 
 
 
 
before income tax expense
$
346,922

 
$
376,127

 
$
183,085




73




FRANK’S INTERNATIONAL N.V.
NOTES TO CONSOLIDATED FINANCIAL STATEMENTS

Income taxes have been provided for based upon the tax laws and rates in the countries in which operations are conducted and income is earned. Components of income tax expense consist of the following for the periods indicated (in thousands:)
 
Year Ended December 31,
 
2013
 
2012
 
2011
Current
 
 
 
 
 
U.S. federal
$
9,367

 
$
63

 
$
68

U. S state and local
630

 

 
92

Foreign
25,052

 
30,365

 
20,539

Total current
35,049

 
30,428

 
20,699

 
 
 
 
 
 
Deferred
 
 
 
 
 
U.S. federal
10,696

 
(63
)
 
(62
)
U.S. state and local
833

 

 

Foreign
(7,851
)
 
1,512

 
(350
)
Total deferred
3,678

 
1,449

 
(412
)
Total income tax expense
$
38,727

 
$
31,877

 
$
20,287


Foreign taxes were incurred in the following regions for the periods indicated (in thousands):

 
Year Ended December 31,
 
2013
 
2012
 
2011
 
 
 
 
 
 
Latin America
$
(4,171
)
 
$
5,992

 
$
11,996

West Africa
8,789

 
5,978

 
9,104

Middle East
4,765

 
1,665

 
3,751

Europe
1,842

 
1,677

 
1,707

Far East
2,732

 
1,630

 
2,172

Other
3,244

 
14,935

 
(8,541
)
Total foreign income tax expense
$
17,201

 
$
31,877

 
$
20,189


A reconciliation of the differences between the income tax provision computed at the U.S. statutory rate and the reported provision for income taxes for the periods indicated is as follows (in thousands):

 
Year Ended December 31,
 
2013
 
2012
 
2011
 
 
 
 
 
 
Income tax expense at statutory rate
$
133,565

 
$
133,984

 
$
66,876

Benefit of pass through entity status
(41,644
)
 
(66,593
)
 
(22,353
)
Taxes on foreign earnings at less than the U.S statutory rate
(48,154
)
 
(35,514
)
 
(24,236
)
Noncontrolling interest
(6,869
)
 

 

Other
1,829

 

 

Total income tax expense
$
38,727

 
$
31,877

 
$
20,287


A reconciliation using the Netherlands statutory rate was not provided as there are no significant operations in the Netherlands.



74




FRANK’S INTERNATIONAL N.V.
NOTES TO CONSOLIDATED FINANCIAL STATEMENTS

Deferred tax assets and liabilities are recorded for the anticipated future tax effects of temporary differences between the financial statement basis and tax basis of our assets and liabilities using the applicable tax rates in effect at year-end. A valuation allowance is recorded when it is not more likely than not that some or all of the benefit from the deferred tax asset will be realized. Significant components of deferred tax assets and liabilities are as follows (in thousands):
 
December 31,
 
2013
 
2012
Deferred tax assets
 
 
 
Current
 
 
 
Other
$
117

 
$
94

Investment in partnership
73

 

Noncurrent
 
 
 
Other
6,926

 

Property and equipment
465

 
324

Total deferred tax assets
7,581

 
418

 
 
 
 
Deferred tax liabilities
 
 
 
Current
 
 
 
Other
(159
)
 

Property and equipment

 
(21
)
Noncurrent
 
 
 
Investment in partnership
(11,660
)
 

Other
(1,454
)
 
 
Property and equipment

 
(6,899
)
Total deferred liabilities
(13,273
)
 
(6,920
)
 
 
 
 
Net deferred tax liabilities
$
(5,692
)
 
$
(6,502
)

Undistributed earnings of certain of our foreign subsidiaries amounted to approximately $304.7 million at December 31, 2013. It is our intention to permanently reinvest undistributed earnings and profits from the subsidiaries of the consolidated companies’ operations that have been generated through December 31, 2013 and future plans do not demonstrate a need to repatriate the foreign amounts to fund U.S. operations. In the event of distribution of those earnings in the form of dividends or otherwise, we would not be subject to either U.S. income taxes nor foreign withholding taxes payable to certain foreign entities.



75




FRANK’S INTERNATIONAL N.V.
NOTES TO CONSOLIDATED FINANCIAL STATEMENTS

A tabular reconciliation of the total amounts of uncertain tax positions at the beginning and end of the periods is as follows (in thousands):
 
Gross
 
 
 
 
 
Unrecognized
 
 
 
 
 
Tax Benefits,
 
 
 
 
 
Excluding
 
 
 
Total Gross
 
Interest and
 
Interest and
 
Unrecognized
 
Penalties
 
Penalties
 
Tax Benefits
 
 
 
 
 
 
Balance at December 31, 2011
$
1,796

 
$

 
$
1,796

Increase in prior year tax positions
1,553

 
564

 
2,117

Balance at December 31, 2012
3,349

 
564

 
3,913

Decrease in prior year tax positions
(2,289
)
 
(179
)
 
(2,468
)
Increase in prior year tax positions
459

 
243

 
702

Balance at December 31, 2013
$
1,519

 
$
628

 
$
2,147


Substantially all of the uncertain tax positions, if recognized in the future, would impact our effective tax rate. We have elected to classify interest and penalties incurred on income taxes as income tax expense. 

We file income tax returns in various international tax jurisdictions. As of December 31, 2013, the tax years 2007 through 2013 remain open to examination in the major foreign taxing jurisdictions to which we are subject. There are currently no U.S. Federal or state audits or examinations underway.

Note 17—Commitments and Contingencies

Commitments

We are committed under various noncancelable operating lease agreements primarily related to facilities and equipment that expire at various dates throughout the next several years. Future minimum lease commitments under noncancelable operating leases with initial or remaining terms of one year or more at December 31, 2013, are as follows (in thousands):
 
Year Ending December 31,
 
 
 
2014
$
13,712

 
 
2015
12,450

 
 
2016
10,538

 
 
2017
9,533

 
 
2018
7,536

 
 
Thereafter
26,537

 
 
   Total future lease commitments
$
80,306

 

Total rent expense incurred under operating leases was $12.9 million, $8.4 million, and $5.8 million for the years ended December 31, 2013, 2012 and 2011, respectively.

Contingencies

We are the subject of lawsuits and claims arising in the ordinary course of business. Management cannot predict the ultimate outcome of such lawsuits and claims. While the lawsuits and claims are asserted for amounts that may be material should an unfavorable outcome be the result, management does not expect that the currently pending matters will have a material adverse effect on our financial position or results of operations.


76




FRANK’S INTERNATIONAL N.V.
NOTES TO CONSOLIDATED FINANCIAL STATEMENTS

Note 18—Supplemental Cash Flow Information

Supplemental cash flows and non-cash transactions were as follows for the periods indicated (in thousands):
 
Year Ended December 31,
 
2013
 
2012
 
2011
 
 
 
 
 
 
Cash paid for interest
$
1,542

 
$
1,434

 
$
710

Cash paid for income taxes
29,196

 
8,292

 
6,624

 
 
 
 
 
 
Non-cash transactions:
 
 
 
 
 
   Change in accounts payable related to capital expenditures
$
3,787

 
$
(10,943
)
 
$
10,997

   Distribution of net assets to Mosing Holdings
50,319

 

 

   Insurance premium financed by note payable

 

 
1,777

   Notes issued as payment of distribution to owners

 
483,994

 


Note 19—Segment Information

Reporting Segments

Operating segments are defined as components of an enterprise for which separate financial information is available that is regularly evaluated by the chief operating decision maker (“CODM”) in deciding how to allocate resources and assess performance. We are comprised of three reportable segments: International Services, U.S. Services and Tubular Sales. We previously referred to the Tubular Sales segment as the Pipe and Products segment. We renamed this segment to better describe the business activities conducted within this segment after the sale of our centralizer manufacturing business (See Note 3).

The International Services segment provides tubular services in international offshore markets and in several onshore international regions. Our customers in these international markets are primarily large exploration and production companies, including integrated oil and gas companies and national oil and gas companies.

The U.S. Services segment provides tubular services in almost all of the active onshore oil and gas drilling regions in the U.S., including the Permian Basin, Eagle Ford Shale, Marcellus Shale, Utica Shale, Barnett Shale, Woodford Shale, Piceance Basin, San Juan Basin, Uintah Basin, Big Horn Basin, Powder River Basin, DJ/Wattenberg Basin and Williston Basin, as well as in the U.S. Gulf of Mexico.

The Tubular Sales segment designs and manufactures certain products that we sell directly to external customers, including large OD pipe connectors. We also provide specialized fabrication and welding services in support of deep water projects in the U.S. Gulf of Mexico, including drilling and production risers, flowlines and pipeline end terminations, as well as long length tubulars (up to 300 feet in length) for use as caissons or pilings. In addition, we distribute large OD pipe manufactured by third parties that we have equipped with weld-on end connections. This segment also designs and manufactures proprietary equipment for use in our International and U.S. Services segments.

The operating results of the Tubular Sales component that was sold in June 2013 have been accounted for as discontinued operations and have been excluded from the segment results below.

Adjusted EBITDA

We define Adjusted EBITDA as income from continuing operations before net interest income or expense, depreciation and amortization, income tax benefit or expense, asset impairments, gain or loss on sale of assets, foreign currency gain or loss, stock-based compensation, other non-cash adjustments and unusual or non-recurring charges. Our CODM uses Adjusted EBITDA as the primary measure of segment reporting performance.



77




FRANK’S INTERNATIONAL N.V.
NOTES TO CONSOLIDATED FINANCIAL STATEMENTS

The following table presents a reconciliation of Segment Adjusted EBITDA to income from continuing operations (in thousands):
 
Year Ended December 31,
 
2013
 
2012
 
2011
Segment Adjusted EBITDA:
 
 
 
 
 
International Services
$
199,620

 
$
219,199

 
$
153,064

U.S. Services
198,442

 
199,397

 
72,141

Tubular Sales
40,624

 
20,958

 
15,919

Corporate and other
53

 
(30
)
 

Adjusted EBITDA Total
438,739

 
439,524

 
241,124

Interest income (expense), net
(653
)
 
260

 
(661
)
Income tax expense
(38,727
)
 
(31,877
)
 
(20,287
)
Depreciation and amortization
(78,082
)
 
(65,815
)
 
(54,216
)
Gain on sale of assets
122

 
2,608

 
47

Foreign currency loss
(2,556
)
 
(450
)
 
(3,209
)
Stock-based compensation expense
(7,220
)
 

 

IPO transaction-related costs (1)
(3,428
)
 

 

Income from continuing operations
$
308,195

 
$
344,250

 
$
162,798

 
 
(1)
Represents nonrecurring charges incurred in connection with our IPO, primarily those amounts attributable to the restructuring in advance of the IPO.



78




FRANK’S INTERNATIONAL N.V.
NOTES TO CONSOLIDATED FINANCIAL STATEMENTS

The following tables set forth certain financial information with respect to our reportable segments. Included in “Corporate and Other” are intersegment eliminations and costs associated with activities of a general nature (in thousands):
 
International
Services
 
U.S.
Services
 
Tubular Sales
 
Corporate
and Other
 
Total
 
 
 
 
 
 
 
 
 
 
Year Ended December 31, 2013
 
 
 
 
 
 
 
 
 
Revenue from external customers
$
475,297

 
$
434,940

 
$
167,485

 
$

 
$
1,077,722

Inter-segment revenues
3,275

 
20,552

 
71,271

 
(95,098
)
 

Adjusted EBITDA
199,620

 
198,442

 
40,624

 
53

 
438,739

Depreciation and amortization
41,177

 
33,102

 
3,803

 

 
78,082

Property, plant and equipment
278,452

 
132,502

 
100,245

 

 
511,199

Capital expenditures
97,120

 
56,586

 
30,798

 

 
184,504

 
 
 
 
 
 
 
 
 
 
Year Ended December 31, 2012
 
 
 
 
 
 
 
 
 
Revenue from external customers
$
467,126

 
$
422,522

 
$
149,406

 
$

 
$
1,039,054

Inter-segment revenues
2,338

 
22,046

 
47,664

 
(72,048
)
 

Adjusted EBITDA
219,199

 
199,397

 
20,958

 
(30
)
 
439,524

Depreciation and amortization
31,931

 
30,230

 
3,654

 

 
65,815

Property, plant and equipment
222,197

 
123,084

 
81,219

 

 
426,500

Capital expenditures
98,781

 
75,342

 
6,064

 

 
180,187

 
 
 
 
 
 
 
 
 
 
Year Ended December 31, 2011
 
 
 
 
 
 
 
 
 
Revenue from external customers
$
365,278

 
$
259,396

 
$
94,738

 
$

 
$
719,412

Inter-segment revenues
828

 
17,890

 
32,819

 
(51,537
)
 

Adjusted EBITDA
153,064

 
72,141

 
15,919

 

 
241,124

Depreciation and amortization
23,702

 
27,378

 
3,136

 

 
54,216

Property, plant and equipment
164,709

 
113,447

 
46,725

 

 
324,881

Capital expenditures
63,285

 
49,097

 
5,501

 

 
117,883


The CODM does not review total assets by segment as part of the financial information provided; therefore, no asset information is provided in the above table.



79




FRANK’S INTERNATIONAL N.V.
NOTES TO CONSOLIDATED FINANCIAL STATEMENTS

We are a Netherlands based company and we derive our revenue from services and product sales to clients primarily in the oil and gas industry. No single customer accounted for more than 10% of our revenue for the years ended December 31, 2013 and 2011 and one customer accounted for approximately 11% of our revenue for the year ended December 31, 2012.

Geographic Areas
 
Year Ended December 31,
 
2013
 
2012
 
2011
Revenue:
 
 
 
 
 
United States
$
542,562

 
$
543,688

 
$
341,745

Europe/Middle East/Africa
310,603

 
287,433

 
215,110

Latin America
78,019

 
107,112

 
90,409

Far East
63,709

 
54,893

 
38,911

Other countries
82,829

 
45,928

 
33,237

 
$
1,077,722

 
$
1,039,054

 
$
719,412


The revenue generated in The Netherlands was immaterial for the years ended December 31, 2013, 2012 and 2011. Other than the United States, no individual country represented more than 10% of our revenue for each of the years ended December 31, 2013, 2012 and 2011.
 
December 31,
 
2013
 
2012
Long-Lived Assets (PP&E)
 
 
 
United States
$
232,747

 
$
204,303

International
278,452

 
222,197

 
$
511,199

 
$
426,500


Based on the unique nature of our operating structure, revenue generating assets are interchangeable between international countries and are not separately identifiable. Revenues from customers and long-lived assets in The Netherlands were insignificant in each of the years presented.



80




FRANK’S INTERNATIONAL N.V.
NOTES TO CONSOLIDATED FINANCIAL STATEMENTS

Note 20—Quarterly Financial Data (Unaudited)

Summarized quarterly financial data for the years ended December 31, 2013 and 2012 is set forth below (in thousands, except per share data).
 
First
 
Second
 
Third
 
Fourth
 
 
 
Quarter
 
Quarter
 
Quarter
 
Quarter
 
Total
2013
 
 
 
 
 
 
 
 
 
Revenue
$
232,573

 
$
292,975

 
$
270,102

 
$
282,072

 
$
1,077,722

Operating income
79,262

 
103,933

 
75,193

 
82,283

 
340,671

Net income attributable to Frank's International N.V.
54,200

 
105,363

 
40,814

 
55,085

 
255,462

Earnings per common share: (1)
 
 
 
 
 
 
 
 
 
Basic
$
0.45

 
$
0.89

 
$
0.30

 
$
0.36

 
$
1.93

Diluted
$
0.42

 
$
0.89

 
$
0.29

 
$
0.36

 
$
1.85

 
 
 
 
 
 
 
 
 
 
2012
 
 
 
 
 
 
 
 
 
Revenue
$
235,094

 
$
262,689

 
$
266,407

 
$
274,864

 
$
1,039,054

Operating income
83,755

 
96,511

 
95,513

 
88,349

 
364,128

Net income attributable to Frank's International N.V.
61,157

 
67,595

 
68,067

 
64,100

 
260,919

Earnings per common share: (1)
 
 
 
 
 
 
 
 
 
Basic
$
0.51

 
$
0.57

 
$
0.57

 
$
0.54

 
$
2.19

Diluted
$
0.48

 
$
0.53

 
$
0.53

 
$
0.50

 
$
2.04

 
 
(1)
The sum of the individual quarterly earnings per share amounts may not agree with year-to-date net income per common share as each quarterly computation is based on the weighted average number of commons shares outstanding during that period.



81


Item 9. Changes in and Disagreements with Accountants on Accounting and Financial Disclosure

None.

Item 9A. Controls and Procedures

Evaluation of Disclosure Controls and Procedures

As required by Rule 13a-15(b) of the Securities Exchange Act of 1934, as amended (the “Exchange Act”), we have evaluated, under the supervision and with the participation of our management, including our principal executive officer and principal financial officer, the effectiveness of the design and operation of our disclosure controls and procedures (as defined in Rules 13a-15(e) and 15d-15(e) under the Exchange Act) as of the end of the period covered by this Form 10-K. Our disclosure controls and procedures are designed to provide reasonable assurance that the information required to be disclosed by us in reports that we file under the Exchange Act is accumulated and communicated to our management, including our principal executive officer and principal financial officer, as appropriate, to allow timely decisions regarding required disclosure and is recorded, processed, summarized and reported within the time periods specified in the rules and forms of the SEC. Based upon the evaluation, our principal executive officer and principal financial officer have concluded that our disclosure controls and procedures were effective as of December 31, 2013 at the reasonable assurance level.

Management's Report Regarding Internal Control

This Form 10-K does not include a report of management’s assessment regarding internal control over financial reporting or an attestation report of our independent registered public accounting firm due to a transition period established by rules of the SEC for newly public companies. We will be required to include our internal management assessment and an attestation report from our independent registered public accounting firm in our December 31, 2014 annual report filed with the SEC in 2015 regarding the effectiveness of our internal control over financial reporting.

Changes in Control Over Financial Reporting

There have been no changes in our internal control over financial reporting that occurred during the quarter ended December 31, 2013, that have materially affected, or are reasonably likely to materially affect, our internal control over financial reporting.

Item 9B. Other Information

None.

PART III

The information required by Part III (Items 10 through 14) is incorporated by reference from our definitive proxy statement to be filed in connection with our 2014 annual meeting of stockholders pursuant to Regulation 14A under the Exchange Act. We expect to file our definitive proxy with the SEC within 120 days after the close of the year ended December 31, 2013.



82


PART IV

Item 15. Exhibits and Financial Statement Schedules

(a)(1)    Financial Statements

Our Consolidated Financial Statements are included under Part II, Item 8 of this Form 10-K. For a listing of these statements and accompanying footnotes, see "Index to Consolidated Financial Statements" at page 50.

(a)(2)    Financial Statement Schedules

Schedule II - Valuation and Qualifying Account

Schedules not listed above have been omitted because they are not applicable or not required or the information required to be set forth therein is included in the Financial Statements and Supplementary Data, Item 8, or notes thereto.

(a)(3)    Exhibits

Exhibits are listed in the exhibit index beginning on page 85.


83


 FRANK'S INTERNATIONAL N.V.
 Schedule II - Valuation and Qualifying Account
 (In thousands)
 
 
 
 
 
 
 
 
 
 
 
 
 
 
 
 
 
 
 
 
 
Balance at
 
Additions/
 
 
 
 
 
Balance at
 
Beginning of
 
Charged to
 
 
 
 
 
End of
 
Period
 
Expense
 
Deductions
 
Other
 
Period
 
 
 
 
 
 
 
 
 
 
 Year Ended December 31, 2013
 
 
 
 
 
 
 
 
 
 Allowance for doubtful accounts
$
1,697

 
$
12,050

 
$

 
$
(133
)
 
$
13,614

 
 
 
 
 
 
 
 
 
 
 Year Ended December 31, 2012
 
 
 
 
 
 
 
 
 
 Allowance for doubtful accounts
$
4,655

 
$
932

 
$
(2,517
)
 
$
(1,373
)
 
$
1,697

 
 
 
 
 
 
 
 
 
 
 Year Ended December 31, 2011
 
 
 
 
 
 
 
 
 
 Allowance for doubtful accounts
$
2,242

 
$
2,835

 
$
(38
)
 
$
(384
)
 
$
4,655




84


Exhibit Index
3.1
Deed of Amendment to Articles of Association of Frank's International N.V., dated August 13, 2013 (incorporated by reference to Exhibit 3.1 to the Current Report on Form 8-K (File No. 001-36053), filed on August 19, 2013).
10.1
Revolving Credit Agreement, dated August 14, 2013, by and among Frank's International C.V. (as Borrower), Amegy Bank National Association (as Administrative Agent), Capital One, National Association (as Syndication Agent) and the other lenders party thereto (incorporated by reference to Exhibit 10.5 to the Current Report on Form 8-K (File No. 001-36053), filed on August 19, 2013).
10.2
364-Day Credit Agreement, dated August 14, 2013, by and among Frank's International C.V. (as Borrower), Amegy Bank National Association (as Administrative Agent), Capital One, National Association (as Syndication Agent) and the other lenders party thereto (incorporated by reference to Exhibit 10.6 to the Current Report on Form 8-K (File No. 001-36053), filed on August 19, 2013).
†10.3
Indemnification Agreement dated August 14, 2013, by and among Frank's International N.V. and Donald Keith Mosing (incorporated by reference to Exhibit 10.9 to the Current Report on Form 8-K (File No. 001-36053), filed on August 19, 2013).
†10.4
Indemnification Agreement dated August 14, 2013, by and among Frank's International N.V. and Brian D. Baird (incorporated by reference to Exhibit 10.10 to the Current Report on Form 8-K (File No. 001-36053), filed on August 19, 2013).
†10.5
Indemnification Agreement dated August 14, 2013, by and among Frank's International N.V. and C. Michael Webre (incorporated by reference to Exhibit 10.11 to the Current Report on Form 8-K (File No. 001-36053), filed on August 19, 2013).
†10.6
Indemnification Agreement dated August 14, 2013, by and among Frank's International N.V. and Kirkland D. Mosing (incorporated by reference to Exhibit 10.12 to the Current Report on Form 8-K (File No. 001-36053), filed on August 19, 2013).
†10.7
Indemnification Agreement dated August 14, 2013, by and among Frank's International N.V. and Mark G. Margavio (incorporated by reference to Exhibit 10.13 to the Current Report on Form 8-K (File No. 001-36053), filed on August 19, 2013).
†10.8
Indemnification Agreement dated August 14, 2013, by and among Frank's International N.V. and Sheldon Erikson (incorporated by reference to Exhibit 10.14 to the Current Report on Form 8-K (File No. 001-36053), filed on August 19, 2013).
†10.9
Indemnification Agreement dated August 14, 2013, by and among Frank's International N.V. and Steven B. Mosing (incorporated by reference to Exhibit 10.15 to the Current Report on Form 8-K (File No. 001-36053), filed on August 19, 2013).
†10.10
Indemnification Agreement dated August 14, 2013, by and among Frank's International N.V. and W. John Walker (incorporated by reference to Exhibit 10.16 to the Current Report on Form 8-K (File No. 001-36053), filed on August 19, 2013).
*†10.11
Indemnification Agreement dated September 26, 2013, by and among Frank's International N.V. and John W. Sinders.
*†10.12
Indemnification Agreement dated February 3, 2014, by and among Frank's International N.V. and Burney J. Latiolais, Jr.
*†10.13
Indemnification Agreement dated February 3, 2014, by and among Frank's International N.V. and Victor C. Szabo.
†10.14
Frank's International N.V. 2013 Long-Term Incentive Plan (incorporated by reference to Exhibit 4.3 to the Registration Statement on Form S-8 (File No. 333-190607), filed on August 13, 2013).
†10.15
Frank's International N.V. Employee Stock Purchase Plan (incorporated by reference to Exhibit 4.6 to the Registration Statement on Form S-8 (File No. 333-190607), filed on August 13, 2013).
*†10.16
First Amendment to Frank's International N.V. Employee Stock Purchase Plan effective as of December 31, 2013.
†10.17
Frank's International N.V. 2013 Long-Term Incentive Plan Restricted Stock Unit Agreement (Non-Employee Director Form) (incorporated by reference to Exhibit 10.5 to the Registration Statement on Form S-1/A (File No. 333-188536), filed on July 16, 2013).


85


*†10.18
Frank's International N.V. 2013 Long-Term Incentive Plan Restricted Stock Unit Agreement (Non-Employee Director Form).
†10.19
Frank's International N.V. 2013 Long Term Incentive Plan Restricted Stock Unit Agreement (Employee Form) (incorporated by reference to Exhibit 10.6 to the Registration Statement on Form S-1/A (File No. 333-188536), filed on July 16, 2013).
*†10.20
Frank's International N.V. 2013 Long-Term Incentive Plan Restricted Stock Unit Agreement (Employee Form).
†10.21
Frank's Executive Deferred Compensation Plan, as amended and restated effective January 1, 2009 (incorporated by reference to Exhibit 10.18 to the Current Report on Form 8-K (File No. 001-36053), filed on August 19, 2013).
10.22
Tax Receivable Agreement, dated August 14, 2013, by and among Frank's International N.V., Frank's International C.V. and Mosing Holdings, Inc. (incorporated by reference to Exhibit 10.1 to the Current Report on Form 8-K (File No. 001-36053), filed on August 19, 2013).
10.23
Registration Rights Agreement, dated August 14, 2013, by and among Frank's International N.V., Mosing Holdings, Inc. and FWW B.V. (incorporated by reference to Exhibit 10.2 to the Current Report on Form 8-K (File No. 001-36053), filed on August 19, 2013).
10.24
Global Transaction Agreement, dated July 22, 2013, by and among Frank's International N.V. and Mosing Holdings, Inc. (incorporated by reference to Exhibit 10.11 to the Registration Statement on Form S-1/A (File No. 333-188536), filed on July 24, 2013).
10.25
Voting Agreement, dated July 22, 2013, by and among Ginsoma Family C.V., FWW B.V., Mosing Holdings, Inc., and certain other parties thereto (incorporated by reference to Exhibit 10.12 to the Registration Statement on Form S-1/A (File No. 333-188536), filed on July 24, 2013).
10.26
Frank's International C.V. Management Agreement, dated August 14, 2013, by and among Frank's International N.V., Frank's International LP B.V., Frank's International Management B.V. and Mosing Holdings, Inc. (incorporated by reference to Exhibit 10.3 to the Current Report on Form 8-K (File No. 001-36053), filed on August 19, 2013).
10.27
Amendment No. 5 to the Limited Partnership Agreement of Frank's International C.V., dated October 14, 2013 (incorporated by reference to Exhibit 10.21 to the Quarterly Report on Form 10-Q (File No. 001-36053), filed on November 13, 2013).
*21.1
List of Subsidiaries of Frank's International N.V.
*23.1
Consent of PricewaterhouseCoopers LLP
*31.1
Certification of Chief Executive Officer pursuant to Rule 13a-14(a) under the Securities Exchange Act of 1934.
*31.2
Certification of Chief Financial Officer pursuant to Rule 13a-14(a) under the Securities Exchange Act of 1934.
**32.1
Certification by Chief Executive Officer pursuant to 18 U.S.C. Section 1350.
**32.2
Certification by Chief Financial Officer pursuant to 18 U.S.C. Section 1350.
**101.INS
XBRL Instance Document.
**101.SCH
XBRL Taxonomy Extension Schema Document.
**101.CAL
XBRL Taxonomy Calculation Linkbase Document.
**101.DEF
XBRL Taxonomy Definition Linkbase Document.
**101.LAB
XBRL Taxonomy Extension Label Linkbase Document.
**101.PRE
XBRL Taxonomy Extension Presentation Linkbase Document.
 
 
Represents management contract or compensatory plan or arrangement.
*
Filed herewith.
**
Furnished herewith.


86



.33SIGNATURES

Pursuant to the requirements of the Securities Exchange Act of 1934, the registrant has duly caused this report to be signed on its behalf by the undersigned, thereunto duly authorized.

        

 
 
By:
Frank's International
 
 
 
(Registrant)
 
 
 
 
Date: March 4, 2014
 
By:
/s/ Mark G. Margavio
 
 
 
Mark G. Margavio
 
 
 
Chief Financial Officer

Pursuant to the requirements of the Securities Exchange Act of 1934, this report has been signed below by the following persons on behalf of the registrant and in the capacities indicated on March 4, 2014.

Signature
 
Title
 
 
 
/s/ Donald Keith Mosing
 
Chairman of the Supervisory Board, Director,
Donald Keith Mosing
 
Chief Executive Officer and President
 
 
(Principal Executive Officer)
 
 
 
/s/ Mark G. Margavio
 
Vice President, Chief Financial Officer and Treasurer
Mark G. Margavio
 
(Principal Financial Officer)
 
 
 
/s/ Victor C. Szabo
 
Chief Accounting Officer
Victor C. Szabo
 
(Principal Accounting Officer)
 
 
 
/s/ Kirkland D. Mosing
 
Supervisory Director
Kirkland D. Mosing
 
 
 
 
 
/s/ Steven B. Mosing
 
Supervisory Director
Steven B. Mosing
 
 
 
 
 
/s/ Sheldon Erikson
 
Supervisory Director
Sheldon Erikson
 
 
 
 
 
/s/ Michael C. Kearney
 
Supervisory Director
Michael C. Kearney
 
 
 
 
 
/s/ Gary P. Luquette
 
Supervisory Director
Gary P. Luquette
 
 


87