Ramaco Resources
METC
#6118
Rank
C$1.40 B
Marketcap
C$21.53
Share price
4.93%
Change (1 day)
65.34%
Change (1 year)

Ramaco Resources - 10-K annual report


Text size:


UNITED STATES
SECURITIES AND EXCHANGE COMMISSION
Washington, D.C. 20549

 


FORM 10-K

 


(Mark One)

 

ANNUAL REPORT PURSUANT TO SECTION 13 OR 15(d) OF THE SECURITIES EXCHANGE ACT OF 1934

 

For the fiscal year ended December 31, 2016

 

or

 

TRANSITION REPORT PURSUANT TO SECTION 13 OR 15(d) OF THE SECURITIES EXCHANGE ACT OF 1934

For the transition period from                      to

 

Commission File Number: 001-38003

 


RAMACO RESOURCES, INC.
(Exact name of registrant as specified in its charter)

 


Delaware

 

38-4018838

(State or other jurisdiction
of incorporation or organization)

 

(I.R.S. Employer
Identification No.)

     

250 West Main Street, Suite 210
Lexington, Kentucky

 

40507

(Address of principal executive offices)

 

(Zip Code)

 

(859) 244-7455
(Registrant’s telephone number, including area code)

 

Securities registered pursuant to Section 12(b) of the Act:

 


Title of each class

 

Name of each exchange on which registered
on which registered

Common Stock, $0.01 par value

 

NASDAQ Global Select Market

 

Securities registered pursuant to Section 12(g) of the Act: None

 

Indicate by check mark if the registrant is a well-known seasoned issuer, as defined in Rule 405 of the Securities Act.  Yes  ☐    No  ☒

 

Indicate by check mark if the registrant is not required to file reports pursuant to Section 13 or Section 15(d) of the Act. Yes  ☐    No  ☒

 

Indicate by check mark whether the registrant (1) has filed all reports required to be filed by Section 13 or 15(d) of the Securities Exchange Act of 1934 during the preceding 12 months (or for such shorter period that the registrant was required to file such reports), and (2) has been subject to such filing requirements for the past 90 days.    Yes      No  ☒*

 

*We completed our initial public offering on February 8, 2017 and, accordingly, have not been subject to the reporting requirements under Section 13 or 15(d) of the Securities Exchange Act of 1934 as amended.

 

Indicate by check mark whether the registrant has submitted electronically and posted on its corporate Web site, if any, every Interactive Data File required to be submitted and posted pursuant to Rule 405 of Regulation S-T during the preceding 12 months (or for such shorter period that the registrant was required to submit and post such files).    Yes  ☐    No  ☐

 

 
 

 

 

Indicate by check mark if disclosure of delinquent filers pursuant to Item 405 of Regulation S-K is not contained herein, and will not be contained, to the best of registrant’s knowledge, in definitive proxy or information statements incorporated by reference in Part III of this Form 10-K or any amendment to this Form 10-K.  ☒

 

Indicate by check mark whether the registrant is a large accelerated filer, an accelerated filer, a non-accelerated filer, or a smaller reporting company. See the definitions of "large accelerated filer," "accelerated filer" and "smaller reporting company" in Rule 12b-2 of the Exchange Act.

 

Large accelerated filer

Accelerated filer

Non-accelerated filer

  (Do not check if a smaller reporting company)

Smaller reporting company

 

Indicate by check mark whether the registrant is a shell company (as defined in Rule 12b-2 of the Exchange Act).    Yes      No  ☒

 

As of June 30, 2016, the last business day of the registrant’s most recently completed second fiscal quarter, the registrant’s equity was not listed on any domestic exchange or over-the-counter market. The registrant’s common stock began trading on the NASDAQ Global Select Market on February 3, 2017.

 

As of March 24, 2017, the registrant had 39,062,576 shares of common stock outstanding.

 

Documents Incorporated by Reference: None.

 

 



 

 
 

 

 

TABLE OF CONTENTS

 

CAUTIONARY STATEMENT REGARDING FORWARD-LOOKING STATEMENTS

1

GLOSSARY OF TERMS AND CONVENTIONS USED HEREIN

3

PART I

7

Item 1. Business

7

Item 1A. Risk Factors

26

Item 2. Properties

58

Item 3. Legal Proceedings

61

Item 4. Mine Safety Disclosures

61

PART II

62

Item 5. Market for Registrant’s Common Equity and Related Shareholder Matters.

62

Item 6. Selected Financial Data

62

Item 7. Management’s Discussion and Analysis of Financial Condition and Results of Operations

64

Item 7A. Quantitative and Qualitative Disclosure About Market Risk

73

Item 8. Financial Statements and Supplementary Data.

74

Item 9. Changes in and Disagreements With Accountants on Accounting and Financial Disclosure.

92

Item 9A. Controls and Procedures.

92

Item 9B. Other Information.

92

PART III

93

Item 10. Directors, Executive Officers and Corporate Governance.

93

Item 11. Executive Compensation

98

Item 12. Security Ownership of Certain Beneficial Owners and Management and Related Stockholder Matters

101

Item 13. Certain Relationships and Related Persons Transactions

103

Item 14. Principal Accountant Fees and Services

110

PART IV

110

Item 15. Exhibits and Financial Statement Schedules

110

Item 16. Form 10-K Summary

110

Index to Exhibits

113

 

 
 

 

 

Cautionary Statement Regarding Forward-Looking Statements

 

The information in this report includes “forward-looking statements.” All statements, other than statements of historical fact included in this report, regarding our strategy, future operations, financial position, estimated revenues and losses, projected costs, prospects, plans and objectives of management are forward-looking statements. When used in this annual report, the words “could,” “believe,” “anticipate,” “intend,” “estimate,” “expect,” “project” and similar expressions are intended to identify forward-looking statements, although not all forward-looking statements contain such identifying words. These forward-looking statements are based on management’s current expectations and assumptions about future events and are based on currently available information as to the outcome and timing of future events. When considering forward-looking statements, you should keep in mind the risk factors and other cautionary statements described under the heading “Risk Factors” included in this report.

 

Forward-looking statements may include statements about:

 

 

our status as a recently organized corporation with limited operating history;

 

 

deterioration of economic conditions in the steel industry generally;

 

 

deterioration of economic conditions in the metallurgical coal industry generally;

 

 

higher than expected costs to develop planned and future mining operations, including the costs to construct necessary processing and transport facilities;

 

 

decreases in the estimated quantities or quality of our metallurgical coal reserves;

 

 

our expectations relating to dividend payments and our ability to make such payments;

 

 

our inability to obtain additional financing on favorable terms, if required, to complete the acquisition of additional metallurgical coal reserves as currently contemplated or to fund the operations and growth of our business;

 

 

increased maintenance, operating or other expenses or changes in the timing thereof;

 

 

impaired financial condition and liquidity of our customers;

 

 

increased competition in coal markets;

 

 

decreases in the price of metallurgical coal and/or thermal coal;

 

 

the impact of and costs of compliance with stringent domestic and foreign laws and regulations, including environmental, climate change and health and safety regulations, and permitting requirements, as well as changes in the regulatory environment, the adoption of new or revised laws, regulations and permitting requirements;

 

 

the impact of potential legal proceedings and regulatory inquiries against us;

 

 

impact of weather and natural disasters on demand, production and transportation;

 

 

reductions and/or deferrals of purchases by major customers and our ability to renew sales contracts;

 

 

credit and performance risks associated with customers, suppliers, contract miners, co-shippers and trading, banks and other financial counterparties;

 

 

geologic, equipment, permitting, site access, operational risks and new technologies related to mining;

 

 

transportation availability, performance and costs;

 

 
1

 

 

 

availability, timing of delivery and costs of key supplies, capital equipment or commodities such as diesel fuel, steel, explosives and tires; and

 

 

the other risks identified in this report including, without limitation, those under the headings “Risk Factors,” “Business” and “Certain Relationships and Related Persons Transactions.”

 

We caution you that these forward-looking statements are subject to all of the risks and uncertainties, most of which are difficult to predict and many of which are beyond our control, incident to the development, production, gathering and sale of coal. These risks include, but are not limited to, commodity price volatility, demand for domestic and foreign steel, inflation, lack of availability of mining equipment and services, environmental risks, operating risks, regulatory changes, the uncertainty inherent in estimating reserves and in projecting future rates of production, cash flow and access to capital, the timing of development expenditures and the other risks described under “Risk Factors” in this annual report.

 

Should one or more of the risks or uncertainties described in this report occur, or should underlying assumptions prove incorrect, our actual results and plans could differ materially from those expressed in any forward-looking statements.

 

All forward-looking statements, expressed or implied, included in this report are expressly qualified in their entirety by this cautionary statement. This cautionary statement should also be considered in connection with any subsequent written or oral forward-looking statements that we or persons acting on our behalf may issue.

 

Except as otherwise required by applicable law, we disclaim any duty to update any forward-looking statements, all of which are expressly qualified by the statements in this section, to reflect events or circumstances after the date of this report.

 

 
2

 

 

Glossary of Terms and Conventions used Herein

 

The terms defined in this section are used throughout this annual report on Form 10-K:

 

 

Acid mine drainage. Drainage flowing from or caused by mining activities that is acidic with elevated levels of dissolved metals.

 

 

AML Fund. Abandoned Mine Lands Fund.

 

 

Ash content. The percent of ash in the coal becomes an impurity in the coke and should be as low as possible. Many coals undergo washing techniques in preparation plants to lower the ash content in the shipped product. Typical ash contents range from six percent to fifteen percent.

 

 

Ash. Inorganic material consisting of silica, alumina, iron, calcium, sodium and other incombustible matter that is contained in coal. The composition of the ash can affect the burning characteristics of coal.

 

 

Atkins. Randall Atkins, our Executive Chairman.

 

 

Bank Cubic Yard. The calculation of one cubic yard of earth or rock in its natural state before it’s removed from the ground.

 

 

Bauersachs. Michael Bauersachs, our Chief Executive Officer and President.

 

 

Blast furnace. A furnace that burns coke with an air blast to smelt iron ore.

 

 

CAA. Clean Air Act.

 

 

CAIR. Clean Air Interstate Rule.

 

 

Central Appalachia Basin. Coal producing area in eastern Kentucky, Virginia, southern West Virginia and northern Tennessee.

 

 

CERCLA. Comprehensive Environmental Response, Compensation and Liability Act.

 

 

Coal seam. Coal deposits occur in layers typically separated by layers of rock. Each layer of coal is called a “seam.” A seam can vary in thickness from inches to a hundred feet or more.

 

 

Coke oven. A heat-resistant chamber where coal is heated to separate the coal gas, coal water and tar. The process leaves behind a hard residue, known as coke.

 

 

Continuous-miner room-and-pillar mining. A continuous miner that cuts “rooms” into the coal seam, and simultaneously loads for transportation to the surface. As the unit cuts the rooms, it leaves behind “pillars” of coal which support the roof of the mine. This is the most common type of underground coal mining.

 

 

CPP. Clean Power Plan.

 

 

CSAPR. Cross-State Air Pollution Rule.

   
 CSX. CSX Corporation.

 

 

CTPF. Clean tons per foot.

 

 

CWA. Clean Water Act.

 

 

Deep mine. Also known as an underground mine. Usually located several hundred feet below the earth’s surface and accessed by a slope, drift portal or shaft.

 

 

Delivered cost. The cost of coal, including transportation costs, taxes, commissions, insurance and expenses associated with the equipment used to transport the coal.

 

 
3

 

 

 

Demurrage. A form of liquidated damages the charterer pays the shipowner for its extra use of the vessel as it is stated in the charter party (the governing contract).

   
 Doyle. Doyle Trading Consultants, LLC.

 

 

ECP. Energy Capital Partners Mezzanine Opportunities Fund, LP, Energy Capital Partners Mezzanine Opportunities Fund A, LP and ECP Mezzanine B (Ramaco IP), LP each of which is an investment fund affiliated with Energy Capital Partners Mezzanine, LLC and its parallel and co-investment funds.

 

 

Effective Mining Ratio. Ratio calculated by dividing bank cubic yards by clean recoverable tons plus highwall miner tons.

 

 

EIA. Energy Information Administration.

 

 

Electric arc furnace. A method of producing steel by using an electric arc to melt scrap metal.

 

 

EPA. Environmental Protection Agency.

 

 

Existing Owners. Yorktown, Atkins, Bauersachs and ECP, collectively.

 

 

Feet per shift. Feet per shift is the key operating variable for deep mines or highwall miners. It is a measurement of the advancement that the underground mining equipment or the highwall miner can make during one shift.

 

 

Fluidity. A measure of a coal’s ability to become fluid and to bond with other coals in a coke oven blend. Higher fluidity over a wide range of temperatures is most desirable. U.S. high volatile metallurgical coals are valued throughout the world for this characteristic.

 

 

Foundry coke. A special coke used in furnaces to produce cast and ductile iron products. Foundry coke production requires lower temperatures and longer times than metallurgical coke.

 

 

Highwall mining. This mining technique involves a launch system that sits on a bench that is created via surface mining. Highwall mining utilizes a mining head that creates a square hole when it penetrates the coal, and advances into the coal seam using cameras and other remote guidance technology. As it advances into the seam, coal is conveyed by adding beams in back of the mining unit that convey the coal into a stockpile.

 

 

Hydrologic balance. Also known as water balance or hydrologic budget. It accounts for all inflows and outflows for a body of water.

 

 

Isopach maps. An isopach map shows thickness variations within a layer or stratum. An isopach is a line drawn through points of equal thickness of the designated area.

 

 

Marcellus Shale. A sedimentary rock formation in upstate New York, northern and western Pennsylvania, West Virginia and eastern Ohio.

 

 

MATS. Mercury and Air Toxics Standards.

 

 

Metallurgical coal. The various grades of coal suitable for carbonization to make coke for steel manufacture. Also known as “met” coal or “coking” coal, it exhibits thermoplastic or “caking” properties, meaning that it has the ability to become plastic and resolidify when heated in the absence of oxygen. Other important characteristics include its volatile matter content and levels of impurities such as ash and sulfur.

 

 

Metallurgical coke. Metallurgical coke, or coke, is a key ingredient in the steel-making process. It is used as a fuel and as a reducing agent in the blast furnace during the smelting of iron ore into iron before it is converted into steel.

 

 

Mining Ratio. Ratio calculated by dividing bank cubic yards by clean recoverable tons.

 

 
4

 

 

 

MSHA. Mine Safety and Health Administration.

 

 

MT. Metric tons.

 

 

NAAQS. National Ambient Air Quality Standards.

 

 

NEPA. National Environmental Policy Act.

 

 

Norfolk Southern. Norfolk Southern Corporation.

 

 

Northern Appalachia Basin. Coal producing area in western Maryland, eastern Ohio, southwestern Pennsylvania and northern West Virginia.

 

 

OSM. U.S. Office of Surface Mining.

 

 

OSMRE. Office of Surface Mining Reclamation and Enforcement.

 

 

Overburden. Layers of earth and rock covering a coal seam. In surface mining operations, overburden is removed and hauled away prior to coal extraction.

 

 

Preparation plant. A facility for crushing, sizing and washing coal to prepare it for use by customers. The washing process separates ash from the coal and may also remove some of the coal’s sulfur content. Usually located on a mine site, although one plant may serve several mines.

 

 

Pulverized Coal Injection. Coal is crushed into fine particles and blown into blast furnaces. It is an alternative to metallurgical coke.

 

 

RCRA. Resource Conservation and Recovery Act.

 

 

Reclamation. The process of restoring land to its prior condition, productive use or other permitted condition following mining activities. The process commonly includes reshaping the land to its approximate original contour, restoring topsoil and planting native grass and shrubs. Reclamation operations are typically conducted concurrently with mining operations. Reclamation is closely regulated by both state and federal laws.

 

 

Recoverable reserves. Coal that is economically recoverable using existing equipment and methods under federal and state law.

 

 

Reserves. The part of a mineral deposit that can be economically and legally extracted or produced at the time of the reserve determination.

 

 

Roof bolters. A hydraulic miner-mounted bolting machine used to install rock bolts in mines, tunnels and other underground facilities. In underground coal mining, roof bolting is used to secure mine roofs and make them self-supportive.

 

 

Roof. The stratum of rock or other mineral above a coal seam; the overhead surface of a coal working place.

 

 

Short tons. A unit of weight equal to 2,000 pounds.

 

 

Southern Appalachia Basin. Coal producing region in southern Tennessee and northern Alabama.

 

 

Squire Jim Seam. The lowest known coal seam in the West Virginia-Virginia region, and, due to depth of cover, has never been significantly explored.

 

 

Thermal coal. Coal used by power plants and industrial steam boilers to produce electricity or process steam.

 

 
5

 

 

 

TPEH. Tons per employee hour. The greater the TPEH, the lower the mining costs should be.

 

 

Volatile. Products, other than water, released as gas or vapor when coal is burned. Metallurgical coals are generally classified as high, medium or low volatile. “Low volatile” contains 17-22% volatile content, “mid volatile” contains 23-31% volatile content and “high volatile” contains 32% or greater volatile content.

 

 

Weir. Weir International, Inc.

 

 

Wheelage fee. A fee equal to a percent of the gross sales price of coal mined elsewhere but transported under, over, across or through leasehold premises.

 

 

Yards per day or hour. Because different equipment is capable of moving a different number of bank cubic yards, this is the key production variable for surface mining.

 

 

Yorktown. Yorktown Energy Partners IX, L.P., Yorktown Energy Partners X, L.P. and Yorktown Energy Partners XI, L.P., each of which is an investment fund affiliated with Yorktown Partners, LLC.

 

 
6

 

 

PART I

 

Item 1. Business

 

General

 

We are an operator and developer of high-quality, low-cost metallurgical coal in southern West Virginia, southwestern Virginia, and southwestern Pennsylvania. We have a near-term development portfolio of four long-lived projects: Elk Creek, Berwind, RAM Mine and Knox Creek. While we commenced initial production of metallurgical coal in late December 2016, commercial production from our first mines occurred in January 2017, at which time we began to generate revenue from production.

 

Initial Public Offering

 

We are a Delaware corporation formed in October 2016. On February 8, 2017, we completed our initial public offering (the “Offering”) of 6,000,000 shares of Ramaco Resources, Inc.’s common stock, par value $0.01 per share, at a price of $13.50 per share. The selling stockholders sold 2,200,000 shares of common stock and we did not receive any proceeds from the sale of those shares. The remaining 3,800,000 shares of common stock that were sold resulted in net proceeds, after deducting underwriting discounts and commissions and offering expenses, of approximately $43.7 million. A portion of the proceeds from the Offering was used to pay in full four-year promissory note held by Ramaco Carbon, LLC, an entity controlled by certain of our existing owners. We have not yet allocated the remainder of the net proceeds to a specific purpose, but have identified a number of projects to which we anticipate allocating such proceeds.

 

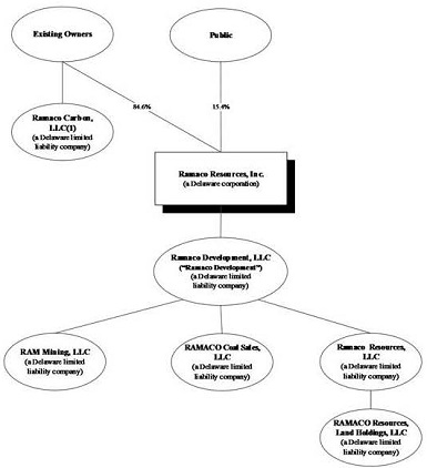
Organization Structure

 

The following simplified diagram depicts our organizational structure after giving effect to the Offering.

 

(1)

Ramaco Carbon, LLC is controlled by Yorktown Energy Partners IX, L.P. (“Yorktown IX”), Atkins and Bauersachs.

 

 
7

 

 

Metallurgical Coal Industry

 

Metallurgical coal is used to make metallurgical coke (“coking coal”), a key input in the blast furnace steelmaking process, as well as coal for pulverized coal injection (“PCI coal”), which is injected into blast furnaces as a supplemental source of energy. As reported by the U.S. Energy Information Administration (“EIA”), in 2015 the U.S. supplied about 66 million tons of metallurgical coal to serve North American customers as well as the seaborne export coal market. According to EIA, in 2015 U.S. producers supplied approximately 18.6 million tons of coking coal to the domestic U.S. market, as well as exported 4.3 million tons to Canada and 0.4 million tons to Mexico. Despite the fact that western Canada is a large producer of metallurgical coal, the coal used by steel mills in eastern Canada is largely supplied by U.S. metallurgical coal producers. U.S. metallurgical coal primarily is produced from underground mines located in the Northern Appalachia, Central Appalachia, and Southern Appalachia coal basins, all located in the eastern United States. Due to logistical advantages, North American metallurgical coal producers supply all of the requirements of the North American steel industry as imported coal has historically been uneconomic due to transportation costs. Supply in excess of what can be consumed in the U.S. and Canada is exported to the seaborne market.

 

Our Projects

 

Our properties are primarily located in southern West Virginia, southwestern Virginia, and southwestern Pennsylvania. The following map shows the location of our mining complexes and projects:

 

 

Elk Creek

 

General

 

Our Elk Creek project in southern West Virginia began production in late December 2016. When we acquired the Elk Creek project in 2012, we acquired rail access, permitted impoundment and coal refuse disposal facilities, as well as numerous reclaimed, but permitted, deep mines. We also acquired significant existing surface contour benches, which will enable surface and highwall mining.

 

 
8

 

 

The Elk Creek property consists of approximately 17,128 acres of controlled mineral and contains 24 seams that we have targeted for production. All contain high-quality metallurgical coal, are accessible above drainage and contain high-fluidity, high volatile metallurgical coals.

 

Our surface mines do not utilize controversial mountaintop mining techniques, but still have the potential to produce surface-mined metallurgical coal. This unusual opportunity is created by the substantial above drainage reserves coupled with previously mined areas that permit material placement in areas not triggering permitting or jurisdictional requirements of various federal governmental agencies.

 

We lease all of the coal and related mining rights within the existing permitted areas and our current mine plans (other than the McDonald property described below), as well as the surface for our surface facilities, through leases and subleases from Ramaco Carbon, LLC. Ramaco Carbon, LLC has completed initial mine planning, permitting and engineering on our Elk Creek project. Ramaco Carbon, LLC owns a large area of fee coal, and also leases large areas of coal from a subsidiary of Natural Resource Partners, among others. Weir has estimated that the Elk Creek project contains reserves capable of yielding approximately 98 million tons of clean saleable metallurgical coal.

 

We have geographically advantaged mining access to a property adjacent to our Elk Creek project, known as the McDonald property, that we include in our mine plans; however, because we do not yet control this property, it is not included in our calculation of reserves for the Elk Creek reserve. If we are unsuccessful in obtaining a lease or sublease of the McDonald property, we expect to be able to modify our mine plans without having a material adverse effect on our operations.

 

We intend to market in excess of 50% of the coal produced from the Elk Creek project as a blended high volatile A/B composite. Our target market for Elk Creek production is North American coke and steel producers.

 

We also intend to market our coal to European and South American customers, and occasionally to coal traders and brokers for use in filling orders for their blended products. Additionally, we will seek to market a portion of our coal in the specialty coal markets. Specialty coal customers, such as producers of activated carbon products, specialty metals products and foundry coke, seek modest volumes of high-quality coal of the nature that we expect to produce, which is typically purchased at premium prices due to limited supply. Specialty coal production will complement our metallurgical coal production, but will not be a fundamental component of our business.

 

Elk Creek was previously operated by Island Creek Coal Company. Island Creek Coal Company ceased production in 1999 and reclaimed the mined areas, including the decommissioning and removal of the preparation plant and coal-handling facilities. Ramaco Carbon, LLC acquired the Baisden property adjacent to Elk Creek’s northern boundary in September 2013. This tract contains a high concentration of advantaged deep mine reserves.

 

Exploration and Development Drilling

 

The Elk Creek property drill hole and quality database contains data from 886 data points, which includes 292 drill holes, 338 outcrops and 256 in-mine measurements. These data points were utilized to generate the December 2016 Weir reserve study for the Elk Creek property. No drilling activity has taken place on the property since the generation of that report.

 

Infrastructure

 

Elk Creek has a significant amount of historical mining in the 2 Gas, Lower Cedar Grove, Alma, Williamson, and Dorothy seams, of which all are above drainage and have been mined by underground, surface, and auger methods. There are approximately 29 miles of pre-Surface Mining Control and Reclamation Act (“SMCRA”) highwall that are planned to be reclaimed as part of the surface mine plans.

 

Construction of a 700 TPH preparation plant and batch weigh loadout is currently ongoing. Water sources for the plant will be withdrawn from Elk Creek and the impoundments. The proposed deep mines will obtain water from a combination of stream water and water withdrawn from well pumps. The property’s primary rail service is on CSX with access to a potential Norfolk Southern siding on the southern end of the property. On the CSX side, approximately three miles of rail is currently being upgraded to provide 150 railcar capacity.

 

 
9

 

 

There is an existing, dual impoundment on site that will be used for disposal of coarse and fine refuse. The footprint of the non-jurisdictional hollow where the impoundment is located will be used to provide refuse disposal for the life of the proposed mine plans. Power is provided by American Electric Power (“AEP”) to a tap point, in which the plant feed and deep mine feed is distributed off to the appropriate sub-stations. Approximately five miles of new power line has been installed from the tap to the first deep mine in the Alma seam. The Alma mine, our first mine, produced its first coal in late December 2016 and is now actively producing coal. The Eagle deep mine is faced up and complete. We expect the Eagle deep mine to be active in April 2017. Approximately six miles of haul roads within the Elk Creek project area have recently been upgraded to meet current regulatory standards.

 

Permitting

 

The Elk Creek property consists of both owned and leased surface and mineral properties. The ownership and lease interest provides the legal right to conduct mining operations and extract the reserves. A large portion of the controlled reserves are permitted through existing, issued permits. Six permit applications (three mining permits and three corresponding water discharge permits) are currently pending or anticipated to be submitted, as disclosed in the “Pending Permits” table below. Near the end of our 10-year production period, at least two additional permits will be sought to sustain production. There are no known impairments that would prohibit the lawful extraction of these resources.

 

The tables below reflect detailed information regarding issued and pending permits at our Elk Creek property.

 

Issued Permits

 

Permittee

 

Agency

 

Permit Type

 

Permit Description

 

Issue Date

 

Facility Name

Ramaco Resources LLC

 

WV DWWM

 

NPDES

 

Prep Plant

 

10/10/1984

 

Elk Creek #10 Preparation Plant, Haul Road, Mine #7

Ramaco Resources LLC

 

WV DWWM

 

NPDES

 

Deep Mine

 

12/22/1987

 

Mine No. 4, Mine No. 5

Ramaco Resources LLC

 

WV DWWM

 

NPDES

 

Deep Mine

 

2/23/1988

 

Pine Creek IV - Mine No. 3

Ramaco Resources LLC

 

WV DWWM

 

NPDES

 

Deep Mine

 

5/31/1988

 

Brandy No. 2 - Mine No. 2

Ramaco Resources LLC

 

WV DWWM

 

NPDES

 

Surface Mine

 

1/2/2015

 

Ram Surface Mine No. 1

Ramaco Resources LLC

 

WV DWWM

 

NPDES

 

Deep Mine

 

9/29/2015

 

2Gas Deep Mine

Ramaco Resources LLC

 

WV DMR

 

SMCRA

 

Other - Haulroad Only

 

1/4/1993

 

Elk Creek Haul Road

Ramaco Resources LLC

 

WV DMR

 

SMCRA

 

Other - Preparation Plant

 

1/18/1981

 

Elk Creek #10 Preparation Plant

Ramaco Resources LLC

 

WV DMR

 

SMCRA

 

Coal Surface Mine

 

1/5/2015

 

Ram Surface Mine No. 1

Ramaco Resources LLC

 

WV DMR

 

SMCRA

 

Coal Underground

 

12/1/2015

 

2Gas Seam Deep Mine

Ramaco Resources LLC

 

WV DMR

 

SMCRA

 

Coal Underground

 

2/14/2014

 

Eagle Seam Deep Mine SMA

Ramaco Resources LLC

 

WV DMR

 

SMCRA

 

Coal Underground

 

2/11/1997

 

Stonecoal - Alma

Ramaco Resources LLC

 

WV DMR

 

SMCRA

 

Coal Underground

 

12/8/1987

 

Pine Creek Mining IV - Mine #3

Ramaco Resources LLC

 

WV DMR

 

SMCRA

 

Coal Underground

 

10/1/1986

 

S&M #7 Deep

Ramaco Resources LLC

 

WV DMR

 

SMCRA

 

Coal Underground

 

2/4/1988

 

Wynchester 21C

 

Pending Permits

 

 

 

Agency

 

Permit Type

 

Pending Number

 

Date Submitted

 

Anticipated Approval

 

Facility Name

Ramaco Resources LLC

 

WV DMR

 

NPDES (Water Discharge Permit)

 

WV1028413

 

06/09/16

 

2Q 2017

 

Turkeypen 2Gas Deep Mine

Ramaco Resources LLC

 

WV DMR

 

NPDES (Water Discharge Permit)

 

WV1028421

 

03/09/2017

 

1Q 2018

 

Ram Surface Mine 2

Ramaco Resources, LLC

 

WV DMR

 

NPDES (Water Discharge Permit)

 

WV1028341

 

7/7/2015

 

Approved 12/29/2016

 

Sugartree LCB & LCC Deep Mine

Ramaco Resources LLC

 

WV DMR

 

SMCRA (Mining Permit)

 

U500316

 

06/03/16

 

2Q 2017

 

Turkeypen 2Gas Deep Mine

Ramaco Resources LLC

 

WV DMR

 

SMCRA (Mining Permit)

 

U501115

 

07/07/15

 

2Q 2017

 

Sugartree LCB & LCC Deep Mine

Ramaco Resources LLC

 

WV DMR

 

SMCRA (Mining Permit)

 

S-5002-17

 

03/08/2017

 

1Q 2018

 

Ram Surface Mine No. 2

 

 

 

Berwind

 

General

 

Our Berwind coal property sits on the border of West Virginia and Virginia and is well-positioned to fill the anticipated market for low volatile coals as a result of its coal quality and above average seam height. Ramaco Carbon, LLC acquired a leasehold interest in the underground metallurgical coal reserve at the Berwind property from Berwind Land Company in August 2015, which we then subleased. The Berwind coal reserve is presently in the mine planning and permitting process.

 

 
10

 

 

The Berwind property consists of approximately 31,200 acres of controlled mineral and contains a large area of potential Squire Jim seam coal deposits. The Squire Jim seam of coal is the lowest known coal seam on the geologic column in this region, and due to depth of cover has never been significantly explored. We have outcrop access to this seam at the top of an anticline.

 

Exploration and Development Drilling

 

Additionally, the Berwind property drill hole and coal quality database contains data from 538 drill holes and 106 quality samples. A total of nine continuous core drill holes were completed at Berwind in late 2015 and in 2016. The Berwind drill holes are primarily being drilled along the projected Mains development for the Pocahontas No. 4 Seam mine in order to improve the accuracy of mining projections. The Pocahontas No. 4 and Pocahontas No. 3 seams are sampled and tested for coal quality. Thickness, washability and clean coal metallurgical data from 2015 and 2016 exploration data for the Pocahontas No. 3 and Pocahontas No. 4 seams were included in the Berwind Property Reserve and Resource Study dated October 26, 2016 prepared by Weir.

 

Infrastructure

 

Historical mining has occurred in the targeted Pocahontas No.3 and 4 seams and other seams on this property. We have no infrastructure on the Berwind property at this time except for the right to use an existing coal haul road that leads from a county road to the mine face-up area. We have the right to use such haul road, which crosses over neighboring property, pursuant to a right-of-way controlled by Berwind and included in our lease of the Berwind property.

 

Permitting

 

Our Berwind property consists of controlled surface and mineral, whether leased or owned, which provides the legal right to extract the reserves. We are seeking permits for two underground mines at our Berwind coal reserve. Both mines are expected to be room-and-pillar continuous miner mines. We originally expected the mining permit for our Pocahontas No. 3/4 seam mine to be issued by the first quarter of 2017; however, due to a delay, we now expect to receive this permit in the second quarter of 2017. We expect the permit for our Squire Jim seam mine to be issued during the second quarter of 2018. We expect the initial mine to commence production in the Pocahontas No. 3 seam in the third quarter of 2017. The Pocahontas No. 4 seam will be accessed from the Pocahontas No. 3 seam via an interseam slope.

 

The table below reflects detailed information regarding pending permits at our Berwind coal reserve.

 

Pending Permits

 

Permittee

 

Agency

 

Permit Type

 

Pending Number

 

Date Submitted

 

Anticipated Approval

 

Facility Name

Ramaco Resources LLC

 

WV DMR

 

NPDES (Water Discharge Permit)

 

WV1028952

 

07/15/16

 

2Q 2017

 

Berwind Deep Mine No. 1

Ramaco Resources LLC

 

WV DMR

 

SMCRA (Mining Permit)

 

U300816

 

07/13/16

 

2Q 2017

 

Berwind Deep Mine No. 1

Ramaco Resources LLC

 

WV DMR

 

NPDES (Water Discharge Permit)

 

Pending

 

Pending

 

2Q 2018

 

Squire Jim Deep Mine No. 1

Ramaco Resources LLC

 

WV DMR

 

SMCRA (Mining Permit)

 

Pending

 

Pending

 

2Q 2018

 

Squire Jim Deep Mine No. 1

 

 

Knox Creek

 

General

 

In July 2016, we acquired from Alpha Natural Resources, Inc. (“Alpha”) (i) a preparation plant and coal-loading facility along with a refuse impoundment and (ii) an idle mine at its Knox Creek operations (the “Knox Creek Acquisition”). We do not intend to resume mining operations at the currently idle mine. However, we are evaluating the feasibility of a potential metallurgical deep mine in the Jawbone seam of coal, which would be accessed through the same portal and slope as the idle mine. We are currently developing our mine plan for the Jawbone Seam.

 

 
11

 

 

The Knox Creek property consists of approximately 43,281 acres of controlled mineral. We are currently conducting coal washing services for a third party at the Knox Creek preparation plant and loading facility for a per-ton processing and loading fee, under an arrangement that has been cancelled. In October 2016, we also began processing coal purchased from third parties in the Knox Creek preparation plant for sale for our own account through RAMACO Coal Sales, LLC, our wholly-owned subsidiary. Once our mines are in production, we also plan to process and load coal mined from our Berwind coal reserve and from the Knox Creek Jawbone seam mine at this facility.

 

Coal from our Berwind coal reserve is expected to be transported by highway trucks to our Knox Creek facility for processing, and then shipped to our customers via highway trucks, rail cars primarily on the Norfolk Southern, or by barge on river systems to our customers. Coal from the contemplated Jawbone seam mine is expected to be belted directly to the Knox Creek preparation plant for processing and shipment.

 

Exploration and Development Drilling

 

The Knox Creek Property drill hole and quality database contains 1,414 data points, including 178 in-mine measurements and channel samples, 252 core holes with coal quality data, 242 core holes without quality data, and 742 coalbed methane geophysical logs. Two continuous core drill holes were completed in late 2016. Additional exploration drill holes are planned for 2017. A primary objective of the ongoing Knox Creek exploration program is to determine the most economical access route from the processing plant to the Jawbone Seam reserves.

 

Infrastructure

 

Historical mining has occurred on the property in various seams, including the Red Ash, Jawbone, Tiller, and Kennedy seams, by underground, surface, and auger mining methods. The last mining on the Knox Creek property was performed by Alpha in the Tiller seam in 2015.

 

There is an existing 750 TPH preparation plant and loadout on site. Refuse is disposed of in an existing impoundment that was started in the fourth quarter of 2015. Prior to starting the impoundment, slurry cells were utilized along a side-hill configuration of the planned impoundment. Rail service is provided by Norfolk Southern. Power is provided by AEP. Water is available via stream withdraw and freshwater impoundment.

 

The Tiller Mine slope face-up and shaft are idle and have not been reclaimed, which allows direct belt access from the planned Jawbone seam mine to the preparation plant.

 

Permitting

 

Our Knox Creek property consists of controlled surface and mineral, whether leased or owned, which provides the legal right to conduct mining operations and extract the reserves. The mineral controlled could allow mining in the future, however, extraction is not currently proposed as part of our production plan. If market conditions warrant, we have the legal right to permit and extract these reserves in the future. There are no known impairments that would prohibit the lawful extraction of these resources.

 

The table below reflects detailed information regarding issued and pending permits at our Knox Creek property.

 

Issued Permits

 

Permittee

 

Agency

 

Permit Type

 

Permit Description

 

Issue Date

 

Facility Name

Ramaco Resources LLC

 

WV DAQ

 

Air Quality

 

Prep Plant

 

7/31/2015

 

Elk Creek Plant

RAMACO Resources Land Holdings, LLC

 

VA DEQ

 

Air Quality

 

Prep Plant

 

1/4/2012

 

Knox Creek Prep Plant

RAMACO Resources Land Holdings, LLC

 

VA DMLR

 

NPDES

 

Refuse

 

11/23/1983

 

Jamison Creek Refuse Fill

RAMACO Resources Land Holdings, LLC

 

VA DMLR

 

NPDES

 

Other - Preparation Plant

 

12/2/1983

 

Knox Creek Prep Plant

RAMACO Resources Land Holdings, LLC

 

VA DMLR

 

NPDES

 

Surface Mine

 

5/6/1994

 

Kennedy #3 Surface Mine

RAMACO Resources Land Holdings, LLC

 

VA DMLR

 

NPDES

 

Coal Underground

 

2/1/1999

 

Tiller #1

RAMACO Resources Land Holdings, LLC

 

VA DMLR

 

NPDES

 

Surface Mine

 

11/9/1995

 

Hess Creek Surface Mine

RAMACO Resources Land Holdings, LLC

 

VA DMLR

 

NPDES

 

Coal Underground

 

4/27/1984

 

Capital #3 / Tiller #1

RAMACO Resources Land Holdings, LLC

 

VA DMLR

 

NPDES

 

Surface Mine

 

7/26/2000

 

Hurricane Branch Surface Mine

RAMACO Resources Land Holdings, LLC

 

VA DMLR

 

SMCRA

 

Refuse

 

11/23/1983

 

Jamison Creek Refuse Fill

RAMACO Resources Land Holdings, LLC

 

VA DMLR

 

SMCRA

 

Other - Preparation Plant

 

12/2/1983

 

Knox Creek Prep Plant

RAMACO Resources Land Holdings, LLC

 

VA DMLR

 

SMCRA

 

Surface Mine

 

5/6/1994

 

Kennedy #3 Surface Mine

RAMACO Resources Land Holdings, LLC

 

VA DMLR

 

SMCRA

 

Coal Underground

 

2/1/1999

 

Tiller #1

RAMACO Resources Land Holdings, LLC

 

VA DMLR

 

SMCRA

 

Surface Mine

 

11/9/1995

 

Hess Creek Surface Mine

RAMACO Resources Land Holdings, LLC

 

VA DMLR

 

SMCRA

 

Coal Underground

 

4/27/1984

 

Capital #3 / Tiller #1

RAMACO Resources Land Holdings, LLC

 

VA DMLR

 

SMCRA

 

Surface Mine

 

7/26/2000

 

Hurricane Branch Surface Mine

RAMACO Resources Land Holdings, LLC

 

US ACOE

 

US Army COE

 

Surface Mine

 

7/1/2008

 

Hess Creek Surface Mine

RAMACO Resources Land Holdings, LLC

 

US ACOE

 

US Army COE

 

Surface Mine

 

8/15/2005

 

Hurricane Branch Surface Mine

 

 
12

 

 

Pending Permits

 

 Permittee

 

Agency

 

Permit Type

 

Number

 

Date Submitted

 

Anticipated Approval

 

Facility Name

Ramaco Resources Land Holdings, LLC

 

VA DMLR

 

DMLR & VAPDES

 

Pending

 

Pending

 

Pending

 

Jawbone Deep Mine Wimmer Gap

Ramaco Resources Land Holdings, LLC

 

VA DMLR

 

DMLR & VAPDES

 

Pending

 

Pending

 

Pending

 

Red Ash Surface Mine Wimmer Gap

Ramaco Resources Land Holdings, LLC

 

VA DMLR

 

DMLR & VAPDES

 

Pending

 

Pending

 

Pending

 

Spruce Pine Refuse Pile Reprocessing

 

 

RAM Mine

 

General

 

Our RAM Mine property is located in southwestern Pennsylvania, consists of approximately 1,567 acres of controlled mineral and is scheduled for initial production in 2019. Production of high volatile coal from the Pittsburgh seam will be from a single continuous-miner room-and-pillar underground operation. The Pittsburgh seam, in close proximity to Pittsburgh area coke plants, has been a key feedstock for coke facilities for decades. Operation of our RAM Mine coal reserve will require access to either a newly constructed preparation plant and loading facility or arrangements with third parties to process and load the coal.

 

We expect that coal from the RAM Mine coal reserve will be transported by highway trucks, rail cars or by barge on river systems to our customers. In addition to close proximity to river barge facilities, our RAM Mine operations are also near Norfolk Southern rail access.

 

Ramaco Carbon, LLC acquired the RAM Mine underground metallurgical coal reserve in December 2011. In 2013 and 2014, we effected a series of acquisitions of surface properties to construct a mine portal and other infrastructure.

 

Exploration and Development Drilling

 

The RAM property drill hole and quality database consists of 46 exploration drill holes. These data points were utilized to generate the Mathies Property Reserve and Resource Study dated September 18, 2015 prepared by Weir. No drilling activity has taken place on the property since the generation of that report.

 

Infrastructure

 

Our RAM Mine property is currently in the permitting process. Historical mining has occurred in the targeted Pittsburgh seam and other seams on this property. We currently have no infrastructure at the RAM Mine property.

 

Permitting

 

Our RAM Mine reserve consists of controlled surface and mineral, whether leased or owned, which provides the legal right to conduct mining operations and extract the reserves. The RAM Mine coal reserve is not yet permitted, although we have applied for a permit and it is in the final phase of the permit application process. We expect this permit to be issued in the second quarter of 2017.

 

 
13

 

 

The tables below reflect detailed information regarding issued and pending permits at our RAM Mine coal reserve.

 

Issued Permits

 

Permittee

 

Agency

 

Permit Type

 

Permit Description

 

Issue Date

 

Facility Name

RAM Farms, LLC

 

NOTTINGHAM TWNSP

 

Conditional Use Permit(1)

 

Conditional Use

 

5/13/2013

 

Ram #1 Mine

RAM Farms, LLC

 

PENN DOT

 

Highway Occupancy Permit (2)

 

Highway Occ. Permit

 

1/16/2014

 

Ram #1 Mine

 


(1)

Ram Farms, LLC applied for and was granted certain Conditional Use approvals from Nottingham Township zoning regulations and agreed to certain operational conditions. These waivers and conditions will be passed to Ram Mining, LLC as the permit holder. Ram Mining, LLC will indemnify Ram Farms, LLC.

 

(2)

Ram Farms, LLC applied for and received a Highway Occupancy permit from Penn DOT. This allows for an access point to be constructed on a Little Mingo Road. Ram Farms, LLC will enter into a contract with, and be indemnified by Ram Farms, LLC for this activity.

 

Pending Permits

 

Permittee

 

Agency

 

Permit Type

 

Pending Number

 

Date Submitted

 

Anticipated Approval

 

Facility Name

RAM Mining, LLC

 

PA DEP

 

NPDES (Water Discharge Permit)

 

PA0236233

 

10/10/2014

 

2Q 2017

 

Ram #1 Mine

RAM Mining, LLC

 

PA DEP

 

SMCRA (Mining Permit)

 

63131301

 

10/10/2014

 

2Q 2017

 

Ram #1 Mine

 

 

Customers and Contracts

 

Coal prices differ substantially by region and are impacted by many factors including the overall economy, demand for steel, demand for electricity, location, market, quality and type of coal, mine operation costs and the cost of customer alternatives. The major factors influencing our business are the global economy and demand for steel.

 

We market to U.S.-based blast furnace steel mills and U.S.-based coke plants, in addition to international markets mostly in Europe and South America where our coal is in demand. We also eventually plan to market up to 10% of our total production, virtually all of which will come from our surface mines, as thermal coal for sale to domestic utilities.

 

During 2016, sales to two customers accounted for approximately 93% of total Company revenue: DBK – Donau Brennstoffkontor GmbH and MR Coal Marketing & Trading, LLC. The total balance due from these two customers at December 31, 2016 was approximately 28% of total accounts and notes receivable. No other customer accounted for more than 10% of our revenue during this period. If a major customer decided to stop purchasing coal from us, revenue could decline and our operating results and financial condition could be harmed. However, we believe that the loss of one or both of our major customers would not have a materially adverse effect on our financial condition or results of operations, as metallurgical coal is a fungible product with well-established markets and numerous purchasers.

 

On October 15, 2015, we entered into a two-year contract with JA Czul Coal Sales and Advising, LLC (“JACC”) for the marketing and sales of our coal products through December 31, 2017, which we intend to extend. The contract provides that Joseph A. Czul will serve as our exclusive agent for the marketing of our metallurgical coal in exchange for a monthly retainer of $15,000 and a marketing fee of $0.75 per ton of coal sold. Mr. Czul works with our Chief Executive Officer, who is responsible for coal sales, and our Chief Operating Officer, to coordinate sales, transportation and marketing strategy.

 

We also established a marketing, brokerage and trading company, RAMACO Coal Sales, LLC (“Ramaco Sales”). Ramaco Sales markets all of our coal products and administers our sales contracts.

 

Safety Philosophy

 

We have a comprehensive health and safety program based on the core belief that all accidents and occupational illnesses are preventable. We believe that:

 

 

Business excellence is achieved through the pursuit of safer and more productive work practices.

 

 
14

 

 

 

Any task that cannot be performed safely should not be performed.

 

 

Working safely is a requirement of our employees.

 

 

Controlling the work environment is important, but human behavior within the work environment is paramount.

 

 

Safety starts with individual decision-making—all employees must assume a share of responsibility for acts within their control that pose a risk of injury to themselves or fellow workers.

 

 

All levels of the organization must be proactive in implementing safety processes that promote a safe and healthy work environment.

 

 

Consequently, we are committed to providing a safe work environment; providing our employees with proper training and equipment; and implementing safety and health rules, policies and programs that foster safety excellence.

 

As we increase our work force, our safety program will include a focus on the following:

 

 

Hiring the Right Workers. We intend to establish a hiring program that includes significant pre-employment screening and reference checks.

 

 

Safety Incentives. We have a compensation system which encourages and rewards excellent safety performance at our Knox Creek facility and will implement similar programs at new operations.

 

 

Communication. We intend to conduct regular safety meetings with the frequent involvement of senior management to establish the appropriate “tone at the top.”

 

 

Drug and Alcohol Testing. We require pre-employment drug screening as well as a regular random drug testing program exceeding regulatory requirements.

 

 

Continuous Improvement Programs. We will track key safety performance metrics, including accident rates, violation types and frequencies. We intend to develop specific targets in these areas and we will measure performance against these targets. Specific action plans will be developed for targeted improvement in areas where performance falls below our expectations.

 

 

Training. Our training program will include comprehensive new employee orientation and training, annual refresher training and task training components. These training modules will be designed to reinforce our high safety expectations. Work rules and procedures will be a key element of this training.

 

 

Accident Investigation. We intend to implement a structured accident investigation procedure that identifies root causes of accidents as well as actions necessary to prevent reoccurrence. We intend to focus on near misses and close calls as a means of attempting to prevent more serious accidents from occurring.

 

 

Safety Audits. We will conduct periodic safety audits that will include work place examinations, including observation of workers at work, as well as safety program reviews. Both internal and external resources will be utilized to conduct these audits.

 

 

Employee Performance Improvement. A key element of our safety program is the recognition that safe work practices are a requirement of employment. We will implement a program which identifies employee performance which is below expectations and develops specific action plans for improvement.

 

 
15

 

 

 

Employee Involvement. We recognize that the key to excellent safety is employee involvement and engagement. We will foster direct employee involvement in a number of ways including audit participation, accident investigations, as training resources and through solicitation of ideas in small group meetings and through anonymous workplace observation suggestion boxes.

 

 

Positive Reinforcement. We recognize that establishing safety as a core belief is paramount to our safety performance. As a result, we will look for opportunities to celebrate accomplishments and to build pride in our operational safety and performance.

 

Trade Names, Trademarks and Patents

 

We do not have any registered trademarks or trade names for our products, services or subsidiaries, and we do not believe that any trademark or trade name is material to our business. However, the names of the seams in which we have coal reserves, and attributes thereof, are widely recognized in the metallurgical coal market.

 

Competition

 

Our principal domestic competitors include Alpha, Blackhawk Mining, LLC (“Blackhawk”), Coronado Coal LLC (“Coronado”), Arch Coal, Inc. (“Arch”), Contura Energy, Inc. (“Contura”), Warrior Met Coal, LLC, and ERP Compliance Fuels, LLC (“ERP”). We also compete in international markets directly with domestic companies and with companies that produce coal from one or more foreign countries, such as Australia, Canada, Colombia, Indonesia and South Africa.

 

Suppliers

 

Supplies used in our business include petroleum-based fuels, explosives, tires, conveyance structure, ventilation supplies, lubricants and other raw materials as well as spare parts and other consumables used in the mining process. We use third-party suppliers for a significant portion of our equipment rebuilds and repairs, drilling services and construction. We also utilize contract miners at Elk Creek. We believe adequate substitute suppliers and contractors are available and we are not dependent on any one supplier or contractor. We continually seek to develop relationships with suppliers and contractors that focus on reducing our costs while improving quality and service.

 

Environmental and Other Regulatory Matters

 

Our operations are subject to federal, state, and local laws and regulations, such as those relating to matters such as permitting and licensing, employee health and safety, reclamation and restoration of mining properties, water discharges, air emissions, plant and wildlife protection, the storage, treatment and disposal of wastes, remediation of contaminants, surface subsidence from underground mining and the effects of mining on surface water and groundwater conditions. These environmental laws and regulations include, but are not limited to, SMCRA with respect to coal mining activities and ancillary activities; the Clean Air Act (“CAA”) with respect to air emissions; the Clean Water Act (“CWA”) with respect to water discharges and the permitting of key operational infrastructure such as impoundments; the Resource Conservation and Recovery Act (“RCRA”) with respect to solid and hazardous waste management and disposal, as well as the regulation of underground storage tanks; the Comprehensive Environmental Response, Compensation and Liability Act (“CERCLA” or “Superfund”) with respect to releases, threatened releases and remediation of hazardous substances; the Endangered Species Act of 1973 (“ESA”) with respect to threatened and endangered species; and the National Environmental Policy Act of 1969 (“NEPA”) with respect to the evaluation of environmental impacts related to any federally issued permit or license. Many of these federal laws have state and local counterparts which also impose requirements and potential liability on our operations.

 

Compliance with these laws and regulations may be costly and time-consuming and may delay commencement, continuation or expansion of exploration or production at our facilities. They may also depress demand for our products by imposing more stringent requirements and limits on our customers’ operations. Moreover, these laws are constantly evolving and are becoming increasingly complex and stringent over time. These laws and regulations, particularly new legislative or administrative proposals, or judicial interpretations of existing laws and regulations related to the protection of the environment could result in substantially increased capital, operating and compliance costs. Individually and collectively, these developments could have a material adverse effect on our operations directly and/or indirectly, through our customers’ inability to use our products. Certain implementing regulations for these environmental laws are undergoing revision or have not yet been promulgated. As a result, we cannot always determine the ultimate impact of complying with existing laws and regulations.

 

 
16

 

 

Due in part to these extensive and comprehensive regulatory requirements and ever-changing interpretations of these requirements, violations of these laws can occur from time to time in our industry and also in our operations. Expenditures relating to environmental compliance are a major cost consideration for our operations and safety and compliance is a significant factor in mine design, both to meet regulatory requirements and to minimize long-term environmental liabilities. To the extent that these expenditures, as with all costs, are not ultimately reflected in the prices of our products and services, operating results will be reduced.

 

In addition, our customers are subject to extensive regulation regarding the environmental impacts associated with the combustion or other use of coal, which may affect demand for our coal. Changes in applicable laws or the adoption of new laws relating to energy production, greenhouse gas (“GHG”) emissions and other emissions from use of coal products may cause coal to become a less attractive source of energy, which may adversely affect our mining operations, the cost structure and, the demand for coal. For example, if the emissions rates or caps adopted under the CPP on GHGs are upheld or a tax on carbon is imposed, the market share of coal as fuel used to generate electricity would be expected to decrease.

 

We believe that our competitors with operations in the United States are confronted by substantially similar conditions. However, foreign producers and operators may not be subject to similar requirements and may not be required to undertake equivalent costs in or be subject to similar limitations on their operations. As a result, the costs and operating restrictions necessary for compliance with United States environmental laws and regulations may have an adverse effect on our competitive position with regard to those foreign competitors. The specific impact on each competitor may vary depending on a number of factors, including the age and location of its operating facilities, applicable legislation and its production methods.

 

Surface Mining Control and Reclamation Act

 

SMCRA establishes operational, reclamation and closure standards for our mining operations and requires that comprehensive environmental protection and reclamation standards be met during the course of and following completion of mining activities. SMCRA also stipulates compliance with many other major environmental statutes, including the CAA, the CWA, the ESA, RCRA and CERCLA. Permits for all mining operations must be obtained from the United States Office of Surface Mining (“OSM”) or, where state regulatory agencies have adopted federally approved state programs under SMCRA, the appropriate state regulatory authority. Our operations are located in states which have achieved primary jurisdiction for enforcement of SMCRA through approved state programs.

 

SMCRA imposes a complex set of requirements covering all facets of coal mining. SMCRA regulations govern, among other things, coal prospecting, mine plan development, topsoil or growth medium removal and replacement, disposal of excess spoil and coal refuse, protection of the hydrologic balance, and suitable post mining land uses.

 

From time to time, OSM will also update its mining regulations under SMCRA. For example, in December 2016, OSM finalized a new version of the Stream Protection Rule which was to become effective in January 2017. The rule would have impacted both surface and underground mining operations, as it will impose stricter guidelines on conducting coal mining operations, and would have required more extensive baseline data on hydrology, geology and aquatic biology in permit applications. The rule also required the collection of increased pre-mining data about the site of the proposed mining operation and adjacent areas to establish a baseline for evaluation of the impacts of mining and the effectiveness of reclamation associated with returning streams to pre-mining conditions. However, in February 2017, both the House and Senate passed a resolution disapproving of the Stream Protection Rule pursuant to the Congressional Review Act (“CRA”). President Trump signed the resolution on February 16, 2017 and, pursuant to the CRA, the Stream Protection Rule “shall have no force or effect” and cannot be replaced by a similar rule absent future legislation. Whether Congress will enact future legislation to require a new Stream Protection Rule remains uncertain. The existing rules, or other new SMCRA regulations, could result in additional material costs, obligations and restrictions upon our operations.

 

Abandoned Mine Lands Fund

 

SMCRA also imposes a reclamation fee on all current mining operations, the proceeds of which are deposited in the AML Fund, which is used to restore unreclaimed and abandoned mine lands mined before 1977. The current per ton fee is $0.28 per ton for surface mined coal and $0.12 per ton for underground mined coal. These fees are currently scheduled to be in effect until September 30, 2021. We accrue for future reclamation costs anticipated for mine closures. Estimates of our total reclamation and mine-closing liabilities are based upon permit requirements and our experience related to similar activities. If these accruals are insufficient or our liability in a particular year is greater than currently anticipated, our future operating results could be adversely affected. As of December 31, 2016, we had accrued $10.1 million for all of our asset retirement obligations.

 

 
17

 

 

Mining Permits and Approvals

 

Numerous governmental permits and approvals are required for mining operations. We are required to prepare and present to federal, state, and local authorities data detailing the effect or impact that any proposed exploration project for production of coal may have upon the environment, the public and our employees. The permitting rules, and the interpretations of these rules, are complex, change frequently, and may be subject to discretionary interpretations by regulators. The requirements imposed by these permits and associated regulations can be costly and time-consuming and may delay commencement or continuation of exploration, production or expansion at our operations. The governing laws, rules, and regulations authorize substantial fines and penalties, including revocation or suspension of mining permits under some circumstances. Monetary sanctions and, in certain circumstances, even criminal sanctions may be imposed for failure to comply with these laws.

 

Applications for permits and permit renewals at our mining operations are also subject to public comment and potential legal challenges from third parties seeking to prevent a permit from being issued, or to overturn the applicable agency’s grant of the permit. Should our permitting efforts become subject to such challenges, they could delay commencement, continuation or expansion of our mining operations. For example, non-governmental organizations and certain private individuals have submitted comments to the Pennsylvania Department of Environmental Protection asserting that there are deficiencies in our permit application for RAM No. 1 mine. The permit application is administratively complete but has not yet received approval. If such comments lead to a formal challenge to the issuance of these permits, the permits may not be issued in a timely fashion, may involve requirements which restrict our ability to conduct our mining operations or to do so profitably, or may not be issued at all. Any delays, denials, or revocation of these or other similar permits we need to operate could reduce our production and materially adversely impact our cash flow and results of our operations.

 

In order to obtain mining permits and approvals from state regulatory authorities, mine operators must also submit a reclamation plan for restoring the mined property to its prior condition, productive use or other permitted condition. The conditions of certain permits also require that we obtain surface owner consent if the surface estate has been split from the mineral estate. This requires us to negotiate with third parties for surface access that overlies coal we acquired or intend to acquire. These negotiations can be costly and time-consuming, lasting years in some instances, which can create additional delays in the permitting process. If we cannot successfully negotiate for land access, we could be denied a permit to mine coal we already own.

 

Finally, we typically submit necessary mining permit applications several months, or even years, before we anticipate mining a new area. However, we cannot control the pace at which the government issues permits needed for new or ongoing operations. For example, the process of obtaining CWA permits can be particularly time-consuming and subject to delays and denials. The EPA also has the authority to veto permits issued by the Corps under the CWA’s Section 404 program that prohibits the discharge of dredged or fill material into regulated waters without a permit. Even after we obtain the permits that we need to operate, many of the permits must be periodically renewed, or may require modification. There is some risk that not all existing permits will be approved for renewal, or that existing permits will be approved for renewal only upon terms that restrict or limit our operations in ways that may be material.

 

Financial Assurance

 

Federal and state laws require a mine operator to secure the performance of its reclamation and lease obligations under SMCRA through the use of surety bonds or other approved forms of financial security for payment of certain long-term obligations, including mine closure or reclamation costs. The changes in the market for coal used to generate electricity in recent years have led to bankruptcies involving prominent coal producers. Several of these companies relied on self-bonding to guarantee their responsibilities under the SMCRA permits including for reclamation. In response to these bankruptcies, OSMRE issued a Policy Advisory in August 2016 to state agencies that are authorized under the SMCRA to implement the act in their states. Certain states, including Virginia, had previously announced that it would no longer accept self-bonding to secure reclamation obligations under the state mining laws. This Policy Advisory is intended to discourage authorized states from approving self-bonding arrangements and may lead to increased demand for other forms of financial assurance, which may strain capacity for those instruments and increase our costs of obtaining and maintaining the amounts of financial assurance needed for our operations. In addition, OSMRE announced in August 2016 that it would initiate a rulemaking under SMCRA to revise the requirements for self-bonding. Individually and collectively, these revised various financial assurance requirements may increase the amount of financial assurance needed and limit the types of acceptable instruments, straining the capacity of the surety markets to meet demand. This may delay the timing for and increase the costs of obtaining the required financial assurance.

 

 
18

 

 

We use surety bonds, trusts and letters of credit to provide financial assurance for certain transactions and business activities. Federal and state laws require us to obtain surety bonds to secure payment of certain long-term obligations including mine closure or reclamation costs and other miscellaneous obligations. The bonds are renewable on a yearly basis. Surety bond rates have increased in recent years and the market terms of such bonds have generally become less favorable. Sureties typically require coal producers to post collateral, often having a value equal to 40% or more of the face amount of the bond. As a result, we may be required to provide collateral, letters of credit or other assurances of payment in order to obtain the necessary types and amounts of financial assurance. Under our surety bonding program, we are not currently required to post any letters of credit or other collateral to secure the surety bonds; obtaining letters of credit in lieu of surety bonds could result in a significant cost increase. Moreover, the need to obtain letters of credit may also reduce amounts that we can borrow under any senior secured credit facility for other purposes. If, in the future, we are unable to secure surety bonds for these obligations, and are forced to secure letters of credit indefinitely or obtain some other form of financial assurance at too high of a cost, our profitability may be negatively affected.

 

Our current bonding capacity approved by our surety is $15 million. As of December 31, 2016, we had outstanding surety bonds at all of our mining operations totaling $4.1 million, and expect to require approximately $9.0 million for additional reclamation bonds within the next two years. While we intend to maintain a credit profile that eliminates the need to post collateral for our surety bonds, our surety has the right to demand additional collateral at its discretion.

 

Mine Safety and Health

 

The Mine Act and the MINER Act, and regulations issued under these federal statutes, impose stringent health and safety standards on mining operations. The regulations that have been adopted under the Mine Act and the MINER Act are comprehensive and affect numerous aspects of mining operations, including training of mine personnel, mining procedures, roof control, ventilation, blasting, use and maintenance of mining equipment, dust and noise control, communications, emergency response procedures, and other matters. MSHA regularly inspects mines to ensure compliance with regulations promulgated under the Mine Act and MINER Act.

 

From time to time MSHA will also publish new regulations imposing additional requirements and costs on our operations. For example, MSHA implemented a rule in August 2014 to lower miners’ exposure to respirable coal mine dust. The rule requires shift dust to be monitored and reduces the respirable dust standard for designated occupants and miners. MSHA also finalized a new rule in January 2015 on proximity detection systems for continuous mining machines, which requires underground coal mine operators to equip continuous mining machines, except full-face continuous mining machines, with proximity detection systems.

 

Pennsylvania, West Virginia, and Virginia all have similar programs for mine safety and health regulation and enforcement. The various requirements mandated by federal and state statutes, rules, and regulations place restrictions on our methods of operation and result in fees and civil penalties for violations of such requirements or criminal liability for the knowing violation of such standards, significantly impacting operating costs and productivity.

 

The regulations enacted under the Mine Act and MINER Act as well as under similar state acts are routinely expanded or made more stringent, raising compliance costs and increasing potential liability. Our compliance with current or future mine health and safety regulations could increase our mining costs. At this time, it is not possible to predict the full effect that new or proposed statutes, regulations and policies will have on our operating costs, but any expansion of existing regulations, or making such regulations more stringent may have a negative impact on the profitability of our operations. If we were to be found in violation of mine safety and health regulations, we could face penalties or restrictions that may materially and adversely impact our operations, financial results and liquidity.

 

 
19

 

 

In addition, government inspectors have the authority to issue orders to shut down our operations based on safety considerations under certain circumstances, such as imminent dangers, accidents, failures to abate violations, and unwarrantable failures to comply with mandatory safety standards. If an incident were to occur at one of our operations, it could be shut down for an extended period of time, and our reputation with prospective customers could be materially damaged. Moreover, if one of our operations is issued a notice of pattern of violations, then MSHA can issue an order withdrawing the miners from the area affected by any enforcement action during each subsequent significant and substantial (“S&S”) citation until the S&S citation or order is abated. In 2013 MSHA modified the pattern of violations regulation, allowing, among other things, the use of non-final citations and orders in determining whether a pattern of violations exists at a mine.

 

Workers’ Compensation and Black Lung

 

We are insured for workers’ compensation benefits for work related injuries that occur within our United States operations. We retain first-dollar coverage for all of our subsidiaries and are insured for the statutory limits. Workers’ compensation liabilities, including those related to claims incurred but not reported, are recorded principally using annual valuations based on discounted future expected payments using historical data of the operating subsidiary or combined insurance industry data when historical data is limited. State workers’ compensation acts typically provide for an exception to an employer’s immunity from civil lawsuits for workplace injuries in the case of intentional torts. However, West Virginia’s workers’ compensation act provides a much broader exception to workers’ compensation immunity. The exception allows an injured employee to recover against his or her employer where he or she can show damages caused by an unsafe working condition of which the employer was aware that was a violation of a statute, regulation, rule or consensus industry standard. These types of lawsuits are not uncommon and could have a significant impact on our operating costs.

 

In addition, Ramaco Development has obtained from a third-party insurer a workers’ compensation insurance policy, which includes coverage for medical and disability benefits for black lung disease under the Federal Coal Mine Health and Safety Act of 1969 and the Mine Act, as amended. Under the Black Lung Benefits Revenue Act of 1977 and the Black Lung Benefits Reform Act of 1977, as amended in 1981, each coal mine operator must pay federal black lung benefits to claimants who are current and former employees and also make payments to a trust fund for the payment of benefits and medical expenses to claimants who last worked in the coal industry prior to January 1, 1970.

 

The Patient Protection and Affordable Care Act includes significant changes to the federal black lung program including an automatic survivor benefit paid upon the death of a miner with an awarded black lung claim and the establishment of a rebuttable presumption with regard to pneumoconiosis among miners with 15 or more years of coal mine employment that are totally disabled by a respiratory condition. These changes could have a material impact on our costs expended in association with the federal black lung program. In addition to possibly incurring liability under federal statutes, we may also be liable under state laws for black lung claims.

 

Clean Air Act

 

The CAA and comparable state laws that regulate air emissions affect coal mining operations both directly and indirectly. Direct impacts on coal mining and processing operations include CAA permitting requirements and emission control requirements relating to air pollutants, including particulate matter such as fugitive dust. The CAA indirectly affects coal mining operations by extensively regulating the emissions of particulate matter, sulfur dioxide, nitrogen oxides, mercury and other compounds emitted by coal-fired power plants. In addition to the GHG issues discussed below, the air emissions programs that may materially and adversely affect our operations, financial results, liquidity, and demand for our coal, directly or indirectly, include, but are not limited to, the following:

 

 

Clean Air Interstate Rule and Cross-State Air Pollution Rule. the Clean Air Interstate Rule (“CAIR”) calls for power plants in 28 states and the District of Columbia to reduce emission levels of sulfur dioxide and nitrogen oxide pursuant to a cap-and-trade program similar to the system now in effect for acid rain. In June 2011, the EPA finalized the Cross-State Air Pollution Rule (“CSAPR”), a replacement rule to CAIR, which requires 28 states in the Midwest and eastern seaboard of the U.S. to reduce power plant emissions that cross state lines and contribute to ozone and/or fine particle pollution in other states. Following litigation over the rule, the EPA issued an interim final rule reconciling the CSAPR rule with a court order, which calls for Phase 1 implementation of CSAPR in 2015 and Phase 2 implementation in 2017. In September 2016, the EPA finalized an update to CSAPR for the 2008 ozone NAAQS by issuing the final CSAPR Update. Beginning in May 2017, this rule will reduce summertime (May—September) nitrogen oxide emissions from power plants in 22 states in the eastern United States. For states to meet their requirements under CSAPR, a number of coal-fired electric generating units will likely need to be retired, rather than retrofitted with the necessary emission control technologies, reducing demand for thermal coal. However, the practical impact of CSAPR may be limited because utilities in the U.S. have continued to take steps to comply with CAIR, which requires similar power plant emissions reductions, and because utilities are preparing to comply with the Mercury and Air Toxics Standards (“MATS”) regulations, which require overlapping power plant emissions reductions.

 

 
20

 

 

 

Acid Rain. Title IV of the CAA requires reductions of sulfur dioxide emissions by electric utilities and applies to all coal-fired power plants generating greater than 25 Megawatts of power. Affected power plants have sought to reduce sulfur dioxide emissions by switching to lower sulfur fuels, installing pollution control devices, reducing electricity generating levels or purchasing or trading sulfur dioxide emission allowances. These reductions could impact our customers in the electric generation industry. These requirements are not supplanted by CSAPR.

 

 

NAAQS for Criterion Pollutants. The CAA requires the EPA to set standards, referred to as NAAQS, for six common air pollutants: carbon monoxide, nitrogen dioxide, lead, ozone, particulate matter and sulfur dioxide. Areas that are not in compliance (referred to as non-attainment areas) with these standards must take steps to reduce emissions levels. The EPA has adopted more stringent NAAQS for nitrogen oxide, sulfur dioxide, particulate matter and ozone. As a result, some states will be required to amend their existing individual state implementation plans (“SIPs”) to achieve compliance with the new air quality standards. Other states will be required to develop new plans for areas that were previously in “attainment,” but do not meet the revised standards. For example, in October 2015, the EPA finalized the NAAQS for ozone pollution and reduced the limit to 70 parts per billion (ppb) from the previous 75 ppb standard. Under the revised ozone NAAQS, significant additional emissions control expenditures may be required at coal-fired power plants. The final rules and new standards may impose additional emissions control requirements on our customers in the electric generation, steelmaking, and coke industries. Because coal mining operations emit particulate matter and sulfur dioxide, our mining operations could be affected when the new standards are implemented by the states.

 

 

Nitrogen Oxide SIP Call. The nitrogen oxide SIP Call program was established by the EPA in October 1998 to reduce the transport of nitrogen oxide and ozone on prevailing winds from the Midwest and South to states in the Northeast, which alleged that they could not meet federal air quality standards because of migrating pollution. The program is designed to reduce nitrogen oxide emissions by one million tons per year in 22 eastern states and the District of Columbia. As a result of the program, many power plants have been or will be required to install additional emission control measures, such as selective catalytic reduction devices. Installation of additional emission control measures will make it more costly to operate coal-fired power plants, potentially making coal a less attractive fuel.

 

 

Mercury and Hazardous Air Pollutants. In February 2012, the EPA formally adopted the MATS rule to regulate emissions of mercury and other metals, fine particulates, and acid gases such as hydrogen chloride from coal- and oil-fired power plants. Following a legal challenge to MATS, the EPA issued a new determination in April 2016 that it is appropriate and necessary to regulate these pollutants from power plants. Like CSAPR, MATS and other similar future regulations could accelerate the retirement of a significant number of coal-fired power plants. Such retirements would likely adversely impact our business.

 

Global Climate Change

 

Climate change continues to attract considerable public and scientific attention. There is widespread concern about the contributions of human activity to such changes, especially through the emission of GHGs. There are three primary sources of GHGs associated with the coal industry. First, the end use of our coal by our customers in electricity generation, coke plants, and steelmaking is a source of GHGs. Second, combustion of fuel by equipment used in coal production and to transport our coal to our customers is a source of GHGs. Third, coal mining itself can release methane, which is considered to be a more potent GHG than CO2, directly into the atmosphere. These emissions from coal consumption, transportation and production are subject to pending and proposed regulation as part of initiatives to address global climate change.

 

 
21

 

 

As a result, numerous proposals have been made and are likely to continue to be made at the international, national, regional and state levels of government to monitor and limit emissions of GHGs. Collectively, these initiatives could result in higher electric costs to our customers or lower the demand for coal used in electric generation, which could in turn adversely impact our business.

 

At present, we are principally focused on metallurgical coal production, which is not used in connection with the production of power generation. However, we may seek to sell greater amounts of our coal into the power-generation market in the future. The market for our coal may be adversely impacted if comprehensive legislation or regulations focusing on GHG emission reductions are adopted, or if our customers are unable to obtain financing for their operations. At the international level, the United Nations Framework Convention on Climate Change released an international climate agreement in December 2015. The agreement entered into force in November 2016. Although this agreement does not create any binding obligations for nations to limit their GHG emissions, it does include pledges to voluntarily limit or reduce future emissions. The Obama Administration indicated an intent to comply with the agreement, and it remains to be seen whether the Trump Administration will take a different approach. In addition, in November 2014, President Obama announced that the United States would seek to cut net GHG emissions 26-28 percent below 2005 levels by 2025 in return for China’s commitment to seek to peak emissions around 2030, with concurrent increases in renewable energy.

 

At the federal level, no comprehensive climate change legislation has been implemented to date. The EPA has, however, has determined that emissions of GHGs present an endangerment to public health and the environment, because emissions of GHGs are, according to the EPA, contributing to the warming of the earth’s atmosphere and other climatic changes. Based on these findings, the EPA has begun adopting and implementing regulations to restrict emissions of GHGs under existing provisions of the CAA. For example, in August 2015, EPA finalized the CPP to cut carbon emissions from existing power plants. The CPP creates individualized emission guidelines for states to follow, and requires each state to develop an implementation plan to meet the individual state’s specific targets for reducing GHG emissions. The EPA also proposed a federal compliance plan to implement the CPP in the event that a state does not submit an approvable plan to the EPA. In February 2016, the U.S. Supreme Court granted a stay of the implementation of the CPP. This stay suspends the rule and will remain in effect until the completion of the appeals process. The Supreme Court’s stay only applies to EPA’s regulations for CO2 emissions from existing power plants and will not affect EPA’s standards for new power plants. If the CPP is ultimately upheld, and depending on how it is implemented by the states, it could have an adverse impact on the demand for coal for electric generation.

 

At the state level, several states have already adopted measures requiring GHG emissions to be reduced within state boundaries, including cap-and-trade programs and the imposition of renewable energy portfolio standards. Various states and regions have also adopted GHG initiatives and certain governmental bodies, have imposed, or are considering the imposition of, fees or taxes based on the emission of GHGs by certain facilities. A number of states have also enacted legislative mandates requiring electricity suppliers to use renewable energy sources to generate a certain percentage of power.

 

The uncertainty over the outcome of litigation challenging the CPP and the extent of future regulation of GHG emissions may inhibit utilities from investing in the building of new coal-fired plants to replace older plants or investing in the upgrading of existing coal-fired plants. Any reduction in the amount of coal consumed by electric power generators as a result of actual or potential regulation of GHG emissions could decrease demand for our coal, thereby reducing our revenues and materially and adversely affecting our business and results of operations. We or prospective customers may also have to invest in CO2 capture and storage technologies in order to burn coal and comply with future GHG emission standards.

 

Finally, there have been attempts to encourage greater regulation of coalbed methane because methane has a greater GHG effect than CO2. Methane from coal mines can give rise to safety concerns, and may require that various measures be taken to mitigate those risks. If new laws or regulations were introduced to reduce coalbed methane emissions, those rules could adversely affect our costs of operations by requiring installation of air pollution controls, higher taxes, or costs incurred to purchase credits that permit us to continue operations.

 

 
22

 

 

Clean Water Act

 

The CWA and corresponding state laws and regulations affect coal mining operations by restricting the discharge of pollutants, including dredged or fill materials, into waters of the United States. Likewise, permits are required under the CWA to construct impoundments, fills or other structure in areas that are designated as waters of the United States. The CWA provisions and associated state and federal regulations are complex and subject to amendments, legal challenges and changes in implementation. Recent court decisions, regulatory actions and proposed legislation have created uncertainty over CWA jurisdiction and permitting requirements.

 

Prior to discharging any pollutants into waters of the United States, coal mining companies must obtain a National Pollutant Discharge Elimination System (“NPDES”) permit from the appropriate state or federal permitting authority. NPDES permits include effluent limitations for discharged pollutants and other terms and conditions, including required monitoring of discharges. Failure to comply with the CWA or NPDES permits can lead to the imposition of significant penalties, litigation, compliance costs and delays in coal production. Changes and proposed changes in state and federally recommended water quality standards may result in the issuance or modification of permits with new or more stringent effluent limits or terms and conditions.

 

For instance, waters that states have designated as impaired (i.e., as not meeting present water quality standards) are subject to Total Maximum Daily Load regulations, which may lead to the adoption of more stringent discharge standards for our coal mines and could require more costly treatment. Likewise, the water quality of certain receiving streams requires an anti-degradation review before approving any discharge permits. TMDL regulations and anti-degradation policies may increase the cost, time and difficulty associated with obtaining and complying with NPDES permits.

 

In addition, in certain circumstances private citizens may challenge alleged violations of NPDES permit limits in court. Recently, certain citizen groups have filed lawsuits alleging ongoing discharges of pollutants, including selenium and conductance, from valley fills located at certain mining sites in some of the regions where we operate. In West Virginia, several of these cases have been successful for the challengers. While it is difficult to predict the outcome of any potential or future suits, such litigation could result in increased compliance costs following the completion of mining at our operations.

 

Finally, in June 2015, the EPA and the Corps published a new definition of “waters of the United States” (“WOTUS”) that became effective on August 28, 2015. Many groups have filed suit to challenge the validity of this rule. The U.S. Court of Appeals for the Sixth Circuit stayed the rule nationwide pending the outcome of this litigation. In January 2017, the Supreme Court agreed to review the Sixth Circuit’s finding that it has jurisdiction to hear challenges to the rule. In February 2017, President Trump issued an executive order directing EPA and the Corps to review the WOTUS definition and to publish a proposed rule rescinding or revising the rule. At present we cannot predict the outcome of the pending litigation or any revisions to the rule. The WOTUS definition, as currently written, would expand areas requiring NPDES or Corps Section 404 permits, and the CWA permits we need may not be issued, may not be issued in a timely fashion, or may be issued with new requirements which restrict our ability to conduct our mining operations or to do so profitably.

 

Resource Conservation and Recovery Act

 

RCRA and corresponding state laws establish standards for the management of solid and hazardous wastes generated at our various facilities. Besides affecting current waste disposal practices, RCRA also addresses the environmental effects of certain past hazardous waste treatment, storage and disposal practices. In addition, RCRA requires certain of our facilities to evaluate and respond to any past release, or threatened release, of a hazardous substance that may pose a risk to human health or the environment.

 

RCRA may affect coal mining operations by establishing requirements for the proper management, handling, transportation and disposal of solid and hazardous wastes. Currently, certain coal mine wastes, such as earth and rock covering a mineral deposit (commonly referred to as overburden) and coal cleaning wastes, are exempted from hazardous waste management under RCRA. Any change or reclassification of this exemption could significantly increase our coal mining costs.

 

 
23

 

 

EPA began regulating coal ash as a solid waste under Subtitle D of RCRA in 2015. The EPA’s rule requires closure of sites that fail to meet prescribed engineering standards, regular inspections of impoundments, and immediate remediation and closure of unlined ponds that are polluting ground water. The rule also establishes limits for the location of new sites. However, the rule does not regulate closed coal ash impoundments unless they are located at active power plants. In December 2016, Congress passed the Water Infrastructure Improvements for the Nation Act, which provides for the establishment of state and EPA permit programs for the control of coal combustion residuals and authorizes states to incorporate EPA’s final rule for coal combustion residuals or develop other criteria that are at least as protective as the final rule. These requirements, as well as any future changes in the management of coal combustion residues, could increase our customers’ operating costs and potentially reduce their ability or need to purchase coal. In addition, contamination caused by the past disposal of coal combustion residues, including coal ash, could lead to material liability for our customers under RCRA or other federal or state laws and potentially further reduce the demand for coal.

 

Comprehensive Environmental Response, Compensation and Liability Act

 

CERCLA and similar state laws affect coal mining operations by, among other things, imposing cleanup requirements for threatened or actual releases of hazardous substances into the environment. Under CERCLA and similar state laws, joint and several liability may be imposed on hazardous substance generators, site owners, transporters, lessees and others regardless of fault or the legality of the original disposal activity. Although the EPA excludes most wastes generated by coal mining and processing operations from the primary hazardous waste laws, such wastes can, in certain circumstances, constitute hazardous substances for the purposes of CERCLA. In addition, the disposal, release or spilling of some products used by coal companies in operations, such as chemicals, could trigger the liability provisions of CERCLA or similar state laws. Thus, we may be subject to liability under CERCLA and similar state laws for coal mines that we currently own, lease or operate or that we or our predecessors have previously owned, leased or operated, and sites to which we or our predecessors sent hazardous substances. These liabilities could be significant and materially and adversely impact our financial results and liquidity.

 

Endangered Species and Bald and Golden Eagle Protection Acts

 

The ESA and similar state legislation protect species designated as threatened, endangered or other special status. The U.S. Fish and Wildlife Service (the “USFWS”) works closely with the OSM and state regulatory agencies to ensure that species subject to the ESA are protected from mining-related impacts. Several species indigenous to the areas in which we operate area protected under the ESA. Other species in the vicinity of our operations may have their listing status reviewed in the future and could also become protected under the ESA. In addition, the USFWS has identified bald eagle habitat in some of the counties were we operate. The Bald and Golden Eagle Protection Act prohibits taking certain actions that would harm bald or golden eagles without obtaining a permit from the USFWS. Compliance with the requirements of the ESA and the Bald and Golden Eagle Protection Act could have the effect of prohibiting or delaying us from obtaining mining permits. These requirements may also include restrictions on timber harvesting, road building and other mining or agricultural activities in areas containing the affected species or their habitats.

 

Use of Explosives

 

Our surface mining operations are subject to numerous regulations relating to blasting activities. Due to these regulations, we will incur costs to design and implement blast schedules and to conduct pre-blast surveys and blast monitoring. In addition, the storage of explosives is subject to various regulatory requirements. For example, pursuant to a rule issued by the Department of Homeland Security in 2007, facilities in possession of chemicals of interest (including ammonium nitrate at certain threshold levels) are required to complete a screening review. Our mines are low risk, Tier 4 facilities which are not subject to additional security plans. In 2008, the Department of Homeland Security proposed regulation of ammonium nitrate under the ammonium nitrate security rule. Additional requirements may include tracking and verifications for each transaction related to ammonium nitrate, though a final rule has yet to be issued. Finally, in December 2014, the OSM announced its decision to pursue a rulemaking to revise regulations under SMCRA which will address all blast generated fumes and toxic gases. OSM has not yet issued a proposed rule to address these blasts. The outcome of these rulemakings could materially adversely impact our cost or ability to conduct our mining operations.

 

 
24

 

 

National Environmental Policy Act

 

NEPA requires federal agencies, including the Department of Interior, to evaluate major agency actions that have the potential to significantly impact the environment, such as issuing a permit or other approval. In the course of such evaluations, an agency will typically prepare an environmental assessment to determine the potential direct, indirect and cumulative impacts of a proposed project. Where the activities in question have significant impacts to the environment, the agency must prepare an environmental impact statement. Compliance with NEPA can be time-consuming and may result in the imposition of mitigation measures that could affect the amount of coal that we are able to produce from mines on federal lands, and may require public comment. Furthermore, whether agencies have complied with NEPA is subject to protest, appeal or litigation, which can delay or halt projects. The NEPA review process, including potential disputes regarding the level of evaluation required for climate change impacts, may extend the time and/or increase the costs and difficulty of obtaining necessary governmental approvals, and may lead to litigation regarding the adequacy of the NEPA analysis, which could delay or potentially preclude the issuance of approvals or grant of leases.

 

The Council on Environmental Quality recently released guidance discussing how federal agencies should consider the effects of GHG emissions and climate change in their NEPA evaluations. The guidance encourages agencies to provide more detailed discussion of the direct, indirect, and cumulative impacts of a proposed action’s reasonably foreseeable emissions and effects. This guidance could create additional delays and costs in the NEPA review process or in our operations, or even an inability to obtain necessary federal approvals for our operations due to the increased risk of legal challenges from environmental groups seeking additional analysis of climate impacts.

 

Other Environmental Laws

 

We are required to comply with numerous other federal, state, and local environmental laws and regulations in addition to those previously discussed. These additional laws include but are not limited to the Safe Drinking Water Act, the Toxic Substances Control Act, and the Emergency Planning and Community Right-to-Know Act. Each of these laws can impact permitting or planned operations and can result in additional costs or operational delays.

 

Seasonality

 

Our primary business is not materially impacted by seasonal fluctuations. Demand for metallurgical coal is generally more heavily influenced by other factors such as the general economy, interest rates and commodity prices.

 

Employees

 

We currently have 31 employees, including our named executive officers. We also depend on experienced contractors and third party industry consultants to conduct our day-to-day activities. We plan to continue to use the services of many of these contractors and consultants. This approach has allowed us to control expenses while we are in the early stages of our growth.

 

Jumpstart Our Business Startups Act (JOBS Act)

 

We are an “emerging growth company” as defined in the Jumpstart Our Business Startups Act (the “JOBS Act”). For as long as we are an emerging growth company, unlike public companies that are not emerging growth companies under the JOBS Act, we will not be required to:

 

 

provide an auditor’s attestation report on management’s assessment of the effectiveness of our system of internal control over financial reporting pursuant to Section 404(b) of the Sarbanes-Oxley Act of 2002;

 

 

comply with any new requirements adopted by the Public Company Accounting Oversight Board (the “PCAOB”) requiring mandatory audit firm rotation or a supplement to the auditor’s report in which the auditor would be required to provide additional information about the audit and the financial statements of the issuer;

 

 
25

 

 

 

provide certain disclosure regarding executive compensation required of larger public companies or hold stockholder advisory votes on the executive compensation required by the Dodd-Frank Wall Street Reform and Consumer Protection Act (the “Dodd-Frank Act”); or

 

 

obtain stockholder approval of any golden parachute payments not previously approved.

 

We will cease to be an emerging growth company upon the earliest of:

 

 

the last day of the fiscal year in which we have $1.0 billion or more in annual revenues;

 

 

the date on which we become a “large accelerated filer” (the fiscal year-end on which the total market value of our common equity securities held by non-affiliates is $700 million or more as of our most recently completed second fiscal quarter);

 

 

the date on which we issue more than $1.0 billion of non-convertible debt over a three-year period; or

 

 

the last day of the fiscal year following the fifth anniversary of our initial public offering.

 

In addition, Section 107 of the JOBS Act provides that an emerging growth company can take advantage of the extended transition period provided in Section 7(a)(2)(B) of the Securities Act of 1933, as amended (the “Securities Act”), for complying with new or revised accounting standards, but we intend to irrevocably opt out of the extended transition period and, as a result, we will adopt new or revised accounting standards on the relevant dates in which adoption of such standards is required for other public companies.

 

Available Information

 

We file or furnish annual, quarterly, and current reports, proxy statements, and other documents with the SEC under the Exchange Act.  The public may read and copy any materials we file with the SEC at the SEC’s Public Reference Room at 100 F Street, NE, Washington, D.C. 20549, on official business days during the hours of 10 a.m. to 3 p.m.  The public may obtain information on the operation of the Public Reference Room by calling the SEC at 1-800-SEC-0330.  The SEC also maintains an internet website at ww.sec.gov that contains reports, proxy and information statements, and other information regarding issuers, including us, that file electronically with the SEC.

 

Our common stock is listed and traded on the NASDAQ under the symbol “METC.” We make available free of charge through our website, www.ramacoresources.com, electronic copies of certain documents that we file with the SEC, including our Annual Reports on Form 10-K, Quarterly Reports on Form 10-Q, Current Reports on Form 8-K, and amendments to those reports filed or furnished pursuant to Section 13(a) or 15(d) of the Exchange Act as soon as reasonably practicable after we electronically file such material with, or furnish it to, the SEC.

 

Item 1A. Risk Factors

 

The nature of our business activities subjects us to certain hazards and risks. The following is a summary of some of the material risks relating to our business activities. Other risks are described in Item 1. “Business” and Item 7A. “Quantitative and Qualitative Disclosures About Market Risk.” These risks are not the only risks we face. We could also face additional risks and uncertainties not currently known to the Company or that we currently deem to be immaterial. If any of these risks actually occurs, it could materially harm our business, financial condition or results of operations and the trading price of our shares could decline.

 

 
26

 

 

Risks Related to Our Business

 

Our properties have not yet been developed into producing coal mines and, if we experience any development delays or cost increases or are unable to complete the construction of our facilities, our business, financial condition, and results of operations could be adversely affected.

 

We have not completed development plans for all of our coal properties, and do not expect to have full annual production from all of our properties until 2022. We expect to incur significant capital expenditures until we have completed the development of our properties. In addition, the development of our properties involves numerous regulatory, environmental, political and legal uncertainties that are beyond our control and that may cause delays in, or increase the costs associated with, their completion. Accordingly, we may not be able to complete the development of the properties on schedule, at the budgeted cost or at all, and any delays beyond the expected development periods or increased costs above those expected to be incurred could have a material adverse effect on our business, financial condition, results of operations, cash flows and ability to pay dividends to our stockholders.

 

In connection with the development of our properties, we may encounter unexpected difficulties, including the following:

 

 

shortages of materials or delays in delivery of materials;

 

 

unexpected operational events;

 

 

facility or equipment malfunctions or breakdowns;

 

 

unusual or unexpected adverse geological conditions;

 

 

cost overruns;

 

 

failure to obtain, or delays in obtaining, all necessary governmental and third-party rights-of-way, easements, permits, licenses and approvals for the development, construction and operation of one or more of our properties, including the permits still required at our Berwind and RAM Mine projects;

 

 

weather conditions and other catastrophes, such as explosions, fires, floods and accidents;

 

 

difficulties in attracting a sufficient skilled and unskilled workforce, increases in the level of labor costs and the existence of any labor disputes; and

 

 

local and general economic and infrastructure conditions.

 

If we are unable to complete or are substantially delayed in completing the development of any of our properties, our business, financial condition, results of operations cash flows and ability to pay dividends to our stockholders could be adversely affected.

 

Because we have a limited operating history and have not yet generated significant revenues or operating cash flows, you may have difficulty evaluating our ability to successfully implement our business strategy.

 

Because of our limited operating history, the operating performance of our properties and our business strategy have not yet been proven. As a result, our historical financial statements do not provide a meaningful basis to evaluate our operations or our ability to achieve our business strategy. Therefore, it may be difficult for you to evaluate our business and results of operations to date and assess our future prospects.

 

In addition, we may encounter risks and difficulties experienced by companies whose performance is dependent upon newly-constructed assets, such as any one of our properties failing to perform as expected, having higher than expected operating costs, having lower than expected customer revenues, or suffering equipment breakdown, failures or operational errors. We may be less successful in achieving a consistent operating level capable of generating cash flows from our operations as compared to a company whose major assets have had longer operating histories. In addition, we may be less equipped to identify and address operating risks and hazards in the conduct of our business than those companies whose major assets have had longer operating histories.

 

 
27

 

 

We have a limited operating history and our future performance is uncertain.

 

We are a development stage enterprise and will continue to be so until commencement of substantial production from our coal properties. We commenced initial production in late December 2016 at one of our properties, and commercial production in January 2017, at which time we began to generate revenue from production. We have generated substantial net losses and negative cash flows from operating activities since our inception and expect to continue to incur substantial net losses as we continue our mine development program. We face challenges and uncertainties in financial planning as a result of the unavailability of historical data and uncertainties regarding the nature, scope and results of our future activities. New companies must develop successful business relationships, establish operating procedures, hire staff, install management information and other systems, establish facilities and obtain licenses, as well as take other measures necessary to conduct their intended business activities. We may not be successful in implementing our business strategies or in completing the development of the infrastructure necessary to conduct our business as planned. In the event that one or more of our mine development programs are not completed or are delayed or terminated, our operating results will be adversely affected and our operations will differ materially from the activities described in this annual report. As a result of industry factors or factors relating specifically to us, we may have to change our methods of conducting business, which may cause a material adverse effect on our results of operations, financial condition and ability to pay dividends to our stockholders.

 

We will likely depend on a limited number of customers for a significant portion of our revenues.

 

We will likely depend on a limited number of customers for a significant portion of our revenues. The failure to obtain additional customers or the loss of all or a portion of the revenues attributable to any customer as a result of competition, creditworthiness, inability to negotiate extensions or replacement of contracts or otherwise, could have a material adverse effect on our business, financial condition, results of operations, cash flows and ability to pay dividends to our stockholders.

 

We have identified a material weakness in our internal control over financial reporting and may identify additional material weaknesses in the future or otherwise fail to maintain an effective system of internal controls, which may result in material misstatements of our financial statements or cause us to fail to meet our periodic reporting obligations.

 

Prior to our initial public offering, we were a private company and outsourced many our day-to-day accounting tasks due to limited accounting and financial reporting personnel and other resources with which to address our internal controls and procedures. Upon employment of both our Chief Financial Officer and Chief Accounting Officer, we identified a material weakness in our internal control over financial reporting as a private company. A material weakness is a deficiency, or a combination of deficiencies, in internal control over financial reporting such that there is a reasonable possibility that a material misstatement of our annual or interim financial statements will not be prevented or detected on a timely basis. The material weakness related to our lack of adequate controls for the proper capitalization of fixed assets and mine development costs for periods prior to December 31, 2015. Having discovered this weakness, we did a thorough review of our capitalized costs and determined that there were misstatements which were corrected by management prior to the issuance of the audited consolidated financial statements.

 

Since year-end 2015, we have employed additional finance and accounting personnel and are evaluating our personnel in all key finance and accounting positions. While we believe we have addressed the reported material weakness, we can give no assurance that these actions will remediate this deficiency in internal control or that additional material weaknesses or significant deficiencies in our internal control over financial reporting will not be identified in the future. Our failure to implement and maintain effective internal control over financial reporting could result in errors in our financial statements that could result in a restatement of our financial statements and cause us to fail to meet our reporting obligations.

 

 
28

 

 

We expect that our customer base will be highly dependent on the steel industry.

 

Substantially all of the metallurgical coal that we expect to produce will be sold to steel producers. Therefore, demand for our metallurgical coal will be highly correlated to the steel industry. The steel industry’s demand for metallurgical coal is affected by a number of factors including the cyclical nature of that industry’s business, technological developments in the steel-making process and the availability of substitutes for steel such as aluminum, composites and plastics. A significant reduction in the demand for steel products would reduce the demand for metallurgical coal, which would have a material adverse effect upon our business, cash flows and results of operations. Similarly, if less expensive ingredients could be used in substitution for metallurgical coal in the integrated steel mill process, the demand for metallurgical coal would materially decrease, which would also materially adversely affect demand for our metallurgical coal.

 

We do not expect to enter into long-term sales contracts for our coal and as a result we will be exposed to fluctuations in market pricing.

 

Sales commitments in the metallurgical coal market are typically not long-term in nature and are generally no longer than one year in duration. Most metallurgical coal transactions in the U.S. are done on a calendar year basis, where both prices and volumes are fixed in the third and fourth quarter for the following calendar year. Globally the market is evolving to shorter term pricing. Some annual contracts have shifted to quarterly contracts and growing volumes are being sold on an indexed basis, where prices are determined by averaging the leading spot indexes reported in the market. As a result, once we commence operations and enter into agreements with customers, we will be subject to fluctuations in market pricing. We will not be protected from oversupply or market conditions where we cannot sell our coal at economic prices. Metallurgical coal has been an extremely volatile commodity over the past ten years and prices may become volatile again in the future given the recent rapid increase. There can be no assurances we will be able to mitigate such conditions as they arise. Any sustained failure to be able to market our coal during such periods would have a material adverse effect on our business, results of operations, cash flows and ability to pay dividends to our stockholders.

 

We achieved initial commercial production in January 2017 and have produced a limited amount of coal. Any failure to obtain access to coal-preparation facilities will have a material adverse effect on our ability to produce coal for our prospective customers and to meet quality specifications, and the costs of constructing coal-preparation facilities and related infrastructure may prevent us from being profitable.

 

We achieved initial commercial production in January 2017 and have produced a limited amount of coal. The costs of establishing the infrastructure necessary to enable us to commence and continue active mining operations will be significant. We are currently constructing preparation and loading facilities at our Elk Creek operation, and our Berwind and Knox Creek reserves will be served by our Knox Creek facility. At our RAM Mine, we will require access to either newly constructed preparation and loading facilities or arrangements with third parties to process and load our coal. We will analyze whether to expend capital to construct preparation facilities or enter into third-party processing arrangements. Our failure to provide the necessary preparation, processing and loading facilities for our projects would have a material adverse effect on our operations.

 

The risks associated with the construction and operation of mines, processing plants and related infrastructure include:

 

 

the potential lack of availability or cost of skilled and unskilled labor, equipment and principal supplies needed for construction of facilities;

 

 

the need to obtain necessary environmental and other governmental approvals and permits and the timing of the receipt of those approvals and permits;

 

 

industrial accidents;

 

 

geologic mine failures, surface facility construction failures or mining, coal processing or transport equipment failures;

 

 

structural failure of an impoundment or refuse area;

 

 
29

 

 

 

natural phenomena such as inclement weather conditions, floods, droughts, rock slides and seismic activity;

 

 

unusual or unexpected geological and metallurgic conditions;

 

 

potential opposition from non-governmental organizations, environmental groups or other activists, which may delay or prevent development activities; and

 

 

restrictions or regulations imposed by governmental or regulatory authorities.

 

The costs, timing and complexities of developing our projects may be greater than anticipated. Cost estimates may increase significantly as more detailed engineering work is completed on a project. It is common in mining operations to experience unexpected costs, problems and delays during construction, development and mine start-up. Accordingly, we cannot provide assurance that we will be able to attain profitability on the currently anticipated time frames.

 

Product alternatives may reduce demand for our products.

 

Substantially all of our coal production will be comprised of metallurgical coal, which commands a significant price premium over the majority of other forms of coal because of its use in blast furnaces for steel production. Metallurgical coal has specific physical and chemical properties, which are necessary for efficient blast furnace operation. Steel producers are continually investigating alternative steel production technologies with a view to reducing production costs. The steel industry has increased utilization of electric arc furnaces or pulverized coal injection processes, which reduce or eliminate the use of furnace coke, an intermediate product produced from metallurgical coal and, in turn, generally decreases the demand for metallurgical coal. Many alternative technologies are designed to use lower quality coals or other sources of carbon instead of higher cost high-quality metallurgical coal. While conventional blast furnace technology has been the most economic large-scale steel production technology for a number of years, and emergent technologies typically take many years to commercialize, there can be no assurance that over the longer term competitive technologies not reliant on metallurgical coal could emerge which could reduce the demand and price premiums for metallurgical coal.

 

Moreover, we may produce and market other coal products, such as thermal coal, which are also subject to alternative competition. Alternative technologies are continually being investigated and developed in order to reduce production costs or minimize environmental or social impact. If competitive technologies emerge that use other materials in place of our products, demand and price for our products might fall.

 

We face uncertainties in estimating our economically recoverable coal reserves, and inaccuracies in our estimates could result in lower than expected revenues, higher than expected costs and decreased profitability.

 

Coal is economically recoverable when the price at which coal can be sold exceeds the costs and expenses of mining and selling the coal. Any forecasts of our future performance are based on, among other things, estimates of our recoverable coal reserves. We base our reserve information on geologic data, coal ownership information and current and proposed mine plans. Reserve estimates are periodically updated to reflect past coal production, if any, new drilling information, other geologic or mining data, and changes to coal price expectations or the cost of production and sale. There are numerous uncertainties inherent in estimating quantities and qualities of coal and costs to mine recoverable reserves, including many factors beyond our control. As a result, estimates of economically recoverable coal reserves are by their nature uncertain. Some of the factors and assumptions that can impact economically recoverable coal reserve estimates include:

 

 

geologic and mining conditions;

 

 

historical production from the area compared with production from other producing areas;

 

 

the assumed effects of environmental and other regulations and taxes by governmental agencies;

 

 

our ability to obtain, maintain and renew all required permits;

 

 

future improvements in mining technology;

 

 
30

 

 

 

assumptions related to future prices; and

 

 

future operating costs, including the cost of materials, and capital expenditures.

 

Each of the factors that impacts reserve estimation may vary considerably from the assumptions used in estimating the reserves. For these reasons, estimates of coal reserves may vary substantially. Actual production, revenues and expenditures with respect to our future coal reserves will vary from estimates, and these variances may be material. As a result, our estimates may not accurately reflect our actual future coal reserves.

 

Our inability to acquire additional coal reserves that are economically recoverable may have a material adverse effect on our future profitability.

 

Our profitability depends substantially on our ability to mine, in a cost-effective manner, coal reserves that possess the quality characteristics that prospective customers desire. Because our reserves will decline as we mine our coal, our future profitability depends upon our ability to acquire additional coal reserves that are economically recoverable to replace the reserves we will produce. If we fail to acquire or develop sufficient additional reserves over the long term to replace the reserves depleted by our production, our existing reserves could eventually be exhausted. Our mine plan for Elk Creek assumes we will mine a certain amount of clean tons from a property adjacent to our mine that we do not own or currently have the right to conduct coal mining operations on. If we are unable to acquire this property or obtain the right to conduct coal mining operations on such property, our production plan would shift to alternative reserves that we control. This modified production plan may result in reduced production volumes.

 

Our lack of operating history, multiple coal quality levels and inability to send test shipments to our prospective customers may negatively impact our ability to develop our initial customer base.

 

As a company with no operating history, our potential customer base is also uncertain, especially in 2017 and 2018. Our ability to commence operations and begin shipments to customers will be impacted by the timing of the completion of our Elk Creek preparation plant. Customers typically request test shipments of coal in advance of entering into coal sales agreements which requires that we provide blends of different volatilities from our coal reserves to meet customer specifications. If we experience delays in completing the Elk Creek preparation plant, we may not be able to send test shipments, which could negatively impact our ability to develop our initial customer base.

 

We are dependent on contractors for the successful completion of the development of our properties.

 

Timely and cost-effective completion of the development of our properties, including necessary facilities and infrastructure, in compliance with agreed specifications is central to our business strategy and is highly dependent on the performance of our contractors under the agreements with them in connection with the development of the properties. The ability of our contractors to perform successfully under their agreements is dependent on a number of factors, including the ability to:

 

 

design and engineer each of our facilities to operate in accordance with specifications;

 

 

engage and retain any necessary third-party subcontractors and procure equipment and supplies;

 

 

respond to difficulties such as equipment failure, delivery delays, schedule changes and failure to perform by subcontractors, some of which are beyond their control;

 

 

attract, develop and retain skilled personnel, including engineers;

 

 

post required construction bonds and comply with the terms thereof;

 

 

manage the construction process generally, including coordinating with other contractors and regulatory agencies; and

 

 

maintain their own financial condition, including adequate working capital.

 

 
31

 

 

Although some agreements may provide for liquidated damages, if the contractor fails to perform in the manner required with respect to certain of its obligations, the events that trigger a requirement to pay liquidated damages may delay or impair the operation of our properties, and any liquidated damages that we receive may not be sufficient to cover the damages that we suffer as a result of any such delay or impairment. Further, we may have disagreements with our contractors about different elements of the construction process, which could lead to the assertion of rights and remedies under their contracts and increase the costs associated with development of the properties or result in a contractor’s unwillingness to perform further work. If any contractor is unable or unwilling to perform according to the negotiated terms and timetable of its respective agreement for any reason or terminates its agreement, we would be required to engage a substitute contractor. This would likely result in significant project delays and increased costs, which could have a material adverse effect on our business, financial condition, results of operations, cash flows and ability to pay dividends to our stockholders.

 

Deterioration in the global economic conditions in any of the industries in which prospective customers operate, a worldwide financial downturn, such as the 2008-2009 financial crisis, or negative credit market conditions could have a material adverse effect on our business, financial condition, results of operations, cash flows and ability to pay dividends to our stockholders.

 

Economic conditions in the industries in which most of our prospective customers operate, such as steelmaking and electric power generation, substantially deteriorated in recent years and reduced the demand for coal. In the past six years, domestic metallurgical coal demand has stayed within a relatively tight band between 18.9 million tons in 2015 and 21.5 million tons in 2013 from blast furnaces in Pennsylvania, Ohio, Michigan, Indiana, Alabama, New York and West Virginia. According to Doyle, total thermal and metallurgical coal production in the Central Appalachian Basin is expected to gradually decline, with approximately 80 million tons per year expected to be produced by 2035, representing a compounded annual decline of 0.6% from 89.7 million tons in 2015. Approximately half of Central Appalachian coal production is expected to be metallurgical coal. A deterioration of economic conditions in our prospective customers’ industries could cause a decline in demand for and production of metallurgical coal. Renewed or continued weakness in the economic conditions of any of the industries served by prospective customers could have a material adverse effect on our business, financial condition, results of operations, cash flows and ability to pay dividends to our stockholders. For example:

 

 

demand for metallurgical coal depends on domestic and foreign steel demand, which if weakened would negatively impact our revenues, margins and profitability;

 

 

the tightening of credit or lack of credit availability to prospective customers could adversely affect our ability to collect our trade receivables; and

 

 

our ability to access the capital markets may be restricted at a time when we intend to raise capital for our business, including for capital improvements and exploration and/or development of coal reserves.

 

Prices for coal are volatile and can fluctuate widely based upon a number of factors beyond our control, including oversupply relative to the demand available for our coal and weather. A substantial or extended decline in the prices we receive for our coal could adversely affect our business, results of operations, financial condition, cash flows and ability to pay dividends to our stockholders.

 

Our financial results will be significantly affected by the prices we receive for our coal and depend, in part, on the margins that we will receive on sales of our coal. Our margins will reflect the price we receive for our coal over our cost of producing and transporting our coal. Prices and quantities under U.S. domestic metallurgical coal sales contracts are generally based on expectations of the next year’s coal prices at the time the contract is entered into, renewed, extended or re-opened, Pricing in the global seaborne market is typically negotiated quarterly, however, increasingly the market is moving towards shorter term pricing models. The expectation of future prices for coal depends upon many factors beyond our control, including the following:

 

 

the market price for coal;

 

 

overall domestic and global economic conditions, including the supply of and demand for domestic and foreign coal, coke and steel;

 

 
32

 

 

 

the consumption pattern of industrial consumers, electricity generators and residential users;

 

 

weather conditions in our markets that affect the demand for thermal coal or that affect the ability to produce metallurgical coal;

 

 

competition from other coal suppliers;

 

 

technological advances affecting energy consumption;

 

 

the costs, availability and capacity of transportation infrastructure;

 

 

the impact of domestic and foreign governmental laws and regulations, including environmental and climate change regulations and regulations affecting the coal mining industry, and delays in the receipt of, failure to receive, failure to maintain or revocation of necessary governmental permits; and

 

 

increased utilization by the steel industry of electric arc furnaces or pulverized coal injection processes, which reduce or eliminate the use of furnace coke, an intermediate product produced from metallurgical coal, and generally decrease the demand for metallurgical coal.

 

Metallurgical coal has been an extremely volatile commodity over the past 10 years, as steel production growth in Asia underpinned demand growth, while the market experienced two supply shocks from flooding events in Australia’s Queensland and a third in 2016 caused by a reduction in Chinese domestic production. The first severe flooding sent global metallurgical coal prices from $98 per MT in 2007 to $305 per MT in 2008. A second round of flooding disrupted the Australian supply chain in 2011, and prices jumped from $129 per MT to $330 per MT. The temporary supply disruptions caused major price spikes, which, while short-lived, resulted in a period of elevated prices, before declining once supply normalized, and production growth that high prices incentivized eventually came online. The slow decline in global prices since 2011 forced high-cost U.S. suppliers who could not compete in the export market to reduce output. U.S. metallurgical coal exports are expected to fall from 46.3 million tons in 2015 to approximately 36.0 million tons in 2016. However, premium global quarterly coal benchmark prices have rebounded significantly since early 2016, rising from $81 per MT in the first quarter of 2016 to $285 per MT in the first quarter of 2017, as government policies curtailing the number of working days at Chinese coal mines and the continuing closure of small, unsanctioned, coal mines in China curbed domestic supply. Metallurgical coal spot prices have declined from $308 per MT on November 11, 2016 to $158 per MT as of March 20, 2017. We believe this decline has been driven by (i) the reversal and relaxation by China of policies that were aimed to reduce metallurgical coal production, (ii) new production has been recently brought online and idled metallurgical coal mines have been recently restarted in Mozambique, Australia, the United States and Canada and (iii) due to the strengthening of the U.S. Dollar, non-domestic producers became more competitive and caused a metallurgical coal price based in U.S. Dollars to fall as the U.S. Dollar became relatively more expensive. However, there are no assurances that supplies will remain low, that demand will not decrease or that overcapacity may resume, which could cause declines in the prices of and demand for coal, which could have a material adverse effect on our business, financial condition, results of operations, cash flows and ability to pay dividends to our stockholders.

 

Increased competition or a loss of our competitive position could adversely affect sales of, or prices for, our coal, which could impair our profitability. In addition, foreign currency fluctuations could adversely affect the competitiveness of our coal abroad.

 

We will compete with other producers primarily on the basis of coal quality, delivered costs to the customer and reliability of supply. We expect to compete primarily with U.S. coal producers and with some Canadian coal producers for sales of metallurgical coal to domestic steel producers and, to a lesser extent, thermal coal to electric power generators. We also expect to compete with both domestic and foreign coal producers for sales of metallurgical coal in international markets. Certain of these coal producers may have greater financial resources and larger reserve bases than we do. We expect to sell coal to the seaborne metallurgical coal market, which is significantly affected by international demand and competition.

 

We cannot assure you that competition from other producers will not adversely affect us in the future. The coal industry has experienced consolidation over the past 10 years, including consolidation among some of our major competitors. We cannot assure you that the result of current or further consolidation in the coal industry, or the reorganization through bankruptcy of competitors with large legacy liabilities, will not adversely affect us. A number of our competitors have idled production over the last year in light of lower metallurgical coal prices in 2015 and the first half of 2016. The recent increase in coal prices could encourage existing producers to expand capacity or could encourage new producers to enter the market.

 

 
33

 

 

In addition, we face competition from foreign producers that sell their coal in the export market. Potential changes to international trade agreements, trade concessions, foreign currency fluctuations or other political and economic arrangements may benefit coal producers operating in countries other than the United States. Additionally, North American steel producers face competition from foreign steel producers, which could adversely impact the financial condition and business of our prospective customers. We cannot assure you that we will be able to compete on the basis of price or other factors with companies that in the future may benefit from favorable foreign trade policies or other arrangements. Coal is sold internationally in U.S. dollars and, as a result, general economic conditions in foreign markets and changes in foreign currency exchange rates may provide our foreign competitors with a competitive advantage. If our competitors’ currencies decline against the U.S. dollar or against our prospective foreign customers’ local currencies, those competitors may be able to offer lower prices for coal to prospective customers. Furthermore, if the currencies of our prospective overseas customers were to significantly decline in value in comparison to the U.S. dollar, those prospective customers may seek decreased prices for the coal we sell to them. Consequently, currency fluctuations could adversely affect the competitiveness of our coal in international markets, which could have a material adverse effect on our business, financial condition, results of operations and cash flows. See “Business—Competition.” Similarly, currency fluctuations could adversely affect demand for U.S. steel.

 

Our business involves many hazards and operating risks, some of which may not be fully covered by insurance. The occurrence of a significant accident or other event that is not fully insured could adversely affect our business, results of operations, financial condition, cash flows and ability to pay dividends to our stockholders.

 

Our mining operations, including our preparation and transportation infrastructure, are subject to many hazards and operating risks. In particular, underground mining and related processing activities present inherent risks of injury to persons and damage to property and equipment. Our mines are subject to a number of operating risks that could disrupt operations, decrease production and increase the cost of mining for varying lengths of time, thereby adversely affecting our operating results. In addition, if coal production declines, we may not be able to produce sufficient amounts of coal to deliver under future sales contracts. Our inability to satisfy contractual obligations could result in prospective customers initiating claims against us. The operating risks that may have a significant impact on our future coal operations include:

 

 

variations in thickness of the layer, or seam, of coal;

 

 

adverse geologic conditions, including amounts of rock and other natural materials intruding into the coal seam, that could affect the stability of the roof and the side walls of the mine;

 

 

environmental hazards;

 

 

mining and processing equipment failures and unexpected maintenance problems;

 

 

fires or explosions, including as a result of methane, coal, coal dust or other explosive materials, or other accidents;

 

 

inclement or hazardous weather conditions and natural disasters or other force majeure events;

 

 

seismic activities, ground failures, rock bursts or structural cave-ins or slides;

 

 

delays in moving our mining equipment;

 

 

railroad delays or derailments;

 

 

security breaches or terroristic acts; and

 

 
34

 

 

 

other hazards or occurrences that could also result in personal injury and loss of life, pollution and suspension of operations.

 

Any of these risks could adversely affect our ability to conduct operations or result in substantial loss to us as a result of claims for:

 

 

personal injury or loss of life;

 

 

damage to and destruction of property, natural resources and equipment, including our coal properties and our coal production or transportation facilities;

 

 

pollution, contamination and other environmental damage to our properties or the properties of others;

 

 

potential legal liability and monetary losses;

 

 

regulatory investigations, actions and penalties;

 

 

suspension of our operations; and

 

 

repair and remediation costs.

 

In addition, the total cost of coal sold and overall coal production may be adversely affected by various factors.

 

Although we maintain insurance for a number of risks and hazards, we may not be insured or fully insured against the losses or liabilities that could arise from a significant accident in our future coal operations. We may elect not to obtain insurance for any or all of these risks if we believe that the cost of available insurance is excessive relative to the risks presented. In addition, pollution, contamination and environmental risks generally are not fully insurable. Moreover, a significant mine accident or regulatory infraction could potentially cause a mine shutdown. The occurrence of an event that is not fully covered by insurance could have a material adverse effect on our business, financial condition, results of operations, cash flows and ability to pay dividends to our stockholders.

 

In addition, if any of the foregoing changes, conditions or events occurs and is not determined to be a force majeure event, any resulting failure on our part to deliver coal to the purchaser under contract could result in economic penalties, suspension or cancellation of shipments or ultimately termination of the agreement, any of which could have a material adverse effect on our business, financial condition, results of operations, cash flows and ability to pay dividends to our stockholders.

 

Depending on future acquisitions, our operations could be exclusively located in a single geographic region, making us vulnerable to risks associated with operating in a single geographic area.

 

Initially, all of our operations will be conducted in a single geographic region in the eastern United States in the states of Pennsylvania, Virginia and West Virginia. The geographic concentration of our operations may disproportionately expose us to disruptions in our operations if the region experiences severe weather, transportation capacity constraints, constraints on the availability of required equipment, facilities, personnel or services, significant governmental regulation or natural disasters. If any of these factors were to impact the region in which we operate more than other coal producing regions, our business, financial condition, results of operations and cash flows will be adversely affected relative to other mining companies that have a more geographically diversified asset portfolio.

 

In addition, some scientists have warned that increasing concentrations of GHGs in the Earth’s atmosphere may produce climate changes that have significant physical effects, such as increased frequency and severity of storms, droughts and floods and other climatic events. If these warnings are correct, and if any such effects were to occur in areas where we or our customers operate, they could have an adverse effect on our assets and operations.

 

 
35

 

 

The availability and reliability of transportation facilities and fluctuations in transportation costs could affect the demand for our coal or impair our ability to supply coal to prospective customers.

 

Transportation logistics will play an important role in allowing us to supply coal to prospective customers. Any significant delays, interruptions or other limitations on the ability to transport our coal could negatively affect our operations. Delays and interruptions of rail services because of accidents, failure to complete construction of rail infrastructure, infrastructure damage, lack of rail or port capacity, weather-related problems, governmental regulation, terrorism, strikes, lock-outs, third-party actions or other events could impair our ability to supply coal to customers and adversely affect our profitability. In addition, transportation costs represent a significant portion of the delivered cost of coal and, as a result, the cost of delivery is a critical factor in a customer’s purchasing decision. Increases in transportation costs, including increases resulting from emission control requirements and fluctuations in the price of locomotive diesel fuel and demurrage, could make our coal less competitive, which could have a material adverse effect on our business, financial condition, results of operations, cash flows and ability to pay dividends to our stockholders.

 

Any significant downtime of our major pieces of mining equipment, including any preparation plant, could impair our ability to supply coal to prospective customers and materially and adversely affect our results of operations.

 

We will depend on several major pieces of mining equipment to produce and transport our coal, including, but not limited to, underground continuous mining units and coal conveying systems, surface mining equipment such as highwall miners, front-end loaders and coal over burden haul trucks, preparation plant and related facilities, conveyors and transloading facilities. If any of these pieces of equipment or facilities suffered major damage or were destroyed by fire, abnormal wear, flooding, incorrect operation or otherwise, we may be unable to replace or repair them in a timely manner or at a reasonable cost, which would impact our ability to produce and transport coal and materially and adversely affect our business, results of operations, financial condition and cash flows. Moreover, the Mine Safety and Health Administration (“MSHA”) and other regulatory agencies sometimes make changes with regards to requirements for pieces of equipment. For example, in 2015, MSHA promulgated a new regulation requiring the implementation of proximity detection devices on all continuous mining machines. Such changes could cause delays if manufacturers and suppliers are unable to make the required changes in compliance with mandated deadlines.

 

If either our preparation plant, or train loadout facilities, or those of a third party processing or loading our coal, suffer extended downtime, including major damage, or is destroyed, our ability to process and deliver coal to prospective customers would be materially impacted, which would materially adversely affect our business, results of operations, financial condition and cash flows and our ability to pay dividends to our stockholders.

 

If customers do not enter into, extend or honor contracts with us, our profitability could be adversely affected.

 

We have not entered into any material contracts for the sale of our coal. Coal mined from our operations is subject to testing by our prospective customers for the ability to meet various specifications and to work satisfactorily in their coke ovens and other facilities, prior to entering into contracts for purchase. If we are unable to successfully test our coals or enter into contracts for the sale of our coal, our ability to achieve profitability would be materially adversely affected. Once we enter into contracts, if a substantial portion of our sales contracts are modified or terminated and we are unable to replace the contracts (or if new contracts are priced at lower levels), our results of operations would be adversely affected, perhaps materially. In addition, if customers refuse to accept shipments of our coal for which they have a contractual obligation, our revenues could be substantially affected and we may have to reduce production at our mines until our customer’s contractual obligations are honored.

 

Certain provisions in typical long-term sales contracts provide limited protection during adverse economic conditions, which may eventually result in economic penalties to us or permit the customer to terminate the contract. Furthermore, our ability to collect payments from prospective customers could be impaired if their creditworthiness declines or if they fail to honor their contracts with us.

 

Price adjustment, “price reopener” and other similar provisions in typical long-term sales contracts may reduce protection from short-term coal price volatility traditionally provided by such contracts. Price reopener provisions may be included in our future sales contracts. These price reopener provisions may automatically set a new price based on prevailing market price or, in some instances, require the parties to agree on a new price, sometimes within a specified range of prices. Any adjustment or renegotiations leading to a significantly lower contract price could adversely affect our profitability. Some annual metallurgical coal contracts have shifted to quarterly contracts and growing volumes are being sold on an indexed basis, where prices are determined by averaging the leading spot indexes reported in the market, exposing us further to risks related to pricing volatility.

 

 
36

 

 

Our ability to receive payment for coal sold and delivered depends on the continued solvency and creditworthiness of prospective customers. The number of domestic steel producers is small, and they compete globally for steel production. If their business or creditworthiness suffers, we may bear an increased risk with respect to payment default. In addition, some prospective customers have been adversely affected by the recent economic downturn, which may impact their ability to fulfill their contractual obligations. Competition with other coal suppliers could force us to extend credit to customers and on terms that could increase the risk we bear with respect to payment default. We could also enter into agreements to supply coal to energy trading and brokering customers under which a customer sells coal to end-users. If the creditworthiness of any prospective energy trading and brokering customer declines, we may not be able to collect payment for all coal sold and delivered to or on behalf of this customer. In addition, if customers refuse to accept shipments of our coal that they have a contractual obligation to purchase, our revenues will decrease and we may have to reduce production at our mines until prospective customers’ contractual obligations are honored. Our inability to collect payment from counterparties to our sales contracts may materially adversely affect our business, financial condition, results of operations, cash flows and ability to pay dividends to our stockholders.

 

Decreases in demand for electricity and changes in coal consumption patterns of U.S. electric power generators could adversely affect our business.

 

While demand for metallurgical coal is not closely linked to domestic demand for electricity, we anticipate that the incidental production of thermal coal will generate up to 10% of our tons sold during 2017 and 2018, and we may consider increasing our thermal coal operations in the future. In such case, any changes in coal consumption by electric power generators in the United States would likely impact our business over the long term. According to the United States Department of Energy’s Energy Information Administration (“EIA”), in 2015, the domestic electric power sector accounts for more than 90% of total U.S. coal consumption. The amount of coal consumed by the electric power generation industry is affected by, among other things:

 

 

general economic conditions, particularly those affecting industrial electric power demand, such as a downturn in the U.S. economy and financial markets;

 

 

overall demand for electricity;

 

 

competition from alternative fuel sources for power generation, including natural gas, fuel oil, nuclear, and renewable sources such as hydroelectric, wind and solar power, and the location, availability, quality and price of those alternative fuel sources;

 

 

environmental and other governmental regulations, including those impacting coal-fired power plants; and

 

 

energy conservation efforts and related governmental policies.

 

For example, the low price of natural gas in recent years has resulted, in some instances, in domestic electric generators increasing natural gas consumption while decreasing coal consumption. Federal and state mandates for increased use of electricity derived from renewable energy sources, such as the CPP, could also affect demand for our coal. Please read “Risk Factors—Risks Related to Environmental, Health, Safety and Other Regulations.” Such mandates, combined with other incentives to use renewable energy sources, such as tax credits, could make renewable fuel sources more competitive with coal. A decrease in coal consumption by the electric power generation industry could adversely affect the price of coal, which could have a material adverse effect on our business, financial condition, results of operations, cash flows and ability to pay dividends to our stockholders.

 

 
37

 

 

According to the EIA, although electricity demand fell in only three years between 1950 and 2007, it declined in six of the eight years between 2008 and 2015. The decline in electricity demand is due to several primary factors, including the steep economic downturn from late 2007 through 2009, the shift from an energy-intensive manufacturing economy to a service economy and an overall improvement in energy efficiency. Other factors, such as efficiency improvements associated with new appliance standards in the buildings sectors, overall improvement in the efficiency of technologies powered by electricity, and future conservation efforts based on implementation of the new CPP, have slowed or may slow electricity demand growth and may contribute to slower growth in the future, even if the U.S. economy continues its recovery. Further decreases in the demand for electricity, such as decreases that could be caused by a worsening of current economic conditions, a prolonged economic recession or other similar events, could have a material adverse effect on the demand for coal and on our business over the long term.

 

Changes in the coal industry that affect our prospective customers, such as those caused by decreased electricity demand and increased competition, could also adversely affect our business. Indirect competition from natural gas-fired plants that are relatively less expensive to construct and less difficult to permit has the most potential to displace a significant amount of coal-fired electric power generation in the near term, particularly older, less efficient coal-fired powered generators. In addition, uncertainty caused by federal and state regulations could cause thermal coal customers to be uncertain of their coal requirements in future years, which could adversely affect our ability to sell coal to such prospective customers under multi-year sales contracts.

 

We may be unsuccessful in integrating the operations of any future acquisitions, including acquisitions involving new lines of business, with our existing operations, and in realizing all or any part of the anticipated benefits of any such acquisitions.

 

From time to time, we may evaluate and acquire assets and businesses that we believe complement our existing assets and business. The assets and businesses we acquire may be dissimilar from our initial lines of business. Acquisitions may require substantial capital or the incurrence of substantial indebtedness. Our capitalization and results of operations may change significantly as a result of future acquisitions. We may also add new lines of business to our existing operations. Acquisitions and business expansions involve numerous risks, including the following:

 

 

difficulties in the integration of the assets and operations of the acquired businesses or lines of business;

 

 

inefficiencies and difficulties that arise because of unfamiliarity with new assets and the businesses associated with them and new geographic areas;

 

 

the possibility that we have insufficient expertise to engage in such activities profitably or without incurring inappropriate amounts of risk; and

 

 

the diversion of management’s attention from other operations.

 

Further, unexpected costs and challenges may arise whenever businesses with different operations or management are combined, and we may experience unanticipated delays in realizing the benefits of an acquisition. Entry into certain lines of business may subject us to new laws and regulations with which we are not familiar, and may lead to increased litigation and regulatory risk. Also, following an acquisition, we may discover previously unknown liabilities associated with the acquired business or assets for which we have no recourse under applicable indemnification provisions. If an acquired business or new line of business generates insufficient revenue or if we are unable to efficiently manage our expanded operations, our results of operations may be materially adversely affected. Additionally, we can offer no assurance that the planned marketing, brokerage and trading company will be able to attract third-party coal producers as customers or make any significant contribution to our financial results.

 

To maintain and grow our business, we will be required to make substantial capital expenditures. If we are unable to obtain needed capital or financing on satisfactory terms, we may have to curtail our operations and delay our construction and growth plans, which may materially adversely affect our business, financial condition, results of operations, cash flows and ability to pay dividends to our stockholders.

 

In order to maintain and grow our business, we will need to make substantial capital expenditures associated with our mines and the construction of coal preparation facilities, which have not yet been constructed. Constructing, maintaining and expanding mines and infrastructure, including coal preparation and loading facilities, is capital intensive. Specifically, the exploration, permitting and development of coal reserves, and the maintenance of machinery, equipment and facilities, and compliance with applicable laws and regulations require substantial capital expenditures. While we expect to be able to fund a significant amount of the capital expenditures needed to build out our mining and preparation infrastructure at our Elk Creek property with cash on hand, we must continue to invest capital to maintain or to increase our production and to develop any future acquired properties. Decisions to increase our production levels could also affect our capital needs. We cannot assure you that we will be able to maintain our production levels or generate sufficient cash flow, or that we will have access to sufficient financing to continue our production, exploration, permitting and development activities, and we may be required to defer all or a portion of our capital expenditures.

 

 
38

 

 

If we do not make sufficient or effective capital expenditures, we will be unable to develop and grow our business. To fund our projected capital expenditures, we will be required to use cash from our operations, incur debt or issue additional common stock or other equity securities. Using cash from our operations will reduce cash available for maintaining or increasing our operating activities and paying dividends to our stockholders. Our ability to obtain bank financing or our ability to access the capital markets for future equity or debt offerings may be limited by our financial condition at the time of any such financing or offering and the covenants in our future debt agreements, as well as by general economic conditions, contingencies and uncertainties that are beyond our control.

 

In addition, incurring additional debt may significantly increase our interest expense and financial leverage, and issuing additional equity securities may result in significant stockholder dilution.

 

We may not be able to obtain equipment, parts and supplies in a timely manner, in sufficient quantities or at reasonable costs to support our coal mining and transportation operations.

 

Coal mining consumes large quantities of commodities including steel, copper, rubber products and liquid fuels and requires the use of capital equipment. Some commodities, such as steel, are needed to comply with roof control plans required by regulation. The prices we pay for commodities and capital equipment are strongly impacted by the global market. A rapid or significant increase in the costs of commodities or capital equipment we use in our operations could impact our mining operations costs because we may have a limited ability to negotiate lower prices and, in some cases, may not have a ready substitute.

 

We will use equipment in our coal mining and transportation operations such as continuous mining units, conveyors, shuttle cars, rail cars, locomotives, and roof bolters. We procure this equipment from a concentrated group of suppliers, and obtaining this equipment often involves long lead times. Occasionally, but not currently, demand for such equipment by mining companies can be high and some types of equipment may be in short supply. Delays in receiving or shortages of this equipment, as well as the raw materials used in the manufacturing of supplies and mining equipment, which, in some cases, do not have ready substitutes, or the cancellation of any future supply contracts under which we obtain equipment and other consumables, could limit our ability to obtain these supplies or equipment. In addition, if any of our suppliers experiences an adverse event, or decides to no longer do business with us, we may be unable to obtain sufficient equipment and raw materials in a timely manner or at a reasonable price to allow us to meet our production goals and our revenues may be adversely impacted. We use considerable quantities of steel in the mining process. If the price of steel or other materials increases substantially or if the value of the U.S. dollar declines relative to foreign currencies with respect to certain imported supplies or other products, our operating expenses could increase. Any of the foregoing events could materially and adversely impact our business, financial condition, results of operations, cash flows and ability to pay dividends to our stockholders.

 

The decline in metallurgical coal prices since 2011 has incentivized producers to retain their used, idle equipment. The availability of used equipment is a key assumption in our business plan, and we may find it difficult to procure mining equipment at a suitable cost, in particular deep mining equipment. To the extent we are unable to procure suitable mining equipment in line with our projected cost profile, our projected results may not be realized and our results of operations may be negatively affected.

 

We are a holding company and we depend on the ability of our subsidiaries to distribute funds to us in order to satisfy our financial obligations and to make dividend payments.

 

We are a holding company and our subsidiaries conduct all of our operations and own all of our operating assets. We have no significant assets other than the equity interests in our subsidiaries. As a result, our ability to pay our obligations and to make dividend payments depends entirely on our subsidiaries and their ability to distribute funds to us. The ability of a subsidiary to make these distributions could be affected by a claim or other action by a third party, including a creditor, or by the law of their respective jurisdictions of formation which regulates the payment of dividends. If we are unable to obtain funds from our subsidiaries, our board of directors may exercise its discretion not to declare or pay dividends.

 

 
39

 

 

Debt we incur in the future may limit our flexibility to obtain financing and to pursue other business opportunities. Our future level of debt could have important consequences to us, including the following:

 

 

our ability to obtain additional financing, if necessary, for working capital, capital expenditures or other purposes may be impaired or such financing may not be available on favorable terms;

 

 

our funds available for operations and future business opportunities will be reduced by that portion of our cash flow required to make interest payments on our debt;

 

 

our ability to pay dividends if an event of default occurs and is continuing or would occur as a result of paying such dividend;

 

 

we may be more vulnerable to competitive pressures or a downturn in our business or the economy generally; and

 

 

our flexibility in responding to changing business and economic conditions may be limited.

 

Our ability to service our debt will depend upon, among other things, our future financial and operating performance, which will be affected by prevailing economic conditions and financial, business, regulatory and other factors, some of which are beyond our control. If our operating results are not sufficient to service any future indebtedness, we will be forced to take actions such as reducing or delaying our business activities, investments or capital expenditures, selling assets or issuing equity. We may not be able to effect any of these actions on satisfactory terms or at all.

 

Our operations could be adversely affected if we are unable to obtain required financial assurance, or if the costs of financial assurance increase too much.

 

Federal and state laws require financial assurance to secure our permit obligations including to reclaim lands used for mining, to pay federal and state workers’ compensation and black lung benefits, and to satisfy other miscellaneous obligations. The changes in the market for coal used to generate electricity in recent years have led to bankruptcies involving prominent coal producers. Several of these companies relied on self-bonding to guarantee their responsibilities under the Surface Mining Control and Reclamation Act of 1977 (“SMCRA”) permits including for reclamation. In response to these bankruptcies, the Office of Surface Mining Reclamation and Enforcement (“OSMRE”) issued a Policy Advisory in August 2016 to state agencies that are authorized under the SMCRA to implement the act in their states. Certain states, including Virginia, had previously announced that it would no longer accept self-bonding to secure reclamation obligations under the state mining laws. This Policy Advisory is intended to discourage authorized states from approving self-bonding arrangements and may lead to increased demand for other forms of financial assurance, which may strain capacity for those instruments and increase our costs of obtaining and maintaining the amounts of financial assurance needed for our operations.

 

In addition, OSMRE announced in August 2016 that it would initiate a rulemaking under SMCRA to revise the requirements for self-bonding in light of changes in the coal-mining industry and the market. Individually and collectively, revised various financial assurance requirements may increase the amounts of needed financial assurance and limit the types of acceptable instruments and strain the capacity of the surety markets to meet demand, which may delay the timing for and increase the costs of obtaining this financial assurance. We use surety bonds, trusts and letters of credit to provide financial assurance for certain transactions and business activities. Our reclamation surety bonding program does not currently require us to post collateral, however, insurance companies may elect not to provide surety bonds without collateral. Indeed, sureties typically require coal producers to post collateral, often having a value equal to 40% or more of the face amount of the bond. As a result, we may be required to provide collateral, letters of credit or other assurances of payment in order to obtain the necessary types and amounts of financial assurance. Our current bonding capacity approved by our surety is $15 million. We currently have outstanding surety bonds at all of our mining operations totaling $4.1 million, and expect to require approximately $9.0 million for additional reclamation bonds within the next two years. Using letters of credit in lieu of surety bonds can be significantly more costly to us than surety bonds. Moreover, the need to obtain letters of credit may also reduce amounts that we can borrow under any senior secured credit facility for other purposes. If, in the future, we are unable to secure surety bonds for these obligations, and are forced to secure letters of credit indefinitely or obtain some other form of financial assurance at too high of a cost, our profitability may be negatively affected.

 

 
40

 

 

Our mines could be located in areas containing oil and natural gas operations, which may require us to coordinate our operations with those of oil and natural gas drillers.

 

Our coal reserves may be in areas containing developed or undeveloped oil and natural gas deposits and reservoirs, including the Marcellus Shale in Pennsylvania, and our Virginia reserves, which are currently the subject of substantial oil and natural gas exploration and production activities, including by horizontal drilling. If we have received a permit for our mining activities, then, while we will have to coordinate our mining with such oil and natural gas drillers, our mining activities are expected to have priority over any oil and natural gas drillers with respect to the land covered by our permit. For reserves outside of our permits, we expect to engage in discussions with drilling companies on potential areas on which they can drill that may have a minimal effect on our mine plan. Depending on priority of interests, our operations may have to avoid existing oil and gas wells or expend sums to plug oil and gas wells.

 

If a well is in the path of our mining for coal on land that has not yet been permitted for our mining activities, we may not be able to mine through the well unless we purchase it. The cost of purchasing a producing horizontal or vertical well could be substantial. Horizontal wells with multiple laterals extending from the well pad may access larger oil and natural gas reserves than a vertical well, which would typically result in a higher cost to acquire. The cost associated with purchasing oil and natural gas wells that are in the path of our coal mining activities may make mining through those wells uneconomical, thereby effectively causing a loss of significant portions of our coal reserves, which could materially and adversely affect our business, financial condition, results of operations, cash flows and ability to pay dividends to our stockholders.

 

Defects in title or loss of any leasehold interests in our properties could limit our ability to conduct mining operations on these properties or result in significant unanticipated costs.

 

We expect to conduct a significant part of our mining operations on properties that we lease. A title defect or the loss of any lease upon expiration of its term, upon a default or otherwise, could adversely affect our ability to mine the associated reserves and/or process the coal we mine. Title to most of our owned or leased properties and mineral rights is not usually verified until we make a commitment to develop a property, which may not occur until after we have obtained necessary permits and completed exploration of the property. In some cases, we rely on title information or representations and warranties provided by our lessors or grantors. Our right to mine some of our reserves may be adversely affected if defects in title or boundaries exist or if a lease expires. Any challenge to our title or leasehold interests could delay the exploration and development of the property and could ultimately result in the loss of some or all of our interest in the property and, accordingly, require us to reduce our estimated coal reserves. Mining operations from time to time may rely on an expired lease that we are unable to renew. If we were to be in default with respect to leases for properties on which we have mining operations, we may have to close down or significantly alter the sequence of such mining operations, which may adversely affect our future coal production and future revenues. If we mine on property that we do not own or lease, we could incur liability for such mining.

 

Also, in any such case, the investigation and resolution of title issues would divert management’s time from our business and our results of operations could be adversely affected. Additionally, if we lose any leasehold interests relating to any preparation plants, we may need to find an alternative location to process our coal and load it for delivery to customers, which could result in significant unanticipated costs.

 

In order to obtain leases or mining contracts to conduct our mining operations on property where these defects exist, we may in the future have to incur unanticipated costs. In addition, we may not be able to successfully negotiate new leases or mining contracts for properties containing additional reserves, or maintain our leasehold interests in properties where we have not commenced mining operations during the term of the lease. Some leases have minimum production requirements. Failure to meet those requirements could result in losses of prepaid royalties and, in some rare cases, could result in a loss of the lease itself.

 

 
41

 

 

Substantially all of our mining properties are leased from our affiliates and conflicts of interest with our Existing Owners may arise in the future as a result.

 

Substantially all of our properties are leased or subleased to our subsidiaries from entities controlled by Ramaco Carbon, LLC, which shares some common ownership with us. Additionally, RAMACO Central Appalachia, LLC (“RCA”) and RAMACO Resources, LLC entered into mutual cooperation agreements concerning the Elk Creek property and Berwind coal reserve, requiring each party to notify the other in the event that such party acquires an interest in real property adjacent to or contiguous with the Elk Creek property or Berwind coal reserve, respectively. RAMACO Northern Appalachia, LLC (“RNA”) and RAM Mining, LLC entered into a mutual cooperation agreement concerning the RAM Mine property, requiring each party to notify the other in the event that such party acquires an interest in real property in Pennsylvania that contains coal or mining rights. We believe these arrangements are on an arm’s length basis. However, prior to our initial public offering, we did not have a formal board policy in place for approval of related party transactions, or an audit committee. Given the common ownership between Ramaco Carbon, LLC and us and the complex contractual obligations under these arrangements, conflicts could arise between us and Ramaco Carbon, LLC and the Existing Owners (including our Executive Chairman and our Chief Executive Officer and President). While we have an audit committee and formal related party transaction policy, a conflict may arise which could adversely affect the interests of our stockholders, including, without limitation, conflicts involving compliance with payment and performance obligations under existing leases, and negotiation of the terms of and performance under additional leases we may enter into with Ramaco Carbon, LLC or its subsidiaries or affiliates in the future. For example, if a title defect were identified with respect to a property under lease or sublease from our affiliates, we may need to seek return of royalty payments or set off other payments due to such entities. Such a conflict could distract our management and could result in disputes with our affiliates. See “Part III. Item 13. Certain Relationships and Related Persons Transactions.”

 

While none of our employees who conduct mining operations are currently members of unions, our business could be adversely affected by union activities.

 

Our initial mining operations at Elk Creek are expected to be conducted by contract miners that do not employ unionized labor. Our Knox Creek plant employs approximately 19 employees, none of whom are represented by a union. We are not subject to any collective bargaining or union agreement with respect to other properties we currently control. However, it is possible that future employees, or those of our contract miners, who conduct mining operations may join or seek recognition to form a labor union, or may be required to become a labor agreement signatory. If some or all of the employees who conduct mining operations were to become unionized, it could adversely affect productivity, increase labor costs and increase the risk of work stoppages at our mines. If a work stoppage were to occur, it could interfere with operations and have a material adverse effect on our business, financial condition, results of operations, cash flows and our ability to pay dividends to our stockholders.

 

A shortage of skilled labor in the mining industry could pose a risk to achieving improved labor productivity and competitive costs, which could adversely affect our profitability.

 

Efficient coal mining using modern techniques and equipment requires skilled laborers, preferably with at least a year of experience and proficiency in multiple mining tasks. In the event there is a shortage of experienced labor, it could have an adverse impact on our labor productivity and costs and our ability to expand production in the event there is an increase in the demand for our coal.

 

Our ability to operate effectively could be impaired if we fail to attract and retain key personnel.

 

The loss of our senior executives could have a material adverse effect on our business. There may be a limited number of persons with the requisite experience and skills to serve in our senior management positions. We may not be able to locate or employ qualified executives on acceptable terms. In addition, as our business develops and expands, we believe that our future success will depend greatly on our continued ability to attract and retain highly skilled personnel with coal industry experience. We may not be able to continue to employ key personnel or attract and retain qualified personnel in the future. Our failure to retain or attract key personnel could have a material adverse effect on our ability to effectively operate our business.

 

 
42

 

 

Terrorist attacks or cyber-incidents could result in information theft, data corruption, operational disruption and/or financial loss.

 

Like most companies, we have become increasingly dependent upon digital technologies, including information systems, infrastructure and cloud applications and services, to operate our businesses, to process and record financial and operating data, communicate with our business partners, analyze mine and mining information, estimate quantities of coal reserves, as well as other activities related to our businesses. Strategic targets, such as energy-related assets, may be at greater risk of future terrorist or cyber-attacks than other targets in the United States. Deliberate attacks on, or security breaches in, our systems or infrastructure, or the systems or infrastructure of third parties, or cloud-based applications could lead to corruption or loss of our proprietary data and potentially sensitive data, delays in production or delivery, difficulty in completing and settling transactions, challenges in maintaining our books and records, environmental damage, communication interruptions, other operational disruptions and third-party liability. Our insurance may not protect us against such occurrences. Consequently, it is possible that any of these occurrences, or a combination of them, could have a material adverse effect on our business, financial condition, results of operations and cash flows. Further, as cyber incidents continue to evolve, we may be required to expend additional resources to continue to modify or enhance our protective measures or to investigate and remediate any vulnerability to cyber incidents.

 

We may face restricted access to international markets in the future.

 

Access to international markets may be subject to ongoing interruptions and trade barriers due to policies and tariffs of individual countries, and the actions of certain interest groups to restrict the import or export of certain commodities. Although there are currently no significant trade barriers existing or impending of which we are aware that do, or could, materially affect our access to certain markets, there can be no assurance that our access to these markets will not be restricted in the future. An inability for U.S. metallurgical coal suppliers to access international markets would likely result in an oversupply of metallurgical coal in the domestic market, resulting in a decrease in prices.

 

Risks Related to Environmental, Health, Safety and Other Regulations

 

Laws and regulations restricting greenhouse gas emissions as well as uncertainty concerning such regulations could adversely impact the market for coal, increase our operating costs, and reduce the value of our coal assets.

 

Climate change continues to attract considerable public and scientific attention. There is widespread concern about the contributions of human activity to such changes, especially through the emission of GHGs. There are three primary sources of GHGs associated with the coal industry. First, the end use of our coal by our customers in electricity generation, coke plants, and steelmaking is a source of GHGs. Second, combustion of fuel by equipment used in coal production and to transport our coal to our customers is a source of GHGs. Third, coal mining itself can release methane, which is considered to be a more potent GHG than CO2, directly into the atmosphere. These emissions from coal consumption, transportation and production are subject to pending and proposed regulation as part of initiatives to address global climate change.

 

As a result, numerous proposals have been made and are likely to continue to be made at the international, national, regional and state levels of government to monitor and limit emissions of GHGs. Collectively, these initiatives could result in higher electric costs to our customers or lower the demand for coal used in electric generation, which could in turn adversely impact our business. They could also result in direct regulation of the GHGs produced by our operations. See “Business—Environmental and Other Regulatory Matters—Global Climate Change.”

 

At present, we are principally focused on metallurgical coal production, which is not used in connection with the production of power generation. However, we may seek to sell greater amounts of our coal into the power-generation market in the future. The market for our coal may be adversely impacted if comprehensive legislation or regulations focusing on GHG emission reductions are adopted, or if our customers are unable to obtain financing for their operations. The uncertainty over the outcome of litigation challenging the CPP and the extent of future regulation of GHG emissions may inhibit utilities from investing in the building of new coal-fired plants to replace older plants or investing in the upgrading of existing coal-fired plants. Any reduction in the amount of coal consumed by electric power generators as a result of actual or potential regulation of GHG emissions could decrease demand for our coal, thereby reducing our revenues and materially and adversely affecting our business and results of operations. We or prospective customers may also have to invest in CO2 capture and storage technologies in order to burn coal and comply with future GHG emission standards.

 

 
43

 

 

Finally, there have been attempts to encourage greater regulation of coalbed methane because methane has a greater GHG effect than CO2. Methane from coal mines can give rise to safety concerns, and can require various measures be taken to mitigate those risks. If new laws or regulations were introduced to reduce coalbed methane emissions, those rules could adversely affect our costs of operations by requiring installation of air pollution controls, higher taxes, or additional costs incurred to purchase credits that permit us to continue operations. New laws or regulations could also potentially require that we curtail coal production.

 

Current and future government laws, regulations and other legal requirements relating to protection of the environment and natural resources may increase our costs of doing business and may restrict our coal operations.

 

We and our potential customers are subject to stringent and complex laws, regulations and other legal requirements enacted by federal, state and local authorities relating to protection of the environment and natural resources. These include those legal requirements that govern discharges or emissions of materials into the environment, the management and disposal of substances and wastes, including hazardous wastes, the cleanup of contaminated sites, threatened and endangered plant and wildlife protection, reclamation and restoration of mining properties after mining is completed, mitigation and restoration of streams or other waters, the protection of drinking water, assessment of the environmental impacts of mining, monitoring and reporting requirements, the installation of various safety equipment in our mines, remediation of impacts of surface subsidence from underground mining, and work practices related to employee health and safety. See “Business—Environmental and Other Regulatory Matters.” Examples include laws and regulations relating to:

 

 

employee health and safety;

 

 

emissions to air and discharges to water;

 

 

plant and wildlife protection, including endangered species protections;

 

 

the reclamation and restoration of properties after mining or other activity has been completed;

 

 

limitations on land use;

 

 

mine permitting and licensing requirements;

 

 

the storage, treatment and disposal of wastes;

 

 

air quality standards;

 

 

water pollution;

 

 

protection of human health, plant-life and wildlife, including endangered and threatened species;

 

 

protection of wetlands;

 

 

the discharge of materials into the environment;

 

 

remediation of contaminated soil, surface and groundwater; and

 

 

the effects of operations on surface water and groundwater quality and availability.

 

 
44

 

 

Complying with these environmental and employee health and safety requirements, including the terms of our permits, has had, and will continue to have, a significant effect on our costs of operations. In addition, there is the possibility that we could incur substantial costs as a result of violations of environmental laws, judicial interpretations of or rulings on environmental laws or permits, or in connection with the investigation and remediation of environmental contamination. For example, the EPA and several of the states where we operate have, or intend to, propose revised recommended criteria for discharges of selenium regulated under the CWA, which may be more stringent than current criteria. Any additional laws, regulations and other legal requirements enacted or adopted by federal, state and local authorities, or new interpretations of existing legal requirements by regulatory bodies relating to the protection of the environment, including those related to discharges of selenium, could further affect our costs or limit our operations. See “Business—Environmental and Other Regulatory Matters.”

 

Our operations may impact the environment or cause exposure to hazardous substances, and our properties may have environmental contamination, which could expose us to significant costs and liabilities.

 

Our operations currently use hazardous materials and generate limited quantities of hazardous wastes from time to time. Drainage flowing from or caused by mining activities can be acidic with elevated levels of dissolved metals, a condition referred to as “acid mine drainage,” or may include other pollutants requiring treatment. We could become subject to claims for toxic torts, natural resource damages and other damages as well as for the investigation and clean-up of soil, surface water, groundwater, and other media. Such claims may arise, for example, out of conditions at sites that we currently own or operate, as well as at sites that we previously owned or operated, or may acquire. Our liability for such claims may be joint and several, so that we may be held responsible for more than our share of the contamination or other damages, or for the entire share.

 

We will maintain coal refuse areas and slurry impoundments as necessary. Such areas and impoundments are subject to extensive regulation. Structural failure of a slurry impoundment or coal refuse area could result in extensive damage to the environment and natural resources, such as bodies of water that the coal slurry reaches, as well as liability for related personal injuries and property damages, and injuries to wildlife. If an impoundment were to fail, we could be subject to claims for the resulting environmental contamination and associated liability, as well as for fines and penalties. Our coal refuse areas and slurry impoundments will be designed, constructed, and inspected by our company and by regulatory authorities according to stringent environmental and safety standards.

 

We must obtain, maintain, and renew governmental permits and approvals for mining operations, which can be a costly and time consuming process and result in restrictions on our operations.

 

Numerous governmental permits and approvals are required for mining operations. Our operations are principally regulated under permits issued pursuant to SMCRA and the federal CWA. State and federal regulatory authorities exercise considerable discretion in the timing and scope of permit issuance. Requirements imposed by these authorities may be costly and time consuming and may result in delays in the commencement or continuation of exploration or production operations. In addition, we may be required to prepare and present to permitting or other regulatory authorities data pertaining to the effect or impact that proposed exploration for or production of coal might have on the environment.

 

Our coal production will be dependent upon our ability to obtain various federal and state permits and approvals to mine our coal reserves. The permitting rules, and the interpretations of these rules, are complex, change frequently, and are often subject to discretionary interpretations by regulators, all of which may make compliance more difficult or impractical, and which may possibly preclude the continuance of ongoing mine development or operations or the development of future mining operations. The EPA also has the authority to veto permits issued by the U.S. Army Corps of Engineers (the “Corps”) under the CWA’s Section 404 program that prohibits the discharge of dredged or fill material into regulated waters without a permit. The pace with which the government issues permits needed for new operations and for ongoing operations to continue mining, particularly CWA permits, can be time-consuming and subject to delays and denials. These delays or denials of environmental permits needed for mining could reduce our production and materially adversely impact our cash flow and results of operations.

 

For example, prior to placing fill material in waters of the United States, such as with the construction of a valley fill, coal mining companies are required to obtain a permit from the Corps under Section 404 of the CWA. The permit can be either a Nation Wide Permit (“NWP”), normally NWP 21, 49 or 50 for coal mining activities, or a more complicated individual permit. NWPs are designed to allow for an expedited permitting process, while individual permits involve a longer and more detailed review process. The EPA also has the authority to veto permits issued by the Corps under the CWA’s Section 404 program that prohibits the discharge of dredged or fill material into regulated waters without a permit.

 

 
45

 

 

Prior to discharging any pollutants to waters of the United States, coal mining companies must obtain a National Pollutant Discharge Elimination System (“NPDES”) permit from the appropriate state or federal permitting authority. NPDES permits include effluent limitations for discharged pollutants and other terms and conditions, including required monitoring of discharges. Changes and proposed changes in state and federally recommended water quality standards may result in the issuance or modification of permits with new or more stringent effluent limits or terms and conditions. See “Business—Environmental and Other Regulatory Matters—Clean Water Act.”

 

Further, the public has certain statutory rights to comment on and submit objections to requested permits and environmental impact statements prepared in connection with applicable regulatory processes, and otherwise engage in the permitting process, including bringing citizens’ claims to challenge the issuance or renewal of permits, the validity of environmental impact statements or performance of mining activities. For example, Fair Shake Environmental Legal Services and private individuals have expressed opposition to our RAM No. 1 mine through comments submitted to the Pennsylvania Department of Environmental Protection asserting deficiencies in the Company’s permit application. As a result of challenges like these, the permits we need may not be issued or renewed in a timely fashion or issued or renewed at all, or permits issued or renewed may not be maintained, may be challenged or may be conditioned in a manner that may restrict our ability to efficiently and economically conduct our mining activities, any of which would materially reduce our production, cash flow, and profitability.

 

Permitting rules may also require, under certain circumstances, that we obtain surface owner consent if the surface estate has been severed from the mineral estate. This could require us to negotiate with third parties for surface access that overlies coal we acquired or intend to acquire. These negotiations can be costly and time-consuming, lasting years in some instances, which can create additional delays in the permitting process. If we cannot successfully negotiate for land access, we could be denied a permit to mine coal we already own.

 

We and our significant stockholders are subject to the Applicant Violator System.

 

Under SMCRA and its state law counterparts, all coal mining applications must include mandatory “ownership and control” information, which generally includes listing the names of our officers and directors, and our principal stockholders owning 10 percent or more of our voting shares, among others. Ownership and control reporting requirements are designed to allow regulatory review of any entities or persons deemed to have ownership or control of a coal mine, and bars the granting of a coal mining permit to any such entity or person (including any “owner and controller”) who has had a mining permit revoked or suspended, or a bond or similar security forfeited within the five-year period preceding a permit application or application for a permit revision. Regulatory agencies also block the issuance of permits to an applicant who, or whose owner and controller, has permit violations outstanding that have not been timely abated.

 

A federal database, known as the Applicant Violator System (“AVS”), is maintained for this purpose. Certain relationships are presumed to constitute ownership or control, including the following: being an officer or director of an entity; being the operator of the coal mining operation; having the ability to commit the financial or real property assets or working resources of the permittee or operator; based on the instruments of ownership or the voting securities of a corporate entity, owning of record 10% or more of the mining operator, among others. This presumption, in most cases, can be rebutted where the person or entity can demonstrate that it in fact does not or did not have authority directly or indirectly to determine the manner in which the relevant coal mining operation is conducted. An ownership and control notice must be filed by us each time an entity obtains a 10% or greater interest in us. If we have unabated violations of SMCRA or its state law counterparts, have a coal mining permit suspended or revoked, or forfeit a reclamation bond, we and our “owners and controllers,” as discussed above, may be prohibited from obtaining new coal mining permits, or amendments to existing permits, until such violations of law are corrected. This is known as being “permit-blocked.” Additionally, Yorktown, Atkins and Bauersachs are currently deemed an “owner or controller” of a number of other mining companies, as such, we could be permit-blocked based upon the violations of or permit-blocked status of an “owner or controller” of us.

 

We may be subject to additional limitations on our ability to conduct mining operations due to federal jurisdiction.

 

We may conduct some underground mining activities on properties that are within the designated boundary of federally protected lands or national forests where the above-mentioned restrictions within the meaning of SMCRA could apply. Federal court decisions could pose a potential restriction on underground mining within 100 feet of a public road as well as other restrictions. If these SMCRA restrictions ultimately apply to underground mining, considerable uncertainty would exist about the nature and extent of this restriction. While it could remain possible to obtain permits for underground mining operations in these areas even where this 100-foot restriction was applied, the time and expense of that permitting process would be likely to increase significantly and the restrictions placed on the mining of those properties could adversely affect our costs.

 

 
46

 

 

Our prospective customers are subject to extensive existing and future government laws, regulations and other legal requirements relating to protection of the environment, which could negatively impact our business and the market for our products.

 

Coal contains impurities, including sulfur, mercury, chlorine and other elements or compounds, many of which are released into the air when coal is burned. Complying with regulations to address these emissions can be costly for our customers. For example, in order to meet the CAA limits for sulfur dioxide emissions from electric power plants, coal users must install costly pollution control devices, use sulfur dioxide emission allowances (some of which they may purchase), or switch to other fuels. Recent EPA rulemakings requiring additional reductions in permissible emission levels for coal-fired plants will likely make it more costly to operate coal-fired electric power plants and may make coal a less attractive fuel for electric power generation in the future. For example, the EPA’s Cross-State Air Pollution Rule (“CSAPR”) is one of a number of significant regulations that the EPA has issued or expects to issue that will impose more stringent requirements relating to air, water and waste controls on electric generating units. These rules also include the EPA’s new requirements for coal combustion residues management, which were finalized in December 2014 and further regulate the handling of wastes from the combustion of coal. In addition, the EPA has formally adopted a revised final rule to reduce emissions of toxic air pollutants from power plants. More costly and stringent environmental regulations could adversely impact the operations of our customers, which could in turn adversely impact our business. A number of coal-fired power plants, particularly smaller and older plants, already have retired or announced that they will retire rather than retrofit to meet the obligations of these rules. Additional retirements of coal-fired power plants by prospective customers could further decrease demand for thermal coal and reduce our revenues and adversely affect our business and results of operations. See “Business—Environmental and Other Regulatory Matters.”

 

In addition, considerable uncertainty is associated with air emissions initiatives. New regulations are in the process of being developed, and many existing and potential regulatory initiatives are subject to review by federal or state agencies or the courts. More stringent air emissions limitations are either in place or are likely to be imposed in the short to medium term, and these limitations will likely require significant emissions control expenditures for many coal-fired power plants. As a result, some of our prospective customers may switch to other fuels that generate fewer of these emissions or may install more effective pollution control equipment that reduces the need for low-sulfur coal. Any further switching of fuel sources away from coal, closure of existing coal-fired power plants, or reduced construction of new coal-fired power plants could have a material adverse effect on demand for, and prices received for, our coal. In addition, our coke plant and steelmaking customers may face increased operational costs as a result of higher electric costs.

 

Apart from actual and potential regulation of air emissions and solid wastes from coal-fired plants, state and federal mandates for increased use of electricity from renewable energy sources could have an impact on the market for our coal. Several states have enacted legislative mandates requiring electricity suppliers to use renewable energy sources to generate a certain percentage of power. Possible advances in technologies and incentives, such as tax credits, to enhance the economics of renewable energy sources could make these sources more competitive with coal. Any reductions in the amount of coal consumed by electric power generators as a result of current or new standards for the emission of impurities, or current or new incentives to switch to renewable fuels or renewable energy sources, such as the CPP and various state programs, could reduce the demand for our coal, thereby reducing our revenues and adversely affecting our business, cash flows, results of operations and our ability to pay dividends to our stockholders.

 

Environmental activism and initiatives aimed at limiting climate change and a reduction of air pollutants could interfere with our business activities, operations and ability to access capital sources.

 

Participants in the coal mining industry are frequently targeted by environmental activist groups that openly attempt to disrupt the industry. For example, Greenpeace International filed a letter with the SEC alleging that one coal mining company’s filings relating to a proposed public offering of securities may contain incomplete and misleading disclosures regarding the risks of investing in the coal market. On another occasion, the Sierra Club sent a letter to the SEC stating that it believed a coal mining company may be giving potential investors false impressions regarding risks to its business. Other groups have objected to our RAM No. 1 mine permit application in Pennsylvania. It is possible that we could continue to be the target of similar actions in the future, including when we attempt to grow our business through acquisitions, commence new mining operations or register our securities with the SEC. If that were to happen, our ability to operate our business or raise capital could be materially and adversely impacted.

 

 
47

 

 

In addition, there have also been efforts in recent years to influence the investment community, including investment advisors, sovereign wealth funds, public pension funds, universities and other groups, promoting the divestment of fossil fuel equities and also pressuring lenders to limit funding to companies engaged in the extraction of fossil fuel reserves. In California, for example, legislation was signed into law in October 2015 that requires California’s state pension funds to divest investments in companies that generate 50% or more of their revenue from coal mining by July 2017. Several large investment banks also announced that they had adopted climate change guidelines for lenders. The guidelines require the evaluation of carbon risks in the financing of electric power generation plants, which may make it more difficult for utilities to obtain financing for coal-fired plants. Other activist campaigns have urged banks to cease financing coal-driven businesses. As a result, at least ten major banks enacted such policies in 2015. The impact of such efforts may adversely affect the demand for and price of securities issued by us, and impact our access to the capital and financial markets. In addition, several well-funded non-governmental organizations have explicitly undertaken campaigns to minimize or eliminate mining and the use of coal as a source of electricity generation. The net effect of these developments is to make it more costly and difficult to maintain our business and to continue to depress the market for coal.

 

Our mines are subject to stringent federal and state safety regulations that increase our cost of doing business at active operations and may place restrictions on our methods of operation. In addition, government inspectors in certain circumstances may have the ability to order our operations to be shut down based on safety considerations.

 

The Federal Mine Safety and Health Act of 1977 (the “Mine Act”) and Mine Improvement and New Emergency Response Act (the “MINER Act”), and regulations issued under these federal statutes, impose stringent health and safety standards on mining operations. The regulations that have been adopted under the Mine Act and the MINER Act are comprehensive and affect numerous aspects of mining operations, including training of mine personnel, mining procedures, roof control, ventilation, blasting, use and maintenance of mining equipment, dust and noise control, communications, emergency response procedures, and other matters. MSHA regularly inspects mines to ensure compliance with regulations promulgated under the Mine Act and MINER Act. In addition, Pennsylvania, West Virginia, and Virginia all have similar programs for mine safety and health regulation and enforcement.

 

The various requirements mandated by federal and state statutes, rules, and regulations may place restrictions on our methods of operation and potentially result in fees and civil penalties for violations of such requirements or criminal liability for the knowing violation of such standards, significantly impacting operating costs and productivity. In addition, government inspectors have the authority to issue orders to shut down our operations based on safety considerations under certain circumstances, such as imminent dangers, accidents, failures to abate violations, and unwarrantable failures to comply with mandatory safety standards. See “Business—Environmental and Other Regulatory Matters—Mine Safety and Health.”

 

The regulations enacted under the Mine Act and MINER Act as well as under similar state acts are routinely expanded, raising compliance costs and increasing potential liability. For example, in 2014, MSHA finalized a new rule limiting miners’ exposure to respirable coal dust. The first phase of the rule went into effect as of August 1, 2014, and requires, among other things, single shift sampling to determine noncompliance and corrective action to remedy any excessive levels of dust. The next phase of the rule went into effect as of February 1, 2016, and requires increased sampling frequency and the use of continuous personal dust monitors. This and other future mine safety rules could potentially result in or require significant expenditures, as well as additional safety training and planning, enhanced safety equipment, more frequent mine inspections, stricter enforcement practices and enhanced reporting requirements. At this time, it is not possible to predict the full effect that new or proposed statutes, regulations and policies will have on our operating costs, but any expansion of existing regulations, or making such regulations more stringent may have a negative impact on the profitability of our operations. If we were to be found in violation of mine safety and health regulations, we could face penalties or restrictions that may materially and adversely impact our operations, financial results and liquidity.

 

 
48

 

 

We must also compensate employees for work-related injuries. State workers’ compensation acts typically provide for an exception to an employer’s immunity from civil lawsuits for workplace injuries in the case of intentional torts. In such situations, an injured worker would be able to bring suit against his or her employer for damages in excess of workers’ compensation benefits. In addition, West Virginia’s workers’ compensation act provides a much broader exception to workers’ compensation immunity, allowing an injured employee to recover against his or her employer if he or she can show damages caused by an unsafe working condition of which the employer was aware and that was a violation of a statute, regulation, rule or consensus industry standard. These types of lawsuits are not uncommon and could have a significant effect on our operating costs.

 

In addition, Ramaco Development has obtained from a third-party insurer a workers’ compensation insurance policy, which includes coverage for medical and disability benefits for black lung disease under the Federal Coal Mine Health and Safety Act of 1969 and the Mine Act, as amended. We perform periodic evaluations of our black lung liability, using assumptions regarding rates of successful claims, discount factors, benefit increases and mortality rates, among others. Of note, the Affordable Care Act of 2010 significantly amended the black lung provisions of the Mine Act by reenacting two provisions, which had been eliminated in 1981. Under the amendments, a miner with at least fifteen years of underground coal mine employment (or surface mine employment with similar dust exposure) who can prove that he suffers from a totally disabling respiratory condition is entitled to a rebuttable presumption that his disability is caused by black lung. The other amendment provides that the surviving spouse of a miner who was collecting federal black lung benefits at the time of his death is entitled to a continuation of those benefits. These changes could have a material impact on our costs expended in association with the federal black lung program.

 

We have reclamation, mine closing, and related environmental obligations under the Surface Mining Control and Reclamation Act. If the assumptions underlying our accruals are inaccurate, we could be required to expend greater amounts than anticipated.

 

SMCRA establishes operational, reclamation and closure standards for our mining operations. SMCRA requires that comprehensive environmental protection and reclamation standards be met during the course of and following completion of mining activities. Permits for all mining operations must be obtained from the U.S. Office of Surface Mining (“OSM”) or, where state regulatory agencies have adopted federally approved state programs under SMCRA, the appropriate state regulatory authority. Our operations are located in states which have achieved primary jurisdiction for enforcement of SMCRA through approved state programs. See “Business—Environmental and Other Regulatory Matters.”

 

In December 2016 OSM published the final version of the Stream Protection Rule, which would have become effective in January 2017. The rule would impact both surface and underground mining operations, as it would impose stricter guidelines on conducting coal mining operations within buffer zones, and will increase testing and monitoring requirements related to the quality or quantity of surface water and groundwater or the biological condition of streams. The Stream Protection Rule would also require the collection of increased pre-mining data about the site of the proposed mining operation and adjacent areas to establish a baseline for evaluation of the impacts of mining and the effectiveness of reclamation associated with returning streams to pre-mining conditions. However, in February 2017, both the House and Senate passed a resolution disapproving of the Stream Protection Rule pursuant to the Congressional Review Act (“CRA”). President Trump signed the resolution on February 16, 2017 and, pursuant to the CRA, the Stream Protection Rule “shall have no force or effect” and cannot be replaced by a similar rule absent future legislation. Whether Congress will enact future legislation to require a new Stream Protection Rule remains uncertain. If a similar rule were enacted in the future, our mining operations could face significant operating restrictions, as well as increased monitoring and restoration costs.

 

In addition, SMCRA imposes a reclamation fee on all current mining operations, the proceeds of which are deposited in the Abandoned Mine Reclamation Fund (“AML Fund”), which is used to restore unreclaimed and abandoned mine lands mined before 1977. The current per ton fee is $0.28 per ton for surface mined coal and $0.12 per ton for underground mined coal. These fees are currently scheduled to be in effect until September 30, 2021. We accrue for the costs of current mine disturbance and of final mine closure, including the cost of treating mine water discharge where necessary.

 

 
49

 

 

The amounts recorded are dependent upon a number of variables, including the estimated future closure costs, estimated proven reserves, assumptions involving profit margins, inflation rates, and the assumed credit-adjusted risk-free interest rates. If these accruals are insufficient or our liability in a particular year is greater than currently anticipated, our future operating results could be adversely affected. We are also required to post bonds for the cost of a coal mine as a condition of our mining activities.

 

Risks Related to Our Common Stock

 

Our ability to pay dividends may be limited by the amount of cash we generate from operations following the payment of fees and expenses, by restrictions in any future debt instruments and by additional factors unrelated to our profitability.

 

We intend to pay special and regular quarterly dividends. The declaration and payment of dividends, if any, is subject to the discretion of our board of directors and the requirements of applicable law. The timing and amount of any dividends declared will depend on, among other things: (a) our earnings, earnings outlook financial condition, cash flow, cash requirements and outlook on current and future market conditions, (b) our liquidity, including our ability to obtain debt and equity financing on acceptable terms, (c) restrictive covenants in any future debt instruments and (d) provisions of applicable law governing the payment of dividends.

 

The metallurgical coal industry is highly volatile, and we cannot predict with certainty the amount of cash, if any, that will be available for distribution as dividends in any period. Also, there may be a high degree of variability from period to period in the amount of cash, if any, that is available for the payment of dividends. The amount of cash we generate from operations and the actual amount of cash we will have available for dividends will vary based upon, among other things:

 

 

the development of our properties into producing coal mines;

 

 

the ability to begin generating significant revenues and operating cash flows;

 

 

the market price for coal;

 

 

overall domestic and global economic conditions, including the supply of and demand for domestic and foreign coal, coke and steel;

 

 

unexpected operational events or geological conditions;

 

 

cost overruns;

 

 

our ability to enter into agreements governing the sale of coal, which are generally short-term in nature and subject to fluctuations in market pricing;

 

 

the level of our operating costs;

 

 

prevailing global and regional economic and political conditions;

 

 

changes in interest rates;

 

 

the impact of domestic and foreign governmental laws and regulations, including environmental and climate change regulations and regulations affecting the coal mining industry;

 

 

delays in the receipt of, failure to receive, failure to maintain or revocation of necessary governmental permits;

 

 

modification or revocation of our dividend policy by our board of directors; and

 

 

the amount of any cash reserves established by our board of directors.

 

 
50

 

 

The amount of cash we generate from our operations may differ materially from our net income or loss for the period, which will be affected by non-cash items. We may incur other expenses or liabilities that could reduce or eliminate the cash available for distribution as dividends.

 

In addition, any future financing agreements may prohibit the payment of dividends if an event of default has occurred and is continuing or would occur as a result of the payment of such dividends.

 

In addition, Section 170 of the Delaware General Corporation Law (“DGCL”) allows our board of directors to declare and pay dividends on the shares of our common stock either (i) out of our surplus, as defined in and computed in accordance with the DGCL or (ii) in case there shall be no such surplus, out of our net profits for the fiscal year in which the dividend is declared and/or the preceding fiscal year. We may not have sufficient surplus or net profits in the future to pay dividends, and our subsidiaries may not have sufficient funds, surplus or net profits to make distributions to us. As a result of these and the other factors mentioned above, we can give no assurance that dividends will be paid in the future.

 

The requirements of being a public company, including compliance with the reporting requirements of the Securities Exchange Act of 1934, as amended (the “Exchange Act”), and the requirements of the Sarbanes-Oxley Act, may strain our resources, increase our costs and consume management attention, and we may be unable to comply with these requirements in a timely or cost-effective manner.

 

As a public company, we need to comply with new laws, regulations and requirements, certain corporate governance provisions of the Sarbanes-Oxley Act of 2002, related regulations of the SEC and the requirements of the NASDAQ, with which we were not required to comply as a private company. Complying with these statutes, regulations and requirements occupies a significant amount of time for our board of directors and management and significantly increases our costs and expenses. We need to:

 

 

institute a more comprehensive compliance function;

 

 

comply with rules promulgated by the NASDAQ;

 

 

continue to prepare and distribute periodic public reports in compliance with our obligations under the federal securities laws;

 

 

establish new internal policies, such as those relating to insider trading; and

 

 

involve and retain to a greater degree outside counsel and accountants in the above activities.

 

Furthermore, while we generally must comply with Section 404 of the Sarbanes-Oxley Act of 2002 for our fiscal year ending December 31, 2017, we are not required to have our independent registered public accounting firm attest to the effectiveness of our internal controls until our first annual report subsequent to our ceasing to be an “emerging growth company” within the meaning of Section 2(a)(19) of the Securities Act. Accordingly, we may not be required to have our independent registered public accounting firm attest to the effectiveness of our internal controls until as late as our annual report for the fiscal year ending December 31, 2022. Once it is required to do so, our independent registered public accounting firm may issue a report that is adverse in the event it is not satisfied with the level at which our controls are documented, designed, operated or reviewed. Compliance with these requirements may strain our resources, increase our costs and distract management, and we may be unable to comply with these requirements in a timely or cost-effective manner.

 

In addition, being a public company subject to these rules and regulations may make it more difficult and more expensive for us to obtain director and officer liability insurance and we may be required to accept reduced policy limits and coverage or incur substantially higher costs to obtain the same or similar coverage. As a result, it may be more difficult for us to attract and retain qualified individuals to serve on our board of directors or as executive officers. We are currently evaluating these rules, and we cannot predict or estimate the amount of additional costs we may incur or the timing of such costs.

 

 
51

 

 

If we fail to develop or maintain an effective system of internal controls, we may not be able to accurately report our financial results or prevent fraud. As a result, current and potential stockholders could lose confidence in our financial reporting, which would harm our business and the trading price of our common stock.

 

Effective internal controls are necessary for us to provide reliable financial reports, prevent fraud and operate successfully as a public company. If we cannot provide reliable financial reports or prevent fraud, our reputation and operating results would be harmed.

 

We cannot be certain that our efforts to develop and maintain our internal controls will be successful, that we will be able to maintain adequate controls over our financial processes and reporting in the future or that we will be able to comply with our obligations under Section 404 of the Sarbanes Oxley Act of 2002. Any failure to develop or maintain effective internal controls, or difficulties encountered in implementing or improving our internal controls, could harm our operating results or cause us to fail to meet our reporting obligations.

 

Ineffective internal controls could also cause investors to lose confidence in our reported financial information, which would likely have a negative effect on the trading price of our common stock.

 

An active, liquid and orderly trading market for our common stock may not develop or be maintained, and our stock price may be volatile.

 

Prior to our initial public offering, our common stock was not traded on any market. An active, liquid and orderly trading market for our common stock may not develop or be maintained. Active, liquid and orderly trading markets usually result in less price volatility and more efficiency in carrying out investors’ purchase and sale orders. The market price of our common stock could vary significantly as a result of a number of factors, some of which are beyond our control. In the event of a drop in the market price of our common stock, you could lose a substantial part or all of your investment in our common stock.

 

The following factors could affect our stock price:

 

 

our operating and financial performance, including reserve estimates;

 

 

quarterly variations in the rate of growth of our financial indicators, such as net income per share, net income and revenues;

 

 

the public reaction to our press releases, our other public announcements and our filings with the SEC;

 

 

strategic actions by our competitors;

 

 

changes in revenue or earnings estimates, or changes in recommendations or withdrawal of research coverage, by equity research analysts;

 

 

speculation in the press or investment community;

 

 

the failure of research analysts to cover our common stock;

 

 

sales of our common stock by us or the selling stockholders or the perception that such sales may occur;

 

 

our payment of dividends;

 

 

changes in accounting principles, policies, guidance, interpretations or standards;

 

 

additions or departures of key management personnel;

 

 

actions by our stockholders;

 

 

general market conditions, including fluctuations in commodity prices;

 

 

domestic and international economic, legal and regulatory factors unrelated to our performance; and

 

 

the realization of any risks described under this “Risk Factors” section.

 

 
52

 

 

The stock markets in general have experienced extreme volatility that has often been unrelated to the operating performance of particular companies. These broad market fluctuations may adversely affect the trading price of our common stock. Securities class action litigation has often been instituted against companies following periods of volatility in the overall market and in the market price of a company’s securities. Such litigation, if instituted against us, could result in very substantial costs, divert our management’s attention and resources and harm our business, operating results and financial condition.

 

Our significant stockholders have the ability to direct the voting of a majority of the voting power of our common stock, and their interests may conflict with those of our other stockholders.

 

Our significant stockholders own approximately 76.0% of our common stock.

 

As a result, our significant stockholders are able to control matters requiring stockholder approval, including the election of directors, changes to our organizational documents and significant corporate transactions. This concentration of ownership makes it unlikely that any other holder or group of holders of our common stock will be able to affect the way we are managed or the direction of our business. The interests of our significant stockholders with respect to matters potentially or actually involving or affecting us, such as future acquisitions, financings and other corporate opportunities and attempts to acquire us, may conflict with the interests of our other stockholders. Given this concentrated ownership, our significant stockholders would have to approve any potential acquisition of us. In addition, certain of our directors are currently employees of our significant stockholders. These directors’ duties as employees of our significant stockholders may conflict with their duties as our directors, and the resolution of these conflicts may not always be in our or your best interest. Furthermore, we entered into a stockholders’ agreement with the significant stockholders in connection with our initial public offering. Among other things, the stockholders’ agreement provides certain funds affiliated with and/or managed by Yorktown and ECP with the right to designate a certain number of nominees to our board of directors until the later of (i) the time at which such stockholder no longer has the right to designate an individual for nomination to the board of directors under the stockholders’ agreement, and (ii) the time at which the significant stockholders cease to hold in aggregate at least 50% of the outstanding shares of our common stock. See “Part III, Item 13. Certain Relationships and Related Persons Transactions—Stockholders’ Agreement.” The existence of a significant stockholder and the stockholders’ agreement may have the effect of deterring hostile takeovers, delaying or preventing changes in control or changes in management or limiting the ability of our other stockholders to approve transactions that they may deem to be in our best interests. Our significant stockholders’ concentration of stock ownership may also adversely affect the trading price of our common stock to the extent investors perceive a disadvantage in owning stock of a company with significant stockholders.

 

Certain of our directors have significant duties with, and spend significant time serving, entities that may compete with us in seeking acquisitions and business opportunities and, accordingly, may have conflicts of interest in allocating time or pursuing business opportunities.

 

Certain of our directors, who are responsible for managing the direction of our operations and acquisition activities, hold positions of responsibility with other entities (including Yorktown-and ECP-affiliated entities) that are in the business of identifying and acquiring coal reserves. The existing positions held by these directors may give rise to fiduciary or other duties that are in conflict with the duties they owe to us. These directors may become aware of business opportunities that may be appropriate for presentation to us as well as to the other entities with which they are or may become affiliated. Due to these existing and potential future affiliations, they may present potential business opportunities to other entities prior to presenting them to us, which could cause additional conflicts of interest. They may also decide that certain opportunities are more appropriate for other entities with which they are affiliated, and as a result, they may elect not to present those opportunities to us. These conflicts may not be resolved in our favor. For additional discussion of our management’s business affiliations and the potential conflicts of interest of which our stockholders should be aware, see “Certain Relationships and Related Persons Transactions.”

 

 
53

 

 

Our significant stockholders and their affiliates are not limited in their ability to compete with us, and the corporate opportunity provisions in our amended and restated certificate of incorporation could enable our significant stockholders to benefit from corporate opportunities that might otherwise be available to us.

 

Our governing documents provide that our significant stockholders and their affiliates (including portfolio investments of our significant stockholders and their affiliates) are not restricted from owning assets or engaging in businesses that compete directly or indirectly with us. In particular, subject to the limitations of applicable law, our amended and restated certificate of incorporation, among other things:

 

 

permits our significant stockholders and their affiliates and our non-employee directors to conduct business that competes with us and to make investments in any kind of property in which we may make investments; and

 

 

provides that if our significant stockholders or their affiliates or any director or officer of one of our affiliates, or our non-employee directors, our significant stockholders or their affiliates who is also one of our directors, or our non-employee directors, becomes aware of a potential business opportunity, transaction or other matter, they will have no duty to communicate or offer that opportunity to us.

 

Our significant stockholders or their affiliates, or our non-employee directors, may become aware, from time to time, of certain business opportunities (such as acquisition opportunities) and may direct such opportunities to other businesses in which they have invested, in which case we may not become aware of or otherwise have the ability to pursue such opportunity. Further, such businesses may choose to compete with us for these opportunities, possibly causing these opportunities to not be available to us or causing them to be more expensive for us to pursue. In addition, our significant stockholders and their affiliates, or our non-employee directors, may dispose of coal properties or other assets in the future, without any obligation to offer us the opportunity to purchase any of those assets. As a result, our renouncing our interest and expectancy in any business opportunity that may be from time to time presented to our significant stockholders and their affiliates, or our non-employee directors, could adversely impact our business or prospects if attractive business opportunities are procured by such parties for their own benefit rather than for ours.

 

Each of our significant stockholders has resources greater than ours, which may make it more difficult for us to compete with our significant stockholders with respect to commercial activities as well as for potential acquisitions. We cannot assure you that any conflicts that may arise between us and our stockholders, on the one hand, and our significant stockholders, on the other hand, will be resolved in our favor. As a result, competition from our significant stockholders and their affiliates could adversely impact our results of operations.

 

Our amended and restated certificate of incorporation and amended and restated bylaws, as well as Delaware law, contain provisions that could discourage acquisition bids or merger proposals, which may adversely affect the market price of our common stock.

 

Our amended and restated certificate of incorporation authorizes our board of directors to issue preferred stock without stockholder approval. If our board of directors elects to issue preferred stock, it could be more difficult for a third party to acquire us. In addition, some provisions of our amended and restated certificate of incorporation and amended and restated bylaws could make it more difficult for a third party to acquire control of us, even if the change of control would be beneficial to our stockholders, including:

 

 

limitations on the removal of directors;

 

 

limitations on the ability of our stockholders to call special meetings;

 

 

establishing advance notice provisions for stockholder proposals and nominations for elections to the board of directors to be acted upon at meetings of stockholders;

 

 

providing that the board of directors is expressly authorized to adopt, or to alter or repeal our bylaws; and

 

 

establishing advance notice and certain information requirements for nominations for election to our board of directors or for proposing matters that can be acted upon by stockholders at stockholder meetings.

 

 
54

 

 

Our amended and restated certificate of incorporation designates the Court of Chancery of the State of Delaware as the sole and exclusive forum for certain types of actions and proceedings that may be initiated by our stockholders, which could limit our stockholders’ ability to obtain a favorable judicial forum for disputes with us or our directors, officers, employees or agents.

 

Our amended and restated certificate of incorporation provides that, unless we consent in writing to the selection of an alternative forum, the Court of Chancery of the State of Delaware will, to the fullest extent permitted by applicable law, be the sole and exclusive forum for (i) any derivative action or proceeding brought on our behalf, (ii) any action asserting a claim of breach of a fiduciary duty owed by any of our directors, officers, employees or agents to us or our stockholders, (iii) any action asserting a claim arising pursuant to any provision of the Delaware General Corporation Law (the “DGCL”), our amended and restated certificate of incorporation or our bylaws, or (iv) any action asserting a claim against us that is governed by the internal affairs doctrine, in each such case subject to such Court of Chancery having personal jurisdiction over the indispensable parties named as defendants therein. Any person or entity purchasing or otherwise acquiring any interest in shares of our capital stock will be deemed to have notice of, and consented to, the provisions of our amended and restated certificate of incorporation described in the preceding sentence. This choice of forum provision may limit a stockholder’s ability to bring a claim in a judicial forum that it finds favorable for disputes with us or our directors, officers, employees or agents, which may discourage such lawsuits against us and such persons. Alternatively, if a court were to find these provisions of our amended and restated certificate of incorporation inapplicable to, or unenforceable in respect of, one or more of the specified types of actions or proceedings, we may incur additional costs associated with resolving such matters in other jurisdictions, which could adversely affect our business, financial condition or results of operations.

 

Future sales of our common stock in the public market, or the perception that such sales may occur, could reduce our stock price, and any additional capital raised by us through the sale of equity or convertible securities may dilute your ownership in us.

 

We may issue additional shares of common stock or convertible securities in public offerings. Our significant stockholders own 29,682,882 shares of common stock, representing approximately 76.0% of our total outstanding common stock. All such shares are restricted from immediate resale of our initial public offering under the federal securities laws and are subject to the lock-up agreements, but may be sold into the market in the future. Our significant stockholders are party to a registration rights agreement, which requires us to effect the registration of their shares in certain circumstances no earlier than the expiration of the lock-up period contained in the underwriting agreement entered into in connection with the initial public offering. See “Part III, Item 13. Certain Relationships and Related Persons Transactions—Registration Rights Agreement.”

 

In connection with our initial public offering, we filed a registration statement with the SEC on Form S-8 providing for the registration of 8,324,910 shares of our common stock issued or reserved for issuance under our equity incentive plan. Subject to the satisfaction of vesting conditions and the expiration of lock-up agreements, shares registered under the registration statement on Form S-8 will be available for resale immediately in the public market without restriction, subject to Rule 144 limitations with respect to affiliates. In addition, the issuance of shares of common stock upon the exercise of outstanding options will result in dilution to the interests of other stockholders.

 

We cannot predict the size of future issuances of our common stock or securities convertible into common stock or the effect, if any, that future issuances and sales of shares of our common stock will have on the market price of our common stock or the dividend amount payable per share on our common stock. Sales of substantial amounts of our common stock (including shares issued in connection with an acquisition), or the perception that such sales could occur, may adversely affect prevailing market prices of our common stock or the dividend amount payable per share on our common stock.

 

The underwriters of our initial public offering may waive or release parties to the lock-up agreements entered into in connection with such offering, which could adversely affect the price of our common stock.

 

We, our officers and directors, the selling stockholders and holders of substantially all our common stock have entered or will enter into lock-up agreements pursuant to which we and they will be subject to certain restrictions with respect to the sale or other disposition of our common stock. The representatives of the underwriters, at any time and without notice, may release all or any portion of the common stock subject to the foregoing lock-up agreements. If the restrictions under the lock-up agreements are waived, then the common stock, subject to compliance with the Securities Act or exceptions therefrom, will be available for sale into the public markets, which could cause the market price of our common stock to decline and impair our ability to raise capital.

 

 
55

 

 

Certain U.S. federal income tax preferences currently available with respect to coal exploration and development may be eliminated as a result of future legislation.

 

In past years, legislation has been proposed that would, if enacted into law, make significant changes to U.S. tax laws, including to certain key U.S. federal income tax provisions currently available to companies engaged in the exploration and development of coal.  Such legislative changes have included, but not been limited to, (1) the elimination of current deductions, the 60-month amortization period and the 10-year amortization period for exploration and development costs relating to coal and other hard mineral fossil fuels, (2) the repeal of the percentage depletion allowance with respect to coal properties, (3) the repeal of capital gains treatment of coal and lignite royalties and (4) the elimination of the domestic manufacturing deduction for coal and other hard mineral fossil fuels. Congress could consider, and could include, some or all of these proposals as part of tax reform legislation, to accompany lower federal income tax rates.  Moreover, other more general features of tax reform legislation, including changes to cost recovery rules and to the deductibility of interest expense, may be developed that also would change the taxation of companies engaged in the exploration and development of coal.  It is unclear whether these or similar changes will be enacted and, if enacted, how soon any such changes could take effect.  The passage of any legislation as a result of these proposals or any similar changes in U.S. federal income tax laws could eliminate or postpone certain tax deductions or other tax incentives that currently are available with respect to coal exploration and development, or increase costs, and any such changes could increase our taxable income and have an adverse effect on our financial position, results of operations and cash flows.

 

We may issue preferred stock whose terms could adversely affect the voting power or value of our common stock.

 

Our amended and restated certificate of incorporation authorizes us to issue, without the approval of our stockholders, one or more classes or series of preferred stock having such designations, preferences, limitations and relative rights, including preferences over our common stock respecting dividends and distributions, as our board of directors may determine. The terms of one or more classes or series of preferred stock could adversely impact the voting power or value of our common stock. For example, we might grant holders of preferred stock the right to elect some number of our directors in all events or on the happening of specified events or the right to veto specified transactions. Similarly, the repurchase or redemption rights or liquidation preferences we might assign to holders of preferred stock could affect the residual value of the common stock.

 

We are a “controlled company” within the meaning of the NASDAQ rules and, as a result, qualify for and rely on exemptions from certain corporate governance requirements.

 

Yorktown beneficially owns a majority of our outstanding voting interests. As a result, we are a “controlled company” within the meaning of the NASDAQ corporate governance standards. Under the NASDAQ rules, a company of which more than 50% of the voting power is held by another person or group of persons acting together is a “controlled company” and may elect not to comply with certain NASDAQ corporate governance requirements, including the requirements that:

 

 

a majority of the board of directors consist of independent directors;

 

 

we have a nominating and governance committee that is composed entirely of independent directors with a written charter addressing the committee’s purpose and responsibilities; and

 

 

we have a compensation committee that is composed entirely of independent directors with a written charter addressing the committee’s purpose and responsibilities.

 

These requirements will not apply to us as long as we remain a controlled company. We intend to continue to utilize some or all of these exemptions. Accordingly, you may not have the same protections afforded to stockholders of companies that are subject to all of the corporate governance requirements of the NASDAQ.

 

 
56

 

 

For as long as we are an emerging growth company, we will not be required to comply with certain reporting requirements, including those relating to accounting standards and disclosure about our executive compensation, that apply to other public companies.

 

In April 2012, President Obama signed into law the JOBS Act. We are classified as an “emerging growth company” under the JOBS Act. For as long as we are an emerging growth company, which may be up to five full fiscal years, unlike other public companies, we will not be required to, among other things: (i) provide an auditor’s attestation report on management’s assessment of the effectiveness of our system of internal control over financial reporting pursuant to Section 404(b) of the Sarbanes-Oxley Act; (ii) comply with any new requirements adopted by the PCAOB requiring mandatory audit firm rotation or a supplement to the auditor’s report in which the auditor would be required to provide additional information about the audit and the financial statements of the issuer; (iii) provide certain disclosure regarding executive compensation required of larger public companies; or (iv) hold nonbinding advisory votes on executive compensation. We will remain an emerging growth company for up to five years, although we will lose that status sooner if we have more than $1.0 billion of revenues in a fiscal year, have more than $700.0 million in market value of our common stock held by non-affiliates, or issue more than $1.0 billion of non-convertible debt over a three-year period.

 

To the extent that we rely on any of the exemptions available to emerging growth companies, you will receive less information about our executive compensation and internal control over financial reporting than issuers that are not emerging growth companies. If some investors find our common stock to be less attractive as a result, there may be a less active trading market for our common stock and our stock price may be more volatile.

 

If securities or industry analysts do not publish research or reports about our business, if they adversely change their recommendations regarding our common stock or if our operating results do not meet their expectations, our stock price could decline.

 

The trading market for our common stock will be influenced by the research and reports that industry or securities analysts publish about us or our business. If one or more of these analysts cease coverage of our company or fail to publish reports on us regularly, we could lose visibility in the financial markets, which in turn could cause our stock price or trading volume to decline. Moreover, if one or more of the analysts who cover our company downgrades our common stock or if our operating results do not meet their expectations, our stock price could decline.

 

 
57

 

 

Item 2. Properties

 

See Item 1. “Business—Our Projects” for specific information about our mining operations.

 

Coal Reserve Information

 

Reserves are defined by the SEC Industry Guide 7 as that part of a mineral deposit which could be economically and legally extracted or produced at the time of the reserve determination. Reserves are further classified as proven or probable according to the degree of certainty of existence. In determining whether our reserves meet this standard, we take into account, among other things, our potential ability to obtain a mining permit, the possible necessity of revising a mining plan, changes in estimated future costs, changes in future cash flows caused by changes in costs required to be incurred to meet regulatory requirements and obtaining or renewing mining permits, variations in quantity and quality of coal, and varying levels of demand and their effects on selling prices. Further, the economic recoverability of our reserves is based on market conditions including contracted pricing, market pricing and overall demand for our coal. Thus, the actual value at which we no longer consider our reserves to be economically recoverable varies depending on the length of time in which the specific market conditions are expected to last. We consider our reserves to be economically recoverable at a price in excess of our cash costs to mine the coal and fund our ongoing replacement capital. The reserves in this annual report are classified by reliability or accuracy in decreasing order of geological assurance as Proven (Measured) and Probable (Indicated). The terms and criteria utilized to estimate reserves for this study are based on United States Geological Survey Circular 891 and in general accordance with SEC Industry Guide 7, and are summarized as follows:

 

 

Proven (Measured) Reserves: Reserves for which (a) quantity is computed from dimensions revealed in outcrops, trenches, workings or drill holes; and grade and/or quality are computed from the results of detailed sampling and (b) the sites for inspection, sampling and measurement are spaced so closely and the geologic character is so well defined that size, shape, depth and mineral content of reserves are well-established.

 

 

Probable (Indicated) Reserves: Reserves for which quantity and grade and/or quality are computed from information similar to that used for proven (measured) reserves, but the sites for inspection, sampling, and measurement are farther apart or are otherwise less adequately spaced. The degree of assurance, although lower than that for proven (measured) reserves, is high enough to assume continuity between points of observation.

 

The information included in this annual report regarding estimated quantities and quality of our proven and probable coal reserves is based on estimates included in the reports listed below. Such information is included in this annual report in reliance upon the authority as experts in these matters of the firms that have issued such reports as indicated in this list:

 

 

Weir International, Inc. Elk Creek Property Reserve and Resource Study dated December 29, 2016, relating to our reserves in Logan, Wyoming and Mingo Counties, West Virginia;

 

 

Weir International, Inc. Berwind Property Reserve and Resource Study dated October 26, 2016, relating to our reserves in McDowell County, West Virginia and Buchanan and Tazewell Counties, Virginia;

 

 

Weir International, Inc. Mathies Property Reserve Study dated September 18, 2015, relating to our reserves in Washington County, Pennsylvania (the site of the RAM Mine); and

 

 

Weir International, Inc. Knox Creek Property Reserve Study dated December 19, 2016 relating to our reserves in Buchanan, Tazewell and Russell Counties, Virginia.

 

 
58

 

 

The reserves available to us by lease or right to lease from Ramaco Carbon, LLC are summarized by project in the table below. All reserves listed for our Elk Creek, Berwind and RAM Mine properties are controlled by Ramaco Carbon, LLC. We lease and sublease approximately 110.4 million tons of those reserves controlled by Ramaco Carbon, LLC at our Elk Creek, Berwind and RAM Mine properties, excluding approximately 2.4 million tons at our Elk Creek property that are subleased to a third party by Ramaco Carbon, LLC under a pre-existing lease. In addition, we have the right to lease approximately 62.9 million additional tons of reserves controlled by Ramaco Carbon, LLC, pursuant to mutual cooperation agreements. The clean recoverable tons at our Knox Creek project are controlled by RAMACO Resources Land Holdings, LLC, a subsidiary of Ramaco Development. See “Certain Relationships and Related Persons Transactions—Historical Transactions with Affiliates” for a description of the mutual cooperation agreements which contain this right to lease.

 

   Mining  

Reserves(1) Clean
Recoverable Tons
(in millions)

  

Anticipated Production Start

  

Projected Mine Life

  

Deep Mine Clean Tons per

  

Surface Mining Ratio

  

Surface Effective Mining Ratio

  

Typical Met Coal Quality

  

Planned Transpor

 
 Location Method 

Proven

  

Probable

  

Total

  Date  (years)  Foot  (2)  (3)  (4)  -tation 

Elk Creek

Logan, Wyoming and Mingo Counties, WV

 

Underground, Highwall, Surface

  62.0   36.0   98.0 (6) 

Producing

  

20+

   3.06   12.74   6.15  

High Volatile A, A/B, B

  

CSX RR, Norfolk Southern RR, Truck

 

Berwind

McDowell County, WV, Buchanan and Tazewell Counties, VA

 

Underground

  45.0   27.1   72.1  

2Q 2017

  

20+

   2.84        

Low Volatile

  

Truck, Norfolk Southern RR

 

RAM Mine

Washington County, PA

 

Underground

  2.0   3.6   5.6   2019   10   4.22        

High Volatile C

  

Norfolk Southern RR, Truck, Barge

 

Knox Creek

Buchanan, Tazewell and Russell Counties, VA

 

Underground

  58.2   3.0   61.2   2017    (5)   (5)       

High Volatile A

  

Truck, Norfolk Southern

 

Total

  167.1 (7)  69.8 (7)  237.0 (7)                            

                                      

(1)

Reserves for the Elk Creek, Berwind, RAM Mine and Knox Creek projects are based respectively upon the Weir International, Inc. (i) Elk Creek Property Reserve and Resource Study dated December 29, 2016, (ii) Berwind Property Reserve and Resource Study dated October 26, 2016, (iii) Reserve Study of Ramaco Carbon, LLC’s Mathies (RAM Mine) property in Washington County, Pennsylvania, dated September 18, 2015 and (iv) Knox Creek Property Reserve Study dated December 19, 2016. Clean recoverable tons are based upon 50% underground mining recovery, theoretical preparation plant yield at appropriate specific gravities and 95% preparation plant efficiency. The ranges of metallurgical coal sales prices used to assess our reserves at the time of reserve reporting were between $115-119 per ton at Berwind, $88-103 per ton at Elk Creek, $76-86 per ton at RAM Mine and $85-111 per ton at Knox Creek.

 

(2)

Surface Mining Ratio is calculated by dividing bank cubic yards by clean recoverable surface tons.

 

(3)

Surface Effective Mining Ratio is calculated by dividing bank cubic yards by clean recoverable surface tons plus highwall miner tons.

 

(4)

Volatiles refers to the volatile matter contained in the coal. Classification of coal as low, mid or high volatile refers to the specific volatile content within the coal, with coals of 17% to 22% volatiles being classified as low volatile, 23% to 31% as mid volatile and 32% or greater as high volatile. The amount of volatile matter in coal impacts coke yield—the amount of coke and coke by-products produced per ton of coal charged. Low volatile coal contains more carbon, but too much carbon can result in coke oven damage. Too much volatile matter results in less carbon and reduces the volume of coke produced. Therefore, coke producers use blends of high volatile and low volatile coals for coke production.

 

(5)

Knox Creek mine plan is under development.

 

(6)

Includes approximately 2.4 million tons at our Elk Creek property that are leased to a third party by Ramaco Carbon, LLC.

 

(7)

Total does not sum due to rounding.

 

 

Reserve Estimates

 

Our estimated reserves for our Berwind, RAM Mine, Knox Creek and Elk Creek projects were prepared by Weir International, Inc. (“Weir”).

 

 
59

 

 

Reserve estimates were assessed based on benchmark coal sales pricing at the time of reserve reporting for each property. Coal sales pricing of $88-103 per ton for Elk Creek was based on the October 2016 Doyle global metallurgical coal benchmark forecast, adjusted for specific coal quality characteristics. Metallurgical coal sales pricing of $76-86 per ton for RAM was based on the October 2015 Doyle global metallurgical coal benchmark forecast, adjusted for specific coal quality characteristics. Metallurgical coal sales pricing of $115-119 per ton for Berwind was based on the October 2016 Doyle global metallurgical coal benchmark forecast, adjusted for specific coal quality characteristics. Metallurgical coal sales pricing of $85-111 per ton for Knox Creek was based on the October 2016 Doyle global metallurgical coal benchmark forecast, adjusted for specific coal quality characteristics.

 

Utilizing the three-year average semi-soft coking coal historical benchmark price of approximately $88 per short ton for coal produced at Elk Creek, RAM and Knox Creek, our mineral reserves at each such mines are economic. Utilizing a three-year average premium hard coking coal historical benchmark price of approximately $104 per short ton, our mineral reserves at our Berwind mine are economic.

 

We expect to have our reserve estimates updated annually by our independent reserve engineers. Our internal professional staff works closely with Weir to ensure the integrity, accuracy and timeliness of data that is furnished to them for their reserve estimation processes. We make all requested information, as well as our pertinent personnel, available to our independent engineers in connection with their evaluation of our reserves.

 

Year-end reserve estimates are and will continue to be reviewed by our Chief Executive Officer and other senior management, and revisions are communicated to our board of directors.

 

Our independent reserve engineers follow SEC rules and definitions in preparing their reserve estimates. “Reserves” are defined by the SEC’s Industry Guide 7 as that part of a mineral deposit, which could be economically and legally extracted or produced at the time of the reserve determination. “Recoverable” reserves mean coal that is economically recoverable using existing equipment and methods under federal and state laws currently in effect. Proven (measured) reserves are defined in Guide 7 as reserves for which (a) quantity is computed from dimensions revealed in outcrops, trenches, workings or drill holes; grade and/or quality are computed from the results of detailed sampling and (b) the sites for inspection, sampling and measurement are spaced so closely and the geologic character is so well defined that size, shape, depth and mineral content of reserves are well-established. Probable (indicated) reserves are defined in Guide 7 as reserves for which quantity and grade and/or quality are computed from information similar to that used for proven (measured) reserves, but the sites for inspection, sampling and measurement are farther apart or are otherwise less adequately spaced. The degree of assurance, although lower than that for proven (measured) reserves, is high enough to assume continuity between points of observation.

 

Standards set forth by the United States Geological Service were used to place areas of the mine reserves into the proven (measured) and probable (indicated) categories. Under these standards, coal within 1,320 feet of a data point is considered to be proven, and coal that is between 1,320 feet and 3,960 feet from a data point is placed in the probable category. All reserves are stated as a final salable product.

 

For the exploration process, core samples are boxed and delivered to an independent lab for analysis.

 

Inaccuracies in our estimates of our coal reserves could result in decreased profitability from lower than expected revenues or higher than expected costs.

 

Our future performance depends on, among other things, the accuracy of our estimates of our proven and probable coal reserves. We base our estimates of reserves on engineering, economic and geological data assembled, analyzed and reviewed by management. We will update our estimates of the quantity and quality of proven and probable coal reserves annually to reflect the production of coal from the reserves, updated geological models and mining recovery data, the tonnage contained in new lease areas acquired and estimated costs of production and sales prices. There are numerous factors and assumptions inherent in estimating the quantities and qualities of, and costs to mine, coal reserves, including many factors beyond our control, including the following:

 

 

quality of the coal;

 

 
60

 

 

 

geological and mining conditions, which may not be fully identified by available exploration data and/or may differ from our experiences in areas where we currently mine;

 

 

the percentage of coal ultimately recoverable;

 

 

the assumed effects of regulation, including the issuance of required permits, taxes, including severance and excise taxes and royalties, and other payments to governmental agencies;

 

 

assumptions concerning the timing for the development of the reserves; and

 

 

assumptions concerning equipment and productivity, future coal prices, operating costs, including for critical supplies such as fuel, tires and explosives, capital expenditures and development and reclamation costs.

 

As a result, estimates of the quantities and qualities of economically recoverable coal attributable to any particular group of properties, classifications of reserves based on risk of recovery, estimated cost of production, and estimates of future net cash flows expected from these properties as prepared by different engineers, or by the same engineers at different times, may vary materially due to changes in the above factors and assumptions.

 

Actual production recovered from identified reserve areas and properties, and revenues and expenditures associated with our mining operations, may vary materially from estimates.

 

Item 3. Legal Proceedings

 

Due to the nature of our business, we may become, from time to time, involved in routine litigation or subject to disputes or claims related to our business activities. In the opinion of our management, there are no pending litigation, disputes or claims against us which, if decided adversely, will have a material adverse effect on our financial condition, cash flows or results of operations.

 

Item 4. Mine Safety Disclosures

 

The information concerning mine safety violations or other regulatory matters required by Section 1503(a) of the Dodd-Frank Wall Street Reform and Consumer Protection Act and Item 104 of Regulation S-K is included in Exhibit 95.1 to this annual report.

 

 
61

 

 

PART II

 

Item 5. Market for Registrant’s Common Equity and Related Shareholder Matters.

 

Our common stock, $0.01 par value, began trading on the NASDAQ under the symbol “METC” on February 3, 2017 at an initial offering price of $13.50 per share. Prior to that time, there was no public market for our common stock. As of the close of business on March 24, 2017, there were 9 holders of record of our common stock.

 

Our common stock has traded on the NASDAQ since February 3, 2017, and therefore, we have not set forth quarterly information with respect to high and low prices for our common stock. The last reported sale price of our common stock on the NASDAQ on March 24, 2017 was $8.75 per share.

 

Dividend Policy

 

While we have not paid any dividends on our common stock since our inception, our longer-term objective is to pay dividends in order to enhance stockholder returns. Our board of directors has adopted a policy of considering paying regular and special cash dividends, in amounts to be determined.

 

Any determination to declare a regular or special dividend, as well as the amount of any dividend that may be declared, will be based on the board of director’s consideration of our financial position, earnings, earnings outlook, capital spending plans, outlook on current and future market conditions, alternative stockholder return methods such as share repurchases, and other factors that our board of directors considers relevant at that time. Our dividend policy may change from time to time, and there can be no assurance that we will declare any regular or special cash dividends at all or in any particular amounts.

 

Issuer Purchases of Equity Securities

 

 We had no share repurchases for the quarter or fiscal year ended December 31, 2016.

 

Securities Authorized for Issuance under Equity Compensation Plans

 

See “Part III, Item 12—Security Ownership of Certain Beneficial Owners and Management and Related Stockholder Matters” for information regarding our equity compensation plans.

 

Sales of Unregistered Equity Securities

 

We did not have any sales of unregistered equity securities during the quarter or fiscal year ended December 31, 2016.

 

Item 6. Selected Financial Data

 

Ramaco Resources, Inc. was incorporated in October 2016 and does not have historical financial operating results. The following table shows selected historical consolidated financial data, for the periods and as of the dates indicated, of Ramaco Development, our accounting predecessor. The selected historical consolidated financial data of our predecessor as of and for the years ended December 31, 2014, 2015 and 2016 were derived from the audited historical consolidated financial statements of our predecessor included elsewhere in this annual report.

 

Our historical results are not necessarily indicative of future operating results and the results for any interim period are not necessarily indicative of the results that may be expected for a full fiscal year. You should read the following table in conjunction with “Management’s Discussion and Analysis of Financial Condition and Results of Operations,” the historical consolidated financial statements of our predecessor and accompanying notes included elsewhere in this annual report.

 

 
62

 

 

  

Historical Ramaco Development, LLC

 
  

Year Ended December 31,

 

Consolidated statement of operations data:

 

2016

  

2015

  

2014

 
  

(in thousands, except per share data)

 

Revenue

 $5,216  $  $ 

Cost and expenses

            

Cost of coal sales

  1,796       

Cost of coal processing

  2,601       

Other operating costs and expenses

  416   934   939 

Asset retirement obligation accretion

  229   75   68 

Depreciation, depletion and amortization

  252       

Professional fees

  4,325   406   269 

General and administrative

  3,126   918   489 

Total cost and expenses

  12,745   2,333   1,765 

Operating loss

  (7,529)  (2,333)  (1,765)

Interest and dividend income

  138       

Interest expense

  (124)  (2)  (1)

Net loss

 $(7,515) $(2,335) $(1,766)

 

  

Historical Ramaco Development, LLC

 
  

Year Ended December 31,

 

Consolidated statement of cash flow data:

 

2016

  

2015

  

2014

 
  

(in thousands)

 

Cash flows from operating activities

 $(3,861) $(1,916) $(1,702)

Cash flows from investing activities

  (77,463)  (3,464)  (4,185)

Cash flows from financing activities

  85,527   6,374   5,887 

Net change in cash and cash equivalents

 $4,203  $994  $ 

 

  

Historical Ramaco Development, LLC

 
  

As of December 31,

 

Consolidated balance sheet data:

 

2016

  

2015

  

2014

 
  

(in thousands)

 

Current assets

            

Cash and cash equivalents

 $5,197  $994  $ 

Short-term investments

  55,238       

Accounts and notes receivable

  915       

Inventories

  1,519       

Prepaid expenses

  388   261   105 

Total current assets

  63,257   1,255   105 

Property, plant and equipment – net

  46,434   13,958   10,381 

Long-term investments

  5,199      1,385 

Advanced coal royalties

  2,050   2,050    

Deferred offering costs

  2,248   3,089    

Other

  21       

Total Assets

 $119,209  $20,352  $11,871 

Current liabilities

 15,357  $914  $ 

Asset retirement obligations, long-term

  9,435   2,095   1,791 

Note payable-Ramaco Carbon, LLC

  10,629       

Due to Ramaco Carbon, LLC

     10,683   11,053 

Total liabilities

  35,421   13,692   12,844 

Series A preferred units

  88,774       

Members’ equity (deficit)

  (4,986)  6,660   (973)

Total Liabilities and Equity

 $119,209  $20,352  $11,871 

 

 
63

 

 

Item 7. Management’s Discussion and Analysis of Financial Condition and Results of Operations

 

The following discussion and analysis should be read in conjunction with the “Selected Financial Data” and the accompanying financial statements and related notes included elsewhere in this annual report. The following discussion contains forward-looking statements that reflect our future plans, estimates, beliefs and expected performance. The forward-looking statements are dependent upon events, risks and uncertainties that may be outside our control. Our actual results could differ materially from those discussed in these forward-looking statements. Factors that could cause or contribute to such differences are discussed elsewhere in this annual report, particularly in “Risk Factors” and “Cautionary Statement Regarding Forward-Looking Statements,” all of which are difficult to predict. In light of these risks, uncertainties and assumptions, the forward-looking events discussed may not occur. We do not undertake any obligation to publicly update any forward-looking statements except as otherwise required by applicable law.

 

Our Predecessor and Ramaco Resources, Inc.

 

We were formed in October 2016 and do not have historical financial operating results. For purposes of this annual report, our accounting predecessor is Ramaco Development, LLC (“Ramaco Development”). Ramaco Development was formed in July 2015 to develop high-quality, low-cost metallurgical coal. In connection with our initial public offering, the existing owners of Ramaco Development exchanged all of their interests in Ramaco Development for all of our issued and outstanding shares of common stock.

 

We are an operator and developer of high-quality, low-cost metallurgical coal in southern West Virginia, southwestern Virginia, and southwestern Pennsylvania. We have a near-term development portfolio of four long-lived projects: Elk Creek, Berwind, RAM Mine and Knox Creek.

 

Basis of Presentation

 

We consider and report all of our operations as one segment.

 

Overall Trends and Outlook

 

Overview

 

We expect our business to be affected by key trends in the metallurgical coal industry. Our expectations are based on assumptions made by us and information currently available to us. To the extent our underlying assumptions about or interpretations of available information prove to be incorrect, our actual results may vary materially from our expected results.

 

The overall outlook of the metallurgical coal business is dependent on a variety of factors such as pricing, regulatory uncertainties and global economic conditions. Coal consumption and production in the U.S. have been driven in recent periods by several market dynamics and trends, such as the global economy, a strong U.S. dollar and accelerating production cuts. In addition to those outlined below, please read “Risk Factors” elsewhere in this annual report for additional detail on the risks affecting the coal industry.

 

Reserve Estimates

 

Coal is economically recoverable when the price at which coal can be sold exceeds the costs and expenses of mining and selling the coal. We base our reserve information on geologic data, coal ownership information and current and proposed mine plans. Reserve estimates are periodically updated to reflect past coal production, if any, new drilling information, other geologic or mining data, and changes to coal price expectations or the cost of production and sale. There are numerous uncertainties inherent in estimating quantities and qualities of coal and costs to mine recoverable reserves, including many factors beyond our control. As a result, estimates of economically recoverable coal reserves are by their nature uncertain and depend on a variety of factors. Actual production, revenues and expenditures with respect to our future coal reserves will vary from estimates, and these variances may be material. As a result, our estimates may not accurately reflect our actual future coal reserves.

 

 
64

 

 

Production

 

We have not yet completed the development of our mining properties. We achieved initial commercial production of metallurgical coal in January 2017. We expect to incur significant capital expenditures until we have completed the development of our properties. In addition, the development of our properties involves numerous regulatory, environmental, political and legal uncertainties that are beyond our control and that may cause delays in, or increase the costs associated with, their completion. In connection with the development of our properties, we may encounter unexpected difficulties, such as shortages of materials, unexpected operational events, cost overruns and facility or equipment malfunctions.

 

Pricing

 

Sales commitments in the metallurgical coal market are typically not long-term in nature and are generally no longer than one year in duration. Most metallurgical coal transactions in the U.S. are done on a calendar year basis, where both prices and volumes are fixed in the third and fourth quarter for the following calendar year. Globally the market is evolving to shorter term pricing.

 

Metallurgical coal has been an extremely volatile commodity over the past 10 years, as steel production growth in Asia underpinned demand growth, while the market experienced two supply shocks from flooding events in Australia’s Queensland and a third in 2016 caused by a reduction in Chinese domestic production. U.S. metallurgical coal exports are expected to fall from 46.3 million tons in 2015 to approximately 36.0 million tons in 2016. However, premium global quarterly coal benchmark prices have rebounded significantly since early 2016, rising from $81 per MT in the first quarter of 2016 to $285 per MT in the first quarter of 2017, as government policies curtailing the number of working days at Chinese coal mines and the continuing closure of small, unsanctioned, coal mines in China curbed domestic supply. Metallurgical coal spot prices have declined from $308 per MT on November 11, 2016 to $158 per MT as of March 20, 2017. We believe this decline has been driven by (i) the reversal and relaxation by China of policies that were aimed to reduce metallurgical coal production, (ii) new production has been recently brought online and idled metallurgical coal mines have been recently restarted in Mozambique, Australia, the United States and Canada and (iii) due to the strengthening of the U.S. Dollar, non-domestic producers became more competitive and caused a metallurgical coal price based in U.S. Dollars to fall as the U.S. Dollar became relatively more expensive. Supplies may not remain low, and demand may decrease or overcapacity may resume, which could cause declines in the prices of and demand for coal, which could have a material adverse effect on our business, financial condition, results of operations and cash flows.

 

Steel Industry

 

Substantially all of the metallurgical coal that we expect to produce will be sold to steel producers. Therefore, demand for our metallurgical coal will be highly correlated to the steel industry. The steel industry’s demand for metallurgical coal is affected by a number of factors including the cyclical nature of that industry’s business, technological developments in the steel-making process and the availability of substitutes for steel such as aluminum, composites and plastics. A significant reduction in the demand for steel products would reduce the demand for metallurgical coal, which would have a material adverse effect upon our business. Similarly, if less expensive ingredients could be used in substitution for metallurgical coal in the integrated steel mill process, the demand for metallurgical coal would materially decrease, which would also materially adversely affect demand for our metallurgical coal.

 

 
65 

 

 

Factors Affecting Comparability of Future Results

 

You should read this management’s discussion and analysis of our financial condition and results of operations in conjunction with our historical financial statements included elsewhere in this annual report. Below are the period-to-period comparisons of our historical results and the analysis of our financial condition. In addition to the impact of the matters discussed in “Risk Factors,” our future results could differ materially from our historical results due to a variety of factors, including the following:

  

Revenue. No coal mining revenue is reflected in our historical financial statements. Commercial production from our first mines occurred in January 2017, at which time we began to generate revenue from production. In 2016 we began conducting coal washing services for a third party at the Knox Creek preparation plant and loading facility for a per-ton processing and loading fee, under an arrangement that has been cancelled. In October 2016, we also began processing coal purchased from third parties in the Knox Creek preparation plant for sale for our own account through RAMACO Coal Sales, LLC, our wholly-owned subsidiary.

 

Production Costs. Production costs are the costs incurred in the operation of producing and processing our production and are primarily comprised of mining costs, labor, supplies and repairs, power, rental, lease and royalty expense. No production costs are reflected in our historical financial statements.

 

General and Administrative Expenses. We expect to incur approximately $2.5 million per year in incremental general and administrative expenses as a result of becoming a publicly traded company. These costs include expenses associated with our annual and quarterly reporting, investor relations, registrar and transfer agent fees, incremental insurance costs, and accounting and legal services. These differences in general and administrative expenses are not reflected in our historical financial statements.

 

Additionally, terms of our outstanding stock options issued to executive management provided for vesting upon the completion of the Company’s February 2017 initial public offering. Share-based compensation expense is recognized quarterly over the vesting term of these awards. The Company recognized the remaining compensation expense associated with these awards in the quarter in which its initial public offering occurred. Given that the offering closed in February 2017, we expect to recognize approximately $2.1 million of remaining compensation expense in the first quarter of 2017 related to these options.

 

Depreciation, Depletion and Amortization. Coal reserves are recorded at cost, or at fair value in the case of nonmonetary exchanges in the acquisition of reserves. Depletion of coal reserves being produced from a mine or project is computed using the units-of-production method over only the proven and probable reserves dedicated to the specific mine or project (as may be adjusted from time to time for recoverability factors). Mine development costs will be amortized over the life of the specific mine or project using the units-of-production method based on the total estimated proven and probable coal reserves dedicated to the specific mine or project. No depletion of coal properties or amortization of mine development costs is reflected in our historical financial statements.

 

Capital expenditures for preparation plants, loadout facilities, mining equipment and other equipment needed to conduct our operations are capitalized and depreciated for accounting purposes using the straight line method over estimated depreciable lives ranging from five to 25 years. No depreciation is reflected in our historical financial statements for the years ended December 31, 2014 or December 31, 2015. Depreciation of $252 thousand was recorded for the year ended December 31, 2016.

 

Demand and Price. The demand for metallurgical coal is susceptible to volatility related to, among other factors, the level of global economic activity and may also fluctuate depending on the performance of specific industries, particularly the steel industry. We expect that a decrease in economic activity, in the United States and elsewhere, would adversely affect demand for the metallurgical coal we expect to produce. Since we have not generated revenues, these key factors will only affect us when we produce and sell coal.

 

Results of Operations

 

  

Historical Ramaco Development, LLC

 
  

Year Ended December 31,

 

Consolidated statement of operations data:

 

2016

  

2015

  

2014

 
  

(Unaudited)

 
  

(in thousands, except per share data)

 

Revenue

 $5,216  $  $ 

Cost and expenses

            

Cost of coal sales

  1,796       

Cost of coal processing

  2,601       

Other operating costs and expenses

  416   934   939 

Asset retirement obligation accretion

  229   75   68 

Depreciation, depletion and amortization

  252       

Professional fees

  4,325   406   269 

General and administrative

  3,126   918   489 

Total cost and expenses

  12,745   2,333   1,765 

Operating loss

  (7,529)  (2,333)  (1,765)

Interest and dividend income

  138       

Interest expense

  (124)  (2)  (1)

Net loss

 $(7,515) $(2,335) $(1,766)

 

 
66

 

 

Our revenue producing activities consisting of the sale of coal produced by third parties and of coal washing services for third parties commenced in the third quarter of 2016 after completion of the Knox Creek Acquisition. Our coal mining operations commenced in late December 2016 and as a result we had no revenue from our mining operations in prior periods.

 

Before the Knox Creek Acquisition, our activities were limited to acquiring geologically advantaged coal reserve properties and to advancing those properties toward coal production through exploration, the delineation of reserves; assessment and mine planning; permitting; and the development of access for mining. Direct costs associated with preparation of future mine sites for mining are capitalized. Operating expenditures including certain professional fees and overhead costs are not capitalized but are expensed as incurred.

 

Year Ended December 31, 2016 compared to Year Ended December 31, 2015

 

Revenues. For the year ended December 31, 2016, the Company generated $2.2 million from the sale of coal that it purchased from third parties and processed at its Knox Creek preparation plant and $3.0 million from processing third party coal at the Knox Creek preparation plant and loading facility. Coal processing services were performed on a per raw ton processed fee basis, partially under a processing contract and partially on an open market basis. We had zero revenues for the year ended December 31, 2015 when the Company’s activities were devoted to development of its mineral properties.

 

Cost of coal sold and cost of coal processing. In the year ended December 31, 2016, our cost of coal sold was $1.8 million and our cost of coal processing services was $2.6 million. We had zero cost of coal sold and zero cost of coal processing services in the year ended December 31, 2015 inasmuch as we did not carry out either of these activities.

 

Other operating costs and expenses. Other operating costs and expenses decreased to $416 thousand in the year ended December 31, 2016 from $934 thousand for the same period of 2015. The decrease was principally attributable to the decrease in exploration activities related to unproven reserves.

 

Asset retirement obligation accretion. Our asset retirement obligation accretion increased to $229 thousand in the year ended December 31, 2016 from $75 thousand for the same period of 2015 reflecting activities at the Knox Creek preparation plant and increased development of mines, both of which results in increased accretion expense being recognized over time due to the increased activity.

 

Depreciation and amortization. Depreciation expense related to the Company’s plant and equipment totaled $252 thousand for the year ended December 31, 2016. We first placed assets into operation in the third quarter ended September 30, 2016 with completion of the Knox Creek Acquisition. Accordingly, there was no depreciation expense recorded in the year ended December 31, 2015.

 

Professional fees. Our professional fees increased to $4.3 million for the year ended December 31, 2016 from $406 thousand for the same period of 2015. In the year ended December 31, 2016, the Company charged professional fees for approximately $3.1 million of previously deferred offering costs because the relevant period for a planned private offering of its equity securities underway at that time expired and the Company decided not to pursue such offering.

 

 
67

 

 

General and administrative expenses. General and administrative expenses increased to $3.1 million for the year ended December 31, 2016 from $918 thousand for the same period of 2015. A major portion of the $2.2 million increase was attributable to increases in salaries and benefits to $1.8 million in the year ended December 31, 2016, from $410 thousand during the year ended December 31, 2015, as the Company employed several additional personnel in 2016. The Company also increased insurance coverages during 2016 for the addition of new properties and director and officer liability coverages, causing higher insurance costs of $446 thousand.

 

Year Ended December 31, 2015 compared to Year Ended December 31, 2014

 

Other operating costs and expenses. Other operating costs and expenses decreased to $934 thousand for the year ended December 31, 2015 from $939 thousand for the year ended December 31, 2014. The amount of such expenses is dependent on the extent of development activities underway at any given time.

 

Asset retirement obligation accretion. Our asset retirement obligation accretion increased to $75 thousand for the year ended December 31, 2015 from $68 thousand for the year ended December 31, 2014. Accretion expense is recognized over time as the discounted liabilities are accreted to their expected settlement value.

 

Professional fees. Our professional fees increased to $406 thousand for the year ended December 31, 2015 from $269 thousand for the year ended December 31, 2014. This increase was due to higher accounting and legal fees incurred as the Company’s activities increased.

 

General and administrative expenses. Our general and administrative expenses increased to $918 thousand for the year ended December 31, 2015 from $489 thousand for the year ended December 31, 2014. This increase was caused by higher general support expenses as the Company’s development continued.

 

Income Tax Expense

 

As a pass-through entity, our predecessor, Ramaco Development, was not subject to U.S. federal income tax. Beginning with 2017, we will compute federal and state income taxes as a corporation.

 

Liquidity and Capital Resources

 

Capital Resources

 

Our primary sources of cash while we have been in the exploration and development stage of our business was our parent company Ramaco Carbon, LLC, and, after our corporate reorganization in 2016, Yorktown and ECP, through a combination of equity infusions and loans. As of December 31, 2016, our available liquidity was $65.6 million, comprised of cash and investments ($60.4 million of which is cash and short-term investments). We expect to fund our capital and liquidity requirements with cash and investments on hand and projected cash flow from operations. On February 8, 2017, we closed our IPO which provided an additional approximately $33 million of liquidity after expenses and full repayment of the note payable to Ramaco Carbon, LLC. Factors that could adversely impact our future liquidity and ability to carry out our capital expenditure program include the following:

 

 

Cost overruns in our purchases of equipment needed to complete our mine development plans;

 

 

Delays in completion of development of our various mines which would reduce the coal we would have available to sell and our cash flow from operations; and

 

 

Adverse changes in the metallurgical coal markets that would reduce the expected cash flow from operations.

 

If future cash flows are insufficient to meet our liquidity needs, we may reduce our expected level of capital expenditures and/or fund a portion of our capital expenditures through the issuance of debt or equity securities, the entry into debt arrangements or from other sources, such as asset sales.

 

 
68

 

 

Our board of directors has adopted a policy of considering paying regular and special cash dividends, in amounts to be determined. Although our dividend policy will depend upon our future liquidity needs, we currently intend to pay dividends in amounts that will continue to allow us to fund acquisitions that we expect to be accretive to earnings and cash flows, as determined by management and our board of directors.

 

Cash and Investments

 

We follow a diversified investment approach for our cash and investments by maintaining such funds in accounts or certificates of deposit issued by federally insured financial institutions and debt securities of U.S. Government agencies. We had $60.4 million of investments at December 31, 2016. The maturities of these investments were:

 

Three months or less (millions)

 $10.5  

More than three but less than six months (millions)

 $14.9 

More than six months but less than one year (millions)

 $29.8  

More than one year (millions)

 $5.2  

 

Statement of Cash Flows

 

Our cash flows for the years ended December 31, 2016, 2015 and 2014 were as follows:

 

  

Historical Ramaco Development, LLC

 
  

Year Ended December 31,

 

Consolidated statement of cash flow data:

 

2016

  

2015

  

2014

 
  

(in thousands)

 

Cash flows from operating activities

 $(3,861) $(1,916) $(1,702)

Cash flows from investing activities

  (77,463)  (3,464)  (4,185)

Cash flows from financing activities

  85,527   6,374   5,887 

Net change in cash

 $4,203  $994  $ 

 

Cash flows from operating activities. Net cash used in operating activities in the year ended December 31, 2016 reflects increasing costs associated with the Company’s preparing for expanded operations partially offset by the generation of $0.8 million of gross margin from the Company’s coal sales and processing services. The cash used in operating activities in the years ended December 31, 2015 and 2014, respectively, was primarily the result of net losses incurred in preparing the Company for operations.

 

Cash flows from investing activities. Net cash used in investing activities was $77.5 million and $3.5 million for the years ended December 31, 2016 and 2015, respectively. The increase in net cash used in investing activities during the year ended December 31, 2016 compared to the year ended December 31, 2015 was primarily attributable to the purchase of $64.8 million of investment securities with proceeds received from the issuance of the Company’s Series A preferred units.

 

Cash flows from financing activities. Net cash from financing activities was $85.5 million and $6.4 million for the years ended December 31, 2016 and 2015, respectively. The increase in net cash from financing activities during the year ended December 31, 2016 compared to the year ended December 31, 2015 was primarily attributable to the net proceeds received from the issuance of the Company’s Series A Preferred units of $83.7 million.

 

Capital Requirements

 

Our primary use of cash currently includes capital expenditures for mine development, construction of our preparation plant and load out facility and for ongoing operating expenses. We expect that we will be required to expend approximately $133.0 million through 2022 to fully develop our current projects, of which approximately $106.5 million is expected to be spent through December 31, 2018.

 

Management believes that current cash and investments on hand, along with cash flow from operations will be sufficient to meet its capital expenditure and operating plans through 2020. We expect to fund any new reserve acquisitions from cash on hand, cash from operations and future issuances of debt or equity securities.

 

 
69

 

 

Promissory Notes

 

On August 31, 2016, Ramaco Development entered into a negotiable promissory note with Ramaco Carbon, LLC, in the principal amount of $10.6 million. Interest accrues at a rate of 1.82% per annum and payments are due in three annual installments to reimburse Ramaco Carbon, LLC for amounts it loaned to Ramaco Development for development and overhead expenses incurred by Ramaco Development prior to our initial public offering. As of February 2, 2017, the remaining principal balance of the promissory note was $10.6 million. This promissory note was paid in full with a portion of the proceeds from the Offering.

 

On December 30, 2016, the Company entered into a promissory note payable with Mid-Vol Coal Sales, Inc., in the principal amount of $500,000 in connection with the purchase of a high wall miner. This note was timely repaid in full on February 22, 2017.

 

Contractual Obligations

 

The following table summarizes our contractual obligations as of December 31, 2016:

 

  

Payments due by period

 
  

Total

  

Less than 1

year

  

1 – 3 years

  

4 – 5 years

  

Thereafter

 
  

(in thousands)

 

Note payable - Ramaco Carbon, LLC(1)

 $10,629  $  $8,000  $2,629  $ 

Asset retirement obligations, discounted

  10,129   722   1,233   80   8,094 

Construction commitments

  22,882   22,882          

Total

 $43,640  $23,604  $9,233  $2,709  $8,094 

 

(1) The note payable – Ramaco Carbon, LLC was repaid in its entirety, including accrued interest thereon, in February 2017 upon completion of our IPO.

 

Critical Accounting Policies and Estimates

 

Use of estimates. The preparation of consolidated financial statements in conformity with GAAP requires management to make estimates and assumptions that affect the reported amounts of assets and liabilities and disclosure of contingent assets and liabilities at the date of the consolidated financial statements and the amounts of revenues and expenses reported for the period then ended.

 

Mine development costs. Mine development costs represent the costs incurred to prepare future mine sites for mining. These costs include costs of acquiring, permitting, planning, research, and establishing access to identify mineral reserves and other preparations for commercial production as necessary to develop and permit the properties for mining activities. Operating expenditures, including certain professional fees and overhead costs, are not capitalized but are expensed as incurred.

 

Mine development costs with respect to a specific mine are amortized at such time as mining of the reserves begins. Amortization is computed using the units-of-production method over the proven and probable reserves dedicated to the specific mine.

 

Share-based compensation expense. We are required to determine the fair value of equity incentive awards and recognize compensation expense for all equity incentive awards, including employee stock options. We recognize this expense over the requisite service period.

 

The valuation model we used prior to the Offering for calculating the fair value of awards for share-based compensation expense is the Black-Scholes option-pricing model. The Black-Scholes model requires us to make assumptions and judgments about the variables used in the calculation, including:

 

 

Expected term. We do not have any historical exercise and post-vesting termination activity to provide data for estimating the expected term for use in determining the fair value-based measurement of our options. Therefore, we have opted to use the “simplified method” for estimating the expected term of options, which is the average of the weighted-average vesting period and contractual term of the option.

 

 
70

 

 

 

Expected volatility. Since there has been no public market for the Ramaco Development common units and lack of company specific historical volatility, we determined the share price volatility for options granted based on an analysis of the volatility of a peer group of publicly traded companies. In evaluating similarity, we consider factors such as stage of development, risk profile, enterprise value and position within the industry.

 

 

Risk-free interest rate. The risk-free interest rate is based on the U.S. Treasury yield in effect at the time of the grant for zero-coupon U.S. Treasury notes with remaining terms similar to the expected term of the options.

 

 

Dividend rate. We assumed the expected dividend to be zero as we have never paid dividends and at the award date of the options to acquire Ramaco Development common units had no plans to do so.

 

 

Expected forfeiture rate. We made an entity-wide accounting policy election to account for forfeitures when they occur as permitted by FASB ASU No. 2016-09, Compensation—Stock Compensation, issued in March 2016.

 

 

Service period. Share-based compensation expense is recognized over the requisite service period of the awards, which is generally the same as the vesting period of the awards.

 

 

Fair value of common stock. Given the absence of a public trading market for the Ramaco Development common units, we exercised reasonable judgment and considered a number of objective and subjective factors to determine the best estimate of the fair value of the Ramaco Development common units, including our stage of development; contemporaneous issuances of our equity; the rights, preferences and privileges of our convertible preferred units relative to those of the Ramaco Development common units; our results of operations and financial condition, including our levels of available capital resources; equity market conditions affecting comparable public companies; general U.S. market conditions and the lack of marketability of the Ramaco Development common units; and valuations based on sales of our preferred units to unrelated parties.

 

For stock awards granted in the future, we will determine the fair value of each share of underlying common stock based on the closing price of our common stock as reported on the date of grant.

 

Asset retirement obligations. We recognize as a liability an asset retirement obligation, or ARO, associated with the retirement of a tangible long-lived asset in the period in which it is incurred or becomes determinable (as defined by the standard), with an associated increase in the carrying amount of the related long-lived asset. The initially recognized asset retirement cost attributable to depreciable long-lived assets is amortized using the straight-line method over the same useful life as the useful life of the long-lived asset to which it relates. The initially recognized asset retirement cost attributable to specific developed mineral properties is amortized using the units-of-production method over the estimated recoverable proven and probable reserves dedicated to the specific mineral property. Amortization begins when mining of the specific mineral property begins. Accretion expense is recognized over time as the discounted liability is accreted to its expected settlement value.

 

Estimating the future ARO requires management to make estimates and judgments regarding timing and existence of a liability, as well as what constitutes adequate restoration. Inherent in the fair value calculation are numerous assumptions and judgments including the ultimate costs, inflation factors, credit adjusted discount rates, timing of settlement and changes in the legal, regulatory, environmental and political environments. To the extent future revisions to these assumptions impact the fair value of the existing ARO liability, a corresponding adjustment is made to the related asset.

 

 
71

 

 

Recent Accounting Pronouncements

 

In May 2014, the FASB issued Accounting Standards Update (“ASU”) 2014-09, Revenue from Contracts with Customers, and in August 2015 the FASB issued ASU 2015-14, Revenue from Contracts with Customers: Deferral of the Effective Date, which defers the effective date of ASU 2014-09 by one year. ASU 2014-09 supersedes nearly all existing revenue recognition guidance under U.S. GAAP. The core principle of ASU 2014-09 is to recognize revenues when promised goods or services are transferred to customers in an amount that reflects the consideration that is expected to be received for those goods or services. ASU 2014-09 defines a five step process to achieve this core principle and, in doing so, it is possible that more judgment and estimates may be required within the revenue recognition process than is required under present U.S. GAAP. These may include identifying performance obligations in the contract, estimating the amount of variable consideration to include in the transaction price, and allocating the transaction price to each separate performance obligation. The new standard also requires additional disclosure about the nature, amount, timing and uncertainty of revenue and cash flows arising from customer contracts, including significant judgments and changes in judgments. ASU 2014-09 is effective for reporting periods beginning after December 15, 2017. Early adoption of one year prior to the required effective date is permitted. ASU 2014-09 allows adoption using either of two methods: (i) retrospective to each prior reporting period presented, with the option to elect certain practical expedients; or (ii) retrospective with the cumulative effect of initially applying ASU 2014-09 recognized at the date of initial application and providing certain additional disclosures. The Company does not plan to early adopt and is currently evaluating the effect that the updated standard will have on its consolidated financial statements and related disclosures.

 

In February 2016, the FASB issued ASU 2016-02, Leases, which aims to make leasing activities more transparent and comparable and requires substantially all leases be recognized by lessees on their balance sheet as a right-of-use asset and corresponding lease liability, including leases currently accounted for as operating leases. This ASU is effective for all interim and annual reporting periods beginning after December 15, 2019, with early adoption permitted. The Company expects to adopt ASU No. 2016-02 for the fiscal year beginning January 1, 2019 and is in the process of assessing the impact that this new guidance is expected to have on the Company’s results of operations, financial condition and/or financial statement disclosures.

 

In June 2016, the FASB issued ASU 2016-13, Financial Instruments—Credit Losses. ASU 2016-13 was issued to provide more decision-useful information about the expected credit losses on financial instruments and changes the loss impairment methodology. ASU 2016-13 is effective for reporting periods beginning after December 15, 2019 using a modified retrospective adoption method. A prospective transition approach is required for debt securities for which an other-than-temporary impairment had been recognized before the effective date. The Company is currently assessing the impact this accounting standard will have on its financial statements and related disclosures. 

 

 
72

 

 

Equity-Based Compensation

 

Pursuant to Ramaco Development’s 2016 Membership Unit Option Plan, Ramaco Development may grant employees and non-employee directors options to purchase up to 333,334 common units. On August 31, 2016, Ramaco Development granted to Atkins and Bauersachs an aggregate of 333,334 options (166,667 each) to purchase common units in Ramaco Development at an exercise price of $15 per common unit. The options vest in equal installments over three years from the date of grant and have a ten-year term. The options provide for accelerated vesting (i) upon the completion of the initial public offering, (ii) in the event of a change of control (which does not include the initial public offering) of the Company or (iii) upon the death or disability of the executive.

 

On February 3, 2017, the options converted into options under the Ramaco Resources, Inc. Long-Term Incentive Plan to purchase, in the aggregate, 937,424 shares of our common stock at an exercise price of $5.34 per share. The options became fully vested upon completion of our IPO. All other terms of the options remained unchanged. No further grants were made under Ramaco Development’s 2016 Membership Unit Option Plan either before or following the initial public offering.

 

Inflation

 

Inflation in the United States has been relatively low in recent years and did not have a material impact on our results of operations for any period. Although the impact of inflation has been insignificant in recent years, it is still a factor in the United States economy.

 

Off-Balance Sheet Arrangements

 

Currently, neither we nor our predecessor have off-balance sheet arrangements.

 

Item 7A. Quantitative and Qualitative Disclosure About Market Risk

 

In the ordinary course of our business, we are not exposed to market risks, such as those that may arise from changes in interest rates or changes in foreign currency exchange rates or that may otherwise arise. We expect that our sales contracts for our metallurgical coal will be short-term and therefore, we will be exposed to fluctuations in market pricing.

 

 
73

 

 

Item 8. Financial Statements and Supplementary Data.

 

INDEX TO FINANCIAL STATEMENTS

 

Report of Independent Registered Public Accounting Firm

  75

Consolidated Balance Sheets as of December 31, 2016 and 2015

  76

Consolidated Statements of Operations for the Years December 31, 2016, 2015 and 2014

  77

Consolidated Statements of Members’ Equity (Deficit) for the Years December 31, 2016, 2015 and 2014

  78

Consolidated Statements of Cash Flows for the Years December 31, 2016, 2015 and 2014

  79

Notes to Consolidated Financial Statements

  81

Selected Quarterly Financial Data (Unaudited)

  91

 

 
74

 

 

Report of Independent Registered Public Accounting Firm

 

To the Board of Directors and Stockholders of Ramaco Resources, Inc.

Lexington, Kentucky

 

We have audited the accompanying consolidated balance sheets of Ramaco Resources, Inc. (the “Company”), as of December 31, 2016, and 2015, and the related consolidated statements of operations, members’ equity (deficit), and cash flows for each of the three years in the period ended December 31, 2016. These financial statements are the responsibility of the Company’s management. Our responsibility is to express an opinion on these financial statements based on our audits.

 

We conducted our audits in accordance with the standards of the Public Company Accounting Oversight Board (United States). Those standards require that we plan and perform the audit to obtain reasonable assurance about whether the financial statements are free of material misstatement. The Company is not required to have, nor were we engaged to perform, an audit of its internal control over financial reporting. Our audits included consideration of internal control over financial reporting as a basis for designing audit procedures that are appropriate in the circumstances, but not for the purpose of expressing an opinion on the effectiveness of the Company’s internal control over financial reporting. Accordingly, we express no such opinion. An audit includes examining, on a test basis, evidence supporting the amounts and disclosures in the financial statements. An audit also includes assessing the accounting principles used and significant estimates made by management, as well as evaluating the overall financial statement presentation. We believe that our audits provide a reasonable basis for our opinion.

 

In our opinion, the consolidated financial statements referred to above present fairly, in all material respects, the financial position of Ramaco Resources, Inc. as of December 31, 2016, and 2015, and the results of its operations and its cash flows for each of the three years in the period ended December 31, 2016, in conformity with accounting principles generally accepted in the United States of America.

 

/s/ Briggs & Veselka Co.

 

Houston, Texas

March 28, 2017

 

 
75

 

 

Ramaco Resources, Inc.
Consolidated Balance Sheets

 

  

December 31,

 
  

2016

  

2015

 

Assets

        

Current assets:

        

Cash and cash equivalents

 $5,196,914  $993,627 

Short-term investments

  55,237,747    

Accounts and notes receivable

  914,741    

Inventories

  1,518,638    

Prepaid expenses

  388,921   261,291 

Total current assets

  63,256,961   1,254,918 
         

Property, plant and equipment – net

  46,433,726   13,958,283 

Long-term investments

  5,199,077    

Advanced coal royalties

  2,050,000   2,050,000 

Deferred offering costs

  2,247,974   3,089,079 

Other

  21,354    

Total Assets

 $119,209,092  $20,352,280 
         

Liabilities and Members Equity (Deficit)

        
         

Liabilities:

        

Current liabilities:

        

Accounts payable

 $8,955,884  $640,480 

Accrued expenses

  1,174,904   81,989 

Distributions payable

  3,905,224    

Asset retirement obligations

  693,796    

Note payable

  500,000    

Financed insurance payable

  127,048   192,078 

Total current liabilities

  15,356,856   914,547 
         

Asset retirement obligations

  9,434,838   2,095,073 

Due to Ramaco Carbon, LLC

     10,683,010 

Note payable- Ramaco Carbon, LLC

  10,629,275    

Total liabilities

  35,420,969   13,692,630 
         

Commitments and contingencies

      
         

Series A preferred units

  88,773,933    
         

Members’ equity (deficit)

  (4,985,810)  6,659,650 
         

Total Liabilities and Members Equity (Deficit)

 $119,209,092  $20,352,280 

 

The accompanying notes are an integral part of these consolidated financial statements

 

 
76

 

 

Ramaco Resources, Inc.
Consolidated Statements of Operations

 

  

Years ended December 31,

 
  

2016

  

2015

  

2014

 

Revenue

            

Coal sales

 $2,166,806  $  $ 

Coal processing

  3,048,853       

Total revenue

  5,215,659       
             

Cost and expenses

            

Cost of coal sales (exclusive of items shown separately below)

  1,795,845       

Cost of coal processing (exclusive of items shown separately below)

  2,600,874       

Other operating costs and expenses

  416,292   934,154   938,500 

Asset retirement obligation accretion

  229,304   74,516   68,212 

Depreciation, depletion and amortization

  251,684       

Professional fees

  4,325,503   406,152   269,420 

General and administrative

  3,125,941   918,269   489,392 

Total cost and expenses

  12,745,443   2,333,091   1,765,524 
             

Operating loss

  (7,529,784)  (2,333,091)  (1,765,524)
             

Interest expense

  (124,117)  (1,922)  (622)

Interest and dividend income

  138,752       
             

Net loss

 $(7,515,149) $(2,335,013) $(1,766,146)
             

Unaudited pro forma basic and diluted loss per share

 $(0.19)        

 

The accompanying notes are an integral part of these consolidated financial statements

 

 
77

 

 

Ramaco Resources, Inc.
Consolidated Statements of Members’ Equity

 

Members deficit, January 1, 2014

 $(587,130)

Contributed capital

  1,379,714 

Net loss

  (1,766,146)

Members deficit, December 31, 2014

  (973,562)

Contributed capital from new member

  9,500,000 

Contributed capital from existing members

  468,225 

Net loss

  (2,335,013)

Members equity, December 31, 2015

  6,659,650 

Contributed capital from existing members

  500,000 

Paid-in kind distribution on Series A preferred units

  (776,712)

Accrued distributions on Series A preferred units

  (3,905,224)

Accretion - Series A preferred units

  (247,218)

Equity-based compensation

  298,843 

Net loss

  (7,515,149)

Members deficit, December 31, 2016

 $(4,985,810)

 

The accompanying notes are an integral part of these consolidated financial statements

 

 
78

 

 

Ramaco Resources, Inc.
Consolidated Statements of Cash Flows

 

  

Years ended December 31,

 
  

2016

  

2015

  

2014

 

Cash flows from operating activities

            

Net loss

 $(7,515,149) $(2,335,013) $(1,766,146)

Adjustments to reconcile net loss to net cash from operating activities:

            

Accretion of asset retirement obligations

  229,304   74,516   68,212 

Depreciation, depletion and amortization

  251,684       

Costs associated with abandoned offering

  3,089,079       

Equity-based compensation

  298,843       

Changes in operating assets and liabilities:

            

Accounts and notes receivable

  (914,741)      

Prepaid expenses

  182,459   170,020   (4,265)

Inventories

  (1,518,638)      

Other assets

  (21,354)      

Accounts payable

  1,863,794   92,196    

Accrued expenses

  193,349   81,989    

Net cash from operating activities

  (3,861,370)  (1,916,292)  (1,702,199)
             

Cash flow from investing activities:

            

Acquisition of Knox Creek

  (302,574)      

Purchases of property, plant and equipment

  (16,723,117)  (4,848,750)  (4,184,530)

Purchase of investment securities

  (64,782,707)      

Proceeds from maturities of investment securities

  4,345,883       

Proceeds from withdrawal of investments restricted for surety bond

     1,385,003    

Net cash from investing activities

  (77,462,515)  (3,463,747)  (4,184,530)
             

Cash flows from financing activities

            

Proceeds from issuance of Series A preferred units

  85,954,000       

Offering costs for Series A preferred units

  (2,250,000)      

Payment of equity offering costs

  (2,247,974)  (3,089,079)   

Advances from Ramaco Carbon, LLC

  863,724   1,015,364   4,507,015 

Repayments to Ramaco Carbon, LLC

  (917,459)  (1,385,232)   

Repayments of financed insurance payable

  (375,119)  (135,612)   

Proceeds from notes payable - related party

  4,000,000       

Contributed capital from new member

     9,500,000    

Contributed capital from existing members

  500,000   468,225   1,379,714 

Net cash from financing activities

  85,527,172   6,373,666   5,886,729 
             

Net change in cash and cash equivalents

  4,203,287   993,627    

Cash and cash equivalents, beginning of year

  993,627       
             

Cash and cash equivalents, end of year

 $5,196,914  $993,627  $ 

 

The accompanying notes are an integral part of these consolidated financial statements

 

 
79

 

 

Ramaco Resources, Inc.
Consolidated Statements of Cash Flows (continued)

 

  

Years ended December 31,

 
  

2016

  

2015

  

2014

 

Supplemental cash flow information:

            

Cash paid for interest

 $104,544  $  $ 

Non-cash investing and financing activities:

            

Increase in prepaid expenses and financed insurance payable

  310,089   327,690    

Capital expenditures included in accounts payable

  6,451,610   548,284    

Financed purchase of equipment

  500,000       

Additional retirement obligations acquired or incurred

  7,804,257   229,822    

Series A preferred units issued in exchange for notes payable – related parties

  4,046,000       

Paid-in kind distribution on Series A preferred units

  776,712       

Accretion – Series A preferred units

  247,218       

 

The accompanying notes are an integral part of these consolidated financial statements

 

 
80

 

 

Ramaco Resources, Inc.
Notes to Consolidated Financial Statements

 

NOTE 1 – ORGANIZATION AND BASIS OF PRESENTATION

 

Ramaco Resources, Inc. (“Resources”) through its wholly-owned subsidiary Ramaco Development LLC, is engaged in the business of production and sale of metallurgical coal in central and northern Appalachia. Resources was incorporated pursuant to the laws of the State of Delaware on October 24, 2016 to become a holding company for Ramaco Development, LLC which was previously a wholly-owned subsidiary of Ramaco Carbon, LLC.

 

Pursuant to the terms of a corporate reorganization that was completed in connection with the closing of Resources’ initial public offering (“IPO”), all the interests in Ramaco Development, LLC were exchanged for newly issued common shares of Resources and as a result, Ramaco Development, LLC became a wholly-owned subsidiary of Resources. As of the date of these financial statements included in this Annual Report on Form 10-K for the year ended December 31, 2016, the corporate reorganization referred to above (the “Reorganization”) had not occurred and operations were conducted through Ramaco Development, LLC. Therefore, these financial statements are those of Ramaco Development, LLC and its subsidiaries. Intercompany transactions and accounts have been eliminated in consolidation.

 

The terms “the Company,” “we,” “us,” “our,” and similar terms when used in the present tense, prospectively or for periods since our Reorganization on February 8, 2017, refer to the Company and its subsidiaries, and for historical periods prior to our Reorganization, refer to Ramaco Development LLC.

 

On February 8, 2017, Resources completed its IPO of common stock pursuant to a registration statement on Form S-1 (File 333-215363), as amended and declared effective by the SEC on February 2, 2017. Pursuant to the registration statement, the Company registered the offer and sale of 6,000,000 shares of $0.01 par value common stock, which included 3,800,000 shares of stock sold by the Company and 2,200,000 shares of common stock sold by the selling stockholders.

 

Proceeds of the Company’s IPO, based on the public offering price of $13.50 per share, were approximately $51.3 million. After subtracting underwriting discounts and commissions of $3.6 million, the Company received net proceeds of approximately $47.7 million ($43.7 million net of estimated offering expenses to be paid directly by the Company). The Company used $10.7 million of the net proceeds to repay the Ramaco Carbon, LLC note payable in its entirety, including accrued interest thereon. All shares of the Company’s then-outstanding convertible Series A Preferred Stock automatically converted into an aggregate of 12,764,426 shares of common stock in connection with the Reorganization.

 

NOTE 2 – SUMMARY OF SIGNIFICANT ACCOUNTING POLICIES

 

These consolidated financial statements have been prepared in accordance with generally accepted accounting principles in the United States of America (“GAAP”). A summary of significant accounting policies follows:

 

Use of estimates—The preparation of these financial statements in conformity with GAAP requires management to make estimates and assumptions that affect certain reported amounts of assets and liabilities and disclosure of contingent assets and liabilities at the date of the financial statements, and the reported amounts of revenue and expenses during the reporting period. Actual results could differ from those estimates. The most significant estimates are related to the quantity and value of coal inventories, stock-based compensation, asset retirement obligations, contingencies and the quantities and values of coal reserves.

 

Revenue Recognition—The Company recognizes revenue when persuasive evidence of a sale exists, delivery has occurred, the fee is fixed or determinable, and collectability is reasonably assured. Delivery is considered to have occurred at the time title and risk of loss transfers to the customer. For coal shipments to domestic customers via rail, delivery occurs when the railcar is loaded. For coal shipments to international customers via ocean vessel, delivery occurs when the vessel is loaded at the port facility. For processing services, delivery is considered to have occurred when the customer’s clean coal is stockpiled at our preparation plant.

 

 
81

 

 

Shipping and Handling—Costs incurred to transport coal to the point of sale at the port facility are included in cost of sales and the gross amounts billed to customers to cover shipping to and handling of the coal at the port are included in sales.

 

Cash and Cash Equivalents—The Company considers all short-term investments with an original maturity of three months or less to be cash equivalents.

 

Investment Securities—The Company has a portfolio of certificates of deposit issued by federally insured financial institutions and debt securities of U.S. Government agencies. The investment securities have remaining maturities ranging from three to fifteen months and have been classified as held-to-maturity after consideration of the Company’s financial position, liquidity, and future plans. The investment securities are reported at cost, adjusted for premiums and discounts that are recognized in interest income using the interest method over the period to maturity.

 

Inventories—Coal inventories are valued at the lower of average cost or market on a first-in, first-out inventory valuation method. Coal inventory costs include labor, supplies, equipment costs, freight and operating overhead. Coal inventory quantities are adjusted periodically based on aerial surveys of the Company’s coal stockpiles.

 

Property, Plant and Equipment—Property, plant and equipment is recorded at cost. Expenditures which extend the useful lives of existing plant and equipment are capitalized. Planned major maintenance costs which do not extend the useful lives of existing plant and equipment are expensed as incurred.

 

Coal exploration costs are expensed as incurred. Coal exploration costs include those incurred to ascertain existence, location, extent or quality of ore or minerals before beginning the development stage of the mine.

 

Mine development costs represent the costs incurred to prepare mine sites for future mining. These costs include costs of acquiring, permitting, planning, research, and establishing access to identified mineral reserves and other preparations for commercial production as necessary to develop and permit the properties for mining activities. Operating expenditures including certain professional fees and overhead costs are not capitalized but are expensed as incurred.

 

Depletion of the cost of coal properties is determined using the units-of-production method as mining takes place. The capitalized mine development costs attributable to a mine are amortized on a units-of-production basis as mining of that mine’s assigned reserves takes place.

 

Depreciation of plant and equipment is calculated on the straight-line method over their estimated useful lives ranging from five to twenty-five years.

 

When properties are retired or otherwise disposed, the related cost and accumulated depreciation are removed from the respective accounts and any profit or loss on disposition is recognized in the consolidated statements of operations.

 

Advanced Coal Royalties—In most cases, the Company acquires the right to mine coal reserves under leases which call for the payment of royalties on coal as it is mined and sold. In many cases, these mineral leases require the payment of advance or minimum coal royalties to lessors that are recoupable against future production royalties. These advance payments are deferred and charged to operations as the coal reserves are mined. Advance coal royalties are included in other long-term assets.

 

Impairment of Long-lived Assets—The Company reviews and evaluates its long-lived assets, including property, plant and equipment and mine development costs, for impairment when events or changes in circumstances indicate that the asset’s carrying value may not be recoverable. Recoverability is measured by comparing the net book value to the fair value. When the net book value exceeds the fair value, an impairment loss is measured and recorded.

 

If it is determined that an undeveloped mineral interest cannot be economically converted to proven and probable reserves, or that the recoverability of capitalized mine development costs is uncertain, such capitalized costs are reduced to their net realizable value and an impairment loss is recorded to expense and future development costs are expensed as incurred.

 

 
82

 

 

Investment Restricted for Surety Bond—The Company’s investment in a treasury obligation money market fund at December 31, 2014 served as collateral for a surety bond. During 2015, the Company withdrew the money market fund after it was no longer required to be maintained under the terms of the surety bond.

 

Deferred Offering Costs—Incremental costs directly attributable to a proposed or actual offering of securities may be deferred and charged against the gross proceeds of the offering. Accordingly, the Company defers costs incurred in connection with an ongoing offering of equity securities and will apply these costs against the proceeds of the offering. Costs incurred in connection with unsuccessful offerings will be expensed.

 

In March 2016, the Company expensed the deferred offering costs recorded at December 31, 2015 because the relevant period under applicable accounting guidance for the planned private offering of its equity securities expired. Costs incurred beginning in the third quarter of 2016 with the commencement of the Company’s IPO have been deferred at December 31, 2016.

 

Asset Retirement Obligations—Legal obligations associated with the retirement of long-lived assets are reflected at their estimated fair value, with a corresponding charge to development costs, at the time they are incurred. The Company’s asset retirement obligation liabilities primarily consist of spending estimates related to reclaiming metallurgical coal land and support facilities in accordance with federal and state reclamation laws as defined by each mining permit. The Company estimates and records the fair value of a liability for an asset retirement obligation in the period in which it is incurred and a corresponding increase in the carrying amount of the related long-lived asset. The liability is accreted to its present value each period and the capitalized cost is amortized using the units-of-production method over estimated recoverable reserves upon commencement of mining. Upon settlement of the liability, the Company settles the obligation for its recorded amount or incurs a gain or loss.

 

Fair Value Measurements—Fair value is defined as the exchange price that would be received for an asset or paid to transfer a liability (an exit price) in the principal or most advantageous market for the asset or liability in an orderly transaction between market participants at the measurement date. The three levels of inputs used to measure fair value are as follows:

 

 

Level 1—Quoted prices in active markets for identical assets or liabilities.

 

 

Level 2—Observable inputs other than quoted prices included in Level 1, such as quoted market prices for similar assets and liabilities; quoted prices for identical or similar assets and liabilities in markets that are not active; or other inputs that are observable or can be corroborated by observable market data.

 

 

Level 3—Unobservable inputs that are supported by little or no market activity and that are significant to the fair value of the assets or liabilities.

 

An asset’s or liability’s fair value measurement level within the fair value hierarchy is based on the lowest level of any input that is significant to the fair value measurement. Valuation techniques used need to maximize the use of observable inputs and minimize the use of unobservable inputs.

 

Income Taxes—The Company, prior to the corporate reorganization discussed in Note 1, was a limited liability company taxed as a partnership. Accordingly, no provision for federal or state income taxes has been recognized in these financial statements. The Company recognizes tax benefits from uncertain tax positions only if it is more likely than not that the tax position will be sustained on examination by the taxing authorities, based on the technical merits of the position. The tax benefits recognized in the financial statements from such positions are then measured based on the largest benefit that has a greater than 50% likelihood of being realized upon ultimate settlement. The Company files income tax returns in the U.S. and in various state and local jurisdictions which are routinely examined by tax authorities in these jurisdictions. The statute of limitations is currently open for all tax returns filed by the Company.

 

After the closing of the Company’s IPO, the Company merged into a corporation and became subject to federal and state income taxes.

 

 
83

 

 

Segment Reporting—The Company has properties in West Virginia, Virginia and Pennsylvania each consisting of mining complexes for production of metallurgical coal from both underground and surface mines. These operations are within the Appalachia basin. Geology, coal transportation routes to customers, regulatory environments and coal quality or type are characteristic to a basin. For financial reporting purposes, these operations represent a single segment because each possesses similar production methods, distribution methods, and economic characteristics, resulting in similar long-term expected financial performance.

 

Equity-Based Compensation—The Company accounts for employee equity-based compensation pursuant to FASB ASC Topic 718 using the fair value method. The fair value attributable to unit options is calculated based on the Black-Scholes option pricing model and is amortized to expense over the requisite service period which is generally equivalent to the time required to vest in the award.

 

Concentrations—The Company’s operations are all related to metallurgical coal within the mining industry. A reduction in metallurgical coal prices or other disturbances in the metallurgical coal markets could have an adverse effect on the Company’s operations.

 

Financial instruments that potentially subject the Company to a significant concentration of credit risk consist primarily of cash and cash equivalents, investment securities and accounts receivable. The Company maintains deposits in federally insured financial institutions in excess of federally insured limits. The Company monitors the credit ratings and concentration of risk with these financial institutions on a continuing basis to safeguard cash deposits.

 

The Company has a limited number of customers. Contracts with these customers provide for monthly billings and compliance with payment terms is monitored on an ongoing basis. Outstanding receivables beyond payment terms are promptly investigated and discussed with the specific customer. The Company did not have an allowance for doubtful accounts as of December 31, 2016 or 2015.

 

During 2016, sales to two customers accounted for approximately 93% of total Company revenue.  The total balance due from these two customers at December 31, 2016 was approximately 28% of total accounts and notes receivable. 

 

Reclassifications—The Company’s financial statements for prior periods include reclassifications that were made to conform to the current-year presentation.

 

Recent Accounting Pronouncements—In May 2014, the FASB issued Accounting Standards Update (ASU) 2014-09, Revenue From Contracts With Customers. This guidance outlines a new, single comprehensive model for entities to use in accounting for revenue arising from contracts with customers and supersedes most current revenue recognition guidance, including industry specific guidance. This new revenue recognition model provides a five-step analysis in determining when and how revenue is recognized. The new model will require revenue recognition to depict the transfer of promised goods or services to customers in an amount that reflects the consideration a company expects to receive in exchange for those goods or services. In August 2015, the FASB issued ASU 2015-14, Revenue From Contracts With Customers: Deferral of the Effective Date. The amendment in this update defers the effective date of ASU 2014-09 for all entities by one year. Accordingly, this standard will be effective for us beginning January 1, 2018. The Company does not plan to early adopt and is currently evaluating the effect that the updated standard will have on its consolidated financial statements and related disclosures.

 

In February 2016, the FASB issued ASU 2016-02, Leases, which aims to make leasing activities more transparent and comparable and requires substantially all leases be recognized by lessees on their balance sheet as a right-of-use asset and corresponding lease liability, including leases currently accounted for as operating leases. This ASU is effective for all interim and annual reporting periods beginning after December 15, 2019, with early adoption permitted. The Company expects to adopt ASU No. 2016-02 for the fiscal year beginning January 1, 2019 and is in the process of assessing the impact that this new guidance is expected to have on the Company’s results of operations, financial condition and/or financial statement disclosures.

 

In June 2016, the FASB issued ASU 2016-13, Financial Instruments – Credit Losses. ASU 2016-13 was issued to provide more decision-useful information about the expected credit losses on financial instruments and changes the loss impairment methodology. ASU 2016-13 is effective for reporting periods beginning after December 15, 2019 using a modified retrospective adoption method. A prospective transition approach is required for debt securities for which an other-than-temporary impairment had been recognized before the effective date. . The Company is currently assessing the impact this accounting standard will have on its financial statements and related disclosures.

 

 
84

 

 

NOTE 3—ACQUISITIONS

 

On July 1, 2016, the Company acquired from Alpha Natural Resources, Inc. (i) a preparation plant and coal loading facility, (ii) one idle mine and related mining equipment; (iii) mobile equipment used in conjunction the coal preparation plant (iv) various contracts and (v) coal reserves (collectively referred to as the Knox Creek Acquisition) for cash consideration of $220,000, the payment of $82,574 of property taxes and lease and contract cure costs, the assumption of $15,200 in a construction obligation and the assumption of reclamation obligations of approximately $7.4 million. Transaction costs associated with the acquisition totaling $320,000 are included in the statement of operations.

 

The Company plans to use the preparation plant and loading facility for processing of coal mined from its existing reserves. It does not intend to resume mining operations at the currently idle mine. Acquired coal reserves were not economically recoverable at prevailing market prices at the acquisition date.

 

The Knox Creek Acquisition is accounted for as a business combination. The total acquisition consideration has been allocated to the acquired assets and liabilities assumed based on their relative fair market values as determined by an independent valuation as follows:

 

Allocation of purchase price:

    

Preparation plant and equipment

 $6,053,138 

Idle mining equipment

  407,300 

Mobile equipment

  1,273,500 

Total assets acquired

  7,733,938 

Asset retirement obligations

  (7,416,164)

Other liabilities

  (15,200)

Net assets acquired

 $302,574 

 

The results of operations of the acquired business are included in the statement of operations as of the date of acquisition. Pro forma results of operations for this acquisition have not been presented because the acquisition is not material.

 

NOTE 4—PROPERTY, PLANT AND EQUIPMENT

 

The Company’s property, plant and equipment consist of the following:

 

  

December 31,

 
  

2016

  

2015

 

Plant and equipment at cost

 $19,201,550  $1,886,731 

Construction in process

  11,847,904    

Capitalized mine development cost

  15,635,956   12,071,552 

Less accumulated depreciation and amortization

  (251,684)   

Total plant and equipment, net

 $46,433,726  $13,958,283 

 

Depreciation expense related to the Company’s plant and equipment totaled $251,684 and zero for 2016 and 2015, respectively. The Company had not commenced commercial mining operations on any of its properties at December 31, 2016. Accordingly, no depletion or amortization expense related to the Company’s mineral properties had been recorded.

 

 
85

 

 

NOTE 5—FAIR VALUES OF FINANCIAL INSTRUMENTS

 

The carrying amounts and fair values of the Company’s financial assets and liabilities were as follows:

 

  

December 31, 2016

  

December 31, 2015

 
  

Carrying

Amount

  

Fair Value

  

Carrying

Amount

  

Fair Value

 

Financial Assets:

                

Cash and cash equivalents

 $5,196,914  $5,196,914  $993,627  $993,627 

Accounts and notes receivable

  914,741   914,741       

Short-term investments:

                

U. S. agency securities

  45,289,747   45,245,318       

Certificates of deposit

  9,948,000   9,948,000       

Total

  55,237,747   55,193,318       

Long-term investments

                

U. S. agency securities

  5,199,077   5,190,640       

Financial liabilities:

                

Accounts payable

  (8,955,884)  (8,955,884)  (640,480)  (640,480)

Notes payable – current

  (500,000)  (500,000)      

Financed insurance payable

  (127,048)  (127,048)  (192,078)  (192,078)

Note payable - Ramaco Carbon, LLC

  (10,629,275)  (10,629,275)      

 

The Company invests in highly-rated securities with the primary objective of minimizing the potential risk of principal loss. Fair values were determined for each individual security based on observable inputs other than quoted prices in active markets for identical assets and liabilities, quoted prices for identical or similar assets or liabilities in inactive markets, or other inputs that are observable or can be corroborated by observable market data for substantially the full term of the securities.

 

At December 31, 2016, nine securities had total unrealized losses of approximately $52,866. The Company considers the declines in market value of its marketable securities investment portfolio to be temporary in nature. When evaluating an investment for other-than-temporary impairment, the Company reviews factors such as the length of time and extent to which fair value has been below its cost basis, the financial condition of the issuer and any changes thereto, changes in market interest rates and the Company’s intent to sell, or whether it is more likely than not it will be required to sell the investment before recovery of the investment’s cost basis.

 

The Company uses a market approach to determine the fair value of its fixed-rate debt using observable market data, which results in a Level 2 fair-value measurement.

 

The Company’s nonrecurring fair value measurements include asset retirement obligations; the estimated fair value of which is calculated as the present value of estimated cash flows related to its reclamation liabilities using Level 3 inputs. The significant inputs used to calculate such liabilities include estimates of costs to be incurred, the Company’s credit adjusted discount rate, inflation rates and estimated date of reclamation.

 

NOTE 6—ASSET RETIREMENT OBLIGATIONS (ARO)

 

The Company estimates its ARO liabilities for final reclamation based upon detailed engineering calculations of the amount and timing of the future cash spending for a third-party to perform the required work. Spending estimates are escalated for inflation at 2% per year and the estimated cash outflows were then discounted at 4% at December 31, 2016 and at 3.01% at December 31, 2015. Amounts recorded related to asset retirement obligations are as follows:

 

  

Year Ended December 31,

 
  

2016

  

2015

 

Balance at beginning of year

 $2,095,073  $1,790,735 

Additional retirement obligations incurred

  489,489   229,822 

Retirement obligations assumed in Knox Creek acquisition

  7,416,164    

Accretion expense

  229,304   74,516 

Revisions to estimates

  (101,396)   

Balance at end of year

 $10,128,634  $2,095,073 

 

 
86

 

 

NOTE 7—SERIES A PREFERRED UNITS

 

In the Reorganization, all shares of the Company’s then-outstanding convertible Series A Preferred Stock automatically converted into an aggregate of 12,764,426 shares of common stock.

 

On August 31, 2016, the Company issued an aggregate of 4,500,000 shares of Series A preferred units for an aggregate amount of $90 million. The Company received proceeds of $83.7 million after deducting (i) direct and Incremental expenses of $2.2 million including financial advisory fees, closing costs, legal expenses, and other offering-related expenses and (ii) the exchange and offset of $4.0 million of principal and accrued but unpaid interest owed by the Company pursuant to outstanding promissory notes payable to one of its members.

 

The Series A preferred units ranked senior to the Company’s common units with respect to distribution rights and rights on liquidation, winding-up, and dissolution. Each Series A preferred unit was entitled to receive a cumulative cash distribution at an annual rate of 10.5%, compounded on the last day of each fiscal quarter, as well as tax distributions thereon. For the quarter ended September 30, 2016, the Company accrued $776,712 to the Series A preferred units’ redemption amount as permitted. Distributions totaling $3,905,224 for the quarter ended December 31, 2016 have been accrued and were subsequently paid in cash.

 

In accordance with FASB ASC Topic 480-10-S99-3A, SEC Staff Announcement: Classification and Measurement of Redeemable Securities, the Series A preferred units were presented in temporary or mezzanine equity on the consolidated balance sheets until their conversion and were being accreted up to the stated redemption value of $90.8 million over a redemption period of three years.

 

NOTE 8—NOTES PAYABLE

 

Concurrent with issuance of the Series A preferred units, the Company issued a promissory note payable to Ramaco Carbon, LLC totaling approximately $10.6 million to convert the balance remaining Due to Ramaco Carbon, LLC to a note payable. This note was repaid in February 2017 using proceeds from the Company’s IPO.

 

On December 30, 2016, the Company issued a promissory note payable to Mid-Vol Coal Sales, Inc. in the amount of $500,000 in connection with the purchase of a high wall miner. The note was timely repaid in full on February 22, 2017.

 

On June 9, 2016, and July 21, 2016 the Company entered into 6% notes payable with one of its members in the amounts of $2.8 million and $1.2 million, respectively. These notes, along with the accrued interest, were subsequently settled on August 31, 2016 upon issuance of Series A preferred units by the Company.

 

NOTE 9—RELATED PARTY TRANSACTIONS

 

Services Previously Provided by Ramaco Carbon, LLC—Prior to August 2015, Ramaco Carbon, LLC provided various administrative services to the Company, in many cases without a written agreement covering reimbursement. This arrangement ceased in August 2015 following our initial funding and entering into a separate agreement for limited administrative services discussed below.

 

The following allocation policies were used in the preparation of these financial statements to report the cost of services provided prior to August 2015 by Ramaco Carbon, LLC. In the opinion of management, the methods for allocating these costs were reasonable, consistently applied and resulted in an appropriate allocation of costs incurred on the Company’s behalf. However, these allocations may not be indicative of the cost of future services.

 

 

Costs related specifically to the Company have been identified and included in the statements of operations. Any costs incurred by Ramaco Carbon, LLC which were specifically identifiable to its metallurgical coal mining operations were charged to the Company.

 

 

Historically, Ramaco Carbon, LLC did not allocate corporate general and administrative services to the Company. These shared services included executive management, accounting, information services, engineering, and human resources. For the purposes of these financial statements, these shared costs were proportionally allocated to the Company based on the percentage of total development costs incurred for Ramaco Carbon, LLC’s different mining development activities. During the historical periods presented, the Company’s metallurgical mine development activities constituted approximately 66% of all mining activities conducted by Ramaco Carbon, LLC.

 

 
87

 

 

Debt and Related Interest Expense—Ramaco Carbon, LLC historically funded the operating activities of the Company, as well as its other operations, through private offerings of its equity and finance company debt. Funds advanced by Ramaco Carbon, LLC for development of the Company were reflected in the consolidated balance sheets as “Due to Ramaco Carbon, LLC”. This balance was converted to a note payable on August 31, 2016 (see Note 8) and was subsequently paid in its entirety using proceeds from the Company’s IPO.

 

The following table provides detail of the amounts owed to Ramaco Carbon, LLC:

 

  

2016

  

2015

  

2014

 

Balance at beginning of year

 $10,683,010  $11,052,878  $6,545,863 

Amounts funded by Ramaco Carbon, LLC for:

            

Operating costs and expenses

  863,724   26,104    

Capital expenditures

     989,260   4,507,015 

Amounts repaid to Ramaco Carbon, LLC

  (917,459)  (1,385,232)   

Balance at end of year

 $10,629,275  $10,683,010  $11,052,878 

 

On-going Administrative Services—On August 20, 2015, the Company entered into a Services Agreement with Ramaco Carbon, LLC for the use of office space, administrative services, office equipment and supplies for a semi-annual fee of $37,500. The Services Agreement was amended effective December 31, 2015 to defer payment by the Company until July 1, 2016. Payments under that agreement totaled $93,750 for the year ended December 31, 2016.

 

Mineral Lease and Surface Rights Agreements—Much of the coal reserves and surface rights that the Company controls were acquired through a series of mineral leases and surface rights agreements with Ramaco Carbon, LLC. These agreements generally have terms running through exhaustion of all the mineable and merchantable coal covered by the respective lease. The agreements call for the Company to pay minimum annual royalties or throughput payments on a monthly, or in one case an annual, basis. The Company pays royalties or throughput payments on all coal mined and sold from the agreements based on a percentage of the gross selling price received for the coal mined by the Company. The royalties and throughput payments are first credited against the minimum paid for that month before being paid to Ramaco Carbon, LLC under the agreements. No payments of minimum coal royalties or throughput payments were made in the years 2016, 2015 or 2014 respectively. Payments of minimum coal royalties and throughput payments will commence in 2017 pursuant to the terms of the various agreements.

 

NOTE 10—EQUITY-BASED COMPENSATION

 

Pursuant to the Company’s 2016 Membership Unit Option Plan, the Company may grant employees and non-employee directors options to purchase up to 333,334 common units. On August 31, 2016, the Company granted to two of its executives an aggregate of 333,334 options (166,667 thousand each) for the purchase of common units at an exercise price of $15 per unit. The options vest in equal installments over three years and have a ten-year term from the grant date. The options provide for accelerated vesting upon the completion of an initial public offering, in the event of a change of control of the Company or death or disability of the executive.

 

The fair value of the unit options was estimated pursuant to FASB ASC Topic 718 using the Black-Scholes option pricing model using the following key assumptions:

 

Expected volatility

  51%

Expected dividends

  0%

Expected term (in years)

  6.0 

Risk-free interest rate

  1.32%

 

These assumptions were derived as follows:

 

 

Expected term. The Company does not have any historical exercise and post-vesting termination activity to provide data for estimating the expected term for use in determining the fair value-based measurement of our options. Therefore, the Company opted to use the “simplified method” for estimating the expected term of options, which is the average of the weighted-average vesting period and contractual term of the option.

 

 
88

 

 

 

Expected volatility. Since there has been no public market for the Company’s common units and lack of Company-specific historical volatility, share price volatility for options granted was determined based on an analysis of the volatility of a peer group of publicly traded companies. In evaluating similarity, the Company considered factors such as stage of development, risk profile, enterprise value and position within the industry.

 

 

Risk-free interest rate. The risk-free interest rate is based on the U.S. Treasury yield in effect at the time of the grant for zero-coupon U.S. Treasury notes with remaining terms similar to the expected term of the options.

 

 

Dividend rate. The Company assumed the expected dividend to be zero as it has never paid dividends and at the award date of the options had no plans to do so.

 

 

Expected forfeiture rate. The Company made an entity-wide accounting policy election to account for forfeitures when they occur as permitted by FASB ASU No. 2016-09, Compensation—Stock Compensation, issued in March 2016.

 

 

Service period. Share-based compensation is recognized over the requisite service period of the awards, which is generally the same as the vesting period of the awards.

 

 

Fair value of common units. Given the absence of a public trading market for its common units, the Company exercised reasonable judgment and considered several objective and subjective factors to determine the best estimate of the fair value of its common units, including its stage of development; contemporaneous issuances of our equity; the rights, preferences and privileges of the convertible preferred units relative to those of the common units; the Company’s results of operations and financial condition, including levels of available capital resources; equity market conditions affecting comparable public companies; general U.S. market conditions and the lack of marketability of the Company’s common units; and valuations based on sales of the Series A preferred units to unrelated parties.

 

A summary of the unit option activity is as follows:

 

  

December 31,

 
  

2016

  

2015

  

2014

 

Options granted(1)

  333,334       

Weighted average exercise price(1)

 $15.00  $  $ 

Options vested

         

Options forfeited

         

                                     

(1)

Upon the corporate reorganization which occurred on the closing date of the IPO, the unit options previously granted were converted into 937,424 options to purchase common stock at an exercise price of $5.34.

 

The Company recognized $298,843 of compensation expense for equity-based awards during the year ended December 31, 2016. As of December 31, 2016, there was approximately $2.1 million of total unrecognized equity-based compensation expense which will be recognized as expense in the first quarter of 2017 because the options vesting was accelerated in our initial public offering.

 

NOTE 11—COMMITMENTS AND CONTINGENCIES

 

Environmental Liabilities—Environmental liabilities are recognized when the expenditures are considered probable and can be reasonably estimated. Measurement of liabilities is based on currently enacted laws and regulations, existing technology and undiscounted site-specific costs. Generally, such recognition would coincide with a commitment to a formal plan of action. No amounts have been recognized for environmental liabilities.

 

 
89

 

 

Surety Bond—In accordance with state laws, the Company is required to post reclamation bonds to assure that reclamation work is completed. Outstanding reclamation bonds outstanding totaled approximately $4.1 million at December 31, 2016.

 

Construction Commitments—On September 2, 2016, the Company entered into a fixed price contract with a West Virginia contractor for the construction of a coal preparation plant, coal loadout and associated belting and storage facilities on the Elk Creek property for $27.8 million. A remaining $19.2 million under the contract is yet to be billed. Construction of the preparation plant and associated facilities is scheduled for completion in the second half of 2017.

 

In September 2016, the Company entered into a fixed price contract for the construction of a railroad spur from the site of the Elk Creek preparation plant and loadout for $4.3 million. As of December 31, 2016, $3.7 million remained to be billed under this contract. Construction of the railroad spur is scheduled for completion in the second half of 2017.

 

NOTE 12– PRO FORMA FINANCIAL INFORMATION (UNAUDITED)

 

The unaudited pro forma information for the year ended December 31, 2016 reflects the impact of the Company’s change in capital structure as if it had occurred at the beginning of the earliest period presented.

 

Income Taxes—Following the Reorganization and IPO in February 2017, the Company became subject to federal and state income taxes. There were no differences in the Company’s book and tax basis of its assets and liabilities at the time of the corporate reorganization. The Company, on a pro forma basis, would not have recorded a tax provision during the year ended December 31, 2016 because of net losses incurred. A valuation allowance would have been established to offset deferred tax assets. The tax provision would have differed from the expected federal statutory rate of 35% due to this valuation allowance. For 2016, there were no material permanent differences.

 

Net Loss Per Share—The following table is a calculation of the pro forma net loss per basic and diluted share for the year ended December 31, 2016. For the purposes of the pro forma weighted average shares outstanding calculation, there is assumed to be 39,062,576 shares outstanding, representing the common shares outstanding immediately following the Company’s IPO.

 

  

For the year ended December 31, 2016

 
  

Loss

  

Shares

  

Per Share

 

Net Loss

 $(7,515,149)        

Add:

            

Interest expense on note payable to Ramaco Carbon, LLC(1)

  64,661         

Basic net loss attributable to common shareholders

  (7,450,488)  39,062,576  $(0.19)

Effect of dilutive securities(2)

         

Diluted net loss attributable to common shareholders

 $(7,450,488)  39,062,576  $(0.19)

                                  

(1)

Adjustment has been made to the pro forma loss to add back interest expense associated with the note payable to Ramaco Carbon, LLC which was repaid in full using proceeds from the IPO.

 

(2)

Excludes 937,424 shares issuable upon the exercise of outstanding options held by certain of our executive management because their effect would be anti-dilutive.     

 

* * * * *

 

 
90

 

 

SELECTED QUARTERLY FINANCIAL DATA (UNAUDITED)

 

The following table presents selected quarterly financial data derived from the Company’s unaudited interim financial statements. The following data is only a summary and should be read with the Company’s historical consolidated financial statements and related notes contained in this document.

 

  

Quarters Ended

 
  

First Quarter

  

Second Quarter

  

Third Quarter

  

Fourth Quarter

 

2016

                

Total revenues

 $  $  $1,465,121  $3,750,538 

Operating loss

  (3,833,323)  (603,330)  (1,483,406)  (1,609,725)

Net loss

  (3,834,565)  (612,799)  (1,532,698)  (1,535,087)

Net loss per share:(1)

                

Basic

  N/A   N/A   N/A   N/A 

Diluted

  N/A   N/A   N/A   N/A 
                 

2015

                

Total revenues

 $  $  $  $ 

Operating loss

  (402,964)  (319,223)  (178,464)  (1,432,440)

Net loss

  (403,051)  (319,371   (178,229)  (1,434,362)

Net loss per share:(1)

                

Basic

  N/A   N/A   N/A   N/A 

Diluted

  N/A   N/A   N/A   N/A 

                                  

(1)

For all quarters in 2015 and 2016, this presentation is not applicable as the Company was not a public company until February 8, 2017.

 

 

 

 

 

* * * * *

 

 
91

 

 

Item 9.  Changes in and Disagreements With Accountants on Accounting and Financial Disclosure.

 

None.

 

Item 9A.  Controls and Procedures.

 

Material Weakness in Internal Control Over Financial Reporting

 

Prior to the Offering, we were a private company and outsourced a number of our day-to-day accounting tasks due to limited accounting and financial reporting personnel and other resources with which to address our internal controls and procedures. A material weakness is a deficiency, or a combination of deficiencies, in internal control over financial reporting such that there is a reasonable possibility that a material misstatement of our annual or interim financial statements will not be prevented or detected on a timely basis. We previously identified a material weakness in our internal control over financial reporting related to the capitalization of fixed assets and mine development costs at and before December 31, 2015. The misstatements identified were corrected by management prior to the issuance of the 2015 audited consolidated financial statements.

 

Since year-end 2015, we have remediated this material weakness by employing additional finance and accounting personnel. While we believe we have addressed the reported material weakness, we can give no assurance that these actions will remediate this deficiency in internal control or that additional material weaknesses or significant deficiencies in our internal control over financial reporting will not be identified in the future. Our failure to implement and maintain effective internal control over financial reporting could result in errors in our financial statements that could result in a restatement of our financial statements and cause us to fail to meet our reporting obligations.

 

We are not currently required to comply with the SEC’s rules implementing Section 404 of the Sarbanes-Oxley Act of 2002, and are therefore not required to make a formal assessment of the effectiveness of our internal control over financial reporting for that purpose. Upon becoming a public company, we will be required to comply with the SEC’s rules implementing Section 302 of the Sarbanes-Oxley Act of 2002, which will require our management to certify financial and other information in our quarterly and annual reports and provide an annual management report on the effectiveness of our internal control over financial reporting. We will not be required to make our first assessment of our internal control over financial reporting under Section 404 until our first annual report subsequent to our ceasing to be an “emerging growth company” within the meaning of Section 2(a)(19) of the Securities Act.

 

Evaluation of Disclosure Controls and Procedures

 

As required by Rule 13a-15(b) of the Exchange Act, we have evaluated, under the supervision and with the participation of our management, including our principal executive officer and principal financial officer, the effectiveness of the design and operation of our disclosure controls and procedures (as defined in Rules 13a-15(e) and 15d-15(e) under the Exchange Act) as of December 31, 2016. Our disclosure controls and procedures are designed to provide reasonable assurance that the information required to be disclosed by us in reports that we file under the Exchange Act is accumulated and communicated to our management, including our principal executive officer and principal financial officer, as appropriate, to allow timely decisions regarding required disclosure and is recorded, processed, summarized and reported within the time periods specified in the rules and forms of the SEC. In light of the previously identified material weakness described above, our principal executive officer and principal financial officer have concluded that our disclosure controls and procedures were not effective at the reasonable assurance level as of December 31, 2016. Notwithstanding the existence of the material weakness, management concluded that the financial statements and other financial information included in this annual report on Form 10-K presents fairly, in all material respects, the financial condition, results of operations and cash flows for all periods presented.  

Management’s Report on Internal Control Over Financial Reporting

 

This annual report does not include a report of management’s assessment regarding internal control over financial reporting or an attestation report of the company’s registered public accounting firm due to a transition period established by rules of the Securities and Exchange Commission for newly public companies.

 

Changes in Internal Control Over Financial Reporting

 

There were no changes in our internal control over financial reporting during the quarter ended December 31, 2016, that have materially affected, or are reasonably likely to materially affect, our internal control over financial reporting.

 

Item 9B.  Other Information.

 

None.

 

 
92

 

 

PART III

 

Item 10.  Directors, Executive Officers and Corporate Governance.

 

Directors and Executive Officers

 

The following sets forth information regarding our directors and executive officers.

 

Name

 

Age

 

Position

Randall Atkins

 

64

 

Executive Chairman and Director

Michael Bauersachs

 

52

 

President and Chief Executive Officer and Director

Marc Solochek

 

70

 

Chief Financial Officer

Michael Windisch

 

42

 

Chief Accounting Officer

Mark A. Clemens

 

49

 

Chief Operating Officer

Bryan H. Lawrence

 

74

 

Director

W. Howard Keenan, Jr.

 

66

 

Director

Tyler Reeder

 

43

 

Director

Trent Kososki

 

35

 

Director

Richard M. Whiting

 

62

 

Director

Patrick C. Graney, III

 

63

 

Director

 

Randall Atkins, Executive Chairman and Director. Randall Atkins has served as our Executive Chairman of our board of directors since August 2015. Mr. Atkins has been involved in energy related investment and financing activity for over 35 years. He has also served as Chairman and Chief Executive Officer of Ramaco Carbon, LLC from 2011 to present. From 1977 to 1980, he worked at Ashland Oil, Inc., principally on coal and international refining acquisitions. From 1990 to 1994, he worked as an Executive Vice President at S.N. Phelps & Co. of Greenwich, CT (focusing on energy related restructuring). In 1995 Mr. Atkins founded Archbrook & Co. (in partnership with the Commercial Bank of Kuwait), a fund which provided acquisition debt financing to private equity firms. In 2000, he joined the Estee Lauder family in New York as the Chief Executive Officer of Pelagas, LLC, an entity focused on energy and resource investments in Eastern Europe. After Pelagas, he subsequently formed Brook Investment in 2004 to provide investment banking services to clients in the mining and energy fields until September 2009. After Brook Investment, he continued this practice as a banker at J.P. Morgan & Co., prior to the formation of RAMACO in August 2011. He holds a B.A. degree from Duke University and a J.D. degree from Washington & Lee University School of Law.

 

We believe that Mr. Atkins’s considerable financial and energy investment experience will bring important and valuable skills to the board of directors and qualifies him to serve on our board of directors.

 

Michael Bauersachs, President, Chief Executive Officer and Director. Michael Bauersachs has served as our President and Chief Executive Officer and director since August 2015. Mr. Bauersachs has over 30 years of experience in the coal industry. He has also served as president of Ramaco Carbon, LLC from 2011 until present. From 2010 to 2011, Mr. Bauersachs worked at Trinity Coal as Executive Vice President—Business Development & Land. From 1998 until 2010, he worked at Massey Energy Company. While at Massey Energy Company, he held the position of Vice President of Planning and was responsible for acquiring over 1.5 billion tons of Appalachian coal reserves and numerous mining complexes. He held similar positions at Arch Mineral Corporation (now Arch Coal) and Zeigler Coal Holding Company, respectively. His background has provided him with extensive experience in every major coal-producing region in the U.S. Mr. Bauersachs has a B.S. degree from Illinois College and received his M.B.A. from Southern Illinois University at Edwardsville.

 

We believe that Mr. Bauersachs’ extensive experience in the coal industry brings valuable strategic and analytical skills to the board of directors and qualifies him for service on our board of directors.

 

Marc Solochek, Chief Financial Officer. Marc Solochek has served as our Chief Financial Officer since October 2016. Prior to joining the Company, Mr. Solochek has been a consultant to the coal industry since 2006. Mr. Solochek has over 30 years of experience in the coal industry. From August 2006 to May 2011, he also served as Chief Executive Officer of Medical Information Systems Technology, L.L.C. From November 2004 to July 2006, Mr. Solochek served as Chief Financial Officer of Strictly Business Computer Systems, Inc. From December 1998 to February 2006, he served as Executive Vice President and Chief Financial Officer of Vulcan Capital Management, LLC and its affiliates. Mr. Solochek also served in various positions for Ashland Coal, Inc., including Administrative Vice President and Chief Financial Officer from May 1991 to June 1997 and Chief Financial Officer and Treasurer from September 1985 through May 1991. Mr. Solochek is currently on the board of directors of Novadx Ventures Corp. Mr. Solochek received Bachelor of Business Administration: Accounting and J.D., both from the University of Wisconsin.

 

 
93

 

 

Michael Windisch, Chief Accounting Officer. Michael Windisch has served as our Chief Accounting Officer since October 2016. Mr. Windisch has nearly 20 years of experience in accounting, including the last 14 years serving in the role of chief financial officer of companies in the energy and industrial sector. From March 2015 until March 2016, he served as Chief Financial Officer of Foam Design, Inc. From September 2011 until March 2015, he served as Chief Financial Officer of U.S. Coal Corporation. From 2002 until 2011, he served as Chief Financial Officer of NGAS Resources, Inc. Mr. Windisch also held various roles at PricewaterhouseCoopers LLP, including Senior Accountant from 1999 until 2002 and Staff Accountant from 1997 to 1999. Mr. Windisch has B.S. in Accountancy and Finance from Miami University.

 

Mark Clemens, Chief Operating Officer. Mark Clemens has served as our Chief Operating Officer and Acting Chief Financial Officer since January 2016. Prior to joining us, Mr. Clemens was self-employed as a consultant for companies in the coal industry, including Ramaco, from December 2012 to January 2016. Prior to that time, from November 2011 to December 2012, Mr. Clemens served as president of Trinity Coal Corporation. Additionally, Mr. Clemens served as Massey Energy’s Senior Vice President of Group Operations from July 2007 to June 2011. Prior to this role, in addition to various mine management roles, Mr. Clemens was the Corporate Controller for Massey Energy from July 1997 to September 1998. He holds a B.S. degree in Accounting from Marshall University, and has been a Certified Public Accountant since 1991.

 

Bryan H. Lawrence, Director. Bryan Lawrence has served as a member of our board of directors since December 2016. Mr. Lawrence is a founder and senior manager of Yorktown Partners LLC, the manager of the Yorktown group of investment partnerships, which make investments in companies engaged in the energy industry. The Yorktown partnerships were formerly affiliated with the investment firm of Dillon, Read & Co. Inc. where Mr. Lawrence had been employed since 1966, serving as a Managing Director until the merger of Dillon Read with SBC Warburg in September 1997. Mr. Lawrence also serves as a director of Carbon Natural Gas Company, Hallador Energy Company and Star Gas, L.P. (each a United States publicly traded company) and certain non-public companies in the energy industry in which Yorktown partnerships hold equity interests. Mr. Lawrence is a graduate of Hamilton College and also has an M.B.A. from Columbia University.

 

We believe that Mr. Lawrence’s wealth of industry-specific transactional skills and experience qualifies him to serve on our board of directors.

 

W. Howard Keenan, Jr., Director. W. Howard Keenan, Jr. has served as a member of our board of directors since December 2016. Mr. Keenan has over 40 years of experience in the financial and energy businesses. Since 1997, he has been a Member of Yorktown Partners LLC, a private investment manager focused on the energy industry. From 1975 to 1997, he was in the Corporate Finance Department of Dillon, Read & Co. Inc. and active in the private equity and energy areas, including the founding of the first Yorktown Partners fund in 1991. Mr. Keenan also serves on the Board of Directors of Antero Resources Corporation and the general partner of Antero Midstream Partners LP. In addition, he is serving or has served as a director of multiple Yorktown Partners portfolio companies. Mr. Keenan holds a Bachelor of Arts degree cum laude from Harvard College and a Masters of Business Administration degree from Harvard University. Mr. Keenan was selected to serve on our board of directors in light of his finance skills and energy industry knowledge.

 

Mr. Keenan has broad knowledge of the energy industry and significant experience with energy companies. We believe his skills and background qualifies to serve as a member of our board of directors.

 

Tyler Reeder, Director. Tyler Reeder has served as member of our board of directors since December 2016. Mr. Reeder joined Energy Capital Partners in 2006 and has been a partner of the firm since 2011. From December 2003 until March 2006, Mr. Reeder was a Vice President of Power and Fuel Markets of Texas Genco, LLC. From 1998 to 2002, Mr. Reeder was a Director for Energy Markets and a Finance Manager at Orion Power Holdings, Inc., where he was responsible for power marketing, transaction analysis and execution. From 1996 to 1998, Mr. Reeder worked at Goldman, Sachs & Co. Mr. Reeder currently serves on the boards of ADA Carbon Solutions, LLC, Broad River Power Holdings, LLC, CE2 Carbon Capital, LLC, Empire Gen Holdings, Inc., Terra-Gen, LLC, EnergySolutions, Inc. and Granite Holdings, Inc. (parent company of Wheelabrator Technologies, Inc.). Mr. Reeder received a B.A. in Economics from Colgate University.

 

 
94

 

 

We believe that Mr. Reeder’s background in finance and private equity energy investing qualifies him to serve on our board of directors.

 

Trent Kososki, Director. Trent Kososki has served as member of our board of directors since December 2016. Mr. Kososki joined Energy Capital Partners in 2005 and has been a principal at the firm since 2014. From June 2004 until September 2005, Mr. Kososki worked at Credit Suisse First Boston in the Financial Sponsors Investment Banking Group. Mr. Kososki currently serves on the Board of Directors of ADA Carbon Solutions, LLC and Chieftain Sand and Proppant, LLC and serves as a board observer to Cornucopia Oil & Gas Company, LLC, Sungevity, Inc. and Rimrock Midstream, LLC. Mr. Kososki received a B.S. in Electrical Engineering, with a minor in Economics, from Duke University.

 

We believe that Mr. Kososki’s extensive experience in finance and the energy industry qualifies him to serve on our board of directors.

 

Richard M. Whiting, Director. Richard M. Whiting has served as a member of our board of directors since December 2016. Mr. Whiting previously served as President of Kinder Morgan Resources LLC, a natural resources leasing company, from June 2013 until July 2015. Prior to his time at Kinder Morgan, he served as President, Chief Executive Officer, and Director of Patriot Coal Corporation (“Patriot Coal”) from October 2007 until May 2012 which filed for reorganization under Chapter 11 of the United States Bankruptcy Code in July 2012. Prior to the spin-off of Patriot Coal from Peabody Energy Corporation (“Peabody”) in 2007, Mr. Whiting was Peabody’s Executive Vice President & Chief Marketing Officer. He also previously served as President & Chief Operating Officer and Director of Peabody from 1998 to 2002. During his tenure at Patriot Coal, Mr. Whiting also served as a Director of the National Mining Association (“NMA”), a member of NMA’s Executive Committee, Chairman of NMA’s Audit & Finance Committee, and Chairman of COALPAC. He was Chairman of NMA’s Safety & Health Committee from 1998 to 2002, and Chairman of the Bituminous Coal Operators’ Association from 1998 to 2002. He has served as a Director of the National Coal Council since January 2014 and he previously served as a member of the Society of Mining Engineers Foundation Board of Trustees from March 2006 to February 2016. Mr. Whiting holds a B.S. degree in Mining Engineering from West Virginia University.

 

We believe that Mr. Whiting’s business experience and leadership roles bring valuable strategic and analytical skills to the board of directors and qualify him for service.

 

Patrick C. Graney, III, Director. Patrick C. Graney has served as a member of our board of directors since December 2016. Mr. Graney is currently a private investor. Previously, Mr. Graney founded and served as Chairman of the One Stop Convenience Store Chain from 1981 until its purchase by Cross America Partners in July 2015. Mr. Graney was the President and CEO, and a director and major shareholder of Petroleum Products, Inc., a motor fuel and lubricant distribution company from 1985 until it was sold to the private equity group SPI Petroleum in May 2007. Mr. Graney continued in his management role with the business and acted as the Eastern United States President of Petroleum Products, Inc. during a high growth period overseeing both acquisitions and greenfield new developments until his retirement in December 2012. Mr. Graney was first elected to the Board of City National Bank, a public company, in July of 2015 and is now serving an additional term with that company elected again in April 2016. He also serves on the Boards of several privately held companies in which he is an investor with operations in the West Virginia area. Mr. Graney is currently involved and has been involved in a variety of public service and community projects, including, among others, two consecutive terms as a Class B Director representing West Virginia to the Richmond Federal Reserve. Mr. Graney received a B.A. degree from The University of Virginia, and an M.B.A. from the Colgate Darden School at The University of Virginia.

 

We believe that Mr. Graney’s extensive leadership and financial experience brings valuable strategic and managerial skills to the board of directors and qualifies him to serve on our board of directors.

 

 
95

 

 

Board of Directors

 

Our board of directors currently consists of eight members, including our Executive Chairman and our President and Chief Executive Officer.

 

In connection with the Offering, we entered into a stockholders’ agreement with the significant stockholders. The stockholders’ agreement provides Yorktown and ECP with the right to designate a certain number of nominees to our board of directors until the later of (i) the time at which such stockholder no longer has the right to designate an individual for nomination to the board of directors under the stockholders’ agreement, and (ii) the time at which the stockholders cease to hold in aggregate at least 50% of the outstanding shares of our common stock. See “Certain Relationships and Related Persons Transactions—Stockholders’ Agreement” and “Risk Factors—Risks Related to Our Common Stock—Our significant stockholders have the ability to direct the voting of a majority of the voting power of our common stock, and their interests may conflict with those of our other stockholders.”

 

In evaluating director candidates, we will assess whether a candidate possesses the integrity, judgment, knowledge, experience, skills and expertise that are likely to enhance the board of directors’ ability to manage and direct our affairs and business, including, when applicable, to enhance the ability of the committees of the board of directors to fulfill their duties. Our directors hold office until the earlier of their death, resignation, retirement, disqualification or removal or until their successors have been duly elected and qualified.

 

Director Independence

 

Our board of directors currently consists of eight members, including our Executive Chairman and our President and Chief Executive Officer. The board of directors reviewed the independence of our directors using the independence standards of the NASDAQ and, based on this review, determined that Patrick C. Graney, III and Richard M. Whiting are independent within the meaning of the NASDAQ listing standards currently in effect and Rule 10A-3 of the Exchange Act.

 

Status as a Controlled Company

 

Because Yorktown beneficially owns a majority of our outstanding voting interests, we are a controlled company under NASDAQ corporate governance standards. A controlled company need not comply with NASDAQ corporate governance rules that require its board of directors to have a majority of independent directors and independent compensation and nominating and governance committees. Notwithstanding our status as a controlled company, we will remain subject to the NASDAQ corporate governance standard that requires us to have an audit committee composed entirely of independent directors. As a result, we were required to have at least one independent director on our audit committee by the date our common stock was listed on the NASDAQ, a majority of independent directors within 90 days of the listing date and at all independent directors within one year of the listing date.

 

If at any time we cease to be a controlled company, we will take all action necessary to comply with the rules, including appointing a majority of independent directors to our board of directors and ensuring we have a compensation committee and a nominating and corporate governance committee, each composed entirely of independent directors, subject to a permitted “phase-in” period. We will cease to qualify as a controlled company once Yorktown ceases to beneficially own a majority of our outstanding voting interests.

 

Initially, our board of directors will consist of a single class of directors each serving one year terms. After Yorktown no longer beneficially owns or controls a majority of our outstanding voting interests, our board of directors will be divided into three classes of directors, with each class as equal in number as possible, serving staggered three-year terms, and such directors will be removable only for “cause.”

 

Committees of the Board of Directors

 

We have an audit committee of our board of directors, and may have such other committees as the board of directors shall determine from time to time. Each of the standing committees of the board of directors has the composition and responsibilities described below.

 

 
96

 

 

Audit Committee

 

We established an audit committee prior to the completion of the initial public offering. Our audit committee consists of Messrs. Graney and Whiting, with Mr. Graney serving as chairman. As required by the rules of the SEC and listing standards of the NASDAQ, the audit committee consists solely of independent directors, subject to the phase-in exceptions. SEC rules also require that a public company disclose whether or not its audit committee has an “audit committee financial expert” as a member. An “audit committee financial expert” is defined as a person who, based on his or her experience, possesses the attributes outlined in such rules. Our board determined that each of Messrs. Graney and Whiting satisfy the definition of “audit committee financial expert.”

 

This committee oversees, reviews, acts on and reports on various auditing and accounting matters to our board of directors, including: the selection of our independent accountants, the scope of our annual audits, fees to be paid to the independent accountants, the performance of our independent accountants and our accounting practices. In addition, the audit committee oversees our compliance programs relating to legal and regulatory requirements. We adopted an audit committee charter defining the committee’s primary duties in a manner consistent with the rules of the SEC and applicable stock exchange or market standards.

 

Code of Business Conduct and Ethics

 

Our board of directors adopted a code of business conduct and ethics applicable to our employees, directors and officers, in accordance with applicable U.S. federal securities laws and the corporate governance rules of the NASDAQ. Any waiver of this code may be made only by our board of directors and will be promptly disclosed as required by applicable U.S. federal securities laws and the corporate governance rules of the NASDAQ. Our board of directors adopted a code of conduct and a financial code of ethics applicable to our employees, directors and officers, in accordance with applicable U.S. federal securities laws and the corporate governance rules of the NASDAQ. Any waiver of this code may be made only by our board of directors and will be promptly disclosed as required by applicable U.S. federal securities laws and the corporate governance rules of the NASDAQ. Copies of the Code of Conduct and Financial Code of Ethics are available on our website at http://www.ramacoresources.com under “Investors.” Information on our website is not incorporated by reference into this annual report or any other filing we file with or furnish to the SEC. Shareholders may also obtain electronic or printed copies by sending a written request to Ramaco Resources, Inc. 250 West Main Street, Suite 210, Lexington, KY, Attn: Chief Accounting Officer, or by emailing mpw@ramacocoal.com.

 

Corporate Governance Guidelines

 

Our board of directors adopted corporate governance guidelines in accordance with the corporate governance rules of the NASDAQ.  

Section 16(a) Beneficial Ownership Reporting Compliance

 

Our executive officers and directors and persons who own more than 10% of a class of our equity securities registered pursuant to Section 12 of the Exchange Act are required to file certain reports with the SEC, disclosing the amount and nature of their beneficial ownership in common stock, as well as changes in that ownership. We had no equity securities registered pursuant to Section 12 of the Exchange Act during the year ended December 31, 2016 and, as a result, no such reports were required to be filed.

 

 
97

 

 

Item 11. Executive Compensation

 

We were not formed until October 2016, and, as such, we did not have any executive officers or pay any compensation to officers or employees during the 2015 fiscal year and the majority of the 2016 fiscal year. However, the operations of our predecessors are carried on by us and our subsidiaries and the executive officers of our predecessors are our executive officers. As such, we believe that disclosure regarding our executive officers’ compensation for the full 2015 and 2016 fiscal years, which was established and paid by our predecessors, is generally appropriate and relevant to our stockholders, and, as such, is disclosed in the tables below.

 

The tables and narrative disclosure below provide compensation disclosure that satisfies the requirements applicable to emerging growth companies, as defined in the JOBS Act.

 

Summary Compensation Table

 

The following table summarizes the compensation awarded to, earned by or paid to our principal executive officer and our next two most highly compensated executive officers (our “Named Executive Officers”) by our predecessors for the fiscal years ended December 31, 2015 and 2016.

 

Name and Principal Position

 

Year

 

Salary($)

  

Bonus($)(1)

  

Option

Awards($)(2)

  

Total($)

 

Michael Bauersachs

 

2016

  300,000   125,000   1,222,088   1,647,088 

(President and Chief Executive Officer)

 

2015

  81,250   25,000      106,250 

Randall Atkins

 

2016

  300,000   125,000   1,222,088   1,647,088 

(Executive Chairman)

 

2015

  81,250   25,000      106,250 

Mark Clemens

 

2016

  250,000   100,000      350,000 

(Chief Operating Officer)

 

2015

  56,833   20,000      76,833 

                                     

(1)

Bonus compensation represents the aggregate amount of the annual cash bonuses earned by each Named Executive Officer for the applicable fiscal year.

 

(2)

Represents the aggregate grant date fair value of stock options granted to Atkins and Bauersachs on August 31, 2016, determined in accordance with Financial Accounting Standards Board (“FASB”) Accounting Standards Codification (“ASC”) Topic 718, Compensation—Stock Compensation, excluding the effect of estimated forfeitures. On December 22, 2016, the terms of the outstanding stock options were amended to provide for the acceleration of the vesting provisions upon the completion of our initial public offering. This amendment did not result in any incremental fair value with respect to the options, computed as of the modification date in accordance with FASB ASC Topic 718. For additional information regarding the assumptions used in determining the FASB ASC Topic 718 grant date fair value of these awards, please see Note 10 to our financial statements for the fiscal year ended December 31, 2016, which are included in this Form 10-K.

 

Narrative Disclosure to the Summary Compensation Table

 

For 2016, the principal elements of compensation provided to the Named Executive Officers were base salaries, annual cash bonuses and stock options to purchase common units of Ramaco Development.

 

Base Salary. Base salaries for our Named Executive Officers during 2016 were generally set at levels deemed by the officers and members of the boards of directors of our predecessors as necessary to attract and retain qualified individuals with superior talent commensurate with their relative expertise and prior experience. When establishing the base compensation for our Named Executive Officers during 2016, the officers and members of the boards of directors of our predecessors specifically considered our stage of development at that time as well as each of our Named Executive Officers’ duties and responsibilities.

 

Annual Cash Bonus. Annual cash bonuses are used to motivate and reward our Named Executive Officers. For fiscal 2016, the annual cash bonuses were discretionary and were determined by our Executive Chairman in consultation with the board of directors of Ramaco Coal, Inc., one of our predecessors, after considering both individual and Company performance. No specific performance metrics were used to set the annual cash bonuses for our Named Executive Officers in respect of the 2016 fiscal year.

 

 
98

 

 

Ramaco Development, LLC 2016 Membership Unit Option Plan and Stock Option Grants.

 

On August 31, 2016, the board of managers of Ramaco Development adopted the Ramaco Development, LLC 2016 Membership Unit Option Plan (the “Option Plan”). Pursuant to the Option Plan, Ramaco Development could grant employees, consultants, and non-employee directors stock options to purchase up to 333,334 common units. On August 31, 2016, Ramaco Development granted 166,667 non-qualified stock options to purchase common units of Ramaco Development to each of Atkins and Bauersachs. The stock options had an exercise price of $15 per unit, a ten year term and originally vested in equal installments on each of the first three anniversaries of the date of grant. On December 22, 2016, the terms of the outstanding stock options were amended to provide for the acceleration of the vesting provisions upon the completion of our initial public offering. In connection with the consummation of our initial public offering, the options vested in full, and were converted into options under the LTIP (as defined below) to purchase, in the aggregate, 937,424 shares of our common stock at an exercise price of $5.34 per share. All other material terms of the stock options remained unchanged. No further grants will be made under the Option Plan. The Company believes that the stock options are an appropriate reward for the Company’s historic increases in value and that the stock options will serve to compensate Atkins and Bauersachs for the continued growth of the Company and further align the interests of Atkins and Bauersachs with the long-term interests of the Company’s stockholders.

 

Outstanding Equity Awards at 2016 Fiscal Year-End

 

  

Option Awards

 

Name and Principal Position

 

Number of

Securities

Underlying

Unexercised

Options (#)

Exercisable

  

Number of

Securities

Underlying

Unexercised

Options (#)

Unexercisable(1)

  

Option Exercise

Price($)

  

Option

Expiration Date

 

Michael Bauersachs

     468,712  $5.34  

8/31/2026

 

(President and Chief Executive Officer)

                

Randall Atkins

     468,712  $5.34  

8/31/2026

 

(Executive Chairman)

                

Mark Clemens

            

(Chief Operating Officer)

                

                                  

(1)

The non-qualified stock options to purchase common units of Ramaco Development were granted to Atkins and Bauersachs pursuant to the Option Plan on August 31, 2016. One-third of the stock options are scheduled to vest on each of the first, second and third anniversary grant date and will be exercisable at a price of $5.34 per unit. As of December 31, 2016, all of the stock options remained unvested and unexercisable. Please see the discussion of the Option Plan above for a description of the treatment of outstanding stock options in connection with our initial public offering.

 

Retirement Benefits and Potential Payments upon Termination or a Change in Control

 

We do not currently maintain any employment, severance or change in control agreements with any of our Named Executive Officers. In addition, none of our Named Executive Officers are currently entitled to any cash payments in connection with a termination of their employment, including a retirement, or a change in control.

 

On August 31, 2016, stock options were granted to Atkins and Bauersachs under the Option Plan. The Option Plan provided that if, following a change in control (as defined in the Option Plan), the stock options were not assumed by the successor company and no substitute stock options were granted by the successor company, then the stock options would vest in full prior to such change in control. Our initial public offering did not constitute a change in control under the Option Plan. If Atkins or Bauersachs resigned or their employment was terminated by Ramaco Development and its affiliates for reasons other than death, disability or for cause (as defined in the Option Plan) then a pro-rata portion of the number of stock options scheduled to vest on the next vesting date would vest on such termination. This pro-rata portion would be calculated by multiplying the total number of stock options scheduled to vest on the next vesting date by a fraction, the numerator of which is the number of months that have elapsed since the last vesting date and the denominator of which is 12. Finally, if Atkins’s or Bauersachs’s employment terminated as a result of death or disability (as defined in Section 22(e)(3) of the Internal Revenue Code of 1986, as amended (the “Code”)) then the number of stock options scheduled to vest on the next vesting date would vest on such termination. In the event Atkins or Bauersachs were terminated by Ramaco Development and its affiliates for cause, they would forfeit all vested and unvested stock options.

 

 
99

 

 

As described in more detail above, the options granted to Atkins and Bauersachs vested in full and were converted into options under the LTIP in connection with our initial public offering. Our LTIP provides that in the event of a change in control or other changes us or our common stock, our board of directors may, in its discretion, (i) accelerate the time of exercisability of an award, (ii) require awards to be surrendered in exchange for a cash payment (including canceling a stock option or SAR for no consideration if it has an exercise price or the grant price less than the value paid in the transaction), (iii) cancel awards that remain subject to a restricted period as of the date of the change in control or other event without payment, or (iv) make any other adjustments to awards that our board of directors deems appropriate to reflect the applicable transaction or event.

 

Actions Taken Following Fiscal Year End

 

Long-Term Incentive Plan

 

In order to incentivize individuals providing services to us or our affiliates, our board of directors adopted a long-term incentive plan (the “LTIP”) prior to the completion of our initial public offering. The LTIP provides for the grant, from time to time, at the discretion of our board of directors or a committee thereof, of stock options, stock appreciation rights (“SARS”), restricted stock, restricted stock units, stock awards, dividend equivalents, other stock-based awards, cash awards, substitute awards and performance awards. Subject to adjustment in the event of certain transactions or changes of capitalization in accordance with the LTIP, a total of 6,937,425 shares of our common stock were initially reserved for issuance pursuant to awards under the LTIP. Common stock subject to an award that expires or is canceled, forfeited, exchanged, settled in cash or otherwise terminated without delivery of shares and shares withheld to pay the exercise price of, or to satisfy the withholding obligations with respect to, an award will again be available for delivery pursuant to other awards under the LTIP.

 

Except in connection with (i) the issuance of substitute awards granted to new service providers in connection with a transaction or (ii) in connection with adjustments to awards granted under the LTIP as a result of a transaction or recapitalization involving us, without the approval of the stockholders of the Company, the terms of outstanding option or SAR may not be amended to reduce the exercise price or grant price or to take any similar action that would have the same economic result. Further, all awards granted under the LTIP are subject to reduction, cancelation or recoupment under any written clawback policy that we may adopt and that we determine should apply to awards under the LTIP.

 

Director Compensation

 

The following table summarizes the compensation awarded or paid to the members of the board of managers of Ramaco Development, who were compensated for board service during the fiscal year ended December 31, 2016. In December 2015, Ramaco Development implemented a director compensation program pursuant to which non-employee managers of Ramaco Development receive an annual retainer of $50,000, paid on a monthly basis. In 2016, managers who were also employees of our predecessors, including our Named Executive Officers, did not receive any additional compensation for their service on the boards of directors of any of our predecessors.

 

Name

 

Fees Earned or

Paid in

Cash($)(1)

  

Total ($)

 

Patrick C. Graney, III

 $50,000  $50,000 

Richard M. Whiting

 $50,000  $50,000 

                                  

(1)

The amounts reported in this column reflect the aggregate dollar amount of all fees earned or paid in cash for services as a director in the 2016 fiscal year. Messrs. Graney and Whiting began their service on Ramaco Development’s board of managers in December of 2015. None of the members of the boards of managers of our predecessors held any stock awards or option awards as of December 31, 2016.

 

In December 2016, we added the following four additional non-employee directors to our board: Bryan H. Lawrence, W. Howard Keenan, Jr., Tyler Reeder, and Trent Kososki. These new directors will begin receiving payments for service on our board in 2017 and, as such, are not included in the table above.

 

Attracting and retaining qualified non-employee directors is critical to the future value growth and governance of our company. We have not yet made any final determinations with respect to compensation for the members of our board of directors following the closing of our initial public offering; however, directors who are also our employees will continue to receive no additional compensation for their service on our board of directors.

 

 
100

 

 

Item 12. Security Ownership of Certain Beneficial Owners and Management and Related Stockholder Matters

 

The following table sets forth the beneficial ownership of our common stock that will be owned by:

 

 

each person known to us to beneficially own more than 5% of any class of our outstanding common stock;

 

 

each of our directors;

 

 

our Named Executive Officers; and

 

 

all of our directors and executive officers as a group.

 

The amounts and percentage of shares of common stock beneficially owned are reported on the basis of regulations of the SEC governing the determination of beneficial ownership of securities. Under the rules of the SEC, a person is deemed to be a “beneficial owner” of a security if that person has or shares “voting power,” which includes the power to vote or to direct the voting of such security, or “investment power,” which includes the power to dispose of or to direct the disposition of such security. In computing the number of shares beneficially owned by a person and the percentage ownership of that person, common stock subject to options held by that person that are currently exercisable or exercisable within 60 days of the date of this annual report, if any, are deemed outstanding, but are not deemed outstanding for computing the percentage ownership of any other person. Except as indicated by footnote, the persons named in the table below have sole voting and investment power with respect to all shares of common stock shown as beneficially owned by them, subject to community property laws where applicable.

 

All information with respect to beneficial ownership has been furnished by the respective 5% or more stockholders, directors or Named Executive Officers, as the case may be. Unless otherwise noted, the mailing address of each listed beneficial owner is c/o Ramaco Resources, Inc., 250 West Main Street, Suite 210, Lexington, Kentucky 40507. The address for ECP is 51 John F Kennedy Parkway Suite 200, Short Hills, NJ 07078. The address for Yorktown is 410 Park Avenue, 19th Floor, New York, New York 10022.

 

  

Shares of Common Stock Beneficially Owned(1)

 

Name of beneficial owner

 

Number

  

%

 

Five percent stockholders:

        

Yorktown Energy Partners IX, L.P.(2)

  14,771,525   36.9 

Yorktown Energy Partners X, L.P.(3)

  3,692,881   9.2 

Yorktown Energy Partners XI, L.P.(4)

  5,587,127   14.0 

Energy Capital Partners Mezzanine Opportunities Fund A, LP(5)(6)

  4,423,181   11.1 

Directors and Named executive officers(6):

        

Randall Atkins(7)

  2,158,559   5.4 

Michael Bauersachs(7)

  2,158,559   5.4 

Mark A. Clemens

      

Bryan H. Lawrence

      

W. Howard Keenan, Jr.

      

Richard M. Whiting

      

Patrick C. Graney, III

      

Tyler Reeder

      

Trent Kososki

      

Directors and executive officers as a group (9 persons)(6)

  4,317,118   10.8 

                                  

(1)

Pursuant to Rule 13d-3 under the Exchange Act, a person has beneficial ownership of a security as to which that person, directly or indirectly, through any contract, arrangement, understanding, relationship, or otherwise has or shares voting power and/or investment power of such security and as to which that person has the right to acquire beneficial ownership of such security within 60 days.

 

(2)

Yorktown IX Company LP is the sole general partner of Yorktown Energy Partners IX, L.P. Yorktown IX Associates LLC is the sole general partner of Yorktown IX Company LP. As a result, Yorktown IX Associates LLC may be deemed to share the power to vote or direct the vote or to dispose or direct the disposition of the common stock owned by Yorktown Energy Partners IX, L.P. Yorktown IX Company LP and Yorktown IX Associates LLC disclaim beneficial ownership of the common stock held by Yorktown Energy Partners IX, L.P. in excess of their pecuniary interest therein. Bryan H. Lawrence and W. Howard Keenan, Jr. are managers of Yorktown IX Associates LLC. Mr. Lawrence and Mr. Keenan disclaim beneficial ownership of the common stock held by Yorktown Energy Partners IX, L.P.

 

 
101

 

 

(3)

Yorktown X Company LP is the sole general partner of Yorktown Energy Partners X, L.P. Yorktown X Associates LLC is the sole general partner of Yorktown X Company LP. As a result, Yorktown X Associates LLC may be deemed to share the power to vote or direct the vote or to dispose or direct the disposition of the common stock owned by Yorktown Energy Partners X, L.P. Yorktown X Company LP and Yorktown X Associates LLC disclaim beneficial ownership of the common stock held by Yorktown Energy Partners X, L.P. in excess of their pecuniary interest therein. Mr. Lawrence and Mr. Keenan are managers of Yorktown X Associates LLC. Mr. Lawrence and Mr. Keenan disclaim beneficial ownership of the common stock held by Yorktown Energy Partners X, L.P.

 

(4)

Yorktown XI Company LP is the sole general partner of Yorktown Energy Partners XI, L.P. Yorktown XI Associates LLC is the sole general partner of Yorktown XI Company LP. As a result, Yorktown XI Associates LLC may be deemed to share the power to vote or direct the vote or to dispose or direct the disposition of the common stock owned by Yorktown Energy Partners XI, L.P. Yorktown XI Company LP and Yorktown XI Associates LLC disclaim beneficial ownership of the common stock held by Yorktown Energy Partners XI, L.P. in excess of their pecuniary interest therein. Mr. Lawrence and Mr. Keenan are managers of Yorktown XI Associates LLC. Mr. Lawrence and Mr. Keenan disclaim beneficial ownership of the common stock held by Yorktown Energy Partners XI, L.P.

 

(5)

Energy Capital Partners Mezzanine, LLC is the indirect general partner of each of the ECP Funds and, as such, is deemed to indirectly beneficially own the securities held by the ECP Funds. Energy Capital Partners Mezzanine, LLC is controlled by Douglas Kimmelman, Thomas Lane, Andrew Singer, Peter Labbat, Tyler Reeder and Rahman D’Argenio (the “ECP Members”). None of the ECP Members nor Mr. Kososki are deemed to beneficially own, and they disclaim beneficial ownership of, any common stock beneficially owned by Energy Capital Partners Mezzanine, LLC.

 

(6)

Mr. Reeder is a partner of Energy Capital Partners and therefore may be deemed to be a beneficial owner of the shares of common stock that will be owned by Energy Capital Partners Mezzanine Opportunities Fund, LP, Energy Capital Partners Mezzanine Opportunities Fund A, LP and ECP Mezzanine B (Ramaco IP), LP. Other than Messrs. Atkins, Bauersachs, and Reeder, no other directors or executive officers own or have any beneficial interest in our common stock.

 

(7)

Includes 468,712 shares of common stock that are issuable upon the exercise of outstanding options that vested upon completion of the Offering.

 

 
102

 

 

Item 13. Certain Relationships and Related Persons Transactions

 

Historical Transactions with Affiliates

 

Ramaco Carbon, LLC and its subsidiaries lease or sublease numerous properties to our subsidiaries. We believe these agreements are on terms which would be obtained on an arm’s length basis for similar transactions. Other than Knox Creek, those properties constitute most of the land we currently control in connection with our proposed business operations. The terms and conditions of those agreements are summarized below:

 

Yorktown IX, Atkins and Bauersachs are the sole owners of Ramaco Carbon, LLC. Given certain common ownership between Ramaco Carbon, LLC and us and the complex contractual obligations under the following documents, conflicts could arise between us and Ramaco Carbon, LLC and certain Existing Owners (including our Executive Chairman and our Chief Executive Officer and President). In addition, a conflict may arise which could adversely affect the interests of our stockholders, including, without limitation, conflicts involving compliance with payment and performance obligations under existing leases, and negotiation of the terms of and performance under additional leases we may enter into with Ramaco Carbon, LLC or its subsidiaries or affiliates in the future.

 

Elk Creek

 

By lease dated August 20, 2015, RAMACO Central Appalachia, LLC (“RCA”) leased to RAMACO Resources, LLC (“Resources”) some, but not all, of its coal and surface interests owned in fee in and around the Elk Creek property. The initial term of this lease is 12 years and expires on the later of August 20, 2027; provided, however, the initial term of this lease shall be automatically extended for ten years from the date when Resources pays to RCA its first payment of Minimum Monthly Royalty (which is specified below). In any event, this lease may be renewed until exhaustion of all mineable and merchantable coal from the premises. Resources is obligated to pay RCA (i) the greater of $2.50, or seven percent (7.0%) of the gross selling price, for each ton of coal mined and sold from the leased premises by the underground mining method, (ii) the greater of $3.00, or eight percent (8.0%) of the gross selling price, for each ton of coal mined and sold from the leased premises by the surface or strip mining method, and (iii) the greater of $3.50, or nine percent (9.0%) of the gross selling price, for each ton of coal mined and sold from the leased premises by the highwall or auger mining method (in each case, the “Production Royalty”). In addition to the Production Royalty, Resources is obligated to pay RCA certain minimum royalty payments (in each case, the “Minimum Royalty”). Each month, Resources shall pay to RCA $41,667 as minimum royalty until Resources has paid 24 of such minimum royalty payments and, thereafter, shall pay $166,667 as minimum royalty. Minimum monthly royalty payments are fully recoupable from Production Royalty payments. Further, Resources shall pay Baisden-Vaughan, Inc. (i) $200,000 on or before Sept. 11, 2016, Sept. 11, 2017, Sept. 11, 2018, and Sept. 11, 2019, respectively (collectively, the “Annual Baisden-Vaughan Payments”), and (ii) after Resources has mined and sold more than 700,000 tons of coal on, in, or under the real property (the “Base Tonnage”) conveyed by that certain Special Warranty Deed, dated Sept. 11, 2013 by and between Baisden-Vaughan, Inc. and RCA (the “Baisden-Vaughan Tract”), an overriding royalty equal to one percent (1.0%) of the gross selling price for each ton of coal mined and sold from the Baisden-Vaughan Tract in excess of the Base Tonnage until Resources has mined 1,400,000 tons of coal on, in, or under the Baisden-Vaughan Tract (the “Threshold Tonnage”) and, thereafter, an overriding royalty equal to one and one half percent (1.5%) of the gross selling price for each ton of coal mined and sold from the Baisden Vaughan Tract in excess of the Threshold Tonnage (collectively, “Baisden-Vaughan Overriding Royalty Payments”). Resources may deduct such Baisden-Vaughan Overriding Royalty Payments from the Production Royalty, and credit such Annual Baisden-Vaughan Payments against the Minimum Royalty.

 

 
103

 

 

By surface rights lease dated August 20, 2015, RCA leased to the Company surface interests in and around the Elk Creek property for construction and maintenance of a coal preparation plant, impoundments and related preparation facilities. RCA also grants the Company the non-exclusive right to use roads located on the premises. The initial term of this lease is 12 years and expires on the later of August 20, 2027; provided, however, the initial term of this lease shall be automatically extended for ten years from the date when the Company pays to RCA its first payment of Base Rent (which is specified below). In any event, this lease may be renewed until exhaustion of all mineable and merchantable coal from the premises and all surrounding properties that can be mined in connection with the premises. The Company is obligated to pay RCA certain throughput payments (the “Base Throughput Payments”) of one half of one percent (0.5%) per ton of coal mined and sold from properties other than the Elk Creek property (the “Foreign Lands”). The Company is also obligated to pay RCA certain supplemental throughput payments (the “Supplemental Throughput Payments” and, together with the Base Throughput Payments, the “Aggregate Throughput Payments”) on a portion of the Elk Creek property (the “Supplemental Throughput Lands”) equal to the following: (i) for each ton of coal mined in, on, or under the Supplemental Throughput Lands from the Lower Cedar Grove “A” seam of coal and all seams above the Lower Cedar Grove “A” seam of coal, (A) by underground mining methods, the greater of $0.25, or two and one half of one percent (2.5%) of the gross selling price, (B) by surface mining methods, the greater of $0.50, or three and one half of one percent (3.5%) of the gross selling price, or (C) by highwall or auger mining methods, the greater of $1.25, or four and one half of one percent (4.5%) of the gross selling price, and (ii) for each ton of coal mined on, in, or under the Supplemental Throughput Lands from all seams of coal below the Lower Cedar Grove “A” seam of coal, (A) by underground mining methods, the greater of $0.25, or one and one half of one percent (1.5%) of gross selling price, (B) by surface mining methods, the greater of $0.25, or two and one half of one percent (2.5%) of the gross selling price, or (C) by highwall or auger mining methods, the greater of $0.75, or three and one half of one percent (3.5%) of gross selling price. In addition to the Aggregate Throughput Payments, the Company is obligated to pay certain Base Rent payments to RCA. Each month, the Company shall pay to RCA $41,667 as Base Rent until the Company has paid 24 of such Base Rent payments and, thereafter, shall pay $83,333 as Base Rent for each month. Base Rent payments are fully recoupable from the Aggregate Throughput Payments, except for the first $50,000 in Base Rent payments made by the Company which are not recoupable from the Aggregate Throughput Payments in any way whatsoever.

 

By sublease dated August 19, 2015, RCA subleased to the Company all of its rights under two leases with WPP LLC, the “Ritter Lease”, and the “CSX Minerals Lease.” The initial term of the sublease is five years and may be renewed in five-year increments until exhaustion of the mineable and merchantable coal located on the subleasehold premises. To the extent that this sublease applies to the CSX Minerals Lease premises, the Company shall pay (i) a tonnage royalty equal to (A) the greater of $2.25, or four and one half of one percent (4.5%) of the gross selling price, for each ton of coal mined from the Lower Cedar Grove “A” seam and all seams above the Lower Cedar Grove “A” seam, and (B) the greater of $2.75, or five and one half of one percent (5.5%) of the gross selling price, for each ton of coal mined from all seams below the Lower Cedar Grove “A” seam; ; (ii) a wheelage fee (A) for all coal mined from property under the control of Ramaco and not owned by Lessor as of April 1, 2012, the greater of $0.25 per ton or 0.375% of the gross selling price for each ton of such coal; or (B) for coal mined from any other property that is not owned by Lessor and that was not under the control of Ramaco as of April 1, 2012, the greater of $0.25 per ton or 0.5% of the gross selling price for each ton of such coal; and (iii)(A) a minimum royalty in advance, for each lease year through the lease year ending on March 30, 2017, equal to $50,000, and (B) for each lease year thereafter, a minimum royalty in advance equal to $75,000. Advance minimum royalties paid under this sublease that pertain to the CSX Minerals Lease may be recouped against future tonnage royalties paid pertaining to that lease during the next 5 lease years. To the extent that this sublease applies to the Ritter Lease premises, the Company shall pay (i) a tonnage royalty equal to (A) the greater of $2.25, or four and one half of one percent (4.5%) of the gross selling price, for each ton of coal mined from the Lower Cedar Grove “A” seam and all seams above the Lower Cedar Grove “A” seam, and (B) the greater of $2.75, or five and one half of one percent (5.5%) of the gross selling price, for each ton of coal mined from all seams below the Lower Cedar Grove “A” seam; (ii) a wheelage fee (A) for all coal mined from property under the control of Ramaco and not owned by Lessor as of April 1, 2012, the greater of $0.25 per ton or 0.375% of the gross selling price for each ton of such coal; or (B) for coal mined from any other property that is not owned by Lessor and that was not under the control of Ramaco as of April 1, 2012, the greater of $0.25 per ton or 0.5% of the gross selling price for each ton of such coal; and (iii)(A) a minimum royalty in advance, for each lease year through the lease year ending on December 31, 2017, equal to $30,000 and (B) for each lease year thereafter, a minimum royalty in advance equal to $50,000. Advance minimum royalties paid under this sublease that pertain to the Ritter Lease may be recouped against future tonnage royalties paid pertaining to that lease during the next 5 lease years.

 

In addition to the foregoing agreements concerning the Elk Creek property, RCA and Resources entered into a mutual cooperation agreement, dated August 20, 2015. Under the mutual cooperation agreement, each party is required to notify the other in the event that such party acquires an interest in real property adjacent to or contiguous with the Elk Creek property, or is reasonably possible to mine in connection with the Elk Creek property. RCA granted Resources (i) the option, subject to any third-party agreements which prohibit the exercise of such option, for a period of 10 years, to lease or sublease any real properties owned and/or leased by RCA in and around the Elk Creek property on pricing terms based on a formula set forth in the cooperation agreement, and (ii) a right of first refusal, subject to any third-party agreements which prohibit the exercise of such right, for a period of 10 years, to purchase, lease, sublease or license all or part of real property in and around the Elk Creek property that are owned and/or leased by RCA in which RCA has received a bona fide offer to purchase, lease or sublease such property from a third party. In exchange, Resources granted RCA (i) the option, for a period of 3 years, to purchase properties owned and/or leased by Resources in and around the Elk Creek property, and (ii) the right of first refusal, for a period of three years, to purchase properties owned and/or leased by Resources in and around the Elk Creek property that are owned and/or leased by Resources in which Resources has received a bona fide offer to purchase such property from a third party.

 

 
104

 

 

Berwind

 

By Sublease dated August 20, 2015, RCA subleased to Resources all of its rights under its lease with Berwind. The initial term of the Sublease is five years and may be renewed in five year increments until exhaustion of the mineable and merchantable coal located on the subleasehold premises. Under this sublease, Resources is obligated to pay Berwind Production Royalty equal to (i) the greater of $4.50 or 6.0% of the gross selling price for each ton of coal mined from the Pocahontas No. 4 seam and all splits thereof on, in, or under the subleasehold premises, (ii) the greater of $3.50 or 5.5% of the gross selling price for each ton of coal mined from the Pocahontas No. 3 seam and all splits thereof on, in, or under the subleasehold premises, and (iii) the greater of $3.00 or 5.0% of the gross selling price for each ton of coal mined from the Squire Jim seam and all splits thereof on, in, or under the subleasehold premises. In addition, Resources owes Berwind a minimum annual royalty in advance equal to $50,000 per year in lease years 1 and 2, $100,000 per year in lease years 3, 4, and 5, and $250,000 per year in lease years 6 and beyond. Resources also owes Berwind a customary wheelage fee equal to 0.5% of the gross sales price of coal mined elsewhere but transported over, under, across or through the lease premises. Under the sublease from RCA to us, we are further obligated to pay RCA a small overriding royalty payment, to which Berwind has agreed, which still reflects an aggregate royalty rate consistent with customary market royalty rates for deep mining. Finally, Resources may recoup $2 million against future Production Royalty payments to Berwind arising from a bonus payment made by RCA upon execution of its lease from Berwind; provided, however, such bonus payment may be recouped against future Production Royalty payments to Berwind at a rate equal to 25% of Production Royalty in excess of the annual minimum royalty.

 

In addition to the foregoing, RCA and Resources entered into a mutual cooperation agreement dated August 20, 2015. Under the mutual cooperation agreement, each party is required to notify the other in the event that such party acquires an interest in real property adjacent to or contiguous with the Berwind property, or is reasonably possible to mine in connection with the Berwind property. RCA granted Resources (i) the option, subject to any third-party agreements which prohibit the exercise of such option, for a period of 10 years, to lease or sublease any real properties owned and/or leased by RCA in and around the Berwind property on pricing terms based on a formula set forth in the cooperation agreement, and (ii) a right of first refusal, subject to any third-party agreements which prohibit the exercise of such right, for a period of 10 years, to purchase, lease, sublease or license all or part of real property in and around the Berwind property that are owned and/or leased by RCA in which RCA has received a bona fide offer to purchase, lease or sublease such property from a third party. In exchange, Resources granted RCA (i) the option, for a period of three years, to purchase properties owned and/or leased by Resources in and around the Berwind property, and (ii) the right of first refusal, for a period of three years, to purchase properties owned and/or leased by Resources in and around the Berwind property that are owned and/or leased by Resources in which Resources has received a bona fide offer to purchase such property from a third party.

 

RAM Mine

 

By amended and restated lease dated August 20, 2015, RAMACO Northern Appalachia, LLC (“RNA”) and RAM Farms, LLC (“RF”) leased their coal and surface rights, respectively, in and around the RAM Mine property to RAM Mining, LLC. The initial term of this lease is 12 years and expires on the later of August 20, 2027; provided, however, the initial term of this lease shall be automatically extended for ten years from the date when RAM pays to RNA its first payment of Minimum Monthly Royalty (which is specified below). In any event, this lease may be renewed until exhaustion of all mineable and merchantable coal from the premises. RAM is required to pay RNA a tonnage royalty equal to the greater of $2.50 or 5.0% of the gross selling price for each ton of coal mined in, on, or under the premises and sold. In addition to the foregoing tonnage royalty payments, RAM is obligated to pay certain minimum annual royalty payments to RNA and certain surface rentals to RF. Each year, RAM shall pay to RNA $100,000 as minimum annual royalty which is fully recoupable against future tonnage royalty due under the lease, and shall pay to RF $12,000 as surface rental which is not recoupable against future tonnage royalty due under this lease. After RAM obtains all necessary permits, consents and other governmental authorizations to conduct coal mining operations on the RAM Mine property, the annual minimum royalty payment due to RNA shall increase from $100,000 to $500,000. This is expected to occur in 2019. In addition, RAM must pay to some of RNA’s predecessors-in-interest overriding royalty payments equal to $0.50 per ton of coal mined from the premises and a $1,250,000 bonus payment upon obtaining all governmental consents, permits and authorizations necessary to commence mining operations on the premises. Finally, RAM is obligated to pay RNA a wheelage fee equal to 0.5% of the gross sales price of coal mined elsewhere but transported under, over, across or through the leasehold premises.

 

 
105

 

 

In addition to the foregoing, RNA and RAM entered into a mutual cooperation agreement, dated August 20, 2015. Under the mutual cooperation agreement, each party is required to notify the other in the event that such party acquires an interest in real property that is located in the Commonwealth of Pennsylvania and contains coal or mining rights. RNA granted RAM (i) the option, subject to any third-party agreements which prohibit the exercise of such option, for a period of 10 years, to lease or sublease any real properties owned and/or leased by RNA in Commonwealth of Pennsylvania, on pricing terms based on a formula set forth in the cooperation agreement, and (ii) a right of first refusal, subject to any third-party agreements which prohibit the exercise of such right, for a period of 10 years, to purchase, lease, sublease or license all or part of real property in and around the Commonwealth of Pennsylvania that are owned and/or leased by RNA in which RNA has received a bona fide offer to purchase, lease or sublease such property from a third party. In exchange, RAM granted RNA (i) the option, for a period of three years, to purchase properties owned and/or leased by RAM in the Commonwealth of Pennsylvania, and (ii) the right of first refusal, for a period of three years, to purchase properties owned and/or leased by RAM in Commonwealth of Pennsylvania that are owned and/or leased by RAM in which RAM has received a bona fide offer to purchase such property from a third party.

 

Services Agreement

 

Pursuant to a services agreement dated August 20, 2015, as amended, Ramaco Carbon, LLC agreed to share its office space in Lexington, Kentucky and to share the services of some of its employees in that office with us on a month-to-month basis for a signing bonus equal to $75,000 plus a rental fee equal to $6,250 per month paid in arrears on or before the fifth day of each calendar month. We or Ramaco Carbon, LLC may terminate the foregoing services agreement by providing written notice of such termination to the other party at least 30 days in advance of the same.

 

Ramaco Carbon, LLC Promissory Note

 

Pursuant to a Negotiable Promissory Note dated August 31, 2016, Ramaco Development promised to pay Ramaco Carbon, LLC the principal amount of $10.6 million, together with all accrued interest thereon at an interest rate of 1.82% per annum to reimburse Ramaco Carbon, LLC for amounts it loaned to Ramaco Development for development and overhead expenses incurred by Ramaco Development prior to the Offering. We repaid in full this obligation with a portion of the proceeds of the Offering.

 

Corporate Guarantees

 

Pursuant to a Corporate Guaranty dated August 20, 2015, Ramaco Carbon, LLC absolutely and unconditionally guaranteed to Ramaco Development the performance of RAM Mining, LLC, RNA, RF and RCA under each of the agreements listed above in the section entitled “Certain Relationships and Related Persons Transactions—Historical Transactions With Affiliates” (collectively, the “Mining Agreements”).

 

Pursuant to a Corporate Guaranty dated August 20, 2015, Ramaco Development absolutely and unconditionally guaranteed to Ramaco Carbon, LLC the performance of RAM and Resources under the Mining Agreements.

 

Indemnification Agreement

 

Pursuant to an Indemnification Agreement dated August 20, 2015, by and between Ramaco Carbon, LLC and Ramaco Development, Ramaco Development agreed to indemnify and hold harmless Ramaco Carbon, LLC for obligations arising under or in connection with those certain permits, consents, agreements and other governmental authorizations identified therein.

 

 
106

 

 

Securities Purchase Agreement

 

On August 31, 2016, Ramaco Development entered into a securities purchase agreement (the “Series A SPA”) with ECP and Yorktown Energy Partners XI, L.P. (“Yorktown XI”) whereby ECP and Yorktown XI collectively purchased 4.5 million Series A Convertible Preferred Units for total aggregate consideration of $90 million. Upon closing of the Offering on February 8, 2017, the Series A Convertible Preferred Units converted into 12,764,426 shares of common stock. The Series A SPA provides for indemnification by Ramaco Development for any breaches by Ramaco Development of its representations and warranties set forth therein. Ramaco Development’s indemnification obligation survives until May 31, 2017, other than with respect to (i) fundamental representations, which survive indefinitely, (ii) tax representations, which survive until 90 days following the expiration of the applicable statute of limitations, and (iii) environmental representations, which survive until August 31, 2019.

 

Pursuant to Ramaco Development’s 2016 Membership Unit Option Plan, Ramaco Development had the authority to grant employees and non-employee directors options to purchase up to 333,334 common units. On August 31, 2016, contemporaneous with the consummation of the Series A SPA and in consideration of services rendered and to be rendered for the benefit of Ramaco Development, Ramaco Development granted to Atkins and Bauersachs an aggregate of 333,334 options (166,667 each) to purchase common units in Ramaco Development at an exercise price of $15 per common unit. The options vest in equal installments over three years from the date of grant and have a ten-year term. The options provide for accelerated vesting (i) upon the completion of our initial public offering, (ii) under certain circumstances, in the event of a change of control (which did not include our initial public offering) of the Company or (iii) death or disability of the executive. In connection with the consummation of our initial public offering, the vesting of the options was accelerated and the options were converted into options under the Ramaco Resources Inc. Long-Term Incentive Plan to purchase, in the aggregate, 937,424 shares of our common stock at an exercise price of $5.34 per share. All other material terms of the stock options have remained unchanged. No further grants will be made under Ramaco Development’s 2016 Membership Unit Option Plan.

 

Registration Rights Agreement

 

In connection with the closing of the Offering, we entered into a registration rights agreement with the Existing Owners, which includes certain members of our management team. Pursuant to the registration rights agreement, we have agreed to register the sale of shares of our common stock under certain circumstances.

 

Demand Rights

 

At any time after the 180 day lock-up period, as described in the prospectus related to the Offering and subject to certain limitations, each of Yorktown, ECP, and certain members of our management team (or their permitted transferees) (the “Holders”) owning at least 5% of the then outstanding common stock of the Company (the “Demand Holders”) will have the right to require us by written notice to prepare and file a registration statement registering the offer and sale of a certain number of their shares of our common stock. Generally, we are required to provide notice of the request to certain other holders of our common stock who may, in certain circumstances, participate in the registration. Subject to certain exceptions, we will not be obligated to effect a demand registration within 90 days after the closing of any underwritten offering of shares of our common stock. Further, each of the Demand Holders is entitled to no less than three demand registrations.

 

We are not obligated to effect more than a total of two demand registrations within any 365 day period. Once we are eligible to effect a registration on Form S-3, any such demand registration may be for a shelf registration statement. We will be required to use reasonable best efforts to maintain the effectiveness of any such registration statement until the earlier of (i) 180 days (or two years in the case of a shelf registration statement) after the effective date thereof or (ii) the date on which all shares covered by such registration statement have been sold (subject to certain extensions).

 

In addition, each of the Demand Holders (or their permitted transferees) will have the right to require us, subject to certain limitations, to effect a distribution of any or all of their shares of our common stock by means of an underwritten offering. In general, any demand for an underwritten offering (other than the first requested underwritten offering made in respect of a prior demand registration and other than a requested underwritten offering made concurrently with a demand registration) shall constitute a demand request subject to the limitations set forth above.

 

 
107

 

 

Piggyback Rights

 

Subject to certain exceptions, if at any time we propose to register an offering of common stock or conduct an underwritten offering, whether or not for our own account, then we must notify the Holders (or their permitted transferees) of such proposal to allow them to include a specified number of their shares of our common stock in that registration statement or underwritten offering, as applicable.

 

Conditions and Limitations; Expenses

 

These registration rights are subject to certain conditions and limitations, including the right of the underwriters to limit the number of shares to be included in a registration and our right to delay or withdraw a registration statement under certain circumstances. We will generally pay all registration expenses in connection with our obligations under the registration rights agreement, regardless of whether a registration statement is filed or becomes effective.

 

Stockholders’ Agreement

 

In connection with the Offering, we entered into a stockholders’ agreement with the Existing Owners. Summaries of certain material terms of the stockholders’ agreement are set forth below.

 

Voting and Governance Matters

 

Among other things, the stockholders’ agreement provides Yorktown and ECP with the right to designate a number of nominees (each Yorktown nominee, a “Yorktown Director” and each ECP nominee, an “ECP Director”) to our board of directors such that:

 

 

at least 5 directors of the board are Yorktown Directors for so long as Yorktown and its affiliates collectively beneficially own at least 50% of the outstanding shares of our common stock;

 

 

at least 3 directors of the board are Yorktown Directors for so long as Yorktown and its affiliates collectively beneficially own less than 50% but at least 25% of the outstanding shares of our common stock;

 

 

at least 2 directors of the board are Yorktown Directors for so long as Yorktown and its affiliates collectively beneficially own less than 25% but at least 10% of the outstanding shares of our common stock;

 

 

at least 1 director of the board is a Yorktown Director for so long as Yorktown and its affiliates collectively beneficially own less than 10% but at least 5% of the outstanding shares of our common stock;

 

 

once Yorktown and its affiliates collectively own less than 5% of our common stock, Yorktown will not have any board designation rights;

 

 

at least 2 directors of the board are ECP Directors for so long as ECP and its affiliates collectively beneficially own at least 10% of the outstanding shares of our common stock;

 

 

at least 1 director of the board is a ECP Director for so long as ECP and its affiliates collectively beneficially own less than 10% but at least 5% of the outstanding shares of our common stock; and

 

 

once ECP and its affiliates collectively own less than 5% of our common stock, ECP will not have any board designation rights;

 

The designation rights of Yorktown and ECP are exercisable at the option of each of Yorktown and ECP and each of Yorktown and ECP may designate a number of directors to serve on our board of directors that is less than the number shown above (or none at all). The designation rights of ECP and Yorktown will terminate automatically as to each stockholder upon the later of (i) the time at which such stockholder no longer has the right to designate an individual for nomination to our board of directors under the stockholders’ agreement, and (ii) the time at which the significant stockholders cease to hold in aggregate at least 50% of the outstanding shares of our common stock. Additionally, the designation rights of Yorktown will terminate automatically upon Yorktown providing written notice to ECP and the Company.

 

 
108

 

 

Pursuant to the stockholders’ agreement, we and the Existing Owners are required to take all necessary action, to the fullest extent permitted by applicable law (including with respect to any fiduciary duties under Delaware law), to cause the election of the nominees designated by Yorktown and ECP.

 

The rights granted to Yorktown and ECP to designate directors are additive to and not intended to limit in any way the rights that Yorktown, ECP or any of their affiliates may have to nominate, elect or remove our directors under the DGCL.

 

Procedures for Approval of Related Persons Transactions

 

Prior to the closing of the Offering, we did not maintain a policy for approval of Related Persons Transactions. A “Related Persons Transaction” is a transaction, arrangement or relationship in which we or any of our subsidiaries was, is or will be a participant, the amount of which involved exceeds $120,000, and in which any Related Person had, has or will have a direct or indirect material interest. A “Related Person” means:

 

 

any person who is, or at any time during the applicable period was, one of our executive officers or one of our directors;

 

 

any person who is known by us to be the beneficial owner of more than 5% of our common stock;

 

 

any immediate family member of any of the foregoing persons, which means any child, stepchild, parent, stepparent, spouse, sibling, mother-in-law, father-in-law, son-in-law, daughter-in-law, brother-in-law or sister-in-law of a director, executive officer or a beneficial owner of more than 5% of our common stock, and any person (other than a tenant or employee) sharing the household of such director, executive officer or beneficial owner of more than 5% of our common stock; and

 

 

any firm, corporation or other entity in which any of the foregoing persons is a partner or principal or in a similar position or in which such person has a 10% or greater beneficial ownership interest.

 

In connection with our initial public offering, our board of directors adopted a written related persons transactions policy. Pursuant to this policy, directors and executive officers must inform the Chief Financial Officer of any plan or proposal to engage in a potential related persons transaction and the transaction is reviewed by the Audit Committee. In determining whether to approve a related persons transaction, the Audit Committee will consider, among other factors it deems appropriate, (i) whether the related persons transaction is on terms no less favorable than terms generally available to an unaffiliated third-party under the same or similar circumstances, (ii) the benefits to the Company and the Related Person, (iii) the extent of the Related Person’s interest in the transaction, (iv) the nature of the interest of the Related Person and (v) whether the transaction may involve a conflict of interest.

 

Other Related Party Transactions

 

Please see Note 9 to our audited consolidated financial statements contained in Item 8 of Part II of this Annual Report on Form 10-K for a description of certain other transactions with related parties, which descriptions are incorporated by reference herein.

 

Director Independence

 

See Item 10. “Directors, Executive Officers and Corporate Governance” for information regarding our directors and independence requirements applicable for the Board of Directors and its committees.

 

 
109

 

 

Item 14. Principal Accountant Fees and Services

 

We have engaged Briggs & Veselka Co. as our independent registered public accounting firm. The following table sets forth fees billed by Briggs & Veselka Co. for the years ended December 31, 2016 and 2015.

 

Audit and Non-Audit Fees

 

  

2016

  

2015

 

Audit Fees(1)

 $318,221  $296,834 

Audit-Related Fees(2)

  9,000    

Tax Fees(3)

      

All Other Fees(4)

      

Total

 $327,221  $296,834 

                                 

(1)

Audit fees relate to professional services rendered in connection with the audit of our 2016 annual financial statements on our Form 10-K as well as the audit of our annual financial statements and quarterly review of financial statements included in our Registration Statement on Form S-1 filed with the SEC.

 

(2)

Audit-related fees relate to assurance and related services that are reasonably related to the performance of the audit or review of our financial statements or that are traditionally performed by the independent auditor, such as employee benefit plan audits, agreed upon procedures required to comply with financial, accounting or regulatory reporting and assistance with internal control documentation requirements.

 

(3)

Tax fees relate to professional services rendered in connection with tax audits and tax consulting and planning services.

 

(4)

All other fees represent fees for services not classifiable under the other categories listed in the table above.

 

Audit Committee Pre-Approval Policies and Procedures

 

The audit committee charter of our board of directors, which is available on our website at http://www.ramacoresources.com, requires the audit committee to pre-approve all audit services and permitted non-audit services (other than de minimis non-audit services as defined by the Sarbanes-Oxley Act of 2002) to be provided by our independent registered public accounting firm. The Audit Committee may form and delegate authority to subcommittees consisting of one or more members when appropriate, including the authority to grant preapprovals of audit and permitted non-audit services, provided that decisions of such subcommittee to grant preapprovals shall be presented to the full Audit Committee at its next scheduled meeting for ratification. Since our audit committee was not established until February 2017, our board of directors pre-approved all services reported in the audit, audit-related, tax, and all other fees categories above.

 

PART IV

 

Item 15.  Exhibits and Financial Statement Schedules

 

(a)  The following documents are filed as part of this Report:

 

(1)           Reports of Independent Registered Public Accounting Firm

 

Consolidated Balance Sheets as of December 31, 2016 and 2015

 

Consolidated Statements of Operations for the Years Ended December 31, 2016, 2015, and 2014

 

Consolidated Statements of Members’ Equity (Deficit) for the Years Ended December 31, 2016, 2015, and 2014

 

Consolidated Statements of Cash Flows for the Years Ended December 31, 2016, 2015, and 2014

 

Notes to Consolidated Financial Statements

 

(2)          Selected Quarterly Financial Data (Unaudited)

 

    (3)       Exhibit List

 

 

 

(b)  Exhibits

 

See Exhibit Index at page 113 of this report.

 

 

 

Item 16. Form 10-K Summary

 

None.

 

 
110

 

 

SIGNATURES

 

Pursuant to the requirements of Section 13 or 15(d) of the Securities Exchange Act of 1934, the registrant has duly caused this report to be signed on its behalf by the undersigned thereunto duly authorized.

 

 

 

March 28, 2017

 

By:

 

/s/ Randall W. Atkins

       

Randall W. Atkins

       

Executive Chairman

 

Pursuant to the requirements of the Securities Exchange Act of 1934, this report has been signed below by the following persons on behalf of the registrant and in the capacities and on the dates indicated.

 

March 28, 2017

 

By:

 

/s/ Randall W. Atkins

       

Randall W. Atkins

       

Executive Chairman and Director

         

March 28, 2017

 

By:

 

/s/ Michael Bauersachs

    Michael Bauersachs
       

President and Chief Executive Officer and Director

       

(Principal Executive Officer)

         

March 28, 2017

 

By:

 

/s/ Marc Solochek

       

Marc Solochek

       

Chief Financial Officer

       

(Principal Financial Officer)

         

March 28, 2017

 

By:

 

/s/ Michael Windisch

       

Michael Windisch

       

Chief Accounting Officer

       

(Principal Accounting Officer)

         

March 28, 2017

 

By:

 

/s/ Bryan H. Lawrence

       

Bryan H. Lawrence

       

Director

         

March 28, 2017

 

By:

 

/s/ Richard M. Whiting

       

Richard M. Whiting

       

Director

 

 
111

 

 

March 28, 2017

 

By:

 

/s/ W. Howard Keenan, Jr.

       

W. Howard Keenan, Jr.

       

Director

         

March 28, 2017

 

By:

 

/s/ Patrick C. Graney, III

       

Patrick C. Graney, III

       

Director

         

March 28, 2017

 

By:

 

/s/ Tyler Reeder

       

Tyler Reeder

       

Director

         

March 28, 2017

 

By:

 

/s/ Trent Kososki

       

Trent Kososki

       

Director

 

 
112

 

 

Index to Exhibits

 

Exhibit
Number

Description

   

2.1

Master Reorganization Agreement, dated February 1, 2017, by and among Ramaco Resources, Inc., Ramaco Development, LLC, Ramaco Merger Sub, LLC and the other parties named therein (incorporated by reference to Exhibit 2.1 of the Company’s Current Report on Form 8-K (File No. 001-38003) filed with the Commission on February 2, 2017)

   

3.1

Amended and Restated Certificate of Incorporation of Ramaco Resources, Inc. (incorporated by reference to Exhibit 3.1 of the Company’s Current Report on Form 8-K (File No. 001-38003) filed with the Commission on February 14, 2017)

   

3.2

Amended and Restated Bylaws of Ramaco Resources, Inc. (incorporated by reference to Exhibit 3.2 of the Company’s Current Report on Form 8-K (File No. 001-38003) filed with the Commission on February 14, 2017)

   

4.1

Form of Common Stock Certificate (incorporated by reference to Exhibit 4.1 of the Company’s Registration Statement on Form S-1 (File No. 333-215363) filed with the Commission on December 29, 2016)

   

4.2

Registration Rights Agreement, dated as of February 8, 2017, by and among Ramaco Resources, Inc. and the stockholders named therein (incorporated by reference to Exhibit 4.1 of the Company’s Current Report on Form 8-K (File No. 001-38003) filed with the Commission on February 14, 2017)

   

4.3

Shareholders’ Agreement, dated as of February 8, 2017, by and among Ramaco Resources, Inc., Yorktown Energy Partners IX, L.P., Yorktown Energy Partners X, L.P., Yorktown Energy Partners XI, L.P., Energy Capital Partners Mezzanine Opportunities Fund, LP, Energy Capital Partners Mezzanine Opportunities Fund A, LP, and ECP Mezzanine B (Ramaco IP), LP. (incorporated by reference to Exhibit 4.2 of the Company’s Current Report on Form 8-K (File No. 001-38003) filed with the Commission on February 14, 2017)

   

†10.1

Ramaco Resources, Inc. Long-Term Incentive Plan (incorporated by reference to Exhibit 4.3 of the Company’s Registration Statement on Form S-8 (File No. 333-215913) filed with the Commission on February 6, 2017)

   

10.2

Berwind Mutual Cooperation Agreement, dated August 20, 2015, by and between Ramaco Resources, LLC and Ramaco Central Appalachia, LLC (incorporated by reference to Exhibit 10.3 of the Company’s Registration Statement on Form S-1 (File No. 333-215363) filed with the Commission on December 29, 2016)

   

10.3

Elk Creek Mutual Cooperation Agreement, dated August 20, 2015, by and between Ramaco Resources, LLC and Ramaco Central Appalachia, LLC (incorporated by reference to Exhibit 10.4 of the Company’s Registration Statement on Form S-1 (File No. 333-215363) filed with the Commission on December 29, 2016)

   

10.4

Indemnification Agreement, dated August 20, 2015, by and between Ramaco Carbon, LLC and Ramaco Development, LLC (incorporated by reference to Exhibit 10.5 of the Company’s Registration Statement on Form S-1 (File No. 333-215363) filed with the Commission on December 29, 2016)

   

10.5

RAM Mine Mutual Cooperation Agreement, dated August 20, 2015, by and between RAM Mining, LLC and Ramaco Northern Appalachia, LLC (incorporated by reference to Exhibit 10.6 of the Company’s Registration Statement on Form S-1 (File No. 333-215363) filed with the Commission on December 29, 2016)

   

10.6

Promissory Note, dated August 31, 2016, by and between Ramaco Development, LLC, as maker, and Ramaco Carbon, LLC, as noteholder (incorporated by reference to Exhibit 10.7 of the Company’s Registration Statement on Form S-1 (File No. 333-215363) filed with the Commission on December 29, 2016)

 

 
113

 

 

Exhibit
Number
Description
  

10.7

Corporate Guaranty, dated August 20, 2015, by and between Ramaco Carbon, LLC, as guarantor, and RAMACO Development, LLC as oblige (incorporated by reference to Exhibit 10.8 of the Company’s Registration Statement on Form S-1 (File No. 333-215363) filed with the Commission on December 29, 2016)

   

10.8

Corporate Guaranty, dated August 20, 2015, by and between RAMACO Development, LLC, as guarantor, and Ramaco Carbon, LLC, as oblige (incorporated by reference to Exhibit 10.9 of the Company’s Registration Statement on Form S-1 (File No. 333-215363) filed with the Commission on December 29, 2016)

   

10.9

Berwind Sublease Agreement, dated August 20, 2015, by and between Ramaco Central Appalachia, LLC and Ramaco Resources, LLC (incorporated by reference to Exhibit 10.10 of the Company’s Registration Statement on Form S-1 (File No. 333-215363) filed with the Commission on December 29, 2016)

   

10.10

First Amendment to Berwind Lease Agreement and Sublease, dated February 2016, by and among Berwind Land Company, Ramaco Central Appalachia, LLC and Ramaco Resources, LLC (incorporated by reference to Exhibit 10.11 of the Company’s Registration Statement on Form S-1 (File No. 333-215363) filed with the Commission on December 29, 2016)

   

10.11

Second Amendment to Berwind Sublease, dated August 31, 2016, by and between Ramaco Central Appalachia, LLC and Ramaco Resources, LLC (incorporated by reference to Exhibit 10.12 of the Company’s Registration Statement on Form S-1 (File No. 333-215363) filed with the Commission on December 29, 2016)

   

10.12

Elk Creek Coal Lease Agreement, dated August 20, 2015, by and between Ramaco Central Appalachia, LLC and Ramaco Resources, LLC (incorporated by reference to Exhibit 10.13 of the Company’s Registration Statement on Form S-1 (File No. 333-215363) filed with the Commission on December 29, 2016)

   

10.13

Amendment No. 1 to Elk Creek Coal Lease Agreement, dated December 31, 2015, by and between Ramaco Central Appalachia, LLC and Ramaco Resources, LLC (incorporated by reference to Exhibit 10.14 of the Company’s Registration Statement on Form S-1 (File No. 333-215363) filed with the Commission on December 29, 2016)

   

10.14

Amendment No. 2 to Elk Creek Coal Lease Agreement, dated March 31, 2016, by and between Ramaco Central Appalachia, LLC and Ramaco Resources, LLC (incorporated by reference to Exhibit 10.15 of the Company’s Registration Statement on Form S-1 (File No. 333-215363) filed with the Commission on December 29, 2016)

   

10.15

Amendment No. 3 to Elk Creek Coal Lease Agreement, dated August 31, 2016, by and between Ramaco Central Appalachia, LLC and Ramaco Resources, LLC (incorporated by reference to Exhibit 10.16 of the Company’s Registration Statement on Form S-1 (File No. 333-215363) filed with the Commission on December 29, 2016)

  

10.16

Elk Creek Surface Rights Lease Agreement, dated August 20, 2015, by and between Ramaco Central Appalachia, LLC and Ramaco Resources, LLC (incorporated by reference to Exhibit 10.17 of the Company’s Registration Statement on Form S-1 (File No. 333-215363) filed with the Commission on December 29, 2016)

   

10.17

Amendment No. 1 to Elk Creek Surface Rights Lease Agreement, dated December 31, 2015, by and between Ramaco Central Appalachia, LLC and Ramaco Resources, LLC (incorporated by reference to Exhibit 10.18 of the Company’s Registration Statement on Form S-1 (File No. 333-215363) filed with the Commission on December 29, 2016)

   

10.18

Amendment No. 2 to Elk Creek Surface Rights Lease Agreement, dated March 31, 2016, by and between Ramaco Central Appalachia, LLC and Ramaco Resources, LLC (incorporated by reference to Exhibit 10.19 of the Company’s Registration Statement on Form S-1 (File No. 333-215363) filed with the Commission on December 29, 2016)

 

 
114

 

 

Exhibit
Number
Description
  

10.19

Amendment No. 3 to Elk Creek Surface Rights Lease Agreement, dated August 31, 2016, by and between Ramaco Central Appalachia, LLC and Ramaco Resources, LLC (incorporated by reference to Exhibit 10.20 of the Company’s Registration Statement on Form S-1 (File No. 333-215363) filed with the Commission on December 29, 2016)

   

10.20

Mutual Services Agreement, dated August 20, 2015, by and between Ramaco Carbon, LLC and Ramaco Development, LLC (incorporated by reference to Exhibit 10.21 of the Company’s Registration Statement on Form S-1 (File No. 333-215363) filed with the Commission on December 29, 2016)

   

10.21

Amendment No. 1 to Mutual Services Agreement, dated December 31, 2015, by and between Ramaco Carbon, LLC and Ramaco Development, LLC (incorporated by reference to Exhibit 10.22 of the Company’s Registration Statement on Form S-1 (File No. 333-215363) filed with the Commission on December 29, 2016)

   

10.22

Amendment No. 2 to Mutual Services Agreement, dated September 1, 2016, by and between Ramaco Carbon, LLC and Ramaco Development, LLC (incorporated by reference to Exhibit 10.23 of the Company’s Registration Statement on Form S-1 (File No. 333-215363) filed with the Commission on December 29, 2016)

   

10.23

NRP Sublease Agreement, dated August 19, 2015, by and between Ramaco Central Appalachia, LLC and Ramaco Resources, LLC (incorporated by reference to Exhibit 10.23 of the Company’s Registration Statement on Form S-1 (File No. 333-215363) filed with the Commission on December 29, 2016)

   

10.24

Amendment No. 1 to NRP Sublease Agreement, dated August 31, 2016, by and between Ramaco Central Appalachia, LLC and Ramaco Resources, LLC (incorporated by reference to Exhibit 10.25 of the Company’s Registration Statement on Form S-1 (File No. 333-215363) filed with the Commission on December 29, 2016)

   

10.25

Amended and Restated Lease Agreement, dated August 20, 2015, by and among Ramaco Northern Appalachia, LLC, RAM Farms, LLC, RAM Mining, LLC and RAMACO Mining, LLC (incorporated by reference to Exhibit 10.26 of the Company’s Registration Statement on Form S-1 (File No. 333-215363) filed with the Commission on December 29, 2016)

   

10.26

Amendment No. 1 to Amended and Restated Lease Agreement, dated December 31, 2015, by and among Ramaco Northern Appalachia, LLC, RAM Farms, LLC and RAM Mining, LLC (incorporated by reference to Exhibit 10.27 of the Company’s Registration Statement on Form S-1 (File No. 333-215363) filed with the Commission on December 29, 2016)

   

10.27

Amendment No. 2 to Amended and Restated Lease Agreement, dated March 31, 2016, by and among Ramaco Northern Appalachia, LLC, RAM Farms, LLC and RAM Mining, LLC (incorporated by reference to Exhibit 10.28 of the Company’s Registration Statement on Form S-1 (File No. 333-215363) filed with the Commission on December 29, 2016)

   

10.28

Amendment No. 3 to Amended and Restated Lease Agreement, dated August 31, 2016, by and among Ramaco Northern Appalachia, LLC, RAM Farms, LLC and RAM Mining, LLC (incorporated by reference to Exhibit 10.29 of the Company’s Registration Statement on Form S-1 (File No. 333-215363) filed with the Commission on December 29, 2016)

   

†10.29

Ramaco Development, LLC 2016 Membership Unit Option Plan (incorporated by reference to Exhibit 10.30 of the Company’s Registration Statement on Form S-1 (File No. 333-215363) filed with the Commission on December 29, 2016)

   

†10.30

Form of Ramaco Resources, Inc. Stock Option Notice and Agreement (incorporated by reference to Exhibit 10.31 of the Company’s Registration Statement on Form S-1 (File No. 333-215363) filed with the Commission on December 29, 2016)

 

 
115

 

 

Exhibit
Number
Description
   

†10.31

Form of Amendment to Option Agreement (incorporated by reference to Exhibit 10.32 of the Company’s Registration Statement on Form S-1 (File No. 333-215363) filed with the Commission on December 29, 2016)

   

†10.32

Indemnification Agreement (Randall Atkins) (incorporated by reference to Exhibit 10.1 of the Company’s Current Report on Form 8-K (File No. 001-38003) filed with the Commission on February 14, 2017)

   

†10.33

Indemnification Agreement (Michael Bauersachs) (incorporated by reference to Exhibit 10.2 of the Company’s Current Report on Form 8-K (File No. 001-38003) filed with the Commission on February 14, 2017)

   

†10.34

Indemnification Agreement (Mark Clemens) (incorporated by reference to Exhibit 10.3 of the Company’s Current Report on Form 8-K (File No. 001-38003) filed with the Commission on February 14, 2017)

   

†10.35

Indemnification Agreement (Patrick C. Graney) (incorporated by reference to Exhibit 10.4 of the Company’s Current Report on Form 8-K (File No. 001-38003) filed with the Commission on February 14, 2017)

   

†10.36

Indemnification Agreement (W. Howard Keenan, Jr.) (incorporated by reference to Exhibit 10.5 of the Company’s Current Report on Form 8-K (File No. 001-38003) filed with the Commission on February 14, 2017)

   

†10.37

Indemnification Agreement (Trent Kososki) (incorporated by reference to Exhibit 10.6 of the Company’s Current Report on Form 8-K (File No. 001-38003) filed with the Commission on February 14, 2017)

   

†10.38

Indemnification Agreement (Bryan H. Lawrence) (incorporated by reference to Exhibit 10.7 of the Company’s Current Report on Form 8-K (File No. 001-38003) filed with the Commission on February 14, 2017)

   

†10.39

Indemnification Agreement (Tyler Reeder) (incorporated by reference to Exhibit 10.8 of the Company’s Current Report on Form 8-K (File No. 001-38003) filed with the Commission on February 14, 2017)

   

†10.40

Indemnification Agreement (Marc Solochek) (incorporated by reference to Exhibit 10.9 of the Company’s Current Report on Form 8-K (File No. 001-38003) filed with the Commission on February 14, 2017)

   

†10.41

Indemnification Agreement (Richard M. Whiting) (incorporated by reference to Exhibit 10.10 of the Company’s Current Report on Form 8-K (File No. 001-38003) filed with the Commission on February 14, 2017)

   

†10.42

Indemnification Agreement (Michael Windisch) (incorporated by reference to Exhibit 10.11 of the Company’s Current Report on Form 8-K (File No. 001-38003) filed with the Commission on February 14, 2017)

   

*21.1

Subsidiaries of Ramaco Resources, Inc.

   

*23.1

Consent of Briggs & Veselka Co.

  
*23.2Consent of Weir International, Inc.
  

*31.1

Certification of Chief Executive Officer pursuant to Section 302 of Sarbanes-Oxley Act of 2002

   

*31.2

Certification of Chief Financial Officer pursuant to Section 302 of the Sarbanes-Oxley Act of 2002

 

 
116

 

 

Exhibit
Number
Description
   

*32.1

Certification of Chief Executive Officer pursuant to 18 U.S.C. Section 1350, as adopted pursuant to Section 906 of the Sarbanes-Oxley Act of 2002.

   

*32.2

Certification of Chief Financial Officer pursuant to 18 U.S.C. Section 1350, as adopted pursuant to Section 906 of the Sarbanes-Oxley Act of 2002.

   

*95.1

Mine Safety Disclosure

                                  

*

Exhibit filed herewith.

 

Management contract or compensatory plan or agreement.

 

 

 117