TAL Education Group
TAL
#2463
Rank
C$10.37 B
Marketcap
C$17.04
Share price
5.68%
Change (1 day)
27.14%
Change (1 year)
Categories

TAL Education Group - 20-F annual report 2019


Text size:

 

 

UNITED STATES
SECURITIES AND EXCHANGE COMMISSION
WASHINGTON, D.C. 20549

 

FORM 20-F

 

oREGISTRATION STATEMENT PURSUANT TO SECTION 12(b) OR (g) OF THE SECURITIES EXCHANGE ACT OF 1934

 

OR

 

xANNUAL REPORT PURSUANT TO SECTION 13 OR 15(d) OF THE SECURITIES EXCHANGE ACT OF 1934
For the fiscal year ended February 28, 2019.

 

OR

 

oTRANSITION REPORT PURSUANT TO SECTION 13 OR 15(d) OF THE SECURITIES EXCHANGE ACT OF 1934
For the transition period from___to____.

 

OR

 

oSHELL COMPANY REPORT PURSUANT TO SECTION 13 OR 15(d) OF THE SECURITIES EXCHANGE ACT OF 1934

 

Date of event requiring this shell company report

 

Commission file number: 001-34900

 

TAL Education Group
(Exact name of Registrant as specified in its charter)

 

N/A
(Translation of Registrant’s name into English)

 

Cayman Islands

Jurisdiction of incorporation or organization)

 

15/F, Danling SOHO
6 Danling Street, Haidian District
Beijing 100080
People’s Republic of China
(Address of principal executive offices)

 

Rong Luo, Chief Financial Officer
Telephone: +86-10-5292-6658
Email: ir@100tal.com
15/F, Danling SOHO

6 Danling Street, Haidian District
Beijing 100080
People’s Republic of China
(Name, Telephone, E-mail and/or Facsimile number and Address of Company Contact Person)

 

Securities registered or to be registered pursuant to Section 12(b) of the Act.

 

Title of each class

Trading Symbol(s) 

Name of each exchange on which registered

American Depositary Shares, each three representing one Class A common share*
Class A common shares, par value $0.001 per share**
 

NYSE: TAL

 

NYSE: TAL**

 The New York Stock Exchange

The New York Stock Exchange

 

 

*Effective on August 16, 2017, the ratio of ADSs to Class A common shares was changed from one ADS representing two Class A common shares to three ADSs representing one Class A common share.

 

**Not for trading, but only in connection with the listing on The New York Stock Exchange of American depositary shares.

 

Securities registered or to be registered pursuant to Section 12(g) of the Act.

 

None
(Title of Class)

 

Securities for which there is a reporting obligation pursuant to Section 15(d) of the Act.

 

None
(Title of Class)

 

Indicate the number of outstanding shares of each of the issuer’s classes of capital or common stock as of the close of the period covered by the annual report.

 

As of February 28, 2019, 126,501,071 Class A common shares, par value $0.001 per share
and 70,556,000 Class B common shares, par value $0.001 per share were outstanding.

 

Indicate by check mark if the registrant is a well-known seasoned issuer, as defined in Rule 405 of the Securities Act.

 

xYes                  ¨No

 

If this report is an annual or transition report, indicate by check mark if the registrant is not required to file reports pursuant to Section 13 or 15(d) of the Securities Exchange Act of 1934.

 

¨Yes                  xNo

 

Indicate by check mark whether the registrant (1) has filed all reports required to be filed by Section 13 or 15(d) of the Securities Exchange Act of 1934 during the preceding 12 months (or for such shorter period that the registrant was required to file such reports), and (2) has been subject to such filing requirements for the past 90 days.

 

xYes                  ¨No

 

Indicate by check mark whether the registrant has submitted electronically, if any, every Interactive Data File required to be submitted pursuant to Rule 405 of Regulation S-T (§232.405 of this chapter) during the preceding 12 months (or for such shorter period that the registrant was required to submit such files).

 

xYes                  ¨No

 

Indicate by check mark whether the registrant is a large accelerated filer, an accelerated filer, a non-accelerated filer, or an emerging growth company. See the definitions of “large accelerated filer,” “accelerated filer,” and “emerging growth company” in Rule 12b-2 of the Exchange Act.

 

xLarge accelerated filer         ¨Accelerated filer         ¨ Non-accelerated filer         ¨ Emerging growth company

 

If an emerging growth company that prepares its financial statements in accordance with U.S. GAAP, indicate by check mark if the registrant has elected not to use the extended transition period for complying with any new or revised financial accounting standards† provided pursuant to Section 13(a) of the Exchange Act.¨

 

†The term “new or revised financial accounting standard” refers to any update issued by the Financial Accounting Standards Board to its Accounting Standards Codification after April 5, 2012.

 

Indicate by check mark which basis of accounting the registrant has used to prepare the financial statements included in this filing:

 

x U.S. GAAP¨ International Financial Reporting Standards as issued by the International Accounting Standards Board¨ Other

 

If “Other” has been checked in response to the previous question, indicate by check mark which financial statement item the registrant has elected to follow.

 

¨Item 17                           ¨Item 18

 

If this is an annual report, indicate by check mark whether the registrant is a shell company (as defined in Rule 12b-2 of the Exchange Act).

 

¨Yes                  xNo

 

(APPLICABLE ONLY TO ISSUERS INVOLVED IN BANKRUPTCY PROCEEDINGS DURING THE PAST FIVE YEARS)

 

Indicate by check mark whether the registrant has filed all documents and reports required to be filed by Sections 12, 13 or 15(d) of the Securities Exchange Act of 1934 subsequent to the distribution of securities under a plan confirmed by a court.

 

¨Yes                  ¨No

 

 

 

 

 

TABLE OF CONTENTS

 

  Page
   
INTRODUCTION1
  
FORWARD-LOOKING STATEMENTS1
  
PART I2
   
Item 1.Identity of Directors, Senior Management and Advisers2
Item 2.Offer Statistics and Expected Timetable2
Item 3.Key Information3
Item 4.Information on the Company43
Item 4AUnresolved Staff Comments78
Item 5.Operating and Financial Review and Prospects78
Item 6.Directors, Senior Management and Employees101
Item 7.Major Shareholders and Related Party Transactions109
Item 8.Financial Information110
Item 9.The Offer and Listing112
Item 10.Additional Information112
Item 11.Quantitative and Qualitative Disclosures About Market Risk122
Item 12.Description of Securities Other than Equity Securities123
   
PART II125
   
Item 13.Defaults, Dividend Arrearages and Delinquencies125
Item 14.Material Modifications to the Rights of Security Holders and Use of Proceeds125
Item 15.Controls and Procedures125
Item 16.[Reserved]127
Item 16A.Audit Committee Financial Expert127
Item 16B.Code of Ethics127
Item 16C.Principal Accountant Fees and Services127
Item 16D.Exemptions from the Listing Standards for Audit Committees128
Item 16E.Purchases of Equity Securities by the Issuer and Affiliated Purchasers128
Item 16F.Change in Registrant’s Certifying Accountant128
Item 16G.Corporate Governance128
Item 16H.Mine Safety Disclosure129
   
PART III129
   
Item 17.Financial Statements129
Item 18.Financial Statements129
Item 19.Exhibits129

 

 

 

 

INTRODUCTION

 

In this annual report, except where the context otherwise requires, unless otherwise indicated and for purposes of this annual report only:

 

·“China” or “PRC” refers to the People’s Republic of China, and for the purpose of this annual report, excluding Taiwan, Hong Kong and Macau;

 

·“we,” “us,” “our company” and “our” refer to TAL Education Group, a Cayman Islands company, and its subsidiaries, and, in the context of describing our operations and consolidated financial data, also include the Consolidated Affiliated Entities (as defined below);

 

·“shares” or “common shares” refers to our Class A and Class B common shares, par value $0.001 per share;

 

·“ADSs” refers to our American depositary shares, each three of which represent one Class A common share;

 

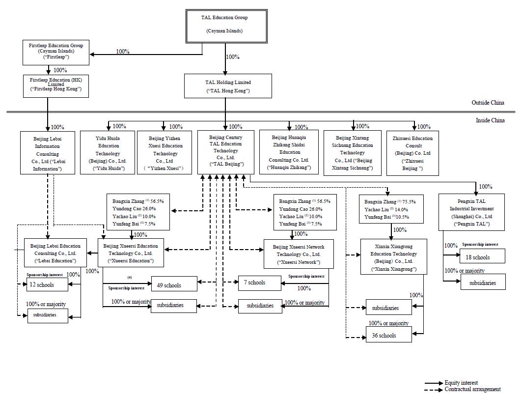
·“VIEs” refers to Beijing Xueersi Network Technology Co., Ltd., or Xueersi Network, and Beijing Xueersi Education Technology Co., Ltd., or Xueersi Education, Xinxin Xiangrong Education Technology (Beijing) Co., Ltd. (the original name of which is Beijing Dididaojia Education Technology Co., Ltd.), or Xinxin Xiangrong, and Beijing Lebai Education Consulting Co., Ltd., or Lebai Education, all of which are domestic PRC companies in which we do not have equity interests but whose financial results have been consolidated into our consolidated financial statements in accordance with U.S. GAAP; and “Consolidated Affiliated Entities” refers to our VIEs and the VIEs’ direct and indirect subsidiaries and schools;

 

·“U.S. GAAP” refers to generally accepted accounting principles in the United States;

 

·“student enrollments” for a certain period refers to the total number of courses enrolled in and paid for by our students during that period, including multiple courses enrolled in and paid for by the same student;

 

·“K-12” refers to the year before the first grade through the last year of high school;

 

·“RMB” or “Renminbi” refers to the legal currency of China; and

 

·“$” or “U.S. dollars” refers to the legal currency of the United States.

 

Our financial statements are expressed in U.S. dollars, which is our reporting currency. Certain of our financial data in this annual report on Form 20-F are translated into U.S. dollars solely for the reader’s convenience. Unless otherwise noted, all convenient translations from Renminbi to U.S. dollars in this annual report on Form 20-F were made at a rate of RMB6.6912 to $1.00, the exchange rate set forth in the H.10 statistical release of the Federal Reserve Board on February 28, 2019. We make no representation that any RMB or U.S. dollar amounts could have been, or could be, converted into U.S. dollars or Renminbi, as the case may be, at any particular rate, at the rate stated above, or at all.

 

FORWARD-LOOKING STATEMENTS

 

This annual report contains forward-looking statements that reflect our current expectations and views of future events. These forward looking statements are made under the “safe-harbor” provisions of the U.S. Private Securities Litigation Reform Act of 1995. These statements involve known and unknown risks, uncertainties and other factors that may cause our actual results, performance or achievements to be materially different from those expressed or implied by these forward-looking statements.

 

 1 

 

 

You can identify some of these forward-looking statements by words or phrases such as “may,” “will,” “expect,” “anticipate,” “aim,” “estimate,” “intend,” “plan,” “believe,” “is/are likely to” or other similar expressions. These forward-looking statements include statements relating to:

 

·our anticipated growth strategies;

 

·competition in the markets where we offer educational programs, services and products;

 

·our future business development, results of operations and financial condition;

 

·expected changes in our revenues and certain cost and expense items;

 

·our ability to increase student enrollments and course fees and expand course offerings;

 

·risks associated with the expansion of our geographic reach and our offering of new educational programs, services and products;

 

·the expected increase in spending on private education in China; and

 

·PRC laws, regulations and policies relating to private education and providers of after-school tutoring services.

 

We have based these forward-looking statements largely on our current expectations and projections about future events and financial trends that we believe may affect our financial condition, results of operations, business strategy and financial needs. Although we believe that our expectations expressed in these forward-looking statements are reasonable, our expectations may later be found to be incorrect. You should read this annual report and the documents that we refer to in this annual report completely and with the understanding that our actual future results may be materially different from and/or worse than what we expect. We qualify all of our forward-looking statements with these cautionary statements. Other sections of this annual report include additional factors which could adversely impact our business and financial performance. Moreover, we operate in an evolving environment. New risk factors emerge from time to time and it is not possible for our management to predict all risk factors, nor can we assess the impact of all factors on our business or the extent to which any factor, or combination of factors, may cause actual results to differ materially from those contained in any forward-looking statements.

 

The forward-looking statements made in this annual report relate only to events or information as of the date on which the statements are made in this annual report. Except as required by law, we undertake no obligation to update or revise publicly any forward-looking statements, whether as a result of new information, future events or otherwise, after the date on which the statements are made or to reflect the occurrence of unanticipated events.

 

PART I

 

Item 1.Identity of Directors, Senior Management and Advisers

 

Not applicable.

 

Item 2.Offer Statistics and Expected Timetable

 

Not applicable.

 

 2 

 

 

Item 3.Key Information

 

A.Selected Financial Data

 

Our Selected Consolidated Financial Data

 

The following selected consolidated statement of operations data for our company for the fiscal years ended February 28, 2017, 2018 and 2019 and the selected consolidated balance sheet data as of February 28, 2018 and 2019 are derived from our audited consolidated financial statements included elsewhere in this annual report. The selected consolidated statement of operations data for our company for the fiscal years ended February 28/29, 2015 and 2016 and the selected consolidated balance sheet data as of February 28/29, 2015, 2016 and 2017 are derived from our audited consolidated financial statements not included in this annual report.

 

The selected consolidated financial data should be read in conjunction with, and are qualified in their entirety by reference to, our consolidated financial statements and related notes and “Item 5. Operating and Financial Review and Prospects” included elsewhere in this annual report. Our consolidated financial statements are prepared and presented in accordance with U.S. GAAP.

 

Our historical results are not necessarily indicative of results to be expected in any future period.

 

  For the Years Ended February 28/29, 
  2015  2016  2017  2018  2019 
  (in thousands of $, except for share, per share and per ADS data) 
Consolidated Statements of Operations Data:                    
Net revenues $433,970  $619,949  $1,043,100  $1,715,016  $2,562,984 
Cost of revenues(1)  (203,074)  (303,635)  (522,327)  (882,316)  (1,164,454)
Gross profit  230,896   316,314   520,773   832,700   1,398,530 
Operating expenses                    
Selling and marketing (1)  (53,882)  (73,568)  (126,005)  (242,102)  (484,000)
General and administrative (1)  (110,230)  (161,022)  (263,287)  (386,287)  (579,672)
Impairment loss on intangible assets  -   -   -   (358)  - 
                     
Total operating expenses  (164,112)  (234,590)  (389,292)  (628,747)  (1,063,672)
Government subsidies  464   3,327   3,113   4,651   6,724 
Income from operations  67,248   85,051   134,594   208,604   341,582 
Interest income  16,614   17,733   18,133   39,837   59,614 
Interest expense  (5,811)  (7,499)  (13,145)  (16,640)  (17,628)
Other (expense)/income  (808)  (1,256)  23,074   17,406   131,727 
Impairment loss on long-term investments  -   (7,504)  (8,075)  (2,213)  (58,091)
Gain from disposal of components  -   50,377   -   -   - 
Income before provision for income tax and loss from equity method investments  77,243   136,902   154,581   246,994   457,204 
Provision for income tax  (9,369)  (33,483)  (34,066)  (44,653)  (76,504)
Loss from equity method investments  (730)  (663)  (8,025)  (7,678)  (16,186)
Net income  67,144   102,756   112,490   194,663   364,514 
Add: Net loss attributable to noncontrolling interest  13   122   4,390   3,777   2,722 
Net income attributable to shareholders of TAL Education Group  67,157   102,878   116,880   198,440   367,236 
Net income per common share attributable to shareholders of TAL Education Group                    
Basic $0.42  $0.64  $0.72  $1.13  $1.93 
Diluted $0.41  $0.60  $0.66  $1.03  $1.83 
Net income per ADS attributable to shareholders of TAL Education Group (2)                    
Basic $0.14  $0.22  $0.24  $0.38  $0.64 
Diluted $0.14  $0.20  $0.22  $0.34  $0.61 
Cash dividends per common share(3)  -   -   -  $0.25   - 
Weighted average shares used in calculating net income per common share attributable to shareholders of TAL Education Group                    
Basic  158,381,576   160,109,169   162,548,494   174,979,574   189,951,643 
Diluted  163,589,649   183,056,255   188,508,419   194,331,305  

 

200,224,934 

 

 

(1)Includes share-based compensation expenses as follows:

 

 3 

 

 

  For the Years Ended February 28/29 
  2015  2016  2017  2018  2019 
  (in thousands of $) 
Cost of revenues $48  $43  $111  $366  $706 
Selling and marketing  2,073   2,480   3,368   5,037   10,454 
General and administrative  16,320   23,325   32,636   41,747   66,117 
Total  18,441   25,848   36,115   47,150   77,277 

 

 

(2)Each three ADSs represent one Class A common share. Effective on August 16, 2017, we adjusted the ratio of our ADSs to Class A common shares from one ADS representing two Class A common shares to three ADSs representing one Class A common share. All earnings per ADS figures in this report give effect to the foregoing ADS to share ratio change.

 

  As of February 28/29, 
  2015  2016  2017  2018  2019 
  (in thousands of $) 
Summary Consolidated Balance Sheet Data:                    
Cash and cash equivalents $470,157  $434,042  $470,217  $711,519  $1,247,140 
Total assets  772,415   1,061,379   1,828,906   3,054,560   3,735,091 
Deferred revenue  177,640   289,281   518,874   842,256   436,107 
Total liabilities  458,844   620,642   1,148,042   1,414,096   1,204,614 
Total equity  313,571   440,737   680,864   1,640,464   2,530,477 

 

 

(3)Total cash dividends paid for the fiscal year ended February 28, 2018 was $41.2 million.

 

B.Capitalization and Indebtedness

 

Not applicable.

 

C.Reasons for the Offer and Use of Proceeds

 

Not applicable.

 

 4 

 

 

D.Risk Factors

 

Risks Related to Our Business

 

If we are not able to continue to attract students to enroll in our courses without significantly decreasing course fees, our business and prospects will be materially and adversely affected.

 

The success of our business depends primarily on the number of students enrolled in our courses and the amount of course fees that our students are willing to pay. Therefore, our ability to continue to attract students to enroll in our courses without a significant decrease in course fees is critical to the continued success and growth of our business. This in turn will depend on several factors, including our ability to continue to develop new programs and enhance or adapt existing programs to respond to changes in market trends, student demands and government policies, expand our geographic reach, manage our growth while maintaining consistent and high teaching quality, effectively market our programs to a broader base of prospective students, develop additional high-quality educational content and respond effectively to competitive pressures. If we are unable to continue to attract students without significantly decreasing course fees to enroll in our courses, our revenues may decline, which may have a material adverse effect on our business, financial condition and results of operations.

 

We may not be able to continue to recruit, train and retain qualified and dedicated teachers, who are critical to the success of our business and the effective delivery of our tutoring services to students.

 

Our teachers are critical to the quality of our services and our reputation. We seek to hire qualified and dedicated teachers who deliver effective and inspirational instruction. There is a limited pool of teachers with these attributes, and we must provide competitive compensation packages to attract and retain such teachers. We must also provide continued training to our teachers to ensure that they stay abreast of changes in student demands, academic standards and other key trends necessary to teach effectively. We may not be able to recruit, train and retain a sufficient number of qualified teachers in the future to keep pace with our growth while maintaining consistent teaching quality in the different markets we serve. In addition, PRC laws and regulations require the teachers to have requisite licenses if they teach, among others, academic subject such as Chinese, mathematics, English, physics, chemistry and other academic subjects in the compulsory education stage and academic subjects related to the entrance to a higher school, but we cannot assure you that our teachers can all apply for and obtain the teaching licenses in a timely manner or at all. If our teachers are not able to apply for and obtain the teaching licenses on a timely basis, or at all, we may need to rectify such noncompliance and may be subject to penalties and risk exposure to cancelation or revocation of the private school operating permit issued by relevant PRC authority in accordance with the PRC Private Education Law, or a Permit for Operating a Private School. A shortage of qualified teachers or a decrease in the quality of our teachers’ services, whether actual or perceived, or a significant increase in compensation for us to retain qualified teachers, would have a material adverse effect on our business, financial condition and results of operations.

 

We may not be able to improve the content of our existing courses or to develop new courses or services in a timely or cost-effective manner.

 

We constantly update and improve the content of our existing courses and develop new courses or services to meet changing market demands or requirements from related government authorities. Revisions to our existing courses and our newly developed courses or services may not be well received by existing or prospective students or their parents. If we cannot respond effectively to changes in market demands or requirements from related government authorities, our business may be adversely affected. Even if we are able to develop new courses or services that are well received, we may not be able to introduce them in a timely or cost-effective manner. If we do not respond adequately to changes in market demands, our ability to attract and retain students may be impaired and our financial results could suffer.

 

Offering new courses or services or modifying existing courses may require us to invest in content development, increase marketing efforts and re-allocate resources away from other uses. We may have limited experience with the content of new courses or services and may need to adjust our systems and strategies to incorporate new courses or services into our existing offerings. If we are unable to continuously improve the content of our existing courses, or offer new courses or services in a timely or cost-effective manner, our results of operations and financial condition could be adversely affected.

 

 5 

 

 

If we are not able to maintain and enhance the value of our brand, our business and operating results may be harmed.

 

We believe that market awareness of our “Xueersi” brand has contributed significantly to the success of our business, and that maintaining and enhancing the value of this brand is critical to maintaining and enhancing our competitive advantage. If we are unable to successfully promote and market our brand and services, our ability to attract new students could be adversely impacted and, consequently, our financial performance could suffer. We mainly rely on word-of-mouth referrals to attract prospective students. We also use integrated marketing tools and tactics such as the internet, wechat, social media, public lectures, outdoor advertising campaigns, co-brand promotions, and distribution of marketing materials to promote our brand and service offerings. In order to maintain and increase our brand recognition and promote our new service offerings, we have increased our marketing personnel and expenses over the last several years. We have also sought to strengthen recognition for our other brands, such as our “Haoweilai” brand, which is the umbrella brand for all our brands, our “Xueersi” brand, through which we offer small classes covering major subjects in supplement to school learnings, our “Izhikang” brand, through which we offer personalized premium services, and our “Mobby” brand, through which we offer small classes focused on thinking development for young learners. After our acquisition of Firstleap Education, we will also enhance and promote the “Firstleap” brand for all-subject tutoring services in English to students aged two to fifteen. A number of factors could prevent us from successfully promoting our brand, including student dissatisfaction with our services and the failure of our marketing tools and strategies to attract prospective students. If we are unable to maintain and enhance our existing brand, successfully develop additional brands, or utilize marketing tools in a cost-effective manner, our revenues and profitability may suffer.

 

Moreover, we offer a variety of courses to primary, middle and high school students in some of the large cities in China. As we continue to grow in size, expand our course offerings and extend our geographic reach, it may be more difficult to maintain quality and consistent standards of our services and to protect and promote our brand name.

 

Furthermore, we cannot assure you that our sales and marketing efforts will be successful in further promoting our brand in a cost-effective manner. If we are unable to further enhance our brand recognition and increase awareness of our services, or if we incur excessive sales and marketing expenses, our business and results of operations may be materially and adversely affected.

 

Our historical financial and operating results, growth rates and profitability may not be indicative of future performance.

 

Our net revenues increased from $1,043.1 million in the fiscal year ended February 28, 2017, to $1,715.0 million in the fiscal year ended February 28, 2018, and further to $2,563.0 million in the fiscal year ended February 28, 2019. Any evaluation of our business and our prospects must be considered in light of the risks and uncertainties encountered by companies at our stage of development. The after-school tutoring service market in China continually develops and evolves, which makes it difficult to evaluate our business and future prospects. In addition, our past results may not be indicative of future performance because of new businesses developed or acquired by us. Furthermore, our results of operations may vary from period to period in response to a variety of other factors beyond our control, including general economic conditions and regulations or government actions pertaining to the private education service sector in China, changes in spending on private education and non-recurring charges incurred under unexpected circumstances or in connection with acquisitions, equity investments or other extraordinary transactions. Due to these and other factors, our historical financial and operating results, growth rates and profitability as well as quarter-to-quarter comparisons of our operating results may not be indicative of our future performance and you should not rely on them to predict our future performance.

 

If our students’ level of performance deteriorates or satisfaction with our services declines, they may decide to withdraw from our courses and request refunds and our business, financial condition, results of operations and reputation would be adversely affected.

 

The success of our business depends on our ability to deliver a satisfactory learning experience and improved academic results. Our tutoring services may fail to improve a student’s academic performance and a student may perform below expectations even after completing our courses. We also face challenges to improve students’ overall ability on top of improving their academic performance. Additionally, student and parent satisfaction with our services may decline. A student’s learning experience may also suffer if his or her relationship with our teachers does not meet expectations. We generally offer refunds for the remaining classes in a course to students who withdraw from the course. If a significant number of students fail to improve their academic performance after attending our courses or if they are not satisfied with our service or their learning experiences, they may decide to withdraw from our courses and request refunds, and our business, financial condition, results of operations and reputation would be adversely affected.

 

 6 

 

 

We face significant competition, and if we fail to compete effectively, we may lose our market share or fail to gain additional market share, and our profitability may be adversely affected.

 

The private education market in China is rapidly evolving, highly fragmented and competitive, and we expect competition to persist and intensify. We face competition in each type of services we offer and in each geographic market where we operate. Our competitors at the national level include New Oriental Education & Technology Group Inc, and certain online tutoring service providers that integrate their services with advanced technology.

 

Our student enrollments may decrease due to intense competition. Some of our competitors may be able to devote greater resources than we can to the development, promotion and sale of their programs, services and products and respond more quickly than we can to changes in student needs, testing materials, admission standards, market trends or new technologies. In addition, some smaller local companies may be able to respond more quickly to changes in student preferences in some of our targeted markets. Moreover, the increasing use of the internet and advances in internet, mobile internet, computer-related technologies, such as online live broadcasting technologies, are eliminating geographic and physical facility-related entry barriers to providing private education services. As a result, smaller local companies or internet-content providers may be able to use the internet or mobile internet to offer their programs, services and products quickly and cost-effectively to a large number of students with less capital expenditure than previously required. Consequently, we may be pressured to reduce course fees or increase spending in response to competition in order to retain or attract students or pursue new market opportunities, which could result in a decrease in our revenues and profitability. We will also face increased competition as we expand our operations. We cannot assure you that we will be able to compete successfully against current or future competitors. If we are unable to maintain our competitive position or otherwise effectively respond to competition, we may lose our market share or fail to gain additional market share, and our profitability may be adversely affected.

 

Failure to effectively and efficiently manage the expansion of our service network may materially and adversely affect our ability to capitalize on new business opportunities.

 

Our business has experienced growth in recent years. The number of our learning centers increased from 507 as of February 28, 2017 to 676 as of February 28, 2019. We plan to continue to expand our operations in different geographic markets in China. The establishment of new learning centers poses challenges and requires us to make investments in management, capital expenditures, marketing expenses and other resources. The expansion has resulted, and will continue to result, in substantial demands on our management and staff as well as our financial, operational, technological and other resources. In addition, we typically incur pre-opening costs associated with our new learning centers, and may incur losses during their initial ramp-up stage because we incur rent, salary and other operating expenses for new learning centers regardless of any revenues we may generate. If the ramp-up of our new learning centers is slower than expected, whether due to our inability to attract sufficient student enrollments or charge hourly rates for our courses that are high enough for us to recover our costs, our overall financial performance may be materially and adversely affected. Our planned expansion will also place significant pressure on us to maintain teaching quality and consistent standards, controls, policies and our culture to ensure that our brand does not suffer as a result of any decrease, whether actual or perceived, in the quality of our programs. To manage and support our expansion, we must improve our existing operational, administrative and technological systems and our financial and management controls, and recruit, train and retain additional qualified teachers and management personnel as well as other administrative and marketing personnel. We cannot assure you that we will be able to effectively and efficiently manage the growth of our operations, maintain or accelerate our current growth rate, maintain or increase our gross and operating profit margins, recruit and retain qualified teachers and management personnel, successfully integrate new learning centers into our operations and otherwise effectively manage our growth. If we are not successful in effectively and efficiently managing our expansion, we may not be able to capitalize on new business opportunities, which may have a material and adverse impact on our financial condition and results of operations.

 

 7 

 

 

If we fail to successfully execute our growth strategies, our business and prospects may be materially and adversely affected.

 

Our growth strategies include further penetrating our existing markets, extending our geographic reach into new regions, further developing our online course offerings and online education platform and making acquisitions and investments to complement our existing business and offerings. We may not succeed in executing our growth strategies due to a number of factors, including, without limitation, the following:

 

·we may fail to identify, and effectively market our services in, new markets with sufficient growth potential into which to expand our network or promote new courses in existing markets;

 

·it may be difficult to increase the number of learning centers in more developed cities;

 

·although we have replicated our growth model in Beijing to certain other cities, we may not be able to continue to do so to additional geographic markets, especially to lower-tier cities, and we might experience decline in our Beijing business that would offset the growth we are experiencing in other geographic markets;

 

·our analysis for selecting suitable new locations may not be accurate and the demand for our services at the newly selected locations may not materialize or increase as rapidly as we expect;

 

·we may fail to obtain the requisite licenses and permits necessary to open learning centers at our desired locations from local authorities or face risks in opening without the requisite licenses and permits;

 

·we may not be able to manage our personalized premium services business efficiently and cost-effectively;

 

·we may not be able to continue to enhance our online offerings or expand them to new markets, generate profits from online offerings, or adapt online offerings to changing student needs and technological advances such that we will continue to face significant student acquisition costs in the markets we enter;

 

·we may not be profitable in our new tutoring business and may encounter obstacles in expanding our new tutoring business to other markets; and

 

·we may not be able to successfully integrate acquired businesses and may not be able to achieve the benefits we expect from recent and future acquisitions or investments.

 

If we fail to successfully execute our growth strategies, we may not be able to maintain our growth rate and our business and prospects may be materially and adversely affected as a result.

 

We derive a signification portion of our revenues from a limited number of cities. Any event negatively affecting the private education market in these cities, or any increase in the level of competition for the types of services we offer in these cities, could have a material adverse effect on our overall business and results of operations.

 

Although we have expanded our offerings into a broad range of cities in China, we derive a significant portion of our revenues from a limited number of cities. For the fiscal year ended February 28, 2019, we derived approximately 39.5% of our total net revenues from our Xueersi small-class offering in Beijing, Shanghai, Guangzhou, Shenzhen, Nanjing and we expect these five cities to continue to constitute important sources of our revenues. If any of these cities experiences an event negatively affecting its private education market, such as a serious economic downturn, natural disaster or outbreak of contagious disease, adopts regulations relating to private education that place additional restrictions or burdens on us, or experiences an increase in the level of competition for the types of services we offer, our overall business and results of operations may be materially and adversely affected.

 

 8 

 

 

We may not achieve expected results from our new initiatives.

 

We engage in new initiatives from time to time to expand our offerings or market reach. For example, we may start offering low-pricing and/or free courses to a large number of users. We have limited experience providing class offerings at a massive level. We may devote significant resources to our new initiatives, but fail to achieve expected results from such new initiatives. If such new initiatives are not well accepted, the reputation of our other class offerings and our overall brand and reputation may be harmed. As a result, our overall business and results of operations may be materially and adversely affected.

 

Our reputation and the trading price of our ADSs may be negatively affected by adverse publicity or detrimental conduct against us.

 

Adverse publicity concerning our failure or perceived failure to comply with legal and regulatory requirements, alleged accounting or financial reporting irregularities, regulatory scrutiny and further regulatory action or litigation could harm our reputation and cause the trading price of our ADSs to decline and fluctuate significantly. For example, after Muddy Waters Capital LLC, an entity unrelated to us, issued a series of reports containing various allegations about us in June and July 2018, the trading price of our ADSs declined sharply and we received numerous investor inquiries. The negative publicity and the resulting decline of the trading price of our ADSs also led to the filing of two shareholder class action lawsuits against us and some of our senior executive officers.

 

We may continue to be the target of adverse publicity and detrimental conduct against us, including complaints, anonymous or otherwise, to regulatory agencies regarding our operations, accounting, revenues and regulatory compliance. Additionally, allegations against us may be posted on the internet by any person or entity which identifies itself or on an anonymous basis. We may be subject to government or regulatory investigation or inquiries, or shareholder lawsuits, as a result of such third-party conduct and may be required to incur significant time and substantial costs to defend ourselves, and there is no assurance that we will be able to conclusively refute each of the allegations within a reasonable period of time or at all. Our reputation may also be negatively affected as a result of the public dissemination of allegations or malicious statements about us, which in turn may materially and adversely affect the trading price of our ADSs.

 

We have been named as a defendant in two putative shareholder class action lawsuits that could have a material adverse impact on our business, financial condition, results of operation, cash flows and reputation.

 

We are defending against the putative shareholder class action lawsuits described in “Item 8. Financial Information—A. Consolidated Statements and Other Financial Information—Legal and Administrative Proceedings—Litigation,” including any appeals of such lawsuit, should our initial defense be successful. We are currently unable to estimate the possible loss or possible range of loss, if any, associated with the resolution of this lawsuit. In the event that our initial defense of this lawsuit is unsuccessful, there can be no assurance that we will prevail in any appeal. Any adverse outcome of this case, including any plaintiff’s appeal of the judgment in this case, could have a material adverse effect on our business, financial condition, results of operation, cash flows and reputation. In addition, there can be no assurance that our insurance carriers will cover all or part of the defense costs, or any liabilities that may arise from these matters. The litigation process may utilize a significant portion of our cash resources and divert management’s attention from the day-to-day operations of our company, all of which could harm our business. We also may be subject to claims for indemnification related to these matters, and we cannot predict the impact that indemnification claims may have on our business or financial results.

 

 9 

 

 

Failure to adequately and promptly respond to changes in PRC laws and regulations on school curriculum, examination systems and admission standards in China could render our courses and services less attractive to students.

 

Under the PRC education system, school admissions rely heavily on examination results. College and high school entrance examinations in most cases are mandatory for high school and middle school graduates to gain admission to colleges and high schools, respectively. Therefore, a student’s performance in these examinations is critical to his or her education and future employment prospects. It is therefore common for students to take after-school tutoring classes to improve performance, and the success of our business to a large extent depends on the continued use of assessment process by high schools and colleges in their admissions. However, this heavy emphasis on examination scores may decline or fall out of favor with educational institutions or education authorities in China. We face challenge to help students to improve their overall ability and quality other than improving their school grades.

 

Admission and assessment processes in China constantly undergo changes and developments in terms of subject and skill focus, question type, examination format and the manner in which the processes are administered. We are therefore required to continually update and enhance our curriculum, course materials and teaching methods. Any inability to track and respond to these changes in a timely and cost-effective manner would make our services and products less attractive to students, which may materially and adversely affect our reputation and ability to continue to attract students, and in turn have a material adverse effect on our business, financial condition and results of operations.

 

Regulations and policies which focus on the efforts to de-emphasize scholastic competition achievements in college and high school admissions or the efforts to forbid academic competitions have had, and may continue to have, an impact on our enrollments. In particular, on February 13, 2018, the Ministry of Education, or MoE, together with three other government authorities, jointly promulgated the Circular on Special Enforcement Campaign concerning After-school Training Institutions to Alleviate Extracurricular Burden on Students of Elementary Schools and Middle Schools, or Circular 3, pursuant to which private training organizations are strictly prohibited from organizing any academic competitions (such as Olympiad competitions) or level tests for students of elementary or middle schools and the elementary and middle schools are prohibited from taking the training results from private training organizations into account in the enrollment process. These policies and measures may adversely affect the demands for our after-school tutoring business and personalized premium services. We have adapted our operations which may be construed as competitions or ranking activities to these regulations. We cannot assure you whether relevant governmental authorities will find our operations in violation of such regulations.

 

Accidents or injuries suffered by our students or other people caused by us, or perceived to be caused by us may adversely affect our reputation, subject us to liability and cause us to incur substantial costs.

 

We have a large number of students and their parents on our premises to attend classes and/or use our facilities, and they may suffer accidents or injuries or other harm on our premises, including those caused by or otherwise arise from the actions of our employees or contractors. Although we have since enhanced preventive measures to avoid similar incidents, we cannot assure you that there will be no similar incidents in the future. We also organize overseas trips for students as a part of certain of our services. Due to our limited experience organizing such trips and unfamiliarity with foreign countries, our students may be involved in accidents or suffer injuries or other harm on these trips.

 

In the event of accidents or injuries or other harm caused or perceived to be caused by us, our facilities and/or services may be perceived to be unsafe, which may discourage prospective students from attending our classes and participate in our activities. Although we carry certain liability insurance policies for our students and their parents, they may not be sufficient to cover the compensation or even applicable to the accidents or injuries occurred. We could also face claims alleging that we should be liable for the accidents or injuries, or we were negligent, provided inadequate supervision to our employees or contractors and therefore should be held jointly liable for harm caused by them. A material liability claim against us or any of our teachers or independent contractors could adversely affect our reputation, enrollment and revenues. Even if unsuccessful, such a claim could create unfavorable publicity, cause us to incur substantial expenses and divert the time and attention of our management.

 

 10 

 

 

Our new courses and services may compete with our existing offerings.

 

We are constantly developing new courses and services to meet changes in student demands, school curriculum, testing materials, admission standards, market trends and technologies. While some of the courses and services that we develop will expand our current offerings and increase student enrollment, others may compete with or render obsolete our existing offerings without increasing our total student enrollment. For example, our online courses might attract students away from our classroom-based courses. If we are unable to increase our total student enrollment and profitability as we expand our course and service offerings, our business and growth may be adversely affected.

 

If we are not able to continually enhance our online courses and services and adapt to rapid changes in technological demands and student needs, we may lose market share and our business could be adversely affected.

 

Widespread use of the internet for educational purposes is a relatively recent occurrence, and the market for internet-based courses and services is characterized by rapid technological changes and innovations, such as artificial intelligence, augmented reality, virtual reality, as well as unpredictable product life cycles and user preferences. We have limited experience with online courses and services. We must be able to adapt quickly to changing student needs and preferences, technological advances and evolving internet practices in order to compete successfully in online education. Ongoing enhancement of our online offerings and technologies may entail significant expenses and technological risks, and we may not be able to use new technologies effectively and may fail to adapt to changes in the online education market on a timely and cost-effective basis. We began offering online courses through our www.xueersi.com in 2010 and revenues generated from our online course offerings through www.xueersi.com accounted for 4.7%, 7.0% and 13.3% of our total net revenues in the fiscal years ended February 28, 2017, 2018 and 2019, respectively. We expect that revenues from our online course offerings will increase. However, if improvements to our online offerings and technologies are delayed, result in systems interruptions or are not aligned with market expectations or preferences, we may lose market share and our growth prospects could be adversely affected.

 

Our success depends on the continuing efforts of our senior management team and other key personnel and our business may be harmed if we lose their services.

 

Our future success depends heavily upon the continuing services of the members of our senior management team. If any member of our senior management team leaves us and we fail to effectively manage a transition to new personnel in the future or if we fail to attract and retain qualified and experienced professionals on acceptable terms, our business, financial condition and results of operations could be adversely affected. Competition for experienced management personnel in the education industry is intense, the pool of qualified candidates is very limited, and we may not be able to retain the services of our senior executives or key personnel, or to attract and retain high-quality senior executives or key personnel in the future.

 

Our success also depends on our having highly trained financial, technical, human resource, sales and marketing staff, management personnel and qualified and dedicated teachers for local markets. We will need to continue to hire additional personnel as our business grows. A shortage in the supply of personnel with requisite skills or our failure to recruit them could impede our ability to increase revenues from our existing courses and services, to launch new course and service offerings and to expand our operations, and would have an adverse effect on our business and financial results.

 

Failure to control rental costs, obtain leases at desired locations at reasonable prices or protect our leasehold interests could materially and adversely affect our business.

 

Our office space and service and learning centers are presently mainly located on leased premises. We own 7,582 square meters of building space in Beijing and approximately 2,000 square meters in other cities. The lease term of our leased premises generally ranges from one to 15 years and the lease agreements are renewable upon mutual consent at the end of the applicable lease period. We may not be able to obtain new leases at desirable locations or renew our existing leases on acceptable terms or at all, which could adversely affect our business. We may have to relocate our operations for various other reasons, including increasing rentals, failure in passing the fire inspection in certain locations and the early termination of lease agreements. In addition, if the leased premises where our learning centers located do not pass the fire inspection or do not comply with the relevant fire safety regulations, we may have to close such learning centers. We also have not registered most of our lease agreements with the relevant PRC governmental authorities as required by relevant PRC law. We may be required by the relevant governmental authorities to complete such registration, or otherwise subject to fines ranging from RMB1,000 to RMB10,000 for each lease agreement that has not been registered. However, failure to complete such registration would not affect the enforceability of the relevant lease agreements in practice.

 

 11 

 

 

In addition, a few of our lessors have not been able to provide us with document proving completion of the fire inspection of the leased premises, copies of title certificates or other evidentiary documents to prove that they have authorization to lease the properties to us. Our business and legal teams followed an internal guideline to identify and assess risks in connection with leasing the properties, and a final business decision was made after our analysis of the likely impact of the defects on the leasehold interests and the value of the properties to our expansion plan. However, there is no assurance that our decision would always lead to the favorable outcome we expected to achieve. If any of our leases are terminated as a result of challenges by third parties or government authorities for lack of title certificates or proof of authorization to lease, we do not expect to be subject to any fines or penalties but we may be forced to relocate the affected learning centers and incur additional expenses relating to such relocation. If our use of the leased premise is challenged by relevant government authorities for lack of fire inspection, we may be further subject to fines and also be forced to relocate the affected learning centers and incur additional expenses. If we fail to find suitable replacement sites in a timely manner or on terms acceptable to us, our business and results of operations could be materially and adversely affected.

 

Capacity constraints of our teaching facilities could cause us to lose students to our competitors.

 

The teaching facilities of our physical network are limited in size and number of classrooms. We may not be able to admit all students who would like to enroll in our courses due to the capacity constraints of our teaching facilities. This would deprive us of the opportunity to serve them and to potentially develop a long-term relationship with them for continued services. If we fail to expand our physical capacity as quickly as the demand for our classroom-based services grows, we could lose potential students to our competitors, and our results of operations and business prospects could suffer.

 

If we fail to protect our intellectual property rights, our brand and business may suffer.

 

We consider our copyrights, trademarks, trade names, internet domain names, patents and other intellectual property rights invaluable to our ability to continue to develop and enhance our brand recognition. Unauthorized use of our intellectual property rights may damage our reputation and brands. Our “Xueersi” brand and logo is a registered trademark in China. Our proprietary curricula and course materials are protected by copyrights. However, preventing infringement on or misuse of intellectual property rights could be difficult, costly and time-consuming, particularly in China. The measures we take to protect our intellectual property rights may not be adequate to prevent unauthorized uses. Furthermore, application of laws governing intellectual property rights in China is uncertain and evolving, and could involve substantial risks to us. There have been several incidents in the past where third parties used our brand “Xueersi” without our authorization, and on occasion we have needed to resort to litigation to protect our intellectual property rights. In addition, we are still in the process of applying for the registration in China of the trademarks for our “Haoweilai” brand in certain categories. We cannot assure you that the relevant governmental authorities will grant us the approval to register such trademarks. As a result, we may be unable to prevent third parties from utilizing this brand name, which may have an adverse impact on our brand image. If we are unable to adequately protect our intellectual property rights in the future, we may lose these rights, our brand name may be harmed, and our reputation and business may suffer materially. Furthermore, our management’s attention may be diverted by violations of our intellectual property rights, and we may be required to enter into costly litigation to protect our proprietary rights against any infringement or violation.

 

 12 

 

 

We may encounter disputes from time to time relating to our use of the intellectual property of third parties.

 

We cannot assure you that our courses and marketing materials, online courses, products, and platform or other intellectual property developed or used by us do not or will not infringe upon valid copyrights or other intellectual property rights held by third parties. We may encounter disputes from time to time over rights and obligations concerning intellectual property, and we may not prevail in those disputes. We have adopted policies and procedures to prohibit our employees and contractors from infringing upon third-party copyright or intellectual property rights. However, we cannot assure that our teachers or other personnel will not, against our policies, use third-party copyrighted materials or intellectual property without proper authorization in our classes, on our websites, at any of our locations or via any medium through which we provide our programs. Our users may also post unauthorized third-party content on our websites. We may incur liability for unauthorized duplication or distribution of materials posted on our websites or used in our classes. We have been involved in claims against us alleging our infringement of third-party intellectual property rights and we may be subject to such claims in the future. Any such intellectual property infringement claim could result in costly litigation, harm our reputation and divert our management attention and resources and pay substantial damage.

 

We may fail to successfully make necessary or desirable acquisition or investment, and we may not be able to achieve the benefits we expect from recent and future acquisitions or investments.

 

We have made and intend to continue to make acquisitions or equity investments in additional businesses that complement our existing business. We may not be able to successfully integrate acquired businesses. If the businesses we acquire do not subsequently generate the anticipated financial performance or if any goodwill impairment test triggering event occurs, we may need to revalue or write down the value of goodwill and other intangible assets in connection with such acquisitions or investments, which would harm our results of operations.

 

We may not have any control over the businesses or operations of our minority equity investments, the value of which may decline over time. For the investments accounted for by equity method, we book a gain or loss of share of net income or loss of the investments. If the investee’s operation or financial performance deteriorated, we may need to revalue or record impairment to the carrying amount of the long-term investment, which would harm our results of operations.

 

In addition, we may be unable to identify appropriate acquisition or strategic investment targets when it is necessary or desirable to make such acquisition or investment to remain competitive or to expand our business. Even if we identify an appropriate acquisition or investment target, we may not be able to negotiate the terms of the acquisition or investment successfully, finance the proposed transaction or integrate the relevant businesses into our existing business and operations. Furthermore, as we often do not have control over the companies in which we only have minority stake, we cannot ensure that these companies always will comply with applicable laws and regulations in their business operations. Material non-compliance by our investees may cause substantial harms to our reputations and the value of our investment.

 

We face risks associated with the Firstleap franchisees.

 

A small portion of the Firstleap business is operated through franchisees, or the Firstleap franchisees, instead of Lebai Education and its subsidiaries and schools. These franchisees are typically located in lower-tier cities and operate their own learning centers not within our network. The Firstleap franchisees have very limited impact on our overall business and financial performance, and schools operated by them are not included in the counts of our schools, learning centers and service centers, and student enrollments from these schools are not included as our student enrollments. However, we are still subject to risks inherent to the franchising model and we have not had experience in operating the franchising model and dealing with such risks.

 

Our control over the Firstleap franchisees is based on contractual agreements, which may not be as effective as direct ownership and potentially makes it difficult for us to manage the franchisees. We do not have direct control over their service quality, and do not directly recruit, manage and train their employees. As a result, we may not be able to successfully monitor, maintain and improve the performance of the Firstleap franchisees and their employees. However, they carry out the Firstleap tutoring services and directly interact with students and their parents. In the event of any delinquent performance by the Firstleap franchisees and their employees, we may suffer from business reduction as well as reputational damage. In the event of any unlawful or unethical conduct by the Firstleap franchisees and/or their employees, we may suffer financial losses, incur liabilities and suffer reputation damage. Meanwhile, a franchisee may suspend or terminate its cooperation with us voluntarily or involuntarily due to various reasons, including disagreement or dispute with us, or failure to maintain requisite approvals, licenses or permits or to comply with other governmental regulations. We may not be able to find alternative ways to continue to provide the tutoring services formerly covered by such franchisee, and our student/parent satisfaction, reputation and financial performance may be adversely affected.

 

 13 

 

 

Seasonal and other fluctuations in our results of operations could adversely affect the trading price of our ADSs.

 

Our business is subject to fluctuations caused by seasonality or other factors beyond our control, which may cause our operating results to fluctuate from quarter to quarter. This may result in volatility and adversely affect the price of our ADSs. We have experienced, and expect to continue to experience, seasonal fluctuations in our revenues and results of operations, primarily due to seasonal changes in student enrollments. However, our expenses vary, and certain of our expenses do not necessarily correspond with changes in our student enrollments and revenues. For example, we make investments in marketing and promotion, teacher recruitment and training, and product development throughout the year and we pay rent for our facilities based on the terms of the lease agreements. In addition, other factors beyond our control, such as special events that take place during a quarter when our student enrollment would normally be high, may have a negative impact on our student enrollments. We expect quarterly fluctuations in our revenues and results of operations to continue. These fluctuations could result in volatility and adversely affect the price of our ADSs. As our revenues grow, these seasonal fluctuations may become more pronounced.

 

If we cannot obtain sufficient cash when we need it, we may not be able to meet our payment obligations under our convertible notes and credit facilities.

 

On June 30, 2016, we signed a 3-year $400 million term and revolving facilities agreement with a group of arrangers led by Deutsche Bank AG, Singapore Branch. The facilities, a $225.0 million 3-year bullet maturity term loan and a $175 million 3-year revolving facility, are priced at 250 basis points over LIBOR. As of February 28, 2019, the balance under the facilities was $195.0 million.

 

On February 1, 2019, we signed a 3-year $600 million term and revolving facilities agreement with a group of arrangers led by Deutsche Bank AG, Singapore Branch. The facilities, a $270 million 3-year bullet maturity term loan and a $330 million 3-year revolving facility, are priced at 175 basis points over LIBOR. As of February 28, 2019, we had not withdrawn any amount under the facilities.

 

We cannot assure you that we will have sufficient funds to fulfill our payment obligations under the notes and the credit facilities. We are a holding company with no material operations of our own. As a result, we rely upon dividends and other cash distributions paid to us by our subsidiaries to meet our payment obligations under the notes, the credit facilities and our other obligations. Our subsidiaries are distinct legal entities and do not have any obligation, legal or otherwise, to provide us with dividends or other distributions. We may face tax or other adverse consequences, or legal limitations, on our ability to obtain funds from these entities.

 

In addition, our ability to obtain external financing in the future is subject to a variety of uncertainties, including:

 

·our financial condition, results of operations and cash flows;

 

·general market conditions for financing activities; and

 

·economic, political and other conditions in China and elsewhere.

 

If we are unable to obtain funding in a timely manner or on commercially acceptable terms, we may not be able to meet our payment obligations under our convertible notes and the credit facilities.

 

We have experienced recent fluctuations in our margins.

 

Many factors may cause our margins to decline. For example, our gross margin may decrease as costs incurred in the expansion of our business and our physical network of learning centers and service centers increase faster than our revenues. In addition, new investments and acquisitions may cause our margins to decline before we successfully integrate the acquired businesses into our operations and realize the full benefits of these investments and acquisitions. In recent years, we have experienced declines in our margins, but have seen both of our gross margin and operating margin improving for the most recent fiscal year. However, there can be no assurance that our margins will continue to improve, or will not decline or fluctuate, in the future.

 

 14 

 

 

We have limited experience generating net income from some of our newer offerings.

 

Historically, our core businesses have been Xueersi small-class offerings and personalized premium services. We have expanded our offerings through internal development and external investments. Some of these new offerings have not generated significant or any profit to date. We have limited experience responding quickly to changes and competing successfully for certain of these new areas. In addition, newer offerings may require more financial and managerial resources than available. Furthermore, there is limited operating history on which you can base your evaluation of the business and prospects of these relatively more recent offerings.

 

We have limited liability insurance coverage and do not carry business disruption insurance.

 

We have limited liability insurance coverage for our students and their parents in most of our learning centers. A successful liability claim against us due to injuries suffered by our students or other people on our premises could materially and adversely affect our financial conditions, results of operations and reputation. Even if unsuccessful, such a claim could cause adverse publicity to us, require substantial cost to defend and divert the time and attention of our management. See “Item 3. Key Information—D. Risk Factors—Risks Related to Our Business—Accidents or injuries suffered by our students or other people on our premises may adversely affect our reputation, subject us to liability and cause us to incur substantial costs.” In addition, we do not have any business disruption insurance. Any business disruption event could result in substantial cost to us and diversion of our resources.

 

System disruptions to our websites or information technology systems, any significant cybersecurity incident or a leak of student data could damage our reputation, limit our ability to retain students and increase student enrollment or give rise to financial or legal consequences.

 

The performance and reliability of our online and technology infrastructure is critical to our reputation and ability to retain students and increase student enrollment. Any system error or failure, or a sudden and significant increase in online traffic, could disrupt or slow access to our websites. We cannot assure you that we will be able to expand our online infrastructure in a timely and cost-effective manner to meet the increasing demands of our students and their parents. In addition, our information technology systems store and process important information including, without limitation, class schedules, registration information and student data and could be vulnerable to interruptions or malfunctions due to events beyond our control, such as natural disasters and technology failures. For instance, we have in the past experienced interruptions to our operations due to temporary information technology system failures.

 

Although we have a daily backup system that runs on different servers for our operating data, we may still lose important student data or suffer disruption to our operations if there is a failure of the database system or the backup system. In addition, computer hackers may attempt to penetrate our network security and our website. We have in the past experienced several computer attacks, although they did not materially affect our operations. We may be required to invest significant resources in protecting against the foregoing technological disruptions and/or security breaches, or to remediate problems and damages caused by such incidents, which could increase the cost of our business and in turn adversely affect our financial conditions and results of operations. Unauthorized access to our proprietary business information or customer data may be obtained through break-ins, sabotage, breach of our secure network by an unauthorized party, computer viruses, computer denial-of-service attacks, employee theft or misuse, breach of the security of the networks of our third party providers, or other misconduct. Because the techniques used by computer programmers who may attempt to penetrate and sabotage our network security or our website change frequently and may not be recognized until launched against a target, we may be unable to anticipate these techniques. It is also possible that unauthorized access to customer data may be obtained through inadequate use of security controls by customers. We would suffer economic and reputational damages if a technical failure of our systems or a security breach compromises student data, including identification or contact information, although there has not been any material compromise in the past. Any disruption to our computer systems could therefore have a material adverse effect on our on-site operations and ability to retain students and increase student enrollments.

 

 15 

 

 

We face risks related to natural and other disasters, including outbreaks of health epidemics, and other extraordinary events, which could significantly disrupt our operations.

 

Our business could be materially and adversely affected by natural and other disasters, including earthquakes, fire, floods, environmental accidents, power loss, communication failures and similar events. Additionally, our business could be materially and adversely affected by the outbreak of H7N9 bird flu, H1N1 swine influenza, severe acute respiratory syndrome (SARS), Ebola or another health epidemic. While we have not suffered any material loss or experienced any significant increase in costs as a result of any natural and other disaster or other extraordinary event, our student attendance and our business could be materially and adversely affected by any such occurrence in any of the cities in which we have major operations.

 

Failure to maintain effective internal controls over financial reporting could cause us to inaccurately report our financial result or fail to prevent fraud and have a material adverse effect on our business, results of operations and the trading price of our ADSs.

 

We are subject to the reporting obligations under U.S. securities laws. Section 404 of the Sarbanes-Oxley Act of 2002 and related rules require public companies to include a report of management on their internal control over financial reporting in their annual reports. This report must contain an assessment by management of the effectiveness of a public company’s internal control over financial reporting. In addition, an independent registered public accounting firm for a public company must attest to and report on management’s assessment of the effectiveness of the company’s internal control over financial reporting. Our efforts to implement standardized internal control procedures and develop the internal tests necessary to verify the proper application of the internal control procedures and their effectiveness are a key area of focus for our board of directors, our audit committee and senior management.

 

Our management has concluded that our internal control over financial reporting was effective as of February 28, 2019, and our independent registered public accounting firm has issued an attestation report which concludes that our internal control over financial reporting was effective in all material aspects as of February 28, 2019. However, if we fail to maintain effective internal control over financial reporting in the future, our management and our independent registered public accounting firm may not be able to conclude that we have effective internal control over financial reporting at a reasonable assurance level. Moreover, effective internal controls over financial reporting are necessary for us to produce reliable financial reports and are important to help prevent fraud. In addition, we need to continue to evaluate the consolidation of our VIEs and VIEs’ subsidiaries and schools given the change in the ownership or voting power of the Company by the nominee shareholders of the VIEs. As a result, although we have incurred and anticipate that we will continue to incur considerable costs, management time and other resources in an effort to continue to comply with Section 404 and other requirements of the Sarbanes-Oxley Act of 2002, any failure to maintain effective internal controls over financial reporting could in turn result in the loss of investor confidence in the reliability of our financial statements and negatively impact the trading price of our ADSs.

 

We may be the subject of anti-competitive, harassing, or other detrimental conduct by third parties including anonymous allegations, negative blog postings, and the public dissemination of malicious assessments of our business that could cause us to incur significant time and costs to address these allegations, harm our reputation and adversely affect the price of our ADSs.

 

We may be the target of anti-competitive, harassing, or other detrimental conduct by third parties. Such conduct includes allegations, anonymous or otherwise, sent to our auditors and/or other third parties regarding our operations, accounting, revenues, business relationships, business prospects and business ethics. Additionally, allegations, directly or indirectly against us, may be posted in internet chat-rooms or on blogs or any websites by anyone, whether or not related to us, on an anonymous basis. We may be subject to government or regulatory investigation as a result of such third-party conduct and may be required to expend significant time and incur substantial costs to address such third-party conduct, and there is no assurance that we will be able to conclusively refute each of the allegations within a reasonable period of time, or at all. Our reputation may also be negatively affected as a result of the public dissemination of anonymous allegations or malicious statements about our business, which in turn may adversely affect the price of our ADSs.

 

 16 

 

 

We have granted and will continue to grant restricted shares, share options and other share-based awards in the future, which may materially reduce our net income.

 

We adopted a share incentive plan in June 2010 that permits granting of options to purchase our Class A common shares, restricted shares, restricted share units, share appreciation rights, dividend equivalent rights and other instruments as deemed appropriate by the administrator under the plan. In August 2013, we amended and restated our 2010 Share Incentive Plan. Pursuant to the amended and restated 2010 Share Incentive Plan, the maximum aggregate number of Class A common shares that may be issued pursuant to all awards under our share incentive plan is equal to five percent (5%) of the total issued and outstanding shares as of the date of the amended and restated 2010 Share Incentive Plan. However, the shares reserved may be increased automatically if and whenever the unissued share reserve accounts for less than one percent (1%) of the total then issued and outstanding shares, so that after the increase, the shares unissued and reserved under this plan immediately after each such increase shall equal five percent (5%) of the then issued and outstanding shares. As of March 31, 2019, 11,970,588 non-vested restricted Class A common shares and 1,032,025 share options to purchase 1,032,025 Class A common shares under our share incentive plan previously granted to our employees and directors are outstanding. As a result of these grants and potential future grants under the plan, we have incurred and will continue to incur share-based compensation expenses. We had share-based compensation expenses of $36.1 million, $47.1 million and 77.3 million for the fiscal years ended February 28, 2017, 2018 and 2019, respectively. As of February 28, 2019, the unrecognized compensation expenses amounted to $382.8 million related to the non-vested restricted shares, which will be recognized over a weighted-average period of 6.0 years, and $10.3 million related to share options, which will be recognized over a weighted-average period of 4.6 years. Expenses associated with share-based compensation awards granted under our share incentive plan may materially reduce our future net income. However, if we limit the size of grants under our share incentive plan to minimize share-based compensation expenses, we may not be able to attract or retain key personnel.

 

Risks Related to Our Corporate Structure

 

If the PRC government determines that the agreements that establish the structure for operating our business in China are not in compliance with applicable PRC laws and regulations, we could be subject to severe penalties.

 

PRC laws and regulations currently require any foreign entity that invests in the education business in China to be an educational institution with relevant experience in providing education services outside China. None of our offshore holding companies is an educational institution or provides education services. To comply with PRC laws and regulations, we have entered into (i) a series of contractual arrangements among Beijing Century TAL Education Technology Co., Ltd., or TAL Beijing, on the one hand, and Xueersi Education, Xueersi Network, Xinxin Xiangrong and their respective shareholders, subsidiaries and schools, on the other hand, and (ii) a series of contractual arrangements among Beijing Lebai Information Consulting Co., Ltd., or Lebai Information, on the one hand, and Lebai Education and its sole shareholder, subsidiaries and schools, on the other hand. Accordingly, Xueersi Education, Xueersi Network, Xinxin Xiangrong and Lebai Education are our VIEs, and we rely on the contractual arrangements with our VIEs and their respective shareholders, subsidiaries and schools, or the VIE Contractual Arrangements, to conduct most of our services in China. Our VIEs, together with their respective subsidiaries and schools, are our Consolidated Affiliated Entities.

 

We have been and are expected to continue to be dependent on our Consolidated Affiliated Entities in China to operate our education business until we qualify for direct ownership of educational businesses in China. Pursuant to the VIE Contractual Arrangements, we, through our wholly owned subsidiaries in China, exclusively provide comprehensive intellectual property licensing, technical and business support services to our Consolidated Affiliated Entities in exchange for payments from them. In addition, the VIE Contractual Arrangements provide us with the ability to effectively control our VIEs and their respective existing and future subsidiaries and schools, as applicable.

 

 17 

 

 

It is uncertain whether any new PRC laws, rules or regulations relating to variable interest entity structures will be adopted or if adopted, what they would provide. In August 2018, the Ministry of Justice published a draft Implementation Rules for Private Education Law, or the draft Implementation Rules, for review. The draft Implementation Rules, among other things, provide that entities implementing group-based education shall not control non-profit schools by merger, acquisition, franchise or contractual arrangements. The draft Implementation Rules also provide that transactions among private schools and their affiliates shall be fair and open to public. For those agreements entered into by non-profit schools and their affiliates which is long-term or involving important interests or repeated performance, the educational authorities shall audit the necessity, legitimacy and legal compliance of such agreements. Such requirements, if remained in the final version and signed into law, may challenge the validity and enforceability of our VIE Contractual Arrangements.

 

If the corporate structure and contractual arrangements through which we conduct our business in China are found to be in violation of any existing or future PRC laws or regulations, or such arrangements are determined as illegal and invalid by PRC courts, arbitration tribunals or regulatory authorities, or if we fail to obtain or maintain any of the required permits or approvals, we would be subject to potential actions by the relevant PRC regulatory authorities with broad discretion, which actions could include:

 

·revoke our business and operating licenses;

 

·require us to discontinue or restrict our operations;

 

·limit our business expansion in China by way of entering into contractual arrangements;

 

·restrict our right to collect revenues or impose fines;

 

·block our websites;

 

·require us to restructure our operations in such a way as to compel us to establish a new enterprise, re-apply for the necessary licenses or relocate our businesses, staff and assets;

 

·impose additional conditions or requirements with which we may not be able to comply; or

 

·take other regulatory or enforcement actions against us that could be harmful to our business.

 

Any of these actions could cause significant disruption to our business operations and severely damage our reputation, which would in turn materially and adversely affect our business, financial condition and results of operations. If any of these actions results in our inability to direct the activities of our Consolidated Affiliated Entities that most significantly impact their economic performance, and/or our failure to receive the economic benefits from our Consolidated Affiliated Entities, we may not be able to consolidate these entities in our consolidated financial statements in accordance with U.S. GAAP. However, we do not believe that such actions would result in the liquidation or dissolution of our company, our wholly owned subsidiaries in China or our Consolidated Affiliated Entities.

 

We rely on the VIE Contractual Arrangements for our PRC operations, which may not be as effective in providing operational control as direct ownership.

 

We have relied and expect to continue to rely on the VIE Contractual Arrangements to operate our education business in China. See “Item 4. Information on the Company—B. Business Overview—Organizational Structure—VIE Contractual Arrangements.” The VIE Contractual Arrangements may not be as effective in providing us with control over our Consolidated Affiliated Entities as direct ownership. If we had direct ownership of the Consolidated Affiliated Entities, we would be able to exercise our rights as a shareholder to effect changes in the board of directors of these entities, which in turn could effect changes, subject to any applicable fiduciary obligations, at the management level. However, under the VIE Contractual Arrangements, we rely on the performance by our Consolidated Affiliated Entities and their respective shareholders of their obligations under the contracts to exercise control over and receive economic benefits from our Consolidated Affiliated Entities.

 

 18 

 

 

We have entered into equity pledge agreements with our VIEs and their respective shareholders to guarantee the performance of the obligations of our Consolidated Affiliated Entities under the exclusive business cooperation agreements they have entered into with us. Pursuant to the equity pledge agreements entered into by and among Xueersi Education, Xueersi Network, Xinxin Xiangrong, the shareholders of the above three companies and TAL Beijing, our wholly-owned subsidiary, 100% equity interests of Xueersi Education, Xueersi Network and Xinxin Xiangrong have been pledged to TAL Beijing. Pursuant to the equity pledge agreement entered into by and among Lebai Information, Lebai Education and the sole shareholder of Lebai Education, 100% equity interests of Lebai Education has been pledged to Lebai Information. The pledge of the 100% registered capital of Xueersi Education, Xueersi Network as well as Xinxin Xiangrong to TAL Beijing, and the pledge of the 100% registered capital of Lebai Education to Lebai Information have been registered with the local branch of SAIC. The equity pledge agreements with the shareholders of the VIEs provide that the pledged equity interest shall constitute continuing security for any and all of the indebtedness, obligations and liabilities under all of the principal service agreements and the scope of pledge shall not be limited by the amount of the registered capital of the VIEs. However, it is possible that a PRC court may take the position that the amount listed on the equity pledge registration forms represents the full amount of the collateral that has been registered and perfected. If this is the case, the obligations that are supposed to be secured in the equity pledge agreements in excess of the amount listed on the equity pledge registration forms could be determined by the PRC court as unsecured debt, which takes last priority among creditors.

 

In addition, we have not entered into agreements with our VIEs that pledge the assets of our Consolidated Affiliated Entities for the benefit of us or our wholly owned subsidiaries. Consequently, the assets of our Consolidated Affiliated Entities are not secured on behalf of our wholly owned subsidiary, and the amounts owed by our Consolidated Affiliated Entities are not collateralized. As a result, if our Consolidated Affiliated Entities fail to pay any amount due to us under, or otherwise breach, the exclusive business service agreements, we will not be able to directly seize the assets of our Consolidated Affiliated Entities. If the nominee shareholders of the VIEs do not act in the best interests of us when conflicts of interest arise, or if they act in bad faith towards us, they may attempt to cause our Consolidated Affiliated Entities to transfer or encumber the assets of the Consolidated Affiliated Entities without our authorization. In such a scenario, we may choose to exercise our option under the call option agreements to demand the shareholders of the VIEs to transfer their respective equity interests in the VIEs to a PRC person designated by us, and we may need to resort to litigation in the PRC courts to effect such an equity interests transfer and prevent the transfer or encumbrance of the VIEs’ assets without our authorization. However, uncertainties in the PRC legal system could limit our ability to enforce the VIE Contractual Arrangements. In the event we are unable to enforce the VIE Contractual Arrangements, we may not be able to have the power to direct the activities that most significantly affect the economic performance of our VIEs and their schools and subsidiaries, and our ability to conduct our business may be negatively affected, and we may not be able to consolidate the financial results of our VIEs and their schools and subsidiaries into our consolidated financial statements in accordance with U.S. GAAP.

 

Any failure by our VIEs or their respective shareholders to perform their obligations under the VIE Contractual Arrangements would have a material adverse effect on our business and financial condition.

 

If our VIEs or any of their respective subsidiaries or schools or any of their respective shareholders fails to perform its obligations under the VIE Contractual Arrangements, we may have to incur substantial costs and resources to enforce our rights under the contracts, and rely on legal remedies under the PRC law, including seeking specific performance or injunctive relief and claiming damages, which may not be effective. For example, if the shareholders of our VIEs were to refuse to transfer their equity interest in these entities to us or our designee when we exercise the call option pursuant to the VIE Contractual Arrangements, or if they were otherwise to act in bad faith toward us, we may have to take legal actions to compel them to perform their contractual obligations.

 

All the material agreements under the VIE Contractual Arrangements, which are summarized under “Item 4. Information on the Company—B. Business Overview—Organizational Structure—VIE Contractual Arrangements,” are governed by PRC law and provide for the resolution of disputes under the agreements through arbitration in Beijing. Accordingly, these contracts would be interpreted in accordance with PRC law and any disputes would be resolved in accordance with PRC legal procedures. The legal system in China is not as developed as some other jurisdictions, such as the United States. As a result, uncertainties in the PRC legal system could limit our ability to enforce the VIE Contractual Arrangements. Under PRC law, rulings by arbitrators are final, parties cannot appeal the arbitration results in courts, and the prevailing parties may only enforce the arbitration awards in PRC courts through arbitration award recognition proceedings, which would incur additional expenses and delay. In the event we are unable to enforce the VIE Contractual Arrangements, we may not be able to exert effective control over our Consolidated Affiliated Entities, and our ability to conduct our business may be negatively affected.

 

 19 

 

 

The legal owners of our VIEs may have potential conflicts of interest with us, which may materially and adversely affect our business and financial condition.

 

The four legal owners of Xueersi Education and Xueersi Network are Mr. Bangxin Zhang, Mr. Yachao Liu, Mr. Yunfeng Bai and Mr. Yundong Cao, and the three legal owners of Xinxin Xiangrong are Mr. Zhang, Mr. Liu and Mr. Bai, and the sole legal owner of Lebai Education is Xueersi Education. Mr. Zhang, Mr. Liu and Mr. Bai are shareholders and directors or officers of TAL Education Group. The interests of Mr. Zhang, Mr. Liu, Mr. Bai and Mr. Cao as beneficial owners of the VIEs may differ from the interests of our company as a whole, since these parties’ respective equity interests in the VIEs may conflict with their respective equity interests in our company.

 

We cannot assure you that when conflicts of interest arise, any or all of these individuals will act in the best interests of our company or such conflicts will be resolved in our favor. In addition, these individuals may breach, or cause our Consolidated Affiliated Entities to breach, or refuse to renew, the existing VIE Contractual Arrangements. In June 2013, we entered into a deed of undertaking with Mr. Zhang, which prevents Mr. Zhang from using his majority voting power to remove, replace or appoint any of our directors, and from casting any votes he has as our director or shareholder on any resolutions or matters concerning the deed itself. The deed is irrevocable, and applies to any and all periods during which Mr. Zhang beneficially owns share representing more than 50% of the aggregate voting power of our then total issued and outstanding shares. However, there can be no assurance that such arrangement is sufficient to address potential conflicts of interests Mr. Zhang may encounter. Other than this deed of undertaking we have entered into with Mr. Zhang, we currently do not have any arrangements to address potential conflicts of interest Mr. Zhang, Mr. Liu and Mr. Bai may encounter in their capacity as direct or indirect nominee shareholders of the VIEs (and, as applicable, as directors of the VIEs), on the one hand, and as beneficial owners of our company (and, as applicable, director and/or officers of our company), on the other hand. To a large extent, we rely on the legal owners of the VIEs to abide by the laws of the Cayman Islands and China, which provide that directors and officers owe a fiduciary duty to our company that requires them to act in good faith and in the best interests of our company and not to use their positions for personal gains. If we cannot resolve any conflict of interest or dispute between us and these individuals, we would have to rely on legal proceedings, which could result in disruption of our business and subject us to substantial uncertainty as to the outcome of any such legal proceedings.

 

If the custodians or authorized users of our controlling non-tangible assets, including chops and seals, fail to fulfill their responsibilities, or misappropriate or misuse these assets, our business and operations could be materially and adversely affected.

 

Under PRC law, legal documents for corporate transactions, including agreements and contracts such as the leases and sales contracts that our business relies on, are executed using the chop or seal of the signing entity or with the signature of a legal representative whose designation is registered and filed with the relevant local branch of the SAIC. We generally execute legal documents by affixing chops or seals, rather than having the designated legal representatives sign the documents.

 

We have three major types of chops-corporate chops, contract chops and finance chops. We use corporate chops generally for documents to be submitted to government agencies, such as applications for changing business scope, directors or company name, and for legal letters. We use corporate chops or contract chops for executing leases and commercial contracts. We use finance chops generally for making and collecting payments, including, but not limited to issuing invoices. Use of chops must be approved by the responsible departments and follow our internal procedure. Although we usually utilize chops to execute contracts, the registered legal representatives of our PRC subsidiaries, VIEs and their schools and subsidiaries have the apparent authority to enter into contracts on behalf of such entities without chops.

 

 20 

 

 

In order to maintain the physical security of our chops, we generally have them stored in secured locations accessible only to authorized employees. Our designated legal representatives generally do not have access to the chops. Although we monitor such employees and the designated legal representatives, the procedures may not be sufficient to prevent all instances of abuse or negligence. There is a risk that our employees or designated legal representatives could abuse their authority, for example, by binding the relevant subsidiary or Consolidated Affiliated Entity with contracts against our interests, as we would be obligated to honor these contracts if the other contracting party acts in good faith in reliance on the apparent authority of our chops or signatures of our legal representatives. If any designated legal representative obtains control of the chop in an effort to obtain control over the relevant entity, we would need to have a shareholder or board resolution to designate a new legal representative and to take legal action to seek the return of the chop, apply for a new chop with the relevant authorities, or otherwise seek legal remedies for the legal representative’s violation of the duties to us.

 

If any of the authorized employees or designated legal representatives obtain and misuse or misappropriate our chops and seals or other controlling intangible assets for whatever reason, we could experience disruption to our normal business operations. We may have to take corporate or legal action, which could involve significant time and resources to resolve while distracting management from our operations.

 

Our Consolidated Affiliated Entities may be subject to significant limitations on their ability to operate private schools or make payments to related parties, or otherwise be materially and adversely affected by changes in PRC laws governing private education providers.

 

The principal regulations governing private education in China are The Private Education Law, or Private Education Law, and The Implementation Rules for Private Education Law, or Implementation Rules. Before September 1, 2017, under the Private Education Law and Implementation Rules, a private school may elect to be a school that does not require reasonable returns or a school that requires reasonable returns. At the end of each fiscal year, every private school is required to allocate a certain amount to its development fund for the construction or maintenance of the school or procurement or upgrade of educational equipment. In the case of a private school that requires reasonable returns, this amount shall be no less than 25% of the annual net income of the school, while in the case of a private school that does not require reasonable returns, this amount shall be equivalent to no less than 25% of the annual increase in the net assets of the school, if any. A private school that requires reasonable returns must publicly disclose such election and additional information required under the regulations. A private school shall consider factors such as the school’s tuition, ratio of the funds used for education-related activities to the course fees collected, admission standards and educational quality when determining the percentage of the school’s net income that would be distributed to the investors as reasonable returns. However, none of the current PRC laws and regulations provides a formula or guidelines for determining “reasonable returns.” In addition, none of the current PRC laws and regulations sets forth clear requirements or restrictions on a private school’s ability to operate its education business based on such school’s status as one that does or does not require reasonable returns.

 

On November 7, 2016, the Standing Committee of the National People’s Congress amended the Private Education Law, or the Amended Private Education Law, which took effect on September 1, 2017. Under the Amended Private Education Law, the term “reasonable return” is no longer used, and sponsors of private school may choose to establish non-profit or for-profit private schools at their own discretion. Sponsors of for-profit private schools are entitled to retain the profits from their schools and the operating surplus may be allocated to the sponsors pursuant to the PRC Company Law and other relevant laws and regulations. Sponsors of non-profit private schools are not entitled to any distribution of profits from their schools and all revenue must be used for the operation of the schools. See “Item 4. Information on the Company—B. Business Overview—PRC Regulation—The Law for Private Education Law and the Implementation Rules for Private Education Law.”

 

However, as of the date of this annual report, the implementation rules for the Amended Private Education Law or the relevant regulations adopted by competent government authorities in certain provinces have not been promulgated. It remains uncertain how the Amended Private Education Law will be interpreted and implemented and impact our business operations. There is no assurance that we will be able to operate our business in full compliance with the Amended Private Education Law or any relevant regulations in a timely manner or at all. Should we fail to fully comply with the Amended Private Education Law or any relevant regulations as interpreted by the relevant government authorities, we may be subject to administrative fines or penalties, an order to suspend the operation and refund the tuition fee or other negative consequences which could materially and adversely affect our brand name and reputation, and our business, financial condition and results of operations. As a holding company, we rely on dividends and other distributions from our PRC subsidiaries, including TAL Beijing and Lebai Information. TAL Beijing, Lebai Information and their designated affiliates are entitled to receive service fees from the schools according to the relevant exclusive business cooperation agreements. We do not believe that TAL Beijing, Lebai Information and their designated affiliates’ right to receive the service fees from the schools will be affected by such elections, but if our judgment turns out to be incorrect, TAL Beijing, Lebai Information and our other PRC subsidiaries’ ability to make distributions or pay dividends to us may be materially and adversely impacted. If our schools choose to be non-profit private education entities, our contractual arrangements with such schools may be subject to more stringent scrutiny. See “Item 3. Key Information—D. Risk Factors—Risks Related to Our Corporate Structure—If the PRC government determines that the agreements that establish the structure for operating our business in China are not in compliance with applicable PRC laws and regulations, we could be subject to severe penalties.”

 

 21 

 

 

The VIE Contractual Arrangements may be subject to scrutiny by the PRC tax authorities and a finding that we or our Consolidated Affiliated Entities owe additional taxes could substantially reduce our consolidated net income and the value of your investment.

 

Under PRC laws and regulations, arrangements and transactions among related parties may be subject to audit or challenge by the PRC tax authorities within ten years after the taxable year when the transactions are conducted. We could face material and adverse tax consequences if the PRC tax authorities determine that the VIE Contractual Arrangements do not represent an arm’s-length price and consequently adjust our Consolidated Affiliated Entities’ income in the form of a transfer pricing adjustment. A transfer pricing adjustment could, among other things, result in a reduction, for PRC tax purposes, of expense deductions recorded by our Consolidated Affiliated Entities, which could in turn increase their tax liabilities. In addition, the PRC tax authorities may impose late payment fees and other penalties to our Consolidated Affiliated Entities for unpaid taxes. Our consolidated net income may be materially and adversely affected if our Consolidated Affiliated Entities’ tax liabilities increase or if they are subject to late payment fees or other penalties.

 

If any of our PRC subsidiaries or Consolidated Affiliated Entities becomes the subject of a bankruptcy or liquidation proceeding, we may lose the ability to use and enjoy certain important assets, which could reduce the size of our operations and materially and adversely affect our business, ability to generate revenue and the market price of our ADSs.

 

We currently conduct our operations in China mainly through the VIE Contractual Arrangements. As part of these arrangements, our Consolidated Affiliated Entities hold operating permits and licenses and some of the assets that are important to the operation of our business. If any of these entities goes bankrupt and all or part of their assets become subject to liens or rights of third-party creditors, we may be unable to continue some or all of our business activities, which could materially and adversely affect our business, financial condition and results of operations.

 

We do not have priority pledges and liens against the assets of our Consolidated Affiliated Entities. As a contractual and property right matter, this lack of priority pledges and liens has remote risks. If any of our Consolidated Affiliated Entities undergoes an involuntary liquidation proceeding, third-party creditors may claim rights to some or all of its assets and we may not have priority against such third-party creditors on the assets. If any of our Consolidated Affiliated Entities liquidates, we may take part in the liquidation procedures as a general creditor under the PRC Enterprise Bankruptcy Law and recover any outstanding liabilities owed by the entity to our PRC subsidiaries under the applicable service agreements.

 

In the event that the shareholders of any of our VIEs initiates a voluntary liquidation proceeding without our authorization or attempts to distribute the retained earnings or assets of the relevant VIE without our prior consent, we may need to resort to legal proceedings to enforce the terms of the VIE Contractual Arrangements. Any such litigation may be costly and may divert our management’s time and attention away from the operation of our business, and the outcome of such litigation would be uncertain.

 

 22 

 

 

Risks Related to Doing Business in China

 

Uncertainties with respect to the PRC legal system could have a material adverse effect on us.

 

The PRC legal system is a civil law system based on written statutes. Unlike the common law system, prior court decisions in a civil law system may be cited for reference but have limited precedential value. Since 1979, PRC legislation and regulations have significantly enhanced the protections afforded to various forms of foreign investments in China. However, since these laws and regulations are relatively new and the PRC legal system continues to rapidly evolve, the interpretations of many laws, regulations and rules are not always consistent, and enforcement of these laws, regulations and rules involve uncertainties, which may limit the available legal protections. In addition, the PRC administrative and court authorities have significant discretion in interpreting and implementing or enforcing statutory rules and contractual terms, and it may be more difficult to predict the outcome of administrative and court proceedings and the level of legal protection we may enjoy in China than under some more developed legal systems. These uncertainties may affect our judgment on the relevance of legal requirements and our decisions on the measures and actions to be taken to fully comply therewith and may affect our ability to enforce our contractual or tort rights. In addition, the regulatory uncertainties may be exploited through unmerited legal actions or threats in an attempt to extract payments or benefits from us. Such uncertainties may therefore increase our operating expenses and costs, and materially and adversely affect our business and results of operations.

 

Uncertainties exist with respect to the interpretation and implementation of the newly enacted Foreign Investment Law and how it may impact our business, financial condition and results of operations.

 

On March 15, 2019, the National People’s Congress promulgated the Foreign Investment Law, which will come into effect on January 1, 2020 and replace the trio of existing laws regulating foreign investment in China, namely, the Sino-foreign Equity Joint Venture Enterprise Law, the Sino-foreign Cooperative Joint Venture Enterprise Law and the Wholly Foreign-invested Enterprise Law, together with their implementation rules and ancillary regulations. The Foreign Investment Law embodies an expected PRC regulatory trend to rationalize its foreign investment regulatory regime in line with prevailing international practice and the legislative efforts to unify the corporate legal requirements for both foreign and domestic investments. The enacted Foreign Investment Law does not mention concepts such as “actual control” and “controlling PRC companies by contracts or trusts” that were included in the previous drafts, nor did it specify regulation on controlling through contractual arrangements, and thus this regulatory topic remains unclear under the Foreign Investment Law. However, since it is relatively new, uncertainties still exist in relation to its interpretation and implementation. For instance, though the Foreign Investment Law does not explicitly classify contractual arrangements as a form of foreign investment, it contains a catch-all provision under the definition of “foreign investment,” which includes investments made by foreign investors in China through means stipulated in laws or administrative regulations or other methods prescribed by the State Council. Therefore, it still leaves leeway for future laws, administrative regulations or provisions promulgated by the State Council to provide for contractual arrangements as a form of foreign investment. Furthermore, if future laws, administrative regulations or provisions prescribed by the State Council mandate further actions to be taken by companies with respect to existing contractual arrangements, such as unwinding our existing contractual arrangements and/or disposal of our related business operations, we may face substantial uncertainties as to whether we can complete such actions in a timely manner, or at all. Failure to take timely and appropriate measures to cope with any of these or similar regulatory compliance challenges could materially and adversely affect our current corporate structure, corporate governance and business operations.

 

Uncertainties with respect to PRC regulatory restrictions on after-school services could have a material adverse effect on us.

 

Under the regime of the Law on the Promotion of Private Education of China, the PRC government authorities have promulgated a number of regulations and implementation rules in 2018 governing the education industry and the after-school tutoring service market, including the Circular 3, the State Council Opinions 80, as well as Circular 10. See “Item 4. Information on the Company—B. Business Overview—PRC Regulations—Circular on Special Enforcement Campaign concerning After-school Training Institutions to Alleviate Extracurricular Burden on Students of Primary and Secondary Schools” and “Item 4. Information on the Company—B. Business Overview—PRC Regulations—Opinions on Regulating Development of After-school Tutoring Institutions” for more details.

 

 23 

 

 

These new regulations and implementation rules provide a series of requirements in the operation of after-school tutoring business, which include that, among others: (1) key course information, including subjects, course schedules and course syllabi, for school academic subjects courses, shall be filed with the local education administration authorities and be made publicly available, and the progress of the courses shall not surpass the same-period progress of local primary schools and secondary schools; (2) training classes shall not be scheduled in conflict with the regular schooling time in local primary schools and secondary schools; (3) tutoring activities shall end before 8:30 p.m.; (4) homework shall not be assigned; (5) scored examination, competition or ranking in connection with the courses of primary schools or secondary schools shall not be arranged; (6) tuition fees for a period spanning more than three months should not be collected at one time; (7) no fees other than those that have been made public and no compulsory fund-raising in any name may be made against the students; (8) student safety insurance shall be purchased by the after-school tutoring institutions; (9) teaching staff who teach Chinese, mathematics, foreign language, physics, chemistry and other subjects in the compulsory education stage as well as the academic subjects related to the entering of a higher school and their extension training shall have the requisite teacher qualifications; (10) online education institutions shall also make their teachers’ name, photograph, teaching classes and teaching qualification number public at prominent location on their home page.

 

We have been making efforts to ensure compliance with these regulations and implementation rules but there is no assurance that our operations comply with all applicable regulations in a timely manner due to various factors beyond our control. In particular, certain regulations and implementation provides new requirements and PRC government authorities have significant amount of discretion in interpreting, implementing and enforcing rules and regulations. If we fail to comply with the applicable legal requirements concerning the operation of after-school tutoring business in a timely manner, the relevant learning centers may be subject to the order of rectification, fines, confiscation of the gains derived from noncompliant operations or the suspension of noncompliant operations, which may materially and adversely affect our business and results of operations.

 

In addition, uncertainties still exist as the competent authorities may set more specific and stringent operation requirements for after-school tutoring institutions. We may be unable to meet such requirements in a prompt manner or incur additional costs in complying with such requirements, which may adversely affect our business, financial conditions and results of operations.

 

Regulation and censorship of information disseminated over the internet in China may adversely affect our business and reputation and subject us to liability for information displayed on our websites.

 

The PRC government has adopted regulations governing internet access and the distribution of news and other information over the internet. Under these regulations, internet content providers and internet publishers are prohibited from posting or displaying over the internet content that, among other things, violates PRC laws and regulations, impairs the national dignity of China, or is reactionary, obscene, superstitious, fraudulent or defamatory. Failure to comply with these requirements may result in, and has previously resulted in, the revocation of licenses to provide internet content and other licenses, and the closure of the concerned websites. The website operator may also be held liable for such censored information displayed on or linked to the websites. If any of our websites, including those used for our online education business, are found to be in violation of any such requirements, we may be penalized by relevant authorities, and our operations or reputation could be adversely affected.

 

Failure to comply with governmental regulation and other legal obligations concerning personal information may adversely affect our business, as we routinely collect, store and use personal information.

 

We routinely collect, store and use personal information during the ordinary course of our business. We are subject to PRC laws and regulations governing the receiving, storing, sharing, using, processing, disclosure and protection of personal information on the internet and mobile platforms. See “Item 4. Information on the Company—B. Business Overview—PRC Regulation—Laws of Protection of Personal Information of Citizen.” The scope of these laws and regulations is evolving and further detailed implementation rules and interpretations may be promulgated. It is possible that these obligations may be interpreted and applied in a manner that is inconsistent with our practices. In addition, the Office of the Central Cyberspace Affairs Commission, the Ministry of Industry and Information Technology, the Ministry of Public Security, and the State Administration for Market Regulation jointly issued an announcement on January 23, 2019 regarding carrying out special campaigns against mobile internet application programs collecting and using personal information in violation of applicable laws and regulations, which prohibits business operators from collecting personal information irrelevant to their services, or forcing users to give authorization in disguised manner. As this announcement is relatively new, we cannot assure you we can adapt our operations to it in a timely manner. If we fail to comply with these laws and regulations, we may be penalized by relevant authorities and be subject to litigation or negative publicity against us by consumer advocacy groups or others, and our operations or reputation could be adversely affected.

 

 24 

 

 

We are required to obtain various operating licenses and permits and to make registrations and filings for our tutoring services in China; failure to comply with these requirements may materially and adversely affect our business and results of operations.

 

We are required to obtain and maintain various licenses and permits and fulfill registration and filing requirements in order to operate our tutoring service business. For instance, a duly approved private school will be granted a Permit for Operating a Private School, and shall be registered with the Ministry of Civil Affairs or its local branches as a non-profit school or registered with the relevant local branch of the SAIC as a for-profit school. In addition, pursuant to the State Council Opinions 80 and relevant RPC laws and regulations, opening branches or learning centers by any after-school tutoring institution shall also be subject to registration or filing requirements. As of February 28, 2019, we had 676 learning centers in operation, of which 479 learning centers offer Xueersi small classes, 81 learning centers offer Firstleap small classes and 15 learning centers offer Mobby small classes. As of February 28, 2019, certain of our learning centers had not completed filing requirements for permits or registrations, which in the aggregate accounted for an immaterial portion of our total net revenues for the fiscal year ended February 28, 2019.

 

We are in the process of preparing filings and applying for permits for these learning centers in accordance with the State Council Opinions 80 and relevant PRC laws and regulations but do not expect to complete all such filings and obtain all such permits in the near term. We are also considering other potential locations for certain learning centers we may have difficulty to obtain permits. We have been taking steps to meet these requirements, but there is no assurance that our efforts will result in full compliance given the significant amount of discretion PRC government authorities have in interpreting, implementing and enforcing rules and regulations and due to other factors beyond our control. However, if we fail to obtain or maintain requisite licenses and permits or fulfill requisite registration and filing requirements to operate our after-school tutoring business, including any failure to cure non-compliance in a timely manner, we may be subject to fines, confiscation of the gains derived from non-compliant operations or the suspension of non-compliant operations, which may materially and adversely affect our business and results of operations.

 

We face risks and uncertainties with respect to our online education business.

 

We deliver certain tutoring services through our online course offerings. According to Circular 10, online educational institutions shall file with the provincial education departments, the class name, course content, enrollment target, course progress and class time for courses on school academic subjects, and shall also make their teachers’ name, photograph, teaching classes and teaching qualification number public at prominent location on their home page. We have been making efforts to ensure compliance with Circular 10, including without limitation, reporting to relevant educational authorities information regarding our online course offering and disclosing required information of lecture teachers on our websites. However, there is no assurance that our efforts will be found by relevant authorities as full compliance in timely manner. If we fail to comply with the applicable legal requirements concerning online education business in a timely manner, we may be subject to the order of rectification, fines, confiscation of the gains derived from noncompliant operations or the suspension of noncompliant operations, which may materially and adversely affect our online education business and results of operations.

 

Any of our Consolidated Affiliated Entities that provide online course services are required to obtain an ICP license from the appropriate telecommunications authorities or otherwise register each and all of their websites, on which we provide online courses, in the existing and effective ICP licenses held by the relevant Consolidated Affiliated Entities. If any of such entities fail to obtain the ICP license or complete the required registration in a prompt manner, we may become subject to rectification order, significant penalties, fines, legal sanctions or an order of closing our relevant websites.

 

 25 

 

 

In addition, uncertainties still exist as new laws and regulations, including without limitation the amended Implementation Rules, may set more specific and stringent requirements for online educational institutions, such as requiring online educational institutions to obtain Permit for Operating a Private School. We may be unable to comply with such new laws and regulations in a prompt manner or incur additional costs in complying with relevant requirements, which may adversely affect our business, financial conditions and results of operations.

 

We face risks and uncertainties in printing and providing teaching handouts and other materials to our students.

 

Our certain wholly-owned subsidiaries and Consolidated Affiliated Entities engage in printing and providing teaching handouts and other materials to our students. According to the Administrative Regulations on Publication, any entity engaging in the activities of publishing, printing, copying, importation or distribution of publications, shall obtain relevant permits of publishing, printing, copying, importation or distribution of publications. See “Item 4. Information on the Company—B. Business Overview—PRC Regulations—Regulations on Publishing and Distribution of Publications.” Under the new regulation, it is uncertain whether printing and providing teaching handouts and other materials to our students would be deemed publishing activities. If the General Administration of Press and Publication or its local branches or other competent authorities deem such activities as publishing, we may become subject to significant penalties, fines, legal sanctions or an order suspending our printing and provision of teaching handouts and other materials to our students.

 

If the relevant PRC regulatory authorities subsequently determine that personalized premium services must be operated through schools or for-profit training institutions that meet certain legal requirements, our personalized premium services business would be exposed to increased risks, which may materially and adversely affect our business and results of operations.

 

Some of the personalized premium services we offer in Beijing are offered through Beijing Huanqiu Zhikang Shidai Education Consulting Co., Ltd., or Huanqiu Zhikang, and Zhixuesi Education Consulting (Beijing) Co., Ltd., or Zhixuesi Beijing, both of which are our wholly owned foreign-invested companies under PRC laws. Huanqiu Zhikang and Zhixuesi Beijing together with their branches have obtained business licenses from the Beijing branch of the SAIC but neither of them have obtained Permit for Operating a Private School. In addition, in cities other than Beijing, some of the subsidiaries of our VIEs in the form of limited liability companies engaging in the personalized premium services have not obtained Permit for Operating a Private School, as required by the Private Education Law. See “Item 4. Information on the Company—B. Business Overview—PRC Regulation—The Law for Private Education Law and the Implementation Rules for Private Education Law.”

 

We have been making efforts to apply for the Permit for Operating a Private School for our wholly-owned subsidiaries and the subsidiaries of VIEs that engage in personalized premium services but have not obtained such permit. We may not be able to obtain the Permit for Operating a Private School in a timely manner given that the relevant local authorities may have not promulgated the implementing rules and guidelines for applications of such permit and that the local authorities may further set more specific and stringent operation requirements for applying such permit. If we fail to obtain Permits for Operating a Private School for the entities engaging in personalized premium services, the relevant entities may be subject to fines, confiscation of the gains derived from noncompliant operations or the suspension of noncompliant operations, which may materially and adversely affect our business and results of operations.

 

Adverse changes in economic and political policies of the PRC government could have a material adverse effect on the overall economic growth of China, which could adversely affect our business.

 

Substantially all of our business operations are conducted in China. Accordingly, our business, financial condition, results of operations and prospects are affected significantly by economic, political and legal developments in China. The economy in China differs from the economies of most developed countries in many respects, including the degree of government involvement, level of development, growth rate, control of foreign exchange and currency conversion, access to financing and allocation of resources.

 

The PRC government has implemented various measures to encourage economic development and guide the allocation of resources. While some of these measures benefit the overall PRC economy, they may also have a negative effect on us. For example, our financial condition and results of operations may be adversely affected by government control over capital investments, conversion of foreign exchange into Renminbi or changes in tax regulations that are applicable to us. In addition, future actions or policies of the PRC government to control the pace of economic growth may cause a decrease in the level of economic activity in China, which in turn could materially affect our liquidity and access to capital and our ability to operate our business.

 

 26 

 

 

In addition, the changes in the policies regarding the control of foreign exchange could adversely affect our business. In 2016, PRC government has implemented various measures and policies regarding strengthening the management and supervision control of foreign control in both capital item and current item, which resulted in extension of time in the filing, registration and approval procedures of local branches and authorized banks in foreign control activities, and could result in delayed payment of salary to foreign employees by our subsidiaries and subsidiaries of our VIEs. The continued policies regarding strengthening the management and supervision control of foreign control could adversely affect our business development.

 

A severe or prolonged downturn in the global or PRC economy could materially and adversely affect our business and our financial condition.

 

The global macroeconomic environment is facing challenges, including the end of quantitative easing by the U.S. Federal Reserve, the economic slowdown in the Eurozone since 2014 and the uncertain impact of “Brexit.” The PRC economy has shown slower growth compared to the previous decade since 2012 and such slowdown may continue. There is considerable uncertainty over the long-term effects of the expansionary monetary and fiscal policies adopted by the central banks and financial authorities of some of the world’s leading economies, including the United States and China. There have been concerns over unrest and terrorist threats in the Middle East, Europe and Africa, which have resulted in volatility in oil and other markets. There have also been concerns on the relationship between China and other countries, including the surrounding Asian countries, which may potentially result in economic effects such as foreign investors exiting the China market and other economic effects. Economic conditions in China are sensitive to global economic conditions, as well as changes in domestic economic and political policies and the expected or perceived overall economic growth rate in China. Recent changes in U.S. trade policies, including new tariffs on imports from China generally, and reactions by a number of markets including China in response to these U.S. actions, may have a material adverse effect on global economic conditions and the stability of global financial markets, and they may significantly reduce global trade and, in particular, trade between China and the United States. Any severe or prolonged slowdown in the global or PRC economy may materially and adversely affect our business, results of operations and financial condition. In addition, continued turbulence in the international markets may adversely affect our ability to access capital markets to meet liquidity needs.

 

Increases in labor costs in China may adversely affect our business and our profitability.

 

The economy of China has been experiencing increases in labor costs in recent years. The overall economy and the average wage in China are expected to continue to grow. The average wage level for our employees has increased in recent years. In addition, we are required by PRC laws and regulations to pay various statutory employee benefits, including pensions, housing fund, medical insurance, work-related injury insurance, unemployment insurance and childbearing insurance to designated government agencies for the benefit of our employees. It is up to the relevant government agencies to determine whether an employer has made adequate payments of the requisite statutory employee benefits, and those employers who fail to make adequate payments may be subject to late payment fees, fines and/or other penalties. We expect that our labor costs, including wages and employee benefits, will continue to increase. Unless we are able to pass on these increased labor costs to our students by increasing prices for our services or improving the utilization of our teachers and our staff, our profitability and results of operations may be materially and adversely affected.

 

 27 

 

 

We may rely on dividends paid by our subsidiaries for our cash needs, and any limitation on the ability of our subsidiaries to make payments to us could limit our ability to pay dividends to holders of our ADSs and common shares.

 

We are a holding company and conduct substantially all of our business through our operating subsidiaries and Consolidated Affiliated Entities. We may rely on dividends paid by our subsidiaries for our cash needs, including the funds necessary to pay dividends and other cash distributions to our shareholders, to service any debt we may incur and to pay our operating expenses. The payment of dividends by entities organized in China is subject to limitations. In particular, regulations in China currently permit payment of dividends only out of accumulated profits as determined in accordance with PRC accounting standards and regulations. PRC companies are also required to set aside at least 10% of their after-tax profit based on PRC accounting standards each year to their statutory surplus reserves until the accumulative amount of such reserves reaches 50% of their registered capital. These reserves are not distributable as cash dividends. Furthermore, if our subsidiaries and Consolidated Affiliated Entities in China incur debt on their own behalf in the future, the instruments governing the debt may restrict their ability to pay dividends or make other payments to us. The PRC tax authorities may require us to adjust our taxable income under the contractual arrangements we currently have in place in a manner that would materially and adversely affect our subsidiaries’ ability to pay dividends and other distributions to us. In addition, PRC companies may allocate a portion of their after-tax profit to their staff welfare and bonus fund at the discretion of their boards of directors. Our PRC subsidiaries and Consolidated Affiliated Entities historically have not allocated any of their after-tax profits to staff welfare and bonus funds, since there is no legal requirement to do so, but they may nevertheless decide to set aside such funds in the future. There is no maximum amount of after-tax profit that a company may contribute to such funds. Moreover, each of our affiliated schools is required to allocate certain amount of profits to its development fund for the construction or maintenance of school facilities or procurement or upgrade of educational equipment at the end of each fiscal year. See “Item 4. Information on the Company—B. Business Overview—PRC Regulation—Regulations on Private Education—The Law for Private Education Law and the Implementation Rules for Private Education Law” for a discussion on the requirements for private schools to make allocations to school development funds. Any direct or indirect limitation on the ability of our PRC subsidiaries to distribute dividends and other distributions to us could materially and adversely limit our ability to make investments or acquisitions at the holding company level, pay dividends or otherwise fund and conduct our business.

 

PRC laws and regulations may limit the use of the proceeds we received from our financing activities for our investment or operations in China.

 

In utilizing the proceeds we received from our financing activities, such as offering convertible senior notes in May 2014 and obtaining credit facilities in June 2016, as an offshore holding company with PRC subsidiaries, we may (i) make additional capital contributions to our PRC subsidiaries, (ii) establish new PRC subsidiaries and make capital contributions to these new PRC subsidiaries, (iii) make loans to our PRC subsidiaries or our VIEs, or (iv) acquire offshore entities with business operations in China in an offshore transaction. However, most of these uses are subject to PRC regulations and approvals. For example:

 

·capital contributions to our subsidiaries in China, whether existing ones or newly established ones, must be filed with the Minister of Commerce, or MOFCOM, or its local branches and must also be registered with the local bank authorized by State Administration of Foreign Exchange, or SAFE;

 

·loans by us to our subsidiaries in China, each of which is a foreign-invested enterprise, to finance their activities cannot exceed statutory limits and must be registered with local branches of SAFE; and

 

·loans by us to our Consolidated Affiliated Entities, which are domestic PRC entities, must be registered with the National Development and Reform Commission and must also be registered with SAFE or its local branches.

 

In addition, SAFE promulgated a notice regulating the conversion by a foreign-invested company of its capital contribution in foreign currency into Renminbi, or SAFE Circular 142, which requires that Renminbi converted from foreign currency-denominated capital of a foreign-invested enterprise may only be used for purposes within the business scope approved by the relevant government authority in charge of foreign investment or by other competent authorities and as registered with the local branch of the SAIC and, unless set forth in the business scope or in other regulations and may not be used to make equity investments in China, unless specifically provided otherwise. Moreover, the approved use of such RMB funds may not be changed without approval from SAFE. RMB funds converted from foreign exchange may not be used to repay loans in RMB if the proceeds of such loans have not yet been used. Any violation of SAFE Circular 142 may result in severe penalties, including substantial fines. We expect that if we convert the net proceeds from offshore offerings into Renminbi pursuant to SAFE Circular 142, our use of RMB funds will be for purposes within the approved business scope of our PRC subsidiaries. However, we may not be able to use such RMB funds to make equity investments in China through our PRC subsidiaries. SAFE promulgated the Notice on Reforming the Management Method relating to Conversion of the Capital Contribution of Foreign Invested Company from Foreign Exchange to Renminbi, or SAFE Circular 19, effective June 2015, which abolished SAFE Circular 142, but the foregoing rules have been retained in SAFE Circular 19. SAFE promulgated the Notice on Further Simplifying and Improving the Policies of Foreign Exchange Administration Applicable to Direct Investment, or SAFE Circular 13, effective June 2015. Pursuant to SAFE Circular 13, annual foreign exchange inspection of direct investment is not required anymore and the registration of existing equity is required. SAFE Circular 13 also grants the authority to banks to examine and process foreign exchange registration with respect to both domestic and offshore direct investment. SAFE issued the Circular on Reforming and Regulating Policies on the Control over Foreign Exchange Settlement of Capital Accounts, or SAFE Circular 16, effective June 9, 2016. Pursuant to SAFE Circular 16, enterprises registered in China may also convert their foreign debts from foreign currency to Renminbi on a self-discretionary basis. SAFE Circular 16 provides an integrated standard for conversion of foreign exchange under capital account items (including but not limited to foreign currency capital and foreign debts) on a self-discretionary basis which applies to all enterprises registered in China. SAFE Circular 16 reiterates the principle that Renminbi converted from foreign currency-denominated capital of a company may not be directly or indirectly used for purposes beyond its business scope or prohibited by PRC laws or regulations, while such converted Renminbi shall not be provided as loans to its non-affiliated entities.

 

 28 

 

 

We expect that PRC laws and regulations may continue to limit our use of proceeds from offshore offerings. There are no costs associated with registering loans or capital contributions with relevant PRC government authorities, other than nominal processing charges. Under PRC laws and regulations, the PRC government authorities are required to process such approvals or registrations or deny our application within a prescribed period which is usually less than 90 days. The actual time taken, however, may be longer due to administrative delay. We cannot assure you that we will be able to obtain these government registrations or approvals on a timely basis, if at all, with respect to our future plans to use the U.S. dollar proceeds we receive from offshore offerings for our investment and operations in China. If we fail to receive such registrations or approvals, our ability to use the proceeds of offshore offerings and to capitalize our PRC operations may be negatively affected, which could materially and adversely affect our liquidity and ability to fund and expand our business.

 

PRC regulations relating to the establishment of offshore special purpose companies by PRC residents may subject our PRC resident beneficial owners to personal liability and limit our ability to acquire PRC companies or to inject capital into our PRC subsidiary, limit our PRC subsidiary’s ability to distribute profits to us, or otherwise materially and adversely affect us.

 

The Notice on Issues Relating to the Administration of Foreign Exchange in Fund-Raising and Round-Trip Investment Activities of Domestic Residents Conducted via Offshore Special Purpose Companies, or SAFE Circular 75, requires PRC residents to register with the relevant local branch of SAFE before establishing or controlling any company outside China, referred to as an offshore special purpose company, for the purpose of raising funds from overseas to acquire or exchange the assets of, or acquiring equity interests in, PRC entities held by such PRC residents and to update such registration in the event of any significant changes with respect to that offshore company. SAFE promulgated the Circular on Relevant Issues Concerning Foreign Exchange Control on Domestic Residents’ Offshore Investment and Financing and Roundtrip Investment through Special Purpose Vehicles, or SAFE Circular 37, in July 2014, which replaced SAFE Circular 75. SAFE Circular 37 requires PRC residents to register with local branches of SAFE in connection with their direct establishment or indirect control of an offshore entity, for the purpose of overseas investment and financing, with such PRC residents’ legally owned assets or equity interests in domestic enterprises or offshore assets or interests, referred to in SAFE Circular 37 as a “special purpose vehicle.” The term “control” under SAFE Circular 37 is broadly defined as the operation rights, beneficiary rights or decision-making rights acquired by the PRC residents in the offshore special purpose vehicles by such means as acquisition, trust, proxy, voting rights, repurchase, convertible bonds or other arrangements. SAFE Circular 37 further requires amendment to the registration in the event of any changes with respect to the basic information of the special purpose vehicle, such as changes in a PRC resident individual shareholder, name or operation period; or any significant changes with respect to the special purpose vehicle, such as increase or decrease of capital contributed by PRC individuals, share transfer or exchange, merger, division or other material event. If the shareholders of the offshore holding company who are PRC residents do not complete their registration with the local SAFE branches, the PRC subsidiaries may be prohibited from distributing their profits and proceeds from any reduction in capital, share transfer or liquidation to the offshore company, and the offshore company may be restricted in its ability to contribute additional capital to its PRC subsidiaries. Moreover, failure to comply with SAFE registration and amendment requirements described above could result in liability under PRC law for evasion of applicable foreign exchange restrictions. Further, the National Development and Reform Commission, or NDRC, issued the Administrative Measures for Outbound Investment by Enterprises, or Circular 11, on December 26, 2017, which took effect on March 1, 2018, pursuant to which the outbound investment via the overseas enterprises controlled by PRC residents are subject to verification and approval, record-filing and reporting to the NDRC. Failure to comply with such verification and approval, record-filing and reporting requirements may subject such PRC Residents to personal liability. See “Item 4. Information on the Company—B. Business Overview—PRC Regulation—Administrative Measures for Outbound Investment by Enterprises” for more detail of Circular 11.

 

 29 

 

 

In June 2015, SAFE promulgated SAFE Circular 13, according to which, local banks authorized by the SAFE are the new registration authorities under the SAFE foreign exchange control policies, instead of the local SAFE branches, in order to simply the procedures of foreign exchange control related to direct investment. The SAFE will strengthen the training and supervision on banks to perform the foreign exchange control policy of direct investment. And therefore, pursuant to the SAFE Circular 13, the registration of PRC residents under SAFE Circular 37 should be conducted with local banks authorized by SAFE.

 

Our beneficial owners who are PRC residents immediately before our initial public offering had registered with the local branch of SAFE prior to our initial public offering in 2010. However, we may not at all times be fully aware or informed of the identities of all of our beneficial owners who are PRC citizens or residents, and we may not always be able to compel our beneficial owners to comply with rules and requirements of SAFE and NDRC; nor can we ensure you that their registrations, if they choose to apply, will be successful. The failure or inability of our PRC resident beneficial owners to make any required registrations or comply with these requirements may subject such beneficial owners to fines and legal sanctions and may also limit our ability to contribute additional capital into or provide loans to our PRC operations, limit our PRC subsidiary’s ability to pay dividends or otherwise distribute profits to us, or otherwise materially and adversely affect us.

 

The M&A rules establish complex procedures for some acquisitions of PRC companies by foreign investors, and the NDRC Circular 11 establish certain procedures for our offshore investing activities, which could make it more difficult for us to pursue growth through acquisitions in and outside China.

 

The MOFCOM, the State Assets Supervision and Administration Commission, the State Administration of Taxation, or the SAT, the SAIC, the China Securities Regulatory Commission, or CSRC, and SAFE jointly adopted regulations commonly referred to as the M&A Rules. The M&A Rules establish procedures and requirements that could make some acquisitions of PRC companies by foreign investors more time-consuming and complex, including requirements in some instances that the MOFCOM be notified in advance of any change-of-control transaction in which a foreign investor takes control of a PRC domestic enterprise. Further, pursuant to the Circular 11 issued by NDRC, outbound investment via the overseas enterprises controlled by PRC residents are subject to verification and approval, record-filing and reporting requirements to the NDRC. According to Circular 11, sensitive projects, such as outbound investment in real estate, hotels, news media, cinemas or sports club, carried out by overseas enterprises controlled by PRC residents shall obtain verification and approval from the NDRC prior to the implementation of the project. The non-sensitive projects carried out by the overseas enterprise directly controlled by PRC residents, including by means of making asset or equity investment, or providing financing or guarantee, shall complete record-filing with the competent authority prior to the implementation of the Project. The non-sensitive projects carried out by the overseas enterprise indirectly controlled by PRC residents with the investment amount over RMB0.3 billion shall be reported to the NDRC of relevant information by submitting an information reporting form for large-amount non-sensitive projects. See “Item 4. Information on the Company—B. Business Overview—PRC Regulation—Administrative Measures for Outbound Investment by Enterprises” for more detail of Circular 11. Through our dual-class share structure, Mr. Bangxin Zhang, a PRC citizen, possesses and controls 71.8% of the voting power of our company as of May 8, 2019, thus our investment outside China are subject to the abovementioned verification and approval, record-filing and reporting requirements to the NDRC under Circular 11.

 

We may expand our business in part by acquiring complementary businesses. Complying with the requirements of the M&A Rules and Circular 11 to complete such transactions could be time-consuming, and any required verification, approval, record-filing and reporting processes, including obtaining approval from the MOFCOM or NDRC, may delay or inhibit our ability to complete such transactions, which could affect our ability to expand our business or maintain our market share.

 

 30 

 

 

The discontinuation of any of the preferential tax treatments currently available to us in China could adversely affect our overall results of operations.

 

Pursuant to the EIT Law, as further clarified by subsequent tax regulations implementing the EIT Law, foreign-invested enterprises and domestic enterprises are subject to EIT at a uniform rate of 25%. Certain enterprises may benefit from a preferential tax rate of 15% for consecutive 3 years under the EIT Law if they qualify as “High and New Technology Enterprises” (“HNTE”). And certain enterprises qualified as “Software Enterprise” are entitled to an income tax exemption for two calendar years, followed by reduced income tax at a rate of 12.5% for three calendar years. Both of these tax benefits are subject to certain requirements described in the EIT Law and the related regulations.

 

A number of our PRC subsidiaries and Consolidated Affiliated Entities, such as TAL Beijing, Yidu Huida Education Technology (Beijing) Co., Ltd., or Yidu Huida, Beijing Xintang Sichuang Education Technology Co., Ltd., or Beijing Xintang Sichuang, Beijing Yizhen Xuesi Education Technology Co., Ltd., or Yizhen Xuesi, are qualified “HNTE” or “Software Enterprise” and accordingly are entitled to applicable preferential tax treatment. Furthermore, Yidu Huida was entitled to preferential tax rate of 10% in 2016 and 2017 due to its “Key Software Enterprise” status designated by the relevant government authorities. For calendar year 2018, Yidu Huida, TAL Beijing and Beijing Xintang Sichuang applied for the qualification of Key Software Enterprise to enjoy the preferential tax rate of 10%. As of the date of this annual report, the filings are still being reviewed by the tax authorities. However, there can be no assurance that any of these entities will continue to enjoy the preferential tax rate as a “Key Software Enterprise.” See “Item 5. Operating and Financial Review and Prospects—A. Operating Results—Taxation—PRC Enterprise Income Tax.”

 

The discontinuation of any of the above-mentioned preferential income tax treatments currently available to us in the PRC could have a material and adverse effect on our result of operations and financial condition. We cannot assure you that we will be able to maintain our current effective tax rate in the future.

 

Under the EIT Law, we may be classified as a PRC “resident enterprise.” Such classification could result in unfavorable tax consequences to us and our non-PRC shareholders.

 

Under the EIT Law, an enterprise established outside China with “de facto management body” within China is considered a “resident enterprise,” meaning that it can be treated in a manner similar to a PRC enterprise for enterprise income tax purposes, although the dividends paid to one resident enterprise from another may be qualified as “tax-exempt income.” The implementation rules of the EIT Law define de facto management as “substantial and overall management and control over the production and operations, personnel, accounting, and properties” of the enterprise. SAT has issued a circular providing that a foreign enterprise controlled by a PRC company or a PRC company group will be classified as a “resident enterprise” with its “de facto management body” located within China if all of the following requirements are satisfied: (i) the senior management and core management departments in charge of its daily operations function are mainly in China; (ii) its financial and human resources decisions are subject to determination or approval by persons or bodies in China; (iii) its major assets, accounting books, company seals, and minutes and files of its board and shareholders’ meetings are located or kept in China; and (iv) at least half of the enterprise’s directors with voting right or senior management reside in China.

 

In addition, the SAT issued bulletins to provide more guidance on the implementation of the above circular. These bulletins clarified certain matters relating to resident status determination, post-determination administration and competent tax authorities. It also specifies that when provided with a copy of a PRC tax resident determination certificate from a resident PRC-controlled offshore incorporated enterprise, the payer should not withhold 10% income tax when paying the PRC-sourced dividends, interest and royalties to the PRC-controlled offshore incorporated enterprise.

 

 31 

 

 

In addition, the SAT issued the Bulletin on Issues Concerning the Determination of Resident Enterprises on the Basis of their Actual Management Bodies in January 2014 to provide more guidance on the implementation of the above circular. This bulletin further provided that, among other things, an entity that is classified as a “resident enterprise” in accordance with the circular shall file the application for classifying its status of residential enterprise with the local tax authorities where its main domestic investors registered. From the year in which the entity is determined as a “resident enterprise”, any dividend, profit and other equity investment gain shall be taxed in accordance with the Article 26 of the EIT law and the Article 17 and Article 83 of its implementation rules. Although both the circular and these bulletins only apply to offshore enterprises controlled by PRC enterprises and not those by PRC individuals, the determination criteria set forth in the circular and administration clarification made in the bulletin may reflect the SAT’s general position on how the “de facto management body” test should be applied in determining the tax residency status of offshore enterprises and the administration measures should be implemented, regardless of whether they are controlled by PRC enterprises or PRC individuals.

 

As substantially all of our management members are based in China, it remains unclear how the tax residency rule will apply to our case. We believe that none of our offshore holding companies should be treated as a “resident enterprise” for PRC tax purposes. However, as the tax resident status of an enterprise is subject to determination by the PRC tax authorities, there are uncertainties and risks associated with this issue. If the PRC tax authorities determine that any of our offshore holding companies are “resident enterprises” for PRC enterprise income tax purposes, a number of unfavorable PRC tax consequences could follow. First, we may be subject to enterprise income tax at a rate of 25% on our worldwide taxable income, as well as PRC enterprise income tax reporting obligations. Second, although under the EIT Law and its implementation rules, dividend income between qualified resident enterprises is a “tax-exempt income,” we cannot guarantee that dividends paid to TAL Education Group from our PRC subsidiaries through TAL Holding Limited, or TAL Hong Kong, or dividends paid from our PRC subsidiaries to Firstleap Education, which is incorporated in the Cayman Islands, through Firstleap Education (HK) Limited, which is incorporated in Hong Kong, would qualify as “tax-exempt income” and will not be subject to withholding tax, as the relevant government authorities that enforce the withholding tax, have not yet issued guidance with respect to the processing of outbound remittances to entities that are treated as “resident enterprises” for PRC enterprise income tax purposes. Finally, the “resident enterprise” classification could result in a situation in which a 10% withholding tax is imposed on dividends we pay to our non-PRC enterprise shareholders and with respect to gains derived by our non-PRC and enterprise shareholders from transferring our notes, shares or ADSs, if such income is considered PRC-sourced income by the relevant PRC authorities. This could have the effect of increasing our and our shareholders’ effective income tax rates and may require us to deduct withholding tax from any dividends we pay to our non-PRC shareholders. In addition to the uncertainties regarding how the “resident enterprise” classification may apply, it is also possible that the rules may change in the future, possibly with retroactive effect.

 

Dividends we receive from our operating subsidiaries located in China may be subject to PRC withholding tax.

 

Pursuant to the Arrangement between the PRC and Hong Kong Special Administrative Region on the Avoidance of Double Taxation and Prevention of Fiscal Evasion, dividends declared after January 1, 2008 and distributed to our Hong Kong subsidiaries by our PRC subsidiaries are subject to withholding tax at a rate of 5%, provided that our Hong Kong subsidiaries are deemed by the relevant PRC tax authorities to be “non-PRC resident enterprises” under the EIT Law and hold at least 25% of the equity interest of our PRC subsidiaries. The SAT promulgated the Announcement on Issues concerning “Beneficial Owners” in Tax Treaties, or SAT Circular 9, which provides guidance for determining whether a resident of a jurisdiction with tax treaties with China is the “beneficial owner” of an item of income under PRC tax treaties and tax arrangements. According to SAT Circular 9, a beneficial owner generally must engage in substantive business activities. An agent or conduit company will not be regarded as a beneficial owner and, therefore, will not qualify for treaty benefits. A conduit company normally refers to a company that is set up for the purpose of avoiding or reducing taxes or transferring or accumulating profits. Although we may use our Hong Kong subsidiaries, namely TAL Holding Limited and Firstleap Education (HK) Limited, as a platform to expand our business in the future, our Hong Kong subsidiaries currently do not engage in any substantive business activities and thus it is possible that our Hong Kong subsidiaries may not be regarded as “beneficial owners” for the purposes of SAT Circular 9 and the dividends they receive from our PRC subsidiaries would be subject to withholding tax at a rate of 10%.

 

 32 

 

 

We face uncertainties with respect to indirect transfers of equity interests in PRC resident enterprises by their non-PRC holding companies.

 

Pursuant to the Announcement of the State Administration of Taxation on Several Issues Concerning the Enterprise Income Tax on Indirect Property Transfer by Non-Resident Enterprises issued by the SAT in February 2015, or SAT Bulletin 7, where a non-resident enterprise indirectly transfers properties such as equity in PRC resident enterprises without any justifiable business purposes and aiming to avoid the payment of enterprise income tax, such indirect transfer must be reclassified as a direct transfer of equity in PRC resident enterprise, and gains derived from such transfer will be subject to PRC withholding tax at a rate of up to 10%. To assess whether an indirect transfer of PRC taxable properties has reasonable commercial purposes, all arrangements related to the indirect transfer must be considered comprehensively and factors set forth in SAT Bulletin 7 must be comprehensively analyzed in light of the actual circumstances. SAT Bulletin 7 also provides that, where a non-PRC resident enterprise transfers its equity interests in a resident enterprise to its related parties at a price lower than the fair market value, the competent tax authority has the power to make a reasonable adjustment to the taxable income of the transaction.

 

On October 17, 2017, the SAT issued the Announcement of the State Administration of Taxation on Issues Concerning the Withholding of Non-resident Enterprise Income Tax at Source, or SAT Bulletin 37, which came into effect and superseded Circular 698 on December 1, 2017. The SAT Bulletin 37 further clarifies the practice and procedure of the withholding of nonresident enterprise income tax.

 

There is uncertainty as to the implementation details of SAT Bulletin 7 and Bulletin 37. It is possible that we or our non-PRC resident investors may become at risk of being taxed under SAT Bulletin 7 and may be required to expend valuable resources to comply with SAT Bulletin 7 and Bulletin 37 or to establish that we or our non-PRC resident investors should not be taxed under SAT Bulletin 7, which may have an adverse effect on our financial condition and results of operations or such non-PRC resident investors’ investment in us.

 

We face risks and uncertainties with respect to the licensing requirement for internet audio-video programs.

 

The State Administration of Radio, Film and Television, or SARFT (which was merged with the General Administration of Press and Publication in 2013 to form the State Administration of Press, Publication, Radio, Film and Television, or SAPPRFT), and the Ministry of Information Industry, or MII (which was superseded in 2008 by the Ministry of Industry and Information Technology, or MIIT), issued the Administrative Measures Regarding Internet Audio-Video Program Services, or the Internet Audio-Video Program Measures, revised August 2015. Among other things, the Internet Audio-Video Program Measures stipulate that no entities or individuals may provide internet audio-video program services without a License for Disseminating Audio-Video Programs through Information Network issued by the SARFT or SAPPRFT (as applicable) or the relevant local branches or completing the relevant registration with the SARFT or SAPPRFT (as applicable) or the relevant local branches, and only entities wholly owned or controlled by the PRC government may engage in the production, editing, integration or consolidation, and transmission to the public through the internet, of audio-video programs, or the provision of audio-video program uploading and transmission services. The SARFT and the MII have published a press release confirming that providers of audio-video program services established prior to the promulgation date of the Internet Audio-Video Program Measures that do not have any regulatory non-compliance records can re-register with the relevant government authorities to continue their current business operations. There are still significant uncertainties relating to the interpretation and implementation of the Internet Audio-Video Program Measures, in particular, the scope of Internet Audio-Video Programs.

 

Furthermore, the SARFT promulgated the Tentative Categories of Internet Audio-Visual Program Services (Trail), or the Audio-Visual Program Categories, which clarified the scope of internet audio-video programs services. According to the Audio-Visual Program Categories, there are four categories of internet audio-visual program services which are further divided into seventeen sub-categories. The third sub-category to the second category covers the making and editing of certain specialized audio-video programs concerning, among other things, educational content, and broadcasting such content to the general public online.

 

 33 

 

 

On April 25, 2016, the SAPPRFT promulgated the Regulations of Management of Broadcasting Audio-Video Programs Service through Private Network and Directional Communication, or the Broadcasting Audio-Video Programs Regulations, which will come into effect on June 1, 2016. The Broadcasting Audio-Video Programs Regulations provides, among other things, that a Permit for Broadcasting Audio-Video Programs via Information Network is required for engaging in broadcasting services through Private Network and Directional Communication. According to such Regulations, the broadcasting services through Private Network and Directional Communication shall mean the services and activities provided to the public through the private transmission channels that include internet, LAN and VPN based on internet and through the receiving terminals of televisions, and other handheld electronic equipment, and such services and activities include the activities of content supply, integrated broadcast control, transmission and distribution with IPTVs, private-network mobile televisions, internet televisions. According to such Regulations, only the entities wholly or substantially owned by the State could apply for such Permit.

 

We offer certain online courses on our platform. In the fiscal years ended February 28, 2017, 2018 and 2019, revenues derived from audio-video program services offered throughwww.xueersi.com that may be subject to the Audio-Video Program Measures were 4.7%, 7.0% and 13.3 %, respectively, of our total net revenues. Our teachers and students communicate and interact live with each other via our platforms. The audio and video data are transmitted through the platforms between specific recipients instantly without any further redaction. We believe the nature of the raw data we transmit distinguishes us from general providers of internet audio-visual program services, such as the operator of online video websites, and the provision of the Internet Audio-Video Program Measures and the Broadcasting Audio-Video Programs Regulations are not applicable with regard to our offering of the courses in live streaming format. However, we cannot assure you that the competent PRC government authorities will not ultimately take a view contrary to our opinion. In addition, we also offer video recordings of live streaming courses and certain other educational audio-video contents on our online platforms to our students. If the government authorities determine that our provision of online tutoring services falls within the Internet Audio-Video Program Measures or the Broadcasting Audio-Video Programs Regulations, we may not be able to obtain the required permit or license. If this occurs, we may become subject to significant penalties, fines, legal sanctions or an order to suspend our use of audio-video content.

 

Fluctuations in exchange rates could have a material adverse effect on our results of operations and the value of your investment.

 

Our revenues and costs are mostly denominated in RMB. The value of the RMB against the U.S. dollar and other currencies may fluctuate and is affected by, among other things, changes in China’s political and economic conditions and foreign exchange policies. After the PRC government changed its policy of pegging the value of RMB to the U.S. dollar in 2005, the RMB has fluctuated against the U.S. dollar, at times significantly and unpredictably, and in recent years the RMB has depreciated significantly against the U.S. dollar. Since October 1, 2016, the RMB has joined the International Monetary Fund (IMF)’s basket of currencies that make up the Special Drawing Right (SDR), along with the U.S. dollar, the Euro, the Japanese yen and the British pound. In the fourth quarter of 2016, the RMB depreciated significantly in the backdrop of a surging U.S. dollar and persistent capital outflows of China. With the development of the foreign exchange market and progress towards interest rate liberalization and Renminbi internationalization, the PRC government may in the future announce further changes to the exchange rate system and there is no guarantee that the RMB will not appreciate or depreciate significantly in value against the U.S. dollar in the future. It is difficult to predict how market forces or PRC or U.S. government policy may impact the exchange rate between the RMB and the U.S. dollar in the future.

 

To the extent that we need to convert U.S. dollars into Renminbi for capital expenditures and working capital and other business purposes, appreciation of the Renminbi against the U.S. dollar would have an adverse effect on the RMB amount we would receive from the conversion. Conversely, if we decide to convert Renminbi into U.S. dollars for the purpose of making payments for dividends on our common shares or ADSs, strategic acquisitions or investments or other business purposes, appreciation of the U.S. dollar against the Renminbi would have a negative effect on the U.S. dollar amount available to us.

 

 34 

 

 

To date, we have not entered into any hedging transactions in an effort to reduce our exposure to foreign currency exchange risk. While we may decide to enter into hedging transactions in the future, the availability and effectiveness of these hedges may be limited and we may not be able to adequately hedge our exposure or at all. In addition, our currency exchange losses may be magnified by PRC exchange control regulations that restrict our ability to convert Renminbi into foreign currency. As a result, fluctuations in exchange rates may have a material adverse effect on your investment.

 

Governmental control of currency conversion may affect the value of your investment.

 

The PRC government imposes controls on the convertibility between the Renminbi and foreign currencies and, in certain cases, the remittance of currency out of China. We received substantially all of our revenues in RMB. Under our current corporate structure, our income at the holding company level may be primarily derived from dividend payments from our PRC subsidiaries. Shortages in the availability of foreign currency may restrict the ability of our PRC subsidiaries to remit sufficient foreign currency to pay dividends or other payments to us, or otherwise satisfy their foreign currency-denominated obligations. Under existing PRC foreign exchange regulations, payments of current account items, including profit distributions, interest payments and expenditures from trade-related transactions, can be made in foreign currencies without prior approval from SAFE by complying with certain procedural requirements. However, for any PRC company, dividends can be declared and paid only out of the retained earnings of that company under PRC law. Furthermore, approval from SAFE or its local branch or prior registrant with banks, is required where Renminbi is to be converted into foreign currency and remitted out of China to pay capital expenses, such as the repayment of loans denominated in foreign currencies. Specifically, under the existing exchange restrictions, without a prior approval of SAFE or prior registrant with banks, cash generated from the operations of our subsidiaries in China may be used to pay dividends by our PRC subsidiaries to TAL Education Group through our Hong Kong subsidiaries and pay employees of our PRC subsidiaries who are located outside China in a currency other than the Renminbi. With a prior approval from SAFE, cash generated from the operations of our PRC subsidiaries and Consolidated Affiliated Entities may be used to pay off debt in a currency other than the Renminbi owed by our subsidiaries and Consolidated Affiliated Entities to entities outside China, and make other capital expenditures outside China in a currency other than the Renminbi. The PRC government may also at its discretion restrict access in the future to foreign currencies for current account transactions. If the foreign exchange control system prevents us from obtaining sufficient foreign currency to satisfy our currency demands, we may not be able to pay dividends in foreign currencies to our shareholders, including holders of our ADSs.

 

Employee participants in our share incentive plan who are PRC citizens may be required to register with SAFE. We also face regulatory uncertainties in China that could restrict our ability to grant share incentive awards to our employees who are PRC citizens.

 

To implement the Administrative Rule on Foreign Exchange Matters of Individuals promulgated by PBOC and its related implementation rule provided by SAFE, SAFE issued the Operating Procedures for Administration of Domestic Individuals Participating in the Employee Stock Incentive Plan and Stock Option Plan of An Overseas Listed Company, or SAFE Circular 78.

 

Pursuant to the Notices on Issues concerning the Foreign Exchange Administration for Domestic Individuals Participating in a Stock Incentive Plan of an Overseas Publicly-Listed Company issued by SAFE, or SAFE Circular 7, which terminated both SAFE Circular 78, and the Notice on Relinquishing Power of Approving the First-time Application of Foreign Exchange Purchase Quotas, Opening of Special Bank Accounts issued by SAFE, a qualified PRC agent (which could be the PRC subsidiary of the overseas-listed company) is required to file, on behalf of “domestic individuals” (both PRC residents and non-PRC residents who reside in China for a continuous period of not less than one year, excluding the foreign diplomatic personnel and representatives of international organizations) who are granted shares or share options by the overseas-listed company according to its stock incentive plan, an application with SAFE to conduct the SAFE registration with respect to such stock incentive plan, and obtain approval for an annual allowance with respect to the purchase of foreign exchange in connection with the stock purchase or stock option exercise. Such PRC individuals’ foreign exchange income received from the sale of stocks and dividends distributed by the overseas listed company and any other income shall be fully remitted into a collective foreign currency account in China opened and managed by the PRC domestic agent before distribution to such individuals. In addition, such domestic individuals must also retain an overseas entrusted institution to handle matters in connection with their exercise of stock options and their purchase and sale of stock. The PRC domestic agent also needs to update registration with SAFE within three months after the overseas-listed company materially changes its stock incentive plan or make any new stock incentive plans.

 

 35 

 

 

Prior to the issuance of SAFE Circular 7, we received approval from SAFE’s Beijing branch in regards to applications we had submitted on behalf of certain of our employees who hold a significant number of restricted shares. Upon the issuance of SAFE Circular 7, we renewed our registration on behalf of these employees in accordance with SAFE Circular 7 as SAFE Circular 78 ceased to be applicable for such registration. From time to time, we need to apply for or to update our registration with SAFE or its local branches on behalf of our employees who are granted options or registered shares under our share incentive plan or material changes in our current share incentive plan. As of April 30, 2019, we have completed such registration with SAFE or its local branches. However, we may not always be able to make applications or update our registration on behalf of our employees who hold our restricted shares or other types of share incentive awards in compliance with SAFE Circular 7, nor can we ensure you that such applications or update of registration will be successful. If we or the participants of our share incentive plan who are PRC citizens fail to comply with SAFE Circular 7, we and/or such participants of our share incentive plan may be subject to fines and legal sanctions, there may be additional restrictions on the ability of such participants to exercise their stock options or remit proceeds gained from sale of their stock into China, and we may be prevented from further granting share incentive awards under our share incentive plan to our employees who are PRC citizens. Such events could adversely affect our business operations.

 

The audit report included in this annual report is prepared by auditors who are not inspected by the Public Company Accounting Oversight Board and, as such, you are deprived of the benefits of such inspection.

 

Our independent registered public accounting firm that issues the audit reports included in our annual reports filed with the SEC, as auditors of companies that are traded publicly in the United States and a firm registered with the United States Public Company Accounting Oversight Board, or the PCAOB, is required by the laws of the United States to undergo regular inspections by the PCAOB to assess its compliance with the laws of the United States and professional standards. Because our auditors are located in China, a jurisdiction where the PCAOB is currently unable to conduct inspections without the approval of the PRC authorities, our auditors are not currently inspected by the PCAOB. On May 24, 2013, PCAOB announced that it had entered into a Memorandum of Understanding on Enforcement Cooperation with the China Securities Regulatory Commission, or the CSRC, and the Ministry of Finance which establishes a cooperative framework between the parties for the production and exchange of audit documents relevant to investigations in the United States and China.  On inspection, it appears that the PCAOB continues to be in discussions with the Mainland China regulators to permit inspections of audit firms that are registered with PCAOB in relation to the audit of Chinese companies that trade on U.S. exchanges. On December 7, 2018, the SEC and the PCAOB issued a joint statement highlighting continued challenges faced by the U.S. regulators in their oversight of financial statement audits of U.S.-listed companies with significant operations in China. The joint statement reflects a heightened interest from the U.S. regulators. However, it remains unclear what further actions the SEC and PCAOB will take and its impact on Chinese companies in the U.S..

 

Inspections of other firms that the PCAOB has conducted outside China have identified deficiencies in those firms’ audit procedures and quality control procedures, which may be addressed as part of the inspection process to improve future audit quality. This lack of PCAOB inspections in China prevents the PCAOB from regularly evaluating our auditor’s audits and its quality control procedures. As a result, investors may be deprived of the benefits of PCAOB inspections.

 

The inability of the PCAOB to conduct inspections of auditors in China makes it more difficult to evaluate the effectiveness of our auditor’s audit procedures or quality control procedures as compared to auditors outside China that are subject to PCAOB inspections. Investors may lose confidence in our reported financial information and procedures and the quality of our financial statements.

 

If additional remedial measures are imposed on the “big four” PRC-based accounting firms, including our independent registered public accounting firm, in administrative proceedings brought by the SEC alleging such firms’ failure to meet specific criteria set by the SEC with respect to requests for the production of documents, we could be unable to timely file future financial statements in compliance with the requirements of the Exchange Act.

 

Starting in 2011 the PRC affiliates of the “big four” accounting firms (including our independent registered public accounting firm) were affected by a conflict between U.S. and PRC law. Specifically, for certain U.S.-listed companies operating and audited in mainland China, the SEC and the PCAOB sought to obtain from the PRC firms access to their audit work papers and related documents. The firms were, however, advised and directed that under PRC law they could not respond directly to the U.S. regulators on those requests, and that requests by foreign regulators for access to such papers in China had to be channeled through the CSRC.

 

 36 

 

 

In late 2012, the SEC commenced administrative proceedings under Rule 102(e) of its Rules of Practice and also under the Sarbanes-Oxley Act of 2002 against the mainland Chinese affiliates of the “Big Four” accounting firms (including the mainland Chinese affiliate of our independent registered public accounting firm). A first instance trial of the proceedings in July 2013 in the SEC’s internal administrative court resulted in an adverse judgment against the firms. The administrative law judge proposed penalties on the Chinese accounting firms including a temporary suspension of their right to practice before the SEC, although that proposed penalty did not take effect pending review by the Commissioners of the SEC. On February 6, 2015, before a review by the Commissioner had taken place, the Chinese accounting firms reached a settlement with the SEC whereby the proceedings were stayed. Under the settlement, the SEC accepted that future requests by the SEC for the production of documents would normally be made to the CSRC. The Chinese accounting firms would receive requests matching those under Section 106 of the Sarbanes-Oxley Act of 2002, and would be required to abide by a detailed set of procedures with respect to such requests, which in substance would require them to facilitate production via the CSRC. The CSRC for its part initiated a procedure whereby, under its supervision and subject to its approval, requested classes of documents held by the accounting firms could be sanitized of problematic and sensitive content so as to render them capable of being made available by the CSRC to U.S. regulators.

 

Under the terms of the settlement, the underlying proceeding against the four PRC-based accounting firms was deemed dismissed with prejudice at the end of four years starting from the settlement date, which was on February 6, 2019. Despite the ending of the proceedings, the presumption is that all parties will continue to apply the same procedures. In other words, the SEC will continue to make its requests for the production of documents to the CSRC, and the CSRC will normally process those requests applying the sanitisation procedure. We cannot predict whether, in cases where the CSRC does not authorize production of requested documents to the SEC, the SEC will further challenge the four PRC-based accounting firms’ compliance with U.S. law. If additional challenges are imposed on the Chinese affiliates of the “big four” accounting firms, we could be unable to timely file future financial statements in compliance with the requirements of the Exchange Act.

 

In the event that the SEC restarts the administrative proceedings, depending upon the final outcome, listed companies in the United States with major PRC operations may find it difficult or impossible to retain auditors in respect of their operations in China, which could result in financial statements being determined to not be in compliance with the requirements of the Securities Exchange Act of 1934, as amended, or the Exchange Act, including possible delisting. Moreover, any negative news about any such future proceedings against these audit firms may cause investor uncertainty regarding PRC-based, U.S.-listed companies and the market price of our ADSs may be adversely affected.

 

If our independent registered public accounting firm were denied, even temporarily, the ability to practice before the SEC and we were unable to timely find another registered public accounting firm to audit and issue an opinion on our financial statements, our financial statements could be determined not to be in compliance with the requirements of the Exchange Act. Such a determination could ultimately lead to delisting of our ordinary shares from the NYSE or deregistration from the SEC, or both, which would substantially reduce or effectively terminate the trading of our ADSs in the United States.

 

Risks Related to Our ADSs

 

The market price for our ADSs may be volatile.

 

The market price for our ADSs has fluctuated significantly since we first listed our ADSs. For the fiscal year ended February 28, 2019, the closing prices of our ADSs have ranged from $21.48 to $46.80 per ADS, and the last reported trading price on May 15, 2019 was $35.54 per ADS.

 

The market price for our ADSs is likely to be highly volatile and subject to wide fluctuations in response to factors such as:

 

·actual or anticipated fluctuations in our operating results,

 

·changes in financial estimates by securities research analysts,

 

 37 

 

 

·changes in the economic performance or market valuation of other education companies,

 

·announcements by us or our competitors of significant acquisitions, strategic partnerships, joint ventures or capital commitments,

 

·addition or departure of our executive officers and key personnel,

 

·detrimental negative publicity about us, our competitors or our industry,

 

·intellectual property litigation, regulatory investigation or other governmental proceedings against us,

 

·substantial sales or perception of sales of our ADSs in the public market, and

 

·general economic, regulatory or political conditions in China and the United States.

 

In addition, the stock market in general, and the market prices for companies with operations in China in particular, have experienced volatility that often has been unrelated to the operating performance of such companies. The securities of some PRC-based companies that have listed their securities in the United States have experienced significant volatility since their initial public offerings, including, in some cases, substantial price declines in the trading prices of their securities. The trading performances of these PRC-based companies’ securities after their offerings may affect the attitudes of investors toward PRC-based companies listed in the United States, which consequently may impact the trading performance of our ADSs, regardless of our actual operating performance. In addition, any negative news or perceptions about inadequate corporate governance practices or fraudulent accounting, corporate structure or other matters of other PRC-based companies may also negatively affect the attitudes of investors towards PRC-based companies in general, including us, regardless of whether we have conducted any inappropriate activities. Further, the global financial crisis, the ensuing economic recessions in many countries and the slowing PRC economy have contributed and may continue to contribute to extreme volatility in the global stock markets. These broad market and industry fluctuations may adversely affect operating performance. Volatility or a lack of positive performance in our ADS price may also adversely affect our ability to retain key employees, some of whom have been granted share incentive awards under our share incentive plan.

 

Moreover, we expect that the trading price of our convertible senior notes will be significantly affected by the market price of our ADSs. On the other hand, the price of the ADSs could also be affected by possible sales of the ADSs by investors who view our convertible senior notes as a more attractive means of equity participation in us and by hedging or arbitrage trading activity that we expect to develop involving the ADSs. This trading activity could, in turn, affect the trading prices of our convertible senior notes.

 

Our dual-class voting structure will limit your ability to influence corporate matters and could discourage others from pursuing any change of control transactions that holders of our Class A common shares and ADSs may view as beneficial.

 

Our common shares are divided into Class A common shares and Class B common shares. Holders of Class A common shares are entitled to one vote per share, while holders of Class B common shares are entitled to ten votes per share. We issued Class A common shares represented by our ADSs in our initial public offering in October 2010. As part of the redesignation of our capital structure at the time of our initial public offering, all of our existing shareholders as of September 29, 2010, including our founders, received Class B common shares, and our outstanding preferred shares at the time were automatically converted into Class B common shares immediately prior to the completion of our initial public offering. Holders of Class A common shares are entitled to one vote per share, while holders of Class B common shares are entitled to ten votes per share. Each Class B common share is convertible into one Class A common share at any time by the holder thereof. Class A common shares are not convertible into Class B common shares under any circumstances.

 

 38 

 

 

Upon any transfer of Class B common shares by a holder thereof to any person or entity which is not an affiliate of such holder, such Class B common shares shall be automatically and immediately converted into the equal number of Class A common shares. In addition, if at any time, any of the persons who held Class B common shares immediately before our initial public offering and their affiliates collectively own less than 5% of the total number of the issued and outstanding Class B common shares, each issued and outstanding Class B common share owned by such Class B holder shall be automatically and immediately converted into one share of Class A common share, and no Class B common shares shall be issued by us thereafter. Due to the disparate voting powers attached to these two classes, as of May 8, 2019, holders of our Class B common shares (excluding any Class A common shares such holder may hold in the form of ADSs) collectively held approximately 84.3% the voting power of our outstanding shares and have considerable influence over matters requiring shareholder approval, including election of directors and significant corporate transactions, such as a merger or sale of our company or our assets. This concentrated control will limit your ability to influence corporate matters and could discourage others from pursuing any potential merger, takeover or other change of control transactions that holders of Class A common shares and ADSs may view as beneficial.

 

Our corporate actions are substantially controlled by our officers, directors and their affiliated entities.

 

As of May 8, 2019, our executive officers, directors and their affiliated entities beneficially owned approximately 35.4% of our total outstanding shares, representing 84.4% of our total voting power. These shareholders, if they acted together, could exert substantial influence over matters requiring approval by our shareholders, including electing directors and approving mergers or other business combination transactions and they may not act in the best interests of other minority shareholders. This concentration of ownership may also discourage, delay or prevent a change in control of our company, which could deprive our shareholders of an opportunity to receive a premium for their shares as part of a sale of our company and might reduce the price of our ADSs. These actions may be taken even if they are opposed by our other shareholders.

 

If securities or industry analysts publish negative reports about our business, the price and trading volume of our securities could decline.

 

The trading market for our securities depends, in part, on the research reports and ratings that securities or industry analysts or ratings agencies publish about us, our business and the K-12 after-school tutoring market in China in general. We do not have any control over these analysts or agencies. If one or more of the analysts or agencies who cover us downgrades us or our securities, the price of our securities may decline. If one or more of these analysts cease coverage of our company or fail to regularly publish reports on us, we could lose visibility in the financial markets, which could cause the price of our securities or trading volume to decline.

 

Substantial future sales or the expectation of substantial sales of our ADSs in the public market could cause the price of our ADSs to decline.

 

Sales of our ADSs in the public market and after the convertible senior notes offering, or the perception that these sales could occur, may cause the market price of our ADSs to decline and could materially impair our ability to raise capital through equity offerings in the future. We have Class A and Class B common shares outstanding, including Class A common shares represented by ADSs. All of our ADSs are freely transferable without restriction or additional registration under the Securities Act of 1933, as amended, or the Securities Act. Class A common shares not represented by ADS, such as grants of share incentive awards which have vested, and Class B common shares are available for sale subject to volume and other restrictions as applicable under Rule 144 and Rule 701 under the Securities Act. To the extent shares are sold into the market, the market price of our ADSs could decline.

 

A number of the ADSs are reserved for issuance upon conversion of our convertible senior notes. The conversion of some or all of the convertible senior notes will dilute the ownership interests of existing shareholders and holders of the ADSs. The issuance and sale of a substantial number of ADSs, or the perception that such issuances and sales may occur, could adversely affect the trading price of our convertible senior notes and the market price of the ADSs and impair our ability to raise capital through the sale of additional equity securities.

 

 39 

 

 

In addition, several of our shareholders have the right to cause us to register the sale of their shares under the Securities Act upon the occurrence of certain circumstances. Registration of these shares under the Securities Act would result in these shares becoming freely tradable without restriction under the Securities Act immediately upon the effectiveness of the registration of these shares. Sales of these registered shares in the public market could cause the price of our ADSs to decline.

 

Our articles of association contain anti-takeover provisions that could discourage a third party from acquiring us, which could limit our shareholders’ opportunity to sell their shares, including Class A common shares represented by our ADSs, at a premium.

 

Our articles of association contain provisions that limit the ability of others to acquire control of our company or cause us to engage in change-of-control transactions. These provisions could have the effect of depriving our shareholders of an opportunity to sell their shares at a premium over prevailing market prices by discouraging third parties from seeking to obtain control of our company in a tender offer or similar transaction. For example, our board of directors has the authority, without further action by our shareholders, to issue preferred shares. These preferred shares may have better voting rights than our Class A common shares, in the form of ADSs or otherwise, and could be issued quickly with terms calculated to delay or prevent a change in control of our company or make removal of management more difficult. If our board of directors decides to issue preferred shares, the price of our ADSs may fall and the voting rights of the holders of our common shares and ADSs may be diluted.

 

Holders of ADSs have fewer rights than shareholders and must act through the depositary to exercise those rights.

 

Holders of ADSs do not have the same rights of our shareholders and may only exercise the voting rights with respect to the underlying Class A common shares in accordance with the provisions of the deposit agreement. Under our memorandum and articles of association, the minimum notice period required to convene a general meeting is ten days. When a general meeting is convened, you may not receive sufficient notice of a shareholders’ meeting to permit you to withdraw your common shares to allow you to cast your vote with respect to any specific matter. In addition, the depositary and its agents may not be able to send voting instructions to you or carry out your voting instructions in a timely manner. We will make all reasonable efforts to cause the depositary to extend voting rights to you in a timely manner, but we cannot assure you that you will receive the voting materials in time to ensure that you can instruct the depositary to vote your ADSs. Furthermore, the depositary and its agents will not be responsible for any failure to carry out any instructions to vote, for the manner in which any vote is cast or for the effect of any such vote. As a result, you may not be able to exercise your right to vote and you may lack recourse if the votes attaching to the common shares underlying your ADSs are not voted as you requested. In addition, in your capacity as an ADS holder, you will not be able to call a shareholders’ meeting.

 

You may not receive distributions on our common shares or any value for them if such distribution is illegal or if any required government approval cannot be obtained in order to make such distribution available to you.

 

The depositary of our ADSs has agreed to pay to you the cash dividends or other distributions it or the custodian receives on common shares or other deposited securities underlying our ADSs, after deducting its fees and expenses. You will receive these distributions in proportion to the number of Class A common shares your ADSs represent. However, the depositary is not responsible if it decides that it is unlawful, inequitable or impractical to make a distribution available to any holders of ADSs. For example, it would be unlawful to make a distribution to a holder of ADSs if it consists of securities that require registration under the Securities Act but that are not properly registered or distributed under an applicable exemption from registration. The depositary may also determine that it is not feasible to distribute certain property through the mail. Additionally, the value of certain distributions may be less than the cost of mailing them. In these cases, the depositary may determine not to distribute such property. We have no obligation to register under U.S. securities laws any ADSs, common shares, rights or other securities received through such distributions. We also have no obligation to take any other action to permit the distribution of ADSs, common shares, rights or anything else to holders of ADSs. This means that you may not receive distributions we make on our common shares or any value for them if it is illegal or impractical for us to make them available to you. These restrictions may cause a material decline in the value of our ADSs.

 

You may be subject to limitations on transfers of your ADSs.

 

Your ADSs are transferable on the books of the depositary. However, the depositary may close its transfer books at any time or from time to time when it deems expedient in connection with the performance of its duties. In addition, the depositary may refuse to deliver, transfer or register transfers of ADSs generally when our books or the books of the depositary are closed, or at any time if we or the depositary deem it advisable to do so because of any requirement of law or of any government or governmental body, or under any provision of the deposit agreement, or for any other reason.

 

 40 

 

 

Your right to participate in any future rights offerings may be limited, which may cause dilution to your holdings.

 

We may from time to time distribute rights to our shareholders, including rights to acquire our securities. However, we cannot make rights available to you in the United States unless we register the rights and the securities to which the rights relate under the Securities Act or an exemption from the registration requirements is available. Also, under the deposit agreement, the depositary will not make rights available to you unless the distribution to ADS holders of both the rights and any related securities are either registered under the Securities Act, or exempted from registration under the Securities Act. We are under no obligation to file a registration statement with respect to any such rights or securities or to endeavor to cause such a registration statement to be declared effective. Moreover, we may not be able to establish an exemption from registration under the Securities Act. Accordingly, you may be unable to participate in our rights offerings and may experience dilution in your holdings.

 

Conversion of our convertible notes may dilute the ownership interest of existing shareholders.

 

The conversion of some or all of our convertible notes may dilute the ownership interests of existing shareholders. Any sales in the public market of the ordinary shares issuable upon such conversion could adversely affect prevailing market prices of our ordinary shares. Up to February 28, 2019, an aggregate of 51,498,999 ADSs, giving effect to the adjustment provisions of cash dividend and ADS ratio change actions, were issued and delivered to holders of our convertible notes upon their conversion requests. In addition, the existence of the notes may encourage short selling by market participants because the conversion of the notes could depress the market price of our ordinary shares.

 

Provisions of our convertible notes could discourage an acquisition of us by a third party.

 

In May 2014, we issued $200 million in aggregate principal amount of 2.50% convertible senior notes due 2019. Additionally, we granted to the initial purchasers of the notes a 30-day option to purchase up to an additional $30 million in principal amount of notes. Upon the exercise of such option by certain initial purchasers, we issued an aggregate of $230 million in aggregate principal amount of the notes. Certain provisions of our convertible notes could make it more difficult or more expensive for a third party to acquire us. For instance, holders of the notes will have the right to require us to repurchase for cash all or part of their notes upon the occurrence of certain fundamental changes at a repurchase price equal to 100% of the principal amount of the notes to be repurchased, plus accrued and unpaid interest to, but excluding, the repurchase date. The indentures for these convertible notes define a “fundamental change” to include, among other things: (1) any recapitalization, reclassification or change of our Class A common shares or the ADSs as a result of which these securities would be converted into, or exchanged for, shares, other securities, other property or assets; (2) any share exchange, consolidation or merger involving our company as a result of which holders of our all classes of common equity do not own 50% of all classes of common equity of the surviving corporation; (3) sale, lease or other transfer of all or substantially all of our assets to a third party; (4) the adoption of any plan relating to the dissolution or liquidation of our company; or (5) our ADSs ceasing to be listed on a major U.S. national securities exchange.

 

We are a Cayman Islands company and, because judicial precedent regarding the rights of shareholders is more limited under Cayman Islands law than that under U.S. law, you may have less protection for your shareholder rights than you would under U.S. law.

 

Our corporate affairs are governed by our memorandum and articles of association, as amended and restated from time to time, the Cayman Islands Companies Law (as amended) and the common law of the Cayman Islands. The rights of shareholders to take action against the directors, actions by minority shareholders and the fiduciary duties of our directors to us under Cayman Islands law are to a large extent governed by the common law of the Cayman Islands. The common law of the Cayman Islands is derived in part from comparatively limited judicial precedent in the Cayman Islands as well as that from English common law, which has persuasive, but not binding, authority on a court in the Cayman Islands. The rights of our shareholders and the fiduciary duties of our directors under Cayman Islands law are not as clearly established as they would be under statutes or judicial precedent in some jurisdictions in the United States. In particular, the Cayman Islands has a less developed body of securities laws than the United States. In addition, some U.S. states, such as Delaware, have more fully developed and judicially interpreted bodies of corporate law than the Cayman Islands.

 

 41 

 

 

As a result of all of the above, public shareholders may have more difficulty in protecting their interests in the face of actions taken by management, members of the board of directors or controlling shareholders than they would as shareholders of a U.S. public company.

 

You may experience difficulties in effecting service of legal process, enforcing foreign judgments or bringing original actions in China against us or our management.

 

We are a Cayman Islands company and substantially all of our assets are located outside the United States. Substantially all of our current operations are conducted in China. In addition, some of our directors and all of our officers are nationals and residents of China. As a result, it may be difficult for you to effect service of process within the United States or elsewhere outside China upon these persons. It may also be difficult for you to enforce in U.S. courts judgments obtained in U.S. courts based on the civil liability provisions of the U.S. federal securities laws against us and our officers and directors, most of whom are not residents in the United States and the substantial majority of whose assets are located outside the United States. In addition, there is uncertainty as to whether the courts of the Cayman Islands or China would recognize or enforce judgments of U.S. courts against us or such persons predicated upon the civil liability provisions of the securities laws of the United States or any state and it is uncertain whether such Cayman Islands or PRC courts would be competent to hear original actions brought in the Cayman Islands or China against us or such persons predicated upon the securities laws of the United States or any state. In addition, since we are incorporated under the laws of the Cayman Islands and our corporate affairs are governed by the laws of the Cayman Islands, it is difficult for you to bring an action against us based upon PRC laws in the event that you believe that your rights as a shareholder have been infringed.

 

We may be classified as a passive foreign investment company for U.S. federal income tax purposes, which could result in adverse U.S. federal income tax consequences to U.S. Holders of our ADSs or common shares.

 

Under U.S. federal income tax law, we will be classified as a PFIC for any taxable year if either (i) at least 75% of our gross income for the taxable year is passive income or (ii) at least 50% of the value of our assets (determined on the basis of a quarterly average) is attributable to assets that produce or are held for the production of passive income (the asset test). Although the law in this regard is unclear, we treat our VIEs and their respective subsidiaries and schools as being owned by us for U.S. federal income tax purposes, not only because we control their management decisions but also because we are entitled to substantially all of the economic benefits associated with these entities, and, as a result, we consolidate their operating results in our consolidated U.S. GAAP financial statements. If it were determined, however, that we are not the owner of the VIEs and their respective subsidiaries for U.S. federal income tax purposes, we would likely be treated as a PFIC for our current and any subsequent taxable year.

 

While we do not believe that we were a PFIC for the taxable year ended February 28, 2019 and do not anticipate becoming a PFIC for the foreseeable future, no assurance can be given in this regard because the determination of whether we will be or become a PFIC is a fact-intensive inquiry made on an annual basis that depends, in part, on the composition of our income and assets. Fluctuations in the market price of our ADSs may cause us to become a PFIC for the current or subsequent taxable years because the value of assets for the purpose of the asset test may be determined by reference to the market price of our ADSs from time to time (which may be volatile). The composition of our income and assets may also be affected by how, and how quickly, we use our liquid assets. Under circumstances where our revenue from activities that produce passive income significantly increase relative to our revenue from activities that produce non-passive income, or where we determine not to deploy significant amounts of cash for active purposes, our risk of becoming classified as a PFIC may substantially increase.

 

 42 

 

 

If we were to be or become classified as a PFIC, a U.S. Holder (as defined in “Item 10. Additional Information—E. Taxation—U.S. Federal Income Tax Considerations—General”) may be subject to reporting requirements and may incur significantly increased U.S. federal income tax on gain recognized on the sale or other disposition of the ADSs or common shares and on the receipt of distributions on the ADSs or common shares to the extent such gain or distribution is treated as an “excess distribution” under the U.S. federal income tax rules. Further, if we were a PFIC for any year during which a U.S. Holder held our ADSs or common shares, we generally would continue to be treated as a PFIC for all succeeding years during which such U.S. Holder held our ADSs or common shares. You are urged to consult your tax advisor concerning the U.S. federal income tax consequences of holding and disposing of ADSs or common shares if we are or become classified as a PFIC. See “Item 10. Additional Information—E. Taxation—U.S. Federal Income Tax Considerations—PFIC Considerations” and “Item 10. Additional Information—E. Taxation—U.S. Federal Income Tax Considerations—PFIC Rules.”

 

Item 4.Information on the Company

 

A.History and Development of the Company

 

We started our operation in 2005 with the establishment of Xueersi Education, a domestic company in China. We then incorporated TAL Education Group to become our offshore holding company under the laws of the Cayman Islands on January 10, 2008, in order to facilitate foreign investment in our company. TAL Education Group established TAL Holdings Limited in Hong Kong in March 2008 as our intermediary holding company.

 

In August 2013, we changed the name of TAL Education Technology (Beijing) Co., Ltd. to Beijing Century TAL Education Technology Co., Ltd. In addition, we changed our umbrella brand from “Xueersi” to “Haoweilai.”

 

We have made certain other principal expansion of our service offerings:

 

·in January 2016, we completed the acquisition of Firstleap Education, a provider of all-subject tutoring services in English to children aged from two to fifteen years old in China;

 

·in February 2016, we acquired majority equity interest of Beijing Yinghe Youshi Technology Co., Ltd., or Yinghe Youshi, which primarily provides online preparation services of English tests for study abroad purposes, and purchased all its remaining noncontrolling interest in 2017;

 

·in July 2016, we acquired Beijing Shunshun Bida Information Consulting Co., Ltd., or Shunshun Bida, which primarily engages in providing professional counseling services to students who desire to study abroad;

 

·in August 2016, we acquired majority equity interest in Shanghai Yaya Information Technology Co., Ltd., or Shanghai Yaya, which primarily operated an online platform focusing on children, babies and maternity market; we further acquired most of its remaining noncontrolling interest in Shanghai Yaya in 2017; and

 

·in fiscal year 2019, we obtained control of Shanghai Xiaoxin Information and Technology Co., Ltd., a previously minority investee by acquiring more equity interests. This investee is mainly engaged in the development of communication tools between teachers and students.

 

We have also made certain material investments in other businesses that complement our existing business, including the following in recent years:

 

·in January 2014, we made a minority equity investment in BabyTree Inc., an online parenting community and an online retailer of products for children, baby and maternity wear in China;

 

·since April 2015, we have entered into a series of transactions to invest for minority equity interest in Changing Education Inc., which operates a customer-to-customer mobile tutoring platform in China;

 

·in August 2016, we made a minority equity investment in Shanghai Zhengda Ximalaya Technology Company Limited, an online Frequency Modulation radio platform;

 

 43 

 

 

·in July 2018, we invested in minority equity interest in Jiangsu Qusu, a leading K-12 service platform for targeting teaching and learning;

 

·in December, 2018, we invested in minority equity interest in Xiamen Meiyou Information and Technology Co., Ltd, an internet company focusing on providing services to female clients;

 

·in fiscal year 2019, we completed three transactions with Hyphen, an online one-on-one teaching platform, to acquire its Series C+ convertible redeemable preferred shares; and

 

·in fiscal year 2019, we completed two transactions with DaDa, a company providing one-on-one online English tutoring for children, to acquire its series C and D contingent redeemable preferred shares.

 

For more information on our acquisitions and investments, see Note 3 “Business Acquisitions”, Note 9 “Long-term investments” and Note 14 “Fair Value” to the consolidated financial statements.

 

For information on our capital expenditures, see “Item 5. Operating and Financial Review and Prospects—B. Liquidity and Capital Resources—Capital Expenditures.”

 

In October 2010, we completed an initial public offering of 13,800,000 ADSs. On October 20, 2010, we listed our ADSs on the New York Stock Exchange under the symbol “XRS” and changed the symbol to “TAL” effective from December 1, 2016.

 

In May 2014, we issued $200 million in aggregate principal amount of 2.50% convertible senior notes due 2019. Additionally, we granted to the initial purchasers of the notes a 30-day option to purchase up to an additional $30 million in principal amount of notes. Upon the exercise of such option by certain initial purchasers, we issued an aggregate of $230 million in aggregate principal amount of the notes. The notes bear interest at a rate of 2.50% per year, payable semiannually in arrears on May 15 and November 15 of each year, beginning on November 15, 2014. The notes matured on May 15, 2019. Holders of the notes will have the right to require us to repurchase for cash all or part of their notes on May 15, 2017 or upon the occurrence of certain fundamental changes at a repurchase price equal to 100% of the principal amount of the notes to be repurchased, plus accrued and unpaid interest to, but excluding, the repurchase date. The notes are convertible into ADSs, at the option of the holders, in integral multiples of one thousand principal amount at any time prior to the close of business on the second trading day immediately preceding the maturity date. Pursuant to the indenture relating to the notes, each holder has the right, at the option of such holder, to require us to purchase all or portion of such holder’s notes for cash on May 15, 2017. Accordingly, we have completed a put right offer. Based on information from Citibank, N.A. as the paying agent for the Notes, no principal amount of the Notes were validly surrendered and not withdrawn prior to the expiration of the put right offer. The aggregate purchase price of such Notes was nil.

 

In January 2018, we issued certain numbers of Class A common shares to a long-term equity investment firm for a total proceeds of approximately US$500 million.

 

In February 2019, we issued certain numbers of Class A common shares to a long-term equity investment firm for a total proceeds of approximately US$500 million.

 

Our principal executive offices are located at 15/F, Danling SOHO, 6 Danling Street, Haidian District, Beijing 100080, People’s Republic of China. Our telephone number at this address is +86 (10) 5292 6692. Our registered office in the Cayman Islands is located at Maples Corporate Services Limited, PO Box 309, Ugland House, Grand Cayman, KY1-1104, Cayman Islands. As of February 28, 2019, we had branch offices in 56 cities in China. Our agent for service of process in the United States in connection with our registration statement on Form F-1 for our initial public offering in October 2010 is Law Debenture Corporate Services Inc., located at 400 Madison Avenue, 4th Floor, New York, New York 10017.

 

 44 

 

 

B.Business Overview

 

Overview

 

We are a leading K-12 after-school tutoring services provider in China. We mainly offer comprehensive tutoring services to K-12 students covering core academic subjects, including among others, mathematics, physics, chemistry, biology, history, geography, political science, English and Chinese. In order to diversify K-12 tutoring services, we also provide consulting services for overseas studies and preparation courses for major standardized tests, as well as operate several online community platforms including through www.jzb.com (together with the “Jiazhang Bang” app) and www.mmbang.com (together with the “Mama Bang” app). We also provide support in various forms such as educational products, contents, technologies, services and other learning resources to educational institutions and public schools in China through our various programs and solutions.

 

We have successfully established “Xueersi” as a leading brand in the PRC K-12 private education market closely associated with high teaching quality and academic excellence, as evidenced by our students’ academic performance, our ability to recruit students through word-of-mouth referrals and the numerous recognitions and awards we have received. In August 2013, we changed our umbrella brand from “Xueersi” to “Haoweilai,” and now we offer different service offerings under different brands, such as “Xueersi,” “Mobby” and “Firstleap,” through which we offer small-class services, “Izhikang,” through which we offer personalized premium services, and “Shunshun Liuxue,” through which we offer consulting services on overseas studies.

 

We deliver our tutoring services primarily through small classes (including Xueersi tutoring services, Mobby tutoring services and Firstleap tutoring services), personalized premium services and online course offerings. We are constantly working to expand and supplement our service offerings, through both internal development and strategic investments. As of February 28, 2019, our extensive educational network consisted of 676 learning centers and 499 service centers in 56 cities throughout China, as well as our online courses and online education platform. Our annual student enrollments increased from over 3.9 million in the fiscal year ended February 28, 2017 to approximately 14.0 million in the fiscal year ended February 28, 2019, representing a compound annual growth rate (CAGR), of 88.6%.

 

We operate www.jzb.com (formerly www.eduu.com), a leading online education platform in China. The website serves as a gateway to our online courses, primarily offered through our website www.xueersi.com, small-class training, personalized premium services, tutoring services for thinking development, and other websites dedicated to specific topics and offerings, including college entrance examinations, high school entrance examinations, graduate school entrance examinations, preschool education, mathematics, English, Chinese composition, and raising infants and toddlers. We also offer select educational content through mobile applications. We are constantly working to expand our online offerings, with learning materials and services in varying stages of development. Our online platform enables us to continue to roll out and expand our online course offerings. Our online platform is protected by a combination of PRC laws and regulations that protect trademarks, copyrights, domain names, know-how and trade secrets, as well as confidentiality agreements. In addition to our online education platform, we also operate www.mmbang.com and the “Mama Bang” app, an online platform focusing on children, baby and maternity market.

 

Our total net revenues increased from $1,043.1 million in the fiscal year ended February 28, 2017 to $2,563.0 million in the fiscal year ended February 28, 2019, representing a CAGR of 56.8%. Net income attributable to TAL Education Group increased from $116.9 million in the fiscal year ended February 28, 2017 to $367.2 million in the fiscal year ended February 28, 2019, representing a CAGR of 77.3%.

 

Our K-12 Tutoring Services

 

We deliver our K-12 tutoring services to our students through small-class offerings, personalized premium services and online courses.

 

Small-Class Offerings

 

We have been delivering courses in small-class offerings since the inception of our company through Xueersi small classes, which currently covers major subjects in supplement to school learnings. Xueersi small classes course consists of four semesters, namely the two school semesters in Spring and Fall and the two holiday semesters in summer and winter. Throughout the years, we have increasingly integrated online technologies into the course offerings. As of February 28, 2019, 479 of our 676 learning centers and 383 of our 499 service centers nationwide offered Xueersi small classes.

 

 45 

 

 

In 2011, we began offering our Mobby tutoring services. Mobby small classes typically have up to 12 to 16 children per class and is currently focused on comprehensive development based on STEM education, namely science, technology, engineering and mathematics, for young learners aged from two to fifteen. As of February 28, 2019, fifteen of our learning centers and fifteen of our service centers offered Mobby small classes.

 

In January 2016, we acquired 100% of equity interest in Firstleap Education, which provides all-subject small-class tutoring in English to students aged from two to fifteen. Firstleap small classes typically have up to 14 students per class. Most of the Firstleap business is carried out through Lebai Education and its subsidiaries and schools, which offered Firstleap small classes at 81 of our learning centers as of February 28, 2019. A small portion of the Firstleap business is carried out through franchisees, who are typically located in lower-tier cities and operate their own learning centers not within our network.

 

We believe that, under small-class offerings, students can receive more individual attention from teachers than what they would typically experience in a large class setting and are able to learn in an interactive group environment. We design curricula catering to our students’ different educational requirements and needs.

 

To maximize transparency, improve learning experience and build trust with students and parents, we allow parents to audit most of the small classes their children attend, and for all of our Xueersi small classes, also offer unconditional refunds for any remaining unattended classes net of the costs of materials.

 

In 2010, we launched Intelligent Classroom System (ICS), a proprietary classroom teaching solution used in small-class instruction. Through ICS, teachers at each of our learning centers are able to upload over the internet all of our internally developed multi-media teaching content, including instructional videos and audio materials, and project this content onto white boards to make the instructional process more efficient and the learning experience more interactive and stimulating.

 

Personalized Premium Services

 

We began to offer personalized premium services in 2007 under our “Izhikang” brand. As of February 28, 2019, our Izhikang network included 101 learning centers and 101 service centers in 15 cities.

 

Our personalized premium services mainly provide customized curricula and course materials and flexible schedules to suit each student’s educational focus in a one-on-one student-teacher setting. We provide personalized premium services to cater to the specific requirements of our students, such as addressing weaknesses in particular subjects or topics, providing intensive examination and tailoring the pace of learning to accommodate above- or below-average learning curves. Key features of our personalized premium services include:

 

Customized tutoring solution. Each prospective student of our personalized premium services must meet with our educational planner and undergo a diagnostic assessment of the student’s strengths, weaknesses and potential. We then design and recommend a customized tutoring solution to the student in consultation with the student’s parents with respect to timing, cost and other considerations specific to the students’ circumstances. During the entire course of our personalized premium services for a student, we actively monitor the student’s progress and adjust the curriculum and learning pace for the student when necessary.

 

Tailor-made course materials. The course materials used in our personalized premium services are selected by subject teachers from our comprehensive course material database for the benefits of each student. We leverage our strong curriculum and course material development capability to provide high quality course materials to our students.

 

 46 

 

 

One-on-one student-teacher setting, supported by a team of experienced teachers. Each student in our personalized premium service has access to a large pool of experienced teachers. Teachers are chosen by students and their parents based on the interests and needs of each student. Our personalized premium services are mostly offered in one-on-one format, with a small portion of small-group classes, which typically consist of only two to eight students.

 

Personalized attention. For most students, we assign a coordinator, who routinely communicates with the student and the student’s parents to address their questions and concerns and to closely monitor the quality of our services. The coordinator also solicits monthly feedback from students and parents. We also accommodate any request by students or parents to change teachers to the extent practicable.

 

Online Courses

 

We began to offer online courses in 2010 throughwww.xueersi.com. Through www.xueersi.com, we offer online courses on mathematics, English, Chinese, physics, chemistry, biology, programming and other subjects. We also offer select online courses through other websites. Online courses enable us to leverage our proprietary curricula and course materials and high quality teachers to target markets beyond the reach of our physical network. It also enables our students to access our courses through the internet at times and places most convenient for them and enable more students to access quality courses with affordable prices.

 

In the past, our online courses were mostly in the format of pre-recorded classes. In March 2015, we launched a new TEPC (standing for teaching, examination, practice and communication) flipped classroom format, which was intended to serve as a major upgrade from the traditional model of recorded classes, and enable our students to participate in more proactive and interactive learnings. This new format was further developed into live-broadcasting classes starting from October 2015, which has become the principal format of our online courses.

 

Currently, our online courses mainly feature interactive, live-broadcasting lectures by experienced teachers. We seek to engage teachers who have a strong command of the respective subject areas and superior communication skills. By offering live broadcasting classes, our teachers can adjust the pace and content of each class according to student performance and reaction. Under this format, students can proactively participate in the class and obtain a more personalized learning experience. We also conduct in-class examination and have dedicated tutoring teachers who focus on the correction of examinations and post-exam tutoring for students. In this way, students can receive timely and tailored feedback on their learning.

 

We plan to further develop our online course offerings to extend our market reach and maximize the potential of our services. In particular, we intend to expand our course offerings to include more subjects and grade levels. We have also made a few acquisitions and investments to expand our online business and enhance our online presence.

 

Student Services

 

We strive to provide a supportive learning environment to our students through our teachers, class coordinators, call centers and online platform.

 

Our teachers keep track of the students’ performance and progress and regularly communicate with the students and parents. Moreover, we assign most of our students in the personalized premium services a class coordinator who is in close contact with the students and parents regarding scheduling and other logistical issues, receives feedback on teaching quality and arranges teacher replacements where necessary.

 

Through our call centers, websites, mobile applications and wechat platform, we provide support services for students and parents, including receiving enquiries, accepting registrations, addressing course-related issues and facilitating communication with existing and prospective students for our center-based offerings and the parents of such students.

 

 47 

 

 

In addition, the online platform, among other things, provides an efficient channel for students and parents to submit study questions to our subject experts.

 

Our Curricula and Course Materials

 

Curricula

 

The curricula for our K-12 tutoring services covers the core K-12 subjects and is described in more detail in the table below. We started our business by offering tutoring classes in mathematics and then gradually rolled out courses in other subjects over years. In terms of grade levels, we initially focused on serving primary school students and over time expanded our course offerings into higher grade levels. The following table provides a list of the typical K-12 course offerings we currently offer:

 

  Primary School  Middle School  High School 
  K  1  2  3  4  5  6  7  8  9  10  11  12 
Mathematics                                      
English                                       
Chinese                                       
Physics                                       
Chemistry                                       
Biology                                       
History                                       
Political Science                                       
Geography                                       

 

       Current offered.                       Currently not offered.

 

The history, political science and geography courses set forth in the table above are offered mainly through personalized premium tutoring services under our “Izhikang” brand and small-class services under our “Xueersi” brand. Net revenues related to these courses are not material. In addition, we also offer science, programming and GO courses.

 

Curriculum and Course Material Development

 

Substantially all of our education content for our non-English subject areas is developed in-house.

 

For the science subjects offered through Xueersi small classes, our team works closely with experts in different subject fields to keep up with changing academic and examination requirements in the PRC education system and solicits feedback from our teachers based on their classroom experience. When developing our curricula and course materials, we typically review and reference recent teaching materials and teachers’ training materials from leading public schools, consider any new examination requirements and requirements on cultivation of student ability and quality, and analyze the latest market trends and needs. Our development team is able to identify subjects and concepts that are difficult for students and focuses on the most important and difficult concepts and skills in the curricula. We evaluate, update and improve course materials based upon usage rate, feedback from teachers, students and parents as well as student performance. Most of our curricula and course materials are developed at our corporate level in Beijing and adopted by other locations with modifications to meet local requirements and demands. We have modularized a portion of our course materials based on specific topics so that centrally developed content can be more easily adopted locally and make our services more scalable, and we are in the process of modularizing other portions of our course materials.

 

In March 2014, we, through our “Xueersi” brand, collaborated closely with Cambridge University Press, and together, launched a series of English learning materials called “Hello Learner’s English.” The Hello Learner’s English series of learning materials is tailored specifically for Chinese students, from grades one through six, and introduces new learning patterns for students to advance their English speaking, listening, reading and writing abilities, preparing students to pass the government authorized English examinations or well-recognized English assessment tests, and for their future secondary school or college English entrance examinations.

 

 48 

 

 

Moreover, Since May 2016, we have cooperated with LAZEL Inc. by entering into content license agreements with LAZEL Inc., pursuant to which we are granted license to use leveled English reading materials “Reading A-Z” and certain other distribution rights with respect to such reading materials. The leveled reading method of “Reading A-Z” scientifically provide children of different age groups English reading contents that are suitable for their development.

 

Since November 2017, we entered into certain content license agreements with Educational Testing Service, or ETS, pursuant to which, we and ETS intend to collaborate on launching our TOEFL and GRE preparation materials which, providing online practice and automated scoring and feedback systems to our students.

 

Our Teachers

 

We have a team of dedicated and highly qualified teachers with a strong passion for education, whom we believe are essential to our success. We are committed to maintaining consistent and high teaching quality across our business. This commitment is reflected in our highly selective teacher hiring process, our emphasis on continued teacher training and rigorous evaluation, competitive performance-based compensation and opportunities for career advancement. We had 11,084, 17,868 and 21,387 full-time teachers and 3,084, 2,511 and 4,616 contract teachers as of February 28, 2017, 2018 and 2019, respectively.

 

For our Xueersi business, personalized premium services and online education business, we recruit teachers from university graduates, including many top-tier universities in China, as well as experienced teachers with a solid track record and strong reputation from other schools. Each of our newly hired full-time teachers is required to undergo certain standard and customized trainings that focus on education content, teaching skills and techniques as well as our corporate culture and values. In addition, our teachers are regularly evaluated for their classroom performance and teaching results. Our teachers’ retention, compensation and promotion are to a large extent based on the results of such evaluations. We offer our teachers competitive and performance-based compensation packages and provide them with prospects of career advancement within the company. Our best teachers may be promoted to become directors of our operations in new geographic markets outside Beijing, invited to participate in our educational content development effort and even considered for senior management positions.

 

Our Network

 

As of February 28, 2019, our extensive network consisted of 676 learning centers and 499 service centers in the cities set forth in the table below. Our learning centers are physical locations where classes are conducted. Our service centers offer consultation, course selection, registration and other services, most of which are also provided by our call centers and online platform.

 

 49 

 

 

The following table sets forth the number of learning centers and service centers in each of the 56 cities in our physical network as of February 28, 2019.

 

City Number of Learning
Centers
  Number of
Service Centers
 
Beijing  135   88 
Shanghai  63   47 
Guangzhou  46   46 
Nanjing  67   31 
Shenzhen  42   40 
Tianjin  35   25 
Wuhan  29   23 
Xi’an  29   20 
Chengdu  18   16 
Hangzhou  30   22 
Zhengzhou  19   18 
Chongqing  20   13 
Suzhou  16   12 
Taiyuan  10   5 
Shenyang  18   7 
Changsha  8   6 
Shijiazhuang  5   5 
Jinan  7   7 
Hefei  8   4 
Qingdao  5   5 
Changchun  3   3 
Luoyang  2   2 
Nanchang  4   3 
Ningbo  3   1 
Wuxi  3   2 
Fuzhou  7   6 
Xiamen  2   2 
Lanzhou  2   2 
Dalian  1   1 
Guiyang  2   2 
Dongguan  1   1 
Xuzhou  3   3 
Changzhou  3   3 
Nantong  3   2 
Foshan  3   2 
Zhenjiang  3   3 
Shaoxing  1   1 
Yangzhou  1   1 
Yantai  1   1 
Wenzhou  2   2 
Zhongshan  1   1 
Zibo  1   1 
Huizhou  1   1 
Huaian  1   1 
Handan  1   1 
Nanning  1   1 
Kunming  1   1 
Yinchuan  1   1 
Urumqi  1   1 
Haikou  1   1 
Tangshan  1   1 
Harbin  1   1 
Huhehaote  1   1 
Linyi  1   1 
Weifang  1   1 
Hongkong  1   1 
Total  676   499 

 

We intend to open new learning and service centers both in our existing and newly identified geographic markets to capitalize on growth opportunities. We have adopted a systematic approach to expansion of our learning centers and geographic markets. The decision on whether to enter a new city is typically made at the corporate business unit level and involves a well-established process requiring participation by different levels of management personnel within our organizational structure. Our process in identifying a new market involves developing plans for promoting our brand locally, recruiting teachers and other staff and commencing course offerings with an initial focus on certain core subjects and grades. In then selecting the locations for new learning centers, we perform studies of each location by gathering education statistics, demographic data, public transportation information and other data.

 

 50 

 

 

Marketing and Student Recruitment

 

We recruit students for our small-class business primarily through word-of-mouth referrals. Our reputation and brand have also greatly facilitated our student recruitment. Moreover, we engage in a range of marketing activities to enhance our brand recognition among prospective students and their parents, generate interest in our service offerings and further stimulate referrals. In the fiscal years ended February 28, 2017, 2018 and 2019, our selling and marketing expenses were $126.0 million, $242.1 million and $484.0 million, respectively, accounting for 12.1%, 14.1% and 18.9% of our total net revenues, respectively.

 

Referrals

 

We believe a great contributor to our success in small-class student recruitment has been word-of-mouth referrals by our students and their parents who share their learning experiences with others. Our recruitment through word-of-mouth referrals has enjoyed a strong network effect with the rapid growth in our student base, and benefits from our reputation, brand and the performance track record of our students.

 

Cross selling

 

We also use our interaction with parents and students for one type of service offerings as an opportunity to advertise our other service offerings. With a variety of offerings aimed at different student groups or focused on different areas, our goal is to create a brand name that permeates every aspect of our potential students’ educational needs.

 

Online Platform

 

Our online and mobile platform is an important component of our marketing and branding efforts. It also facilitates direct and frequent communications with and among our prospective students as well as our existing students and parents, supporting our overall sales and marketing efforts.

 

Public Lectures, Seminars, Diagnostic Sessions and Media Interviews

 

We frequently offer public lectures, seminars and diagnostic sessions to students and parents as a way of providing useful information to our prospective students and relevant experience for them to evaluate our offerings. In addition, our approach to teaching quality and the track record of our student performance has been covered by traditional and new media, which we believe has further enhanced our reputation and brand.

 

Advertisement and Others

 

We advertise through leading search engines in China and our cooperative relationships with other education websites targeting students in China. We also have advertising arrangements with national and regional newspapers in China and use other advertising channels such as outdoor advertising campaigns. In addition, we distribute marketing materials such as brochures, posters and flyers to current and prospective students and their parents in our learning centers, service centers and outside public school campuses. We also participate in various education services and products exhibitions and conventions.

 

Competition

 

The after-school tutoring service sector in China is rapidly evolving, highly fragmented and competitive. We face competition in each type of service we offer and each geographic market in which we operate. Our competitors at the national level include New Oriental Education & Technology Group Inc., and certain online after-school tutoring services providers that integrate advanced technology in their services.

 

 51 

 

 

We believe the principal competitive factors in our business include the following:

 

·brand;

 

·overall student experience;

 

·price-to-value;

 

·type and quality of tutoring services offered; and

 

·ability to effectively tailor service offerings to the needs of students, parents and educators.

 

We believe that we compete favorably with our competitors on the basis of the above factors. However, some of our competitors may have more resources than we do, and may be able to devote greater resources than we can to expand their business and market shares. See “Item 3. Key Information—D. Risk Factors—Risks Related to Our Business—We face significant competition, and if we fail to compete effectively, we may lose our market share and our profitability may be adversely affected.”

 

Intellectual Property

 

Our brands, trademarks, service marks, copyrights, patents and other intellectual property rights distinguish and protect our course offerings and services from infringement, and contribute to our competitive advantages in the after-school tutoring service sector in China. Our intellectual property rights include the following:

 

·trademark registrations for our brand and logo in China and Hong Kong;

 

·domain names;

 

·copyrights to substantially all of the course contents we developed in house, including all of our online courses;

 

·copyright registration certificates for software programs developed by us relating to different aspects of our operations; and

 

·patents granted in China relating to interactive and technology-driven teaching and learning in our classes, as well as user interface on various platforms.

 

Among the domain names we have registered, several are highly valued and unique online assets as the domain name incorporates the Chinese spelling of the theme of the corresponding website, and is therefore easy to remember. Our domain names include the following:

 

Website Domain Name

 

Topic

www.jzb.com Our main webpage which mainly has links to the websites listed below
(formerly www.eduu.com)  
www.xueersi.com Online courses
www.gaokao.com College entrance examinations
www.zhongkao.com High school entrance examinations
www.jiajiaoban.com Personalized premium services
www.aoshu.com Mathematics for primary and middle schools; specialized training for competition mathematics
www.yingyu.com English language
www.youjiao.com Preschool and kindergarten education
www.speiyou.com Small-class tutoring under our Xueersi brand
www.mobby.cn Tutoring services for students aged two through twelve under our Mobby brand
www.yuer.com Raising infants and toddlers
www.kaoyan.com Post-graduate degree entrance examination
www.firstleap.cn All-subject tutoring services in English to children aged from two to fifteen years old
www.kmf.com Preparation of English tests for study abroad purposes
www.vipx.com Online one-on-one English tutoring services from foreign teachers
www.liuxue.com Overseas studies services
www.mmbang.com Communication platform related to pregnant preparations, pregnancy and raising infants and toddlers
www.dahai.com Online one-on-one tutoring services for secondary schools students

 

 52 

 

 

To protect our brand and other intellectual property, we rely on a combination of trademark, copyright, patent, domain names, know-how and trade secret laws as well as confidentiality agreements with our employees, contractors and others. We cannot be certain that our efforts to protect our intellectual property rights will be adequate or that third parties will not infringe or misappropriate these rights. See “Item 3. Key Information—D. Risk Factors—Risks Related to Our Business—If we fail to protect our intellectual property rights, our brand and business may suffer.”

 

Insurance

 

We have purchased limited liability insurance covering most of our learning centers and service centers. We consider our insurance coverage to be in line with that of other private education providers of a similar size in China.

 

PRC Regulation

 

This section summarizes the principal PRC regulations relating to our businesses.

 

We operate our business in China under a legal regime consisting of the National People’s Congress, which is the country’s highest legislative body, the State Council, which is the highest authority of the executive branch of the PRC central government, and several ministries and agencies under its authority, including the MoE, the General Administration of Press and Publication, the MIIT, the SAIC, the Ministry of Civil Affairs and their respective local offices.

 

Regulations on Private Education

 

The principal laws and regulations governing private education in China consist of the PRC Education Law, the Private Education Law and Implementation Rules, and the Regulations on PRC-Foreign Cooperation in Operating Schools. Below is a summary of relevant provisions of these regulations.

 

PRC Education Law

 

The National People’s Congress enacted the PRC Education Law, most recent amendment of which was effective on June 1, 2016. The PRC Education Law sets forth provisions relating to the fundamental education systems of China, including a school system of preschool education, primary education, secondary education (including middle and high schools) and higher education, a system of nine-year compulsory education and a system of education certificates. The PRC Education Law stipulates that the government formulates plans for the development of education, and establishes and operates schools and other institutions of education. Under the PRC Education Law, enterprises, social organizations and individuals are in principle encouraged to operate schools and other types of educational organizations in accordance with PRC laws and regulations. The most recent amendment of Education Law, which became effective on June 1, 2016, abolished the provision that prohibits any organization or individual from establishing or operating a school or any other education institution for profit-making purposes. Nevertheless, schools and other education institutions sponsored wholly or partially by government financial funds and donated assets remain prohibited from being established as for-profit organizations.

 

 53 

 

 

The Private Education Law and the Implementation Rules for Private Education Law

 

The principal laws and regulations governing the private education industry in China are the Private Education Law and the Implementation Rules for Private Education Law, or collectively, the Private Education Law and Implementation Rules. The Private Education Law, which was promulgated by the Standing Committee of the National People’s Congress in 2002, the material amendments of which were effective in 2013 and 2017. Under the Private Education Law and Implementation Rules, “private schools” are defined as schools established by non-governmental organizations or individuals using non-government funds. In addition, under the regulations, private schools providing certifications, pre-school education, self-study aid and other academic education are subject to approval by the education authorities, while private schools engaging in occupational qualification training and occupational skill training are subject to approval by the authorities in charge of labor and social welfare. A duly approved private school will be granted a Permit for Operating a Private School, and shall be registered in accordance with relevant laws and regulations.

 

Under Private Education Law and Implementation Rules, private schools have the same status as public schools, though private schools are prohibited from providing military, police, political and other kinds of education that are of a special nature. Government-run schools that provide compulsory education are not permitted to be converted into private schools. In addition, under Private Education Law and Implementation Rules, operation of a private school is highly regulated. For example, a private school shall establish an executive council, a board of directors or any other form of decision-making body and such a decision-making body shall meet at least once a year. Teachers employed by a private school shall have the qualifications specified for teachers and meet the conditions provided for in the Teachers Law of the PRC, or the Teachers Law, and the other relevant laws and regulations, and there shall be a definite number of full-time teachers in a private school.

 

Before September 1, 2017, the date the Amended Private Education Law became effective, private education is treated as a public welfare undertaking in all aspects. Nonetheless, investors of a private school may choose to require “reasonable returns” from the annual net balance of the school net of costs, donations received, government subsidies, if any, the reserved development fund and other expenses as required by the regulations. Private schools fell into three categories, including private schools established with donated funds, private schools that require reasonable returns and private schools that do not require reasonable returns.

 

The election to establish a private school requiring reasonable returns was required to be provided in the articles of association of the school. The percentage of the school’s annual net income that could be distributed as reasonable return was required to be determined by the school’s board of directors, taking into consideration the following factors: (i) school fee types and collection criteria, (ii) the ratio of the school’s expenses in connection with educational activities and improvement of educational conditions to the total fees collected; and (iii) the admission standards and educational quality. The relevant information relating to the above factors was required to be publicly disclosed before the school’s board may determine the percentage of the school’s annual net income to be distributed as reasonable returns. Such information and the decision to distribute reasonable returns shall also be filed with the relevant government authorities within 15 days of the board decision. However, none of the then effective PRC laws and regulations provided any specific formula or guideline for determining “reasonable returns.” In addition, none of the then effective PRC laws and regulations set forth clear requirements or restrictions on a private school’s ability to operate its education business as a school that required reasonable returns or as a school that did not require reasonable returns.

 

Every private school was required to allocate a certain amount to its development fund for the construction or maintenance of school facilities or procurement or upgrade of educational equipment. In the case of a private school that required reasonable returns, this amount shall be no less than 25% of the annual net income of the school, while in the case of a private school that does not require reasonable returns, this amount shall be equal to no less than 25% of the annual increase in the net assets of the school, if any. Private schools that did not require reasonable returns shall be entitled to the same preferential tax treatment as public schools, while the preferential tax treatment policies applicable to private schools requiring reasonable returns shall be formulated by the finance authority, taxation authority and other authorities under the State Council. However, no regulations had been promulgated by the relevant authorities in this regard.

 

 54 

 

 

On November 7, 2016 the Standing Committee of the National People’s Congress promulgated the Amended Private Education Law, which took effect on September 1, 2017.

 

Under the Amended Private Education Law, the term “reasonable return” is no longer used, and sponsors of private school may choose to establish non-profit or for-profit private schools at their own discretion. Nevertheless, school sponsors are not allowed to establish for-profit private schools that are engaged in compulsory education according to the Amended Private Education Law. Therefore, schools engaged in compulsory education must retain their non-profit status after the Amended Private Education Law takes effect.

 

The Amended Private Education Law further establishes a new classification system for private schools on whether they are established and operated for profit-making purposes. Key features of this system include the following:

 

·sponsors of for-profit private schools are entitled to retain the profits and proceeds from the schools and the operation surplus may be allocated to the sponsors pursuant to the PRC Company Law and other relevant laws and regulations, whereas sponsors of non-profit private schools are not entitled to the distribution of profits or proceed from the non-profit schools and all operation surplus of non-profit schools shall be used for the operation of the schools, except that sponsors of private schools established before November 7, 2016 and registered as non-profit private schools, are allowed to obtain compensation or reward after the liquidation of such schools based on their investment to the schools, the reasonable returned they had obtained from the schools and the effectiveness of their operation of the school;

 

·for-profit private schools are entitled to set their own tuition and other miscellaneous fees without seeking prior approval from or reporting to the relevant government authorities. whereas the collection of fees by non-profit private schools shall be regulated by the provincial, autonomous regional or municipal governments;

 

·private schools (for-profit and non-profit alike) may enjoy preferential tax treatments; non-profit private schools will be entitled to the same tax benefits as public schools whereas taxation policies for for-profit private schools are still unclear as more specific provisions are yet to be introduced;

 

·for construction or expansion of the school, non-profit schools may acquire the required land use rights in the form of allocation by the government as a preferential treatment, whereas for-profit private schools shall acquire the required land use rights by purchasing them from the government;

 

·the remaining assets of non-profit private schools after liquidation shall continue to be used for the operation of non-profit schools, whereas the remaining assets of for-profit private schools shall be distributed to the sponsors in accordance with the PRC Company Law; and

 

·governments at or above the prefecture level may support private schools (for-profit and non-profit alike) by subscribing to their services, providing student loans and scholarships, and leasing or transferring unused state assets to the schools, and the governments may further support non-profit private schools in the form of government subsidies, bonus funds and incentives for donation.

 

On December 29, 2016, the State Council issued the Several Opinions of the State Council on Encouraging the Operation of Education by Social Forces and Promoting the Healthy Development of Private Education, which requires to ease the access to the operation of private schools and encourages social forces to enter the education industry. The opinions also provides that each level of the government shall increase their support to the private schools in terms of financial investment, financial support, autonomy policies, preferential tax treatments, land policies, fee policies, autonomy operation, protection of the rights of teachers and students etc. Further, the opinions require each level of the government to improve local policies on government support to for-profit and non-profit private schools by such means as preferential tax treatments.

 

 55 

 

 

On December 30, 2016, the MoE, Ministry of Civil Affairs, the SAIC, the Ministry of Human Resources and Social Welfare and the State Commission Office of Public Sectors Reform jointly issued the Implementation Rules on the Classification Registration of Private Schools to reflect the new classification system for private schools as set out in the Amended Private Education Law. Generally, if a private school established before promulgation of the Amended Private Education Law chooses to register as a non-profit school, it shall amend its articles of association, continue its operation and complete the new registration process. If such private school chooses to register as a for-profit school, it shall conduct financial liquidation process, have the property rights of its assets such as lands, school buildings and net balance being authenticated by relevant government authorities, pay up relevant taxes, apply for a new Permit for Operating a Private School, re-register as for-profit schools and continue its operation. Specific provisions regarding the above registration process are yet to be introduced by governments at the provincial level.

 

On December 30, 2016, the MoE, the SAIC and the Ministry of Human Resources and Social Welfare jointly issued the Implementation Rules on the Supervision and Administration of For-profit Private Schools, pursuant to which the establishment, division, merger and other material changes of a for-profit private school shall first be approved by the education authorities or the authorities in charge of labor and social welfare, and then be registered with the competent branch of the SAIC.

 

On August 31, 2017, SAIC and MoE jointly issued the Notice of Relevant Work on the Registration and Management of the Name of For-Profit Private Schools, which specifies the requirements on the names of for-profit private schools.

 

Besides the Amended Private Education Law and the above regulations, other details of the requirements on the operation of non-profit schools and for-profit schools will be provided in implementation regulations that are yet to be introduced, such as

 

·an amendment to the Implementation Rules for the Law for Private Education Law;

 

·local regulations relating to legal person registration of for-profit and non-profit private schools in certain areas; and

 

·specific measures to be formulated and promulgated by the competent authorities responsible for the administration of private schools in the province(s) in which our schools are located, including but not limited to specific measures for registration of pre-existing private schools, specific requirements for authenticating various parties’ property rights and payment of taxes and fees of for-profit private schools, taxation policies for for-profit private schools, measures for the collection of non-profit private schools’ fees.

 

As of the date of this report, certain local governments, for example, Beijing, Shanghai, Guangdong Province, Jiangsu Province, Chengdu (a city of Sichuan Province) have promulgated regulations relating to the registration and administration of for-profit and non-profit after-school tutoring institutions and the standards for setting up private after-school tutoring institutions. In addition, some local governments, such as Beijing, Shanghai, Hubei, Hebei, Anhui, Yunnan and Zhejiang require the existing private schools to register either as for-profit or non-profit schools within a specific time period.

 

As of April 30, 2019, none of our affiliated schools enjoys any preferential tax treatments pursuant to the requirements of local governmental authorities.

 

Regulations on PRC-Foreign Cooperation in Operating Schools

 

PRC-foreign cooperation in operating schools or training courses is specifically governed by the Regulations on PRC-Foreign Cooperation in Operating Schools, promulgated by the State Council in accordance with the PRC Education Law, the Occupational Education Law and Private Education Law, and the Implementation Rules for the Regulations on PRC-Foreign Cooperation in Operating Schools.

 

 56 

 

 

The Regulations on PRC-Foreign Cooperation in Operating Schools and its implementation rules encourage substantive cooperation between overseas educational organizations with relevant qualifications and experience in providing high-quality education and PRC educational organizations to jointly operate various types of schools in China. Cooperation in the areas of higher education and occupational education is especially encouraged. PRC-foreign cooperative schools are not permitted, however, to engage in compulsory education or military, police, political and other kinds of education that are of a special nature in China.

 

Permits for schools jointly operated by PRC and foreign entities shall be obtained from the relevant education authorities or the authorities that regulate labor and social welfare in China. We are not required to apply for such permits since we currently do not have schools jointly operated by PRC and foreign entities.

 

Circular on Special Enforcement Campaign concerning After-school Training Institutions to Alleviate Extracurricular Burden on Students of Primary and Secondary Schools

 

On February 13, 2018, the General Offices of MoE, SAIC, Ministry of Civil Affairs and Ministry of Human Resources and Social Security promulgated Circular on Special Enforcement Campaign concerning After-school Training Institutions to Alleviate Extracurricular Burden on Students of Primary and Secondary Schools, or Circular 3. Among other things, the Circular 3 requires all local bureau of MoE, SAIC, Ministry of Civil Affairs and Ministry of Human Resources and Social Security to carry out a special enforcement campaign to prohibit the extracurricular private training schools and institutions from the following activities: (1) providing courses that do not follow the formal school curricula, and providing trainings to strengthen testing abilities for students; (2) organizing after-school examinations and competitions for primary and secondary school students; and (3) any activities linking students’ performance in extracurricular private training schools with admission of primary and secondary school. In addition, Circular 3 prohibits teachers in primary and secondary schools from engaging in part-time jobs to provide tutoring services in after-school tutoring institutions.

 

Opinions on Regulating Development of After-school Tutoring Institutions

 

On August 22, 2018, the General Office of the State Council issued the State Council Opinions 80 which provided various guidance on regulating after-school training market for primary and secondary school students, including, among others, the operation standards that after-school tutoring institutions should follow, the requirements and approvals necessary for opening new after-school tutoring institutions, the guidance for daily operation of after-school tutoring institutions, and the regulatory supervision scheme for after-school tutoring institutions.

 

The State Council Opinions 80 set out the operation standards of after-school tutoring institutions, including but not limited to the requirements for the Permit for Operating a Private School, the size of training area, the teachers’ qualification, insurance, fire safety, environmental protection, and health and food safety. The State Council Opinions 80 also provide guidance on the daily operation of after-school tutoring institutions, including but not limited to the content of the course, the time of the courses, the methods of training, the method of receiving training service fee, among which, consistent with Circular 3, the State Council Opinions 80 prohibit intensive exam-oriented training, advanced training that do not follow the formal school curricula, and any arrangement that correlates students’ examination performance in after-school tutoring institutions to admission into primary and secondary schools. Moreover, the State Council Opinions 80 set out the general regulatory supervision scheme by education administration authorities.

 

On August 31, 2018, the General Office of the MoE promulgated the Circular regarding the Truly Implementation of Special Measures and Rectification Work on the Private Education Institutions, which provides detailed requirements for the provincial education departments to enforce the State Council Opinions 80.

 

On November 20, 2018, the General Office of the MoE, the General Office of the State Administration for Market Regulation of the PRC and the General Office of the Ministry of Emergency Management of the PRC jointly issued the Notice on Improving the Specific Governance and Rectification Mechanisms of After-school Tutoring Institutions, or Circular 10, which provides specific requirements for the local people’s governments at all levels in the implementation of the State Council Opinions 80.

 

 57 

 

 

Regulations on Online and Distance Education

 

Pursuant to the Administrative Regulations on Educational Websites and Online and Distance Education Schools issued by the MoE, educational websites and online education schools may provide education services in relation to higher education, secondary education, primary education, pre-school education, education for teachers, occupational education, adult education, other education and public educational information services. “Educational websites” refer to organizations providing education or education-related information services to website visitors by means of a database or online education platform connected via the internet or an educational television station through an internet service provider. “Online education schools” refer to education websites providing academic education services or training services that issue education certificates within the issuance of various certificates. Setting up education websites and online education school is subject to approval from relevant education authorities, depending on the specific types of education. Any educational website and online school shall, upon the receipt of approval, indicate on its website such approval information as well as the approval date and file number.

 

On June 29, 2004, the State Council promulgated the Decision on Setting Down Administrative Licenses for the Administrative Examination and Approval Items Really Necessary to Be Retained, pursuant to which the administrative license for “online education schools” was retained, while the administrative license for “educational websites” was not retained. On January 28, 2014, the State Council promulgated the Decision on Abolishing and Delegating Certain Administrative Examination and Approval Items, pursuant to which the administrative approval for “online education schools” of higher education was abolished.

 

Notwithstanding these decisions formulated by the State Council, as the Administrative Regulations on Educational Websites and Online Education Schools were not explicitly abolished, in practice, certain local authorities continue to implement the approval requirement for setting up education websites and online education schools until February 3, 2016, when the State Council promulgated the Decision on Cancelling the Second Batch of 152 Items Subject to Administrative Examination and Approval by Local Governments Designated by the Central Government, explicitly withdrew the approval requirements for operating educational websites and online education schools as provided by the Administrative Regulations on Educational Websites and Online Education Schools, and reiterated the principle that administrative approval requirements may only be imposed in accordance with the PRC Administrative Licensing Law.

 

In December 2017, Shanghai Municipal Government promulgated the Management Methods of Classified Registration of Private Schools, the Setting Standards for Private Training Institutions of Shanghai, the Management Measures for the For-profit Private Training Institutions of Shanghai, and the Management Methods for the Non-Profit Private Training Institutions of Shanghai, or the Shanghai Implementation Regulations, collectively. Pursuant to the Shanghai Implementation Regulations, any management measures and regulations applied to institutions that provide training services only through the internet will be further promulgated separately. These management measures and regulations have not yet been introduced as of the date hereof.

 

On November 20, 2018, the General Office of the MoE, the General Office of the State Administration for Market Regulation of the PRC and the General Office of the Ministry of Emergency Management of the PRC jointly issued the Circular 10, which provides that provincial education departments shall ensure the filings of institutions which provides training services online to primary and secondary students through the Internet, and regulate the online education institutions synchronously with the regulations on after-school tutoring institutions. Online education institutions shall file with the provincial education departments, for courses on school academic subjects, class name, course content, enrollment target, course progress and class time. Online education institutions shall also make their teachers’ name, photograph, teaching classes and teaching qualification number public in prominent location on their home page.

 

Regulations on Applications Entering the Primary and Secondary Schools

 

On December 25, 2018, the General Office of the MoE issued Notice on Prohibiting Harmful Apps from Entering the Primary and Secondary Schools, which provides that learning applications shall be reported to the relevant educational authorities for approval, and teachers shall not recommend to students any application which has not be approved by the relevant educational authorities and the school. The use of any application which contains pornography, violence, online games, commercial advertising or relevant links, or which increases the burden of students’ work by test-taking methods such as copying homework, providing large number of test questions or ranking shall be stopped immediately. There is uncertainty whether applications we provide to our students would be found in violation of the above notice or whether such applications need to be approved by the relevant educational authorities. If the relevant authorities find our operation in violation of the above notice, our relevant applications may be ordered to stop use, which may have adverse effect on our business.

 

 58 

 

 

Regulations on Publishing and Distribution of Publications

 

The Administrative Regulations on Publication, promulgated by the State Council and most recently amended in February 6, 2016, apply to publication activities, i.e., the publishing, printing, copying, importation or distribution of publications, including books, newspapers, periodicals, audio and video products and electronic publications, each of which requires approval from the relevant publication administrative authorities. According to the Administrative Regulations on Publication, any entity engaging in the activities of publishing, printing, copying, importation or distribution of publications, shall obtain relevant permits of publishing, printing, copying, importation or distribution of publications. In addition, according to the effective “negative list”, foreign investors are prohibited from engaging in the publishing business. Therefore, our subsidiaries and Consolidated Affiliated Entities are not permitted to engage in publishing business under these regulations. We have been cooperating with qualified PRC publishing companies to publish our self-developed books, to comply with the Administrative Regulations on Publication.

 

The General Administration of Press and Publication issued new Administrative Regulations on Publications Market, effective June 1, 2016 abolished the old regulation. Under the new regulation, any organization or individual engaged in wholesale or retail distribution of publications shall obtain a Permit for Operating Publications Business. Distribution of publications in China is regulated on different administrative levels. An entity engaged in wholesaling of publications shall obtain such permit from the provincial office of the General Administration of Press and Publication. An entity engaged in retail distribution of publications shall obtain such permit from the local office of the Administration of Press and Publication. According to the new regulation, foreign-invested enterprises are allowed to engage in the business of distribution of publications. Foreign investors who intends to establish an enterprise engaging in the business of distribution of publications and foreign-invested enterprise which intends to engage in the business of distribution of publications shall firstly obtain the approval from local office of the MOFCOM. If and upon approval, the MOFCOM will issue the Approval Certificate for Foreign-Invested Enterprises, on which the business scope of distribution of publications is specified along with the word “subject to the permission in this industry.” Afterwards, the foreign-invested enterprise shall file with its business scope of distribution of publications local office of the SAIC and shall obtain the Permit for Operating Publications Business from relevant offices of the General Administration of Press and Publication before engaging in the business of distribution of publications.

 

In addition, pursuant to the Administrative Regulations on Publishing Audio-Video Products promulgated by the State Council on December 25, 2001, which became effective as of February 1, 2002, any entity engaged in the wholesale or retail distribution of audio-video products was required to secure a Business Certificate for Audio-Video Products from the relevant culture authorities. Such Administrative Regulations on Publishing Audio-Video Products was later amended in 2011, 2013 and was most recently amended on December 11, 2017, pursuant to which the Business Certificate for Audio-Video Products was replaced by the Permit for Operating Publications Business and entities or individuals engaging in distribution of audio-video products shall only need to hold a Permit for Operating Publications Business, while a Business Certificate for Audio-Video Products shall no longer be needed.

 

During the term of the above-mentioned permits, the General Administration of Press and Publication or its local branches or other competent authorities may conduct annual or spot examinations or inspections to ascertain their compliance with applicable regulations and may require changes in or renewal of such permits.

 

General Administration of Press and Publication and the MIIT promulgated the Provisions on the Administration of Online Publishing Services, effective March 10, 2016. The Provisions on the Administration of Online Publishing Services provides that the entity engaging in publication services through information network shall obtain Internet Publishing Service License from the General Administration of Press and Publication. Foreign-invested enterprises are prohibited from engaging in the business of publication service through information network. Therefore, our subsidiaries are not permitted to engage in the business of publication service through information network, while our VIEs are permitted to engage in such business after obtain the requisite licenses.

 

 59 

 

 

Xueersi Education, Xueersi Network, and Lebai Education and their certain subsidiaries have obtained the Permit for Operating Publications Business for retail or wholesale distribution of publications. If our Consolidated Affiliated Entities that are engaged in the whole sale or retail distribution of teaching materials and audio-video products or other publications are not able to pass the subsequent inspection or examination, they may not be able to maintain such permits or licenses necessary for their business. In addition, our VIEs are engaging in publishing teaching materials and audio-video products or other publications to students online, but our VIEs have not obtained the Internet Publishing Service License. We may become subject to significant penalties, fines, legal sanctions or an order to suspend our publishing of teaching materials and audio video online.

 

Decision of the Central Committee of the Communist Party of China on Major Issues Concerning Comprehensively Deepening Reforms

 

The Decision of the Central Committee of the Communist Party of China on Major Issues Concerning Comprehensively Deepening Reforms, which was adopted at the Third Plenary Session of the 18th Central Committee of the Communist Party of China, further open and liberalize certain investment access. The finance, education, culture and medical sectors will enjoy an orderly opening-up to market access and the government will encourage non-state capital to invest in the education sector.

 

Regulations on Value-Added Telecommunications Services

 

Under the PRC Telecommunications Regulations, promulgated by the State Council and most recently amended in February 2016, a telecommunication services provider in China must obtain an operating license from the MIIT, or its provincial authorities. The PRC Telecommunications Regulations categorize all telecommunication services in China as either basic telecommunications business or value-added telecommunications business. internet information services and the business of online data transaction processing are two of the subsectors of the value-added telecommunications business.

 

As a subsector of the value-added telecommunications business, business of online data transaction processing refers to the business to provide online data processing and transaction processing services through public communication network or internet for users through various data/transaction application platform connected to the public communication network or internet, including transaction processing services, electronic data exchange services and network / electronic equipment data processing services. Under the PRC Telecommunications Regulations, any entity engages in the business of transaction processing services as an online marketplace platform is required to obtain a license from the MITT or its provincial authorities in providing transaction processing services.

 

As a subsector of the value-added telecommunications business, internet information services are also regulated by the Administrative Measures on Internet Information Services promulgated by the State Council, or the Internet Information Measures. The Internet Information Measures require that commercial internet content providers, or ICP providers, obtain a license for internet information services, or ICP license, from the appropriate telecommunications authorities in order to offer any commercial internet information services in China. ICP providers shall display their ICP license number in a conspicuous location on their home page. In addition, the Internet Information Measures also provide that ICP providers that operate in sensitive and strategic sectors, including news, publishing, education, health care, medicine and medical devices, must obtain additional approvals from the relevant authorities regulating those sectors as well.

 

The Notice on Strengthening Management of Foreign Investment in Operating Value-Added Telecom Services issued by the MII prohibits PRC internet content providers from leasing, transferring or selling their ICP licenses or providing facilities or other resources to any illegal foreign investors. The notice states that PRC internet content providers should directly own the trademarks and domain names for websites operated by them, as well as servers and other infrastructure used to support these websites.

 

 60 

 

 

Xueersi Education, Xueersi Network and certain other VIE’s subsidiaries, which engage in providing most of our commercial internet information services or providing online bulletin board services in China, have each obtained an ICP license from, and will duly amend registrations with, the competent local branch of the MII.

 

Regulation of Advertising Services

 

The principal regulations governing advertising businesses in China are the PRC Advertising Law, effective in September 2015 and was recently amended in October 2018, and the Advertising Administrative Regulations promulgated by the State Council. These laws, rules and regulations require companies that engage in advertising activities to obtain a business license that explicitly includes advertising in the business scope from the SAIC or its local branches.

 

Applicable PRC advertising laws, rules and regulations contain certain prohibitions on the content of advertisements in China (including prohibitions on misleading content, superlative wording, socially destabilizing content or content involving obscenities, superstition, violence, discrimination or infringement of the public interest). Advertisements for anesthetic, psychotropic, toxic or radioactive drugs are prohibited, and the dissemination of advertisements of certain other products, such as tobacco, patented products, pharmaceuticals, medical instruments, agrochemicals, foodstuff, alcohol and cosmetics, are also subject to specific restrictions and requirements.

 

Advertisers, advertising operators and advertising distributors, which certain of our variable interest entities may be categorized as due to the businesses they engage in, are required by applicable PRC advertising laws, rules and regulations to ensure that the content of the advertisements they prepare or distribute are true and in compliance with applicable laws, rules and regulations. Violation of these laws, rules and regulations may result in penalties, including fines, confiscation of advertising income, orders to cease dissemination of the advertisements and orders to publish an advertisement correcting the misleading information. In circumstances involving serious violations, the SAIC or its local branches may revoke the violator’s license or permit for advertising business operations. In addition, advertisers, advertising operators or advertising distributors may be subject to civil liability if they infringe the legal rights and interests of third parties, such as infringement of intellectual proprietary rights, unauthorized use of a name or portrait and defamation.

 

Regulations on Broadcasting Audio-Video Programs through the Internet or Other Information Network

 

The Rules for Administration of Broadcasting of Audio-Video Programs through the Internet and Other Information Networks, or the Broadcasting Rules, promulgated by the SARFT, apply to the activities of broadcasting, integration, transmission, downloading of audio-video programs with computers, televisions or mobile phones as main terminals and through various types of information networks. Pursuant to the Broadcasting Rules, a Permit for Broadcasting Audio-Video Programs via Information Network is required for engaging in internet broadcasting activities. The State Council announced a policy on private investments in businesses in China that relate to cultural matters, which prohibits private investments in businesses relating to the dissemination of audio-video programs through information networks.

 

The SARFT and the MII issued the Internet Audio-Video Program Measures, revised August 2015. Among other things, the Internet Audio-Video Program Measures stipulate that no entities or individuals may provide internet audio-video program services without a License for Disseminating Audio-Video Programs through Information Network issued by the SARFT or SAPPRFT (as applicable) or the relevant local branches or completing the relevant registration with the SARFT or SAPPRFT (as applicable) or the relevant local branches and only entities wholly owned or controlled by the PRC government may engage in the production, editing, integration or consolidation, and transmission to the public through the internet, of audio-video programs, and the provision of audio-video program uploading and transmission services. There are significant uncertainties relating to the interpretation and implementation of the Internet Audio-Video Program Measures, in particular, the scope of “Internet Audio-Video Programs.” However, the SARFT promulgated Audio-Visual Program Categories in 2010, which clarified the scope of Internet Audio-Video Programs. According to the Audio-Visual Program Categories, there are four categories of internet audio-visual program service which in turn are divided into seventeen sub-categories. The third sub-category of the second category covers the making and broadcasting of certain specialized audio-visual programs concerning art, culture, technology, entertainment, finance, sports, and education.

 

 61 

 

 

On April 25, 2016, the SAPPRFT promulgated the Broadcasting Audio-Video Programs Regulations, effective June 1, 2016 in replacement of the Broadcasting Rules. The Broadcasting Audio-Video Programs Regulations provides, among other things, that a Permit for Broadcasting Audio-Video Programs via Information Network is required for engaging in broadcasting services through private network and directional communication. According to such Regulations, the Broadcasting Services through Private Network and Directional Communication shall mean the services and activities provided to the public through the private transmission channels that include internet, LAN and VPN based on internet and through the receiving terminals of televisions, and other handheld electronic equipment, and such services and activities include the activities of content supply, integrated broadcast control, transmission and distribution with IPTVs, private-network mobile televisions, internet televisions. According to such Regulations, only the entities wholly or substantially owned by the State could apply for such Permit.

 

In the fiscal year ended February 28, 2019, 13.3% of our total net revenues were derived from audio-video program services offered through www.xueersi.com and that may be subject to the Audio-Video Program Measures. See “Item 3. Key Information—D. Risk Factors—We face risks and uncertainties with respect to the licensing requirement for internet audio-video programs.”

 

Regulations on Television Program Industry

 

Television program productions and distribution businesses are mainly regulated by the Administrative Regulations on Radio and Television, the Administrative Regulations on the Production and Operation of Radio and Television Program, and the Administrative Regulations on the Content of Television Plays. Pursuant to these regulations, television programs can only be produced by television stations at the municipal level or above or entities with either a Film Production License or a License for the Production and Operation of Radio and Television Program.

 

The SARFT Circular on the Implementation of Licensing System for the Distribution of Domestically Produced TV Animation Movies provides for a licensing system for the distribution of domestically produced TV animation movies. The Permit for Public Projection of Film or the Permit for Distribution of Domestically Produced TV Animation Movies must be obtained for broadcasting any domestically produced TV animation movie from the SARFT, before a TV animation movie could be broadcasted through television channels.

 

Xueersi Education, Xueersi Network and certain other VIE’s subsidiaries, which carry out producing TV animation movies, have each obtained the License for the Production and Operation of Radio and Television Program from the Beijing branch of the SARFT.

 

Regulations on Protection of the Right of Dissemination through Information Networks

 

The Regulations on Protection of the Right of Dissemination through Information Networks, promulgated by the State Council, require that every organization or individual who disseminates a third party’s work, performance, audio or visual recording products to the public through information networks shall obtain permission from, and pay compensation to, the legitimate copyright owner of such products, unless otherwise provided under relevant laws and regulations. The legitimate copyright owner may take technical measures to protect his or her copyright and any organization or individual shall not intentionally jeopardize, destroy or otherwise assist others in jeopardizing such protective measures unless otherwise permitted under law. The regulations also provide that permission from and compensation to the copyright owner is not required in the case of limited dissemination to teaching or research staff for the purpose of school instruction or scientific research only.

 

We have established policies related to intellectual property rights protection in accordance with applicable PRC laws and regulations.

 

 62 

 

 

Regulations on Consulting Services for Overseas Studies

 

With respect to intermediate and consulting business activities relating to self-funded overseas studies, the Education Commission of Beijing and Beijing Administration for Industry and Commerce jointly issued the Beijing Measures of Supervisions and Recognition of Intermediate Services for Self-Funded Overseas Studies (Trial) in September 2015, which require that any intermediate service organization engaged in such services in Beijing shall satisfy certain requirements set up therein, including having employees with experience in educational services, having established stable and cooperative relations with an overseas educational institution, and having sufficient funds to protect the rights and interests of customers. The intermediate service organizations which satisfy such requirements may apply with the Education Commission of for the Recognition on the Intermediate Service Organization for Self-funded Overseas Studies. Organizations or individuals without such Recognition from the Education Commission of Beijing are not allowed to engage in any intermediate and consulting business activities relating to self-funded overseas studies.

 

On January 12, 2017, the State Council promulgated the Decision of the State Council on the Third Installment of the Cancellation of the Administrative Licensing Matters Delegated to Local Governments, which, among other things, cancelled the Recognition on the Intermediate Service Organization for Self-funded Overseas Studies, which means that the requirement for intermediate service organizations to obtain Recognition on the Intermediate Service Organization for Self-funded Overseas Studies from the provincial government for their engaging in intermediate and consulting business activities relating to self-funded overseas studies is cancelled. This Decision provided that after the cancellation of such requirements, the MoE and the State Administration for Industry and Commerce shall study and develop contract template for reference and strengthen their guidance, regulating and service to intermediate service organizations and that the relevant industrial association shall play their role in self-discipline.

 

Guidelines for Overseas Study Tour participated by the Primary and Secondary School Students (Trial)

 

In July 2014, the MoE promulgated the Guidelines for Overseas Study Tour participated by the Primary and Secondary School Students (Trial). Under the guidelines, overseas study tours participated in by primary and secondary school students means, by adapting to the characteristics and educational needs of the primary and secondary school students, programs that organize such students to travel overseas in the manner of group travel and group accommodation, either during the academic semesters or vacations, to learn foreign languages and other short-term curriculum, perform art shows, compete in contests, visit schools, attend summer/winter school programs, or take part in other similar activities. During these tours, the proportion of study, in terms of both content and duration, must be no less than half of all activities on these tours. The organizer must choose legitimate and qualified institutions to cooperate with, stress the importance of education on safety, and appoint a guiding teacher for each group. The organizer must apply the rules of cost accounting, notify the students and their guardians of the composition of the fees and expenses, and enter into agreements as required by law. Schools and school personnel must not seek any economic benefit from organizing its own students to attend an overseas study tour.

 

Regulation on Tourism

 

PRC Tourism Law, promulgated by the Standing Committee of the National People’s Congress and most recently amended on October 26, 2018, provides that, among other things, to engage in the businesses of outbound tourism, a travel agency shall obtain corresponding business permit, and the specific conditions shall be provided for by the State Council and that when organizing an outbound touring group, or organizing or receiving an inbound touring group, a travel agency shall, in accordance with the relevant provisions, arrange for a tour leader or tour guide to accompany the touring group in the whole tour. Regulations on Travel Agencies promulgated by the State Council, and the implementation rules of Regulations on Travel Agencies, provide that, among other things, travel agency shall mean any entity that engages in the business of attracting, organizing, and receiving tourists, providing tourism services for tourists and operating domestic, outbound or border tourism; the aforementioned business shall include but not limit to arranging for transport services, arranging for accommodation services, providing services for tour guides or team leaders, providing services of tourism consultation and tourism activities design. According to the Regulations on Travel Agencies and its implementation rules, any tourism agent engages in the outbound tourism shall apply for a permit to engage in the outbound tourism from the administrative department of tourism under the State Council, the governments of provinces, autonomous regions, or municipalities. We are not sure whether relevant governmental authorities will find our services related to organizing overseas trips for students, including insurance purchase, visa application and ticket booking, require us to obtain a travel agency license. If our overseas trip business is challenged by relevant governmental authorities for lack of travel agency license, we may need to cease such services, or cooperate with travel agency to provide such services and subject to government penalties.

 

 63 

 

 

Regulations on Commercial Franchises

 

The State Council promulgated the Regulation on the Administration of Commercial Franchises, which, among other things, provides that: (i) “commercial franchise”, or franchise, refers to such business operations by which an enterprise owning a registered trademark, enterprise mark, patent, know-how or any other business resource, or Franchiser, confers the said business resource to any other business operator, or Franchisee, by contract, and the Franchisee undertakes business operations under the uniform business model as provided in the contract, and pay franchising fees to the Franchiser; (ii) a Franchiser that engages in franchise activities shall possess a mature business model and the ability to provide long-term business guidance, technical support, business training and other services to the Franchisee; (iii) a Franchiser that engages in franchise activities shall have at least two direct sales stores, and have undertaken the business for more than a year; and (iv) a Franchiser shall, within 15 days after having concluded a franchise contract for the first time, file to the commercial administrative department where if a Franchiser engages in any franchised operations within the scope of a province, autonomous region, or municipality directly under the central government, it shall file with the commercial administrative department of the province, autonomous region or municipality directly under the central government and if a franchiser engages in any franchised operations within the scope of two or more provinces, autonomous regions, or municipalities directly under the central government it shall file with the commercial administrative department of the State Council. According to the Administrative Measures for Archival Filing of Commercial Franchises issued by the MOFCOM, the filling shall be conducted on the commercial franchise information management system established by the MOFCOM. In addition, the Regulation on the Administration of Commercial Franchises provides that the Franchiser and the Franchisee shall conclude a franchise contract in writing, and the term of such franchise contract shall not less than 3 years except the Franchisee otherwise agrees.

 

The MOFCOM issued Administrative Measures for Commercial Franchise Information Disclosure, which provides that the Franchisers shall, as required by the Regulation on the Administration of Commercial Franchises, disclose the following information to Franchisees in writing not later than 30 days prior to the conclusion of franchise contracts, unless such contracts are renewed under the original terms:(i) the basic information of the Franchisers and its franchise business, (ii) the basic information of the business resource of the Franchiser, (iii) the basic information of the franchise fee, (iv) the basic information of the price, conditions and other information related to the products, services, and equipment provided to the Franchisee, (v) the follow-up service provided to the Franchisee, (vi) the methods and contents of guidance and supervisions provided by the Franchiser on the Franchisee related to the business; (vii)the investment budget of the sales stores, (viii) the relevant information about the franchisees within China, which includes the amount, geographical distributions, scope of authorities, whether there is any exclusive authorized region, and the basic situation of their franchise business; (ix) the record of materially illegal business, including any fine over 30 thousand RMB imposed by competent authority and any criminal liability of the Franchiser and its legal representative; and the (x) agreement of franchise. However, this Administrative Measures for Commercial Franchise Information Disclosure provides that the Franchiser has right to require the Franchisee enter into a confidential agreement with the Franchiser prior to the disclosure of the aforementioned information; and if the Franchisee knows any commercial secret of Franchiser due to the contractual relationship between the Franchisee and the Franchiser, the Franchisee still have the obligation to keep such commercial secret confidential even though there is no confidential agreement between the Franchiser and the Franchisee after the termination of relevant contractual relationship between them.

 

In order to further effectively conduct the administration of commercial franchise, the General Office of MOFCOM issued Notice of the General Office of the Ministry of Commerce on Further Effectively Conducting the Administration of Commercial Franchise, which provides directions and requirements for the local commerce departments in administrative work related to establishing sound working system, improving the management and services in franchise filing, facilitating the brand construction of franchise enterprises, administrating franchise business in accordance with law and the promotion and construction of credit record and credit evaluation system in franchise business.

 

 64 

 

 

Regulations on Intellectual Property Rights Protection

 

China has adopted legislation governing intellectual property rights, including copyrights, Trademarks, patent rights and domain names. China is a signatory to major international conventions on intellectual property rights and is subject to the Agreement on Trade Related Aspects of Intellectual Property Rights as a result of its accession to the World Trade Organization in 2001.

 

Copyright. The National People’s Congress amended the Copyright Law to widen the scope of works and rights that are eligible for copyright protection. The amended Copyright Law extends copyright protection to internet activities, products disseminated over the internet and software products. In addition, there is a voluntary registration system administered by the China Copyright Protection Center.

 

To address copyright infringement related to content posted or transmitted over the internet, the National Copyright Administration and the MII jointly promulgated the Administrative Measures for Copyright Protection Related to the Internet.

 

Trademark. The PRC Trademark Law, most recent revision effective May 2014, protects the proprietary rights to registered trademarks. The Trademark Office under the SAIC handles trademark registrations and may grant a term of ten years for registered trademarks, which may be extended for another ten years upon request. Trademark license agreements must be filed with the Trademark Office for record. In addition, if a registered trademark is recognized as a well-known trademark, the protection of the proprietary right of the trademark holder may reach beyond the specific sector of the relevant products or services. The transfer of registered trademarks shall be registered with the Trademark Office. On April 23, 2019, the Standing Committee of the National People’s Congress promulgated the latest amendment of PRC Trademark Law, which will come into effect on November 1, 2019. Compared to the currently effective Trademark Law, the latest amendment of Trademark Law additionally provides that, among other things, (i) an application for registration of a malicious trademark not for use shall be rejected and (ii) those who apply for trademark registration maliciously shall be given administrative penalties of warning or fines according to the circumstances; those who file trademark lawsuits maliciously shall be punished by the people's court according to applicable laws.

 

Patent. Under the PRC Patent Law, a patentable invention, utility model or design must meet three conditions: novelty, inventiveness and practical applicability. Patents cannot be granted for scientific discoveries, rules and methods for intellectual activities, methods used to diagnose or treat diseases, animal and plant breeds or substances obtained by means of nuclear transformation. The Patent Office under the State Council is responsible for receiving, examining and approving patent applications. An invention patent is valid for 20 years, and a utility model or design patent is valid for 10 years, starting from the application date. A third-party user must obtain consent or a proper license from the patent owner to use the patent except for certain specific circumstances provided by law.

 

Domain names. Pursuant to the Measures for the Administration of Internet Domain Names, which was promulgated by the Ministry of Industry and Information Technology of the PRC on August 24, 2017 with effect from November 1, 2017, “domain name” shall refer to the character mark of hierarchical structure, which identifies and locates a computer on the internet and corresponds to the internet protocol (IP) address of that computer and the principle of “first come, first serve” is followed for the domain name registration service. Domain name applicants shall provide true, accurate and complete identification of the domain name holder as requested by the domain name registration service provider.

 

Foreign Investment Industries Guidance Catalogue (Amended in 2017)

 

The Foreign Investment Industries Guidance Catalogue, or the Foreign Investment Catalogue, was amended and promulgated by the NDRC and the MOFCOM on June 28, 2017 and became effective on July 28, 2017, which consist of the list of encouraged industries and the list of special management measures for the market entry of foreign investment, or the Negative List. On June 28, 2018, the NDRC and the MOFCOM updated the Negative List, which became effective on July 28, 2018 and sets forth management measures for the market entry of foreign investors, such as equity requirements and senior manager requirements. According to the Negative List, foreign investors shall comply with such restrictive requirements when engaging in the restricted activities listed in the Negative List. In addition, according to the Negative List, foreign investors shall not engage in the prohibited activities listed in the Negative List. Under the Negative List, the provision of pre-school, ordinary senior high school and higher education services in the PRC is under the category of “restricted industries” for foreign investors. Foreign investments in such education institutions are only allowed in the form of sino-foreign cooperative educational institutions in which the domestic party shall play a dominant role. It suggests that the principal or the chief executive officer of an education institutions shall be a PRC national and the representatives of the domestic party shall account for no less than half of the total number of members of the board of directors, the executive council or the joint administration committee of a sino-foreign cooperative educational institution. The Negative List further provides that foreign investors are prohibited from providing compulsory education services.

 

 65 

 

 

The PRC Foreign Investment Law

 

On March 15, 2019, the National People’s Congress promulgated the Foreign Investment Law, which will come into effect on January 1, 2020 and replace the trio of existing laws regulating foreign investment in China, namely, the Sino-foreign Equity Joint Venture Enterprise Law, the Sino-foreign Cooperative Joint Venture Enterprise Law and the Wholly Foreign-invested Enterprise Law, together with their implementation rules and ancillary regulations. The existing foreign-invested enterprises established prior to the effective of the Foreign Investment Law may keep their corporate forms within five years. The implementing rules of the Foreign Investment Law will be stipulated separately by State Council. Pursuant to the Foreign Investment Law, “foreign investors” means natural person, enterprise, or other organization of a foreign country, “foreign-invested enterprises” (FIEs) means any enterprise established under PRC law that is wholly or partially invested by foreign investors and “foreign investment” means any foreign investor’s direct or indirect investment in mainland China, including: (i) establishing FIEs in mainland China either individually or jointly with other investors; (ii) obtaining stock shares, stock equity, property shares, other similar interests in Chinese domestic enterprises; (iii) investing in new projects in mainland China either individually or jointly with other investors; and (iv) making investment through other means provided by laws, administrative regulations, or State Council provisions.

 

The Foreign Investment Law stipulates that China implements the management system of pre-establishment national treatment plus a negative list to foreign investment and the government generally will not expropriate foreign investment, except under special circumstances, in which case it will provide fair and reasonable compensation to foreign investors. Foreign investors are barred from investing in prohibited industries on the negative list and must comply with the specified requirements when investing in restricted industries on that list. When a license is required to enter a certain industry, the foreign investor must apply for one, and the government must treat the application the same as one by a domestic enterprise, except where laws or regulations provide otherwise. In addition, foreign investors or FIEs are required to file information reports and foreign investment shall be subject to the national security review.

 

Regulations on Foreign Exchange Registration of Overseas Investment by PRC Residents

 

SAFE Circular 75 requires PRC residents to register with the relevant local branch of SAFE before establishing or controlling any company outside China, referred to as an offshore special purpose company, for the purpose of raising funds from overseas to acquire or exchange the assets of, or acquiring equity interests in, PRC entities held by such PRC residents and to update such registration in the event of any significant changes with respect to that offshore company.

 

SAFE promulgated SAFE Circular 37 in July 2014, which replaced SAFE Circular 75. SAFE Circular 37 requires PRC residents to register with local branches of SAFE in connection with their direct establishment or indirect control of an offshore entity, for the purpose of overseas investment and financing, with such PRC residents’ legally owned assets or equity interests in domestic enterprises or offshore assets or interests, referred to in SAFE Circular 37 as a “special purpose vehicle”. The term “control” under SAFE Circular 37 is broadly defined as the operation rights, beneficiary rights or decision-making rights acquired by the PRC residents in the offshore special purpose vehicles by such means as acquisition, trust, proxy, voting rights, repurchase, convertible bonds or other arrangements. SAFE Circular 37 further requires amendment to the registration in the event of any changes with respect to the basic information of the special purpose vehicle, such as changes in a PRC resident individual shareholder, name or operation period; or any significant changes with respect to the special purpose vehicle, such as increase or decrease of capital contributed by PRC individuals, share transfer or exchange, merger, division or other material event. If the shareholders of the offshore holding company who are PRC residents do not complete their registration with the local SAFE branches, the PRC subsidiaries may be prohibited from distributing their profits and proceeds from any reduction in capital, share transfer or liquidation to the offshore company, and the offshore company may be restricted in its ability to contribute additional capital to its PRC subsidiaries. Moreover, failure to comply with SAFE registration and amendment requirements described above could result in liability under PRC law for evasion of applicable foreign exchange restrictions.

 

 66 

 

 

In June 2015, SAFE promulgated SAFE Circular 13, according to which, in order to simplify the procedures of performing the foreign exchange control policy of direct investment, the registration authorities under the SAFE foreign exchange control policies, including the registration of PRC residents under SAFE Circular 37 change from local SAFE branches to local banks authorized by SAFE and SAFE will strengthen the training and supervision for banks in performing the foreign exchange control policy of direct investment. Thus, according to SAFE Circular 13, the registration of PRC residents under SAFE Circular 37 shall be conducted with local banks authorized by SAFE.

 

Our beneficial owners who are PRC residents immediately before our initial public offering had registered with the local branch of SAFE prior to our initial public offering in 2010.

 

Regulations on Loans to and Direct Investment in the PRC Entities by Offshore Holding Companies

 

According to the Implementation Rules for the Provisional Regulations on Statistics and Supervision of Foreign Debt promulgated by SAFE in 1997, the Interim Provisions on the Management of Foreign Debts, promulgated by SAFE in 2003, the National Development and Reform Commission and the Ministry of Finance, and Measures for the Administration of the Registration of Foreign Debts, effective May 2015 and revised on May 4, 2016, loans by foreign companies to their subsidiaries in China, which are foreign-invested enterprises, are considered foreign debt, and such loans must be registered with the local branches of SAFE. Under the provisions, these foreign-invested enterprises must submit registration applications to the local branches of SAFE within 15 days following execution of foreign loan agreements, and the registration should be completed within 20 business days from the date of receipt of the application. In addition, the total amount of accumulated medium-term and long-term foreign debt and the balance of short-term foreign debt borrowed by a foreign-invested enterprise is limited to the difference between the total investment and the registered capital of the foreign-invested enterprise. Total investment of a foreign-invested enterprise is the total amount of capital that can be used for the operation of the foreign-invested enterprise, as approved by or filed with the MOFCOM or its local branch, and may be increased or decreased upon approval by or filings with the MOFCOM or its local branch. Registered capital of a foreign-invested enterprise is the total amount of capital contributions to the foreign-invested enterprise by its foreign holding company or owners, as approved by or filed with the MOFCOM or its local branch and registered at the SAIC or its local branch.

 

According to applicable PRC regulations on foreign-invested enterprises, including but not limited to the Interim Measures for the Administration of the Establishment and Alteration of Archival Filing of Foreign Funded Enterprises, effective October 8, 2016, capital contributions from a foreign holding company to its PRC subsidiaries, which are considered foreign-invested enterprises, may only be made when approval or filing by the MOFCOM or its local branch has been obtained. In such approval and filing process of capital contributions, the MOFCOM or its local branch examines the business scope of each foreign invested enterprise under review to ensure it complies with the Foreign-Investment Industrial Guidance Catalog, which classifies industries in China into two categories, namely “encouraged foreign investment industries,” and “industry under Negative List.” Industries not listed in the Negative List are generally open to foreign investment. The capital contribution of the foreign-invested enterprises falling in the scope of Negative List shall obtain approval from the MOFCOM or its local branch, while the capital contribution of the foreign-invested enterprises falling outside such scopes may file with the MOFCOM or its local branch. The latest Negative List was issued, effective July 2018, to replace the previous one.

 

Each of our PRC subsidiaries is a foreign-invested enterprise, is not engaged in any businesses listed in either the previous or the current Negative List and has not incurred any foreign debt.

 

 67 

 

 

On January 1, 2017, PBOC promulgated Notice of the People’s Bank of China on Issues Concerning Macro Prudential Management of Full Scale Cross-border Financing or PBOC Circular 9. According to PBOC Circular 9, PBOC establishes a cross-broader financing regulation system based on the capital or net assets of the micro main body under macro prudential rules, and the legal entities and financial institutions established in PRC including the branches of foreign banks registered in China but excluding government financing vehicles and real estate enterprise, may carry out cross-border financing of foreign currency in accordance with relevant regulations of such system. PBOC Circular 9 provides that, among other things, the outstanding amount of the foreign currency for the entities in cross-border financing shall be limited to the Upper Limit of the Risk Weighted Balance of such entity, which shall be calculated according to the formula provided in PBOC Circular 9; the enterprise shall, after signing the contract for cross-border financing, but not later than three business days before the withdrawal of the borrowing funds, file with the local branches of SAFE for the cross-border financing through SAFE’s capital project information system. PBOC Circular 9 also provides that during the one-year period started from January 11, 2017, foreign-invested enterprises may choose one method to carry out cross-broader financing in foreign currency either according to PBOC Circular 9 or according to the Interim Provisions on the Management of Foreign Debts. After the end of such one-year period, the method of foreign-invested enterprises to carry out cross-broader financing in foreign currency will be determined by PBOC and SAFE.

 

Regulations on Labor

 

Pursuant to the PRC Labor Law, and the PRC Labor Contract Law and the Implementation Regulations of the Labor Contracts Law, promulgated by the State Council, labor contracts in written form shall be executed to establish labor relationships between employers and employees. Wages cannot be lower than local minimum wage. The employer must establish a system for labor safety and sanitation, strictly abide by state standards, and provide relevant education to its employees. Employees are also required to work in safe and sanitary conditions meeting State rules and standards, and carry out regular health examinations of employees engaged in hazardous occupations.

 

In the respect of the employment of foreigner in China, according to the Provision on the Employment of Foreigners in China and the Circular on the Comprehensive Implementation of the Permit System for Foreigners to Work in China, to employ a foreigner who does not have PRC nationality, an employer shall apply for an employment license, namely the Permit to Work in China, or the Employment License for such foreigner, and may only employ him or her after such foreigner obtains the Employment License; prior to obtaining employment in China, a foreigner shall enter China with an employment visa (or in accordance with an agreement on mutual exemption of visas if there is such an agreement); and after entering China, such foreigner shall obtain an Employment License, and a residence permit for foreigners. The Provision on the Employment of Foreigners in China also provides that the Employment License is valid only in the area defined by the authority which issued such license; the actual employer of a foreigner shall be consistent with the employer recorded on the Employment License; if the actual employer changed but the foreigner is employed in a similar job by another employer within the same area defined by the authority which issued such license, the foreigner shall file with such authority to change information on the Employment License.

 

If the employment of foreigners is not in compliance with the above relevant regulations, the employer may become subject to penalties, fines or an order to terminate such employment and to bear all the expenses and costs arising from the repatriation of such foreigner.

 

Regulations on Employee Share Incentive Awards Granted by Listed Companies

 

According to a series of notices concerning individual income tax on earnings from employee share incentive awards, issued by the Ministry of Finance and the SAT, companies that implement employee stock ownership programs shall file the employee stock ownership plans and other relevant documents with the local tax authorities having jurisdiction over such companies before implementing such plans, and shall file share option exercise notices and other relevant documents with local tax authorities before exercise by their employees of any share options, and clarify whether the shares issuable under the employee share options referenced in the notice are shares of publicly listed companies.

 

 68 

 

 

According to SAFE Circular 7 issued in 2012, if “domestic individuals” (meaning both PRC residents and non-PRC residents who reside in China for a continuous period of not less than one year, excluding the foreign diplomatic personnel and representatives of international organizations) participate in any stock incentive plan of an overseas listed company, a qualified PRC domestic agent, which could be the PRC subsidiaries of such overseas listed company, shall, among other things, file, on behalf of such individuals, an application with SAFE to conduct the SAFE registration with respect to such stock incentive plan, and obtain approval for an annual allowance with respect to the purchase of foreign exchange in connection with the stock purchase or stock option exercise. Such PRC individuals’ foreign exchange income received from the sale of stocks and dividends distributed by the overseas listed company and any other income shall be fully remitted into a collective foreign currency account in China opened and managed by the PRC domestic agent before distribution to such individuals. In addition, such domestic individuals must also retain an overseas entrusted institution to handle matters in connection with the exercise of their stock options and their purchase and sale of stock. The PRC domestic agent also needs to update registration with SAFE within three months after the overseas-listed company materially changes its stock incentive plan or make any new stock incentive plans.

 

According to SAFE Circular 7, from time to time, we need to make applications or update our registration with SAFE or its local branches on behalf of our employees who are affected by our new share incentive plan or material changes in our current share incentive plan. However, we may not always be able to make applications or update our registration on behalf of our employees who hold our restricted shares or other types of share incentive awards in compliance with SAFE Circular 7, nor can we ensure you that such applications or update of registration will be successful. If we or the participants of our share incentive plan who are PRC citizens fail to comply with SAFE Circular 7, we and/or such participants of our share incentive plan may be subject to fines and legal sanctions, there may be additional restrictions on the ability of such participants to exercise their stock options or remit proceeds gained from sale of their stock into China, and we may be prevented from further granting share incentive awards under our share incentive plan to our employees who are PRC citizens.

 

M&A Regulations

 

The MOFCOM, the State Assets Supervision and Administration Commission, the SAT, the SAIC, the CSRC and SAFE jointly adopted the M&A Rules. The M&A Rules establish procedures and requirements that could make some acquisitions of PRC companies by foreign investors more time-consuming and complex, including requirements in some instances that the MOFCOM be notified in advance of any change-of-control transaction in which a foreign investor takes control of a PRC domestic enterprise where any of the following situations exist: (i) the transaction involves an important industry in China, (ii) the transaction may affect national “economic security,” or (iii) the PRC domestic enterprise has a well-known trademark or historical Chinese trade name in China. Complying with the requirements of the M&A Rules to complete acquisitions of PRC companies by foreign investors could be time-consuming, and any required approval processes, including obtaining approval from the MOFCOM, may delay or inhibit the ability to complete such transactions.

 

Regulations on Cross-border Fund Pool of Multinational Corporations

 

In September 2015, PBOC promulgated the Notice to Further Facilitate Multinational Corporation Groups to Carry Out Round-way Cross-border RMB Fund Pool Business, or PBOC Circular 279. According to PBOC Circular 279, the term “Multinational Corporation Group” refers to the enterprise consortium consisting of the entities with equity relationship, including a parent company and its subsidiaries, or Parent Company’s Subsidiaries, more than 51% equity interest of which is held by such parent company, the wholly-owned subsidiaries of Parent Company’s Subsidiaries, the subsidiaries more than 20% equity interest of which is held by one or more Parent Company’s Subsidiaries, and the subsidiaries less than 20% equity interest of which is held by one or more Parent Company’s Subsidiaries but the first majority shareholder is the Parent Company’s Subsidiary. Multinational Enterprise Group can arrange the surplus and deficiency of cross-border RMB funds of domestic and foreign members of the Multinational Corporation Group and centralize the cross-border RMB funds between domestic and foreign members based on the needs of its operation and management subject to the requirements of PBOC Circular 279, or Round-way Cross-border RMB Fund Pool Business. The domestic enterprise which carries out the Round-way Cross-border RMB Fund Pool Business shall open a RMB special deposit account for Round-way Cross-border RMB Fund Pool Business. Pengxin TAL, together with our company, five of our wholly owned subsidiaries and one VIE as a Multinational Enterprise Group, started the Round-way Cross-border RMB Fund Pool Business and open a special deposit account for Round-way Cross-border RMB Fund Pool Business in China Construction Bank Shanghai Pudong Branch.

 

 69 

 

 

Regulations on Foreign Currency Exchange

 

Pursuant to applicable PRC regulations on foreign currency exchange, the Renminbi is freely convertible to foreign currencies for current account items only, such as trade-related receipts and payments, interest and dividends. Conversion of Renminbi to foreign exchange for capital account items, such as direct equity investments, loans and repatriation of investments, are subject to the prior approval of SAFE or its local branches or prior registration with banks. Domestic companies or individuals can repatriate payments received from abroad in foreign currencies or deposit those payments abroad. Foreign-invested enterprises may retain foreign exchange in accounts with designated foreign exchange banks. Foreign exchange on the current account and capital account can be either retained or sold to financial institutions that have foreign exchange settlement or sales business based on the need of the enterprise without prior approval from SAFE, subject to certain restrictions.

 

In utilizing the proceeds we received from our initial public offering and other financing activities, such as the issuance of convertible senior notes and credit facility, as an offshore holding company with PRC subsidiaries, we may (i) make additional capital contributions to our PRC subsidiaries, (ii) establish new PRC subsidiaries and make capital contributions to these new PRC subsidiaries, (iii) make loans to our PRC subsidiaries or our Consolidated Affiliated Entities, or (iv) acquire offshore entities with business operations in China in an offshore transaction. However, most of these uses are subject to PRC regulations and approvals. For example:

 

·capital contributions to our subsidiaries in China, whether existing ones or newly established ones, must be filed with the MOFCOM or its local branches and must also be registered with the local bank authorized by SAFE;

 

·loans by us to our subsidiaries in China, each of which is a foreign-invested enterprise, to finance their activities cannot exceed statutory limits and must be registered with the local branches of SAFE; and

 

·loans by us to our Consolidated Affiliated Entities, which are domestic PRC entities, must be registered with the National Development and Reform Commission and must also be registered with SAFE or its local branches.

 

In addition, SAFE promulgated SAFE Circular 142, which restricts the use of RMB funds converted from foreign exchange. It requires that Renminbi converted from foreign currency-denominated capital of a foreign-invested enterprise may only be used for purposes within the business scope approved by the relevant government authority in charge of foreign investment or by other competent authorities and be registered with the local branch of the SAIC and, unless set forth in the business scope or in other regulations, may not be used to make equity investments China. Moreover, the approved use of such RMB funds may not be changed without approval from SAFE. RMB funds converted from foreign exchange may not be used to repay loans in RMB if the proceeds of such loans have not yet been used. Any violation of SAFE Circular 142 may result in severe penalties, including substantial fines. SAFE promulgated SAFE Circular 19, effective June 2015, to abolish SAFE Circular 142, but the foregoing rules have been retained in SAFE Circular 19. SAFE promulgated SAFE Circular 13, effective June 2015, pursuant to which annual foreign exchange inspection of direct investment is not required anymore and the registration of existing equity is required. SAFE Circular 13 also grants the authority to banks to examine and process foreign exchange registration with respect to both domestic and overseas direct investment. SAFE issued SAFE Circular 16, effective June 9, 2016. Pursuant to SAFE Circular 16, enterprises registered in China may also convert their foreign debts from foreign currency to Renminbi on a self-discretionary basis. SAFE Circular 16 provides an integrated standard for conversion of foreign exchange under capital account items (including but not limited to foreign currency capital and foreign debts) on a self-discretionary basis which applies to all enterprises registered in China. SAFE Circular 16 reiterates the principle that Renminbi converted from foreign currency-denominated capital of a company may not be directly or indirectly used for purposes beyond its business scope or prohibited by PRC laws or regulations, while such converted Renminbi shall not be provided as loans to its non-affiliated entities. As SAFE Circular 16 is newly issued and SAFE has not provided detailed guidelines with respect to its interpretation or implementations, it is uncertain how these rules will be interpreted and implemented.

 

 70 

 

 

We expect that PRC regulations concerning loans and direct investment by offshore holding companies to PRC entities will continue to limit our use of proceeds from offshore offerings. There are no costs associated with registering loans or capital contributions with relevant PRC authorities, other than nominal processing charges. Under PRC laws and regulations, the PRC government authorities are required to process such approvals or registrations or deny our application within a maximum of 90 days. The actual time taken, however, may be longer due to administrative delay. We cannot assure you that we will be able to obtain these government registrations or approvals on a timely basis, if at all, with respect to our future plans to use the U.S. dollar proceeds we received from offshore offerings for our expansion and operations in China. If we fail to receive such registrations or approvals, our ability to use the proceeds from our offshore offerings and to capitalize our PRC operations may be negatively affected, which could materially and adversely affect our liquidity and ability to fund and expand our business.

 

Laws of Protection of Personal Information of Citizen

 

According to the Law on the Protection of Consumer Rights and Interests, business operators must collect and use personal information of consumers in a lawful and proper manner by following the principle that information collection or use is genuinely necessary. They must expressly state the purposes, methods and scope of information collection or use, and obtain the consent of the consumers whose information is to be collected. To collect or use the personal information of consumers, business operators must disclose their information collection or use rules, and may not collect or use information in violation of laws or regulations, or in breach of any agreements between the parties concerned. Business operators and their staff members must strictly keep confidential the personal information of consumers collected, and may not divulge, sell or illegally provide others with such information.

 

According to the Interpretation of the Supreme People’s Court and the Supreme People’s Procuratorate on Several Issues Concerning the Application of Law in Handling Criminal Cases of Infringing Personal Information of Citizens, if a business operator collects personal information of citizens by purchasing, accepting or exchanging, or collects personal information of citizens in the course of performing their duties and providing services in violation of relevant laws and regulations of the State and meet one of the following standards, such operator will be considered in breach of criminal law and such operator and its responsible personnel must undertake criminal liabilities: (i) illegal acquisition, sale or provision of more than 50 pieces of track information, communication content, credit information or property information; (ii) illegal acquisition, sale, or provision of more than 500 pieces of accommodation information, communication records, health and physiological information, trading information, and other personal information which may affect the safety of personal and property; (iii) illegal acquisition, sale, or provision of more than 5000 pieces of personal information other than the information mentioned in the preceding (i) and (ii); (iv) the profits generated from using the illegally collected and acquired personal information is more than RMB50,000; and (v) resale the personal information collected during the course of performing their duties and providing service and the amount of resold personal information reaches 50% of the prescribed standard mentioned in (i), (ii), (iii) or (iv), as applicable.

 

Law of Network Security

 

According to the Law of Network Security promulgated in November 7, 2016 and effective on June 1, 2017, in construction or operation of networks or supply of services through networks, technical measures and other necessary measures must be implemented in accordance with laws and regulations as well as the compulsory requirements of the national and industrial standards to safeguard the safe and stable operation of the networks, effectively respond to network security incidents, prevent illegal and criminal activities, and maintain the integrity, confidentiality and availability of network data. Law of Network Security provides that, among other things, the network operators must perform the following obligations:

 

·protect networks from disturbance, damage or unauthorized access and prevent network data from being divulged, stolen or tampered with in accordance with the requirements of security graded protection system;

 

·comply with the compulsory requirements of relevant national standards and take remedial measures to promptly notify users in accordance with relevant provisions and report the same to relevant competent authorities in a timely manner if they find that their network products or services have security defects, loopholes or other risks;

 

 71 

 

 

·provide security maintenance for their products and services on a continuous basis;

 

·comply with relevant laws and administrative regulations on protection of personal information;

 

·require users to provide authentic identity information when they enter into agreements with the users or when they confirm the supply of services where the network operators handle the network access or domain name registration services, the access formalities for fixed-line telephone or mobile phone for users, or provide users with the services of information release or instant messaging;

 

·formulate emergency response plans for network security incidents and dispose of system loopholes, computer virus, network attack, network intrusion and any other security risks in a timely manner and initiate the emergency response plans, take appropriate remedial measures, and report the same to relevant competent authorities in accordance with relevant provisions in the event of any incidents endangering network security;

 

·strengthen the management of the information published by their users; if they find any information that is prohibited from publication or transmission by laws or administrative regulations, they must immediately stop the transmission of such information, take disposal measures such as removal to prevent the spread of such information, keep relevant records, and report the same to relevant competent authorities; and

 

·strengthen the management of the information published by their users; if they find any information that is prohibited from publication or transmission by laws or administrative regulations, they must immediately stop the transmission of such information, take disposal measures such as removal to prevent the spread of such information, keep relevant records, and report the same to relevant competent authorities; and

 

·set up complaint and reporting platform for network information security, make public the complaint or reporting methods and other relevant information, accept and handle the complaints and reports on network information security in a timely manner, and cooperate with supervision and inspections conducted by internet information department and other relevant departments in accordance with the applicable laws and regulations.

 

Administrative Measures for Outbound Investment by Enterprises

 

Administrative Measures for Outbound Investment by Enterprises, or Circular 11, is promulgated by NDRC, on December 26, 2017 and became effective on March 1, 2018. According to Circular 11, to make Outbound Investment, the investor shall go through verification and approval, record-filing and other procedures applicable to outbound investment projects, report relevant information, and cooperate with supervision and inspection. Outbound investments for purpose of Circular 11 are the investment activities whereby an enterprise within PRC, directly or via overseas enterprises under its control, acquires ownership, controlling power, rights of operation and management and other relevant rights and interests overseas by making asset or equity investment, providing financing or guarantee, etc., and the aforementioned investment activities shall include but not limited to (1) acquiring land ownership, land-use rights and other rights and interests overseas; (2) acquiring concession rights to explore or exploit natural resources and other rights and interests overseas; (3) acquiring ownership, rights of operation and management and other rights and interests of infrastructure overseas; (4) acquiring ownership, rights of operation and management and other rights and interests of enterprises or assets overseas; (5) constructing new fixed assets overseas, or renovating or expanding existing fixed assets overseas; (6) establishing a new enterprise overseas or increasing investment in an existing enterprise overseas; (7) setting up a new overseas equity investment fund or purchasing units in an existing overseas equity investment fund; and (8) controlling enterprises or assets overseas by agreements or trusts. Individual resident of PRC who invest overseas via overseas enterprises or enterprises in Hong Kong, Macao and Taiwan regions which are under their control shall also be subject to this Circular 11.

 

 72 

 

 

According to Circular 11, sensitive outbound investment projects carried out by an enterprise within PRC directly or via the overseas enterprises under their control should obtain verification and prior approval from NDRC. For the purpose of the Circular 11, sensitive outbound investment projects include: (1) Projects involving sensitive countries and regions, including (i) countries and regions that have not established diplomatic relations with China; (ii) countries and regions where war or civil unrest has broken out; (iii) countries and regions in which investment by enterprises shall be restricted pursuant to the international treaties, agreements, etc. concluded or acceded to by China; and (iv) other sensitive countries and regions, and (2) Projects involving sensitive industries, including (i) research, production and maintenance of weaponry and equipment; (ii) development and utilization of cross-border water resources; (iii) news media; and (iv) other industries in which outbound investment needs to be restricted pursuant to China’s laws and regulations as well as related control policies.

 

According to Circular 11, the non-sensitive outbound investment projects directly carried out by an enterprise within the PRC, including directly making asset or equity investment, or providing financing or guarantee, shall complete record-filing with the competent authority prior to the implementation of the Project. Where an investor within the PRC carries out a large-amount non-sensitive outbound investment project with the investment amount over RMB0.3 billion via overseas enterprises under its control, such investor shall submit an information reporting form for large-amount non-sensitive projects with the investment amount over 0.3 billion via the Network System prior to the implementation of the said Project to inform the NDRC of relevant information.

 

Where an outbound investment project falls within the scope of administration by verification and approval or record-filing but its investor within the PRC fails to obtain a valid verification and approval document or notice of record-filing, departments in charge of foreign exchange administration and customs, should, pursuant to the law, not process its application, and no financial enterprises should, pursuant to the law, provide relevant fund settlement and financing services.

 

Regulations on Dividend Distribution

 

Under applicable PRC laws and regulations, companies in China may pay dividends only out of their accumulated profits, if any, determined in accordance with PRC accounting standards and regulations. In addition, companies in China are required to allocate at least 10% of their accumulated profits each year, if any, to fund statutory reserves of up to 50% of the registered capital of the enterprise. Statutory reserves are not distributable as cash dividends. Each of our subsidiaries, VIEs and VIEs’ subsidiaries in China are required to comply with this statutory reserves funding requirement. Although the statutory surplus reserves can be used, among other ways, to increase the registered capital and eliminate future losses in excess of retained earnings of the respective companies, the reserve funds are not distributable as cash dividends except in the event of liquidation. In addition, at the end of each fiscal year, each of our affiliated schools in China is required to allocate a certain amount out of its annual net income, if any, to its development fund for the construction or maintenance of the school or procurement or upgrade of educational equipment.

 

Administrative Measures for the Due Diligence Investigation of the Tax-related Information of Non-resident Financial Accounts

 

According to Administrative Measures for the Due Diligence Investigation of the Tax-related Information of Non-resident Financial Accounts, or the Measures in this paragraph, which is promulgated by State Administration of Taxation, Ministry of Finance, PBOC and relevant department of PRC in 2017, a financial institution shall, in accordance with the principle of good faith, prudence and due diligence, distinguish accounts of different types to understand the tax resident status of their respective account holders or relevant controllers in accordance with these Measures, identify non-resident financial accounts, and collect and submit account-related information. For the purpose of these Measures, non-residents shall refer to individuals and enterprises (including organizations of other types) other than Chinese tax residents, but shall not include government agencies, international organizations, central banks, financial institutions or companies listed and traded on securities markets and their affiliated institutions. For the purpose of these Measures, financial institutions shall refer to deposit-taking institutions, custody institutions, investment institutions, specific insurance institutions and their branches. The aforesaid securities markets shall refer to securities markets recognized and regulated by their respective local government. Chinese tax residents shall refer to resident enterprises or resident individuals prescribed under Chinese tax laws. For the purpose of these Measures, non-resident financial accounts shall refer to the financial accounts that are opened or maintained with financial institutions within the Mainland China, and are held by non-residents or passive non-financial institutions with non-resident controllers. A financial institution shall classify a non-resident financial account in the category of non-resident financial accounts for management from the date when it is identified as such. Where an account holder constitutes both a Chinese tax resident and a tax resident of other countries (regions), a financial institution shall collect and submit information on the account of the said holder in accordance with these Measures.

 

 73 

 

 

Organizational Structure

 

The following diagram sets out details of our significant subsidiaries and Consolidated Affiliated Entities as of February 28, 2019:

 

 

 

(1)Mr. Bangxin Zhang is our chairman and chief executive officer. He owned 29.7% of the common shares and 71.8% of the voting power of TAL Education Group as of May 8, 2019.

 

(2)Mr. Yachao Liu is our director and chief operating officer. He owned 4.5% of the common shares and 10.1% of the voting power of TAL Education Group as of May 8, 2019.

 

(3)Mr. Yunfeng Bai is our president. He owned 1.0% of the common shares and 2.5% of voting power of TAL Education Group as of May 8, 2019.

 

 74 

 

 

(4) Ten schools’ majority ownership are directly or indirectly held by Xueersi Education, and the remaining minority ownership are directly or indirectly held by Xueersi Network. For the other schools, whose majority owners are held by Xueersi Education, the remaining minority ownership were held by third parties.

 

VIE Contractual Arrangements

 

Due to PRC legal restrictions on foreign ownership and investment in the education business in China, aside from our personalized premium tutoring services in Beijing conducted by our PRC subsidiaries, Huanqiu Zhikang and Zhixuesi Beijing, substantially all of our education business in China is conducted through the VIE Contractual Arrangements. The VIE Contractual Arrangements, which are summarized below, enable us, through TAL Beijing and Lebai Information, to direct the activities of our VIEs that most significantly affect the VIEs’ economic performance and to receive substantially all the benefits from our Consolidated Affiliated Entities.

 

Exclusive Business Service Agreements.Pursuant to the Exclusive Business Cooperation Agreement entered into on June 25, 2010 by and among TAL Beijing, Xueersi Education, Xueersi Network, the shareholders, subsidiaries and schools of Xueersi Education and Xueersi Network, or the Agreement of Xueersi Education and Xueersi Network, which supersedes all agreements among parties with respect to subject matters thereof, TAL Beijing or its designated affiliates have the exclusive right to provide each of Xueersi Education and Xueersi Network and their subsidiaries and schools comprehensive intellectual property licensing and various technical and business support services. Pursuant to the Exclusive Business Service Agreement entered into by and among TAL Beijing, Xinxin Xiangrong and its shareholders on August 4, 2015, or the Agreement of Xinxin Xiangrong, TAL Beijing and its designated affiliates have the exclusive right to provide Xinxin Xiangrong and its subsidiaries and schools (if any) comprehensive intellectual property licensing and various technical and business support services. Lebai Information, Lebai Education and its sole shareholder, subsidiaries and schools have entered into an Exclusive Business Service Agreement on October 26, 2015, or the Agreement of Lebai Education, the terms of which are substantially the same as the Agreement of Xinxin Xiangrong summarized above. The services under each of these agreements include, but are not limited to, employee training, technology development, transfer and consulting services, public relation services, market survey, research and consulting services, market development and planning services, human resource and internal information management, network development, upgrade and ordinary maintenance services, and software and trademark licensing and other additional services as the parties may mutually agree from time to time. Without the prior written consent of TAL Beijing or Lebai Information, none of the VIEs or their respective subsidiaries or schools may accept services provided by any third party which are covered by the agreements set forth above. TAL Beijing and Lebai Information or their designated affiliates owns the exclusive intellectual property rights created as a result of the performance of these agreements. With respect to the Agreement of Xueersi Education and Xueersi Network, the relevant Consolidated Affiliated Entities agree to pay annual service fees to TAL Beijing or its designated affiliates and adjust the service fee rates from time to time at TAL Beijing’s discretion. Such agreement will not expire unless terminated pursuant by a mutual agreement of parties. With respect to the Agreement of Xinxin Xiangrong, the relevant Consolidated Affiliated Entities agree to pay service fees regularly to TAL Beijing or its designated affiliates and adjust the service fee rates from time to time at TAL Beijing’s discretion. Such agreement will not expire unless terminated pursuant by a mutual agreement of parties. With respect to the Agreement of Lebai Education, the relevant Consolidated Affiliates Entities agree to pay service fees regularly to Lebai Information or its designated affiliates and adjust the service fee rates from time to time at Lebai Information’s discretion. The term of such agreement is 10 years and will be renewed for another 10 years at Lebai Information’s discretion. Each of these agreements entitle TAL Beijing or its designated affiliates and Lebai Information to charge our Consolidated Affiliated Entities service fees regularly that amount to substantially all of the net income of the Consolidated Affiliated Entities before the service fees.

 

 75 

 

 

Call Option Agreement. Pursuant to a call option agreement, dated on February 12, 2009, by and among TAL Beijing, Xueersi Education, Xueersi Network and the respective shareholders of Xueersi Education and Xueersi Network, the respective shareholders of Xueersi Education and Xueersi Network unconditionally and irrevocably granted TAL Beijing or its designated party an exclusive option to purchase from the shareholders part or all of the equity interests in Xueersi Education and Xueersi Network, as the case may be, for the minimum amount of consideration permitted by the applicable PRC laws and regulations under the circumstances where TAL Beijing or its designated party is permitted under PRC laws and regulations to own all or part of the equity interests of Xueersi Education and Xueersi Network or where we otherwise deem it necessary or appropriate to exercise the option. TAL Beijing, Xinxin Xiangrong and the shareholders of Xinxin Xiangrong have entered into a call option agreement on August 4, 2015, and Lebai Information, Lebai Education and the sole shareholder of Lebai Education have entered into a call option agreement on October 26, 2015, the terms of which are substantially the same as the call option agreement summarized above. These agreements become effective on the date of execution and terminate when all of the obligations and rights under such agreement are completely performed. Under each of these agreements, TAL Beijing or Lebai Information has sole discretion to decide when to exercise the option, and whether to exercise the option in part or in full. The key factor for us to decide whether to exercise the option is whether the current regulatory restrictions on foreign investment in the educational service business will be removed in the future, the likelihood of which we are not in a position to know or comment on.

 

Equity Pledge Agreement. Pursuant to an equity pledge agreement, dated on February 12, 2009, by and among TAL Beijing, Xueersi Education, Xueersi Network and the respective shareholders of Xueersi Education and Xueersi Network, and supplemental agreements, dated on June 25, 2010, by and among TAL Beijing, Xueersi Education, Xueersi Network and their respective shareholders, the respective shareholders of Xueersi Education and Xueersi Network unconditionally and irrevocably pledged all of their equity interests in Xueersi Education and Xueersi Network to TAL Beijing to guarantee performance of the obligations of Xueersi Education and Xueersi Network and their respective subsidiaries and schools under the technology support and service agreements with TAL Beijing. The shareholders of Xueersi Education and Xueersi Network agree that, without the prior written consent of TAL Beijing, they will not transfer or dispose the pledged equity interests or create or allow any encumbrance on the pledged equity interests that would prejudice TAL Beijing’s interest.

 

TAL Beijing, Xinxin Xiangrong and the shareholders of Xinxin Xiangrong have entered into an equity pledge agreement on August 4, 2015, and Lebai Information, Lebai Education and the sole shareholder of Lebai Education have entered into an equity pledge agreement on October 26, 2015, the terms of which are substantially the same as the agreement summarized above. These agreements are effective on the date of execution and terminate when all the secured rights under the relevant agreements, as the case may be, are completely fulfilled or terminated in accordance thereof. The above pledges of the equity interests in Xueersi Network, and Lebai Education have been registered with the relevant local branch of the SAIC and we are in the process of registering the pledges of the equity interests of Xueersi Education and Xinxin Xiangrong with the relevant local branch of the SAIC due to their recent capital increase.

 

Letter of Undertaking. All of the shareholders of Xueersi Education and Xueersi Network have executed a letter of undertaking on September 8, 2010 to covenant with and undertake to TAL Beijing that, if, as the respective shareholders of Xueersi Education and Xueersi Network, such shareholders receive any dividends, interests, other distributions or remnant assets upon liquidation from Xueersi Education and Xueersi Network, such shareholders shall, to the extent permitted by applicable laws, regulations and legal procedures, remit all such income after payment of any applicable tax and other expenses required by laws and regulations to TAL Beijing without any compensation therefore. All of the shareholders of Xinxin Xiangrong have made similar undertakings in a letter of undertaking on August 4, 2015. The sole shareholder of Lebai Education has made similar undertakings in the power of attorney described below.

 

Power of Attorney. Each of the shareholders of Xueersi Education and Xueersi Network has executed an irrevocable power of attorney on August 12, 2009, appointing TAL Beijing, or any person designated by TAL Beijing as their attorney-in-fact to vote on their behalf on all matters of Xueersi Education and Xueersi Network requiring shareholder approval under PRC laws and regulations and the articles of association of Xueersi Education and Xueersi Network. Each of the shareholders of Xinxin Xiangrong has executed an irrevocable power of attorney on August 4, 2015, and the sole shareholder of Lebai Education has executed an irrevocable power of attorney on October 26, 2015, the terms of which are substantially the same as the power of attorney of Xueersi Education and Xueersi Network summarized above. The power of attorney remains effective as long as the relevant person remains a shareholder of the VIE.

 

 76 

 

 

The articles of association of each of our VIEs states that the major rights of the shareholders in a shareholders’ meeting include the power to approve the operating strategy and investment plan, elect the members of board of directors and approve their compensation and review and approve the annual budget and earning distribution plan. Therefore, through the irrevocable power of attorney arrangement, TAL Beijing and Lebai Information has the ability to exercise effective control over each of our VIEs respectively through shareholder votes and, through such votes, to also control the composition of the board of directors. In addition, the senior management team of each of our VIEs is the same as that of, or is appointed and controlled by, TAL Beijing and Lebai Information, as applicable. As a result of these contractual rights, we have the power to direct the activities of each of our VIEs that most significantly impact their economic performance.

 

Spousal consent letter. The spouse of each shareholder, who is a natural person, of our VIEs has entered into a spousal consent letter to acknowledge that she is aware of, and consents to, the execution by her spouse of the call option agreement described above. Each such spouse further agrees that she will not take any actions or raise any claims to interfere with performance by her spouse of the obligations under the above mentioned agreements.

 

In the opinion of Tian Yuan Law Firm, our PRC counsel:

 

·the ownership structures of our Consolidated Affiliated Entities and wholly owned subsidiaries in China are in compliance with existing PRC laws and regulations; and

 

·the VIE Contractual Arrangements are valid, binding and enforceable under, and will not result in any violation of, PRC laws or regulations currently in effect.

 

We have been advised by our PRC counsel, however, that there are substantial uncertainties regarding the interpretation and application of current and future PRC laws and regulations. Accordingly, there can be no assurance that the PRC regulatory authorities will not in the future take a view that is contrary to the above opinion of our PRC counsel. We have been further advised by our PRC counsel that if the PRC government finds that the agreements that establish the structure for operating our PRC education business do not comply with PRC government restrictions on foreign investment in the education business, we could be subject to severe penalties, which could include the PRC government:

 

·revoking our business and operating licenses;

 

·requiring us to discontinue or restrict our operations;

 

·limit our business expansion in China by way of entering into contractual arrangements;

 

·restricting our right to collect revenues;

 

·blocking our websites;

 

·requiring us to restructure our operations in such a way as to compel us to establish a new enterprise, re-apply for the necessary licenses or relocate our businesses, staff and assets;

 

·imposing additional conditions or requirements with which we may not be able to comply; or

 

·taking other regulatory or enforcement actions against us that could be harmful to our business.

 

The imposition of any of these penalties could result in a material adverse effect on our ability to conduct our business. See “Item 3. Key Information—D. Risk Factors—Risks Related to Our Corporate Structure—If the PRC government determines that the agreements that establish the structure for operating our business in China are not in compliance with applicable PRC laws and regulations, we could be subject to severe penalties” and “Item 3. Key Information—D. Risk Factors—Risks Related to Doing Business in China—Uncertainties with respect to the PRC legal system could have a material adverse effect on us.”

 

 77 

 

 

In addition to the VIE Contractual Arrangements, we have entered into a deed of undertaking on June 24, 2013 and a side letter dated July 29, 2013 with Mr. Bangxin Zhang, our Chairman of the Board of Directors and Chief Executive Officer, or the Deed collectively. Pursuant to the Deed, Mr. Zhang has irrevocably covenanted and undertaken to us that:

 

·as long as Mr. Bangxin Zhang owns shares in our company, whether legally or beneficially, and directly or indirectly (including shares held through Mr. Bangxin Zhang’s personal holding company Bright Unison Limited or any other company, trust, nominee or agent, if any), representing more than 50% of the aggregate voting power of the then total issued and outstanding shares of our company, Mr. Bangxin Zhang will not, directly or indirectly, (i) requisition or call any meeting of our shareholders for the purpose of removing or replacing any of our existing directors or appointing any new director, or (ii) propose any resolution at any of our shareholders meetings to remove or replace any of our existing directors or appoint any new director;

 

·should any meeting of our shareholders be called by the board of directors or requisitioned or called by our shareholders for the purpose of removing or replacing any of the directors or appointing any new director, or if any resolution is proposed at any of our shareholder meetings to remove or replace any of the directors or appoint any new director, the maximum number of votes which Mr. Bangxin Zhang will be permitted to exercise shall be equal to the total aggregate number of votes of the then total issued and outstanding shares of our company held by all members of our company, other than shares which are owned, whether legally or beneficially, and directly or indirectly by Mr. Bangxin Zhang, less one vote; and

 

·Mr. Bangxin Zhang will not cast any votes he has as a director or shareholder (if applicable) on any resolutions or matters concerning enforcing, amending or otherwise relating to the Deed being considered or voted upon by our board of directors or our shareholders, as the case may be.

 

In the opinion of Maples and Calder (Hong Kong) LLP, our Cayman Islands legal counsel, the deed of undertaking constitutes the legal, valid and binding obligations of Mr. Bangxin Zhang, which cannot be unilaterally revoked by Mr. Bangxin Zhang, and is enforceable in accordance with its terms under existing Cayman Islands laws.

 

C.Property, Plants and Equipment

 

Facilities

 

Our headquarters are located in Beijing, China. As of February 28, 2019, we leased approximately 405,000 square meters in Beijing, consisting of approximately 242,000 square meters of learning center and service center space and approximately 163,000 square meters of office space. As of February 28, 2019, we owned 7,582 square meters of office space in Beijing.

 

In addition to our learning center and service center space and office space leased in Beijing, as of February 28, 2019, we leased an aggregate of approximately 1,109,000 square meters of learning center and service center space and an aggregate of approximately 65,000 square meters of office space in 55 other cities throughout China.

 

For more information concerning the usage of our learning centers and service centers, see “Item 4. Information on the Company—B. Business Overview—Our Network.”

 

Item 4AUnresolved Staff Comments

 

None.

 

Item 5.Operating and Financial Review and Prospects

 

You should read the following discussion and analysis of our financial condition and results of operations in conjunction with the consolidated financial statements and the related notes included elsewhere in this annual report. This discussion contains forward-looking statements that involve risks and uncertainties. Our actual results and the timing of selected events could differ materially from those anticipated in these forward-looking statements as a result of various factors, including those set forth under “Item 3. Key Information—D. Risk Factors” and elsewhere in this annual report.

 

 78 

 

 

A.Operating Results

 

Overview

 

Our extensive network of learning centers and service centers has increased from 507 and 401, respectively, in the fiscal year ended February 28, 2017, to 676 and 499, respectively, in the fiscal year ended February 28, 2019. Our annual student enrollments increased from over 3.9 million in the fiscal year ended February 28, 2017 to approximately 14.0 million in the fiscal year ended February 28, 2019, representing a CAGR, of 88.6%.

 

We have experienced significant growth in our business in recent years. Our total net revenues increased from $1,043.1 million in the fiscal year ended February 28, 2017 to $2,563.0 million in the fiscal year ended February 28, 2019, representing a CAGR of 56.8%. Net income attributable to TAL Education Group increased from $116.9 million in the fiscal year ended February 28, 2017 to $367.2 million in the fiscal year ended February 28, 2019, representing a CAGR of 77.3%.

 

Factors Affecting Our Results of Operations

 

We have benefited significantly from the overall economic growth, the increase in household disposable income, the rising household spending on private education and the intense competition for quality education in China, which has caused the K-12 after-school tutoring market in China to grow in recent years. We anticipate that the demand for K-12 after-school tutoring services will continue to grow. However, any adverse changes in the economic conditions in China that adversely affect the K-12 after-school tutoring service market in China may harm our business and results of operations.

 

Our results of operations are also affected by the education system or policies relating to the after-school tutoring service market in China. Due to PRC legal restrictions on foreign ownership and investment in education businesses in China, substantially all of our education business in China is conducted through the VIE Contractual Arrangements. We do not have equity interests in our VIEs. However, as a result of the VIE Contractual Arrangements, we are the primary beneficiary of these entities and treat them as our variable interest entities under U.S. GAAP. In the opinion of Tian Yuan Law Firm, our PRC counsel, (i) the ownership structures of our Consolidated Affiliated Entities and wholly owned subsidiaries in China are in compliance with existing PRC laws and regulations, and (ii) the VIE Contractual Arrangements are valid, binding and enforceable under, and will not result in any violation of, PRC laws or regulations currently in effect. We have been advised by our PRC counsel, however, that there are substantial uncertainties regarding the interpretation and application of current and future PRC laws and regulations. See “Item 3. Key Information—D. Risk Factors—Risks Related to Our Corporate Structure—If the PRC government determines that the agreements that establish the structure for operating our business in China are not in compliance with applicable PRC laws and regulations, we could be subject to severe penalties” and “Item 3. Key Information—D. Risk Factors—Risks Related to Doing Business in China-Uncertainties with respect to the PRC legal system could have a material adverse effect on us.”

 

While our business is influenced by factors affecting the private education industry in China generally and by conditions in each of the geographic markets covered by our service network, we believe that our results of operations are more directly affected by company-specific factors, including the number of student enrollments, the pricing of our tutoring services and the amount of our costs and expenses.

 

Number of Student Enrollments

 

Our revenue growth is primarily driven by the increase in the number of student enrollments, which is directly affected by the number of our learning centers, the number and varieties of our courses and service offerings, including both our center-based and online courses offerings, our student retention rate, our ability to attract new students and the effectiveness of our cross-selling efforts.

 

 79 

 

 

In recent years, we have opened new learning centers to further penetrate our existing markets and enter new markets. The number of our learning centers grew from 507 in 30 cities as of February 28, 2017, to 676 in 56 cities as of February 28, 2019. We plan to open additional learning centers in these existing cities and explore opportunities to open learning centers in other targeted geographic markets in China in order to continue to attract new student enrollments.

 

In addition, in recent years, we have significantly expanded our course offerings to cover new subjects and additional grade levels. In Beijing, we grew from primarily offering tutoring classes in mathematics to becoming a comprehensive after-school tutoring service provider, covering all core subjects in PRC school curricula at each grade level of the K-12 system. We initially offered only small-class tutoring services, and then added personalized premium services in 2007 and began offering online courses through www.xueersi.com in 2010. We also began offering “Dual-Teacher Classroom” courses in certain pilot city in 2015. Our expansion of courses and service offerings allows us to better attract new students with different needs and provides us greater cross-selling opportunities with respect to our existing students.

 

Our planned expansion may result in substantial demands on our management, operational, technological, financial and other resources. To manage and support our growth, we must improve our existing operational, administrative and technological systems and our financial and management controls, and recruit, train and retain additional qualified teachers and school management personnel as well as other administrative and sales and marketing personnel, particularly as we grow outside of our existing markets. We will continue to implement additional systems and measures and recruit qualified personnel in order to effectively manage and support our growth. If we cannot achieve these improvements, our financial condition and results of operations may be materially adversely affected.

 

Pricing

 

Our results of operations are also affected by the pricing for our tutoring services. We generally charge students based on the hourly rates of our courses and the total number of hours for all the courses taken by each student. We determine hourly rates for our courses primarily based on the demand for our courses, cost of our services, the geographic markets where the courses are offered, and the fees charged by our competitors for the same or similar courses.

 

Costs and Expenses

 

Our ability to maintain and increase profitability also depends on our ability to effectively control our costs and expenses. A significant component of our cost of revenues is compensation to our teachers. We offer competitive remunerations to our teachers in order to attract and retain top teaching talent. Fees and performance-linked bonuses to our teachers accounted for approximately 23.4%, 23.4% and 21.6% of our net revenues for the fiscal years ended February 28, 2017, 2018 and 2019, respectively. Another important component of our cost of revenues is rental expenses for our learning and service centers, which accounted for approximately 13.3%, 13.7% and 10.7% of our net revenues for the fiscal years ended February 28, 2017, 2018 and 2019, respectively. For the fiscal years ended February 28, 2017, 2018 and 2019, we incurred share-based compensation expenses representing approximately 3.5%, 2.7% and 3.0%, respectively, of our net revenues, and we expect to continue to incur share-based compensation expenses in the future.

 

Key Components of Results of Operations

 

Net Revenues

 

In the fiscal years ended February 28, 2017, 2018 and 2019, we generated total net revenues of $1,043.1 million, $1,715.0 million and $2,563.0 million, respectively. We derive substantially all of our revenues from tutoring services, including small-class offerings and personalized premium services. Revenues generated from our online course offerings through www.xueersi.com contributed 4.7%, 7.0% and 13.3% of our total net revenues in the fiscal years ended February 28, 2017, 2018 and 2019, respectively.

 

 80 

 

 

We generally collect course fees in advance, which we initially record as deferred revenues. We had deferred revenues in the amounts of $518.9 million, $842.3 million and $436.1 million, as of February 28, 2017, 2018 and 2019, respectively.

 

Cost of Revenues and Operating Expenses

 

The following table sets forth, for the periods indicated, our cost of revenues and operating expenses, in absolute amounts and as percentages of the total net revenues:

 

  For the Years Ended February 28, 
  2017  2018  2019 
  $  %  $  %  $  % 
  (in thousands of $, except percentages) 
Net revenues $1,043,100   100.0  $1,715,016   100.0  $2,562,984   100.0 
Total cost of revenues(1)  (522,327)  (50.1)  (882,316)  (51.4)  (1,164,454)  (45.4)
Operating expenses:                        
Selling and marketing(2)  (126,005)  (12.1)  (242,102)  (14.1)  (484,000)  (18.9)
General and administrative(3)  (263,287)  (25.2)  (386,287)  (22.5)  (579,672)  (22.6)
Impairment loss on intangible assets  -   -   (358)  (0.0)  -   - 
Total operating expenses $(389,292)  (37.3) $(628,747)  (36.7) $(1,063,672)  (41.5)

 

 

(1)Includes share-based compensation expenses of $0.1 million, $0.4 million and $0.7 million for the fiscal years ended February 28, 2017, 2018 and 2019, respectively.

 

(2)Includes share-based compensation expenses of $3.4 million, $5.0 million and $10.5 million for the fiscal years ended February 28, 2017, 2018 and 2019, respectively.

 

(3)Includes share-based compensation expenses of $32.6 million, $41.7 million and $66.1 million for the fiscal years ended February 28, 2017, 2018 and 2019, respectively.

 

Cost of Revenues

 

Our cost of revenues primarily consists of teaching fees, performance-linked bonuses and other compensations for our teachers and rental cost for our learning centers and service centers, compensation to personnel providing educational service support, and to a lesser extent, depreciation and amortization of long-lived assets used in the provision of educational services, costs of course materials, and other office supplies. We expect our cost of revenues to increase as we further expand our network and operations by opening new learning centers and service centers and hiring additional teachers. The increase in our cost of revenues as a percentage of our total net revenues was primarily due to the increase in miscellaneous costs incurred during the expansion of our business.

 

Operating Expenses

 

Our operating expenses consist primarily of selling and marketing expenses and general and administrative expenses.

 

Our selling and marketing expenses primarily consist of compensation to our personnel involved in sales and marketing expenses relating to our marketing and branding promotion activities, rental and utilities expenses relating to selling and marketing functions and, to a lesser extent, depreciation and amortization of long-lived assets used in our selling and marketing activities. Our selling and marketing expenses as a percentage of net revenues was 12.1%, 14.1% and 18.9% for the fiscal years ended February 28, 2017, 2018 and 2019, respectively. Our selling and marketing expenses increased as a percentage of net revenues because of the increase in compensation to our sales and marketing personnel to support a greater number of program and service offerings and expenses for more marketing promotion activities to enhance our brand awareness.

 

 81 

 

 

Our general and administrative expenses primarily consist of compensation paid to our management and administrative personnel, costs of third-party professional services, rental and utilities expenses relating to office and administrative functions, and, to a lesser extent, depreciation and amortization of long-lived assets used in our administrative activities. Our general and administrative expenses as a percentage of our total net revenues was 25.2%, 22.5% and 22.6% for the fiscal years ended February 28, 2017, 2018 and 2019, respectively. We expect that our general and administrative expenses will continue to increase in the near term as we hire additional personnel and incur additional expenses in connection with the expansion of our business operations, in particular in connection with our online education initiatives and other new programs and service offerings, the enhancement of our internal controls, the establishment of our internal administrative and technological system and our financial and management control and the provisions of share-based compensation to our employees, as well as other expenses associated with our being a publicly traded company.

 

Taxation

 

Cayman Islands

 

We are an exempted company incorporated in the Cayman Islands. Under the current law of the Cayman Islands, we are not subject to income, corporate or capital gains tax, and the Cayman Islands currently have no form of estate duty, inheritance tax or gift tax. In addition, payments of dividends and capital in respect of our shares are not subject to taxation in the Cayman Islands and no withholding will be required in the Cayman Islands on the payment of any dividend or capital to any holder of our shares, nor will gains derived from the disposal of our shares be subject to Cayman Islands income or corporation tax.

 

Hong Kong

 

Each of our Hong Kong subsidiaries are subject to a two-tiered income tax rate for taxable income earned in Hong Kong effectively since April 1, 2018. The first 2 million Hong Kong dollars of profits earned by a company are subject to be taxed at an income tax rate of 8.25%, while the remaining profits will continue to be taxed at the existing tax rate, 16.5%. No provision for Hong Kong profits tax has been made in our consolidated financial statements, as these Hong Kong subsidiaries have no assessable income for the fiscal years ended February 28, 2017, 2018 and 2019.

 

PRC Enterprise Income Tax

 

Our subsidiaries in China are companies incorporated under PRC law and, as such, are subject to PRC enterprise income tax on their taxable income in accordance with the relevant PRC income tax laws. Pursuant to the EIT Law, a uniform 25% enterprise income tax rate is generally applicable to both foreign-invested enterprises and domestic enterprises, except where a special preferential rate applies.

 

Enterprises qualified as “Software Enterprise” are entitled to an income tax exemption for two calendar years, followed by reduced income tax at a rate of 12.5% for three calendar years. If an enterprise qualified as “Software Enterprise” is also entitled to other tax preferential policies in enterprise income tax, such enterprise shall elect only one tax preference among these tax preferential policies. Enterprises qualified as “High and New Technology Enterprises” are entitled to a 15% enterprise income tax rate rather than the 25% uniform statutory tax rate. The preferential tax treatment continues as long as an enterprise can retain its “High and New Technology Enterprise” status. Enterprises qualified as “Key Software Enterprise” are entitled to a preferential tax rate of 10%.

 

The following preferential tax treatments are enjoyed by certain of our subsidiaries and Consolidated Affiliated Entities:

 

·Yidu Huida qualified as a Software Enterprise in 2011 and accordingly was entitled to an income tax exemption in 2011 and 2012 followed by reduced income tax at a rate of 12.5% from 2013 through 2015. Yidu Huida was also qualified as a High and New Technology Enterprise from 2015 to 2020 and accordingly was entitled to the 15% preferential tax rate from 2015 to 2020. Yidu Huida was also qualified as a Key Software Enterprise in 2016 and 2017, which was approved in May 2017 and July 2018 and accordingly was entitled to 10% preferential tax rate in 2016 and 2017. Yidu Huida elected to adopt the 12.5% preferential tax rate in 2015 and the 10% preferential tax rate in 2016 and 2017. For calendar year 2018, Yidu Huida continued to apply for the qualification of Key Software Enterprise to enjoy the preferential tax rate of 10%. As of the date of this annual report, the filings are still being reviewed by the tax authorities.

 

 82 

 

 

·Beijing Xintang Sichuang was qualified as a Software Enterprise in 2013 and accordingly was entitled to an income tax exemption in 2013 and 2014 followed by reduced income tax at a rate of 12.5% from 2015 through 2017. Beijing Xintang Sichuang was also qualified as a High and New Technology Enterprise from 2017 to 2019 and accordingly is entitled to the 15% preferential tax rate during the period. Beijing Xintang Sichuang applied the 12.5% preferential tax rate in 2017. For calendar year 2018, Beijing Xintang Sichuang applied for the qualification of Key Software Enterprise to enjoy the preferential tax rate of 10%. As of the date of this annual report, the filings are still being reviewed by the tax authorities.

 

·Xueersi Education was qualified as a “High and New Technology Enterprise” from 2012 to 2016 and accordingly enjoyed the 15% preferential tax rate during the period. Its tax preference discontinued since January 2017.

 

·TAL Beijing was qualified as a “High and New Technology Enterprise” from 2014 to 2016 and it maintained the qualification from 2017 to 2019, and as a result it continued to enjoy the 15% preferential tax rate during the period. For calendar year 2018, TAL Beijing applied for the qualification of Key Software Enterprise to enjoy the preferential tax rate of 10%. As of the date of this annual report, the filings are still being reviewed by the tax authorities.

 

·Yinghe Youshi was qualified as a “High and New Technology Enterprise” from 2016 to 2018 and accordingly enjoy the 15% preferential tax rate during the period. Yinghe Youshi plans to re-apply for the High and New Technology Enterprise qualification in 2019, and the result of such re-application is subject to the approval of relevant governmental authorities.

 

·Beijing Yizhen Xuesi was qualified as a Software Enterprise in 2017 and accordingly was entitled to an income tax exemption in 2017 and 2018 followed by reduced income tax at a rate of 12.5% from 2019 through 2021.

 

Preferential tax treatments granted to our PRC subsidiaries and Consolidated Affiliated Entities in China by local governmental authorities are subject to review and may be adjusted or revoked at any time. The software enterprises which enjoy preferential tax treatments shall also provide filing documents with respect to preferential tax treatments to the relevant tax authority when filing annual enterprise income tax returns for the settlement of tax payments. The discontinuation of any preferential tax treatments currently available to us, will cause our effective tax rate to increase, which could have a material adverse effect on our results of operations.

 

PRC Withholding Tax

 

As a Cayman Islands holding company, we may receive dividends from our PRC operating subsidiaries through TAL Hong Kong. The EIT Law and its implementation rules provide that dividends paid by a PRC entity to a non-resident enterprise for income tax purposes is subject to PRC withholding tax at a rate of 10%, subject to reduction by an applicable tax treaty with China. According to the Arrangement between Mainland China and the Hong Kong Special Administrative Region for the Avoidance of Double Taxation and Prevention of Fiscal Evasion, dividends paid to shareholders residing in Hong Kong are subject to a reduced 5% rate of tax withholding provided the Hong Kong residents’ equity interests in the mainland dividend issuer is above 25%. However, the SAT promulgated SAT Circular 601 in 2009, which provides guidance for determining whether a resident of a contracting state is the “beneficial owner” of an item of income under PRC tax treaties and tax arrangements. In February 2018, the SAT promulgated Circular 9, which supersedes the Circular 601, to clarify the definition of beneficial owner under PRC tax treaties and tax arrangements. According to Circular 9, a beneficial owner refers to a party who holds ownership and control over incomes or the rights or assets from which the incomes are derived. In determining whether a resident of the other contracting party to a double taxation agreement, or a DTA, who is applying for enjoying preferential treatment under the DTA has the status as a beneficial owner, comprehensive analysis shall be conducted in light of the actual circumstances of the specific case and based on several factors, include among others, if (1) an applicant is under the obligation to pay 50% or more of the incomes received to any resident of any third country (region) within 12 months upon receipt of the incomes; and (2) if the business activities carried out by an applicant constitutes substantive business activities. Substantive business activities shall include substantive manufacturing, distribution, management and other activities. Whether an applicant’s business activities are substantive shall be determined based on the functions actually performed by the applicant and the risks assumed thereby. The substantive investment and shareholding management activities carried out by the applicant may constitute substantive business activities. Where the applicant concurrently engages in investment and shareholding management activities that do not constitute substantive business activities and other business activities, if the other business activities are not significant enough, the applicant will not be considered as engaging in substantive business activities and hence more likely not a beneficial owner;

 

 83 

 

 

In addition, if the incomes derived by any of the following applicants from China are dividends, the relevant applicant may be directly determined as having the status of a “beneficial owner”:

 

(1)       The government of the other contracting party to the relevant DTA;

 

(2)       A company that is a resident of, and is listed on the market of, the other contracting party to the relevant DTA;

 

(3)       A resident individual of the other contracting party to the relevant DTA; or

 

(4)       Where one or more parties referred to in Item (1) through Item (3) directly or indirectly hold 100% of the shares of the applicant, and the mid-tier in the case of indirect shareholding is a resident of China or a resident of the other contracting party to the relevant DTA.

 

Further, According to Circular 9, agents or designated payees are not beneficial owners. The fact that an applicant collects incomes via an agent or a designated payee does not affect the determination of whether the applicant has the status of a beneficial owner irrespective of whether an agent or a designated payee is a resident of the other contracting party to the relevant DTA.

 

According to such SAT Circular 9, if the business activities carried out by an applicant do not constitute substantive business activities, then such applicant is likely not to be regarded as a beneficial owner. Although we may use our Hong Kong subsidiaries as a platform to expand our business in the future, our Hong Kong subsidiaries currently do not engage in any substantive business activities and thus it is possible that our Hong Kong subsidiaries may not be regarded as “beneficial owners” for the purposes of SAT Circular 9 and the dividends they receive from our PRC subsidiaries would be subject to withholding tax at a rate of 10%. In addition, our Hong Kong subsidiaries may be considered PRC resident enterprises for enterprise income tax purposes if the relevant PRC tax authorities determine that our Hong Kong subsidiaries’ “de facto management bodies” are within China, in which case dividends received by them from our PRC subsidiaries would be exempt from PRC withholding tax because such income is exempted under the EIT Law for a PRC resident enterprise recipient. As there remain uncertainties regarding the interpretation and implementation of the EIT Law and its implementation rules, it is uncertain whether, if we are deemed a PRC resident enterprise, any dividends to be distributed by us to our non-PRC shareholders and ADS holders would be subject to any PRC withholding tax. For a detailed discussion of PRC tax issues related to resident enterprise status, see “Item 3. Key Information—D. Risk Factors—Risks Related to Doing Business in China-Under the EIT Law, we may be classified as a PRC “resident enterprise.” Such classification could result in unfavorable tax consequences to us and our non-PRC shareholders.”

 

In December 21, 2017, SAT promulgated Notice on Issues Concerning the Policy for Temporary Exemption of Withholding Income Tax on Direct Investment by Overseas Investors with Distributed Profits, or Circular 88. According to the Circular 88, where overseas investors use the profits obtained from resident enterprises within China to invest directly in the encouraged investment projects, the deferred tax payment policy shall apply thereto and withholding income tax thereon shall be exempted temporarily. An overseas investor that is entitled to but has not actually enjoyed the policy of temporary exemption of withholding income tax under this Notice may apply to retroactively enjoy such policy within three years from the date of actual payment of relevant tax and for refund of the tax already paid.

 

 84 

 

 

In September 29, 2018, the SAT promulgated Notice on the Scope of Application Concerning the Policy for Temporary Exemption of Withholding Income Tax on Direct Investment by Overseas Investors with Distributed Profits, or Circular 102, which terminated the aforementioned articles of Circular 88. Pursuant to Circular 102, the scope of application of the temporary exemption of Withholding Income Tax was expanded from where overseas investors use the profits obtained from resident enterprises within China to invest directly in the encouraged investment projects, to where overseas investors use the profits obtained from resident enterprises within China to invest directly in all projects and fields which are not prohibited from foreign investment pursuant to the Special Administrative Measures for Foreign Investment Access (2018), or Negative List.

 

Further, according to the Circular 102, for the temporary exemption of overseas investors from payment of withholding income tax, the following conditions must be satisfied at the same time:

 

(1)       Direct investment made by overseas investors with the profits distributed thereto, includes their activities of equity investment with the distributed profits such as capital increase, new establishment and equity purchase and excludes the increase through purchase or distribution and purchase of the shares of listed companies (excluding the conforming strategic investment), specifically including: (i) Increasing through purchase or distribution of the paid-in capital or capital reserve of resident enterprises within PRC; (ii) Investing in new establishment of resident enterprises within PRC; (iii) Purchasing the shares of resident enterprises within China from nonaffiliated parties; and (iv) Other methods prescribed by the Ministry of Finance and the State Administration of Taxation. The enterprises in which overseas investors invest through above investment activities shall be collectively referred to the invested enterprises.

 

(2)       The profits distributed to overseas investors fall under the dividends, bonus and other equity investment income formed from the actual distribution of the retained income already realized by resident enterprises within China to investors.

 

(3)       Where the profits used by overseas investors for direct investment are paid in cash, relevant amounts shall be transferred directly from the accounts of the profits distributing enterprises to the accounts of the invested enterprises or equity transferors and shall not be circulated among other domestic and overseas accounts before direct investment; where the profits used by overseas investors for direct investment are paid in kind, negotiable securities and other non-cash form, the ownership to relevant assets shall be transferred directly from the profits distributing enterprises to the invested enterprises or equity transferors and shall not be held by other enterprises and individuals on behalf thereof or temporarily.

 

PRC Business Tax and Value-Added Tax (VAT)

 

Details of the pilot VAT reform program was set out in two circulars jointly issued by the Ministry of Finance and the SAT. The VAT reform program change the charge of sales tax from business tax to VAT for certain pilot industries, and was initially applied only to certain pilot industries in Shanghai. The VAT reform program started to apply nationwide in 2013, was extended to cover additional industry sectors such as construction, real estate, finance and consumer services in May 2016.

 

With respect to all of our PRC entities for the period immediately prior to the implementation of the VAT reform program, revenues from our services are subject to a 5% or 3% PRC business tax. After implementation of the VAT reform program, revenues from our services are mainly subject to a 6% or 3% PRC VAT.

 

Urban Maintenance and Construction Tax and Education Surcharge

 

Any foreign-invested or purely domestic entity or individual that is subject to consumption tax and VAT is also required to pay PRC urban maintenance and construction tax. The rates of urban maintenance and construction tax are 7%, 5% or 1% of the amount of consumption tax and VAT actually paid depending on where the taxpayer is located. All entities and individuals who pay consumption tax and VAT are also required to pay education surcharge at a rate of 3%, and local education surcharges at a rate of 2% of the amount of VAT and consumption tax actually paid.

 

 85 

 

 

Critical Accounting Policies

 

We prepare our financial statements in accordance with U.S. GAAP, which requires us to make estimates and assumptions that affect reported amounts of assets, liabilities, revenue, costs, and expenses, and the disclosure of contingent assets and liabilities. Actual results could differ from those estimates. We continually evaluate these estimates and assumptions based on the most recently available information, our own historical experiences and other factors that we believe to be relevant under the circumstances. Our management has discussed the development, selection and disclosure of these estimates with our board of directors. Since our financial reporting process inherently relies on the use of estimates and assumptions, actual results may differ from these estimates under different assumptions or conditions.

 

An accounting policy is considered to be critical if it requires an accounting estimate to be made based on assumptions about matters that are highly uncertain at the time the estimate is made, and if different estimates that could reasonably have been used, or changes in the accounting estimates that are reasonably likely to occur periodically, could materially impact the consolidated financial statements. We consider the policies discussed below to be critical to an understanding of our audited consolidated financial statements because they involve the greatest reliance on our management’s judgment. You should read the following descriptions of critical accounting policies, judgments and estimates in conjunction with our consolidated financial statements and other disclosures included with this prospectus.

 

Consolidation of our VIEs

 

We, through TAL Beijing and Lebai Information, our wholly owned foreign enterprise, have executed the VIE Contractual Arrangements. See “Item 4. Information on the Company—B. Business Overview—Organizational Structure—Contractual Arrangements with Our Consolidated Affiliated Entities.” The VIE Contractual Arrangements do not provide TAL Beijing or Lebai Information with an equity interest, in legal form, in the respective VIEs, however. As we hold no legal form of equity ownership in the VIEs, we applied the variable interest entity consolidation model as set forth in Accounting Standards Codification 810, Consolidation (ASC 810) instead of the voting interest model of consolidation.

 

By design, the VIE Contractual Arrangements provide TAL Beijing and Lebai Information with a right to receive benefits equal to substantially all of the net income of the respective VIEs, and thus under ASC 810 the interests held by TAL Beijing and Lebai Information under the VIE Contractual Arrangements are considered variable interests. Subsequent to identifying any variable interests, any party holding such variable interests must determine if the entity in which the interest is held is a variable interest entity and subsequently which reporting entity is the primary beneficiary of, and should therefore consolidate, the variable interest entity.

 

The VIE Contractual Arrangements, by design, enable TAL Beijing and Lebai Information to have a) the power to direct the activities that most significantly impact the economic performance of the respective VIEs and b) the right to receive substantially all the benefits of the VIEs. As a result, the VIEs are considered to be variable interest entities under ASC810, and TAL Beijing and Lebai Information to be the primary beneficiaries of the respective VIEs, and accordingly TAL Beijing and Lebai Information consolidates their operations.

 

Determining whether TAL Beijing and Lebai Information are the primary beneficiaries require a careful evaluation of the facts and circumstances, including whether the VIE Contractual Arrangements are substantive under the applicable legal and financial reporting frameworks, i.e. PRC law and U.S. GAAP. We continually review our corporate governance arrangements to ensure that the VIE Contractual Arrangements are indeed substantive.

 

We have determined that the VIE Contractual Arrangements are in fact valid and legally enforceable. Such arrangements were entered into in order to comply with the underlying legal and/or regulatory restrictions that govern the ownership of a direct equity interest in the VIEs. In the opinion of our PRC counsel, Tian Yuan Law Firm, the contracts are legally enforceable under PRC law. See “Item 4. Information on the Company—B. Business Overview—Organizational Structure—VIE Contractual Arrangements.”

 

 86 

 

 

On June 24, 2013 and July 29, 2013, our company and Mr. Bangxin Zhang executed the Deed. Pursuant to the terms of the Deed, as long as Mr. Bangxin Zhang owns a majority voting interest, whether legally or beneficially, and directly or indirectly, in our company, (1) Mr. Bangxin Zhang cannot request or call a meeting of our shareholders or propose a shareholders resolution to appoint or remove a director, (2) if shareholders are asked to appoint or remove a director, the maximum number of votes which Mr. Bangxin Zhang will be permitted to exercise in connection with such shareholder approval is equal to the total aggregate number of votes of the then total issued and outstanding shares of our company held by all members of our company, other than shares which are owned, whether legally or beneficially, and directly or indirectly by Mr. Bangxin Zhang, less one vote and (3) if shareholders or our board of directors are asked to consider or approve any matter related to the Deed, Mr. Bangxin Zhang cannot exercise his voting power.

 

Upon execution of the Deed, despite his ownership of and as long as he holds a majority voting interest, whether legally or beneficially, and directly or indirectly, in our company, Mr. Bangxin Zhang will (1) not be permitted to requisition or call a meeting of our shareholders or propose a shareholders resolution to appoint or remove a director, (2) in relation to any shareholder approvals to appoint or remove a director, only be permitted to exercise up to the number of votes equal to the total aggregate number of votes of the then total issued and outstanding shares of our company held by all members of our company, other than shares which are owned, whether legally or beneficially, and directly or indirectly by Mr. Bangxin Zhang, less one vote and (3) in relation to our shareholders’ or our board of directors’ consideration or approval of any matter related to the Deed, Mr. Bangxin Zhang cannot exercise his voting power. The terms of the Deed prevents Mr. Bangxin Zhang from controlling the rights of our company as it relates to our contractual agreements, and accordingly, our company retains a controlling financial interest in the VIEs and would consolidate them as the VIEs’ primary beneficiary.

 

See the consolidated financial statements Note 1 for the presentation of our abbreviated financial information with and without the VIEs, after elimination of intercompany activity.

 

Revenue recognition

 

On March 1, 2018, we adopted Revenue from Contracts with Customers, or Topic 606, applying the modified retrospective method to all contracts that were not completed as of March 1, 2018. Results for reporting periods beginning on March 1, 2018 are presented under Topic 606, while prior period amounts are not adjusted and continue to be reported under the accounting standards in effect for the prior periods. Under the new standard, we recognizes oversea study consulting service revenue over the contract period rather than at the time when students receive oversea study visa. Other than the revenue recognition for consulting service related to overseas studying, the adoption of Topic 606 does not have a material effect on its current revenue recognition policies.

 

 87 

 

 

The primary sources of our revenues are as follows:

 

(a)       Small class tutoring services, personalized premium services and others

 

Small class tutoring services primarily consist of Xueersi Peiyou small class, Firstleap and Mobby. Personalized premium services is referring to our Zhikang after-school one-on-one tutoring services. Each contract of small class tutoring service or personalized premium service is accounted for as a single performance obligation which is satisfied proportionately over the service period. Tuition fee is generally collected in advance and is initially recorded as deferred revenue. Tuition revenue is recognized proportionately as the tutoring sessions are delivered.

 

Generally, for small class tutoring service except Mobby courses, we offer refunds for any remaining classes to students who decide to withdraw from a course. The refund is equal to and limited to the amount related to the undelivered classes. For most Mobby courses, we offer refunds equal to and limited to the amount related to the undelivered classes to students who withdraw from a course, provided the course is less than two-third completed at the time of withdrawal. After two-third of the course is completed, no refund will be granted. For personalized premium services, a student can withdraw at any time and receive a refund equal to and limited to the amount related to the undelivered classes. Historically, we have not had experienced material refunds. We determine the transaction price to be earned by estimating the refund liability based on historical refund ratio on a portfolio basis using the expected value method.

 

We distribute coupons to attract both existing and prospective students to enroll in our courses. The coupon has fixed dollar amounts and can only be used against future courses. The coupon is not considered a material right to the customer and accounted for as a reduction of transaction price of the service contract.

 

Other revenues are primarily derived from advertising services provided on our online platforms and consulting service and test preparation courses related to overseas study. Revenue is recognized when control of promised goods or services is transferred to our customers in an amount of consideration to which we expects to be entitled to in exchange for those goods or services.

 

(b)       Online education services through www.xueersi.com

 

We provide online education services, including live class and pre-recorded course content, to our students through www.xueersi.com. Students enroll for online courses through www.xueersi.com by the use of prepaid study cards or payment to our online accounts. Each contract of the online education service is accounted for as single performance obligation which is satisfied ratably over the service period. The proceeds collected are initially recorded as deferred revenue. For live class courses, revenues are recognized proportionately as the tutoring sessions are delivered. For pre-recorded course content, revenues are recognized on a straight line basis over the subscription period from the date in which the students activate the courses to the date in which the subscribed courses end. Refunds are provided to the students who decide to withdraw from the subscribed courses within the course offer period and a proportional refund is based on the percentage of untaken courses to the total courses purchased. Historically, we have not experienced material refunds. We determine the transaction price to be earned by estimating the refund liability based on historical refund ratio on a portfolio basis using the expected value method.

 

Business combinations

 

Business combinations are recorded using the acquisition method of accounting. The assets acquired, the liabilities assumed, and any noncontrolling interests of the acquiree at the acquisition date, if any, are measured at their fair values as of the acquisition date. Goodwill is recognized and measured as the excess of the total consideration transferred plus the fair value of any noncontrolling interest of the acquiree and fair value of previously held equity interest in the acquiree, if any, at the acquisition date over the fair values of the identifiable net assets acquired. Common forms of the consideration made in acquisitions include cash and common equity instruments. Consideration transferred in a business acquisition is measured at the fair value as of the date of acquisition.

 

 88 

 

 

Where the consideration in an acquisition includes contingent consideration the payment of which depends on the achievement of certain specified conditions post-acquisition, the contingent consideration is recognized and measured at its fair value at the acquisition date and if recorded as a liability, it is subsequently carried at fair value with changes in fair value reflected in the consolidated statements of operations.

 

In a business combination achieved in stages, we remeasure the previously held equity interest in the acquiree immediately before obtaining control at its acquisition-date fair value and the remeasurement gain or loss, if any, is recognized in the consolidated statements of operations.

 

Goodwill and impairment of Long-lived assets

 

The excess of the purchase price over the fair value of net assets acquired is recorded on the consolidated balance sheets as goodwill. Goodwill is not amortized, but tested for impairment annually or more frequently if event and circumstances indicate that it might be impaired.

 

ASC 350-20 permits us to first assess qualitative factors to determine whether it is “more likely than not” that the fair value of a reporting unit is less than its carrying amount as a basis for determining whether it is necessary to perform the two-step goodwill impairment test. Absent from any impairment indicators, we perform our annual impairment test on the last day of each fiscal year.

 

We do not choose to perform the qualitative assessment for goodwill impairment and performed its annual impairment test using a two-step approach. The first step compares the fair value of a reporting unit to its carrying amount, including goodwill. If the fair value of the reporting unit is greater than its carrying amount, goodwill is not considered impaired and the second step is not required. If the fair value of the reporting unit is less than its carrying amount, the second step of the impairment test measures the amount of the impairment loss, if any, by comparing the implied fair value of goodwill to its carrying amount. If the carrying amount of goodwill exceeds its implied fair value, an impairment loss is recognized equal to that excess. The implied fair value of goodwill is calculated in the same manner that goodwill is calculated in a business combination, whereby the fair value of the reporting unit is allocated to all of the assets and liabilities of that unit, with the excess purchase price over the amounts assigned to assets and liabilities representing the implied fair value of goodwill.

 

We review our long-lived assets for impairment whenever events or changes in circumstances indicate that the carrying amount of an asset may no longer be recoverable. When these events occur, we measure impairment by comparing the carrying value of the long-lived assets to the estimated undiscounted future cash flows expected to result from the use of the assets and their eventual disposition. If the sum of the expected undiscounted cash flow is less than the carrying amount of the assets, we would recognize an impairment loss based on the fair value of the assets.

 

Long-term investments

 

Our long-term investments consist of equity securities without readily determinable fair values, equity securities with readily determinable fair values, equity method investments, available-for-sale investments, fair value option investments and held-to-maturity investments.

 

Equity securities without readily determinable fair values

 

We adopted ASC Topic 321, Investments—Equity Securities, or ASC 321, on March 1, 2018. Prior to fiscal year 2019, for investee companies over which we do not have significant influence or a controlling interest, equity securities of privately held companies were accounted for using the cost method of accounting, measured at cost less other-than-temporary impairment. Starting from fiscal year 2019, for equity securities without readily determinable fair value that qualify for the practical expedient to estimate fair value using net asset value per share, the Group estimates the fair value using net asset value per share. For other equity securities without readily determinable fair value, we elected to use the measurement alternative to measure those investments at cost, minus impairment, if any, plus or minus changes resulting from observable price changes in orderly transactions for identical or similar investments of the same issuer.

 

 89 

 

 

We review our equity securities without readily determinable fair value for impairment at each reporting period. If a qualitative assessment indicates that the investment is impaired, we estimate the investment’s fair value in accordance with the principles of ASC 820. If the fair value is less than the investment’s carrying value, we recognize an impairment loss in net income equal to the difference between the carrying value and fair value.

 

Equity securities with readily determinable fair values

 

Equity securities with readily determinable fair values are measured at fair values, and any changes in fair value are recognized in the consolidated statements of operations.

 

Equity method investments

 

Investee companies over which we have the ability to exercise significant influence, but does not have a controlling interest through investment in common shares or in-substance common shares, are accounted for using the equity method. Significant influence is generally considered to exist when we have an ownership interest in the voting stock of the investee between 20% and 50%, and other factors, such as representation on the investee’s board of directors, voting rights and the impact of commercial arrangements, are also considered in determining whether the equity method of accounting is appropriate. For certain investments in limited partnerships, where we hold less than a 20% equity or voting interest, we may also have significant influence.

 

Under the equity method, we initially records its investment at cost and subsequently recognizes our proportionate share of each equity investee’s net income or loss after the date of investment into the consolidated statements of operations and accordingly adjusts the carrying amount of the investment. If financial statements of an investee cannot be made available within a reasonable period of time, we record our share of the net income or loss of an investee on a one quarter lag basis in accordance with ASC 323-10-35-6.

 

We review our equity method investments for impairment whenever an event or circumstance indicates that an other-than-temporary impairment has occurred. We consider available quantitative and qualitative evidence in evaluating potential impairment of its equity method investments. An impairment charge is recorded when the carrying amount of the investment exceeds its fair value and this condition is determined to be other-than-temporary.

 

Available-for-sale investments

 

For investments in investees’ shares which are determined to be debt securities, we account for them as available-for-sale investments when they are not classified as either trading or held-to-maturity investments. Available-for-sale investments are reported at fair value, with unrealized gains and losses recorded in accumulated other comprehensive income as a component of shareholders’ equity. Realized gains and losses and provision for decline in value determined to be other than temporary, if any, are recognized in the consolidated statements of operations.

 

Fair value option investments

 

We elected the fair value option to account for certain investments whereby the change in fair value is recognized in the consolidated statements of operations.

 

Held-to-maturity investments

 

Long-term investments include wealth management products, which are mainly deposits with variable interest rates placed with financial institutions and are restricted as to withdrawal and use. We classify the wealth management products as “held-to-maturity” securities. The original maturities of the investments are two years.

 

 90 

 

 

Income Taxes

 

As part of the process of preparing our consolidated financial statements, we are required to estimate our income taxes in each of the jurisdictions in which we operate. Significant management judgment is required in determining our provision for income taxes, our deferred tax assets and liabilities and any valuation allowance recorded against our net deferred tax assets, including evaluating uncertainties in the application of accounting principles and complex tax laws.

 

We account for income taxes using the asset and liability approach. Under this method, deferred tax assets and liability are recognized based on the differences between the tax basis of assets and liabilities and their reported amounts in the financial statements, net of operating loss carry forwards and credits, by applying enacted statutory tax rates applicable to future years. Deferred tax assets are reduced by a valuation allowance when, in the opinion of management, it is more likely than not that some portion or all of the deferred tax assets will not be realized. Current income taxes are provided for in accordance with the laws and regulations applicable to the Group as enacted by the relevant tax authorities.

 

We account for uncertain tax positions by reporting a liability for unrecognized tax benefits resulting from uncertain tax positions taken or expected to be taken in a tax return. Tax benefits are recognized from uncertain tax positions when we believe that it is more likely than not that the tax position will be sustained on examination by the taxing authorities based on the technical merits of the position. We recognize interest and penalties, if any, related to unrecognized tax benefits in income tax expense.

 

Share-Based Compensation

 

Share-based payment transactions with employees are measured based on the grant date fair value of the equity instrument and recognized as compensation expense on a straight-line basis over the requisite service period, with a corresponding impact reflected in additional paid-in capital. Forfeitures are recognized as they occur. Liability-classified awards are remeasured at their fair-value-based measurement as of each reporting date until settlement.

 

For share options, we use the Black-Scholes option-pricing model to determine the estimated fair value. The volatility assumption was estimated based on the historical volatility of our share price applying the guidance provided by ASC 718. We have begun to estimate the volatility assumption solely based on our historical information since October 2010.

 

 

Results of Operations

 

The following table sets forth a summary of our consolidated results of operations for the periods indicated, both in absolute amounts and as percentages of our net revenues. This information should be read together with our consolidated financial statements and related notes included elsewhere in this annual report. The operating results in any period are not necessarily indicative of the results that may be expected for any future period.

 

  For the Years Ended February 28, 
  2017  2018  2019 
  $  %  $  %  $  % 
  (in thousands of $, except percentages) 
Net revenues $1,043,100   100.0% $1,715,016   100.0% $2,562,984   100.0%
Cost of revenues(1)   (522,327)  (50.1)  (882,316)  (51.4)  (1,164,454)  (45.4)
Gross profit  520,773   49.9   832,700   48.6   1,398,530   54.6 
Operating expenses                        
Selling and marketing(2)   (126,005)  (12.1)  (242,102)  (14.1)  (484,000)  (18.9)
General and administrative(3)   (263,287)  (25.2)  (386,287)  (22.5)  (579,672)  (22.6)
Impairment loss on intangible assets  -   -   (358)  (0.0)  -   - 
Total operating expenses  (389,292)  (37.3)  (628,747)  (36.7)  (1,063,672)  (41.5)
Government subsidies  3,113   0.3   4,651   0.3   6,724   0.3 
Income from operations  134,594   12.9   208,604   12.2   341,582   13.4 
Interest income  18,133   1.8   39,837   2.3   59,614   2.3 
Interest expense  (13,145)  (1.3)  (16,640)  (1.0)  (17,628)  (0.7)
Other income  23,074   2.2   17,406   1.0   131,727   5.1 
Impairment loss on long-term investments  (8,075)  (0.8)  (2,213)  (0.1)  (58,091)  (2.3)
Income before provision for income tax and loss from equity method investments  154,581   14.8   246,994   14.4   457,204   17.8 
Provision for income tax  (34,066)  (3.2)  (44,653)  (2.6)  (76,504)  (3.0)
Loss from equity method investments  (8,025)  (0.8)  (7,678)  (0.4)  (16,186)  (0.6)
Net income  112,490   10.8   194,663   11.4   364,514   14.2 
Add: Net loss attributable to noncontrolling interest  4,390   0.4   3,777   0.2   2,722   0.1 
Net income attributable to TAL Education Group $116,880   11.2% $198,440   11.6% $367,236   14.3 

 

 

(1)Includes share-based compensation expenses of $0.1 million, $0.4 million and $0.7 million for the fiscal years ended February 28, 2017, 2018 and 2019, respectively.

  

 91 

 

(2)Includes share-based compensation expenses of $3.4 million, $5.0 million and $10.5 million for the fiscal years ended February 28, 2017, 2018 and 2019, respectively.

 

(3)Includes share-based compensation expenses of $32.6 million, $41.7 million and $66.1 million for the fiscal years ended February 28, 2017, 2018 and 2019, respectively.

 

Fiscal Year Ended February 28, 2019 Compared to Fiscal Year Ended February 28, 2018

 

Net Revenues

 

Our total net revenues increased by 49.4% to $2,563.0 million for the fiscal year ended February 28, 2019 from $1,715.0 million for the fiscal year ended February 28, 2018. The increase was mainly driven by an increase in total student enrollments. The increase in total student enrollments resulted primarily from increases of enrollments in the small class offerings and online courses.

 

Cost of Revenues

 

Our cost of revenues increased by 32.0% to $1,164.5 million for the fiscal year ended February 28, 2019 from $882.3 million for the fiscal year ended February 28, 2018. This increase was largely due to the increase in teacher fees and performance-linked bonuses to our teachers, and rental costs for our learning centers and service centers. The increase of teacher fees and performance-linked bonuses was primarily due to the increase in the number of our full-time teachers from 17,868 for the fiscal year ended February 28, 2018 to 21,387 for the fiscal year ended February 28, 2019. The increase of rental costs for our facilities was primarily due to the increase in the leased space of learning centers and service centers from approximately 1,149,000 square meters as of February 28, 2018 to approximately 1,351,000 square meters as of February 28, 2019. Cost of revenues for the fiscal year ended February 28, 2019 included $0.7 million in share-based compensation expenses, as compared to $0.4 million for the fiscal year ended February 28, 2018.

 

 92 

 

 

Operating Expenses

 

Our operating expenses increased by 69.2% to $1,063.7 million for the fiscal year ended February 28, 2019 from $628.7 million for the fiscal year ended February 28, 2018. This increase primarily resulted from increases in both our selling and marketing expenses and general and administrative expenses.

 

Selling and Marketing Expenses. Our selling and marketing expenses increased by 99.9% to $484.0 million for the fiscal year ended February 28, 2019 from $242.1 million for the fiscal year ended February 28, 2018. This increase was primarily due to an increase in salaries and benefits for our selling and marketing personnel and more marketing promotion activities both for brand enhancement and consumer experience. Selling and marketing expenses for the fiscal year ended February 28, 2019 also included $10.5 million in share-based compensation expenses, as compared to $5.0 million for the fiscal year ended February 28, 2018.

 

General and Administrative Expenses. Our general and administrative expenses increased by 50.1% to $579.7 million for the salaries and benefit for the general fiscal year ended February 28, 2019 from $386.3 million for the fiscal year ended February 28, 2018. This increase was primarily due to an increase in General and administrative expenses for the fiscal year ended February 28, 2019 included $66.1 million in share-based compensation expenses, as compared to $41.7 million for the fiscal year ended February 28, 2018.

 

Government Subsidies

 

We received government subsidies related to government sponsored projects and recorded such government subsidies as a liability when such government subsidies were received and recorded it as other operating income when there was no further performance obligation. We received government subsidies of $6.7 million for the fiscal year ended February 28, 2019, compared to $4.6 million for the fiscal year ended February 28, 2018. We recorded $6.7 million and $4.7 million government subsidies as other operating income for the fiscal years ended February 28, 2019 and 2018, respectively.

 

Interest Income

 

We had interest income of $59.6 million for the fiscal year ended February 28, 2019, compared to $39.8 million for the fiscal year ended February 28, 2018. Our interest income in both fiscal years consisted primarily of interest earned from our cash and cash equivalents and short-term investments.

 

Other income

 

We recorded other income of $131.7 million for the fiscal year ended February 28, 2019, compared to other income of $17.4 million for the fiscal year ended February 28, 2018. Other income of fiscal year 2019 was mainly from the fair value changes of a long-term investment. The fair value changes of the long-term investment were transferred from accumulated other comprehensive income to other income as the investment was reclassified from available-for-sale investment to equity security with readily determinable fair value upon listing on the Hong Kong Exchange in November 2018.

 

Impairment loss on long-term investments

 

We incurred $58.1 million of impairment loss on long-term investments for fiscal year ended February 28, 2019, compared to $2.2 million for the fiscal year ended February 28, 2018. Impairment loss on long-term investments was mainly due to the other-than-temporary declines in the value of long-term investments.

 

 93 

 

 

Provision for Income Tax

 

We had $76.5 million of provision for income tax for the fiscal year ended February 28, 2019, compared to $44.7 million in fiscal year 2018. The increase was mainly due to increase in income before provision for income tax and loss from equity method investments.

 

Net Income

 

As a result of the foregoing, our net income increased by 87.3% to $364.5 million for the fiscal year ended February 28, 2019 from $194.7 million for the fiscal year ended February 28, 2018.

 

Fiscal Year Ended February 28, 2018 Compared to Fiscal Year Ended February 28, 2017

 

Net Revenues

 

Our total net revenues increased by 64.4% to $1,715.0 million for the fiscal year ended February 28, 2018 from $1,043.1 million for the fiscal year ended February 28, 2017. The increase was mainly driven by an increase in total student enrollments. The increase in total student enrollments resulted primarily from increases of enrollments in the small class offerings and online courses.

 

Cost of Revenues

 

Our cost of revenues increased by 68.9% to $882.3 million for the fiscal year ended February 28, 2018 from $522.3 million for the fiscal year ended February 28, 2017. This increase was largely due to the increase in teacher fees and performance-linked bonuses to our teachers, staff costs and rental costs for our learning centers and service centers. The increase of teacher fees and performance-linked bonuses was primarily due to the increase in the number of our full-time teachers from 11,084 for the fiscal year ended February 28, 2017 to 17,868 for the fiscal year ended February 28, 2018. The increase of staff costs, which primarily consist of salaries, benefits and performance-linked bonuses for personnel providing educational service support and base salaries and other compensation for full-time teachers, was mainly due to an increase in the number of our staff to expand our network and operations by opening new learning centers and service centers and an increase in the average salaries of our existing personnel who provide educational service support. The increase of rental costs for our facilities was primarily due to the increase in the leased space of learning centers and service centers from approximately 871,500 square meters as of February 28, 2017 to approximately 1,149,000 square meters as of February 28, 2018. Cost of revenues for the fiscal year ended February 28, 2018 included $0.4 million in share-based compensation expenses, as compared to $0.1 million for the fiscal year ended February 28, 2017.

 

Operating Expenses

 

Our operating expenses increased by 61.5% to $628.7 million for the fiscal year ended February 28, 2018 from $389.3 million for the fiscal year ended February 28, 2017. This increase primarily resulted from increases in both our selling and marketing expenses and general and administrative expenses.

 

Selling and Marketing Expenses. Our selling and marketing expenses increased by 92.1% to $242.1 million for the fiscal year ended February 28, 2018 from $126.0 million for the fiscal year ended February 28, 2017. This increase was primarily due to an increase in salaries and benefits for our selling and marketing personnel and more marketing promotion activities both for brand enhancement and consumer experience. We increased the number of our sales and marketing personnel and also increased salaries for many of our existing sales and marketing personnel during the fiscal year ended February 28, 2018 to support a greater number of program and service offerings and larger learning center network. Selling and marketing expenses for the fiscal year ended February 28, 2018 also included $5.0 million in share-based compensation expenses, as compared to $3.4 million for the fiscal year ended February 28, 2017.

 

 94 

 

 

General and Administrative Expenses.Our general and administrative expenses increased by 46.7% to $386.3 million for the fiscal year ended February 28, 2018 from $263.3 million for the fiscal year ended February 28, 2017. This increase was primarily due to an increase in the number of general and administrative staff and average salaries and benefits provided to them, in particular personnel supporting our online education initiatives and other new programs and service offerings, an increase in the headcount of our full-time teachers who are also engaged in content development and teacher training in addition to their class hour commitments, as well as the expansion of our office spaces as we increased the scale of our business. General and administrative expenses for the fiscal year ended February 28, 2018 included $41.7 million in share-based compensation expenses, as compared to $32.6 million for the fiscal year ended February 28, 2017.

 

Government Subsidies

 

We received government subsidies related to government sponsored projects and recorded such government subsidies as a liability when such government subsidies were received and recorded it as other operating income when there was no further performance obligation. We received government subsidies of $4.6 million for the fiscal year ended February 28, 2018, compared to $3.1 million for the fiscal year ended February 28, 2017. We recorded $4.7 million and $3.1 million government subsidies as other operating income for the fiscal years ended February 28, 2018 and 2017, respectively.

 

Interest Income

 

We had interest income of $39.8 million for the fiscal year ended February 28, 2018, compared to $18.1 million for the fiscal year ended February 28, 2017. Our interest income in both fiscal years consisted primarily of interest earned from our cash and cash equivalents and short-term investments.

 

Other (expense)/income

 

We recorded other income of $17.4 million for the fiscal year ended February 28, 2018, compared to other income of $23.1 million for the fiscal year ended February 28, 2017. Other income for the fiscal year ended February 28, 2018 primarily was the gain from disposal of certain long-term investments.

 

Impairment loss on long-term investments

 

We incurred $2.2 million of impairment loss on long-term investments for fiscal year ended February 28, 2018, compared to $8.1 million for the fiscal year ended February 28, 2017. Impairment loss on long-term investments was mainly due to the other-than-temporary declines in the value of long-term investments.

 

Provision for Income Tax

 

We had $44.7 million of provision for income tax for the fiscal year ended February 28, 2018, compared to $34.1 million in fiscal year 2017. The increase was mainly due to increase in income before provision for income tax and loss from equity method investments, partially offset by the effects of income tax exemption entitled to Yizhen Xuesi, which qualified as a Software Enterprise in 2017.

 

Net Income

 

As a result of the foregoing, our net income increased by 73.0% to $194.7 million for the fiscal year ended February 28, 2018 from $112.5 million for the fiscal year ended February 28, 2017.

 

Inflation

 

According to the National Bureau of Statistics of China, the year-over-year percent changes in the consumer price index in China for February 2017, 2018 and 2019 were increases of 0.8%, 2.9% and 1.5%, respectively. Inflation has had some impact on our operations in recent years, in the form of higher salaries for our teachers and other staff and higher rental payments for certain of the office space and service center and learning center space we lease. We can provide no assurance that we will not continue to be affected in the future by higher rates of inflation in China, or that we will be able to adjust our tuition rates to mitigate the impact of inflation on our results of operations.

 

 95 

 

 

Recent Accounting Pronouncements

 

A list of recent accounting pronouncements that are relevant to us is included in note 2 to our consolidated financial statements, which are included in this annual report.

 

B.Liquidity and Capital Resources

 

Cash Flows and Working Capital

 

In recent years, we have financed our operations and the expansion of our business primarily through cash flows from operations, proceeds from our initial public offering in October 2010, our offering of convertible senior note in May 2014 and the loan facilities we entered into in June 2016 and February 2019, respectively. As of February 28, 2019, we had $1,247.1 million in cash and cash equivalents, $268.4 million in short-term investments and $210.0 million short-term debt. Our cash and cash equivalents consist of cash on hand, demand deposits and highly liquid investments that are placed with banks and other financial institutions and which are either unrestricted as to withdrawal or use, or have remaining maturities of three months or less when purchased. The short-term investments primarily consist of wealth management produces with variable interest rates with original maturity of less than one year and more than three months.

 

The following table sets forth a summary of our cash and cash equivalents and short-term investments inside and outside China as of February 28, 2019.

 

  Cash and
cash
equivalents
in RMB
  Cash and
cash
equivalents
in other
currencies
  Total cash
and cash
equivalents
  Short-term
investments
in RMB
  Short-term
investments
in other
currencies
  Total
short-term
investments
 
  (in thousands) 
Entities outside China  213   707,747   707,960   -   173,943   173,943 
VIEs in China  247,921   283   248,204   11,956   -   11,956 
Non-VIEs in China  278,775   12,201   290,976   74,725   7,800   82,525 
Entities inside China  526,696   12,484   539,180   86,681   7,800   94,481 
Total  526,909   720,231   1,247,140   86,681   181,743   268,424 

 

Although we consolidate the results of our VIEs, our access to our Consolidated Affiliated Entities is only through the VIE Contractual Arrangements. See “Item 4. Information on the Company—B. Business Overview—Organizational Structure—VIE Contractual Arrangements.” For restrictions and limitations on liquidity and capital resources as a result of our corporate structure, see “—Holding Company Structure.”

 

We believe that our current cash and cash equivalents and anticipated cash flow from operations will be sufficient to meet our anticipated cash needs to support our organic growth, including our cash needs for working capital and capital expenditures, for at least the next 12 months. However, we may need additional cash resources in the future if we experience changed business conditions or other developments or if we find and wish to pursue opportunities for investment, acquisition, strategic cooperation or other similar actions. If we determine that our cash requirements exceed our cash and cash equivalents on hand, we may seek to issue debt or equity securities or obtain a credit facility. Any issuance of equity securities could cause dilution to our shareholders. Any incurrence of indebtedness could increase our debt service obligations and cause us to be subject to restrictive operating and finance covenants. In addition, there can be no assurance that when we need additional cash resources, financing will be available to us on commercially acceptable terms and amount, or at all.

 

 96 

 

 

The following table sets forth a summary of our cash flows for the periods indicated. Our cash flows in historical comparable periods were presented reflecting the retrospective application of the adoption of accounting pronouncement ASU 2016-18 in fiscal year 2019 as disclosed in Note 2 to our consolidated financial statements.

 

  For the Years Ended February 28, 
  2017  2018  2019 
  (in thousands of $) 
Net cash provided by operating activities $379,019  $685,293  $194,361 
Net cash used in investing activities  (514,836)  (832,573)  (166,584)
Net cash provided by financing activities  178,834   428,151   475,019 
Effect of exchange rate changes  (3,414)  (31,785)  33,208 
Net increase in cash and cash equivalents and restricted cash  39,603   249,086   536,004 
Cash, cash equivalents and restricted cash at the beginning of the period  439,008   478,611   727,697 
Cash, cash equivalents and restricted cash at end of the period $478,611  $727,697  $1,263,701 

 

Operating Activities

 

Net cash provided by operating activities amounted to $194.4 million in the fiscal year ended February 28, 2019, as compared to $685.3 million in the fiscal year ended February 28, 2018. Net cash provided by operating activities in the fiscal year ended February 28, 2019 reflected net income of $364.5 million, adjusted by certain non-cash expenses and gain, mainly including depreciation of property and equipment of $76.7 million, share-based compensation expenses of $77.3 million, impairment loss on long-term investments of $58.1 million, gain recognized for conversion of debt securities to equity securities of $95.5 million and fair value remeasuring gain of $26.4 million from step acquisition. Other major factors affecting operating cash flow in the fiscal year ended February 28, 2019 mainly included a decrease in deferred revenues of $407.2 million due to the change of tuition fees collection schedule to meet certain regulatory requirement.

 

Net cash provided by operating activities amounted to $685.3 million in the fiscal year ended February 28, 2018, as compared to $379.0 million in the fiscal year ended February 28, 2017. Net cash provided by operating activities in the fiscal year ended February 28, 2018 reflected net income of $194.7 million, adjusted by certain non-cash expenses and gain, mainly including depreciation of property and equipment of $50.9 million, share-based compensation expenses of $47.1 million, amortization of intangible assets of $8.3 million, loss from equity method investments of $7.7 million and gain from sales of long-term investments of $9.0 million. Other major factors affecting operating cash flow in the fiscal year ended February 28, 2018 mainly included an increase in deferred revenues of $323.1 million due to the increased amount of course fees received during the period.

 

Investing Activities

 

Net cash used in investing activities amounted to $166.6 million in the fiscal year ended February 28, 2019, as compared to $832.6 million in the fiscal year ended February 28, 2018. Net cash used in investing activities in the fiscal year ended February 28, 2019 primarily related to purchase of short-term investments of $581.2 million, payments for long-term investments of $243.5 million, prepayments for purchase of land use right of $209.9 million and purchase of property and equipment of $138.4 million, partially offset by proceeds from maturity of short-term investment of $1,103.3 million.

 

Net cash used in investing activities amounted to $832.6 million in the fiscal year ended February 28, 2018, as compared to $514.8 million in the fiscal year ended February 28, 2017. Net cash used in investing activities in the fiscal year ended February 28, 2018 primarily related to purchase of short-term investments of $1,197.2 million, payments for long-term investments of $196.6 million, purchase of property and equipment of $126.3 million and prepayment for investments of $43.6 million, partially offset by proceeds from maturity of short-term investment of $657.5 million and repayment of loan to third parties of $74.9 million.

 

 97 

 

 

Financing Activities

 

Net cash provided by financing activities amounted to $475.0 million in the fiscal year ended February 28, 2019, as compared to $428.2 million in the fiscal year ended February 28, 2018. Net cash provided by financing activities in the fiscal year ended February 28, 2019 was attributable to the proceeds of $500.0 million from private placement, net proceeds of $189.9 million from long-term debt and short-term debt and partially offset by repayment of long-term debt of $205.0 million.

 

Net cash provided by financing activities amounted to $428.2 million in the fiscal year ended February 28, 2018, as compared to $178.8 million in the fiscal year ended February 28, 2017. Net cash provided by financing activities in the fiscal year ended February 28, 2018 was attributable to the proceeds of $500.0 million from private placement, and partially offset by cash dividend to shareholders of $41.2 million.

 

Holding Company Structure

 

Overview

 

We are a holding company with no material operations of our own. Aside from our personalized premium tutoring services in Beijing conducted by our PRC subsidiaries, Huanqiu Zhikang and Zhixuesi Beijing, and a small portion of business conducted by Pengxin and/or its subsidiaries and schools, substantially all of our education business in China is conducted through the VIE Contractual Arrangements. See “Item 4. Information on the Company—B. Business Overview—Organizational Structure—VIE Contractual Arrangements.” In the fiscal years ended February 28, 2017, 2018 and 2019, our Consolidated Affiliated Entities contributed 93.8%, 94.1% and 93.9%, respectively, of our total net revenues.

 

Conducting most of our operations through the VIE Contractual Arrangements entails a risk that we may lose effective control over our Consolidated Affiliated Entities, which may result in our being unable to consolidate their financial results with our results and may impair our access to their cash flow from operations and thereby reduce our liquidity. See “Item 3. Key Information—D. Risk Factors—Risks Related to Our Corporate Structure” for more information, including the risk factors titled “If the PRC government determines that the agreements that establish the structure for operating our business in China are not in compliance with applicable PRC laws and regulations, we could be subject to severe penalties” and “We rely on the VIE Contractual Arrangements for our PRC operations, which may not be as effective in providing operational control as direct ownership.”

 

Dividend Distributions

 

As a holding company, our ability to pay dividends and other cash distributions to our shareholders depends upon dividends and other distributions paid to us by our PRC subsidiaries. The amount of dividends paid by our PRC subsidiaries to us primarily depends on the service fees paid to our PRC subsidiaries from our Consolidated Affiliated Entities, and, to a lesser degree, our PRC subsidiaries’ retained earnings. In the fiscal years ended February 28, 2017, 2018 and 2019, TAL Beijing, Lebai Information and their designated PRC subsidiaries collectively charged $269.1 million, $437.8 million and $657.0 million in service fees, respectively, to our Consolidated Affiliated Entities. The Consolidated Affiliated Entities collectively paid $238.0 million, $426.5 million and $589.3 million in service fees to TAL Beijing, Lebai Information and its designated PRC subsidiaries in the fiscal years ended February 28, 2017, 2018 and 2019, respectively. As of February 28, 2017, 2018 and 2019, the balance of the amount payable for the fees was $49.0 million, $60.3 million and $128.0 million, respectively.

 

Under PRC law, each of our PRC subsidiaries and Consolidated Affiliated Entities in China is required to set aside at least 10% of its after-tax profits each year, if any, to fund a statutory surplus reserve until such reserve reaches 50% of its registered capital and to further set aside a portion of its after-tax profit to fund the reserve fund at the discretion of our board of directors. Although the statutory reserves can be used, among other ways, to increase the registered capital and eliminate future losses in excess of retained earnings of the respective companies, the reserve funds are not distributable as cash dividends except in the event of liquidation.

 

 98 

 

 

Pursuant to the VIE Contractual Arrangements, the earnings and cash of each of our VIEs (including dividends received from their respective subsidiaries and schools) are used to pay service fees in RMB to TAL Beijing or Lebai Information or its designated affiliates, as applicable, in the manner and amount set forth in the VIE Contractual Arrangements. After paying the applicable withholding taxes, making appropriations for its statutory reserve requirement and retaining any profits from accumulated profits, the remaining net profits of TAL Beijing and its designated affiliates would be available for distribution to TAL Hong Kong, and the remaining net profits of Lebai Information and its designated affiliates would be available for distribution to Firstleap Education (HK) Limited then to Firstleap Education, and from TAL Hong Kong and Firstleap Education to our company. See “Item 3. Key Information—D. Risk Factors—Risks Related to Doing Business in China—Dividends we receive from our operating subsidiaries located in China may be subject to PRC withholding tax.” and “Item 5. Operating Results-Taxation-PRC” for detailed discussions on withholding taxes; and see “Item 4. Information on the Company—B. Business Overview—PRC Regulation—Regulations on Dividend Distribution” for a detailed discussion on statutory reserve requirement. As of February 28, 2019, the net assets of our PRC subsidiaries and Consolidated Affiliated Entities which were restricted due to statutory reserve requirements and other applicable laws and regulations, and thus not available for distribution, was in aggregate $449.5 million, and the net assets of our PRC subsidiaries and Consolidated Affiliated Entities which were unrestricted and thus available for distribution was in aggregate $1,337.2 million.

 

We do not believe that these restrictions on the distribution of our net assets will have a significant impact on our ability to timely meet our financial obligations in the future. See “Item 3. Risk Factors—D. Risks Related to Doing Business in China—We may rely on dividends paid by our subsidiaries for our cash needs, and any limitation on the ability of our subsidiaries to make payments to us could limit our ability to pay dividends to holders of our ADSs and common shares” for more information.

 

Furthermore, cash transfers from our PRC subsidiaries to our subsidiaries in Hong Kong are subject to PRC government control of currency conversion. Restrictions on the availability of foreign currency may affect the ability of our PRC subsidiaries and our Consolidated Affiliated Entities to remit sufficient foreign currency to pay dividends or other payments to us, or otherwise satisfy their foreign currency denominated obligations. See “Item 3. Key Information—D. Risk Factors—Risks Related to Doing Business in China—Governmental control of currency conversion may affect the value of your investment.”

 

Capital Expenditures

 

For the fiscal years 2017 to 2019, our primary capital expenditures were mainly related to purchase of land use right, leasehold improvements and purchase of servers, computers, network equipment, and software systems. Our capital expenditures were $71.1 million, $126.3 million and $353.3 million for the fiscal years ended February 28, 2017, 2018 and 2019, respectively, representing 6.8%, 7.4% and 13.8% of our total net revenues for such years, respectively. See “Item 4. Information on the Company—C. Property, Plants and Equipment” for more information.

 

C.Research and Development, Patents, and Licenses, etc.

 

Our competitive advantages in the PRC after-school tutoring service market is supported by our up-to-date technology platform, our strong in-house ability in developing curricular and course materials, and a range of our intellectual property rights. In addition, we operate www.jzb.com (formerly www.eduu.com), a leading online education platform in China. The website serves as a gateway to our online courses, primarily offered through our website www.xueersi.com, and other websites dedicated to specific topics and offerings. We also offer select educational content through mobile applications. Our online platform facilitates direct and frequent communications with and among our existing and prospective students, which forms an important part of our efforts to provide a supportive learning environment to our students and support our overall sales and marketing activities. For detailed information about our online course offering, see “Item 4. Information on the Company—B. Business Overview—Our Tutoring Services—Online Courses.” We have a strong in-house team responsible for developing, updating and improving our curricula and course materials, and substantially all of our education content for our non-English subject areas is developed in-house. See “Item 4. Information on the Company—B. Business Overview—Our Curricula and Course Materials” for detailed information. Our online platform, course contents and our other intellectual property rights are protected by a combination of PRC laws and regulations that protect trademarks, copyrights, domain names, know-how and trade secrets, as well as confidentiality agreements. For more information about our brands and intellectual property rights, see “Item 4. Information on the Company—B. Business Overview—Intellectual Property.”

 

 99 

 

 

D.Trend Information

 

Other than as disclosed elsewhere in this annual report, we are not aware of any trends, uncertainties, demands, commitments or events for the fiscal year ended February 28, 2019 that are reasonably likely to have a material adverse effect on our net revenues, income, profitability, liquidity or capital resources, or that would cause the disclosed financial information to be not necessarily indicative of future operating results or financial conditions.

 

E.Off-Balance Sheet Arrangements

 

We have not entered into any financial guarantees or other commitments to guarantee the payment obligations of any third parties. We have not entered into any derivative contracts that are indexed to our shares and classified as shareholders’ equity, or that are not reflected in our consolidated financial statements. Furthermore, we do not have any retained or contingent interest in assets transferred to an unconsolidated entity that serves as credit, liquidity or market risk support to such entity. We do not have any variable interest in any unconsolidated entity that provides financing, liquidity, market risk or credit support to us or engages in leasing, hedging or research and development services with us.

 

F.Tabular Disclosure of Contractual Obligations

 

The following table sets forth our contractual obligations as of February 28, 2019:

 

  Payment due by period 
  Total  Less than 1
year
  1-3 years  3-5 years  More than 5
years
 
  (in thousand $) 
Operating lease obligations(1) $1,343,259  $270,093  $544,008  $350,516  $178,642 
Purchase of property and equipment obligations  26,296   26,296   -   -   - 
Acquisitions and investments obligations(2)  118,366   118,366   -   -   - 
Other commitment(3) $3,900  $3,636  $264   -   - 
Total $1,491,821  $418,391  $544,272  $350,516  $178,642 

 

 

(1)Represents our non-cancelable leases for our offices, learning centers and service centers.

 

(2)Represents obligations in connection with several investments and acquisitions as of February 28, 2019.

 

(3)Represents interests to be paid for convertible bond issued in May 2014 and credit facilities entered in June 2016.

 

G.Safe Harbor

 

See “Forward Looking Statements” on page 2 of this annual report.

 

 100 

 

 

Item 6.Directors, Senior Management and Employees

 

A.Directors and Senior Management

 

The following table sets forth information regarding our directors and executive officers as of the date of this annual report.

 

Directors and Executive Officers

 

Age

 

Position/Title

Bangxin Zhang 38 Chairman of the Board of Directors and Chief Executive Officer
Yachao Liu 37 Director and Chief Operating Officer
Jane Jie Sun 50 Independent Director
Kaifu Zhang 34 Independent Director
Weiru Chen 48 Independent Director
Yunfeng Bai 37 President
Rong Luo 37 Chief Financial Officer
Yan Huang 35 Chief Technology Officer

 

Bangxin Zhang is one of our founders and has served as our chairman and chief executive officer since our inception. Mr. Zhang has been instrumental to the development and success of our business. Mr. Zhang provides vision, overall management, and strategic decision-making relating to marketing, investment planning, and corporate development. Mr. Zhang received his bachelor’s degree in Life Sciences from Sichuan University in 2001, was in the postgraduate program of the Life Science School of Peking University from 2002 to 2007, and received an EMBA degree from China Europe International Business School in 2009.

 

Yachao Liu has served as our director since October 2016 and our chief operating officer since June 2017. Prior to that, Dr. Liu had been our senior vice president from April 2011 to September 2016 and in charge of our Kaoyan business and certain new businesses from February 2015 to September 2016. Dr. Liu was in charge of our strategic investments from November 2014 to January 2015. From February 2013 to October 2014, Dr. Liu was in charge of our online course offerings. From May 2012 to January 2013, Dr. Liu was in charge of our enterprise planning division and information management center in addition to our online course offerings. From April 2011 to April 2012, Dr. Liu was in charge of our teaching and research division, teachers’ training school, information management center and network operation center. From January 2008 to April 2011, Dr. Liu was our vice president and was in charge of our online course offerings. From September 2005 to January 2008, Dr. Liu was director of our middle school division. Dr. Liu received his bachelor’s degree in Mechanics from Peking University in 2003 and Ph.D. from the Institute of Mechanics of the Chinese Academy of Science in 2008.

 

Jane Jie Sun has served as our independent director since October 2010. Ms. Sun has been the chief executive officer of Ctrip.com International, Ltd. (Ctrip), a NASDAQ-listed company, as well as a member of Ctrip’s board of directors, since November 2016. Prior to that, she was a co-president since March 2015, chief operating officer since May 2012, and chief financial officer from 2005 to 2012 of Ctrip. Ms. Sun is well respected for her extensive experience in operating and managing online travel businesses, mergers and acquisitions, and financial reporting and operations. In 2017, She was named as one of the most influential and outstanding business women by Forbes China. She was also named one of Fortune’s Top 50 Most Powerful Women in Business, and one of Fast Company’s Most Creative People in Business. During her tenure at Ctrip, she won the Best CEO and Best CFO Award by Institutional Investor. Prior to joining Ctrip, Ms. Sun worked as the head of the SEC and External Reporting Division of Applied Materials, Inc. since 1997. Prior to that, she worked with KPMG LLP as an audit manager in Silicon Valley, California for five years. She is a member of the American Institute of Certified Public Accountants and a State of California Certified Public Accountant. Ms. Sun received her Bachelor’s degree from the business school of the University of Florida with high honors. She also obtained her LLM degree from Peking University Law School.

 

Kaifu Zhang has served as our director since October 2016. Dr. Zhang is a researcher at Alibaba Group. Prior to that, he was an assistant professor and the Xerox Junior Chair at Carnegie Mellon University and an assistant professor at Cheung Kong Graduate Schools of Business in China. His research interests include the economics of multi-sided markets, business model design for on-line platforms, and the use of big data and machine learning in econometrics. He has consulted for and offered executive training at a number of tech firms in Europe, US and China. He holds a Ph.D. in Management from INSEAD (France) and a BE in Computer Science from Tsinghua University.

 

Weiru Chen has served as our independent director since June 2015. Mr. Chen has served as a professor and the executive director of the Internet Industry Research Center at Alibaba Business School. Prior to that, he has been associate professor of strategy at China Europe International Business School (CEIBS) since July 2011, and chief strategic officer of China Smart Logistic Network since August 2017. Prior to joining CEIBS, he served as assistant professor of strategy at INSEAD Business School from 2003 to 2011. Mr. Chen’s research is centered on firms’ technological search behaviors, strategic dynamics, and across-boarder business model transfer. Mr. Chen received a Ph.D. in Management from Purdue University in 2003.

 

 101 

 

 

Yunfeng Bai has served as our president since October 2016, prior to which he had been our senior vice president from April 2011 to September 2016. Mr. Bai was in charge of certain new business from February 2016 to October 2016 and was in charge of our Xueersi small-class tutoring business from May 2011 to December 2016. From June 2008 to April 2011, Mr. Bai served oversaw our personalized premium services. Mr. Bai founded our high school division in 2005 and was the director of our Beijing operations from June 2006 through May 2008. Mr. Bai received his bachelor’s degree in Engineering Automation from Beijing University of Aeronautics and Astronautics in 2003, attended the CEO class of Guanghua Management School of Peking University between 2008 and 2009 and graduated from the EMBA program of China Europe International Business School in 2012.

 

Rong Luo has served as our chief financial officer since November 2014 and has been in charge of our international education business since December 2016. Mr. Luo was in charge of strategic investments from February 2015 to December 2016. Mr. Luo has served as an independent director of the Jiangsu Phoenix Pressing Media Co., Ltd, a leading PRC media group listed on Shanghai Stock Exchange since March 2016. Prior to joining us, Mr. Luo was the chief financial officer of eLong Inc from 2013 to 2014. Before that, Mr. Luo was finance senior manager (China) for the Lenovo Group. Prior to Lenovo, Mr. Luo held a number of positions in Beijing and Seattle in the finance function of the Microsoft Corporation, including analyst, manager and senior manager. Mr. Luo holds a double major bachelor’s degree in economics and information management & systems from Peking University, a master’s degree in management science and engineering from Tsinghua University.

 

Yan Huang has served as our chief technology officer since October 2016, and is now responsible for company level new product incubation and technical system management. Mr. Huang joined us in April 2015 and had served as general manager of new product department and assistant vice president. Prior to his role with us, Mr. Huang had served as chief architect with Baidu, director with Tencent Research, as well as co-founder and software architect of PPLive (now known as PPTV). Mr. Huang received his bachelor’s degree and master’s degree from University of Science and Technology of China.

 

Employment Agreements

 

We have entered into employment agreements with each of our executive officers. Under these agreements, each of our senior executive officers is employed for a specified time period. We may terminate employment for cause, at any time, without advance notice or remuneration, for certain acts of the executive officer, such as conviction or plea of guilty to a felony or any crime involving moral turpitude, negligent or dishonest acts to our detriment, or misconduct or a failure to perform agreed duties. We may also terminate an executive officer’s employment without cause upon one-month advance written notice. The executive officer may terminate the employment at any time with a one-month advance written notice under certain circumstances.

 

Each executive officer has agreed to hold, both during and after the termination or expiry of his or her employment agreement, in strict confidence and not to use, except as required in the performance of his or her duties in connection with the employment, any of our confidential information or trade secrets, any confidential information or trade secrets of our clients or prospective clients, or the confidential or proprietary information of any third party received by us and for which we have confidential obligations. The executive officers have also agreed to disclose in confidence to us all inventions, designs and trade secrets which they conceive, develop or reduce to practice and to assign all right, title and interest in them to us, and assist us in obtaining patents, copyrights and other legal rights for these inventions, designs and trade secrets.

 

In addition, each executive officer has agreed to be bound by non-competition and non-solicitation restrictions during the term of his or her employment and for half a year following the last date of employment. Specifically, each executive officer has agreed not to (i) approach our clients, customers or contacts or other persons or entities introduced to the executive officer for the purpose of doing business with such persons or entities that will harm our business relationships with these persons or entities; (ii) assume employment with or provide services to any of our competitors, or engage, whether as principal, partner, licensor or otherwise, any of our competitors; or (iii) seek directly or indirectly, to solicit the services of any of our employees who is employed by us on or after the date of the executive officer’s termination, or in the year preceding such termination.

 

 102 

 

 

B.Compensation

 

For the fiscal year ended February 28, 2019, the aggregate cash compensation we paid to our executive officers as a group was approximately $2.0 million. We do not pay our non-executive directors in cash for their services on our board. For the fiscal year ended February 28, 2019, we granted 354,301 non-vested restricted Class A common shares to our executive officers and non-executive directors. For the fiscal year ended February 28, 2019, we recognized a total share-based compensation expense of $5.2 million for our executive officers and non-executive directors. See “—Share Incentive Plan.”

 

Starting from January 2015, we offer a housing benefit plan to employees who have been employed by us for three years or more and meet certain performance standard. Under this benefit plan, we offer eligible participants interest-free loans for purposes of home purchases. Each loan has a term of four years and must be repaid by equal annual installments.

 

Share Incentive Plan

 

In June 2010, we adopted our 2010 Share Incentive Plan in order to attract and retain the qualified personnel, provide additional incentives to employees, directors and consultants and promote the success of our business. The plan permits the grant of options to purchase our Class A common shares, restricted shares, restricted share units, share appreciation rights, dividend equivalent rights and other instruments as deemed appropriate by the administrator under the plan. In August 2013, we amended and restated the 2010 Share Incentive Plan. Pursuant to the amended and restated 2010 Share Incentive Plan, the maximum aggregate number of Class A common shares that may be issued pursuant to all awards under our share incentive plan is equal to five percent (5%) of the total issued and outstanding shares as of the date when the amended and restated 2010 Share Incentive Plan became effective; provided that, the shares reserved shall be increased automatically if and whenever the unissued shares reserved accounts for less than one percent (1%) of the total then issued and outstanding shares, as a result of which increase the shares unissued and reserved in the Award Pool immediately after each such increase shall equal to five percent (5%) of the then issued and outstanding shares.

 

As of March 31, 2019, 11,970,588 non-vested restricted Class A common shares and 1,032,025 share options to purchase 1,032,025 Class A common shares under our share incentive plan previously granted to our employees and directors are outstanding. The following table summarizes, as of March 31, 2019, the share options and non-vested restricted shares granted and outstanding under our share incentive plan to our directors and executive officers and to other individuals as a group.

 

Name Number of Class A
Common Shares
Underlying Share
Options and Class A
Restricted Shares
  Exercise
Price ($ per
share)
  Date of Grant Date of Expiration
Yachao Liu   *(1)    October 25, 2013/March 1, 2014/October 11, 2018 13 years from the date of the grant
Jane Jie Sun   *(1)    January 26, 2018/October 26, 2018 10 years from the date of the grant
Kaifu Zhang   *(1)    January 26, 2018/October 26, 2018 10 years from the date of the grant
Weiru Chen   *(1)    July 26, 2015/October 26, 2018 10 years from the date of the grant
Yunfeng Bai   *(1)    October 25, 2013/March 1, 2014/October 11, 2018 13 years from the date of the grant
Rong Luo   *(1)    October 26, 2014/April 26, 2015/October 11, 2018 14 years from the date of the grant
    *(2) $16.095  April 26, 2015 10 years from the date of the grant
Yan Huang   *(1)    April 26, 2015/October 11, 2018 14 years from the date of the grant
    *(2) $16.095  April 26, 2015 10 years from the date of the grant
Other individuals as a group  10,633,715(1)     10 or 13 years from the date of the grant
   922,161(2)  from $14.5 to $110.0   10 or 12 years from the date of the grant
*          Less than 1% of the outstanding common shares.

 

 

(1)Non-vested restricted shares.

 

(2)Share options.

  

 103 

 

 

The following paragraphs describe the principal terms of our share incentive plan:

 

Plan Administration. The plan is administered by our board of directors or our compensation committee. The compensation committee or the full board of directors, as appropriate, determines the provisions and terms and conditions of each award grant except for grants below a certain threshold in which the Board has delegated authority to the Chief Executive Officer of the Company.

 

Awards and Award Agreement. Pursuant to our amended and restated 2010 Share Incentive Plan, we may grant options, restricted shares, restricted share units, share appreciation rights, dividend equivalent rights or other instruments to our directors, employees or consultants. Awards granted under our plan are evidenced by award agreements that set forth the terms, conditions and limitations for each award, which may include the term of an award, the provisions applicable in the event the participant’s employment or service terminates, and our authority to unilaterally or bilaterally amend, modify, suspend, cancel or rescind an award.

 

Option Exercise Price. The exercise price of an option is determined by the plan administrator and set forth in the award agreement and may be a fixed or variable price related to the fair market value of the shares, to the extent not prohibited by applicable laws. Subject to certain limits set forth in the plan, the exercise price may be amended or adjusted in the absolute discretion of the plan administrator, the determination of which shall be final, binding and conclusive. To the extent not prohibited by applicable laws or any exchange rule, a downward adjustment of the exercise prices of options shall be effective without the approval of the shareholders or the approval of the affected participants.

 

Eligibility. We may grant awards to our employees, directors and consultants or those of any of our related entities, which include our subsidiaries or any entities in which we hold a substantial ownership interest, as determined by our plan administrator. Awards other than incentive share options may be granted to our employees, directors and consultants. Incentive share options may be granted only to employees of our company or a parent or a subsidiary of our company.

 

Term of the Awards. The term of each award grant is determined by our plan administrator, provided that the term shall not exceed ten years from the date of the grant.

 

Vesting Schedule. In general, the plan administrator determines, or the award agreement specifies, the vesting schedule. We have the right to repurchase the restricted shares until vested.

 

Transfer Restrictions. Except as otherwise provided by our plan administrator, an award may not be transferred or otherwise disposed of by a participant other than by will or the laws of descent and distribution. Our plan administrator by express provision in the award or an amendment may permit an award (other than an incentive share option) to be transferred to or exercised by certain persons related to the participant.

 

Corporate Transactions. Except as may be provided otherwise in an individual award agreement or any other written agreement entered into by a participant and us, in the event of a change-of-control or other corporate transactions, our plan administrator may determine to provide for one or more of the following: (i) each award outstanding under the plan to terminate at a specific time in the future and give each participant the right to exercise the vested portion of the awards during a period of time as determined by our plan administrator; or (ii) termination of any award in exchange for an amount of cash equal to the amount that could have been attained upon the exercise of the award; or (iii) the replacement of such award with other rights or property selected by our plan administrator; or (iv) the assumption of or substitution of such award by our successor, parent or subsidiary, with appropriate adjustments; or (v) payment of an award in cash based on the value of shares on the date of the corporate transaction plus reasonable interest on the award.

 

 104 

 

 

Amendment and Termination of the Plan.With the approval of our board, our plan administrator may, at any time and from time to time, amend, modify or terminate the plan, provided, however, that no such amendment shall be made without the approval of our shareholders to the extent such approval is required by applicable laws, or in the event that such amendment increases the number of shares available under our plan, permits our plan administrator to extend the term of our plan or the exercise period for an option beyond ten years from the date of grant, or results in a material increase in benefits or a change in eligibility requirements, unless we decides to follow home country practice.

 

C.Board Practices

 

Composition of Board of Directors

 

Our board of directors consists of five directors. A director is not required to hold any shares in our company by way of qualification. A director who is in any way, whether directly or indirectly, interested in a contract or proposed contract with our company must declare the nature of his interest at a meeting of our directors. A director may vote in respect of any contract or proposed contract or arrangement notwithstanding that he may be interested therein and if he does so his vote shall be counted and he may be counted in the quorum at the board meeting at which such contract or proposed contract or arrangement is considered. Subject to our memorandum and articles of association, the directors may exercise all the powers of our company to borrow money and to mortgage its undertaking, property and uncalled capital or any part thereof, to issue debentures, debenture stock and other securities whenever money is borrowed or as security for any debt, liability or obligation of our company or of any third party.

 

Code of Business Conduct and Ethics

 

Our code of business conduct and ethics provides that our directors and officers are expected to avoid any action, position or interest that conflicts with the interests of our company or gives the appearance of a conflict. Directors and officers have an obligation under our code of business conduct and ethics to advance our company’s interests when the opportunity to do so arises.

 

Duties of Directors

 

Under Cayman Islands law, our directors owe to us fiduciary duties, including a duty of loyalty, a duty to act honestly, and a duty to act in what they consider in good faith to be in our best interests. Our directors also have a duty to exercise the skill they possess and such care and diligence that a reasonably prudent person would exercise in comparable circumstances. In fulfilling their duty of care to us, our directors must ensure compliance with our memorandum and articles of association, as amended and restated from time to time. Our company has the right to seek damages if a duty owed by our directors is breached.

 

Terms of Directors and Executive Officers

 

Our officers are elected by and serve at the discretion of our board of directors. Our directors are not subject to a term of office and hold office until such time as they are removed from office by an ordinary resolution passed at a shareholder meeting, or in the absence of a shareholder meeting by a unanimous written resolution of our shareholders. In addition, the office of a director will be vacated if, among other things, the director (i) becomes bankrupt or makes any arrangement or composition with his creditors; (ii) dies or is found to be or becomes of unsound mind, (iii) resigns his office by notice in writing to our company, or (iv) without special leave of absence from our board, is absent from three consecutive meetings of our board, and our board resolves that his office be vacated.

 

 105 

 

 

Committees of the Board of Directors

 

Our board of directors has three committees, namely the audit committee, the compensation committee and the nominating and corporate governance committee. We have adopted a charter for each of the three committees. Each committee’s members and functions are described below.

 

Audit Committee. Our audit committee consists of Ms. Jane Jie Sun, Mr. Weiru Chen and Mr. Kaifu Zhang. Ms. Sun, Mr. Chen and Mr. Kaifu Zhang satisfy the “independence” requirements of Section 303A of the Corporate Governance Rules of the New York Stock Exchange and Rule 10A-3 under the Exchange Act. Ms. Sun is the chair of our audit committee. Our board of directors has determined that Ms. Sun is an audit committee financial expert as defined in the instructions to Item 16A of Form 20-F. Each of Mr. Chen and Mr. Zhang are financially literate. The purpose of the audit committee is to assist our board of directors with its oversight responsibilities regarding: (i) the integrity of our financial statements, (ii) our compliance with legal and regulatory requirements, (iii) the independent auditor’s qualifications and independence and (iv) the performance of our internal audit function and independent auditor. The audit committee is responsible for, among other things:

 

·appointing the independent auditors and pre-approving all auditing and non-auditing services permitted to be performed by the independent auditors;

 

·reviewing with the independent auditors any audit problems or difficulties and management’s response;

 

·discussing the annual audited financial statements with management and the independent auditors;

 

·reviewing the adequacy and effectiveness of our accounting and internal control policies and procedures and any steps taken to monitor and control major financial risk exposures;

 

·reviewing and approving all proposed related party transactions;

 

·meeting separately and periodically with management and the independent auditors; and

 

·monitoring compliance with our code of business conduct and ethics, including reviewing the adequacy and effectiveness of our procedures to ensure proper compliance.

 

Compensation Committee. Our compensation committee consists of Mr. Weiru Chen, Mr. Kaifu Zhang and Ms. Jane Jie Sun. Mr. Chen, Mr. Zhang and Ms. Sun satisfy the “independence” requirements of Section 303A of the Corporate Governance Rules of the New York Stock Exchange. Mr. Chen is the chair of our compensation committee. The compensation committee assists the board in reviewing and approving the compensation structure, including all forms of compensation, relating to our directors and executive officers. Our chief executive officer may not be present at any committee meeting during which his compensation is deliberated. The compensation committee is responsible for, among other things:

 

·reviewing and approving, or recommending to the board for its approval, the compensation for our chief executive officer and other executive officers;

 

·reviewing and recommending to the board for determination with respect to the compensation of our non-employee directors; and

 

·reviewing periodically and approving any incentive compensation or equity plans, programs or similar arrangements.

 

 106 

 

 

Nominating and Corporate Governance Committee.Our nominating and corporate governance committee consists of Mr. Kaifu Zhang, Mr. Weiru Chen and Ms. Jane Jie Sun. Mr. Zhang, Mr. Chen and Ms. Sun satisfy the “independence” requirements of Section 303A of the Corporate Governance Rules of the New York Stock Exchange. Mr. Zhang is the chair of our nominating and corporate governance committee. The nominating and corporate governance committee assists the board of directors in selecting individuals qualified to become our directors and in determining the composition of the board and its committees. The nominating and corporate governance committee is responsible for, among other things:

 

·selecting and recommending to the board nominees for election by the shareholders or appointment by the board;

 

·reviewing annually with the board the current composition of the board with regards to characteristics such as independence, knowledge, skills, experience and diversity;

 

·making recommendations on the frequency and structure of board meetings and monitoring the functioning of the committees of the board; and

 

·advising the board periodically with regards to significant developments in the law and practice of corporate governance as well as our compliance with applicable laws and regulations, and making recommendations to the board on all matters of corporate governance and on any remedial action to be taken.

 

D.Employees

 

We had 20,240, 28,637 and 34,733 full-time employees as of February 28, 2017, 2018 and 2019, respectively. Of our total number of full-time employees as of February 28, 2019, 13,912 were located in Beijing, and 20,821 in other places in China.

 

In addition to full-time employees, from time to time, we also employ contract teachers, contract labor and engage independent consultants to support our teaching and curriculum and course material development activities. We remunerate our employees with basic salaries as well as performance-based bonuses. None of our employees are represented by collective bargaining arrangements. We believe that we maintain a good working relationship with our employees and we have not experienced any significant labor disputes.

 

E.Share Ownership

 

The following table sets forth information with respect to the beneficial ownership of our common shares (including shares represented by our ADSs), as of May 8, 2019, by:

 

·each of our directors and executive officers; and

 

·each person known to us to own beneficially more than 5% of our common shares.

 

  Shares Beneficially Owned 
  

Number(1)

  

%(2)

  

% of Voting
Power(3)

 
Directors and Executive Officers:            
Bangxin Zhang(4)  58,650,000   29.7%  71.8%
Yachao Liu(5)  8,959,520   4.5%  10.1%
Jane Jie Sun(6)  *   *    
Kaifu Zhang(7)  *   *    
Weiru Chen(8)  *    *    
Yunfeng Bai(9)  2,035,581   1.0%  2.5%
Rong Luo  *    *   * 
Yan Huang  *   *    
All directors and executive officers as a group  69,849,276   35.4%  84.4%
Principal Shareholders:            
Bright Unison Limited(10)  49,852,500   25.3%  61.1%
Morgan Stanley entities(11)  18,611,307   9.4%  2.3%
Baillie Gifford & Co (12)   15,787,301   8.0%  1.9%
UBS Global Asset Management division of UBS Group AG(13)  14,654,347   7.4%  1.8%

 

*Less than 1% of our total outstanding shares.

 

 107 

 

(1)Beneficial ownership is determined in accordance with the rules of the SEC and includes voting or investment power with respect to the securities. In computing the number of shares beneficially owned by a person and the percentage ownership of that person, we have included shares that the person has the right to acquire within 60 days, including through the exercise of any option, warrant, restricted shares or other right or the conversion of any other security. These shares, however, are not included in the computation of the percentage ownership of any other person.

 

(2)For each person and group included in this column, percentage ownership is calculated by dividing the number of shares beneficially owned by such person or group by the sum of (1) 197,245,946, being the number of common shares issued as of May 8, 2019, and (2) the number of shares such person or group has the right to acquire or receive within 60 days after May 8, 2019.

 

(3)Percentage of total voting power represents voting power with respect to all of our Class A and Class B common shares, as a single class. As of May 8, 2019, our issued and outstanding share capital consisted of 128,445,446 Class A common shares and 68,800,500 Class B common shares. Each holder of our Class B common shares is entitled to ten votes per Class B common share and each holder of Class A common shares is entitled to one vote per Class A common share held by our shareholders on all matters submitted to them for a vote. Our Class A common shares and Class B common shares vote together as a single class on all matters submitted to a vote of our shareholders, except as may otherwise be required by law. Our Class B common shares are convertible at any time by the holder into Class A common shares on a 1:1 basis.

 

(4)Consists of (i) 49,852,500 Class B common shares held by Bright Unison Limited, a British Virgin Islands company, and (ii) 8,797,500 Class B common shares held by FAITH FIT LIMITED, a British Virgin Islands company. Bangxin Zhang has the power to direct the retention or disposal of, and the exercise of any voting rights attached to, the foregoing shares through a trust structure. For more details, see Schedule 13G/A filed by the relevant reporting persons on February 12, 2019. Bangxin Zhang’s business address is 15/F, Danling SOHO, 6 Danling Street, Haidian District, Beijing 100080, People’s Republic of China.

 

(5)Consists of (i) 5,875,000 Class B common shares held by Perfect Wisdom International Limited, a British Virgin Islands company, (ii) 662,000 Class A common shares and 2,275,500 Class B common shares held by COMPLETE HONOUR GLOBAL LIMITED, and (iii) 147,020 Class A common shares in the form of ADSs. Yachao Liu has the power to direct the retention or disposal of, and the exercise of any voting rights attached to, the foregoing shares through a trust structure. For more details, see Schedule 13G/A filed by the relevant reporting persons on February 12, 2019. Yachao Liu’s business address is 15/F, Danling SOHO, 6 Danling Street, Haidian District, Beijing 100080, People’s Republic of China.

 

(6)The business address of Ms. Sun is 968 Jinzhong Road, Shanghai 200335, People’s Republic of China.

 

(7)The business address of Mr. Zhang is Xi Zhi Men North Street, No 28, 6-202, Beijing, People’s Republic of China.

 

(8)The business address of Mr. Chen is 699 Hongfeng Road, Pudong New District, Shanghai, 201206, People’s Republic of China.

 

(9)Consists of (i) 2,000,000 Class B common shares held by Excellent New Limited, a British Virgin Islands company and (ii) 35,581 class A common shares in the form of ADS. Yunfeng Bai is the sole shareholder and the sole director of Excellent New Limited. Yunfeng Bai’s business address is 15/F, Danling SOHO, 6 Danling Street, Haidian District, Beijing 100080, People’s Republic of China.

 

(10)Bright Unison Limited is a company incorporated in the British Virgin Islands. Bangxin Zhang is the sole shareholder and the sole director of Bright Unison Limited. Its registered office is at P.O. Box 957, Offshore Incorporations Centre, Road Town, Tortola, British Virgin Islands.

 

 108 

 

 

(11)Based on Schedule 13G/As filed with the SEC on February 13, 2019 by Morgan Stanley and Morgan Stanley Investment Management Inc., consists of 6,108,955 and 12,502,352 Class A common shares, respectively, in the form of 55,833,921 ADSs in aggregate. The principal business office of Morgan Stanley and Morgan Stanley Investment Management Inc. is 1585 Broadway New York, NY 10036, United States of America.

 

(12)Based on Schedule 13G/A filed with the SEC on February 9, 2019 by Baillie Gifford & Co, consists of 15,787,301 Class A common shares in the form of 47,361,903 ADSs. The principal business office of Baillie Gifford & Co is Galton Square, 1 Greenside Row, Edinburg EH1 3AN, Scotland, United Kingdom.

 

(13)Based on Schedule 13G/A filed with the SEC on February 13, 2019 by UBS Group AG (for the benefit and on behalf of the UBS Global Asset Management division of UBS Group AG), consists of 14,654,347 Class A common shares (upon conversion of ADSs) beneficially owned by the UBS Asset Management division of UBS Group AG and its subsidiaries and affiliates on behalf of clients. As reported on the Schedule 13G/A, the amount of shares beneficially owned includes shares of common stock (CUSIP 874080104) issuable upon conversion of 2.50% convertible notes due 2019 (CUSIP 874080AB0). The principal business office of UBS Global AG is Bahnhofstrasse 45, Zurich, Switzerland.

 

Our common shares are divided into Class A common shares and Class B common shares. Holders of Class A common shares are entitled to one vote per share, while holders of Class B common shares are entitled to ten votes per share. Holders of our Class B common shares may choose to convert their Class B common shares into the same number of Class A common shares at any time. See “Item 10. Additional Information—B. Memorandum and Articles of Association—Common Shares” for a more detailed description of our Class A common shares and Class B common shares.

 

To our knowledge, as of May 8, 2019, 122,088,229 of our issued and outstanding Class A common shares were held by one record holder in the United States, which was JPMorgan Chase Bank, N.A., the depositary of our ADS program. The number of beneficial owners of our ADSs in the United States is likely to be much larger than the number of record holders of our Class A common shares in the United States.

 

For the restricted Class A common shares granted to our directors, officers, employees and consultants, please refer to “—B. Compensation—Share Incentive Plan.”

 

We are not aware of any arrangement that may, at a subsequent date, result in a change of control of our company.

 

Item 7.Major Shareholders and Related Party Transactions

 

A.Major Shareholders

 

Please refer to “Item 6. Directors, Senior Management and Employees—E. Share Ownership.”

 

B.Related Party Transactions

 

Transactions with Related Investees

 

We have amounts due from related parties representing loans, prepayment to certain investees and advances received by an investee on our behalf. As of February 28, 2018, we had $3.2 million current amounts due from related parties. As of February 28, 2019, we had $3.3 million current amounts due from related parties, and $1.7 million non-current amounts due from related parties.

 

We have amounts due to related parties in connection with investment payable and advanced service fees received from related parties. As of February 28, 2018, we had $8.7 million current amounts due to related parties, and $0.3 million non-current amounts due to related parties. As of February 28, 2019, we had $24.4 million current amounts due to related parties, and $0.2 million non-current amounts due to related parties.

 

 109 

 

 

We incur services fees in connection with services provided by certain investees to us. For the years ended February 28, 2017, 2018 and 2019, respectively, we incurred services fees to related parties of $0.6 million, $0.9 million and $1.9 million.

 

We generate other revenue from related parties in connection with services provided by us. For the years ended February 28, 2017, 2018 and 2019, respectively, we generated other revenue from related parties of $61 thousand, $1.0 million and $1.4 million.

 

We purchase equipment from related parties used in our educational programs. For the year ended February 28, 2018 and 2019, respectively, we purchased equipment in an amount of $0.9 million and $1.1 million.

 

VIE Contractual Arrangements

 

Please refer to “Item 4. Information on the Company—B. Business Overview—Organizational Structure—VIE Contractual Arrangements.”

 

Employment Agreement

 

Please refer to “Item 6. Directors, Senior Management and Employees—A. Directors and Senior Management—Employment Agreements.”

 

Stock Incentives

 

Please refer to “Item 6. Directors, Senior Management and Employees—B. Compensation—Share Incentive Plan.”

 

C.Interests of Experts and Counsel

 

Not applicable.

 

Item 8.Financial Information

 

A.Consolidated Statements and Other Financial Information

 

See “Item 18. Financial Statements.”

 

Legal and Administrative Proceedings

 

From time to time, we are subject to legal proceedings and claims incidental to the conduct of our business.

 

Litigation

 

On June 18, 2018 and July 17, 2018, two putative shareholder class action lawsuits were filed against our company and certain officers of our company in the U.S. District Court for the Southern District of New York. The putative class action lawsuit is captioned Lea v. TAL Education Group, et al., Case No. 1:18-cv-05480-RWS (S.D.N.Y.) (filed on June 18, 2018); Extract v. TAL Education Group, et al., Case No. 1:18-cv-06440 (filed on July 17, 2018). The plaintiffs seek to represent a class of persons who allegedly suffered damages as a result of their trading activities related to our ADSs from April 26 to June 13, 2018. The plaintiffs allege that certain press releases and financial statements made by our company during the alleged class period contained material misstatements and omissions in violation of the federal securities laws, and advances claims under Sections 10(b) and 20(a) of the Securities Exchange Act of 1934, 15 U.S.C. §§ 78(b) and 78t(a), and Rule 10b-5 promulgated thereunder, 17 C.F.R. § 240.10b-5 (2013). On September 27, 2018, the Court consolidated the two lawsuits as In re Tal Education Group Securities Litigation, Case No. 1: 18-cv-05480-LAP-KHP. On December 28, 2018, plaintiffs filed a consolidated amended complaint. On February 26, 2019, the Company filed its motion to dismiss the consolidated amended complaint. On April 22, 2019, Plaintiffs filed its opposition to the Company's motion to dismiss. The Company is scheduled to file its reply on May 22, 2019.

 

 110 

 

 

The actions remain in its preliminary stages. We are defending the action vigorously. For risks and uncertainties relating to the pending case against us, please see “Item 3. Key Information—D. Risk Factors—Risks Related to Our Business—We have been named as a defendant in a putative shareholder class action lawsuit that could have a material adverse impact on our business, financial condition, results of operation, cash flows and reputation.”

 

Internal Review

 

Muddy Waters Capital LLC, an entity unrelated to us, issued a series of reports containing various allegations about us in June and July 2018. In response, the audit committee of our board of directors directed our internal audit team to conduct an internal review of such allegations. The internal review has been completed and uncovered no evidence which would support these allegations.

 

Dividend Policy

 

In November 2010, we paid a $30 million cash dividend to our shareholders of record as of September 29, 2010, the date we declared this dividend. In December 2012, we paid a $39.0 million cash dividend with $0.25 per share to our shareholders of record at the close of business on December 7, 2012. In May 2017, we paid US$41.2 million special cash dividend with $0.25 per share to our shareholders of record at the close of business on May 11, 2017. We expect to source cash for future dividends, if any, from our offshore cash balance, which is more cost-efficient than using onshore cash we hold.

 

Our board of directors has complete discretion whether to declare dividends, subject to the Companies Law, our articles of association, and the common law of the Cayman Islands. In addition, our shareholders may by ordinary resolution declare a dividend, but no dividend may exceed the amount recommended by our directors. Even if our board of directors decides to declare dividends, their form, frequency and amount will depend upon our future operations and earnings, capital requirements and surplus, general financial condition, contractual restrictions and other factors that the board of directors may deem relevant. Under Cayman Islands law, a Cayman Islands company may pay a dividend out of either profit or share premium account, provided that in no circumstances may a dividend be paid if this would result in the company being unable to pay its debts as they fall due in the ordinary course of business.

 

Holders of our ADSs will be entitled to receive dividends, if any, subject to the terms of the deposit agreement, to the same extent as the holders of our Class A common shares. Cash dividends will be paid to the depositary of our ADSs in U.S. dollars, which will distribute them to the holders of ADSs after fees according to the terms of the deposit agreement. Other distributions, if any, will be paid by the depositary to the holders of ADSs in any means it deems legal, fair and practical.

 

We are a holding company incorporated in the Cayman Islands. We may rely on dividends from our subsidiaries in China for our cash needs. To pay dividends to us, our subsidiaries in China shall comply with the current PRC laws and regulations. See “Item 3. Key Information—D. Risk Factors—Risks Related to Doing Business in China—We may rely on dividends paid by our subsidiaries for our cash needs, and any limitation on the ability of our subsidiaries to make payments to us could limit our ability to pay dividends to holders of our ADSs and common shares.”

 

B.Significant Changes

 

Except as disclosed elsewhere in this annual report, we have not experienced any significant changes since the date of our audited consolidated financial statements included in this annual report.

 

 111 

 

 

Item 9.The Offer and Listing

 

A.Offering and Listing Details

 

See “C. Markets.”

 

B.Plan of Distribution

 

Not applicable.

 

C.Markets

 

Our ADSs, each three representing one Class A common share, have been listed on the New York Stock Exchange since October 20, 2010 and trade under the symbol “XRS,” which was changed to “TAL” effective from December 1, 2016. Effective on August 16, 2017, we adjusted the ratio of our ADSs to Class A common shares from one ADS representing two Class A common shares to three ADSs representing one Class A common share.

 

D.Selling Shareholders

 

Not applicable.

 

E.Dilution

 

Not applicable.

 

F.Expenses of the Issue

 

Not applicable.

 

Item 10.Additional Information

 

A.Share Capital

 

Not applicable.

 

B.Memorandum and Articles of Association

 

We are a Cayman Islands company and our affairs are governed by our memorandum and articles of association, as amended from time to time, and the Companies Law (2018 Revision) of the Cayman Islands, which is referred to below as the Companies Law, and the common law of the Cayman Islands.

 

The following are summaries of material provisions of our Fourth Amended and Restated Memorandum and Articles of Association and the Companies Law insofar as they relate to the material terms of our common shares.

 

Registered Office and Objects

 

Our registered office in the Cayman Islands is located at Maples Corporate Services Limited, P.O. Box 309, Ugland House, Grand Cayman, KY1-1104, Cayman Islands or at such other place within the Cayman Islands as our board of directors may from time to time decide. The objects for which our company is established are unrestricted and we have full power and authority to carry out any object not prohibited by the Companies Law, or any other law of the Cayman Islands.

 

 112 

 

 

Board of Directors

 

See “Item 6. Directors, Senior Management and Employees—C. Board Practices—Composition of Board of Directors.”

 

Common Shares

 

General. Our common shares are divided into Class A common shares and Class B common shares. Holders of our Class A common shares and Class B common shares have the same rights except for voting and conversion rights. Our authorized share capital is $2,000,000 divided into 500,000,000 Class A common shares, with a par value of $0.001 each, 500,000,000 Class B common shares of $0.001 each and 1,000,000,000 undesignated shares with a par value of $0.001 each. Certificates representing the common shares are issued in registered form. Our shareholders who are nonresidents of the Cayman Islands may freely hold and vote their shares.

 

Dividends. The holders of our common shares are entitled to such dividends as may be declared by our board of directors subject to the Companies Law, our articles of association, and the common law of the Cayman Islands. Our shareholders may by ordinary resolution declare a dividend, but no dividend may exceed the amount recommended by our directors. Under Cayman Islands law, a Cayman Islands company may pay a dividend on its shares out of either profit or share premium account, provided that in no circumstances may a dividend be paid if this would result in the company being unable to pay its debts as they fall due in the ordinary course of business.

 

Conversion. Each Class B common share is convertible into one Class A common share at any time by the holder thereof. Class A common shares are not convertible into Class B common shares under any circumstances. Upon any transfer of Class B common shares by a holder thereof to any person or entity which is not an affiliate of such holder (as defined in our articles of association), such Class B common shares shall be automatically and immediately converted into an equal number of Class A common shares. In addition, if at any time, any of the persons who held Class B common shares immediately before our initial public offering and their affiliates collectively own less than 5% of the total number of the issued and outstanding Class B common shares, each issued and outstanding Class B common share owned by such Class B holder shall be automatically and immediately converted into one share of Class A common share.

 

Voting Rights. In respect of matters requiring shareholders’ vote, each Class A common share is entitled to one vote, and each Class B common share is entitled to ten votes. Shareholders may attend any shareholders’ meeting and vote in person or by proxy, and in the case of a corporation or other non-natural person, by its duly authorized representative or proxy; we currently do not allow shareholders to vote electronically. Voting at any shareholders’ meeting is by show of hands unless a poll is demanded. A poll may be demanded by the chairman of the meeting or by any shareholder holding at least one-tenth of the voting power of our shares given the right to vote at the meeting, present in person or by proxy.

 

General Meetings and Shareholder Proposals.As a Cayman Islands exempted company, we are not obliged by the Companies Law to call shareholders’ annual general meetings. Our memorandum and articles of association provide that we may (but are not obliged to) in each year hold a general meeting as our annual general meeting in which case we shall specify the meeting as such in the notices calling it, and the annual general meeting shall be held at such time and place as may be determined by our directors. We, however, will hold an annual shareholders’ meeting during each fiscal year, as required by the rules of the New York Stock Exchange. To hold a general meeting, at least ten days’ notice shall be given specifying the place, the day and the hour of the meeting and the general nature of the business.

 

Cayman Islands law provides shareholders with only limited rights to requisition a general meeting, and does not provide shareholders with any right to put any proposal before a general meeting. However, these rights may be provided in a company’s articles of association. Our memorandum and articles of association allow our shareholders holding in aggregate not less than one-third of such of our issued shares as carries the right of voting at general meetings of our company to requisition an extraordinary general meeting of the shareholders, in which case the directors are obliged to call such meeting and to put the resolutions so requisitioned to a vote at such meeting; however, our memorandum and articles of association do not provide our shareholders with any right to put any proposals before annual general meetings or extraordinary general meetings not called by such shareholders. In addition, extraordinary general meetings may be convened by our board of directors on its own initiative.

 

 113 

 

 

A quorum required for a meeting of shareholders consists of at least one shareholder present in person or by proxy or, if a corporation or other non-natural person, by its duly authorized representative, and entitled to vote, holding in aggregate not less than one-tenth of the voting power of our shares in issue carrying a right to vote at such meeting. Advance notice of at least ten days is required for the convening of our shareholders’ annual general meeting and any extraordinary general meeting of our shareholders.

 

An ordinary resolution to be passed by the shareholders requires a simple majority of votes cast in a general meeting, while a special resolution requires no less than two-thirds of the votes cast. A special resolution is required for important matters such as a change of name or any amendments to our memorandum or articles of association. Our shareholders may effect certain changes by ordinary resolution, including to appoint, remove, and replace directors, increase the amount of our authorized share capital, to consolidate and divide all or any of our share capital into shares of larger amount than our existing shares, and to cancel any of our authorized but unissued shares.

 

Transfer of Shares. Subject to the restrictions of our memorandum and articles of association, as applicable, any of our shareholders may transfer all or any of his or her common shares by an instrument of transfer in the usual or common form or any other form approved by our board.

 

Our board of directors may, in its sole discretion, decline to register any transfer of any common share which is not fully paid up or on which we have a lien. Our directors may also decline to register any transfer of any share unless (a) the instrument of transfer is lodged with us, accompanied by the certificate for the shares to which it relates and such other evidence as our board of directors may reasonably require to show the right of the transferor to make the transfer; (b) the instrument of transfer is in respect of only one class of shares; (c) the instrument of transfer is properly stamped, if required; (d) in the case of a transfer to joint holders, the number of joint holders to whom the share is to be transferred does not exceed four; (e) the shares conceded are free of any lien in favor of us; or (f) a fee of such maximum sum as the New York Stock Exchange may determine to be payable, or such lesser sum as our board of directors may from time to time require, is paid to us in respect thereof.

 

If our directors refuse to register a transfer they shall, within two months after the date on which the instrument of transfer was lodged, send to each of the transferor and the transferee notice of such refusal. The registration of transfers may, on 14 days’ notice being given by advertisement in such one or more newspapers or by electronic means, be suspended and the register closed at such times and for such periods as our board of directors may from time to time determine, provided, however, that the registration of transfers shall not be suspended nor the register closed for more than 30 days in any year.

 

Liquidation. On a return of capital on winding up or otherwise (other than on conversion, redemption or purchase of shares), assets available for distribution among the holders of common shares shall be distributed among the holders of the common shares on a pro rata basis. If our assets available for distribution are insufficient to repay all of the paid-up capital, the assets will be distributed so that the losses are borne by our shareholders proportionately.

 

Calls on Shares and Forfeiture of Shares.Our board of directors may from time to time make calls upon shareholders for any amounts unpaid on their shares in a notice served to such shareholders at least 14 days prior to the specified time of payment. The shares that have been called upon and remain unpaid on the specified time are subject to forfeiture.

 

Redemption, Repurchase and Surrender of Shares.We may issue shares on terms that such shares are subject to redemption, at our option or at the option of the holders thereof, on such terms and in such manner as may be determined, before the issue of such shares, by our board of directors or by a special resolution of our shareholders. Our company may also repurchase any of our shares provided that the manner of such purchase has been approved by an ordinary resolution of our shareholders, or the manner of purchase is in accordance with the procedures set out in our memorandum and articles of association. Under the Companies Law, the redemption or repurchase of any share may be paid out of our company’s profits or out of the proceeds of a fresh issue of shares made for the purpose of such redemption or repurchase, or out of capital (including share premium account and capital redemption reserve) if our company can, immediately following such payment, pay its debts as they fall due in the ordinary course of business. In addition, under the Companies Law no such share may be redeemed or repurchased (a) unless it is fully paid up, (b) if such redemption or repurchase would result in there being no shares outstanding, or (c) if the company has commenced liquidation. In addition, our company may accept the surrender of any fully paid share for no consideration.

 

 114 

 

 

Variations of Rights of Shares. Whenever the capital of our company is divided into different classes, the rights attached to any such class may, subject to the rights and restrictions for the time being attached to any class, only be materially adversely varied or abrogated either with the written consent of the holders of a majority of the issued shares of that class or with the sanction of a special resolution passed at a separate meeting of the holders of the shares of that class. The rights conferred upon the holders of the shares of any class issued with preferred or other rights shall not, subject to any rights or restrictions for the time being attached to the shares of that class, be deemed to be materially adversely varied or abrogated by the creation, allotment or issue of further shares ranking in priority to or pari passu with such previously existing shares.

 

Inspection of Books and Records. Holders of our common shares will have no general right under Cayman Islands law to inspect or obtain copies of our list of shareholders or our corporate records (other than copies of our memorandum and articles of association and any special resolutions passed by our shareholders). However, we will provide our shareholders with annual audited financial statements.

 

C.Material Contracts

 

For the two years immediately preceding the date of this annual report, we have not entered into any material contracts other than in the ordinary course of business and other than those described in “Item 4. Information on the Company” or elsewhere in this annual report.

 

D.Exchange Controls

 

The Cayman Islands currently have no exchange control restrictions. Also see “Item 4. Information on the Company—B. Business Overview—PRC Regulation—Regulations on Foreign Currency Exchange.”

 

E.Taxation

 

Cayman Islands Taxation

 

We are an exempted company incorporated in the Cayman Islands. The Cayman Islands currently levies no taxes on individuals or corporations based upon profits, income, gains or appreciation and there is no taxation in the nature of inheritance tax or estate duty. Payments of dividends by our company will not be subject to taxation in the Cayman Islands and no withholding will be required on the payment of dividends to any shareholder of our company. There are no other taxes likely to be material to us levied by the Government of the Cayman Islands except for stamp duties which may be applicable on instruments executed in, or brought within the jurisdiction of the Cayman Islands. The Cayman Islands is not party to any double tax treaties that are applicable to any payments made to or by our company. There are no exchange control regulations or currency restrictions in the Cayman Islands.

 

People’s Republic of China Taxation

 

Enterprise Income Tax

 

Under the EIT Law, an enterprise established outside China with “de facto management body” within China is considered a “resident enterprise,” meaning that it can be treated in a manner similar to a PRC enterprise for enterprise income tax purposes, although the dividends paid to one resident enterprise from another may qualify as “tax-exempt income.” The implementation rules of the EIT Law define de facto management as “substantial and overall management and control over the production and operations, personnel, accounting, and properties” of the enterprise. SAT has issued circular to provide that a foreign enterprise controlled by a PRC company or a PRC company group will be classified as a “resident enterprise” with its “de facto management body” located within China if all of the following conditions are satisfied: (i) the senior management and core management departments in charge of its daily operations function are mainly in China; (ii) its financial and human resources decisions are subject to determination or approval by persons or bodies in China; (iii) its major assets, accounting books, company seals, and minutes and files of its board and shareholders’ meetings are located or kept in China; and (iv) at least half of the enterprise’s directors with voting right or senior management reside in China.

 

 115 

 

 

In addition, the SAT issued a bulletin to provide more guidance on the implementation of the above circular. The bulletin clarified certain matters relating to resident status determination, post-determination administration and competent tax authorities. It also specifies that when provided with a copy of a PRC tax resident determination certificate from a resident PRC-controlled offshore incorporated enterprise, the payer should not withhold 10% income tax when paying the PRC-sourced dividends, interest and royalties to the PRC-controlled offshore incorporated enterprise. Although both the circular and the bulletin only apply to offshore enterprises controlled by PRC enterprises and not those by PRC individuals, the determination criteria set forth in the circular and administration clarification made in the bulletin may reflect the SAT’s general position on how the “de facto management body” test should be applied in determining the tax residency status of offshore enterprises and the administration measures should be implemented, regardless of whether they are controlled by PRC enterprises or PRC individuals.

 

In addition, the SAT issued the Bulletin on Issues Concerning the Determination of Resident Enterprises on the Basis of their Actual Management Bodies in January 2014, to provide more guidance on the implementation of the above circular. This bulletin further provided that, among other things, an entity that is classified as a “resident enterprise” in accordance with the circular shall file the application for classifying its status of residential enterprise with the local tax authorities where its main domestic investors registered. From the year in which the entity is determined as a “resident enterprise,” any dividend, profit and other equity investment gain shall be taxed in accordance with the Article 26 of the EIT law and the Article 17 and Article 83 of its implementation rules.

 

We do not believe that any of our offshore holding companies meets all of the conditions above. In addition, we are not aware of any offshore holding companies with a similar corporate structure as ours ever having been deemed to be PRC “resident enterprises” by the PRC tax authorities. Therefore, we believe that none of our offshore holding companies should be treated as a “resident enterprise” for PRC tax purposes. However, as the tax resident status of an enterprise is subject to determination by the PRC tax authorities, there are uncertainties and risks associated with this issue. If the PRC tax authorities determine that any of our offshore holding companies are “resident enterprises,” a number of unfavorable PRC tax consequences could follow. First, we may be subject to enterprise income tax at a rate of 25% on our worldwide taxable income. Second, although under the EIT Law and its implementation rules, dividend income between qualified resident enterprises is a “tax-exempt income,” we cannot guarantee that dividends paid to TAL Education Group from our PRC subsidiaries through our Hong Kong subsidiaries would qualify as “tax-exempt income” and will not be subject to withholding tax, as the PRC foreign exchange control authorities, which enforce the withholding tax, have not yet issued guidance with respect to the processing of outbound remittances to entities that are treated as “resident enterprises” for PRC enterprise income tax purposes. Finally, the “resident enterprise” classification could result in a situation in which a 10% withholding tax is imposed on dividends we pay to our non-PRC enterprise shareholders and with respect to gains derived by our non-PRC enterprise shareholders from transferring our shares or ADSs, if such income is considered PRC-sourced income by the relevant PRC authorities. This could have the effect of increasing our and our shareholders’ effective income tax rates and may require us to deduct withholding tax from any dividends we pay to our non-PRC shareholders.

 

In addition to the uncertainty in how the “resident enterprise” classification could apply, it is also possible that the rules may change in the future, possibly with retroactive effect. We are actively monitoring the possibility of “resident enterprise” treatment for the current and future tax years and are evaluating appropriate organizational changes to avoid this treatment, to the extent possible.

 

 116 

 

 

Circular on Strengthening the Administration of Enterprise Income Tax for Share Transfer by Non-PRC Resident Enterprises

 

Pursuant to the SAT Circular 698 promulgated in 2009, where a foreign investor transfers the equity interests of a PRC resident enterprise indirectly via disposing of the equity interests of an overseas holding company, or an Indirect Transfer, and such overseas holding company is located in a tax jurisdiction that: (i) has an effective tax rate less than 12.5% or (ii) does not tax foreign income of its residents, the foreign investor shall report this Indirect Transfer to the competent tax authority. The PRC tax authority will examine the true nature of the Indirect Transfer, and if the tax authority considers that the foreign investor has adopted an “abusive arrangement” in order to avoid PRC tax, it may disregard the existence of the overseas holding company and re-characterize the Indirect Transfer and as a result, gains derived from such Indirect Transfer may be subject to PRC withholding tax at a rate of up to 10%.

 

In February 2015, the SAT issued SAT Bulletin 7, which terminated the aforementioned articles of SAT Circular 698. Pursuant to SAT Bulletin 7, where a non-resident enterprise indirectly transfers properties such as equity in PRC resident enterprises without any justifiable business purposes and aiming to avoid the payment of enterprise income tax, such indirect transfer must be reclassified as a direct transfer of equity in PRC resident enterprise. To assess whether an indirect transfer of PRC taxable properties has reasonable commercial purposes, all arrangements related to the indirect transfer must be considered comprehensively and factors set forth in SAT Bulletin 7 must be comprehensively analyzed in light of the actual circumstances. SAT Bulletin 7 also provides that, where a non-PRC resident enterprise transfers its equity interests in a resident enterprise to its related parties at a price lower than the fair market value, the competent tax authority has the power to make a reasonable adjustment to the taxable income of the transaction.

 

On October 17, 2017, the SAT issued the Announcement of the State Administration of Taxation on Issues Concerning the Withholding of Non-resident Enterprise Income Tax at Source, or SAT Bulletin 37, which came into effect and superseded Circular 698 on December 1, 2017. The SAT Bulletin 37 further clarifies the practice and procedure of the withholding of nonresident enterprise income tax.

 

In certain practical cases regarding the application of SAT Bulletin 7 and Bulletin 37, intermediary holding companies were actually looked through by the PRC tax authorities, and consequently the non-PRC resident investors were deemed to have transferred the PRC subsidiaries and PRC corporate taxes were assessed accordingly. It is possible that we or our non-PRC resident investors may become at risk of being taxed under SAT Bulletin 7 and Bulletin 37 may be required to expend valuable resources to comply with SAT Bulletin 7 and Bulletin 37 or to establish that we or our non-PRC resident investors should not be taxed under SAT Bulletin 7 and Bulletin 37, which may have an adverse effect on our financial condition and results of operations or such non-PRC resident investors’ investment in us.

 

U.S. Federal Income Tax Considerations

 

The following is a discussion of the U.S. federal income tax consequences of the ownership and disposition of our ADSs or common shares by a U.S. Holder (as defined below) that will hold our ADSs or common shares as “capital assets” (generally, property held for investment) under the U.S. Internal Revenue Code of 1986, as amended, or the Code. This discussion is based upon existing U.S. federal income tax law, which is subject to differing interpretations or change, possibly with retroactive effect. This discussion does not address all aspects of U.S. federal income taxation that may be important to particular investors in light of their individual investment circumstances, including investors subject to special tax rules that differ significantly from those summarized below (for example, financial institutions, insurance companies, broker-dealers, traders in securities that elect mark-to-market treatment, pension plans, regulated investment companies, real estate investment trusts, cooperatives, and tax-exempt organizations (including private foundations)), holders who are not U.S. Holders, holders who own (directly, indirectly, or constructively) 10% or more of our stock (by vote or value), investors that will hold their ADSs or common shares as part of a straddle, hedge, conversion, constructive sale, or other integrated transaction for U.S. federal income tax purposes, investors required to accelerate the recognition of any item of gross income with respect to their ADSs or ordinary shares as a result of such income being recognized on an applicable financial statement, U.S. expatriates, persons liable for alternative minimum tax, or investors that have a functional currency other than the U.S. dollar. In addition, this discussion does not address any non-U.S., state or local tax considerations, or non-income (such as estate, gift or Medicare) tax considerations. Each U.S. Holder is urged to consult its tax advisor regarding the U.S. federal, state, local, non-U.S. income and other tax considerations of an investment in our ADSs or common shares.

 

 117 

 

 

General

 

For purposes of this discussion, a “U.S. Holder” is a beneficial owner of our ADSs or common shares that is, for U.S. federal income tax purposes, (i) an individual who is a citizen or resident of the United States, (ii) a corporation (or other entity treated as a corporation for U.S. federal income tax purposes) created in, or organized under the law of, the United States or any state thereof or the District of Columbia, (iii) an estate the income of which is includible in gross income for U.S. federal income tax purposes regardless of its source, or (iv) a trust (A) the administration of which is subject to the primary supervision of a U.S. court and which has one or more U.S. persons who have the authority to control all substantial decisions of the trust or (B) that has otherwise elected to be treated as a U.S. person under the Code.

 

If a partnership (including any entity treated as a partnership for U.S. federal income tax purposes) is a beneficial owner of our ADSs or common shares, the tax treatment of a partner in the partnership will generally depend upon the status of the partner and the activities of the partnership. Partners of a partnership holding our ADSs or common shares are urged to consult their tax advisors regarding an investment in our ADSs or common shares.

 

For U.S. federal income tax purposes, it is generally expected that a U.S. Holder holds ADSs will generally be treated as the beneficial owner of the underlying ordinary shares represented by those ADSs. The remainder of this discussion assumes that a U.S. Holder of our ADSs will be treated in this manner. Accordingly, deposits or withdrawals of ordinary shares for ADSs will generally not be subject to U.S. federal income tax.

 

PFIC Considerations

 

A non-U.S. corporation, such as our company, will be classified as a passive foreign investment company (PFIC) for U.S. federal income tax purposes for any taxable year, if either (i) at least 75% of its gross income for such year consists of certain types of “passive” income or (ii) at least 50% of the value of its assets (determined on the basis of a quarterly average) during such year is attributable to assets that produce or are held for the production of passive income. Passive income generally includes dividends, interest, royalties, rent, annuities, net gains from the sale or exchange of property producing such income and net foreign currency gains. For this purpose, cash and assets readily convertible into cash are categorized as passive assets and the company’s goodwill and other unbooked intangibles are taken into account for determining the value of its assets. We will be treated as owning a proportionate share of the assets and earning a proportionate share of the income of any other corporation in which we own, directly or indirectly, 25% or more (by value) of the stock.

 

Although the law in this regard is unclear, we treat our VIEs and their respective subsidiaries as being owned by us for U.S. federal income tax purposes, not only because we control their management decisions but also because we are entitled to substantially all of the economic benefits associated with these entities, and, as a result, we consolidate their results of operations in our consolidated U.S. GAAP financial statements. If it were determined, however, that we are not the owner of our VIEs and their respective subsidiaries, as applicable, for U.S. federal income tax purposes, we would likely be treated as a PFIC for the current taxable year and any subsequent taxable year.

 

Accordingly, assuming that we are the owner of our VIEs and their respective subsidiaries, as applicable, for U.S. federal income tax purposes, we believe that we primarily operate an active after-school tutoring business in China. Based on our income and assets and the market price of our ADSs, we do not believe that we were a PFIC for the taxable year ended February 28, 2019 and do not anticipate becoming a PFIC for the foreseeable future. While we do not anticipate becoming a PFIC for the foreseeable future, no assurance can be given in this regard because the determination of whether we will be or become a PFIC is a fact-intensive inquiry made on an annual basis that depends, in part, on the composition of our income and assets. Fluctuations in the market price of our ADSs may cause us to become a PFIC for the current or subsequent taxable years because the value of assets for the purpose of the asset test, including the value of our goodwill and other unbooked intangibles, may be determined by reference to the market price of our ADSs from time to time (which may be volatile). In estimating the value of our goodwill and other unbooked intangibles, we have taken into account our market capitalization. If our market capitalization becomes less than anticipated, we may be classified as a PFIC for the current or future taxable years.

 

 118 

 

 

Furthermore, the determination of whether we will be or become a PFIC may also be affected by how, and how quickly, we use our liquid assets. Under circumstances where our revenue from activities that produce passive income significantly increase relative to our revenue from activities that produce non-passive income, or where we determine not to deploy significant amounts of cash for active purposes, our risk of becoming classified as a PFIC may substantially increase. If we are classified as a PFIC for any year during which a U.S. Holder holds our ADSs or common shares, we generally would continue to be treated as a PFIC for all succeeding years during which such U.S. Holder holds our ADSs or common shares unless we cease to be a PFIC and the U.S. Holder makes a “deemed sale” election with respect to the ADSs or ordinary shares.

 

The discussion below under “Dividends” and “Sale or Other Disposition of ADSs or Common Shares” assumes that we will not be classified as a PFIC for U.S. federal income tax purposes. The U.S. federal income tax rules that apply if we are classified as a PFIC for the current taxable year or any subsequent taxable year are generally discussed below under “PFIC Rules.” Each U.S. Holder is urged to consult with its tax advisor regarding the U.S. federal income tax consequences of an investment in our ADSs or ordinary shares if we are or become classified as a PFIC.

 

Dividends

 

Subject to the PFIC rules discussed below, any cash distributions (including the amount of any PRC tax withheld) paid on our ADSs or common shares out of our current or accumulated earnings and profits, as determined under U.S. federal income tax principles, will generally be includible in the gross income of a U.S. Holder as dividend income on the day actually or constructively received by the U.S. Holder, in the case of common shares, or by the Depositary, in the case of ADSs. Because we do not intend to determine our earnings and profits on the basis of U.S. federal income tax principles, any distribution paid will generally be treated as a “dividend” for U.S. federal income tax purposes. A non-corporate recipient of dividend income generally will be subject to tax on dividend income from a “qualified foreign corporation” at a reduced U.S. federal tax rate rather than the marginal tax rates generally applicable to ordinary income provided that certain holding period requirements are met.

 

A non-U.S. corporation (other than a corporation that is classified as a PFIC for the taxable year in which the dividend is paid or the preceding taxable year) generally will be considered to be a qualified foreign corporation (i) if it is eligible for the benefits of a comprehensive tax treaty with the United States which the Secretary of Treasury of the United States determines is satisfactory for purposes of this provision and which includes an exchange of information program, or (ii) with respect to any dividend it pays on stock (or ADSs in respect of such stock) which is readily tradable on an established securities market in the United States. Our ADSs are listed on the New York Stock Exchange, which is an established securities market in the United States, and are readily tradable on the New York Stock Exchange. Thus, we believe that dividends we pay on our ADSs will continue to be considered readily tradable on an established securities market in later years, but there can be no assurance that our ADSs will continue to be considered readily tradable on an established securities market in later years. Since we do not expect that our ordinary shares will be listed on established securities markets, it is unclear whether dividends that we pay on our ordinary shares that are not backed by ADSs currently meet the conditions required for the reduced tax rate. However, in the event that we are deemed to be a resident enterprise under the EIT Law, as discussed above under “-People’s Republic of China Taxation,” we may be eligible for the benefits of the U.S.-PRC income tax treaty (which the U.S. Treasury Department has determined is satisfactory for this purpose) and be treated as a qualified foreign corporation with respect to dividends paid on our ADSs or ordinary shares. Dividends received on our ADSs or common shares will not be eligible for the dividends-received deduction allowed to corporations under the Code. U.S. Holders are urged to consult their tax advisors regarding the availability of the reduced tax rate on dividends in their particular circumstances.

 

Dividends generally will be treated as income from foreign sources for U.S. foreign tax credit purposes and generally will constitute passive category income. In the event that we are deemed to be a PRC “resident enterprise” under the EIT Law, a U.S. Holder may be subject to PRC withholding taxes on dividends paid, if any, on our ADSs or common shares. See “-People’s Republic of China Taxation.” The U.S. Holder may be eligible to claim a foreign tax credit in respect of any foreign withholding taxes imposed on dividends received on our ADSs or common shares. A U.S. Holder who does not elect to claim a foreign tax credit for foreign tax withheld is permitted instead to claim a deduction, for U.S. federal income tax purposes, in respect to such withholdings, but only for a year in which such holder elects to do so for all creditable foreign income taxes. The rules governing the foreign tax credit are complex and their outcome depends in large part on the taxpayer’s individual facts and circumstances. Each U.S. Holder is urged to consult its tax advisors regarding the availability of the foreign tax credit under their particular circumstances.

 

 119 

 

 

Sale or Other Disposition of ADSs or Common Shares

 

Subject to the PFIC rules discussed below, a U.S. Holder will generally recognize capital gain or loss upon the sale or other disposition of ADSs or common shares in an amount equal to the difference between the amount realized upon the disposition and the U.S. Holder’s adjusted tax basis in such ADSs or common shares. Any capital gain or loss will be long-term if the ADSs or common shares have been held for more than one year and will generally be U.S. source gain or loss for U.S. foreign tax credit purposes. Net long-term capital gains of non-corporate U.S. Holders currently are eligible for reduced rates of taxation. The deductibility of a capital loss may be subject to limitations. In the event that we are deemed to be a “resident enterprise” under the EIT Law and gain from the disposition of the ADSs or common shares is subject to tax in China, such gain may be treated as PRC-source gain for foreign tax credit purposes under the U.S.-PRC income tax treaty. If such gain is not treated as PRC-source gain, however, a U.S. Holder generally will not be able to obtain a U.S. foreign tax credit for any PRC tax withheld or imposed unless such U.S. Holder has other foreign source income in the appropriate category for the applicable tax year. Each U.S. Holder is urged to consult its tax advisors regarding the tax consequences if a foreign tax is imposed on a disposition of our ADSs or common shares, including the availability of the foreign tax credit under their particular circumstances.

 

PFIC Rules

 

If we are classified as a PFIC for any taxable year during which a U.S. Holder holds our ADSs or common shares, unless the U.S. Holder makes a mark-to-market election (as described below), the U.S. Holder will generally be subject to special tax rules that have a penalizing effect, regardless of whether we remain a PFIC, on (i) any excess distribution that we make to the U.S. Holder (which generally means any distribution paid during a taxable year to a U.S. Holder that is greater than 125% of the average annual distributions paid in the three preceding taxable years or, if shorter, the U.S. Holder’s holding period for the ADSs or common shares), and (ii) any gain realized on the sale or other disposition, including, under certain circumstances, a pledge, of ADSs or common shares. Under the PFIC rules:

 

·the excess distribution and/or gain will be allocated ratably over the U.S. Holder’s holding period for the ADSs or common shares;

 

·the amount allocated to the current taxable year and any taxable years in the U.S. Holder’s holding period prior to the first taxable year in which we are classified as a PFIC (a pre-PFIC year) will be taxable as ordinary income;

 

·the amount allocated to each prior taxable year, other than a pre-PFIC year, will be subject to tax at the highest tax rate in effect applicable to the U.S. Holder for that year; and

 

·an additional tax equal to the interest charge generally applicable to underpayments of tax will be imposed on the tax attributable to each prior taxable year, other than a pre-PFIC year.

 

If we are a PFIC for any taxable year during which a U.S. Holder holds our ADSs or common shares and any of our non-U.S. subsidiaries is also a PFIC (i.e., a lower-tier PFIC), such U.S. Holder would be treated as owning a proportionate amount (by value) of the shares of the lower-tier PFIC for purposes of the rules described above. Each U.S. Holder is urged to consult its tax advisors regarding the application of the PFIC rules to any of our subsidiaries.

 

 120 

 

 

As an alternative to the foregoing rules, a U.S. Holder of “marketable stock” in a PFIC may make a mark-to-market election with respect to our ADSs, but not our common shares, provided that the ADSs are regularly traded on a qualified exchange or other market. Our ADSs are listed on the New York Stock Exchange, which is a qualified exchange. Our ADSs are expected to qualify as being regularly traded, but no assurances may be given in this regard. If a U.S. Holder makes this election, the U.S. Holder will generally (i) include as ordinary income for each taxable year that we are a PFIC the excess, if any, of the fair market value of ADSs held at the end of the taxable year over the adjusted tax basis of such ADSs and (ii) deduct as an ordinary loss the excess, if any, of the adjusted tax basis of the ADSs over the fair market value of such ADSs held at the end of the taxable year, but such deduction will only be allowed to the extent of the net amount previously included in income as a result of the mark-to-market election. The U.S. Holder’s adjusted tax basis in the ADSs would be adjusted to reflect any income or loss resulting from the mark-to-market election. If a U.S. Holder makes a mark-to-market election in respect of a corporation classified as a PFIC and such corporation ceases to be classified as a PFIC, the U.S. Holder will not be required to take into account the mark-to-market gain or loss described above during any period that such corporation is not classified as a PFIC. If a U.S. Holder makes a mark-to-market election, any gain such U.S. Holder recognizes upon the sale or other disposition of our ADSs in a year when we are a PFIC will be treated as ordinary income and any loss will be treated as ordinary loss, but such loss will only be treated as ordinary loss to the extent of the net amount previously included in income as a result of the mark-to-market election.

 

Because a mark-to-market election cannot be made for any lower-tier PFICs that we may own, a U.S. Holder may continue to be subject to the PFIC rules with respect to such U.S. Holder’s indirect interest in any investments held by us that are treated as an equity interest in a PFIC for U.S. federal income tax purposes.

 

We do not intend to provide information necessary for U.S. Holders to make qualified electing fund elections, which, if available, would result in tax treatment different from the general tax treatment for PFICs described above.

 

If a U.S. Holder owns our ADSs or common shares during any taxable year that we are a PFIC, the holder must generally file an annual Internal Revenue Service Form 8621 and provide such other information as may be required by the U.S. Treasury. In the case of a U.S. Holder who has held ADSs or common shares during any taxable year in respect of which we were classified as a PFIC and continues to hold such ADSs or common shares (or any portion thereof) and has not previously determined to make a mark-to-market election, and who later considers making a mark-to-market election, special tax rules may apply relating to purging the PFIC taint of such ADSs or common shares. Each U.S. Holder is urged to consult its tax advisor concerning the U.S. federal income tax consequences of holding and disposing ADSs or common shares if we are or become classified as a PFIC, including the possibility of making a mark-to-market election and the unavailability of the qualified electing fund election.

 

F.Dividends and Paying Agents

 

Not applicable.

 

G.Statement by Experts

 

Not applicable.

 

H.Documents on Display

 

We previously filed with the Securities and Exchange Commission, or SEC, a registration statement on Form F-1 under the Securities Act with respect to our initial public offering of our Class A common shares represented by ADSs.

 

We are subject to the periodic reporting and other informational requirements of the Exchange Act. Under the Exchange Act, we are required to file reports and other information with the SEC, including the annual filing of a Form 20-F within four months after the end of each fiscal year. Our company’s fiscal year ends on February 28/29. The SEC maintains a website at www.sec.gov that contains reports, proxy and information statements, and other information regarding registrants that make electronic filings with the SEC using its EDGAR system. Copies of reports and other information, when filed, may also be inspected without charge and may be obtained at prescribed rates at the public reference facilities maintained by the SEC at 100 F Street, N.E., Room 1580, Washington, D.C. 20549. The public may obtain information regarding the Washington, D.C. Public Reference Room by calling the SEC at 1-800-SEC-0330. As a foreign private issuer, we are exempt from the rules under the Exchange Act prescribing the furnishing and content of quarterly reports and proxy statements, and officers, directors and principal shareholders are exempt from the reporting and short-swing profit recovery provisions contained in Section 16 of the Exchange Act.

 

 121 

 

 

We will furnish JPMorgan Chase Bank, N.A., the depositary of our ADSs, with our annual reports, which will include a review of operations and annual audited consolidated financial statements prepared in conformity with U.S. GAAP, and all notices of shareholders’ meetings and other reports and communications that are made generally available to our shareholders. The depositary will make such notices, reports and communications available to holders of ADSs and, upon our request, will mail to all record holders of ADSs the information contained in any notice of a shareholders’ meeting received by the depositary from us. We will file our annual report on Form 20-F, including our audited financial statements, with the SEC. Form 20-F can be accessed on the SEC’s website as well the investor relations section of our website. Investors may request a hard copy of our annual report, free of charge, by contacting us.

 

I.Subsidiary Information

 

Not applicable.

 

Item 11.Quantitative and Qualitative Disclosures About Market Risk

 

Interest Rate Risk

 

Our exposure to interest rate risk primarily relates to (i) the interest income generated by excess cash invested in liquid investments, and (ii) the interest expense associated with our convertible notes and credit facilities. As of February 28, 2019, we had no other short-term or long-term borrowings.

 

In May 2014, we issued $200.0 million in aggregate principal amount of 2.50% convertible senior notes due 2019. Additionally, we granted to the initial purchasers of the notes a 30-day option to purchase up to an additional $30.0 million in principal amount of notes. Upon the exercise of such option by certain initial purchasers, we issued an aggregate of $230.0 million in aggregate principal amount of the notes. The notes bear interest at a rate of 2.50% per year, payable semiannually in arrears on May 15 and November 15 of each year, beginning on November 15, 2014. The notes matured on May 15, 2019.

 

On June 30, 2016, we signed a 3-year $400.0 million term and revolving facilities agreement with a group of arrangers led by Deutsche Bank AG, Singapore Branch. The facilities, a $225.0 million 3-year bullet maturity term loan and a $175.0 million 3-year revolving facility, are priced at 250 basis points over LIBOR. The use of proceeds of the facilities are for general corporate purposes.

 

On February 1, 2019, we signed a 3-year $600.0 million term and revolving facilities agreement with a group of arrangers led by Deutsche Bank AG, Singapore Branch. The facilities, a $270. 0 million 3-year bullet maturity term loan and a $330 million 3-year revolving facility, are priced at 175 basis points over LIBOR. The interest is payable on a quarterly basis. We also pay a commitment fee of 0.35% per annum based on the undrawn portion of the facilities for the period from commencement date to the end of the availability period applicable to the facilities. The use of proceeds of the facilities are for general corporate purposes.

 

Our future interest income may fluctuate due to changes in market interest rates. The interest expense associated with our credit facilities may also fluctuate because the loans thereunder are priced based on LIBOR. On the other hand, the interest expense associated with our convertible senior notes may be higher or lower than the market level because the interest rate associated with our convertible senior notes is fixed and may differ from market interest rates in certain future periods.

 

 122 

 

 

Although we have not been exposed, nor do we anticipate being exposed, to material risks due to changes in interest rates, we entered into three interest swap arrangements in fiscal year 2017 to manage our interest risk exposure associated with the credit facilities. Approximately 56.4% of the aggregate principal amount of our credit facilities was at fixed rates in consideration of the interest swap, and the remaining 43.6% was at floating rates as of February 28, 2019. Other than these interest swap arrangements, we do not have any derivative financial instruments to manage our interest risk exposure. As of February 28, 2018 and February 28, 2019, if interest rates increased/decreased by 1%, with all other variables having remained constant, and assuming the amount outstanding at February 28, 2019 under our credit facilities that bear floating interest was outstanding for the entire fiscal year, profit attributable to equity owner of our company would have been $14.0 million and $14.5 million higher/lower, respectively, mainly as a result of higher/lower interest income from our cash and cash equivalents, restricted cash and short-term investments.

 

Foreign Exchange Risk

 

The value of the Renminbi against the U.S. dollar and other currencies is affected by changes in China’s political and economic conditions and by China’s foreign exchange policies, among other things. In July 2005, the PRC government changed its decades-old policy of pegging the value of the Renminbi to the U.S. dollar, and the Renminbi appreciated more than 20% against the U.S. dollar over the following three years. Between July 2008 and June 2010, this appreciation halted and the exchange rate between the Renminbi and the U.S. dollar remained within a narrow band. Since June 2010, the Renminbi has fluctuated against the U.S. dollar, at times significantly and unpredictably, including depreciation in 2016. Since October 1, 2016, the Renminbi has joined the International Monetary Fund (IMF)’s basket of currencies that make up the Special Drawing Right (SDR), along with the U.S. dollar, the Euro, the Japanese yen and the British pound. In the fourth quarter of 2016, the Renminbi has depreciated significantly in the backdrop of a surging U.S. dollar and persistent capital outflows from China. With the development of the foreign exchange market and progress towards interest rate liberalization and Renminbi internationalization, the PRC government may in the future announce further changes to the exchange rate system and there is no guarantee that the Renminbi will not appreciate or depreciate significantly in value against the U.S. dollar in the future. It is difficult to predict how market forces or PRC or U.S. government policy may impact the exchange rate between the Renminbi and the U.S. dollar in the future.

 

Appreciation or depreciation in the value of the Renminbi relative to the U.S. dollar would affect our financial results reported in U.S. dollar terms without giving effect to any underlying change in our business or results of operations. Fluctuations in the exchange rate will also affect the relative value of any dividend we issue that will be exchanged into U.S. dollars and earnings from, and the value of, any U.S. dollar-denominated investments we make in the future. The value of your investment in our ADSs is affected by the foreign exchange rate between U.S. dollar and Renminbi because the value of our business is effectively denominated in RMB, while the ADSs are traded in U.S. dollars.

 

Moreover, to the extent that we need to convert U.S. dollars into Renminbi for our operations, appreciation of the Renminbi against the U.S. dollar would have an adverse effect on the RMB amount we receive from the conversion. To the extent that we seek to convert Renminbi into U.S. dollars, depreciation of the Renminbi against the U.S. dollar would have an adverse effect on the RMB amount we receive from the conversion. Assuming we had converted the U.S. dollar-denominated cash and cash equivalent, restricted cash and short investments balance of $905.3 million as of February 28, 2019 into RMB at the exchange rate of $1.00 for RMB6.6912 as of February 28, 2019, this cash balance would have been RMB6,057.3 million. Assuming a 1.0% appreciation of the Renminbi against the U.S. dollar, this cash balance would have decreased to RMB5,996.7 million as of February 28, 2019.

 

Item 12.Description of Securities Other than Equity Securities

 

A.Debt Securities

 

Not applicable.

 

 123 

 

 

B.Warrants and Rights

 

Not applicable.

 

C.Other Securities

 

Not applicable.

 

D.American Depositary Shares

 

Fees and Charges Our ADS holders May Have to Pay

 

The depositary may charge each person to whom ADSs are issued, including, without limitation, issuances against deposits of shares, issuances in respect of share distributions, rights and other distributions, issuances pursuant to a share dividend or share split declared by us or issuances pursuant to a merger, exchange of securities or any other transaction or event affecting the ADSs or deposited securities, and each person surrendering ADSs for withdrawal of deposited securities or whose ADRs are cancelled or reduced for any other reason, $5.00 for each 100 ADSs (or any portion thereof) issued, delivered, reduced, cancelled or surrendered, as the case may be. The depositary may sell (by public or private sale) sufficient securities and property received in respect of a share distribution, rights and/or other distribution prior to such deposit to pay such charge.

 

The following additional charges shall be incurred by the ADR holders, by any party depositing or withdrawing shares or by any party surrendering ADSs or to whom ADSs are issued (including, without limitation, issuance pursuant to a share dividend or share split declared by us or an exchange of shares regarding the ADRs or the deposited securities or a distribution of ADSs), whichever is applicable:

 

·a fee of $1.50 per ADR or ADRs for transfers of certificated or direct registration ADRs;

 

·a fee of up to $0.05 per ADS for any cash distribution made pursuant to the deposit agreement;

 

·a fee of up to $0.05 per ADS per calendar year (or portion thereof) for services performed by the depositary in administering the ADRs (which fee may be charged on a periodic basis during each calendar year and shall be assessed against holders of ADRs as of the record date or record dates set by the depositary during each calendar year and shall be payable in the manner described in the next succeeding provision);

 

·reimbursement of such fees, charges and expenses as are incurred by the depositary and/or any of the depositary’s agents (including, without limitation, the custodian and expenses incurred on behalf of holders in connection with compliance with foreign exchange control regulations or any law or regulation relating to foreign investment) in connection with the servicing of the shares or other deposited securities, the delivery of deposited securities or otherwise in connection with the depositary’s or its custodian’s compliance with applicable law, rule or regulation (which charge shall be assessed on a proportionate basis against holders as of the record date or dates set by the depositary and shall be payable at the sole discretion of the depositary by billing such holders or by deducting such charge from one or more cash dividends or other cash distributions);

 

·a fee for the distribution of securities (or the sale of securities in connection with a distribution), such fee being in an amount equal to the fee for the execution and delivery of ADSs which would have been charged as a result of the deposit of such securities (treating all such securities as if they were shares) but which securities or the net cash proceeds from the sale thereof are instead distributed by the depositary to those holders entitled thereto;

 

·share transfer or other taxes and other governmental charges;

 

 124 

 

 

·cable, telex and facsimile transmission and delivery charges incurred at your request in connection with the deposit or delivery of shares;

 

·transfer or registration fees for the registration of transfer of deposited securities on any applicable register in connection with the deposit or withdrawal of deposited securities; and

 

·expenses of the depositary in connection with the conversion of foreign currency into U.S. dollars.

 

We will pay all other charges and expenses of the depositary and any agent of the depositary (except the custodian) pursuant to agreements from time to time between us and the depositary. The charges described above may be amended from time to time by agreement between us and the depositary.

 

Fees and Other Payments Made by the Depositary to Us

 

Our depositary has agreed to contribute us for certain expenses we incur that are related to establishment and maintenance of the ADR program, including investor relations expenses and exchange application and listing fees. There are limits on the amount of expenses for which the depositary will contribute us, and the amount of contribution available to us is not entirely related to the amounts of fees the depositary collects from investors. For the fiscal year ended February 28, 2019, we have received $5.1 million after tax contribution from the depositary, which was paid to us for expenses incurred in connection with the establishment and maintenance of the ADS program.

 

PART II

 

Item 13.Defaults, Dividend Arrearages and Delinquencies

 

None.

 

Item 14.Material Modifications to the Rights of Security Holders and Use of Proceeds

 

None.

 

Item 15.Controls and Procedures

 

Disclosure Controls and Procedures

 

As of the end of the period covered by this annual report, our management, with the participation of our chief executive officer and chief financial officer, has performed an evaluation of the effectiveness of our disclosure controls and procedures within the meaning of Rules 13a-15(e) and 15d-15(e) of the Exchange Act. Based upon this evaluation, our management has concluded that, as of February 28, 2019, our existing disclosure controls and procedures were effective.

 

Management’s Annual Report on Internal Control over Financial Reporting

 

Our management is responsible for establishing and maintaining adequate internal control over financial reporting. Our internal control system was designed to provide reasonable assurance regarding the reliability of financial reporting and the preparation and fair presentation of its published consolidated financial statements. All internal control systems, no matter how well designed, have inherent limitations. Therefore, even those systems determined to be effective may not prevent or detect misstatements and can provide only reasonable assurance with respect to financial statement preparation and presentation. Also, projections of any evaluation of effectiveness to future periods are subject to the risk that controls may become inadequate because of changes in conditions, or that the degree of compliance with the policies or procedures may deteriorate.

 

 125 

 

 

Our management conducted an assessment of the design and operation effectiveness of our internal control over financial reporting as of February 28, 2019. In making this assessment, we used the criteria established within the Internal Control-Integrated Framework (2013) issued by the Committee of Sponsoring Organizations of the Treadway Commission (COSO). Based on this assessment, our management has concluded that, as of February 28, 2019, our internal control over financial reporting was effective.

 

Our independent registered public accounting firm, Deloitte Touche Tohmatsu Certified Public Accountants LLP, has issued an attestation report on our internal control over financial reporting. That attestation report appears below.

 

REPORT OF INDEPENDENT REGISTERED PUBLIC ACCOUNTING FIRM

 

TO THE BOARD OF DIRECTORS AND SHAREHOLDERS OF TAL EDUCATION GROUP

 

Opinion on Internal Control over Financial Reporting

 

We have audited the internal control over financial reporting of TAL Education Group (the “Company”), its subsidiaries, its variable interest entities (the “VIEs”), and its VIEs’ subsidiaries and schools (collectively, the “Group”) as of February 28, 2019, based on criteria established in Internal Control — Integrated Framework (2013) issued by the Committee of Sponsoring Organizations of the Treadway Commission (COSO). In our opinion, the Company maintained, in all material respects, effective internal control over financial reporting as of February 28, 2019, based on criteria established in Internal Control — Integrated Framework (2013) issued by COSO.

 

We have also audited, in accordance with the standards of the Public Company Accounting Oversight Board (United States) (PCAOB), the consolidated financial statements as of and for the year ended February 28, 2019, of the Group and our report dated May 16, 2019, expressed an unqualified opinion on those consolidated financial statements.

 

Basis for Opinion

 

The Company’s management is responsible for maintaining effective internal control over financial reporting and for its assessment of the effectiveness of internal control over financial reporting, included in the accompanying Management’s Annual Report on Internal Control over Financial Reporting. Our responsibility is to express an opinion on the Company’s internal control over financial reporting based on our audit. We are a public accounting firm registered with the PCAOB and are required to be independent with respect to the Company in accordance with the U.S. federal securities laws and the applicable rules and regulations of the Securities and Exchange Commission and the PCAOB.

 

We conducted our audit in accordance with the standards of the PCAOB. Those standards require that we plan and perform the audit to obtain reasonable assurance about whether effective internal control over financial reporting was maintained in all material respects. Our audit included obtaining an understanding of internal control over financial reporting, assessing the risk that a material weakness exists, testing and evaluating the design and operating effectiveness of internal control based on the assessed risk, and performing such other procedures as we considered necessary in the circumstances. We believe that our audit provides a reasonable basis for our opinion.

  

Definition and Limitations of Internal Control over Financial Reporting

 

A company’s internal control over financial reporting is a process designed to provide reasonable assurance regarding the reliability of financial reporting and the preparation of financial statements for external purposes in accordance with generally accepted accounting principles. A company’s internal control over financial reporting includes those policies and procedures that (1) pertain to the maintenance of records that, in reasonable detail, accurately and fairly reflect the transactions and dispositions of the assets of the company; (2) provide reasonable assurance that transactions are recorded as necessary to permit preparation of financial statements in accordance with generally accepted accounting principles, and that receipts and expenditures of the company are being made only in accordance with authorizations of management and directors of the company; and (3) provide reasonable assurance regarding prevention or timely detection of unauthorized acquisition, use, or disposition of the company’s assets that could have a material effect on the financial statements.

 

 126 

 

 

REPORT OF INDEPENDENT REGISTERED PUBLIC ACCOUNTING FIRM

 

TO THE BOARD OF DIRECTORS AND SHAREHOLDERS OF TAL EDUCATION GROUP- CONTINUED

  

Because of its inherent limitations, internal control over financial reporting may not prevent or detect misstatements. Also, projections of any evaluation of effectiveness to future periods are subject to the risk that controls may become inadequate because of changes in conditions, or that the degree of compliance with the policies or procedures may deteriorate.

 

/s/ Deloitte Touche Tohmatsu Certified Public Accountants LLP
Beijing, the People’s Republic of China
May 16, 2019

 

Changes in Internal Control Over Financial Reporting

 

There were no changes in our internal control over financial reporting that occurred during the period covered by this annual report on Form 20-F that have materially affected, or are reasonably likely to materially affect, our internal controls over financial reporting.

 

Item 16.[Reserved]

 

Item 16A.Audit Committee Financial Expert

 

Our board of directors has determined that Ms. Jane Jie Sun, an independent director (under the standards set forth in Section 303A of the Corporate Governance Rules of the New York Stock Exchange and Rule 10A-3 under the Exchange Act) qualifies as an “audit committee financial expert.”

 

Item 16B.Code of Ethics

 

Our board has adopted a code of business conduct and ethics that provides that our directors and officers are expected to avoid any action, position or interest that conflicts with the interests of our company or gives the appearance of a conflict. Directors and officers have an obligation under our code of business conduct and ethics to advance our company’s interests when the opportunity to do so arises. We have posted a copy of our code of business conduct and ethics on our website at http://en.100tal.com.

 

Item 16C.Principal Accountant Fees and Services

 

The following table sets forth the aggregate fees by categories specified below in connection with certain professional services rendered by Deloitte Touche Tohmatsu Certified Public Accountants LLP, our principal external auditors, for the periods indicated.

 

  For the Year Ended February 28, 
  2018  2019 
  (in thousands of $) 
Audit fees(1)  1,210   1,358 
Audit-related fees(2)  -   1,810 
Tax fees(3)  99   121 
All other fees(4)  -   63 

 

 

(1)“Audit fees” means the aggregate fees in each of the fiscal years listed for professional services rendered by our principal auditors for the audit of our annual financial statements or services that are normally provided by the auditors in connection with statutory and regulatory filings or engagements.

  

 127 

 

 

(2)“Audit-related fees” represents the aggregate fees billed for professional services rendered by our principal accounting firm for the assurance and related services.

 

(3)“Tax fees” represents the aggregate fees for professional services rendered by our independent registered public accounting firm for tax compliance, tax advice, and tax planning.

 

(4)“All other fees” means the aggregate fees in each of the fiscal years listed for finding and providing U.S. GAAP accounting guidance services rendered by our principal auditors.

 

All audit and non-audit services provided by our independent auditors must be pre-approved by our audit committee.

 

Item 16D.Exemptions from the Listing Standards for Audit Committees

 

Not applicable.

 

Item 16E.Purchases of Equity Securities by the Issuer and Affiliated Purchasers

 

On October 24, 2011, our board of directors authorized a share repurchase program, whereby our company may repurchase of up to $50.0 million of our ADSs during the period from October 24, 2011 through October 23, 2012. The share repurchase program was publicly announced on October 25, 2011. On October 24, 2018, our board of directors authorized a share repurchase program, whereby our company may repurchase of up to $100.0 million of our ADSs during the period from October 24, 2018 through October 23, 2019. The share repurchase program was publicly announced on October 25, 2018.

 

The table below is a summary of the shares repurchased by us in the open market as of February 28, 2019.

 

Period Total Number of
ADSs Purchased
  

Average Price Paid
Per ADS(1)

  Total Number of
ADSs Purchased as
Part of Publicly
Announced Plan
  Approximate U.S.
Dollar Value of
ADSs that May Yet
Be Purchased
Under the Plan
 
July 2012  30,125  $7.69   30,125   49,768,384 
August 2012  258,844  $8.48   258,844   47,572,369 
Total  288,969  $8.40   288,969   - 

 

 

(1)Effective on August 16, 2017, we adjusted the ratio of our ADSs to Class A common shares from one ADS representing two Class A common shares to three ADSs representing one Class A common share. The price shown here reflected the ratio at the time when repurchase took place.

 

Item 16F.Change in Registrant’s Certifying Accountant

 

Not applicable.

 

Item 16G.Corporate Governance

 

Certain corporate governance practices in the Cayman Islands, which is our home country, differ significantly from the New York Stock Exchange corporate governance listing standards. For example, neither the Companies Law of the Cayman Islands nor our memorandum and articles of association requires a majority of our directors to be independent and we could include non-independent directors as members of our compensation committee and nominating committee, and our independent directors would not necessarily hold regularly scheduled meetings at which only independent directors are present. In addition, under NYSE listing standards, listed companies are required to hold an annual shareholders’ meeting during each fiscal year. Under Cayman law, we are not obliged to hold an annual general meeting of shareholders.

 

 128 

 

 

Currently, we do not plan to rely on home country practice with respect to our corporate governance. However, if we choose to follow home country practice in the future, our shareholders may be afforded less protection than they otherwise would under the New York Stock Exchange corporate governance listing standards applicable to U.S. domestic issuers.

 

Item 16H.Mine Safety Disclosure

 

Not applicable.

 

PART III

 

Item 17.Financial Statements

 

We have elected to provide financial statements pursuant to Item 18.

 

Item 18.Financial Statements

 

The consolidated financial statements of TAL Education Group and its subsidiaries and Consolidated Affiliated Entities are included at the end of this annual report.

 

Item 19.Exhibits

 

Exhibit
Number

Description of Document

   
1.1 Fourth Amended and Restated Memorandum and Articles of Association of the Registrant (incorporated by reference to Exhibit 3.2 to the Registrant’s Amendment to Form F-1 (file No. 333-169650) filed with the Securities and Exchange Commission on October 6, 2010)
   
2.1 Registrant’s Form of Class A common share certificate (incorporated by reference to Exhibit 4.1 to the Registrant’s Amendment to Form F-1 Registration Statement (file No. 333- 169650) filed with the Securities and Exchange Commission on September 29, 2010)
   
2.2 Amended and Restate Deposit Agreement, dated October 19, 2010, among the Registrant, the depositary and holders of the American Depositary Receipts (incorporated by reference to Exhibit A to the Registrant’s registration statement on Form F-6 (file No. 333-219521) filed with the Securities and Exchange Commission on July 28, 2017)
   
2.3 Registrant’s Specimen American Depositary Receipt (included in Exhibit 2.2 filed with the Registrant’s annual report on Form 20-F for the fiscal year ended February 28, 2011 (file No. 001-34900), filed with the Securities and Exchange Commission on July 25, 2011 and which is incorporated herein by reference)
   
4.1 2010 Share Incentive Plan (incorporated by reference to Exhibit 10.1 of Form F-1 (file No. 333-169650) filed with the Securities and Exchange Commission on September 29, 2010)
   
4.2 Form of Indemnification Agreement with the Registrant’s directors and officers (incorporated by reference to Exhibit 10.5 of Form F-1 (file No. 333-169650) filed with the Securities and Exchange Commission on September 29, 2010)

 

 129 

 

 

Exhibit
Number

Description of Document

   
4.3 Form of Employment Agreement with the Registrant’s officers (incorporated by reference to Exhibit 10.6 of Form F-1 (file No. 333-169650) filed with the Securities and Exchange Commission on September 29, 2010)
   
4.4 English translation of Exclusive Business Cooperation Agreement, dated June 25, 2010, by and among TAL Education Technology (Beijing) Co., Ltd., Beijing Xueersi Education Technology Co., Ltd., Beijing Xueersi Network Technology Co., Ltd., Bangxin Zhang, Yundong Cao, Yachao Liu, Yunfeng Bai, and other parties thereto (incorporated by reference to Exhibit 10.7 of Form F-1 (file No. 333-169650) filed with the Securities and Exchange Commission on September 29, 2010)
   
4.5 English translation of Call Option Agreement, dated February 12, 2009, by and among TAL Education Technology (Beijing) Co., Ltd., Beijing Xueersi Education Technology Co., Ltd., Beijing Xueersi Network Technology Co., Ltd., Bangxin Zhang, Yundong Cao, Yachao Liu and Yunfeng Bai (incorporated by reference to Exhibit 10.8 of Form F-1 (file No. 333169650) filed with the Securities and Exchange Commission on September 29, 2010)
   
4.6 English translation of Equity Pledge Supplemental Agreement, dated June 25, 2010, by and among TAL Education Technology (Beijing) Co., Ltd., Beijing Xueersi Education Technology Co., Ltd., Bangxin Zhang, Yundong Cao, Yachao Liu and Yunfeng Bai (incorporated by reference to Exhibit 10.9 of Form F-1 (file No. 333-169650) filed with the Securities and Exchange Commission on September 29, 2010)
   
4.7 English translation of Equity Pledge Supplemental Agreement, dated June 25, 2010, by and among TAL Education Technology (Beijing) Co., Ltd., Beijing Xueersi Network Technology Ltd., Bangxin Zhang, Yundong Cao, Yachao Liu and Yunfeng Bai (incorporated by reference to Exhibit 10.10 of Form F-1 (file No. 333-169650) filed with the Securities and Exchange Commission on September 29, 2010)
   
4.8 English translation of Powers of Attorney, dated August 12, 2009, by Bangxin Zhang, Yundong Cao, Yachao Liu and Yunfeng Bai (incorporated by reference to Exhibit 10.11 of Form F-1 (file No. 333-169650) filed with the Securities and Exchange Commission on September 29, 2010)
   
4.13 Amended and Restated Shareholders’ Agreement among the Registrant, the Series A preferred holder, Tiger Global Five China Holdings and other parties thereto, dated August 12, 2009 (incorporated by reference to Exhibit 4.4 of Form F-1 (file No. 333-169650) filed with the Securities and Exchange Commission on September 29, 2010)
   
4.14 English translation of Form of Real Property Sale and Purchase Agreement (incorporated by reference to Exhibit 4.10 to the Registrant’s annual report on Form 20-F for the fiscal year ended February 28, 2011 (file No. 001-34900) filed with the Securities and Exchange Commission on July 25, 2011)
   
4.15 Deed of Undertaking executed by and between Bangxin Zhang and TAL Education Group dated June 24, 2013 (incorporated by reference to Exhibit 4.15 to the Registrant’s annual report on Form 20-F for the fiscal year ended February 28, 2013 (file No. 001-34900) filed with the Securities and Exchange Commission on June 28, 2013)
   
4.16 Side letter executed by and between Bangxin Zhang and TAL Education Group dated July 29, 2013 (incorporated by reference to Exhibit 4.16 to the Registrant’s annual report on Form 20-F for the fiscal year ended February 28, 2014 (file No. 001-34900) filed with the Securities and Exchange Commission on May 12, 2014)
   
4.17 Indenture dated May 21, 2014 constituting $230 million 2.50% convertible senior notes due 2019 (incorporated by reference to Exhibit 4.17 to the Registrant’s annual report on Form 20-F for the fiscal year ended February 28, 2015 (file No. 001-34900) filed with the Securities and Exchange Commission on May 28, 2015)

 

 130 

 

 

Exhibit
Number

Description of Document

   
4.18 English translation of Exclusive Business Cooperation Agreement, dated August 4, 2015, by and among Beijing Century TAL Education Technology Co., Ltd., Beijing Dididaojia Education Technology Co., Ltd., Bangxin Zhang, Yachao Liu and Yunfeng Bai (incorporated by reference to Exhibit 4.18 to the Registrant’s annual report on Form 20-F for the fiscal year ended February 29, 2016 (file No. 001-34900) filed with the Securities and Exchange Commission on May 31, 2016)
   
4.19 English translation of Option Agreement, dated August 4, 2015, by and among Beijing Century TAL Education Technology Co., Ltd., Beijing Dididaojia Education Technology Co., Ltd., Bangxin Zhang, Yachao Liu and Yunfeng Bai (incorporated by reference to Exhibit 4.19 to the Registrant’s annual report on Form 20-F for the fiscal year ended February 29, 2016 (file No. 001-34900) filed with the Securities and Exchange Commission on May 31, 2016)
   
4.20 English translation of Equity Pledge Agreement, dated August 4, 2015, by and among Beijing Century TAL Education Technology Co., Ltd., Beijing Dididaojia Education Technology Co., Ltd., Bangxin Zhang, Yachao Liu and Yunfeng Bai (incorporated by reference to Exhibit 4.20 to the Registrant’s annual report on Form 20-F for the fiscal year ended February 29, 2016 (file No. 001-34900) filed with the Securities and Exchange Commission on May 31, 2016)
   
4.21 English translation of Powers of Attorney, dated August 4, 2015, by Bangxin Zhang, Yachao Liu and Yunfeng Bai (incorporated by reference to Exhibit 4.21 to the Registrant’s annual report on Form 20-F for the fiscal year ended February 29, 2016 (file No. 001-34900) filed with the Securities and Exchange Commission on May 31, 2016)
   
4.22 English translation of Exclusive Business Cooperation Agreement, dated October 26, 2015, by and among Beijing Lebai Information Consulting Co., Ltd., Beijing Lebai Education Consulting Co., Ltd. and Beijing Xueersi Education Technology Co., Ltd. (incorporated by reference to Exhibit 4.22 to the Registrant’s annual report on Form 20-F for the fiscal year ended February 29, 2016 (file No. 001-34900) filed with the Securities and Exchange Commission on May 31, 2016)
   
4.23 English translation of Option Agreement, dated October 26, 2015, by and among Beijing Lebai Information Consulting Co., Ltd., Beijing Lebai Education Consulting Co., Ltd. and Beijing Xueersi Education Technology Co., Ltd. (incorporated by reference to Exhibit 4.23 to the Registrant’s annual report on Form 20-F for the fiscal year ended February 29, 2016 (file No. 001-34900) filed with the Securities and Exchange Commission on May 31, 2016)
   
4.24 English translation of Equity Pledge Agreement, dated October 26, 2015, by and among Beijing Lebai Information Consulting Co., Ltd., Beijing Lebai Education Consulting Co., Ltd. and Beijing Xueersi Education Technology Co., Ltd. (incorporated by reference to Exhibit 4.24 to the Registrant’s annual report on Form 20-F for the fiscal year ended February 29, 2016 (file No. 001-34900) filed with the Securities and Exchange Commission on May 31, 2016)
   
4.25 English translation of Powers of Attorney, dated October 26, 2015, by Beijing Lebai Information Consulting Co., Ltd. and Beijing Xueersi Education Technology Co., Ltd. (incorporated by reference to Exhibit 4.25 to the Registrant’s annual report on Form 20-F for the fiscal year ended February 29, 2016 (file No. 001-34900) filed with the Securities and Exchange Commission on May 31, 2016)
   
4.26 English translation of Powers of Attorney, dated October 26, 2015, by Beijing Lebai Education Consulting Co., Ltd. (incorporated by reference to Exhibit 4.26 to the Registrant’s annual report on Form 20-F for the fiscal year ended February 29, 2016 (file No. 001-34900) filed with the Securities and Exchange Commission on May 31, 2016)

 

 131 

 

 

Exhibit
Number

Description of Document

   
4.27 English translation of VIE Termination Agreement, dated July 2, 2015, by Beijing Century TAL Education Technology Co., Ltd., Beijing Dongfangrenli Science & Commerce Co., Ltd., Bangxin Zhang, Yachao Liu and Yunfeng Bai. (incorporated by reference to Exhibit 4.27 to the Registrant’s annual report on Form 20-F for the fiscal year ended February 29, 2016 (file No. 001-34900) filed with the Securities and Exchange Commission on May 31, 2016)
   
4.28 Stock Purchase Agreement, dated September 18, 2015, by the Registrant, Firstleap Education and other parties named therein (incorporated by reference to Exhibit 4.28 to the Registrant’s annual report on Form 20-F for the fiscal year ended February 29, 2016 (file No. 001-34900) filed with the Securities and Exchange Commission on May 31, 2016)
   
4.29 Share Sale and Purchase Agreement, dated January 22, 2016, by the Registrant and other parties named therein (incorporated by reference to Exhibit 4.29 to the Registrant’s annual report on Form 20-F for the fiscal year ended February 29, 2016 (file No. 001-34900) filed with the Securities and Exchange Commission on May 31, 2016)
   
4.30 Term and Revolving Credit Facilities Agreement dated June 30, 2016 for the Registrant arranged by Deutsche Bank AG, Singapore Branch as Coordinating Mandated Lead Arranger and Bookrunner and certain other parties (incorporated by reference to Exhibit 4.30 to the Registrant’s annual report on Form 20-F for the fiscal year ended February 28, 2017 (file No. 001-34900) filed with the Securities and Exchange Commission on June 28, 2017)
   
4.31* Term and Revolving Credit Facilities Agreement dated February 1, 2019 for the Registrant arranged by Deutsche Bank AG, Singapore Branch as Coordinating Mandated Lead Arranger and Bookrunner and certain other parties
   
4.32* English translation of the Contract for Assignment of State-owned Construction Land Use Right dated December 10, 2018, by the affiliate of the Registrant and the assignor named therein, and the Supplement Agreement to Land Assignment between the same parties
   
4.33* English translation of the Land Development and Construction Compensation Agreement dated November 26, 2018
   
8.1* List of Subsidiaries and Consolidated Affiliated Entities
   
11.1 Code of Business Conduct and Ethics (incorporated by reference to Exhibit 99.1 of the Registrant’s Registration Statement on Form F-1 (file No. 333-169650) filed with the Securities and Exchange Commission on September 29, 2010)
   
12.1* Certification by Principal Executive Officer Pursuant to Section 302 of the Sarbanes-Oxley Act of 2002
   
12.2* Certification by Principal Financial Officer Pursuant to Section 302 of the Sarbanes-Oxley Act of 2002
   
13.1** Certification by Principal Executive Officer Pursuant to Section 906 of the Sarbanes-Oxley Act of 2002
   
13.2** Certification by Principal Financial Officer Pursuant to Section 906 of the Sarbanes-Oxley Act of 2002

 

 132 

 

 

Exhibit
Number

Description of Document

   
15.1* Consent of Tian Yuan Law Firm
   
15.2* Consent of Deloitte Touche Tohmatsu Certified Public Accountants LLP
   
15.3* Consent of Maples and Calder (Hong Kong) LLP
   
101.INS* XBRL Instance Document
   
101.SCH* XBRL Taxonomy Extension Schema Document
   
101.CAL* XBRL Taxonomy Extension Calculation Linkbase Document
   
101.DEF* XBRL Taxonomy Extension Definition Linkbase Document
   
101.LAB* XBRL Taxonomy Extension Label Linkbase Document
   
101.PRE* XBRL Taxonomy Extension Presentation Linkbase Document

 

 

*Filed herewith

 

**Furnished herewith

 

SIGNATURES

 

The registrant hereby certifies that it meets all of the requirements for filing its annual report on Form 20-F and that it has duly caused and authorized the undersigned to sign this annual report on its behalf.

 

 TAL EDUCATION GROUP
  
 By:/s/ Bangxin Zhang
 Name: Bangxin Zhang
 Title: Chairman and Chief Executive Officer

 

Date: May 16, 2019

 

 133 

 

 

 TAL EDUCATION GROUP
  
 Consolidated Financial Statements and Report
 of Independent Registered Public Accounting Firm
 For the years ended February 28, 2017, 2018 and 2019

 

 

 

 

TAL EDUCATION GROUP

 

INDEX TO CONSOLIDATED FINANCIAL STATEMENTS

FOR THE YEARS ENDED FEBRUARY 28, 2017, 2018 AND 2019

 

CONTENTS PAGE(S)
   
REPORT OF INDEPENDENT REGISTERED PUBLIC ACCOUNTING FIRM F-2
   
CONSOLIDATED BALANCE SHEETS AS OF FEBRUARY 28, 2018 AND 2019 F-3 - F-4
   
CONSOLIDATED STATEMENTS OF OPERATIONS FOR THE YEARS ENDED FEBRUARY 28, 2017, 2018 AND 2019 F-5
   
CONSOLIDATED STATEMENTS OF COMPREHENSIVE INCOME FOR THE YEARS ENDED FEBRUARY 28, 2017, 2018 AND 2019 F-6
   
CONSOLIDATED STATEMENTS OF CHANGES IN EQUITY FOR THE YEARS ENDED FEBRUARY 28, 2017, 2018 AND 2019 F-7
   
CONSOLIDATED STATEMENTS OF CASH FLOWS FOR THE YEARS ENDED FEBRUARY 28, 2017, 2018 AND 2019 F-8 - F-9
   
NOTES TO CONSOLIDATED FINANCIAL STATEMENTS F-10 - F-76

 

 F-1 

 

 

REPORT OF INDEPENDENT REGISTERED PUBLIC ACCOUNTING FIRM

TO THE BOARD OF DIRECTORS AND SHAREHOLDERS OF TAL EDUCATION GROUP

 

Opinion on the Financial Statements

 

We have audited the accompanying consolidated balance sheets of TAL Education Group (the “Company”), its subsidiaries, its variable interest entities (the “VIEs”), and its VIEs' subsidiaries and schools (collectively, the “Group”) as of February 28, 2019 and 2018, the related consolidated statements of operations, comprehensive income, changes in equity and cash flows for each of the three years in the period ended February 28, 2019, and the related notes (collectively referred to as the “financial statements”). In our opinion, the financial statements present fairly, in all material respects, the financial position of the Group as of February 28, 2019 and 2018, and the results of its operations and its cash flows for each of the three years in the period ended February 28, 2019, in conformity with accounting principles generally accepted in the United States of America.

 

We have also audited, in accordance with the standards of the Public Company Accounting Oversight Board (United States) (PCAOB), the Company's internal control over financial reporting as of February 28, 2019, based on criteria established in Internal Control — Integrated Framework (2013) issued by the Committee of Sponsoring Organizations of the Treadway Commission and our report dated May 16, 2019, expressed an unqualified opinion on the Company’s internal control over financial reporting.

 

Basis for Opinion

 

These financial statements are the responsibility of the Company's management. Our responsibility is to express an opinion on the Group's financial statements based on our audits. We are a public accounting firm registered with the PCAOB and are required to be independent with respect to the Company in accordance with the U.S. federal securities laws and the applicable rules and regulations of the Securities and Exchange Commission and the PCAOB.

 

We conducted our audits in accordance with the standards of the PCAOB. Those standards require that we plan and perform the audit to obtain reasonable assurance about whether the financial statements are free of material misstatement, whether due to error or fraud. Our audits included performing procedures to assess the risks of material misstatement of the financial statements, whether due to error or fraud, and performing procedures that respond to those risks. Such procedures included examining, on a test basis, evidence regarding the amounts and disclosures in the financial statements. Our audits also included evaluating the accounting principles used and significant estimates made by management, as well as evaluating the overall presentation of the financial statements. We believe that our audits provide a reasonable basis for our opinion.

 

/s/ Deloitte Touche Tohmatsu Certified Public Accountants LLP

Beijing, the People's Republic of China

May 16, 2019

 

We have served as the Company's auditor since 2008.

 

 F-2 

 

 

TAL EDUCATION GROUP

 

CONSOLIDATED BALANCE SHEETS

(In thousands of U.S. dollars, except share and share related data or otherwise noted)

 

  As of  As of 
  February 28,  February 28, 
  2018  2019 
       
ASSETS        
         
Current assets        
Cash and cash equivalents $711,519  $1,247,140 
Restricted cash-current  6,267   9,227 
Short-term investments  787,391   268,424 
Inventory  5,272   7,750 
Amounts due from related parties-current  3,229   3,341 
Income tax receivables  15,093   7,204 
Prepaid expenses and other current assets  133,235   202,630 
         
Total current assets  1,662,006   1,745,716 
         
Restricted cash-non-current  9,911   7,334 
Amounts due from related parties-non-current  -   1,747 
Property and equipment, net  247,266   287,877 
Deferred tax assets  17,361   29,179 
Rental deposits  47,333   56,135 
Intangible assets, net  43,505   74,776 
Goodwill  291,382   414,228 
Long-term investments  597,606   850,695 
Long-term prepayments and other non-current assets  138,190   267,404 
         
Total assets $3,054,560  $3,735,091 
         
LIABILITIES AND EQUITY        
         
Current liabilities        
Accounts payable (including accounts payable of the consolidated VIEs without recourse to TAL Education Group of $51,809 and  $98,436 as of February 28, 2018 and 2019, respectively) $57,605  $106,493 
Deferred revenue-current (including deferred revenue-current of the consolidated VIEs without recourse to TAL Education Group of $772,642 and $401,027 as of February 28, 2018 and 2019, respectively)  824,276   433,610 
Amounts due to related parties-current (including amounts due to related  parties-current of the consolidated VIEs without recourse to  TAL Education Group of $2,875 and $18,504 as of February 28, 2018  and 2019, respectively)  8,746   24,375 
Accrued expenses and other current liabilities (including accrued expenses and other current liabilities of the consolidated VIEs without recourse to  TAL Education Group of $158,849 and $291,728 as of February 28, 2018 and 2019, respectively)  229,122   365,195 
Income tax payable (including income tax payable of the consolidated VIEs without recourse to TAL Education Group of $12,106 and $36,670 as of February 28, 2018 and 2019, respectively)  13,638   38,743 
Short-term debt and current portion of long-term debt (including short-term debt  and current portion of long-term debt of the consolidated VIEs without recourse to  TAL Education Group of $nil and $nil as of February 28, 2018 and 2019, respectively)  -   210,027 
Bond payable, current portion (including bond payable, current portion of the consolidated VIEs without recourse to TAL Education Group of $nil and $nil as of February 28, 2018 and 2019, respectively)  -   5,275 
         
Total current liabilities  1,133,387   1,183,718 

 

 F-3 

 

 

TAL EDUCATION GROUP

 

CONSOLIDATED BALANCE SHEETS - continued

(In thousands of U.S. dollars, except share and share related data or otherwise noted)

 

  As of  As of 
  February 28,  February 28, 
  2018  2019 
       
Deferred revenue-non-current (including deferred revenue-non-current of the consolidated VIEs without recourse to TAL Education Group of $17,980 and $2,497 as of February 28, 2018 and 2019, respectively)  17,980   2,497 
Amounts due to related parties-non-current (including amounts due to related  parties-non-current of the consolidated VIEs without recourse to  TAL Education Group of $nil and $106 as of February 28, 2018  and 2019, respectively)  271   196 
Deferred tax liabilities (including deferred tax liabilities of the consolidated VIEs without recourse to TAL Education Group of $19,867 and $16,951  as of February 28, 2018 and 2019, respectively)  20,039   17,738 
Bond payable (including bond payable of the consolidated VIEs without recourse to TAL Education Group of $nil and $nil as of February 28, 2018 and 2019, respectively)  11,075   - 
Long-term debt (including long-term debt of the consolidated VIEs without recourse to TAL Education Group of $nil and $nil as of February 28, 2018 and 2019, respectively)  225,000   - 

Other non-current liabilities (including other non-current liabilities of the consolidated VIEs without recourse to TAL Education Group of $4,660 and $465 as of February 28, 2018 and 2019, respectively)

  6,344   465 
         
Total liabilities  1,414,096   1,204,614 
         
Commitments and contingencies (Note 19)        
         
Equity        
Class A common shares ($0.001 par value; 500,000,000 shares authorized, 118,401,821 shares and 126,501,071 shares issued and outstanding as of February 28, 2018 and 2019, respectively)  118   127 
Class B common shares ($0.001 par value; 500,000,000 shares authorized, 70,556,000 shares and 70,556,000 shares issued and outstanding as of February 28, 2018 and 2019, respectively)  71   71 
Class A common shares issuable  -   1,977 
Additional paid-in capital  884,717   1,485,521 
Statutory reserve  38,315   58,690 
Retained earnings  565,202   920,314 
Accumulated other comprehensive income  132,325   17,047 
         
Total TAL Education Group's equity  1,620,748   2,483,747 
         
Noncontrolling interest  19,716   46,730 
         
Total equity  1,640,464   2,530,477 
         
Total liabilities and equity $3,054,560  $3,735,091 

 

The accompanying notes are an integral part of these consolidated financial statements.

 

 F-4 

 

 

TAL EDUCATION GROUP

 

CONSOLIDATED STATEMENTS OF OPERATIONS

(In thousands of U.S. dollars, except share and share related data or otherwise noted)

 

  For the year ended  For the year ended  For the year ended 
  February 28,  February 28,  February 28, 
  2017  2018  2019 
          
Net revenues $1,043,100  $1,715,016  $2,562,984 
Cost of revenues  (522,327)  (882,316)  (1,164,454)
             
Gross profit  520,773   832,700   1,398,530 
             
Operating expenses            
Selling and marketing  (126,005)  (242,102)  (484,000)
General and administrative  (263,287)  (386,287)  (579,672)
Impairment loss on intangible assets  -   (358)  - 
             
Total operating expenses  (389,292)  (628,747)  (1,063,672)
             
Government subsidies  3,113   4,651   6,724 
             
Income from operations  134,594   208,604   341,582 
             
Interest income  18,133   39,837   59,614 
Interest expense  (13,145)  (16,640)  (17,628)
Other income  23,074   17,406   131,727 
Impairment loss on long-term investments  (8,075)  (2,213)  (58,091)
             
Income before provision for income tax and loss from equity method investments  154,581   246,994   457,204 
             
Provision for income tax  (34,066)  (44,653)  (76,504)
Loss from equity method investments  (8,025)  (7,678)  (16,186)
             
Net income  112,490   194,663   364,514 
             
Add: Net loss attributable to noncontrolling interest  4,390   3,777   2,722 
             
Net income attributable to TAL Education Group's  shareholders $116,880  $198,440  $367,236 
             
Net income per common share            
Basic $0.72  $1.13  $1.93 
Diluted $0.66  $1.03  $1.83 
             
Weighted average shares used in calculating net income per common share            
Basic  162,548,494   174,979,574   189,951,643 
Diluted  188,508,419   194,331,305   200,224,934 

 

The accompanying notes are an integral part of these consolidated financial statements.

 

 F-5 

 

 

TAL EDUCATION GROUP

 

CONSOLIDATED STATEMENTS OF COMPREHENSIVE INCOME

(In thousands of U.S. dollars, except share and share related data or otherwise noted)

 

  For the year ended  For the year ended  For the year ended 
  February 28,  February 28,  February 28, 
  2017  2018  2019 
          
Net income $112,490  $194,663  $364,514 
Other comprehensive (loss) / income, net of tax            
Foreign currency translation adjustment  (19,864)  47,469   (35,823)
Unrealized gains on available-for-sale investments:            
Net unrealized gains on available-for-sale investments,  net of tax effect of $217, $10,007 and $2,018  for the years ended February 28, 2017, 2018 and 2019,  respectively  75,460   34,556   15,837 
Less: Transfer to statements of operations of realized gains  on available-for-sale investments, net of tax effect of $nil  for the years ended February 28, 2017, 2018 and 2019  -   (4,245)  (96,251)
             
Other comprehensive income / (loss)  55,596   77,780   (116,237)
             
Comprehensive income  168,086   272,443   248,277 
Add: Comprehensive loss attributable to noncontrolling interest  5,613   2,453   3,681 
             
Comprehensive income attributable to TAL Education Group's shareholders $173,699  $274,896  $251,958 

 

The accompanying notes are an integral part of these consolidated financial statements.

 

 F-6 

 

 

TAL EDUCATION GROUP

 

CONSOLIDATED STATEMENTS OF CHANGES IN EQUITY

(In thousands of U.S. dollars, except share and share related data or otherwise noted)

 

  Class A Common shares  Class B Common shares  Class A
common
shares
  

Additional

paid-in

  

 

 

Statutory

  

 

 

Retained

  

Accumulated other

comprehensive

  Total TAL
Education
Group
shareholders'
  Non-
controlling
  

 

 

Total

 
  Shares  Amount  Shares  Amount  Issuable  capital  reserve  earnings  (loss) / income  equity  interest  equity 
                                     
Balance as of February 29, 2016  90,309,532  $90   71,456,000  $72   -  $108,403  $22,981  $306,382  $(950) $436,978  $3,758  $440,736 
Net income  -   -   -   -   -   -   -   116,880   -   116,880   (4,390)  112,490 
Provision for statutory reserve  -   -   -   -   -   -   5,426   (5,426)  -   -   -   - 
Issuance of common shares in connection with vesting of non-vested shares  1,726,874   2   -   -   -   (19,465)  -   -   -   (19,463)  -   (19,463)
Share-based compensation  -   -   -   -   -   36,115   -   -   -   36,115   -   36,115 
Exercise of share options  103,888   -   -   -   -   1,674   -   -   -   1,674   -   1,674 
Foreign currency translation adjustment  -   -   -   -   -   -   -   -   (18,641)  (18,641)  (1,223)  (19,864)
Net unrealized gains on available-for-sale
investments, net of tax effect of $217
  -   -   -   -   -   -   -   -   75,460   75,460   -   75,460 
Conversion of convertible bond to Class A common shares  342,462   -   -   -   -   4,501   -   -   -   4,501   -   4,501 
Business acquisitions  647,859   1   -   -   -   17,023   -   -   -   17,024   48,734   65,758 
Purchase of noncontrolling interest of consolidated subsidiaries  -   -   -   -   -   (6,283)  -   -   -   (6,283)  (10,260)  (16,543)
Balance as of February 28, 2017  93,130,615  $93   71,456,000  $72   -  $141,968  $28,407  $417,836  $55,869  $644,245  $36,619  $680,864 
Conversion of Class B common shares to
Class A common shares
  900,000   1   (900,000)  (1)  -   -   -   -   -   -   -   - 
Net income  -   -   -   -   -   -   -   198,440   -   198,440   (3,777)  194,663 
Provision for statutory reserve  -   -   -   -   -   -   9,908   (9,908)  -   -   -   - 
Issuance of common shares in connection with vesting of non-vested shares  2,314,190   2   -   -   -   (14,000)  -   -   -   (13,998)  -   (13,998)
Share-based compensation  -   -   -   -   -   47,150   -   -   -   47,150   -   47,150 
Exercise of share options  76,491   -   -   -   -   2,127   -   -   -   2,127   -   2,127 
Foreign currency translation adjustment  -   -   -   -   -   -   -   -   46,145   46,145   1,324   47,469 
Net unrealized gains on available-for-sale
investments, net of tax effect of $10,007
  -   -   -   -   -   -   -   -   34,556   34,556   -   34,556 
Conversion of convertible bond to Class A common shares  16,380,780   16   -   -   -   214,406   -   -   -   214,422   -   214,422 
Business acquisitions (Note 3)  -   -   -   -   -   -   -   -   -   -   3,643   3,643 
Purchase of noncontrolling interest of consolidated subsidiaries (Note 16)  135,264   -   -   -   -   (6,928)  -   -   -   (6,928)  (18,113)  (25,041)
Transfer to statements of operations of realized gains on available-for-sale investments, net of tax effect of $nil  -   -   -   -   -   -   -   -   (4,245)  (4,245)  -   (4,245)
Capital injection from noncontrolling interests shareholders  -   -   -   -   -   -   -   -   -   -   20   20 
Class A Common shares issued under private placement (Note 16)  5,464,481   6   -   -   -   499,994   -   -   -   500,000   -   500,000 
Cash dividend to shareholders (Note 24)  -   -   -   -   -   -   -   (41,166)  -   (41,166)  -   (41,166)
Balance as of February 28, 2018  118,401,821  $118   70,556,000  $71   -  $884,717  $38,315  $565,202  $132,325  $1,620,748  $19,716  $1,640,464 
Net income  -   -   -   -   -   -   -   367,236   -   367,236   (2,722)  364,514 
Provision for statutory reserve  -   -   -   -   -   -   20,375   (20,375)  -   -   -   - 
Issuance of common shares in connection with vesting of non-vested shares  2,073,711   2   -   -   -   (2)  -   -   -   -   -   - 
Share-based compensation  -   -   -   -   -   76,720   -   -   -   76,720   -   76,720 
Exercise of share options  232,024   1   -   -   -   3,296   -   -   -   3,297   -   3,297 
Foreign currency translation adjustment  -   -   -   -   -   -   -   -   (34,864)  (34,864)  (959)  (35,823)
Net unrealized gains on available-for-sale
investments, net of tax effect of $2,018
  -   -   -   -   -   -   -   -   15,837   15,837   -   15,837 
Conversion of convertible bond to Class A common shares  443,091   1   -   -   -   5,799   -   -   -   5,800   -   5,800 
Exercise of capped call option  -   -   -   -   -   13,270   -   -   -   13,270   -   13,270 
Business acquisitions (Note3)  20,502   -   -   -   1,977   1,726   -   -   -   3,703   29,658   33,361 
Transfer to statements of operations of gains recognized for available-for-sale investments, net of tax effect of $nil  -   -   -   -   -   -   -   -   (96,251)  (96,251)  -   (96,251)
Capital injection from noncontrolling interests shareholders  -   -   -   -   -   -   -   -   -   -   15   15 
Class A Common shares issued under private placement (Note 16)  5,329,922   5   -   -   -   499,995   -   -   -   500,000   -   500,000 
Cumulative effect of initially applying new standard (Note 2)  -   -   -   -   -   -   -   8,251   -   8,251   1,022   9,273 
Balance as of February 28, 2019  126,501,071  $127   70,556,000  $71  $1,977  $1,485,521  $58,690  $920,314  $17,047  $2,483,747  $46,730  $2,530,477 

 

The accompanying notes are an integral part of these consolidated financial statements.

 

 F-7 

 

 

TAL EDUCATION GROUP

 

CONSOLIDATED STATEMENTS OF CASH FLOWS

(In thousands of U.S. dollars, except share and share related data or otherwise noted)

 

  For the year ended  For the year ended  For the year ended 
  February 28,  February 28,  February 28, 
  2017  2018  2019 
          
Cash flows from operating activities            
Net income $112,490  $194,663  $364,514 
Adjustments to reconcile net income to net cash provided by operating activities            
Depreciation of property and equipment  28,934   50,907   76,669 
Amortization of intangible assets  4,627   8,307   12,166 
Loss on disposal of property and equipment  30   48   187 
Share-based compensation  36,115   47,150   77,277 
Impairment loss on operating assets and intangible assets  -   701   2,569 
Impairment loss on long-term investments  8,075   2,213   58,091 
Loss from equity method investments  8,025   7,678   16,186 
Loss / (gain) from fair value change of investments  1,247   (937)  (16,394)
Gain recognized for the conversion of debt securities to equity securities  -   -   (95,491)
Gain from remeasuring fair value of previously held            
equity interests upon business acquisitions  (25,226)  -   (26,397)
Gain from sales of long-term investments  -   (9,026)  (3,363)
Changes in operating assets and liabilities            
Inventory  (2,223)  (2,498)  (2,368)
Amounts due from related parties  (2,287)  369   (690)
Prepaid expenses and other current assets  (11,891)  (47,295)  (34,584)
Income tax receivables  (2,245)  (12,848)  7,889 
Deferred income taxes  (3,344)  5,181   (19,786)
Rental deposits  (14,108)  (14,673)  (8,745)
Other non-current assets  (544)  (195)  1,033 
Accounts payable  5,357   30,978   

49,286

 
Deferred revenue  193,224   323,050   (407,150)
Amounts due to related parties  (4,085)  3,133   610 
Accrued expenses and other current liabilities  43,769   105,232   

117,796

 
Income tax payable  3,079   (6,845)  25,056 
             
Net cash provided by operating activities  379,019   685,293   

194,361

 
             
Cash flows from investing activities            
Purchase of term deposits  (10,184)  -   - 
Proceeds from maturity of term deposits  27,477   -   - 
Loan to third parties  (99,126)  (5,531)  (33,700)
Repayment of loan to third parties  -   74,902   5,231 
Prepayment for investments  (58,835)  (43,572)  (2,562)
Loan to related parties  (147)  (2,641)  (3,989)
Repayment of loan to related parties  2,185   2,759   2,322 
Loan to employees  (10,612)  (5,918)  (2,660)
Repayment of loan to employees  1,988   5,762   6,269 
Prepayments for purchase of land use right  -   -   (209,865)
Purchase of property and equipment  (71,112)  (126,344)  (138,406)
Purchase of short-term investments  (313,951)  (1,197,155)  (581,204)
Proceeds from maturity of short-term investments  109,462   657,532   1,103,252 
Proceeds from disposal of property and equipment  560   928   1,709 
Business acquisitions, net of cash acquired  (27,200)  (14,009)  (66,921)
Purchase of intangible assets  -   (2,079)  (6,738)
Payments for long-term investments  (65,341)  (196,559)  (243,542)
Proceeds from disposal of long-term investments  -   19,352   4,220 
             
Net cash used in investing activities  (514,836)  (832,573)  (166,584)

 

 F-8 

 

 

TAL EDUCATION GROUP

 

CONSOLIDATED STATEMENTS OF CASH FLOWS- continued

(In thousands of U.S. dollars, except share and share related data or otherwise noted)

 

  For the year ended  For the year ended  For the year ended 
  February 28,  February 28,  February 28, 
  2017  2018  2019 
          
Cash flows from financing activities            
Net proceeds from long-term debt and short-term debt  238,000   -   189,932 
Repayment of long-term debt  (25,000)  -   (205,000)
Payment for upfront fee in related to long term debt (Note 13)  -   -   (12,600)
Payments for purchasing noncontrolling interests  (16,377)  (18,832)  (4,407)
Cash dividend to shareholders (Note 24)  -   (41,166)  - 
Capital injection from noncontrolling interests shareholders  -   20   15 
Cash received from exercise of capped call option  -   -   6,369 
Proceeds from private placement (Note 16)  -   500,000   500,000 
Proceeds from exercise of share options  1,674   2,127   710 
Cash paid for employee taxes on withheld shares from  share-based awards  (19,463)  (13,998)  - 
             
Net cash provided by financing activities  178,834   428,151   475,019 
             
Effect of exchange rate changes  (3,414)  (31,785)  

33,208

 
             
Net increase in cash, cash equivalents and restricted cash  39,603   249,086   536,004 
             
Cash, cash equivalents and restricted cash at the beginning of year  439,008   478,611   727,697 
             
Cash, cash equivalents and restricted cash at the end of year  478,611   727,697   1,263,701 
             
Supplemental disclosure of cash flow information:            
Interest paid $7,329  $13,805  $12,556 
Income tax paid  36,648   71,021   

61,811

 
             
Non-cash investing and financing activities:            
Payable for purchase of property and equipment $8,328  $9,923  $

8,466

 
Payable for purchase of intangible assets  -   3,450   

2,688

 
Payable for investments and acquisitions  7,498   14,276   

38,630

 
Conversion of convertible bond to Class A common shares  4,501   214,422   5,800 
Class A Common shares issued and issuable for business acquisitions  17,024   -   3,703 
Class A Common shares issued for purchase of noncontrolling interests  -   10,887   - 

Receivable for exercise of capped call option

  -   -   6,901 

 

The accompanying notes are an integral part of these consolidated financial statements.

 

 F-9 

 

 

TAL EDUCATION GROUP

 

NOTES TO CONSOLIDATED FINANCIAL STATEMENTS

FOR THE YEARS ENDED FEBRUARY 28, 2017, 2018 AND 2019

(In thousands of U.S. dollars, except share and share related data or otherwise noted)

 

1.ORGANIZATION AND PRINCIPAL ACTIVITIES

 

TAL Education Group (the “Company” or “TAL”) was incorporated in the Cayman Islands on January 10, 2008 to be the holding company for a group of companies engaged in the provision of high quality after-school tutoring programs for primary and secondary school students in the People's Republic of China (the “PRC”). At the time of its incorporation and through the Variable Interest Entities (“VIEs”) arrangements as described below, the ownership interest of the Company was held by Bangxin Zhang, Yundong Cao, Yachao Liu and Yunfeng Bai (collectively, “the founding shareholders”).

 

The Company, its subsidiaries, its consolidated VIEs and VIEs' subsidiaries and schools are collectively referred to as the “Group”.

 

As of February 28, 2019, details of the Company's major subsidiaries, VIEs and VIEs' subsidiaries and schools are as follows:

 

Name Later of date of
incorporation or
acquisition
 Place of incorporation
(or establishment)
/operation
 Percentage of
legal
ownership
  Principal activities Nature of
company
TAL Holding Limited (TAL Hong Kong) March 11, 2008 Hong Kong  100%  Intermediate holding company Subsidiary
Beijing Century TAL Education Technology   Co., Ltd. (TAL Beijing) May 8, 2008 Beijing  100%  Software sales, and consulting service Subsidiary
Beijing Huanqiu Zhikang Shidai Education  Consulting Co., Ltd. (Huanqiu Zhikang) September 17, 2009 Beijing  100%  Education and management consulting service Subsidiary
Yidu Huida Education Technology (Beijing) Co., Ltd. (Yidu Huida) November 11, 2009 Beijing  100%  Software sales and consulting service Subsidiary
Beijing Xintang Sichuang Education Technology Co., Ltd. (Beijing Xintang Sichuang) August 27, 2012 Beijing  100%  Software and Network development, sales, and consulting service Subsidiary
Zhixuesi Education Consulting (Beijing) Co., Ltd. (Zhixuesi Beijing) October 23, 2012 Beijing  100%  Software and Network development, sales, and consulting service Subsidiary
Pengxin TAL Industrial investment (Shanghai) Co., Ltd. (Pengxin TAL) June 26, 2014 Shanghai  100%  Investment management and consulting services Subsidiary
Firstleap Education (Firstleap) January 22, 2016 Cayman Islands  100%  Intermediate holding company Subsidiary

 

 F-10 

 

 

TAL EDUCATION GROUP

 

NOTES TO CONSOLIDATED FINANCIAL STATEMENTS - continued

FOR THE YEARS ENDED FEBRUARY 28, 2017, 2018 AND 2019

(In thousands of U.S. dollars, except share and share related data or otherwise noted)

 

1.ORGANIZATION AND PRINCIPAL ACTIVITIES - continued

 

Name Later of date of
incorporation or
acquisition
 Place of incorporation
(or establishment)
/operation
 Percentage of
legal
ownership
  Principal activities Nature of
company
Firstleap Education (HK) Limited (Firstleap Hong Kong)  January 22, 2016 Hong Kong  100% Intermediate holding company Subsidiary
Beijing Lebai Information Consulting  Co., Ltd. (Lebai Information) January 22, 2016 Beijing  100% Education and management consulting service Subsidiary
Beijing Yizhen Xuesi Education Technology Co., Ltd. (Yizhen Xuesi) November 3, 2016 Beijing  100% Software and Network development,sales, and consulting service Subsidiary
Beijing Xueersi Education Technology Co., Ltd. (Xueersi Education) December 31, 2005 Beijing  N/A*  Sales of educational materials and products VIE
Beijing Xueersi Network Technology Co., Ltd. (Xueersi Network) August 23, 2007 Beijing  N/A*  Technology development and Educational consulting service VIE
Xinxin Xiangrong Education Technology  (Beijing) Co., Ltd. (Xinxin Xiangrong) June 23, 2015 Beijing  N/A*  Technology development and Educational consulting service VIE
Beijing Lebai Education Consulting Co., Ltd. (Lebai Education) January 22, 2016 Beijing  N/A*  Educational consulting service VIE
Beijing Haidian District Xueersi Training School ("Beijing Haidian School" ) July 3, 2006 Beijing  N/A*  After-school tutoring for primary and secondary school students VIE's subsidiaries and schools
Beijing Xicheng District Xueersi Training School ("Beijing Xicheng School" ) April 2, 2009 Beijing  N/A*  After-school tutoring for primary and secondary school students VIE's subsidiaries and schools
Beijing Haidian District Lejiale Training School ("Beijing Haidian Lejiale" ) March 22, 2010 Beijing  N/A*  After-school tutoring for primary and secondary school students VIE's subsidiaries and schools
Beijing Chaoyang District Xueersi Training School ("Beijing Chaoyang School") January 17, 2011 Beijing  N/A*  After-school tutoring for primary and secondary school students VIE's subsidiaries and schools
Beijing Xueersi Nanjing Education Technology Co., Ltd. ("Beijing Xueersi Nanjing Education") January 24, 2011 Beijing  N/A*  Educational consulting service VIE's subsidiaries and schools
Shanghai Changning District Xueersi Training School ("Shanghai Changning School") August 1, 2008 Shanghai  N/A*  After-school tutoring for primary and secondary school students VIE's subsidiaries and schools

 

 F-11 

 

 

TAL EDUCATION GROUP

 

NOTES TO CONSOLIDATED FINANCIAL STATEMENTS - continued

FOR THE YEARS ENDED FEBRUARY 28, 2017, 2018 AND 2019

(In thousands of U.S. dollars, except share and share related data or otherwise noted)

 

1.ORGANIZATION AND PRINCIPAL ACTIVITIES - continued

 

Name Later of date of
incorporation or
acquisition
 Place of incorporation
(or establishment)
/operation
 Percentage of
legal
ownership
  Principal activities Nature of
company
Shanghai Xueersi Education Training Co., Ltd. ("Shanghai Education") July 2, 2009 Shanghai  N/A*  Educational information consulting and educational software development VIE's subsidiaries and schools
Shenzhen Xueersi Education Technology Co., Ltd. ("Shenzhen Education") December 22, 2009 Shenzhen  N/A*  Teaching software research, and development VIE's subsidiaries and schools
Wuhan Jiang'an District Xueersi Education Training School ("Wuhan Jiang'an School") December 16, 2010 Wuhan  N/A*  After-school tutoring for primary and secondary school students VIE's subsidiaries and schools
Zhengzhou Jinshui District Xueersi Education Training School ("Zhengzhou Jinshui School") June 18, 2012 Zhengzhou  N/A*  After-school tutoring for primary and secondary school students VIE's subsidiaries and schools
Guangzhou Tianhe District Xueersi Training Center ("Guangzhou Tianhe School") July 12, 2012 Guangzhou  N/A*  After-school tutoring for primary and secondary school students VIE's subsidiaries and schools
Suzhou Xueersi Culture Training Center ("Suzhou School") December 14, 2012 Suzhou  N/A*  After-school tutoring for primary and secondary school students VIE's subsidiaries and schools
Guangzhou Yuexiu District Xueersi Training School ("Guangzhou Yuexiu School") March 20, 2013 Guangzhou  N/A*  After-school tutoring for primary and secondary school students VIE's subsidiaries and schools
Nanjing Xueersi Education Training School ("Nanjing School") April 19, 2013 Nanjing  N/A*  After-school tutoring for primary and secondary school students VIE's subsidiaries and schools
Shenzhen Xueersi Training Center ("Shenzhen School") November 12, 2013 Shenzhen  N/A*  After-school tutoring for primary and secondary school students VIE's subsidiaries and schools

 

 F-12 

 

 

TAL EDUCATION GROUP

 

NOTES TO CONSOLIDATED FINANCIAL STATEMENTS - continued

FOR THE YEARS ENDED FEBRUARY 28, 2017, 2018 AND 2019

(In thousands of U.S. dollars, except share and share related data or otherwise noted)

 

1.ORGANIZATION AND PRINCIPAL ACTIVITIES - continued

 

Name Later of date of
incorporation or
acquisition
 Place of incorporation
(or establishment)
/operation
  Percentage of
legal
ownership
  Principal activities Nature of
company
Hangzhou Xueersi Training School ("Hangzhou School") November 14, 2013 Hangzhou  N/A*  After-school tutoring for primary and secondary school students VIE's subsidiaries and schools
Xi'an Beilin District Xueersi Education Training Center ("Xi'an Beilin School") April 2, 2015 Xi'an  N/A*  After-school tutoring for primary and secondary school students VIE's subsidiaries and schools
Tianjin Heping District Xueersi Training School ("Tianjin Heping School") October 29, 2015 Tianjin  N/A*  After-school tutoring for primary and secondary school students VIE's subsidiaries and schools
Xi'an Yanta District Xueersi Training Center("Xi'anYanta School") September 22, 2016 Xi'an  N/A*  After-school tutoring for primary and secondary school students VIE's subsidiaries and schools
Nanjing Firstleap Children English Training Center ("Nanjing Firstleap") January 22, 2016 Nanjing  N/A*  Language education VIE's subsidiaries and schools
Shidai TAL Education Technology (Beijing) Co., Ltd. ("Shidai TAL") July 26, 2018 Beijing  N/A*  General corporate purposes VIE's subsidiaries and schools

 

*These entities are controlled by the Company pursuant to the contractual arrangements disclosed below.

 

 F-13 

 

 

TAL EDUCATION GROUP

 

NOTES TO CONSOLIDATED FINANCIAL STATEMENTS - continued

FOR THE YEARS ENDED FEBRUARY 28, 2017, 2018 AND 2019

(In thousands of U.S. dollars, except share and share related data or otherwise noted)

 

1.ORGANIZATION AND PRINCIPAL ACTIVITIES - continued

 

The VIE arrangements

 

Due to PRC legal restrictions on foreign ownership and investment in the education business in China, aside from the Group's small portion of personalized premium tutoring services in Beijing conducted by the Company’s wholly owned PRC subsidiaries, Huanqiu Zhikang and Zhixuesi Beijing, the Group provides and plans to provide most of its services in the PRC through its VIEs including Xueersi Education, Xueersi Network, Xinxin Xiangrong, Lebai Education and their subsidiaries and schools.

 

To provide the Company the power to control and the ability to receive the expected residual returns of the VIEs and their subsidiaries and schools, the Company's wholly owned subsidiary, TAL Beijing, entered into a series of contractual arrangements with Xueersi Education, Xueersi Network and their respective shareholders on February 12, 2009 and August 12, 2009, including exclusive business service agreements, which were superseded by the Exclusive Business Cooperation Agreement entered into on June 25, 2010. TAL Beijing also entered into a series of contractual arrangements with Xinxin Xiangrong on August 4, 2015. In connection with the Company's acquisition of Firstleap during fiscal year 2016, Lebai Information, a wholly owned PRC subsidiary of Firstleap, entered into a series of contractual arrangements on October 26, 2015 with Lebai Education and its sole shareholder, Xueersi Education, which is a VIE of the Group.

 

The VIEs and their subsidiaries and schools hold various licenses upon which the Group’s business depends. A substantial majority of the Group’s employees who provide the Group’s services are hired by the VIEs and their subsidiaries and schools, and the VIEs and their subsidiaries and schools lease a substantial portion of the properties upon which the Group’s services are delivered. The net revenue from the VIEs and their subsidiaries and schools accounted for 93.9% of the Group’s total net revenue for the fiscal year ended February 28, 2019.

 

Through the contractual arrangements below, TAL Beijing and Lebai Information have (1) the power to direct the activities of the VIEs and their subsidiaries and schools that most significantly affect their economic performance and (2) the right to receive substantially all the benefits from the VIEs and their subsidiaries and schools. They are therefore considered the primary beneficiaries of the VIEs and their subsidiaries and schools, and accordingly, the results of operations, assets and liabilities of the VIEs and their subsidiaries and schools are consolidated in the Group's financial statements.

 

 F-14 

 

 

TAL EDUCATION GROUP

 

NOTES TO CONSOLIDATED FINANCIAL STATEMENTS - continued

FOR THE YEARS ENDED FEBRUARY 28, 2017, 2018 AND 2019

(In thousands of U.S. dollars, except share and share related data or otherwise noted)

 

1.ORGANIZATION AND PRINCIPAL ACTIVITIES - continued

 

The VIE arrangements – continued

 

Series of exclusive technology support and service agreements: Pursuant to Exclusive Business Cooperation Agreement entered into on June 25, 2010, by and among TAL Beijing, Xueersi Education, Xueersi Network, and the shareholders of Xueersi Education and Xueersi Network, TAL Beijing or its designated affiliates have the exclusive right to provide each of Xueersi Education and Xueersi Network and their subsidiaries and schools comprehensive intellectual property licensing and various technical and business support services. Pursuant to the Exclusive Business Service Agreement entered into by and among TAL Beijing, Xinxin Xiangrong and its shareholders on August 4, 2015, TAL Beijing and its designated affiliates have the exclusive right to provide Xinxin Xiangrong and its subsidiaries and schools (if any) comprehensive intellectual property licensing and various technical and business support services. The agreements are effective within the operation term of TAL Beijing, its subsidiaries and schools according to PRC Law, unless earlier terminated by mutual agreement of all parties.

 

Lebai Information, Lebai Education and its sole shareholder, subsidiaries and schools have entered into an Exclusive Business Service Agreement on October 26, 2015, the terms of which are substantially the same as the agreement of Xinxin Xiangrong summarized above. The term of such agreement is 10 years and will be renewed for another 10 years at Lebai Information’s discretion.

 

The services under each of these agreements include, but are not limited to, employee training, technology development, transfer and consulting services, public relation services, market survey, research and consulting services, market development and planning services, human resource and internal information management, network development, upgrade and ordinary maintenance services, and software and trademark licensing and other additional services as the parties may mutually agree from time to time. TAL Beijing, Lebai Information or their designated affiliates, owns the exclusive intellectual property rights developed in the performance of these agreements. As consideration for these services, TAL Beijing, Lebai Information or their designated affiliates are entitled to charge the VIEs and VIEs' subsidiaries and schools service fees annually or regularly, and adjust the service fee rates from time to time at their discretion.

 

 F-15 

 

 

TAL EDUCATION GROUP

 

NOTES TO CONSOLIDATED FINANCIAL STATEMENTS - continued

FOR THE YEARS ENDED FEBRUARY 28, 2017, 2018 AND 2019

(In thousands of U.S. dollars, except share and share related data or otherwise noted)

 

1.ORGANIZATION AND PRINCIPAL ACTIVITIES - continued

 

The VIE arrangements - continued

 

Call option agreement: Pursuant to the call option agreement entered into on February 12, 2009, by and among TAL Beijing, Xueersi Education, Xueersi Network and their respective shareholders, the respective shareholders of Xueersi Education and Xueersi Network unconditionally and irrevocably granted TAL Beijing or its designated party an exclusive option to purchase from Xueersi Education and Xueersi Network' shareholders, to the extent permitted under PRC law, part of or all the equity interests in Xueersi Education and Xueersi Network, as the case may be, for the minimum amount of consideration permitted by the applicable law without any other conditions.

 

TAL Beijing, Xinxin Xiangrong and the shareholders of Xinxin Xiangrong have entered into a call option agreement on August 4, 2015. Lebai Information, Lebai Education and the sole shareholder of Lebai Education have entered into a call option agreement on October 26, 2015, the terms of which are substantially the same as the call option agreement summarized above.

 

Under each of these agreements, TAL Beijing or Lebai Information has the sole discretion to decide when to exercise the option, and whether to exercise the option in part or in full. Unless terminated early by mutual agreement of all parties, these agreements shall remain effective until TAL Beijing and Lebai Information exercise their purchase right to purchase all the VIEs' equity interests according to these agreements.

 

Equity pledge agreement: Pursuant to the equity pledge agreements, dated on February 12, 2009, by and among TAL Beijing, Xueersi Education, Xueersi Network and the respective shareholders of Xueersi Education and Xueersi Network, and supplemental agreements, dated on June 25, 2010, by and among TAL Beijing, Xueersi Education, Xueersi Network and their respective shareholders, the shareholders of Xueersi Education and Xueersi Network unconditionally and irrevocably pledged all of their equity interests, including the right to receive declared dividends and the voting rights, in the Xueersi Education and Xueersi Network to TAL Beijing to guarantee Xueersi Education and Xueersi Network's performance of their obligations under the exclusive technology support and service agreements. The shareholders of Xueersi Education and Xueersi Network agree that, without prior written consent of TAL Beijing, they will not transfer or dispose the pledged equity interests or create or allow any encumbrance on the pledged equity interests that would prejudice TAL Beijing's interest.

 

 F-16 

 

 

TAL EDUCATION GROUP

 

NOTES TO CONSOLIDATED FINANCIAL STATEMENTS - continued

FOR THE YEARS ENDED FEBRUARY 28, 2017, 2018 AND 2019

(In thousands of U.S. dollars, except share and share related data or otherwise noted)

 

1.ORGANIZATION AND PRINCIPAL ACTIVITIES - continued

 

The VIE arrangements - continued

 

TAL Beijing, Xinxin Xiangrong and the shareholders of Xinxin Xiangrong have entered into an equity pledge agreement on August 4, 2015. Lebai Information, Lebai Education and the sole shareholder of Lebai Education have entered into an equity pledge agreement on October 26, 2015, the terms of which are substantially the same as the agreements summarized above. These agreements are effective on the date of execution and terminate when all the secured rights under the relevant agreements, as the case may be, are completely fulfilled or terminated in accordance thereof.

 

Letter of Undertaking: All of the shareholders of Xueersi Education and Xueersi Network have executed a letter of undertaking to covenant with and undertake to TAL Beijing that, if, as the respective shareholders of Xueersi Education and Xueersi Network, such shareholders receive any dividends, interests, other distributions or remnant assets upon liquidation from Xueersi Education and Xueersi Network, such shareholders shall, to the extent permitted by applicable laws, regulations and legal procedures, remit all such income after payment of any applicable tax and other expenses required by laws and regulations to TAL Beijing without any compensation therefore. All the shareholders of Xinxin Xiangrong have made similar undertakings in the option agreement dated August 4, 2015, described above. The sole shareholder of Lebai Education has made similar undertakings in the power of attorney, dated October 26, 2015, described below.

 

Power of attorney: The shareholders of the VIEs have executed an irrevocable power of attorney appointing TAL Beijing or Lebai Information, as applicable, or any person designated by TAL Beijing or Lebai Information as their attorney-in-fact to vote on their behalf on all matters of the VIEs requiring shareholder approval under PRC laws and regulations and the articles of association of each of the VIEs on August 12, 2009, August 4, 2015 and October 26, 2015, respectively. These agreements remain effective during the entire period during which they are shareholders of the VIEs.

 

The articles of associations of each of the VIEs state that the major rights of the shareholders in shareholders' meeting include the power to approve the operating strategy and investment plan, elect the members of board of directors and approve their compensation and review and approve annual budget and earning distribution plan. Therefore, through the irrevocable power of attorney arrangement TAL Beijing or Lebai Information has the ability to exercise effective control over each of the VIEs respectively through shareholder votes and, through such votes, to also control the composition of the board of directors. As a result of these contractual rights, the Company has the power to direct the activities of each of the VIEs that most significantly impact their economic performance.

 

 F-17 

 

 

TAL EDUCATION GROUP

 

NOTES TO CONSOLIDATED FINANCIAL STATEMENTS - continued

FOR THE YEARS ENDED FEBRUARY 28, 2017, 2018 AND 2019

(In thousands of U.S. dollars, except share and share related data or otherwise noted)

 

1.ORGANIZATION AND PRINCIPAL ACTIVITIES - continued

 

The VIE arrangements - continued

 

Spousal consent letter: The spouse of each shareholder of the VIEs has entered into a spousal consent letter to acknowledge that she is aware of, and consents to, the execution by her spouse of the call option agreement described above. Each spouse further agrees that she will not take any actions or raise any claims to interfere with the performance by her spouse of the obligations under the above mentioned agreements.

 

Deed of undertaking: On June 24, 2013 and July 29, 2013, the Company and Mr. Bangxin Zhang executed a deed of undertaking dated June 24, 2013 and a side letter dated July 29, 2013, respectively (collectively, the “Deed”). Pursuant to the Deed, Mr. Bangxin Zhang has irrevocably covenanted and undertaken to the Company that:

 

·as long as Mr. Bangxin Zhang owns shares in the Company, whether legally or beneficially, and directly or indirectly (including shares held through Mr. Bangxin Zhang’s personal holding company Bright Unison Limited or any other company, trust, nominee or agent, if any), representing more than 50% of the aggregate voting power of the then total issued and outstanding shares of the Company;

 

·Mr. Bangxin Zhang will not, directly or indirectly, (i) request or call any meeting of shareholders for the purpose of removing or replacing any of existing directors or appointing any new director, or (ii) propose any resolution at any of shareholders meetings to remove or replace any of existing directors or appoint any new director; and should any meeting of shareholders be called by the board of directors or requisitioned or called by shareholders for the purpose of removing or replacing any of the directors or appointing any new director, or if any resolution is proposed at any of shareholder meetings to remove or replace any of the directors or appoint any new director, the maximum number of votes which Mr. Bangxin Zhang will be permitted to exercise shall be equal to the total aggregate number of votes of the then total issued and outstanding shares of the Company held by all members of the Company, other than shares which are owned, whether legally or beneficially, and directly or indirectly by Mr. Bangxin Zhang, less one vote; and

 

·Mr. Bangxin Zhang will not cast any votes he has as a director or shareholder (if applicable) on any resolutions or matters concerning enforcing, amending or otherwise relating to the Deed being considered or voted upon by board of directors or shareholders, as the case may be.

 

In the opinion of Maples and Calder (Hong Kong) LLP, the Company's Cayman Islands legal counsel, the deed of undertaking constitutes the legal, valid and binding obligations of Mr. Bangxin Zhang, which cannot be unilaterally revoked by Mr. Bangxin Zhang, and is enforceable in accordance with its terms under existing Cayman Islands laws.

 

 F-18 

 

 

TAL EDUCATION GROUP

 

NOTES TO CONSOLIDATED FINANCIAL STATEMENTS - continued

FOR THE YEARS ENDED FEBRUARY 28, 2017, 2018 AND 2019

(In thousands of U.S. dollars, except share and share related data or otherwise noted)

 

1.ORGANIZATION AND PRINCIPAL ACTIVITIES - continued

 

Risks in relation to the VIE structure

 

The Company believes that TAL Beijing and Lebai Information's contractual arrangements with the VIEs and their respective subsidiaries, schools and shareholders are in compliance with PRC law and are legally enforceable. However, uncertainties in the PRC legal system could limit the Company's ability to enforce these contractual arrangements. If the legal structure and contractual arrangements were found to be in violation of any existing PRC laws and regulations, the Group would be subject to fines or potential actions by the relevant PRC regulatory authorities with broad discretions, which could include:

 

·revoke the Group's business and operating licenses;
·require the Group to discontinue or restrict its operations;
·limit the Group's business expansion in China by way of entering into contractual arrangements;
·restrict the Group's right to collect revenues or impose fines;
·block the Group's websites;
·require the Group to restructure the operations in such a way as to compel the Group to establish a new enterprise, re-apply for the necessary licenses or relocate its businesses, staff and assets;
·impose additional conditions or requirements with which the Group may not be able to comply; or
·take other regulatory or enforcement actions against the Group that could be harmful to its business.

 

The imposition of any of these penalties could result in a material adverse effect on the Company's ability to conduct the Group's business. In addition, if the imposition of any of these penalties causes the Company to lose the rights to direct the activities of the VIEs, and the VIEs' subsidiaries and schools, or the right to receive their economic benefits, the Company would no longer be able to consolidate the VIEs, and the VIEs' subsidiaries and schools. The Company does not believe that any penalties imposed or actions taken by the PRC government would result in the liquidation or dissolution of the Company, TAL Beijing, Lebai Information, or the VIEs and their respective subsidiaries and schools.

 

 F-19 

 

 

TAL EDUCATION GROUP

 

NOTES TO CONSOLIDATED FINANCIAL STATEMENTS - continued

FOR THE YEARS ENDED FEBRUARY 28, 2017, 2018 AND 2019

(In thousands of U.S. dollars, except share and share related data or otherwise noted)

 

1.ORGANIZATION AND PRINCIPAL ACTIVITIES - continued

 

Risks in relation to the VIE structure - continued

 

The four legal owners of Xueersi Education and Xueersi Network are Mr. Bangxin Zhang, Mr. Yachao Liu, Mr. Yunfeng Bai, and Mr. Yundong Cao, and the three legal owners of Xinxin Xiangrong are Mr. Bangxin Zhang, Mr. Yachao Liu and Mr. Yunfeng Bai and the sole legal owner of Lebai Education is Xueersi Education. Mr. Bangxin Zhang, Mr. Yachao Liu and Mr. Yunfeng Bai are shareholders and directors or officers of TAL Education Group. Xueersi Education is a VIE of the Group. The interests of Mr. Bangxin Zhang, Mr. Yachao Liu, Mr. Yunfeng Bai and Mr. Yundong Cao as beneficial owners of Xueersi Education, Xueersi Network and Xinxin Xiangrong may differ from the interests of the Group as a whole, since these parties’ respective equity interests in Xueersi Education, Xueersi Network and Xinxin Xiangrong may conflict with their respective equity interests in the Group. When conflicts of interest arise, it is possible that any or all of these individuals may not act in the best interests of the Group, and such conflicts may not be resolved in the Group’s favor. In addition, these individuals may breach, or cause Xueersi Education, Xueersi Network and Xinxin Xiangrong, their subsidiaries and schools to breach, or refuse to renew, the existing contractual arrangements the Group has with them and Xueersi Education, Xueersi Network and Xinxin Xiangrong, their subsidiaries and schools. Other than the aforementioned deed of undertaking the Group entered with Mr. Bangxin Zhang, the Group currently does not have any arrangements to address potential conflicts of interest between these individuals and the Company. To a large extent, the Group relies on the legal owners of Xueersi Education, Xueersi Network and Xinxin Xiangrong to abide by the laws of the Cayman Islands and China, which provide that directors and officers owe a fiduciary duty to the Company that requires them to act in good faith and in the best interests of the Company and not to use their positions for personal gains. If the Group cannot resolve any conflict of interest or dispute between it and these individuals, the Group would have to rely on legal proceedings, which could result in disruption of its business and subject it to substantial uncertainty as to the outcome of any such legal proceedings.

 

The VIE arrangements

 

The following consolidated financial statement balances and amounts of the Company's VIEs and their subsidiaries and schools, were included in the accompanying consolidated financial statements after the elimination of intercompany balances and transactions amongst the Company, its subsidiaries, its VIEs and VIEs’ subsidiaries and schools in the Group.

 

 F-20 

 

 

TAL EDUCATION GROUP

 

NOTES TO CONSOLIDATED FINANCIAL STATEMENTS - continued

FOR THE YEARS ENDED FEBRUARY 28, 2017, 2018 AND 2019

(Inthousands, except share and share related data or otherwise noted)

 

1.ORGANIZATION AND PRINCIPAL ACTIVITIES - continued

 

The VIE arrangements - continued

 

  As of February 28,  As of February 28, 
  2018  2019 
       
Cash and cash equivalents $194,021  $249,108 
Short-term investments  17,695   11,956 
Other current assets  116,053   154,977 
         
Total current assets  327,769   416,041 
         
Property and equipment, net  206,569   229,518 
Other non-current assets  681,908   953,393 
         
Total assets  1,216,246   1,598,952 
         
Deferred revenue-current  772,642   401,027 
Other current liabilities  225,639   445,338 
         
Total current liabilities  998,281   846,365 
         
Total non-current liabilities  42,507   20,019 
         
Total liabilities $1,040,788  $866,384 

 

  For the year ended  For the year ended  For the year ended 
  February 28,  February 28,  February 28, 
  2017  2018  2019 
          
Net revenues $978,291  $1,614,512  $2,406,642 
Net income $279,492  $378,975  $

606,560

 

 

  For the year ended  For the year ended  For the year ended 
  February 28,  February 28,  February 28, 
  2017  2018  2019 
          
Net cash provided by operating activities $219,198  $325,799  $

409,103

 
Net cash used in investing activities $(297,544) $(211,755) $(346,183)
Net cash used in financing activities $(24,332) $(26,965) $(4,392)

 

As of February 28, 2017, 2018 and 2019, the balance of the amount payable by the VIEs and their subsidiaries and schools to TAL Beijing, Lebai Information or their designated affiliates related to the service fees was $48,992, $60,336 and $128,088, respectively, and was eliminated upon consolidation. There are no consolidated VIEs' assets that are collateral for the VIEs' obligations and can only be used to settle the VIEs' obligation.

 

 F-21 

 

 

TAL EDUCATION GROUP

 

NOTES TO CONSOLIDATED FINANCIAL STATEMENTS - continued

FOR THE YEARS ENDED FEBRUARY 28, 2017, 2018 AND 2019

(In thousands of U.S. dollars, except share and share related data or otherwise noted)

 

1.ORGANIZATION AND PRINCIPAL ACTIVITIES - continued

 

The VIE arrangements - continued

 

The following consolidated financial statement balances and amounts of the Company and its subsidiaries, excluding the Company's VIEs and VIEs' subsidiaries and schools, were included in the accompanying consolidated financial statements after the elimination of inter-company transactions and balances among the Company, its subsidiaries, its VIEs and VIEs’ subsidiaries and schools in the Group:

 

  As of February 28,  As of February 28, 
  2018  2019 
       
Cash and cash equivalents $517,498  $998,032 
Short-term investments  769,696   256,468 
Other current assets  47,043   75,175 
         
Total current assets  1,334,237   1,329,675 
         
Property and equipment, net  40,697   58,359 
Other non-current assets  463,380   748,105 
         
Total assets  1,838,314   2,136,139 
         
Deferred revenue-current  51,634   32,583 
Other current liabilities  83,472   304,770 
         
Total current liabilities  135,106   337,353 
         
Total non-current liabilities  238,202   877 
         
Total liabilities $373,308  $338,230 

 

  For the year ended  For the year ended  For the year ended 
  February 28,  February 28,  February 28, 
  2017  2018  2019 
          
Net revenues $64,809  $100,504  $156,342 
Net loss $(167,002) $(184,312) $(242,046)

 

  For the year ended  For the year ended  For the year ended 
  February 28,  February 28,  February 28, 
  2017  2018  2019 
          
Net cash provided by / (used in) operating activities $159,821  $359,494  $(214,742)
Net cash (used in) / provided by investing activities $(217,292) $(620,818) $179,599 
Net cash provided by financing activities $203,166  $455,116  $

479,411

 

 

 F-22 

 

 

TAL EDUCATION GROUP

 

NOTES TO CONSOLIDATED FINANCIAL STATEMENTS - continued

FOR THE YEARS ENDED FEBRUARY 28, 2017, 2018 AND 2019

(In thousands of U.S. dollars, except share and share related data or otherwise noted)

 

1.ORGANIZATION AND PRINCIPAL ACTIVITIES - continued

 

The VIE arrangements - continued

 

Relevant PRC laws and regulations restrict the VIEs from transferring a portion of their net assets, equivalent to the balance of their paid-in capital and statutory reserve, to the Company in the form of loans and advances or cash dividends. Please refer to Note 22 for disclosure of restricted net assets.

 

2.SIGNIFICANT ACCOUNTING POLICIES

 

Basis of presentation

 

The consolidated financial statements of the Group have been prepared in accordance with the accounting principles generally accepted in the United States of America (“U.S. GAAP”).

 

Basis of consolidation

 

The consolidated financial statements include the financial statements of the Company, its subsidiaries, which are accounted for under the voting interest model, and its VIEs, VIEs’ subsidiaries and schools consolidated under the variable interest entity consolidation model. All inter-company transactions and balances have been eliminated upon consolidation.

 

Consolidation of Variable Interest Entities

 

The Company through TAL Beijing and Lebai Information, wholly owned foreign enterprises, has executed a series of contractual agreements with its VIEs, the VIEs’ subsidiaries and schools and the VIEs’ nominee shareholders. For a description of these contractual arrangements, see “Note 1 Organization and Principal Activities—The VIE Arrangements”. These contractual agreements do not provide TAL Beijing and Lebai Information with an equity interest in legal form in the VIEs. As the Company holds no legal form of equity ownership in the VIEs, the Company applied the variable interest entity consolidation model as set forth in Accounting Standards Codification 810, Consolidation (“ASC 810”) instead of the voting interest model of consolidation.

 

 F-23 

 

 

TAL EDUCATION GROUP

 

NOTES TO CONSOLIDATED FINANCIAL STATEMENTS - continued

FOR THE YEARS ENDED FEBRUARY 28, 2017, 2018 AND 2019

(In thousands of U.S. dollars, except share and share related data or otherwise noted)

 

2.SIGNIFICANT ACCOUNTING POLICIES - continued

 

Consolidation of Variable Interest Entities - continued

 

By design, the contractual agreements provide TAL Beijing and Lebai Information with the right to receive benefits equal to substantially all of the net income of these entities, and thus under ASC 810, these agreements are considered variable interests. Subsequent to identifying any variable interests, any party holding such variable interests must determine if the entity in which the interest is held is a variable interest entity and subsequently which reporting entity is the primary beneficiary of, and should therefore consolidate the variable interest entity.

 

The contractual arrangements, by design, enable TAL Beijing and Lebai Information to have (a) the power to direct the activities that most significantly impact the economic performance of the VIEs and (b) the right to receive substantially all the benefits of the VIEs. As a result, the VIEs are considered to be variable interest entities under ASC 810 and TAL Beijing and Lebai Information are considered to be the primary beneficiary of the VIEs and consolidate the VIEs' financial position and results of operations.

 

Determining whether TAL Beijing and Lebai Information are the primary beneficiaries requires a careful evaluation of the facts and circumstances, including whether the contractual agreements are substantive under the applicable legal and financial reporting frameworks, i.e. PRC law and U.S. GAAP. The Company continually reviews its corporate governance arrangements to ensure that the contractual agreements are indeed substantive.

 

The Company has determined that the contractual agreements are in fact valid and legally enforceable. Such arrangements were entered into in order to comply with the underlying legal and/or regulatory restrictions that govern the ownership of a direct equity interest in the VIEs. In the opinion of the Company's PRC counsel, Tian Yuan Law Firm, the contracts are legally enforceable under PRC law. See “Note 1 Organization and Principal Activities—The VIE Arrangements”.

 

 F-24 

 

 

TAL EDUCATION GROUP

 

NOTES TO CONSOLIDATED FINANCIAL STATEMENTS - continued

FOR THE YEARS ENDED FEBRUARY 28, 2017, 2018 AND 2019

(In thousands of U.S. dollars, except share and share related data or otherwise noted)

 

2.SIGNIFICANT ACCOUNTING POLICIES - continued

 

Consolidation of Variable Interest Entities - continued

 

On June 24, 2013 and July 29, 2013, the Company and Mr. Bangxin Zhang executed a deed of undertaking dated June 24, 2013 and a side letter dated July 29, 2013, respectively (collectively, the “Deed”). Pursuant to the terms of the Deed, as long as Mr. Bangxin Zhang owns a majority voting interest, whether legally or beneficially, and directly or indirectly, in the Company, (1) Mr. Bangxin Zhang cannot request or call a meeting of shareholders or propose a shareholders resolution to appoint or remove a director, (2) if shareholders are asked to appoint or remove a director, the maximum number of votes which Mr. Bangxin Zhang will be permitted to exercise in connection with such shareholder approval is equal to the total aggregate number of votes of the then total issued and outstanding shares of the Company held by all members of the Company, other than shares which are owned, whether legally or beneficially, and directly or indirectly by Mr. Bangxin Zhang, less one vote and (3) if shareholders or board of directors are asked to consider or approve any matter related to the Deed, Mr. Bangxin Zhang cannot exercise his voting power.

 

Upon execution of the Deed, despite his ownership of and as long as he holds a majority voting interest, whether legally or beneficially, and directly or indirectly, in the Company, Mr. Bangxin Zhang will (1) not be permitted to requisition or call a meeting of shareholders or propose a shareholders resolution to appoint or remove a director, (2) in relation to any shareholder approvals to appoint or remove a director, only be permitted to exercise up to the number of votes equal to the total aggregate number of votes of the then total issued and outstanding shares of the Company held by all members of the Company, other than shares which are owned, whether legally or beneficially, and directly or indirectly by Mr. Bangxin Zhang, less one vote and (3) in relation to shareholders’ or board of directors’ consideration or approval of any matter related to the Deed, Mr. Bangxin Zhang cannot exercise his voting power. The terms of the Deed prevents Mr. Bangxin Zhang from controlling the rights of the Company as it relates to the contractual agreements, and accordingly, the Company retains a controlling financial interest in the VIEs and would consolidate them as the VIEs’ primary beneficiary.

 

Please see Note 1 for the presentation of abbreviated financial information of the VIEs and the Group without the VIEs, after elimination of intercompany balances and transactions.

 

Use of estimates

 

The preparation of financial statements in conformity with U.S. GAAP requires management to make estimates and assumptions that affect reported amounts of assets, liabilities, revenue, costs, and expenses, and the disclosure of contingent assets and liabilities. Actual results could differ from those estimates. Significant accounting estimates reflected in the Group's consolidated financial statements include purchase price allocation relating to business acquisitions, valuation allowance for deferred tax assets, the useful lives of property and equipment and intangible assets, impairment of intangible assets, long-lived assets, goodwill and long term investments, fair value assessment of long-term investments and consolidation of variable interest entities.

 

 F-25 

 

 

TAL EDUCATION GROUP

 

NOTES TO CONSOLIDATED FINANCIAL STATEMENTS - continued

FOR THE YEARS ENDED FEBRUARY 28, 2017, 2018 AND 2019

(In thousands of U.S. dollars, except share and share related data or otherwise noted)

 

2.SIGNIFICANT ACCOUNTING POLICIES - continued

 

Cash and cash equivalents

 

Cash and cash equivalents consist of cash on hand, demand deposits and highly liquid investments, which are unrestricted as to withdrawal or use, or have original maturities of three months or less when purchased.

 

Restricted cash

 

The Group's restricted cash is related to deposits required by PRC government authorities for establishing new schools and subsidiaries, cash deposit relating to potential acquisition and interest deposits in connection with the term and revolving facilities agreement disclosed in Note 13.

 

Short-term investments

 

Short-term investments include wealth management products, which are mainly deposits with variable interest rates placed with financial institutions and are restricted as to withdrawal and use. The Group classifies the wealth management products as held-to-maturity securities. The original maturities of the short-term investments are greater than three months, but less than twelve months.

 

For investment products indexed to an underlying stock or stock market, the Group elects the fair value method to record them at fair value in accordance with ASC 825 Financial Instruments. Changes in the fair value are reflected in the consolidated statements of operations.

 

The Group's trading securities are comprised of investment portfolio with underlying securities publicly traded in active markets. The investments are reported at fair value and changes in the fair value are reflected in the consolidated statements of operations.

 

Property and equipment, net

 

Property and equipment are stated at cost less accumulated depreciation and amortization. Depreciation and amortization are calculated on a straight-line basis over the following estimated useful lives:

 

Building35-64 years
Computer, network equipment and software3 years
Vehicles4-5 years
Office equipment and furniture3-5 years
Leasehold improvementShorter of the lease term or estimated useful lives

 

 F-26 

 

 

TAL EDUCATION GROUP

 

NOTES TO CONSOLIDATED FINANCIAL STATEMENTS - continued

FOR THE YEARS ENDED FEBRUARY 28, 2017, 2018 AND 2019

(In thousands of U.S. dollars, except share and share related data or otherwise noted)

 

2.SIGNIFICANT ACCOUNTING POLICIES - continued

 

Business combinations

 

Business combinations are recorded using the acquisition method of accounting. The assets acquired, the liabilities assumed and any noncontrolling interests of the acquiree at the acquisition date, if any, are measured at their fair values as of the acquisition date. Goodwill is recognized and measured as the excess of the total consideration transferred plus the fair value of any noncontrolling interest of the acquiree and fair value of previously held equity interest in the acquiree, if any, at the acquisition date over the fair values of the identifiable net assets acquired. Common forms of the consideration made in acquisitions include cash and common equity instruments. Consideration transferred in a business acquisition is measured at the fair value as of the date of acquisition.

 

Where the consideration in an acquisition includes contingent consideration the payment of which depends on the achievement of certain specified conditions post-acquisition, the contingent consideration is recognized and measured at its fair value at the acquisition date and if recorded as a liability, it is subsequently carried at fair value with changes in fair value reflected in the consolidated statements of operations.

 

In a business combination achieved in stages, the Group remeasures the previously held equity interest in the acquiree immediately before obtaining control at its acquisition-date fair value and the remeasurement gain or loss, if any, is recognized in the consolidated statements of operations.

 

Business combinations occurred during the year ended February 28, 2019 are disclosed in Note 3.

 

Acquired intangible assets, net

 

Acquired intangible assets other than goodwill consist of trade name and domain names, copyrights, teaching materials, user base, customer relationships, technology, partnership agreements, school cooperation agreements, licenses, concession and non-compete agreements, and are carried at cost, less accumulated amortization and impairment. Amortization of finite-lived intangible assets is computed using the straight-line method over the estimated useful lives. The amortization periods by intangible asset classes are as follows:

 

Trade name and domain names3-10 years
Copyrights and teaching materials3-10 years
User base and customer relationships1-7 years
Technology4-6 years
Partnership agreements and school cooperation agreements3-6 years
Licenses2-5 years
Others2-6 years

 

 F-27 

 

 

TAL EDUCATION GROUP

 

NOTES TO CONSOLIDATED FINANCIAL STATEMENTS - continued

FOR THE YEARS ENDED FEBRUARY 28, 2017, 2018 AND 2019

(In thousands of U.S. dollars, except share and share related data or otherwise noted)

 

2.SIGNIFICANT ACCOUNTING POLICIES - continued

 

Impairment of long-lived assets

 

The Group reviews its long-lived assets for impairment whenever events or changes in circumstances indicate that the carrying amount of an asset may no longer be recoverable. When these events occur, the Group measures impairment by comparing the carrying value of the long-lived assets to the estimated undiscounted future cash flows expected to result from the use of the assets and their eventual disposition. If the sum of the expected undiscounted cash flow is less than the carrying amount of the assets, the Group would recognize an impairment loss based on the fair value of the assets.

 

Goodwill

 

The excess of the purchase price over the fair value of net assets acquired is recorded on the consolidated balance sheets as goodwill. Goodwill is not amortized, but tested for impairment annually or more frequently if event and circumstances indicate that it might be impaired.

 

ASC 350-20 permits the Group to first assess qualitative factors to determine whether it is “more likely than not” that the fair value of a reporting unit is less than its carrying amount as a basis for determining whether it is necessary to perform the two-step goodwill impairment test. Absent from any impairment indicators, the Group performs its annual impairment test on the last day of each fiscal year.

 

The Group does not choose to perform the qualitative assessment for goodwill impairment but performs its annual impairment test using a two-step approach. The first step compares the fair value of a reporting unit to its carrying amount, including goodwill. If the fair value of the reporting unit is greater than its carrying amount, goodwill is not considered impaired and the second step is not required. If the fair value of the reporting unit is less than its carrying amount, the second step of the impairment test measures the amount of the impairment loss, if any, by comparing the implied fair value of goodwill to its carrying amount. If the carrying amount of goodwill exceeds its implied fair value, an impairment loss is recognized equal to that excess. The implied fair value of goodwill is calculated in the same manner that goodwill is calculated in a business combination, whereby the fair value of the reporting unit is allocated to all of the assets and liabilities of that unit, with the excess purchase price over the amounts assigned to assets and liabilities representing the implied fair value of goodwill.

 

The Group recognized no impairment loss on goodwill for any of the periods presented.

 

 F-28 

 

 

TAL EDUCATION GROUP

 

NOTES TO CONSOLIDATED FINANCIAL STATEMENTS - continued

FOR THE YEARS ENDED FEBRUARY 28, 2017, 2018 AND 2019

(In thousands of U.S. dollars, except share and share related data or otherwise noted)

 

2.SIGNIFICANT ACCOUNTING POLICIES - continued

 

Long-term investments

 

The Group’s long-term investments include equity securities without readily determinable fair values, equity securities with readily determinable fair values, equity method investments, available-for-sale investments, fair value option investments and held-to-maturity investments.

 

Equity securities without readily determinable fair values

 

The Group adopted ASC Topic 321, Investments—Equity Securities (“ASC 321”) on March 1, 2018. Prior to fiscal year 2019, for investee companies over which the Group does not have significant influence or a controlling interest, equity securities of privately-held companies were accounted for using the cost method of accounting, measured at cost less other-than-temporary impairment. Starting from fiscal year 2019, for equity securities without readily determinable fair value that qualify for the practical expedient to estimate fair value using net asset value per share, the Group estimates the fair value using net asset value per share and recorded the cumulative effect of the adjustment of $4,163 to the opening balance of retained earnings upon adoption of the new standard. For other equity securities without readily determinable fair value, the Group elected to use the measurement alternative to measure those investments at cost, minus impairment, if any, plus or minus changes resulting from observable price changes in orderly transactions for identical or similar investments of the same issuer.

 

The Group reviews its equity securities without readily determinable fair value for impairment at each reporting period. If a qualitative assessment indicates that the investment is impaired, the Group estimates the investment’s fair value in accordance with the principles of ASC 820. If the fair value is less than the investment’s carrying value, the Group recognizes an impairment loss in net income equal to the difference between the carrying value and fair value.

 

Equity securities with readily determinable fair values

 

Equity securities with readily determinable fair value are measured at fair values, and any changes in fair value are recognized in the consolidated statements of operations.

 

 F-29 

 

 

TAL EDUCATION GROUP

 

NOTES TO CONSOLIDATED FINANCIAL STATEMENTS - continued

FOR THE YEARS ENDED FEBRUARY 28, 2017, 2018 AND 2019

(In thousands of U.S. dollars, except share and share related data or otherwise noted)

 

2.SIGNIFICANT ACCOUNTING POLICIES - continued

 

Long-term investments-continued

 

Equity method investments

 

Investee companies over which the Group has the ability to exercise significant influence, but does not have a controlling interest through investment in common shares or in-substance common shares, are accounted for using the equity method. Significant influence is generally considered to exist when the Group has an ownership interest in the voting stock of the investee between 20% and 50%, and other factors, such as representation on the investee’s board of directors, voting rights and the impact of commercial arrangements, are also considered in determining whether the equity method of accounting is appropriate. For certain investments in limited partnerships, where the Group holds less than a 20% equity or voting interest, the Group may also have significant influence.

 

Under the equity method, the Group initially records its investment at cost and subsequently recognizes the Group’s proportionate share of each equity investee’s net income or loss after the date of investment into the consolidated statements of operations and accordingly adjusts the carrying amount of the investment. If financial statements of an investee cannot be made available within a reasonable period of time, the Group records its share of the net income or loss of an investee on a one quarter lag basis in accordance with ASC 323-10-35-6.

 

The Group reviews its equity method investments for impairment whenever an event or circumstance indicates that an other-than-temporary impairment has occurred. The Group considers available quantitative and qualitative evidence in evaluating potential impairment of its equity method investments. An impairment charge is recorded when the carrying amount of the investment exceeds its fair value and this condition is determined to be other-than-temporary.

 

Available-for-sale investments

 

For investments in investees' shares which are determined to be debt securities, the Group accounts for them as available-for-sale investments when they are not classified as either trading or held-to-maturity investments. Available-for-sale investments are reported at fair value, with unrealized gains and losses recorded in accumulated other comprehensive income as a component of shareholders’ equity.

 

Realized gains and losses and provision for decline in value determined to be other than temporary, if any, are recognized in the consolidated statements of operations.

 

 F-30 

 

 

TAL EDUCATION GROUP

 

NOTES TO CONSOLIDATED FINANCIAL STATEMENTS - continued

FOR THE YEARS ENDED FEBRUARY 28, 2017, 2018 AND 2019

(In thousands of U.S. dollars, except share and share related data or otherwise noted)

 

2.SIGNIFICANT ACCOUNTING POLICIES - continued

 

Long-term investments - continued

 

Fair value option investments

 

The Group elected the fair value option to account for certain investments whereby the change in fair value is recognized in the consolidated statements of operations.

 

Held-to-maturity investments

 

Long-term investments include wealth management products, which are mainly deposits with variable interest rates placed with financial institutions and are restricted as to withdrawal and use. The Group classifies the wealth management products as “held-to-maturity” securities. The original maturities of the investments are two years.

 

Fair value

 

Fair value is the price that would be received from selling an asset or paid to transfer a liability in an orderly transaction between market participants at the measurement date. When determining the fair value measurements for assets and liabilities required or permitted to be recorded at fair value, the Group considers the principal or most advantageous market in which it would transact and it considers assumptions that market participants would use when pricing the asset or liability.

 

Authoritative literature provides a fair value hierarchy, which prioritizes the inputs to valuation techniques used to measure fair value into three broad levels. The level in the hierarchy within which the fair value measurement in its entirety falls is based upon the lowest level of input that is significant to the fair value measurement as follows:

 

Level 1 applies to assets or liabilities for which there are quoted prices in active markets for identical assets or liabilities.

 

Level 2 applies to assets or liabilities for which there are inputs other than quoted prices included within Level 1 that are observable for the assets or liabilities such as quoted prices for similar assets or liabilities in active markets; quoted prices for identical assets or liabilities in markets with insufficient volume or infrequent transactions (less active markets); or model-derived valuations in which significant inputs are observable or can be derived principally from, or corroborated by, observable market data.

 

Level 3 applies to assets or liabilities for which there are unobservable inputs to the valuation methodology that are significant to the measurement of the fair value of the assets or liabilities.

 

Fair value of financial instruments is disclosed in Note 14.

 

 F-31 

 

 

TAL EDUCATION GROUP

 

NOTES TO CONSOLIDATED FINANCIAL STATEMENTS - continued

FOR THE YEARS ENDED FEBRUARY 28, 2017, 2018 AND 2019

(In thousands of U.S. dollars, except share and share related data or otherwise noted)

 

2.SIGNIFICANT ACCOUNTING POLICIES - continued

 

Revenue recognition

 

On March 1, 2018, the Group adopted Revenue from Contracts with Customers (“Topic 606”), applying the modified retrospective method to all contracts that were not completed as of March 1, 2018. Results for reporting periods beginning on March 1, 2018 are presented under Topic 606, while prior period amounts are not adjusted and continue to be reported under the accounting standards in effect for the prior periods.

 

Revenue is recognized when control of promised goods or services is transferred to the Group’s customers in an amount of consideration to which the Group expects to be entitled to in exchange for those goods or services. The Group follows the five steps approach for revenue recognition under Topic 606: (i) identify the contract(s) with a customer, (ii) identify the performance obligations in the contract, (iii) determine the transaction price, (iv) allocate the transaction price to the performance obligations in the contract, and (v) recognize revenue when (or as) the Group satisfies a performance obligation.

 

The Group generates substantially all of its revenues through tutoring service with individual students in the PRC, in which revenue is recognized over time. In addition, the Group generates revenues from sales of products, consist primarily of books, which were insignificant for the year ended February 28, 2019 and were included in Small class tutoring services, personalized premium services and others below. The following table presents the Group’s revenues disaggregated by revenue sources. The Group’s revenue is reported net of discounts, value added tax and surcharges.

 

  For the year ended 
  February 28, 
  2019 
Disaggregation of net revenues    
-Small class tutoring services, personalized premium services and others $2,223,347 
-Online education services through www.xueersi.com  339,637 
     
Total $2,562,984 

 

 F-32 

 

 

TAL EDUCATION GROUP

 

NOTES TO CONSOLIDATED FINANCIAL STATEMENTS - continued

FOR THE YEARS ENDED FEBRUARY 28, 2017, 2018 AND 2019

(In thousands of U.S. dollars, except share and share related data or otherwise noted)

 

2.SIGNIFICANT ACCOUNTING POLICIES - continued

 

Revenue recognition – continued

 

The primary sources of the Group's revenues are as follows:

 

(a)Small class tutoring services, personalized premium services and others

 

Small class tutoring services primarily consist of Xueersi Peiyou small class, Firstleap and Mobby. Personalized premium services is referring to Zhikang after-school one-on-one tutoring services. Each contract of small class tutoring service or personalized premium service is accounted for as a single performance obligation which is satisfied proportionately over the service period. Tuition fee is generally collected in advance and is initially recorded as deferred revenue. Tuition revenue is recognized proportionately as the tutoring sessions are delivered.

 

Generally, for small class tutoring services except for Mobby courses, the Group offers refunds for any remaining classes to students who decide to withdraw from a course. The refund is equal to and limited to the amount related to the undelivered classes. For most Mobby courses, the Group offers refunds equal to and limited to the amount related to the undelivered classes to students who withdraw from a course, provided the course is less than two-third completed at the time of withdrawal. After two-third of the course is completed, no refund will be granted. For personalized premium services, a student can withdraw at any time and receive a refund equal to and limited to the amount related to the undelivered classes. Historically, the Group has not had material refunds.

 

The Group distributes coupons to attract both existing and prospective students to enroll in its courses. The coupon has fixed dollar amounts and can only be used against future courses. The coupon is not considered a material right to the customer and accounted for as a reduction of transaction price of the service contract.

 

Other revenues are primarily derived from advertising services provided on the Group's online platforms and consulting service and test preparation courses related to overseas study. Revenue is recognized when control of promised goods or services is transferred to the Group’s customers in an amount of consideration to which the Group expects to be entitled to in exchange for those goods or services. Upon the adoption of Topic 606, the Group estimates the variable consideration to be earned and recognizes revenue over the service period for overseas study consulting service. Under the prior revenue recognition standard, such revenue is deferred and recognized when student admission is reasonably assured.

 

 F-33 

 

 

TAL EDUCATION GROUP

 

NOTES TO CONSOLIDATED FINANCIAL STATEMENTS - continued

FOR THE YEARS ENDED FEBRUARY 28, 2017, 2018 AND 2019

(In thousands of U.S. dollars, except share and share related data or otherwise noted)

 

2.SIGNIFICANT ACCOUNTING POLICIES - continued

 

Revenue recognition – continued

 

(b)Online education services through www.xueersi.com

 

The Group provides online education services, including live class and pre-recorded course content, to its students through www.xueersi.com.

 

Students enroll for online courses through www.xueersi.com by the use of prepaid study cards or payment to the Group's online accounts. Each contract of the online education service is accounted for as single performance obligation which is satisfied ratably over the service period. The proceeds collected are initially recorded as deferred revenue. For live class courses, revenues are recognized proportionately as the tutoring sessions are delivered. For pre-recorded course content, revenues are recognized on a straight line basis over the subscription period from the date in which the students activate the courses to the date in which the subscribed courses end. Refunds are provided to the students who decide to withdraw from the subscribed courses within the course offer period and a proportional refund is based on the percentage of untaken courses to the total courses purchased. Historically, the Group has not experienced material refunds.

 

As a practical expedient, the Group elects to record the incremental costs of obtaining a contract as an expense when incurred if the amortization period of the asset that the entity otherwise would have recognized is one year or less. In addition, the Group determines the transaction price to be earned by estimating the refund liability based on historical refund ratio on a portfolio basis using the expected value method. Reclassification was made from deferred revenue to refund liabilities, which was recorded under accrued expenses and other current liabilities, for tuition collected that expected to be refunded to the customers in the future if students withdraw from a course for the remaining classes.

 

The following table presented the impact of adoption of Topic 606 on the consolidated balance sheet and statement of operations as of and for the year ended February 28, 2019:

 

  For the year ended February 28, 2019 
  As reported  Balances without adoption
of Topic 606
  Effect change
higher/(lower)
 
Net revenues  2,562,984   2,570,144   (7,160)
Cost of revenues  1,164,454   1,169,628   (5,174)
Net income  364,514   366,500   (1,986)

 

  As of February 28, 2019 
  As reported  Balances without adoption
of Topic 606
  Effect change
higher/(lower)
 
Prepaid expenses and other current assets  202,630   205,459   (2,829)
Total assets  3,735,091   3,737,920   (2,829)
Accrued expenses and other current liabilities  365,195   292,011   73,184 
Deferred revenue (current and non-current portion)  436,107   515,000   (78,893)
Total liabilities  1,204,614   1,210,323   (5,709)
Retained earnings  920,314   918,010   2,304 
Total equity  2,530,477   2,527,597   2,880 

 

The contract liabilities of deferred revenue was $753,134 as of March 1, 2018, substantially all of which was recognized as revenue during the year ended February 28, 2019. As of February 28, 2019, the contract liabilities of deferred revenue was $436,107. The difference between the opening and closing balances of the Group's contract liabilities primarily results from the timing difference between the Group's satisfaction of performance obligation and the customer's payment.

 

Share-based compensation

 

Share-based payment transactions with employees are measured based on the grant date fair value of the equity instrument and recognized as compensation expense on a straight-line basis over the requisite service period, with a corresponding impact reflected in additional paid-in capital. Forfeitures are recognized as they occur. Liability-classified awards are remeasured at their fair-value-based measurement as of each reporting date until settlement.

 

 F-34 

 

 

TAL EDUCATION GROUP

 

NOTES TO CONSOLIDATED FINANCIAL STATEMENTS - continued

FOR THE YEARS ENDED FEBRUARY 28, 2017, 2018 AND 2019

(In thousands of U.S. dollars, except share and share related data or otherwise noted)

 

2.SIGNIFICANT ACCOUNTING POLICIES - continued

 

Value added tax

 

Pursuant to the PRC tax laws, in case of any product sales, the VAT rate is 3% of the gross sales for small scale VAT payer and 17% of the gross sales for general VAT payer. TAL Beijing and Xueersi Education are deemed as general VAT payer since January 2010, and August 2010, respectively, for the sales of guidance materials and the intercompany sales of self-developed software. For general VAT payer, VAT on sales is calculated at 17% on revenue from product sales and paid after deducting input VAT on purchases. The net VAT balance between input VAT and output VAT is reflected in the accounts under other taxes payable.

 

The Group's online education services and inter-company technical services are subject to VAT at the rate of 6% of revenue for general VAT payer and hence Beijing Xintang Sichuang, TAL Beijing, Xueersi Education and Yidu Huida are deemed as general VAT payer at the rate of 6% since September 2012. Zhixuesi Beijing was deemed as general VAT payer at the rate of 6% since August 2013 and elects a simple VAT collection method since November 2016. Xinxin Xiangrong and Pengxin TAL are deemed general VAT payers at the rate of 6% since June 2015 and May 2016, respectively. Yizhen Xuesi was deemed as general VAT payer at the rate of 6% since November 2016.

 

Xueersi Education enjoys VAT exemption for book sales from February 2014 to December 2017. Pursuant to Cai Shui [2018] No. 53 in June 2018, it can continue to enjoy VAT exemption from 2018 to 2020 for its book sales.

 

Since May 2016, in accordance with Cai Shui [2016] No. 68, non-academic education service providers who are general VAT payer could elect a simple VAT collection method and apply for a 3% VAT rate. The Group’s schools which were previously subject to business tax are now subject to a VAT rate of 3%.

 

Since May 2018, in accordance with Cai Shui [2018] No.32, the VAT rate decreased to 16% of the gross sales for general VAT payer. For general VAT payer of the Group, VAT on sales is calculated at 16% on revenue from product sales and paid after deducting input VAT on purchases starting on May 1, 2018.

 

Operating leases

 

Leases where substantially all the rewards and risks of the ownership of the assets remain with the leasing companies are accounted for as operating leases. Payments made for the operating leases are charged to the consolidated statements of operations on a straight-line basis over the shorter of the lease term or estimated useful life.

 

 F-35 

 

 

TAL EDUCATION GROUP

 

NOTES TO CONSOLIDATED FINANCIAL STATEMENTS - continued

FOR THE YEARS ENDED FEBRUARY 28, 2017, 2018 AND 2019

(In thousands of U.S. dollars, except share and share related data or otherwise noted)

 

2.SIGNIFICANT ACCOUNTING POLICIES - continued

 

Advertising costs

 

The Group expenses advertising costs as incurred. Total advertising costs incurred were $5,331, $22,474 and $114,697 for the years ended February 28, 2017, 2018 and 2019, respectively, and have been included in selling and marketing expenses in the consolidated statements of operations.

 

Government subsidies

 

The Group reports government subsidies as other income when received from local government authority with no limitation on the use of the subsidies. From time to time, the Group receives government subsidies related to government sponsored projects and records such government subsidies as a liability when received and recognizes as other income when the performance obligation is met or fulfilled.

 

Foreign currency translation

 

The functional and reporting currency of the Company is the United States dollar. The functional currency of the Company's PRC subsidiaries, VIEs and VIEs' subsidiaries and schools in the PRC is Renminbi (“RMB”).

 

Monetary assets and liabilities denominated in currencies other than the applicable functional currencies are translated into the functional currencies at the prevailing rates of exchange at the balance sheet date. Nonmonetary assets and liabilities are remeasured into the applicable functional currencies at historical exchange rates. Transactions in currencies other than the applicable functional currencies during the year are converted into the functional currencies at the applicable rates of exchange prevailing at the transaction dates. Transaction gains and losses are recognized in the consolidated statements of operations. For the years ended February 28, 2017, 2018 and 2019, the Group recorded exchange loss of $1,288, exchange gain of $3,324 and exchange loss of $3,108, respectively, in other expense/income in the consolidated statements of operations.

 

For translating the results of the PRC subsidiaries into the functional currency of the Company, assets and liabilities are translated from each subsidiary's functional currency to the reporting currency at the exchange rate on the balance sheet date. Equity amounts are translated at historical exchange rates, and revenues, expenses, gains and losses are translated using the average rate for the period. Translation adjustments are reported as cumulative translation adjustments and are shown as a separate component of other comprehensive income in the consolidated statements of changes in equity and comprehensive income.

 

 F-36 

 

 

TAL EDUCATION GROUP

 

NOTES TO CONSOLIDATED FINANCIAL STATEMENTS - continued

FOR THE YEARS ENDED FEBRUARY 28, 2017, 2018 AND 2019

(In thousands of U.S. dollars, except share and share related data or otherwise noted)

 

2.SIGNIFICANT ACCOUNTING POLICIES - continued

 

Foreign currency risk

 

RMB is not a freely convertible currency. The State Administration for Foreign Exchange, under the authority of the People's Bank of China, controls the conversion of RMB into other currencies. The value of the RMB is subject to changes in central government policies and to international economic and political developments affecting supply and demand in the China Foreign Exchange Trading System market. Cash and cash equivalents, and restricted cash of the Group included aggregate amounts of $466,721 and $538,364 as of February 28, 2018 and 2019, respectively, which were denominated in RMB.

 

Income taxes

 

Deferred income taxes are recognized for temporary differences between the tax basis of assets and liabilities and their reported amounts in the financial statements, net of operating loss carry forwards and credits, by applying enacted statutory tax rates applicable to future years. Deferred tax assets are reduced by a valuation allowance when, in the opinion of management, it is more likely than not that some portion or all of the deferred tax assets will not be realized. Current income taxes are provided for in accordance with the laws and regulations applicable to the Group as enacted by the relevant tax authorities.

 

The impact of an uncertain income tax position on the income tax return is recognized at the largest amount that is more-likely-than-not to be sustained upon audit by the relevant tax authorities. An uncertain income tax position will not be recognized if it has less than a 50% likelihood of being sustained. Interest and penalties on income taxes will be classified as a component of the provisions for income taxes.

 

 F-37 

 

 

TAL EDUCATION GROUP

 

NOTES TO CONSOLIDATED FINANCIAL STATEMENTS - continued

FOR THE YEARS ENDED FEBRUARY 28, 2017, 2018 AND 2019

(In thousands of U.S. dollars, except share and share related data or otherwise noted)

 

2.SIGNIFICANT ACCOUNTING POLICIES - continued

 

Comprehensive income

 

Comprehensive income includes net income, unrealized gain or loss on available-for-sale investments, and foreign currency translation adjustments. Comprehensive income is reported in the consolidated statements of comprehensive income.

 

Concentration of credit risk

 

Financial instruments that potentially expose the Group to significant concentration of credit risk consist primarily of cash and cash equivalents, short-term investments and restricted cash. The Group places its cash and cash equivalents, short-term investments and restricted cash in financial institutions with high credit ratings.

 

Financial instruments

 

The Group's financial instruments consist primarily of cash and cash equivalents, restricted cash, short-term investments, long-term investments accounted for available-for-sale investments, fair value option investments, equity securities with readily determinable fair values, equity securities without readily determinable fair values, held-to-maturity investments, amounts due from related parties and amounts due to related parties, accounts payable, income tax payable, short-term debt, long-term debt and bond payable. The Group carries its available-for-sale investments, equity securities with readily determinable fair values and fair value option investments at fair value. The carrying amounts of short-term debt and long-term debt approximate fair value as its interest rates are at the same level of current market yield for comparable debts. The carrying amounts of other financial instruments, except for bond payable, equity securities without readily determinable fair values and long-term held-to-maturity investments, approximate their fair values because of their generally short maturities. The bond payable and long-term held-to-maturity investments are recorded at amortized cost.

 

Net income per share

 

Basic net income per share is computed by dividing net income attributable to common shareholders of the Company by the weighted average number of common shares outstanding during the year. Diluted net income per share reflects the potential dilution that could occur if securities or other contracts to issue common shares were exercised into common shares. Common share equivalents are excluded from the computation of the diluted net income per share in years when their effect would be anti-dilutive. The Group has share options, non-vested shares and bond payable which could potentially dilute basic earnings per share in the future. To calculate the number of shares for diluted net income per share, the effect of the share options and non-vested shares is computed using the treasury stock method. The dilutive effect of the bond payable is computed using as-if converted method.

 

 F-38 

 

 

TAL EDUCATION GROUP

 

NOTES TO CONSOLIDATED FINANCIAL STATEMENTS - continued

FOR THE YEARS ENDED FEBRUARY 28, 2017, 2018 AND 2019

(In thousands of U.S. dollars, except share and share related data or otherwise noted)

 

2.SIGNIFICANT ACCOUNTING POLICIES - continued

 

Recent accounting pronouncements adopted

 

In May 2014, the FASB issued Accounting Standard Update ("ASU") 2014-09, “Revenue from Contracts with Customers (Topic 606).” ASU 2014-09 requires revenue recognition to depict the transfer of goods or services to customers in an amount that reflects the consideration that a company expects to be entitled to in exchange for the goods or services. In addition, quantitative and qualitative disclosure to enhance the understanding about the nature, amount, timing, and uncertainty of revenue and cash flows is also required.

 

The Group adopted this standard on March 1, 2018 by applying the five steps method to all revenue streams and electing to utilize the modified retrospective method in the first quarter of fiscal year 2019. The adoption did not have a material impact on the Group’s financial position or results of operations for all the revenue streams except for the overseas study consulting service. The Group assessed the variable consideration included in its overseas study consulting service over the expected service period and identified a provision under the new standard in relation to the incremental cost and commission fee of obtaining a contract. The cumulative effect of initially applying the new standard of $4,088 was recorded as an adjustment to the opening balance of retained earnings upon adoption. In addition, reclassification was made from deferred revenue to refund liability under accrued expenses and other current liabilities for tuition collected that is expected to be refunded to the customers in the future if students withdraw from a course for any remaining classes.

 

 F-39 

 

 

TAL EDUCATION GROUP

 

NOTES TO CONSOLIDATED FINANCIAL STATEMENTS - continued

FOR THE YEARS ENDED FEBRUARY 28, 2017, 2018 AND 2019

(In thousands of U.S. dollars, except share and share related data or otherwise noted)

 

2.SIGNIFICANT ACCOUNTING POLICIES - continued

 

Recent accounting pronouncements adopted - continued

 

In January 2016, the FASB issued a new pronouncement ASU 2016-01 Financial Instruments-Overall: Recognition and Measurement of Financial Assets and Financial Liabilities. The ASU requires equity investments (except those accounted for under the equity method of accounting or those that result in consolidation of the investee) to be measured at fair value with changes in fair value recognized in net income. The ASU also requires an entity to present separately in other comprehensive income the portion of the total change in the fair value of a liability resulting from a change in the instrument-specific credit risk when the entity has elected to measure the liability at fair value in accordance with the fair value option for financial instruments.

 

ASU 2016-01 was further amended in February 2018 by ASU 2018-03, “Technical Corrections and Improvements to Financial Instruments—Overall (Subtopic 825-10): Recognition and Measurement of Financial Assets and Financial Liabilities”. This update was issued to clarify certain narrow aspects of guidance concerning the recognition of financial assets and liabilities established in ASU 2016-01. This includes an amendment to clarify that an entity measuring an equity security using the measurement alternative may change its measurement approach to a fair valuation method in accordance with Topic 820, Fair Value Measurement, through an irrevocable election that would apply to that security and all identical or similar investments of the same issued.

 

ASU 2016-01 and ASU 2018-03 are effective for public companies for fiscal years beginning after December 15, 2017, including interim periods within those fiscal years. The new guidance permits early adoption of the own credit provision. Adoption of the amendment must be applied by means of a cumulative-effect adjustment to the balance sheet as of the beginning of the fiscal year of adoption, except for amendments related to equity instruments that do not have readily determinable fair values which should be applied prospectively. The Group adopted this standard on March 1, 2018. For equity securities without readily determinable fair value that qualify for the practical expedient to estimate fair value using net asset value per share, the Group recorded the cumulative effect of the adjustment at $4,163 to the opening balance of retained earnings upon adoption. For other equity securities without readily determinable fair value, the Group elected to use the measurement alternative to measure those investments at cost, less any impairment, plus or minus changes resulting from observable price changes in orderly transactions for identical or similar investments of the same issuer, if any.

 

In November 2016, the FASB issued ASU 2016-18: Statement of Cash Flows (Topic 230): Restricted Cash. The amendments in this Update require that a statement of cash flows explain the change during the period in the total of cash, cash equivalents, and amounts generally described as restricted cash or restricted cash equivalents. Therefore, amounts generally described as restricted cash and restricted cash equivalents should be included with cash and cash equivalents when reconciling the beginning-of-period and end-of-period total amounts shown on the statement of cash flows. The amendments in this Update do not provide a definition of restricted cash or restricted cash equivalents. The amendments in this Update are effective for public business entities for fiscal years beginning after December 15, 2017, and interim periods within those fiscal years. Early adoption is permitted, including adoption in an interim period.

 

 F-40 

 

 

TAL EDUCATION GROUP

 

NOTES TO CONSOLIDATED FINANCIAL STATEMENTS - continued

FOR THE YEARS ENDED FEBRUARY 28, 2017, 2018 AND 2019

(In thousands of U.S. dollars, except share and share related data or otherwise noted)

 

2.SIGNIFICANT ACCOUNTING POLICIES - continued

 

Recent accounting pronouncements adopted - continued

 

The amendments in this Update should be applied using a retrospective transition method to each period presented. The Group adopted this standard on March 1, 2018 and applied a retrospective transition method on its consolidated statements of cash flows for the years ended February 28, 2017 and February 28, 2018, respectively.

 

In January 2017, the FASB issued ASU 2017-01: Business Combinations (Topic 805): Clarifying the Definition of a Business. The Update requires that when substantially all of the fair value of the gross assets acquired (or disposed of) is concentrated in a single identifiable asset or a group of similar identifiable assets, the set is not a business. This screen reduces the number of transactions that need to be further evaluated. If the screen is not met, the amendments in this Update (1) require that to be considered a business, a set must include, at a minimum, an input and a substantive process that together significantly contribute to the ability to create output and (2) remove the evaluation of whether a market participant could replace missing elements.  Public business entities should apply the amendments in this Update to annual periods beginning after December 15, 2017, including interim periods within those periods. Early application of the amendments in this Update is allowed. The amendments in this Update should be applied prospectively on or after the effective date. No disclosures are required at transition. The Group adopted this standard on March 1, 2018 and the adoption did not have a material impact on the Group’s financial position or results of operations.

 

Recent accounting pronouncements not yet adopted

 

In February 2016, the FASB issued ASU No. 2016-02, Leases (Topic 842). The guidance supersedes existing guidance on accounting for leases with the main difference being that operating leases are to be recorded in the statement of financial position as right-of-use assets and lease liabilities, initially measured at the present value of the lease payments. For operating leases with a term of 12 months or less, a lessee is permitted to make an accounting policy election not to recognize lease assets and liabilities. For public companies, the guidance is effective for fiscal years beginning after December 15, 2018, including interim periods within those fiscal years. Early application of the guidance is permitted. In July 2018, ASU 2016-02 was updated with ASU 2018-11, Targeted Improvements to ASC 842, which provides entities with relief from the costs of implementing certain aspects of the new leasing standard. Specifically, under the amendments in ASU 2018-11, (1) entities may elect not to recast the comparative periods presented when transitioning to ASC 842 and (2) lessors may elect not to separate lease and nonlease components when certain conditions are met. Before ASU 2018-11 was issued, transition to the new lease standard required application of the new guidance at the beginning of the earliest comparative period presented in the financial statements. The Group is in the process of completing its evaluation of the effect of the adoption of this ASU and expects the adoption will result in an increase in the assets and liabilities on the consolidated balance sheets for the operating leases and will have an insignificant impact on the consolidated statements of operations and cash flows.

 

 F-41 

 

 

TAL EDUCATION GROUP

 

NOTES TO CONSOLIDATED FINANCIAL STATEMENTS - continued

FOR THE YEARS ENDED FEBRUARY 28, 2017, 2018 AND 2019

(In thousands of U.S. dollars, except share and share related data or otherwise noted)

 

2.SIGNIFICANT ACCOUNTING POLICIES - continued

 

Recent accounting pronouncements not yet adopted - continued

 

In June 2016, the FASB issued ASU 2016-13, Financial Instruments — Credit Losses (Topic 326), Measurement of Credit Losses on Financial Statements. This ASU requires a financial asset (or group of financial assets) measured at amortized cost basis to be presented at the net amount expected to be collected. The allowance for credit losses is a valuation account that is deducted from the amortized cost basis of the financial asset(s) to present the net carrying value at the amount expected to be collected on the financial asset. This ASU affects entities holding financial assets and net investment in leases that are not accounted for at fair value through net income. The amendments affect loans, debt securities, trade receivables, net investments in leases, off balance sheet credit exposures, reinsurance receivables, and any other financial assets not excluded from the scope that have the contractual right to receive cash. For public business entities, the amendments in this Update are effective for fiscal years beginning after December 15, 2019, including interim periods within those fiscal years. All entities may adopt the amendments in this Update through a cumulative-effect adjustment to retained earnings as of the beginning of the first reporting period in which the guidance is effective (that is, a modified-retrospective approach). The Group is evaluating the impact of the adoption of this standard on its consolidated financial statements.

 

 F-42 

 

 

TAL EDUCATION GROUP

 

NOTES TO CONSOLIDATED FINANCIAL STATEMENTS - continued

FOR THE YEARS ENDED FEBRUARY 28, 2017, 2018 AND 2019

(In thousands of U.S. dollars, except share and share related data or otherwise noted)

 

2.SIGNIFICANT ACCOUNTING POLICIES - continued

 

Recent accounting pronouncements not yet adopted - continued

 

In January 2017, the FASB issued ASU 2017-04: Intangibles—Goodwill and Other (Topic 350): Simplifying the Test for Goodwill Impairment, which eliminated Step 2 from the goodwill impairment test. Under the amendments in this Update, an entity should perform its annual, or interim, goodwill impairment test by comparing the fair value of a reporting unit with its carrying amount. An entity should recognize an impairment charge for the amount by which the carrying amount exceeds the reporting unit’s fair value; however, the loss recognized should not exceed the total amount of goodwill allocated to that reporting unit. An entity should apply the amendments in this Update on a prospective basis. An entity is required to disclose the nature of and reason for the change in accounting principle upon transition. A public business entity should adopt the amendments in this Update for its annual or any interim goodwill impairment tests in fiscal years beginning after December 15, 2019. Early adoption is permitted for interim or annual goodwill impairment tests performed on testing dates after January 1, 2017. The Group is in the process of evaluating the impact of the Update on its consolidated financial statements.

 

In August 2018, the FASB issued ASU 2018-13, “Fair Value Measurement (Topic 820): Disclosure Framework—Changes to the Disclosure Requirements for Fair Value”. ASU 2018-13 removes and modifies existing disclosure requirements on fair value measurement, namely regarding transfers between levels of the fair value hierarchy and the valuation processes for Level 3 fair value measurements. Additionally, ASU 2018-13 adds further disclosure requirements for Level 3 fair value measurements, specifically changes in unrealized gains and losses and other quantitative information. ASU 2018-13 is effective for fiscal years and interim periods within those fiscal years, beginning after December 15, 2019, with early adoption permitted. The Group is in the process of evaluating the impact of the Update on its consolidated financial statements.

 

 F-43 

 

 

TAL EDUCATION GROUP

 

NOTES TO CONSOLIDATED FINANCIAL STATEMENTS - continued

FOR THE YEARS ENDED FEBRUARY 28, 2017, 2018 AND 2019

(In thousands of U.S. dollars, except share and share related data or otherwise noted)

 

3.BUSINESS ACQUISITION

 

Business acquisitions in fiscal year 2019:

 

Acquisition of Shanghai Xiaoxin Information and Technology Co., Ltd ("Shanghai Xiaoxin")

 

As of February 28, 2018, the Group held 39.7% equity interest in Shanghai Xiaoxin, which was accounted for as equity method investment. Shanghai Xiaoxin is an education technology company primarily engaged in the development of communication tools between teachers and students. On January 24, 2019, the Group increased its shareholding to 69.2% with additional cash consideration of $69,798 and obtained control of Shanghai Xiaoxin.

 

The purchase price consisted of the following:

 

  US$ 
    
Cash consideration $69,798 
Fair value of the previously held 39.7% equity interest:    
Carrying amount  2,035 
Gain on remeasurement of fair value as of acquisition date  26,291 
     
Total $98,124 

 

The acquisition was recorded using the acquisition method of accounting. Accordingly, the acquired assets and liabilities were recorded at fair value at the date of acquisition. The acquisition-date fair value of the equity interest held by the Group immediately prior to the acquisition was measured at fair value using the discounted cash flow method and taking into account certain factors including the management projection of discounted future cash flow and an appropriate discount rate.

 

 F-44 

 

 

TAL EDUCATION GROUP

 

NOTES TO CONSOLIDATED FINANCIAL STATEMENTS - continued

FOR THE YEARS ENDED FEBRUARY 28, 2017, 2018 AND 2019

(In thousands of U.S. dollars, except share and share related data or otherwise noted)

 

3.BUSINESS ACQUISITION - continued

 

Business acquisitions in fiscal year 2019-continued:

 

The purchase price was allocated as of January 24, 2019, the date of acquisition, as follows:

 

     Amortization
  US$  period
      
Cash and cash equivalents $11,310   
Net assets acquired, excluding cash and cash equivalents, intangible assets and related deferred tax liabilities  19,860   
Intangible assets      
User base  8,152  7 years
Technology  1,283  5 years
Goodwill  89,536   
Deferred tax liabilities  (2,359)  
Noncontrolling interest  (29,658)  
       
Total purchase consideration $98,124   

 

The purchase price allocation, as disclosed, was determined by the Group with the assistance of an independent valuation appraiser. The fair value of the purchased intangible assets was measured by using the “replacement cost” and “relief from royalty” valuation methods. The acquired goodwill is not deductible for tax purposes. The goodwill was primarily attributable to intangible assets that cannot be recognized separately as identifiable assets under GAAP, and comprise (a) the assembled workforce and (b) the expected but unidentifiable business growth as a result of the synergy resulting from the acquisition.

 

Other acquisitions

 

During the year ended February 28, 2019, the Group made several other acquisitions with total purchase price of $54,289, including cash consideration of $44,356, stock consideration valued at $3,703 and previously held equity interests in the investees at fair value of $6,230. $1,726 of the stock consideration had been settled through the issuance of 20,502 Class A common shares in fiscal year 2019 and the remaining $1,977 stock consideration was recorded as Class A common shares issuable as of February 28, 2019. The intangible assets and goodwill acquired from the acquisitions were $11,943 and $40,238, respectively. The acquired goodwill is not deductible for tax purposes.

 

The results of operations for all these acquired entities have been included in the Group’s consolidated financial statements from their respective acquisition dates.

 

The following summarized unaudited pro forma results of operations for the years ended February 28, 2018 and 2019 assuming that these acquisitions during the year ended February 28, 2019 occurred as of March 1, 2017. These pro forma results have been prepared for comparative purposes only and do not purport to be indicative of the results of operations which actually would have resulted had the acquisitions occurred as of March 1, 2017, nor is it indicative of future operating results.

 

 F-45 

 

 

TAL EDUCATION GROUP

 

NOTES TO CONSOLIDATED FINANCIAL STATEMENTS - continued

FOR THE YEARS ENDED FEBRUARY 28, 2017, 2018 AND 2019

(In thousands of U.S. dollars, except share and share related data or otherwise noted)

 

3.BUSINESS ACQUISITION - continued

 

Business acquisitions in fiscal year 2019-continued:

 

  For the years ended 
  February 28, 
  2018  2019 
  (Unaudited)  (Unaudited) 
       
Pro forma net revenues $1,725,115  $2,570,616 
Pro forma net income attributable to TAL Education Group $187,607  $357,886 
Pro forma net income per share - basic $1.07  $1.88 
Pro forma net income per share - diluted $0.98  $1.79 

 

Business acquisitions in fiscal year 2018:

 

During the year ended February 28, 2018, the Group made several business acquisitions. Each acquisition has been recorded using the acquisition method of accounting, and accordingly, the acquired assets and liabilities assumed were recorded at their fair value at the date of acquisition. The results of these acquired entities' operations have been included in the consolidated financial statements since the date of acquisitions. Goodwill primarily represents the expected synergies from combining the acquired businesses with the business of the Group.

 

The total consideration of business acquisitions made during the year ended February 28, 2018, included cash totaling $16,165, of which $15,866 was paid during fiscal year 2018. The intangible assets, goodwill and noncontrolling interest acquired from these business acquisitions were $5,782, $12,622 and $3,643, respectively. The purchase price allocation was determined by the Group with the assistance of an independent valuation appraiser.

 

The results of operations for all these acquired entities have been included in the Group’s consolidated financial statements from their respective acquisition dates. The acquired goodwill is not deductible for tax purposes.

 

The following summarized unaudited pro forma results of operations for the years ended February 28, 2017 and 2018 assuming that these acquisitions during the year ended February 28, 2018 occurred as of March 1, 2016. These pro forma results have been prepared for comparative purposes only and do not purport to be indicative of the results of operations which actually would have resulted had the acquisitions occurred as of March 1, 2016, nor is it indicative of future operating results.

 

  For the years ended 
  February 28, 
  2017  2018 
  (Unaudited)  (Unaudited) 
       
Pro forma net revenues $1,043,718  $1,715,774 
Pro forma net income attributable to TAL Education Group $115,055  $198,105 
Pro forma net income per share - basic $0.71  $1.13 
Pro forma net income per share - diluted $0.65  $1.03 

 

 F-46 

 

 

TAL EDUCATION GROUP

 

NOTES TO CONSOLIDATED FINANCIAL STATEMENTS - continued

FOR THE YEARS ENDED FEBRUARY 28, 2017, 2018 AND 2019

(In thousands of U.S. dollars, except share and share related data or otherwise noted)

 

4.SHORT-TERM INVESTMENTS

 

Short-term investments consisted of the following:

 

  As of  As of 
  February 28,  February 28, 
  2018  2019 
       
Held-to-maturity investments (1) $718,541  $168,761 
Variable-rate financial instruments (2)  18,224   99,663 
Trading securities (3)  50,626   - 
         
  $787,391  $268,424 

 

(1)The Group purchased wealth management products from financial institutions in China and classified them as held-to-maturity investments as the Group has the positive intent and ability to hold the investments to maturity. The maturities of these financial products range from three months to twelve months. The Group estimated that their fair value approximate their amortized costs.

 

(2)The Group purchased several investment products indexed to certain stock or stock markets with maturities less than one year. The Group accounted for them at fair value and recognized a gain of $51 and a loss of $337 resulting from changes in fair value for the years ended February 28, 2018 and 2019, respectively.

 

(3)

The Group accounted for its investment in trading securities at fair value and recognized a gain of $626 resulting from changes in fair value for the year ended February 28, 2018. During the year ended February 28, 2019, the investment was disposed and a gain of $21 was recognized.

 

 F-47 

 

 

TAL EDUCATION GROUP

 

NOTES TO CONSOLIDATED FINANCIAL STATEMENTS - continued

FOR THE YEARS ENDED FEBRUARY 28, 2017, 2018 AND 2019

(In thousands of U.S. dollars, except share and share related data or otherwise noted)

 

5.PREPAID EXPENSES AND OTHER CURRENT ASSETS

 

Prepaid expenses and other current assets consisted of the following:

 

  As of  As of 
  February 28,  February 28, 
  2018  2019 
       
Prepaid rental $29,814  $45,107 
Prepayments to suppliers (1)  47,633   45,525 
Interest receivable  8,655   5,848 
Staff advances (2)  7,004   4,636 
Loan to employees (3)  5,460   5,467 
Other deposits  2,577   3,179 
Prepaid VAT  2,626   5,643 
Accounts receivables  16,459   50,222 
Loans to third-parties (4)  5,531   24,410 
Receivables of withoholding tax from employees for option exercise proceeds  3,628   - 

Receivable for exercise of capped call option (Note 12)

  -   

6,901

 
Others  3,848   

5,692

 
         
  $133,235  $202,630 

 

(1)Prepayments to suppliers are primarily for student recruitment services, advertising fees and server hosting fees. Student recruitment service fees are prepaid by the Group's study abroad business to recruitment agencies. Such prepayments are generally short-term and refundable if performance condition is not met.

 

(2)Staff advances are provided to employees primarily for traveling, office expenses and other expenditures which are subsequently expensed as incurred.

 

(3)The Group offers housing benefit plan to employees who have been employed by the Group for three years or more and met certain performance criteria. Under this benefit plan, the eligible employees receive interest-free loans for purposes of home purchases. Each loan has a term of four years and must be repaid by equal annual installments.

 

(4)Loans to third-parties are generally mature in less than one year. Upon the maturity of the loans, they will be settled through repayment or conversion to equity interests of the borrowers.

 

 F-48 

 

 

TAL EDUCATION GROUP

 

NOTES TO CONSOLIDATED FINANCIAL STATEMENTS - continued

FOR THE YEARS ENDED FEBRUARY 28, 2017, 2018 AND 2019

(In thousands of U.S. dollars, except share and share related data or otherwise noted)

 

6.PROPERTY AND EQUIPMENT, NET

 

Property and equipment, net, consisted of the following:

 

  As of  As of 
  February 28,  February 28, 
  2018  2019 
       
Building $63,127  $62,151 
Leasehold improvement  187,586   247,898 
Computer, network equipment and software  91,550   121,967 
Vehicles  707   598 
Office equipment and furniture  26,603   30,169 
         
Total cost of property and equipment  369,573   462,783 
Less: accumulated depreciation  (122,307)  (174,906)
         
  $247,266  $287,877 

 

For the years ended February 28, 2017, 2018 and 2019, depreciation expenses were $28,934, $50,907 and $76,669, respectively.

 

7.INTANGIBLE ASSETS, NET

 

Intangible assets, net, consisted of the following:

 

  As of  As of 
  February 28,  February 28, 
  2018  2019 
       
Trade name and domain names $25,049  $27,225 
Copyrights and teaching materials  2,357   5,974 
User base and customer relationships  14,498   24,628 
Technology  6,247   13,230 
Partnership agreements and school cooperation agreements  4,858   4,858 
Licenses  5,348   27,023 
Others  1,442   2,542 
         
Total cost of intangible assets  59,799   105,480 
Less: accumulated amortization  (18,087)  (30,253)
Less: impairment loss  (358)  (358)
Add: foreign exchange difference  2,151   (93)
         
  $43,505  $74,776 

 

 F-49 

 

 

TAL EDUCATION GROUP

 

NOTES TO CONSOLIDATED FINANCIAL STATEMENTS - continued

FOR THE YEARS ENDED FEBRUARY 28, 2017, 2018 AND 2019

(In thousands of U.S. dollars, except share and share related data or otherwise noted)

 

7.INTANGIBLE ASSETS, NET - continued

 

The Group recorded amortization expense of $4,627, $8,307 and $12,166 for the years ended February 28, 2017, 2018 and 2019, respectively.

 

Estimated amortization expense of the existing intangible assets for the next five years is $16,140, $15,334, $12,213, $9,844 and $7,240, respectively.

 

The impairment loss on acquired intangible assets was $nil, $358 and $nil for the years ended February 28, 2017, 2018 and 2019, respectively.

 

8.GOODWILL

 

Changes in the carrying amount of goodwill for the years ended February 28, 2018 and 2019 consisted of the following:

 

  As of  As of 
  February 28,  February 28, 
  2018  2019 
       
Beginning balance $268,687  $292,906 
Addition (Note 3)  12,622   129,774 
Impairment  (1,524)  (1,524)
Exchange difference  11,597   (6,928)
         
Goodwill, net $291,382  $414,228 

 

The Group recorded nil impairment loss on goodwill for the years ended February 28, 2017, 2018 and 2019.

 

 F-50 

 

 

TAL EDUCATION GROUP

 

NOTES TO CONSOLIDATED FINANCIAL STATEMENTS - continued

FOR THE YEARS ENDED FEBRUARY 28, 2017, 2018 AND 2019

(In thousands of U.S. dollars, except share and share related data or otherwise noted)

 

9.LONG-TERM INVESTMENTS

 

Long-term investments consisted of the following:

 

  As of  As of 
  February 28,  February 28, 
  2018  2019 
       
Equity securities with readily determinable fair values       
BabyTree Inc. (“BabyTree”) (1)  -   132,143 
         
Equity securities without readily determinable fair values       
Jiangsu Qusu Education and Technology Co., Ltd. (“Jiangsu Qusu”) (2)  -   48,704 
Other investments (3)  48,661   81,968 
         
Equity method investments        
Xiamen Meiyou Information and Technology Co., Ltd (4)  -   48,639 
Other investments(5)  143,161   132,607 
         
Fair value option investments        
Long-term investment in a third-party technology company (6)  7,786   7,484 
         
Available-for-sale investments        
Changing Education Inc. (“Changing”) (7)  93,571   102,581 
Hyphen Education (Cayman) Limited ("Hyphen") (8)  -   50,808 
DaDa Education Group ("DaDa") (9)  -   80,115 
BabyTree (1)  121,624   - 
Other investments (10)  107,583   112,681 
         
Held-to-maturity investments (11)  75,220   52,965 
         
Total $597,606  $850,695 

 

(1)In January 2014, the Group acquired minority equity interests in BabyTree by purchasing its Series E convertible redeemable preferred shares with a total cash consideration of $23,475. BabyTree is an online parenting community and an online retailer of maternity and kids products.

 

In fiscal year 2018 and 2019, the Group recognized disposal gain of $3,044 and $760, respectively, due to the partial disposal of the equity interest in Babytree Inc. to a related party.

 

On November 27, 2018, BabyTree was listed on the Hong Kong Stock Exchange and its preferred shares were converted to ordinary shares upon the completion of the listing. The investment was then reclassified from available-for-sale investment to equity security with readily determinable fair value upon the listing. Accordingly, $95,491 fair value changes of the investment was transferred from accumulated other comprehensive income to other income in the consolidated statements of operations in fiscal year ended February 28, 2019. 

 

 F-51 

 

 

TAL EDUCATION GROUP

 

NOTES TO CONSOLIDATED FINANCIAL STATEMENTS - continued

FOR THE YEARS ENDED FEBRUARY 28, 2017, 2018 AND 2019

(In thousands of U.S. dollars, except share and share related data or otherwise noted)

 

9.LONG-TERM INVESTMENTS-continued

 

(2)

In July 2018, the Group acquired 33.99% equity interest in Jiangsu Qusu, a leading K-12 service platform for targeted teaching and learning. The Group measured the investment using the measurement alternative as Jiangsu Qusu is a private company without readily determinable fair value. For the fiscal year ended February 28, 2019, no impairment loss was recorded in regard to the investment.

 

(3)

The Group holds equity interests in certain third-party private companies through investments in their common shares or in-substance common shares, which were accounted for using the cost method prior to the adoption of ASC 321. After the adoption of ASC 321, the Group accounted for these equity investments using the measurement alternative when equity method is not applicable and there is no readily determinable fair value for the investments. The Group recorded $1,270, $nil and $14,489 impairment loss during the fiscal years ended February 28, 2017, 2018 and 2019, respectively.

 

(4)In December 2018, the Group acquired 15.32% equity interest in Xiamen Meiyou Information and Technology Co., Ltd, an internet company focusing on providing services to female clients. The Group has the ability to exercise significant influence but does not have control over the investee and used the equity method to account for the investment. As of February 28, 2019, no impairment loss has been recorded in regard to the investment.

 

(5)The Group holds minority equity interests in several third-party private companies through investments in their common shares or in-substance common shares. Majority of the long-term investments are companies which engage in online education services. The Group accounts for these investments under the equity method because the Group has the ability to exercise significant influence but does not have control over the investees.

 

The Group recorded $758, $409 and $8,719 impairment loss for its equity method investments during the fiscal years ended February 28, 2017, 2018 and 2019, respectively.

 

(6)In August 2014, the Group acquired convertible redeemable preferred shares in a third-party technology company with a total cash consideration of $5,000, representing 4.76% equity interest of the investee.

 

(7)In fiscal year 2016 and 2017, the Group acquired Series B+ and Series C convertible redeemable preferred shares of Changing which operates a customer-to-customer mobile tutoring platform in China. In fiscal year 2018, the Group made additional investment in Changing by purchasing its Series D convertible redeemable preferred shares with a total cash consideration of $15,000. As of February 28, 2019, the Group held 28.75% equity interest of Changing. The Group accounted for the investment as available-for-sale investments since the investee’s preferred shares held are determined to be debt securities.

 

 F-52 

 

 

TAL EDUCATION GROUP

 

NOTES TO CONSOLIDATED FINANCIAL STATEMENTS - continued

FOR THE YEARS ENDED FEBRUARY 28, 2017, 2018 AND 2019

(In thousands of U.S. dollars, except share and share related data or otherwise noted)

 

9.LONG-TERM INVESTMENTS-continued

 

(8)

In fiscal year 2019, the Group completed three transactions with Hyphen, an online one-on-one teaching platform, to acquire its Series C+ convertible redeemable preferred shares. As of February 28, 2019, the Group held 22.29% equity interest of Hyphen. The Group accounted for the investment as available-for-sale investments since the investee’s preferred shares held are determined to be debt securities.

 

(9)

In fiscal year 2019, the Group completed two transactions with DaDa, a company providing children one-on-one online English tutoring, to acquire its series C and D redeemable preferred shares. As of February 28, 2019, the Group held 22.72% equity interest of DaDa. The Group accounted for the investment as available-for-sale investments since the investee’s preferred shares held are determined to be debt securities.

 

(10)

The Group acquired minority equity interest in several third-party private companies, the majority of which are engaged in online platform or online education services. The Group holds minority equity interests of these companies through purchasing of their convertible redeemable preferred shares. The Group accounted for these investments as available-for-sale investments since the investee’s preferred shares held are determined to be debt securities. The Group recorded $6,047, $1,804 and $34,883 impairment loss during the years ended February 28, 2017, 2018 and 2019, respectively.

 

(11)

The Group purchased wealth management products from financial institutions in China and classified them as held-to-maturity investments as the Group has the positive intent and ability to hold the investments to maturity. The original maturities of these financial products were two years and recorded at amortized cost. The Group estimated that their fair value approximate their carrying amount.

 

 F-53 

 

 

TAL EDUCATION GROUP

 

NOTES TO CONSOLIDATED FINANCIAL STATEMENTS - continued

FOR THE YEARS ENDED FEBRUARY 28, 2017, 2018 AND 2019

(In thousands of U.S. dollars, except share and share related data or otherwise noted)

 

10.LONG-TERM PREPAYMENTS AND OTHER NON-CURRENT ASSETS

 

Long-term prepayments and other non-current assets consisted of the following:

 

  As of  As of 
  February 28,  February 28, 
  2018  2019 
       
Long-term prepayments (1) $96,642  $2,562 
Loan to employees (2)  11,022   6,512 
Loan receivable (3)  20,876   32,069 
Prepayment for land use right (4)  -   209,865 
Other non-current assets (5)  9,650   16,396 
         
  $138,190  $267,404 

 

(1)The balances at February 28, 2018 and 2019 represented the Group's prepayments to acquire equity interests in several third-party companies.

 

(2)Please see Note 5.(3) for details of loan to employees.

 

(3)The balances represented long-term loans to several third parties with original maturity over one year. Interest income of $1,787 and $3,555 was accrued for the fiscal years ended February 28, 2018 and 2019, respectively. The loan principals and all interests will be received upon maturity. The third parties pledged their equity interests in other companies to the Group to guarantee the loan principals and interests.

 

(4)The balances as of February 28, 2019 represented the Group's prepayment for purchase of land use right in Beijing and deposit payment of land use right in Jiangsu.

 

(5)As of February 28, 2018 and 2019, other non-current assets were primarily made up of prepayment for property and equipment and the unamortized debt issuance costs to be amortized beyond one year associated with the facilities under the long-term debt as disclosed in Note 13.

 

The Group recognized $nil, $260 and $nil impairment loss of long-term prepayments and other non-current assets during the fiscal years ended February 28, 2017, 2018 and 2019, respectively.

 

 F-54 

 

 

TAL EDUCATION GROUP

 

NOTES TO CONSOLIDATED FINANCIAL STATEMENTS - continued

FOR THE YEARS ENDED FEBRUARY 28, 2017, 2018 AND 2019

(In thousands of U.S. dollars, except share and share related data or otherwise noted)

 

11.ACCRUED EXPENSES AND OTHER CURRENT LIABILITIES

 

Accrued expenses and other current liabilities consisted of the following:

 

  As of  As of 
  February 28,  February 28, 
  2018  2019 
       
Accrued employee payroll and welfare benefits $145,336  $208,897 
Amounts due to employees for stock sales proceeds  24,141   - 

Refund liabilities

  -   

73,184

 
Other taxes payable  22,869   33,099 
Accrued operating expenses  

8,459

   

9,508

 
Payable for investments and acquisitions  5,111   17,530 
Professional service fee payable  3,280   2,199 
Payable for acquisitions of intangible assets  1,767   2,688 
Interest payable  1,451   1,698 
Others  16,708   

16,392

 
         
Total $229,122  $365,195 

 

12.BOND PAYABLE

 

On May 21, 2014, the Company issued $230,000 in aggregate principal amount of convertible bond due on May 15, 2019 (“the Bond”), unless earlier repurchased, converted or redeemed. The Bond bears interest at a rate of 2.5% per year, payable semiannually in arrears on May 15 and November 15 of each year, beginning on November 15, 2014.

 

The net proceeds from the Bond, after deducting the issuance costs, were $224,723. The Company has accounted for the Bond as a single instrument as bond payable. The value of the Bond is measured by the cash received. As of February 28, 2019, the fair value of the bond payable is $43,081, which is determined based on the quoted price in an active market (Level 1). Interest expense of $2,465 and $162 were recognized for the years ended February 28, 2018 and 2019, respectively.

 

The debt issuance costs of $5,277 were recorded as a reduction of the bond payable and amortized using the effective interest method over the period from issuance date to the earliest redemption date, May 15, 2017.

 

 F-55 

 

 

TAL EDUCATION GROUP

 

NOTES TO CONSOLIDATED FINANCIAL STATEMENTS - continued

FOR THE YEARS ENDED FEBRUARY 28, 2017, 2018 AND 2019

(In thousands of U.S. dollars, except share and share related data or otherwise noted)

 

12BOND PAYABLE-continued

 

The main terms of the Bond are summarized as follows:

 

Conversion

 

The Bond are convertible into the Company’s ADSs, at the option of the holders, in integral multiples of one thousand dollars principal amount, at any time prior to the close of business on the second scheduled trading day immediately preceding the maturity date. The conversion rate equals 229.1856 ADSs per one thousand dollars principal amount of the Bond, which represents the adjusted conversion price of $4.36 per ADS. During the years ended February 28, 2018 and 2019, certain bond holders converted their bonds with carrying amount of $214,422 and $5,800 to 49,142,340 and 1,329,273 ADSs, respectively. Fractional ADSs were settled in cash upon conversion.

 

Redemption

 

The Company does not have the right to redeem the Bond prior to maturity except for certain circumstances involving changes in the tax laws for the relevant tax jurisdiction. Holders of the Bond have the right to require the Company to repurchase in cash all or part of their Bond on May 15, 2017 or upon the occurrence of certain fundamental changes at a repurchase price equal to 100% of the principal amount of the Bond to be repurchased, plus any accrued and unpaid interest to, but excluding, the repurchase date.

 

Effective on August 16, 2017, the Company adjusted the ratio of its American Depositary Shares (“ADSs”) to Class A common shares from one ADS representing two Class A common shares to three ADSs representing one Class A common shares. The information disclosed below have been given effect to the foregoing ADS to share ratio change (“Ratio Change”). In addition, as disclosed in Note 24, the Company declared and paid a cash dividend, which triggered the conversion adjustment provisions of the Bond.

 

Concurrently with the issuance of the Bond in May 2014, the Company entered into capped call transactions (each a “Capped Call Transaction”) with three initial purchasers or their affiliates by purchasing 52,712,642 options, which is the number of adjusted ADS issuable upon conversion of the Bond in full, for $22,885. The Capped Call Transactions are expected generally to reduce the potential dilution to the Class A common shares and ADSs upon conversion of the Bond. The strike price of the Capped Call Transactions corresponds to the adjusted conversion price of the Bond and the cap price is $5.87 per ADS and has been adjusted under the terms of the Capped Call Transactions. The Capped Call Transactions will terminate upon the maturity date of the Bond and will be settled in net ADSs unless the Group elected the cash settlement method. The Group accounted for the capped call transactions as equity transactions and recorded the $22,885 purchase price as a deduction of additional paid in capital. In February 2019, a portion of the options became exercisable. The Group elected the cash settlement method and recorded $13,270 as a credit to additional paid in capital.

 

 F-56 

 

 

TAL EDUCATION GROUP

 

NOTES TO CONSOLIDATED FINANCIAL STATEMENTS - continued

FOR THE YEARS ENDED FEBRUARY 28, 2017, 2018 AND 2019

(In thousands of U.S. dollars, except share and share related data or otherwise noted)

 

13.LONG-TERM DEBT AND SHORT-TERM DEBT

 

Facilities Agreement of 2016

 

On June 30, 2016, the Company entered into a three-year $400,000 term and revolving facilities agreement (the “Facilities Agreement”) with a group of arrangers led by Deutsche Bank AG, Singapore Branch. The facilities, a $225,000 three-year bullet maturity term loan and a $175,000 three-year revolving facility, are priced at 250 basis points over LIBOR. The interest is payable on a quarterly basis. The Company also paid commitment fee of 0.75% per annum based on the undrawn portion of the facilities for the period commencing on the commitment fee accrual commencement date to the end of the availability period applicable to the facilities. The use of proceeds of the facilities are for general corporate purposes.

 

The debt issuance cost of $12,000 was recorded as long-term prepayment and amortized over the period from June 30, 2016 to June 30, 2019, the termination date of the Facilities Agreement.

 

The Facilities Agreement contains financial covenants on the Group’s tangible net worth, interest cover and leverage, and also it has acceleration clauses about the occurrence of an event of default. The Company is required to maintain restricted cash equivalent to a three-month period of interest expense for the duration of the Facilities Agreement.

 

 F-57 

 

 

TAL EDUCATION GROUP

 

NOTES TO CONSOLIDATED FINANCIAL STATEMENTS - continued

FOR THE YEARS ENDED FEBRUARY 28, 2017, 2018 AND 2019

(In thousands of U.S. dollars, except share and share related data or otherwise noted)

 

13.LONG-TERM DEBT AND SHORT-TERM DEBT - continued

 

Facilities Agreement of 2016-continued

 

As of February 28, 2019, the Company had drawn down $225,000 three-year bullet maturity term loan and repaid $30,000 prior to its maturity under the facility commitment. The maturity date of three-year bullet loan is June 30, 2019. The Company had classified the remaining balance of $195,000 in short-term debt and current portion of long-term debt. In connection with the facilities agreement, the Company entered into three interest rate swap agreements, of which the notional amount is $30,000, $30,000 and $50,000, respectively. Pursuant to the interest rate swap agreements, the loans will be settled with a fixed annual interest rate of 3.46%, 4.10% and 4.14% respectively, during the respective term of the loans.

 

The interest rate swap agreements meet the definition of a derivative in accordance with ASC815. The fair value and the change in fair value of the derivatives related to the interest rate swap agreements were insignificant for the years ended February 28, 2018 and 2019.

 

Facilities Agreement of 2019

 

On February 1, 2019, the Company entered into a three-year $600,000 term and revolving facilities agreement (the “Facilities Agreement of 2019”) with a group of arrangers led by Deutsche Bank AG, Singapore Branch. The facilities, a $270,000 three-year bullet maturity term loan and a $330,000 three-year revolving facility, are priced at 175 basis points over LIBOR. The interest is payable on a quarterly basis. The Company also paid commitment fee of 0.35% per annum based on the undrawn portion of the facilities for the period commencing on the commitment fee accrual commencement date to the end of the availability period applicable to the facilities. The use of proceeds of the facilities are for general corporate purposes.

 

The Facilities Agreement of 2019 contains financial covenants on the Group’s equity, interest cover and leverage, and also it has acceleration clauses about the occurrence of an event of default. The Company is required to maintain restricted cash equivalent to a three-month period of interest expense on the draw down for the duration of the Facilities Agreement of 2019.

 

As of February 28, 2019, the Company had paid debt issuance cost of $12,600 for the Facilities Agreement of 2019 and had not made any draw down of the loan under the facility commitment.

 

Short-term Loan Agreement

 

In June 2018, the Group entered into a one-year loan agreement with a PRC bank for amount of $14,945. The loan will mature in June 2019 at interest rate of 48 basis points over LIBOR. The use of proceeds of the loan are for general corporate purposes.

 

 F-58 

 

 

TAL EDUCATION GROUP

 

NOTES TO CONSOLIDATED FINANCIAL STATEMENTS - continued

FOR THE YEARS ENDED FEBRUARY 28, 2017, 2018 AND 2019

(In thousands of U.S. dollars, except share and share related data or otherwise noted)

 

14.FAIR VALUE

 

(a)Assets and liabilities measured at fair value on a recurring basis

 

In accordance with ASC 820-10, the Group measures financial products, available-for-sale investments, fair value option investments and equity securities with readily determinable fair value at fair value on a recurring basis. Equity securities and trading securities classified within Level 1 are valued using quoted market prices currently available on the Hong Kong Stock Exchange. Variable-rate financial instruments classified within Level 2 are valued using directly or indirectly observable inputs in the market place. The available-for-sale investments and fair value option investments classified within Level 3 are valued using income approach in discounted cash flow method. The discounted cash flow analysis requires the use of significant unobservable inputs (Level 3 inputs), including projected revenue, operating expenses, capital expenditures and a discount rate calculated based on the weighted average cost of capital.

 

As of February 28, 2018 and 2019, information about inputs for the fair value measurements of the Group's assets that are measured at fair value on a recurring basis in periods subsequent to their initial recognition is as follows:

 

  Fair Value Measurement at Reporting Date Using 
  Quoted Prices in  Significant Other  Significant    
  February 28,  Active Market for  Observable  Unobservable 
Description 2018  Identical Assets  Inputs  Inputs 
     (Level 1)  (Level 2)  (Level 3) 
             
Short-term investments                
Variable-rate financial instruments $18,224   -  $18,224   - 
Trading securities $50,626  $50,626   -   - 
Long-term investments                
Fair value option investments $7,786   -   -  $7,786 
Available-for-sale investments $322,778   -   -  $322,778 
                 
Total $399,414  $50,626  $18,224  $330,564 

 

  Fair Value Measurement at Reporting Date Using 
  Quoted Prices in  Significant Other  Significant    
  February 28,  Active Market for  Observable  Unobservable 
Description 2019  Identical Assets  Inputs  Inputs 
    (Level 1)  (Level 2)  (Level 3) 
             
Short-term investments                
Variable-rate financial instruments $99,663   -  $99,663   - 
Long-term investments                
Equity securities with readily determinable fair values $132,143  $132,143   -   - 
Fair value option investments $7,484   -   -  $7,484 
Available-for-sale investments $346,185   -   -  $346,185 
                 
Total $585,475  $132,143  $99,663  $353,669 

 

 F-59 

 

 

TAL EDUCATION GROUP

 

NOTES TO CONSOLIDATED FINANCIAL STATEMENTS - continued

FOR THE YEARS ENDED FEBRUARY 28, 2017, 2018 AND 2019

(In thousands of U.S. dollars, except share and share related data or otherwise noted)

 

14.FAIR VALUE - continued

 

(a)Assets and liabilities measured at fair value on a recurring basis-continued

 

The roll forward of Level 3 investments are as following:

 

  US$ 
    
Balance as of February 28, 2017 $245,834 
     
Purchase  36,044 
Disposal  (16,515)
Changes in fair value  57,808 
Impairment loss  (1,804)
Foreign exchange difference  9,197 
     
Balance as of February 28, 2018 $330,564 
Purchase  

186,628

 
Disposal  (3,890)
Transfer out due to reclassification  (129,287)
Changes in fair value  

12,047

 
Impairment loss  (34,883)
Foreign exchange difference  (7,510)
     
Balance as of February 28, 2019 $353,669 

 

(b)Assets and liabilities measured at fair value on a nonrecurring basis

 

The Group's goodwill and intangible assets are primarily acquired through business acquisitions. Purchase price allocation are measured at fair value on a nonrecurring basis as of the acquisition dates. The Group measures its goodwill and intangible assets at fair value on a nonrecurring basis annually or whenever events or changes in circumstances indicate that carrying amount of a reporting unit exceeds its fair value. Acquired intangible assets are measured using the income approach - discounted cash flow method when events or changes in circumstances indicate that the carrying amount of an asset may no longer be recoverable. The Group recognized impairment loss related to goodwill and acquired intangible assets arising from acquisitions of $nil, $358 and $nil for the years ended February 28, 2017, 2018 and 2019, respectively.

 

The Group measures long-term investments (excluding the equity securities with readily determinable fair values, available-for-sale investments and fair value option investments) at fair value on a nonrecurring basis only if an impairment or observable price adjustment is recognized in the current period. Please see Note 9.(3) and Note 9.(5).

 

For equity securities without readily determinable fair values, the fair value was determined using directly or indirectly observable inputs in the market place (Level 2 inputs). Whenever events or changes in circumstances indicate that the carrying value may no longer be recoverable, the fair value of aforementioned long term investments was determined using models with significant unobservable inputs (Level 3 inputs), primarily the management projection of discounted future cash flow and the discount rate.

 

The fair value of the bond payable was disclosed in Note 12.

 

 F-60 

 

 

TAL EDUCATION GROUP

 

NOTES TO CONSOLIDATED FINANCIAL STATEMENTS - continued

FOR THE YEARS ENDED FEBRUARY 28, 2017, 2018 AND 2019

(In thousands of U.S. dollars, except share and share related data or otherwise noted)

 

15.INCOME TAXES

 

Cayman Islands

 

The Company and Firstleap are tax-exempted companies incorporated in the Cayman Islands.

 

Hong Kong

 

TAL Hong Kong and Firstleap Hong Kong were established in Hong Kong and are subject to a two-tiered income tax rate for taxable income earned in Hong Kong effectively since April 1, 2018. The first 2 million Hong Kong dollars of profits earned by a company are subject to be taxed at an income tax rate of 8.25%, while the remaining profits will continue to be taxed at the existing tax rate, 16.5%. No provision for Hong Kong profits tax has been made in the consolidated financial statements as it has no assessable income for the years ended February 28, 2017, 2018 and 2019.

 

PRC

 

Effective from January 1, 2008, a new Enterprise Income Tax Law, or (“the New EIT Law”), combined the previous income tax laws for foreign invested and domestic invested enterprises in the PRC by the adoption of a unified tax rate of 25% for most enterprises with the following exceptions.

 

Certain qualified high and new technology enterprises that meet the definition of “high and new technology enterprise strongly supported by the state” (“HNTE”) could benefit from a preferential tax rate of 15%. Xueersi Education was qualified as a HNTE and was subject to an enterprise income tax (“EIT”) rate of 15% from calendar years 2012 through 2016. Xueersi Education applied an EIT rate of 25% since calendar year 2017.

 

TAL Beijing was qualified as a HNTE and was accordingly entitled to a preferential tax rate of 15% from calendar years 2014 through 2019 and is expected to be subject to an EIT rate of 15% as long as it maintains its status as an HNTE.

 

 F-61 

 

 

TAL EDUCATION GROUP

 

NOTES TO CONSOLIDATED FINANCIAL STATEMENTS - continued

FOR THE YEARS ENDED FEBRUARY 28, 2017, 2018 AND 2019

(In thousands of U.S. dollars, except share and share related data or otherwise noted)

 

15.INCOME TAXES - continued

 

PRC - continued

 

Yidu Huida was qualified as a HNTE and was accordingly entitled to a preferential tax rate of 15% from calendar years 2015 through 2020 and is expected to be subject to an EIT rate of 15% as long as it maintains its status as an HNTE. Yidu Huida applied for Key Software Enterprise status for calendar year 2016 and 2017 and was approved in May 2017 and July 2018 which entitled Yidu Huida at the preferential tax rate of 10%. Accordingly, Yidu Huida applied 10% for calendar year 2016 and 2017 under the qualification of Key Software Enterprise and 15% for calendar year 2018 as a HNTE.

 

Beijing Xintang Sichuang was qualified as “Newly Established Software Enterprise” in calendar year 2013 and therefore it was entitled to a two-year exemption from EIT and a further reduction to 12.5% from calendar years 2015 through 2017. It applied and was qualified as a HNTE and was subject to an EIT rate of 15% from calendar years 2017 through 2019. Beijing Xintang Sichuang applied an EIT of 15% for calendar year 2018.

 

Beijing Yinghe Youshi Technology Co., Ltd. ("Yinghe Youshi") was also qualified as HNTE and was accordingly entitled to a preferential tax rate of 15% from calendar years 2016 through 2018. It is expected to be subject to an EIT rate of 15% as long as it maintains its status as an HNTE.

 

Yizhen Xuesi was qualified as “Newly Established Software Enterprise” in calendar year 2017 and therefore it was entitled to a two-year exemption from EIT and a further reduction to 12.5% from calendar years 2019 through 2021.

 

Provision (credit) for income tax consisted of the following:

 

  For the year ended  For the year ended  For the year ended 
  February 28,  February 28,  February 28, 
  2017  2018  2019 
          
Current            
- PRC income tax expenses $37,721  $48,958  $94,722 
Deferred            
- PRC income tax expenses  (3,655)  (4,305)  (18,218)
             
Total $34,066  $44,653  $76,504 

 

 F-62 

 

 

TAL EDUCATION GROUP

 

NOTES TO CONSOLIDATED FINANCIAL STATEMENTS - continued

FOR THE YEARS ENDED FEBRUARY 28, 2017, 2018 AND 2019

(In thousands of U.S. dollars, except share and share related data or otherwise noted)

 

15.INCOME TAXES - continued

 

Deferred income taxes reflect the net tax effects of temporary differences between the carrying amount of assets and liabilities for financial reporting purposes and the amounts used for income tax purposes. Significant components of the Group's deferred tax assets and liabilities were as follows:

 

  As of  As of 
  February 28,  February 28, 
  2018  2019 
Deferred tax assets:        
Prepaid rental  2,387   9,763 
Property and equipment  658   1,877 
Impairment loss on long-term investments  553   6,563 
Others  66   8,121 
Tax losses carry-forward  38,248   44,376 
Less: valuation allowance  (24,551)  (41,521)
         
Deferred tax assets, net $17,361  $29,179 
         
Deferred tax liabilities:        
Intangible assets  5,343   8,869 
Property and equipment  275   249 
Long-term investments  14,421   8,620 
         
Deferred tax liabilities $20,039  $17,738 

 

As of February 28, 2019, the Group had operating loss carry-forward of $191,857 from entities in PRC, which will expire on various dates from the end of calendar year 2019 to the end of calendar year 2024. The Company operates its business through its subsidiaries, its VIEs and VIEs' subsidiaries and schools. The Group does not file combined or consolidated tax returns, therefore, losses from individual subsidiaries or the VIEs and their subsidiaries and schools may not be used to offset other subsidiaries' or VIEs' earnings within the Group. Valuation allowance is considered on each individual subsidiary and VIE basis. Valuation allowance of $24,551 and $41,521 had been established as of February 28, 2018 and February 28, 2019, respectively, in respect of certain deferred tax assets as it is considered more likely than not that the relevant deferred tax assets will not be realized in the foreseeable future.

 

Under U.S. GAAP, a deferred tax liability should be recorded for taxable temporary differences attributable to the excess of financial reporting amounts over tax basis amounts, including those differences attributable to a more than 50% interest in a domestic subsidiary. However, recognition is not required in situations where the tax law provides a means by which the reported amount of that investment can be recovered tax-free and the enterprise expects that it will ultimately use that means. The Company has not recorded any such deferred tax liability attributable to the undistributed earnings of its financial interest in VIEs because it believes such excess earnings can be distributed in a manner that would not be subject to income tax.

 

 F-63 

 

 

TAL EDUCATION GROUP

 

NOTES TO CONSOLIDATED FINANCIAL STATEMENTS - continued

FOR THE YEARS ENDED FEBRUARY 28, 2017, 2018 AND 2019

(In thousands of U.S. dollars, except share and share related data or otherwise noted)

 

15.INCOME TAXES - continued

 

The impact of an uncertain income tax position on the income tax return is recognized at the largest amount that is more-likely-than-not to be sustained upon audit by the relevant tax authority. An uncertain income tax position will not be recognized if it has less than a 50% likelihood of being sustained. Interest and penalties on income taxes will be classified as a component of the provisions for income taxes. The Group has concluded that there are no significant uncertain tax positions requiring recognition in financial statements for the years ended February 28, 2017, 2018 and 2019. The Group did not incur any significant interest and penalties related to potential underpaid income tax expenses and also does not anticipate any significant increases or decreases in unrecognized tax benefits in the next 12 months. The Group has no material unrecognized tax benefits which would favorably affect the effective income tax rate in future years.

 

According to the PRC Tax Administration and Collection Law, the tax authority may require the taxpayer or the withholding agent to make delinquent tax payment within three years if the underpayment of taxes is resulted from the tax authority's act or error. No late payment surcharge will be assessed under such circumstances. The statute of limitation will be three years if the underpayment of taxes is due to the computational errors made by the taxpayer or the withholding agent. Late payment surcharge will be assessed in such case. The statute of limitation will be extended to five years under special circumstances which are not clearly defined (but an underpayment of tax liability exceeding RMB0.1 million is specifically listed as a “special circumstance”). The statute of limitation for transfer pricing related issue is ten years. There is no statute of limitation in the case of tax evasion. Therefore, the Group is subject to examination by the PRC tax authorities based on the above.

 

Reconciliation between the provision for income taxes computed by applying the PRC EIT rates of 25% in fiscal year 2017, 2018 and 2019 to income before provision for income tax and the actual provision for income tax was as follows:

 

  For the year ended  For the year ended  For the year ended 
  February 28,  February 28,  February 28, 
  2017  2018  2019 
          
Income before provision for income tax $154,581  $246,994  $457,204 
PRC statutory income tax rate  25%  25%  25%
             
Income tax at statutory income tax rate  38,646   61,748   114,301 
Effect of non-deductible and  super deduction expenses  1,853   (2,244)  (6,252)
Effect of income tax exemptions and  preferential tax rates  (26,257)  (37,390)  (45,625)
Effect of income tax rate difference in other jurisdictions  16,575   14,949   5,214 
Change in valuation allowance  3,249   7,590   

8,866

 
             
Provision for income tax $34,066  $44,653  $76,504 

 

 F-64 

 

 

TAL EDUCATION GROUP

 

NOTES TO CONSOLIDATED FINANCIAL STATEMENTS - continued

FOR THE YEARS ENDED FEBRUARY 28, 2017, 2018 AND 2019

(In thousands of U.S. dollars, except share and share related data or otherwise noted)

 

15.INCOME TAXES - continued

 

If Xueersi Education, Yidu Huida, TAL Beijing, Beijing Xintang Sichuang, Yinghe Youshi and Yizhen Xuesi did not enjoy income tax exemptions and preferential tax rates for the years ended February 28, 2017, 2018 and 2019, the increase in income tax expenses and net income per share amounts would be as follows:

 

  For the year ended  For the year ended  For the year ended 
  February 28,  February 28,  February 28, 
  2017  2018  2019 
          
Increase in income tax expenses $26,257  $37,390  $

45,625

 
Net income per common share-basic $0.56  $0.90  $1.69 
Net income per common share-diluted $0.52  $0.82  $1.61 

 

New EIT Law includes a provision specifying that legal entities organized outside of the PRC will be considered residents for Chinese Income tax purposes if the place of effective management or control is within the PRC. The implementation rules to the New EIT Law provide that non-resident legal entities will be considered PRC residents if substantial and overall management and control over the manufacturing and business operations, personnel, accounting, properties, etc, occurs within the PRC. Despite the present uncertainties resulting from the limited PRC tax guidance on the issue, the Group does not believe that the legal entities organized outside of the PRC within the Group should be treated as residents for EIT law purposes. If the PRC tax authorities subsequently determine that the Company and its subsidiaries registered outside the PRC should be deemed a resident enterprise, the Company and its subsidiaries registered outside the PRC will be subject to the PRC income tax at a rate of 25% with the statute subject to the determination by PRC tax authorities.

 

If the Company were to be non-resident for PRC tax purpose, dividends paid to it out of profits earned after January 1, 2008 would be subject to a withholding tax. In the case of dividends paid by PRC subsidiaries, the withholding tax would be 10%.

 

The Chinese tax authorities clarified that distributions made out of earnings prior to but distributed after January 1, 2008 will not be subject to withholding tax. The aggregate undistributed earnings of the Company's subsidiaries, VIEs and VIEs' subsidiaries and schools located in the PRC that are available for distribution are $925,484 and $1,337,157 as of February 28, 2018 and 2019, respectively. Upon distribution of such earnings, the Company will be subject to PRC taxes, the amount of which is impractical to estimate. The Company did not record any withholding tax on any of the aforementioned undistributed earnings because it intends to permanently reinvest all earnings in China and the aforementioned subsidiaries do not intend to declare dividends to the Company.

 

 F-65 

 

 

TAL EDUCATION GROUP

 

NOTES TO CONSOLIDATED FINANCIAL STATEMENTS - continued

FOR THE YEARS ENDED FEBRUARY 28, 2017, 2018 AND 2019

(In thousands of U.S. dollars, except share and share related data or otherwise noted)

 

16.COMMON SHARES

 

The Company has two classes of common shares, namely, Class A and Class B common shares, following the issuance of Class A common shares upon the IPO in October 2010.

 

Holders of Class A common shares and Class B common shares have the same rights except for voting and conversion rights. In respect of matters requiring shareholders' vote, each Class A common share is entitled to one vote, and each Class B common share is entitled to ten votes. Each Class B common share is convertible into one Class A common share at any time by the holder thereof. Class A common shares are not convertible into Class B common shares under any circumstances.

 

The computation of ADSs below have been given effect to the Ratio Change as disclosed in Note 12.

 

During the years ended February 28, 2017, 2018 and 2019, nil, 900,000 and nil Class B common shares were converted into nil, 900,000 and nil Class A common shares, respectively.

 

During the years ended February 28, 2017, 2018 and 2019, 1,726,874, 2,314,190 and 2,073,711 Class A common shares were issued in connection with vested shares, representing 5,180,622, 6,942,570 and 6,221,133 ADSs, respectively.

 

During the years ended February 28, 2017, 2018 and 2019, 103,888, 76,491 and 232,024 Class A common shares were issued upon exercise of share options, representing 311,664, 229,473 and 696,072 ADSs, respectively.

 

During the years ended February 28, 2017, 2018 and 2019, 647,859, nil and 20,502 Class A common shares were issued as consideration for the business acquisitions, respectively.

 

 F-66 

 

 

TAL EDUCATION GROUP

 

NOTES TO CONSOLIDATED FINANCIAL STATEMENTS - continued

FOR THE YEARS ENDED FEBRUARY 28, 2017, 2018 AND 2019

(In thousands of U.S. dollars, except share and share related data or otherwise noted)

 

16COMMON SHARES-Continued

 

During the years ended February 28, 2017, 2018 and 2019, 342,462, 16,380,780 and 443,091 Class A common shares issued to bond holders were converted into 1,027,386, 49,142,340 and 1,329,273 ADSs, respectively.

 

During the year ended February 28, 2018, the Company issued 135,264 common shares to noncontrolling shareholders in relation to the purchase of the remaining noncontrolling interest of certain consolidated subsidiaries.

 

On January 5, 2018, the Company entered into a subscription agreement with certain investors (the “Purchasers”), pursuant to which the Company issued 5,464,481 Class A common shares to the Purchasers in a private placement for aggregate proceeds of $500,000. On February 18, 2019, the Company entered into another subscription agreement with the Purchasers, pursuant to which the Company issued 5,329,922 Class A common shares to the Purchasers in a private placement for aggregate proceeds of $500,000.

 

17.NET INCOME PER SHARE

 

  For the year ended  For the year ended  For the year ended 
  February 28,  February 28,  February 28, 
  2017  2018  2019 
          
Numerator:            
Net income attributable to TAL Education Group's shareholders $116,880  $198,440  $367,236 
Eliminate the dilutive effect of interest expense of  the bond payable  7,540   2,465   162 
             
Numerator for diluted net income per share $124,420  $200,905  $367,398 
             
Denominator:            
Weighted average shares outstanding            
Basic  162,548,494   174,979,574   189,951,643 
Effect of dilutive securities:            
Dilutive effect of non-vested shares and options (i)  8,467,663   11,084,069   9,689,955 
Dilutive effect of the bond payable  17,492,262   8,267,662   583,336 
Denominator for diluted net income per share  188,508,419   194,331,305   200,224,934 
             
Net income per common share attributable   to TAL Education Group's shareholders-basic (ii) $0.72  $1.13  $1.93 
Net income per common share attributable   to TAL Education Group's shareholders-diluted $0.66  $1.03  $1.83 

 

(i)For the years ended February 28, 2017, 2018 and 2019, 1,814,724, 381,426 and 2,559,254 non-vested shares and share options were excluded from the calculation, respectively, as their effect was anti-dilutive.

 

(ii)The Company's common shares are divided into Class A and Class B common shares. Holders of Class A and Class B common shares have the same dividend rights. Therefore, the Company does not present earnings per share for each separate class.

 

 F-67 

 

 

TAL EDUCATION GROUP

 

NOTES TO CONSOLIDATED FINANCIAL STATEMENTS - continued

FOR THE YEARS ENDED FEBRUARY 28, 2017, 2018 AND 2019

(In thousands of U.S. dollars, except share and share related data or otherwise noted)

 

18.RELATED PARTY TRANSACTIONS

 

The Group had the following balances and transactions with related parties:

 

Balances:

 

  As of  As of 
  February 28,  February 28, 
  2018  2019 
       
Amounts due from related parties-current (i) $3,229  $3,341 
Amounts due from related parties-non-current (i) $-  $1,747 
Amounts due to related parties-current (ii) $8,746  $24,375 
Amounts due to related parties-non-current (ii) $271  $196 

 

Transactions:

 

  For the year ended  For the year ended  For the year ended 
  February 28,  February 28,  February 28, 
  2017  2018  2019 
          
Services fees $597  $880  $1,888 
Other revenue $61  $1,016  $1,374 
Purchase of equipment $-  $947  $1,068 
Disposal gain (iii) $-  $3,044  $760 

  

(i)

The amounts due from related parties represent loans and prepayments to certain investees for service fees.

 

(ii)

The amounts due to related parties include $5,690 and $20,635 investment payable to related parties as of February 28, 2018 and February 28, 2019, respectively; the remaining amounts due to related parties primarily related to advanced service fees received from related parties.

 

(iii)As disclosed in Note 9.(1), the Group sold part of equity interest in Babytree to a related party and recognized $3,804 disposal gain.

 

 F-68 

 

 

TAL EDUCATION GROUP

 

NOTES TO CONSOLIDATED FINANCIAL STATEMENTS - continued

FOR THE YEARS ENDED FEBRUARY 28, 2017, 2018 AND 2019

(In thousands of U.S. dollars, except share and share related data or otherwise noted)

 

19.COMMITMENTS AND CONTINGENCIES

 

Lease commitment

 

The Group leases certain office premises under non-cancellable leases, the term of which are fifteen years or less and are renewable upon negotiation. Rental expenses under operating leases for the years ended February 28, 2017, 2018 and 2019 were $148,641, $224,842 and $ 280,681, respectively.

 

Future minimum payments under non-cancellable operating leases as of February 28, 2019 were as follows:

 

Fiscal year ending    
February 2020 $270,093 
February 2021  285,653 
February 2022  258,355 
February 2023  207,371 
February 2024  143,145 
Thereafter  178,642 
     
Total $1,343,259 

 

Investment commitment

 

The Group was obligated to pay $118,366 for several long-term investments under various arrangements as of February 28, 2019 with payment due within one year.

 

Capital commitment

 

As of February 28, 2019, the Group had outstanding capital commitments totaling $26,296, mainly relating to capital expenditures on leasehold improvement with payment due within one year.

 

Contingencies

 

As of February 28, 2019, the Group remains in the process of preparing filings and applying for permits of certain learning centers. The Group cannot reasonably estimate the contingent liability of without the filling of the permit, no liabilities is recorded as of February 28, 2019.

 

From time to time, the Group is subject to legal proceedings and claims incidental to the conduct of its business. The Group accrues the liability when the loss is probable and reasonably estimable.

 

 F-69 

 

 

TAL EDUCATION GROUP

 

NOTES TO CONSOLIDATED FINANCIAL STATEMENTS - continued

FOR THE YEARS ENDED FEBRUARY 28, 2017, 2018 AND 2019

(In thousands of U.S. dollars, except share and share related data or otherwise noted)

 

20.SEGMENT INFORMATION

 

The Group is mainly engaged in after-school tutoring in the PRC. The Group's chief operating decision maker (“CODM”) has been identified as the Chief Executive Officer. The CODM currently regularly reviews the consolidated financial results of the Group. Therefore, the Group has one single operating and reportable segment.

 

21.MAINLAND CHINA CONTRIBUTION PLAN

 

Full time employees of the Group in the PRC participate in a government-mandated multi-employer defined contribution plan pursuant to which certain pension benefits, medical care, unemployment insurance, employee housing fund and other welfare benefits are provided to employees. The PRC labor regulations require the Group to accrue for these benefits based on certain percentages of the employees' salaries. Total provisions for such employee benefits were $63,923, $108,463 and $173,050 for the years ended February 28, 2017, 2018 and 2019, respectively.

 

22.STATUTORY RESERVES AND RESTRICTED NET ASSETS

 

As stipulated by the relevant PRC laws and regulations, PRC entities are required to make appropriations from net income as determined in accordance with the PRC GAAP to non-distributable statutory reserve, which includes a statutory surplus reserve and a statutory welfare reserve (the “reserve fund”), and a development fund. The PRC laws and regulations require that annual appropriations of 10% of after-tax income should be set aside prior to payments of dividends as statutory surplus reserve until the balance reaches 50% of the PRC entity registered capital.

 

In private school sector, the PRC laws and regulations require that certain amount should be set aside as development fund prior to payments of dividends. In the case of private school that requires reasonable returns, this amount should be no less than 25% of the annual net income of the school, while in the case of a private school that does not require reasonable returns, this amount should be no less than 25% of annual increase in the net assets of the school, if any.

 

The statutory reserve may be applied against prior year losses, if any, and may be used for general business expansion and production or increase in registered capital of the entities. For the years ended February 28, 2018 and 2019, the Group made apportions of $476 and $1,519 to the statutory surplus reserve, respectively, and $9,432 and $18,856 to the development fund, respectively.

 

 F-70 

 

 

TAL EDUCATION GROUP

 

NOTES TO CONSOLIDATED FINANCIAL STATEMENTS - continued

FOR THE YEARS ENDED FEBRUARY 28, 2017, 2018 AND 2019

(In thousands of U.S. dollars, except share and share related data or otherwise noted)

 

22.STATUTORY RESERVES AND RESTRICTED NET ASSETS - continued

 

As a result of these PRC laws and regulations and the requirement that distribution by PRC entities can only be paid out of distributable profits computed in accordance with PRC GAAP, the PRC entities are restricted from transferring a portion of their net assets to the Group. Amounts restricted include paid-in capital and the statutory reserve of the Company's PRC subsidiaries, the VIEs and VIEs' subsidiaries and schools. As of February 28, 2018 and 2019, paid-in capital balance of such entities was $80,889 and $390,762, respectively, and statutory reserve balance was $38,315 and $58,690, respectively. The total of restricted net assets as of February 28, 2018 and 2019 was therefore $119,204 and $449,452, respectively.

 

23.SHARE-BASED COMPENSATION

 

In June 2010, the Company adopted the 2010 Share Incentive Plan. The plan permits the grant of options to purchase the Class A common shares, share appreciation rights, restricted shares, restricted share units, dividend equivalent rights and other instruments as deemed appropriate by the administrator under the plans. In August 2013, the Company amended and restated the 2010 Share Incentive Plan (the "Amendment"). Pursuant to the Amendment, the maximum aggregate number of Class A common shares that may be issued pursuant to all awards under the share incentive plan is equal to five percent (5%) of the total issued and outstanding shares as of the date of the Amendment. However, the shares reserved may be increased automatically if and whenever the unissued share reserve accounts for less than one percent (1%) of the total then issued and outstanding shares, so that after the increase, the shares unissued and reserved under this plan immediately after each such increase shall equal five percent (5%) of the then issued and outstanding shares.

 

 F-71 

 

 

TAL EDUCATION GROUP

 

NOTES TO CONSOLIDATED FINANCIAL STATEMENTS - continued

FOR THE YEARS ENDED FEBRUARY 28, 2017, 2018 AND 2019

(In thousands of U.S. dollars, except share and share related data or otherwise noted)

 

23.SHARE-BASED COMPENSATION - continued

 

Non-vested shares

 

During the year ended February 28, 2017, the Company granted 1,564,442 non-vested shares to employees and directors which generally vest annually in equal batches over a period of 3 to 10 years.

 

During the year ended February 28, 2018, the Company granted 1,111,836 non-vested shares to employees and directors which generally vest annual in equal batches over a period of 1 to 10 years.

 

During the year ended February 28, 2019, the Company granted 2,801,437 non-vested shares to employees and directors which generally vest annual in equal batches over a period of 1 to 13 years.

 

The activities of non-vested shares granted under the 2010 Share Incentive Plan are summarized as follows:

 

  Number of  Weighted 
  non-vested  average grant date 
  shares  fair value 
       
Outstanding as of February 29, 2016  14,239,102   13.04 
         
Granted  1,564,442   36.42 
Forfeited  425,980   19.53 
Vested  2,276,558   13.04 
         
Outstanding as of February 28, 2017  13,101,006   15.62 
         
Granted  1,111,836   74.63 
Forfeited  187,719   27.95 
Vested  2,375,107   14.81 
         
Outstanding as of February 28, 2018  11,650,016   21.21 
         
Granted  2,801,437   86.95 
Forfeited  370,028   44.33 
Vested  2,095,211   19.82 
         
Outstanding as of February 28, 2019  11,986,214   36.11 

 

The Company recorded compensation expense of $34,003, $44,330 and $74,231 for the years ended February 28, 2017, 2018 and 2019 related to non-vested shares, respectively.

 

 F-72 

 

 

TAL EDUCATION GROUP

 

NOTES TO CONSOLIDATED FINANCIAL STATEMENTS - continued

FOR THE YEARS ENDED FEBRUARY 28, 2017, 2018 AND 2019

(In thousands of U.S. dollars, except share and share related data or otherwise noted)

 

23.SHARE-BASED COMPENSATION - continued

 

Non-vested shares-continued

 

As of February 28, 2019, the unrecognized compensation expense related to the non-vested share awards amounted to $382,768, which will be recognized over a weighted-average period of 6.0 years. The total fair value of non-vested shares that vested during the years ended February 28, 2017, 2018 and 2019 was $29,686, $35,175 and $41,527, respectively.

 

Share options

 

Share options granted to employees and directors expire ranging from 10 to 12 years from the date of grant.

 

During the year ended February 28, 2017, the Company granted 448,400 share options to employees at exercise prices ranging from $22.17 to $34.13. These share options vest annually in equal batches over a period from 3 to 10 years.

 

During the year ended February 28, 2018, the Company granted 89,160 share options to employees at exercise prices ranging from $40.05 to $102.00. These share options vest annually in equal batches over 4 years.

 

During the year ended February 28, 2019, the Company granted 23,000 share options to employees at exercise prices ranging from $107.67 to $109.98. These share options vest annually in equal batches over a period from 3 to 4 years.

 

The fair value of each option granted was estimated on the date of grant using the Black-Scholes option-pricing model with the following assumptions used for grants during the applicable periods:

 

 F-73 

 

 

TAL EDUCATION GROUP

 

NOTES TO CONSOLIDATED FINANCIAL STATEMENTS - continued

FOR THE YEARS ENDED FEBRUARY 28, 2017, 2018 AND 2019

(In thousands of U.S. dollars, except share and share related data or otherwise noted)

 

23.SHARE-BASED COMPENSATION - continued

 

Share options-continued

 

  

For the year ended

February 28, 2017

  

For the year ended

February 28, 2018

  

For the year ended

February 28, 2019

 
Risk-free interest rate(1)  1.34%-2.36%  1.99%-2.55%  2.89%-2.92%
Expected life (years)(2)  6.56-7.92   6.17-6.25   6.00-6.25 
Expected dividend yield(3)  0%  0%  0%
Volatility(4)  33.1%-33.8%  32.8%-33.8%  34.0%-34.5%
Fair value of options at grant date per share  $13.04 to $19.13   $28.69 to $38.71   $42.09 to $42.55 

 

(1)Risk-free interest rate

 

Risk-free interest rate for periods within the contractual life of the option is based upon the U.S. treasury yield curve in effect at the time of grant.

 

(2)Expected life (years)

 

Assumption of the expected term were based on the vesting and contractual terms and employee demographics.

 

(3)Expected dividend yield

 

The dividend yield was estimated by the Company based on its expected dividend policy over the expected term of the options.

 

(4)Volatility

 

The volatility assumption was estimated based on historical volatility of the Company's share price applying the guidance provided by ASC 718. The Company begins to estimate the volatility assumption solely based on its historical information since October 2010.

 

 F-74 

 

 

TAL EDUCATION GROUP

 

NOTES TO CONSOLIDATED FINANCIAL STATEMENTS - continued

FOR THE YEARS ENDED FEBRUARY 28, 2017, 2018 AND 2019

(In thousands of U.S. dollars, except share and share related data or otherwise noted)

 

23.SHARE-BASED COMPENSATION - continued

 

Share options-continued

 

Share options activity for the years ended February 28, 2017, 2018 and 2019 was as follows:

 

    Weighted  Weighted  Aggregate 
    average  average remaining  intrinsic 
  Number  exercise price  contractual  value 
Share options of shares  (US$)  life (Years)  (US$) 
             
Outstanding as of February 29, 2016  1,122,546   15.88   9.77   11,217 
                 
Granted  448,400   29.26         
Exercised  103,888   16.11         
Forfeited  128,176   18.29         
                 
Outstanding as of February 28, 2017  1,338,882   20.12   9.48   30,954 
                 
Granted  89,160   59.50         
Exercised  76,491   18.46         
Forfeited  23,850   19.44         
                 
Outstanding as of February 28, 2018  1,327,701   22.87   8.56   120,040 
                 
Granted  23,000   108.57         
Exercised  232,024   16.85         
Forfeited  69,740   31.55         
                 
Outstanding as of February 28, 2019  1,048,937   25.50   7.73   85,318 
                 
Vested and expected to vest as of February 28, 2019  1,048,937   25.50   7.73   85,318 
Exercisable as of February 28, 2019  250,017   21.10   7.37   21,427 

 

The Company recorded compensation expense of $2,112, $2,820 and $3,046 for the years ended February 28, 2017, 2018 and 2019 related to share options, respectively.

 

Total intrinsic value of options exercised for the years ended February 28, 2017, 2018 and 2019 was $2,555, $5,811 and $19,863, respectively. The total fair value of options vested during the years ended February 28, 2017, 2018 and 2019 was $1,706, $2,256 and $2,764, respectively.

 

As of February 28, 2019, there was $10,255 unrecognized share-based compensation expense related to share options, which will be recognized over a weighted-average vesting period of 4.6 years.

 

 F-75 

 

 

TAL EDUCATION GROUP

 

NOTES TO CONSOLIDATED FINANCIAL STATEMENTS - continued

FOR THE YEARS ENDED FEBRUARY 28, 2017, 2018 AND 2019

(In thousands of U.S. dollars, except share and share related data or otherwise noted)

 

23.SHARE-BASED COMPENSATION - continued

 

The total compensation expense is recognized on a straight-line basis over the respective vesting periods. The Group recorded the related compensation expense of $36,115, $47,150 and $77,277 for the years ended February 28, 2017, 2018 and 2019, respectively.

 

Table below shows the summary of share-based compensation expense:

 

  For the year ended  For the year ended  For the year ended 
  February 28,  February 28,  February 28, 
  2017  2018  2019 
          
Cost of revenues $111  $366  $706 
Selling and marketing expenses  3,368   5,037   10,454 
General and administrative expenses  32,636   41,747   66,117 
             
Total $36,115  $47,150  $77,277 

 

 

24.DISTRIBUTION TO SHAREHOLDERS

 

On April 27, 2017, the Company declared a cash dividend of $0.25 per share to the Company's common shareholders recorded at the close of business on May 11, 2017. $41,166 cash dividend was paid in full in May 2017 and was recorded as a reduction of retained earnings. No cash dividend has been declared during the year ended February 28, 2019.

 

 F-76