Charter Communications
CHTR
#806
Rank
$30.70 B
Marketcap
$242.49
Share price
0.22%
Change (1 day)
-24.79%
Change (1 year)

Charter Communications is an American operator of cable networks with digital and interactive television, video-on-demand, internet and telephone services. The company is based in Stamford, Connecticut.

Charter Communications - 10-K annual report 2012


Text size:


UNITED STATES
SECURITIES AND EXCHANGE COMMISSION
Washington, D.C. 20549
______________
FORM 10-K
______________
(Mark One)
x
 
ANNUAL REPORT PURSUANT TO SECTION 13 OR 15(d) OF THE SECURITIES EXCHANGE
ACT OF 1934
 
 
 
 
 
For the fiscal year ended December 31, 2012
or
 
 
 
o
 
TRANSITION REPORT PURSUANT TO SECTION 13 OR 15(d) OF THE SECURITIES
EXCHANGE ACT OF 1934
For the Transition Period From             to             
Commission File Number: 001-33664
Charter Communications, Inc.
(Exact name of registrant as specified in its charter)
Delaware
 
43-1857213
(State or other jurisdiction of incorporation or organization)
 
(I.R.S. Employer Identification Number)
 
 
 
400 Atlantic Street, 10th Floor
Stamford, Connecticut 06901
 
(203) 905-7801
(Address of principal executive offices including zip code)
 
(Registrant’s telephone number, including area code)
Securities registered pursuant to section 12(b) of the Act:
Title of each class
 
Name of Exchange which registered
Class A Common Stock, $.001 Par Value
 
NASDAQ Global Select Market

Securities registered pursuant to section 12(g) of the Act: None

Indicate by check mark if the registrant is a well-known seasoned issuer, as defined in Rule 405 of the Securities Act. Yes x No o

Indicate by check mark if the registrant is not required to file reports pursuant to Section 13 or Section 15(d) of the Act. Yes o No x

Indicate by check mark whether the registrant (1) has filed all reports required to be filed by Section 13 or 15(d) of the Securities Exchange Act of 1934 during the preceding 12 months (or for such shorter period that the registrant was required to file such reports), and (2) has been subject to such filing requirements for the past 90 days. Yes x No o

Indicate by check mark whether the registrants have submitted electronically and posted on their corporate website, if any, every Interactive Data File required to be submitted and posted pursuant to Rule 405 of Regulation S-T (§232.405 of this chapter) during the preceding 12 months (or for such shorter period that the registrants were required to submit and post such files). Yes x No o

Indicate by check mark if disclosure of delinquent filers pursuant to Item 405 of Regulation S-K (§ 229.405 of this chapter) is not contained herein, and will not be contained, to the best of registrant’s knowledge, in definitive proxy or information statements incorporated by reference in Part III of this Form 10-K or any amendment to this Form 10-K. x

Indicate by check mark whether the registrant is a large accelerated filer, an accelerated filer, a non-accelerated filer, or a smaller reporting company. See definition of “accelerated filer,” “large accelerated filer,” and “smaller reporting company” in Rule 12b-2 of the Exchange Act. (Check one):

Large accelerated filer x    Accelerated filer o    Non-accelerated filer o    Smaller reporting company o

Indicate by check mark whether the registrant is a shell company (as defined in Rule 12b-2 of the Act). Yes o No x

The aggregate market value of the registrant of outstanding Class A common stock held by non-affiliates of the registrant at June 30, 2012 was approximately $2.8 billion, computed based on the closing sale price as quoted on the NASDAQ Global Select Market on that date. For purposes of this calculation only, directors, executive officers and the principal controlling shareholders or entities controlled by such controlling shareholders of the registrant are deemed to be affiliates of the registrant.

APPLICABLE ONLY TO REGISTRANTS INVOLVED IN BANKRUPTCY
PROCEEDINGS DURING THE PRECEDING FIVE YEARS:

Indicate by check mark whether the registrant has filed all documents and reports required to be filed by Section 12, 13 or 15(d) of the Securities Exchange Act of 1934 subsequent to the distribution of securities under a plan confirmed by a court. Yes x No o

There were 101,178,821 shares of Class A common stock outstanding as of January 31, 2013. There were no shares of Class B common stock outstanding as of the same date.

Documents Incorporated By Reference

Information required by Part III is incorporated by reference from Registrant’s proxy statement or an amendment to this Annual Report on Form 10-K to be filed by April 30, 2013









CHARTER COMMUNICATIONS, INC.
FORM 10-K — FOR THE YEAR ENDED
DECEMBER 31, 2012

TABLE OF CONTENTS


This annual report on Form 10-K is for the year ended December 31, 2012. The Securities and Exchange Commission (“SEC”) allows us to “incorporate by reference” information that we file with the SEC, which means that we can disclose important information to you by referring you directly to those documents. Information incorporated by reference is considered to be part of this annual report. In addition, information that we file with the SEC in the future will automatically update and supersede information contained in this annual report. In this annual report, “we,” “us” and “our” refer to Charter Communications, Inc. and its subsidiaries.
 



i



CAUTIONARY STATEMENT REGARDING FORWARD-LOOKING STATEMENTS:

This annual report includes forward-looking statements within the meaning of Section 27A of the Securities Act of 1933, as amended (the “Securities Act”), and Section 21E of the Securities Exchange Act of 1934, as amended (the “Exchange Act”), regarding, among other things, our plans, strategies and prospects, both business and financial including, without limitation, the forward-looking statements set forth in Part I. Item 1. and in Part II. Item 7. under the heading “Management’s Discussion and Analysis of Financial Condition and Results of Operations” in this annual report. Although we believe that our plans, intentions and expectations reflected in or suggested by these forward-looking statements are reasonable, we cannot assure you that we will achieve or realize these plans, intentions or expectations. Forward-looking statements are inherently subject to risks, uncertainties and assumptions, including, without limitation, the factors described in Part I. Item 1A. under “Risk Factors” and in Part II. Item 7. under the heading, “Management’s Discussion and Analysis of Financial Condition and Results of Operations” in this annual report. Many of the forward-looking statements contained in this annual report may be identified by the use of forward‑looking words such as “believe,” “expect,” “anticipate,” “should,” “planned,” “will,” “may,” “intend,” “estimated,” “aim,” “on track,” “target,” “opportunity,” “tentative,” “positioning,” “designed,” “create” and “potential,” among others. Important factors that could cause actual results to differ materially from the forward-looking statements we make in this annual report are set forth in this annual report and in other reports or documents that we file from time to time with the SEC, and include, but are not limited to:

our ability to sustain and grow revenues and cash flow from operations by offering video, Internet, telephone, advertising and other services to residential and commercial customers, to adequately meet the customer experience demands in our markets and to maintain and grow our customer base, particularly in the face of increasingly aggressive competition, the need for innovation and the related capital expenditures and the difficult economic conditions in the United States;

the impact of competition from other market participants, including but not limited to incumbent telephone companies, direct broadcast satellite operators, wireless broadband and telephone providers, digital subscriber line (“DSL”) providers, and video provided over the Internet;

general business conditions, economic uncertainty or downturn, high unemployment levels and the level of activity in the housing sector;

our ability to obtain programming at reasonable prices or to raise prices to offset, in whole or in part, the effects of higher programming costs (including retransmission consents);

the development and deployment of new products and technologies;

the effects of governmental regulation on our business;

the availability and access, in general, of funds to meet our debt obligations prior to or when they become due and to fund our operations and necessary capital expenditures, either through (i) cash on hand, (ii) free cash flow, or (iii) access to the capital or credit markets; and

our ability to comply with all covenants in our indentures and credit facilities any violation of which, if not cured in a timely manner, could trigger a default of our other obligations under cross-default provisions.
 
All forward-looking statements attributable to us or any person acting on our behalf are expressly qualified in their entirety by this cautionary statement. We are under no duty or obligation to update any of the forward-looking statements after the date of this annual report.


ii



PART I

Item 1. Business.

Introduction

We are among the largest providers of cable services in the United States, offering a variety of entertainment, information and communications solutions to residential and commercial customers. Our infrastructure consists of a hybrid of fiber and coaxial cable plant with approximately 12.1 million estimated passings, with 98% at 550 megahertz (“MHz”) or greater and 98% of plant miles two-way active. A national Internet Protocol (IP) infrastructure interconnects Charter Communications, Inc. (“Charter”) markets. See "Item 1. Business — Products and Services" for further description of these terms and services, including "customers."

As of December 31, 2012, we served approximately 5.4 million residential and commercial customers. We sell our video, Internet and telephone services primarily on a subscription basis, often in a bundle of two or more services, providing savings and convenience to our customers. Bundled services are available to approximately 98% of our passings, and approximately 62% of our customers subscribe to a bundle of services.

We served approximately 4.0 million residential video customers as of December 31, 2012, and approximately 87% of our video customers subscribed to digital video service. Digital video enables our customers to access advanced video services such as high definition ("HD") television, Charter OnDemand™ (“OnDemand”) video programming, an interactive program guide and digital video recorder (“DVR”) service.

We also served approximately 3.8 million residential Internet customers as of December 31, 2012. Our Internet service is available in a variety of download speeds up to 100 megabits per second (“Mbps”) and upload speeds of up to 5 Mbps.

We provided telephone service to approximately 1.9 million residential customers as of December 31, 2012. Our telephone services typically include unlimited local and long distance calling to the U.S., Canada and Puerto Rico, plus other features, including voicemail, call waiting and caller ID.

Through Charter Business®, we provide scalable, tailored broadband communications solutions to business and carrier organizations, such as Internet access, data networking, fiber connectivity to cellular towers and office buildings, video entertainment services and business telephone services. As of December 31, 2012, we served approximately 467,000 commercial primary service units, primarily small- and medium-sized commercial customers. Our advertising sales division, Charter Media®, provides local, regional and national businesses with the opportunity to advertise in individual markets on cable television networks.

For the year ended December 31, 2012, we generated approximately $7.5 billion in revenue, of which approximately 84% was generated from our residential video, Internet and telephone services. We also generated revenue from providing Internet, telephone and video services to commercial businesses and from the sale of advertising. Sales from residential Internet and commercial services have contributed to the majority of our recent revenue growth.

We have a history of net losses.  Our net losses are principally attributable to insufficient revenue to cover the combination of operating expenses, interest expenses that we incur on our debt, depreciation expenses resulting from the capital investments we have made, and continue to make, in our cable properties, amortization expenses related to our customer relationship intangibles and non-cash taxes resulting from increases in our deferred tax liabilities.

Charter was organized as a Delaware corporation in 1999. On March 27, 2009, we and certain affiliates filed voluntary petitions in the United States Bankruptcy Court for the Southern District of New York (the “Bankruptcy Court”), to reorganize under Chapter 11 of the United States Bankruptcy Code (the “Bankruptcy Code”).  The Chapter 11 cases were jointly administered under the caption In re Charter Communications, Inc., et al., Case No. 09-11435. On May 7, 2009, we filed a Joint Plan of Reorganization (the “Plan”) and a related disclosure statement with the Bankruptcy Court. The Plan was confirmed by the Bankruptcy Court on November 17, 2009 (the “Confirmation Order”), and became effective on November 30, 2009 (the “Effective Date”), the date on which we emerged from protection under Chapter 11 of the Bankruptcy Code.

The terms “Charter,” “we,” “our” and “us,” when used in this report with respect to the period prior to Charter’s emergence from bankruptcy, are references to the Debtors (“Predecessor”) and, when used with respect to the period commencing after Charter’s emergence, are references to Charter (“Successor”). These references include the subsidiaries of Predecessor or Successor, as the case may be, unless otherwise indicated or the context requires otherwise.



1



Our principal executive offices are located at 400 Atlantic Street, 10th Floor, Stamford, Connecticut 06901. Our telephone number is (203) 905-7801, and we have a website accessible at www.charter.com. Our annual reports, quarterly reports and current reports on Form 8-K, and all amendments thereto, are available on our website free of charge as soon as reasonably practicable after they have been filed. The information posted on our website is not incorporated into this annual report.

Recent Events

In February 2013, we entered into a definitive agreement under which we will acquire Cablevision Systems Corporation's former Bresnan cable systems, known as Optimum West, for approximately $1.6 billion in cash. Optimum West manages cable operating systems in Colorado, Montana, Wyoming and Utah that pass more than 660,000 homes and serve 304,000 video customers and 366,000 customer relationships. Charter Communications Operating, LLC ("Charter Operating") has obtained a commitment from two financial institutions to provide a $1.5 billion term loan to fund a portion of the purchase price. The transaction is expected to close in the third quarter of 2013.






2



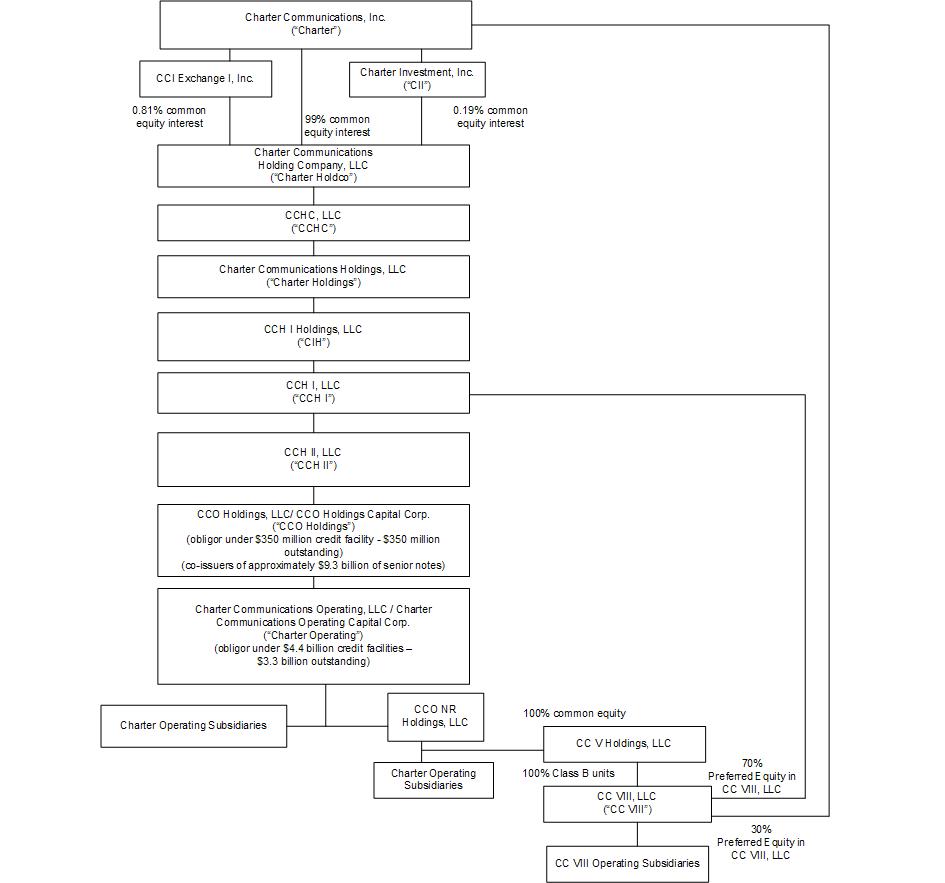
Corporate Entity Structure

The chart below sets forth our entity structure and that of our direct and indirect subsidiaries. This chart does not include all of our affiliates and subsidiaries and, in some cases, we have combined separate entities for presentation purposes. The equity ownership percentages shown below are approximations and do not give effect to any exercise of then outstanding warrants. Indebtedness amounts shown below are principal amounts as of December 31, 2012. See Note 7 to the accompanying consolidated financial statements contained in “Item 8. Financial Statements and Supplementary Data,” which also includes the accreted values of the indebtedness described below.

Charter Communications, Inc. Charter owns 100% of Charter Communications Holding Company, LLC (“Charter Holdco”). Charter Holdco, through its subsidiaries, owns cable systems. As sole manager under applicable operating agreements, Charter controls the affairs of Charter Holdco and its limited liability company subsidiaries. In addition, Charter provides management services to Charter Holdco and its subsidiaries under a management services agreement.

Interim Holding Companies. As indicated in the organizational chart above, our interim holding companies indirectly own the subsidiaries that own or operate all of our cable systems, subject to a CC VIII, LLC (“CC VIII”) 70% preferred interest held by CCH I, LLC (“CCH I”) and 30% preferred interest held by Charter, and two of these companies, CCO Holdings, LLC ("CCO


3



Holdings") and Charter Operating, had debt obligations as of December 31, 2012. For a description of the debt issued by these issuers please see “Item 7. Management’s Discussion and Analysis of Financial Condition and Results of Operations — Description of Our Outstanding Debt.”

Products and Services

Through our hybrid fiber and coaxial cable network, we offer our customers traditional cable video services (basic and digital, which we refer to as “video” services), as well as advanced video services (such as OnDemand, HD television, and DVR service), Internet services and telephone services. Our telephone services are primarily provided using voice over Internet protocol (“VoIP”) technology, to transmit digital voice signals over our systems. Our video, Internet, and telephone services are offered to residential and commercial customers on a subscription basis, with prices and related charges based on the types of service selected, whether the services are sold as a “bundle” or on an individual basis, and the equipment necessary to receive the services.

The following table summarizes our customer statistics for video, Internet and telephone as of December 31, 2012 and 2011.

 
Approximate as of
 
December 31,
 
2012 (a)
 
2011 (a)
Residential
 
 
 
Video (b)
3,989

 
4,144

Internet (c)
3,785

 
3,492

Telephone (d)
1,914

 
1,791

Residential PSUs (e)
9,688

 
9,427

 
 
 
 
Commercial
 
 
 
Video (f)
169

 
170

Internet (c)
193

 
163

Telephone (d)
105

 
79

Commercial PSUs (e)
467

 
412

 
 
 
 
Residential ARPU


 


Video (g)
$
74

 
$
72

Internet (g)
$
42

 
$
42

Telephone (g)
$
37

 
$
41


(a)
We calculate the aging of customer accounts based on the monthly billing cycle for each account. On that basis, at December 31, 2012 and 2011, customers include approximately 18,400 and 18,600 customers, respectively, whose accounts were over 60 days past due in payment, approximately 2,600 and 2,500 customers, respectively, whose accounts were over 90 days past due in payment, and approximately 1,700 and 1,400 customers, respectively, whose accounts were over 120 days past due in payment.

(b)
"Video Customers” represent those customers who subscribe to our video services. Effective January 1, 2012, Charter revised its reporting of customers whereby customers residing in multi-dwelling residential structures are now included in residential video customers rather than commercial video customers. Further, residential video customers are no longer calculated on an EBU (see footnote (f)) basis but are based on separate billing relationships. The impact of these changes increased residential video customers and reduced commercial video customers, with an overall net decrease to total video customers. Prior periods were reclassified to conform to the 2012 presentation.

(c)
“Internet customers” represent those customers who subscribe to our Internet service.

(d)
“Telephone customers” represent those customers who subscribe to our telephone service.

(e)
“Primary Service Units” or “PSUs” represent the total of video, Internet and telephone customers.



4



(f)
Included within commercial video customers are those in commercial structures, which are calculated on an equivalent bulk unit (“EBU”) basis. We calculate EBUs by dividing the bulk price charged to accounts in an area by the published rate charged to non-bulk residential customers in that market for the comparable tier of service. This EBU method of estimating basic video customers is consistent with the methodology used in determining costs paid to programmers and is consistent with the methodology used by other multiple system operators (“MSOs”). As we increase our published video rates to residential customers without a corresponding increase in the prices charged to commercial service customers, our EBU count will decline even if there is no real loss in commercial service customers.

(g)
"Average Monthly Revenue Per Customer" or "ARPU" represents annual revenue for the service indicated, divided by twelve, divided by the average number of customers for the service indicated during the year.

Video Services

In 2012, residential video services represented approximately 48% of our total revenues. Our video service offerings include the following:

Video. All of our video customers receive a package of basic programming which generally consists of local broadcast television, local community programming, including governmental and public access, and limited satellite-delivered or non-broadcast channels, such as weather, shopping and religious programming. Our digital video services include a digital set-top box, an interactive electronic programming guide with parental controls, an expanded menu of digital tiers, premium and pay-per-view channels, including OnDemand (available nearly everywhere), digital quality music channels and the option to also receive a cable card. In addition to video programming, digital video service enables customers to receive our advanced video services such as DVRs and HD television. Premium channels provide original programming, commercial-free movies, sports, and other special event entertainment programming. Although we offer subscriptions to premium channels on an individual basis, we offer an increasing number of digital video and premium channel packages, and we offer premium channels combined with our advanced video services. Customers who purchase premium channels also have access to that programming OnDemand and increasingly over the Internet.

OnDemand, Subscription OnDemand and Pay-Per-View. In most areas, we offer OnDemand service which allows customers to select from 10,000 titles at any time. OnDemand includes HD and three dimensional ("3D") content. OnDemand programming options may be accessed for a fee on a transactional basis or, in some cases, for no additional charge. OnDemand services may also be offered on a subscription basis included in a digital tier premium channel subscription or for a monthly fee. Pay-per-view channels allow customers to pay on a per event basis to view a single showing of a recently released movie, a one-time special sporting event, music concert, or similar event on a commercial-free basis.

High Definition Television. HD television offers our digital customers certain video programming at a higher resolution to improve picture and audio quality versus standard basic or digital video images. We have invested in switched digital video (“SDV”) technology and simulcast to increase the number of HD channels offered to more than 100 in substantially all of our markets.

Digital Video Recorder. DVR service enables customers to digitally record programming and to pause and rewind live programming.    Charter customers may lease multiple DVR set-top boxes to maximize recording capacity on multiple televisions in the home.  Charter customers also have the ability to program their DVR's remotely via a website. 

Online. Online video offers our customers the ability to watch traditional TV content over the Internet from any Internet connection in the United States once they are authenticated as a Charter customer.  Charter's online offerings include many of our largest and most poplular networks and Charter intends to expand its online capabilities and to continue to add content in 2013. We also offer a free search and discovery tool which organizes video content already available online through Charter.net such as HBO Go and EPIX with online content from sites such as Netflix, Amazon and Hulu into a single online directory which, we believe, makes it easier for customers to find what they want regardless of the source. 

Internet Services

In 2012, residential Internet services represented approximately 25% of our total revenues. Approximately 94% of our estimated passings have DOCSIS 3.0 wideband technology, allowing us to offer multiple tiers of Internet services with speeds up to 100 Mbps download to our residential customers.  Our Internet services also include our Internet portal, Charter.net, which provides multiple e-mail addresses, as well as variety of content and media from local, national and international providers including


5



entertainment, games, news and sports.  Finally, Charter Security Suite is included with Charter Internet services and protects computers from viruses and spyware and provides parental control features.

Accelerated growth in the number of IP devices and bandwidth used in homes has created a need for faster speeds and greater reliability.  Charter is focused on providing services to fill those needs.  In 2012, we raised our base Internet speed offering to 30 Mbps download.

Telephone Services

In 2012, residential telephone services represented approximately 11% of our total revenues. We provide voice communications services primarily using VoIP technology to transmit digital voice signals over our network. Charter Phone® includes unlimited nationwide calling, voicemail, call waiting, caller ID, call forwarding and other features. Charter Phone also provides international calling either by the minute or in a package of 250 minutes per month.

Commercial Services

In 2012, commercial services represented approximately 9% of our total revenues. Commercial services offered through Charter Business, include scalable broadband communications solutions for businesses and carrier organizations of all sizes such as Internet access, data networking, fiber connectivity to cellular towers and office buildings, video entertainment services and business telephone services.
 
Small Business.  Charter offers small businesses (1 - 19 employees) services similar to our residential offerings including a full range of video programming tiers and music services, coax Internet speeds up to 100 Mbps downstream and up to 5 Mbps upstream in its DOCSIS 3.0 markets, a set of business cloud services including web hosting, e-mail and security, and multi-line telephone services with more than 30 business features including web-based service management.
 
Medium Business.   In addition to its other offerings, Charter also offers medium sized businesses (20-199 employees) more complex products such as fiber Internet with symmetrical speeds of up to 1 Gbps and voice trunking services such as Primary Rate Interface (“PRI”) and Session Initiation Protocol ("SIP") Trunks which provide higher-capacity voice services.   Charter also offers Metro Ethernet service that connects two or more locations for commercial customers with geographically dispersed locations with speeds up to 10 Gbps.  Metro Ethernet service can also extend the reach of the customer's local area network or “LAN” within and between metropolitan areas.

Large Business.  Charter offers large businesses (200+ employees) with multiple sites more specialized solutions such as custom fiber networks, Metro and long haul Ethernet, PRI and SIP Trunk services.

Carrier Wholesale.  Charter offers high-capacity last-mile data connectivity services to wireless and wireline carriers, Internet Service Providers ("ISPs") and other competitive carriers on a wholesale basis. 

Sale of Advertising

In 2012, sales of advertising represented approximately 4% of our total revenues. We receive revenues from the sale of local advertising on satellite-delivered networks such as MTV®, CNN® and ESPN®. In any particular market, we generally insert local advertising on up to 40 channels. We also provide cross-channel advertising to some programmers. In addition, we sell advertising on our Internet portal, Charter.net. In most cases, the available advertising time is sold by our sales force, however in some cases, we enter into representation agreements with contiguous cable system operators under which another operator in the area will sell advertising on our behalf for a percentage of the revenue. In some markets, we sell advertising on behalf of other operators.

Charter has deployed Enhanced TV Binary Interchange Format (“EBIF”) technology to set-top boxes in select service areas within the Charter footprint.  EBIF is a technology foundation that will allow Charter to deliver enhanced and interactive television applications and enable our video customers to use their remote control to interact with their television programming and its advertisements.  EBIF will enable Charter’s customers to request such items as coupons, samples, and brochures from advertisers.

From time to time, certain of our vendors, including programmers and equipment vendors, have purchased advertising from us. For the years ending December 31, 2012, 2011 and 2010, we had advertising revenues from vendors of approximately $59 million, $51 million and $46 million, respectively. These revenues resulted from purchases at market rates pursuant to binding agreements.



6



Pricing of Our Products and Services

Our revenues are derived principally from the monthly fees customers pay for the services we provide. We typically charge a one-time installation fee which is sometimes waived or discounted during certain promotional periods. The prices we charge for our products and services vary based on the level of service the customer chooses and in some cases the geographic market. In accordance with FCC rules, the prices we charge for video cable-related equipment, such as set-top boxes and remote control devices, and for installation services, are based on actual costs plus a permitted rate of return in regulated markets.

In mid-2012, Charter launched a new pricing and packaging approach which emphasizes the triple play products of video, Internet and telephone services and combines our most popular services in core packages at a fair price. We believe the benefits of this new approach are:

simplicity for both our customers in understanding our offers, and our employees in service delivery;
the ability to package more services at the time of sale and include more product in each service, thus increasing revenue per customer;
higher product offering quality through more HD channels, improved pricing for HD and HD/DVR equipment and faster Internet speeds; and
lower expected churn as a result of higher customer satisfaction
gradual price increases at the end of promotional periods.

As of December 31, 2012, approximately 30% of our customers are in the new pricing and packaging plan.

Our Network Technology

Our network includes three components: the national backbone, regional/metro networks and the "last-mile" network.  Both our national backbone and regional/metro network components utilize or plan to utilize a redundant Internet Protocol ("IP”) ring/mesh architecture with the capability to differentiate quality of service for each residential or commercial product offering.  The national backbone provides connectivity from the regional demarcation points to nationally centralized content, connectivity and services such as HD programming, voice interexchange points and Internet interexchange points.  The regional/metro network components provide connectivity between the regional demarcation points and headends within a specific geographic area and enable the delivery of content and services between these network components.

Our last-mile network utilizes a traditional hybrid fiber coaxial cable (“HFC”) architecture, which combines the use of fiber optic cable with coaxial cable.  In most systems, we deliver our signals via fiber optic cable from the headend to a group of nodes, and use coaxial cable to deliver the signal from individual nodes to the homes served by that node. For our fiber Internet, Ethernet, carrier wholesale, SIP and PRI commercial customers, fiber optic cable is extended from the individual nodes all the way to the customer's site.  On average, our system design enables up to 400 homes passed to be served by a single node and provides for six strands of fiber to each node, with two strands activated and four strands reserved for spares and future services.  We believe that this hybrid network design provides high capacity and signal quality.  The design also provides two-way signal capacity for the addition of further interactive services.
 
HFC architecture benefits include:

bandwidth capacity to enable traditional and two-way video and broadband services;
dedicated bandwidth for two-way services, which avoids return signal interference problems that can occur with two-way communication capability; and
signal quality and high service reliability.

Approximately 98% of our estimated passings are served by systems that have bandwidth of 550 megahertz or greater and are two-way activated as of December 31, 2012. This bandwidth capacity enables us to offer digital television, Internet services, telephone services and other advanced video services.

As of December 31, 2012, we have deployed DOCSIS 3.0 wideband technology to 94% of our estimated passings allowing us to offer faster high-speed Internet service. We have also deployed SDV technology to accommodate the increasing demands for greater capacity in our network. SDV technology expands network capacity by transmitting only those digital and HD video channels that are being watched within a given grouping of homes at any given time, and allows us to expand bandwidth for additional services. As of December 31, 2012, 85% of our estimated passings received some portion of their video service via SDV technology. In 2013, we plan to begin a transition from analog to digital transmission of the channels we distribute which will allow us to recapture bandwith and expand our video service offerings.


7




Management, Customer Care and Marketing

Our operations are centralized with our corporate office responsible for coordinating and overseeing operations including establishing company-wide strategies, policies and procedures. Sales and marketing, network operations, field operations, customer care, engineering, advertising sales, human resources, legal, government relations, information technology and finance are all directed at the corporate level. Regional and local field operations are responsible for servicing customers and maintenance and construction of outside plant.  

Charter continues to focus on improving the customer experience through improvements to our customer care processes, product offerings and the quality and reliability of our service.  Our customer care centers are managed centrally.  We have eight internal customer care locations which route calls to the appropriate agents, plus several third-party call center locations that through technology and procedures function as an integrated system.  We intend to increase the portion of service calls handled by Charter employees in 2013. We also utilize our website to enable our customers to view and pay their bills online, obtain information regarding their account or services, and perform various equipment troubleshooting procedures.  Our customers may also obtain support through our on-line chat and e-mail functionality.  We increased our outside plant maintenance activities in 2012 to improve the reliability and technical quality of our plant to avoid repeat trouble calls, which has resulted in reductions in the number of service-related calls to our care centers and in the number of trouble call truck rolls in 2012 versus 2011.

Our marketing strategy emphasizes our bundled services through targeted direct response marketing programs to existing and potential customers and increases awareness and value of the Charter brand. Marketing expenditures increased by $35 million, or 9%, over the year ended December 31, 2011 to $422 million for the year ended December 31, 2012 as a result of increased media investment and commercial marketing efforts. Our marketing organization creates and executes marketing programs intended to increase customers, retain existing customers and cross-sell additional products to current customers. We monitor the effectiveness of our marketing efforts, customer perception, competition, pricing, and service preferences, among other factors, to increase our responsiveness to our customers. Our marketing organization also manages and directs several sales channels including direct sales, on-line, outbound telemarketing and Charter stores.

Programming

General

We believe that offering a wide variety of programming influences a customer’s decision to subscribe to and retain our cable services. We rely on market research, customer demographics and local programming preferences to determine channel offerings in each of our markets. We obtain basic and premium programming from a number of suppliers, usually pursuant to written contracts. Our programming contracts generally continue for a fixed period of time, usually from three to eight years, and are subject to negotiated renewal. Some programming suppliers offer financial incentives to support the launch of a channel and/or ongoing marketing support. We also negotiate volume discount pricing structures. We have more recently negotiated for more content rights allowing us to provide programming on-line to our authenticated customers.

Costs

Programming is usually made available to us for a license fee, which is generally paid based on the number of customers to whom we make such programming available. Programming costs are usually payable each month based on calculations performed by us and are generally subject to annual cost escalations and audits by the programmers. Programming license fees may include “volume” discounts available for higher numbers of customers, as well as discounts for channel placement or service penetration. Some channels are available without cost to us for a limited period of time, after which we pay for the programming. For home shopping channels, we receive a percentage of the revenue attributable to our customers’ purchases, as well as, in some instances, incentives for channel placement.

Our programming costs have increased in every year we have operated in excess of customary inflationary and cost-of-living type increases. We expect them to continue to increase due to a variety of factors including amounts paid for retransmission consent, annual increases imposed by programmers with additional selling power as a result of media consolidation and additional programming, including new sports services and non-linear programming for on-line and OnDemand programming. In particular, sports programming costs have increased significantly over the past several years. In addition, contracts to purchase sports programming sometimes provide for optional additional games to be added to the service and made available on a surcharge basis during the term of the contract.



8



Federal law allows commercial television broadcast stations to make an election between “must-carry” rights and an alternative “retransmission-consent” regime. When a station opts for the retransmission-consent regime, we are not allowed to carry the station’s signal without the station’s permission. Continuing demands by owners of broadcast stations for cash payments at substantial increases over amounts paid in prior years in exchange for retransmission consent will likely increase our programming costs or require us to cease carriage of popular programming, potentially leading to a loss of customers in affected markets.

Over the past several years, increases in our video service rates have not fully offset increasing programming costs, and with the impact of increasing competition and other marketplace factors, we do not expect them to do so in the foreseeable future. Although we pass along a portion of amounts paid for retransmission consent to the majority of our customers, our inability to fully pass these programming cost increases on to our video customers has had and is expected in the future to have an adverse impact on our cash flow and operating margins associated with the video product. In order to mitigate reductions of our operating margins due to rapidly increasing programming costs, we continue to review our pricing and programming packaging strategies, and we plan to continue to migrate certain program services from our basic level of service to our digital tiers and limit the launch of non-essential, new networks.

We have programming contracts that have expired and others that will expire at or before the end of 2013. We will seek to renegotiate the terms of these agreements. There can be no assurance that these agreements will be renewed on favorable or comparable terms. To the extent that we are unable to reach agreement with certain programmers on terms that we believe are reasonable, we have been, and may in the future be, forced to remove such programming channels from our line-up, which may result in a loss of customers.

Franchises

As of December 31, 2012, our systems operated pursuant to a total of approximately 3,100 franchises, permits, and similar authorizations issued by local and state governmental authorities. Such governmental authorities often must approve a transfer to another party. Most franchises are subject to termination proceedings in the event of a material breach. In addition, most franchises require us to pay the granting authority a franchise fee of up to 5.0% of revenues as defined in the various agreements, which is the maximum amount that may be charged under the applicable federal law. We are entitled to and generally do pass this fee through to the customer.

Prior to the scheduled expiration of most franchises, we generally initiate renewal proceedings with the granting authorities. This process usually takes three years but can take a longer period of time. The Communications Act of 1934, as amended (the “Communications Act”), which is the primary federal statute regulating interstate communications, provides for an orderly franchise renewal process in which granting authorities may not unreasonably withhold renewals. In connection with the franchise renewal process, many governmental authorities require the cable operator to make certain commitments, such as building out certain of the franchise areas, customer service requirements, and supporting and carrying public access channels. Historically we have been able to renew our franchises without incurring significant costs, although any particular franchise may not be renewed on commercially favorable terms or otherwise. If we failed to obtain renewals of franchises representing a significant number of our customers, it could have a material adverse effect on our consolidated financial condition, results of operations, or our liquidity, including our ability to comply with our debt covenants. See “— Regulation and Legislation — Video Services — Franchise Matters.”



9



Markets

We operate in geographically diverse areas which are organized in regional clusters we call key market areas. These key market areas are managed centrally on a consolidated level. Our eleven key market areas and the customer relationships within each market as of December 31, 2012 are as follows (in thousands):

Key Market Area
 
Total Customer Relationships
 
 
 
California
 
565
Central States
 
573
Alabama/Georgia
 
605
Michigan
 
635
Minnesota/Nebraska
 
342
New England
 
351
Northwest
 
475
Carolinas
 
559
Tennessee/Louisiana
 
518
Texas
 
172
Wisconsin
 
565

Competition

We face competition for both residential and commercial customers in the areas of price, service offerings, and service reliability. In our residential business, we compete with other providers of video, high-speed Internet access, telephone services, and other sources of home entertainment. In our commercial business, we compete with other providers of video, high-speed Internet access and related value-added services, fiber solutions, business telephony, and Ethernet services. We operate in a competitive business environment, which can adversely affect the results of our business and operations. We cannot predict the impact on us of broadband services offered by our competitors.

In terms of competition for customers, we view ourselves as a member of the broadband communications industry, which encompasses multi-channel video for television and related broadband services, such as high-speed Internet, telephone, and other interactive video services. In the broadband communications industry, our principal competitors for video services are direct broadcast satellite (“DBS”) and telephone companies that offer video services. Our principal competitors for high-speed Internet services are the broadband services provided by telephone companies, including both traditional DSL, fiber-to-the-node, and fiber-to-the-home offerings. Our principal competitors for telephone services are established telephone companies, other telephone service providers, and other carriers, including VoIP providers. At this time, we do not consider other cable operators to be significant competitors in our overall market, as overbuilds are infrequent and geographically spotty (although in any particular market, a cable operator overbuilder would likely be a significant competitor at the local level). We could, however, face additional competition from multi-channel video providers if they began distributing video over the Internet to customers residing outside their current territories.

Our key competitors include:

DBS

Direct broadcast satellite is a significant competitor to cable systems. The two largest DBS providers now serve more than 34 million subscribers nationwide. DBS service allows the subscriber to receive video services directly via satellite using a dish antenna.

Video compression technology and high powered satellites allow DBS providers to offer more than 280 digital channels, thereby surpassing the traditional analog cable system. In 2012, major DBS competitors offered a greater variety of channel packages, and were especially competitive with promotional pricing for more basic services. While we continue to believe that the initial investment by a DBS customer exceeds that of a cable customer, the initial equipment cost for DBS has decreased substantially, as the DBS providers have aggressively marketed offers to new customers of incentives for discounted or free equipment, installation, and multiple units. DBS providers are able to offer service nationwide and are able to establish a national image and


10



branding with standardized offerings, which together with their ability to avoid franchise fees of up to 5% of revenues and property tax, leads to greater efficiencies and lower costs in the lower tiers of service. Also, DBS providers are currently offering more HD programming. However, we believe that cable-delivered OnDemand and Subscription OnDemand services, which include HD programming, are superior to DBS service, because cable headends can provide two-way communication to deliver many titles which customers can access and control independently, whereas DBS technology can only make available a much smaller number of titles with DVR-like customer control. DBS providers have also made attempts at deployment of Internet access services via satellite, but those services have been technically constrained and of limited appeal.

Telephone Companies and Utilities

Incumbent telephone companies, including AT&T Inc. (“AT&T”) and Verizon Communications, Inc. ("Verizon"), offer video and other services in competition with us, and we expect they will increasingly do so in the future. These companies are able to offer
two-way video, data services and provide digital voice services similar to ours in various portions of their networks. In the case of Verizon, high-speed data services (fiber optic service (“FiOS”)) offer speeds as high as or higher than ours. In addition, these companies continue to offer their traditional telephone services, as well as service bundles that include wireless voice services provided by affiliated companies. Based on internal estimates, we believe that AT&T and Verizon are offering video services in areas serving approximately 30% and 4%, respectively, of our estimated passings and we have experienced customer losses in these areas. AT&T and Verizon have also launched campaigns to capture more of the multiple dwelling unit (“MDU”) market. AT&T has publicly stated that it expects to roll out its video product beyond the territories currently served although it is unclear where and to what extent. When AT&T or Verizon have expanded their offering of video products, we have seen a decrease in our video revenue as AT&T and Verizon typically roll out aggressive marketing and discounting campaigns to launch their products.

In addition to incumbent telephone companies obtaining franchises or alternative authorizations in some areas, and seeking them in others, they have been successful through various means in reducing or streamlining the franchising requirements applicable to them. They have had significant success at the federal and state level in securing FCC rulings and numerous statewide franchise laws that facilitate telephone company entry into the video marketplace. Because telephone companies have been successful in avoiding or reducing franchise and other regulatory requirements that remain applicable to cable operators like us, their competitive posture has often been enhanced. The large scale entry of incumbent telephone companies as direct competitors in the video marketplace has adversely affected the profitability and valuation of our cable systems.

Most telephone companies, including AT&T, Verizon and CenturyLink, which already have plant, an existing customer base, and other operational functions in place (such as billing and service personnel), offer Internet access via traditional DSL service. DSL service allows Internet access to subscribers at data transmission speeds greater than those formerly available over conventional telephone lines. We believe DSL service is an alternative to our high-speed Internet service and is often offered at prices lower than our Internet services, although typically at speeds lower than the speeds we offer. DSL providers may currently be in a better position to offer telephone and data services to businesses since their networks tend to be more complete in commercial areas. We expect DSL to remain a significant competitor to our high-speed Internet services.

Many large telephone companies also provide fiber-to-the-node or fiber-to-the-home services in select areas of their footprints. Fiber-to-the-node networks can provide faster Internet speeds than conventional DSL, but still cannot typically match our Internet speeds. Our primary fiber-to-the-node competitor is AT&T's U-verse. The competition from U-verse is expected to intensify over time as AT&T completes the expansion plans announced in late 2012. Fiber-to-the-home networks, however, can provide Internet speeds equal to or greater than Charter's current Internet speeds. Verizon's FiOS is the primary fiber-to-the-home competitor.

Our telephone service competes directly with incumbent telephone companies and other carriers, including Internet-based VoIP providers, for both residential and commercial voice service customers. Because we offer voice services, we are subject to considerable competition from such companies and other telecommunications providers, including wireless providers with an increasing number of consumers choosing wireless over wired telephone services. The telecommunications and voice services industry is highly competitive and includes competitors with greater financial and personnel resources, strong brand name recognition, and long-standing relationships with regulatory authorities and customers. Moreover, mergers, joint ventures and alliances among our competitors have resulted in providers capable of offering cable television, Internet, and telephone services in direct competition with us.

Additionally, we are subject to limited competition from utilities that possess fiber optic transmission lines capable of transmitting signals with minimal signal distortion. Certain utilities are also developing broadband over power line technology, which may allow the provision of Internet and other broadband services to homes and offices.



11



Traditional Overbuilds

Cable systems are operated under non-exclusive franchises historically granted by state and local authorities. More than one cable system may legally be built in the same area. Franchising authorities may grant a second franchise to another cable operator that may contain terms and conditions more favorable than those afforded us. Well-financed businesses from outside the cable industry, such as public utilities that already possess fiber optic and other transmission lines in the areas they serve, have in some cases become competitors. There are a number of cities that have constructed their own cable systems, in a manner similar to city-provided utility services. There also has been interest in traditional cable overbuilds by private companies not affiliated with established local exchange carriers. Constructing a competing cable system is a capital intensive process which involves a high degree of risk. We believe that in order to be successful, a competitor’s overbuild would need to be able to serve the homes and businesses in the overbuilt area with equal or better service quality, on a more cost-effective basis than we can. Any such overbuild operation would require access to capital or access to facilities already in place that are capable of delivering cable television programming. We cannot predict the extent to which additional overbuild situations may occur.

Broadcast Television

Cable television has long competed with broadcast television, which consists of television signals that the viewer is able to receive without charge using an “off-air” antenna. The extent of such competition is dependent upon the quality and quantity of broadcast signals available through “off-air” reception, compared to the services provided by the local cable system. Traditionally, cable television has provided higher picture quality and more channel offerings than broadcast television. However, the recent licensing of digital spectrum by the FCC now provides traditional broadcasters with the ability to deliver HD television pictures and multiple digital-quality program streams, as well as advanced digital services such as subscription video and data transmission.

Internet Delivered Video

Internet access facilitates the streaming of video, including movies and television shows, into homes and businesses. Increasingly, content owners are using Internet-based delivery of content directly to consumers, some without charging a fee to access the content. Further, due to consumer electronic innovations, consumers are able to watch such Internet-delivered content on televisions, personal computers, tablets, gaming boxes connected to televisions and mobile devices. We believe some customers have chosen to receive video over the Internet rather than through our VOD and premium video services, thereby reducing our video revenues. We can not predict the impact that Internet delivered video will have on our revenues and adjusted EBITDA as technologies continue to evolve.

Private Cable

Additional competition is posed by satellite master antenna television systems, or SMATV systems, serving MDUs, such as condominiums, apartment complexes, and private residential communities. Private cable systems can offer improved reception of local television stations, and many of the same satellite-delivered program services that are offered by cable systems. Although disadvantaged from a programming cost perspective, SMATV systems currently benefit from operating advantages not available to franchised cable systems, including fewer regulatory burdens and no requirement to service low density or economically depressed communities. The FCC previously adopted regulations that favor SMATV and private cable operators serving MDU complexes, allowing them to continue to secure exclusive contracts with MDU owners.  This regulatory disparity provides a competitive advantage to certain of our current and potential competitors.

Other Competitors

Local wireless Internet services operate in some markets using available unlicensed radio spectrum. Various wireless phone companies are now offering third and fourth generation (3G and 4G) wireless high-speed Internet services. In addition, a growing number of commercial areas, such as retail malls, restaurants and airports, offer Wi-Fi Internet service. Numerous local governments are also considering or actively pursuing publicly subsidized Wi-Fi and WiMAX Internet access networks. Operators are also marketing PC cards and “personal hotspots” offering wireless broadband access to their cellular networks. These service options offer another alternative to cable-based Internet access.

Regulation and Legislation

The following summary addresses the key regulatory and legislative developments affecting the cable industry and our three primary services for both residential and commercial customers: video service, Internet service, and telephone service. Cable system operations are extensively regulated by the federal government (primarily the FCC), certain state governments, and many local governments. A failure to comply with these regulations could subject us to substantial penalties. Our business can be


12



dramatically impacted by changes to the existing regulatory framework, whether triggered by legislative, administrative, or judicial rulings. Congress and the FCC have frequently revisited the subject of communications regulation and they are likely to do so again in the future. We could be materially disadvantaged in the future if we are subject to new regulations that do not equally impact our key competitors. We cannot provide assurance that the already extensive regulation of our business will not be expanded in the future.

Video Service

Cable Rate Regulation. Federal regulations currently restrict the prices that cable systems charge for the minimum level of video programming service, referred to as “basic service,” and associated equipment. All other video service offerings are now universally exempt from rate regulation. Although basic service rate regulation operates pursuant to a federal formula, local governments, commonly referred to as local franchising authorities, are primarily responsible for administering this regulation. The majority of our local franchising authorities have never been certified to regulate basic service cable rates (and order rate reductions and refunds), but they generally retain the right to do so (subject to potential regulatory limitations under state franchising laws), except in those specific communities facing “effective competition,” as defined under federal law. We have secured FCC recognition of effective competition, and become rate deregulated in many of our communities.

There have been frequent calls to impose expanded rate regulation on the cable industry. Confronted with rapidly increasing cable programming costs, it is possible that Congress may adopt new constraints on the retail pricing or packaging of cable programming. For example, there has been legislative and regulatory interest in requiring cable operators to offer historically combined programming services on an à la carte basis. Any such mandate could adversely affect our operations.

Federal rate regulations include certain marketing restrictions that could affect our pricing and packaging of service tiers and equipment. As we attempt to respond to a changing marketplace with competitive pricing practices, we may face regulations that impede our ability to compete.

Must Carry/Retransmission Consent. There are two alternative legal methods for carriage of local broadcast television stations on cable systems. Federal “must carry” regulations require cable systems to carry local broadcast television stations upon the request of the local broadcaster. Alternatively, federal law includes “retransmission consent” regulations, by which popular commercial television stations can prohibit cable carriage unless the cable operator first negotiates for “retransmission consent,” which may be conditioned on significant payments or other concessions. Either option has a potentially adverse effect on our business by utilizing bandwidth capacity. In addition, popular stations invoking “retransmission consent” have been demanding substantial compensation increases in their negotiations with cable operators.

Additional government-mandated broadcast carriage obligations could disrupt existing programming commitments, interfere with our preferred use of limited channel capacity, and limit our ability to offer services that appeal to our customers and generate revenues.

Access Channels. Local franchise agreements often require cable operators to set aside certain channels for public, educational, and governmental access programming. Federal law also requires cable systems to designate a portion of their channel capacity for commercial leased access by unaffiliated third parties, who may offer programming that our customers do not particularly desire. The FCC adopted new rules in 2007 mandating a significant reduction in the rates that operators can charge commercial leased access users and imposing additional administrative requirements that would be burdensome on the cable industry. The effect of the FCC's new rules was stayed by a federal court, pending a cable industry appeal and an adverse finding by the Office of Management and Budget. Under federal statute, commercial leased access programmers are entitled to use up to 15% of a cable system's capacity. Although commercial leased access activity historically has been relatively limited, increased activity in this area could further burden the channel capacity of our cable systems, and potentially limit the amount of services we are able to offer and may necessitate further investments to expand our network capacity.
 
Ownership Restrictions. Federal regulation of the communications field traditionally included a host of ownership restrictions, which limited the size of certain media entities and restricted their ability to enter into competing enterprises. Through a series of legislative, regulatory, and judicial actions, most of these restrictions have been either eliminated or substantially relaxed. Changes in this regulatory area could alter the business environment in which we operate.

Pole Attachments. The Communications Act requires most utilities owning utility poles to provide cable systems with access to poles and conduits and simultaneously subjects the rates charged for this access to either federal or state regulation. In 2011, the FCC amended its existing pole attachment rules to promote broadband deployment. The order maintains the basic rate formula applicable to “cable” attachments, but reduces the rate formula previously applicable to “telecommunications” attachments to make it roughly equivalent to the more favorable “cable” attachment rate. The new order maintains the status quo treatment of


13



cable-provided VoIP service as an unclassified service eligible for the favorable cable rate, but the issue has not been fully resolved by the FCC, and a change in classification could adversely impact our pole attachment rates. The order allows for new penalties in certain cases involving unauthorized attachments, but it generally strengthens the cable industry's ability to access investor-owned utility poles on reasonable rates, terms, and conditions. Several electric utilities have, however, sought review of the new order at the FCC and in the D.C. Circuit Court of Appeals. The outcome of these cases could impact the pole attachment rates we pay utility companies.

Cable Equipment. In 1996, Congress enacted a statute requiring the FCC to adopt regulations designed to assure the development of an independent retail market for “navigation devices,” such as cable set-top boxes. As a result, the FCC generally requires cable operators to make a separate offering of security modules (i.e., a “CableCARD”) that can be used with retail navigation devices, and to use these separate security modules even in their own set-top boxes. The FCC commenced a proceeding in 2010 to adopt standards for a successor technology to CableCARD that would involve the development of smart video devices that are compatible with any multichannel video programming distributor service in the United States. The FCC also adopted new rules requiring additional support for retail navigation devices. The new rules require cable operators to allow customers to self-install CableCARDs. They also require cable operators to provide and advertise a reasonable discount if subscribers use their own equipment, rather than using the operator-provided equipment otherwise included in a bundled package. In January 2013, the United States Court of Appeals for the District of Columbia vacated certain CableCARD-related rules. In connection with our pending request for waiver to deploy set-top boxes equipped for downloadable security without a CableCARD, we have committed to continue to support CableCARDs and to follow the CableCARD-related rules that were struck down by the Court of Appeals for the District of Columbia.  Grant of this waiver could reduce the equipment costs for the transition to all-digital.

MDUs / Inside Wiring. The FCC has adopted a series of regulations designed to spur competition to established cable operators in MDU complexes. These regulations allow our competitors to access certain existing cable wiring inside MDUs. The FCC also adopted regulations limiting the ability of established cable operators, like us, to enter into exclusive service contracts for MDU complexes. In their current form, the FCC’s regulations in this area favor our competitors.

Privacy and Information Security Regulation. The Communications Act limits our ability to collect and disclose subscribers’ personally identifiable information for our video, telephone, and high-speed Internet services, as well as provides requirements to safeguard such information. We are subject to additional federal, state, and local laws and regulations that impose additional subscriber and employee privacy restrictions. Further, the FCC, FTC, and many states regulate and restrict the marketing practices of cable operators, including telemarketing and online marketing efforts. Various federal agencies, including the FTC, are now considering new restrictions affecting the use of personal and profiling data for online advertising.

Our operations are also subject to federal and state laws governing information security, including rules requiring customer notification in the event of an information security breach. Congress is considering the adoption of new data security and cybersecurity legislation that could result in additional network and information security requirements for our business.

Other FCC Regulatory Matters. FCC regulations cover a variety of additional areas, including, among other things: (1) equal employment opportunity obligations; (2) customer service standards; (3) technical service standards; (4) mandatory blackouts of certain network, syndicated and sports programming; (5) restrictions on political advertising; (6) restrictions on advertising in children's programming; (7) closed captioning of video programming; (8) licensing of systems and facilities; (9) maintenance of public files; (10) emergency alert systems; and (11) disability access, including new requirements governing video-description and closed-captioning. Each of these regulations restricts our business practices to varying degrees.

It is possible that Congress or the FCC will expand or modify its regulation of cable systems in the future, and we cannot predict at this time how that might impact our business.

Copyright. Cable systems are subject to a federal copyright compulsory license covering carriage of television and radio broadcast signals. The possible modification or elimination of this compulsory copyright license is the subject of continuing legislative and administrative review and could adversely affect our ability to obtain desired broadcast programming. Pursuant to the Satellite Television Extension and Localism Act of 2010 (“STELA”), the Copyright Office, the Government Accountability Office and the FCC all issued reports to Congress in 2011 that generally support an eventual phase-out of the compulsory licenses, although they also acknowledge the potential adverse impact on cable subscribers and the absence of any clear marketplace alternative to the compulsory license. If adopted, a phase-out plan could adversely affect our ability to obtain certain programming and substantially increase our programming costs. STELA also establishes a new audit mechanism for copyright owners to review compulsory copyright filings, which the Copyright Office is still in the process of implementing.

Copyright clearances for non-broadcast programming services are arranged through private negotiations. Cable operators also must obtain music rights for locally originated programming and advertising from the major music performing rights organizations.


14



These licensing fees have been the source of litigation in the past, and we cannot predict with certainty whether license fee disputes may arise in the future.

Franchise Matters. Cable systems generally are operated pursuant to nonexclusive franchises granted by a municipality or other state or local government entity in order to utilize and cross public rights-of-way. Cable franchises generally are granted for fixed terms and in many cases include monetary penalties for noncompliance and may be terminable if the franchisee fails to comply with material provisions. The specific terms and conditions of cable franchises vary significantly between jurisdictions. Cable franchises generally contain provisions governing cable operations, franchise fees, system construction, maintenance, technical performance, customer service standards, and changes in the ownership of the franchisee. A number of states subject cable systems to the jurisdiction of centralized state government agencies, such as public utility commissions. Although local franchising authorities have considerable discretion in establishing franchise terms, certain federal protections benefit cable operators. For example, federal law caps local franchise fees and includes renewal procedures designed to protect incumbent franchisees from arbitrary denials of renewal. Even if a franchise is renewed, however, the local franchising authority may seek to impose new and more onerous requirements as a condition of renewal. Similarly, if a local franchising authority's consent is required for the purchase or sale of a cable system, the local franchising authority may attempt to impose more burdensome requirements as a condition for providing its consent.

The traditional cable franchising regime has recently undergone significant change as a result of various federal and state actions. The FCC has adopted rules that streamline entry for new competitors (particularly those affiliated with telephone companies) and reduce certain franchising burdens for these new entrants. The FCC adopted more modest relief for existing cable operators.

At the same time, a substantial number of states have adopted new franchising laws. Again, these laws were principally designed to streamline entry for new competitors, and they often provide advantages for these new entrants that are not immediately available to existing cable operators. In many instances, these franchising regimes do not apply to established cable operators until the existing franchise expires or a competitor directly enters the franchise territory. The exact nature of these state franchising laws, and their varying application to new and existing video providers, will impact our franchising obligations and our competitive position.

Internet Service

In 2010, the FCC adopted new “net neutrality” rules that it deemed necessary to ensure continuation of an “open” Internet that is not unduly restricted by network “gatekeepers,” which went into effect in November 2011. The new rules are based on three core principles of: (1) transparency, (2) no blocking, and (3) no unreasonable discrimination. The rules permit broadband service providers to exercise “reasonable network management” for legitimate management purposes, such as management of congestion, harmful traffic, and network security. The rules also provide broadband service providers with the flexibility to engage in usage-based billing, and permit broadband service providers to offer additional specialized services such as facilities-based IP voice services, without being subject to restrictions on discrimination. Although the rules encompass both wireline providers (like us) and wireless providers, the rules are less stringent with regard to wireless providers. Verizon and other parties have filed for additional FCC review, as well as filing an appeal challenging the FCC's authority to issue such rules, which will be heard by the U.S. Court of Appeals for the D.C. Circuit. For now, the FCC will enforce these rules based on case-by-case complaints. Because many of the requirements are vague and because the FCC has not provided clear guidance on implementation, it is unclear how the FCC will enforce its rules and adjudicate any related complaints. The FCC's new rules, if they withstand challenges, as well as any additional legislation or regulation, could impose new obligations and restraints on high-speed Internet providers. Any such rules or statutes could limit our ability to manage our cable systems to obtain value for use of our cable systems and respond to operational and competitive challenges.

As the Internet has matured, it has become the subject of increasing regulatory interest. Congress and federal regulators have adopted a wide range of measures directly or potentially affecting Internet use, including, for example, consumer privacy, copyright protections, defamation liability, taxation, obscenity, and unsolicited commercial e-mail. Our Internet services are subject to the Communications Assistance for Law Enforcement Act ("CALEA") requirements regarding law enforcement surveillance. Content owners are now seeking additional legal mechanisms to combat copyright infringement over the Internet. Pending and future legislation in this area could adversely affect our operations as an Internet service provider and our relationship with our Internet customers. Additionally, the FCC and Congress are considering subjecting Internet access services to the Universal Service funding requirements. These funding requirements could impose significant new costs on our high-speed Internet service. State and local governmental organizations have also adopted Internet-related regulations. These various governmental jurisdictions are also considering additional regulations in these and other areas, such as privacy, pricing, service and product quality, and taxation. The adoption of new Internet regulations or the adaptation of existing laws to the Internet could adversely affect our business.



15



Telephone Service

The Telecommunications Act of 1996 created a more favorable regulatory environment for us to provide telecommunications and/or competitive voice services than had previously existed. In particular, it established requirements ensuring that competitive telephone companies could interconnect their networks with those providers of traditional telecommunications services to open the market to competition. The FCC has subsequently ruled that competitive telephone companies that support VoIP services, such as those we offer our customers, are entitled to interconnection with incumbent providers of traditional telecommunications services, which ensures that our VoIP services can compete in the market. On November 18, 2011, the FCC released an order significantly changing the rules governing intercarrier compensation payments for the origination and termination of telephone traffic between carriers. The new rules will result in a substantial decrease in intercarrier compensation payments over a multi-year period. We received intercarrier compensation of approximately $19 million and $23 million in 2012 and 2011, respectively. The decreases over the multi-year transition will affect both the amounts that Charter pays to other carriers and the amounts that Charter receives from other carriers. The schedule and magnitude of these decreases, however, will vary depending on the nature of the carriers and the telephone traffic at issue, and the FCC's new ruling initiates further implementation rulemakings. We cannot yet predict with certainty the balance of the impact on Charter's revenues and expenses for voice services at particular times over this multi-year period.

Further regulatory changes are being considered that could impact our telephone business and that of our primary telecommunications competitors. The FCC and state regulatory authorities are considering, for example, whether certain common carrier regulations traditionally applied to incumbent local exchange carriers should be modified or reduced, and the extent to which common carrier requirements should be extended to VoIP providers. The FCC has already determined that certain providers of telephone services using Internet Protocol technology must comply with requirements relating to 911 emergency services (“E911”), the Communications Assistance for Law Enforcement Act ("CALEA") regarding law enforcement surveillance of communications, Universal Service Fund contribution, customer privacy and Customer Proprietary Network Information issues, number portability, disability access, regulatory fees, and discontinuance of service. In March 2007, a federal appeals court affirmed the FCC’s decision concerning federal regulation of certain VoIP services, but declined to specifically find that VoIP service provided by cable companies, such as we provide, should be regulated only at the federal level. As a result, some states have begun proceedings to subject cable VoIP services to state level regulation. Although we have registered with, or obtained certificates or authorizations from, the FCC and the state regulatory authorities in those states in which we offer competitive voice services in order to ensure the continuity of our services and to maintain needed network interconnection arrangements, it is unclear whether and how these and other ongoing regulatory matters ultimately will be resolved.

Employees

As of December 31, 2012, we had approximately 17,800 full-time equivalent employees. At December 31, 2012, approximately 60 of our employees were represented by collective bargaining agreements. We have never experienced a work stoppage.

Item 1A.     Risk Factors.

Risks Related to Our Indebtedness

We have a significant amount of debt and may incur significant additional debt, including secured debt, in the future, which could adversely affect our financial health and our ability to react to changes in our business.

We have a significant amount of debt and may (subject to applicable restrictions in our debt instruments) incur additional debt in the future. As of December 31, 2012, our total principal amount of debt was approximately $12.9 billion.

Our significant amount of debt could have consequences, such as:

impact our ability to raise additional capital at reasonable rates, or at all;
make us vulnerable to interest rate increases, because approximately 13% of our borrowings are, and may continue to be, subject to variable rates of interest;
expose us to increased interest expense to the extent we refinance existing debt, particularly our bank debt, with higher cost debt;
require us to dedicate a significant portion of our cash flow from operating activities to make payments on our debt, reducing our funds available for working capital, capital expenditures, and other general corporate expenses;
limit our flexibility in planning for, or reacting to, changes in our business, the cable and telecommunications industries, and the economy at large;
place us at a disadvantage compared to our competitors that have proportionately less debt; and


16



adversely affect our relationship with customers and suppliers.

If current debt amounts increase, the related risks that we now face will intensify.

The agreements and instruments governing our debt contain restrictions and limitations that could significantly affect our ability to operate our business, as well as significantly affect our liquidity.

Our credit facilities and the indentures governing our debt contain a number of significant covenants that could adversely affect our ability to operate our business, our liquidity, and our results of operations. These covenants restrict, among other things, our and our subsidiaries’ ability to:

incur additional debt;
repurchase or redeem equity interests and debt;
issue equity;
make certain investments or acquisitions;
pay dividends or make other distributions;
dispose of assets or merge;
enter into related party transactions; and
grant liens and pledge assets.

Additionally, the Charter Operating credit facilities require Charter Operating to comply with a maximum total leverage covenant and a maximum first lien leverage covenant. The breach of any covenants or obligations in our indentures or credit facilities, not otherwise waived or amended, could result in a default under the applicable debt obligations and could trigger acceleration of those obligations, which in turn could trigger cross defaults under other agreements governing our long-term indebtedness. In addition, the secured lenders under the Charter Operating credit facilities and the secured lenders under the CCO Holdings credit facility could foreclose on their collateral, which includes equity interests in our subsidiaries, and exercise other rights of secured creditors.

We depend on generating sufficient cash flow to fund our debt obligations, capital expenditures, and ongoing operations.

We are dependent on our cash on hand and cash flow from operations to fund our debt obligations, capital expenditures and ongoing operations.

Our ability to service our debt and to fund our planned capital expenditures and ongoing operations will depend on our ability to continue to generate cash flow and our access (by dividend or otherwise) to additional liquidity sources at the applicable obligor. Our ability to continue to generate cash flow is dependent on many factors, including:

our ability to sustain and grow revenues and cash flow from operations by offering video, Internet, telephone, advertising and other services to residential and commercial customers, to adequately meet the customer experience demands in our markets and to maintain and grow our customer base, particularly in the face of increasingly aggressive competition, the need for innovation and the related capital expenditures and the difficult economic conditions in the United States;
the impact of competition from other market participants, including but not limited to incumbent telephone companies, direct broadcast satellite operators, wireless broadband and telephone providers, DSL providers and video provided over the Internet;
general business conditions, economic uncertainty or downturn, high unemployment levels and the level of activity in the housing sector;
our ability to obtain programming at reasonable prices or to raise prices to offset, in whole or in part, the effects of higher programming costs (including retransmission consents);
the development and deployment of new products and technologies; and
the effects of governmental regulation on our business.

Some of these factors are beyond our control. If we are unable to generate sufficient cash flow or we are unable to access additional liquidity sources, we may not be able to service and repay our debt, operate our business, respond to competitive challenges, or fund our other liquidity and capital needs.



17



Restrictions in our subsidiaries' debt instruments and under applicable law limit their ability to provide funds to us and our subsidiaries that are debt issuers.

Our primary assets are our equity interests in our subsidiaries. Our operating subsidiaries are separate and distinct legal entities and are not obligated to make funds available to their debt issuer holding companies for payments on our notes or other obligations in the form of loans, distributions, or otherwise. Charter Operating’s ability to make distributions to us or CCO Holdings, our other primary debt issuer, to service debt obligations is subject to its compliance with the terms of its credit facilities, and restrictions under applicable law. See “Part II. Item 7. Management’s Discussion and Analysis of Financial Condition and Results of Operations — Liquidity and Capital Resources — Limitations on Distributions” and “— Summary of Restrictive Covenants of Our Notes – Restrictions on Distributions.” Under the Delaware Limited Liability Company Act (the “Act”), our subsidiaries may only make distributions if the relevant entity has “surplus” as defined in the Act. Under fraudulent transfer laws, our subsidiaries may not pay dividends if the relevant entity is insolvent or is rendered insolvent thereby. The measures of insolvency for purposes of these fraudulent transfer laws vary depending upon the law applied in any proceeding to determine whether a fraudulent transfer has occurred. Generally, however, an entity would be considered insolvent if:

the sum of its debts, including contingent liabilities, was greater than the fair saleable value of all its assets;
the present fair saleable value of its assets was less than the amount that would be required to pay its probable liability on its existing debts, including contingent liabilities, as they become absolute and mature; or
it could not pay its debts as they became due.

While we believe that our relevant subsidiaries currently have surplus and are not insolvent, these subsidiaries may become insolvent in the future. Our direct or indirect subsidiaries include the borrowers under the CCO Holdings credit facility and the borrowers and guarantors under the Charter Operating credit facilities. CCO Holdings is also an obligor under its senior notes. As of December 31, 2012, our total principal amount of debt was approximately $12.9 billion.

In the event of bankruptcy, liquidation, or dissolution of one or more of our subsidiaries, that subsidiary's assets would first be applied to satisfy its own obligations, and following such payments, such subsidiary may not have sufficient assets remaining to make payments to its parent company as an equity holder or otherwise. In that event:

the lenders under CCO Holdings’ credit facility and Charter Operating's credit facilities, whose interests are secured by substantially all of our operating assets, and all holders of other debt of CCO Holdings and Charter Operating, will have the right to be paid in full before us from any of our subsidiaries' assets; and
Charter and CCH I, the holders of preferred membership interests in our subsidiary, CC VIII, would have a claim on a portion of CC VIII’s assets that may reduce the amounts available for repayment to holders of CCO Holdings' outstanding notes.
 
All of our outstanding debt is subject to change of control provisions. We may not have the ability to raise the funds necessary to fulfill our obligations under our indebtedness following a change of control, which would place us in default under the applicable debt instruments.

We may not have the ability to raise the funds necessary to fulfill our obligations under our notes and our credit facilities following a change of control. Under the indentures governing our notes and the CCO Holdings credit facility, upon the occurrence of specified change of control events, CCO Holdings is required to offer to repurchase all of its outstanding notes and the debt under its credit facility. However, we may not have sufficient access to funds at the time of the change of control event to make the required repurchase of the applicable notes and the debt under the CCO Holdings credit facility, and Charter Operating is limited in its ability to make distributions or other payments to CCO Holdings to fund any required repurchase. In addition, a change of control under the Charter Operating credit facilities would result in a default under those credit facilities. Because such credit facilities are obligations of Charter Operating, the credit facilities would have to be repaid before Charter Operating's assets could be available to CCO Holdings to repurchase their notes. Any failure to make or complete a change of control offer would place CCO Holdings in default under its notes and credit facility. The failure of our subsidiaries to make a change of control offer or repay the amounts accelerated under their notes and credit facilities would place them in default.

Risks Related to Our Business 

We operate in a very competitive business environment, which affects our ability to attract and retain customers and can adversely affect our business and operations.

The industry in which we operate is highly competitive and has become more so in recent years. In some instances, we compete against companies with fewer regulatory burdens, better access to financing, greater personnel resources, greater resources for


18



marketing, greater and more favorable brand name recognition, and long-established relationships with regulatory authorities and customers. Increasing consolidation in the cable industry and the repeal of certain ownership rules have provided additional benefits to certain of our competitors, either through access to financing, resources, or efficiencies of scale. We could also face additional competition from multi-channel video providers if they began distributing video over the Internet to customers residing outside their current territories.

Our principal competitors for video services throughout our territory are DBS providers. The two largest DBS providers are DirecTV and DISH Network. Competition from DBS, including intensive marketing efforts with aggressive pricing, exclusive programming and increased HD broadcasting has had an adverse impact on our ability to retain customers. DBS companies have also expanded their activities in the MDU market.

Telephone companies, including two major telephone companies, AT&T and Verizon, offer video and other services in competition with us, and we expect they will increasingly do so in the future. Upgraded portions of these networks carry two-way video, data services and provide digital voice services similar to ours. In the case of Verizon, FIOS high-speed data services offer speeds as high as or higher than ours. In addition, these companies continue to offer their traditional telephone services, as well as service bundles that include wireless voice services provided by affiliated companies. Based on our internal estimates, we believe that AT&T and Verizon are offering video services in areas serving approximately 30% and 4%, respectively, of our estimated passings and we have experienced customer losses in these areas. AT&T and Verizon have also launched campaigns to capture more of the MDU market. AT&T has publicly stated that it expects to roll out its video product beyond the territories currently served although it is unclear where and to what extent. When AT&T or Verizon have expanded their offering of video products, we have seen a decrease in our video revenue as AT&T and Verizon typically roll out aggressive marketing and discounting campaigns to launch their products.

With respect to our Internet access services, we face competition, including intensive marketing efforts and aggressive pricing, from telephone companies, primarily AT&T, Century Link and Verizon, and other providers of DSL, fiber-to-the-node and fiber-to-the-home services. DSL service competes with our Internet service and is often offered at prices lower than our Internet services, although often at speeds lower than the speeds we offer. Fiber-to-the-node networks can provide faster Internet speeds than conventional DSL, but still cannot typically match our Internet speeds. Fiber-to-the-home networks, however, can provide Internet speeds equal to or greater than Charter's current Internet speeds. In addition, in many of our markets, DSL providers have entered into co-marketing arrangements with DBS providers to offer service bundles combining video services provided by a DBS provider with DSL and traditional telephone and wireless services offered by the telephone companies and their affiliates. These service bundles offer customers similar pricing and convenience advantages as our bundles.

Continued growth in our residential telephone business faces risks. The competitive landscape for residential and commercial telephone services is intense; we face competition from providers of Internet telephone services, as well as incumbent telephone companies. Further, we face increasing competition for residential telephone services as more consumers in the United States are replacing traditional telephone service with wireless service. We expect to continue to price our phone product aggressively as part of our triple play strategy which could negatively impact our revenue from telephone to the extent we do not increase volume.

The existence of more than one cable system operating in the same territory is referred to as an overbuild. Overbuilds could adversely affect our growth, financial condition, and results of operations, by creating or increasing competition. We are aware of traditional overbuild situations impacting certain of our markets, however, we are unable to predict the extent to which additional overbuild situations may occur.

In order to attract new customers, from time to time we make promotional offers, including offers of temporarily reduced price or free service. These promotional programs result in significant advertising, programming and operating expenses, and also may require us to make capital expenditures to acquire and install customer premise equipment. Customers who subscribe to our services as a result of these offerings may not remain customers following the end of the promotional period. A failure to retain customers could have a material adverse effect on our business.

Mergers, joint ventures, and alliances among franchised, wireless, or private cable operators, DBS providers, local exchange carriers, and others, may provide additional benefits to some of our competitors, either through access to financing, resources, or efficiencies of scale, or the ability to provide multiple services in direct competition with us.

In addition to the various competitive factors discussed above, our business is subject to risks relating to increasing competition for the leisure and entertainment time of consumers. Our business competes with all other sources of entertainment and information delivery, including broadcast television, movies, live events, radio broadcasts, home video products, console games, print media, and the Internet. Further, due to consumer electronic innovations, content owners are allowing consumers to watch Internet-delivered content on televisions, personal computers, tablets, gaming boxes connected to televisions and mobile devices, some


19



without charging a fee to access the content. Technological advancements, such as video-on-demand, new video formats, and Internet streaming and downloading, have increased the number of entertainment and information delivery choices available to consumers, and intensified the challenges posed by audience fragmentation. The increasing number of choices available to audiences could also negatively impact advertisers’ willingness to purchase advertising from us, as well as the price they are willing to pay for advertising. If we do not respond appropriately to further increases in the leisure and entertainment choices available to consumers, our competitive position could deteriorate, and our financial results could suffer.

Our services may not allow us to compete effectively. Additionally, as we expand our offerings to introduce new and enhanced services, we will be subject to competition from other providers of the services we offer. Competition may reduce our expected growth of future cash flows which may contribute to future impairments of our franchises and goodwill.

Economic conditions in the United States may adversely impact the growth of our business.
We believe that continued competition and the weakened economic conditions in the United States, including weakness in the housing market and relatively high unemployment levels, have adversely affected consumer demand for our services, particularly basic video. These conditions contributed to video revenues remaining flat for the year ended December 31, 2012 compared to the corresponding period in 2011, while we continued to grow our commercial and Internet businesses. We believe competition from wireless and economic factors have contributed to an increase in the number of homes that replace their traditional telephone service with wireless service thereby impacting the growth of our telephone business. If these conditions do not improve or our efforts to improve our products and the way we market those products are not ultimately successful in increasing our growth, we believe our business and results of operations will be further adversely affected which may contribute to future impairments of our franchises and goodwill.

Our exposure to the credit risks of our customers, vendors and third parties could adversely affect our cash flow, results of operations and financial condition.

We are exposed to risks associated with the potential financial instability of our customers, many of whom have been adversely affected by the general economic downturn. Declines in the housing market, including foreclosures, together with significant unemployment, have caused increased cancellations by our customers or lead to unfavorable changes in the mix of products purchased. These events have adversely affected, and may continue to adversely affect our cash flow, results of operations and financial condition.

In addition, we are susceptible to risks associated with the potential financial instability of the vendors and third parties on which we rely to provide products and services or to which we outsource certain functions. The same economic conditions that may affect our customers, as well as volatility and disruption in the capital and credit markets, also could adversely affect vendors and third parties and lead to significant increases in prices, reduction in output or the bankruptcy of our vendors or third parties upon which we rely. Any interruption in the services provided by our vendors or by third parties could adversely affect our cash flow, results of operation and financial condition.

We face risks inherent in our commercial business.
 
We may encounter unforeseen difficulties as we increase the scale of our service offerings to businesses. We sell Internet access, data networking and fiber connectivity to cellular towers and office buildings, video and business telephone services to businesses and have increased our focus on growing this business. In order to grow our commercial business, we expect to increase expenditures on technology, equipment and personnel focused on the commercial business. Commercial business customers often require service level agreements and generally have heightened customer expectations for reliability of services. If our efforts to build the infrastructure to scale the commercial business are not successful, the growth of our commercial services business would be limited. We depend on interconnection and related services provided by certain third parties for the growth of our commercial business. As a result, our ability to implement changes as the services grow may be limited. If we are unable to meet these service level requirements or expectations, our commercial business could be adversely affected. Finally, we expect advances in communications technology, as well as changes in the marketplace and the regulatory and legislative environment. Consequently, we are unable to predict the effect that ongoing or future developments in these areas might have on our telephone and commercial businesses and operations.

We may not have the ability to reduce the high growth rates of, or pass on to our customers, our increasing programming costs, which would adversely affect our cash flow and operating margins.

Programming has been, and is expected to continue to be, our largest operating expense item. In recent years, the cable industry has experienced a rapid escalation in the cost of programming. We expect programming costs to continue to increase because of


20



a variety of factors including amounts paid for retransmission consent, annual increases imposed by programmers with additional selling power as a result of media consolidation, additional programming, including new sports services and non-linear programming for on-line and OnDemand platforms. The inability to fully pass these programming cost increases on to our customers has had an adverse impact on our cash flow and operating margins associated with the video product. We have programming contracts that have expired and others that will expire at or before the end of 2013. There can be no assurance that these agreements will be renewed on favorable or comparable terms. To the extent that we are unable to reach agreement with certain programmers on terms that we believe are reasonable we may be forced to remove such programming channels from our line-up, which could result in a further loss of customers.

Increased demands by owners of some broadcast stations for carriage of other services or payments to those broadcasters for retransmission consent are likely to further increase our programming costs. Federal law allows commercial television broadcast stations to make an election between “must-carry” rights and an alternative “retransmission-consent” regime. When a station opts for the latter, cable operators are not allowed to carry the station’s signal without the station’s permission. In some cases, we carry stations under short-term arrangements while we attempt to negotiate new long-term retransmission agreements. If negotiations with these programmers prove unsuccessful, they could require us to cease carrying their signals, possibly for an indefinite period. Any loss of stations could make our video service less attractive to customers, which could result in less subscription and advertising revenue. In retransmission-consent negotiations, broadcasters often condition consent with respect to one station on carriage of one or more other stations or programming services in which they or their affiliates have an interest. Carriage of these other services, as well as increased fees for retransmission rights, may increase our programming expenses and diminish the amount of capacity we have available to introduce new services, which could have an adverse effect on our business and financial results.

Our inability to respond to technological developments and meet customer demand for new products and services could limit our ability to compete effectively.

Our business is characterized by rapid technological change and the introduction of new products and services, some of which are bandwidth-intensive. We may not be able to fund the capital expenditures necessary to keep pace with technological developments, or anticipate the demand of our customers for products and services requiring new technology or bandwidth. Our inability to maintain and expand our upgraded systems and provide advanced services in a timely manner, or to anticipate the demands of the marketplace, could materially adversely affect our ability to attract and retain customers. Consequently, our growth, financial condition and results of operations could suffer materially.

We depend on third party service providers, suppliers and licensors; thus, if we are unable to procure the necessary services, equipment, software or licenses on reasonable terms and on a timely basis, our ability to offer services could be impaired, and our growth, operations, business, financial results and financial condition could be materially adversely affected.

We depend on third party service providers, suppliers and licensors to supply some of the services, hardware, software and operational support necessary to provide some of our services. We obtain these materials from a limited number of vendors, some of which do not have a long operating history or which may not be able to continue to supply the equipment and services we desire. Some of our hardware, software and operational support vendors, and service providers represent our sole source of supply or have, either through contract or as a result of intellectual property rights, a position of some exclusivity. If demand exceeds these vendors’ capacity or if these vendors experience operating or financial difficulties, or are otherwise unable to provide the equipment or services we need in a timely manner, at our specifications and at reasonable prices, our ability to provide some services might be materially adversely affected, or the need to procure or develop alternative sources of the affected materials or services might delay our ability to serve our customers. These events could materially and adversely affect our ability to retain and attract customers, and have a material negative impact on our operations, business, financial results and financial condition. A limited number of vendors of key technologies can lead to less product innovation and higher costs. For these reasons, we generally endeavor to establish alternative vendors for materials we consider critical, but may not be able to establish these relationships or be able to obtain required materials on favorable terms.
 
In that regard, we currently purchase set-top boxes from a limited number of vendors, because each of our cable systems use one or two proprietary conditional access security schemes, which allows us to regulate subscriber access to some services, such as premium channels. We believe that the proprietary nature of these conditional access schemes makes other manufacturers reluctant to produce set-top boxes. Future innovation in set-top boxes may be restricted until these issues are resolved. In addition, we believe that the general lack of compatibility among set-top box operating systems has slowed the industry’s development and deployment of digital set-top box applications.

We depend on patent, copyright, trademark and trade secret laws and licenses to establish and maintain our intellectual property rights in technology and the products and services used in our operating activities. Any of our intellectual property rights could be challenged or invalidated, or such intellectual property rights may not be sufficient to permit us to continue to use certain


21



intellectual property, which could result in discontinuance of certain product or service offerings or other competitive harm, our incurring substantial monetary liability or being enjoined preliminarily or permanently from further use of the intellectual property in question.

Malicious and abusive activities could disrupt our networks, information systems or properties and could impair our operating activities.

Network and information systems technologies are critical to our operating activities, as well as our customers' access to our services. Malicious and abusive activities, such as the dissemination of computer viruses, worms, and other destructive or disruptive software, computer hackings, social engineering, process breakdowns, denial of service attacks and other malicious activities have become more common in industry overall.  If directed at us or technologies upon which we depend, these activities could have adverse consequences on our network and our customers, including degradation of service, excessive call volume to call centers, and damage to our or our customers' equipment and data.  Further, these activities could result in security breaches, such as misappropriation, misuse, leakage, falsification or accidental release or loss of information maintained in our information technology systems and networks, and in our vendors’ systems and networks, including customer, personnel and vendor data. If a significant incident were to occur, it could damage our reputation and credibility, lead to customer dissatisfaction and, ultimately, loss of customers or revenue, in addition to increased costs to service our customers and protect our network. These events also could result in large expenditures to repair or replace the damaged properties, networks or information systems or to protect them from similar events in the future. Any significant loss of Internet customers or revenue, or significant increase in costs of serving those customers, could adversely affect our growth, financial condition and results of operations.

For tax purposes, we could experience a deemed ownership change in the future that could limit our ability to use our tax loss carryforwards.

As of December 31, 2012, we had approximately $7.7 billion of federal tax net operating loss carryforwards, capital loss carryforwards and suspended losses resulting in a gross deferred tax asset of approximately $2.7 billion. Federal tax net operating and capital loss carryforwards expire in the years 2014 through 2032.  Federal suspended losses can generally be carried forward indefinitely. These losses resulted from the operations of Charter Holdco and its subsidiaries. In addition, as of December 31, 2012, we had state tax net operating loss carryforwards, capital loss carryforwards and suspended losses, resulting in a gross deferred tax asset (net of federal tax benefit) of approximately $252 million. State tax net operating and capital loss carryforwards generally expire in the years 2013 through 2032. State suspended losses can generally be carried forward indefinitely. Due to uncertainties in projected future taxable income, valuation allowances have been established against the gross deferred tax assets for book accounting purposes, except for future taxable income that will result from the reversal of existing temporary differences for which deferred tax liabilities are recognized.  Such tax loss carryforwards can accumulate and be used to offset our future taxable income.  

The consummation of the Plan generated an “ownership change” as defined in Section 382 of the Internal Revenue Code of 1986, as amended (the “Code”). In general, an “ownership change” occurs whenever the percentage of the stock of a corporation owned, directly or indirectly, by “5-percent stockholders” (within the meaning of Section 382 of the Code) increases by more than 50 percentage points over the lowest percentage of the stock of such corporation owned, directly or indirectly, by such “5-percent stockholders” at any time over the preceding three years. As a result, Charter is subject to an annual limitation on the use of our loss carryforwards which existed at November 30, 2009. Further, our loss carryforwards have been reduced by the amount of the cancellation of debt income resulting from the Plan that was allocable to Charter. The limitation on our ability to use our loss carryforwards, in conjunction with the loss carryforward expiration provisions, could reduce our ability to use a portion of our loss carryforwards to offset future taxable income which could result in us being required to make material cash tax payments. Our ability to make such income tax payments, if any, will depend at such time on our liquidity or our ability to raise additional capital, and/or on receipt of payments or distributions from Charter Holdco and its subsidiaries.

If Charter were to experience a second ownership change in the future (as a result of purchases and sales of stock by Charter’s 5-percent stockholders, new issuances or redemptions of Charter’s stock, certain acquisitions of Charter’s stock and issuances, redemptions, sales or other dispositions or acquisitions of interests in Charter’s 5-percent stockholders), Charter’s ability to use our loss carryforwards could become subject to further limitations. Our common stock is subject to certain transfer restrictions contained in our amended and restated certificate of incorporation. These restrictions, which are designed to minimize the likelihood of an ownership change occurring and thereby preserve our ability to utilize our loss carryforwards, are not currently operative but could become operative in the future if certain events occur and the restrictions are imposed by Charter’s board of directors. However, there can be no assurance that Charter’s board of directors would choose to impose these restrictions or that such restrictions, if imposed, would prevent an ownership change from occurring.



22



If we are unable to retain key employees, our ability to manage our business could be adversely affected.

Our operational results have depended, and our future results will depend, upon the retention and continued performance of our management team. Over the last twelve months, we have experienced significant changes in our management team and may experience additional changes in the future. Our ability to retain and hire new key employees for management positions could be impacted adversely by the competitive environment for management talent in the broadband communications industry. The loss of the services of key members of management and the inability or delay in hiring new key employees could adversely affect our ability to manage our business and our future operational and financial results.

Risks Related to Ownership Positions of Charter’s Principal Shareholders

Charter’s principal stockholders own a significant amount of Charter’s common stock, giving them influence over corporate transactions and other matters.

Members of Charter's board of directors include directors who are also employed by our principal stockholders, Mr. Darren Glatt is an employee of Apollo Management, L.P.;  Mr. Bruce Karsh is the president of Oaktree Capital Management, L.P.; Mr. Stan Parker is a senior partner of Apollo Global Management LLC; Mr. Edgar Lee is a Senior Vice President of Oaktree Capital Management, L.P.; and Mr. Jeffrey Marcus is a partner of Crestview Partners, L.P. As of December 31, 2012, Apollo funds beneficially held approximately 24% of the Class A common stock of Charter. Oaktree Opportunities Investments, L.P. and certain affiliated funds beneficially held approximately 12% of the Class A common stock of Charter. Funds affiliated with Crestview beneficially held approximately 10% of Charter's outstanding Class A common stock as of December 31, 2012.  Charter's principal stockholders may be able to exercise substantial influence over all matters requiring stockholder approval, including the election of directors and approval of significant corporate action, such as mergers and other business combination transactions should these stockholders retain a significant ownership interest in us.  Charter's principal stockholders are not restricted from investing in, and have invested in, and engaged in, other businesses involving or related to the operation of cable television systems, video programming, Internet service, telephone or business and financial transactions conducted through broadband interactivity and Internet services.  The principal stockholders may also engage in other businesses that compete or may in the future compete with us.

The principal stockholders' substantial influence over our management and affairs could create conflicts of interest if any of them were faced with decisions that could have different implications for them and us.

Risks Related to Regulatory and Legislative Matters 

Our business is subject to extensive governmental legislation and regulation, which could adversely affect our business.

Regulation of the cable industry has increased cable operators' operational and administrative expenses and limited their revenues. Cable operators are subject to various laws and regulations including those covering the following:

the provisioning and marketing of cable equipment and compatibility with new digital technologies;
subscriber and employee privacy and data security;
limited rate regulation of video service;
copyright royalties for retransmitting broadcast signals;
when a cable system must carry a particular broadcast station and when it must first obtain retransmission consent to carry a broadcast station;
the provision of channel capacity to unaffiliated commercial leased access programmers;
limitations on our ability to enter into exclusive agreements with multiple dwelling unit complexes and control our inside wiring;
the provision of high-speed Internet service, including net neutrality rules;
the provision of voice communications;
cable franchise renewals and transfers; and
equal employment opportunity, emergency alert systems, disability access, technical standards, marketing practices, customer service, and consumer protection.

Additionally, many aspects of these laws and regulations are currently the subject of judicial proceedings and administrative or legislative proposals. In 2010, the FCC submitted its National Broadband Plan to Congress and announced its intention to initiate approximately 40 rulemakings addressing a host of issues related to the delivery of broadband services, including video, data, VoIP and other services. The broad reach of these rulemakings could ultimately impact the environment in which we operate. There are also ongoing efforts to amend or expand the federal, state, and local regulation of some of our cable systems, which


23



may compound the regulatory risks we already face, and proposals that might make it easier for our employees to unionize. Congress and various federal agencies are now considering adoption of significant new privacy restrictions, including new restrictions on the use of personal and profiling information for behavioral advertising. In response to recent global data breaches, malicious activity and cyber threats, as well as the general increasing concerns regarding the protection of consumers’ personal information, Congress is considering the adoption of new data security and cybersecurity legislation that could result in additional network and information security requirements for our business. In the event of a data breach or cyber attack, these new laws, as well as existing legal and regulatory obligations, could require significant expenditures to remedy any such breach or attack.

Our cable system franchises are subject to non-renewal or termination. The failure to renew a franchise in one or more key markets could adversely affect our business.

Our cable systems generally operate pursuant to franchises, permits, and similar authorizations issued by a state or local governmental authority controlling the public rights-of-way. Many franchises establish comprehensive facilities and service requirements, as well as specific customer service standards and monetary penalties for non-compliance. In many cases, franchises are terminable if the franchisee fails to comply with significant provisions set forth in the franchise agreement governing system operations. Franchises are generally granted for fixed terms and must be periodically renewed. Franchising authorities may resist granting a renewal if either past performance or the prospective operating proposal is considered inadequate. Franchise authorities often demand concessions or other commitments as a condition to renewal. In some instances, local franchises have not been renewed at expiration, and we have operated and are operating under either temporary operating agreements or without a franchise while negotiating renewal terms with the local franchising authorities.

The traditional cable franchising regime has recently undergone significant change as a result of various federal and state actions.  Some state franchising laws do not allow us to immediately opt into favorable statewide franchising.  In many cases, state franchising laws will result in fewer franchise imposed requirements for our competitors who are new entrants than for us, until we are able to opt into the applicable state franchise.

We cannot assure you that we will be able to comply with all significant provisions of our franchise agreements and certain of our franchisors have from time to time alleged that we have not complied with these agreements. Additionally, although historically we have renewed our franchises without incurring significant costs, we cannot assure you that we will be able to renew, or to renew as favorably, our franchises in the future. A termination of or a sustained failure to renew a franchise in one or more key markets could adversely affect our business in the affected geographic area.

Our cable system franchises are non-exclusive. Accordingly, local and state franchising authorities can grant additional franchises and create competition in market areas where none existed previously, resulting in overbuilds, which could adversely affect results of operations.

Our cable system franchises are non-exclusive. Consequently, local and state franchising authorities can grant additional franchises to competitors in the same geographic area or operate their own cable systems. In some cases, local government entities and municipal utilities may legally compete with us without obtaining a franchise from the local franchising authority. As a result, competing operators may build systems in areas in which we hold franchises.

The FCC has adopted rules that streamline entry for new competitors (particularly those affiliated with telephone companies) and reduce franchising burdens for these new entrants. At the same time, a substantial number of states have adopted new franchising laws, principally designed to streamline entry for new competitors, and often provide advantages for these new entrants that are not immediately available to existing operators.

Local franchise authorities have the ability to impose additional regulatory constraints on our business, which could further increase our expenses.

In addition to the franchise agreement, cable authorities in some jurisdictions have adopted cable regulatory ordinances that further regulate the operation of cable systems. This additional regulation increases the cost of operating our business. Local franchising authorities may impose new and more restrictive requirements. Local franchising authorities who are certified to regulate rates in the communities where they operate generally have the power to reduce rates and order refunds on the rates charged for basic service and equipment.



24



Tax legislation and administrative initiatives or challenges to our tax positions could adversely affect our results of operations and financial condition.  

We operate cable systems in locations throughout the United States and, as a result, we are subject to the tax laws and regulations of federal, state and local governments. From time to time, various legislative and/or administrative initiatives may be proposed that could adversely affect our tax positions. There can be no assurance that our effective tax rate or tax payments will not be adversely affected by these initiatives. As a result of state and local budget shortfalls due primarily to the recession as well as other considerations, certain states and localities have imposed or are considering imposing new or additional taxes or fees on our services or changing the methodologies or base on which certain fees and taxes are computed. Such potential changes include additional taxes or fees on our services which could impact our customers, combined reporting and other changes to general business taxes, central/unit-level assessment of property taxes and other matters that could increase our income, franchise, sales, use and/or property tax liabilities. In addition, federal, state and local tax laws and regulations are extremely complex and subject to varying interpretations. There can be no assurance that our tax positions will not be challenged by relevant tax authorities or that we would be successful in any such challenge.

Further regulation of the cable industry could cause us to delay or cancel service or programming enhancements, or impair our ability to raise rates to cover our increasing costs, resulting in increased losses.

Currently, rate regulation of cable systems is strictly limited to the basic service tier and associated equipment and installation activities. However, the FCC and Congress continue to be concerned that cable rate increases are exceeding inflation. It is possible that either the FCC or Congress will further restrict the ability of cable system operators to implement rate increases for our video services or even for our high-speed Internet and telephone services. Should this occur, it would impede our ability to raise our rates. If we are unable to raise our rates in response to increasing costs, our losses would increase.

There has been legislative and regulatory interest in requiring cable operators to offer historically combined programming services on an á la carte basis. It is possible that new marketing restrictions could be adopted in the future further affecting our preferred provisioning of services and related equipment. Such restrictions could adversely affect our operations.

Actions by pole owners might subject us to significantly increased pole attachment costs.

Pole attachments are cable wires that are attached to utility poles. Cable system attachments to investor-owned public utility poles historically have been regulated at the federal or state level, generally resulting in favorable pole attachment rates for attachments used to provide cable service. In contrast, utility poles owned by municipalities or cooperatives are not subject to federal regulation and are generally exempt from state regulation. In 2011, the FCC amended its pole attachment rules to promote broadband deployment. The order (the "Order") maintains the basic rate formula applicable to "cable" attachments in the 30 states directly subject to FCC regulation, but reduces the rate formula previously applicable to "telecommunications" attachments to make it roughly equivalent to the cable attachment rate. The Order maintains the status quo treatment of cable-provided VoIP service as an unclassified service eligible for the favorable cable pole attachment rates, but the issue has not been fully resolved by the FCC, and a change in classification could subject our pole attachment rates to the higher rates governing telecommunications attachments. The Order also allows for new penalties in certain cases involving unauthorized attachments that could result in additional costs for cable operators. The Order overall strengthens the cable industry's ability to access investor-owned utility poles on reasonable rates, terms and conditions. Electric utilities filed Petitions for Reconsideration at the FCC and Petitions for Review in the D.C. Circuit Court of Appeals seeking to modify or overturn the FCC’s Order. Charter and other cable operators have intervened in the court proceeding in support of the FCC. The outcome of these proceedings could impact the pole attachment rates we pay utility companies.

Increasing regulation of our Internet service product could adversely affect our ability to provide new products and services.

In December 2010, the FCC adopted new “net neutrality” rules it deemed necessary to ensure continuation of an “open” Internet that is not unduly restricted by network “gatekeepers.” The new rules, which went into effect in November 2011, are based on three core principles of: (1) transparency, (2) no blocking, and (3) no unreasonable discrimination. The rules permit broadband service providers to exercise “reasonable network management” for legitimate management purposes, such as management of congestion, harmful traffic, and network security. The rules also provide broadband service providers with the flexibility to engage in usage-based billing and offer additional specialized services, such as facilities-based IP voice services, without being subject to restrictions on discrimination. Although the rules encompass both wireline providers (like us) and wireless providers, the rules are less stringent with regard to wireless providers. Verizon and other parties have filed for additional FCC review, as well as filing an appeal challenging the FCC’s authority to issue such rules, which will be heard by the U.S. Court of Appeals for the D.C. Circuit. For now, the FCC will enforce these rules based on case-by-case complaints. Because many of the requirements are vague and because the FCC has not provided clear guidance on implementation, it is unclear how the FCC will enforce its rules and


25



adjudicate any related complaints. Legislation in this area is also possible. Rules or statutes increasing the regulation of our Internet services could limit our ability to efficiently manage our cable systems and respond to operational and competitive challenges.
 
Changes in channel carriage regulations could impose significant additional costs on us.

Cable operators also face significant regulation of their video channel carriage. We can be required to devote substantial capacity to the carriage of programming that we might not carry voluntarily, including certain local broadcast signals; local public, educational and government access (“PEG”) programming; and unaffiliated, commercial leased access programming (required channel capacity for use by persons unaffiliated with the cable operator who desire to distribute programming over a cable system). The FCC has adopted new commercial leased access rules (currently stayed while under appeal) which dramatically reduce the rate we can charge for leasing this capacity and dramatically increase our administrative burdens. Legislation has been introduced in Congress in the past that, if adopted, could impact our carriage of broadcast signals by simultaneously eliminating the cable industry’s compulsory copyright license and the retransmission consent requirements governing cable’s retransmission of broadcast signals. The FCC recently adopted changes to the rules affecting the relationship between programmers and multichannel video distributors, and is now considering additional changes. Future regulatory changes could disrupt existing programming commitments, interfere with our preferred use of limited channel capacity, increase our programming costs, and limit our ability to offer services that would maximize our revenue potential. It is possible that other legal restraints will be adopted limiting our discretion over programming decisions.

Offering voice communications service may subject us to additional regulatory burdens, causing us to incur additional costs.

We offer voice communications services over our broadband network and continue to develop and deploy VoIP services. The FCC has ruled that competitive telephone companies that support VoIP services, such as those we offer our customers, are entitled to interconnect with incumbent providers of traditional telecommunications services, which ensure that our VoIP services can compete in the market. The FCC has also declared that certain VoIP services are not subject to traditional state public utility regulation. The full extent of the FCC preemption of state and local regulation of VoIP services is not yet clear. Expanding our offering of these services may require us to obtain certain additional authorizations. We may not be able to obtain such authorizations in a timely manner, or conditions could be imposed upon such licenses or authorizations that may not be favorable to us. Telecommunications companies generally are subject to other significant regulation which could also be extended to VoIP providers. If additional telecommunications regulations are applied to our VoIP service, it could cause us to incur additional costs. The FCC has already extended certain traditional telecommunications carrier requirements, such as E911, Universal Service fund collection, Communications Assistance for Law Enforcement Act (“CALEA”), privacy, Customer Proprietary Network Information, number porting, disability and discontinuance of service requirements to many VoIP providers such as us. In November 2011, the FCC released an order significantly changing the rules governing intercarrier compensation payments for the origination and termination of telephone traffic between carriers, including VoIP service providers like Charter. Several entities have challenged this FCC ruling in federal court, and that case is now pending before the Tenth Circuit Court of Appeals. The new rules, as they now stand, will result in a substantial decrease in intercarrier compensation payments over a multi-year period. We received intercarrier compensation of approximately $19 million and $23 million for the years ended December 31, 2012 and 2011, respectively. The decreases over the multi-year transition will affect both the amounts that Charter pays to other carriers and the amounts that Charter receives from other carriers. The schedule and magnitude of these decreases, however, will vary depending on the nature of the carriers and the telephone traffic at issue, and the FCC implementing rulemakings. We cannot yet predict with certainty the balance of the impact on Charter’s revenues and expenses for voice services at particular times over this multi-year period.

Item 1B. Unresolved Staff Comments.

None.

Item 2. Properties.

Our principal physical assets consist of cable distribution plant and equipment, including signal receiving, encoding and decoding devices, headend reception facilities, distribution systems, and customer premise equipment for each of our cable systems.

Our cable plant and related equipment are generally attached to utility poles under pole rental agreements with local public utilities and telephone companies, and in certain locations are buried in underground ducts or trenches. We own or lease real property for signal reception sites, and own our service vehicles.

Our subsidiaries generally lease space for business offices. Our headend and tower locations are located on owned or leased parcels of land, and we generally own the towers on which our equipment is located. Charter Holdco owns the land and building for our


26



St. Louis corporate office. We lease space for our offices in Denver, Colorado and for our corporate headquarters in Stamford, Connecticut.

The physical components of our cable systems require maintenance as well as periodic upgrades to support the new services and products we introduce. See “Item 1. Business – Our Network Technology.” We believe that our properties are generally in good operating condition and are suitable for our business operations.

Item 3. Legal Proceedings.

Patent Litigation

Ronald A. Katz Technology Licensing, L.P. v. Charter Communications, Inc. et. al.  In 2006, Ronald A. Katz Technology Licensing, L.P. filed a lawsuit against Charter and other parties in the U. S. District Court for the District of Delaware alleging that Charter and the other defendants infringed its interactive call processing patents.  In 2007, the lawsuit was combined with other cases filed by Katz in a multi-district litigation proceeding in the U.S. District Court for the Central District of California for coordinated and consolidated pretrial proceedings.  In 2010, the court denied Katz's motion for summary judgment, struck two affirmative defenses that Charter had raised, invalidated one of the nine remaining claims Katz had asserted and entered a ruling restricting Katz's damages claims by limiting the time period from which Katz may seek damages. A consolidated appeal involving other co-defendants was held, with the U.S. Court of Appeals for the Federal Circuit confirming invalidity of certain claims and remanding certain rulings back to the district court for further consideration.  Based on the Federal Circuit's opinion, the district court ordered additional summary judgment briefing and some limited pre-trial briefing.  In 2012, the court granted Charter's second motion for summary judgment and invalidated one of the claims asserted against Charter, leaving eight claims. In related litigation against others, the court invalidated four of these patent claims which will result in four claims being asserted against Charter when this ruling is applied in our case. Charter initiated ex parte examinations with the U.S. Patent Office challenging the validity of all eight patent claims asserted against Charter. The Patent Office granted all of these examinations finding a substantial new question as to whether the claims are valid over prior art not previously considered by the Patent Office. When all pre-trial proceedings are completed, any matters remaining for trial will be transferred back to the District Court in Delaware.  No trial date has been set.  Charter continues to vigorously contest this matter although we cannot predict the ultimate outcome of this lawsuit nor can we reasonably estimate a range of possible loss.

We are also defendants or co-defendants in several other unrelated lawsuits claiming infringement of various patents relating to various aspects of our businesses.  Other industry participants are also defendants in certain of these cases.

In the event that a court ultimately determines that we infringe on any intellectual property rights, we may be subject to substantial damages and/or an injunction that could require us or our vendors to modify certain products and services we offer to our subscribers, as well as negotiate royalty or license agreements with respect to the patents at issue.  While we believe the lawsuits are without merit and intend to defend the actions vigorously, no assurance can be given that any adverse outcome would not be material to our consolidated financial condition, results of operations, or liquidity.

Bankruptcy Proceedings

On March 27, 2009, Charter filed a Chapter 11 petition in the United States Bankruptcy Court for the Southern District of New
York. On November 17, 2009, the Bankruptcy Court issued its Order and Opinion confirming the Plan over the objections of various objectors. Charter consummated the Plan on November 30, 2009.

Two appeals are pending relating to confirmation of the Plan, the appeals by (i) Law Debenture Trust Company of New York (“LDT”) (as the Trustee with respect to the $479 million in aggregate principal amount of 6.50% convertible senior notes due 2027 issued by Charter which are no longer outstanding following consummation of the Plan and the holders of which already received distributions of approximately $168 million pursuant to the Plan); and (ii) R2 Investments, LDC (“R2 Investments”) (a former equity interest holder in Charter). The appeals by LDT and R2 Investments were denied by the District Court for the Southern District of New York in March 2011. On August 31, 2012, the 2nd Circuit Court of Appeals unanimously affirmed the district court's decision holding that R2 Investments and LDT's appeals are equitably moot. Thereafter, R2 Investments and LDT sought a rehearing en banc with the 2nd Circuit which was denied. On January 10, 2013, R2 Investments and LDT filed a petition for a writ of certiorari with the United States Supreme Court, asking that court to review the 2nd Circuit's decision claiming there is a split among the Circuit Courts regarding the equitable mootness principle that the Supreme Court should resolve. Charter continues to vigorously contest this matter although we cannot predict the ultimate outcome of this lawsuit nor can we reasonably estimate a range of possible loss.

 


27



Other Proceedings

We have had communications with the United States Environmental Protection Agency (“the EPA”) in connection with a self reporting audit which may result in a proceeding. Pursuant to the audit, we discovered certain compliance issues concerning our reports to the EPA for backup batteries used at our facilities. We do not view these matters as material.

We also are party to other lawsuits and claims that arise in the ordinary course of conducting our business, including lawsuits claiming violation of anti-trust laws and violation of wage and hour laws.  The ultimate outcome of these other legal matters pending against us or our subsidiaries cannot be predicted, and although such lawsuits and claims are not expected individually to have a material adverse effect on our consolidated financial condition, results of operations, or liquidity, such lawsuits could have in the aggregate a material adverse effect on our consolidated financial condition, results of operations, or liquidity.  Whether or not we ultimately prevail in any particular lawsuit or claim, litigation can be time consuming and costly and injure our reputation.

Item 4. Mine Safety Disclosures.

Not applicable.



28



PART II

Item 5. Market for Registrant’s Common Equity, Related Stockholder Matters and Issuer Purchases of Equity Securities.

(A)
Market Information

Charter’s Class A common stock is listed on the NASDAQ Global Select Market under the symbol “CHTR.”

 
The following table sets forth, for the periods indicated, the range of high and low last reported sale price per share of Charter’s Class A common stock on the NASDAQ Global Select Market. There was no established trading market for Charter’s Class B common stock prior to its conversion to Class A common stock on January 18, 2011.

Class A Common Stock
 
 
High
 
Low
2011
 
 
 
 
First quarter
 
$
50.63

 
$
38.46

Second quarter
 
$
59.30

 
$
51.66

Third quarter
 
$
59.75

 
$
42.06

Fourth quarter
 
$
56.94

 
$
43.67

 
 
 
 
 
2012
 
 
 
 
First quarter
 
$
64.91

 
$
56.15

Second quarter
 
$
70.87

 
$
59.41

Third quarter
 
$
82.54

 
$
71.59

Fourth quarter
 
$
78.54

 
$
67.50


(B)
Holders

As of January 31, 2013, there were approximately 46 holders of record of Charter’s Class A common stock.

(C)
Dividends

Charter has not paid stock or cash dividends on any of its common stock.

Charter would be dependent on distributions from its subsidiaries if Charter were to make any dividends. Covenants in the indentures and credit agreements governing the debt obligations of our subsidiaries restrict their ability to make distributions to us, and accordingly, limit our ability to declare or pay cash dividends. See “Item 7. Management’s Discussion and Analysis of Financial Condition and Results of Operations.” Future cash dividends, if any, will be at the discretion of Charter’s board of directors and will depend upon, among other things, our future operations and earnings, capital requirements, general financial condition, contractual restrictions and such other factors as Charter’s board of directors may deem relevant.
 


29



(D) Securities Authorized for Issuance Under Equity Compensation Plans

The following information is provided as of December 31, 2012 with respect to equity compensation plans:

Plan Category
 
Number of Securities to be Issued Upon Exercise of Outstanding Options, Warrants and Rights
 
Weighted Average Exercise Price of Outstanding Warrants and Rights
 
Number of Securities Remaining Available for Future Issuance Under Equity Compensation Plans
 
 
 
 
 
 
 
 
Equity compensation plans approved by security holders
 
3,879,638

(1)
 
$
54.98

 
1,414,919

(1)
Equity compensation plans not approved by security holders
 

 
 
$

 

 
 
 
 
 
 
 
 
 
 
TOTAL
 
3,879,638

(1)
 
$
54.98

 
1,414,919

(1)

(1)
This total does not include 927,614 shares issued pursuant to restricted stock grants made under our 2009 Stock Incentive Plan, which are subject to vesting based on continued employment and market conditions.

For information regarding securities issued under our equity compensation plans, see Note 15 to our accompanying consolidated financial statements contained in “Item 8. Financial Statements and Supplementary Data.”



30



(E) Performance Graph

The graph below shows the cumulative total return on Charter’s Class A common stock for the period from December 2, 2009 through December 31, 2012, in comparison to the cumulative total return on Standard & Poor’s 500 Index and a peer group consisting of the national cable operators that are most comparable to us in terms of size and nature of operations. The Company’s peer group consists of Cablevision Systems Corporation, Comcast Corporation, and Time Warner Cable, Inc.  The results shown assume that $100 was invested on December 2, 2009 in Charter and peer group stock or on November 30, 2009 for the S&P 500 index and that all dividends were reinvested. These indices are included for comparative purposes only and do not reflect whether it is management’s opinion that such indices are an appropriate measure of the relative performance of the stock involved, nor are they intended to forecast or be indicative of future performance of Charter’s Class A common stock.
(F)  Recent Sales of Unregistered Securities

During 2012, there were no unregistered sales of securities of the registrant other than those previously reported on a Quarterly Report on Form 10-Q or Current Report on Form 8-K.

(G) Purchases of Equity Securities by the Issuer

The following table presents Charter's purchases of equity securities completed during the fourth quarter of 2012 representing shares withheld from employees for the payment of taxes upon the vesting of equity awards.





Period



(a)
Total Number of Shares Purchased



(b)
Average Price Paid per Share
(c)
Total Number of Shares Purchased as Part of Publicly Announced Plans or Programs
(d)
Maximum Number of Shares that May Yet Be Purchased Under the Plans or Programs
October 1 - 31, 2012
155 (1)
$
76.09


N/A
November 1 - 30, 2012
10,927 (1)
$
77.00


N/A
December 1 - 31, 2012
102,779 (1)
$
71.62


N/A
(1)
In October, November and December 2012, Charter withheld 155, 10,927 and 102,779 shares of its common stock, respectively, in payment of tax withholding owed by employees upon vesting of restricted shares and restricted stock units.


31




Item 6. Selected Financial Data.

The following table presents selected consolidated financial data for the periods indicated (dollars in millions, except share data):

 
Successor
 
 
Predecessor
 
Years Ended December 31,
 
One Month Ended December 31,
 
 
Eleven Months Ended November 30,
 
Year Ended December 31,
 
2012
 
2011
 
2010
 
2009
 
 
2009
 
2008 (a)
 
 
 
 
 
 
 
 
 
 
 
 
 
Statement of Operations Data:
 
 
 
 
 
 
 
 
 
 
 
 
Revenues
$
7,504

 
$
7,204

 
$
7,059

 
$
572

 
 
$
6,183

 
$
6,479

Income (loss) from operations
$
916

 
$
1,041

 
$
1,024

 
$
84

 
 
$
(1,063
)
 
$
(614
)
Interest expense, net
$
(907
)
 
$
(963
)
 
$
(877
)
 
$
(68
)
 
 
$
(1,020
)
 
$
(1,905
)
Income (loss) before income taxes
$
(47
)
 
$
(70
)
 
$
58

 
$
10

 
 
$
9,748

 
$
(2,550
)
Net income (loss) – Charter shareholders
$
(304
)
 
$
(369
)
 
$
(237
)
 
$
2

 
 
$
11,364

 
$
(2,451
)
Basic earnings (loss) per common share
$
(3.05
)
 
$
(3.39
)
 
$
(2.09
)
 
$
0.02

 
 
$
30.00

 
$
(6.56
)
Diluted earnings (loss) per common share
$
(3.05
)
 
$
(3.39
)
 
$
(2.09
)
 
$
0.02

 
 
$
12.61

 
$
(6.56
)
Weighted-average shares outstanding, basic
99,657,989

 
108,948,554

 
113,138,461

 
112,078,089

 
 
378,784,231

 
373,464,920

Weighted-average shares outstanding, diluted
99,657,989

 
108,948,554

 
113,138,461

 
114,346,861

 
 
902,067,116

 
373,464,920

 
 
 
 
 
 
 
 
 
 
 
 
 
Balance Sheet Data (end of period):
 
 
 
 
 
 
 
 
 
 
 
 
Investment in cable properties
$
14,870

 
$
14,843

 
$
15,027

 
$
15,391

 
 
 
 
$
12,448

Total assets
$
15,599

 
$
15,601

 
$
15,737

 
$
16,658

 
 
 
 
$
13,882

Total debt (including debt subject to compromise)
$
12,808

 
$
12,856

 
$
12,306

 
$
13,322

 
 
 
 
$
21,666

Charter shareholders’ equity (deficit)
$
149

 
$
409

 
$
1,478

 
$
1,916

 
 
 
 
$
(10,506
)
 
 
 
 
 
 
 
 
 
 
 
 
 
Other Financial Data:
 
 
 
 
 
 
 
 
 
 
 
 
Ratio of earnings to fixed charges (b)
N/A

 
N/A

 
1.07

 
1.14

 
 
8.41

 
N/A

Deficiency of earnings to cover fixed charges (b)
$
47

 
$
70

 
N/A

 
N/A

 
 
N/A

 
$
2,550


(a)
The year ended December 31, 2008 has been restated to reflect the retrospective application of accounting guidance for convertible debt with cash settlement features.

(b)
Earnings include income (loss) before noncontrolling interest and income taxes plus fixed charges. Fixed charges consist of interest expense and an estimated interest component of rent expense.

Comparability of the above information from year to year is affected by acquisitions and dispositions completed by us. In addition, upon our emergence from bankruptcy, we adopted fresh start accounting. This resulted in us becoming a new entity on December 1, 2009, with a new capital structure, a new accounting basis in the identifiable assets and liabilities assumed and no retained earnings or accumulated losses. Accordingly, the consolidated financial statements on or after December 1, 2009 are not comparable to the consolidated financial statements prior to that date. The financial statements for the periods ended prior to November 30, 2009 do not include the effect of any changes in our capital structure or changes in the fair value of assets and liabilities as a result of fresh start accounting.



32



Item 7. Management’s Discussion and Analysis of Financial Condition and Results of Operations.

Reference is made to “Part I. Item 1A. Risk Factors” and “Cautionary Statement Regarding Forward-Looking Statements,” which describe important factors that could cause actual results to differ from expectations and non-historical information contained herein. In addition, the following discussion should be read in conjunction with the audited consolidated financial statements and accompanying notes thereto of Charter Communications, Inc. and subsidiaries included in “Item 8. Financial Statements and Supplementary Data.”

Overview

We are a cable operator providing services in the United States with approximately 5.4 million residential and commercial customers at December 31, 2012. We offer our customers traditional cable video programming, Internet services, and telephone services, as well as advanced video services such as OnDemandTM, HD television and DVR service. We also sell local advertising on cable networks and provide fiber connectivity to cellular towers. See “Part I. Item 1. Business — Products and Services” for further description of these services, including “customers.”

Our most significant competitors are DBS providers and certain telephone companies that offer services that provide features and functions similar to our video, high-speed Internet, and telephone services, including in some cases wireless services, and they also offer these services in bundles similar to ours.  See “Business — Competition.”  In the recent past, we have grown revenues by offsetting basic video customer losses with price increases and sales of incremental services such as high-speed Internet, OnDemand, DVR and HD television.  We expect to continue to grow revenues by increasing the number of products in our current customer homes and obtaining new customers with an improved value offering. In addition, we expect to increase revenues by expanding the sales of services to our commercial customers.  However, we cannot assure you that we will be able to grow revenues or maintain our margins at recent historical rates.

Total revenue growth was 4% for the year ended December 31, 2012 compared to the corresponding period in 2011, and 2% for the year ended December 31, 2011 compared to the corresponding period in 2010, as we continued to grow our Internet and commercial businesses and also due to increased advertising revenue. Video revenues remained flat during the year ended December 31, 2012 compared to the corresponding prior period and declined 2% during the year ended December 31, 2011 compared to the corresponding prior period. For the years ended December 31, 2012, 2011 and 2010, adjusted earnings (loss) before interest expense, income taxes, depreciation and amortization (“Adjusted EBITDA”) was $2.7 billion, $2.7 billion and $2.6 billion, respectively.  See “—Use of Adjusted EBITDA and Free Cash Flow” for further information on Adjusted EBITDA and free cash flow.  Adjusted EBITDA remained flat for the year ended December 31, 2012 compared to the corresponding period in 2011 as a result of an increase in Internet, commercial and advertising revenues offset by higher programming costs, expenses associated with driving higher growth and investments in the customer experience. For the year ended December 31, 2012, our income from operations was $916 million, and for each of the years ended December 31, 2011 and 2010, our income from operations was $1.0 billion. The decrease in income from operations for the year ended December 31, 2012 compared to the corresponding prior periods is primarily due to increases in depreciation and amortization.

Our business plans include goals for increasing the number of customers and revenue.  To reach our goals, we have been working to further improve the quality of the video product we offer by increasing digital and HD-DVR penetration and no longer actively marketing analog service.  In 2012, we accelerated these improvements.  Our goal was 100 HD channels across substantially all of our footprint by the end of the year and we reached that goal in July 2012.  We have simplified our offers and pricing and improved our packaging of products to bring more value to our customers, with particular focus on offers aimed at new customers to increase the penetration of our products in our markets including through our emphasis on the triple play.  In addition, we are implementing a number of changes to our organizational structure, selling methods and operating tactics which we believe will position us for better customer service and growth. In the short term, however, we expect that customer connects, revenue and operating expenses may be adversely impacted during this transition. We also expect our capital expenditures to remain elevated as we strive to increase digital and HD-DVR penetration, place higher levels of customer premise equipment per transaction and progressively move to an all-digital platform.
 
We believe that continued competition and the weakened economic conditions in the United States, including weakness in the housing market and relatively high unemployment levels, have adversely affected consumer demand for our services, particularly basic video. Our video competitors often offer more channels, including more HD channels, and typically only offer digital services which have a better picture quality compared to our analog product. In the current economic environment, customers have been more willing to consider our competitors' products, partially because of increased marketing highlighting perceived differences between competitive video products, especially when those competitors are often offering significant incentives to switch providers. We also believe some customers have chosen to receive video over the Internet rather than through our OnDemand and premium video services, thereby reducing our video revenues. We believe competition from wireless and economic factors


33



have contributed to an increase in the number of homes that replace their traditional telephone service with wireless service thereby impacting the growth of our telephone business.

If the economic and competitive conditions discussed above do not improve, or our efforts to improve our products and the way we market those products are not ultimately successful in increasing our growth, we believe our business and results of operations will be adversely affected, which may contribute to future impairments of our franchises and goodwill.

Approximately 85% of our revenues for both of the years ended December 31, 2012 and 2011 are attributable to monthly subscription fees charged to customers for our video, Internet, telephone, and commercial services provided by our cable systems. Generally, these customer subscriptions may be discontinued by the customer at any time subject to a fee for early termination of a price guarantee product. The remaining 15% of revenue for fiscal years 2012 and 2011 is derived primarily from advertising revenues, franchise and other regulatory fee revenues (which are collected by us but then paid to local authorities), pay-per-view and OnDemand programming, installation, processing fees or reconnection fees charged to customers to commence or reinstate service, and commissions related to the sale of merchandise by home shopping services.

Our expenses primarily consist of operating costs, depreciation and amortization expense and interest expense. Operating costs primarily include programming costs, connectivity, franchise and other regulatory costs, the cost to service our customers such as field, network and customer operations costs and marketing costs.

We have a history of net losses.  Our net losses are principally attributable to insufficient revenue to cover the combination of operating expenses, interest expenses that we incur because of our debt, depreciation expenses resulting from the capital investments we have made and continue to make in our cable properties, amortization expenses related to our customer relationship intangibles and non-cash taxes resulting from increases in our deferred tax liabilities.

Critical Accounting Policies and Estimates

Certain of our accounting policies require our management to make difficult, subjective or complex judgments. Management has discussed these policies with the Audit Committee of Charter’s board of directors, and the Audit Committee has reviewed the following disclosure. We consider the following policies to be the most critical in understanding the estimates, assumptions and judgments that are involved in preparing our financial statements, and the uncertainties that could affect our results of operations, financial condition and cash flows:

Property, plant and equipment
Capitalization of labor and overhead costs
Impairment
Useful lives of property, plant and equipment
Intangible assets
Impairment of franchises
Impairment and amortization of customer relationships
Impairment of goodwill
Impairment of trademarks
Income taxes
Litigation
Programming agreements

In addition, there are other items within our financial statements that require estimates or judgment that are not deemed critical, such as the allowance for doubtful accounts and valuations of our derivative instruments, if any, but changes in estimates or judgment in these other items could also have a material impact on our financial statements.

Property, plant and equipment

The cable industry is capital intensive, and a large portion of our resources are spent on capital activities associated with extending, rebuilding, and upgrading our cable network. As of December 31, 2012 and 2011, the net carrying amount of our property, plant and equipment (consisting primarily of cable network assets) was approximately $7.2 billion (representing 46% of total assets) and $6.9 billion (representing 44% of total assets), respectively. Total capital expenditures for the years ended December 31, 2012, 2011 and 2010 were approximately $1.7 billion, $1.3 billion and $1.2 billion, respectively.

Capitalization of labor and overhead costs. Costs associated with network construction, initial customer installations (including initial installations of new or additional advanced video services), installation refurbishments, and the addition of network


34



equipment necessary to provide new or advanced video services, are capitalized. While our capitalization is based on specific activities, once capitalized, we track these costs by fixed asset category at the cable system level, and not on a specific asset basis. For assets that are sold or retired, we remove the estimated applicable cost and accumulated depreciation. Costs capitalized as part of initial customer installations include materials, direct labor, and certain indirect costs. These indirect costs are associated with the activities of personnel who assist in connecting and activating the new service, and consist of compensation and overhead costs associated with these support functions. The costs of disconnecting service at a customer’s dwelling or reconnecting service to a previously installed dwelling are charged to operating expense in the period incurred. As our service offerings mature and our reconnect activity increases, our capitalizable installations will continue to decrease and therefore our operating expenses will increase. Costs for repairs and maintenance are charged to operating expense as incurred, while equipment replacement, including replacement of certain components, and betterments, including replacement of cable drops from the pole to the dwelling, are capitalized.

We make judgments regarding the installation and construction activities to be capitalized. We capitalize direct labor and overhead using standards developed from actual costs and applicable operational data. We calculate standards annually (or more frequently if circumstances dictate) for items such as the labor rates, overhead rates, and the actual amount of time required to perform a capitalizable activity. For example, the standard amounts of time required to perform capitalizable activities are based on studies of the time required to perform such activities. Overhead rates are established based on an analysis of the nature of costs incurred in support of capitalizable activities, and a determination of the portion of costs that is directly attributable to capitalizable activities. The impact of changes that resulted from these studies were not material in the periods presented.

Labor costs directly associated with capital projects are capitalized. Capitalizable activities performed in connection with customer installations include such activities as:

Dispatching a “truck roll” to the customer’s dwelling for service connection;
Verification of serviceability to the customer’s dwelling (i.e., determining whether the customer’s dwelling is capable of receiving service by our cable network and/or receiving advanced or Internet services);
Customer premise activities performed by in-house field technicians and third-party contractors in connection with customer installations, installation of network equipment in connection with the installation of expanded services, and equipment replacement and betterment; and
Verifying the integrity of the customer’s network connection by initiating test signals downstream from the headend to the customer’s digital set-top box.

Judgment is required to determine the extent to which overhead costs incurred result from specific capital activities, and therefore should be capitalized. The primary costs that are included in the determination of the overhead rate are (i) employee benefits and payroll taxes associated with capitalized direct labor, (ii) direct variable costs associated with capitalizable activities, consisting primarily of installation and construction vehicle costs, (iii) the cost of support personnel, such as dispatchers, who directly assist with capitalizable installation activities, and (iv) indirect costs directly attributable to capitalizable activities.

While we believe our existing capitalization policies are appropriate, a significant change in the nature or extent of our system activities could affect management’s judgment about the extent to which we should capitalize direct labor or overhead in the future. We monitor the appropriateness of our capitalization policies, and perform updates to our internal studies on an ongoing basis to determine whether facts or circumstances warrant a change to our capitalization policies. We capitalized internal direct labor and overhead of $202 million, $199 million and $205 million, respectively, for the years ended December 31, 2012, 2011 and 2010.

Impairment. We evaluate the recoverability of our property, plant and equipment upon the occurrence of events or changes in circumstances indicating that the carrying amount of an asset may not be recoverable. Such events or changes in circumstances could include such factors as the impairment of our indefinite life franchises, changes in technological advances, fluctuations in the fair value of such assets, adverse changes in relationships with local franchise authorities, adverse changes in market conditions, or a deterioration of current or expected future operating results. A long-lived asset is deemed impaired when the carrying amount of the asset exceeds the projected undiscounted future cash flows associated with the asset. No impairments of long-lived assets to be held and used were recorded in the years ended December 31, 2012, 2011 and 2010.

Useful lives of property, plant and equipment. We evaluate the appropriateness of estimated useful lives assigned to our property, plant and equipment, based on annual analyses of such useful lives, and revise such lives to the extent warranted by changing facts and circumstances. Any changes in estimated useful lives as a result of these analyses are reflected prospectively beginning in the period in which the study is completed. Our analysis of useful lives in 2012 did not indicate a change in useful lives.  The effect of a one-year decrease in the weighted average remaining useful life of our property, plant and equipment as of December 31, 2012 would be an increase in annual depreciation expense of approximately $86 million.  The effect of a one-year increase in the


35



weighted average remaining useful life of our property, plant and equipment as of December 31, 2012 would be a decrease in annual depreciation expense of approximately $193 million.

Depreciation expense related to property, plant and equipment totaled $1.4 billion, $1.3 billion and $1.2 billion for the years ended December 31, 2012, 2011 and 2010, respectively, representing approximately 21%, 21% and 20% of costs and expenses, respectively. Depreciation is recorded using the straight-line composite method over management’s estimate of the useful lives of the related assets as listed below:

Cable distribution systems………………………………
 
7-20 years
Customer equipment and installations…………………..
 
4-8 years
Vehicles and equipment…………………………………
 
1-6 years
Buildings and leasehold improvements…………………
 
15-40 years
Furniture, fixtures and equipment….……………………
 
6-10 years

Intangible assets

Impairment of franchises. The net carrying value of franchises as of both December 31, 2012 and 2011 was approximately $5.3 billion (representing 34% of total assets). Franchise rights represent the value attributed to agreements or authorizations with local and state authorities that allow access to homes in cable service areas. For valuation purposes, they are defined as the future economic benefits of the right to solicit and service potential customers (customer marketing rights), and the right to deploy and market new services, such as Internet and telephone, to potential customers (service marketing rights).

Franchise intangible assets that meet specified indefinite life criteria must be tested for impairment annually, or more frequently as warranted by events or changes in circumstances. In determining whether our franchises have an indefinite life, we considered the likelihood of franchise renewals, the expected costs of franchise renewals, and the technological state of the associated cable systems, with a view to whether or not we are in compliance with any technology upgrading requirements specified in a franchise agreement. We have concluded that as of December 31, 2012 and 2011 all of our franchises qualify for indefinite life treatment.

Franchises are aggregated into essentially inseparable units of accounting to conduct valuations. The units of accounting have historically represented geographical clustering of our cable systems into groups by which such systems were managed. In 2012, as a result of changes to our organizational structure, the evolution of competition in the industry, and changes in the regulatory environment, we concluded that the highest and best use of our franchise assets is at the consolidated level and as such combined our units of accounting into one unit as of November 30, 2012. As required by the accounting guidance on testing indefinite-lived intangible assets for impairment, we tested our franchise assets first based on the prior units of accounting before testing the new unit of accounting. No impairment was identified based on the new or prior units of accounting.

During 2012, we early adopted Accounting Standards Update ("ASU") No. 2012-02, Testing Indefinite Lived Intangible Assets for Impairment. This new standard gives us the option to first assess qualitative factors to determine whether the existence of events or circumstances leads to a determination that it is more likely than not that an indefinite lived intangible asset has been impaired. If, after this qualitative assessment, we determine that it is not more likely than not that an indefinite lived intangible asset has been impaired, then no further quantitative testing is necessary. In completing our 2012 impairment testing of both the prior units of accounting and the new unit of accounting, we elected to perform this qualitative assessment. As such, we evaluated the impact of various factors to the expected future cash flows attributable to each of our units of accounting and to the assumed discount rate used to present value those cash flows. Such factors included macro-economic and industry conditions including the capital markets, regulatory, and competitive environment, and costs of programming and customer premise equipment along with changes to our organizational structure and strategies. After consideration of these qualitative factors, we concluded that it is more likely than not that the fair value of the franchise assets in each unit of accounting exceeds the carrying value of such assets and therefore did not perform a quantitative analysis in 2012.

If we are required to perform a quantitative analysis to test our franchise assets for impairment, we determine the estimated fair value of each unit of accounting utilizing an income approach model based on the present value of the estimated discrete future cash flows attributable to each of the intangible assets identified for each unit assuming a discount rate. The fair value of franchises for impairment testing is determined based on estimated discrete discounted future cash flows using assumptions consistent with internal forecasts. The franchise after-tax cash flow is calculated as the after-tax cash flow generated by the potential customers obtained (less the anticipated customer churn), and the new services added to those customers in future periods. The sum of the present value of the franchises' after-tax cash flow in years 1 through 10 and the continuing value of the after-tax cash flow beyond year 10 yields the fair value of the franchises.


36




This approach makes use of unobservable factors such as projected revenues, expenses, capital expenditures, and a discount rate applied to the estimated cash flows. The determination of the discount rate is based on a weighted average cost of capital approach, which uses a market participant’s cost of equity and after-tax cost of debt and reflects the risks inherent in the cash flows. We estimate discounted future cash flows using reasonable and appropriate assumptions derived based on Charter’s and its peers’ historical operating performance adjusted for current and expected competitive and economic factors surrounding the cable industry. The estimates and assumptions made in our valuations are inherently subject to significant uncertainties, many of which are beyond our control, and there is no assurance that these results can be achieved. The primary assumptions for which there is a reasonable possibility of the occurrence of a variation that would significantly affect the measurement value include the assumptions regarding revenue growth, programming expense growth rates, the amount and timing of capital expenditures and the discount rate utilized. The quantitative franchise valuations completed for the years ended December 31, 2011 and 2010 showed franchise values in excess of book values and thus resulted in no impairment.

Impairment and amortization of customer relationships. The net carrying value of customer relationships as of December 31, 2012 and 2011 was approximately $1.4 billion (representing 9% of total assets) and $1.7 billion (representing 11% of total assets), respectively. Customer relationships, for valuation purposes, represent the value of the business relationship with existing customers (less the anticipated customer churn), and are calculated by projecting the discrete future after-tax cash flows from these customers, including the right to deploy and market additional services to these customers. The present value of these after-tax cash flows yields the fair value of the customer relationships. The use of different valuation assumptions or definitions of franchises or customer relationships, such as our inclusion of the value of selling additional services to our current customers within customer relationships versus franchises, could significantly impact our valuations and any resulting impairment.

We evaluate the recoverability of customer relationships upon the occurrence of events or changes in circumstances indicating that the carrying amount of an asset may not be recoverable. Customer relationships are deemed impaired when the carrying value exceeds the projected undiscounted future cash flows associated with the customer relationships. No impairment of customer relationships was recorded in the years ended December 31, 2012, 2011 and 2010.

Customer relationships are amortized on an accelerated method over useful lives of 11-15 years based on the period over which current customers are expected to generate cash flows. Amortization expense related to customer relationships for the years ended December 31, 2012, 2011 and 2010 was approximately $280 million, $306 million and $331 million, respectively.

Impairment of goodwill. The net carrying value of goodwill as of December 31, 2012 and 2011 was approximately $953 million (representing 6% of total assets) and $954 million (representing 6% of total assets), respectively. Goodwill is tested for impairment as of November 30 of each year, or more frequently as warranted by events or changes in circumstances. Accounting guidance also permits a qualitative assessment for goodwill to determine whether it is more likely than not that the carrying value of a reporting unit exceeds its fair value. If, after this qualitative assessment, we determine that it is not more likely than not that the fair value of a reporting unit is less than its carrying amount then no further quantitative testing would be necessary. If we are required to perform the two-step test under the accounting guidance, the first step involves a comparison of the estimated fair value of each of our reporting units to its carrying amount. If the estimated fair value of a reporting unit exceeds its carrying amount, goodwill of the reporting unit is not considered impaired and the second step of the goodwill impairment is not necessary. If the carrying amount of a reporting unit exceeds its estimated fair value, then the second step of the goodwill impairment test must be performed, and a comparison of the implied fair value of the reporting unit’s goodwill is compared to its carrying amount to determine the amount of impairment, if any. Reporting units, consistent with the units of accounting used for franchise impairment testing, were consolidated into one reporting unit as of November 30, 2012. Likewise the fair values of the reporting units, when performing the second step of the goodwill impairment test, are determined using a consistent income approach model as that used for franchise impairment testing. As with our franchise impairment testing, we elected to perform a qualitative assessment for our goodwill impairment testing and concluded that none of our reporting units are impaired based on the new or prior reporting units. Our 2011 and 2010 quantitative impairment analyses also did not result in any goodwill impairment charges.

Impairment of trademarks. The net carrying value of trademarks as of both December 31, 2012 and 2011 was approximately $158 million (representing 1% of total assets). Trademarks are tested annually for impairment, or more frequently as warranted by events or changes in circumstances. The fair value of trademarks is determined using the relief-from-royalty method which applies a fair royalty rate to estimated revenue. Royalty rates are estimated based on a review of market royalty rates in the communications and entertainment industries. As we expect to continue to use each trade name indefinitely, trademarks have been assigned an indefinite life and are tested annually for impairment using either a qualitative analysis or quantitative analysis as elected by management. The qualitative analysis in 2012 did not identify any factors that would indicate that it was more likely than not that the fair value of trademarks were less than the carrying value and thus resulted in no impairment.



37



Income taxes

All of Charter’s operations are held through Charter Holdco and its direct and indirect subsidiaries. Charter Holdco and the majority of its subsidiaries are generally limited liability companies that are not subject to income tax. However, certain of these limited liability companies are subject to state income tax. In addition, the indirect subsidiaries that are corporations are subject to federal and state income tax. All of the remaining taxable income, gains, losses, deductions and credits of Charter Holdco pass through to Charter and its direct subsidiaries.

As of December 31, 2012, Charter and its indirect corporate subsidiaries had approximately $7.7 billion of federal tax net operating loss carryforwards, capital loss carryforwards and suspended losses resulting in a gross deferred tax asset of approximately $2.7 billion. Federal tax net operating and capital loss carryforwards expire in the years 2014 through 2032.  Federal suspended losses can generally be carried forward indefinitely. These losses resulted from the operations of Charter Holdco and its subsidiaries. In addition, as of December 31, 2012, Charter and its indirect corporate subsidiaries had state tax net operating loss carryforwards, capital loss carryforwards and suspended losses, resulting in a gross deferred tax asset (net of federal tax benefit) of approximately $252 million. State tax net operating and capital loss carryforwards generally expire in the years 2013 through 2032.  State suspended losses can generally be carried forward indefinitely. Due to uncertainties in projected future taxable income, valuation allowances have been established against the gross deferred tax assets for book accounting purposes, except for future taxable income that will result from the reversal of existing temporary differences for which deferred tax liabilities are recognized.  Such tax loss carryforwards can accumulate and be used to offset Charter’s future taxable income.

The consummation of the Plan generated an “ownership change” as defined in Section 382 of the Code. As a result, Charter is subject to limitation on the use of approximately 52% of its tax loss carryforwards. Further, Charter’s net operating loss carryforwards have been reduced by the amount of the cancellation of debt income resulting from the Plan that was allocable to Charter.  The limitation on Charter’s ability to use its tax loss carryforwards, in conjunction with the loss expiration provisions, could reduce its ability to use a portion of Charter’s tax loss carryforwards to offset future taxable income.  

As of December 31, 2012, $3.7 billion of federal tax loss carryforwards are unrestricted and available for Charter’s immediate use, while approximately $4.0 billion of federal tax loss carryforwards and suspended losses are still subject to Section 382 and other restrictions. Pursuant to these restrictions, an aggregate of $932 million, in varying amounts from 2013 to 2014, and an additional $226 million annually over each of the next 12 years of federal tax loss carryforwards, should become unrestricted and available for Charter’s use. Charter's remaining $400 million of suspended losses carry forward indefinitely until such time as either tax basis is restored or other tax strategies are implemented. Both Charter’s indirect corporate subsidiary and state tax loss carryforwards are subject to similar but varying restrictions.

In addition to its tax loss carryforwards and suspended losses, Charter also has tax basis of $3.7 billion in intangible assets and $5.2 billion in property, plant, and equipment as of December 31, 2012. The tax basis in these assets is not subject to Section 382 limitations and therefore the related amortization and depreciation is currently deductible. For illustrative purposes, Charter expects to reflect tax-deductible amortization and depreciation on assets owned as of December 31, 2012, beginning at approximately $1.9 billion in 2013 and decelerating over the following 4 years, totaling an estimated $6.3 billion over the five year period. The foregoing projected deductions do not include any amortization or depreciation related to future capital spend or potential acquisitions. In addition, the deductions assume Charter does not dispose of a material portion of its business or make modifications to the underlying partnerships it owns, all of which may materially affect the timing or amount of its existing amortization and depreciation deductions. Any one of these factors or future legislation or adjustments by the IRS upon examination could also affect the projected deductions.

As of December 31, 2012 and 2011, we have recorded net deferred income tax liabilities of $1.1 billion and $824 million, respectively. Net deferred tax liabilities included approximately $219 million and $221 million at December 31, 2012 and 2011, respectively, relating to certain indirect subsidiaries of Charter Holdco that file separate federal or state income tax returns.  The remainder of our net deferred tax liability arose from Charter's investment in Charter Holdco, and was largely attributable to the characterization of franchises for financial reporting purposes as indefinite-lived. As part of our net liability, on December 31, 2012 and 2011, we had gross deferred tax assets of $3.9 billion and $3.8 billion, respectively, which primarily relate to tax losses allocated to Charter from Charter Holdco. In assessing the realizability of deferred tax assets, management considers whether it is more likely than not that some portion or all of the deferred tax assets will be realized.  Due to our history of losses, we were unable to assume future taxable income in our analysis and accordingly valuation allowances have been established except for deferred benefits available to offset certain deferred tax liabilities that will reverse over time.  Accordingly, our gross deferred tax assets have been offset with a corresponding valuation allowance of $2.9 billion and $2.6 billion at December 31, 2012 and 2011, respectively. The amount of the deferred tax assets considered realizable and, therefore, reflected in the consolidated balance sheet, would be increased at such time that it is more-likely-than-not future taxable income will be realized during the carryforward


38



period. At the time this consideration is met, an adjustment to reverse some portion of the existing valuation allowance would result.

In determining our tax provision for financial reporting purposes, Charter establishes a reserve for uncertain tax positions unless such positions are determined to be “more likely than not” of being sustained upon examination, based on their technical merits. In evaluating whether a tax position has met the more-likely-than-not recognition threshold, we presume the position will be examined by the appropriate taxing authority that has full knowledge of all relevant information. A tax position that meets the more-likely-than-not recognition threshold is measured to determine the amount of benefit to be recognized in our financial statements. The tax position is measured as the largest amount of benefit that has a greater than 50% likelihood of being realized when the position is ultimately resolved. There is considerable judgment involved in determining whether positions taken on the tax return are “more likely than not” of being sustained. As of December 31, 2012 and 2011, we have recorded $202 million and $228 million, respectively, of liabilities for uncertain tax positions.

Charter adjusts its uncertain tax reserve estimates periodically because of ongoing examinations by, and settlements with, the various taxing authorities, as well as changes in tax laws, regulations and interpretations.

No tax years for Charter or Charter Holdco are currently under examination by the Internal Revenue Service.  Tax years ending 2009 through 2012 remain subject to examination and assessment. Years prior to 2009 remain open solely for purposes of examination of Charter’s net operating loss and credit carryforwards.

Litigation

Legal contingencies have a high degree of uncertainty. When a loss from a contingency becomes estimable and probable, a reserve is established. The reserve reflects management's best estimate of the probable cost of ultimate resolution of the matter and is revised as facts and circumstances change. A reserve is released when a matter is ultimately brought to closure or the statute of limitations lapses. We have established reserves for certain matters. Although certain matters are not expected individually to have a material adverse effect on our consolidated financial condition, results of operations or liquidity, such matters could have, in the aggregate, a material adverse effect on our consolidated financial condition, results of operations or liquidity.

Programming Agreements
 
We exercise significant judgment in estimating programming expense associated with certain video programming contracts. Our policy is to record video programming costs based on our contractual agreements with our programming vendors, which are generally multi-year agreements that provide for us to make payments to the programming vendors at agreed upon market rates based on the number of customers to which we provide the programming service. If a programming contract expires prior to the parties' entry into a new agreement and we continue to distribute the service, we estimate the programming costs during the period there is no contract in place. In doing so, we consider the previous contractual rates, inflation and the status of the negotiations in determining our estimates. When the programming contract terms are finalized, an adjustment to programming expense is recorded, if necessary, to reflect the terms of the new contract. We also make estimates in the recognition of programming expense related to other items, such as the accounting for free periods, timing of rate increases and credits from service interruptions, as well as the allocation of consideration exchanged between the parties in multiple-element transactions.
 
Significant judgment is also involved when we enter into agreements that result in us receiving cash consideration from the programming vendor, usually in the form of advertising sales, channel positioning fees, launch support or marketing support. In these situations, we must determine based upon facts and circumstances if such cash consideration should be recorded as revenue, a reduction in programming expense or a reduction in another expense category (e.g., marketing).




39



Results of Operations

The following table sets forth the percentages of revenues that items in the accompanying consolidated statements of operations constituted for the periods presented (dollars in millions, except per share data):

 
Year Ended December 31,
 
2012
 
2011
 
2010
 
 
 
 
 
 
 
 
 
 
 
 
Revenues
$
7,504

 
100
%
 
$
7,204

 
100
%
 
$
7,059

 
100
%
 
 
 
 
 
 
 
 
 
 
 
 
Costs and Expenses:
 
 
 
 
 
 
 
 
 
 
 
Operating costs and expenses (excluding depreciation and amortization)
4,860

 
65
%
 
4,564

 
63
%
 
4,486

 
64
%
Depreciation and amortization
1,713

 
23
%
 
1,592

 
22
%
 
1,524

 
22
%
Other operating expenses, net
15

 
%
 
7

 
%
 
25

 
%
 
6,588

 
88
%
 
6,163

 
86
%
 
6,035

 
85
%
Income from operations
916

 
12
%
 
1,041

 
14
%
 
1,024

 
15
%
Interest expense, net
(907
)
 
 
 
(963
)
 
 
 
(877
)
 
 
Loss on extinguishment of debt
(55
)
 
 
 
(143
)
 
 
 
(85
)
 
 
Other expense, net
(1
)
 
 
 
(5
)
 
 
 
(4
)
 
 
Income (loss) before income taxes
(47
)
 
 
 
(70
)
 
 
 
58

 
 
 
 
 
 
 
 
 
 
 
 
 
 
Income tax expense
(257
)
 
 
 
(299
)
 
 
 
(295
)
 
 
Net loss
$
(304
)
 
 
 
$
(369
)
 
 
 
$
(237
)
 
 
 
 
 
 
 
 
 
 
 
 
 
 
LOSS PER COMMON SHARE, BASIC AND DILUTED:
$
(3.05
)
 
 
 
$
(3.39
)
 
 
 
$
(2.09
)
 
 
 
 
 
 
 
 
 
 
 
 
 
 
Weighted average common shares outstanding, basic and diluted
99,657,989

 
 
 
108,948,554

 
 
 
113,138,461

 
 

Revenues. Total revenues grew $300 million or 4% in the year ended December 31, 2012 as compared to 2011 and grew $145 million or 2% in the year ended December 31, 2011 as compared to 2010. Revenue growth primarily reflects increases in the number of residential Internet and commercial business customers, incremental video revenues from DVR and HD television services and growth in advertising sales, offset by a decrease in basic video customers. Asset sales and acquisitions increased revenues in 2012 as compared to 2011 by approximately $20 million and decreased revenues in 2011 as compared to 2010 by approximately $45 million.

Revenues by service offering were as follows (dollars in millions):

 
Years ended December 31,
 
 
 
 
 
2012
 
2011
 
2010
 
2012 over 2011
 
2011 over 2010
 
Revenues
 
% of Revenues
 
Revenues
 
% of Revenues
 
Revenues
 
% of Revenues
 
Change
 
% Change
 
Change
 
% Change
Video
$
3,639

 
48
%
 
$
3,639

 
51
%
 
$
3,729

 
53
%
 
$

 
 %
 
$
(90
)
 
(2
)%
Internet
1,866

 
25
%
 
1,708

 
24
%
 
1,609

 
23
%
 
158

 
9
 %
 
99

 
6
 %
Telephone
828

 
11
%
 
858

 
12
%
 
823

 
12
%
 
(30
)
 
(3
)%
 
35

 
4
 %
Commercial
658

 
9
%
 
544

 
8
%
 
451

 
6
%
 
114

 
21
 %
 
93

 
21
 %
Advertising sales
334

 
4
%
 
292

 
4
%
 
291

 
4
%
 
42

 
14
 %
 
1

 
 %
Other
179

 
2
%
 
163

 
2
%
 
156

 
2
%
 
16

 
10
 %
 
7

 
4
 %
 
 
 
 
 
 
 
 
 
 
 
 
 
 
 
 
 
 
 
 
 
$
7,504

 
100
%
 
$
7,204

 
100
%
 
$
7,059

 
100
%
 
$
300

 
4
 %
 
$
145

 
2
 %



40



Certain prior year amounts have been reclassified to conform with the 2012 presentation, including the reflection of revenues earned from customers residing in multi-dwelling residential structures from commercial revenues to video and Internet revenues. See “Part I. Item 1. Business — Products and Services” for definitions of customers and ARPU discussed below.

Video revenues consist primarily of revenues from basic and digital video services provided to our non-commercial customers, as well as franchise fees, equipment rental and video installation revenue. Average monthly video revenue per residential basic video customer, measured on an annual basis, has increased from $69 in 2010 to $72 in 2011 and $74 in 2012 as a result of price increases, incremental revenues from DVR and HD television services and declines in the number of residential basic video customers. Residential basic video customers decreased by 155,000 and 182,000 customers in 2012 and 2011, respectively, or 152,000 and 210,000 customers in 2012 and 2011, respectively, after giving effect to asset sales and acquisitions. The changes in video revenues are attributable to the following (dollars in millions):

 
 
2012 compared to 2011
 
2011 compared to 2010
 
 
 
 
 
Decrease in basic video customers
 
$
(89
)
 
$
(113
)
Decrease in premium, OnDemand and pay-per-view
 
(39
)
 
(21
)
Incremental video services and price adjustments
 
115

 
74

Asset sales and acquisitions
 
13

 
(30
)
 
 
 
 
 
 
 
$

 
$
(90
)

Average monthly Internet revenue per Internet customer, measured on an annual basis, has remained constant at $42 in 2010, 2011 and 2012. Residential Internet customers grew by 293,000 and 246,000 customers in 2012 and 2011, respectively, or 295,000 and 229,000 customers in 2012 and 2011, respectively, after giving effect to asset sales and acquisitions. The increases in Internet revenues from our residential customers are attributable to the following (dollars in millions):

 
 
2012 compared to 2011
 
2011 compared to 2010
 
 
 
 
 
Increase in residential Internet customers
 
$
136

 
$
96

Service level changes and price adjustments
 
17

 
11

Asset sales and acquisitions
 
5

 
(8
)
 
 
 
 
 
 
 
$
158

 
$
99


Average monthly telephone revenue per telephone customer, measured on an annual basis, has decreased from $42 in 2010 to $41 in 2011 to $37 in 2012. The decrease is due to value-based pricing and revenue allocation in multi-product packages. Residential telephone customers grew by 123,000 and 74,000 customers in 2012 and 2011, respectively, or 122,000 and 69,000 customers in 2012 and 2011, respectively, after giving effect to asset sales and acquisitions. The increases in telephone revenues from our residential customers are attributable to the following (dollars in millions):

 
 
2012 compared to 2011
 
2011 compared to 2010
 
 
 
 
 
Price adjustments and service level changes
 
$
(71
)
 
$
(15
)
Increase in residential telephone customers
 
40

 
50

Asset sales and acquisitions
 
1

 

 
 
 
 
 
 
 
$
(30
)
 
$
35




41



Commercial revenues consist primarily of revenues from services provided to our commercial customers. Commercial PSUs increased 55,000 and 36,000 in 2012 and 2011, respectively. The increases in commercial revenues are attributable to the following (dollars in millions):

 
 
2012 compared to 2011
 
2011 compared to 2010
 
 
 
 
 
Sales to small-to-medium sized business customers
 
$
87

 
$
71

Carrier site customers
 
17

 
18

Other
 
9

 
9

Asset sales and acquisitions
 
1

 
(5
)
 
 
 
 
 
 
 
$
114

 
$
93


Advertising sales revenues consist primarily of revenues from commercial advertising customers, programmers and other vendors. Advertising sales revenues increased in 2012 primarily as a result of an increase in revenue from the political and automotive sectors of $20 million and $12 million, respectively. In 2011, advertising sales revenues increased as a result of an increase in revenue from the automotive sector of $3 million combined with an $8 million change to account for revenues received from selling advertising for third parties on a gross basis rather than a net basis, offset by a decrease in revenue from the political sector of $10 million. Asset sales and acquisitions reduced the increase in advertising sales revenue by approximately $1 million in 2011. For the years ended December 31, 2012, 2011 and 2010, we received $59 million, $51 million and $46 million, respectively, in advertising sales revenues from vendors.

Other revenues consist of home shopping, late payment fees, wire maintenance fees and other miscellaneous revenues. The increase in 2012 was primarily the result of increases in late payment fees. The increase in 2011 was primarily the result of increases in late payment fees and wire maintenance fees. Asset sales and acquisitions reduced the increase in other revenues in 2011 by approximately $1 million.

Operating costs and expenses. The increases in our operating costs and expenses are attributable to the following (dollars in millions):

 
 
2012 compared to 2011
 
2011 compared to 2010
 
 
 
 
 
Programming
 
$
100

 
$
73

Franchise, regulatory and connectivity
 
8

 
(5
)
Costs to service customers
 
90

 
17

Marketing
 
34

 
(5
)
Other
 
49

 
34

Asset sales and acquisitions
 
15

 
(36
)
 
 
 
 
 
 
 
$
296

 
$
78


Programming costs were approximately $2.0 billion, $1.9 billion and $1.8 billion, representing 41% of operating costs and expenses for each of the years ended December 31, 2012, 2011 and 2010, respectively. Programming costs consist primarily of costs paid to programmers for basic, premium, digital, OnDemand, and pay-per-view programming. The increases in programming costs are primarily a result of annual contractual rate adjustments, including increases in amounts paid for retransmission consents and for new programming, offset in part by asset sales and customer losses. Programming costs were also offset by the amortization of payments received from programmers of $6 million, $7 million and $17 million in 2012, 2011 and 2010, respectively. We expect programming expenses to continue to increase due to a variety of factors, including increased demands by owners of some broadcast stations for carriage of other services or payments to those broadcasters for retransmission consent, annual increases imposed by programmers with additional selling power as a result of media consolidation, and additional programming, including new sports services and non-linear programming for on-line and OnDemand programming. We have been unable to fully pass these increases on to our customers nor do we expect to be able to do so in the future without a potential loss of customers.


42




Costs to service customers include residential and commercial costs related to field operations, network operations and customer care including labor, reconnects, maintenance, billing, occupancy and vehicle costs. The increase in costs to service customers for the year ended December 31, 2012 was primarily the result of increased preventive maintenance levels and higher service labor.

The increase in marketing costs for the year ended December 31, 2012 was the result of increased media investment and commercial marketing as well as a $7 million favorable adjustment in the second quarter of 2011 related to expenses previously accrued on 2010 marketing campaigns.

The increases in other expense are attributable to the following (dollars in millions):

 
 
2012 compared to 2011
 
2011 compared to 2010
 
 
 
 
 
Commercial sales expense
 
$
20

 
$
41

Advertising sales expense
 
15

 
5

Stock compensation expense
 
15

 
9

Administrative labor
 
10

 
(1
)
Bad debt and collections
 
(18
)
 
(23
)
Other
 
7

 
3

 
 
 
 
 
 
 
$
49

 
$
34


Commercial and advertising sales expenses increased in 2012 compared to 2011 and 2011 compared to 2010 primarily related to growth in these businesses. The decreases in bad debt and collections expense in both periods are primarily due to decreases in write-offs. We cannot assure you that this trend will continue.

Depreciation and amortization. Depreciation and amortization expense increased by $121 million and $68 million in 2012 and 2011, respectively, which primarily represents depreciation on more recent capital expenditures, offset by certain assets becoming fully depreciated and a decrease in the amortization of customer relationships.

Other operating expenses, net. The changes in other operating expenses, net are attributable to the following (dollars in millions):

 
 
2012 compared to 2011
 
2011 compared to 2010
 
 
 
 
 
Increases in gain on sales of assets
 
$
(1
)
 
$
(13
)
Increases (decreases) in special charges, net
 
9

 
(5
)
 
 
 
 
 
 
 
$
8

 
$
(18
)

The increase in special charges in 2012 as compared to 2011 is a result of an increase in severance charges as part of our corporate office relocation and settlements. For more information, see Note 14 to the accompanying consolidated financial statements contained in “Item 8. Financial Statements and Supplementary Data.”

Interest expense, net. Net interest expense decreased by $56 million in 2012 from 2011 and increased by $86 million in 2011 from 2010. Net interest expense decreased in 2012 compared to 2011 primarily as a result of a decrease in our weighted average interest rate from 7.3% for the year ended December 31, 2011 to 6.5% for the year ended December 31, 2012 offset by an increase in our weighted average debt outstanding from $12.6 billion for the year ended December 31, 2011 to $13.0 billion for the year ended December 31, 2012. Net interest expense increased in 2011 compared to 2010 primarily as a result of an increase in our weighted average interest rate from 6.2% for the year ended December 31, 2010 to 7.3% for the year ended December 31, 2011 offset by a decrease in our weighted average debt outstanding from $12.8 billion for the year ended December 31, 2010 to $12.6 billion for the year ended December 31, 2011.



43



Loss on extinguishment of debt. Loss on extinguishment of debt consists of the following for the years ended December 31, 2012, 2011 and 2010 (dollars in millions):

 
 
Year ended December 31,
 
 
2012
 
2011
 
2010
 
 
 
 
 
 
 
Charter Operating credit amendment / prepayments
 
$
(92
)
 
$
(120
)
 
$
(51
)
CCH II notes redemptions
 
46

 
(6
)
 

Charter Operating notes repurchases
 
(9
)
 
(17
)
 
(17
)
CCO Holdings notes repurchases / exchanges
 

 

 
(17
)
 
 
 
 
 
 
 
 
 
$
(55
)
 
$
(143
)
 
$
(85
)

The gains and losses on extinguishment of debt primarily represent premiums paid to redeem debt and noncash write-offs of discounts and premiums recognized as a part of the application of fresh start accounting upon emergence from bankruptcy in 2009. For more information, see Note 7 to the accompanying consolidated financial statements contained in “Item 8. Financial Statements and Supplementary Data.”

Income tax expense. Income tax expense of $257 million, $299 million and $295 million was recognized for the years ended December 31, 2012, 2011 and 2010, respectively, primarily through increases in deferred tax liabilities related to our investment in Charter Holdco and certain of our indirect subsidiaries, in addition to $7 million, $9 million and $8 million of current federal and state income tax expense, respectively. Income tax expense for the year ended December 31, 2011 included an $8 million expense for a state tax law change. Income tax expense for the year ended December 31, 2010 included $23 million expense related primarily to changes in estimates on the 2009 tax provision, a $16 million expense related to asset sales occurring in 2010 and a $69 million benefit related to the February 8, 2010 Charter Holdco partnership interest exchange.

Net loss. We incurred net loss of $304 million, $369 million and $237 million for the years ended December 31, 2012, 2011 and 2010, respectively, primarily as a result of the factors described above.

Loss per common share. During 2012 and 2011, net loss per common share decreased by $0.34 and increased by $1.30, respectively, as a result of the factors described above offset by a decrease in our weighted average common shares outstanding as a result of share repurchases in 2011.

Use of Adjusted EBITDA and Free Cash Flow

We use certain measures that are not defined by GAAP to evaluate various aspects of our business. Adjusted EBITDA and free cash flow are non-GAAP financial measures and should be considered in addition to, not as a substitute for, net loss and net cash flows from operating activities reported in accordance with GAAP. These terms, as defined by us, may not be comparable to similarly titled measures used by other companies. Adjusted EBITDA and free cash flow are reconciled to net loss and net cash flows from operating activities, respectively, below.

Adjusted EBITDA is defined as net loss plus net interest expense, income taxes, depreciation and amortization, stock compensation expense, loss on extinguishment of debt and other operating expenses, such as special charges and (gain) loss on sale or retirement of assets. As such, it eliminates the significant non-cash depreciation and amortization expense that results from the capital-intensive nature of our businesses as well as other non-cash or special items, and is unaffected by our capital structure or investment activities. Adjusted EBITDA is used by management and Charter’s board of directors to evaluate the performance of our business. However, this measure is limited in that it does not reflect the periodic costs of certain capitalized tangible and intangible assets used in generating revenues and our cash cost of financing. Management evaluates these costs through other financial measures.

Free cash flow is defined as net cash flows from operating activities, less capital expenditures and changes in accrued expenses related to capital expenditures.

We believe that Adjusted EBITDA and free cash flow provide information useful to investors in assessing our performance and our ability to service our debt, fund operations and make additional investments with internally generated funds. In addition, Adjusted EBITDA generally correlates to the leverage ratio calculation under our credit facilities or outstanding notes to determine compliance with the covenants contained in the facilities and notes (all such documents have been previously filed with the United


44



States Securities and Exchange Commission). For the purpose of calculating compliance with leverage covenants, we use Adjusted EBITDA, as presented, excluding certain expenses paid by our operating subsidiaries to other Charter entities. Our debt covenants refer to these expenses as management fees, which fees were in the amount of $191 million, $151 million and $144 million for the years ended December 31, 2012, 2011 and 2010, respectively.

 
Years ended December 31,
 
2012
 
2011
 
2010
 
 
 
 
 
 
Net loss
$
(304
)
 
$
(369
)
 
$
(237
)
Plus: Interest expense, net
907

 
963

 
877

Income tax expense
257

 
299

 
295

Depreciation and amortization
1,713

 
1,592

 
1,524

Stock compensation expense
50

 
35

 
26

Loss on extinguishment of debt
55

 
143

 
85

Other, net
16

 
12

 
29

 
 
 
 
 
 
Adjusted EBITDA
$
2,694

 
$
2,675

 
$
2,599

 
 
 
 
 
 
Net cash flows from operating activities
$
1,876

 
$
1,737

 
$
1,928

Less: Purchases of property, plant and equipment
(1,745
)
 
(1,311
)
 
(1,209
)
Change in accrued expenses related to capital expenditures
13

 
57

 
8

 
 
 
 
 
 
Free cash flow
$
144

 
$
483

 
$
727


Liquidity and Capital Resources

Introduction

This section contains a discussion of our liquidity and capital resources, including a discussion of our cash position, sources and uses of cash, access to credit facilities and other financing sources, historical financing activities, cash needs, capital expenditures and outstanding debt.

Overview of Our Contractual Obligations and Liquidity

We have significant amounts of debt.  The accreted value of our debt as of December 31, 2012 was $12.8 billion, consisting of $3.6 billion of credit facility debt and $9.2 billion of high-yield notes. Our business requires significant cash to fund principal and interest payments on our debt.  As of December 31, 2012, $260 million of our long-term debt matures in 2013, $411 million in 2014, $98 million in 2015, $1.6 billion in 2016, $1.7 billion in 2017 and $9.0 billion thereafter. As of December 31, 2012, we had other contractual obligations, including interest on our debt, totaling $6.6 billion. During 2013, we currently expect capital expenditures to be approximately $1.7 billion.

Our projected cash needs and projected sources of liquidity depend upon, among other things, our actual results, and the timing and amount of our expenditures. Free cash flow was $144 million, $483 million and $727 million for the years ended December 31, 2012, 2011 and 2010, respectively. We expect to continue to generate free cash flow for 2013. As of December 31, 2012, the amount available under our credit facilities was approximately $960 million. We expect to utilize free cash flow and availability under our credit facilities as well as future refinancing transactions to further extend the maturities of or reduce the principal on our obligations. The timing and terms of any refinancing transactions will be subject to market conditions. Additionally, we may, from time to time, depending on market conditions and other factors, use cash on hand and the proceeds from securities offerings or other borrowings, to retire our debt through open market purchases, privately negotiated purchases, tender offers, or redemption provisions. We believe we have sufficient liquidity from cash on hand, free cash flow and Charter Operating's revolving credit facility as well as access to the capital markets to fund our projected operating cash needs.

We continue to evaluate the deployment of our anticipated future free cash flow including to reduce our leverage, and to invest in our business growth and other strategic opportunities, including mergers and acquisitions as well as stock repurchases and dividends. As possible acquisitions, swaps or dispositions arise in our industry, we actively review them against our objectives


45



including, among other considerations, improving the operational efficiency and clustering of our business and achieving appropriate return targets, and we may participate to the extent we believe these possibilities present attractive opportunities. However, there can be no assurance that we will actually complete any acquisition, disposition or system swap or that any such
transactions will be material to our operations or results.

Free Cash Flow

Free cash flow was $144 million, $483 million and $727 million for the years ended December 31, 2012, 2011 and 2010, respectively. The decrease in free cash flow in 2012 compared to 2011 is primarily due to an increase of $434 million in capital expenditures. The decrease in free cash flow is offset by changes in operating assets and liabilities, excluding the change in accrued interest, that provided $87 million more cash during 2012 driven by collection of receivables and an increase in accounts payable and accrued liabilities.

The decrease in free cash flow in 2011 compared to 2010 is primarily due to an increase of $164 million in cash paid for interest and $102 million of higher capital expenditures. The increase in interest payments was primarily related to higher interest rates as part of refinancing, net of timing of interest payments. Excluding the change in accrued interest, changes in operating assets and liabilities also provided $59 million less cash during 2011 driven by one-time benefits in the first half of 2010 post emergence from bankruptcy along with timing of payments in 2011. These decreases in free cash flow in 2011 were partially offset by revenues increasing at a faster rate than cash expenses.

Long-Term Debt

As of December 31, 2012, the accreted value of our total debt was approximately $12.8 billion, as summarized below (dollars in millions):
 
 
December 31, 2012
 
 
 
 
 
 
Principal Amount
 
Accreted Value (a)
 
Semi-Annual Interest Payment Dates
 
Maturity Date (b)
CCO Holdings, LLC:
 
 
 
 
 
 
 
 
7.250% senior notes due 2017
 
$
1,000

 
$
1,000

 
4/30 & 10/30
 
10/30/2017
7.875% senior notes due 2018
 
900

 
900

 
4/30 & 10/30
 
4/30/2018
7.000% senior notes due 2019
 
1,400

 
1,392

 
1/15 & 7/15
 
1/15/2019
8.125% senior notes due 2020
 
700

 
700

 
4/30 & 10/30
 
4/30/2020
7.375% senior notes due 2020
 
750

 
750

 
6/1 & 12/1
 
6/1/2020
6.500% senior notes due 2021
 
1,500

 
1,500

 
4/30 & 10/30
 
4/30/2021
6.625% senior notes due 2022
 
750

 
746

 
1/31 & 7/31
 
1/31/2022
5.250% senior notes due 2022
 
1,250

 
1,238

 
3/30 & 9/30
 
9/30/2022
5.125% senior notes due 2023
 
1,000

 
1,000

 
2/15 & 8/15
 
2/15/2023
Credit facility due 2014
 
350

 
332

 
 
 
9/6/2014
Charter Communications Operating, LLC:
 
 
 
 
 
 
 
 
Credit facilities
 
3,337

 
3,250

 
 
 
Varies
 
 
 
 
 
 
 
 
 
 
 
$
12,937

 
$
12,808

 
 
 
 

(a)
The accreted values presented above represent the fair value as of the date we emerged from Bankruptcy (see Note 18 to the accompanying consolidated financial statements contained in “Item 8. Financial Statements and Supplementary Data.”) or the principal amount of the notes less the original issue discount at the time of sale, plus accretion to the balance sheet dates. However, the amount that is currently payable if the debt becomes immediately due is equal to the principal amount of the debt. We have availability under our credit facilities of approximately $960 million as of December 31, 2012.
(b)
In general, the obligors have the right to redeem all of the notes set forth in the above table in whole or in part at their option, beginning at various times prior to their stated maturity dates, subject to certain conditions, upon the payment of the outstanding principal amount (plus a specified redemption premium) and all accrued and unpaid interest. For additional


46



information see Note 7 to the accompanying consolidated financial statements contained in “Item 8. Financial Statements and Supplementary Data.”
 
Contractual Obligations

The following table summarizes our payment obligations as of December 31, 2012 under our long-term debt and certain other contractual obligations and commitments (dollars in millions.) 

 
 
Payments by Period
 
 
Total
 
Less than 1 year
 
1-3 years
 
3-5 years
 
More than 5 years
 
 
 
 
 
 
 
 
 
 
 
Contractual Obligations (a)
 
 
 
 
 
 
 
 
 
 
Long-Term Debt Principal Payments (a)
 
$
12,937

 
$
260

 
$
509

 
$
3,211

 
$
8,957

Long-Term Debt Interest Payments (b)
 
5,347

 
762

 
1,507

 
1,388

 
1,690

Capital and Operating Lease Obligations (c)
 
125

 
32

 
49

 
30

 
14

Programming Minimum Commitments (d)
 
521

 
146

 
192

 
183

 

Other (e)
 
648

 
507

 
141

 

 

 
 
 
 
 
 
 
 
 
 
 
 
Total
 
$
19,578

 
$
1,707

 
$
2,398

 
$
4,812

 
$
10,661


(a)
The table presents maturities of long-term debt outstanding as of December 31, 2012. Refer to Notes 7 and 18 to our accompanying consolidated financial statements contained in “Item 8. Financial Statements and Supplementary Data” for a description of our long-term debt and other contractual obligations and commitments.
(b)
Interest payments on variable debt are estimated using amounts outstanding at December 31, 2012 and the average implied forward London Interbank Offering Rate (“LIBOR”) rates applicable for the quarter during the interest rate reset based on the yield curve in effect at December 31, 2012. Actual interest payments will differ based on actual LIBOR rates and actual amounts outstanding for applicable periods.
(c)
We lease certain facilities and equipment under noncancelable operating leases. Leases and rental costs charged to expense for the years ended December 31, 2012, 2011 and 2010, were $28 million, $27 million and $28 million, respectively.
(d)
We pay programming fees under multi-year contracts ranging from three to ten years, typically based on a flat fee per customer, which may be fixed for the term, or may in some cases escalate over the term. Programming costs included in the accompanying statement of operations were approximately $2.0 billion, $1.9 billion and $1.8 billion, for the years ended December 31, 2012, 2011 and 2010, respectively. Certain of our programming agreements are based on a flat fee per month or have guaranteed minimum payments. The table sets forth the aggregate guaranteed minimum commitments under our programming contracts.
(e)
“Other” represents other guaranteed minimum commitments, which consist primarily of commitments to our customer premise equipment vendors and billing services vendors.

The following items are not included in the contractual obligations table because the obligations are not fixed and/or determinable due to various factors discussed below. However, we incur these costs as part of our operations:

We rent utility poles used in our operations. Generally, pole rentals are cancelable on short notice, but we anticipate that such rentals will recur. Rent expense incurred for pole rental attachments for the years ended December 31, 2012, 2011 and 2010 was $47 million, $49 million and $50 million, respectively.
We pay franchise fees under multi-year franchise agreements based on a percentage of revenues generated from video service per year. We also pay other franchise related costs, such as public education grants, under multi-year agreements. Franchise fees and other franchise-related costs included in the accompanying statement of operations were $176 million, $174 million and $178 million for the years ended December 31, 2012, 2011 and 2010, respectively.
We also have $67 million in letters of credit, primarily to our various worker’s compensation, property and casualty, and general liability carriers, as collateral for reimbursement of claims.

Limitations on Distributions

Distributions by Charter’s subsidiaries to a parent company for payment of principal on parent company notes are restricted under indentures and credit facilities governing our indebtedness, unless there is no default under the applicable indenture and credit


47



facilities, and unless each applicable subsidiary’s leverage ratio test is met at the time of such distribution. As of December 31, 2012, there was no default under any of these indentures or credit facilities and each subsidiary met its applicable leverage ratio tests based on December 31, 2012 financial results. Such distributions would be restricted, however, if any such subsidiary fails to meet these tests at the time of the contemplated distribution. In the past, certain subsidiaries have from time to time failed to meet their leverage ratio test. There can be no assurance that they will satisfy these tests at the time of the contemplated distribution. Distributions by Charter Operating for payment of principal on CCO Holdings' notes and credit facility are further restricted by the covenants in its credit facilities.

In addition to the limitation on distributions under the various indentures discussed above, distributions by our subsidiaries may be limited by applicable law, including the Delaware Limited Liability Company Act, under which our subsidiaries may only make distributions if they have “surplus” as defined in the act.

Historical Operating, Investing, and Financing Activities

Cash and Cash Equivalents. We held $7 million and $2 million in cash and cash equivalents as of December 31, 2012 and 2011, respectively. Additionally, we had $27 million of restricted cash at the end of each respective period.

Operating Activities. Net cash provided by operating activities increased $139 million from $1.7 billion for the year ended December 31, 2011 to $1.9 billion for the year ended December 31, 2012. The increase is primarily due to changes in operating assets and liabilities, excluding the change in accrued interest and in liabilities related to capital expenditures, that provided $131 million more cash during 2012 driven by collection of receivables and an increase in accounts payable and accrued liabilities.

Net cash provided by operating activities decreased $191 million from $1.9 billion for the year ended December 31, 2010 to $1.7 billion for the year ended December 31, 2011, primarily as a result of an increase of $164 million in cash paid for interest. The increase in interest payments was primarily related to higher interest rates as part of refinancing, net of timing of interest payments. Excluding the change in accrued interest and in liabilities related to capital expenditures, changes in operating assets and liabilities provided $108 million less cash during 2011 driven by one-time benefits in the first half of 2010 post emergence from bankruptcy along with timing of payments in 2011. These decreases in cash provided by operating activities were offset by revenues increasing at a faster rate than cash expenses.

Investing Activities. Net cash used in investing activities for the years ended December 31, 2012, 2011 and 2010, was $1.7 billion, $1.4 billion and $1.2 billion, respectively. The increase in 2012 compared to 2011 is primarily due to higher capital expenditures. The increase in 2011 compared to 2010 is primarily due to an increase of $102 million in purchases of property, plant and equipment as a result of capital investments to enhance our residential and commercial products and services capabilities and $88 million related to our purchase of cable systems.

Financing Activities. Net cash used in financing activities was $134 million, $373 million and $1.5 billion for the years ended December 31, 2012, 2011 and 2010, respectively. The decrease in cash used during the year ended December 31, 2012 as compared to the corresponding period in 2011, was primarily the result of decreases in purchases of treasury stock offset by a decrease in the amount by which borrowings of long-term debt offset repayments of long-term debt. The decrease in cash used during the year ended December 31, 2011 as compared to the corresponding period in 2010, was primarily the result of increased borrowings of long-term debt, offset by increased repayments of long-term debt and purchases of treasury stock.

Capital Expenditures

We have significant ongoing capital expenditure requirements.  Capital expenditures were $1.7 billion, $1.3 billion and $1.2 billion for the years ended December 31, 2012, 2011 and 2010, respectively.  The increase related to higher residential and commercial customer growth as well as higher set-top box placement in existing homes, investments in plant to improve service reliability, and expenditures for fleet replacement and real estate related to our organizational realignment. See the table below for more details. 

During 2013, we currently expect capital expenditures to be approximately $1.7 billion, excluding the impact of acquisitions. We anticipate 2013 capital expenditures to be driven by the deployment of additional set-top boxes in new and existing customer homes, growth in our commercial business, and further spend related to plant reliability, back-office support and our organizational realignment. The actual amount of our capital expenditures will depend on a number of factors including the growth rates of both our residential and commercial businesses, and the pace at which we progress to all-digital transmission.



48



Our capital expenditures are funded primarily from free cash flow and borrowings on our credit facility. In addition, our liabilities related to capital expenditures increased by $13 million, $57 million and $8 million for the years ended December 31, 2012, 2011 and 2010, respectively.

The following table presents our major capital expenditures categories in accordance with NCTA disclosure guidelines for the years ended December 31, 2012, 2011 and 2010. The disclosure is intended to provide more consistency in the reporting of capital expenditures among peer companies in the cable industry. These disclosure guidelines are not required disclosures under GAAP, nor do they impact our accounting for capital expenditures under GAAP (dollars in millions):

 
Year ended December 31,
 
2012
 
2011
 
2010
 
 
 
 
 
 
Customer premise equipment (a)
$
803

 
$
585

 
$
601

Scalable infrastructure (b)
412

 
347

 
314

Line extensions (c)
167

 
117

 
90

Upgrade/rebuild (d)
197

 
130

 
130

Support capital (e)
166

 
132

 
74

 
 
 
 
 
 
Total capital expenditures (f)
$
1,745

 
$
1,311

 
$
1,209


(a)
Customer premise equipment includes costs incurred at the customer residence to secure new customers and revenue generating units. It also includes customer installation costs and customer premise equipment (e.g., set-top boxes and cable modems).
(b)
Scalable infrastructure includes costs not related to customer premise equipment, to secure growth of new customers and revenue generating units, or provide service enhancements (e.g., headend equipment).
(c)
Line extensions include network costs associated with entering new service areas (e.g., fiber/coaxial cable, amplifiers, electronic equipment, make-ready and design engineering).
(d)
Upgrade/rebuild includes costs to modify or replace existing fiber/coaxial cable networks, including betterments.
(e)
Support capital includes costs associated with the replacement or enhancement of non-network assets due to technological and physical obsolescence (e.g., non-network equipment, land, buildings and vehicles).
(f)
Total capital expenditures includes $269 million, $195 million and $138 million of capital expenditures related to commercial services for the years ended December 31, 2012, 2011 and 2010, respectively.

Certain prior period amounts have been reclassified to conform with the 2012 presentation.

Description of Our Outstanding Debt

Overview

As of December 31, 2012 and 2011, the blended weighted average interest rate on our debt was 6.0% and 7.1%, respectively. The interest rate on approximately 87% and 82% of the total principal amount of our debt was effectively fixed, including the effects of our interest rate hedge agreements as of December 31, 2012 and 2011, respectively. The fair value of our high-yield notes was $9.9 billion and $9.2 billion at December 31, 2012 and 2011, respectively. The fair value of our credit facilities was $3.7 billion and $4.2 billion at December 31, 2012 and 2011, respectively. The fair value of our high-yield notes and credit facilities were based on quoted market prices.

The following description is a summary of certain provisions of our credit facilities and our notes (the “Debt Agreements”).  The summary does not restate the terms of the Debt Agreements in their entirety, nor does it describe all terms of the Debt Agreements. The agreements and instruments governing each of the Debt Agreements are complicated and you should consult such agreements and instruments for more detailed information regarding the Debt Agreements.

Credit Facilities – General

CCO Holdings Credit Facility

CCO Holdings' credit agreement (the “CCO Holdings credit facility”) consists of a $350 million term loan facility. The facility matures in September 2014. Borrowings under the CCO Holdings credit facility bear interest at a variable interest rate based on


49



either LIBOR or a base rate plus, in either case, an applicable margin. The applicable margin for LIBOR term loans is 2.50% above LIBOR. If an event of default were to occur, CCO Holdings would not be able to elect LIBOR and would have to pay interest at the base rate plus the applicable margin. The CCO Holdings credit facility is secured by the equity interests of Charter Operating, and all proceeds thereof.
 
Charter Operating Credit Facilities

The Charter Operating credit facilities have an outstanding principal amount of $3.3 billion at December 31, 2012 as follows:

A term A loan with a remaining principal amount of $750 million, which is repayable in equal quarterly installments and aggregating $38 million in 2013 and 2014 and $75 million in 2015 and 2016, with the remaining balance due at final maturity on May 15, 2017;
A term C loan with a remaining principal amount of approximately $1.5 billion, which is repayable in equal quarterly installments and aggregating $16 million in each loan year, with the remaining balance due at final maturity on September 6, 2016;
A term D loan with a remaining principal amount of approximately $744 million, which is repayable in equal quarterly installments and aggregating $8 million in each loan year, with the remaining balance due at final maturity on May 15, 2019;
A non-revolving loan with a remaining principal amount of approximately $199 million repayable in full on March 6, 2013; and
A revolving loan with an outstanding principal amount of approximately $123 million, allowing for borrowings of up to $1.15 billion, maturing on April 11, 2017.

Amounts outstanding under the Charter Operating credit facilities bear interest, at Charter Operating’s election, at a base rate or LIBOR, as defined, plus a margin. The applicable LIBOR margin for the term A loan is currently 2.25%, and for the non-revolving loan is currently 1.75%. The applicable margin for the term C loan is currently 3.25% in the case of LIBOR loans. The term D loan bears interest at LIBOR plus 3.0%, with a LIBOR floor of 1.0%. Charter Operating pays interest equal to LIBOR plus 2.25% on amounts borrowed under the revolving credit facility and pays a revolving commitment fee of .5% per annum on the daily average available amount of the revolving commitment, payable quarterly.
    
The Charter Operating credit facilities also allow us to enter into incremental term loans in the future with an aggregate, together with all other then outstanding first lien indebtedness, including any first lien notes, of no more than $7.5 billion (less any principal payments of term loan indebtedness and first lien notes as a result of any sale of assets), with amortization as set forth in the notices establishing such term loans, but with no amortization greater than 1% per year prior to the final maturity of the existing term loans. Although the Charter Operating credit facilities allow for the incurrence of a certain amount of incremental term loans, no assurance can be given that we could obtain additional incremental term loans in the future if Charter Operating sought to do so or what amount of incremental term loans would be allowable at any given time under the terms of the Charter Operating credit facilities.

The obligations of Charter Operating under the Charter Operating credit facilities (the “Obligations”) are guaranteed by Charter Operating’s immediate parent company, CCO Holdings, and subsidiaries of Charter Operating. The Obligations are also secured by (i) a lien on substantially all of the assets of Charter Operating and its subsidiaries, to the extent such lien can be perfected under the Uniform Commercial Code by the filing of a financing statement, and (ii) a pledge by CCO Holdings of the equity interests owned by it in Charter Operating or any of Charter Operating’s subsidiaries, as well as intercompany obligations owing to it by any of such entities.

Credit Facilities — Restrictive Covenants

CCO Holdings Credit Facility

The CCO Holdings credit facility contains covenants that are substantially similar to the restrictive covenants for the CCO Holdings notes except that the leverage ratio is 5.50 to 1.0. See “—Summary of Restricted Covenants of Our Notes.” The CCO Holdings credit facility contains provisions requiring mandatory loan prepayments under specific circumstances, including in connection with certain sales of assets, so long as the proceeds have not been reinvested in the business. The CCO Holdings credit facility permits CCO Holdings and its subsidiaries to make distributions to pay interest on the CCO Holdings notes and the Charter Operating credit facilities provided that, among other things, no default has occurred and is continuing under the CCO Holdings credit facility.



50



Charter Operating Credit Facilities

The Charter Operating credit facilities contain representations and warranties, and affirmative and negative covenants customary for financings of this type. The financial covenants measure performance against standards set for leverage to be tested as of the end of each quarter. The Charter Operating credit facilities contain provisions requiring mandatory loan prepayments under specific circumstances, including in connection with certain sales of assets, so long as the proceeds have not been reinvested in the business. Additionally, the Charter Operating credit facilities provisions contain an allowance for restricted payments so long as the consolidated leverage ratio is no greater than 3.5 after giving pro forma effect to such restricted payment. The Charter Operating credit facilities permit Charter Operating and its subsidiaries to make distributions to pay interest on the currently outstanding subordinated and parent company indebtedness, provided that, among other things, no default has occurred and is continuing under the Charter Operating credit facilities.

The events of default under the Charter Operating credit facilities include, among other things:

the failure to make payments when due or within the applicable grace period;
the failure to comply with specified covenants;
the failure to pay or the occurrence of events that cause or permit the acceleration of other indebtedness owing by CCO Holdings, Charter Operating, or Charter Operating’s subsidiaries in aggregate principal amounts in excess of $100 million; and
similar to provisions contained in the CCO Holdings notes and credit facility, the consummation of any change of control transaction resulting in any person or group having power, directly or indirectly, to vote more than 50% of the ordinary voting power for the management of Charter Operating on a fully diluted basis and the occurrence of a ratings event including a downgrade in the corporate family rating during a ratings decline period.

CCO Holdings Notes

The CCO Holdings notes are senior debt obligations of CCO Holdings and CCO Holdings Capital Corp. Such notes are guaranteed by Charter. They rank equally with all other current and future unsecured, unsubordinated obligations of CCO Holdings and CCO Holdings Capital Corp. They are structurally subordinated to all obligations of subsidiaries of CCO Holdings, including the Charter Operating credit facilities.



51



Redemption Provisions of Our Notes

The various notes issued by our subsidiaries included in the table may be redeemed in accordance with the following table or are not redeemable until maturity as indicated:

Note Series
 
Redemption Dates
 
Percentage of Principal
 
 
 
 
 
7.25% senior notes due 2017
 
October 30, 2013 – October 29, 2014
 
105.438%
 
 
October 30, 2014 – October 29, 2015
 
103.625%
 
 
October 30, 2015 – October 29, 2016
 
101.813%
 
 
Thereafter
 
100.000%
7.875% senior notes due 2018
 
April 30, 2013 – April 29, 2014
 
105.906%
 
 
April 30, 2014 – April 29, 2015
 
103.938%
 
 
April 30, 2015 – April 29, 2016
 
101.969%
 
 
Thereafter
 
100.000%
7.00% senior notes due 2019
 
January 15, 2014 – January 14, 2015
 
105.250%
 
 
January 15, 2015 – January 14, 2016
 
103.500%
 
 
January 15, 2016 – January 14, 2017
 
101.750%
 
 
Thereafter
 
100.000%
8.125% senior notes due 2020
 
April 30, 2015 – April 29, 2016
 
104.063%
 
 
April 30, 2016 – April 29, 2017
 
102.708%
 
 
April 30, 2017 – April 29, 2018
 
101.354%
 
 
Thereafter
 
100.000%
7.375% senior notes due 2020
 
December 1, 2015 – November 30, 2016
 
103.688%
 
 
December 1, 2016 – November 30, 2017
 
101.844%
 
 
Thereafter
 
100.000%
6.50% senior notes due 2021
 
April 30, 2015 – April 29, 2016
 
104.875%
 
 
April 30, 2016 – April 29, 2017
 
103.250%
 
 
April 30, 2017 – April 29, 2018
 
101.625%
 
 
Thereafter
 
100.000%
6.625% senior notes due 2022
 
January 31, 2017 – January 30, 2018
 
103.313%
 
 
January 31, 2018 – January 30, 2019
 
102.208%
 
 
January 31, 2019 – January 30, 2020
 
101.104%
 
 
Thereafter
 
100.000%
5.25% senior notes due 2022
 
September 30, 2017 – September 29, 2018
 
102.625%
 
 
September 30, 2018 – September 29, 2019
 
101.750%
 
 
September 30, 2019 – September 29, 2020
 
100.875%
 
 
Thereafter
 
100.000%
5.125% senior notes due 2023
 
February 15, 2018 – February 14, 2019
 
102.563%
 
 
February 15, 2019 – February 14, 2020
 
101.708%
 
 
February 15, 2020 – February 14, 2021
 
100.854%
 
 
Thereafter
 
100.000%

In the event that a specified change of control event occurs, each of the respective issuers of the notes must offer to repurchase any then outstanding notes at 101% of their principal amount or accrued value, as applicable, plus accrued and unpaid interest, if any.

Summary of Restrictive Covenants of Our Notes

The following description is a summary of certain restrictions of our Debt Agreements.  The summary does not restate the terms of the Debt Agreements in their entirety, nor does it describe all restrictions of the Debt Agreements.  The agreements and instruments


52



governing each of the notes issued are complicated and you should consult such agreements and instruments for more detailed information regarding the notes issued.  

The notes issued by CCO Holdings (the “note issuer”) were issued pursuant to indentures that contain covenants that restrict the ability of the note issuer and its subsidiaries to, among other things:

incur indebtedness;
pay dividends or make distributions in respect of capital stock and other restricted payments;
issue equity;
make investments;
create liens;
sell assets;
consolidate, merge, or sell all or substantially all assets;
enter into sale leaseback transactions;
create restrictions on the ability of restricted subsidiaries to make certain payments; or
enter into transactions with affiliates.

However, such covenants are subject to a number of important qualifications and exceptions. Below we set forth a brief summary of certain of the restrictive covenants.

Restrictions on Additional Debt

The limitations on incurrence of debt and issuance of preferred stock contained in various indentures permit the note issuer and its restricted subsidiaries to incur additional debt or issue preferred stock, so long as, after giving pro forma effect to the incurrence, the leverage ratio would be below a specified level for the note issuer. The leverage ratios under our notes for CCO Holdings is 6.0 to 1.

In addition, regardless of whether the leverage ratio could be met, so long as no default exists or would result from the incurrence or issuance, the note issuer and its restricted subsidiaries are permitted to issue among other permitted indebtedness:

up to $1.5 billion of debt under credit facilities not otherwise allocated
up to the greater of $300 million and 5% of consolidated net tangible assets to finance the purchase or capital lease of new assets;
up to the greater of $300 million and 5% of consolidated net tangible assets of additional debt for any purpose; and
other items of indebtedness for specific purposes such as intercompany debt, refinancing of existing debt, and interest rate swaps to provide protection against fluctuation in interest rates.

Indebtedness under a single facility or agreement may be incurred in part under one of the categories listed above and in part under another, and generally may also later be reclassified into another category including as debt incurred under the leverage ratio. Accordingly, indebtedness under our credit facilities may be incurred under a combination of the categories of permitted indebtedness listed above. The restricted subsidiaries of the note issuer are generally not permitted to issue subordinated debt securities.

Restrictions on Distributions

Generally, under the various indentures, CCO Holdings and its respective restricted subsidiaries are permitted to pay dividends on or repurchase equity interests, or make other specified restricted payments, only if it can incur $1.00 of new debt under the 6.0 to 1.0 leverage ratio test after giving effect to the transaction and if no default exists or would exist as a consequence of such incurrence. If those conditions are met, restricted payments may be made in a total amount of up to the sum of 100% of CCO Holdings’ Consolidated EBITDA, as defined, minus 1.3 times its Consolidated Interest Expense, as defined, cumulatively from April 1, 2010, plus 100% of new cash and appraised non-cash equity proceeds received by CCO Holdings and not allocated to certain investments, cumulatively from the issue date, plus $2 billion.

In addition, CCO Holdings may make distributions or restricted payments, so long as no default exists or would be caused by transactions among other distributions or restricted payments:

to repurchase management equity interests in amounts not to exceed $10 million per fiscal year;
to pay pass-through tax liabilities in respect of ownership of equity interests in the applicable issuer or its restricted subsidiaries; or


53



to make other specified restricted payments including merger fees up to 1.25% of the transaction value, repurchases using concurrent new issuances, and certain dividends on existing subsidiary preferred equity interests.

Restrictions on Investments

CCO Holdings and its respective restricted subsidiaries may not make investments except (i) permitted investments or (ii) if, after giving effect to the transaction, their leverage would be above the applicable leverage ratio.

Permitted investments include, among others:

investments in and generally among restricted subsidiaries or by restricted subsidiaries in the applicable issuer;
investments aggregating up to $750 million at any time outstanding.
investments aggregating up to 100% of new cash equity proceeds received by CCO Holdings since the issue date to the extent the proceeds have not been allocated to the restricted payments covenant.

Restrictions on Liens

The restrictions on liens for CCO Holdings only applies to liens on assets of the issuer itself and does not restrict liens on assets of subsidiaries. Permitted liens include liens securing indebtedness and other obligations under credit facilities, liens securing the purchase price of financed new assets, liens securing indebtedness of up to the greater of $50 million and 1.0% of consolidated net tangible assets and other specified liens.

Restrictions on the Sale of Assets; Mergers

CCO Holdings is generally not permitted to sell all or substantially all of its assets or merge with or into other companies unless its leverage ratio after any such transaction would be no greater than its leverage ratio immediately prior to the transaction, or unless after giving effect to the transaction, leverage would be below 6.0 to 1.0, no default exists, and the surviving entity is a U.S. entity that assumes the applicable notes.

CCO Holdings and its restricted subsidiaries may generally not otherwise sell assets or, in the case of restricted subsidiaries, issue equity interests, in excess of $100 million unless they receive consideration at least equal to the fair market value of the assets or equity interests, consisting of at least 75% in cash, assumption of liabilities, securities converted into cash within 60 days, or productive assets. CCO Holdings and its restricted subsidiaries are then required within 365 days after any asset sale either to use or commit to use the net cash proceeds over a specified threshold to acquire assets used or useful in their businesses or use the net cash proceeds to repay specified debt, or to offer to repurchase the issuer’s notes with any remaining proceeds.

Restrictions on Sale and Leaseback Transactions

The note issuer and its restricted subsidiaries may generally not engage in sale and leaseback transactions unless, at the time of the transaction, the note issuer could have incurred secured indebtedness under its leverage ratio test in an amount equal to the present value of the net rental payments to be made under the lease, and the sale of the assets and application of proceeds is permitted by the covenant restricting asset sales.

Prohibitions on Restricting Dividends

The note issuer's restricted subsidiaries may generally not enter into arrangements involving restrictions on their ability to make dividends or distributions or transfer assets to the note issuer unless those restrictions with respect to financing arrangements are on terms that are no more restrictive than those governing the credit facilities existing when they entered into the applicable indentures or are not materially more restrictive than customary terms in comparable financings and will not materially impair the note issuer's ability to make payments on the notes.

Affiliate Transactions

The indentures also restrict the ability of CCO Holdings and its restricted subsidiaries to enter into certain transactions with affiliates involving consideration in excess of $25 million without a determination by the board of directors that the transaction complies with this covenant, or transactions with affiliates involving over $100 million without receiving an opinion as to the fairness to the holders of such transaction from a financial point of view issued by an accounting, appraisal or investment banking firm of national standing.



54



Cross Acceleration

The indentures of CCO Holdings include various events of default, including cross acceleration provisions. Under these provisions, a failure by the note issuer or any of its restricted subsidiaries to pay at the final maturity thereof the principal amount of other indebtedness having a principal amount of $100 million or more (or any other default under any such indebtedness resulting in its acceleration) would result in an event of default under the indenture governing the applicable notes. As a result, an event of default related to the failure to repay principal at maturity or the acceleration of the indebtedness under the CCO Holdings notes, CCO Holdings credit facility or the Charter Operating credit facilities could cause cross-defaults under all of CCO Holdings' indentures.

Recently Issued Accounting Standards

In July 2012, the FASB issued ASU 2012-02, Intangibles - Goodwill and Other (Topic 350): Testing Indefinite-Lived Intangible Assets for Impairment ("ASU 2012-02"). ASU 2012-02 permits an entity to make a qualitative assessment to determine whether it is more likely than not that an indefinite-lived intangible asset, other than goodwill, is impaired. This standard is effective for annual and interim impairment tests performed for fiscal years beginning after September 15, 2012. Early adoption is permitted. We adopted ASU 2012-02 with our 2012 annual impairment testing. The adoption of ASU 2012-02 did not have a material impact on our consolidated financial statements.

Item 7A.     Quantitative and Qualitative Disclosures About Market Risk.

We are exposed to various market risks, including fluctuations in interest rates. We have used interest rate swap agreements to manage our interest costs and reduce our exposure to increases in floating interest rates. We manage our exposure to fluctuations in interest rates by maintaining a mix of fixed and variable rate debt. Using interest rate swap agreements, we agree to exchange, at specified intervals through 2017, the difference between fixed and variable interest amounts calculated by reference to agreed-upon notional principal amounts.

As of December 31, 2012 and 2011, the accreted value of our debt was approximately $12.8 billion and $12.9 billion, respectively.  As of December 31, 2012 and 2011, the weighted average interest rate on the credit facility debt, including the effects of our interest rate swap agreements, was approximately 4.2% and 4.3%, respectively, and the weighted average interest rate on the high-yield notes was approximately 6.7% and 8.5%, respectively, resulting in a blended weighted average interest rate of 6.0% and 7.1%, respectively.  The interest rate on approximately 87% and 82% of the total principal amount of our debt was effectively fixed, including the effects of our interest rate swap agreements, as of December 31, 2012 and 2011, respectively.

We do not hold or issue derivative instruments for speculative trading purposes. We have interest rate derivative instruments that have been designated as cash flow hedging instruments. Such instruments effectively convert variable interest payments on certain debt instruments into fixed payments. For qualifying hedges, realized derivative gains and losses offset related results on hedged items in the consolidated statements of operations. We formally document, designate and assess the effectiveness of transactions that receive hedge accounting. For each of the years ended December 31, 2012, 2011 and 2010, there was no cash flow hedge ineffectiveness on interest rate swap agreements.

Changes in the fair value of interest rate agreements that are designated as hedging instruments of the variability of cash flows associated with floating-rate debt obligations, and that meet effectiveness criteria are reported in other comprehensive loss. For the years ended December 31, 2012, 2011 and 2010, losses of $10 million, $8 million and $57 million, respectively, related to derivative instruments designated as cash flow hedges, were recorded in other comprehensive loss. The amounts are subsequently reclassified as an increase or decrease to interest expense in the same periods in which the related interest on the floating-rate debt obligations affects earnings (losses).



55



The table set forth below summarizes the fair values and contract terms of financial instruments subject to interest rate risk maintained by us as of December 31, 2012 (dollars in millions):

 
 
2013
 
2014
 
2015
 
2016
 
2017
 
Thereafter
 
Total
 
Fair Value at December 31, 2012
Debt:
 
 
 
 
 
 
 
 
 
 
 
 
 
 
 
 
Fixed Rate
 
$

 
$

 
$

 
$

 
$
1,000

 
$
8,250

 
$
9,250

 
$
9,933

Average Interest Rate
 
%
 
%
 
%
 
%
 
7.25
%
 
6.61
%
 
6.68
%
 
 
 
 
 
 
 
 
 
 
 
 
 
 
 
 
 
 
 
Variable Rate
 
$
260

 
$
411

 
$
98

 
$
1,556

 
$
655

 
$
707

 
$
3,687

 
$
3,695

Average Interest Rate
 
2.30
%
 
3.00
%
 
3.23
%
 
4.44
%
 
4.07
%
 
5.76
%
 
4.28
%
 
 
 
 
 
 
 
 
 
 
 
 
 
 
 
 
 
 
 
Interest Rate Instruments:
 
 
 
 
 
 
 
 
 
 
 
 
 
 
 
 
Variable to Fixed Rate
 
$
900

 
$
800

 
$
300

 
$
250

 
$
850

 
$

 
$
3,100

 
$
75

Average Pay Rate
 
5.21
%
 
5.65
%
 
5.99
%
 
4.89
%
 
4.84
%
 
%
 
5.27
%
 
 
Average Receive Rate
 
3.57
%
 
3.69
%
 
3.87
%
 
4.69
%
 
5.26
%
 
%
 
4.18
%
 
 

At December 31, 2012, we had $3.1 billion in notional amounts of interest rate swaps outstanding. This includes $1.1 billion in delayed start interest rate swaps that become effective in March 2013 through March 2015.  In any future quarter in which a portion of these delayed start hedges first becomes effective, an equal or greater notional amount of the currently effective swaps are scheduled to mature.  Therefore, the $2.0 billion notional amount of currently effective interest rate swaps will gradually step down over time as current swaps mature and an equal or lesser amount of delayed start swaps become effective.

The notional amounts of interest rate instruments do not represent amounts exchanged by the parties and, thus, are not a measure of our exposure to credit loss. The amounts exchanged are determined by reference to the notional amount and the other terms of the contracts. The estimated fair value is determined using a present value calculation based on an implied forward LIBOR curve (adjusted for Charter Operating’s or counterparties’ credit risk). Interest rates on variable debt are estimated using the average implied forward LIBOR for the year of maturity based on the yield curve in effect at December 31, 2012 including applicable bank spread.

Item 8. Financial Statements and Supplementary Data.

Our consolidated financial statements, the related notes thereto, and the reports of independent accountants are included in this annual report beginning on page F-1.

Item 9. Changes in and Disagreements with Accountants on Accounting and Financial Disclosure.

None.

Item 9A. Controls and Procedures.

Conclusion Regarding the Effectiveness of Disclosure Controls and Procedures

As of the end of the period covered by this report, under the supervision and with the participation of our management, including our Chief Executive Officer and Chief Financial Officer, we have evaluated the effectiveness of the design and operation of our disclosure controls and procedures with respect to the information generated for use in this annual report. The evaluation was based in part upon reports and certifications provided by a number of executives. Based upon, and as of the date of that evaluation, our Chief Executive Officer and Chief Financial Officer concluded that the disclosure controls and procedures were effective to provide reasonable assurances that information required to be disclosed in the reports we file or submit under the Securities


56



Exchange Act of 1934 is recorded, processed, summarized and reported within the time periods specified in the SEC’s rules and forms.

In designing and evaluating the disclosure controls and procedures, our management recognized that any controls and procedures, no matter how well designed and operated, can provide only reasonable, not absolute, assurance of achieving the desired control objectives, and management necessarily was required to apply its judgment in evaluating the cost-benefit relationship of possible controls and procedures. Based upon the above evaluation, we believe that our controls provide such reasonable assurances.

There was no change in our internal control over financial reporting during the fourth quarter of 2012 that has materially affected, or is reasonably likely to materially affect, our internal control over financial reporting.

Management’s Report on Internal Control Over Financial Reporting

Our management is responsible for establishing and maintaining adequate internal control over financial reporting (as defined in Rule 13a-15(f) under the Exchange Act) for the Company. Our internal control system was designed to provide reasonable assurance to Charter’s management and board of directors regarding the preparation and fair presentation of published financial statements.

Management has assessed the effectiveness of our internal control over financial reporting as of December 31, 2012. In making this assessment, we used the criteria set forth by the Committee of Sponsoring Organizations of the Treadway Commission (“COSO”) in Internal Control — Integrated Framework. Based on management’s assessment utilizing these criteria we believe that, as of December 31, 2012, our internal control over financial reporting was effective.

Our independent auditors, KPMG LLP, have audited our internal control over financial reporting as stated in their report on page F-2.

Item 9B. Other Information.

Disclosure pursuant to Section 219 of the Iran Threat Reduction and Syria Human Rights Act
On February 12, 2013, certain investment funds affiliated with Apollo Global Management, LLC (“Apollo”) beneficially owned approximately 19.6% of the ordinary shares of LyondellBasell Industries N.V. (“LyondellBasell”) and have certain director nomination rights. Funds affiliated with Apollo beneficially own approximately 24% of the Class A common stock of Charter and two of Charter's directors are employed by Apollo. As a result, we are providing this disclosure pursuant to Section 219 of the new Iran Threat Reduction and Syria Human Rights Act of 2012 and Section 13(r) of the Securities Exchange Act of 1934, as amended. The Annual Report on Form 10-K for the year ended December 31, 2012 filed by LyondellBasell with the SEC on February 12, 2013 contained disclosure regarding the exit of LyondellBasell and its consolidated subsidiaries from business arrangements in Iran. According to the disclosure, certain non-U.S. subsidiaries of LyondellBasell's predecessor, LyondellBasell AF, licensed processes to construct and operate manufacturing plants in Iran that produce polyolefin plastic material, which is used in the packaging of household and consumer goods. The subsidiaries also provided engineering support and supplied catalyst products to be used in these manufacturing operations. In 2009, LyondellBasell made the decision to suspend the pursuit of any new business dealings in Iran and, in 2010, made the further decision to terminate all business by LyondellBasell and its direct and indirect subsidiaries with the government, entities and individuals in Iran. Two transactions occurred under settlement agreements between LyondellBasell and the counterparties in Iran in early 2012. In January 2012, one of LyondellBasell's non-U.S. subsidiaries received a final payment of approximately €3.5 million for a shipment of catalyst from an entity that is 50% owned by the National Petrochemical Company of Iran. LyondellBasell's shipment of the catalyst was in February 2012 as part of the agreement related to its termination and cessation of all business under agreements with the counterparty. In 2012, the gross revenue from this limited activity was approximately €4.2 million and profit attributable to it was approximately €2.4 million.

In January and February of 2012, one of LyondellBasell's non-U.S. subsidiaries provided certain engineering documents relating to a polyolefin plastic process to a licensee comprising three Iranian companies, one of which is 20% owned by the National Oil Company of Iran. The provision of documents was LyondellBasell's final act with respect to the termination and cessation of all business under agreements with the counterparties. Charter had no involvement in any of the foregoing transactions and obtained the foregoing information solely from the publicly available information of LyondellBasell as Charter has no involvement in the business of LyondellBasell.






57



PART III

Item 10. Directors, Executive Officers and Corporate Governance.

The information required by Item 10 will be included in Charter’s 2013 Proxy Statement (the “Proxy Statement”) under the headings “Election of Class A Directors,” “Section 16(a) Beneficial Ownership Reporting Requirements,” and “Code of Ethics,” or in amendment to this Annual Report on Form 10-K and is incorporated herein by reference.

Item 11. Executive Compensation.
 
The information required by Item 11 will be included in the Proxy Statement under the headings “Executive Compensation,” “Election of Class A Directors – Director Compensation” and “Compensation Discussion and Analysis,” or in an amendment to this Annual Report on Form 10-K and is incorporated herein by reference. Information contained in the Proxy Statement or an amendment to this Annual Report on Form 10-K under the caption “Report of Compensation and Benefits Committee” is furnished and not deemed filed with the SEC.

Item 12. Security Ownership of Certain Beneficial Owners and Management and Related Stockholder Matters.
 
The information required by Item 12 will be included in the Proxy Statement under the heading “Security Ownership of Certain Beneficial Owners and Management” or in amendment to this Annual Report on Form 10-K and is incorporated herein by reference.

Item 13. Certain Relationships and Related Transactions, and Director Independence.
 
The information required by Item 13 will be included in the Proxy Statement under the heading “Certain Relationships and Related Transactions” and “Election of Class A Directors” or in amendment to this Annual Report on Form 10-K and is incorporated herein by reference.

Item 14. Principal Accounting Fees and Services.
 
The information required by Item 14 will be included in the Proxy Statement under the heading “Accounting Matters” or in amendment to this Annual Report on Form 10-K and is incorporated herein by reference.



58



PART IV

Item 15. Exhibits and Financial Statement Schedules.

(a)
The following documents are filed as part of this annual report:

(1)
Financial Statements.

A listing of the financial statements, notes and reports of independent public accountants required by Item 8 begins on page F-1 of this annual report.

(2)
Financial Statement Schedules.

No financial statement schedules are required to be filed by Items 8 and 15(d) because they are not required or are not applicable, or the required information is set forth in the applicable financial statements or notes thereto.

(3)
The index to the exhibits begins on page E-1 of this annual report.



59



SIGNATURES

Pursuant to the requirements of Section 13 or 15(d) of the Securities Exchange Act of 1934, Charter Communications, Inc. has duly caused this annual report to be signed on its behalf by the undersigned, thereunto duly authorized.

 
 
CHARTER COMMUNICATIONS, INC.,
 
 
Registrant
 
 
 
 
 
 
 
By:
 
/s/ Thomas M. Rutledge
 
 
 
 
Thomas M. Rutledge
 
 
 
 
President, Chief Executive Officer and Director
Date: February 22, 2013
 
 
 
 

Pursuant to the requirements of the Securities Exchange Act of 1934, this report has been signed below by the following persons on behalf of Charter Communications, Inc. and in the capacities and on the dates indicated.

Signature
Title
Date
/s/ Thomas M. Rutledge         
Thomas M. Rutledge
President, Chief Executive Officer, Director
(Principal Executive Officer)
February 22, 2013
 
 
 
/s/ Christopher L. Winfrey         
Christopher L. Winfrey
Executive Vice President and Chief Financial Officer (Principal Financial Officer)
February 22, 2013
 
 
 
/s/ Kevin D. Howard          
Kevin D. Howard
Senior Vice President – Finance, Controller and Chief Accounting Officer (Principal Accounting Officer)
February 22, 2013
 
 
 
/s/ W. Lance Conn         
W. Lance Conn
Director
February 22, 2013
 
 
 
/s/ Darren Glatt         
Darren Glatt
Director
February 22, 2013
 
 
 
/s/ Craig A. Jacobson         
Craig A. Jacobson
Director
February 22, 2013
 
 
 
/s/ Bruce A. Karsh         
Bruce A. Karsh
Director
February 22, 2013
 
 
 
/s/ Edgar Lee         
Edgar Lee
Director
February 22, 2013
 
 
 
/s/ John D. Markley, Jr.         
John D. Markley, Jr.
Director
February 22, 2013
 
 
 
/s/ Jeffrey A. Marcus         
Jeffrey A. Marcus
Director
February 22, 2013
 
 
 
/s/ David C. Merritt         
David C. Merritt
Director
February 22, 2013
 
 
 
/s/ Stan Parker         
Stan Parker
Director
February 22, 2013
 
 
 
/s/ Eric L. Zinterhofer         
Eric L. Zinterhofer
Director
February 22, 2013

S-1




Exhibit Index

Exhibits are listed by numbers corresponding to the Exhibit Table of Item 601 in Regulation S-K.
Exhibit
 
Description
2.1
 
Debtors' Joint Plan of Reorganization filed pursuant to Chapter 11 of the United States Bankruptcy Code filed on July 15, 2009 with the United States Bankruptcy Court for the Southern District of New York in Case No. 09-11435 (Jointly Administered) (incorporated by reference to Exhibit 10.2 to the quarterly report on Form 10‑Q of Charter Communications, Inc. filed on August 6, 2009 (File No. 001-33664).
3.1
 
Amended and Restated Certificate of Incorporation of Charter Communications, Inc. (originally incorporated July 22, 1999) (incorporated by reference to Exhibit 3.1 to the current report on Form 8-K of Charter Communications, Inc. filed on August 20, 2010 (File No. 001-33664)).
3.2
 
Amended and Restated By-laws of Charter Communications, Inc. as of November 30, 2009 (incorporated by reference to Exhibit 3.2 to the current report on Form 8-K of Charter Communications, Inc. filed on December 4, 2009 (File No. 001-33664)).
4.1
 
Warrant Agreement, dated as of November 30, 2009, by and between Charter Communications, Inc. and Mellon Investor Services LLC (incorporated by reference to Exhibit 4.1 to the current report on Form 8-K of Charter Communications, Inc. filed on December 4, 2009 (File No. 001-33664)).
4.2
 
Warrant Agreement, dated as of November 30, 2009, by and between Charter Communications, Inc. and Mellon Investor Services LLC (incorporated by reference to Exhibit 4.2 to the current report on Form 8-K of Charter Communications, Inc. filed on December 4, 2009 (File No. 001-33664)).
4.3
 
Warrant Agreement, dated as of November 30, 2009, by and between Charter Communications, Inc. and Mellon Investor Services LLC (incorporated by reference to Exhibit 4.3 to the current report on Form 8-K of Charter Communications, Inc. filed on December 4, 2009 (File No. 001-33664)).
10.1
 
Indenture relating to the 7.875% Senior Notes due 2018 and 8.125% Senior Notes due 2020, dated as of April 18, 2010, by and among CCO Holdings, LLC, CCO Holdings Capital Corp. and The Bank of New York Mellon Trust Company, N.A., as trustee (incorporated by reference to Exhibit 10.6 to the registration statement on Form S-1of Charter Communications, Inc. filed on June 30, 2010 (File No. 333-167877)).
10.2
 
Indenture relating to the 7.25% senior notes due 2017, dated as of September 27, 2010, by and among CCO Holdings, LLC, and CCO Holdings Capital Corp., as Issuers, Charter Communications, Inc., as Parent Guarantor, and The Bank of New York Mellon Trust Company, N.A., as Trustee (incorporated by reference to Exhibit 10.1 to the current report on Form 8-K of Charter Communications, Inc. filed on September 30, 2010 (File No. 001-33664)).
10.3
 
Indenture relating to the 7.00% senior notes due 2019, dated as of January 11, 2011, by and among CCO Holdings, LLC, and CCO Holdings Capital Corp., as Issuers, Charter Communications, Inc., as Parent Guarantor, and The Bank of New York Mellon Trust Company, N.A., as Trustee (incorporated by reference to Exhibit 10.1 to the current report on Form 8-K of Charter Communications, Inc. filed on January 14, 2011 (File No. 001-33664)).
10.4
 
Indenture dated as of May 10, 2011, by and among CCO Holdings, LLC, and CCO Holdings Capital Corp., as Issuers, Charter Communications, Inc., as Parent Guarantor, and The Bank of New York Mellon Trust Company, N.A., as Trustee (incorporated by reference to Exhibit 4.1 to the current report on Form 8-K of Charter Communications, Inc. filed on May 13, 2011 (File No. 001-33664)).
10.5
 
First Supplemental Indenture dated as of May 10, 2011 by and among CCO Holdings, LLC, and CCO Holdings Capital Corp., as Issuers, Charter Communications, Inc., as Parent Guarantor, and The Bank of New York Mellon Trust Company, N.A., as Trustee (incorporated by reference to Exhibit 4.2 to the current report on Form 8-K of Charter Communications, Inc. filed on May 13, 2011 (File No. 001-33664)).
10.6
 
Second Supplemental Indenture dated as of December 14, 2011 by and among CCO Holdings, LLC, and CCO Holdings Capital Corp., as Issuers, Charter Communications, Inc., as Parent Guarantor, and The Bank of New York Mellon Trust Company, N.A., as Trustee (incorporated by reference to Exhibit 4.2 to the current report on Form 8-K of Charter Communications, Inc. filed on December 20, 2011 (File No. 001-33664)).
10.7
 
Third Supplemental Indenture dated as of January 26, 2012 by and among CCO Holdings, LLC, and CCO Holdings Capital Corp., as Issuers, Charter Communications, Inc., as Parent Guarantor, and The Bank of New York Mellon Trust Company, N.A., as Trustee (incorporated by reference to Exhibit 4.2 to the current report on Form 8-K of Charter Communications, Inc. filed on February 1, 2012 (File No. 001-33664))
10.8
 
Fourth Supplemental Indenture dated August 22, 2012 relating to the 5.25% Senior Notes due 2022 by and among CCO Holdings, LLC, CCO Holdings Capital Corp. and The Bank of New York Mellon Trust Company, N.A., as trustee (incorporated by reference to Exhibit 10.1 to the quarterly report on Form 10-Q of Charter Communications, Inc. filed on November 6, 2012 (File No. 001-33664)).
10.9*
 
Fifth Supplemental Indenture dated December 17, 2012 relating to the 5.125% Senior Notes due 2023 by and among CCO Holdings, LLC, CCO Holdings Capital Corp. and The Bank of New York Mellon Trust Company, N.A., as trustee.
10.10(a)
 
Credit Agreement, dated as of March 6, 2007, among CCO Holdings, LLC, the lenders from time to time parties thereto and Bank of America, N.A., as administrative agent (incorporated by reference to Exhibit 10.3 to the current report on Form 8-K of Charter Communications, Inc. filed on March 12, 2007 (File No. 000-27927)).

E-1




10.10(b)
 
Amendment No. 1, dated as of April 25, 2012, to the Credit Agreement, dated as of March 6, 2007 (as amended, supplemented or otherwise modified from time to time), among CCO Holdings, LLC, as the Borrower, the lenders parties thereto, Wells Fargo Bank, N.A., as the Administrative Agent, and the other parties thereto (incorporated by reference to Exhibit 10.1 to the current report on Form 8-K filed by Charter Communications, Inc. on April 30, 2012 (File No. 001-33664)).
10.10(c)
 
Pledge Agreement made by CCO Holdings, LLC in favor of Bank of America, N.A., as Collateral Agent, dated as of March 6, 2007 (incorporated by reference to Exhibit 10.4 to the current report on Form 8-K of Charter Communications, Inc. filed on March 12, 2007 (File No. 000-27927)).
10.11(a)
 
Restatement Agreement, dated as of April 11, 2012 (the “Restatement Agreement”), to the Amended and Restated Credit Agreement, dated as of March 18, 1999 and amended and restated on March 31, 2010 (as amended and in effect immediately prior to the New Restatement Effective Date (as defined in the Restatement Agreement)) by and among Charter Communications Operating, LLC, CCO Holdings, LLC, the lenders party thereto and Bank of America, N.A., as Administrative Agent (incorporated by reference to Exhibit 10.2 to the current report on Form 8-K filed by Charter Communications, Inc. on April 17, 2012 (File No. 001-33664)).
10.11(b)
 
Amended and Restated Guarantee and Collateral Agreement made by CCO Holdings, LLC, Charter Communications Operating, LLC and certain of its subsidiaries in favor of Bank of America, N.A., as administrative agent, dated as of March 18, 1999, as amended and restated as of March 31, 2010 (incorporated by reference to Exhibit 10.2 to the current report on Form 8-K of Charter Communications, Inc. filed on April 6, 2010 (File No. 001-33664)).
10.11(c)
 
Incremental Activation Notice, dated as of December 19, 2011 delivered by Charter Communications Operating, LLC, CCO Holdings LLC, the Subsidiary Guarantors Party thereto and each Term A Lender party thereto to Bank of America, N.A. as administrative agent under the credit agreement, dated as of March 18, 1999 as amended and restated as of March 31, 2010 (incorporated by reference to Exhibit 10.1 of the Current Report on Form 8-K of Charter Communications, Inc. filed on December 22, 2011 (File No. 001-33664)).
10.11(d)
 
Incremental Activation Notice, dated as of April 11, 2012 delivered by Charter Communications Operating, LLC, CCO Holdings LLC, the Subsidiary Guarantors Party thereto and each Term A Lender party thereto to Bank of America, N.A. as administrative agent under the credit agreement, dated as of March 18, 1999 as amended and restated as of March 31, 2010 and as further amended and restated as of April 11, 2012 (incorporated by reference to Exhibit 1.01 to the current report on Form 8-K filed by Charter Communications, Inc. on April 17, 2012 (File No. 001-33664)).
10.12(a)
 
Registration Rights Agreement, dated as of November 30, 2009, by and among Charter Communications, Inc. and certain investors listed therein (incorporated by reference to Exhibit 10.2 to the current report on Form 8-K of Charter Communications, Inc. filed on December 4, 2009 (File No. 001-33664)).
10.12(b)
 
Amendment No. 1 to the Registration Rights Agreement dated November 30, 2009, by and among Charter Communications, Inc. and certain Investors listed therein (incorporated by reference to Exhibit 10.2 to the quarterly report on Form 10-Q of Charter Communications, Inc. filed on November 6, 2012 (File No. 001-33664)).
10.13(a)
 
Amended and Restated Management Agreement, dated as of June 19, 2003, between Charter Communications Operating, LLC and Charter Communications, Inc. (incorporated by reference to Exhibit 10.4 to the quarterly report on Form 10-Q filed by Charter Communications, Inc. on August 5, 2003 (File No. 333-83887)).
10.13(b)
 
First Amendment to the Amended and Restated Management Agreement, dated as of July 20, 2010, between Charter Communications Operating, LLC and Charter Communications, Inc. (incorporated by reference to Exhibit 10.6 to the quarterly report on Form 10-Q filed by Charter Communications, Inc. on August 4, 2010 (File No. 001-33664)).
10.14(a)
 
Second Amended and Restated Mutual Services Agreement, dated as of June 19, 2003 between Charter Communications, Inc. and Charter Communications Holding Company, LLC (incorporated by reference to Exhibit 10.5(a) to the quarterly report on Form 10-Q filed by Charter Communications, Inc. on August 5, 2003 (File No. 000-27927)).
10.14(b)
 
First Amendment to the Second Amended and Restated Mutual Services Agreement, dated as of July 20, 2010, between Charter Communications, Inc. and Charter Communications Holding Company, LLC (incorporated by reference to Exhibit 10.7 to the quarterly report on Form 10-Q filed by Charter Communications, Inc. on August 4, 2010 (File No. 001-33664)).
10.15+
 
Charter Communications, Inc. Executive Bonus Plan (incorporated by reference to Exhibit 10.1 to the Quarterly Report on Form 10-Q of Charter Communications, Inc. filed on May 8, 2012 (File No. 001-33664)).
10.16+
 
Charter Communications, Inc. Executive Incentive Performance Plan (incorporated by reference to Exhibit 10.21 to the annual report on Form 10-K filed by Charter Communications, Inc. on February 27, 2012 (File No. 001-33664)).
10.17+
 
Charter Communications, Inc. Amended and Restated 2009 Stock Incentive Plan (incorporated by reference to Exhibit 10.1 to the Current Report on Form 8-K of Charter Communications, Inc. filed on December 21, 2009 (File No. 001-33664)).
10.18+
 
Charter Communications, Inc.'s Amended and Restated Supplemental Deferred Compensation Plan, dated as of September 1, 2011(incorporated by reference to the current report on Form 8-K filed by Charter Communications, Inc. on September 2, 2011 (File No. 001-33664)).
10.19+
 
Form of Non-Qualified Time Vesting Stock Option Agreement dated April 26, 2011(incorporated by reference to the quarterly report on Form 10-Q filed by Charter Communications, Inc. on August 2, 2011 (File No. 001-33664)).
10.20+
 
Form of Non-Qualified Price Vesting Stock Option Agreement dated April 26, 2011(incorporated by reference to the quarterly report on Form 10-Q filed by Charter Communications, Inc. on August 2, 2011 (File No. 001-33664)).
10.21+
 
Form of Restricted Stock Unit Agreement dated April 26, 2011(incorporated by reference to the quarterly report on Form 10-Q filed by Charter Communications, Inc. on August 2, 2011 (File No. 001-33664)).

E-2




10.22+
 
Employment Agreement between Thomas Rutledge and Charter Communications, Inc., dated as of December 19, 2011 (incorporated by reference to Exhibit 10.1 to the current report on Form 8-K of Charter Communications, Inc. filed on December 19, 2011 (File No. 001-33664)).
10.23(a)+
 
Amended and Restated Employment Agreement between Michael J. Lovett and Charter Communications, Inc., dated effective as of February 1, 2010 (incorporated by reference to Exhibit 10.1 to the current report on Form 8-K of Charter Communications, Inc. filed on April 13, 2010 (File No. 001-33664)).
10.23(b)+
 
Transition Agreement, dated as of October 11, 2011, between Charter Communications, Inc. and Michael J. Lovett (incorporated by reference to Exhibit 10.1 to the current report on Form 8-K of Charter Communications, Inc. filed on October 11, 2011 (File No. 001-33664)).
10.24(a)+*
 
Amended and Restated Employment Agreement between Christopher L. Winfrey and Charter Communications, Inc., dated effective as of August 31, 2012.
10.24(b)+
 
The New York Relocation Agreement and Release entered into by and between Charter Communications, Inc. and Christopher Winfrey dated as of October 23, 2012 (incorporated by reference to Exhibit 10.4 to the Quarterly Report on Form 10-Q of Charter Communications, Inc. filed on November 6, 2012 (File No. 001-33664)).
10.25(a)+
 
Employment Agreement dated as of April 30, 2012, by and between Charter Communications, Inc. and John Bickham (incorporated by reference to Exhibit 10.1 to the current report on Form 8-K filed by Charter Communications, Inc. on May 1, 2012 (File No. 001-33664)).
10.25(b)+
 
Time-Vesting Stock Option Agreement dated as of April 30, 2012 by and between Charter Communications, Inc. and John Bickham (incorporated by reference to Exhibit 10.2 to the current report on Form 8-K filed by Charter Communications, Inc. on May 1, 2012 (File No. 001-33664)).
10.25(c)+
 
Performance-Vesting Restricted Stock Agreement dated as of April 30, 2012 by and between Charter Communications, Inc. and John Bickham (incorporated by reference to Exhibit 10.3 to the current report on Form 8-K filed by Charter Communications, Inc. on May 1, 2012 (File No. 001-33664))
10.25(d)+
 
Performance-Vesting Stock Option Agreement dated as of April 30, 2012 by and between Charter Communications, Inc. and John Bickham (incorporated by reference to Exhibit 10.4 to the current report on Form 8-K filed by Charter Communications, Inc. on May 1, 2012 (File No. 001-33664))
10.25(e)+
 
Time-Vesting Restricted Stock Agreement dated as of April 30, 2012 by and between Charter Communications, Inc. and John Bickham (incorporated by reference to Exhibit 10.5 to the current report on Form 8-K filed by Charter Communications, Inc. on May 1, 2012 (File No. 001-33664)).
10.26+*
 
Employment Agreement dated as of September 17, 2012 by and between Charter Communications, Inc. and Kathleen Mayo.
10.27+*
 
Employment Agreement dated as of October 15, 2012 by and between Charter Communications, Inc. and James Blackley.
10.28
 
Form of Indemnification Agreement (incorporated by reference to Exhibit 10.1 to the current report on Form 8-K of Charter Communications, Inc. filed on February 12, 2010 (File No. 001-33664)).
12.1*
 
Computation of Ratio of Earnings to Fixed Charges.
21.1*
 
Subsidiaries of Charter Communications, Inc.
23.1*
 
Consent of KPMG LLP.
31.1*
 
Certificate of Chief Executive Officer pursuant to Rule 13a-14(a)/Rule 15d-14(a) under the Securities Exchange Act of 1934.
31.2*
 
Certificate of Chief Financial Officer pursuant to Rule 13a-14(a)/Rule 15d-14(a) under the Securities Exchange Act of 1934.
32.1*
 
Certification pursuant to 18 U.S.C. Section 1350, as adopted pursuant to Section 906 of the Sarbanes-Oxley Act of 2002 (Chief Executive Officer).
32.2*
 
Certification pursuant to 18 U.S.C. Section 1350, as adopted pursuant to Section 906 of the Sarbanes-Oxley Act of 2002 (Chief Financial Officer).
101
 
The following financial information from the Annual Report of Charter Communications, Inc. on Form 10-K for the year ended December 31, 2012, filed with the SEC on February 22, 2013, formatted in eXtensible Business Reporting Language: (i) Consolidated Balance Sheets, (ii) Consolidated Statements of Operations, (iii) Consolidated Statements of Comprehensive Loss, (iv) Consolidated Statements of Changes in Shareholder Equity, (v) Consolidated Statements of Cash Flows, and (vi) Notes to Consolidated Financial Statements.
_____________
*
Filed herewith.
+    Management compensatory plan or arrangement

E-3




INDEX TO FINANCIAL STATEMENTS




F-1




Report of Independent Registered Public Accounting Firm

The Board of Directors and Shareholders
Charter Communications, Inc.:
We have audited the accompanying consolidated balance sheets of Charter Communications, Inc. and subsidiaries (the Company) as of December 31, 2012 and 2011, and the related consolidated statements of operations, comprehensive loss, shareholders' equity, and cash flows for each of the years in the three-year period ended December 31, 2012. We also have audited the Company's internal control over financial reporting as of December 31, 2012, based on criteria established in Internal Control - Integrated Framework issued by the Committee of Sponsoring Organizations of the Treadway Commission (COSO). The Company's management is responsible for these consolidated financial statements, for maintaining effective internal control over financial reporting, and for its assessment of the effectiveness of internal control over financial reporting, included in the accompanying Management's Report on Internal Control over Financial Reporting (Item 9A). Our responsibility is to express an opinion on these consolidated financial statements and an opinion on the Company's internal control over financial reporting based on our audits.
We conducted our audits in accordance with the standards of the Public Company Accounting Oversight Board (United States). Those standards require that we plan and perform the audits to obtain reasonable assurance about whether the financial statements are free of material misstatement and whether effective internal control over financial reporting was maintained in all material respects. Our audits of the consolidated financial statements included examining, on a test basis, evidence supporting the amounts and disclosures in the financial statements, assessing the accounting principles used and significant estimates made by management, and evaluating the overall financial statement presentation. Our audit of internal control over financial reporting included obtaining an understanding of internal control over financial reporting, assessing the risk that a material weakness exists, and testing and evaluating the design and operating effectiveness of internal control based on the assessed risk. Our audits also included performing such other procedures as we considered necessary in the circumstances. We believe that our audits provide a reasonable basis for our opinions.
A company's internal control over financial reporting is a process designed to provide reasonable assurance regarding the reliability of financial reporting and the preparation of financial statements for external purposes in accordance with generally accepted accounting principles. A company's internal control over financial reporting includes those policies and procedures that (1) pertain to the maintenance of records that, in reasonable detail, accurately and fairly reflect the transactions and dispositions of the assets of the company; (2) provide reasonable assurance that transactions are recorded as necessary to permit preparation of financial statements in accordance with generally accepted accounting principles, and that receipts and expenditures of the company are being made only in accordance with authorizations of management and directors of the company; and (3) provide reasonable assurance regarding prevention or timely detection of unauthorized acquisition, use, or disposition of the company's assets that could have a material effect on the financial statements.
Because of its inherent limitations, internal control over financial reporting may not prevent or detect misstatements. Also, projections of any evaluation of effectiveness to future periods are subject to the risk that controls may become inadequate because of changes in conditions, or that the degree of compliance with the policies or procedures may deteriorate.
In our opinion, the consolidated financial statements referred to above present fairly, in all material respects, the financial position of Charter Communications, Inc. and subsidiaries as of December 31, 2012 and 2011, and the results of their operations and their cash flows for each of the years in the three-year period ended December 31, 2012, in conformity with U.S. generally accepted accounting principles. Also in our opinion, the Company maintained, in all material respects, effective internal control over financial reporting as of December 31, 2012, based on criteria established in Internal Control - Integrated Framework issued by the Committee of Sponsoring Organizations of the Treadway Commission.

/s/ KPMG LLP


St. Louis, Missouri
February 21, 2013



F-2



CHARTER COMMUNICATIONS, INC. AND SUBSIDIARIES
CONSOLIDATED BALANCE SHEETS
(dollars in millions, except share data)
 
December 31,
2012
 
December 31,
2011
 
 
 
 
ASSETS
 
 
 
CURRENT ASSETS:
 
 
 
Cash and cash equivalents
$
7

 
$
2

Restricted cash and cash equivalents
27

 
27

Accounts receivable, less allowance for doubtful accounts of
 
 
 
$14 and $16, respectively
234

 
268

Prepaid expenses and other current assets
65

 
60

Total current assets
333

 
357

 
 
 
 
INVESTMENT IN CABLE PROPERTIES:
 
 
 
Property, plant and equipment, net of accumulated
 
 
 
depreciation of $3,563 and $2,364, respectively
7,206

 
6,897

Franchises
5,287

 
5,288

Customer relationships, net
1,424

 
1,704

Goodwill
953

 
954

Total investment in cable properties, net
14,870

 
14,843

 
 
 
 
OTHER NONCURRENT ASSETS
396

 
401

 
 
 
 
Total assets
$
15,599

 
$
15,601

 
 
 
 
LIABILITIES AND SHAREHOLDERS’ EQUITY
 
 
 
CURRENT LIABILITIES:
 
 
 
Accounts payable and accrued liabilities
$
1,224

 
$
1,157

Total current liabilities
1,224

 
1,157

 
 
 
 
LONG-TERM DEBT
12,808

 
12,856

DEFERRED INCOME TAXES
1,122

 
847

OTHER LONG-TERM LIABILITIES
296

 
332

 
 
 
 
SHAREHOLDERS’ EQUITY:
 
 
 
Class A common stock; $.001 par value; 900 million shares authorized;
 
 
 
101,176,247 and 100,570,418 shares issued and outstanding, respectively

 

Class B common stock; $.001 par value; 25 million shares authorized;
 
 
 
no shares issued and outstanding

 

Preferred stock; $.001 par value; 250 million shares authorized;
 
 
 
no shares issued and outstanding

 

Additional paid-in capital
1,616

 
1,556

Accumulated deficit
(1,392
)
 
(1,082
)
Accumulated other comprehensive loss
(75
)
 
(65
)
Total shareholders’ equity
149

 
409

 
 
 
 
Total liabilities and shareholders’ equity
$
15,599

 
$
15,601


The accompanying notes are an integral part of these consolidated financial statements.
F-3



CHARTER COMMUNICATIONS, INC. AND SUBSIDIARIES
CONSOLIDATED STATEMENTS OF OPERATIONS
(dollars in millions, except per share and share data)
 
Year Ended December 31,
 
2012
 
2011
 
2010
 
 
 
 
 
 
REVENUES
$
7,504

 
$
7,204

 
$
7,059

 
 
 
 
 
 
COSTS AND EXPENSES:
 
 
 
 
 
Operating costs and expenses (excluding depreciation and amortization)
4,860

 
4,564

 
4,486

Depreciation and amortization
1,713

 
1,592

 
1,524

Other operating expenses, net
15

 
7

 
25

 
 
 
 
 
 
 
6,588

 
6,163

 
6,035

 
 
 
 
 
 
Income from operations
916

 
1,041

 
1,024

 
 
 
 
 
 
OTHER EXPENSES:
 
 
 
 
 
Interest expense, net
(907
)
 
(963
)
 
(877
)
Loss on extinguishment of debt
(55
)
 
(143
)
 
(85
)
Other expense, net
(1
)
 
(5
)
 
(4
)
 
 
 
 
 
 
 
(963
)
 
(1,111
)
 
(966
)
 
 
 
 
 
 
Income (loss) before income taxes
(47
)
 
(70
)
 
58

 
 
 
 
 
 
Income tax expense
(257
)
 
(299
)
 
(295
)
 
 
 
 
 
 
Net loss
$
(304
)
 
$
(369
)
 
$
(237
)
 
 
 
 
 
 
LOSS PER COMMON SHARE, BASIC AND DILUTED
$
(3.05
)
 
$
(3.39
)
 
$
(2.09
)
 
 
 
 
 
 
Weighted average common shares outstanding, basic and diluted
99,657,989

 
108,948,554

 
113,138,461


CHARTER COMMUNICATIONS, INC. AND SUBSIDIARIES
CONSOLIDATED STATEMENTS OF COMPREHENSIVE LOSS
(dollars in millions)
 
Year Ended December 31,
 
2012
 
2011
 
2010
 
 
 
 
 
 
Net loss
$
(304
)
 
$
(369
)
 
$
(237
)
Changes in fair value of interest rate swap agreements, net of tax
(10
)
 
(8
)
 
(57
)
 
 
 
 
 
 
Comprehensive loss
$
(314
)
 
$
(377
)
 
$
(294
)


The accompanying notes are an integral part of these consolidated financial statements.
F-4



CHARTER COMMUNICATIONS, INC. AND SUBSIDIARIES
CONSOLIDATED STATEMENTS OF CHANGES IN SHAREHOLDERS’ EQUITY
(dollars in millions)

 
 
Class A Common Stock
 
Class B Common Stock
 
Additional Paid-In Capital
 
Accumulated Equity (Deficit)
 
Treasury Stock
 
Accumulated Other Comprehensive Loss
 
Total Shareholders' Equity
 
 
 
 
 
 
 
 
 
 
 
 
 
 
 
BALANCE, December 31, 2009
 
$

 
$

 
$
1,914

 
$
2

 
$

 
$

 
$
1,916

Net loss
 

 

 

 
(237
)
 

 

 
(237
)
Charter Investment Inc.’s exchange of Charter Holdco interest (see Note 16)
 

 

 
(166
)
 

 

 

 
(166
)
Changes in fair value of interest rate swap agreements
 

 

 

 

 

 
(57
)
 
(57
)
Stock compensation expense, net
 

 

 
28

 

 

 

 
28

Purchase of treasury stock
 

 

 

 

 
(6
)
 

 
(6
)
 
 
 
 
 
 
 
 
 
 
 
 
 
 
 
BALANCE, December 31, 2010
 

 

 
1,776

 
(235
)
 
(6
)
 
(57
)
 
1,478

Net loss
 

 

 

 
(369
)
 

 

 
(369
)
Changes in fair value of interest rate swap agreements
 

 

 

 

 

 
(8
)
 
(8
)
Stock compensation expense, net
 

 

 
41

 

 

 

 
41

Purchase of treasury stock
 

 

 

 

 
(733
)
 

 
(733
)
Retirement of treasury stock
 

 

 
(261
)
 
(478
)
 
739

 

 

 
 
 
 
 
 
 
 
 
 
 
 
 
 
 
BALANCE, December 31, 2011
 

 

 
1,556

 
(1,082
)
 

 
(65
)
 
409

Net loss
 

 

 

 
(304
)
 

 

 
(304
)
Changes in fair value of interest rate swap agreements
 

 

 

 

 

 
(10
)
 
(10
)
Stock compensation expense, net
 

 

 
65

 

 

 

 
65

Purchase of treasury stock
 

 

 

 

 
(11
)
 

 
(11
)
Retirement of treasury stock
 

 

 
(5
)
 
(6
)
 
11

 

 

 
 
 
 
 
 
 
 
 
 
 
 
 
 
 
BALANCE, December 31, 2012
 
$

 
$

 
$
1,616

 
$
(1,392
)
 
$

 
$
(75
)
 
$
149




The accompanying notes are an integral part of these consolidated financial statements.
F-5




CHARTER COMMUNICATIONS, INC. AND SUBSIDIARIES
CONSOLIDATED STATEMENTS OF CASH FLOWS
(dollars in millions)
 
 
Year Ended December 31,
 
 
2012
 
2011
 
2010
CASH FLOWS FROM OPERATING ACTIVITIES:
 
 
 
 
 
 
Net loss
 
$
(304
)
 
$
(369
)
 
$
(237
)
Adjustments to reconcile net loss to net cash flows from operating activities:
 
 
 
 
 
 
Depreciation and amortization
 
1,713

 
1,592

 
1,524

Noncash interest expense
 
45

 
34

 
74

Loss on extinguishment of debt
 
55

 
143

 
81

Deferred income taxes
 
250

 
290

 
287

Other, net
 
45

 
33

 
34

Changes in operating assets and liabilities, net of effects from acquisitions and dispositions:
 
 
 
 
 
 
Accounts receivable
 
34

 
(24
)
 
1

Prepaid expenses and other assets
 
(8
)
 
1

 
22

Accounts payable, accrued liabilities and other
 
46

 
37

 
142

Net cash flows from operating activities
 
1,876

 
1,737

 
1,928

 
 
 
 
 
 
 
CASH FLOWS FROM INVESTING ACTIVITIES:
 
 
 
 
 
 
Purchases of property, plant and equipment
 
(1,745
)
 
(1,311
)
 
(1,209
)
Change in accrued expenses related to capital expenditures
 
13

 
57

 
8

Sales (purchases) of cable systems, net
 
19

 
(88
)
 

Other, net
 
(24
)
 
(24
)
 
31

Net cash flows from investing activities
 
(1,737
)
 
(1,366
)
 
(1,170
)
 
 
 
 
 
 
 
CASH FLOWS FROM FINANCING ACTIVITIES:
 
 
 
 
 
 
Borrowings of long-term debt
 
5,830

 
5,489

 
3,115

Repayments of long-term debt
 
(5,901
)
 
(5,072
)
 
(4,352
)
Repayment of preferred stock
 

 

 
(138
)
Payments for debt issuance costs
 
(53
)
 
(62
)
 
(76
)
Purchase of treasury stock
 
(11
)
 
(733
)
 
(6
)
Other, net
 
1

 
5

 
(6
)
Net cash flows from financing activities
 
(134
)
 
(373
)
 
(1,463
)
 
 
 
 
 
 
 
NET INCREASE (DECREASE) IN CASH AND CASH EQUIVALENTS
 
5

 
(2
)
 
(705
)
CASH AND CASH EQUIVALENTS, beginning of period
 
2

 
4

 
709

CASH AND CASH EQUIVALENTS, end of period
 
$
7

 
$
2

 
$
4

 
 
 
 
 
 
 
CASH PAID FOR INTEREST
 
$
904

 
$
899

 
$
735



The accompanying notes are an integral part of these consolidated financial statements.
F-6

CHARTER COMMUNICATIONS, INC. AND SUBSIDIARIES
NOTES TO CONSOLIDATED FINANCIAL STATEMENTS
DECEMBER 31, 2012, 2011 AND 2010
(dollars in millions, except share or per share data or where indicated)


1.    Organization and Basis of Presentation

Organization

Charter Communications, Inc. (“Charter”) is a holding company whose principal asset is a 100% common equity interest in Charter Communications Holding Company, LLC (“Charter Holdco”). Charter owns cable systems through its subsidiaries, which are collectively, with Charter, referred to herein as the “Company.”

The Company is a cable operator providing services in the United States. The Company offers to residential and commercial customers traditional cable video programming, Internet services, and telephone services, as well as advanced video services such as Charter OnDemand™, high definition television, and digital video recorder (“DVR”) service. The Company sells its cable video programming, Internet, telephone, and advanced video services primarily on a subscription basis. The Company also sells local advertising on cable networks and on the Internet and provides fiber connectivity to cellular towers.

Basis of Presentation

The accompanying consolidated financial statements have been prepared in accordance with accounting principles generally accepted in the United States (“GAAP”) and the rules and regulations of the Securities and Exchange Commission (the “SEC”).

The preparation of financial statements in conformity with GAAP requires management to make estimates and assumptions that affect the reported amounts of assets and liabilities and disclosure of contingent assets and liabilities at the date of the financial statements and the reported amounts of revenues and expenses during the reporting period. Areas involving significant judgments and estimates include capitalization of labor and overhead costs; depreciation and amortization costs; impairments of property, plant and equipment, intangibles and goodwill; income taxes; contingencies and programming expense. Actual results could differ from those estimates.

Certain prior year amounts have been reclassified to conform with the 2012 presentation.

2.    Summary of Significant Accounting Policies

Consolidation

The accompanying consolidated financial statements include the accounts of Charter and its wholly owned subsidiaries. The Company consolidates variable interest entities based upon evaluation of the Company’s power, through voting rights or similar rights, to direct the activities of another entity that most significantly impact the entity’s economic performance; its obligation to absorb the expected losses of the entity; and its right to receive the expected residual returns of the entity. All significant intercompany accounts and transactions among consolidated entities have been eliminated.

Cash and Cash Equivalents

The Company considers all highly liquid investments with original maturities of three months or less to be cash equivalents. These investments are carried at cost, which approximates market value. Cash and cash equivalents consist primarily of money market funds and commercial paper. Restricted cash and cash equivalents consist of amounts held in escrow accounts pending final resolution from the Bankruptcy Court (see Note 18).  

Property, Plant and Equipment

Additions to property, plant and equipment are recorded at cost, including all material, labor and certain indirect costs associated with the construction of cable transmission and distribution facilities. While the Company’s capitalization is based on specific activities, once capitalized, costs are tracked by fixed asset category at the cable system level and not on a specific asset basis. For assets that are sold or retired, the estimated historical cost and related accumulated depreciation is removed. Costs associated with initial customer installations and the additions of network equipment necessary to enable advanced video services are capitalized. Costs capitalized as part of initial customer installations include materials, labor, and certain indirect costs. Indirect costs are associated with the activities of the Company’s personnel who assist in connecting and activating the new service and


F-7

CHARTER COMMUNICATIONS, INC. AND SUBSIDIARIES
NOTES TO CONSOLIDATED FINANCIAL STATEMENTS
DECEMBER 31, 2012, 2011 AND 2010
(dollars in millions, except share or per share data or where indicated)

consist of compensation and other costs associated with these support functions. Indirect costs primarily include employee benefits and payroll taxes, direct variable costs associated with capitalizable activities, consisting primarily of installation and construction, vehicle costs, the cost of dispatch personnel and indirect costs directly attributable to capitalizable activities. The costs of disconnecting service at a customer’s dwelling or reconnecting service to a previously installed dwelling are charged to operating expense in the period incurred. Costs for repairs and maintenance are charged to operating expense as incurred, while plant and equipment replacement and betterments, including replacement of cable drops from the pole to the dwelling, are capitalized.

Depreciation is recorded using the straight-line composite method over management’s estimate of the useful lives of the related assets as follows:

Cable distribution systems
 
7-20 years
Customer equipment and installations
 
4-8 years
Vehicles and equipment
 
1-6 years
Buildings and leasehold improvements
 
15-40 years
Furniture, fixtures and equipment
 
6-10 years

Asset Retirement Obligations

Certain of the Company’s franchise agreements and leases contain provisions requiring the Company to restore facilities or remove equipment in the event that the franchise or lease agreement is not renewed. The Company expects to continually renew its franchise agreements and has concluded that all of the related franchise rights are indefinite lived intangible assets. Accordingly, the possibility is remote that the Company would be required to incur significant restoration or removal costs related to these franchise agreements in the foreseeable future. A liability is required to be recognized for an asset retirement obligation in the period in which it is incurred if a reasonable estimate of fair value can be made. The Company has not recorded an estimate for potential franchise related obligations, but would record an estimated liability in the unlikely event a franchise agreement containing such a provision were no longer expected to be renewed. The Company also expects to renew many of its lease agreements related to the continued operation of its cable business in the franchise areas. For the Company’s lease agreements, the estimated liabilities related to the removal provisions, where applicable, have been recorded and are not significant to the financial statements.

Franchises

Franchise rights represent the value attributed to agreements or authorizations with local and state authorities that allow access to homes in cable service areas. Management estimates the fair value of franchise rights at the date of acquisition and determines if the franchise has a finite life or an indefinite life. All franchises that qualify for indefinite life treatment are tested for impairment annually or more frequently as warranted by events or changes in circumstances (see Note 5). The Company has concluded that all of its existing franchises qualify for indefinite life treatment.

Customer Relationships

Customer relationships represent the value attributable to the Company’s business relationships with its current customers including the right to deploy and market additional services to these customers.  Customer relationships are amortized on an accelerated basis over the period the relationships with current customers are expected to generate cash flows (11-15 years). 

Goodwill

The Company assesses the recoverability of its goodwill as of November 30 of each year, or more frequently whenever events or changes in circumstances indicate that the asset might be impaired.

Other Noncurrent Assets

Other noncurrent assets primarily include trademarks, right-of-entry costs and deferred financing costs. Trademarks have been determined to have an indefinite life and are tested annually for impairment. Right-of-entry costs represent costs incurred related to agreements entered into with landlords, real estate companies or owners to gain access to a building in order to provide cable


F-8

CHARTER COMMUNICATIONS, INC. AND SUBSIDIARIES
NOTES TO CONSOLIDATED FINANCIAL STATEMENTS
DECEMBER 31, 2012, 2011 AND 2010
(dollars in millions, except share or per share data or where indicated)

service. Right-of-entry costs are generally deferred and amortized to amortization expense over the term of the agreement. Costs related to borrowings are deferred and amortized to interest expense over the terms of the related borrowings.

Valuation of Long-Lived Assets

The Company evaluates the recoverability of long-lived assets to be held and used when events or changes in circumstances indicate that the carrying amount of an asset may not be recoverable. Such events or changes in circumstances could include such factors as impairment of the Company’s indefinite life assets, changes in technological advances, fluctuations in the fair value of such assets, adverse changes in relationships with local franchise authorities, adverse changes in market conditions or a deterioration of operating results. If a review indicates that the carrying value of such asset is not recoverable from estimated undiscounted cash flows, the carrying value of such asset is reduced to its estimated fair value. While the Company believes that its estimates of future cash flows are reasonable, different assumptions regarding such cash flows could materially affect its evaluations of asset recoverability. No impairments of long-lived assets to be held and used were recorded in 2012, 2011 and 2010.

Derivative Financial Instruments

Gains or losses related to derivative financial instruments which qualify as hedging activities are recorded in accumulated other comprehensive loss. For all other derivative instruments, if any, the related gains or losses are recorded in the statements of operations. The Company uses interest rate swap agreements to manage its interest costs and reduce the Company’s exposure to increases in floating interest rates. The Company manages its exposure to fluctuations in interest rates by maintaining a mix of fixed and variable rate debt. Using interest rate swap agreements, the Company agrees to exchange, at specified intervals through 2017, the difference between fixed and variable interest amounts calculated by reference to agreed-upon notional principal amounts. The Company does not hold or issue any derivative financial instruments for trading purposes.

Revenue Recognition

Revenues from residential and commercial video, Internet and telephone services are recognized when the related services are provided. Advertising sales are recognized at estimated realizable values in the period that the advertisements are broadcast. In some cases, the Company coordinates the advertising sales efforts of other cable operators in a certain market and remits amounts received from customers less an agreed-upon percentage to such cable operator. For those arrangements in which the Company acts as a principal, the Company records the revenues earned from the advertising customer on a gross basis and the amount remitted to the cable operator as an operating expense.

Fees imposed on Charter by various governmental authorities are passed through on a monthly basis to the Company’s customers and are periodically remitted to authorities. Fees of $389 million, $388 million and $379 million for the years ended December 31, 2012, 2011 and 2010, respectively, are reported in video, telephone and commercial revenues, on a gross basis with a corresponding operating expense because the Company is acting as a principal. Other taxes, such as sales taxes imposed on the Company's customers collected and remitted to state and local authorities are recorded on a net basis because the Company is acting as an agent in such situation.



F-9

CHARTER COMMUNICATIONS, INC. AND SUBSIDIARIES
NOTES TO CONSOLIDATED FINANCIAL STATEMENTS
DECEMBER 31, 2012, 2011 AND 2010
(dollars in millions, except share or per share data or where indicated)

The Company’s revenues by product line are as follows:

 
Year Ended December 31,
 
2012
 
2011
 
2010
 
 
 
 
 
 
Video
$
3,639

 
$
3,639

 
$
3,729

Internet
1,866

 
1,708

 
1,609

Telephone
828

 
858

 
823

Commercial
658

 
544

 
451

Advertising sales
334

 
292

 
291

Other
179

 
163

 
156

 
 
 
 
 
 
 
$
7,504

 
$
7,204

 
$
7,059


Programming Costs

The Company has various contracts to obtain basic, digital and premium video programming from programming vendors whose compensation is typically based on a flat fee per customer. The cost of the right to exhibit network programming under such arrangements is recorded in operating expenses in the month the programming is available for exhibition. Programming costs are paid each month based on calculations performed by the Company and are subject to periodic audits performed by the programmers. Certain programming contracts contain incentives to be paid by the programmers. The Company receives these payments and recognizes the incentives on a straight-line basis over the life of the programming agreement as a reduction of programming expense. This offset to programming expense was $6 million, $7 million and $17 million for the years ended December 31, 2012, 2011 and 2010, respectively. As of December 31, 2011, the deferred amount of such economic consideration, included in other long-term liabilities, was $6 million. Programming costs included in the accompanying statements of operations were $2.0 billion, $1.9 billion and $1.8 billion for the years ended December 31, 2012, 2011 and 2010, respectively.

Advertising Costs

Advertising costs associated with marketing the Company’s products and services are generally expensed as costs are incurred. Such advertising expense was $325 million, $285 million and $267 million for the years ended December 31, 2012, 2011 and 2010, respectively.

Multiple-Element Transactions

In the normal course of business, the Company enters into multiple-element transactions where it is simultaneously both a customer and a vendor with the same counterparty or in which it purchases multiple products and/or services, or settles outstanding items contemporaneous with the purchase of a product or service from a single counterparty. Transactions, although negotiated contemporaneously, may be documented in one or more contracts. The Company’s policy for accounting for each transaction negotiated contemporaneously is to record each element of the transaction based on the respective estimated fair values of the products or services purchased and the products or services sold. In determining the fair value of the respective elements, the Company refers to quoted market prices (where available), historical transactions or comparable cash transactions.

Stock-Based Compensation

Restricted stock, restricted stock units, stock options and performance units and shares are measured at the grant date fair value and amortized to stock compensation expense over the requisite service period. The Company recorded $50 million, $36 million and $26 million of stock compensation expense which is included in operating costs and expenses and other operating expenses, net for the years ended December 31, 2012, 2011 and 2010, respectively.

The fair value of options granted is estimated on the date of grant using the Black-Scholes option-pricing model and Monte Carlo simulations for options and restricted stock units with market conditions. The grant date weighted average assumptions used


F-10

CHARTER COMMUNICATIONS, INC. AND SUBSIDIARIES
NOTES TO CONSOLIDATED FINANCIAL STATEMENTS
DECEMBER 31, 2012, 2011 AND 2010
(dollars in millions, except share or per share data or where indicated)

during the years ended December 31, 2012, 2011 and 2010, respectively, were: risk-free interest rate of 1.5%, 2.5% and 2.5%; expected volatility of 38.4%, 38.4% and 47.7%, and expected lives of 6.3 years, 6.6 years and 6.3 years. The grant date weighted average cost of equity used was 16.2% and 15.5% during the years ended December 31, 2012 and 2011, respectively. Volatility assumptions were based on historical volatility of Charter and a peer group. The Company’s volatility assumptions represent management’s best estimate and were partially based on historical volatility of a peer group because management does not believe Charter’s pre-emergence from bankruptcy historical volatility to be representative of its future volatility. Expected lives were calculated based on the simplified-method due to insufficient historical exercise data.  The valuations assume no dividends are paid.

Income Taxes

The Company recognizes deferred tax assets and liabilities for temporary differences between the financial reporting basis and the tax basis of the Company’s assets and liabilities and expected benefits of utilizing loss carryforwards. The impact on deferred taxes of changes in tax rates and tax law, if any, applied to the years during which temporary differences are expected to be settled, are reflected in the consolidated financial statements in the period of enactment (see Note 16).

Loss per Common Share

Basic loss per common share is computed by dividing the net loss by the weighted-average common shares outstanding during the respective periods. Diluted loss per common share equals basic loss per common share for the periods presented, as the effect of stock options and other convertible securities are antidilutive because the Company incurred net losses.

Segments

The Company’s operations are conducted through the use of a unified network and are managed and reported to its Chief Executive Officer ("CEO"), the Company's chief operating decision maker, on a consolidated basis. The CEO assesses performance and allocates resources based on the consolidated results of operations. Under this organizational and reporting structure, the Company has one reportable segment, broadband services.

3.    Allowance for Doubtful Accounts

Activity in the allowance for doubtful accounts is summarized as follows for the years presented:

 
Year Ended December 31,
 
2012
 
2011
 
2010
Balance, beginning of period
$
16

 
$
17

 
$
11

Charged to expense
105

 
117

 
133

Uncollected balances written off, net of recoveries
(107
)
 
(118
)
 
(127
)
 
 
 
 
 
 
Balance, end of period
$
14

 
$
16

 
$
17





F-11

CHARTER COMMUNICATIONS, INC. AND SUBSIDIARIES
NOTES TO CONSOLIDATED FINANCIAL STATEMENTS
DECEMBER 31, 2012, 2011 AND 2010
(dollars in millions, except share or per share data or where indicated)

4.    Property, Plant and Equipment

Property, plant and equipment consists of the following as of December 31, 2012 and 2011:

 
 
December 31,
 
 
2012
 
2011
 
 
 
 
 
Cable distribution systems
 
$
6,588

 
$
5,916

Customer equipment and installations
 
3,292

 
2,592

Vehicles and equipment
 
195

 
136

Buildings and leasehold improvements
 
342

 
318

Furniture, fixtures and equipment
 
352

 
299

 
 
 
 
 
 
 
10,769

 
9,261

Less: accumulated depreciation
 
(3,563
)
 
(2,364
)
 
 
 
 
 
 
 
$
7,206

 
$
6,897


The Company periodically evaluates the estimated useful lives used to depreciate its assets and the estimated amount of assets that will be abandoned or have minimal use in the future. A significant change in assumptions about the extent or timing of future asset retirements, or in the Company’s use of new technology and upgrade programs, could materially affect future depreciation expense.

Depreciation expense for the years ended December 31, 2012, 2011 and 2010 was $1.4 billion, $1.3 billion, and $1.2 billion, respectively. Property, plant and equipment increased $49 million as a result of cable system acquisitions during the year ended December 31, 2011.

5.    Franchises, Goodwill and Other Intangible Assets

Franchise rights represent the value attributed to agreements or authorizations with local and state authorities that allow access to homes in cable service areas. For valuation purposes, they are defined as the future economic benefits of the right to solicit and service potential customers (customer marketing rights), and the right to deploy and market new services, such as Internet and telephone, to potential customers (service marketing rights).

Franchise assets are tested for impairment annually, or more frequently as warranted by events or changes in circumstances. Franchise assets are aggregated into essentially inseparable units of accounting to conduct valuations. The units of accounting have historically represented geographical clustering of our cable systems into groups by which such systems were managed. In 2012, as a result of changes to the Company's organizational structure, the evolution of competition in the industry, and changes in the regulatory environment, the Company concluded that the highest and best use of its franchise assets is at the consolidated level and as such combined its units of accounting into one unit as of November 30, 2012. As required by the accounting guidance on testing indefinite-lived intangible assets for impairment, the Company tested its franchise assets first based on the prior units of accounting before testing the new unit of accounting. No impairment was identified based on the new or prior units of accounting.

During 2012, the Company early adopted Accounting Standards Update ("ASU") No. 2012-02, Testing Indefinite Lived Intangible Assets for Impairment. This new standard gives the Company the option to first assess qualitative factors to determine whether the existence of events or circumstances leads to a determination that it is more likely than not that an indefinite lived intangible asset has been impaired. If, after this qualitative assessment, the Company determines that it is not more likely than not that an indefinite lived intangible asset has been impaired, then no further quantitative testing is necessary. In completing the 2012 impairment testing of both the prior units of accounting and the new unit of accounting, the Company elected to perform this qualitative assessment. As such, the Company evaluated the impact of various factors to the expected future cash flows attributable to each of its units of accounting and to the assumed discount rate used to present value those cash flows. Such factors included macro-economic and industry conditions including the capital markets, regulatory, and competitive environment, and costs of


F-12

CHARTER COMMUNICATIONS, INC. AND SUBSIDIARIES
NOTES TO CONSOLIDATED FINANCIAL STATEMENTS
DECEMBER 31, 2012, 2011 AND 2010
(dollars in millions, except share or per share data or where indicated)

programming and customer premise equipment along with changes to our organizational structure and strategies. After consideration of these qualitative factors, the Company concluded that it is more likely than not that the fair value of the franchise assets in each unit of accounting exceeds the carrying value of such assets and therefore did not perform a quantitative analysis in 2012.

If we are required to perform a quantitative analysis to test the Company's franchise assets for impairment, the Company determines the estimated fair value of each unit of accounting utilizing an income approach model based on the present value of the estimated discrete future cash flows attributable to each of the intangible assets identified for each unit assuming a discount rate. This approach makes use of unobservable factors such as projected revenues, expenses, capital expenditures, and a discount rate applied to the estimated cash flows. The determination of the discount rate is based on a weighted average cost of capital approach, which uses a market participant’s cost of equity and after-tax cost of debt and reflects the risks inherent in the cash flows.

The Company estimates discounted future cash flows using reasonable and appropriate assumptions including among others, penetration rates for video, high-speed Internet, and telephone; revenue growth rates; operating margins; and capital expenditures. The assumptions are derived based on the Company’s and its peers’ historical operating performance adjusted for current and expected competitive and economic factors surrounding the cable industry. The estimates and assumptions made in the Company’s valuations are inherently subject to significant uncertainties, many of which are beyond its control, and there is no assurance that these results can be achieved. The primary assumptions for which there is a reasonable possibility of the occurrence of a variation that would significantly affect the measurement value include the assumptions regarding revenue growth, programming expense growth rates, the amount and timing of capital expenditures and the discount rate utilized. The quantitative franchise valuations completed for the years ended December 31, 2011 and 2010 showed franchise values in excess of book values and thus resulted in no impairment.

Goodwill is tested for impairment as of November 30 of each year, or more frequently as warranted by events or changes in circumstances. Accounting guidance also permits a qualitative assessment for goodwill to determine whether it is more likely than not that the carrying value of a reporting unit exceeds its fair value. If, after this qualitative assessment, the Company determines that it is not more likely than not that the fair value of a reporting unit is less than its carrying amount then no further quantitative testing would be necessary. If the Company is required to perform the two-step test under the accounting guidance, the first step involves a comparison of the estimated fair value of each of our reporting units to its carrying amount. If the estimated fair value of a reporting unit exceeds its carrying amount, goodwill of the reporting unit is not considered impaired and the second step of the goodwill impairment is not necessary. If the carrying amount of a reporting unit exceeds its estimated fair value, then the second step of the goodwill impairment test must be performed, and a comparison of the implied fair value of the reporting unit’s goodwill is compared to its carrying amount to determine the amount of impairment, if any. Reporting units, consistent with the units of accounting used for franchise impairment testing, were consolidated into one reporting unit as of November 30, 2012. Likewise the fair values of the reporting units, when performing the second step of the goodwill impairment test, are determined using a consistent income approach model as that used for franchise impairment testing. As with the Company's franchise impairment testing, the Company elected to perform a qualitative assessment for its goodwill impairment testing and concluded that none of its reporting units are impaired based on the new or prior reporting units. The Company’s 2011 and 2010 quantitative impairment analyses also did not result in any goodwill impairment charges.

Customer relationships, for valuation purposes, represent the value of the business relationship with existing customers (less the anticipated customer churn), and are calculated by projecting the discrete future after-tax cash flows from these customers, including the right to deploy and market additional services to these customers. The present value of these after-tax cash flows yields the fair value of the customer relationships. Customer relationships are amortized on an accelerated method over useful lives of 11-15 years based on the period over which current customers are expected to generate cash flows. Customer relationships are evaluated upon the occurrence of events or changes in circumstances indicating that the carrying amount of an asset may not be recoverable.

The fair value of trademarks is determined using the relief-from-royalty method which applies a fair royalty rate to estimated revenue. Royalty rates are estimated based on a review of market royalty rates in the communications and entertainment industries. As the Company expects to continue to use each trademark indefinitely, trademarks have been assigned an indefinite life and are tested annually for impairment using either a qualitative analysis or quantitative analysis as elected by management. The qualitative analysis in 2012 did not identify any factors that would indicate that it was more likely than not that the fair value of trademarks were less than the carrying value and thus resulted in no impairment. The Company’s 2011 and 2010 quantitative impairment analyses did not result in any trademark impairment charges.



F-13

CHARTER COMMUNICATIONS, INC. AND SUBSIDIARIES
NOTES TO CONSOLIDATED FINANCIAL STATEMENTS
DECEMBER 31, 2012, 2011 AND 2010
(dollars in millions, except share or per share data or where indicated)

As of December 31, 2012 and 2011, indefinite lived and finite-lived intangible assets are presented in the following table:

 
 
December 31,
 
 
2012
 
2011
 
 
Gross Carrying Amount
 
Accumulated Amortization
 
Net Carrying Amount
 
Gross Carrying Amount
 
Accumulated Amortization
 
Net Carrying Amount
 
 
 
 
 
 
 
 
 
 
 
 
 
Indefinite lived intangible assets:
 
 
 
 
 
 
 
 
 
 
 
 
Franchises
 
$
5,287

 
$

 
$
5,287

 
$
5,288

 
$

 
$
5,288

Goodwill
 
953

 

 
953

 
954

 

 
954

Trademarks
 
158

 

 
158

 
158

 

 
158

 
 
 
 
 
 
 
 
 
 
 
 
 
 
 
$
6,398

 
$

 
$
6,398

 
$
6,400

 
$

 
$
6,400

 
 
 
 
 
 
 
 
 
 
 
 
 
Finite-lived intangible assets:
 
 
 
 
 
 
 
 
 
 
 
 
Customer relationships
 
$
2,368

 
$
944

 
$
1,424

 
$
2,368

 
$
664

 
$
1,704

Other intangible assets
 
105

 
29

 
76

 
79

 
16

 
63

 
 
$
2,473

 
$
973

 
$
1,500

 
$
2,447

 
$
680

 
$
1,767


Amortization expense related to customer relationships and other intangible assets for the years ended December 31, 2012, 2011 and 2010 was $293 million, $315 million and $337 million, respectively. Franchises and goodwill decreased by $1 million and $1 million, respectively, as a result of cable system divestitures completed during the year ended December 31, 2012. During the year ended December 31, 2011, franchises, customer relationships and goodwill increased by $31 million, $10 million and $3 million, respectively, as a result of cable system acquisitions.

The Company expects amortization expense on its finite-lived intangible assets will be as follows.

2013
 
$
269

2014
 
242

2015
 
216

2016
 
189

2017
 
163

Thereafter
 
421

 
 
 
 
 
$
1,500


Actual amortization expense in future periods could differ from these estimates as a result of new intangible asset acquisitions or divestitures, changes in useful lives, impairments and other relevant factors.




F-14

CHARTER COMMUNICATIONS, INC. AND SUBSIDIARIES
NOTES TO CONSOLIDATED FINANCIAL STATEMENTS
DECEMBER 31, 2012, 2011 AND 2010
(dollars in millions, except share or per share data or where indicated)

6.    Accounts Payable and Accrued Liabilities

Accounts payable and accrued liabilities consist of the following as of December 31, 2012 and 2011:

 
 
December 31,
 
 
2012
 
2011
 
 
 
 
 
Accounts payable – trade
 
$
107

 
$
80

Accrued capital expenditures
 
156

 
143

Deferred revenue
 
81

 
73

Accrued expenses:
 
 
 
 
Interest
 
155

 
191

Programming costs
 
323

 
294

Franchise related fees
 
52

 
50

Compensation
 
145

 
123

Other
 
205

 
203

 
 
 
 
 
 
 
$
1,224

 
$
1,157


7.    Long-Term Debt

Long-term debt consists of the following as of December 31, 2012 and 2011:

 
December 31,
 
2012
 
2011
 
Principal Amount
 
Accreted Value
 
Principal Amount
 
Accreted Value
CCH II, LLC:
 
 
 
 
 
 
 
13.500% senior notes due November 30, 2016
$

 
$

 
$
1,480

 
$
1,692

CCO Holdings, LLC:
 
 
 
 
 
 
 
7.250% senior notes due October 30, 2017
1,000

 
1,000

 
1,000

 
1,000

7.875% senior notes due April 30, 2018
900

 
900

 
900

 
900

7.000% senior notes due January 15, 2019
1,400

 
1,392

 
1,400

 
1,391

8.125% senior notes due April 30, 2020
700

 
700

 
700

 
700

7.375% senior notes due June 1, 2020
750

 
750

 
750

 
750

6.500% senior notes due April 30, 2021
1,500

 
1,500

 
1,500

 
1,500

6.625% senior notes due January 31, 2022
750

 
746

 

 

5.250% senior notes due September 30, 2022
1,250

 
1,238

 

 

5.125% senior notes due February 15, 2023
1,000

 
1,000

 

 

Credit facility due September 6, 2014
350

 
332

 
350

 
326

Charter Communications Operating, LLC:
 
 
 
 
 
 
 
8.000% senior second-lien notes due April 30, 2012

 

 
500

 
502

10.875% senior second-lien notes due September 15, 2014

 

 
312

 
331

Credit facilities
3,337

 
3,250

 
3,929

 
3,764

Long-Term Debt
$
12,937

 
$
12,808

 
$
12,821

 
$
12,856


The accreted values presented above represent the fair value as of the date the Company emerged from Bankruptcy (see Note 18) or the principal amount of the notes less the original issue discount at the time of sale, plus the accretion to the balance sheet date.


F-15

CHARTER COMMUNICATIONS, INC. AND SUBSIDIARIES
NOTES TO CONSOLIDATED FINANCIAL STATEMENTS
DECEMBER 31, 2012, 2011 AND 2010
(dollars in millions, except share or per share data or where indicated)

However, the amount that is currently payable if the debt becomes immediately due is equal to the principal amount of the debt. The Company has availability under its credit facilities of approximately $960 million as of December 31, 2012, and as such, debt maturing in the next twelve months is classified as long-term.

CCH II Notes

In October 2012, the Company redeemed $678 million aggregate principal amount of the CCH II 13.500% senior notes due 2016 at 108.522% of the principal amount. In November 2012, the Company redeemed the remaining $468 million aggregate principal amount of CCH II 13.500% senior notes due 2016 at 106.75% of the principal amount. The transactions resulted in a gain on extinguishment of debt of approximately $52 million for the year ended December 31, 2012.

CCO Holdings Notes

In April 2010, CCO Holdings and CCO Holdings Capital Corp. closed on transactions in which they issued $900 million aggregate principal amount of 7.875% senior notes due 2018 and $700 million aggregate principal amount of 8.125% senior notes due 2020. The net proceeds were used to finance the tender offers and redemptions in which $800 million principal amount of CCO Holdings' outstanding 8.75% senior notes due 2013 and $770 million principal amount of Charter Operating’s outstanding 8.375% senior second lien notes due 2014 were repurchased.  The transactions resulted in a loss on extinguishment of debt of approximately $34 million for the year ended December 31, 2010.

In September 2010, CCO Holdings and CCO Holdings Capital Corp. closed on transactions in which they issued $1.0 billion aggregate principal amount of 7.250% senior notes due 2017. The proceeds were used in October to repay amounts outstanding under the Charter Operating credit facilities. The transaction resulted in a loss on extinguishment of debt of approximately $34 million for the year ended December 31, 2010.

In January 2011, CCO Holdings, LLC ("CCO Holdings") and CCO Holdings Capital Corp. closed on transactions in which they issued $1.4 billion aggregate principal amount of 7.000% senior notes due 2019. The net proceeds of the issuances were contributed by CCO Holdings to Charter Communications Operating, LLC ("Charter Operating") as a capital contribution and were used to repay indebtedness under the Charter Operating credit facilities. The Company recorded a loss on extinguishment of debt of approximately $67 million for the year ended December 31, 2011 related to these transactions.

In May 2011, CCO Holdings and CCO Holdings Capital Corp. closed on transactions in which they issued $1.5 billion aggregate principal amount of 6.500% senior notes due 2021. The net proceeds of the issuances were contributed by CCO Holdings to Charter Operating as a capital contribution and intercompany loan and were used to repay indebtedness under the Charter Operating credit facilities. The Company recorded a loss on extinguishment of debt of approximately $53 million for the year ended December 31, 2011 related to these transactions.

In December 2011, CCO Holdings and CCO Holdings Capital Corp. closed on transactions in which they issued $750 million aggregate principal amount of 7.375% senior notes due 2020 ("CCO Holdings 2020 Notes"). The net proceeds of the issuances were used, along with borrowings under the Charter Operating credit facilities, to finance the tender offers in which $407 million aggregate principal amount of Charter Operating's outstanding 8.000% senior second-lien notes due 2012, $234 million aggregate principal amount of Charter Operating's 10.875% senior second-lien notes due 2014 and $286 million aggregate principal amount of CCH II's 13.500% senior notes due 2016 were repurchased. These transactions resulted in a loss on extinguishment of debt for the year ended December 31, 2011 of approximately $19 million.

In January 2012, CCO Holdings and CCO Holdings Capital Corp. closed on transactions in which they issued $750 million principal amount of 6.625% senior notes due 2022. The notes were issued at a price of 99.5% of the aggregate principal amount. The net proceeds of the notes were used, along with a draw on the $500 million delayed draw portion of the Charter Operating Term Loan A facility, to repurchase $300 million aggregate principal amount of Charter Operating's outstanding 8.000% senior second-lien notes due 2012, $294 million aggregate principal amount of Charter Operating's 10.875% senior second-lien notes due 2014 and $334 million aggregate principal amount of CCH II's 13.500% senior notes due 2016, as well as to repay amounts outstanding under the Company's revolving credit facility. The tender offers closed in January and February 2012 and the Company recorded a loss on extinguishment of debt of approximately $15 million on this transaction for the year ended December 31, 2012.



F-16

CHARTER COMMUNICATIONS, INC. AND SUBSIDIARIES
NOTES TO CONSOLIDATED FINANCIAL STATEMENTS
DECEMBER 31, 2012, 2011 AND 2010
(dollars in millions, except share or per share data or where indicated)

In August 2012, CCO Holdings and CCO Holdings Capital Corp. closed on transactions in which they issued $1.25 billion aggregate principal amount of 5.250% senior notes due 2022. The notes were issued at a price of 99.026% of the aggregate principal amount. The proceeds from the notes were used for general corporate purposes, including repaying amounts outstanding under the Company's revolving credit facility, and to fund the redemption of the CCH II 13.500% senior notes due 2016 during the fourth quarter of 2012.

In December 2012, CCO Holdings and CCO Holdings Capital Corp. closed on transactions in which they issued $1.0 billion aggregate principal amount of 5.125% senior notes due 2023. The proceeds from the notes were used for general corporate purposes, including repaying amounts outstanding under the Company's credit facilities. These transactions resulted in a loss on extinguishment of debt for the year ended December 31, 2012 of approximately $33 million.

The CCO Holdings notes are guaranteed by Charter.  They are senior debt obligations of CCO Holdings and CCO Holdings Capital Corp. and rank equally with all other current and future unsecured, unsubordinated obligations of CCO Holdings and CCO Holdings Capital Corp.  The CCO Holdings notes are structurally subordinated to all obligations of subsidiaries of CCO Holdings, including the Charter Operating notes and Charter Operating credit facilities. 

CCO Holdings may redeem some or all of the CCO Holdings notes at any time at a premium.  The optional redemption price declines to 100% of the respective series’ principal amount, plus accrued and unpaid interest, if any, on or after varying dates in 2015 through 2018. 

In addition, at any time prior to varying dates in 2013 through 2015, CCO Holdings may redeem up to 35% of the aggregate principal amount of the notes at a redemption price at a premium plus accrued and unpaid interest to the redemption date, with the net cash proceeds of one or more equity offerings (as defined in the indenture); provided that certain conditions are met.

In the event of specified change of control events, CCO Holdings must offer to purchase the outstanding CCO Holdings notes from the holders at a purchase price equal to 101% of the total principal amount of the notes, plus any accrued and unpaid interest.

Charter Operating Notes

In August 2011, Charter Operating repurchased, in private transactions, a total of $193 million principal amount of Charter Operating 8.000% senior second-lien notes due 2012 for approximately $199 million cash. The transactions resulted in a loss on extinguishment of debt of approximately $4 million for the year ended December 31, 2011.

In March 2012, Charter Operating redeemed the remaining $18 million of 10.875% senior notes due 2014 pursuant to a notice of redemption.

High-Yield Restrictive Covenants; Limitation on Indebtedness.

The indentures governing the CCO Holdings notes contain certain covenants that restrict the ability of CCO Holdings, CCO Holdings Capital Corp. and all of their restricted subsidiaries to:

incur additional debt;
pay dividends on equity or repurchase equity;
make investments;
sell all or substantially all of their assets or merge with or into other companies;
sell assets;
enter into sale-leasebacks;
in the case of restricted subsidiaries, create or permit to exist dividend or payment restrictions with respect to CCO Holdings, guarantee their parent companies debt, or issue specified equity interests;
engage in certain transactions with affiliates; and
grant liens.



F-17

CHARTER COMMUNICATIONS, INC. AND SUBSIDIARIES
NOTES TO CONSOLIDATED FINANCIAL STATEMENTS
DECEMBER 31, 2012, 2011 AND 2010
(dollars in millions, except share or per share data or where indicated)

CCO Holdings Credit Facility

CCO Holdings' credit agreement consists of a $350 million term loan facility (the “CCO Holdings credit facility”). The facility matures in September 2014. Borrowings under the CCO Holdings credit facility bear interest at a variable interest rate based on either LIBOR (0.21% as of December 31, 2012) or a base rate plus, in either case, an applicable margin. The applicable margin for LIBOR term loans is 2.50% above LIBOR. If an event of default were to occur, CCO Holdings would not be able to elect LIBOR and would have to pay interest at the base rate plus the applicable margin. The CCO Holdings credit facility is secured by the equity interests of Charter Operating, and all proceeds thereof.

In April 2012, CCO Holdings entered into an amendment to its existing credit agreement dated March 6, 2007 which included, among other things, amendments to the Change of Control definition and certain other provisions and definitions related thereto. The Change of Control definition was amended to conform to the provision contained in Charter Operating's credit agreement as described below. Previously, the percentage of voting power necessary for a Change of Control had been 35%, and the definition of Change of Control did not include a Ratings Event.

Charter Operating Credit Facilities

In March 2010, Charter Operating entered into an amended and restated credit agreement. The refinancing resulted in a loss on extinguishment of debt of approximately $1 million for the year ended December 31, 2010.

In 2010, the Company prepaid $388 million principal amount of term B-1 and B-2 loans under the Charter Operating credit facilities resulting in a loss on extinguishment of debt of approximately $16 million for the year ended December 31, 2010.

In December 2011, the Company entered into a senior secured term loan A facility pursuant to the terms of the Charter Operating credit agreement providing for $750 million of term loans with a final maturity date of May 15, 2017 and no LIBOR floor. The term loan A facility had a delayed draw component: $250 million was funded on closing of the term loan A and the remaining $500 million was funded in March 2012. The proceeds were used along with proceeds of the CCO Holdings 2020 Notes to finance the repurchase of certain Charter Operating's 8.000% and 10.875% senior second-lien notes and certain of CCH II's 13.500% senior notes discussed above.

In April 2012, Charter Operating entered into a senior secured term loan D facility pursuant to the terms of the Charter Operating credit agreement providing for $750 million of term loans with a final maturity date of May 15, 2019. Pricing on the new term loan D was set at LIBOR plus 3% with a LIBOR floor of 1% , and issued at a price of 99.5% of the aggregate principal amount. The proceeds were used to refinance Charter Operating's existing term loan B-1 and term loan B-2, both due 2014, with the remaining amount used to pay down a portion of its existing term loan C due 2016. Charter Operating concurrently amended and restated its existing $1.3 billion revolving credit facility with a new $1.15 billion revolving credit facility due 2017 at the interest rate of LIBOR plus 2.25% and amended and restated its existing credit agreement dated March 31, 2010 (the “Existing Credit Agreement”). The amendments to the Existing Credit Agreement included, among other things, certain allowances under the negative covenants, including an allowance for restricted payments so long as the Consolidated Leverage Ratio as defined in the Charter Operating credit agreement is no greater than 3.5 after giving pro forma effect to such restricted payment, the calculation of certain financial covenants and changes to the related financial definitions, and the thresholds for certain events of default, including a modification of the Change of Control definition. The Change of Control definition was amended to conform to the provision contained in the CCO Holdings' indentures so that a Change of Control would now occur upon both the consummation of a transaction resulting in any person or group having the power to vote more than 50% of the ordinary voting power and a Ratings Event as defined in the Charter Operating credit agreement. The Change of Control definition previously contained the more than 50% threshold without the Ratings Event trigger. The Company recorded a loss on extinguishment of debt of approximately $59 million during the year ended December 31, 2012 related to these transactions.

The Charter Operating credit facilities have an outstanding principal amount of $3.3 billion at December 31, 2012 as follows:

A term A loan with a remaining principal amount of $750 million, which is repayable in equal quarterly installments and aggregating $38 million in 2013 and 2014 and $75 million in 2015 and 2016, with the remaining balance due at final maturity on May 15, 2017;


F-18

CHARTER COMMUNICATIONS, INC. AND SUBSIDIARIES
NOTES TO CONSOLIDATED FINANCIAL STATEMENTS
DECEMBER 31, 2012, 2011 AND 2010
(dollars in millions, except share or per share data or where indicated)

A term C loan with a remaining principal amount of approximately $1.5 billion, which is repayable in equal quarterly installments and aggregating $16 million in each loan year, with the remaining balance due at final maturity on September 6, 2016;
A term D loan with a remaining principal amount of approximately $744 million, which is repayable in equal quarterly installments and aggregating $8 million in each loan year, with the remaining balance due at final maturity on May 15, 2019;
A non-revolving loan with a remaining principal amount of approximately $199 million repayable in full on March 6, 2013; and
A revolving loan with an outstanding balance of $123 million at December 31, 2012 and allowing for borrowings of up to $1.15 billion, maturing on April 11, 2017.

Amounts outstanding under the Charter Operating credit facilities bear interest, at Charter Operating’s election, at a base rate or LIBOR (0.22% as of December 31, 2012 and 0.30% as of December 31, 2011 (0.58% for term C as of December 31, 2011)), as defined, plus a margin. The applicable LIBOR margin for the term loan A loans is currently 2.25%, and for the non-revolving loan is currently 1.75%. The applicable margin for the term C loans is currently 3.25% in the case of LIBOR loans. The term D loan bears interest at LIBOR plus 3% with a LIBOR floor of 1%. Charter Operating pays interest equal to LIBOR plus 2.25% on amounts borrowed under the revolving credit facility and pays a revolving commitment fee of .5% per annum on the daily average available amount of the revolving commitment, payable quarterly.

The Charter Operating credit facilities also allow the Company to enter into incremental term loans in the future with an aggregate, together with all other then outstanding first lien indebtedness, including any first lien notes, of no more than $7.5 billion (less any principal payments of term loan indebtedness and first lien notes as a result of any sale of assets), with amortization as set forth in the notices establishing such term loans, but with no amortization greater than 1% per year prior to the final maturity of the existing term loans. Although the Charter Operating credit facilities allow for the incurrence of a certain amount of incremental term loans, no assurance can be given that the Company could obtain additional incremental term loans in the future if Charter Operating sought to do so or what amount of incremental term loans would be allowable at any given time under the terms of the Charter Operating credit facilities.
     
The obligations of Charter Operating under the Charter Operating credit facilities (the “Obligations”) are guaranteed by Charter Operating’s immediate parent company, CCO Holdings, and subsidiaries of Charter Operating. The Obligations are also secured by (i) a lien on substantially all of the assets of Charter Operating and its subsidiaries, to the extent such lien can be perfected under the Uniform Commercial Code by the filing of a financing statement, and (ii) a pledge by CCO Holdings of the equity interests owned by it in Charter Operating or any of Charter Operating’s subsidiaries, as well as intercompany obligations owing to it by any of such entities.

Credit Facilities — Restrictive Covenants

CCO Holdings Credit Facility

The CCO Holdings credit facility contains covenants that are substantially similar to the restrictive covenants for the CCO Holdings notes except that the leverage ratio is 5.50 to 1.0. The CCO Holdings credit facility contains provisions requiring mandatory loan prepayments under specific circumstances, including in connection with certain sales of assets, so long as the proceeds have not been reinvested in the business. The CCO Holdings credit facility permits CCO Holdings and its subsidiaries to make distributions to pay interest on the CCH II notes, the CCO Holdings notes, and the Charter Operating second-lien notes, provided that, among other things, no default has occurred and is continuing under the CCO Holdings credit facility.

Charter Operating Credit Facilities

The Charter Operating credit facilities contain representations and warranties, and affirmative and negative covenants customary for financings of this type. The financial covenants measure performance against standards set for leverage to be tested as of the end of each quarter. The Charter Operating credit facilities contain provisions requiring mandatory loan prepayments under specific circumstances, including in connection with certain sales of assets, so long as the proceeds have not been reinvested in the business. Additionally, the Charter Operating credit facilities provisions contain an allowance for restricted payments so long as the consolidated leverage ratio is no greater than 3.5 after giving pro forma effect to such restricted payment. The Charter Operating credit facilities permit Charter Operating and its subsidiaries to make distributions to pay interest on the currently outstanding


F-19

CHARTER COMMUNICATIONS, INC. AND SUBSIDIARIES
NOTES TO CONSOLIDATED FINANCIAL STATEMENTS
DECEMBER 31, 2012, 2011 AND 2010
(dollars in millions, except share or per share data or where indicated)

subordinated and parent company indebtedness, provided that, among other things, no default has occurred and is continuing under the Charter Operating credit facilities
  
The events of default under the Charter Operating credit facilities include, among other things:

the failure to make payments when due or within the applicable grace period;
the failure to comply with specified covenants, including but not limited to a covenant to deliver audited financial statements for Charter Operating with an unqualified opinion from the Company’s independent accountants and without a “going concern” or like qualification or exception;
the failure to pay or the occurrence of events that cause or permit the acceleration of other indebtedness owing by CCO Holdings, Charter Operating, or Charter Operating’s subsidiaries in aggregate principal amounts in excess of $100 million; and
similar to provisions contained in the CCO Holdings notes and credit facility, the consummation of any change of control transaction resulting in any person or group having power, directly or indirectly, to vote more than 50% of the ordinary voting power for the management of Charter Operating on a fully diluted basis and the occurrence of a ratings event including a downgrade in the corporate family rating during a ratings decline period.

Limitations on Distributions

Distributions by the Company’s subsidiaries to a parent company for payment of principal on parent company notes are restricted under the indentures and credit facilities discussed above, unless there is no default under the applicable indenture and credit facilities, and unless each applicable subsidiary’s leverage ratio test is met at the time of such distribution. As of December 31, 2012, there was no default under any of these indentures or credit facilities. Distributions by Charter Operating for payment of principal on parent company notes are further restricted by the covenants in its credit facilities.

In addition to the limitation on distributions under the various indentures discussed above, distributions by the Company’s subsidiaries may only be made if they have “surplus” as defined in the Delaware Limited Liability Company Act.

Liquidity and Future Principal Payments

The Company continues to have significant amounts of debt, and its business requires significant cash to fund principal and interest payments on its debt, capital expenditures and ongoing operations. As set forth below, the Company has significant future principal payments beginning in 2013 and beyond. The Company continues to monitor the capital markets, and it expects to undertake refinancing transactions and utilize free cash flow and cash on hand to further extend or reduce the maturities of its principal obligations. The timing and terms of any refinancing transactions will be subject to market conditions.

Based upon outstanding indebtedness as of December 31, 2012, the amortization of term loans, and the maturity dates for all senior and subordinated notes, total future principal payments on the total borrowings under all debt agreements as of December 31, 2012, are as follows:

Year
 
Amount
 
 
 
2013
 
$
260

2014
 
411

2015
 
98

2016
 
1,556

2017
 
1,655

Thereafter
 
8,957

 
 
 
 
 
$
12,937





F-20

CHARTER COMMUNICATIONS, INC. AND SUBSIDIARIES
NOTES TO CONSOLIDATED FINANCIAL STATEMENTS
DECEMBER 31, 2012, 2011 AND 2010
(dollars in millions, except share or per share data or where indicated)

8.    Preferred Stock

On November 30, 2009, Charter issued approximately 5.5 million shares of 15% Pay-In-Kind Preferred Stock having an aggregate liquidation preference of $138 million to holders of Charter convertible notes (the “Preferred Stock”). Pursuant to the terms of the Preferred Stock, the Company was required to pay a dividend at an annual rate equal to 15% on the liquidation preference of the Preferred Stock. The liquidation preference of the Preferred Stock was $25 per share. On April 16, 2010, Charter redeemed all of the shares of the Preferred Stock for a redemption payment of $25.948 per share or a total redemption payment for all shares of approximately $143 million. The Preferred Stock was recorded at fair value with gains or losses recorded in other income (expense), net.

9.    Treasury Stock

On March 22, 2011, the Company purchased, in a private transaction, 4.5 million shares of Charter’s Class A common stock from funds advised by Franklin Advisers, Inc.  The price paid was $46.10 per share for a total of $207 million.  The transaction was funded from existing cash on hand and available liquidity. 

Under a repurchase program authorized by Charter’s board of directors in August 2011, 4.1 million shares of Charter’s Class A common stock and warrants to purchase Charter’s Class A common stock were purchased during the course of 2011 for a total of approximately $200 million. The average price per share paid was $48.48.

In December 2011, the Company purchased, in a private transaction with a shareholder, 750,000 shares at $55.18 for a total of $41 million. The Company received 700,668 of the shares prior to December 31, 2011, with 49,332 shares received in January 2012. In December 2011, the Company also entered into stock repurchase agreements for approximately 3.0 million shares of Charter's Class A common stock from funds advised by Oaktree Capital Management and approximately 2.2 million shares of Charter's Class A common stock from funds advised by Apollo Management Holdings. The price paid was $54.35 per share for a total of $163 million for the shares purchased from Oaktree Capital Management and $117 million for the shares purchased from Apollo Management Holdings.

During the years ended December 31, 2012, 2011 and 2010, the Company withheld 129,417, 141,175 and 176,475 shares, respectively, of its common stock in payment of $9 million, $7 million and $6 million, respectively, tax withholding owed by employees upon vesting of restricted shares.

In December 2011, Charter's board of directors approved the retirement of treasury stock and 14.8 million shares of treasury stock were retired as of December 31, 2011. The remaining 49,332 shares received in January 2012 were retired in January 2012.

In December 2012, Charter's board of directors approved the retirement of treasury stock and 129,417 shares of treasury stock were retired as of December 31, 2012.

These transactions were funded from existing cash on hand and available liquidity.  The Company accounted for treasury stock using the cost method and the treasury shares upon repurchase were reflected on the Company’s consolidated balance sheets as a component of total shareholders’ equity. Upon retirement, these treasury shares were allocated between additional paid-in capital and accumulated deficit based on the cost of original issue included in additional paid-in capital.

10.    Common Stock

Charter’s Class A common stock and Class B common stock are identical except with respect to certain voting, transfer and conversion rights. Holders of Class A common stock are entitled to one vote per share and the holder of Class B common stock was entitled to votes equaling 35% of the voting interests in Charter on a fully diluted basis. Charter Holdco membership units were exchangeable on a one-for-one basis for shares of Class A common stock.

As of December 31, 2010, Paul G. Allen ("Mr. Allen") held all 2,241,299 shares of Class B common stock of Charter. Pursuant to the terms of the Certificate of Incorporation of Charter, on January 18, 2011, the Disinterested Members of the Board of Directors of Charter caused a conversion of the shares of Class B common stock into shares of Class A common stock on a one-for-one basis.



F-21

CHARTER COMMUNICATIONS, INC. AND SUBSIDIARIES
NOTES TO CONSOLIDATED FINANCIAL STATEMENTS
DECEMBER 31, 2012, 2011 AND 2010
(dollars in millions, except share or per share data or where indicated)

Charter has outstanding 5.9 million warrants to purchase shares of Charter Class A common stock with an exercise price of $46.86 per share and 1.0 million warrants to purchase shares of Charter Class A common stock with an exercise price $51.28 per share, both of which expire on November 30, 2014. Charter also has outstanding 4.7 million warrants to purchase shares of Charter Class A common stock with an exercise price of $19.80 per share that expire on November 30, 2016 owned by Mr. Allen. The warrants were valued at approximately $90 million on November 30, 2009, using the Black-Scholes option-pricing model and are included in the accompanying balance sheets in total shareholders’ equity.

The following table summarizes our shares outstanding for the three years ended December 31, 2012:

 
 
Class A Common Stock
 
Class B Common Stock
 
 
 
 
 
BALANCE, December 31, 2009
 
112,576,872

 
2,241,299

CII exchange of Charter Holdco interest (see Note 16)
 
212,923

 

Restricted stock cancellations, net of issuances
 
(311,650
)
 

Stock issuances from exercise of warrants
 
21

 

Stock issuances pursuant to employment agreements
 
16,000

 

Purchase of treasury stock (see Note 9)
 
(176,475
)
 

 
 
 
 
 
BALANCE, December 31, 2010
 
112,317,691

 
2,241,299

Conversion of Class B common stock into Class A
 
2,241,299

 
(2,241,299
)
Restricted stock issuances, net of cancellations
 
472,099

 

Option exercises
 
140,893

 

Stock issuances pursuant to employment agreements
 
7,000

 

Purchase of treasury stock (see Note 9)
 
(14,608,564
)
 

 
 
 
 
 
BALANCE, December 31, 2011
 
100,570,418

 

Option exercises
 
370,715

 

Restricted stock issuances, net of cancellations
 
182,537

 

Stock issuances from exercise of warrants
 
179,850

 

Restricted stock unit vesting
 
51,476

 

Purchase of treasury stock (see Note 9)
 
(178,749
)
 

 
 
 
 
 
BALANCE, December 31, 2012
 
101,176,247

 


11.     Accounting for Derivative Instruments and Hedging Activities

The Company uses interest rate swap agreements to manage its interest costs and reduce the Company’s exposure to increases in floating interest rates. The Company manages its exposure to fluctuations in interest rates by maintaining a mix of fixed and variable rate debt. Using interest rate swap agreements, the Company agrees to exchange, at specified intervals through 2017, the difference between fixed and variable interest amounts calculated by reference to agreed-upon notional principal amounts.

The Company does not hold or issue derivative instruments for speculative trading purposes. The Company has certain interest rate derivative instruments that have been designated as cash flow hedging instruments. Such instruments effectively convert variable interest payments on certain debt instruments into fixed payments. For qualifying hedges, realized derivative gains and losses offset related results on hedged items in the consolidated statements of operations. The Company formally documents, designates and assesses the effectiveness of transactions that receive hedge accounting.



F-22

CHARTER COMMUNICATIONS, INC. AND SUBSIDIARIES
NOTES TO CONSOLIDATED FINANCIAL STATEMENTS
DECEMBER 31, 2012, 2011 AND 2010
(dollars in millions, except share or per share data or where indicated)

The effect of derivative instruments on the Company’s consolidated balance sheets is presented in the table below:

 
December 31, 2012
 
December 31, 2011
 
 
 
 
Other long-term liabilities:
 
 
 
Fair value of interest rate derivatives designated as hedges
$
67

 
$
65

 
 
 
 
Accrued interest:
 
 
 
Fair value of interest rate derivatives designated as hedges
$
8

 
$

 
 
 
 
Accumulated other comprehensive loss:
 
 
 
Fair value of interest rate derivatives designated as hedges
$
(75
)
 
$
(65
)

Changes in the fair value of interest rate agreements that are designated as hedging instruments of the variability of cash flows associated with floating-rate debt obligations, and that meet effectiveness criteria are reported in accumulated other comprehensive loss. The amounts are subsequently reclassified as an increase or decrease to interest expense in the same periods in which the related interest on the floating-rate debt obligations affected earnings (losses).

The effects of derivative instruments on the Company’s consolidated statements of comprehensive loss and consolidated statements of operations is presented in the table below.

 
Year Ended December 31,
 
2012
 
2011
 
2010
 
 
 
 
 
 
Other comprehensive loss:
 
 
 
 
 
Loss on interest rate derivatives designated as hedges (effective portion)
$
(10
)
 
$
(8
)
 
$
(57
)
 
 
 
 
 
 
Net loss:
 
 
 
 
 
Amount of loss reclassified from accumulated other comprehensive loss into interest expense
$
(36
)
 
$
(39
)
 
$
(27
)

As of December 31, 2012 and 2011, the Company had $3.1 billion and $2.0 billion in notional amounts of interest rate swap agreements outstanding. The notional amounts of interest rate instruments do not represent amounts exchanged by the parties and, thus, are not a measure of exposure to credit loss. The amounts exchanged were determined by reference to the notional amount and the other terms of the contracts.

During the second quarter of 2012, the Company entered into $1.1 billion in delayed start interest rate swaps that become effective in March 2013 through March 2015.  In any future quarter in which a portion of these delayed start hedges first becomes effective, an equal or greater notional amount of the currently effective swaps are scheduled to mature.  Therefore, the $2.0 billion notional amount of currently effective interest rate swaps will gradually step down over time as current swaps mature and an equal or lesser amount of delayed start swaps become effective.

12.    Fair Value Measurements

Financial Assets and Liabilities

The Company has estimated the fair value of its financial instruments as of December 31, 2012 and 2011 using available market information or other appropriate valuation methodologies. Considerable judgment, however, is required in interpreting market data to develop the estimates of fair value. Accordingly, the estimates presented in the accompanying consolidated financial statements are not necessarily indicative of the amounts the Company would realize in a current market exchange.


F-23

CHARTER COMMUNICATIONS, INC. AND SUBSIDIARIES
NOTES TO CONSOLIDATED FINANCIAL STATEMENTS
DECEMBER 31, 2012, 2011 AND 2010
(dollars in millions, except share or per share data or where indicated)


The carrying amounts of cash and cash equivalents, receivables, payables and other current assets and liabilities approximate fair value because of the short maturity of those instruments.

The estimated fair value of the Company’s debt at December 31, 2012 and 2011 are based on quoted market prices and is classified within Level 1 (defined below) of the valuation hierarchy.

A summary of the carrying value and fair value of the Company’s debt at December 31, 2012 and 2011 is as follows:

 
 
December 31, 2012
 
December 31, 2011
 
 
Carrying Value
 
Fair Value
 
Carrying Value
 
Fair Value
Debt
 
 
 
 
 
 
 
 
CCH II debt
 
$

 
$

 
$
1,692

 
$
1,713

CCO Holdings debt
 
$
9,226

 
$
9,933

 
$
6,241

 
$
6,630

Charter Operating debt
 
$

 
$

 
$
833

 
$
847

Credit facilities
 
$
3,582

 
$
3,695

 
$
4,090

 
$
4,193


The interest rate derivatives designated as hedges were valued as $75 million and $65 million liabilities as of December 31, 2012 and 2011, respectively, using a present value calculation based on an implied forward LIBOR curve (adjusted for Charter Operating’s or counterparties’ credit risk) and were classified within Level 2 (defined below) of the valuation hierarchy. The weighted average pay rate for the Company’s currently effective interest rate swaps was 2.25% at December 31, 2012 and 2011 (exclusive of applicable spreads).

The accounting guidance establishes a three-level hierarchy for disclosure of fair value measurements, based upon the transparency of inputs to the valuation of an asset or liability as of the measurement date, as follows:

Level 1 – inputs to the valuation methodology are quoted prices (unadjusted) for identical assets or liabilities in active markets.
Level 2 – inputs to the valuation methodology include quoted prices for similar assets and liabilities in active markets, and inputs that are observable for the asset or liability, either directly or indirectly, for substantially the full term of the financial instrument.
Level 3 – inputs to the valuation methodology are unobservable and significant to the fair value measurement.

Nonfinancial Assets and Liabilities

The Company’s nonfinancial assets such as franchises, property, plant, and equipment, and other intangible assets are not measured at fair value on a recurring basis; however they are subject to fair value adjustments in certain circumstances, such as when there is evidence that an impairment may exist.  No impairments were recorded in 2012, 2011 and 2010.

In 2011, the Company acquired cable systems for total cash consideration of approximately $89 million and the Company acquired cable systems valued at $16 million in a non-cash transaction in exchange for Company cable systems. The acquisitions were recorded by allocating the cost of the acquisitions to the assets acquired, including property, plant and equipment, franchises and customer relationships based on their estimated fair values at the acquisition dates. The excess of the cost of the acquisitions over the net amounts assigned to the fair value of the assets acquired was recorded as goodwill. The fair value inputs used for the acquired assets were classified as Level 3 within the fair value hierarchy.




F-24

CHARTER COMMUNICATIONS, INC. AND SUBSIDIARIES
NOTES TO CONSOLIDATED FINANCIAL STATEMENTS
DECEMBER 31, 2012, 2011 AND 2010
(dollars in millions, except share or per share data or where indicated)

13.     Operating Costs and Expenses

Operating costs and expenses consist of the following for the years presented:

 
Year Ended December 31,
 
2012
 
2011
 
2010
Programming
$
1,979

 
$
1,872

 
$
1,815

Franchise, regulatory and connectivity
369

 
359

 
367

Costs to service customers
1,363

 
1,268

 
1,262

Marketing
422

 
387

 
396

Other
727

 
678

 
646

 
 
 
 
 
 
 
$
4,860

 
$
4,564

 
$
4,486


Programming costs consist primarily of costs paid to programmers for basic, premium, digital, OnDemand, and pay-per-view programming. Franchise, regulatory and connectivity costs represent payments to franchise and regulatory authorities and costs directly related to providing Internet and telephone services. Costs to service customers include costs related to field operations, network operations and customer care including labor, reconnects, maintenance, billing, occupancy and vehicle costs. Marketing costs represents the costs of marketing to our current and potential commercial and residential customers including labor costs. Other includes bad debt and collections expense, corporate overhead, commercial and advertising sales expenses, property tax and insurance and stock compensation expense, among others.

14.     Other Operating Expenses, Net

Other operating expenses, net consist of the following for the years presented:

 
Year Ended December 31,
 
2012
 
2011
 
2010
 
 
 
 
 
 
(Gain)/loss on sale of assets, net
$
(5
)
 
$
(4
)
 
$
9

Special charges, net
20

 
11

 
16

 
 
 
 
 
 
 
$
15

 
$
7

 
$
25


(Gain)/loss on sale of assets, net

(Gain)/loss on sale of assets represents the gain or loss recognized on the sales of fixed assets and cable systems.

Special charges, net

Special charges, net for the years ended December 31, 2012, 2011 and 2010 primarily includes severance charges as well as net amounts of litigation settlements.

15.     Stock Compensation Plans

Charter’s 2009 Stock Incentive Plan provides for grants of nonqualified stock options, incentive stock options, stock appreciation rights, dividend equivalent rights, performance units and performance shares, share awards, phantom stock, restricted stock units and restricted stock.  Directors, officers and other employees of the Company and its subsidiaries, as well as others performing consulting services for the Company, are eligible for grants under the 2009 Stock Incentive Plan. The 2009 Stock Incentive Plan allows for the issuance of up to 8 million shares of Charter Class A common stock (or units convertible into Charter Class A common stock).


F-25

CHARTER COMMUNICATIONS, INC. AND SUBSIDIARIES
NOTES TO CONSOLIDATED FINANCIAL STATEMENTS
DECEMBER 31, 2012, 2011 AND 2010
(dollars in millions, except share or per share data or where indicated)

 
Under the 2009 Stock Incentive Plan, stock options generally vest annually over four years from either the grant date or delayed vesting commencement dates. A portion of stock options and restricted stock vest based on achievement of stock price hurdles. Stock options generally expire ten years from the grant date. Restricted stock vests annually over a one to four-year period beginning from the date of grant. Restricted stock units have no voting rights and vest ratably over four years from either the grant date or delayed vesting commencement dates. As of December 31, 2012, total unrecognized compensation remaining to be recognized in future periods totaled $50 million for stock options, $33 million for restricted stock and $17 million for restricted stock units and the weighted average period over which they are expected to be recognized is three years.

The Company recorded $50 million, $36 million and $26 million of stock compensation expense for the years ended December 31, 2012, 2011 and 2010, respectively, which is included in operating costs and expenses and other operating expenses, net.

A summary of the activity for the Company’s stock options for the years ended December 31, 2012, 2011 and 2010, is as follows (amounts in thousands, except per share data):

 
Year Ended December 31,
 
2012
 
2011
 
2010
 
Shares
 
Weighted Average Exercise Price
 
Shares
 
Weighted Average Exercise Price
 
Shares
 
Weighted Average Exercise Price
 
 
 
 
 
 
 
 
 
 
 
 
Outstanding, beginning of period
4,018

 
$
49.53

 
1,431

 
$
35.12

 

 
$

Granted
813

 
$
69.00

 
3,042

 
$
54.30

 
1,461

 
$
35.12

Exercised
(371
)
 
$
40.57

 
(141
)
 
$
35.38

 

 
$

Canceled
(908
)
 
$
51.74

 
(314
)
 
$
36.40

 
(30
)
 
$
35.38

 
 
 
 
 
 
 
 
 
 
 
 
Outstanding, end of period
3,552

 
$
54.35

 
4,018

 
$
49.53

 
1,431

 
$
35.12

 
 
 
 
 
 
 
 
 
 
 
 
Weighted average remaining contractual life
8

years
 
9

years
 
10

years
 
 
 
 
 
 
 
 
 
 
 
 
Options exercisable, end of period
469

 
$
46.23

 
189

 
$
34.92

 

 
$

 
 
 
 
 
 
 
 
 
 
 
 
Weighted average fair value of options granted
$
28.17

 
 
 
$
23.03

 
 
 
$
17.00

 
 



F-26

CHARTER COMMUNICATIONS, INC. AND SUBSIDIARIES
NOTES TO CONSOLIDATED FINANCIAL STATEMENTS
DECEMBER 31, 2012, 2011 AND 2010
(dollars in millions, except share or per share data or where indicated)

A summary of the activity for the Company’s restricted stock for the years ended December 31, 2012, 2011 and 2010, is as follows (amounts in thousands, except per share data):

 
Year Ended December 31,
 
2012
 
2011
 
2010
 
Shares
 
Weighted Average Grant Price
 
Shares
 
Weighted Average Grant Price
 
Shares
 
Weighted Average Grant Price
 
 
 
 
 
 
 
 
 
 
 
 
Outstanding, beginning of period
1,115

 
$
45.72

 
1,081

 
$
34.81

 
1,920

 
$
35.25

Granted
244

 
$
60.48

 
669

 
$
53.16

 
177

 
$
32.23

Vested
(370
)
 
$
36.02

 
(438
)
 
$
34.98

 
(527
)
 
$
35.14

Canceled
(61
)
 
$
35.25

 
(197
)
 
$
34.98

 
(489
)
 
$
35.25

 
 
 
 
 
 
 
 
 
 
 
 
Outstanding, end of period
928

 
$
54.16

 
1,115

 
$
45.72

 
1,081

 
$
34.81


No restricted stock units were granted in 2010. A summary of the activity for the Company’s restricted stock units for the years ended December 31, 2012 and 2011 is as follows (amounts in thousands, except per share data):

 
Year Ended December 31,
 
2012
 
2011
 
Shares
 
Weighted Average Grant Price
 
Shares
 
Weighted Average Grant Price
 
 
 
 
 
 
 
 
Outstanding, beginning of period
273

 
$
54.86

 

 
$

Granted
142

 
$
71.33

 
276

 
$
54.87

Vested
(52
)
 
$
56.59

 

 
$

Canceled
(36
)
 
$
54.47

 
(3
)
 
$
55.12

 
 
 
 
 
 
 
 
Outstanding, end of period
327

 
$
61.79

 
273

 
$
54.86


16.    Income Taxes

All of Charter’s operations are held through Charter Holdco and its direct and indirect subsidiaries. Charter Holdco and the majority of its subsidiaries are generally limited liability companies that are not subject to income tax. However, certain of these limited liability companies are subject to state income tax. In addition, the indirect subsidiaries that are corporations are subject to federal and state income tax. All of the remaining taxable income, gains, losses, deductions and credits of Charter Holdco are passed through to Charter and its direct subsidiaries.

On February 8, 2010, Charter acquired the remaining interests in Charter Holdco that it did not already own in a non-taxable transaction with a Paul Allen related entity, pursuant to an exchange agreement entered into in connection with the Plan, in exchange for 212,923 shares of Charter’s Class A common stock after which Charter Holdco became 100% owned by Charter. As a result of this transaction, Charter recorded the tax attributes previously attributed to the noncontrolling interest which increased net deferred tax liabilities by approximately $99 million. The $99 million is the result of an overall increase in the gross deferred tax liability of $221 million and a corresponding reduction of valuation allowance of $122 million. The combined net effects of this


F-27

CHARTER COMMUNICATIONS, INC. AND SUBSIDIARIES
NOTES TO CONSOLIDATED FINANCIAL STATEMENTS
DECEMBER 31, 2012, 2011 AND 2010
(dollars in millions, except share or per share data or where indicated)

transaction were recorded in the financial statements as a $168 million reduction of additional paid-in capital and a $69 million reduction of income tax expense for the year ended December 31, 2010.

For the years ended December 31, 2012, 2011, and 2010, the Company recorded deferred income tax expense and benefits as shown below. The income tax expense is recognized primarily through increases in deferred tax liabilities related to our investment in Charter Holdco, as well as through current federal and state income tax expense and increases in the deferred tax liabilities of certain of our indirect corporate subsidiaries. The income tax benefits were realized through reductions in the deferred tax liabilities related to Charter’s investment in Charter Holdco, as well as the deferred tax liabilities of certain of Charter’s indirect corporate subsidiaries. The tax provision in future periods will vary based on current and future temporary differences, as well as future operating results.

Current and deferred income tax expense is as follows:

 
 
Year Ended December 31,
 
 
 
2012
 
2011
 
2010
 
 
 
 
 
 
 
 
 
Current expense:
 
 
 
 
 
 
 
Federal income taxes
 
$

 
$

 
$

 
State income taxes
 
(7
)
 
(9
)
 
(8
)
 
 
 
 
 
 
 
 
 
Current income tax expense
 
(7
)
 
(9
)
 
(8
)
 
 
 
 
 
 
 
 
 
Deferred expense:
 
 
 
 
 
 
 
Federal income taxes
 
(223
)
 
(258
)
 
(263
)
 
State income taxes
 
(27
)
 
(32
)
 
(24
)
 
 
 
 
 
 
 
 
 
Deferred income tax expense
 
(250
)
 
(290
)
 
(287
)
 
 
 
 
 
 
 
 
 
Total income tax expense
 
$
(257
)
 
$
(299
)
 
$
(295
)
 


The Company’s effective tax rate differs from that derived by applying the applicable federal income tax rate of 35% for the years ended December 31, 2012, 2011, and 2010, respectively, as follows:

 
 
Year Ended December 31,
 
 
 
2012
 
2011
 
2010
 
 
 
 
 
 
 
 
 
Statutory federal income taxes
 
$
17

 
$
24

 
$
(20
)
 
Statutory state income taxes, net
 
(7
)
 
(9
)
 
(8
)
 
Nondeductible expenses
 
(6
)
 
(5
)
 
(4
)
 
Change in valuation allowance
 
(264
)
 
(312
)
 
(248
)
 
Changes in provision estimates
 
(1
)
 
1

 
(23
)
 
Other
 
4

 
2

 
8

 
 
 
 
 
 
 
 
 
Income tax expense
 
$
(257
)
 
$
(299
)
 
$
(295
)
 

For the years ended December 31, 2012, 2011, and 2010, the change in valuation allowance includes an increase of $4 million, $3 million, and $22 million, respectively, related to adjustments to cash flow hedges included in other comprehensive income, and 2010 also includes an increase of $50 million related to Charter’s investment in partnership interest.


F-28

CHARTER COMMUNICATIONS, INC. AND SUBSIDIARIES
NOTES TO CONSOLIDATED FINANCIAL STATEMENTS
DECEMBER 31, 2012, 2011 AND 2010
(dollars in millions, except share or per share data or where indicated)


The tax effects of these temporary differences that give rise to significant portions of the deferred tax assets and deferred tax liabilities at December 31, 2012 and 2011 are presented below.
 
 
December 31,
 
 
2012
 
2011
Deferred tax assets:
 
 
 
 
Goodwill
 
$
199

 
$
193

Investment in partnership
 
448

 
448

Loss carryforwards
 
3,145

 
3,069

Accrued and other
 
135

 
114

 
 
 
 
 
Total gross deferred tax assets
 
3,927

 
3,824

Less: valuation allowance
 
(2,851
)
 
(2,587
)
 
 
 
 
 
Deferred tax assets
 
$
1,076

 
$
1,237

 
 
 
 
 
Deferred tax liabilities:
 
 
 
 
Indefinite life intangibles
 
$
(1,094
)
 
$
(838
)
Other intangibles
 
(256
)
 
(392
)
Property, plant and equipment
 
(575
)
 
(567
)
Indirect corporate subsidiaries:
 
 
 
 
Indefinite life intangibles
 
(120
)
 
(119
)
Other
 
(132
)
 
(145
)
 
 
 
 
 
Deferred tax liabilities
 
(2,177
)
 
(2,061
)
 
 
 
 
 
Net deferred tax liabilities
 
$
(1,101
)
 
$
(824
)

Included in net deferred tax liabilities above is net current deferred assets of $21 million and $23 million as of December 31, 2012 and 2011, respectively, included in prepaid expenses and other current assets in the accompanying consolidated balance sheets of the Company. Net deferred tax liabilities included approximately $219 million and $221 million at December 31, 2012 and 2011, respectively, relating to certain indirect subsidiaries of Charter Holdco that file separate federal or state income tax returns.  The remainder of the Company's net deferred tax liability arose from Charter's investment in Charter Holdco, and was largely attributable to the characterization of franchises for financial reporting purposes as indefinite-lived.

In assessing the realizability of deferred tax assets, management considers whether it is more likely than not that some portion or all of the deferred tax assets will be realized.  Due to the Company’s history of losses and the limitations imposed under Section 382 of the Code, discussed below, on Charter’s ability to use existing loss carryforwards in the future, valuation allowances have been established except for future taxable income that will result from the reversal of existing temporary differences for which deferred tax liabilities are recognized. Realization of deferred tax assets is dependent on generating sufficient taxable income prior to expiration of the loss carryforwards. The amount of the deferred tax assets considered realizable and, therefore, reflected in the consolidated balance sheet, would be increased at such time that it is more-likely-than-not future taxable income will be realized during the carryforward period. At the time this consideration is met, an adjustment to reverse some portion of the existing valuation allowance would result.

As of December 31, 2012, Charter and its indirect corporate subsidiaries had approximately $7.7 billion of federal tax net operating loss carryforwards, capital loss carryforwards and suspended losses resulting in a gross deferred tax asset of approximately $2.7 billion. Federal tax net operating and capital loss carryforwards expire in the years 2014 through 2032.  Federal suspended losses can generally be carried forward indefinitely. These losses resulted from the operations of Charter Holdco and its subsidiaries. In addition, as of December 31, 2012, Charter and its indirect corporate subsidiaries had state tax net operating loss carryforwards,


F-29

CHARTER COMMUNICATIONS, INC. AND SUBSIDIARIES
NOTES TO CONSOLIDATED FINANCIAL STATEMENTS
DECEMBER 31, 2012, 2011 AND 2010
(dollars in millions, except share or per share data or where indicated)

capital loss carryforwards and suspended losses, resulting in a gross deferred tax asset (net of federal tax benefit) of approximately $252 million. State tax net operating and capital loss carryforwards generally expire in the years 2013 through 2032. State suspended losses can generally be carried forward indefinitely. 

Upon emergence from bankruptcy, Charter experienced an “ownership change” as defined in Section 382 of the Code. Therefore, the use of Charter’s tax loss carryforwards is subject to certain limitations under Section 382. As of December 31, 2012, $3.7 billion of federal tax loss carryforwards are unrestricted and available for Charter’s immediate use, while approximately $3.6 billion of federal tax loss carryforwards are still subject to Section 382 restrictions. Pursuant to these restrictions, an aggregate of $932 million, in varying amounts from 2013 to 2014, and an additional $226 million annually over each of the next 12 years of federal tax loss carryforwards, should become unrestricted and available for Charter’s use. Those limitation amounts accumulate for future use to the extent they are not utilized in a given year. Charter’s state loss carryforwards are also subject to similar, but varying, restrictions on their future use. Charter’s indirect corporate subsidiaries are also subject to separate Section 382 limitations on the utilization of their net operating loss carryforwards. If the Company was to experience another “ownership change” in the future, its ability to use its loss carryforwards could be subject to further limitations.

In determining the Company’s tax provision for financial reporting purposes, the Company establishes a reserve for uncertain tax positions unless such positions are determined to be “more likely than not” of being sustained upon examination, based on their technical merits. There is considerable judgment involved in determining whether positions taken on the tax return are “more likely than not” of being sustained.  A reconciliation of the beginning and ending amount of unrecognized tax benefits included in other long-term liabilities in the accompanying consolidated balance sheets of the Company is as follows.  

Balance at December 31, 2010
 
$
224

Additions based on tax positions related to prior year
 
64

Reductions due to tax positions related to prior year
 
(60
)
 
 
 
Balance at December 31, 2011
 
228

Additions based on tax positions related to prior year
 
1

Reductions due to tax positions related to prior year
 
(27
)
 
 
 
Balance at December 31, 2012
 
$
202


The Company's entire reserve for uncertain tax positions includes tax positions for which the ultimate deductibility is highly certain, but for which there is uncertainty about the character of the deductibility. Included in the balance at December 31, 2012 and 2011, are $26 million of net reductions and $4 million of net additions, respecitvely. The change in character of the deduction would not impact the annual effective tax rate after consideration of the valuation allowance. The deductions for the uncertain tax positions are included with the loss carryforwards in the deferred tax assets.

The Company anticipates that its existing reserves related to uncertain income tax positions as of December 31, 2012 may significantly decrease during the twelve-month period ending December 31, 2013; however, various events could cause the Company’s current expectations to change in the future. These uncertain tax positions, if ever recognized in the financial statements, would be recorded in the consolidated statement of operations as part of the income tax provision.

No tax years for Charter or Charter Holdco are currently under examination by the Internal Revenue Service.  Tax years ending 2009 through 2012 remain subject to examination and assessment. Years prior to 2009 remain open solely for purposes of examination of Charter’s loss and credit carryforwards.

17.    Related Party Transactions

The following sets forth certain transactions in which the Company and the directors, executive officers, and affiliates of the Company are involved or, in the case of the management arrangements, subsidiaries that are debt issuers that pay certain of their parent companies for services.



F-30

CHARTER COMMUNICATIONS, INC. AND SUBSIDIARIES
NOTES TO CONSOLIDATED FINANCIAL STATEMENTS
DECEMBER 31, 2012, 2011 AND 2010
(dollars in millions, except share or per share data or where indicated)

Charter is a party to management arrangements with Charter Holdco and certain of its subsidiaries. Under these agreements, Charter and Charter Holdco provide management services for the cable systems owned or operated by their subsidiaries. Costs associated with providing these services are charged directly to the Company’s operating subsidiaries and are included within operating costs and expenses in the accompanying consolidated statements of operations. Such costs totaled $247 million, $249 million, and $246 million for the years ended December 31, 2012, 2011, and 2010, respectively. All other costs incurred on behalf of Charter’s operating subsidiaries are considered a part of the management fee and are recorded as a component of operating costs and expenses, in the accompanying consolidated financial statements. The management fee charged to the Company’s operating subsidiaries approximated the expenses incurred by Charter Holdco and Charter on behalf of the Company’s operating subsidiaries in 2012, 2011, and 2010.

Registration Rights Agreement

As part of the emergence from Chapter 11 bankruptcy in 2009, the Company agreed to a Registration Rights Agreement with certain holders of the Company's Class A common stock which required the Company to file a shelf-registration statement with the SEC to provide for a continuous secondary offering of the stock. The registration statement became effective in November 2010. The Registration Rights Agreement provided that any holder of securities that wished to sell stock under the existing shelf-registration statement must give the Company five business days notice that such holder wishes to sell and that the Company notify the other holders which were party to the Registration Rights Agreement.

In August 2012, the Company and the Company's three largest holders, Apollo Management, funds affiliated with Encore LLC and Oaktree Capital, amended the Registration Rights Agreement to provide for sales of shares of the Company's Class A common stock in a block trade through an underwriter and the related mechanics for block trades.  Because the amendment involved the Company and affiliates, it was deemed a related party transaction.  The amendment was considered and approved by the Audit Committee.  Charter received no compensation from entering into the amendment nor from any subsequent sales of shares.

Allen Agreement

As part of the emergence from Chapter 11 bankruptcy in 2009, Charter, Mr. Allen and CII entered into a separate restructuring agreement (as amended, the “Allen Agreement”), in settlement and compromise of their legal, contractual and equitable rights, claims and remedies against Charter and its subsidiaries. In addition to any amounts received by virtue of CII’s holding other claims against Charter and its subsidiaries, on the Effective Date, CII was issued 2.2 million shares of the new Charter Class B common stock and 35% (determined on a fully diluted basis) of the total voting power of all new capital stock of Charter.  Each share of new Charter Class B common stock was convertible, at the option of the holder or the Disinterested Members of the Board of Directors of Charter, into one share of new Charter Class A common stock, and was subject to significant restrictions on transfer and conversion.  Certain holders of new Charter Class A common stock (and securities convertible into or exercisable or exchangeable therefore) and new Charter Class B common stock received certain customary registration rights with respect to their shares.  Pursuant to the terms of the Certificate of Incorporation of Charter, on January 18, 2011, the Disinterested Members of the Board of Directors of Charter caused a conversion of the shares of Class B common stock, all held by Mr. Allen, into shares of Class A common stock on a one-for-one basis. As a result of such conversion, Mr. Allen no longer has the right to appoint four directors and the Class B directors became Class A directors. On January 18, 2011, directors William L. McGrath and Christopher M. Temple, both former Class B directors, resigned from Charter’s board of directors.

Stock Repurchases

See “Note 9. Treasury Stock” for the description of Charter’s purchase of shares of its Class A common stock from Franklin Advisers, Inc., Oaktree Capital Management and Apollo Management Holdings. At the time of the purchase, funds advised by Franklin Advisers, Inc., Oaktree Capital Management and Apollo Management Holdings beneficially held more than 10% of Charter’s Class A common stock.




F-31

CHARTER COMMUNICATIONS, INC. AND SUBSIDIARIES
NOTES TO CONSOLIDATED FINANCIAL STATEMENTS
DECEMBER 31, 2012, 2011 AND 2010
(dollars in millions, except share or per share data or where indicated)

18.    Commitments and Contingencies

Commitments

The following table summarizes the Company’s payment obligations as of December 31, 2012 for its contractual obligations.

 
 
Total
 
2013
 
2014
 
2015
 
2016
 
2017
 
Thereafter
 
 
 
 
 
 
 
 
 
 
 
 
 
 
 
Contractual Obligations
 
 
 
 
 
 
 
 
 
 
 
 
 
 
Capital and Operating Lease Obligations (1)
 
$
125

 
$
32

 
$
28

 
$
21

 
$
17

 
13

 
$
14

Programming Minimum Commitments (2)
 
521

 
146

 
94

 
98

 
95

 
88

 

Other (3)
 
648

 
507

 
118

 
23

 

 

 

 
 
 
 
 
 
 
 
 
 
 
 
 
 
 
 
Total
 
$
1,294

 
$
685

 
$
240

 
$
142

 
$
112

 
$
101

 
$
14


(1) The Company leases certain facilities and equipment under noncancelable operating leases. Leases and rental costs charged to expense for the years ended December 31, 2012, 2011 and 2010 were $28 million, $27 million, $28 million, respectively.

(2) The Company pays programming fees under multi-year contracts ranging from three to ten years, typically based on a flat fee per customer, which may be fixed for the term, or may in some cases escalate over the term. Programming costs included in the accompanying statement of operations were $2.0 billion, $1.9 billion, and $1.8 billion for the years ended December 31, 2012, 2011, and 2010 respectively. Certain of the Company’s programming agreements are based on a flat fee per month or have guaranteed minimum payments. The table sets forth the aggregate guaranteed minimum commitments under the Company’s programming contracts.

(3) “Other” represents other guaranteed minimum commitments, which consist primarily of commitments to the Company's customer premise equipment vendors and billing services vendors.

The following items are not included in the contractual obligation table due to various factors discussed below. However, the Company incurs these costs as part of its operations:

The Company rents utility poles used in its operations. Generally, pole rentals are cancelable on short notice, but the Company anticipates that such rentals will recur. Rent expense incurred for pole rental attachments for the years ended December 31, 2012, 2011, and 2010 was $47 million, $49 million, and $50 million, respectively.

The Company pays franchise fees under multi-year franchise agreements based on a percentage of revenues generated from video service per year. The Company also pays other franchise related costs, such as public education grants, under multi-year agreements. Franchise fees and other franchise-related costs included in the accompanying statement of operations were $176 million, $174 million, and $178 million for the years ended December 31, 2012, 2011, and 2010 respectively.

The Company also has $67 million in letters of credit, primarily to its various worker’s compensation, property and casualty, and general liability carriers, as collateral for reimbursement of claims.

Litigation

On March 27, 2009, Charter filed a Chapter 11 petition in the United States Bankruptcy Court for the Southern District of New York. On November 17, 2009, the Bankruptcy Court issued its Order and Opinion confirming the Plan over the objections of various objectors. Charter consummated the Plan on November 30, 2009.

Two appeals are pending relating to confirmation of the Plan, the appeals by (i) Law Debenture Trust Company of New York (“LDT”) (as the Trustee with respect to the $479 million in aggregate principal amount of 6.50% convertible senior notes due 2027 issued by Charter which are no longer outstanding following consummation of the Plan and the holders of which already


F-32

CHARTER COMMUNICATIONS, INC. AND SUBSIDIARIES
NOTES TO CONSOLIDATED FINANCIAL STATEMENTS
DECEMBER 31, 2012, 2011 AND 2010
(dollars in millions, except share or per share data or where indicated)

received distributions of approximately $168 million pursuant to the Plan); and (ii) R2 Investments, LDC (“R2 Investments”) (a former equity interest holder in Charter). The appeals by LDT and R2 Investments were denied by the District Court for the Southern District of New York in March 2011. On August 31, 2012, the 2nd Circuit Court of Appeals unanimously affirmed the district court's decision holding that R2 Investments and LDT's appeals are equitably moot. Thereafter, R2 Investments and LDT sought a rehearing en banc with the 2nd Circuit which was denied. On January 10, 2013, R2 Investments and LDT filed a petition for a writ of certiorari with the United States Supreme Court, asking that court to review the 2nd Circuit's decision claiming there is a split among the circuit Courts regarding the equitable mootness principle that the Supreme Court should resolve. The Company continues to vigorously contest this matter although it cannot predict the ultimate outcome of this lawsuit nor can it reasonably estimate a range of possible loss.

The Company is also a defendant or co-defendant in several lawsuits claiming infringement of various patents relating to various aspects of its businesses.  Other industry participants are also defendants in certain of these cases. In the event that a court ultimately determines that the Company infringes on any intellectual property rights, the Company may be subject to substantial damages and/or an injunction that could require the Company or its vendors to modify certain products and services the Company offers to its subscribers, as well as negotiate royalty or license agreements with respect to the patents at issue.  While the Company believes the lawsuits are without merit and intends to defend the actions vigorously, no assurance can be given that any adverse outcome would not be material to the Company's consolidated financial condition, results of operations, or liquidity. The Company cannot predict the outcome of any such claims nor can it reasonably estimate a range of possible loss.

The Company is party to lawsuits and claims that arise in the ordinary course of conducting its business, including lawsuits claiming violation of anti-trust laws and violation of wage and hour laws. The ultimate outcome of these other legal matters pending against the Company cannot be predicted, and although such lawsuits and claims are not expected individually to have a material adverse effect on the Company’s consolidated financial condition, results of operations or liquidity, such lawsuits could have, in the aggregate, a material adverse effect on the Company’s consolidated financial condition, results of operations or liquidity. Whether or not the Company ultimately prevails in any particular lawsuit or claim, litigation can be time consuming and costly and injure the Company's reputation.

Regulation in the Cable Industry

The operation of a cable system is extensively regulated by the Federal Communications Commission (“FCC”), some state governments and most local governments. The FCC has the authority to enforce its regulations through the imposition of substantial fines, the issuance of cease and desist orders and/or the imposition of other administrative sanctions, such as the revocation of FCC licenses needed to operate certain transmission facilities used in connection with cable operations. The Telecommunications Act of 1996 altered the regulatory structure governing the nation’s communications providers. It removed barriers to competition in both the cable television market and the telephone market. Among other things, it reduced the scope of cable rate regulation and encouraged additional competition in the video programming industry by allowing telephone companies to provide video programming in their own telephone service areas. Future legislative and regulatory changes could adversely affect the Company’s operations.

19.    Employee Benefit Plan

The Company’s employees may participate in the Charter Communications, Inc. 401(k) Plan. Employees that qualify for participation can contribute up to 50% of their salary, on a pre-tax basis, subject to a maximum contribution limit as determined by the Internal Revenue Service. Each payroll period, the Company will contribute to the 401(k) Plan the total amount of the salary reduction the employee elects to defer between 1% and 50%. The Company’s matching contribution is discretionary with the intent that any contribution be based on performance metrics used in its other bonus and incentive plans. The discretionary performance contribution is made on an annual basis (instead of on a per pay period basis).  Each participant who makes before-tax contributions and is employed on the last day of the fiscal year receives a portion of the discretionary performance contribution, if any, on a pro rata basis. The Company divides each participant’s before-tax contributions for the year (up to 5% of eligible earnings, excluding catch-up contributions) by the total employee contributions (up to 5% of eligible earnings, excluding catch-up contributions) for the year to determine each participant’s share of any discretionary performance contribution. The Company made contributions to the 401(k) plan totaling $6 million and $7 million for the years ended December 31, 2011 and 2010, respectively, and expects to make contributions to the 401(k) plan totaling $8 million for the year ended December 31, 2012.



F-33

CHARTER COMMUNICATIONS, INC. AND SUBSIDIARIES
NOTES TO CONSOLIDATED FINANCIAL STATEMENTS
DECEMBER 31, 2012, 2011 AND 2010
(dollars in millions, except share or per share data or where indicated)

Effective January 1, 2013, the Company's matching contribution will be equal to 50% of the amount of the salary reduction the participant elects to defer (up to 6% of the participant’s eligible compensation), excluding any catch-up contributions and will be paid by the Company on a per pay period basis. 

20.    Recently Issued Accounting Standards

In July 2012, the FASB issued ASU 2012-02, Intangibles - Goodwill and Other (Topic 350): Testing Indefinite-Lived Intangible Assets for Impairment ("ASU 2012-02"). ASU 2012-02 permits an entity to make a qualitative assessment to determine whether it is more likely than not that an indefinite-lived intangible asset, other than goodwill, is impaired. This standard is effective for annual and interim impairment tests performed for fiscal years beginning after September 15, 2012. Early adoption is permitted. The Company adopted ASU 2012-02 with its 2012 annual impairment testing. The adoption of ASU 2012-02 did not have a material impact on its consolidated financial statements.

21.    Unaudited Quarterly Financial Data

The following table presents quarterly data for the periods presented on the consolidated statement of operations:

 
 
Year Ended December 31, 2012
 
 
First
 Quarter
 
Second Quarter
 
Third
Quarter
 
Fourth Quarter
Revenues
 
$
1,827

 
$
1,884

 
$
1,880

 
$
1,913

Income from operations
 
$
230

 
$
269

 
$
211

 
$
206

Net loss
 
$
(94
)
 
$
(83
)
 
$
(87
)
 
$
(40
)
 
 
 
 
 
 
 
 
 
Loss per common share:
 
 
 
 
 
 
 
 
Basic and diluted
 
$
(0.95
)
 
$
(0.84
)
 
$
(0.87
)
 
$
(0.41
)
 
 
 
 
 
 
 
 
 
Weighted average common shares
     outstanding:
 
 
 
 
 
 
 
 
Basic and diluted
 
99,432,960

 
99,496,755

 
99,694,672

 
100,003,344


 
 
Year Ended December 31, 2011
 
 
First
 Quarter
 
Second Quarter
 
Third
Quarter
 
Fourth Quarter
Revenues
 
$
1,770

 
$
1,791

 
$
1,809

 
$
1,834

Income from operations
 
$
269

 
$
270

 
$
237

 
$
265

Net loss
 
$
(110
)
 
$
(107
)
 
$
(85
)
 
$
(67
)
 
 
 
 
 
 
 
 
 
Loss per common share:
 
 
 
 
 
 
 
 
Basic and diluted
 
$
(0.97
)
 
$
(0.98
)
 
$
(0.79
)
 
$
(0.63
)
 
 
 
 
 
 
 
 
 
Weighted average common shares
     outstanding:
 
 
 
 
 
 
 
 
Basic and diluted
 
113,224,303

 
109,265,876

 
108,420,169

 
105,503,936





F-34

CHARTER COMMUNICATIONS, INC. AND SUBSIDIARIES
NOTES TO CONSOLIDATED FINANCIAL STATEMENTS
DECEMBER 31, 2012, 2011 AND 2010
(dollars in millions, except share or per share data or where indicated)

22.     Consolidating Schedules

The CCO Holdings notes and the CCO Holdings credit facility are obligations of CCO Holdings. However, the CCO Holdings notes are also jointly, severally, fully and unconditionally guaranteed on an unsecured senior basis by Charter. 

The accompanying condensed consolidating financial information has been prepared and presented pursuant to SEC Regulation S-X Rule 3-10, Financial Statements of Guarantors and Affiliates Whose Securities Collateralize an Issue Registered or Being Registered. This information is not intended to present the financial position, results of operations and cash flows of the individual companies or groups of companies in accordance with generally accepted accounting principles.

Condensed consolidating financial statements as of December 31, 2012 and 2011 and for the years ended December 31, 2012, 2011 and 2010 follow.


F-35

CHARTER COMMUNICATIONS, INC. AND SUBSIDIARIES
NOTES TO CONSOLIDATED FINANCIAL STATEMENTS
DECEMBER 31, 2012, 2011 AND 2010
(dollars in millions, except share or per share data or where indicated)

Charter Communications, Inc.
Condensed Consolidating Balance Sheet
As of December 31, 2012
 
 
 
 
 
 
 
 
 
 
 
 
 
Charter
 
Intermediate Holding Companies
 
CCO Holdings
 
Charter Operating and Subsidiaries
 
Eliminations
 
Charter Consolidated
ASSETS
 
 
 
 
 
 
 
 
 
 
 
 
 
 
 
 
 
 
 
 
 
 
 
CURRENT ASSETS:
 
 
 
 
 
 
 
 
 
 
 
Cash and cash equivalents
$
1

 
$

 
$

 
$
6

 
$

 
$
7

Restricted cash and cash equivalents

 

 

 
27

 

 
27

Accounts receivable, net
1

 
3

 

 
230

 

 
234

Receivables from related party
59

 
176

 
11

 

 
(246
)
 

Prepaid expenses and other current assets
19

 
8

 

 
38

 

 
65

Total current assets
80

 
187

 
11

 
301

 
(246
)
 
333

 
 
 
 
 
 
 
 
 
 
 
 
INVESTMENT IN CABLE PROPERTIES:
 
 
 
 
 
 
 
 
 
 
Property, plant and equipment, net

 
32

 

 
7,174

 

 
7,206

Franchises

 

 

 
5,287

 

 
5,287

Customer relationships, net

 

 

 
1,424

 

 
1,424

Goodwill

 

 

 
953

 

 
953

Total investment in cable properties, net

 
32

 

 
14,838

 

 
14,870

 
 
 
 
 
 
 
 
 
 
 
 
CC VIII PREFERRED INTEREST
104

 
242

 

 

 
(346
)
 

 
 
 
 
 
 
 
 
 
 
 
 
INVESTMENT IN SUBSIDIARIES
1,081

 
269

 
9,485

 

 
(10,835
)
 

 
 
 
 
 
 
 
 
 
 
 
 
LOANS RECEIVABLE – RELATED PARTY

 
309

 
359

 

 
(668
)
 

 
 
 
 
 
 
 
 
 
 
 
 
OTHER NONCURRENT ASSETS

 
163

 
118

 
115

 

 
396

 
 
 
 
 
 
 
 
 
 
 
 
Total assets
$
1,265

 
$
1,202

 
$
9,973

 
$
15,254

 
$
(12,095
)
 
$
15,599

 
 
 
 
 
 
 
 
 
 
 
 
LIABILITIES AND SHAREHOLDERS’/MEMBER’S EQUITY
 
 
 
 
 
 
 
 
 
 
 
 
 
 
 
 
 
 
CURRENT LIABILITIES:
 
 
 
 
 
 
 
 
 
 
 
Accounts payable and accrued liabilities
$
12

 
$
121

 
$
146

 
$
945

 
$

 
$
1,224

Payables to related party

 

 

 
246

 
(246
)
 

Total current liabilities
12

 
121

 
146

 
1,191

 
(246
)
 
1,224

 
 
 
 
 
 
 
 
 
 
 
 
LONG-TERM DEBT

 

 
9,558

 
3,250

 

 
12,808

LOANS PAYABLE – RELATED PARTY

 

 

 
668

 
(668
)
 

DEFERRED INCOME TAXES
902

 

 

 
220

 

 
1,122

OTHER LONG-TERM LIABILITIES
202

 

 

 
94

 

 
296

 
 
 
 
 
 
 
 
 
 
 
 
Shareholders’/Member’s equity
149

 
1,081

 
269

 
9,485

 
(10,835
)
 
149

Noncontrolling interest

 

 

 
346

 
(346
)
 

Total shareholders’/member’s equity
149

 
1,081

 
269

 
9,831

 
(11,181
)
 
149

 
 
 
 
 
 
 
 
 
 
 
 
Total liabilities and shareholders’/member’s equity
$
1,265

 
$
1,202

 
$
9,973

 
$
15,254

 
$
(12,095
)
 
$
15,599




F-36

CHARTER COMMUNICATIONS, INC. AND SUBSIDIARIES
NOTES TO CONSOLIDATED FINANCIAL STATEMENTS
DECEMBER 31, 2012, 2011 AND 2010
(dollars in millions, except share or per share data or where indicated)

Charter Communications, Inc.
Condensed Consolidating Balance Sheet
As of December 31, 2011
 
 
Charter
 
Intermediate Holding Companies
 
CCO Holdings
 
Charter Operating and Subsidiaries
 
Eliminations
 
Charter Consolidated
ASSETS
 
 
 
 
 
 
 
 
 
 
 
 
 
 
 
 
 
 
 
 
 
 
 
CURRENT ASSETS:
 
 
 
 
 
 
 
 
 
 
 
Cash and cash equivalents
$

 
$

 
$
2

 
$

 
$

 
$
2

Restricted cash and cash equivalents

 

 

 
27

 

 
27

Accounts receivable, net

 
4

 

 
264

 

 
268

Receivables from related party
58

 
184

 
7

 

 
(249
)
 

Prepaid expenses and other current assets
21

 
17

 

 
22

 

 
60

Total current assets
79

 
205

 
9

 
313

 
(249
)
 
357

 
 
 
 
 
 
 
 
 
 
 
 
INVESTMENT IN CABLE PROPERTIES:
 
 
 
 
 
 
 
 
 
 
Property, plant and equipment, net

 
33

 

 
6,864

 

 
6,897

Franchises

 

 

 
5,288

 

 
5,288

Customer relationships, net

 

 

 
1,704

 

 
1,704

Goodwill

 

 

 
954

 

 
954

Total investment in cable properties, net

 
33

 

 
14,810

 

 
14,843

 
 
 
 
 
 
 
 
 
 
 
 
CC VIII PREFERRED INTEREST
91

 
213

 

 

 
(304
)
 

 
 
 
 
 
 
 
 
 
 
 
 
INVESTMENT IN SUBSIDIARIES
1,102

 
2,094

 
8,623

 

 
(11,819
)
 

 
 
 
 
 
 
 
 
 
 
 
 
LOANS RECEIVABLE – RELATED PARTY

 
299

 
37

 

 
(336
)
 

 
 
 
 
 
 
 
 
 
 
 
 
OTHER NONCURRENT ASSETS

 
162

 
90

 
149

 

 
401

 
 
 
 
 
 
 
 
 
 
 
 
Total assets
$
1,272

 
$
3,006

 
$
8,759

 
$
15,272

 
$
(12,708
)
 
$
15,601

 
 
 
 
 
 
 
 
 
 
 
 
LIABILITIES AND SHAREHOLDERS’/MEMBER’S EQUITY
 
 
 
 
 
 
 
 
 
 
 
 
 
 
 
 
 
 
CURRENT LIABILITIES:
 
 
 
 
 
 
 
 
 
 
 
Accounts payable and accrued liabilities
$
12

 
$
208

 
$
98

 
$
839

 
$

 
$
1,157

Payables to related party

 

 

 
249

 
(249
)
 

Total current liabilities
12

 
208

 
98

 
1,088

 
(249
)
 
1,157

 
 
 
 
 
 
 
 
 
 
 
 
LONG-TERM DEBT

 
1,692

 
6,567

 
4,597

 

 
12,856

LOANS PAYABLE – RELATED PARTY

 

 

 
336

 
(336
)
 

DEFERRED INCOME TAXES
624

 

 

 
223

 

 
847

OTHER LONG-TERM LIABILITIES
227

 
4

 

 
101

 

 
332

 
 
 
 
 
 
 
 
 
 
 
 
Shareholders’/Member’s equity
409

 
1,102

 
2,094

 
8,623

 
(11,819
)
 
409

Noncontrolling interest

 

 

 
304

 
(304
)
 

Total shareholders’/member’s equity
409

 
1,102

 
2,094

 
8,927

 
(12,123
)
 
409

 
 
 
 
 
 
 
 
 
 
 
 
Total liabilities and shareholders’/member’s equity
$
1,272

 
$
3,006

 
$
8,759

 
$
15,272

 
$
(12,708
)
 
$
15,601



F-37

CHARTER COMMUNICATIONS, INC. AND SUBSIDIARIES
NOTES TO CONSOLIDATED FINANCIAL STATEMENTS
DECEMBER 31, 2012, 2011 AND 2010
(dollars in millions, except share or per share data or where indicated)


Charter Communications, Inc.
Condensed Consolidating Statement of Operations
For the year ended December 31, 2012
 
 
 
 
 
 
 
 
 
 
 
 
 
Charter
 
Intermediate Holding Companies
 
CCO
Holdings
 
Charter Operating and Subsidiaries
 
Eliminations
 
Charter Consolidated
 
 
 
 
 
 
 
 
 
 
 
 
REVENUES
$
24

 
$
159

 
$

 
$
7,504

 
$
(183
)
 
$
7,504

 
 
 
 
 
 
 
 
 
 
 
 
COSTS AND EXPENSES:
 
 
 
 
 
 
 
 
 
 
 
Operating costs and expenses (excluding depreciation and amortization)
24

 
159

 

 
4,860

 
(183
)
 
4,860

Depreciation and amortization

 

 

 
1,713

 

 
1,713

Other operating expenses, net

 

 

 
15

 

 
15

 
 
 
 
 
 
 
 
 
 
 
 
 
24

 
159

 

 
6,588

 
(183
)
 
6,588

 
 
 
 
 
 
 
 
 
 
 
 
Income from operations

 

 

 
916

 

 
916

 
 
 
 
 
 
 
 
 
 
 
 
OTHER INCOME AND (EXPENSES):
 
 
 
 
 
 
 
 
 
 
 
Interest expense, net

 
(103
)
 
(541
)
 
(263
)
 

 
(907
)
Gain (loss) on extinguishment of debt

 
46

 

 
(101
)
 

 
(55
)
Other expense, net

 

 

 
(1
)
 

 
(1
)
Equity in income (loss) of subsidiaries
(63
)
 
(35
)
 
506

 

 
(408
)
 

 
 
 
 
 
 
 
 
 
 
 
 
 
(63
)
 
(92
)
 
(35
)
 
(365
)
 
(408
)
 
(963
)
 
 
 
 
 
 
 
 
 
 
 
 
Income (loss) before income taxes
(63
)
 
(92
)
 
(35
)
 
551

 
(408
)
 
(47
)
 
 
 
 
 
 
 
 
 
 
 
 
INCOME TAX EXPENSE
(254
)
 

 

 
(3
)
 

 
(257
)
 
 
 
 
 
 
 
 
 
 
 
 
Consolidated net income (loss)
(317
)
 
(92
)
 
(35
)
 
548

 
(408
)
 
(304
)
 
 
 
 
 
 
 
 
 
 
 
 
Less: Net (income) loss – noncontrolling interest
13

 
29

 

 
(42
)
 

 

 
 
 
 
 
 
 
 
 
 
 
 
Net income (loss)
$
(304
)
 
$
(63
)
 
$
(35
)
 
$
506

 
$
(408
)
 
$
(304
)


F-38

CHARTER COMMUNICATIONS, INC. AND SUBSIDIARIES
NOTES TO CONSOLIDATED FINANCIAL STATEMENTS
DECEMBER 31, 2012, 2011 AND 2010
(dollars in millions, except share or per share data or where indicated)



Charter Communications, Inc.
Condensed Consolidating Statement of Operations
For the year ended December 31, 2011
 
 
 
 
 
 
 
 
 
 
 
 
 
Charter
 
Intermediate Holding Companies
 
CCO
Holdings
 
Charter Operating and Subsidiaries
 
Eliminations
 
Charter Consolidated
 
 
 
 
 
 
 
 
 
 
 
 
REVENUES
$
33

 
$
124

 
$

 
$
7,204

 
$
(157
)
 
$
7,204

 
 
 
 
 
 
 
 
 
 
 
 
COSTS AND EXPENSES:
 
 
 
 
 
 
 
 
 
 
 
Operating costs and expenses (excluding depreciation and amortization)
33

 
124

 

 
4,564

 
(157
)
 
4,564

Depreciation and amortization

 

 

 
1,592

 

 
1,592

Other operating expenses, net

 

 

 
7

 

 
7

 
 
 
 
 
 
 
 
 
 
 
 
 
33

 
124

 

 
6,163

 
(157
)
 
6,163

 
 
 
 
 
 
 
 
 
 
 
 
Income from operations

 

 

 
1,041

 

 
1,041

 
 
 
 
 
 
 
 
 
 
 
 
OTHER INCOME AND (EXPENSES):
 
 
 
 
 
 
 
 
 
 
 
Interest expense, net

 
(191
)
 
(381
)
 
(391
)
 

 
(963
)
Loss on extinguishment of debt

 
(6
)
 

 
(137
)
 

 
(143
)
Other expense, net

 

 

 
(5
)
 

 
(5
)
Equity in income (loss) of subsidiaries
(87
)
 
82

 
463

 

 
(458
)
 

 
 
 
 
 
 
 
 
 
 
 
 
 
(87
)
 
(115
)
 
82

 
(533
)
 
(458
)
 
(1,111
)
 
 
 
 
 
 
 
 
 
 
 
 
Income (loss) before income taxes
(87
)
 
(115
)
 
82

 
508

 
(458
)
 
(70
)
 
 
 
 
 
 
 
 
 
 
 
 
INCOME TAX EXPENSE
(295
)
 
(1
)
 

 
(3
)
 

 
(299
)
 
 
 
 
 
 
 
 
 
 
 
 
Consolidated net income (loss)
(382
)
 
(116
)
 
82

 
505

 
(458
)
 
(369
)
 
 
 
 
 
 
 
 
 
 
 
 
Less: Net (income) loss – noncontrolling interest
13

 
29

 

 
(42
)
 

 

 
 
 
 
 
 
 
 
 
 
 
 
Net income (loss)
$
(369
)
 
$
(87
)
 
$
82

 
$
463

 
$
(458
)
 
$
(369
)




F-39

CHARTER COMMUNICATIONS, INC. AND SUBSIDIARIES
NOTES TO CONSOLIDATED FINANCIAL STATEMENTS
DECEMBER 31, 2012, 2011 AND 2010
(dollars in millions, except share or per share data or where indicated)

Charter Communications, Inc.
Condensed Consolidating Statement of Operations
For the year ended December 31, 2010
 
 
 
 
 
 
 
 
 
 
 
 
 
Charter
 
Intermediate Holding Companies
 
CCO
Holdings
 
Charter Operating and Subsidiaries
 
Eliminations
 
Charter Consolidated
 
 
 
 
 
 
 
 
 
 
 
 
REVENUES
$
33

 
$
118

 
$

 
$
7,059

 
$
(151
)
 
$
7,059

 
 
 
 
 
 
 
 
 
 
 
 
COSTS AND EXPENSES:
 
 
 
 
 
 
 
 
 
 
 
Operating costs and expenses (excluding depreciation and amortization)
33

 
118

 

 
4,486

 
(151
)
 
4,486

Depreciation and amortization

 

 

 
1,524

 

 
1,524

Other operating expenses, net

 

 

 
25

 

 
25

 
 
 
 
 
 
 
 
 
 
 
 
 
33

 
118

 

 
6,035

 
(151
)
 
6,035

 
 
 
 
 
 
 
 
 
 
 
 
Income from operations

 

 

 
1,024

 

 
1,024

 
 
 
 
 
 
 
 
 
 
 
 
OTHER INCOME AND (EXPENSES):
 
 
 
 
 
 
 
 
 
 
 
Interest expense, net

 
(195
)
 
(142
)
 
(540
)
 

 
(877
)
Loss on extinguishment of debt

 

 
(17
)
 
(68
)
 

 
(85
)
Other income (expense), net
2

 

 

 
(6
)
 

 
(4
)
Equity in income (loss) of subsidiaries
25

 
194

 
353

 

 
(572
)
 

 
 
 
 
 
 
 
 
 
 
 
 
 
27

 
(1
)
 
194

 
(614
)
 
(572
)
 
(966
)
 
 
 
 
 
 
 
 
 
 
 
 
Income (loss) before income taxes
27

 
(1
)
 
194

 
410

 
(572
)
 
58

 
 
 
 
 
 
 
 
 
 
 
 
INCOME TAX EXPENSE
(275
)
 

 

 
(20
)
 

 
(295
)
 
 
 
 
 
 
 
 
 
 
 
 
Consolidated net income (loss)
(248
)
 
(1
)
 
194

 
390

 
(572
)
 
(237
)
 
 
 
 
 
 
 
 
 
 
 
 
Less: Net (income) loss – noncontrolling interest
11

 
26

 

 
(37
)
 

 

 
 
 
 
 
 
 
 
 
 
 
 
Net income (loss)
$
(237
)
 
$
25

 
$
194

 
$
353

 
$
(572
)
 
$
(237
)



F-40

CHARTER COMMUNICATIONS, INC. AND SUBSIDIARIES
NOTES TO CONSOLIDATED FINANCIAL STATEMENTS
DECEMBER 31, 2012, 2011 AND 2010
(dollars in millions, except share or per share data or where indicated)


Charter Communications, Inc.
Condensed Consolidating Statement of Comprehensive Income (Loss)
For the year ended December 31, 2012
 
 
 
 
 
 
 
 
 
 
 
 
 
Charter
 
Intermediate Holding Companies
 
CCO
Holdings
 
Charter Operating and Subsidiaries
 
Eliminations
 
Charter Consolidated
 
 
 
 
 
 
 
 
 
 
 
 
Consolidated net income (loss)
$
(317
)
 
$
(92
)
 
$
(35
)
 
$
548

 
$
(408
)
 
$
(304
)
Changes in fair value of interest rate swap agreements, net of tax

 

 

 
(10
)
 

 
(10
)
 
 
 
 
 
 
 
 
 
 
 
 
Comprehensive income (loss)
$
(317
)
 
$
(92
)
 
$
(35
)
 
$
538

 
$
(408
)
 
$
(314
)


Charter Communications, Inc.
Condensed Consolidating Statement of Comprehensive Income (Loss)
For the year ended December 31, 2011
 
 
 
 
 
 
 
 
 
 
 
 
 
Charter
 
Intermediate Holding Companies
 
CCO
Holdings
 
Charter Operating and Subsidiaries
 
Eliminations
 
Charter Consolidated
 
 
 
 
 
 
 
 
 
 
 
 
Consolidated net income (loss)
$
(382
)
 
$
(116
)
 
$
82

 
$
505

 
$
(458
)
 
$
(369
)
Changes in fair value of interest rate swap agreements, net of tax

 

 

 
(8
)
 

 
(8
)
 
 
 
 
 
 
 
 
 
 
 
 
Comprehensive income (loss)
$
(382
)
 
$
(116
)
 
$
82

 
$
497

 
$
(458
)
 
$
(377
)


Charter Communications, Inc.
Condensed Consolidating Statement of Comprehensive Income (Loss)
For the year ended December 31, 2010
 
 
 
 
 
 
 
 
 
 
 
 
 
Charter
 
Intermediate Holding Companies
 
CCO
Holdings
 
Charter Operating and Subsidiaries
 
Eliminations
 
Charter Consolidated
 
 
 
 
 
 
 
 
 
 
 
 
Consolidated net income (loss)
$
(248
)
 
$
(1
)
 
$
194

 
$
390

 
$
(572
)
 
$
(237
)
Changes in fair value of interest rate swap agreements, net of tax

 

 

 
(57
)
 

 
(57
)
 
 
 
 
 
 
 
 
 
 
 
 
Comprehensive income (loss)
$
(248
)
 
$
(1
)
 
$
194

 
$
333

 
$
(572
)
 
$
(294
)



F-41

CHARTER COMMUNICATIONS, INC. AND SUBSIDIARIES
NOTES TO CONSOLIDATED FINANCIAL STATEMENTS
DECEMBER 31, 2012, 2011 AND 2010
(dollars in millions, except share or per share data or where indicated)

Charter Communications, Inc.
Condensed Consolidating Statement of Cash Flows
For the year ended December 31, 2012
 
 
 
 
 
 
 
 
 
 
 
 
 
Charter
 
Intermediate Holding Companies
 
CCO
Holdings
 
Charter Operating and Subsidiaries
 
Eliminations
 
Charter Consolidated
 
 
 
 
 
 
 
 
 
 
 
 
CASH FLOWS FROM OPERATING ACTIVITIES:
 
 
 
 
 
 
 
 
 
 
 
Consolidated net income (loss)
$
(317
)
 
$
(92
)
 
$
(35
)
 
$
548

 
$
(408
)
 
$
(304
)
Adjustments to reconcile net income (loss) to net cash flows from operating activities:
 
 
 
 
 
 
 
 
 
 
 
Depreciation and amortization

 

 

 
1,713

 

 
1,713

Noncash interest expense

 
(23
)
 
18

 
50

 

 
45

(Gain) loss on extinguishment of debt

 
(46
)
 

 
101

 

 
55

Deferred income taxes
252

 

 

 
(2
)
 

 
250

Equity in (income) losses of subsidiaries
63

 
35

 
(506
)
 

 
408

 

Other, net

 

 

 
45

 

 
45

Changes in operating assets and liabilities, net of effects from acquisitions and dispositions:
 
 
 
 
 
 
 
 
 
 
 
Accounts receivable
(1
)
 
1

 

 
34

 

 
34

Prepaid expenses and other assets
2

 
8

 

 
(18
)
 

 
(8
)
Accounts payable, accrued liabilities and other

 
(87
)
 
47

 
86

 

 
46

Receivables from and payables to related party
(1
)
 
(1
)
 
(11
)
 
13

 

 

 
 
 
 
 
 
 
 
 
 
 
 
Net cash flows from operating activities
(2
)
 
(205
)
 
(487
)
 
2,570

 

 
1,876

 
 
 
 
 
 
 
 
 
 
 
 
CASH FLOWS FROM INVESTING ACTIVITIES:
 
 
 
 
 
 
 
 
 
 
 
Purchases of property, plant and equipment

 

 

 
(1,745
)
 

 
(1,745
)
Change in accrued expenses related to capital expenditures

 

 

 
13

 

 
13

Sales of cable systems

 

 

 
19

 

 
19

Contribution to subsidiary
(14
)
 
(71
)
 
(2,330
)
 

 
2,415

 

Distributions from subsidiary
12

 
1,891

 
2,014

 

 
(3,917
)
 

Other, net

 

 

 
(24
)
 

 
(24
)
 
 
 
 
 
 
 
 
 
 
 
 
Net cash flows from investing activities
(2
)
 
1,820

 
(316
)
 
(1,737
)
 
(1,502
)
 
(1,737
)
 
 
 
 
 
 
 
 
 
 
 
 
CASH FLOWS FROM FINANCING ACTIVITIES:
 
 
 
 
 
 
 
 
 
 
 
Borrowings of long-term debt

 

 
2,984

 
2,846

 

 
5,830

Repayments of long-term debt

 
(1,621
)
 

 
(4,280
)
 

 
(5,901
)
Borrowings (payments) loans payable - related parties

 

 
(314
)
 
314

 

 

Payment for debt issuance costs

 

 
(39
)
 
(14
)
 

 
(53
)
Purchase of treasury stock
(11
)
 

 

 

 

 
(11
)
Contributions from parent

 
84

 
1

 
2,330

 
(2,415
)
 

Distributions to parent

 
(72
)
 
(1,831
)
 
(2,014
)
 
3,917

 

Other, net
16

 
(6
)
 

 
(9
)
 

 
1

 
 
 
 
 
 
 
 
 
 
 
 
Net cash flows from financing activities
5

 
(1,615
)
 
801

 
(827
)
 
1,502

 
(134
)
 
 
 
 
 
 
 
 
 
 
 
 
NET INCREASE (DECREASE) IN CASH AND CASH EQUIVALENTS
1

 

 
(2
)
 
6

 

 
5

CASH AND CASH EQUIVALENTS, beginning of period

 

 
2

 

 

 
2

 
 
 
 
 
 
 
 
 
 
 
 
CASH AND CASH EQUIVALENTS, end of period
$
1

 
$

 
$

 
$
6

 
$

 
$
7



F-42

CHARTER COMMUNICATIONS, INC. AND SUBSIDIARIES
NOTES TO CONSOLIDATED FINANCIAL STATEMENTS
DECEMBER 31, 2012, 2011 AND 2010
(dollars in millions, except share or per share data or where indicated)

Charter Communications, Inc.
Condensed Consolidating Statement of Cash Flows
For the year ended December 31, 2011
 
 
 
 
 
 
 
 
 
 
 
 
 
Charter
 
Intermediate Holding Companies
 
CCO
Holdings
 
Charter Operating and Subsidiaries
 
Eliminations
 
Charter Consolidated
 
 
 
 
 
 
 
 
 
 
 
 
CASH FLOWS FROM OPERATING ACTIVITIES:
 
 
 
 
 
 
 
 
 
 
 
Consolidated net income (loss)
$
(382
)
 
$
(116
)
 
$
82

 
$
505

 
$
(458
)
 
$
(369
)
Adjustments to reconcile net income (loss) to net cash flows from operating activities:
 
 
 
 
 
 
 
 
 
 
 
Depreciation and amortization

 

 

 
1,592

 

 
1,592

Noncash interest expense

 
(38
)
 
20

 
52

 

 
34

Loss on extinguishment of debt

 
6

 

 
137

 

 
143

Deferred income taxes
294

 

 

 
(4
)
 

 
290

Equity in (income) losses of subsidiaries
87

 
(82
)
 
(463
)
 

 
458

 

Other, net

 

 

 
33

 

 
33

Changes in operating assets and liabilities, net of effects from acquisitions and dispositions:
 
 
 
 
 
 
 
 
 
 
 
Accounts receivable

 
(5
)
 

 
(19
)
 

 
(24
)
Prepaid expenses and other assets
1

 
(1
)
 

 
1

 

 
1

Accounts payable, accrued liabilities and other
1

 
(16
)
 
58

 
(6
)
 

 
37

Receivables from and payables to related party
(1
)
 

 
(7
)
 
8

 

 

 
 
 
 
 
 
 
 
 
 
 
 
Net cash flows from operating activities

 
(252
)
 
(310
)
 
2,299

 

 
1,737

 
 
 
 
 
 
 
 
 
 
 
 
CASH FLOWS FROM INVESTING ACTIVITIES:
 
 
 
 
 
 
 
 
 
 
 
Purchases of property, plant and equipment

 

 

 
(1,311
)
 

 
(1,311
)
Change in accrued expenses related to capital expenditures

 

 

 
57

 

 
57

Purchases of cable systems

 

 

 
(88
)
 

 
(88
)
Contribution to subsidiary

 

 
(2,837
)
 

 
2,837

 

Distributions from subsidiary
528

 
4,956

 
650

 

 
(6,134
)
 

Other, net

 

 

 
(24
)
 

 
(24
)
 
 
 
 
 
 
 
 
 
 
 
 
Net cash flows from investing activities
528

 
4,956

 
(2,187
)
 
(1,366
)
 
(3,297
)
 
(1,366
)
 
 
 
 
 
 
 
 
 
 
 
 
CASH FLOWS FROM FINANCING ACTIVITIES:
 
 
 
 
 
 
 
 
 
 
 
Borrowings of long-term debt

 

 
3,640

 
1,849

 

 
5,489

Repayments of long-term debt

 
(332
)
 

 
(4,740
)
 

 
(5,072
)
Borrowings (payments) loans payable - related parties

 

 
223

 
(223
)
 

 

Payment for debt issuance costs

 

 
(54
)
 
(8
)
 

 
(62
)
Purchase of treasury stock
(533
)
 
(200
)
 

 

 

 
(733
)
Contributions from parent

 

 

 
2,837

 
(2,837
)
 

Distributions to parent

 
(4,173
)
 
(1,311
)
 
(650
)
 
6,134

 

Other, net
5

 
(2
)
 

 
2

 

 
5

 
 
 
 
 
 
 
 
 
 
 
 
Net cash flows from financing activities
(528
)
 
(4,707
)
 
2,498

 
(933
)
 
3,297

 
(373
)
 
 
 
 
 
 
 
 
 
 
 
 
NET INCREASE (DECREASE) IN CASH AND CASH EQUIVALENTS

 
(3
)
 
1

 

 

 
(2
)
CASH AND CASH EQUIVALENTS, beginning of period

 
3

 
1

 

 

 
4

 
 
 
 
 
 
 
 
 
 
 
 
CASH AND CASH EQUIVALENTS, end of period
$

 
$

 
$
2

 
$

 
$

 
$
2




F-43

CHARTER COMMUNICATIONS, INC. AND SUBSIDIARIES
NOTES TO CONSOLIDATED FINANCIAL STATEMENTS
DECEMBER 31, 2012, 2011 AND 2010
(dollars in millions, except share or per share data or where indicated)

Charter Communications, Inc.
Condensed Consolidating Statement of Cash Flows
For the year ended December 31, 2010
 
 
 
 
 
 
 
 
 
 
 
 
 
Charter
 
Intermediate Holding Companies
 
CCO
Holdings
 
Charter Operating and Subsidiaries
 
Eliminations
 
Charter Consolidated
 
 
 
 
 
 
 
 
 
 
 
 
CASH FLOWS FROM OPERATING ACTIVITIES:
 
 
 
 
 
 
 
 
 
 
 
Consolidated net income (loss)
$
(248
)
 
$
(1
)
 
$
194

 
$
390

 
$
(572
)
 
$
(237
)
Adjustments to reconcile net income (loss) to net cash flows from operating activities:
 
 
 
 
 
 
 
 
 
 
 
Depreciation and amortization

 

 

 
1,524

 

 
1,524

Noncash interest expense

 
(35
)
 
12

 
97

 

 
74

Loss on extinguishment of debt

 

 
15

 
66

 

 
81

Deferred income taxes
275

 

 

 
12

 

 
287

Equity in (income) losses of subsidiaries
(25
)
 
(194
)
 
(353
)
 

 
572

 

Other, net
(2
)
 
2

 

 
34

 

 
34

Changes in operating assets and liabilities, net of effects from acquisitions and dispositions:
 
 
 
 
 
 
 
 
 
 
 
Accounts receivable

 

 

 
1

 

 
1

Prepaid expenses and other assets
(2
)
 
4

 

 
20

 

 
22

Accounts payable, accrued liabilities and other

 
70

 
31

 
41

 

 
142

Receivables from and payables to related party
(18
)
 
(37
)
 
(14
)
 
69

 

 

 
 
 
 
 
 
 
 
 
 
 
 
Net cash flows from operating activities
(20
)
 
(191
)
 
(115
)
 
2,254

 

 
1,928

 
 
 
 
 
 
 
 
 
 
 
 
CASH FLOWS FROM INVESTING ACTIVITIES:
 
 
 
 
 
 
 
 
 
 
 
Purchases of property, plant and equipment

 

 

 
(1,209
)
 

 
(1,209
)
Change in accrued expenses related to capital expenditures

 

 

 
8

 

 
8

Contribution to subsidiary
(45
)
 
(82
)
 
(1,697
)
 

 
1,824

 

Distributions from subsidiary
6

 
208

 
251

 

 
(465
)
 

Loans to subsidiaries

 
(30
)
 

 

 
30

 

Other, net

 

 

 
31

 

 
31

 
 
 
 
 
 
 
 
 
 
 
 
Net cash flows from investing activities
(39
)
 
96

 
(1,446
)
 
(1,170
)
 
1,389

 
(1,170
)
 
 
 
 
 
 
 
 
 
 
 
 
CASH FLOWS FROM FINANCING ACTIVITIES:
 
 
 
 
 
 
 
 
 
 
 
Borrowings of long-term debt

 

 
2,600

 
515

 

 
3,115

Repayments of long-term debt

 

 
(826
)
 
(3,526
)
 

 
(4,352
)
Repayment of preferred stock
(138
)
 

 

 

 

 
(138
)
Payment for debt issuance costs

 

 
(45
)
 
(31
)
 

 
(76
)
Purchase of treasury stock
(6
)
 

 

 

 

 
(6
)
Contributions from parent

 
122

 
5

 
1,697

 
(1,824
)
 

Distributions to parent

 
(42
)
 
(172
)
 
(251
)
 
465

 

Borrowings from parent

 

 

 
30

 
(30
)
 

Other, net

 

 

 
(6
)
 

 
(6
)
 
 
 
 
 
 
 
 
 
 
 
 
Net cash flows from financing activities
(144
)
 
80

 
1,562

 
(1,572
)
 
(1,389
)
 
(1,463
)
 
 
 
 
 
 
 
 
 
 
 
 
NET INCREASE (DECREASE) IN CASH AND CASH EQUIVALENTS
(203
)
 
(15
)
 
1

 
(488
)
 

 
(705
)
CASH AND CASH EQUIVALENTS, beginning of period
203

 
18

 

 
488

 

 
709

 
 
 
 
 
 
 
 
 
 
 
 
CASH AND CASH EQUIVALENTS, end of period
$

 
$
3

 
$
1

 
$

 
$

 
$
4




F-44

CHARTER COMMUNICATIONS, INC. AND SUBSIDIARIES
NOTES TO CONSOLIDATED FINANCIAL STATEMENTS
DECEMBER 31, 2012, 2011 AND 2010
(dollars in millions, except share or per share data or where indicated)

23.     Subsequent Events

In February 2013, the Company entered into a definitive agreement under which it will acquire Cablevision Systems Corporation's former Bresnan cable systems, known as Optimum West, for approximately $1.6 billion in cash. Optimum West manages cable operating systems in Colorado, Montana, Wyoming and Utah. Charter Operating has obtained a commitment from two financial institutions to provide a $1.5 billion term loan to fund a portion of the purchase price. The transaction is expected to close in the third quarter of 2013.



 






F-45